摘要
本研究设计并实现了一个基于Spring Boot与Vue.js技术栈的校园求职交流平台,促进高校学生与用人单位之间的信息交流和互动。系统采用前后端分离架构,后端使用Spring Boot提供用户管理、职位信息发布与检索、简历投递等功能支持;前端利用Vue.js框架构建直观友好的用户界面。文中详细介绍了系统的整体架构和技术选型,各模块的功能设计与实现方法,以及开发过程中遇到的挑战及其解决方案。系统测试与性能评估结果显示,该平台能有效满足用户需求,提高求职过程中的匹配效率,为校园招聘活动提供了有力的技术支持。
关键词:校园求职交流平台;SpringBoot;Vue;
Abstract
This study designed and implemented a campus job search communication platform based on Spring Boot and Vue.js technology stack, promoting information exchange and interaction between college students and employers. The system adopts a front-end and back-end separation architecture, and the back-end uses Spring Boot to provide support for user management, job information publishing and retrieval, resume submission, and other functions; The front-end utilizes the Vue.js framework to build an intuitive and user-friendly interface. The article provides a detailed introduction to the overall architecture and technology selection of the system, the functional design and implementation methods of each module, as well as the challenges encountered during the development process and their solutions. The results of system testing and performance evaluation show that the platform can effectively meet user needs, improve matching efficiency in the job search process, and provide strong technical support for campus recruitment activities.
Keywords: Campus job search communication platform; SpringBoot; Vue;
目 录
1绪论
在当今数字化时代,高校学生求职和企业招聘的需求日益增长,但传统的校园招聘方式面临着信息不对称、效率低下等问题。一方面,学生往往缺乏有效的渠道获取全面且准确的职位信息,导致错失宝贵的就业机会;另一方面,企业在筛选简历和寻找合适候选人时也面临诸多挑战,耗费大量时间和资源。为了解决这些问题,利用信息技术构建一个高效、便捷的校园求职交流平台显得尤为重要。通过整合Spring Boot与Vue技术,本研究致力于开发这样一个平台,提供一个集中的信息发布与交流空间,使学生能够更方便地获取职位信息、投递简历,并与企业进行直接沟通。同时,该平台也为用人单位提供了高效的招聘工具,帮助其快速找到合适的候选人,提高招聘效率。这种基于现代Web技术的解决方案不仅提升了求职过程的透明度和匹配效率,也为校园招聘活动带来了新的活力和发展机遇。
在当今数字化时代,开发基于Spring Boot与Vue的校园求职交流平台对提升高校学生和用人单位的效率具有重要意义。通过集中发布和管理职位信息,学生能够更便捷地找到适合自己的工作机会,减少因信息不对称导致的就业难题。企业也能利用这一平台快速筛选合适的候选人,节省招聘时间和成本。平台采用现代化技术架构,确保系统的稳定性和扩展性,随着用户需求的增长不断优化升级。这种解决方案不仅提升了求职过程的透明度和匹配效率,还为校园招聘活动带来了新的活力和发展机遇。开放、互动的交流平台加强了学生与企业之间的沟通与合作,也为高校提供了宝贵的就业数据分析支持,有助于学校更好地了解市场需求,调整专业设置和人才培养方案。总体而言,该校园求职交流平台不仅满足了当前高校学生和用人单位的实际需求,还为未来的教育信息化发展提供了有益的参考和借鉴,进一步提升高校毕业生的就业率和就业质量,促进社会经济健康发展。
在国内,随着互联网技术的发展和普及,越来越多的高校和企业开始重视通过数字化平台进行校园招聘。许多研究致力于开发和完善基于Web技术的求职招聘系统。例如,一些高校与科技公司合作,利用Spring Boot、Vue.js等现代Web框架构建了校园招聘平台,这些平台不仅提高了招聘信息的透明度,还增强了学生与企业之间的互动性。同时,国内的研究也关注如何利用大数据分析来优化招聘流程,提高匹配效率。此外,移动应用的兴起也为校园招聘带来了新的机遇,不少平台已经实现了移动端的支持,方便用户随时随地访问。然而,尽管取得了一定进展,国内的校园招聘系统在用户体验、数据安全等方面仍存在改进空间。特别是在隐私保护法规日益严格的背景下,如何确保个人信息的安全成为了一个重要课题。
在国外,特别是欧美发达国家,校园招聘系统的研发起步较早,技术水平相对成熟。国外的研究更加注重用户体验的设计以及系统的可扩展性和灵活性。例如,LinkedIn这样的职业社交网络平台已经成为求职者和雇主之间重要的沟通桥梁,其成功经验为其他校园招聘平台提供了宝贵的参考。此外,国外的研究还强调了人工智能和机器学习在招聘中的应用,如使用算法分析简历和职位描述以实现更精准的匹配。与此同时,国外的研究也关注到了多样性和包容性的问题,旨在通过技术手段消除招聘过程中的偏见,促进公平就业。例如,某些平台采用匿名简历筛选机制,减少性别、种族等因素对招聘决策的影响。
总体来看,国内外在校园招聘平台的研发上各有侧重。国内更多地关注于基础架构的搭建和技术的应用,而国外则更倾向于用户体验的优化和技术的创新。未来,随着技术的进步和社会需求的变化,双方都有望在各自的领域取得进一步突破,并相互借鉴对方的优势。
2相关技术介绍
B/S(Browser/Server)架构是一种基于浏览器和服务器的应用架构模式。它以Web浏览器作为客户端,服务器端通过Web技术提供应用服务。客户端通过浏览器与服务器进行交互,用户无需安装专门的客户端应用程序,只需要通过互联网连接即可访问应用程序[1]。在B/S架构中,客户端主要承担用户界面的呈现和基本的输入输出功能,而核心的业务处理、数据存储等操作则由服务器端完成。这种架构的核心优势在于无需在每个客户端机器上安装或更新软件,只要用户的浏览器符合要求,就可以使用系统。
B/S(Browser/Server)架构是一种网络架构模型,其主要特点是客户端通过浏览器与服务器进行通信,所有的业务逻辑和数据处理都在服务器端完成,客户端仅负责展示数据[2]。B/S架构本质上是一种客户端-服务器模式的变体,它通过将传统的C/S(Client/Server)架构中的客户端功能移到浏览器中,简化了客户端的开发和维护工作。在B/S架构中,用户通过浏览器发送请求,浏览器负责展示从服务器获取的数据,服务器则处理请求并返回响应。该架构避免了安装和配置客户端软件的麻烦,也减少了对客户端硬件的依赖,适合于需要大规模部署和跨平台支持的应用系统。
B/S模式三层结构图如图2-1所示。

图2-1 B/S模式三层结构图
2.2 SpringBoot框架
SpringBoot是一个用于简化Spring应用开发的开源框架,通过减少开发人员配置和依赖的复杂性,使得开发者能够快速构建基于Spring的生产级应用。SpringBoot基于Spring框架之上,提供了一种自配置的方式,使得开发者可以以最少的配置来启动和开发Spring应用[3]。它通过约定优于配置的原则,将常见的配置预设,使得开发人员能够聚焦于业务逻辑的实现,而不必过多关注繁琐的配置和环境搭建。
SpringBoot框架的核心特点之一是其自动配置功能。它能够根据项目中已存在的类和库,自动推断出开发环境的配置需求,减少了手动配置的工作量。SpringBoot还提供了嵌入式Web服务器支持(如Tomcat、Jetty等),使得应用可以以独立的Java应用形式运行,不再依赖外部的Web容器。这种特性使得SpringBoot特别适合于微服务架构的构建。SpringBoot还通过其提供的启动器(Starters)简化了常见功能的集成,例如数据库连接、消息队列、缓存、认证与授权等,从而提升了开发效率[4]。
2.3 Vue技术
Vue.js是一款用于构建用户界面的渐进式JavaScript框架,提供一种灵活而高效的方式来开发单页面应用(SPA)。Vue的设计理念是通过尽量简化开发过程,提供一种声明式的方式来构建用户界面[5]。Vue.js通过数据驱动的视图模型,允许开发者以声明式语法绑定数据与视图,使得应用的状态和界面表现更加简洁和可维护。它的核心思想是通过组件化开发将复杂的UI拆分为可重用的独立模块,从而提升了代码的模块化、可维护性和可扩展性。
Vue.js具备响应式数据绑定和虚拟DOM的特性。响应式数据绑定意味着当数据变化时,Vue会自动更新与之绑定的DOM元素,从而实现视图的实时更新。虚拟DOM则是Vue.js的一种优化手段,通过将对DOM的操作抽象为一个虚拟的DOM树来提高性能,减少实际DOM操作的开销[6]。Vue还提供了丰富的插件和工具,如Vue Router用于路由管理,Vuex用于状态管理,方便开发者构建复杂的前端应用。Vue的灵活性和简洁性使其成为现代Web开发中常用的前端框架之一。
2.4 MySQL数据库
MySQL是一种开源的关系型数据库管理系统(RDBMS),基于SQL(结构化查询语言)进行数据操作。作为一个被广泛使用的数据库系统,MySQL具有高度的性能、可扩展性和可靠性。MySQL使用表格结构来存储数据,每个表由多个列和行组成,数据通过SQL查询语言进行操作[7]。MySQL支持多种数据类型,如整数、浮动小数、字符串、日期等,以满足不同应用场景对数据存储的需求。在实际应用中,MySQL通常用于存储和管理结构化数据,通过索引、视图、触发器等功能提升数据查询的效率和数据的完整性。
MySQL支持ACID事务特性(原子性、一致性、隔离性、持久性),确保数据库操作的可靠性和数据的一致性。它还支持多种存储引擎,其中InnoDB是最常用的存储引擎,具备事务支持、行级锁定和外键约束等特性,适用于高并发、高可靠性的数据存储需求。MySQL可以通过主从复制、分区和分库分表等技术实现横向扩展,以应对大规模数据存储和高负载的应用需求。MySQL还具有灵活的权限管理机制,支持用户角色管理、细粒度的权限控制等,保障数据的安全性。
3需求分析
从技术可行性角度来看,所选技术能够充分满足当前应用需求。B/S架构具有良好的跨平台特性,借助浏览器端渲染与服务器端处理,能够实现不同操作系统和设备上的无缝访问。SpringBoot框架基于成熟的Spring生态,自动配置机制降低了开发与部署的复杂度,支持高效开发和微服务架构的实现。Vue.js作为前端技术,其响应式数据绑定和虚拟DOM优化使得大规模应用的构建与维护更加高效。MySQL数据库在数据存储、查询优化方面具有强大能力,其ACID事务特性与高并发支持能够保证数据一致性与系统稳定性,且广泛应用于多种行业,具备可扩展性和高效性。
从操作可行性角度,所有选用的技术都有良好的文档支持和广泛的开发社区。B/S架构的实施依赖于常见的Web技术,技术栈成熟,操作流程规范,适合企业级应用的快速部署与运维。SpringBoot框架简化了Spring应用的配置与开发,集成了嵌入式Web服务器,使得开发者能够快速启动项目,减少了对开发环境和部署环境的依赖。Vue.js以组件化、响应式的设计思想,极大提升了前端开发的效率与代码复用性,操作简便。MySQL数据库提供了易于管理的用户界面,操作界面直观,支持多种操作系统,适合日常的数据库管理和维护工作。
从经济可行性角度,所有选用的技术均为开源软件,降低了开发与部署成本。B/S架构减少了客户端软件的安装和更新需求,减轻了IT维护成本。SpringBoot框架通过减少配置和自动化部署,降低了开发和运营的时间成本。Vue.js提供了快速开发的能力,减少了前端开发的人员需求。MySQL作为开源数据库,不仅在授权成本上具有优势,而且通过其高效的查询与事务处理能力,可以在保证性能的同时降低硬件资源的投入,实现资源的高效利用。
1.可用性需求
系统必须具备高可用性,以确保其在各种使用场景下能够稳定运行。为满足可用性要求,系统应当具备自恢复能力和冗余机制,避免因单点故障而导致的服务中断。具体而言,系统的部署架构应支持负载均衡和集群配置,通过多个实例的协作提高整体系统的可用性。系统应提供详尽的监控与告警机制,能够实时追踪系统运行状态,及时发现潜在问题并触发自动恢复操作或通知管理员。在用户体验方面,系统需要提供清晰的错误提示信息,并能够在发生异常时通过回滚操作或其他容错机制,保证用户的操作不受到严重影响。
2.可靠性需求
可靠性要求系统在长时间运行中保持稳定,能够有效应对各种可能的故障和压力。系统设计应支持高可用的数据库架构,采用数据库主从复制、分片等技术以实现数据的可靠存储与访问。应用层应具备容错能力,在面对硬件故障、网络中断等意外情况时,能够保持系统的正常服务或在故障恢复后迅速恢复数据和业务流程。系统应具备日志记录功能,能够全面记录操作过程和异常信息,从而为问题追踪与系统优化提供数据支持。系统的可靠性还需要通过压力测试和稳定性测试来验证,确保在大规模用户访问及高并发场景下能够正常运行,不发生崩溃或数据丢失现象。
3.安全性需求
系统的安全性需求必须得到高度重视,确保系统和用户数据的保密性、完整性和可用性。为实现数据安全,系统应采用加密技术,特别是在用户认证、敏感数据传输和存储过程中,采用SSL/TLS协议进行加密通信,确保数据在传输过程中不被窃取或篡改。系统应支持用户身份验证与授权管理,采用如OAuth、JWT等安全机制防止未授权访问。访问控制应细化到资源级别,确保不同角色的用户只能访问其权限范围内的功能。为了防止恶意攻击,系统还应加强对常见攻击方式(如SQL注入、XSS攻击、CSRF攻击等)的防护,通过输入验证、输出转义、会话管理等技术措施提高系统的安全性。系统应定期进行安全审计与漏洞扫描,及时发现并修补可能的安全漏洞,保障系统的长期安全运营。
功能需求分析是对系统所需功能进行详细描述的过程,明确系统的目标、功能模块及其相互关系。在此阶段,结合用户需求、业务流程和技术架构,识别系统必须实现的各项功能,并对其优先级、实现方式和约束条件进行梳理。通过功能需求分析,确保系统设计能够满足实际需求,且具有良好的可用性、可维护性和扩展性,为后续的系统开发和测试提供明确的指导和依据。
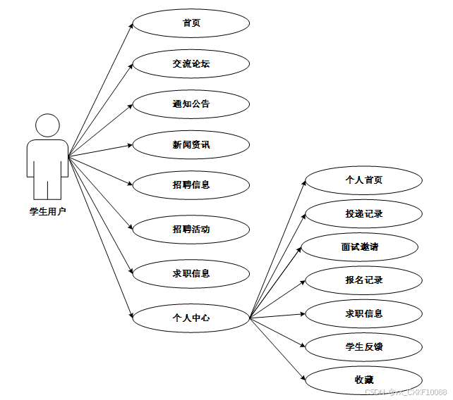
学生用户可查看通知公告,招聘信息,招聘活动,求职信息,个人中心,浏览新闻资讯,参与论坛交流。
学生用户用例图如图3-1所示。

图3-1 学生用户用例图
管理员可管理系统用户、招聘信息、职位类型、投递记录、面试邀请、招聘活动、活动类型、报名记录、求职信息、学生反馈、企业反馈、系统管理、通知公告、资源管理、交流管理、权限管理。
管理员用例图如图3-2所示。

图3-2 管理员用例图
企业用户可查看招聘信息、 投递记录、面试邀请、招聘活动、报名记录、求职信息、 企业反馈。
企业用户用例图如图3-3所示

图3-3企业用户用例图
3.4.1数据开发流程
系统开发流程的主要步骤,从需求分析到系统完成的全过程。流程包括需求分析、总体设计(结构、功能、数据)、详细设计(模块、编码)、模块整合与调用,以及测试、扩展和完善,最终完成系统的开发。本系统的开发流程如图3-4所示

图3-4系统开发流程图
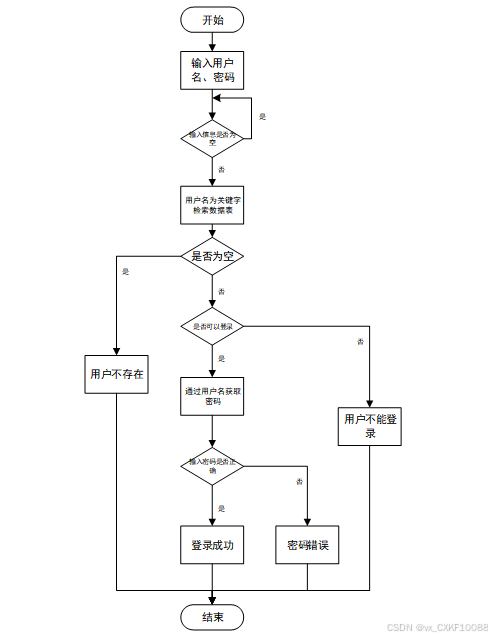
3.4.1用户登录流程
用户输入用户名和密码后,系统先检查输入是否为空,再验证用户名是否存在,若存在则通过用户名获取密码并校验。若密码正确则登录成功,否则提示密码错误。若用户名不存在或无法登录,提示用户操作无效。如图3-5所示。

图3-5登录流程图
3.4.2系统操作流程
用户首先进入系统登录界面,输入用户名和密码后,系统验证信息是否正确。若验证失败,返回登录界面重新输入;若验证成功,则进入功能界面,执行相应功能处理后结束操作流程。操作流程如图3-6所示。

图3-6系统操作流程图
3.4.3添加信息流程
管理员可以添加信息,用户添加可以自己权限内的信息,输入信息后,要想利用这个软件来进行系统的安全管理,首先需要登录到该软件中。添加信息流程如图3-7所示。

图3-7 添加信息流程图
3.4.4修改信息流程
用户首先选择需要修改的记录,输入修改后的数据,系统判断输入数据是否合法。若数据不合法,提示重新输入;若数据合法,则将修改后的数据写入数据库,完成操作后流程结束。修改信息流程图如图3-8所示。

图3-8修改信息流程图
3.4.5删除信息流程
用户选择需要删除的记录后,系统判断是否确认删除。若未确认,返回选择环节;若确认删除,则更新数据库,删除对应记录,完成操作后流程结束。删除信息流程图如图3-9所示。

图3-9删除信息流程图
4系统设计
系统由表现层、业务逻辑层、数据访问层和数据库服务器组成。表现层通过浏览器(如IE、Chrome、Firefox)与用户交互,采用FreeMarker、Bootstrap、jQuery等技术实现界面呈现。业务逻辑层负责处理系统的核心业务逻辑,通过分模块设计实现功能分离。数据访问层使用MyBatis框架连接数据库,执行数据的增删改查操作。数据库服务器采用MySQL进行数据存储和管理,为系统提供稳定的数据库支持。整个架构通过Tomcat服务器完成用户请求的接收和处理,确保系统的高效运行[8]。整个系统架构如图4-1所示。

图4-1 系统架构图
系统功能结构图如图4-2所示。

图4-2 系统功能结构图
用户通过注册模块发送注册请求,系统完成注册后返回确认信息。随后,用户通过登录模块发送登录请求,系统验证用户信息后允许访问目标系统。用户完成操作后可选择退出,系统终止会话。注册时序图,如图4-3所示。

图4-3 注册时序图
4.2.2登录时序图
管理员输入登录信息后,登录界面将信息传递至前台管理界面,随后通过SpringBoot框架读取数据库中的用户信息并返回。系统验证信息,若验证成功则登录成功,若验证失败则返回错误提示。登录时序图如图4-4所示。

图4-4登录时序图
4.2.3管理员修改用户信息时序图
管理员输入登录信息后,进入用户信息管理模块,选择增删改查操作并提交命令至数据库。数据库执行操作后返回成功状态,系统显示用户管理界面并提示操作成功。管理员修改用户信息时序图如图4-5所示。

图4-5管理员修改用户信息时序图
4.2.4管理员管理系统信息时序图
管理员通过访问系统发起请求,系统接收访问后转向系统信息模块进行管理操作。管理完成后,系统返回管理结果至系统,最终反馈给管理员,管理员可选择退出。管理员管理系统信息时序图如图4-6所示。

图4-6管理员管理系统信息时序图
数据库设计是系统开发中至关重要的环节,为系统提供高效、规范的数据存储和管理方案。设计过程包括需求分析、实体设计、表设计和逻辑结构设计。首先,通过分析业务需求,确定系统的核心实体及其属性,同时明确实体间的关系。接着,将实体抽象为具体的数据库表,为每张表定义字段名、数据类型、主键和外键,通过主外键关系和关联表设计,保证数据的完整性和一致性。最后,数据库逻辑设计进一步优化表之间的关系,通过索引、视图和存储过程提升查询效率和操作性能。整个设计需严格遵循规范,避免数据冗余和冲突,确保系统在高并发访问和复杂数据处理场景下的稳定性和高效性。
数据库实体设计是数据库设计的关键步骤,对实际业务逻辑中涉及的实体及其属性进行抽象建模,明确系统中的主要信息对象及其关系[9]。在实体设计中,根据需求分析确定系统的核心实体,如用户、角色、权限、求职信息等,提取实体的主要属性,如用户的ID、姓名、联系方式,社团的ID、名称、类型等,同时定义各实体之间的关系,包括一对一、一对多、多对多等。在设计过程中,注重实体的完整性、规范性和唯一性,确保设计能够满足系统功能需求,并为后续的表设计提供清晰的结构框架。实体设计需遵循数据库设计的标准化要求,避免数据冗余和不必要的复杂度。
以下将展示系统的全局E-R图。
系统全局E-R图如图4-7所示。

图4-7系统E-R图
数据库表设计基于实体设计,将抽象的实体映射为具体的表结构。设计过程中,为每个实体定义表名、字段名及数据类型 [10]。根据业务需求,合理定义主键、外键及约束条件,确保表之间的关联性,例如通过外键建立用户表和角色表之间的关系。表设计时注重数据存储的完整性、一致性,并通过索引优化查询效率,最终确保数据库结构能够支持系统的功能需求。以下是系统的数据库表设计展示。
| 编号 | 字段名 | 类型 | 长度 | 是否非空 | 是否主键 | 注释 |
| 1 | token_id | int | 是 | 是 | 临时访问牌ID | |
| 2 | token | varchar | 64 | 否 | 否 | 临时访问牌 |
| 3 | info | text | 65535 | 否 | 否 | 信息 |
| 4 | maxage | int | 是 | 否 | 最大寿命:默认2小时 | |
| 5 | create_time | timestamp | 是 | 否 | 创建时间 | |
| 6 | update_time | timestamp | 是 | 否 | 更新时间 | |
| 7 | user_id | int | 是 | 否 | 用户编号 |
表 4-2-activity_type(活动类型)
| 编号 | 字段名 | 类型 | 长度 | 是否非空 | 是否主键 | 注释 |
| 1 | activity_type_id | int | 是 | 是 | 活动类型ID | |
| 2 | activity_type | varchar | 64 | 否 | 否 | 活动类型 |
| 3 | create_time | datetime | 是 | 否 | 创建时间 | |
| 4 | update_time | timestamp | 是 | 否 | 更新时间 |
表 4-3-article(文章)
| 编号 | 字段名 | 类型 | 长度 | 是否非空 | 是否主键 | 注释 |
| 1 | article_id | mediumint | 是 | 是 | 文章id | |
| 2 | title | varchar | 125 | 是 | 是 | 标题 |
| 3 | type | varchar | 64 | 是 | 否 | 文章分类 |
| 4 | hits | int | 是 | 否 | 点击数 | |
| 5 | praise_len | int | 是 | 否 | 点赞数 | |
| 6 | create_time | timestamp | 是 | 否 | 创建时间 | |
| 7 | update_time | timestamp | 是 | 否 | 更新时间 | |
| 8 | source | varchar | 255 | 否 | 否 | 来源 |
| 9 | url | varchar | 255 | 否 | 否 | 来源地址 |
| 10 | tag | varchar | 255 | 否 | 否 | 标签 |
| 11 | content | longtext | 4294967295 | 否 | 否 | 正文 |
| 12 | img | varchar | 255 | 否 | 否 | 封面图 |
| 13 | description | text | 65535 | 否 | 否 | 文章描述 |
表 4-4-article_type(文章分类)
| 编号 | 字段名 | 类型 | 长度 | 是否非空 | 是否主键 | 注释 |
| 1 | type_id | smallint | 是 | 是 | 分类ID | |
| 2 | display | smallint | 是 | 否 | 显示顺序 | |
| 3 | name | varchar | 16 | 是 | 否 | 分类名称 |
| 4 | father_id | smallint | 是 | 否 | 上级分类ID | |
| 5 | description | varchar | 255 | 否 | 否 | 描述 |
| 6 | icon | text | 65535 | 否 | 否 | 分类图标 |
| 7 | url | varchar | 255 | 否 | 否 | 外链地址 |
| 8 | create_time | timestamp | 是 | 否 | 创建时间 | |
| 9 | update_time | timestamp | 是 | 否 | 更新时间 |
表 4-5-auth(用户权限管理)
| 编号 | 字段名 | 类型 | 长度 | 是否非空 | 是否主键 | 注释 |
| 1 | auth_id | int | 是 | 是 | 授权ID | |
| 2 | user_group | varchar | 64 | 否 | 否 | 用户组 |
| 3 | mod_name | varchar | 64 | 否 | 否 | 模块名 |
| 4 | table_name | varchar | 64 | 否 | 否 | 表名 |
| 5 | page_title | varchar | 255 | 否 | 否 | 页面标题 |
| 6 | path | varchar | 255 | 否 | 否 | 路由路径 |
| 7 | parent | varchar | 64 | 否 | 否 | 父级菜单 |
| 8 | parent_sort | int | 是 | 否 | 父级菜单排序 | |
| 9 | position | varchar | 32 | 否 | 否 | 位置 |
| 10 | mode | varchar | 32 | 是 | 否 | 跳转方式 |
| 11 | add | tinyint | 是 | 否 | 是否可增加 | |
| 12 | del | tinyint | 是 | 否 | 是否可删除 | |
| 13 | set | tinyint | 是 | 否 | 是否可修改 | |
| 14 | get | tinyint | 是 | 否 | 是否可查看 | |
| 15 | field_add | text | 65535 | 否 | 否 | 添加字段 |
| 16 | field_set | text | 65535 | 否 | 否 | 修改字段 |
| 17 | field_get | text | 65535 | 否 | 否 | 查询字段 |
| 18 | table_nav_name | varchar | 500 | 否 | 否 | 跨表导航名称 |
| 19 | table_nav | varchar | 500 | 否 | 否 | 跨表导航 |
| 20 | option | text | 65535 | 否 | 否 | 配置 |
| 21 | create_time | timestamp | 是 | 否 | 创建时间 | |
| 22 | update_time | timestamp | 是 | 否 | 更新时间 |
表 4-6-code_token(验证码)
| 编号 | 字段名 | 类型 | 长度 | 是否非空 | 是否主键 | 注释 |
| 1 | code_token_id | int | 是 | 是 | 验证码ID | |
| 2 | token | varchar | 255 | 否 | 否 | 令牌 |
| 3 | code | varchar | 255 | 否 | 否 | 验证码 |
| 4 | expire_time | timestamp | 是 | 否 | 失效时间 | |
| 5 | create_time | timestamp | 是 | 否 | 创建时间 | |
| 6 | update_time | timestamp | 是 | 否 | 更新时间 |
表 4-7-collect(收藏)
| 编号 | 字段名 | 类型 | 长度 | 是否非空 | 是否主键 | 注释 |
| 1 | collect_id | int | 是 | 是 | 收藏ID | |
| 2 | user_id | int | 是 | 是 | 收藏人ID | |
| 3 | source_table | varchar | 255 | 否 | 否 | 来源表 |
| 4 | source_field | varchar | 255 | 否 | 否 | 来源字段 |
| 5 | source_id | int | 是 | 否 | 来源ID | |
| 6 | title | varchar | 255 | 否 | 否 | 标题 |
| 7 | img | varchar | 255 | 否 | 否 | 封面 |
| 8 | create_time | timestamp | 是 | 否 | 创建时间 | |
| 9 | update_time | timestamp | 是 | 否 | 更新时间 |
表 4-8-comment(评论)
| 编号 | 字段名 | 类型 | 长度 | 是否非空 | 是否主键 | 注释 |
| 1 | comment_id | int | 是 | 是 | 评论ID | |
| 2 | user_id | int | 是 | 是 | 评论人ID | |
| 3 | reply_to_id | int | 是 | 否 | 回复评论ID | |
| 4 | content | longtext | 4294967295 | 否 | 否 | 内容 |
| 5 | nickname | varchar | 255 | 否 | 否 | 昵称 |
| 6 | avatar | varchar | 255 | 否 | 否 | 头像地址 |
| 7 | create_time | timestamp | 是 | 否 | 创建时间 | |
| 8 | update_time | timestamp | 是 | 否 | 更新时间 | |
| 9 | source_table | varchar | 255 | 否 | 否 | 来源表 |
| 10 | source_field | varchar | 255 | 否 | 否 | 来源字段 |
| 11 | source_id | int | 是 | 否 | 来源ID |
表 4-9-delivery_record(投递记录)
| 编号 | 字段名 | 类型 | 长度 | 是否非空 | 是否主键 | 注释 |
| 1 | delivery_record_id | int | 是 | 是 | 投递记录ID | |
| 2 | enterprise_name | varchar | 64 | 否 | 否 | 企业名称 |
| 3 | enterprise_users | int | 否 | 否 | 企业用户 | |
| 4 | job_title | varchar | 64 | 否 | 否 | 职位名称 |
| 5 | job_type | varchar | 64 | 否 | 否 | 职位类型 |
| 6 | student_users | int | 否 | 否 | 学生用户 | |
| 7 | student_major | varchar | 64 | 否 | 否 | 学生专业 |
| 8 | student_name | varchar | 64 | 否 | 否 | 学生姓名 |
| 9 | student_gender | varchar | 64 | 否 | 否 | 学生性别 |
| 10 | student_phone_number | varchar | 64 | 否 | 否 | 学生电话 |
| 11 | skills_and_strengths | varchar | 64 | 否 | 否 | 技能特长 |
| 12 | resume_attachment | varchar | 255 | 否 | 否 | 简历附件 |
| 13 | number_of_deliveries | varchar | 64 | 否 | 否 | 投递次数 |
| 14 | delivery_remarks | text | 65535 | 否 | 否 | 投递备注 |
| 15 | resume_status | varchar | 64 | 否 | 否 | 简历状态 |
| 16 | resume_reply | text | 65535 | 否 | 否 | 简历回复 |
| 17 | interview_invitation_limit_times | int | 是 | 否 | 面试邀请限制次数 | |
| 18 | create_time | datetime | 是 | 否 | 创建时间 | |
| 19 | update_time | timestamp | 是 | 否 | 更新时间 | |
| 20 | source_table | varchar | 255 | 否 | 否 | 来源表 |
| 21 | source_id | int | 否 | 否 | 来源ID | |
| 22 | source_user_id | int | 否 | 否 | 来源用户 |
表 4-10-enterprise_feedback(企业反馈)
| 编号 | 字段名 | 类型 | 长度 | 是否非空 | 是否主键 | 注释 |
| 1 | enterprise_feedback_id | int | 是 | 是 | 企业反馈ID | |
| 2 | feedback_title | varchar | 64 | 否 | 否 | 反馈标题 |
| 3 | enterprise_users | int | 否 | 否 | 企业用户 | |
| 4 | feedback_date | date | 否 | 否 | 反馈日期 | |
| 5 | feedback_issue | text | 65535 | 否 | 否 | 反馈问题 |
| 6 | management_reply | text | 65535 | 否 | 否 | 管理回复 |
| 7 | create_time | datetime | 是 | 否 | 创建时间 | |
| 8 | update_time | timestamp | 是 | 否 | 更新时间 |
表 4-11-enterprise_users(企业用户)
| 编号 | 字段名 | 类型 | 长度 | 是否非空 | 是否主键 | 注释 |
| 1 | enterprise_users_id | int | 是 | 是 | 企业用户ID | |
| 2 | enterprise_name | varchar | 64 | 否 | 否 | 企业名称 |
| 3 | enterprise_phone_number | varchar | 16 | 否 | 否 | 企业电话 |
| 4 | enterprise_scale | varchar | 64 | 否 | 否 | 企业规模 |
| 5 | enterprise_address | varchar | 64 | 否 | 否 | 企业地址 |
| 6 | examine_state | varchar | 16 | 是 | 否 | 审核状态 |
| 7 | user_id | int | 是 | 否 | 用户ID | |
| 8 | create_time | datetime | 是 | 否 | 创建时间 | |
| 9 | update_time | timestamp | 是 | 否 | 更新时间 |
表 4-12-forum(论坛)
| 编号 | 字段名 | 类型 | 长度 | 是否非空 | 是否主键 | 注释 |
| 1 | forum_id | mediumint | 是 | 是 | 论坛ID | |
| 2 | display | smallint | 是 | 否 | 排序 | |
| 3 | user_id | mediumint | 是 | 否 | 用户ID | |
| 4 | nickname | varchar | 16 | 否 | 否 | 昵称 |
| 5 | praise_len | int | 否 | 否 | 点赞数 | |
| 6 | hits | int | 是 | 否 | 访问数 | |
| 7 | title | varchar | 125 | 是 | 否 | 标题 |
| 8 | keywords | varchar | 125 | 否 | 否 | 关键词 |
| 9 | description | varchar | 255 | 否 | 否 | 描述 |
| 10 | url | varchar | 255 | 否 | 否 | 来源地址 |
| 11 | tag | varchar | 255 | 否 | 否 | 标签 |
| 12 | img | text | 65535 | 否 | 否 | 封面图 |
| 13 | content | longtext | 4294967295 | 否 | 否 | 正文 |
| 14 | create_time | timestamp | 是 | 否 | 创建时间 | |
| 15 | update_time | timestamp | 是 | 否 | 更新时间 | |
| 16 | avatar | varchar | 255 | 否 | 否 | 发帖人头像 |
| 17 | type | varchar | 64 | 是 | 否 | 论坛分类 |
| 18 | istop | int | 是 | 否 | 是否置顶 |
表 4-13-forum_type(论坛分类)
| 编号 | 字段名 | 类型 | 长度 | 是否非空 | 是否主键 | 注释 |
| 1 | type_id | smallint | 是 | 是 | 分类ID | |
| 2 | name | varchar | 16 | 是 | 否 | 分类名称 |
| 3 | description | varchar | 255 | 否 | 否 | 描述 |
| 4 | url | varchar | 255 | 否 | 否 | 外链地址 |
| 5 | father_id | smallint | 是 | 否 | 上级分类ID | |
| 6 | icon | varchar | 255 | 否 | 否 | 分类图标 |
| 7 | create_time | timestamp | 是 | 否 | 创建时间 | |
| 8 | update_time | timestamp | 是 | 否 | 更新时间 |
表 4-14-hits(用户点击)
| 编号 | 字段名 | 类型 | 长度 | 是否非空 | 是否主键 | 注释 |
| 1 | hits_id | int | 是 | 是 | 点赞ID | |
| 2 | user_id | int | 是 | 否 | 点赞人 | |
| 3 | create_time | timestamp | 是 | 否 | 创建时间 | |
| 4 | update_time | timestamp | 是 | 否 | 更新时间 | |
| 5 | source_table | varchar | 255 | 否 | 否 | 来源表 |
| 6 | source_field | varchar | 255 | 否 | 否 | 来源字段 |
| 7 | source_id | int | 是 | 否 | 来源ID |
表 4-15-interview_invitation(面试邀请)
| 编号 | 字段名 | 类型 | 长度 | 是否非空 | 是否主键 | 注释 |
| 1 | interview_invitation_id | int | 是 | 是 | 面试邀请ID | |
| 2 | enterprise_name | varchar | 64 | 否 | 否 | 企业名称 |
| 3 | enterprise_users | int | 否 | 否 | 企业用户 | |
| 4 | job_title | varchar | 64 | 否 | 否 | 职位名称 |
| 5 | job_type | varchar | 64 | 否 | 否 | 职位类型 |
| 6 | student_users | int | 否 | 否 | 学生用户 | |
| 7 | student_major | varchar | 64 | 否 | 否 | 学生专业 |
| 8 | student_name | varchar | 64 | 否 | 否 | 学生姓名 |
| 9 | student_phone_number | varchar | 64 | 否 | 否 | 学生电话 |
| 10 | interview_date | date | 否 | 否 | 面试日期 | |
| 11 | interview_location | varchar | 64 | 否 | 否 | 面试地点 |
| 12 | interview_content | text | 65535 | 否 | 否 | 面试内容 |
| 13 | create_time | datetime | 是 | 否 | 创建时间 | |
| 14 | update_time | timestamp | 是 | 否 | 更新时间 | |
| 15 | source_table | varchar | 255 | 否 | 否 | 来源表 |
| 16 | source_id | int | 否 | 否 | 来源ID | |
| 17 | source_user_id | int | 否 | 否 | 来源用户 |
表 4-16-job_information(求职信息)
| 编号 | 字段名 | 类型 | 长度 | 是否非空 | 是否主键 | 注释 |
| 1 | job_information_id | int | 是 | 是 | 求职信息ID | |
| 2 | job_title | varchar | 64 | 否 | 否 | 求职标题 |
| 3 | student_users | int | 否 | 否 | 学生用户 | |
| 4 | student_name | varchar | 64 | 否 | 否 | 学生姓名 |
| 5 | student_major | varchar | 64 | 否 | 否 | 学生专业 |
| 6 | student_phone_number | varchar | 64 | 否 | 否 | 学生电话 |
| 7 | expected_position | varchar | 64 | 否 | 否 | 期望职位 |
| 8 | salary_requirements | varchar | 64 | 否 | 否 | 薪资要求 |
| 9 | resume_attachment | varchar | 255 | 否 | 否 | 简历附件 |
| 10 | cover_photo | varchar | 255 | 否 | 否 | 封面图片 |
| 11 | job_search_content | longtext | 4294967295 | 否 | 否 | 求职内容 |
| 12 | praise_len | int | 是 | 否 | 点赞数 | |
| 13 | collect_len | int | 是 | 否 | 收藏数 | |
| 14 | comment_len | int | 是 | 否 | 评论数 | |
| 15 | examine_state | varchar | 16 | 是 | 否 | 审核状态 |
| 16 | examine_reply | varchar | 16 | 否 | 否 | 审核回复 |
| 17 | create_time | datetime | 是 | 否 | 创建时间 | |
| 18 | update_time | timestamp | 是 | 否 | 更新时间 |
表 4-17-job_type(职位类型)
| 编号 | 字段名 | 类型 | 长度 | 是否非空 | 是否主键 | 注释 |
| 1 | job_type_id | int | 是 | 是 | 职位类型ID | |
| 2 | job_type | varchar | 64 | 否 | 否 | 职位类型 |
| 3 | create_time | datetime | 是 | 否 | 创建时间 | |
| 4 | update_time | timestamp | 是 | 否 | 更新时间 |
表 4-18-notice(公告)
| 编号 | 字段名 | 类型 | 长度 | 是否非空 | 是否主键 | 注释 |
| 1 | notice_id | mediumint | 是 | 是 | 公告ID | |
| 2 | title | varchar | 125 | 是 | 否 | 标题 |
| 3 | content | longtext | 4294967295 | 否 | 否 | 正文 |
| 4 | create_time | timestamp | 是 | 否 | 创建时间 | |
| 5 | update_time | timestamp | 是 | 否 | 更新时间 |
表 4-19-praise(点赞)
| 编号 | 字段名 | 类型 | 长度 | 是否非空 | 是否主键 | 注释 |
| 1 | praise_id | int | 是 | 是 | 点赞ID | |
| 2 | user_id | int | 是 | 是 | 点赞人 | |
| 3 | create_time | timestamp | 是 | 否 | 创建时间 | |
| 4 | update_time | timestamp | 是 | 否 | 更新时间 | |
| 5 | source_table | varchar | 255 | 否 | 否 | 来源表 |
| 6 | source_field | varchar | 255 | 否 | 否 | 来源字段 |
| 7 | source_id | int | 是 | 否 | 来源ID | |
| 8 | status | tinyint | 是 | 否 | 点赞状态:1为点赞,0已取消 |
表 4-20-recruitment_activities(招聘活动)
| 编号 | 字段名 | 类型 | 长度 | 是否非空 | 是否主键 | 注释 |
| 1 | recruitment_activities_id | int | 是 | 是 | 招聘活动ID | |
| 2 | event_name | varchar | 64 | 否 | 否 | 活动名称 |
| 3 | activity_type | varchar | 64 | 否 | 否 | 活动类型 |
| 4 | event_date | date | 否 | 否 | 活动日期 | |
| 5 | event_location | varchar | 64 | 否 | 否 | 活动地点 |
| 6 | enterprise_users | int | 否 | 否 | 企业用户 | |
| 7 | enterprise_name | varchar | 64 | 否 | 否 | 企业名称 |
| 8 | cover_photo | varchar | 255 | 否 | 否 | 封面图片 |
| 9 | activity_content | longtext | 4294967295 | 否 | 否 | 活动内容 |
| 10 | praise_len | int | 是 | 否 | 点赞数 | |
| 11 | collect_len | int | 是 | 否 | 收藏数 | |
| 12 | comment_len | int | 是 | 否 | 评论数 | |
| 13 | registration_record_limit_times | int | 是 | 否 | 活动报名限制次数 | |
| 14 | create_time | datetime | 是 | 否 | 创建时间 | |
| 15 | update_time | timestamp | 是 | 否 | 更新时间 |
表 4-21-recruitment_information(招聘信息)
| 编号 | 字段名 | 类型 | 长度 | 是否非空 | 是否主键 | 注释 |
| 1 | recruitment_information_id | int | 是 | 是 | 招聘信息ID | |
| 2 | enterprise_name | varchar | 64 | 否 | 否 | 企业名称 |
| 3 | enterprise_scale | varchar | 64 | 否 | 否 | 企业规模 |
| 4 | enterprise_users | int | 否 | 否 | 企业用户 | |
| 5 | job_title | varchar | 64 | 否 | 否 | 职位名称 |
| 6 | job_type | varchar | 64 | 否 | 否 | 职位类型 |
| 7 | job_requirements | varchar | 64 | 否 | 否 | 职位要求 |
| 8 | number_of_recruits | varchar | 64 | 否 | 否 | 招聘人数 |
| 9 | salary_and_benefits | varchar | 64 | 否 | 否 | 薪资待遇 |
| 10 | working_hours | varchar | 64 | 否 | 否 | 工作时间 |
| 11 | work_location | varchar | 64 | 否 | 否 | 工作地点 |
| 12 | cover_photo | varchar | 255 | 否 | 否 | 封面图片 |
| 13 | company_profile | longtext | 4294967295 | 否 | 否 | 企业简介 |
| 14 | hits | int | 是 | 否 | 点击数 | |
| 15 | praise_len | int | 是 | 否 | 点赞数 | |
| 16 | collect_len | int | 是 | 否 | 收藏数 | |
| 17 | comment_len | int | 是 | 否 | 评论数 | |
| 18 | examine_state | varchar | 16 | 是 | 否 | 审核状态 |
| 19 | examine_reply | varchar | 16 | 否 | 否 | 审核回复 |
| 20 | recommend | int | 是 | 否 | 智能推荐 | |
| 21 | delivery_record_limit_times | int | 是 | 否 | 投递简历限制次数 | |
| 22 | create_time | datetime | 是 | 否 | 创建时间 | |
| 23 | update_time | timestamp | 是 | 否 | 更新时间 |
表 4-22-registration_record(报名记录)
| 编号 | 字段名 | 类型 | 长度 | 是否非空 | 是否主键 | 注释 |
| 1 | registration_record_id | int | 是 | 是 | 报名记录ID | |
| 2 | event_name | varchar | 64 | 否 | 否 | 活动名称 |
| 3 | activity_type | varchar | 64 | 否 | 否 | 活动类型 |
| 4 | event_date | date | 否 | 否 | 活动日期 | |
| 5 | event_location | varchar | 64 | 否 | 否 | 活动地点 |
| 6 | enterprise_users | int | 否 | 否 | 企业用户 | |
| 7 | student_users | int | 否 | 否 | 学生用户 | |
| 8 | student_name | varchar | 64 | 否 | 否 | 学生姓名 |
| 9 | student_phone_number | varchar | 64 | 否 | 否 | 学生电话 |
| 10 | number_of_applicants | varchar | 64 | 否 | 否 | 报名人数 |
| 11 | registration_content | text | 65535 | 否 | 否 | 报名内容 |
| 12 | registration_status | varchar | 64 | 否 | 否 | 报名状态 |
| 13 | registration_reply | text | 65535 | 否 | 否 | 报名回复 |
| 14 | create_time | datetime | 是 | 否 | 创建时间 | |
| 15 | update_time | timestamp | 是 | 否 | 更新时间 | |
| 16 | source_table | varchar | 255 | 否 | 否 | 来源表 |
| 17 | source_id | int | 否 | 否 | 来源ID | |
| 18 | source_user_id | int | 否 | 否 | 来源用户 |
表 4-23-schedule(日程管理)
| 编号 | 字段名 | 类型 | 长度 | 是否非空 | 是否主键 | 注释 |
| 1 | schedule_id | smallint | 是 | 是 | 日程ID | |
| 2 | content | varchar | 255 | 否 | 否 | 日程内容 |
| 3 | scheduled_time | datetime | 否 | 否 | 计划时间 | |
| 4 | user_id | int | 是 | 否 | 用户ID | |
| 5 | create_time | datetime | 否 | 否 | 创建时间 | |
| 6 | update_time | datetime | 否 | 否 | 更新时间 |
表 4-24-score(评分)
| 编号 | 字段名 | 类型 | 长度 | 是否非空 | 是否主键 | 注释 |
| 1 | score_id | int | 是 | 是 | 评分ID | |
| 2 | user_id | int | 是 | 否 | 评分人 | |
| 3 | nickname | varchar | 64 | 否 | 否 | 昵称 |
| 4 | score_num | double | 是 | 否 | 评分 | |
| 5 | create_time | timestamp | 是 | 否 | 创建时间 | |
| 6 | update_time | timestamp | 是 | 否 | 更新时间 | |
| 7 | source_table | varchar | 255 | 否 | 否 | 来源表 |
| 8 | source_field | varchar | 255 | 否 | 否 | 来源字段 |
| 9 | source_id | int | 是 | 否 | 来源ID |
表 4-25-slides(轮播图)
| 编号 | 字段名 | 类型 | 长度 | 是否非空 | 是否主键 | 注释 |
| 1 | slides_id | int | 是 | 是 | 轮播图ID | |
| 2 | title | varchar | 64 | 否 | 否 | 标题 |
| 3 | content | varchar | 255 | 否 | 否 | 内容 |
| 4 | url | varchar | 255 | 否 | 否 | 链接 |
| 5 | img | varchar | 255 | 否 | 否 | 轮播图 |
| 6 | hits | int | 是 | 否 | 点击量 | |
| 7 | create_time | timestamp | 是 | 否 | 创建时间 | |
| 8 | update_time | timestamp | 是 | 否 | 更新时间 |
表 4-26-student_feedback(学生反馈)
| 编号 | 字段名 | 类型 | 长度 | 是否非空 | 是否主键 | 注释 |
| 1 | student_feedback_id | int | 是 | 是 | 学生反馈ID | |
| 2 | feedback_title | varchar | 64 | 否 | 否 | 反馈标题 |
| 3 | student_users | int | 否 | 否 | 学生用户 | |
| 4 | feedback_date | date | 否 | 否 | 反馈日期 | |
| 5 | feedback_issue | text | 65535 | 否 | 否 | 反馈问题 |
| 6 | management_reply | text | 65535 | 否 | 否 | 管理回复 |
| 7 | create_time | datetime | 是 | 否 | 创建时间 | |
| 8 | update_time | timestamp | 是 | 否 | 更新时间 |
表 4-27-student_users(学生用户)
| 编号 | 字段名 | 类型 | 长度 | 是否非空 | 是否主键 | 注释 |
| 1 | student_users_id | int | 是 | 是 | 学生用户ID | |
| 2 | student_major | varchar | 64 | 否 | 否 | 学生专业 |
| 3 | student_name | varchar | 64 | 否 | 否 | 学生姓名 |
| 4 | student_gender | varchar | 64 | 否 | 否 | 学生性别 |
| 5 | student_phone_number | varchar | 16 | 否 | 否 | 学生电话 |
| 6 | student_age | varchar | 64 | 否 | 否 | 学生年龄 |
| 7 | examine_state | varchar | 16 | 是 | 否 | 审核状态 |
| 8 | user_id | int | 是 | 否 | 用户ID | |
| 9 | create_time | datetime | 是 | 否 | 创建时间 | |
| 10 | update_time | timestamp | 是 | 否 | 更新时间 |
表 4-28-upload(文件上传)
| 编号 | 字段名 | 类型 | 长度 | 是否非空 | 是否主键 | 注释 |
| 1 | upload_id | int | 是 | 是 | 上传ID | |
| 2 | name | varchar | 64 | 否 | 否 | 文件名 |
| 3 | path | varchar | 255 | 否 | 否 | 访问路径 |
| 4 | file | varchar | 255 | 否 | 否 | 文件路径 |
| 5 | display | varchar | 255 | 否 | 否 | 显示顺序 |
| 6 | father_id | int | 否 | 否 | 父级ID | |
| 7 | dir | varchar | 255 | 否 | 否 | 文件夹 |
| 8 | type | varchar | 32 | 否 | 否 | 文件类型 |
表 4-29-user(用户账户)
| 编号 | 字段名 | 类型 | 长度 | 是否非空 | 是否主键 | 注释 |
| 1 | user_id | int | 是 | 是 | 用户ID | |
| 2 | state | smallint | 是 | 否 | 账户状态:(1可用|2异常|3已冻结|4已注销) | |
| 3 | user_group | varchar | 32 | 否 | 否 | 所在用户组 |
| 4 | login_time | timestamp | 是 | 否 | 上次登录时间 | |
| 5 | phone | varchar | 11 | 否 | 否 | 手机号码 |
| 6 | phone_state | smallint | 是 | 否 | 手机认证:(0未认证|1审核中|2已认证) | |
| 7 | username | varchar | 16 | 是 | 否 | 用户名 |
| 8 | nickname | varchar | 16 | 否 | 否 | 昵称 |
| 9 | password | varchar | 64 | 是 | 否 | 密码 |
| 10 | | varchar | 64 | 否 | 否 | 邮箱 |
| 11 | email_state | smallint | 是 | 否 | 邮箱认证:(0未认证|1审核中|2已认证) | |
| 12 | avatar | varchar | 255 | 否 | 否 | 头像地址 |
| 13 | open_id | varchar | 255 | 否 | 否 | 针对获取用户信息字段 |
| 14 | create_time | timestamp | 是 | 否 | 创建时间 |
表 4-30-user_group(用户组)
| 编号 | 字段名 | 类型 | 长度 | 是否非空 | 是否主键 | 注释 |
| 1 | group_id | mediumint | 是 | 是 | 用户组ID | |
| 2 | display | smallint | 是 | 否 | 显示顺序 | |
| 3 | name | varchar | 16 | 是 | 否 | 名称 |
| 4 | description | varchar | 255 | 否 | 否 | 描述 |
| 5 | source_table | varchar | 255 | 否 | 否 | 来源表 |
| 6 | source_field | varchar | 255 | 否 | 否 | 来源字段 |
| 7 | source_id | int | 是 | 否 | 来源ID | |
| 8 | register | smallint | 否 | 否 | 注册位置 | |
| 9 | create_time | timestamp | 是 | 否 | 创建时间 | |
| 10 | update_time | timestamp | 是 | 否 | 更新时间 |
5系统实现
交流论坛提供一个开放的平台,供学生讨论求职经验、分享面试技巧、交流职场心得,增强学生之间的互动与合作,同时设有专业导师答疑区,解答学生在求职过程中遇到的问题。交流论坛界面如图5-1所示。

图5-1交流论坛界面
新闻资讯栏目汇集行业动态、就业趋势分析和政策解读等内容,帮助学生了解最新市场动向,为未来的求职决策提供参考依据,保持对行业的敏感度。。新闻资讯界面如图5-2所示。

图5-2新闻资讯界面
招聘活动页面列出近期即将举行的线上线下的招聘会、企业宣讲会等活动,学生可以查看详细信息并报名参加,增加与企业面对面交流的机会,提高求职成功率。招聘活动界面如图5-3所示。

图5-3招聘活动界面
个人中心包含多个子功能:个人首页展示用户的个人信息和求职状态;投递记录跟踪已投递的职位及其状态;面试邀请接收企业的面试通知;报名记录管理参加过的招聘活动;求职信息编辑和更新个人简历;学生反馈提交使用平台的意见和建议;收藏保存感兴趣的企业或职位以便后续查看。这些功能共同帮助学生高效管理求职过程。个人中心界面如图5-4所示。

图5-4个人中心界面
学生反馈功能允许学生提交在使用平台过程中遇到的问题和建议,管理员可以查看并回复每条反馈,确保问题得到及时解决,持续优化平台服务。这不仅提升了用户体验,还增强了平台的互动性和用户满意度。学生反馈界面如图5-5所示。

图5-5学生反馈界面
招聘信息管理板块集中处理企业发布的职位信息,管理员可以审核、编辑或删除招聘信息,确保信息的真实性和合法性,并对违规信息进行及时处理。招聘信息管理界面如图5-6所示。

图5-6招聘信息管理界面
活动类型管理模块定义和维护不同类型的招聘活动分类,如校园招聘会、企业宣讲会等,帮助管理员更好地组织和管理多样化的招聘活动。活动类型管理界面如图5-7所示。

图5-7活动类型管理界面
系统管理模块包括数据库备份、日志管理、服务器监控等基础设置,新增轮播图管理功能,允许管理员上传、编辑和删除首页展示的轮播图片,并设置链接地址和展示顺序,确保重要信息和最新动态的有效传递。这提升了平台的稳定性和用户体验。系统管理界面如图5-8所示。

图5-8系统管理界面
通知公告管理用于发布学校和平台的重要消息,管理员可以编辑、发布和撤回公告,确保用户及时获取关键信息,提升信息传递效率。通知公告管理界面如图5-9所示。

图5-9通知公告管理界面
资源管理模块负责上传、管理和分发平台所需的各类资源文件,如招聘手册、培训资料等,方便用户下载和使用,提升用户体验。资源管理界面如图5-10所示。

图5-10资源管理界面
招聘信息管理模块允许企业发布、编辑和管理职位信息,包括职位描述、要求、薪资待遇等。企业可以随时更新招聘信息,确保其准确性和时效性,并查看每个职位的申请情况。招聘信息管理界面如图5-11所示。

图5-11招聘信息管理界面
招聘活动管理模块用于创建和管理企业参与的线上线下招聘活动,企业可以发布活动详情、时间地点安排及参与方式,并实时监控报名情况和互动反馈,提升招聘效果。招聘活动管理界面如图5-12所示。

图5-12招聘活动管理界面
投递记录管理板块展示收到的学生简历投递记录,企业可以查看每份简历的详细内容及投递时间,并进行筛选、标记和下载操作,方便高效地处理应聘材料。投递记录管理界面如图5-13所示。

图5-13投递记录管理界面
报名记录管理跟踪学生对企业的招聘活动报名情况,企业可以审核报名资格、确认参会人员名单,并导出相关数据用于后续分析和总结,优化招聘策略。报名记录管理界面如图5-14所示。

图5-14报名记录管理界面
企业反馈管理收集企业在使用平台过程中遇到的问题和建议,企业用户可以通过该功能提交反馈,与平台管理员沟通交流,提出改进建议,提升平台的服务质量和用户体验。企业反馈管理界面如图5-15所示。

图5-15企业反馈管理界面
6系统测试
系统的测试环境如表6-1所示。
表6-1 测试环境
| 类别 | 配置项 | 详细信息 |
| 硬件环境 | 服务器CPU | Intel Xeon E5-2680 v4 |
| 内存 | 32GB DDR4 | |
| 硬盘 | 1TB SSD | |
| 网络带宽 | 100Mbps | |
| 软件环境 | 操作系统 | Windows Server 2019 |
| 数据库 | MySQL 8.0 | |
| Web服务器 | Tomcat 9.0 | |
| 开发框架 | SpringBoot 2.5 | |
| 前端框架 | Vue.js 2.6 | |
| Java版本 | JDK 11 | |
| 浏览器 | Chrome 88, Firefox 85 |
系统测试的主要目的是确保系统的功能、性能和稳定性满足需求规格说明书中的要求,并验证系统在实际使用环境中的可用性和可靠性。通过测试,可以发现软件中的缺陷、漏洞和潜在问题,确保系统运行的准确性、完整性和安全性。在功能测试中,目的是验证系统各功能模块是否按设计实现预期功能,例如用户登录、信息管理、数据查询等核心功能是否准确执行。性能测试的目的是验证系统在高并发、数据量大等压力场景下的响应时间和处理能力,确保系统具备良好的性能。兼容性测试的目的是确保系统在不同的硬件、软件和浏览器环境中能正常运行。测试还包括对异常处理和边界条件的验证,确保系统在异常场景下能够正确处理和恢复。最终,通过测试确保系统可以安全稳定地部署上线,为用户提供可靠的服务。
系统测试采用多种测试方法,以全面验证系统的功能和性能。功能测试采用黑盒测试方法,通过设计测试用例直接验证系统功能是否符合需求,无需了解内部代码逻辑。例如,设计用例验证用户登录模块,通过输入合法和非法的用户名与密码,检查系统响应是否符合预期。性能测试采用压力测试和负载测试方法,通过模拟高并发用户访问、数据处理的场景,评估系统的响应时间、吞吐量和稳定性。兼容性测试通过在不同操作系统、浏览器和硬件设备上运行系统,验证其在不同环境中的适应性[11]。异常测试通过设计边界条件和异常输入,检查系统对非法数据和操作的处理能力。测试用例的设计需覆盖系统的所有功能模块和接口,确保测试过程的全面性。通过系统测试方法的综合应用,可以有效发现问题,并为系统的优化和改进提供依据。
系统的测试用例表格如下图所示。
表6-2 系统测试用例表
| 测试项 | 测试用例 | 问题 | 结论 |
| 登录功能测试 | 打开登录页面 输入正确的用户名和密码 点击“登录”按钮 | 无 | 符合预期 |
| 登录功能测试 | 打开登录页面 输入错误的用户名 输入正确的密码 点击“登录”按钮 | 无 | 符合预期 |
| 登录功能测试 | 打开登录页面 输入正确的用户名 输入错误的密码 点击“登录”按钮 | 无 | 符合预期 |
| 登录功能测试 | 打开登录页面 输入不存在的用户名和密码 点击“登录”按钮 | 无 | 符合预期 |
| 注册功能测试 | 打开注册页面 输入合法的用户名、密码、邮箱等信息 点击“注册”按钮 | 无 | 符合预期 |
| 注册功能测试 | 打开注册页面 输入已存在的用户名 输入其他合法信息 点击“注册”按钮 | 无 | 符合预期 |
| 注册功能测试 | 打开注册页面 输入合法用户名但密码不符合要求(如长度不足) 点击“注册”按钮 | 无 | 符合预期 |
| 注册功能测试 | 打开注册页面 输入合法用户名和密码但邮箱格式错误 点击“注册”按钮 | 无 | 符合预期 |
| 查看求职信息测试 | 登录系统 进入求职信息页面 浏览求职标题、学生专业、建立等信息 | 无 | 符合预期 |
| 查看求职信息测试 | 登录系统 进入求职信息页面 使用搜索栏输入关键词搜索求职信息 | 无 | 符合预期 |
| 查看求职信息测试 | 登录系统 进入求职信息页面 点击求职详情查看完整信息 | 无 | 符合预期 |
| 查看求职信息测试 | 登录系统 进入求职信息页面 不输入任何搜索条件直接点击搜索 | 无 | 符合预期 |
| 交流论坛测试 | 登录系统 进入交流论坛页面 浏览封面图、标题、标签等信息 | 无 | 符合预期 |
| 交流论坛测试 | 登录系统 进入交流论坛页面 使用搜索栏输入关键词搜索论坛信息 | 无 | 符合预期 |
| 交流论坛测试 | 登录系统 进入交流论坛页面 点击论坛详情查看完整信息 | 无 | 符合预期 |
| 交流论坛测试 | 登录系统 进入交流论坛页面 不输入任何搜索条件直接点击搜索 | 无 | 符合预期 |
经过对系统登录、注册、查看求职信息和交流论坛功能的测试,所有测试用例均按照既定步骤执行完毕。测试结果显示,各功能模块在正常输入和异常输入条件下均表现出预期的行为。登录功能能够准确识别用户名和密码的正确性,并对错误输入给予相应提示。注册功能对用户输入的合法性进行了有效校验,确保了注册信息的规范性。查看求职信息功能能够正常展示职位的基本信息,并支持搜索和详情查看操作。交流论坛功能在登录系统 进入交流论坛页面 浏览封面图、标题、标签等信息。整体而言,测试过程中未发现功能缺陷,系统运行稳定,各项功能均符合设计预期。
经过系统全面的功能测试、性能测试和可靠性测试,本系统在测试环境下运行良好,功能模块均按照设计要求实现,核心功能表现稳定,未发现严重功能缺陷或阻塞性问题。所有关键测试用例均通过,覆盖率达到预期目标,验证了系统的功能性、稳定性和兼容性。
7总结
本研究成功设计并实现了一个基于Spring Boot与Vue.js技术栈的校园求职交流平台,提升了高校学生和用人单位之间的信息交流效率和匹配精准度。通过集中发布和管理职位信息、优化招聘流程、提供开放的交流论坛以及完善的后台管理系统,该平台显著提高了学生的求职体验和企业的招聘效率。系统测试与性能评估结果表明,平台运行稳定,功能完备,能够有效满足用户需求。此外,通过对学生反馈和企业反馈的持续收集与处理,平台不断进行优化改进,进一步提升了用户体验和服务质量。本研究不仅为校园招聘活动提供了强有力的技术支持,也为未来教育信息化的发展提供了宝贵的参考和借鉴,具有重要的现实意义和广泛的应用前景。最终,平台的成功实施验证了现代Web技术在促进校园招聘数字化转型中的巨大潜力。
参考文献
- 刘江涛,王亮亮,吴庆茹,等.基于B/S模式的铁路勘测设计案例信息化管理系统设计与实现[J].铁路计算机应用,2021,30(03):32-35.
- 张丹丹,李弘.基于B/S架构的办公管理系统设计与开发[J].铁路通信信号工程技术,2024,21(09):44-48+106.
- 王志亮,纪松波.基于SpringBoot的Web前端与数据库的接口设计[J].工业控制计算机,2023,36(03):51-53.
- 熊永平.基于SpringBoot框架应用开发技术的分析与研究[J].电脑知识与技术,2021,15(36):76-77.
- 赵媛.基于Vue的Web系统前端性能优化分析[J].电脑编程技巧与维护,2024,(09):44-46.
- 秦冬.浅析Vue框架在前端开发中的应用[J].信息与电脑(理论版),2024,36(13):61-63.
- 李艳杰.MySQL数据库下存储过程的综合运用研究[J].现代信息科技,2023,7(11):80-82+88.
- 陈倩怡,何军.Vue+Springboot+MyBatis技术应用解析[J].电脑编程技巧与维护,2020,(01):14-15+28.
- 周晓玉,崔文超.基于Web技术的数据库应用系统设计[J].信息与电脑(理论版),2023,35(09):189-191.
- 马艳艳,吴晓光.计算机软件与数据库的设计策略分析[J].电子技术,2024,53(05):104-105.
- 李俊萌.计算机软件测试技术与开发应用策略分析[J].信息记录材料,2023,24(03):50-52.
- 沈峰.为企业和求职者搭建高效对接平台[N].珠海特区报,2025-03-04(005).
- 李宜帆.高校毕业生求职信息偶遇行为特征及影响因素研究[D].河北大学,2024.DOI:10.27103/d.cnki.ghebu.2024.000503.
- 吴海棠,涂华,房晓东.互联网平台招聘求职信息结构化标准研究[J].电脑知识与技术,2024,20(11):104-105+108.DOI:10.14004/j.cnki.ckt.2024.0496.
- 王晓青.企业校园招聘平台的设计与实现[D].北京交通大学,2021.DOI:10.26944/d.cnki.gbfju.2021.002830.
- 顾茗思懿,王会鲜.基于Vue+Spring Boot校园求职学习平台的设计与实现[J].电脑知识与技术,2020,16(33):94-96.DOI:10.14004/j.cnki.ckt.2020.3391.
- 石明春,李娇姣,陈思凝,等.校园招聘信息整合与应用平台的设计与实现[J].现代商业,2020,(06):53-54.DOI:10.14097/j.cnki.5392/2020.06.022.
- Yue Q ,Liu L ,Tao Y , et al.Person-Position Matching Decision Considering Multi-attribute Preferences and Time Factors in Probabilistic Hesitant Fuzzy Environment[J].International Journal of Fuzzy Systems,2025,(prepublish):1-23.
- He C J ,Kang K S .Debiasing job ads by replacing masculine language increases gender diversity of applicant pools.[J].Proceedings of the National Academy of Sciences of the United States of America,2025,122(7):e2409854122.
- Mohsen R ,Hans D V .Not your average candidate: overqualified job applicants in the eyes of hiring practitioners[J].Personnel Review,2025,54(2):680-696.
致谢
本论文的完成离不开众多导师、同学以及亲友的支持与帮助。在此,首先向我的导师表示最诚挚的感谢。在整个研究和写作过程中,导师以严谨治学的态度和丰富的专业知识给予了我无私的指导,从论文选题到最终定稿的每一个环节,都为我提供了宝贵的建议与意见,使我得以不断完善研究内容、拓展学术视野。导师耐心细致的指导不仅帮助我解决了许多学术难题,也让我在研究能力与学术写作方面得到了显著的提升。导师的鼓励与支持是我完成这篇论文的重要动力,也让我深刻体会到学术研究的严谨性与意义。
我还要感谢在学习生活中给予我帮助和支持的同学、朋友以及家人。论文撰写过程中,许多同学与我共同探讨问题,分享经验与资料,使我的研究更加全面深入。朋友们的关心和陪伴让我在繁忙的研究过程中能够调节心情,保持良好的状态。特别感谢我的家人,他们始终给予我无条件的理解和支持,为我创造了安心学习与研究的环境。正是因为有了大家的帮助和支持,我才能克服论文写作中的重重困难并顺利完成。再次向所有支持和帮助过我的人表达衷心的感谢。
1030

被折叠的 条评论
为什么被折叠?



