摘 要
随着互联网技术的迅猛推进,在线招聘平台在推动就业市场,特别是大学生兼职领域的发展中扮演着举足轻重的角色。传统的兼职信息管理模式因信息更新迟缓、用户体验欠佳等弊端日益凸显,需要一种高效、便捷的管理平台来革新兼职信息的发布与管理流程。本论文精心设计与实现了一款基于SpringBoot的大学生校园兼职平台,旨在借助信息化手段,大幅度提升兼职招聘的效率,优化学生与商家间的互动体验,并确保兼职信息管理的精确性与时效性得到双重提升。
该平台深度采用SpringBoot框架进行开发,巧妙融合前后端分离的设计理念,不仅实现了平台的高效流畅运行,还赋予了其卓越的灵活扩展能力。平台精心划分为学生用户、商家用户及管理员三大角色,为每一类角色量身打造了个性化的功能模块。学生用户可以轻松浏览丰富的招聘资讯,细致查看各类兼职岗位,便捷提交申请,并自主管理个人信息;商家用户则能发布兼职岗位,随时查看报名记录,高效处理学生咨询,以及灵活管理录取通知等;而管理员则承担起平台全面管理的重任,涵盖岗位信息管理、用户管理、报名记录管理以及评论管理等关键职责。
通过严谨的权限管理机制与精妙的数据库设计,本平台确保了数据的一致性与安全性坚如磐石。平台界面以简洁明了著称,操作流程条理清晰,充分满足了学生与商家的多元化需求。平台的成功实施,不仅显著提升了大学生兼职信息的透明度,还有效优化了招聘商家的管理流程。自平台上线应用以来,极大地促进了学生与商家的无缝对接,兼职招聘的效率因此实现了质的飞跃。
关键词:大学生兼职;Spring Boot;兼职招聘;平台设计
Abstract
With the rapid development of Internet technology, online recruitment platform plays an important role in promoting the development of the job market, especially the part-time job field of college students. The traditional part-time information management model is becoming increasingly prominent due to its drawbacks such as slow information updates and poor user experience. An efficient and convenient management system is needed to innovate the process of publishing and managing part-time information. This paper carefully designs and implements a college student campus part-time platform based on SpringBoot, aiming to greatly improve the efficiency of part-time recruitment through information technology, optimize the interaction experience between students and enterprises, and ensure the dual improvement of accuracy and timeliness in part-time information management.
The platform is developed using the SpringBoot framework, cleverly integrating the design concept of front-end and back-end separation, which not only achieves efficient and smooth operation of the system, but also endows it with excellent flexible scalability. The system is carefully divided into three roles: student users, enterprise users, and administrators, and personalized functional modules are tailored for each type of role. Student users can easily browse rich recruitment information, carefully view various part-time positions, submit applications conveniently, and manage personal information independently; Business users can post part-time job positions, view registration records at any time, efficiently handle student inquiries, and flexibly manage admission notices; And the administrator takes on the responsibility of comprehensive system management, covering key responsibilities such as job information management, user management, registration record management, and comment management.
Through rigorous permission management mechanisms and sophisticated database design, this system ensures data consistency and security as solid as a rock. The system interface is known for its simplicity and clarity, with a clear and organized operation process, fully meeting the diverse needs of students and enterprises. The successful implementation of the system not only significantly improves the transparency of part-time job information for college students, but also effectively optimizes the management process of recruitment enterprises. Since the system was launched, it has greatly promoted seamless integration between students and enterprises, resulting in a qualitative leap in the efficiency of part-time recruitment.
Keywords: part-time jobs for college students; Spring Boot; Part time recruitment; system design
目 录
1 前 言
1.1 研究背景和意义
1.2 国内外研究现状
1.3 论文结构与章节安排
2 关键技术
2.1 Java
2.2 MySQL
2.3 Spring Boot框架
2.4 B/S模式
3 平台分析
3.1 可行性分析
3.1.1 技术可行性
3.1.2 经济可行性
3.1.3 操作可行性
3.1.4 社会可行性
3.2 功能需求分析
3.3 平台性能分析
3.4 平台流程分析
4 平台设计
4.1 平台架构设计
4.2 功能模块设计
4.3 数据库设计
4.3.1 E-R图
4.3.2 数据库表结构设计
5 平台实现
5.1 学生用户模块
5.1.1 用户注册界面
5.1.2 用户登录界面
5.1.3 最新资讯界面
5.1.4 兼职信息界面
5.1.5 报名信息界面
5.2 商家用户模块
5.2.1 兼职信息管理界面
5.2.2 评论管理界面
5.2.3 报名信息管理界面
5.3 后台管理员模块
5.3.1 系统用户管理界面
5.3.2 兼职类型管理界面
5.3.3 报名信息管理界面
5.3.4 系统管理界面
5.3.5 资源管理界面
6 平台测试
6.1 平台测试的目的
6.2 平台测试用例
6.3 平台测试结果
结 论
参考文献
致 谢
1 前 言
随着经济的发展和社会的进步,大学生在完成学业的同时参与社会实践活动的需求日益增长。校园兼职作为一种重要的社会实践形式,不仅能够帮助学生积累工作经验,提高个人能力,而且有助于他们更好地理解社会需求,为未来的职业生涯打下坚实的基础。然而,目前的校园兼职市场存在信息不对称的问题,学生难以找到合适的兼职机会,而雇主也面临招聘成本高、效率低下的困境。此外,传统的兼职信息发布渠道往往分散且缺乏有效的管理和监督,导致了安全性和可靠性的问题。因此,开发一个专门针对大学生群体的校园兼职平台显得尤为迫切。因此,构建一个高效、便捷的大学生校园兼职平台显得尤为重要。
SpringBoot作为一种简洁、快速的开发框架,能够通过简化配置和自动化部署,帮助更快速地实现平台功能。采用SpringBoot进行平台开发,不仅能够提升平台的开发效率和稳定性,还能实现平台功能的模块化和可扩展性。因此,利用SpringBoot框架搭建一个高效的大学生校园兼职平台,为解决现有兼职招聘中的问题提供了一个新的思路和解决方案。
本平台精心构建了涵盖学生、商家及管理员三方角色的功能模块,全方位覆盖从招聘信息的精准发布、岗位申请的便捷提交,到信息查询的即时反馈、用户管理的细致入微,这一系列完备的服务流程,显著提升了兼职招聘的运作效率与透明度。学生们能轻松通过平台,迅速浏览各类兼职岗位、一键提交申请、实时查看录取通知,并给出宝贵的评价反馈;商家则享有发布兼职岗位、查阅申请详情、处理咨询事宜以及管理录取通知等多重权限,操作简便高效。管理员则肩负着平台整体运维的重任,确保平台运行的平稳与安全,为各方用户提供坚实的技术支撑。
此信息化、平台化的管理模式,不仅大幅提高了兼职招聘的效率,更在大学生兼职信息的流通与管理上实现了优化升级,极大增强了学生与商家间的互动交流与理解信任。因此,基于SpringBoot技术框架精心打造的大学生校园兼职平台,其设计与实现不仅具有深远的理论研究价值,更在实践中展现出广泛的应用潜力。它为学生群体提供了一个更为便捷、高效的兼职服务窗口,为商家提供了强大的招聘助手,有力地推动了社会就业市场的繁荣与发展。此外,该平台的成功实现,也为同类信息管理平台的开发提供了宝贵的参考范例,为未来更多相关平台的建设与发展奠定了坚实的基础。
随着社会的发展和大学生群体日益增多,大学生兼职工作成为了学生群体的重要组成部分。大学生兼职不仅能够减轻经济压力,还能提高其社会实践能力,丰富个人经历。然而,大学生兼职市场中存在信息不对称、信息发布滞后、岗位选择有限等问题。因此,如何高效管理和发布兼职信息,成为了大学生兼职招聘领域的一个重要课题。
在国外,许多大学和商家已经开始探索大学生校园兼职平台的应用。例如,Huong T P深入剖析了大学生兼职的复杂性,提出兼职信息管理平台应融入个性化服务,如匹配课程与兼职岗位、提供职业规划指导,助力学生成长[1]。Guo W、An W及Zhou X构建大学生兼职平台的路径[2],提炼出确保信息真实、保护用户隐私、提升用户体验等设计原则,为国外平台开发提供了参考依据[3]。
综上所述,国外对大学生兼职的研究不仅关注经济支持,更重视其对教育与个人发展的影响。因此,设计基于SpringBoot的校园兼职平台时,应汲取研究成果,以用户体验为核心,提供个性化服务,满足学生特殊需求,助力其个人与职业发展双赢。平台需确保信息真实可靠,严格保护隐私,不断提升用户体验,以实现全面发展目标。
在国内,随着互联网发展和大学生兼职需求增加,校园兼职信息管理平台的研究日益受重视。多项研究提出不同方案:马晴晴等人设计兼职信息查询装置,提升信息透明度[4];周渠岸构建功能完善的兼职平台,简化招聘流程[5];吴海霞等人探讨信息共享平台,丰富校园生活[6]。李浩冉等人强调信息交流重要性,设计多功能平台[7]。李方良等人在双创背景下优化兼职平台模式,注重个性化服务[8]。王茜雯、李金达等人思考安全兼职信息平台建设[9][10],强调技术创新和用户需求。国内研究强调技术创新、用户体验和安全保障,基于SpringBoot的平台设计应借鉴这些成果,注重易用性、可靠性和扩展性。
总体来看,国内外的大学生校园兼职平台都在积极推动信息的高效流通和管理,减少了传统招聘方式中存在的问题,提升了学生和商家之间的互动与沟通。随着信息管理技术的不断完善,未来大学生校园兼职平台将更加便捷、高效,为学生和商家提供更好的服务。
1.3论文结构与章节安排
本文共分为六章,章节内容安排如下:
第一章:前言,主要介绍大学生校园兼职平台领域研究的背景和意义,概述国内外研究的现状。
第二章:关键技术,主要探讨和说明实现大学生校园兼职平台的关键技术。
第三章:平台分析,主要从大学生校园兼职平台的可行性、功能、性能等方面进行分析,为后续平台设计提供理论支持。
第四章:平台设计,主要对大学生校园兼职平台功能模块、数据库进行功能设计。
第五章:平台实现,主要介绍了大学生校园兼职平台的功能、平台界面的实现。
第六章:平台测试,主要对大学生校园兼职平台进行测试,验证功能完整性、稳定性和安全性,评估平台在实际运行中的性能表现。
结束语。总结全文研究内容,提出对大学生校园兼职平台领域未来发展的展望和建议,指出研究的不足和可优化之处,为相关领域的进一步探索提供参考。
2 关键技术
Java作为一种功能强大的跨平台编程语言,广泛应用于多种应用程序的开发,涵盖Web应用、移动应用及大型软件平台等领域。在大学生校园兼职平台中,Java常被用作后端开发语言,凭借其出色的处理能力和卓越的稳定性脱颖而出[11]。作为面向对象的编程语言,Java支持封装、继承和多态,极大提升了代码的可维护性和重用性。此外,其丰富的标准库及第三方框架Spring,进一步加速了开发进程。
MySQL是一款广受欢迎的开源关系型数据库管理平台,专为数据存储与管理而设计。在大学生校园兼职平台中,MySQL扮演着数据存储、查询与管理的核心角色,其源代码可免费获取并修改,为平台带来可靠且高效的数据库支持[12]。平台支持InnoDB、MyISAM等多种存储引擎,可根据需求灵活选择以提升性能。同时,MySQL还配备用户权限管理、数据加密及备份恢复等安全机制,全方位保障数据安全。
Spring Boot是一个专为构建微服务而生的Java框架,极大地简化了Spring应用程序的开发与部署流程。它秉承自动配置与“约定优于配置”的理念,加速了Spring应用的开发,助力开发者迅速构建并部署应用[13]。Spring Boot生态平台丰富,满足商家级应用的多样需求。在大学生校园兼职平台中,Spring Boot能迅速搭建后端服务,高效集成并管理各类功能模块。
B/S模式,即浏览器/服务器模式,是一种常见的网络应用架构模式。在B/S模式中,用户通过浏览器作为客户端与服务器进行交互。在浏览器/服务器(browser / Server Architecture)平台中,用户只需通过浏览器,就能够轻松地向分布在网络各处的众多服务器发送海量的请求。B/S平台大大地简化了客户端的工作,让用户体验更加便捷[14]。
3 平台分析
3.1可行性分析
3.1.1技术可行性
从技术角度来看,Spring Boot作为一种轻量级、快速构建的Java框架,能够提高开发效率,降低平台的复杂程度,易于维护和升级。同时,MySQL作为关系型数据库,能够支持平台数据的存储与管理,保障平台的稳定性和高效性。因此,本平台具有技术可行性。
考虑到Springboot、Vue、MyBatis Plus及MySQL等均为开源技术,无需支付高昂的许可费用,大大降低了平台的开发成本。同时,这些技术拥有广泛的用户群体和成熟的社区支持,便于获取技术支持和资源共享。此外,平台的实施将显著提升用户体验,从而带来潜在的经济效益。因此,从经济角度来看,该平台的开发同样具备可行性。
平台设计应遵循用户友好原则,确保用户能够轻松上手并高效使用。通过合理的界面布局、直观的操作流程以及详尽的帮助文档,可以大大降低用户的学习成本,提高平台的操作可行性。此外,平台还应具备完善的权限管理和数据安全机制,确保操作的安全性和合规性。
大学生校园兼职平台具有良好的社会可行性。该平台能够有效解决大学生兼职信息不对称的问题,为学生提供便捷的求职平台,提升就业机会。同时,商家也能通过平台高效发布招聘信息,筛选合适的兼职人员,从而降低招聘成本。随着兼职市场需求的增加和信息技术的发展,平台符合当前社会的需求,有助于促进大学生就业、提升招聘效率,并推动社会经济的灵活就业发展。
从技术、经济、操作和社会四个维度来看,大学生校园兼职平台的开发均具备高度的可行性。
(一)学生用户角色用例如下图所示。
图3.1学生用户用例图
学生用户具体功能说明如下所示。
首页:求职用户可以在首页浏览兼职信息、查看轮播图以及获取反馈信息。
网站公告:用户可以查看网站公告,了解平台的最新动态和通知。
最新资讯:用户可以浏览平台最新动态、热门岗位推荐及用户关注信息,便于学生快速获取兼职信息。
兼职信息:用户可以浏览并筛选各种兼职信息,如商家名称、岗位名称、招聘人数和时薪金额等。对于感兴趣的兼职,用户可以进行收藏以及在线报名操作,可以点击查看兼职详情,然后在里面的留言区可以留言,可以被商家和其他求职者看到。
个人中心:
个人首页:展示学生用户的个人信息。
报名信息:记录学生用户提交的岗位报名申请及报名状态,帮助学生跟踪求职进度。
收藏:学生用户可收藏感兴趣的岗位或商家,便于日后查找。
评论管理:管理学生用户对其他岗位或商家的评论,确保评论内容真实、客观。
(二)商家用户角色用例如下图所示。
图3.2商家用户用例图
商家用户具体功能说明如下所示。
首页:商家用户登录后,可直观查看平台概览。
兼职类型管理:商家可发布兼职类型信息,包括岗位名称、时长、要求、薪资等,并管理已发布的岗位。
结算类型管理:商家可发布查看结算类型信息,并管理重置结算类型信息。
兼职信息管理:商家用户可以方便地管理所有的兼职信息。他们可以通过列表查看所有发布的兼职岗位,快速了解每个岗位的基本信息。添加功能允许商家轻松发布新的兼职信息,包括岗位名称、类型、结算方式等。查询功能则帮助商家快速定位特定的兼职信息,支持按岗位名称、兼职类型和结算类型进行筛选。删除功能允许商家删除不再需要的兼职信息。查看详情功能提供了兼职信息的详细内容,包括岗位要求、待遇等。商家还可以在兼职详情查看留言区里用户的留言,并进行回复。
兼职报名管理:商家用户可以全面管理用户的兼职申请。列表功能展示了所有用户的申请,商家可以清晰地看到每个申请的详细信息。查询功能允许商家根据用户姓名、商家名称、岗位名称或审核状态来快速定位申请。商家还可以对用户的兼职申请进行审核,决定是否接受该申请,并通过回复功能告知审核结果或提供进一步的指导。
收藏:商家用户可收藏感兴趣的岗位或商家,便于日后查找。
评论管理:查看学生用户对其设置岗位的评论,还可以回答评论和疑问。
(三)管理员角色用例如下图所示。
图3.3管理员用例图
平台后台管理端管理员具体功能说明如下所示。
后台首页:展示平台概览,包括用户统计、岗位数量、最新申请等信息。
平台用户管理:负责用户账号的创建、编辑、删除及权限分配,确保用户信息的准确性和安全性。
兼职类型管理:管理员可以管理兼职类型的列表,包括添加新类型、查询现有类型、删除不再需要的类型,并可以通过类型名称进行搜索,以快速定位特定类型的兼职。
结算信息管理:发布结算信息,包括岗位名称、薪资、时长等。
兼职信息管理:管理员可以全面管理兼职信息的发布,包括列表展示、添加新信息、查询和删除信息。同时,管理员还可以能够通过岗位名称、兼职类型和结算类型进行精确搜索。并可对用户的留言信息进行查看、删除等管理。
报名信息管理:管理员可以查看报名列表,查询特定报名信息,删除无效报名,并查看报名详情。此外,管理员还可以通过用户姓名、商家名称、岗位名称和审核状态进行搜索,以便及时处理报名信息。
平台管理:管理员可以管理平台资源,包括轮播图的管理、查询、删除、添加和查看详情。这些功能有助于管理员维护平台的视觉呈现和用户体验。
平台管理(轮播图):设置平台首页的轮播图,展示最新的招聘信息或活动信息,提高平台的吸引力。
资源管理(最新资讯、资讯分类):发布和管理招聘资讯,包括资讯的创建、编辑、删除及分类,为学生提供最新的兼职信息。
对于大学生校园兼职平台的设计与实现,下面是平台性能分析表:
表3.1性能需求表
|
项目 |
内容 |
|
响应时间 |
平台对用户请求的响应时间需在500ms以内 |
|
并发用户数 |
平台需要支持1000个并发用户同时访问 |
|
吞吐量 |
平台每秒需要处理1000个请求 |
|
可用性 |
平台需要保证每月99.9%的可用性 |
|
数据安全 |
用户敏感数据需要加密存储,并支持数据库备份和恢复 |
|
数据一致性 |
平台中的数据操作需保证ACID特性,确保数据一致性 |
|
扩展性 |
平台需要支持水平扩展,能够方便地增加服务器节点以应对高请求量 |
|
可维护性 |
平台代码需要清晰易懂、结构良好,方便维护和修改 |
|
日志记录 |
平台需要记录用户操作日志、异常日志以及平台运行日志 |
|
监控报警 |
平台需要实时监控运行状态,当平台异常时能够及时发送警报通知相关人员 |
|
缓存设置 |
针对频繁使用的数据,平台需要进行合适的缓冲 |
(1)增加数据流程
平台中的所有用户(管理员、学生用户和商家用户)都可以实现增加数据功能,图3.4显示的就是在增加数据时的流程。

图3.4增加数据流程图
(2)修改数据流程
在录入平台信息的时候如果信息有错,可以对平台中的数据进行编辑。图3.5显示的就是修改数据的流程。

图3.5修改数据流程图
(3)删除数据流程
在平台中经常会出现一些过期的数据,那就可以直接删除这些数据,图3.6就是删除数据时的流程图。

图3.6删除数据流程图
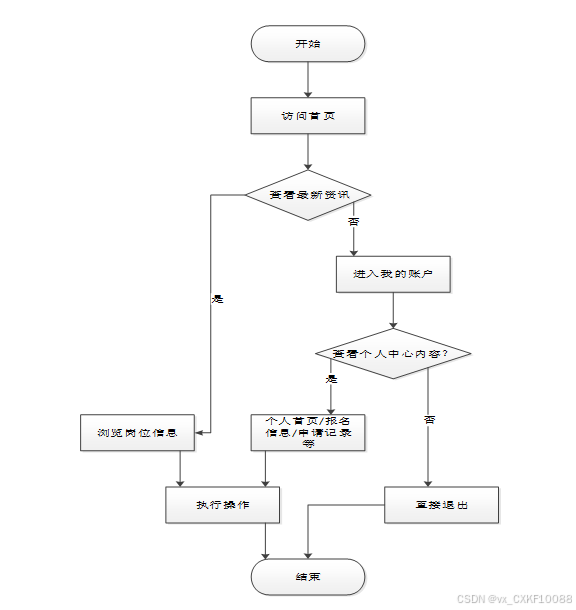
(4)学生用户操作流程图
学生用户在使用平台时,首先可以访问首页,浏览最新的兼职招聘信息和行业动态,了解市场趋势。接着,学生可以进入最新资讯模块,查看详细的兼职招聘信息,获取更多的就业机会。随后,学生可以进入我的账户,管理个人信息,确保资料准确无误。进入个人中心后,学生可以查看个人首页,了解自己的报名信息、咨询记录等内容,方便查看与商家的互动情况。浏览完相关信息后,学生可以浏览岗位信息,查看并申请感兴趣的兼职岗位。操作完成后,学生可以选择退出平台,结束使用。图3.7就是学生用户操作的流程图。

图3.7学生用户操作流程图
4 平台设计
由于本平台在逻辑事务处理方面对数据库的操作比较频繁所以平台在底层连接数据库时并没有使用原生的JDBC,而是把JDBC进行了封装,封装之后相当于一个连接数据库的工具DB UTIL,这样使用起来会更加方便而且这样进行封装还可以降低平台中代码的冗余,当我们需要连接和使用数据库时只需要调用这个工具里面的一个方法就可以了。而且通过封装可以把对数据库的操作独立起来,当需要连接不同种类的数据库时只需要加以修改就可以达到目的。
DAO层本来并无这个类,它只是java中MVC构造里的一个model概念,主要就是里面的一些方法,而这些方法就是用来访问数据库的方法。我们在软件开发时DAO层我们一般都放接口和接口的实现类,用于来规范实现类的我们叫它接口,实现类重点用于对数据库的操纵。
MVC是一种平台研发的关键模型,M是Model模型,它是平台内部关键程序运行的核心,主要进行对数据库的各种操作。视图View是V也叫做视图,主要的作用是对一些数据进行显示。控制器Controller 是C执行从View的视图层来读取数据,然后控制用户的输入。
平台架构如下图所示。

图4.1平台架构图
功能模块设计是平台开发过程中的重要阶段,它旨在将平台划分为不同的模块,每个模块负责完成特定的功能或任务。大学生校园兼职平台由多个功能模块组成,每个模块下又包含具体的功能操作。功能模块图如下图所示。

图4.2平台功能结构图
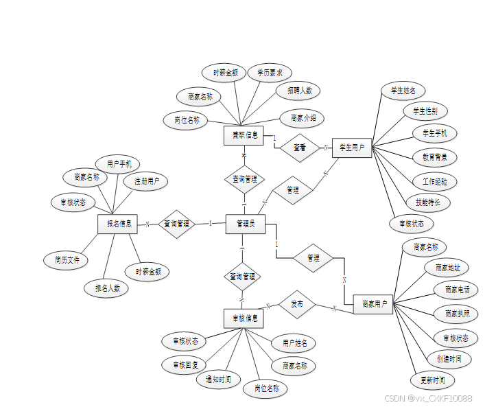
E-R图有助于理清平台中的数据结构和关系,为后续的数据库表结构设计提供指导。在进行数据库设计之前,首先需要先绘制实体-关系(E-R)图。E-R图将帮助我们理清业务中的实体(Entity)及它们之间的关系(Relationship),从而为后续的数据库表设计提供基础。根据前文可以得出本大学生校园兼职平台拥有多个实体,在此列举主要实体,各个实体之间联系总E-R图如下图所示。

图4.3总E-R图
在E-R图确定后,接下来可以根据实体和关系的属性设计数据库表结构。在E-R图明确了实体和它们之间的关系后,接下来可以开始设计数据库表结构。每个实体对应一个数据库表,每个属性对应表中的字段。如下列表格所示,在此列举主要数据表。表access_token (登陆访问时长)
|
编号 |
名称 |
数据类型 |
长度 |
小数位 |
允许空值 |
主键 |
默认值 |
说明 |
|
1 |
token_id |
int |
10 |
0 |
N |
Y |
临时访问牌ID | |
|
2 |
token |
varchar |
64 |
0 |
Y |
N |
临时访问牌 | |
|
3 |
info |
text |
65535 |
0 |
Y |
N | ||
|
4 |
maxage |
int |
10 |
0 |
N |
N |
2 |
最大寿命:默认2小时 |
|
5 |
create_time |
timestamp |
19 |
0 |
N |
N |
CURRENT_TIMESTAMP |
创建时间: |
|
6 |
update_time |
timestamp |
19 |
0 |
N |
N |
CURRENT_TIMESTAMP |
更新时间: |
|
7 |
user_id |
int |
10 |
0 |
N |
N |
0 |
用户编号: |
表article (文章:用于内容管理系统的文章)
|
编号 |
名称 |
数据类型 |
长度 |
小数位 |
允许空值 |
主键 |
默认值 |
说明 |
|
1 |
article_id |
mediumint |
8 |
0 |
N |
Y |
文章id:[0,8388607] | |
|
2 |
title |
varchar |
125 |
0 |
N |
Y |
标题:[0,125]用于文章和html的title标签中 | |
|
3 |
type |
varchar |
64 |
0 |
N |
N |
0 |
文章分类:[0,1000]用来搜索指定类型的文章 |
|
4 |
hits |
int |
10 |
0 |
N |
N |
0 |
点击数:[0,1000000000]访问这篇文章的人次 |
|
5 |
praise_len |
int |
10 |
0 |
N |
N |
0 |
点赞数 |
|
6 |
create_time |
timestamp |
19 |
0 |
N |
N |
CURRENT_TIMESTAMP |
创建时间: |
|
7 |
update_time |
timestamp |
19 |
0 |
N |
N |
CURRENT_TIMESTAMP |
更新时间: |
|
8 |
source |
varchar |
255 |
0 |
Y |
N |
来源:[0,255]文章的出处 | |
|
9 |
url |
varchar |
255 |
0 |
Y |
N |
来源地址:[0,255]用于跳转到发布该文章的网站 | |
|
10 |
tag |
varchar |
255 |
0 |
Y |
N |
标签:[0,255]用于标注文章所属相关内容,多个标签用空格隔开 | |
|
11 |
content |
longtext |
2147483647 |
0 |
Y |
N |
正文:文章的主体内容 | |
|
12 |
img |
varchar |
255 |
0 |
Y |
N |
封面图 | |
|
13 |
description |
text |
65535 |
0 |
Y |
N |
文章描述 |
表article_type (文章分类)
|
编号 |
名称 |
数据类型 |
长度 |
小数位 |
允许空值 |
主键 |
默认值 |
说明 |
|
1 |
type_id |
smallint |
5 |
0 |
N |
Y |
分类ID:[0,10000] | |
|
2 |
display |
smallint |
5 |
0 |
N |
N |
100 |
显示顺序:[0,1000]决定分类显示的先后顺序 |
|
3 |
name |
varchar |
16 |
0 |
N |
N |
分类名称:[2,16] | |
|
4 |
father_id |
smallint |
5 |
0 |
N |
N |
0 |
上级分类ID:[0,32767] |
|
5 |
description |
varchar |
255 |
0 |
Y |
N |
描述:[0,255]描述该分类的作用 | |
|
6 |
icon |
text |
65535 |
0 |
Y |
N |
分类图标: | |
|
7 |
url |
varchar |
255 |
0 |
Y |
N |
外链地址:[0,255]如果该分类是跳转到其他网站的情况下,就在该URL上设置 | |
|
8 |
create_time |
timestamp |
19 |
0 |
N |
N |
CURRENT_TIMESTAMP |
创建时间: |
|
9 |
update_time |
timestamp |
19 |
0 |
N |
N |
CURRENT_TIMESTAMP |
更新时间: |
表auth (用户权限管理)
|
编号 |
名称 |
数据类型 |
长度 |
小数位 |
允许空值 |
主键 |
默认值 |
说明 |
|
1 |
auth_id |
int |
10 |
0 |
N |
Y |
授权ID: | |
|
2 |
user_group |
varchar |
64 |
0 |
Y |
N |
用户组: | |
|
3 |
mod_name |
varchar |
64 |
0 |
Y |
N |
模块名: | |
|
4 |
table_name |
varchar |
64 |
0 |
Y |
N |
表名: | |
|
5 |
page_title |
varchar |
255 |
0 |
Y |
N |
页面标题: | |
|
6 |
path |
varchar |
255 |
0 |
Y |
N |
路由路径: | |
|
7 |
parent |
varchar |
64 |
0 |
Y |
N |
父级菜单 | |
|
8 |
parent_sort |
int |
10 |
0 |
N |
N |
0 |
父级菜单排序 |
|
9 |
position |
varchar |
32 |
0 |
Y |
N |
位置: | |
|
10 |
mode |
varchar |
32 |
0 |
N |
N |
_blank |
跳转方式: |
|
11 |
add |
tinyint |
3 |
0 |
N |
N |
1 |
是否可增加: |
|
12 |
del |
tinyint |
3 |
0 |
N |
N |
1 |
是否可删除: |
|
13 |
set |
tinyint |
3 |
0 |
N |
N |
1 |
是否可修改: |
|
14 |
get |
tinyint |
3 |
0 |
N |
N |
1 |
是否可查看: |
|
15 |
field_add |
text |
65535 |
0 |
Y |
N |
添加字段: | |
|
16 |
field_set |
text |
65535 |
0 |
Y |
N |
修改字段: | |
|
17 |
field_get |
text |
65535 |
0 |
Y |
N |
查询字段: | |
|
18 |
table_nav_name |
varchar |
500 |
0 |
Y |
N |
跨表导航名称: | |
|
19 |
table_nav |
varchar |
500 |
0 |
Y |
N |
跨表导航: | |
|
20 |
option |
text |
65535 |
0 |
Y |
N |
配置: | |
|
21 |
create_time |
timestamp |
19 |
0 |
N |
N |
CURRENT_TIMESTAMP |
创建时间: |
|
22 |
update_time |
timestamp |
19 |
0 |
N |
N |
CURRENT_TIMESTAMP |
更新时间: |
表code_token
|
编号 |
名称 |
数据类型 |
长度 |
小数位 |
允许空值 |
主键 |
默认值 |
说明 |
|
1 |
code_token_id |
int |
10 |
0 |
N |
Y | ||
|
2 |
token |
varchar |
255 |
0 |
Y |
N | ||
|
3 |
code |
varchar |
255 |
0 |
Y |
N |
验证码 | |
|
4 |
expire_time |
timestamp |
19 |
0 |
N |
N |
CURRENT_TIMESTAMP |
失效时间 |
|
5 |
create_time |
timestamp |
19 |
0 |
N |
N |
CURRENT_TIMESTAMP |
创建时间 |
|
6 |
update_time |
timestamp |
19 |
0 |
N |
N |
CURRENT_TIMESTAMP |
更新时间: |
表collect (收藏)
|
编号 |
名称 |
数据类型 |
长度 |
小数位 |
允许空值 |
主键 |
默认值 |
说明 |
|
1 |
collect_id |
int |
10 |
0 |
N |
Y |
收藏ID: | |
|
2 |
user_id |
int |
10 |
0 |
N |
N |
0 |
收藏人ID: |
|
3 |
source_table |
varchar |
255 |
0 |
Y |
N |
来源表: | |
|
4 |
source_field |
varchar |
255 |
0 |
Y |
N |
来源字段: | |
|
5 |
source_id |
int |
10 |
0 |
N |
N |
0 |
来源ID: |
|
6 |
title |
varchar |
255 |
0 |
Y |
N |
标题: | |
|
7 |
img |
varchar |
255 |
0 |
Y |
N |
封面: | |
|
8 |
create_time |
timestamp |
19 |
0 |
N |
N |
CURRENT_TIMESTAMP |
创建时间: |
|
9 |
update_time |
timestamp |
19 |
0 |
N |
N |
CURRENT_TIMESTAMP |
更新时间: |
表comment (评论)
|
编号 |
名称 |
数据类型 |
长度 |
小数位 |
允许空值 |
主键 |
默认值 |
说明 |
|
1 |
comment_id |
int |
10 |
0 |
N |
Y |
评论ID: | |
|
2 |
user_id |
int |
10 |
0 |
N |
N |
0 |
评论人ID: |
|
3 |
reply_to_id |
int |
10 |
0 |
N |
N |
0 |
回复评论ID:空为0 |
|
4 |
content |
longtext |
2147483647 |
0 |
Y |
N |
内容: | |
|
5 |
nickname |
varchar |
255 |
0 |
Y |
N |
昵称: | |
|
6 |
avatar |
varchar |
255 |
0 |
Y |
N |
头像地址:[0,255] | |
|
7 |
create_time |
timestamp |
19 |
0 |
N |
N |
CURRENT_TIMESTAMP |
创建时间: |
|
8 |
update_time |
timestamp |
19 |
0 |
N |
N |
CURRENT_TIMESTAMP |
更新时间: |
|
9 |
source_table |
varchar |
255 |
0 |
Y |
N |
来源表: | |
|
10 |
source_field |
varchar |
255 |
0 |
Y |
N |
来源字段: | |
|
11 |
source_id |
int |
10 |
0 |
N |
N |
0 |
来源ID: |
表hits (用户点击)
|
编号 |
名称 |
数据类型 |
长度 |
小数位 |
允许空值 |
主键 |
默认值 |
说明 |
|
1 |
hits_id |
int |
10 |
0 |
N |
Y |
点赞ID: | |
|
2 |
user_id |
int |
10 |
0 |
N |
N |
0 |
点赞人: |
|
3 |
create_time |
timestamp |
19 |
0 |
N |
N |
CURRENT_TIMESTAMP |
创建时间: |
|
4 |
update_time |
timestamp |
19 |
0 |
N |
N |
CURRENT_TIMESTAMP |
更新时间: |
|
5 |
source_table |
varchar |
255 |
0 |
Y |
N |
来源表: | |
|
6 |
source_field |
varchar |
255 |
0 |
Y |
N |
来源字段: | |
|
7 |
source_id |
int |
10 |
0 |
N |
N |
0 |
来源ID: |
表merchant_users (商家用户)
|
编号 |
名称 |
数据类型 |
长度 |
小数位 |
允许空值 |
主键 |
默认值 |
说明 |
|
1 |
merchant_users_id |
int |
10 |
0 |
N |
Y |
商家用户ID | |
|
2 |
merchant_name |
varchar |
64 |
0 |
Y |
N |
商家名称 | |
|
3 |
responsible_personnel |
varchar |
64 |
0 |
Y |
N |
负责人员 | |
|
4 |
merchants_mobile_phone |
varchar |
16 |
0 |
Y |
N |
商家手机 | |
|
5 |
merchant_qualification |
varchar |
255 |
0 |
Y |
N |
商家资质 | |
|
6 |
examine_state |
varchar |
16 |
0 |
N |
N |
未审核 |
审核状态 |
|
7 |
user_id |
int |
10 |
0 |
N |
N |
0 |
用户ID |
|
8 |
create_time |
datetime |
19 |
0 |
N |
N |
CURRENT_TIMESTAMP |
创建时间 |
|
9 |
update_time |
timestamp |
19 |
0 |
N |
N |
CURRENT_TIMESTAMP |
更新时间 |
表notice (公告)
|
编号 |
名称 |
数据类型 |
长度 |
小数位 |
允许空值 |
主键 |
默认值 |
说明 |
|
1 |
notice_id |
mediumint |
8 |
0 |
N |
Y |
公告id: | |
|
2 |
title |
varchar |
125 |
0 |
N |
N |
标题: | |
|
3 |
content |
longtext |
2147483647 |
0 |
Y |
N |
正文: | |
|
4 |
create_time |
timestamp |
19 |
0 |
N |
N |
CURRENT_TIMESTAMP |
创建时间: |
|
5 |
update_time |
timestamp |
19 |
0 |
N |
N |
CURRENT_TIMESTAMP |
更新时间: |
表part_time_job_information (兼职信息)
|
编号 |
名称 |
数据类型 |
长度 |
小数位 |
允许空值 |
主键 |
默认值 |
说明 |
|
1 |
part_time_job_information_id |
int |
10 |
0 |
N |
Y |
兼职信息ID | |
|
2 |
merchant_name |
varchar |
64 |
0 |
Y |
N |
商家名称 | |
|
3 |
job_id |
varchar |
64 |
0 |
Y |
N |
岗位编号 | |
|
4 |
job_title |
varchar |
64 |
0 |
Y |
N |
岗位名称 | |
|
5 |
part_time_job_type |
varchar |
64 |
0 |
Y |
N |
兼职类型 | |
|
6 |
settlement_type |
varchar |
64 |
0 |
Y |
N |
结算类型 | |
|
7 |
educational_requirements |
varchar |
64 |
0 |
Y |
N |
学历要求 | |
|
8 |
number_of_recruits |
double |
9 |
2 |
Y |
N |
0.00 |
招聘人数 |
|
9 |
number_of_people_reported |
double |
9 |
2 |
Y |
N |
0.00 |
已报人数 |
|
10 |
hourly_wage_amount |
varchar |
64 |
0 |
Y |
N |
时薪金额 | |
|
11 |
merchant_users |
int |
10 |
0 |
Y |
N |
0 |
商家用户 |
|
12 |
recruitment_poster |
varchar |
255 |
0 |
Y |
N |
招聘海报 | |
|
13 |
job_requirements |
text |
65535 |
0 |
Y |
N |
职位要求 | |
|
14 |
merchant_introduction |
longtext |
2147483647 |
0 |
Y |
N |
商家介绍 | |
|
15 |
hits |
int |
10 |
0 |
N |
N |
0 |
点击数 |
|
16 |
praise_len |
int |
10 |
0 |
N |
N |
0 |
点赞数 |
|
17 |
collect_len |
int |
10 |
0 |
N |
N |
0 |
收藏数 |
|
18 |
comment_len |
int |
10 |
0 |
N |
N |
0 |
评论数 |
|
19 |
recommend |
int |
10 |
0 |
N |
N |
0 |
智能推荐 |
|
20 |
registration_information_limit_times |
int |
10 |
0 |
N |
N |
1 |
在线报名限制次数 |
|
21 |
create_time |
datetime |
19 |
0 |
N |
N |
CURRENT_TIMESTAMP |
创建时间 |
|
22 |
update_time |
timestamp |
19 |
0 |
N |
N |
CURRENT_TIMESTAMP |
更新时间 |
表part_time_job_type (兼职类型)
|
编号 |
名称 |
数据类型 |
长度 |
小数位 |
允许空值 |
主键 |
默认值 |
说明 |
|
1 |
part_time_job_type_id |
int |
10 |
0 |
N |
Y |
兼职类型ID | |
|
2 |
type_name |
varchar |
64 |
0 |
Y |
N |
类型名称 | |
|
3 |
create_time |
datetime |
19 |
0 |
N |
N |
CURRENT_TIMESTAMP |
创建时间 |
|
4 |
update_time |
timestamp |
19 |
0 |
N |
N |
CURRENT_TIMESTAMP |
更新时间 |
表praise (点赞)
|
编号 |
名称 |
数据类型 |
长度 |
小数位 |
允许空值 |
主键 |
默认值 |
说明 |
|
1 |
praise_id |
int |
10 |
0 |
N |
Y |
点赞ID: | |
|
2 |
user_id |
int |
10 |
0 |
N |
N |
0 |
点赞人: |
|
3 |
create_time |
timestamp |
19 |
0 |
N |
N |
CURRENT_TIMESTAMP |
创建时间: |
|
4 |
update_time |
timestamp |
19 |
0 |
N |
N |
CURRENT_TIMESTAMP |
更新时间: |
|
5 |
source_table |
varchar |
255 |
0 |
Y |
N |
来源表: | |
|
6 |
source_field |
varchar |
255 |
0 |
Y |
N |
来源字段: | |
|
7 |
source_id |
int |
10 |
0 |
N |
N |
0 |
来源ID: |
|
8 |
status |
bit |
1 |
0 |
N |
N |
1 |
点赞状态:1为点赞,0已取消 |
表registered_user (注册用户)
|
编号 |
名称 |
数据类型 |
长度 |
小数位 |
允许空值 |
主键 |
默认值 |
说明 |
|
1 |
registered_user_id |
int |
10 |
0 |
N |
Y |
注册用户ID | |
|
2 |
user_name |
varchar |
64 |
0 |
Y |
N |
用户姓名 | |
|
3 |
user_gender |
varchar |
64 |
0 |
Y |
N |
用户性别 | |
|
4 |
users_mobile_phone |
varchar |
16 |
0 |
Y |
N |
用户手机 | |
|
5 |
part_time_preference |
varchar |
64 |
0 |
Y |
N |
兼职喜好 | |
|
6 |
resume_file |
varchar |
255 |
0 |
Y |
N |
简历文件 | |
|
7 |
examine_state |
varchar |
16 |
0 |
N |
N |
已通过 |
审核状态 |
|
8 |
user_id |
int |
10 |
0 |
N |
N |
0 |
用户ID |
|
9 |
create_time |
datetime |
19 |
0 |
N |
N |
CURRENT_TIMESTAMP |
创建时间 |
|
10 |
update_time |
timestamp |
19 |
0 |
N |
N |
CURRENT_TIMESTAMP |
更新时间 |
表registration_information (报名信息)
|
编号 |
名称 |
数据类型 |
长度 |
小数位 |
允许空值 |
主键 |
默认值 |
说明 |
|
1 |
registration_information_id |
int |
10 |
0 |
N |
Y |
报名信息ID | |
|
2 |
registered_user |
int |
10 |
0 |
Y |
N |
0 |
注册用户 |
|
3 |
user_name |
varchar |
64 |
0 |
Y |
N |
用户姓名 | |
|
4 |
users_mobile_phone |
varchar |
64 |
0 |
Y |
N |
用户手机 | |
|
5 |
merchant_users |
int |
10 |
0 |
Y |
N |
0 |
商家用户 |
|
6 |
merchant_name |
varchar |
64 |
0 |
Y |
N |
商家名称 | |
|
7 |
job_id |
varchar |
64 |
0 |
Y |
N |
岗位编号 | |
|
8 |
job_title |
varchar |
64 |
0 |
Y |
N |
岗位名称 | |
|
9 |
part_time_job_type |
varchar |
64 |
0 |
Y |
N |
兼职类型 | |
|
10 |
settlement_type |
varchar |
64 |
0 |
Y |
N |
结算类型 | |
|
11 |
hourly_wage_amount |
varchar |
64 |
0 |
Y |
N |
时薪金额 | |
|
12 |
number_of_applicants |
varchar |
64 |
0 |
N |
N |
报名人数 | |
|
13 |
registration_time |
datetime |
19 |
0 |
Y |
N |
报名时间 | |
|
14 |
resume_file |
varchar |
255 |
0 |
Y |
N |
简历文件 | |
|
15 |
examine_state |
varchar |
16 |
0 |
N |
N |
未审核 |
审核状态 |
|
16 |
examine_reply |
varchar |
16 |
0 |
Y |
N |
审核回复 | |
|
17 |
create_time |
datetime |
19 |
0 |
N |
N |
CURRENT_TIMESTAMP |
创建时间 |
|
18 |
update_time |
timestamp |
19 |
0 |
N |
N |
CURRENT_TIMESTAMP |
更新时间 |
|
19 |
source_table |
varchar |
255 |
0 |
Y |
N |
来源表 | |
|
20 |
source_id |
int |
10 |
0 |
Y |
N |
来源ID | |
|
21 |
source_user_id |
int |
10 |
0 |
Y |
N |
来源用户 |
表schedule (日程管理)
|
编号 |
名称 |
数据类型 |
长度 |
小数位 |
允许空值 |
主键 |
默认值 |
说明 |
|
1 |
schedule_id |
smallint |
5 |
0 |
N |
Y |
日程ID:[0,32767] | |
|
2 |
content |
varchar |
255 |
0 |
Y |
N |
日程内容 | |
|
3 |
scheduled_time |
datetime |
19 |
0 |
Y |
N |
计划时间 | |
|
4 |
user_id |
int |
10 |
0 |
N |
N |
用户id | |
|
5 |
create_time |
datetime |
19 |
0 |
Y |
N |
创建时间 | |
|
6 |
update_time |
datetime |
19 |
0 |
Y |
N |
更新时间 |
表score (评分)
|
编号 |
名称 |
数据类型 |
长度 |
小数位 |
允许空值 |
主键 |
默认值 |
说明 |
|
1 |
score_id |
int |
10 |
0 |
N |
Y |
评分ID: | |
|
2 |
user_id |
int |
10 |
0 |
N |
N |
0 |
评分人: |
|
3 |
nickname |
varchar |
64 |
0 |
Y |
N |
昵称: | |
|
4 |
score_num |
double |
5 |
2 |
N |
N |
0.00 |
评分: |
|
5 |
create_time |
timestamp |
19 |
0 |
N |
N |
CURRENT_TIMESTAMP |
创建时间: |
|
6 |
update_time |
timestamp |
19 |
0 |
N |
N |
CURRENT_TIMESTAMP |
更新时间: |
|
7 |
source_table |
varchar |
255 |
0 |
Y |
N |
来源表: | |
|
8 |
source_field |
varchar |
255 |
0 |
Y |
N |
来源字段: | |
|
9 |
source_id |
int |
10 |
0 |
N |
N |
0 |
来源ID: |
表settlement_type (结算类型)
|
编号 |
名称 |
数据类型 |
长度 |
小数位 |
允许空值 |
主键 |
默认值 |
说明 |
|
1 |
settlement_type_id |
int |
10 |
0 |
N |
Y |
结算类型ID | |
|
2 |
type_name |
varchar |
64 |
0 |
Y |
N |
类型名称 | |
|
3 |
create_time |
datetime |
19 |
0 |
N |
N |
CURRENT_TIMESTAMP |
创建时间 |
|
4 |
update_time |
timestamp |
19 |
0 |
N |
N |
CURRENT_TIMESTAMP |
更新时间 |
表slides (轮播图)
|
编号 |
名称 |
数据类型 |
长度 |
小数位 |
允许空值 |
主键 |
默认值 |
说明 |
|
1 |
slides_id |
int |
10 |
0 |
N |
Y |
轮播图ID: | |
|
2 |
title |
varchar |
64 |
0 |
Y |
N |
标题: | |
|
3 |
content |
varchar |
255 |
0 |
Y |
N |
内容: | |
|
4 |
url |
varchar |
255 |
0 |
Y |
N |
链接: | |
|
5 |
img |
varchar |
255 |
0 |
Y |
N |
轮播图: | |
|
6 |
hits |
int |
10 |
0 |
N |
N |
0 |
点击量: |
|
7 |
create_time |
timestamp |
19 |
0 |
N |
N |
CURRENT_TIMESTAMP |
创建时间: |
|
8 |
update_time |
timestamp |
19 |
0 |
N |
N |
CURRENT_TIMESTAMP |
更新时间: |
表upload (文件上传)
|
编号 |
名称 |
数据类型 |
长度 |
小数位 |
允许空值 |
主键 |
默认值 |
说明 |
|
1 |
upload_id |
int |
10 |
0 |
N |
Y |
上传ID | |
|
2 |
name |
varchar |
64 |
0 |
Y |
N |
文件名 | |
|
3 |
path |
varchar |
255 |
0 |
Y |
N |
访问路径 | |
|
4 |
file |
varchar |
255 |
0 |
Y |
N |
文件路径 | |
|
5 |
display |
varchar |
255 |
0 |
Y |
N |
显示顺序 | |
|
6 |
father_id |
int |
10 |
0 |
Y |
N |
0 |
父级ID |
|
7 |
dir |
varchar |
255 |
0 |
Y |
N |
文件夹 | |
|
8 |
type |
varchar |
32 |
0 |
Y |
N |
文件类型 |
表user (用户账户:用于保存用户登录信息)
|
编号 |
名称 |
数据类型 |
长度 |
小数位 |
允许空值 |
主键 |
默认值 |
说明 |
|
1 |
user_id |
int |
10 |
0 |
N |
Y |
用户ID:[0,8388607]用户获取其他与用户相关的数据 | |
|
2 |
state |
smallint |
5 |
0 |
N |
N |
1 |
账户状态:[0,10](1可用|2异常|3已冻结|4已注销) |
|
3 |
user_group |
varchar |
32 |
0 |
Y |
N |
所在用户组:[0,32767]决定用户身份和权限 | |
|
4 |
login_time |
timestamp |
19 |
0 |
N |
N |
CURRENT_TIMESTAMP |
上次登录时间: |
|
5 |
phone |
varchar |
11 |
0 |
Y |
N |
手机号码:[0,11]用户的手机号码,用于找回密码时或登录时 | |
|
6 |
phone_state |
smallint |
5 |
0 |
N |
N |
0 |
手机认证:[0,1](0未认证|1审核中|2已认证) |
|
7 |
username |
varchar |
16 |
0 |
N |
N |
用户名:[0,16]用户登录时所用的账户名称 | |
|
8 |
nickname |
varchar |
16 |
0 |
Y |
N |
昵称:[0,16] | |
|
9 |
password |
varchar |
64 |
0 |
N |
N |
密码:[0,32]用户登录所需的密码,由6-16位数字或英文组成 | |
|
10 |
|
varchar |
64 |
0 |
Y |
N |
邮箱:[0,64]用户的邮箱,用于找回密码时或登录时 | |
|
11 |
email_state |
smallint |
5 |
0 |
N |
N |
0 |
邮箱认证:[0,1](0未认证|1审核中|2已认证) |
|
12 |
avatar |
varchar |
255 |
0 |
Y |
N |
头像地址:[0,255] | |
|
13 |
open_id |
varchar |
255 |
0 |
Y |
N |
针对获取用户信息字段 | |
|
14 |
create_time |
timestamp |
19 |
0 |
N |
N |
CURRENT_TIMESTAMP |
创建时间: |
表user_group (用户组:用于用户前端身份和鉴权)
|
编号 |
名称 |
数据类型 |
长度 |
小数位 |
允许空值 |
主键 |
默认值 |
说明 |
|
1 |
group_id |
mediumint |
8 |
0 |
N |
Y |
用户组ID:[0,8388607] | |
|
2 |
display |
smallint |
5 |
0 |
N |
N |
100 |
显示顺序:[0,1000] |
|
3 |
name |
varchar |
16 |
0 |
N |
N |
名称:[0,16] | |
|
4 |
description |
varchar |
255 |
0 |
Y |
N |
描述:[0,255]描述该用户组的特点或权限范围 | |
|
5 |
source_table |
varchar |
255 |
0 |
Y |
N |
来源表: | |
|
6 |
source_field |
varchar |
255 |
0 |
Y |
N |
来源字段: | |
|
7 |
source_id |
int |
10 |
0 |
N |
N |
0 |
来源ID: |
|
8 |
register |
smallint |
5 |
0 |
Y |
N |
0 |
注册位置: |
|
9 |
create_time |
timestamp |
19 |
0 |
N |
N |
CURRENT_TIMESTAMP |
创建时间: |
|
10 |
update_time |
timestamp |
19 |
0 |
N |
N |
CURRENT_TIMESTAMP |
更新时间: |
5 平台实现
用户注册时,平台要求用户提供必要的信息,例如用户名、密码、电子邮件地址等。这些信息通常由用户在注册表单中输入,并通过前端验证确保格式的正确性。注册过程完成后,平台会为新用户创建一个账户。这包括分配一个唯一的用户ID和设置初始的权限或者角色。

图5.1用户注册界面设计
注册关键代码如下:
/**
* 注册
* @param user
* @return
*/
@PostMapping("register")
public Map<String, Object> signUp(@RequestBody User user) {
// 查询用户
Map<String, String> query = new HashMap<>();
Map<String,Object> map = JSON.parseObject(JSON.toJSONString(user));
query.put("username",user.getUsername());
List list = service.selectBaseList(service.select(query, new HashMap<>()));
if (list.size()>0){
return error(30000, "用户已存在");
}
map.put("password",service.encryption(String.valueOf(map.get("password"))));
service.insert(map);
return success(1);
}
用户输入用户名和密码后,平台首先对这些输入进行基本的格式验证,确保用户名和密码符合平台设定的格式要求(如长度、特殊字符要求等)。平台接收到用户输入后,会根据用户名查找平台中存储的用户信息数据库或者其他持久化存储方式。平台需要验证密码的正确性,验证成功即可成功登录。

图5.2用户登录界面设计
登录关键代码如下:
/**
* 登录
* @param data
* @param httpServletRequest
* @return
*/
@PostMapping("login")
public Map<String, Object> login(@RequestBody Map<String, String> data, HttpServletRequest httpServletRequest) {
log.info("[执行登录接口]");
String username = data.get("username");
String email = data.get("email");
String phone = data.get("phone");
String password = data.get("password");
List resultList = null;
Map<String, String> map = new HashMap<>();
if(username != null && "".equals(username) == false){
map.put("username", username);
resultList = service.selectBaseList(service.select(map, new HashMap<>()));
}
else if(email != null && "".equals(email) == false){
map.put("email", email);
resultList = service.selectBaseList(service.select(map, new HashMap<>()));
}
else if(phone != null && "".equals(phone) == false){
map.put("phone", phone);
resultList = service.selectBaseList(service.select(map, new HashMap<>()));
}else{
return error(30000, "账号或密码不能为空");
}
if (resultList == null || password == null) {
return error(30000, "账号或密码不能为空");
}
//判断是否有这个用户
if (resultList.size()<=0){
return error(30000,"用户不存在");
}
User byUsername = (User) resultList.get(0);
Map<String, String> groupMap = new HashMap<>();
groupMap.put("name",byUsername.getUserGroup());
List groupList = userGroupService.selectBaseList(userGroupService.select(groupMap, new HashMap<>()));
if (groupList.size()<1){
return error(30000,"用户组不存在");
}
UserGroup userGroup = (UserGroup) groupList.get(0);
//查询用户审核状态
if (!StringUtils.isEmpty(userGroup.getSourceTable())){
String res = service.selectExamineState(userGroup.getSourceTable(),byUsername.getUserId());
if (res==null){
return error(30000,"用户不存在");
}
if (!res.equals("已通过")){
return error(30000,"该用户审核未通过");
}
}
//查询用户状态
if (byUsername.getState()!=1){
return error(30000,"用户非可用状态,不能登录");
}
String md5password = service.encryption(password);
if (byUsername.getPassword().equals(md5password)) {
// 存储Token到数据库
AccessToken accessToken = new AccessToken();
accessToken.setToken(UUID.randomUUID().toString().replaceAll("-", ""));
accessToken.setUser_id(byUsername.getUserId());
Duration duration = Duration.ofSeconds(7200L);
redisTemplate.opsForValue().set(accessToken.getToken(), accessToken,duration);
// 返回用户信息
JSONObject user = JSONObject.parseObject(JSONObject.toJSONString(byUsername));
user.put("token", accessToken.getToken());
JSONObject ret = new JSONObject();
ret.put("obj",user);
return success(ret);
} else {
return error(30000, "账号或密码不正确");
}
}
学生可以轻松查看最新的兼职招聘信息、行业动态以及职业指导文章等内容,帮助学生了解市场趋势和各类岗位的需求情况。此模块提供了局部搜索、筛选和排序功能,学生可以根据自身兴趣或需求快速找到合适的兼职岗位。此外,学生还可以对感兴趣的招聘信息进行点赞、收藏和评论,点赞和收藏有助于快速保存和回访,而评论功能则为学生提供了与其他用户分享经验的机会,增加了互动性和平台的社交属性。
最新资讯主界面图如下所示。

图5.3最新资讯主界面设计
在兼职信息模块中,平台展示了所有可供申请的兼职岗位,并按照类别进行详细分类,便于学生根据个人兴趣、专业背景及技能要求筛选合适的岗位。岗位信息包括岗位名称、薪资待遇、工作地点、岗位要求和工作时间等详细内容,学生可以根据自身需求选择合适的岗位。该模块支持岗位名称、岗位分类、工作地点和薪资待遇的搜索功能,帮助学生快速定位心仪的岗位。同时,学生还可以通过排序功能按不同标准(如薪资、发布时间等)对岗位进行排序,轻松找到最适合自己的兼职岗位。对于感兴趣的岗位,学生可以直接申请入职,或者进行咨询求职,进一步了解岗位信息。
岗位信息主界面图如下所示。

图5.4兼职信息主界面设计
5.1.5报名信息界面
该模块展示了学生报名过的所有兼职岗位的记录。包括每个岗位的报名状态以及相关的面试和录取通知信息。学生可以查看自己过往的报名记录,并根据记录分析自己求职的效果和经验。
报名信息主界面图如下所示。


图5.5报名信息主界面设计
兼职信息管理模块允许商家用户管理发布的兼职岗位。商家可以在该模块中发布新的兼职岗位、编辑已有岗位、删除过期或不再需要的岗位。岗位信息包括商家用户、商家名称、岗位名称、岗位分类、工作地点户、人数要求、技能要求、薪资待遇、封面图片等,商家可以根据需求自由设置。商家还可以查看每个岗位的申请情况和面试安排,确保招聘过程的顺利进行。
兼职信息管理主界面图如下所示。

图5.6兼职信息管理界面设计
岗位信息添加代码如下:
@PostMapping("/add")
@Transactional
public Map<String, Object> add(HttpServletRequest request) throws IOException {
service.insert(service.readBody(request.getReader()));
return success(1);
}
public Map<String, Object> addMap(Map<String,Object> map){
service.insert(map);
return success(1);
}
商家可以查看学生用户的所有评论记录。学生在申请岗位或在工作过程中,可能会向商家提问相关问题,商家可以在此模块中管理这些咨询记录。商家能够查看学生提出的问题以及对应的解答,确保学生在申请或面试过程中获得清晰的答案,提升招聘体验。
评论管理主界面图如下所示。

图5.7评论管理界面设计
商家可以查看所有学生的兼职岗位报名记录,详细了解每个学生的报名状态。通过该模块,商家可以快速筛选和审核申请者,决定是否邀请学生参加面试或进一步沟通,确保能够找到最合适的候选人。
报名信息管理主界面图如下所示。


图5.8报名信息管理界面设计
管理员可以管理平台中的所有用户,包括学生用户和商家用户。此功能允许管理员添加、修改、删除用户信息,并根据需要调整用户权限,确保平台的安全性和可控性。
系统用户管理主界面图如下所示。

图5.9系统用户管理界面设计
添加系统用户信息关键代码:
@PostMapping("/add")
@Transactional
public Map<String, Object> add(HttpServletRequest request) throws IOException {
service.insert(service.readBody(request.getReader()));
return success(1);
}
public Map<String, Object> addMap(Map<String,Object> map){
service.insert(map);
return success(1);
}
为了方便学生用户根据兴趣或专业背景选择兼职岗位,平台将兼职信息按照不同的类别进行分类。在兼职类型管理模块中,管理员可以新增、修改或删除不同的岗位类别。通过该功能,管理员可以灵活调整和优化平台中的岗位分类,以提升用户体验和岗位筛选的准确性。
兼职类型管理主界面图如下所示。

图5.10兼职类型管理界面设计
添加兼职岗位分类代码如下:
@PostMapping("/add")
@Transactional
public Map<String, Object> add(HttpServletRequest request) throws IOException {
service.insert(service.readBody(request.getReader()));
return success(1);
}
@Transactional
public Map<String, Object> addMap(Map<String,Object> map){
service.insert(map);
return success(1);
}
在报名信息管理模块中,管理员可以查看所有学生的兼职报名记录,包括每个学生报名的岗位、报名状态、面试情况等信息。管理员可根据需要对报名信息进行审批、筛选和管理,帮助商家和学生之间的对接更加高效、便捷。
报名信息管理界面如下所示。

图5.11报名信息管理详情界面设计
报名信息代码如下:
@PostMapping("/add")
@Transactional
public Map<String, Object> add(HttpServletRequest request) throws IOException {
service.insert(service.readBody(request.getReader()));
return success(1);
}
@Transactional
public Map<String, Object> addMap(Map<String,Object> map){
service.insert(map);
return success(1);
}
管理员可以对轮播图进行管理,包括添加、修改、删除轮播图,设置轮播图属性等。
系统管理界面如下所示。

图5.12系统管理界面设计
在资源管理模块中,管理员可以管理平台上的招聘资讯内容。管理员能够发布与兼职相关的资讯、新闻等,帮助学生获取最新的行业动态和兼职市场的信息。此外,资讯也可根据不同的分类进行管理,管理员可以新增、编辑或删除资讯分类,以便学生更好地浏览和查找相关信息。
资源管理界面如下所示。

图5.13资源管理界面设计
上传图片关键代码如下:
@PostMapping("/upload")
public Map<String, Object> upload(@RequestParam("file") MultipartFile file) {
log.info("进入方法");
if (file.isEmpty()) {
return error(30000, "没有选择文件");
}
try {
//判断有没路径,没有则创建
String filePath = System.getProperty("user.dir") + "/src/main/resources/static/";
File targetDir = new File(filePath);
if (!targetDir.exists() && !targetDir.isDirectory()) {
if (targetDir.mkdirs()) {
log.info("创建目录成功");
} else {
log.error("创建目录失败");
}
}
String fileName = file.getOriginalFilename();
File dest = new File(filePath + fileName);
log.info("文件路径:{}", dest.getPath());
log.info("文件名:{}", dest.getName());
file.transferTo(dest);
JSONObject jsonObject = new JSONObject();
jsonObject.put("url", "/api/upload/" + fileName);
return success(jsonObject);
} catch (IOException e) {
log.info("上传失败:{}", e.getMessage());
}
return error(30000, "上传失败");
6 平台测试
平台开发到了最后一个阶段那就是平台测试,平台测试对软件的开发其实是非常有必要的。因为没什么平台一经开发出来就可能会尽善尽美,再厉害的平台开发工程师也会在平台开发的时候出现纰漏,平台测试能够较好的改正一些bug,为后期平台的维护性提供很好的支持。通过平台测试,开发人员也可以建立自己对平台的信心,为后期的平台版本的跟新提供支持。
6.2平台测试用例
平台测试包括:用户登录功能测试、兼职信息查看功能测试、兼职信息添加、报名信息搜索、密码修改功能测试,如表6-1、6-2、6-3、6-4、6-5所示:
表6-1 用户登录功能测试表
|
用例名称 |
用户登录平台 |
|
目的 |
测试用户通过正确的用户名和密码可否登录功能 |
|
前提 |
未登录的情况下 |
|
测试流程 |
1) 进入登录页面 2) 输入正确的用户名和密码 |
|
预期结果 |
用户名和密码正确的时候,跳转到登录成功界面,反之则显示错误信息,提示重新输入 |
|
实际结果 |
实际结果与预期结果一致 |
兼职信息查看功能测试:
表6-2兼职信息查看功能测试表
|
用例名称 |
兼职信息查看 |
|
目的 |
测试兼职信息查看功能 |
|
前提 |
用户登录 |
|
测试流程 |
点击兼职信息列表 |
|
预期结果 |
可以查看到所有兼职信息 |
|
实际结果 |
实际结果与预期结果一致 |
管理员添加兼职类型界面测试:
表6-3 管理员添加兼职类型界面测试表
|
用例名称 |
兼职类型添加测试用例 |
|
目的 |
测试兼职类型添加功能 |
|
前提 |
管理员正常登录情况下 |
|
测试流程 |
1)管理员点击兼职类型添加,填写信息。 2)点击进行提交。 |
|
预期结果 |
提交以后,兼职类型列表会显示新的兼职类型信息 |
|
实际结果 |
实际结果与预期结果一致 |
报名信息搜索功能测试:
表6-4报名信息搜索功能测试表
|
用例名称 |
报名信息搜索测试 |
|
目的 |
测试报名信息搜索功能 |
|
前提 |
无 |
|
测试流程 |
1)在搜索框填入搜索关键字。 2)点击搜索按钮。 |
|
预期结果 |
页面显示包含有搜索关键字的报名信息 |
|
实际结果 |
实际结果与预期结果一致 |
密码修改功能测试:
表6-5 密码修改功能测试表
|
用例名称 |
密码修改测试用例 |
|
目的 |
测试管理员密码修改功能 |
|
前提 |
管理员用户正常登录情况下 |
|
测试流程 |
1)管理员密码修改并完成填写。 2)点击进行提交。 |
|
预期结果 |
使用新的密码可以登录 |
|
实际结果 |
实际结果与预期结果一致 |
6.3平台测试结果
通过编写大学生校园兼职平台的测试用例,已经检测完毕用户登录功能测试、兼职信息查看功能测试、兼职信息添加、报名信息搜索、密码修改功能测试,通过这5大模块为大学生校园兼职平台的后期推广运营提供了强力的技术支撑。
结 论
基于SpringBoot的大学生校园兼职平台的设计与实现,无疑是推动大学生就业市场,特别是兼职领域发展进程中的一项重要成果。该平台充分利用SpringBoot框架的先进特性,实现了前后端分离的设计理念,确保了平台的流畅运行与高度可扩展性。通过模块化设计与微服务架构的巧妙结合,平台能够轻松应对未来的功能扩展与技术迭代需求。平台精心划分了学生用户、商家用户及管理员三大核心角色,并为每个角色量身定制了功能模块,不仅显著提升了用户体验,还增强了系统的灵活性与适用性。
对于学生用户而言,平台提供了丰富的招聘信息与便捷的申请流程,智能推荐系统更能根据学生的兴趣和时间安排推送最适合的兼职机会,进一步提升了用户的满意度。商家用户则能够高效发布兼职岗位,实时查看报名情况,快速响应学生咨询,并灵活管理录取通知等,大大简化了招聘流程,提升了招聘效率。管理员则承担起平台的全面监管职责,通过构建严密的权限管理机制,确保了数据的一致性与安全性。
平台界面设计简洁直观,操作流程清晰明了,充分满足了学生与商家的多样化需求。自平台投入运行以来,其显著提升了大学生兼职信息的透明度,优化了商家的招聘管理流程,促进了学生与商家之间的无缝对接,使得兼职招聘效率实现了质的飞跃。此外,平台还为学校提供了有效的管理工具,助力学校更好地了解学生的兼职情况,为学生提供更多支持与指导。展望未来,平台将继续进行优化升级,引入人工智能与大数据分析技术,提升信息匹配的精准度,增加社交互动功能,促进学生与企业之间的交流合作,并拓展移动应用功能,提升平台的便利性。总之,基于SpringBoot的大学生校园兼职平台不仅解决了现有市场的痛点,更为未来的创新与发展提供了无限可能,必将在大学生兼职市场中发挥愈发重要的作用。
参考文献
- Huong T P .The Dynamics of Part-time Employment among University Students: Balancing Work, Education, and Personal Growth[J].World Journal of Educational Research,2024,11(2):
- Mark B ,Dawn B ,Kim K , et al.A multi-institution study of the impacts of concurrent work and study among university students in Australia[J].Higher Education Research & Development,2024,43(4):775-791.
- Guo W ,An W,Zhou X.Exploration on Building a Part-Time Job Platform for College Students: Taking Xi’an Medical College as An Example[J].Scientific and Social Research,2023,5(6):
- 马晴晴,韩春慧,陈建增.一种校园兼职信息查询装置[P].江西省:CN202122464808.3,2022-02-15.
- 周渠岸.校园兼职平台的设计与实现[J].电子技术,2021,50(10):70-71.
- 吴海霞,张帆,杨冀东.浅谈校园信息共享平台的构建[J].中国新通信,2021,23(10):71-72.
- 李浩冉,拉巴顿珠.校园信息交流平台的设计与实现[J].西藏科技,2020,(05):73-75+80.
- 李方良,郝雨萱,温雅欣,等.双创背景下校园兼职平台模式的优化研究[J].农家参谋,2020,(04):290.
- 王茜雯,陈凤.关于大学生安全兼职信息服务平台的思考[J].价值工程,2020,39(03):269-271.
- 李金达,陈艳,白优,等.关于大学生兼职服务平台的思考[J].区域治理,2020,(03):210-212
- 尹颜朋,王林娜.基于JAVA WEB的大学生兼职管理系统的分析与设计[J].中国新通信,2014,16(15):122.
- 刘晓智,杨雨锋,李万星.基于PHP+MySql的校园兼职信息平台的开发浅谈[J].电子技术与软件工程,2015,(13):207.
- 邱春霞,董乾坤,毛琴琴.在校大学生兼职网络平台建立[J].测绘通报,2017,(S2):190-196.
- 马豪.兼职实习劳务管理系统的设计与开发[D].北京林业大学,2020.
- 卢文硕.试析大学生假期兼职信息平台与推广路径[J].农家参谋,2020,(10):267.
- 陈嘉乐.“互联网+”校园家教兼职平台的设计[J].现代信息科技,2020,4(04):119-121.
- 陈芬,赵燕,李冰,等.大学生课外兼职调查分析——以湖北理工学院为例[J].科技创业月刊,2020,33(01):146-148.
- 王春梅,刘乔玲.电力商家兼职培训师信息管理实践与认识[J].中国电力教育,2019,(07):48-49.
- 张冬,田艳.校园兼职信息管理平台分析与设计[J].软件工程,2019,22(07):37-39.
- 龚盈,高正明.一种学生兼职平台的设计[J].南方农机,2019,50(05):153+156.
致 谢
这次毕业设计的圆满完成,最关键的助力来自于我的指导老师。老师耐心地对我的论文及毕业设计进行了细致的审阅,并提出了诸多极具建设性的宝贵建议。可以说,我的毕业设计能够顺利完成,离不开老师的鼎力支持与悉心指导。在此,我对老师表示由衷的感谢。
其次,我要深深感谢大学四年间学院里所有任课老师的辛勤付出与悉心教导。正是他们传授的丰富知识,让我在大学期间能够充实自我,踏实学习,不虚度每一寸光阴。没有这些老师不辞辛劳的教诲与引导,我难以顺利完成这四年的学业,更无法成长为今天的自己。
最后,我还要衷心感谢我的家人和同学们。感谢父母在物质与精神上给予我的坚定支持与无限鼓励,让我能够心无旁骛地投入到毕业设计中。同时,也要感谢我的同学们,在论文写作期间,你们给予了我许多宝贵的建议与无私的帮助,让我在学术研究的道路上不再孤单,充满了前行的力量。
在此,我再次向所有在我大学生活中给予我帮助和支持的人们表达深深的谢意。你们的关怀与鼓励将永远铭刻在我的心中,成为我未来道路上不断前行的坚实动力。
由于自身水平有限,我的毕业设计仍存在诸多不足与缺陷。恳请各位老师不吝赐教,提出宝贵的意见与建议,我将虚心接受并努力改正,在未来的学习与工作中取得更大的进步。
SpringBoot校园兼职平台设计
5389

被折叠的 条评论
为什么被折叠?



