摘要
高校车辆管理系统的设计与开发提升学校对车辆资源的管理效率。通过采用Spring Boot框架和BS架构模式,构建了一个高效的车辆管理平台。系统面向教师、学生和管理员等不同用户,提供了车辆申请、调度、使用登记、归还、维修保养等多项功能。用户通过简洁的前端界面可以方便地进行车辆查询、申请、归还等操作,管理员则可以通过后台系统实现对车辆的调度、信息管理以及数据维护。系统具有较高的稳定性和扩展性,能够满足不同规模高校的管理需求。数据库设计注重可扩展性,能够适应未来功能拓展的需求,保证系统长期运行的稳定性。在经过功能测试后,所有核心模块都能稳定运行,确保车辆资源的合理调配与管理。通过系统的实施,学校车辆的管理变得更加高效、便捷,同时也提高了车辆资源的利用率。该项目为高校车辆管理的现代化提供了技术支持,也为类似管理系统的设计与开发提供了参考。
关键词:高校车辆管理,Spring Boot,车辆调度
Abstract
The design and development of the university vehicle management system aims to improve the efficiency of vehicle resource management in schools. We have built an efficient vehicle management platform by adopting the Spring Boot framework and BS architecture pattern. The system provides multiple functions for different users such as teachers, students, and administrators, including vehicle application, scheduling, usage registration, return, and maintenance. Users can easily perform vehicle queries, applications, returns, and other operations through a simple front-end interface, while administrators can implement vehicle scheduling, information management, and data maintenance through the backend system. The system has high stability and scalability, and can meet the management needs of universities of different scales. Database design emphasizes scalability, which can adapt to future functional expansion needs and ensure the long-term stability of the system. After functional testing, all core modules can run stably, ensuring the reasonable allocation and management of vehicle resources. Through the implementation of the system, the management of school vehicles has become more efficient and convenient, while also improving the utilization rate of vehicle resources. This project provides technical support for the modernization of vehicle management in universities, and also serves as a reference for the design and development of similar management systems.
Keywords: university vehicle management, Spring Boot, Vehicle Scheduling
目录
1绪论
随着高校规模的不断扩大,校园内的车辆资源管理面临着越来越复杂的挑战。传统的人工管理模式不仅效率低下,还容易出现信息滞后、数据不准确等问题。尤其是在车辆申请、调度、归还等环节中,手工处理方式往往难以满足高效管理的需求,给学校管理部门带来了巨大压力。与此同时,随着信息技术的不断发展,数字化、自动化的管理模式逐渐成为各类企业和机构的主流趋势,高校车辆管理也亟需借助信息技术来提升管理水平,优化资源配置,确保高效、科学的管理。
开发高校车辆管理系统具有重要的实际意义。通过信息化手段,系统能够帮助学校实现车辆管理的自动化和智能化,简化了传统的管理流程,提高了工作效率。系统可以对车辆的使用情况进行实时监控和记录,确保资源的合理调度和使用。对于管理员而言,系统能够提供精准的数据分析和报表,方便决策和资源调配。对于教师和学生,系统提供便捷的车辆申请、归还和查询服务,提升了用户体验,减少了人工操作的错误和繁琐,推动了高校管理向现代化、数字化方向的转型。
随着信息技术的飞速发展,国内高校在车辆管理方面逐渐开始向数字化、智能化方向发展。许多高校已经开始尝试使用基于Web平台的车辆管理系统,通过信息化手段提升车辆管理的效率。国内一些高校的车辆管理系统通常包括车辆预约、调度、使用登记等功能,旨在简化管理流程,提升资源利用率。然而,虽然有不少高校开始投入此类系统的开发与应用,但整体发展仍处于起步阶段。部分高校的系统在功能的丰富性、数据的实时更新以及界面的友好度等方面存在不足,用户体验较差,操作复杂,系统的稳定性和可扩展性也有待提高。此外,很多高校的车辆管理系统往往功能较为单一,未能完全实现智能调度与自动化管理,依然依赖人工处理部分流程,未能达到最佳管理效果。
与国内相比,国外一些发达国家的高校在车辆管理系统的研究与应用方面起步较早,并且在技术和功能上已实现较为成熟的系统。美国加州大学洛杉矶分校(UCLA)便是这一领域的领先者之一,该校的车辆管理系统不仅提供了基本的车辆预约与调度功能,还通过大数据分析和实时数据采集,优化了车辆的使用效率,帮助管理人员实时掌握车辆的使用状态。通过该系统,管理人员可以根据需求动态调整车辆分配,避免车辆资源的浪费,同时系统也能够为用户提供便捷的预约体验。与此同时,德国柏林自由大学也开发了一套集成化的车辆管理平台,通过实时交通流量监控和数据对接,优化了车辆分布与停车安排,显著提高了停车位的使用率,减轻了交通压力。这些系统不仅简化了传统的车辆管理方式,还通过智能化的数据分析和自动调度功能,提升了管理效率和车辆使用率,为国内外其他高校提供了宝贵的经验和参考。
2相关技术介绍
B/S(Browser/Server)架构是一种基于浏览器和服务器的应用架构模式。它以Web浏览器作为客户端,服务器端通过Web技术提供应用服务。客户端通过浏览器与服务器进行交互,用户无需安装专门的客户端应用程序,只需要通过互联网连接即可访问应用程序[1]。在B/S架构中,客户端主要承担用户界面的呈现和基本的输入输出功能,而核心的业务处理、数据存储等操作则由服务器端完成。这种架构的核心优势在于无需在每个客户端机器上安装或更新软件,只要用户的浏览器符合要求,就可以使用系统。
B/S(Browser/Server)架构是一种网络架构模型,其主要特点是客户端通过浏览器与服务器进行通信,所有的业务逻辑和数据处理都在服务器端完成,客户端仅负责展示数据[2]。B/S架构本质上是一种客户端-服务器模式的变体,它通过将传统的C/S(Client/Server)架构中的客户端功能移到浏览器中,简化了客户端的开发和维护工作。在B/S架构中,用户通过浏览器发送请求,浏览器负责展示从服务器获取的数据,服务器则处理请求并返回响应。该架构避免了安装和配置客户端软件的麻烦,也减少了对客户端硬件的依赖,适合于需要大规模部署和跨平台支持的应用系统。
B/S模式三层结构图如图2-1所示。

图2-1 B/S模式三层结构图
2.2 SpringBoot框架
SpringBoot是一个用于简化Spring应用开发的开源框架,通过减少开发人员配置和依赖的复杂性,使得开发者能够快速构建基于Spring的生产级应用。SpringBoot基于Spring框架之上,提供了一种自配置的方式,使得开发者可以以最少的配置来启动和开发Spring应用[3]。它通过约定优于配置的原则,将常见的配置预设,使得开发人员能够聚焦于业务逻辑的实现,而不必过多关注繁琐的配置和环境搭建。
SpringBoot框架的核心特点之一是其自动配置功能。它能够根据项目中已存在的类和库,自动推断出开发环境的配置需求,减少了手动配置的工作量。SpringBoot还提供了嵌入式Web服务器支持(如Tomcat、Jetty等),使得应用可以以独立的Java应用形式运行,不再依赖外部的Web容器。这种特性使得SpringBoot特别适合于微服务架构的构建。SpringBoot还通过其提供的启动器(Starters)简化了常见功能的集成,例如数据库连接、消息队列、缓存、认证与授权等,从而提升了开发效率[4]。
2.3 Vue技术
Vue.js是一款用于构建用户界面的渐进式JavaScript框架,提供一种灵活而高效的方式来开发单页面应用(SPA)。Vue的设计理念是通过尽量简化开发过程,提供一种声明式的方式来构建用户界面[5]。Vue.js通过数据驱动的视图模型,允许开发者以声明式语法绑定数据与视图,使得应用的状态和界面表现更加简洁和可维护。它的核心思想是通过组件化开发将复杂的UI拆分为可重用的独立模块,从而提升了代码的模块化、可维护性和可扩展性。
Vue.js具备响应式数据绑定和虚拟DOM的特性。响应式数据绑定意味着当数据变化时,Vue会自动更新与之绑定的DOM元素,从而实现视图的实时更新。虚拟DOM则是Vue.js的一种优化手段,通过将对DOM的操作抽象为一个虚拟的DOM树来提高性能,减少实际DOM操作的开销[6]。Vue还提供了丰富的插件和工具,如Vue Router用于路由管理,Vuex用于状态管理,方便开发者构建复杂的前端应用。Vue的灵活性和简洁性使其成为现代Web开发中常用的前端框架之一。
2.4 MySQL数据库
MySQL是一种开源的关系型数据库管理系统(RDBMS),基于SQL(结构化查询语言)进行数据操作。作为一个被广泛使用的数据库系统,MySQL具有高度的性能、可扩展性和可靠性。MySQL使用表格结构来存储数据,每个表由多个列和行组成,数据通过SQL查询语言进行操作[7]。MySQL支持多种数据类型,如整数、浮动小数、字符串、日期等,以满足不同应用场景对数据存储的需求。在实际应用中,MySQL通常用于存储和管理结构化数据,通过索引、视图、触发器等功能提升数据查询的效率和数据的完整性。
MySQL支持ACID事务特性(原子性、一致性、隔离性、持久性),确保数据库操作的可靠性和数据的一致性。它还支持多种存储引擎,其中InnoDB是最常用的存储引擎,具备事务支持、行级锁定和外键约束等特性,适用于高并发、高可靠性的数据存储需求。MySQL可以通过主从复制、分区和分库分表等技术实现横向扩展,以应对大规模数据存储和高负载的应用需求。MySQL还具有灵活的权限管理机制,支持用户角色管理、细粒度的权限控制等,保障数据的安全性。
3需求分析
从技术可行性角度来看,所选技术能够充分满足当前应用需求。B/S架构具有良好的跨平台特性,借助浏览器端渲染与服务器端处理,能够实现不同操作系统和设备上的无缝访问。SpringBoot框架基于成熟的Spring生态,自动配置机制降低了开发与部署的复杂度,支持高效开发和微服务架构的实现。Vue.js作为前端技术,其响应式数据绑定和虚拟DOM优化使得大规模应用的构建与维护更加高效。MySQL数据库在数据存储、查询优化方面具有强大能力,其ACID事务特性与高并发支持能够保证数据一致性与系统稳定性,且广泛应用于多种行业,具备可扩展性和高效性。
从操作可行性角度,所有选用的技术都有良好的文档支持和广泛的开发社区。B/S架构的实施依赖于常见的Web技术,技术栈成熟,操作流程规范,适合企业级应用的快速部署与运维。SpringBoot框架简化了Spring应用的配置与开发,集成了嵌入式Web服务器,使得开发者能够快速启动项目,减少了对开发环境和部署环境的依赖。Vue.js以组件化、响应式的设计思想,极大提升了前端开发的效率与代码复用性,操作简便。MySQL数据库提供了易于管理的用户界面,操作界面直观,支持多种操作系统,适合日常的数据库管理和维护工作。
从经济可行性角度,所有选用的技术均为开源软件,降低了开发与部署成本。B/S架构减少了客户端软件的安装和更新需求,减轻了IT维护成本。SpringBoot框架通过减少配置和自动化部署,降低了开发和运营的时间成本。Vue.js提供了快速开发的能力,减少了前端开发的人员需求。MySQL作为开源数据库,不仅在授权成本上具有优势,而且通过其高效的查询与事务处理能力,可以在保证性能的同时降低硬件资源的投入,实现资源的高效利用。
1.可用性需求
系统必须具备高可用性,以确保其在各种使用场景下能够稳定运行。为满足可用性要求,系统应当具备自恢复能力和冗余机制,避免因单点故障而导致的服务中断。具体而言,系统的部署架构应支持负载均衡和集群配置,通过多个实例的协作提高整体系统的可用性。系统应提供详尽的监控与告警机制,能够实时追踪系统运行状态,及时发现潜在问题并触发自动恢复操作或通知管理员。在用户体验方面,系统需要提供清晰的错误提示信息,并能够在发生异常时通过回滚操作或其他容错机制,保证用户的操作不受到严重影响。
2.可靠性需求
可靠性要求系统在长时间运行中保持稳定,能够有效应对各种可能的故障和压力。系统设计应支持高可用的数据库架构,采用数据库主从复制、分片等技术以实现数据的可靠存储与访问。应用层应具备容错能力,在面对硬件故障、网络中断等意外情况时,能够保持系统的正常服务或在故障恢复后迅速恢复数据和业务流程。系统应具备日志记录功能,能够全面记录操作过程和异常信息,从而为问题追踪与系统优化提供数据支持。系统的可靠性还需要通过压力测试和稳定性测试来验证,确保在大规模用户访问及高并发场景下能够正常运行,不发生崩溃或数据丢失现象。
3.安全性需求
系统的安全性需求必须得到高度重视,确保系统和用户数据的保密性、完整性和可用性。为实现数据安全,系统应采用加密技术,特别是在用户认证、敏感数据传输和存储过程中,采用SSL/TLS协议进行加密通信,确保数据在传输过程中不被窃取或篡改。系统应支持用户身份验证与授权管理,采用如OAuth、JWT等安全机制防止未授权访问。访问控制应细化到资源级别,确保不同角色的用户只能访问其权限范围内的功能。为了防止恶意攻击,系统还应加强对常见攻击方式(如SQL注入、XSS攻击、CSRF攻击等)的防护,通过输入验证、输出转义、会话管理等技术措施提高系统的安全性。系统应定期进行安全审计与漏洞扫描,及时发现并修补可能的安全漏洞,保障系统的长期安全运营。
功能需求分析是对系统所需功能进行详细描述的过程,明确系统的目标、功能模块及其相互关系。在此阶段,结合用户需求、业务流程和技术架构,识别系统必须实现的各项功能,并对其优先级、实现方式和约束条件进行梳理。通过功能需求分析,确保系统设计能够满足实际需求,且具有良好的可用性、可维护性和扩展性,为后续的系统开发和测试提供明确的指导和依据。
3.3.1教师、学生用户功能
教师、学生用户功能需求分析
- 首页:教师和学生用户可以通过首页快速访问系统的各类功能,如通知公告、学校资讯等。首页需要清晰展示重要信息,确保用户第一时间了解学校动态。
- 通知公告:提供学校的最新公告和通知,用户可以查看重要的校内信息,如活动安排、政策更新等。
- 学校资讯:展示学校的新闻、活动及其他相关资讯,帮助教师和学生及时了解学校的动态和文化活动。
- 车辆信息:展示所有可用车辆的详细信息,如车况、使用情况、车辆类型等,方便用户选择和申请。
- 个人中心:为教师和学生提供个人信息的管理,包括查看个人资料、修改密码等基本功能。
- 车辆申请:用户可以提交车辆使用申请,申请流程简便,能够选择需要的车辆并填写相关使用信息。
- 车辆调度:查看已申请的车辆调度情况,确认车辆的使用安排。
- 使用登记:记录车辆使用情况,包括出发时间、目的地等信息,确保车辆使用过程的可追溯性。
- 归还信息:提供车辆归还的登记功能,记录归还时间和车辆状态,确保归还及时。
- 收藏:用户可以收藏常用的车辆信息,便于下次快速查询。
- 评论管理:允许用户对已使用的车辆进行评价和反馈,其他用户可以查看评论,帮助他们选择合适的车辆。
教师、学生用户用例图如图3-1所示。

图3-1教师、学生用户用例图
管理员功能需求分析:
- 公共管理:管理员可以对系统进行全局管理,配置系统参数,进行基础设置,确保系统的正常运行。
- 用户管理:管理员可以查看、编辑、删除用户信息,确保系统中的用户数据完整且准确,并管理用户权限。
- 资讯管理:管理员可以发布、修改、删除学校的新闻和公告,确保学校信息及时传达给所有用户。
- 车辆信息:管理员可以管理所有车辆的信息,包括车辆的新增、删除、修改和状态更新。
- 车辆申请:管理员审核和管理用户的车辆申请,批准或拒绝申请,确保资源的合理分配。
- 车辆调度:管理员负责安排车辆的调度,确保车辆在需要时能够及时提供给用户。
- 使用登记:管理员查看车辆的使用情况和登记记录,跟踪车辆的使用历史,确保使用的规范性。
- 归还信息:管理员记录和管理车辆的归还信息,确保车辆及时归还并检查状态。
- 维修保养:管理员管理车辆的维修和保养记录,安排车辆的定期检查和修理,确保车辆保持良好的运行状态。
- 退出:管理员可以安全退出系统,防止未授权的访问,确保数据安全。
管理员用例图如图3-2所示。

图3-2 管理员用例图
3.4.1数据开发流程
系统开发流程的主要步骤,从需求分析到系统完成的全过程。流程包括需求分析、总体设计(结构、功能、数据)、详细设计(模块、编码)、模块整合与调用,以及测试、扩展和完善,最终完成系统的开发。本系统的开发流程如图3-3所示

图3-3系统开发流程图
3.4.2用户登录流程
用户输入用户名和密码后,系统先检查输入是否为空,再验证用户名是否存在,若存在则通过用户名获取密码并校验。若密码正确则登录成功,否则提示密码错误。若用户名不存在或无法登录,提示用户操作无效。如图3-4所示。

图3-4登录流程图
3.4.3系统操作流程
用户首先进入系统登录界面,输入用户名和密码后,系统验证信息是否正确。若验证失败,返回登录界面重新输入;若验证成功,则进入功能界面,执行相应功能处理后结束操作流程。操作流程如图3-5所示。

图3-5系统操作流程图
3.4.4添加信息流程
管理员可以添加信息,用户添加可以自己权限内的信息,输入信息后,要想利用这个软件来进行系统的安全管理,首先需要登录到该软件中。添加信息流程如图3-6所示。

图3-6添加信息流程图
3.4.5修改信息流程
用户首先选择需要修改的记录,输入修改后的数据,系统判断输入数据是否合法。若数据不合法,提示重新输入;若数据合法,则将修改后的数据写入数据库,完成操作后流程结束。修改信息流程图如图3-7所示。

图3-7 修改信息流程图
3.4.6删除信息流程
用户选择需要删除的记录后,系统判断是否确认删除。若未确认,返回选择环节;若确认删除,则更新数据库,删除对应记录,完成操作后流程结束。删除信息流程图如图3-8所示。

图3-8删除信息流程图
4系统设计
系统由表现层、业务逻辑层、数据访问层和数据库服务器组成。表现层通过浏览器(如IE、Chrome、Firefox)与用户交互,采用FreeMarker、Bootstrap、jQuery等技术实现界面呈现。业务逻辑层负责处理系统的核心业务逻辑,通过分模块设计实现功能分离。数据访问层使用MyBatis框架连接数据库,执行数据的增删改查操作。数据库服务器采用MySQL进行数据存储和管理,为系统提供稳定的数据库支持。整个架构通过Tomcat服务器完成用户请求的接收和处理,确保系统的高效运行[8]。整个系统架构如图4-1所示。

图4-1 系统架构图

图4-2 系统功能结构图
数据库设计是系统开发中至关重要的环节,为系统提供高效、规范的数据存储和管理方案。设计过程包括需求分析、实体设计、表设计和逻辑结构设计。首先,通过分析业务需求,确定系统的核心实体及其属性,同时明确实体间的关系。接着,将实体抽象为具体的数据库表,为每张表定义字段名、数据类型、主键和外键,通过主外键关系和关联表设计,保证数据的完整性和一致性。最后,数据库逻辑设计进一步优化表之间的关系,通过索引、视图和存储过程提升查询效率和操作性能。整个设计需严格遵循规范,避免数据冗余和冲突,确保系统在高并发访问和复杂数据处理场景下的稳定性和高效性。
数据库实体设计是数据库设计的关键步骤,对实际业务逻辑中涉及的实体及其属性进行抽象建模,明确系统中的主要信息对象及其关系[9]。在实体设计中,根据需求分析确定系统的核心实体,在设计过程中,注重实体的完整性、规范性和唯一性,确保设计能够满足系统功能需求,并为后续的表设计提供清晰的结构框架。实体设计需遵循数据库设计的标准化要求,避免数据冗余和不必要的复杂度。
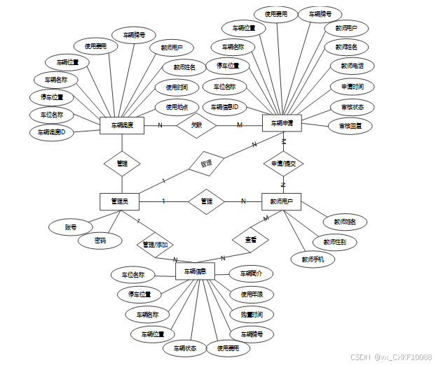
以下将展示系统的全局E-R图。

图4-7系统E-R图
数据库表设计基于实体设计,将抽象的实体映射为具体的表结构。设计过程中,为每个实体定义表名、字段名及数据类型 [10]。根据业务需求,合理定义主键、外键及约束条件,确保表之间的关联性,例如通过外键建立用户表和角色表之间的关系。表设计时注重数据存储的完整性、一致性,并通过索引优化查询效率,最终确保数据库结构能够支持系统的功能需求。以下是系统的数据库表设计展示。
表 4-1-access_token(登陆访问时长)
| 编号 | 字段名 | 类型 | 长度 | 是否非空 | 是否主键 | 注释 |
| 1 | token_id | int | 是 | 是 | 临时访问牌ID | |
| 2 | token | varchar | 64 | 否 | 否 | 临时访问牌 |
| 3 | info | text | 65535 | 否 | 否 | 信息 |
| 4 | maxage | int | 是 | 否 | 最大寿命:默认2小时 | |
| 5 | create_time | timestamp | 是 | 否 | 创建时间 | |
| 6 | update_time | timestamp | 是 | 否 | 更新时间 | |
| 7 | user_id | int | 是 | 否 | 用户编号 |
表 4-2-article(文章)
| 编号 | 字段名 | 类型 | 长度 | 是否非空 | 是否主键 | 注释 |
| 1 | article_id | mediumint | 是 | 是 | 文章id | |
| 2 | title | varchar | 125 | 是 | 是 | 标题 |
| 3 | type | varchar | 64 | 是 | 否 | 文章分类 |
| 4 | hits | int | 是 | 否 | 点击数 | |
| 5 | praise_len | int | 是 | 否 | 点赞数 | |
| 6 | create_time | timestamp | 是 | 否 | 创建时间 | |
| 7 | update_time | timestamp | 是 | 否 | 更新时间 | |
| 8 | source | varchar | 255 | 否 | 否 | 来源 |
| 9 | url | varchar | 255 | 否 | 否 | 来源地址 |
| 10 | tag | varchar | 255 | 否 | 否 | 标签 |
| 11 | content | longtext | 4294967295 | 否 | 否 | 正文 |
| 12 | img | varchar | 255 | 否 | 否 | 封面图 |
| 13 | description | text | 65535 | 否 | 否 | 文章描述 |
表 4-3-article_type(文章分类)
| 编号 | 字段名 | 类型 | 长度 | 是否非空 | 是否主键 | 注释 |
| 1 | type_id | smallint | 是 | 是 | 分类ID | |
| 2 | display | smallint | 是 | 否 | 显示顺序 | |
| 3 | name | varchar | 16 | 是 | 否 | 分类名称 |
| 4 | father_id | smallint | 是 | 否 | 上级分类ID | |
| 5 | description | varchar | 255 | 否 | 否 | 描述 |
| 6 | icon | text | 65535 | 否 | 否 | 分类图标 |
| 7 | url | varchar | 255 | 否 | 否 | 外链地址 |
| 8 | create_time | timestamp | 是 | 否 | 创建时间 | |
| 9 | update_time | timestamp | 是 | 否 | 更新时间 |
表 4-4-auth(用户权限管理)
| 编号 | 字段名 | 类型 | 长度 | 是否非空 | 是否主键 | 注释 |
| 1 | auth_id | int | 是 | 是 | 授权ID | |
| 2 | user_group | varchar | 64 | 否 | 否 | 用户组 |
| 3 | mod_name | varchar | 64 | 否 | 否 | 模块名 |
| 4 | table_name | varchar | 64 | 否 | 否 | 表名 |
| 5 | page_title | varchar | 255 | 否 | 否 | 页面标题 |
| 6 | path | varchar | 255 | 否 | 否 | 路由路径 |
| 7 | parent | varchar | 64 | 否 | 否 | 父级菜单 |
| 8 | parent_sort | int | 是 | 否 | 父级菜单排序 | |
| 9 | position | varchar | 32 | 否 | 否 | 位置 |
| 10 | mode | varchar | 32 | 是 | 否 | 跳转方式 |
| 11 | add | tinyint | 是 | 否 | 是否可增加 | |
| 12 | del | tinyint | 是 | 否 | 是否可删除 | |
| 13 | set | tinyint | 是 | 否 | 是否可修改 | |
| 14 | get | tinyint | 是 | 否 | 是否可查看 | |
| 15 | field_add | text | 65535 | 否 | 否 | 添加字段 |
| 16 | field_set | text | 65535 | 否 | 否 | 修改字段 |
| 17 | field_get | text | 65535 | 否 | 否 | 查询字段 |
| 18 | table_nav_name | varchar | 500 | 否 | 否 | 跨表导航名称 |
| 19 | table_nav | varchar | 500 | 否 | 否 | 跨表导航 |
| 20 | option | text | 65535 | 否 | 否 | 配置 |
| 21 | create_time | timestamp | 是 | 否 | 创建时间 | |
| 22 | update_time | timestamp | 是 | 否 | 更新时间 |
表 4-5-code_token(验证码)
| 编号 | 字段名 | 类型 | 长度 | 是否非空 | 是否主键 | 注释 |
| 1 | code_token_id | int | 是 | 是 | 验证码ID | |
| 2 | token | varchar | 255 | 否 | 否 | 令牌 |
| 3 | code | varchar | 255 | 否 | 否 | 验证码 |
| 4 | expire_time | timestamp | 是 | 否 | 失效时间 | |
| 5 | create_time | timestamp | 是 | 否 | 创建时间 | |
| 6 | update_time | timestamp | 是 | 否 | 更新时间 |
表 4-6-collect(收藏)
| 编号 | 字段名 | 类型 | 长度 | 是否非空 | 是否主键 | 注释 |
| 1 | collect_id | int | 是 | 是 | 收藏ID | |
| 2 | user_id | int | 是 | 是 | 收藏人ID | |
| 3 | source_table | varchar | 255 | 否 | 否 | 来源表 |
| 4 | source_field | varchar | 255 | 否 | 否 | 来源字段 |
| 5 | source_id | int | 是 | 否 | 来源ID | |
| 6 | title | varchar | 255 | 否 | 否 | 标题 |
| 7 | img | varchar | 255 | 否 | 否 | 封面 |
| 8 | create_time | timestamp | 是 | 否 | 创建时间 | |
| 9 | update_time | timestamp | 是 | 否 | 更新时间 |
表 4-7-comment(评论)
| 编号 | 字段名 | 类型 | 长度 | 是否非空 | 是否主键 | 注释 |
| 1 | comment_id | int | 是 | 是 | 评论ID | |
| 2 | user_id | int | 是 | 是 | 评论人ID | |
| 3 | reply_to_id | int | 是 | 否 | 回复评论ID | |
| 4 | content | longtext | 4294967295 | 否 | 否 | 内容 |
| 5 | nickname | varchar | 255 | 否 | 否 | 昵称 |
| 6 | avatar | varchar | 255 | 否 | 否 | 头像地址 |
| 7 | create_time | timestamp | 是 | 否 | 创建时间 | |
| 8 | update_time | timestamp | 是 | 否 | 更新时间 | |
| 9 | source_table | varchar | 255 | 否 | 否 | 来源表 |
| 10 | source_field | varchar | 255 | 否 | 否 | 来源字段 |
| 11 | source_id | int | 是 | 否 | 来源ID |
表 4-8-hits(用户点击)
| 编号 | 字段名 | 类型 | 长度 | 是否非空 | 是否主键 | 注释 |
| 1 | hits_id | int | 是 | 是 | 点赞ID | |
| 2 | user_id | int | 是 | 否 | 点赞人 | |
| 3 | create_time | timestamp | 是 | 否 | 创建时间 | |
| 4 | update_time | timestamp | 是 | 否 | 更新时间 | |
| 5 | source_table | varchar | 255 | 否 | 否 | 来源表 |
| 6 | source_field | varchar | 255 | 否 | 否 | 来源字段 |
| 7 | source_id | int | 是 | 否 | 来源ID |
表 4-9-maintenance(维修保养)
| 编号 | 字段名 | 类型 | 长度 | 是否非空 | 是否主键 | 注释 |
| 1 | maintenance_id | int | 是 | 是 | 维修保养ID | |
| 2 | vehicle_name | varchar | 64 | 否 | 否 | 车辆名称 |
| 3 | vehicle_position | varchar | 64 | 否 | 否 | 车辆位置 |
| 4 | vehicle_designation | varchar | 64 | 否 | 否 | 车辆牌号 |
| 5 | maintenance_times | double | 否 | 否 | 维修次数 | |
| 6 | maintenance_records | double | 否 | 否 | 保养记录 | |
| 7 | maintenance_costs | double | 否 | 否 | 维修费用 | |
| 8 | maintenance_plan | text | 65535 | 否 | 否 | 保养计划 |
| 9 | create_time | datetime | 是 | 否 | 创建时间 | |
| 10 | update_time | timestamp | 是 | 否 | 更新时间 |
表 4-10-notice(公告)
| 编号 | 字段名 | 类型 | 长度 | 是否非空 | 是否主键 | 注释 |
| 1 | notice_id | mediumint | 是 | 是 | 公告ID | |
| 2 | title | varchar | 125 | 是 | 否 | 标题 |
| 3 | content | longtext | 4294967295 | 否 | 否 | 正文 |
| 4 | create_time | timestamp | 是 | 否 | 创建时间 | |
| 5 | update_time | timestamp | 是 | 否 | 更新时间 |
表 4-11-praise(点赞)
| 编号 | 字段名 | 类型 | 长度 | 是否非空 | 是否主键 | 注释 |
| 1 | praise_id | int | 是 | 是 | 点赞ID | |
| 2 | user_id | int | 是 | 是 | 点赞人 | |
| 3 | create_time | timestamp | 是 | 否 | 创建时间 | |
| 4 | update_time | timestamp | 是 | 否 | 更新时间 | |
| 5 | source_table | varchar | 255 | 否 | 否 | 来源表 |
| 6 | source_field | varchar | 255 | 否 | 否 | 来源字段 |
| 7 | source_id | int | 是 | 否 | 来源ID | |
| 8 | status | tinyint | 是 | 否 | 点赞状态:1为点赞,0已取消 |
表 4-12-return_information(归还信息)
| 编号 | 字段名 | 类型 | 长度 | 是否非空 | 是否主键 | 注释 |
| 1 | return_information_id | int | 是 | 是 | 归还信息ID | |
| 2 | parking_space_name | varchar | 64 | 否 | 否 | 车位名称 |
| 3 | parking_position | varchar | 64 | 否 | 否 | 停车位置 |
| 4 | vehicle_name | varchar | 64 | 否 | 否 | 车辆名称 |
| 5 | vehicle_position | varchar | 64 | 否 | 否 | 车辆位置 |
| 6 | use_cost | double | 否 | 否 | 使用费用 | |
| 7 | vehicle_designation | varchar | 64 | 否 | 否 | 车辆牌号 |
| 8 | teacher_user | int | 否 | 否 | 教师用户 | |
| 9 | teachers_name | varchar | 64 | 否 | 否 | 教师姓名 |
| 10 | use_time | date | 否 | 否 | 使用时间 | |
| 11 | place_of_use | varchar | 64 | 否 | 否 | 使用地点 |
| 12 | start_time | varchar | 64 | 否 | 否 | 开始时间 |
| 13 | mileage_before_use | double | 否 | 否 | 使用前里程数 | |
| 14 | return_time | varchar | 64 | 否 | 否 | 归还时间 |
| 15 | mileage_after_return | double | 否 | 否 | 归还后里程数 | |
| 16 | mileage | double | 否 | 否 | 行驶里程数 | |
| 17 | vehicle_condition | varchar | 64 | 否 | 否 | 车辆状况 |
| 18 | return_billing | varchar | 64 | 否 | 否 | 归还计费 |
| 19 | examine_state | varchar | 16 | 是 | 否 | 审核状态 |
| 20 | examine_reply | varchar | 255 | 否 | 否 | 审核回复 |
| 21 | pay_state | varchar | 16 | 是 | 否 | 支付状态 |
| 22 | pay_type | varchar | 16 | 否 | 否 | 支付类型: 微信、支付宝、网银 |
| 23 | create_time | datetime | 是 | 否 | 创建时间 | |
| 24 | update_time | timestamp | 是 | 否 | 更新时间 | |
| 25 | source_table | varchar | 255 | 否 | 否 | 来源表 |
| 26 | source_id | int | 否 | 否 | 来源ID | |
| 27 | source_user_id | int | 否 | 否 | 来源用户 |
表 4-13-slides(轮播图)
| 编号 | 字段名 | 类型 | 长度 | 是否非空 | 是否主键 | 注释 |
| 1 | slides_id | int | 是 | 是 | 轮播图ID | |
| 2 | title | varchar | 64 | 否 | 否 | 标题 |
| 3 | content | varchar | 255 | 否 | 否 | 内容 |
| 4 | url | varchar | 255 | 否 | 否 | 链接 |
| 5 | img | varchar | 255 | 否 | 否 | 轮播图 |
| 6 | hits | int | 是 | 否 | 点击量 | |
| 7 | create_time | timestamp | 是 | 否 | 创建时间 | |
| 8 | update_time | timestamp | 是 | 否 | 更新时间 |
表 4-14-student_users(学生用户)
| 编号 | 字段名 | 类型 | 长度 | 是否非空 | 是否主键 | 注释 |
| 1 | student_users_id | int | 是 | 是 | 学生用户ID | |
| 2 | student_name | varchar | 64 | 否 | 否 | 学生姓名 |
| 3 | student_gender | varchar | 64 | 否 | 否 | 学生性别 |
| 4 | student_phone_number | varchar | 64 | 否 | 否 | 学生电话 |
| 5 | student_number | varchar | 64 | 否 | 否 | 学生学号 |
| 6 | examine_state | varchar | 16 | 是 | 否 | 审核状态 |
| 7 | user_id | int | 是 | 否 | 用户ID | |
| 8 | create_time | datetime | 是 | 否 | 创建时间 | |
| 9 | update_time | timestamp | 是 | 否 | 更新时间 |
表 4-15-teacher_user(教师用户)
| 编号 | 字段名 | 类型 | 长度 | 是否非空 | 是否主键 | 注释 |
| 1 | teacher_user_id | int | 是 | 是 | 教师用户ID | |
| 2 | teachers_name | varchar | 64 | 否 | 否 | 教师姓名 |
| 3 | teacher_gender | varchar | 64 | 否 | 否 | 教师性别 |
| 4 | teachers_phone_number | varchar | 64 | 否 | 否 | 教师电话 |
| 5 | teachers_work_number | varchar | 64 | 否 | 否 | 教师工号 |
| 6 | examine_state | varchar | 16 | 是 | 否 | 审核状态 |
| 7 | user_id | int | 是 | 否 | 用户ID | |
| 8 | create_time | datetime | 是 | 否 | 创建时间 | |
| 9 | update_time | timestamp | 是 | 否 | 更新时间 |
表 4-16-upload(文件上传)
| 编号 | 字段名 | 类型 | 长度 | 是否非空 | 是否主键 | 注释 |
| 1 | upload_id | int | 是 | 是 | 上传ID | |
| 2 | name | varchar | 64 | 否 | 否 | 文件名 |
| 3 | path | varchar | 255 | 否 | 否 | 访问路径 |
| 4 | file | varchar | 255 | 否 | 否 | 文件路径 |
| 5 | display | varchar | 255 | 否 | 否 | 显示顺序 |
| 6 | father_id | int | 否 | 否 | 父级ID | |
| 7 | dir | varchar | 255 | 否 | 否 | 文件夹 |
| 8 | type | varchar | 32 | 否 | 否 | 文件类型 |
表 4-17-user(用户账户)
| 编号 | 字段名 | 类型 | 长度 | 是否非空 | 是否主键 | 注释 |
| 1 | user_id | int | 是 | 是 | 用户ID | |
| 2 | state | smallint | 是 | 否 | 账户状态:(1可用|2异常|3已冻结|4已注销) | |
| 3 | user_group | varchar | 32 | 否 | 否 | 所在用户组 |
| 4 | login_time | timestamp | 是 | 否 | 上次登录时间 | |
| 5 | phone | varchar | 11 | 否 | 否 | 手机号码 |
| 6 | phone_state | smallint | 是 | 否 | 手机认证:(0未认证|1审核中|2已认证) | |
| 7 | username | varchar | 16 | 是 | 否 | 用户名 |
| 8 | nickname | varchar | 16 | 否 | 否 | 昵称 |
| 9 | password | varchar | 64 | 是 | 否 | 密码 |
| 10 | | varchar | 64 | 否 | 否 | 邮箱 |
| 11 | email_state | smallint | 是 | 否 | 邮箱认证:(0未认证|1审核中|2已认证) | |
| 12 | avatar | varchar | 255 | 否 | 否 | 头像地址 |
| 13 | open_id | varchar | 255 | 否 | 否 | 针对获取用户信息字段 |
| 14 | create_time | timestamp | 是 | 否 | 创建时间 |
表 4-18-user_group(用户组)
| 编号 | 字段名 | 类型 | 长度 | 是否非空 | 是否主键 | 注释 |
| 1 | group_id | mediumint | 是 | 是 | 用户组ID | |
| 2 | display | smallint | 是 | 否 | 显示顺序 | |
| 3 | name | varchar | 16 | 是 | 否 | 名称 |
| 4 | description | varchar | 255 | 否 | 否 | 描述 |
| 5 | source_table | varchar | 255 | 否 | 否 | 来源表 |
| 6 | source_field | varchar | 255 | 否 | 否 | 来源字段 |
| 7 | source_id | int | 是 | 否 | 来源ID | |
| 8 | register | smallint | 否 | 否 | 注册位置 | |
| 9 | create_time | timestamp | 是 | 否 | 创建时间 | |
| 10 | update_time | timestamp | 是 | 否 | 更新时间 |
表 4-19-use_registration(使用登记)
| 编号 | 字段名 | 类型 | 长度 | 是否非空 | 是否主键 | 注释 |
| 1 | use_registration_id | int | 是 | 是 | 使用登记ID | |
| 2 | parking_space_name | varchar | 64 | 否 | 否 | 车位名称 |
| 3 | parking_position | varchar | 64 | 否 | 否 | 停车位置 |
| 4 | vehicle_name | varchar | 64 | 否 | 否 | 车辆名称 |
| 5 | vehicle_position | varchar | 64 | 否 | 否 | 车辆位置 |
| 6 | use_cost | double | 否 | 否 | 使用费用 | |
| 7 | vehicle_designation | varchar | 64 | 否 | 否 | 车辆牌号 |
| 8 | teacher_user | int | 否 | 否 | 教师用户 | |
| 9 | teachers_name | varchar | 64 | 否 | 否 | 教师姓名 |
| 10 | use_time | date | 否 | 否 | 使用时间 | |
| 11 | place_of_use | varchar | 64 | 否 | 否 | 使用地点 |
| 12 | start_time | varchar | 64 | 否 | 否 | 开始时间 |
| 13 | mileage_before_use | double | 否 | 否 | 使用前里程数 | |
| 14 | return_information_limit_times | int | 是 | 否 | 归还限制次数 | |
| 15 | create_time | datetime | 是 | 否 | 创建时间 | |
| 16 | update_time | timestamp | 是 | 否 | 更新时间 | |
| 17 | source_table | varchar | 255 | 否 | 否 | 来源表 |
| 18 | source_id | int | 否 | 否 | 来源ID | |
| 19 | source_user_id | int | 否 | 否 | 来源用户 |
表 4-20-vehicle_application(车辆申请)
| 编号 | 字段名 | 类型 | 长度 | 是否非空 | 是否主键 | 注释 |
| 1 | vehicle_application_id | int | 是 | 是 | 车辆申请ID | |
| 2 | parking_space_name | varchar | 64 | 否 | 否 | 车位名称 |
| 3 | parking_position | varchar | 64 | 否 | 否 | 停车位置 |
| 4 | vehicle_name | varchar | 64 | 否 | 否 | 车辆名称 |
| 5 | vehicle_position | varchar | 64 | 否 | 否 | 车辆位置 |
| 6 | use_cost | double | 否 | 否 | 使用费用 | |
| 7 | vehicle_designation | varchar | 64 | 否 | 否 | 车辆牌号 |
| 8 | teacher_user | int | 否 | 否 | 教师用户 | |
| 9 | teachers_name | varchar | 64 | 否 | 否 | 教师姓名 |
| 10 | teacher_gender | varchar | 64 | 否 | 否 | 教师性别 |
| 11 | teachers_phone_number | varchar | 64 | 否 | 否 | 教师电话 |
| 12 | teachers_work_number | varchar | 64 | 否 | 否 | 教师工号 |
| 13 | application_time | date | 否 | 否 | 申请时间 | |
| 14 | examine_state | varchar | 16 | 是 | 否 | 审核状态 |
| 15 | examine_reply | varchar | 255 | 否 | 否 | 审核回复 |
| 16 | vehicle_scheduling_limit_times | int | 是 | 否 | 调度限制次数 | |
| 17 | create_time | datetime | 是 | 否 | 创建时间 | |
| 18 | update_time | timestamp | 是 | 否 | 更新时间 | |
| 19 | source_table | varchar | 255 | 否 | 否 | 来源表 |
| 20 | source_id | int | 否 | 否 | 来源ID | |
| 21 | source_user_id | int | 否 | 否 | 来源用户 |
表 4-21-vehicle_information(车辆信息)
| 编号 | 字段名 | 类型 | 长度 | 是否非空 | 是否主键 | 注释 |
| 1 | vehicle_information_id | int | 是 | 是 | 车辆信息ID | |
| 2 | parking_space_name | varchar | 64 | 否 | 否 | 车位名称 |
| 3 | parking_position | varchar | 64 | 否 | 否 | 停车位置 |
| 4 | vehicle_name | varchar | 64 | 否 | 否 | 车辆名称 |
| 5 | vehicle_position | varchar | 64 | 否 | 否 | 车辆位置 |
| 6 | vehicle_status | varchar | 64 | 否 | 否 | 车辆状态 |
| 7 | use_cost | double | 否 | 否 | 使用费用 | |
| 8 | vehicle_designation | varchar | 64 | 否 | 否 | 车辆牌号 |
| 9 | time_of_acquisition | date | 否 | 否 | 购置时间 | |
| 10 | service_life | varchar | 64 | 否 | 否 | 使用年限 |
| 11 | vehicle_picture | varchar | 255 | 否 | 否 | 车辆图片 |
| 12 | vehicle_introduction | text | 65535 | 否 | 否 | 车辆简介 |
| 13 | praise_len | int | 是 | 否 | 点赞数 | |
| 14 | collect_len | int | 是 | 否 | 收藏数 | |
| 15 | comment_len | int | 是 | 否 | 评论数 | |
| 16 | vehicle_application_limit_times | int | 是 | 否 | 申请限制次数 | |
| 17 | create_time | datetime | 是 | 否 | 创建时间 | |
| 18 | update_time | timestamp | 是 | 否 | 更新时间 |
表 4-22-vehicle_scheduling(车辆调度)
| 编号 | 字段名 | 类型 | 长度 | 是否非空 | 是否主键 | 注释 |
| 1 | vehicle_scheduling_id | int | 是 | 是 | 车辆调度ID | |
| 2 | parking_space_name | varchar | 64 | 否 | 否 | 车位名称 |
| 3 | parking_position | varchar | 64 | 否 | 否 | 停车位置 |
| 4 | vehicle_name | varchar | 64 | 否 | 否 | 车辆名称 |
| 5 | vehicle_position | varchar | 64 | 否 | 否 | 车辆位置 |
| 6 | use_cost | double | 否 | 否 | 使用费用 | |
| 7 | vehicle_designation | varchar | 64 | 否 | 否 | 车辆牌号 |
| 8 | teacher_user | int | 否 | 否 | 教师用户 | |
| 9 | teachers_name | varchar | 64 | 否 | 否 | 教师姓名 |
| 10 | use_time | date | 否 | 否 | 使用时间 | |
| 11 | place_of_use | varchar | 64 | 否 | 否 | 使用地点 |
| 12 | use_registration_limit_times | int | 是 | 否 | 登记限制次数 | |
| 13 | create_time | datetime | 是 | 否 | 创建时间 | |
| 14 | update_time | timestamp | 是 | 否 | 更新时间 | |
| 15 | source_table | varchar | 255 | 否 | 否 | 来源表 |
| 16 | source_id | int | 否 | 否 | 来源ID | |
| 17 | source_user_id | int | 否 | 否 | 来源用户 |
5系统实现
用户可以通过注册功能创建个人账号,填写包括用户名、密码、邮箱或手机号等基本信息完成注册流程。系统会对输入信息进行校验,确保唯一性和格式正确性,并将用户数据存储至数据库中,同时发送验证邮件或短信以确认账户有效性。用户注册界面如下图所示。

图5-1注册界面
用户登录模块为前台用户提供安全快捷的访问方式。登录页面设计简洁明了,用户只需输入用户名及密码即可完成身份验证。登录成功后,用户将被重定向至系统首页页面。对于忘记密码的用户,提供了找回密码功能,通过邮箱或手机号接收重置链接,保障账户安全。用户登录界面如下图所示。

图5-2登录界面
教师和学生用户首页界面包含通知公告、学校资讯、车辆信息和个人中心等模块。通知公告提供学校的最新消息,学校资讯展示学校新闻与活动,车辆信息显示车辆调度情况,个人中心管理教师和学生的个人数据如课表和成绩等,帮助教师和学生快速获取相关信息。界面如下图所示。

图5-3首页界面
车辆信息模块提供搜索和重置功能,便于用户快速查找和清除筛选条件。在车辆详情页,教师和学生可以申请使用车辆,申请后该按钮会隐藏。用户还可以点赞、收藏或发表评论,以便与其他用户互动或记录个人喜好。界面如下图所示。

图5-4车辆信息界面

图5-5车辆信息详情界面

图5-6 车辆申请信息界面
个人中心界面允许教师和学生管理个人信息、车辆申请、调度、使用登记与归还信息。同时,可以查看和管理收藏的车辆信息及评论。界面如下图所示。

图5-7车辆申请界面

图5-8 车辆调度界面
管理员首页界面集成了公共管理、用户管理、资讯管理、车辆信息、车辆申请、调度、使用登记、归还信息和维修保养等功能,帮助管理员高效管理各项事务,并提供退出功能。界面如下图所示。

图5-10首页界面
管理员在车辆申请界面可以进行多项操作,包括调度车辆、查看申请详情、审核申请、查询记录、重置筛选条件、删除无效申请以及新增申请记录。界面如下图所示。

图5-11 车辆申请界面

图5-12 车辆调度详情界面
管理员在使用登记界面可以进行归还操作,查看详细信息,查询记录,重置筛选条件,删除无效记录以及新增使用登记。这些功能帮助管理员有效管理车辆的使用情况。界面如下图所示。

图5-13 使用登记界面
管理员在归还信息界面可以进行支付/Pay操作、查看归还详情、审核归还请求、查询记录、重置筛选条件、删除无效记录以及新增归还信息。界面如下图所示。

图5-14 归还信息界面
管理员在维修保养界面可以查看维修保养详情,查询记录,重置筛选条件,删除无效记录,以及新增维修保养信息。这些功能帮助管理员有效管理车辆的维修与保养记录,确保车辆的良好状态。界面如下图所示。

图5-15 维修保养界面

图5-16 新增信息界面
6系统测试
系统的测试环境如表6-1所示。
表6-1 测试环境
| 类别 | 配置项 | 详细信息 |
| 硬件环境 | 服务器CPU | Intel Xeon E5-2680 v4 |
| 内存 | 32GB DDR4 | |
| 硬盘 | 1TB SSD | |
| 网络带宽 | 100Mbps | |
| 软件环境 | 操作系统 | Windows Server 2019 |
| 数据库 | MySQL 8.0 | |
| Web服务器 | Tomcat 9.0 | |
| 开发框架 | SpringBoot 2.5 | |
| 前端框架 | Vue.js 2.6 | |
| Java版本 | JDK 11 | |
| 浏览器 | Chrome 88, Firefox 85 |
系统测试的主要目的是确保系统的功能、性能和稳定性满足需求规格说明书中的要求,并验证系统在实际使用环境中的可用性和可靠性。通过测试,可以发现软件中的缺陷、漏洞和潜在问题,确保系统运行的准确性、完整性和安全性。在功能测试中,目的是验证系统各功能模块是否按设计实现预期功能,例如用户登录、信息管理、数据查询等核心功能是否准确执行。性能测试的目的是验证系统在高并发、数据量大等压力场景下的响应时间和处理能力,确保系统具备良好的性能。兼容性测试的目的是确保系统在不同的硬件、软件和浏览器环境中能正常运行。测试还包括对异常处理和边界条件的验证,确保系统在异常场景下能够正确处理和恢复。最终,通过测试确保系统可以安全稳定地部署上线,为用户提供可靠的服务。
系统测试采用多种测试方法,以全面验证系统的功能和性能。功能测试采用黑盒测试方法,通过设计测试用例直接验证系统功能是否符合需求,无需了解内部代码逻辑。例如,设计用例验证用户登录模块,通过输入合法和非法的用户名与密码,检查系统响应是否符合预期。性能测试采用压力测试和负载测试方法,通过模拟高并发用户访问、数据处理的场景,评估系统的响应时间、吞吐量和稳定性。兼容性测试通过在不同操作系统、浏览器和硬件设备上运行系统,验证其在不同环境中的适应性[11]。异常测试通过设计边界条件和异常输入,检查系统对非法数据和操作的处理能力。测试用例的设计需覆盖系统的所有功能模块和接口,确保测试过程的全面性。通过系统测试方法的综合应用,可以有效发现问题,并为系统的优化和改进提供依据。
系统的测试用例表格如下图所示。
表6-2 系统测试用例表
| 测试项 | 测试用例 | 问题 | 结论 |
| 教师用户 | 打开首页页面,浏览通知公告信息 | 无 | 符合预期 |
| 教师用户 | 进入学校资讯页面,浏览学校新闻 | 无 | 符合预期 |
| 教师用户 | 进入车辆信息页面,浏览车辆详细信息 | 无 | 符合预期 |
| 教师用户 | 进入个人中心页面,查看个人信息和课表 | 无 | 符合预期 |
| 教师用户 | 进入个人中心页面,申请车辆并提交申请 | 无 | 符合预期 |
| 学生用户 | 打开首页页面,查看通知公告信息 | 无 | 符合预期 |
| 学生用户 | 进入学校资讯页面,查看最新学校活动和新闻 | 无 | 符合预期 |
| 学生用户 | 进入车辆信息页面,查看可用车辆信息 | 无 | 符合预期 |
| 学生用户 | 进入个人中心页面,查看和更新个人信息 | 无 | 符合预期 |
| 学生用户 | 在车辆信息页面点击搜索,使用关键词搜索特定车辆信息 | 无 | 符合预期 |
| 管理员 | 打开公共管理页面,查看当前系统的管理信息 | 无 | 符合预期 |
| 管理员 | 在用户管理页面,查看并编辑某一用户的详细信息 | 无 | 符合预期 |
| 管理员 | 进入车辆信息页面,查看所有车辆的状态和可用性 | 无 | 符合预期 |
| 管理员 | 进入车辆调度页面,调度车辆并进行操作 | 无 | 符合预期 |
| 管理员 | 在维修保养页面,查看车辆维修记录并新增保养信息 | 无 | 符合预期 |
通过对教师、学生用户以及管理员的功能测试,我们验证了各项关键功能的正常运行。测试结果显示,教师和学生用户能够顺利浏览首页、查看通知公告、学校资讯以及车辆信息等内容,个人中心功能也表现正常,教师能够顺利申请车辆,学生能够查看并更新个人信息。管理员则能够有效地访问和管理公共管理、用户信息、车辆资源、车辆调度、维修保养等各类功能,确保了系统的稳定性和高效性。所有测试用例均符合预期,系统的主要功能均能够顺利执行,未发现重大问题。整体来看,系统的功能实现满足设计要求,能够支持不同用户角色的操作需求。
7总结
基于Spring Boot框架设计和开发的高校车辆管理系统,通过采用BS架构模式,优化和提升学校的车辆资源管理效率。通过对系统功能的精心设计,能够有效解决学校在日常车辆调度、使用登记、归还管理等方面的管理难题。系统为不同角色的用户提供了个性化的功能模块,其中教师和学生用户可以方便地进行车辆查询、申请及归还等操作,而管理员则可以通过后台对车辆调度、维修保养、用户信息等进行全面管理。
系统的前端设计注重用户体验,采用了简洁直观的界面,使得各类用户能够轻松上手。后台使用Spring Boot框架进行开发,确保了系统的高效性、稳定性以及扩展性。系统采用了分层架构模式,通过清晰的模块划分,使得不同的功能模块能够独立运作,减少了系统之间的耦合度,从而提高了整体维护性和灵活性。此外,数据库的设计也考虑到未来的扩展性,为后期可能的功能升级和数据量增长提供了保障。
通过全面的功能测试,系统的各项核心功能如车辆申请、调度、归还以及维修保养等均表现出良好的稳定性和性能。系统的实施不仅提高了车辆资源的利用率,也优化了管理流程,降低了人工操作的复杂度,为学校车辆管理工作带来了显著的效率提升。此项目为高校车辆管理的数字化转型提供了可靠的技术支持,并为类似系统的设计与开发提供了有价值的参考。
参考文献
- 刘江涛,王亮亮,吴庆茹,等.基于B/S模式的铁路勘测设计案例信息化管理系统设计与实现[J].铁路计算机应用,2021,30(03):32-35.
- 张丹丹,李弘.基于B/S架构的办公管理系统设计与开发[J].铁路通信信号工程技术,2024,21(09):44-48+106.
- 王志亮,纪松波.基于SpringBoot的Web前端与数据库的接口设计[J].工业控制计算机,2023,36(03):51-53.
- 熊永平.基于SpringBoot框架应用开发技术的分析与研究[J].电脑知识与技术,2021,15(36):76-77.
- 赵媛.基于Vue的Web系统前端性能优化分析[J].电脑编程技巧与维护,2024,(09):44-46.
- 秦冬.浅析Vue框架在前端开发中的应用[J].信息与电脑(理论版),2024,36(13):61-63.
- 李艳杰.MySQL数据库下存储过程的综合运用研究[J].现代信息科技,2023,7(11):80-82+88.
- 陈倩怡,何军.Vue+Springboot+MyBatis技术应用解析[J].电脑编程技巧与维护,2020,(01):14-15+28.
- 周晓玉,崔文超.基于Web技术的数据库应用系统设计[J].信息与电脑(理论版),2023,35(09):189-191.
- Guo S ,Zhao C .iEVEM: Big Data-Empowered Framework for Intelligent Electric Vehicle Energy Management[J].Systems,2025,13(2):118-118.
- An Examination of Emergency Vehicle Traffic Management and Control Systems[J].International Journal of Inventive Engineering and Sciences (IJIES),2025,12(1):
- Zadobrischi E .Traffic and Vehicle Management in Roundabouts Through Systems Based on Dedicated Short-Range Communications and Visible Light Communications[J].Electronics,2025,14(2):317-317.
- 苏弘扬,刘闯,贾瑞.基于OBE理念的地方高校车辆工程专业应用型人才培养研究[J].汽车维修技师,2024,(18):96.
- 施绍宁,崔立堃,翟任何,等.专业认证背景下地方高校车辆专业实践教学体系改革与实践[J].专用汽车,2024,(05):132-134.DOI:10.19999/j.cnki.1004-0226.2024.05.039.
- 陈庆樟,孟杰,许广举.应用型高校“新四化”车辆工程专业升级改造探索[J].教育教学论坛,2024,(18):44-47.
- 杨智宇,夏利红,张建恒.地方高校智能车辆工程专业课程体系建设探索[J].科教导刊,2023,(32):17-19.DOI:10.16400/j.cnki.kjdk.2023.32.006.
- 马宁亮.高校车辆管理的问题与策略研究[J].时代汽车,2023,(01):4-6.
- 兰靛靛,林祖胜.地方高校车辆工程虚拟仿真实验教学中心的构建[J].实验室科学,2022,25(05):198-201.
- 王书贤,吴华伟,聂金泉,等.地方高校车辆工程专业应用型人才培养模式创新研究[J].科教导刊,2022,(24):50-52.DOI:10.16400/j.cnki.kjdk.2022.24.016.
致谢
本论文的完成离不开众多导师、同学以及亲友的支持与帮助。在此,首先向我的导师表示最诚挚的感谢。在整个研究和写作过程中,导师以严谨治学的态度和丰富的专业知识给予了我无私的指导,从论文选题到最终定稿的每一个环节,都为我提供了宝贵的建议与意见,使我得以不断完善研究内容、拓展学术视野。导师耐心细致的指导不仅帮助我解决了许多学术难题,也让我在研究能力与学术写作方面得到了显著的提升。导师的鼓励与支持是我完成这篇论文的重要动力,也让我深刻体会到学术研究的严谨性与意义。
我还要感谢在学习生活中给予我帮助和支持的同学、朋友以及家人。论文撰写过程中,许多同学与我共同探讨问题,分享经验与资料,使我的研究更加全面深入。朋友们的关心和陪伴让我在繁忙的研究过程中能够调节心情,保持良好的状态。特别感谢我的家人,他们始终给予我无条件的理解和支持,为我创造了安心学习与研究的环境。正是因为有了大家的帮助和支持,我才能克服论文写作中的重重困难并顺利完成。再次向所有支持和帮助过我的人表达衷心的感谢。
附录
系统核心代码设计
用户注册
注册页UserController.java,传入user对象,并将"user_id"、 "state"、 "user_group"、"login_time"、"phone"、"phone_state"、 "username"、"nickname"、"password"、"email"、"email_state"、"avatar"、"create_time"输入,重点是 "username"、"nickname"、"password"必须输入,通过获取username,数据库查询是否有该用户,如果存在,则提示“用户已存在”,否则执行将UserId置为空(数据库表中该字段已设置自动递增),代码如图所示。

图注册核心代码图
用户登录
登录页,首先传入"username"、"email"、"phone"、"password",用户可通过用户名、邮箱、手机号进行登陆,通过判断resultList来确定查询结果,然后执行查询用户组UserGroup,用户组里面不存在,依然报“用户不存在”,执行完以上代码,最后涉及到用户带有“审核”的,会查询examine_state(用户的审核状态),数据库表user_group中含有source_table和source_field进行查询,以上步骤完成,对输入的密码进行存储Token到数据库,匹对账号和密码,数据库中的AccessToken为令牌,用于身份认证,代码如图所示。

用户登录核心代码图
修改密码
修改密码,通过请求data,获取旧密码,并将新密码重新赋值,期间都是需要通过加密,代码如图所示。

修改密码核心代码图
修改数据
修改一个数据,原理与add基本一致,不同点在于通过readConfig()读取关键字,以及通过readQuery()获取URL后面?指定位置的标识,转成Map对象后,执行update操作,同样通过拼接的sql语句执行,执行过程读取query,toWhereSql()语句完成数据库操作,body为修改对象的值,代码如图所示。

修改数据核心代码图
删除数据
删除一条数据,通过readQuery(),获取URL后面的对象地址,删除FROM具体的table,query删除查询FindConfig语句,代码如图示。

图4-11删除数据核心代码图
获取列表
通过请求的参数获取列表数据,代码如图所示。

图获取列表核心代码图
图片上传
通过请求的参数获取列表数据,代码如图4-13所示。

图片上传核心代码图
免费领取项目源码,请关注❥点赞收藏并私信博主,谢谢~
2736

被折叠的 条评论
为什么被折叠?



