摘 要
本文详细介绍了基于微信小程序的图书借阅系统的设计与实现,该系统旨在为用户提供一个便捷、快速的图书访问和借阅平台,同时为管理员提供全面的图书管理后台支持。用户端通过简化图书检索和借阅流程,使用户能够在微信小程序中轻松完成图书查找、借阅、归还以及查看通知和个人借阅状态。管理员端则涵盖了图书管理、用户监督和系统维护等关键功能,确保图书信息的准确性和借阅流程的高效性。系统后端采用Java语言配合Spring Boot框架开发,前端基于微信小程序,MySQL数据库负责数据存储。该系统通过优化借阅流程和提升管理效率,不仅改善了图书馆服务,增强了用户体验,而且推动了图书馆服务的数字化转型,为用户提供了一个现代化的图书借阅环境。
关键词:图书借阅系统;Spring Boot框架;微信小程序;
Abstract
This article provides a detailed introduction to the design and implementation of a book borrowing system based on WeChat mini programs. The system aims to provide users with a convenient and fast platform for accessing and borrowing books, as well as comprehensive library management backend support for administrators. The user end simplifies the book retrieval and borrowing process, allowing users to easily search, borrow, return books, and view notifications and personal borrowing status in WeChat mini programs. The administrator side covers key functions such as book management, user supervision, and system maintenance, ensuring the accuracy of book information and the efficiency of the borrowing process. The backend of the system is developed using Java language combined with Spring Boot framework, while the frontend is based on WeChat mini program and MySQL database is responsible for data storage. The system not only improves library services and enhances user experience by optimizing borrowing processes and improving management efficiency, but also promotes the digital transformation of library services, providing users with a modern book borrowing environment.
Keywords: book borrowing system; Spring Boot framework; WeChat Mini Program;
目 录
1 前 言
1.1 选题背景
1.2 研究意义
1.3 国内外研究现状
1.3.1 国内研究现状
1.3.2 国外研究现状
1.4 系统的特点
1.5 论文结构与章节安排
2 关键技术
2.1 Java语言
2.2 MySQL
2.3 Spring Boot框架
2.4 B/S模式
2.5 微信开发者工具
3 系统分析
3.1 可行性分析
3.1.1 技术可行性
3.1.2 经济可行性
3.1.3 操作可行性
3.1.4 社会可行性
3.2 功能需求分析
3.3 系统性能分析
3.4 系统流程分析
3.4.1 程序操作流程
3.4.2 登录流程
3.4.3 注册流程
4 系统设计
4.1 总体设计
4.1.1 框架设计
4.1.2 功能模块设计
4.2 数据库设计
4.2.1 E-R图
4.2.1 数据库表结构设计
5 系统实现
5.1 用户功能模块
5.1.1 用户登录界面
5.1.2 用户注册界面
5.1.3 用户首页界面
5.2 后台管理模块
6 系统测试
6.1 测试目的与意义
6.2 测试用例
6.3 测试分析
7 结束语
参考文献
随着信息技术的快速发展和智能手机的普及,移动应用程序已成为人们日常生活中不可或缺的一部分。特别是在教育、公共服务等领域,移动应用程序为用户提供了便捷、高效的服务体验。图书馆作为高校和社区的重要组成部分,其借阅管理系统的信息化建设对于提高管理效率、优化用户体验具有重要意义。传统的图书馆管理方式往往存在效率低下、借还书流程繁琐等问题,无法满足现代读者的需求。数字化、自动化和智能化的管理方式逐渐应用于图书馆管理中,以提高图书馆的管理效率和服务水平。基于微信小程序的图书馆借阅管理系统,不仅能够满足用户随时随地进行图书借阅的需求,还能通过微信这一广泛使用的社交平台,提高系统的普及率和用户粘性
该系统的研究与实现还有助于推动微信小程序在教育、公共服务等领域的应用创新,为相关领域的信息化建设提供有益参考。在全球范围内,数字化转型已成为社会发展的重要趋势,图书馆作为信息资源的重要聚集地,其服务模式与组织边界正在被重构,以数据资源集成共享、服务业态智慧便捷、组织治理敏捷协同,推动图书馆事业高质量发展目标的实现。
综上所述,开发基于微信小程序的图书借阅系统,对于图书馆服务的数字化转型具有重要的实践意义和应用价值。
基于微信小程序的图书借阅系统的设计与实现,对于推动图书馆服务的现代化转型具有重要的研究意义。该系统通过技术手段简化了传统的图书借阅流程,提高了图书管理和借阅的效率。用户端的主要功能包括用户注册登录、查看公告、图书信息检索、在线借阅以及个人中心管理等,这些功能使得用户能够便捷地获取图书资源和服务。管理员端则涵盖了图书管理、用户监督、借阅管理等后台操作,确保了图书信息的准确性和借阅流程的高效性。
系统采用Java语言配合Spring Boot框架进行后端开发,结合MySQL数据库,这样的技术选型不仅提升了开发效率,同时也保障了系统的稳定性和后续的维护扩展性。系统的实现,不仅为图书馆管理工作节省了精力和时间,简化了管理过程中重要环节的管理难度,而且丰富了图书馆信息化的建设,符合信息时代的发展趋势。
总体而言,该系统的研究和实现,旨在通过数字化手段优化图书馆服务流程,增强图书资源的可获取性,提升图书馆服务的现代化水平,进而促进知识传播和文化交流,满足现代社会对图书馆功能不断增长的需求。
我国在基于微信小程序的图书借阅系统领域已取得积极进展。目前,国内大多数图书馆和学校都已经实现了自动化的图书借阅管理系统,这些系统的功能越来越完善,覆盖了借还书、借阅信息管理、读者信息管理以及图书管理等基本功能。随着技术的发展,云计算等新技术也逐渐被应用于图书借阅管理系统中,提高了图书馆和学校管理的效率并提供了更多便利。国内图书馆微信小程序的发展现状调研显示,我国图书馆微信小程序在数量、应用场景、服务推广等方面存在问题,但也提出了相应的解决对策,以推动图书馆微信小程序的发展。国内图书馆微信小程序的应用场景包括阅读推广、空间预约和座位系统、图书搜索、活动展示、交流和游戏。国内对于图书借阅管理系统的研究已经相当成熟,许多高校和图书馆都建立了自己的数字化图书馆和数字化图书馆系统,如中国国家图书馆数字化图书馆、上海图书馆数字图书馆、北京大学数字化图书馆等
总体而言,国内图书借阅管理系统正朝着提高管理效率、优化服务质量和增强用户体验的方向发展。
在国际层面上,智慧图书馆的研究和实践正在不断发展。研究表明,图书馆作为信息传播的中心,在推动联合国可持续发展目标的实现中扮演着关键角色。国外图书馆正通过云计算、物联网等技术的应用,实现资源的高效管理和服务的便捷化。例如,一些图书馆利用深度学习和光学字符识别(OCR)技术来提高图书识别的准确性,尤其是在处理模糊或褪色的条形码时。国外图书馆也在探索如何通过智慧图书馆平台提供个性化服务和远程访问,以满足用户的多元化阅读需求。在服务模式创新方面,国外图书馆正努力整合资源和扩展培养模式,以提升用户体验。例如,一些研究强调了图书馆在数字化时代中,对于国际用户尤其是国际中国学生的信息行为和用户体验的重要性。这些研究不仅关注图书馆服务的设计,还强调了为不同文化背景的用户提供包容性环境的必要性。
总体来看,国外智慧图书馆的发展正朝着提高管理效率、优化服务质量和增强用户互动的方向发展。这些研究和实践为全球图书馆事业的可持续发展提供了新的思路和解决方案。
1. 轻量化与便捷性:该系统无需安装独立应用,用户直接通过微信即可访问,适用于移动端操作。这种设计让用户能够随时随地查询个人借阅信息,极大提升了使用的便捷性和即时性。
2. 高效的数据管理和处理:采用Spring Boot框架进行后端开发,系统实现了高效的数据存储、查询和分析功能。Spring Data模块的ORM功能简化了数据库交互,支持自动化数据存储和处理,提高了系统的处理速度和可靠性,确保数据管理的高效与精准。
3. 个性化服务与模块化设计:系统注重个性化服务,提供定制化的借阅历史报告和阅读建议。根据用户需求,系统灵活扩展功能模块,如消息推送、数据统计和趋势分析等,满足不同用户的多样化需求,提升用户体验。
4. 高安全性和稳定性:通过集成Spring Security,系统实现了严格的身份验证、权限管理和数据加密机制,确保用户个人信息和借阅记录的安全。Spring Boot的稳健架构结合微信小程序的轻量化特性,共同保障了系统的稳定运行和流畅体验。
5. 跨平台兼容性:微信小程序具备天然的跨平台兼容性,用户无需更换设备或操作系统即可无缝访问系统。无论是在iOS还是Android平台上,用户都能享受一致的服务体验,极大地拓展了系统的适用范围,使得更多读者可以方便地使用图书借阅服务。
综上所述,基于微信小程序的图书借阅系统不仅提供了便捷高效的借阅管理功能,还通过其个性化服务、高效的数据处理能力和高安全性,为用户带来了优质的使用体验,并具有广泛的适用性和扩展潜力。
本文共分为七章,章节内容安排如下:
第一章:引言,主要介绍图书借阅系统领域研究的背景和意义,概述研究的现状和系统特点。
第二章:关键技术,主要探讨和说明实现图书借阅系统的关键技术。
第三章:系统分析,主要从图书借阅系统的可行性、功能、性能等方面进行分析,为后续系统设计提供理论支持。
第四章:系统设计,主要对图书借阅系统功能模块、数据库进行功能设计。
第五章:系统实现,主要介绍了图书借阅系统各个用户的功能、系统界面的实现。
第六章:系统测试,主要对图书借阅系统进行测试,验证功能完整性、稳定性和安全性,评估系统在实际运行中的性能表现。
第七章:结束语。总结全文研究内容,提出对共建平台领域未来发展的展望和建议,指出研究的不足和可优化之处,为相关领域的进一步探索提供参考。
2 关键技术
Java是一种跨平台的编程语言,广泛用于开发各种类型的应用程序,包括Web应用、移动应用和大型软件系统。在图书借阅系统中,Java通常用于后端开发,提供强大的处理能力和稳定性。同时Java是一种面向对象的编程语言,支持封装、继承和多态等特性,使代码更易于维护和重用。还拥有丰富的标准库和第三方框架,如Spring、Hibernate等,可以大大提高开发效率。
MySQL是一种流行的开源关系型数据库管理系统,用于存储和管理数据。在图书借阅系统中,MySQL可以用于数据存储、数据查询和数据管理等方面,用户可以免费使用和修改源代码,为平台提供可靠和高性能的数据库支持。MySQL支持多种存储引擎,如InnoDB和MyISAM,可以根据不同的应用场景选择合适的存储引擎,以提高性能;提供了多种数据安全机制,如用户权限管理、数据加密和备份恢复等,确保数据的安全性。
Spring Boot是一个用于构建微服务的Java框架,简化了Spring应用程序的开发和部署过程。Spring Boot通过自动配置和约定优于配置的理念,简化了Spring应用程序的开发过程,使开发者可以更快地构建和部署应用程序;拥有丰富的生态系统,如Spring Cloud、Spring Security等,可以满足各种企业级应用的需求。在图书借阅系统中,Spring Boot可以帮助开发团队快速搭建后端服务,并实现各种功能模块的集成和管理。
B/S模式(Browser/Server模式)是一种网络应用架构,其中浏览器(Browser)作为客户端与服务器(Server)进行通信。这种模式使用户可以通过普通的Web浏览器访问应用程序,而无需安装额外的客户端软件。用户通过浏览器发送请求,服务器接收并处理这些请求,然后将结果返回给浏览器显示给用户。在图书借阅系统中,uni-app结合B/S模式的优势包括跨平台的兼容性,用户可以在不同操作系统和设备上访问应用程序。此外,维护和部署也更为简便,并且能够实现较高的安全性,因为服务器端控制了应用程序和数据的访问权限。
微信开发者工具是一款专为小程序开发而设计的应用,它不断改进,提供了便捷的操作方式,并且在开发过程中可以通过微信扫描二维码来访问,从而实现快速、准确的小程序开发和调试。根据用户的需求,我们将采用不同的屏幕大小来制作小程序。在完成了视图布置之后,可以通过执行编辑功能,快速更改当前的视图界面。控制台:方便调试打印输出信息。将代码上传至腾讯服务器,并在审核过程中填写版本号和备注信息,以确保代码的安全性和准确性。通过查看资源文件,我们可以快速地调整相关项目的文件目录,从而实现断点调试。使用远程调试技术,无论是在手机端还是PC端,都能够轻松地进行开发工作。本地数据存储:显示的是本地存储的数据。通过使用子父层级结构,我们可以更容易地进行视图调试。微信的代码体积应该保持在2M 以内,而且在开发过程中,应该严格检查合法域名信息,并且为小程序的后台配置服务器域名。微信开发者工具已经成为了开发过程中不可或缺的一部分,并且正在不断地改进和完善。
3 系统分析
3.1可行性分析
3.1.1技术可行性
SpringBoot 框架以其高效、稳定的后端管理功能在高校信息化系统中被广泛应用,具备较强的技术成熟度。微信小程序作为轻量化移动端平台,具有跨平台优势,且开发文档和社区支持丰富。二者结合,可以实现高效的图书数据管理、用户友好的界面交互和跨平台的便捷访问,技术可行性较高。
微信小程序开发成本较低,适合资源有限的高校。SpringBoot 是开源框架,减少了软件授权费用。基于小程序和 SpringBoot 框架的方案可利用高校现有服务器等资源,大幅节省开发和运行费用,具有良好的经济可行性。
微信小程序的用户界面设计简洁,便于学生和教职工快速上手。系统支持自助数据录入和查询,简化了管理流程,且便于通过学校的 IT 支持部门进行日常维护,操作可行性强。
基于微信小程序的图书借阅系统简化了操作流程,让用户能随时随地管理借阅信息和查找资源,提升了使用便捷性和用户体验。通过高效的数据管理和个性化服务,系统优化了图书馆的借阅流程和服务质量,推动了服务的现代化。平台支持用户分享心得、交流经验,形成了积极的阅读社区,并增强了用户的参与感和归属感。该系统满足了现代读者需求,促进了图书馆服务的提升,具有显著的社会可行性。
本系统可以分为:用户和管理员两大角色。
前台APP端:系统前台用户为学生使用者,主要包括首页轮播图、通知公告、图书信息、图书资讯,我的(基本信息、图书借阅、逾期提醒、图书归还、收藏)等功能。
后台管理端:管理员可登录系统后台进行管理,拥有后台系统用户管理(管理员、用户)、图书类型管理、图书信息管理、图书借阅管理、逾期提醒管理、图书归还管理、系统管理(轮播图)、通知公告管理、资源管理(图书资讯,资讯分类)等功能。
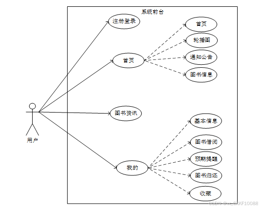
用户角色用例如下图所示。

图3.1用户用例图
系统前台APP端用户具体功能说明如下所示。
- 注册登录:用户可以通过注册功能创建个人账户,输入必要的信息如学号、姓名、密码等,并通过邮箱或手机号验证确保账户的唯一性和安全性。登录功能允许学生使用已注册的账户信息进入系统,进行后续操作。
- 首页:展示热门图书、最新资讯和推荐内容,用户可以快速获取重要信息和进行常用功能的访问。
- 通知公告:用户可以查看管理员发布的重要通知、更新信息和活动公告,确保用户及时了解最新的平台动态和服务信息。
- 图书信息:提供详细的图书搜索和浏览功能,用户可以根据书名、作者、分类等条件查找感兴趣的书籍,并查看书籍的详细信息,如简介、封面图片、借阅状态等。
- 图书资讯:发布与图书相关的新闻、评论和推荐文章,帮助用户获取行业动态和阅读建议,提升用户的阅读兴趣和知识面。
我的:“我的”模块是用户个人中心,提供基本信息管理、图书借阅、逾期提醒、图书归还、收藏等功能。显示和编辑用户的个人信息,包括姓名、联系方式等,方便用户管理个人资料;展示用户当前借阅的图书列表,支持在线借阅新书,简化借阅流程;管理员提醒用户即将到期或已逾期的图书,提高用户的服务体验;提供便捷的图书归还确认功能,用户可以通过输入图书信息完成归还操作,简化归还流程;允许用户保存感兴趣的图书,方便日后查阅和借阅,增强用户的个性化服务体验。
管理员角色用例如下图所示。

图3.2管理员用例图
系统后台管理端管理员具体功能说明如下所示。
- 登录:系统后台管理端的登录功能允许管理员通过输入有效的用户名和密码来访问管理界面。登录过程可能包括验证码验证或其他安全措施以确保安全性。成功登录后,管理员将能够访问所有管理功能。
- 后台首页:提供管理员的日常操作入口和平台运行状态概览,帮助管理员快速了解平台的整体情况。
- 用户管理:用户管理功能允许管理员对用户和管理员用户进行管理。具体操作包括添加新用户、查询现有用户信息、删除用户账户以及查看用户的详细资料。管理员还可以对用户进行分组或角色分配,以及管理用户的权限设置。
- 图书类型管理:管理员维护和管理图书分类信息,包括新增、编辑和删除图书类型,确保图书分类的准确性和条理性,方便用户查找。
- 图书信息管理:管理员可以添加、编辑和删除图书详细信息,包括书名、作者、出版社、简介、封面图片等信息,确保图书信息的完整性和准确性。
- 图书借阅管理:管理员审核用户的借阅请求,管理当前借阅记录,支持批量续借和预约操作,确保借阅流程的顺畅和高效。
- 逾期提醒管理:管理员设置和管理逾期提醒规则,自动发送提醒通知给即将到期或已逾期的用户,减少逾期现象,提高图书周转率。
- 系统管理:管理员可以管理和配置首页展示的轮播图,包括上传和管理图片内容,提升平台的视觉吸引力和用户体验。
- 通知公告管理:管理员发布和管理图书馆的重要通知、更新信息和活动公告,确保用户及时了解最新的平台动态和服务信息。
- 资源管理:管理员可以发布与图书相关的新闻、评论和推荐文章,帮助用户获取行业动态和阅读建议,提升用户的阅读兴趣和知识面;管理和维护图书资讯的分类标签,确保资讯内容的有序组织,方便用户浏览和查找。
基于小程序的图书借阅系统的设计与实现,下面是系统性能分析表:
表3.1性能需求表
|
项目 |
内容 |
|
响应时间 |
系统对用户请求的响应时间需在500ms以内 |
|
并发用户数 |
系统需要支持1000个并发用户同时访问 |
|
吞吐量 |
系统每秒需要处理1000个请求 |
|
可用性 |
系统需要保证每月99.9%的可用性 |
|
数据安全 |
用户敏感数据需要加密存储,并支持数据库备份和恢复 |
|
数据一致性 |
系统中的数据操作需保证ACID特性,确保数据一致性 |
|
扩展性 |
系统需要支持水平扩展,能够方便地增加服务器节点以应对高请求量 |
|
可维护性 |
系统代码需要清晰易懂、结构良好,方便团队成员维护和修改 |
|
日志记录 |
系统需要记录用户操作日志、异常日志以及系统运行日志 |
|
监控报警 |
系统需要实时监控运行状态,当系统异常时能够及时发送警报通知相关人员 |
|
缓存设置 |
针对频繁使用的数据,系统需要进行合适的缓 |
用户访问平台网站,可以选择进行注册或登录操作。注册成功后,用户可以使用注册的账号登录平台。登录后的用户可以进入系统功能界面,使用自己权限内的功能操作。程序操作流程图如下图所示。

图3.3程序操作流程图
用户访问平台的网站,进入登录页面页面,入其用户名和密码,后端服务接收登录请求,验证用户提供的用户名和密码是否匹配数据库中存储的信息,验证通过即可登录成功。登录流程图如下图所示。

图3.4登录流程图
未有账号的用户可进入注册界面进行注册操作,填写注册表格,包括用户名、密码、电子邮件等必要信息。后台系统验证并保存用户提交的信息。分配唯一用户标识符。注册成功后,用户可以使用账号密码进行登录。用户注册流程图如下图所示。

图3.5注册流程图
4 系统设计
B/S架构,即浏览器/服务器架构,是一种基于Web的分布式计算范式。在此架构中,应用程序的逻辑被巧妙地区分为客户端和服务器两部分。具体而言,客户端借助广泛使用的浏览器界面,进行应用访问与操作;而服务器端则肩负起业务逻辑处理、数据存储及管理的核心职责。值得一提的是,客户端无需安装特定的软件,用户仅需通过浏览器输入相应的URL地址,即可轻松访问应用程序,这一特性极大地提升了用户的使用便捷性和系统的维护效率。服务器端通常采用高性能的计算机和数据库系统,能够处理大量并发请求和复杂的业务逻辑。B/S架构的优势在于其跨平台性和易于维护性,开发者可以通过更新服务器端的代码来实现整个系统的升级和维护,而无需逐一更新客户端。

图4.1系统架构图
功能模块设计是系统开发过程中的重要阶段,它旨在将系统划分为不同的模块,每个模块负责完成特定的功能或任务。图书借阅系统由多个功能模块组成,每个模块下又包含具体的功能操作。功能模块图如下图所示。

图4.2系统架构图
- R图有助于理清系统中的数据结构和关系,为后续的数据库表结构设计提供指导。在进行数据库设计之前,首先需要先绘制实体-关系(E-R)图。E-R图将帮助我们理清业务中的实体(Entity)及它们之间的关系(Relationship),从而为后续的数据库表设计提供基础。根据前文可以得出本图书借阅系统拥有多个实体,在此列举主要实体,各个实体之间联系总E-R图如下图所示。

图4.3总E-R图
在E-R图确定后,接下来可以根据实体和关系的属性设计数据库表结构。在E-R图明确了实体和它们之间的关系后,接下来可以开始设计数据库表结构。每个实体对应一个数据库表,每个属性对应表中的字段。如下列表格所示,在此列举主要数据表。
|
编号 |
名称 |
数据类型 |
长度 |
小数位 |
允许空值 |
主键 |
默认值 |
说明 |
|
1 |
token_id |
int |
10 |
0 |
N |
Y |
临时访问牌ID | |
|
2 |
token |
varchar |
64 |
0 |
Y |
N |
临时访问牌 | |
|
3 |
info |
text |
65535 |
0 |
Y |
N | ||
|
4 |
maxage |
int |
10 |
0 |
N |
N |
2 |
最大寿命:默认2小时 |
|
5 |
create_time |
timestamp |
19 |
0 |
N |
N |
CURRENT_TIMESTAMP |
创建时间: |
|
6 |
update_time |
timestamp |
19 |
0 |
N |
N |
CURRENT_TIMESTAMP |
更新时间: |
|
7 |
user_id |
int |
10 |
0 |
N |
N |
0 |
用户编号: |
|
编号 |
名称 |
数据类型 |
长度 |
小数位 |
允许空值 |
主键 |
默认值 |
说明 |
|
1 |
article_id |
mediumint |
8 |
0 |
N |
Y |
文章id:[0,8388607] | |
|
2 |
title |
varchar |
125 |
0 |
N |
Y |
标题:[0,125]用于文章和html的title标签中 | |
|
3 |
type |
varchar |
64 |
0 |
N |
N |
0 |
文章分类:[0,1000]用来搜索指定类型的文章 |
|
4 |
hits |
int |
10 |
0 |
N |
N |
0 |
点击数:[0,1000000000]访问这篇文章的人次 |
|
5 |
praise_len |
int |
10 |
0 |
N |
N |
0 |
点赞数 |
|
6 |
create_time |
timestamp |
19 |
0 |
N |
N |
CURRENT_TIMESTAMP |
创建时间: |
|
7 |
update_time |
timestamp |
19 |
0 |
N |
N |
CURRENT_TIMESTAMP |
更新时间: |
|
8 |
source |
varchar |
255 |
0 |
Y |
N |
来源:[0,255]文章的出处 | |
|
9 |
url |
varchar |
255 |
0 |
Y |
N |
来源地址:[0,255]用于跳转到发布该文章的网站 | |
|
10 |
tag |
varchar |
255 |
0 |
Y |
N |
标签:[0,255]用于标注文章所属相关内容,多个标签用空格隔开 | |
|
11 |
content |
longtext |
2147483647 |
0 |
Y |
N |
正文:文章的主体内容 | |
|
12 |
img |
varchar |
255 |
0 |
Y |
N |
封面图 | |
|
13 |
description |
text |
65535 |
0 |
Y |
N |
文章描述 |
|
编号 |
名称 |
数据类型 |
长度 |
小数位 |
允许空值 |
主键 |
默认值 |
说明 |
|
1 |
type_id |
smallint |
5 |
0 |
N |
Y |
分类ID:[0,10000] | |
|
2 |
display |
smallint |
5 |
0 |
N |
N |
100 |
显示顺序:[0,1000]决定分类显示的先后顺序 |
|
3 |
name |
varchar |
16 |
0 |
N |
N |
分类名称:[2,16] | |
|
4 |
father_id |
smallint |
5 |
0 |
N |
N |
0 |
上级分类ID:[0,32767] |
|
5 |
description |
varchar |
255 |
0 |
Y |
N |
描述:[0,255]描述该分类的作用 | |
|
6 |
icon |
text |
65535 |
0 |
Y |
N |
分类图标: | |
|
7 |
url |
varchar |
255 |
0 |
Y |
N |
外链地址:[0,255]如果该分类是跳转到其他网站的情况下,就在该URL上设置 | |
|
8 |
create_time |
timestamp |
19 |
0 |
N |
N |
CURRENT_TIMESTAMP |
创建时间: |
|
9 |
update_time |
timestamp |
19 |
0 |
N |
N |
CURRENT_TIMESTAMP |
更新时间: |
|
编号 |
名称 |
数据类型 |
长度 |
小数位 |
允许空值 |
主键 |
默认值 |
说明 |
|
1 |
auth_id |
int |
10 |
0 |
N |
Y |
授权ID: | |
|
2 |
user_group |
varchar |
64 |
0 |
Y |
N |
用户组: | |
|
3 |
mod_name |
varchar |
64 |
0 |
Y |
N |
模块名: | |
|
4 |
table_name |
varchar |
64 |
0 |
Y |
N |
表名: | |
|
5 |
page_title |
varchar |
255 |
0 |
Y |
N |
页面标题: | |
|
6 |
path |
varchar |
255 |
0 |
Y |
N |
路由路径: | |
|
7 |
parent |
varchar |
64 |
0 |
Y |
N |
父级菜单 | |
|
8 |
parent_sort |
int |
10 |
0 |
N |
N |
0 |
父级菜单排序 |
|
9 |
position |
varchar |
32 |
0 |
Y |
N |
位置: | |
|
10 |
mode |
varchar |
32 |
0 |
N |
N |
_blank |
跳转方式: |
|
11 |
add |
tinyint |
3 |
0 |
N |
N |
1 |
是否可增加: |
|
12 |
del |
tinyint |
3 |
0 |
N |
N |
1 |
是否可删除: |
|
13 |
set |
tinyint |
3 |
0 |
N |
N |
1 |
是否可修改: |
|
14 |
get |
tinyint |
3 |
0 |
N |
N |
1 |
是否可查看: |
|
15 |
field_add |
text |
65535 |
0 |
Y |
N |
添加字段: | |
|
16 |
field_set |
text |
65535 |
0 |
Y |
N |
修改字段: | |
|
17 |
field_get |
text |
65535 |
0 |
Y |
N |
查询字段: | |
|
18 |
table_nav_name |
varchar |
500 |
0 |
Y |
N |
跨表导航名称: | |
|
19 |
table_nav |
varchar |
500 |
0 |
Y |
N |
跨表导航: | |
|
20 |
option |
text |
65535 |
0 |
Y |
N |
配置: | |
|
21 |
create_time |
timestamp |
19 |
0 |
N |
N |
CURRENT_TIMESTAMP |
创建时间: |
|
22 |
update_time |
timestamp |
19 |
0 |
N |
N |
CURRENT_TIMESTAMP |
更新时间: |
|
编号 |
名称 |
数据类型 |
长度 |
小数位 |
允许空值 |
主键 |
默认值 |
说明 |
|
1 |
book_borrowing_id |
int |
10 |
0 |
N |
Y |
图书借阅ID | |
|
2 |
book_name |
varchar |
64 |
0 |
Y |
N |
图书名称 | |
|
3 |
book_number |
varchar |
64 |
0 |
Y |
N |
图书编号 | |
|
4 |
book_type |
varchar |
64 |
0 |
Y |
N |
图书类型 | |
|
5 |
book_author |
varchar |
64 |
0 |
Y |
N |
图书作者 | |
|
6 |
ordinary_users |
int |
10 |
0 |
Y |
N |
0 |
普通用户 |
|
7 |
user_name |
varchar |
64 |
0 |
Y |
N |
用户姓名 | |
|
8 |
borrowing_date |
date |
10 |
0 |
Y |
N |
借阅日期 | |
|
9 |
number_of_borrowed_books |
double |
9 |
2 |
Y |
N |
0.00 |
借阅本数 |
|
10 |
borrowing_notes |
text |
65535 |
0 |
Y |
N |
借阅备注 | |
|
11 |
overdue_reminder_limit_times |
int |
10 |
0 |
N |
N |
0 |
提醒限制次数 |
|
12 |
book_return_limit_times |
int |
10 |
0 |
N |
N |
0 |
归还限制次数 |
|
13 |
create_time |
datetime |
19 |
0 |
N |
N |
CURRENT_TIMESTAMP |
创建时间 |
|
14 |
update_time |
timestamp |
19 |
0 |
N |
N |
CURRENT_TIMESTAMP |
更新时间 |
|
15 |
source_table |
varchar |
255 |
0 |
Y |
N |
来源表 | |
|
16 |
source_id |
int |
10 |
0 |
Y |
N |
来源ID | |
|
17 |
source_user_id |
int |
10 |
0 |
Y |
N |
来源用户 |
|
编号 |
名称 |
数据类型 |
长度 |
小数位 |
允许空值 |
主键 |
默认值 |
说明 |
|
1 |
book_information_id |
int |
10 |
0 |
N |
Y |
图书信息ID | |
|
2 |
book_name |
varchar |
64 |
0 |
Y |
N |
图书名称 | |
|
3 |
book_type |
varchar |
64 |
0 |
Y |
N |
图书类型 | |
|
4 |
book_number |
varchar |
64 |
0 |
Y |
N |
图书编号 | |
|
5 |
book_author |
varchar |
64 |
0 |
Y |
N |
图书作者 | |
|
6 |
number_of_borrowing |
double |
9 |
2 |
Y |
N |
0.00 |
借阅次数 |
|
7 |
book_inventory |
double |
9 |
2 |
Y |
N |
0.00 |
图书库存 |
|
8 |
cover_photo |
varchar |
255 |
0 |
Y |
N |
封面图片 | |
|
9 |
book_introduction |
text |
65535 |
0 |
Y |
N |
图书简介 | |
|
10 |
borrowing_introduction |
text |
65535 |
0 |
Y |
N |
借阅简介 | |
|
11 |
hits |
int |
10 |
0 |
N |
N |
0 |
点击数 |
|
12 |
praise_len |
int |
10 |
0 |
N |
N |
0 |
点赞数 |
|
13 |
recommend |
int |
10 |
0 |
N |
N |
0 |
智能推荐 |
|
14 |
book_borrowing_limit_times |
int |
10 |
0 |
N |
N |
0 |
借阅限制次数 |
|
15 |
create_time |
datetime |
19 |
0 |
N |
N |
CURRENT_TIMESTAMP |
创建时间 |
|
16 |
update_time |
timestamp |
19 |
0 |
N |
N |
CURRENT_TIMESTAMP |
更新时间 |
|
编号 |
名称 |
数据类型 |
长度 |
小数位 |
允许空值 |
主键 |
默认值 |
说明 |
|
1 |
book_return_id |
int |
10 |
0 |
N |
Y |
图书归还ID | |
|
2 |
book_name |
varchar |
64 |
0 |
Y |
N |
图书名称 | |
|
3 |
book_type |
varchar |
64 |
0 |
Y |
N |
图书类型 | |
|
4 |
book_number |
varchar |
64 |
0 |
Y |
N |
图书编号 | |
|
5 |
number_of_borrowed_books |
double |
9 |
2 |
Y |
N |
0.00 |
借阅本数 |
|
6 |
borrowing_date |
date |
10 |
0 |
Y |
N |
借阅日期 | |
|
7 |
ordinary_users |
int |
10 |
0 |
Y |
N |
0 |
普通用户 |
|
8 |
user_name |
varchar |
64 |
0 |
Y |
N |
用户姓名 | |
|
9 |
return_quantity |
double |
9 |
2 |
Y |
N |
0.00 |
归还数量 |
|
10 |
return_date |
date |
10 |
0 |
Y |
N |
归还日期 | |
|
11 |
return_remarks |
text |
65535 |
0 |
Y |
N |
归还备注 | |
|
12 |
create_time |
datetime |
19 |
0 |
N |
N |
CURRENT_TIMESTAMP |
创建时间 |
|
13 |
update_time |
timestamp |
19 |
0 |
N |
N |
CURRENT_TIMESTAMP |
更新时间 |
|
14 |
source_table |
varchar |
255 |
0 |
Y |
N |
来源表 | |
|
15 |
source_id |
int |
10 |
0 |
Y |
N |
来源ID | |
|
16 |
source_user_id |
int |
10 |
0 |
Y |
N |
来源用户 |
|
编号 |
名称 |
数据类型 |
长度 |
小数位 |
允许空值 |
主键 |
默认值 |
说明 |
|
1 |
book_type_id |
int |
10 |
0 |
N |
Y |
图书类型ID | |
|
2 |
book_type |
varchar |
64 |
0 |
Y |
N |
图书类型 | |
|
3 |
create_time |
datetime |
19 |
0 |
N |
N |
CURRENT_TIMESTAMP |
创建时间 |
|
4 |
update_time |
timestamp |
19 |
0 |
N |
N |
CURRENT_TIMESTAMP |
更新时间 |
|
编号 |
名称 |
数据类型 |
长度 |
小数位 |
允许空值 |
主键 |
默认值 |
说明 |
|
1 |
code_token_id |
int |
10 |
0 |
N |
Y | ||
|
2 |
token |
varchar |
255 |
0 |
Y |
N | ||
|
3 |
code |
varchar |
255 |
0 |
Y |
N |
验证码 | |
|
4 |
expire_time |
timestamp |
19 |
0 |
N |
N |
CURRENT_TIMESTAMP |
失效时间 |
|
5 |
create_time |
timestamp |
19 |
0 |
N |
N |
CURRENT_TIMESTAMP |
创建时间 |
|
6 |
update_time |
timestamp |
19 |
0 |
N |
N |
CURRENT_TIMESTAMP |
更新时间: |
|
编号 |
名称 |
数据类型 |
长度 |
小数位 |
允许空值 |
主键 |
默认值 |
说明 |
|
1 |
collect_id |
int |
10 |
0 |
N |
Y |
收藏ID: | |
|
2 |
user_id |
int |
10 |
0 |
N |
N |
0 |
收藏人ID: |
|
3 |
source_table |
varchar |
255 |
0 |
Y |
N |
来源表: | |
|
4 |
source_field |
varchar |
255 |
0 |
Y |
N |
来源字段: | |
|
5 |
source_id |
int |
10 |
0 |
N |
N |
0 |
来源ID: |
|
6 |
title |
varchar |
255 |
0 |
Y |
N |
标题: | |
|
7 |
img |
varchar |
255 |
0 |
Y |
N |
封面: | |
|
8 |
create_time |
timestamp |
19 |
0 |
N |
N |
CURRENT_TIMESTAMP |
创建时间: |
|
9 |
update_time |
timestamp |
19 |
0 |
N |
N |
CURRENT_TIMESTAMP |
更新时间: |
|
编号 |
名称 |
数据类型 |
长度 |
小数位 |
允许空值 |
主键 |
默认值 |
说明 |
|
1 |
comment_id |
int |
10 |
0 |
N |
Y |
评论ID: | |
|
2 |
user_id |
int |
10 |
0 |
N |
N |
0 |
评论人ID: |
|
3 |
reply_to_id |
int |
10 |
0 |
N |
N |
0 |
回复评论ID:空为0 |
|
4 |
content |
longtext |
2147483647 |
0 |
Y |
N |
内容: | |
|
5 |
nickname |
varchar |
255 |
0 |
Y |
N |
昵称: | |
|
6 |
avatar |
varchar |
255 |
0 |
Y |
N |
头像地址:[0,255] | |
|
7 |
create_time |
timestamp |
19 |
0 |
N |
N |
CURRENT_TIMESTAMP |
创建时间: |
|
8 |
update_time |
timestamp |
19 |
0 |
N |
N |
CURRENT_TIMESTAMP |
更新时间: |
|
9 |
source_table |
varchar |
255 |
0 |
Y |
N |
来源表: | |
|
10 |
source_field |
varchar |
255 |
0 |
Y |
N |
来源字段: | |
|
11 |
source_id |
int |
10 |
0 |
N |
N |
0 |
来源ID: |
|
编号 |
名称 |
数据类型 |
长度 |
小数位 |
允许空值 |
主键 |
默认值 |
说明 |
|
1 |
hits_id |
int |
10 |
0 |
N |
Y |
点赞ID: | |
|
2 |
user_id |
int |
10 |
0 |
N |
N |
0 |
点赞人: |
|
3 |
create_time |
timestamp |
19 |
0 |
N |
N |
CURRENT_TIMESTAMP |
创建时间: |
|
4 |
update_time |
timestamp |
19 |
0 |
N |
N |
CURRENT_TIMESTAMP |
更新时间: |
|
5 |
source_table |
varchar |
255 |
0 |
Y |
N |
来源表: | |
|
6 |
source_field |
varchar |
255 |
0 |
Y |
N |
来源字段: | |
|
7 |
source_id |
int |
10 |
0 |
N |
N |
0 |
来源ID: |
|
编号 |
名称 |
数据类型 |
长度 |
小数位 |
允许空值 |
主键 |
默认值 |
说明 |
|
1 |
notice_id |
mediumint |
8 |
0 |
N |
Y |
公告id: | |
|
2 |
title |
varchar |
125 |
0 |
N |
N |
标题: | |
|
3 |
content |
longtext |
2147483647 |
0 |
Y |
N |
正文: | |
|
4 |
create_time |
timestamp |
19 |
0 |
N |
N |
CURRENT_TIMESTAMP |
创建时间: |
|
5 |
update_time |
timestamp |
19 |
0 |
N |
N |
CURRENT_TIMESTAMP |
更新时间: |
|
编号 |
名称 |
数据类型 |
长度 |
小数位 |
允许空值 |
主键 |
默认值 |
说明 |
|
1 |
ordinary_users_id |
int |
10 |
0 |
N |
Y |
普通用户ID | |
|
2 |
user_name |
varchar |
64 |
0 |
Y |
N |
用户姓名 | |
|
3 |
contact_information |
varchar |
64 |
0 |
Y |
N |
联系方式 | |
|
4 |
user_gender |
varchar |
64 |
0 |
Y |
N |
用户性别 | |
|
5 |
examine_state |
varchar |
16 |
0 |
N |
N |
已通过 |
审核状态 |
|
6 |
user_id |
int |
10 |
0 |
N |
N |
0 |
用户ID |
|
7 |
create_time |
datetime |
19 |
0 |
N |
N |
CURRENT_TIMESTAMP |
创建时间 |
|
8 |
update_time |
timestamp |
19 |
0 |
N |
N |
CURRENT_TIMESTAMP |
更新时间 |
|
编号 |
名称 |
数据类型 |
长度 |
小数位 |
允许空值 |
主键 |
默认值 |
说明 |
|
1 |
overdue_reminder_id |
int |
10 |
0 |
N |
Y |
逾期提醒ID | |
|
2 |
book_name |
varchar |
64 |
0 |
Y |
N |
图书名称 | |
|
3 |
book_number |
varchar |
64 |
0 |
Y |
N |
图书编号 | |
|
4 |
book_author |
varchar |
64 |
0 |
Y |
N |
图书作者 | |
|
5 |
ordinary_users |
int |
10 |
0 |
Y |
N |
0 |
普通用户 |
|
6 |
user_name |
varchar |
64 |
0 |
Y |
N |
用户姓名 | |
|
7 |
borrowing_date |
date |
10 |
0 |
Y |
N |
借阅日期 | |
|
8 |
number_of_borrowed_books |
double |
9 |
2 |
Y |
N |
0.00 |
借阅本数 |
|
9 |
borrowing_status |
varchar |
64 |
0 |
Y |
N |
借阅状态 | |
|
10 |
reminder_content |
text |
65535 |
0 |
Y |
N |
提醒内容 | |
|
11 |
create_time |
datetime |
19 |
0 |
N |
N |
CURRENT_TIMESTAMP |
创建时间 |
|
12 |
update_time |
timestamp |
19 |
0 |
N |
N |
CURRENT_TIMESTAMP |
更新时间 |
|
13 |
source_table |
varchar |
255 |
0 |
Y |
N |
来源表 | |
|
14 |
source_id |
int |
10 |
0 |
Y |
N |
来源ID | |
|
15 |
source_user_id |
int |
10 |
0 |
Y |
N |
来源用户 |
|
编号 |
名称 |
数据类型 |
长度 |
小数位 |
允许空值 |
主键 |
默认值 |
说明 |
|
1 |
praise_id |
int |
10 |
0 |
N |
Y |
点赞ID: | |
|
2 |
user_id |
int |
10 |
0 |
N |
N |
0 |
点赞人: |
|
3 |
create_time |
timestamp |
19 |
0 |
N |
N |
CURRENT_TIMESTAMP |
创建时间: |
|
4 |
update_time |
timestamp |
19 |
0 |
N |
N |
CURRENT_TIMESTAMP |
更新时间: |
|
5 |
source_table |
varchar |
255 |
0 |
Y |
N |
来源表: | |
|
6 |
source_field |
varchar |
255 |
0 |
Y |
N |
来源字段: | |
|
7 |
source_id |
int |
10 |
0 |
N |
N |
0 |
来源ID: |
|
8 |
status |
bit |
1 |
0 |
N |
N |
1 |
点赞状态:1为点赞,0已取消 |
|
编号 |
名称 |
数据类型 |
长度 |
小数位 |
允许空值 |
主键 |
默认值 |
说明 |
|
1 |
schedule_id |
smallint |
5 |
0 |
N |
Y |
日程ID:[0,32767] | |
|
2 |
content |
varchar |
255 |
0 |
Y |
N |
日程内容 | |
|
3 |
scheduled_time |
datetime |
19 |
0 |
Y |
N |
计划时间 | |
|
4 |
user_id |
int |
10 |
0 |
N |
N |
用户id | |
|
5 |
create_time |
datetime |
19 |
0 |
Y |
N |
创建时间 | |
|
6 |
update_time |
datetime |
19 |
0 |
Y |
N |
更新时间 |
|
编号 |
名称 |
数据类型 |
长度 |
小数位 |
允许空值 |
主键 |
默认值 |
说明 |
|
1 |
score_id |
int |
10 |
0 |
N |
Y |
评分ID: | |
|
2 |
user_id |
int |
10 |
0 |
N |
N |
0 |
评分人: |
|
3 |
nickname |
varchar |
64 |
0 |
Y |
N |
昵称: | |
|
4 |
score_num |
double |
5 |
2 |
N |
N |
0.00 |
评分: |
|
5 |
create_time |
timestamp |
19 |
0 |
N |
N |
CURRENT_TIMESTAMP |
创建时间: |
|
6 |
update_time |
timestamp |
19 |
0 |
N |
N |
CURRENT_TIMESTAMP |
更新时间: |
|
7 |
source_table |
varchar |
255 |
0 |
Y |
N |
来源表: | |
|
8 |
source_field |
varchar |
255 |
0 |
Y |
N |
来源字段: | |
|
9 |
source_id |
int |
10 |
0 |
N |
N |
0 |
来源ID: |
|
编号 |
名称 |
数据类型 |
长度 |
小数位 |
允许空值 |
主键 |
默认值 |
说明 |
|
1 |
slides_id |
int |
10 |
0 |
N |
Y |
轮播图ID: | |
|
2 |
title |
varchar |
64 |
0 |
Y |
N |
标题: | |
|
3 |
content |
varchar |
255 |
0 |
Y |
N |
内容: | |
|
4 |
url |
varchar |
255 |
0 |
Y |
N |
链接: | |
|
5 |
img |
varchar |
255 |
0 |
Y |
N |
轮播图: | |
|
6 |
hits |
int |
10 |
0 |
N |
N |
0 |
点击量: |
|
7 |
create_time |
timestamp |
19 |
0 |
N |
N |
CURRENT_TIMESTAMP |
创建时间: |
|
8 |
update_time |
timestamp |
19 |
0 |
N |
N |
CURRENT_TIMESTAMP |
更新时间: |
|
编号 |
名称 |
数据类型 |
长度 |
小数位 |
允许空值 |
主键 |
默认值 |
说明 |
|
1 |
upload_id |
int |
10 |
0 |
N |
Y |
上传ID | |
|
2 |
name |
varchar |
64 |
0 |
Y |
N |
文件名 | |
|
3 |
path |
varchar |
255 |
0 |
Y |
N |
访问路径 | |
|
4 |
file |
varchar |
255 |
0 |
Y |
N |
文件路径 | |
|
5 |
display |
varchar |
255 |
0 |
Y |
N |
显示顺序 | |
|
6 |
father_id |
int |
10 |
0 |
Y |
N |
0 |
父级ID |
|
7 |
dir |
varchar |
255 |
0 |
Y |
N |
文件夹 | |
|
8 |
type |
varchar |
32 |
0 |
Y |
N |
文件类型 |
|
编号 |
名称 |
数据类型 |
长度 |
小数位 |
允许空值 |
主键 |
默认值 |
说明 |
|
1 |
user_id |
int |
10 |
0 |
N |
Y |
用户ID:[0,8388607]用户获取其他与用户相关的数据 | |
|
2 |
state |
smallint |
5 |
0 |
N |
N |
1 |
账户状态:[0,10](1可用|2异常|3已冻结|4已注销) |
|
3 |
user_group |
varchar |
32 |
0 |
Y |
N |
所在用户组:[0,32767]决定用户身份和权限 | |
|
4 |
login_time |
timestamp |
19 |
0 |
N |
N |
CURRENT_TIMESTAMP |
上次登录时间: |
|
5 |
phone |
varchar |
11 |
0 |
Y |
N |
手机号码:[0,11]用户的手机号码,用于找回密码时或登录时 | |
|
6 |
phone_state |
smallint |
5 |
0 |
N |
N |
0 |
手机认证:[0,1](0未认证|1审核中|2已认证) |
|
7 |
username |
varchar |
16 |
0 |
N |
N |
用户名:[0,16]用户登录时所用的账户名称 | |
|
8 |
nickname |
varchar |
16 |
0 |
Y |
N |
昵称:[0,16] | |
|
9 |
password |
varchar |
64 |
0 |
N |
N |
密码:[0,32]用户登录所需的密码,由6-16位数字或英文组成 | |
|
10 |
|
varchar |
64 |
0 |
Y |
N |
邮箱:[0,64]用户的邮箱,用于找回密码时或登录时 | |
|
11 |
email_state |
smallint |
5 |
0 |
N |
N |
0 |
邮箱认证:[0,1](0未认证|1审核中|2已认证) |
|
12 |
avatar |
varchar |
255 |
0 |
Y |
N |
头像地址:[0,255] | |
|
13 |
open_id |
varchar |
255 |
0 |
Y |
N |
针对获取用户信息字段 | |
|
14 |
create_time |
timestamp |
19 |
0 |
N |
N |
CURRENT_TIMESTAMP |
创建时间: |
|
编号 |
名称 |
数据类型 |
长度 |
小数位 |
允许空值 |
主键 |
默认值 |
说明 |
|
1 |
group_id |
mediumint |
8 |
0 |
N |
Y |
用户组ID:[0,8388607] | |
|
2 |
display |
smallint |
5 |
0 |
N |
N |
100 |
显示顺序:[0,1000] |
|
3 |
name |
varchar |
16 |
0 |
N |
N |
名称:[0,16] | |
|
4 |
description |
varchar |
255 |
0 |
Y |
N |
描述:[0,255]描述该用户组的特点或权限范围 | |
|
5 |
source_table |
varchar |
255 |
0 |
Y |
N |
来源表: | |
|
6 |
source_field |
varchar |
255 |
0 |
Y |
N |
来源字段: | |
|
7 |
source_id |
int |
10 |
0 |
N |
N |
0 |
来源ID: |
|
8 |
register |
smallint |
5 |
0 |
Y |
N |
0 |
注册位置: |
|
9 |
create_time |
timestamp |
19 |
0 |
N |
N |
CURRENT_TIMESTAMP |
创建时间: |
|
10 |
update_time |
timestamp |
19 |
0 |
N |
N |
CURRENT_TIMESTAMP |
更新时间: |
5 系统实现
系统关键模块设计与实现是系统开发中的核心任务。通过分析需求,设计和实现关键模块,确保系统功能的完整性和稳定性。在设计过程中,需要考虑模块之间的交互和数据流动,合理选择技术和框架,并进行测试和优化,以确保关键模块的高效运行和用户满意度。
用户输入用户名和密码后,系统首先对这些输入进行基本的格式验证,确保用户名和密码符合系统设定的格式要求(如长度、特殊字符要求等)。系统接收到用户输入后,会根据用户名查找系统中存储的用户信息数据库或者其他持久化存储方式。系统需要验证密码的正确性,验证成功即可成功登录。

图5.1用户登录界面设计
登录代码如下:
package com.project.demo.interceptor;
@Slf4j
public class LoginInterceptor implements HandlerInterceptor {
private String tokenName = "x-auth-token";
@Override
public boolean preHandle(HttpServletRequest request, HttpServletResponse response, Object handler) throws Exception {
String token = request.getHeader(this.tokenName);
setHeader(request, response);
log.info("[请求接口] - {} , [请求类型] - {}",request.getRequestURL().toString(),request.getMethod());
if (request.getRequestURL().toString().contains("/api/user/login")){
return true;
}
else if (request.getRequestURL().toString().contains("/api/user/state")){
return true;
}
else if (request.getRequestURL().toString().contains("/api/user/register")){
return true;
}
}
@Override
public void postHandle(HttpServletRequest request, HttpServletResponse response, Object handler, ModelAndView modelAndView) {
//更新token
}
@Override
public void afterCompletion(HttpServletRequest request, HttpServletResponse response, Object handler, Exception ex) throws Exception {
}
private void failure(HttpServletRequest request, HttpServletResponse response) throws IOException {
response.setHeader("Content-type", "application/json;charset=UTF-8");
response.setStatus(401);
response.sendRedirect("https://www.baidu.com");
}
private void setHeader(HttpServletRequest request, HttpServletResponse response) {
//跨域的header设置
response.setHeader("Access-control-Allow-Origin", request.getHeader("Origin"));
response.setHeader("Access-Control-Allow-Methods", "GET, HEAD, POST, PUT, DELETE, TRACE, OPTIONS, PATCH");
response.setHeader("Access-Control-Allow-Credentials", "true");
response.setHeader("Access-Control-Allow-Headers", request.getHeader("Access-Control-Request-Headers"));
response.setHeader("Access-Control-Max-Age", "1800");
//防止乱码,适用于传输JSON数据
response.setHeader("Content-Type", "application/json;charset=UTF-8");
response.setStatus(HttpStatus.OK.value());
}
}
用户注册时,系统要求用户提供必要的信息,例如用户名、密码、电子邮件地址等。这些信息通常由用户在注册表单中输入,并通过前端验证确保格式的正确性。注册过程完成后,系统会为新用户创建一个账户。这包括分配一个唯一的用户ID和设置初始的权限或者角色。

图5.2用户注册界面设计
注册代码如下:
/**
* 注册
* @param user
* @return
*/
@PostMapping("register")
public Map<String, Object> signUp(@RequestBody User user) {
// 查询用户
Map<String, String> query = new HashMap<>();
Map<String,Object> map = JSON.parseObject(JSON.toJSONString(user));
query.put("username",user.getUsername());
List list = service.selectBaseList(service.select(query, new HashMap<>()));
if (list.size()>0){
return error(30000, "用户已存在");
}
map.put("password",service.encryption(String.valueOf(map.get("password"))));
service.insert(map);
return success(1);
}
用户登录系统后首先进入首页界面,可查看轮播图、通知公告、图书信息、图书资讯等信息和其他系统功能导航栏。
例如,用户前台首页主界面图如下所示。

图5.3用户首页主界面设计
首页代码如下:
@SpringBootApplication(exclude = {DataSourceAutoConfiguration.class})
@EnableJpaRepositories
@MapperScan("com.project.demo.dao")
public class Application {
public static void main(String[] args) {
SpringApplication.run(Application.class,args);
}
}
用户可根据需求选择首页界面的功能操作。例如,提供详细的图书搜索和浏览功能,用户可以根据书名、作者、分类等条件查找感兴趣的书籍,并查看书籍的详细信息,如简介、封面图片、借阅状态等;可搜索和浏览通知公告、图书资讯等信息详情,进行点赞、评论和收藏操作;
例如,用户前台首页图书信息界面图如下所示。

图5.4用户图书信息界面设计
例如,用户前台首页图书资讯详情界面图如下所示。

图5.5用户图书资讯详情界面设计
5.1.4用户我的界面
我的:“我的”模块是用户个人中心,提供基本信息管理、图书借阅、逾期提醒、图书归还、收藏等功能。显示和编辑用户的个人信息,包括姓名、联系方式等,方便用户管理个人资料;展示用户当前借阅的图书列表,支持在线借阅新书,简化借阅流程;管理员提醒用户即将到期或已逾期的图书,提高用户的服务体验;提供便捷的图书归还确认功能,用户可以通过输入图书信息完成归还操作,简化归还流程;允许用户保存感兴趣的图书,方便日后查阅和借阅,增强用户的个性化服务体验。例如,用户我的主界面图如下所示。

图5.6用户我的主界面设计
5.2.1系统用户界面
管理员可对用户和管理员用户进行管理。具体操作包括添加新用户、查询现有用户信息、删除用户账户以及查看用户的详细资料。管理员还可以对用户进行分组或角色分配,以及管理用户的权限设置。

图5.7系统用户界面设计
5.2.2图书信息管理界面
管理员可以添加、编辑和删除图书详细信息,包括书名、作者、出版社、简介、封面图片等信息,确保图书信息的完整性和准确性。

图5.8图书信息管理界面设计
5.2.3图书类型管理界面
管理员维护和管理图书分类信息,包括新增、编辑和删除图书类型,确保图书分类的准确性和条理性,方便用户查找。

图5.9图书类型管理界面设计
5.2.4图书借阅管理界面
管理员审核用户的借阅请求,管理当前借阅记录,支持批量续借和预约操作,确保借阅流程的顺畅和高效。

图5.10图书借阅管理界面设计
5.2.5系统管理界面
管理员可以管理和配置首页展示的轮播图,包括上传和管理图片内容,提升平台的视觉吸引力和用户体验。

图5.11系统管理界面设计
图片上传代码如下:
@PostMapping("/upload")
public Map<String, Object> upload(@RequestParam("file") MultipartFile file) {
log.info("进入方法");
if (file.isEmpty()) {
return error(30000, "没有选择文件");
}
try {
//判断有没路径,没有则创建
String filePath = System.getProperty("user.dir") + "/src/main/resources/static/";
File targetDir = new File(filePath);
if (!targetDir.exists() && !targetDir.isDirectory()) {
if (targetDir.mkdirs()) {
log.info("创建目录成功");
} else {
log.error("创建目录失败");
}
}
String fileName = file.getOriginalFilename();
File dest = new File(filePath + fileName);
log.info("文件路径:{}", dest.getPath());
log.info("文件名:{}", dest.getName());
file.transferTo(dest);
JSONObject jsonObject = new JSONObject();
jsonObject.put("url", "/api/upload/" + fileName);
return success(jsonObject);
} catch (IOException e) {
log.info("上传失败:{}", e.getMessage());
}
return error(30000, "上传失败");
}
5.2.6资源管理界面
管理员可以发布与图书相关的新闻、评论和推荐文章,帮助用户获取行业动态和阅读建议,提升用户的阅读兴趣和知识面;管理和维护图书资讯的分类标签,确保资讯内容的有序组织,方便用户浏览和查找。

图5.12资源管理界面设计
资源管理代码如下:
@PostMapping("/add")
@Transactional
public Map<String, Object> add(HttpServletRequest request) throws IOException {
service.insert(service.readBody(request.getReader()));
return success(1);
}
public Map<String, Object> addMap(Map<String,Object> map){
service.insert(map);
return success(1);
}
5.2.7通知公告管理界面
管理员发布和管理图书馆的重要通知、更新信息和活动公告,确保用户及时了解最新的平台动态和服务信息。

图5.13通知公告管理界面设计
6 系统测试
在软件开发生命周期中,系统测试占据着举足轻重的地位。通过进行全面而系统的测试,我们能够确保软件在实际使用环境中具备稳定运行的能力,从而满足用户的多样化需求,并显著提升软件的整体质量与可靠性。这一过程不仅有助于识别并修复潜在问题,还能为软件的持续优化提供有力支撑。
随着现代信息的快速发展,在社会各大领域中已经都开始应用网络信息技术,在应用网络技术的同时人们也开始把软件的质量问题作为了一个重要焦点来关注,因为一个软件的好与坏它决定着这个系统在市场上的生存,所以我们必须要把软件质量来做好,这样才有一定的生存能力。对于用户来说它们首先选用的都是保证这个系统软件的质量问题,因为一个系统的软件质量决定着用户在后期上成本经济的问题。图6-1就是纠错测试流程。

图6.1测试与纠错信息流程
在系统的功能验证阶段,我们将对全部的功能界面进行全面测试。具体而言,我们将模拟用户行为,输入各类数据并进行提交操作,随后仔细观察和分析每个页面的响应反馈。这一过程旨在验证系统的功能完整性,确保页面所呈现的功能与预期相符,并能够完全实现预设的交互逻辑。通过这种全面细致的测试方法,我们将确保系统在实际应用中能够稳定、准确地响应用户需求。
下表是系统登录功能测试用例,检测了用户名和密码的不同的输入情况,观察系统的响应情况。得出该功能达到了设计目标。
表6.1系统登录功能测试用例
|
功能描述 |
用于系统登录 | |
|
测试目的 |
检测登录时的合法性检查 | |
|
测试数据以及操作 |
预期结果 |
实际结果 |
|
输入的用户名和密码带有非法字符 |
提示用户名或者密码错误 |
与预期结果一致 |
|
输入的用户名或者密码为空 |
提示用户名或者密码错误 |
与预期结果一致 |
|
输入的用户名和密码不存在 |
提示用户名或者密码错误 |
与预期结果一致 |
|
输入正确的用户名和密码 |
登录成功 |
与预期结果一致 |
下表是注册功能测试用例,检测了各种数据的输入情况,观察系统的响应情况。得出该功能达到了设计目标。
表6.2注册功能测试用例
|
功能描述 |
用于用户注册 | |
|
测试目的 |
检测用户注册时的合法性检查 | |
|
测试数据以及操作 |
预期结果 |
实际结果 |
|
输入的手机号不合法 |
提示请输入正确的手机号码 |
与预期结果一致 |
|
输入的字段为空 |
提示必填项不能为空 |
与预期结果一致 |
|
输入的密码少于6位 |
提示密码必须为6-12位 |
与预期结果一致 |
|
输入的密码大于12位 |
提示密码必须为6-12位 |
与预期结果一致 |
下表是图书资讯管理功能的测试用例,检测了图书资讯管理中对资讯信息的增加,删除,修改,查询操作是否成功运行。观察系统的响应情况,得出该功能也达到了设计目标,系统运行正确。
前置条件;管理员登录系统。
表6.3图书资讯管理的测试用例
|
功能描述 |
用于图书资讯 | |
|
测试目的 |
检测图书资讯时的各种操作的运行情况 | |
|
测试数据以及操作 |
预期结果 |
实际结果 |
|
点击添加图书资讯,必填项合法输入,点击保存 |
提示添加成功 |
与预期结果一致 |
|
点击添加图书资讯,必填项输入不合法,点击保存 |
提示必填项不能为空 |
与预期结果一致 |
|
点击修改图书资讯,必填项修改为空,点击保存 |
提示必填项不能为空 |
与预期结果一致 |
|
点击修改图书资讯,必填项输入不合法,点击保存 |
提示必填项不能为空 |
与预期结果一致 |
|
点击删除图书资讯,选择知识信息删除 |
提示删除成功 |
与预期结果一致 |
|
点击搜索图书资讯,输入存在的知识信息名 |
查找出相应资讯信息 |
与预期结果一致 |
|
点击搜索图书资讯,输入不存在的资讯信息名 |
不显示资讯信息 |
与预期结果一致 |
下表是图书信息管理功能的测试用例,检测了图书信息管理中对知识信息的增加,删除,修改,查询操作是否成功运行。观察系统的响应情况,得出该功能也达到了设计目标,系统运行正确。
前置条件;管理员登录系统。
表6.4图书信息管理的测试用例
|
功能描述 |
用于图书信息 | |
|
测试目的 |
检测图书信息时的各种操作的运行情况 | |
|
测试数据以及操作 |
预期结果 |
实际结果 |
|
点击添加图书信息,必填项合法输入,点击保存 |
提示添加成功 |
与预期结果一致 |
|
点击添加图书信息,必填项输入不合法,点击保存 |
提示必填项不能为空 |
与预期结果一致 |
|
点击修改图书信息,必填项修改为空,点击保存 |
提示必填项不能为空 |
与预期结果一致 |
|
点击修改图书信息,必填项输入不合法,点击保存 |
提示必填项不能为空 |
与预期结果一致 |
|
点击删除图书信息,选择图书信息删除 |
提示删除成功 |
与预期结果一致 |
|
点击搜索图书信息,输入存在的图书信息名 |
查找出相应图书信息信息 |
与预期结果一致 |
|
点击搜索图书信息,输入不存在的图书信息名 |
不显示图书信息信息 |
与预期结果一致 |
下表是图书类型管理功能的测试用例,检测了图书类型管理中对图书类型的增加,删除,修改,查询操作是否成功运行。观察系统的响应情况,得出该功能也达到了设计目标,系统运行正确。
前置条件;管理员登录系统。
表6.5图书类型管理的测试用例
|
功能描述 |
用于图书类型 | |
|
测试目的 |
检测图书类型时的各种操作的运行情况 | |
|
测试数据以及操作 |
预期结果 |
实际结果 |
|
点击添加图书类型,必填项合法输入,点击保存 |
提示添加成功 |
与预期结果一致 |
|
点击添加图书类型,必填项输入不合法,点击保存 |
提示必填项不能为空 |
与预期结果一致 |
|
点击修改图书类型,必填项修改为空,点击保存 |
提示必填项不能为空 |
与预期结果一致 |
|
点击修改图书类型,必填项输入不合法,点击保存 |
提示必填项不能为空 |
与预期结果一致 |
|
点击删除图书类型,选择兵教师报名删除 |
提示删除成功 |
与预期结果一致 |
|
点击搜索图书类型,输入存在的图书类型名 |
查找出相应图书类型 |
与预期结果一致 |
|
点击搜索图书类型,输入不存在的图书类型名 |
不显示图书类型 |
与预期结果一致 |
下表是通知公告管理功能的测试用例,检测了通知公告管理中对通知公告的增加,删除,修改,查询操作是否成功运行。观察系统的响应情况,得出该功能也达到了设计目标,系统运行正确。
前置条件;管理员登录系统。
表6.6通知公告管理的测试用例
|
功能描述 |
用于通知公告 | |
|
测试目的 |
检测通知公告时的各种操作的运行情况 | |
|
测试数据以及操作 |
预期结果 |
实际结果 |
|
点击添加通知公告,必填项合法输入,点击保存 |
提示添加成功 |
与预期结果一致 |
|
点击添加通知公告,必填项输入不合法,点击保存 |
提示必填项不能为空 |
与预期结果一致 |
|
点击修改通知公告,必填项修改为空,点击保存 |
提示必填项不能为空 |
与预期结果一致 |
|
点击修改通知公告,必填项输入不合法,点击保存 |
提示必填项不能为空 |
与预期结果一致 |
|
点击删除通知公告,选择教育培训删除 |
提示删除成功 |
与预期结果一致 |
|
点击搜索通知公告,输入存在的通知公告名 |
查找出相应通知公告信息 |
与预期结果一致 |
|
点击搜索通知公告,输入不存在的通知公告名 |
不显示通知公告信息 |
与预期结果一致 |
本图书借阅系统开发与设计满足相关信息的管理需求,在设计时借鉴了国内外优秀网站的优点,从界面到系统设计都保证了管理员以及会员能够方便操作。系统的主要特点和优点归纳如下:
(1)本系统用的移置性和针对性都比较高,因为针对性高可以提供更好的服务而移置性可以在多个系统上运行,更给客户带来了极大的方便。
(2)该图书借阅系统开发与设计内容全面,管理方便可以及时的全面的处理各种错误,异常,这样避免了很多因客户的马虎操作而出现的失误,其操作方便,会员界面友好,能够上网的人都可以很好的进行操作。
经过对上述的测试结果分析,所有基本功能齐全,操作简单,系统运行性能良好,系统安全可靠,能促进图书借阅系统的发展,发展前景广阔。
通过开发图书借阅系统,我深刻体会到软件开发的完整流程。首先,在确定开发目标后,我进行了详细的需求分析,明确了系统所需的各项功能。接下来,我设计了系统的功能框架和数据库结构,包括实体和数据表的设计。随后,我实现了各个功能模块的详细界面,并进行了全面的功能测试。尽管在这个过程中遇到了各种挑战,但通过反复分析和深入思考,借助相关文献和解决方案,我成功地解决了这些问题,最终使图书借阅系统顺利运行。
虽然该系统在功能上基本满足了用户的需求,但仍有许多需要改进的地方。在接下来的开发阶段,我计划进行以下改进:
用户界面设计:目前的操作页面虽然满足了简易操作的要求,但在多样化设计方面还有提升空间。我将考虑引入更多丰富的设计元素,使界面更加美观和用户友好。
安全性能优化:针对系统安全性能的增强,需要进一步优化系统的整体防护能力。具体而言,将要对程序退出的安全性进行加强,确保在退出过程中不存在数据泄露或系统不稳定的风险。同时,对系统的并发处理能力进行升级,以确保在高并发场景下系统能够保持稳定的运行状态。这些改进措施将共同提升系统的安全性能,确保在各种使用场景下,系统都能为用户提供安全、可靠的服务。
性能优化:在性能优化方面,将着重于对程序的数据结构和代码逻辑进行精细化调整。通过优化,旨在确保系统能在高负载下保持稳定且高效的运行状态。优化后的系统应具备快速处理大量事务的能力,显著缩短事务处理时间,从而提高整体工作效率。同时,致力于降低服务器资源的占用率,以实现资源的高效利用和成本的有效控制。这些优化措施将共同提升系统的整体性能,为用户提供更加流畅、高效的服务体验。
通过这些改进,我希望能够进一步提升图书借阅系统的用户体验和性能,使其更加贴合实际需求。
[1]姜南,韩瑜,戴伟茜.公安院校图书馆提升纸质图书借阅量的对策研究[J].森林公安,2024,(05):29-32.
[2]RETRACTION: Natural Language Processing With Deep Learning Enabled Hybrid Content Retrieval Model for Digital Library Management[J].Expert Systems,2024,41(12):e13753-e13755.
[3]冯春英,张秀美.高校图书馆智能问答系统的设计与实现[J].河南图书馆学刊,2024,44(10):83-85.
[4]陈冬霞.数字化时代高校图书馆纸质图书利用现状及优化策略——以广东外语外贸大学图书馆为例[J].传播与版权,2024,(19):59-62.
[5]吴智鹏.基于移动客户端的公共图书借阅系统开发研究[J].造纸装备及材料,2024,53(09):138-140.
[6]门庭.高校图书馆纸质图书借阅量的提升策略研究[J].造纸装备及材料,2024,53(08):144-146.
[7]林辉,杨小容.基于微信小程序的图书管理系统[J].电子设计工程,2024,32(12):136-140.
[8]Akhtar H .The Latest Trends in Library Management[J].Journal of Research in Vocational Education,2024,6(5):33-35.
[9]W. B R .Design variations and evaluation of loanable technology web pages in academic library websites[J].The Journal of Academic Librarianship,2023,49(3):61-63.
[10]张静,胡宁玉,郝耀军,等.基于微信小程序的图书推荐系统的设计与实现[J].吕梁学院学报,2023,13(02):51-55.
[11]陈文生.基于无线传感技术的图书馆自动借阅系统[J].微型电脑应用,2022,38(07):16-19.
[12]Quanfeng L ,Ibrahim H .University Library Lending System Model Based on Fractional Differential Equations[J].Applied Mathematics and Nonlinear Sciences,2022,8(1):1841-1848.
[13]杨艳红.信息化背景下图书借阅系统的构建研究[J].赤峰学院学报(自然科学版),2022,38(03):39-42.
[14]魏祥丽.基于微信小程序的智慧图书共享模式研究[J].内蒙古科技与经济,2021,(10):92-94.
[15]刘洁.微信小程序在图书馆的应用研究[D].安徽大学,2021,( 11):20-23.
[16]范路桥,段班祥,郑述招.基于Web的图书借阅系统设计与实现[J].电脑编程技巧与维护,2020,(11):20-24.
[17]罗斯琰,李洁,钟楚阳,等.高校图书借阅系统问题分析与标准化研究——以中国计量大学为例[J].科技资讯,2020,18(29):19-22+25.
[18]刘瑾,姚心如,田崇峰,等.基于Android系统的图书租借平台设计与实现[J].电脑与电信,2020,(10):1-4.
[19]Xu C ,Chuanjie X ,Wen B .Development of Reader Service System for Digital Library[J].Journal of Physics: Conference Series,2020,14(1): 39-41.
[20]柳煜颖.基于移动互联及推荐系统的新时代智能自助图书借阅系统[D].厦门大学,2020,(22):25-28.
致 谢
这次毕业设计能够完成,最重要的就是来自指导老师的帮助,老师不厌其烦的对我的论文及毕业设计提出非常有建设性的建议,我的毕设施能够完成离不开老师的帮助。我对老师由衷的表示感谢,
我要感谢大学四年里学院里所有的任课老师的教导,老师们在我整个大学四年里给予了我丰富的知识,让我能够在大学中不虚度光阴,踏踏实实的学习,没有这些老师不辞辛劳的教诲,我无法完成这四年的学业。
我也要感谢我的家人和同学们。感谢父母在物质与精神上给予我无限的支持和鼓励。感谢我的同学们,在论文写作期间,你们给予了我许多宝贵的建议和帮助,让我在学术研究的道路上不再孤单。
再次感谢所有在我大学生活中给予我帮助和支持的人们。您们的关怀和鼓励将永远铭刻在我的心中,成为我未来前行的动力。
由于自己的水平有限,毕设仍然存在着很大的缺陷,各位老师若提出意见,我会努力改正。
1641

被折叠的 条评论
为什么被折叠?



