摘要
随着全球老龄化趋势的加剧,老年人群的健康管理需求日益增长。然而,传统的健康管理方式往往难以满足这一群体多样化和个性化的需求。尤其是在信息时代,如何利用现代信息技术为老年人提供便捷、高效且个性化的健康管理服务成为了一个重要的研究课题。因此,设计了一个基于SpringBoot老人智能健康管理APP,在技术实现上,后端采用SpringBoot框架进行开发,利用其轻量级、快速启动及高效开发的特点,显著降低了系统复杂度,提升了开发效率与代码可维护性。SpringBoot框架的RESTful API设计使得前后端数据交互更加流畅,为APP提供了稳定可靠的服务支撑。前端则基于Android平台构建,注重界面设计的友好性与操作逻辑的便捷性。通过整合健康知识普及、个性化健康计划制定及实时提醒等功能,帮助老年人更好地管理自身健康,同时还注重数据的安全性和隐私保护,确保每一位用户都能在一个安全可靠的环境中享受高质量的健康管理服务。管理员利用管理端的强大功能支持,如健康知识更新、用户调研分析及个性化提醒设置等,进一步增强了服务的专业性和针对性。APP的设计研究与实现,不仅有助于提高老年人自我健康管理的能力,也为未来智慧养老服务的发展提供了有益的探索和实践基础。
关键字:老人智能健康管理APP;SpringBoot;Vue;MySQL数据库。
Abstract
With the intensification of the global aging trend, the demand for health management among the elderly population is increasing day by day. However, traditional health management methods often struggle to meet the diverse and personalized needs of this group. Especially in the information age, how to use modern information technology to provide convenient, efficient, and personalized health management services for the elderly has become an important research topic. Therefore, a SpringBoot based elderly intelligent health management app was designed. In terms of technical implementation, the backend was developed using the SpringBoot framework, which utilizes its lightweight, fast startup, and efficient development characteristics to significantly reduce system complexity, improve development efficiency, and code maintainability. The RESTful API design of the SpringBoot framework makes front-end and back-end data interaction smoother, providing stable and reliable service support for the APP. The front-end is built on the Android platform, emphasizing the friendliness of interface design and the convenience of operation logic. By integrating health knowledge dissemination, personalized health plan development, and real-time reminders, we help elderly people better manage their own health. At the same time, we also pay attention to data security and privacy protection, ensuring that every user can enjoy high-quality health management services in a safe and reliable environment. Administrators utilize the powerful features of the management platform, such as health knowledge updates, user research analysis, and personalized reminder settings, to further enhance the professionalism and pertinence of the service. The design, research, and implementation of an APP not only help improve the elderly's ability to self manage their health, but also provide a useful exploration and practical foundation for the future development of smart elderly care services.
Keywords: Elderly Intelligent Health Management APP; SpringBoot; Vue; MySQL database.
目录
1绪论
随着全球老龄化进程的推进,老年人群对健康管理的需求变得更为复杂和多样化。面对传统健康管理方式在满足这些需求方面的局限性,探索新的解决方案显得至关重要。特别是在数字技术日益普及的今天,如何有效利用这些技术提升老年人健康管理的质量成为了一个焦点问题。在这一背景下,因此,开发一款基于移动端的老人智能健康管理APP,成为顺应市场趋势、满足老年人需求的必然选择。
SpringBoot框架作为现代Java开发中的主流框架之一,以其轻量级、快速启动、开发效率高以及强大的生态整合能力,在移动端应用开发后端服务中占据了重要地位。选择SpringBoot框架作为老人智能健康管理APP的后端技术,不仅能够显著提升开发效率,降低系统复杂度,还能确保APP的稳定运行与高效维护,为老年群体带来了更加便捷和有趣的智能健康体验,助力他们保持活力和健康。
老人智能健康管理APP的设计与实现,提升老年群体生活质量方面具有深远意义。APP通过聚焦于提供丰富且易于理解的健康知识资源,使用户能够获取有关健康管理的有效信息,同时,支持用户根据自身情况定制个性化的健康管理计划,以确保按时完成健康管理任务。为了进一步提升服务质量,系统提供了强大的后台管理功能,管理员更新健康知识内容,分析用户调研数据,以及根据用户需求提出具体的健康建议,确保服务的专业性和针对性。管理端的设计确保了信息的准确性和安全性,有效支持了用户管理和指导工作。通过营造积极健康的社区环境,这款应用程序助力老年群体享受更加丰富多彩的生活,体现了对老年人关怀的重要价值和社会责任。通过SpringBoot框架的应用,该研究为移动端应用开发提供了新的技术路径和实践案例,推动了相关技术的创新与发展。
国内外对于老人智能健康管理应用的研究现状表明,随着信息技术的快速发展和人口老龄化的加剧,利用科技手段促进老年人健康已成为一个重要的研究领域。以下是对国内外研究现状的一个概括:
在国内,随着健康中国战略的持续推进及人口老龄化的加剧,老年人健康管理问题逐渐成为研究热点。众多高校、科研机构和企业积极探索利用信息技术提升老年人健康管理的有效性和便捷性。例如,通过智能手机应用与可穿戴设备结合的方式,开发出能够实时监测老年人健康状况并提供相应建议的系统。这些努力不仅关注于技术的应用,还强调了用户界面设计的人性化,确保对老年人友好。尽管如此,在数据安全性、隐私保护以及个性化服务方面仍存在进一步优化的空间。
在国外,针对老年人健康管理的研究同样活跃。欧美国家在这一领域起步较早,积累了丰富的经验。研究主要集中在如何有效利用数字技术改善老年人的生活质量上。例如,一些项目专注于开发适合老年人使用的健康管理软件,注重用户体验设计,确保操作简便且易于理解。同时,国外研究也十分重视老年人的心理健康,通过应用程序提供心理支持和社交互动功能,帮助缓解孤独感和抑郁情绪。欧盟内部不同国家之间就老年健康管理展开了多项合作项目,共同探讨如何通过技术创新来应对老龄化社会带来的挑战。这些跨国界的合作有助于推动全球范围内老年健康管理服务水平的整体提升。
总体来看,无论是国内还是国外,围绕老年人健康管理的研究都在向更加智能化、个性化方向发展。未来的发展趋势将是进一步融合先进技术,强化数据安全与隐私保护,以满足老年人群体日益增长的健康管理需求。同时,增强跨学科合作,促进医学、心理学、信息技术等多领域的深度融合,也将是提升老年人健康管理效果的关键所在。
2相关技术介绍
Java语言是一种广泛使用的高级编程语言,具有平台无关性、面向对象特性和丰富的标准库[1]。Java通过Java虚拟机(JVM)实现跨平台运行,开发者可以编写一次代码,在任何支持JVM的环境中执行。Java的面向对象特性使得代码复用和模块化变得更加容易,促进了软件的维护和扩展。Java支持多线程编程,允许开发者在同一程序中同时执行多个任务,提升了应用程序的性能。
Java语言的语法结构简洁且易于理解,吸引了大量开发者[2]。Java的标准库包含数据结构、输入输出处理、网络编程等众多功能模块。这使得开发者在构建应用程序时能够高效利用已有工具,减少重复劳动。Java广泛应用于企业级应用、移动应用、Web开发和数据处理等领域。
2.2 B/S框架
B/S(Browser/Server)架构是一种基于浏览器和服务器的系统架构模式,用户通过浏览器与服务器进行交互。B/S架构简化了客户端的部署和管理,用户无需在本地安装复杂的软件,只需使用标准浏览器即可访问应用程序。服务器端负责处理业务逻辑和数据存储,客户端则主要负责展示用户界面和数据交互[3]。B/S架构的设计使得系统更新和维护集中在服务器端,降低了维护成本。
B/S架构通常采用Web技术进行实现,包括HTML、CSS和JavaScript等。用户在浏览器中发起请求,服务器响应并返回数据。数据传输通常通过HTTP或HTTPS协议进行,B/S架构的灵活性使其适用于在线购物、信息管理系统和社交网络等各类应用场景[4]。由于其易于扩展性,B/S架构可以方便地支持大规模用户访问,适应不断变化的业务需求。
SpringBoot框架技术是一种基于Spring的开源框架,旨在简化Spring应用的初始搭建和开发过程,为开发者提供更加便捷、高效的开发体验。它采用“约定优于配置”的设计理念,通过自动配置和内嵌服务器等技术,极大地减少了繁琐的配置工作,使得开发者可以更加专注于业务逻辑的实现[5]。
SpringBoot框架提供了丰富的启动器和工具,支持快速构建和运行应用程序。开发者只需添加少量的依赖和配置,即可轻松启动并运行应用,无需手动配置服务器和依赖库。此外,SpringBoot还支持构建分布式微服务架构,提供了服务治理、负载均衡、容错处理等功能,方便开发者实现复杂的业务场景。
SpringBoot框架的生态系统也非常丰富,与Spring Cloud等微服务架构工具无缝集成,支持多种数据库和缓存技术,提供了强大的数据访问和事务管理功能。同时,SpringBoot还支持多种监控和调试工具,方便开发者进行应用的性能优化和故障排查[6]。
总之,SpringBoot框架技术以其简洁性、快速开发能力和高效性能,成为现代Java应用开发中的热门选择,为开发者提供了更加便捷、高效的开发体验。
2.4 Vue技术
Vue是一种渐进式JavaScript框架,专注于构建用户界面。Vue采用组件化的开发模式,允许开发者将应用程序拆分为独立的、可重用的组件,从而提高了开发效率和代码的可维护性[7]。框架的核心库专注于视图层,支持数据绑定和DOM操作,提供了简洁的API。Vue的虚拟DOM机制提升了应用的性能,减少了实际DOM操作的次数。
Vue支持双向数据绑定,能够自动更新视图与模型之间的变化。开发者可以通过Vue的指令系统,简化数据展示和事件处理。Vue还支持路由管理和状态管理,使得开发复杂单页面应用变得更加容易[8]。借助Vue的生态系统,开发者能够使用多种工具和库来扩展功能,满足不同的业务需求。Vue在前端开发中逐渐成为主流选择,受到广泛关注和应用。
2.5 MySQL数据库
MySQL是一种开源关系型数据库管理系统,广泛应用于Web应用和企业级数据存储。MySQL支持结构化查询语言,允许开发者通过标准语句进行数据的创建、读取、更新和删除操作[9]。数据库通过表格形式组织数据,支持数据完整性和约束条件的定义。MySQL的存储引擎机制使得用户可以根据具体需求选择不同的存储引擎,以优化性能和功能。
MySQL具有高性能和可扩展性,支持大规模数据存储和高并发访问。系统提供了丰富的用户权限管理和数据加密安全特性。MySQL能够与多种编程语言和框架兼容,广泛应用于内容管理系统、电子商务平台和数据分析等各种场景。
小程序是一种无需下载安装即可使用的轻量级应用程序,它依托于现有的移动操作系统,如微信、支付宝等社交平台,用户可以通过扫码或搜索直接访问。小程序技术主要涉及前端开发、后端开发、数据库管理以及接口调用等多个方面。
在前端开发中,小程序使用自己的标记语言和样式表,如微信小程序的WXML和WXSS,类似于传统的HTML和CSS,但有所优化以适应小程序的轻量级特性。同时,JavaScript仍是实现页面交互逻辑和数据请求的基础语言。
后端开发方面,小程序需要与服务器进行数据交互,常用的技术包括Node.js、Java、Python等服务器端语言,以及MySQL、MongoDB等数据库管理系统。
此外,小程序技术还包括API接口的设计与开发,以实现前后端的数据交互,并确保数据的安全传输和高效处理。同时,为了提升用户体验,小程序的设计也需注重简洁、易用和美观。
3需求分析
UML(统一建模语言)用例图是需求分析阶段常用的工具,通过直观的图形方式表示系统的功能需求和参与者。每个用例图包含一系列用例,即系统能够执行的特定功能,以及与之交互的参与者。本文将对系统按照角色模块进行需求分析。
用户端(普通用户)可注册登录进系统界面,系统界面由注册登录、首页(网站公告、用户调研、健康知识、健康计划、新闻资讯、健康知识推荐)、新闻资讯和我的(基本信息、收藏、个人中心列表(健康计划、计划建议、提醒信息)),为老年用户提供一个便捷、全面且友好的体验环境,满足老年人群在健康管理方面的需求。具体的功能如下:
注册登录:用户通过注册功能,能够轻松创建个人账户,只需填写必要的个人信息即可完成。安全的登录机制确保了用户的隐私和数据安全,使用户能够放心地访问自己的健康信息和管理个人健康计划。
首页:设计直观友好,由多个模块(网站公告、用户调研、健康知识、健康计划、新闻资讯、健康知识推荐)组成,为用户提供一个全面而便捷的健康管理起点。具体详情如下:网站公告:包括“关于我们”、“联系我们”等重要信息,让用户及时获取APP的最新公告信息。用户调研:在用户调研列表中,用户可以查看到各种调研项目的名称、预计答题时长及总分等信息。参与这些调研不仅能帮助用户更好地了解自身的健康状况,还能获取专业的健康管理建议,促进更健康的生活方式。在健康知识模块汇聚了丰富多样的健康文章和视频资源,每条知识内容都详细标注了主题、类型、来源、发布日期及封面图片等。用户可以根据自己的兴趣进行点赞、收藏或发表评论,形成积极互动的学习氛围。健康计划:此功能允许用户根据自身情况定制多项健康管理目标,如服药、运动、饮食调整等。添加计划时需提供详细的计划信息,包括标题、类型、具体日期及详情描述等,以实现对个人健康管理的精细化控制。新闻资讯:新闻资讯实时更新,涵盖健康领域的最新动态和实用信息。健康知识推荐:基于用户的浏览历史和偏好,系统智能推荐相关的健康知识内容于首页,提高信息的相关性和实用性。每条推荐都配有详细的描述,让用户深入了解并参与到健康话题的讨论中来。
新闻资讯:提供了最新的行业动态和健康相关信息。用户可以浏览新闻列表并选择感兴趣的内容查看详情,同时支持点赞、收藏和评论功能,促进信息交流。
我的:由多个模块(基本信息、收藏、个人中心列表(健康计划、计划建议、提醒信息))组成,具体如下:基本信息:不仅可以查看和编辑自己的基本信息。收藏:可以便捷地管理收藏夹。个人中心列表:健康计划,提供了一个集中管理所有健康计划的空间,用户可以方便地查看详情、删除不再需要的计划或者重置现有计划。计划建议,由后台专业人员提供的个性化建议,帮助用户优化自己的健康管理方案,用户可以在此查阅建议详情,并选择是否采纳。提醒信息,用户可以根据自己的健康计划设置相应的提醒,例如按时服药、定期运动等,确保健康管理计划的有效执行。
用户端(普通用户)用例图如图3-1所示。

图3-1 用户端(普通用户)用例图
管理端(管理员)可登录进系统界面,系统界面由后台首页、系统用户、知识类型管理、健康知识管理、健康计划管理、计划建议管理、提醒信息管理、系统管理、通知公告管理、资源管理和个人中心组成,管理员能够高效地管理平台上的各类资源和服务,从而为用户提供一个更加完善、便捷的智能健康环境,具体的功能如下:
登录:管理员通过安全的登录界面进入系统,此过程不仅保障了系统的安全性,还确保只有经过授权的人员才能访问后台管理功能。为提升用户体验,登录页面设计简洁直观,便于快速操作。
后台首页:提供了一个全面的概览面板,这一设计使得管理员能够迅速获取所需信息,并高效导航至需处理的任务或模块,极大地提升了工作效率。
系统用户管理:管理员查看并管理所有系统用户的详细信息,包括角色分配(管理员/普通用户)。此外,支持查询、重置和删除等操作,确保用户数据的准确性和系统的稳定运行。
知识类型管理:知识类型列表展示当前系统中所有的知识类型,提供便捷的查询、重置和删除功能,帮助管理员维护知识分类的整洁性。知识类型添加:为满足不断变化的健康管理需求,管理员可以在此添加新的知识类型,丰富内容库。
健康知识管理:健康知识列表列出了系统中的所有健康知识资源,便于管理员进行管理和更新。健康知识添加:允许管理员根据需要添加新健康知识条目,需填写详细信息如知识主题、知识类型、知识来源、发布日期、封面图片及详情描述等,确保内容既丰富又具指导意义。
健康计划管理:健康计划列表显示所有用户的健康计划,管理员可查看详情并对每个计划提出具体的健康建议,助力用户实现健康管理目标。提醒设置:针对每项健康计划,管理员可根据用户的具体情况设置个性化的提醒内容,包括服药、运动等,确保用户按时完成健康管理任务。健康计划添加:管理员可以直接为特定用户添加定制化的健康计划,提高服务的个性化水平。
计划建议管理:计划建议列表展示了所有已提出的健康计划建议,管理员可对其进行查询、重置或删除,保证建议的相关性和实用性。
提醒信息管理:提醒信息列表列出所有提醒信息,管理员可通过查询、重置或删除操作,确保提醒机制的有效运行,帮助用户保持健康管理习惯。
系统管理:轮播图管理,支持对APP首页轮播图的全方位管理,包括查询、重置、删除和添加新图片,增强用户体验的同时,也提高了信息传达的效果。
通知公告管理:通知公告,管理员可以轻松发布重要通知和公告,确保用户及时了解最新的消息和服务更新,促进信息透明度。
资源管理:新闻资讯,管理员可以编辑、添加或删除新闻资讯,保持内容的新鲜度和相关性,吸引用户关注。资讯分类,对新闻资讯进行分类管理,提高用户查找信息的效率,同时简化管理流程。用户调研:提供完整的用户调研管理工具,从答题评分到导出结果,再到题库维护和题目添加等,全面收集用户反馈,优化服务。
个人中心:个人信息,管理员可以查看和编辑自己的基本信息,确保个人信息的准确性。修改密码,提供安全通道供管理员定期更换密码,加强账户安全保护措施。
管理端(管理员)用例图如图3-2所示。

图3-2 管理端(管理员)用例图
1. 可用性
系统应具备高可用性,用户在任何时间都能顺畅访问。系统的正常运行时间应达到99.9%以上,用户不会因系统故障而影响操作体验。用户界面设计应简洁明了,降低操作复杂性。
2. 可靠性
系统需要具备高可靠性,在故障发生时能够快速恢复。数据应定期备份,在意外情况下不丢失。系统应具备故障检测机制,自动识别并处理潜在问题。
3. 安全性
系统应实现严格的安全控制,保护用户数据的隐私和完整性。用户信息应加密存储,传输过程中的数据也需采用加密协议,防止数据泄露。系统应具备权限管理功能,不同用户只能访问相应的数据和功能。
4. 可扩展性
系统设计应具备良好的可扩展性,模块化设计使得新功能可以方便地集成,系统能够支持更高的用户负载而无需重构基础架构。
5. 性能
系统的响应时间应控制在合理范围内,通常不超过2秒。
技术可行性系统采用当前主流的SpringBoot和Vue.js开发框架,具备良好的技术基础。这些技术已被广泛应用于多种商业项目,具备成熟的文档和社区支持,便于开发获取必要的资源与解决方案。个人拥有丰富的相关技术经验,能够有效应对潜在技术挑战。为了更直观地了解技术实现细节,您可以扫描下方小程序二维码,获取更多技术案例与教程。所需的软硬件资源易于获取,且具备良好的兼容性,降低了技术实现的难度。通过系统研发的小程序,您还可以查看推荐的软硬件配置清单,确保您的开发环境万无一失。
操作可行性系统具备直观友好的用户界面,支持简便的导航和功能访问,极大地提升了用户的使用体验。系统提供了自定义的工作流程和角色权限管理,使不同层级的用户能够快速上手,完成各自的任务。为了方便用户随时查看系统操作指南,特别开发了小程序,用户可以在其中找到详细的操作教程和视频演示。
经济可行性系统所使用的软件为开源技术,降低了使用费用,同时硬件成本较低,使得整体初始投入相对合理,具备较高性价比。此外,通过小程序用户还可以查看系统的成本效益分析报告,以及与其他类似系统的费用对比。此外,通过小程序,用户可以查看系统的成本效益分析报告,以及与其他类似系统的费用对比。因此,系统在经济上是完全可行的。
4系统设计
系统采用SpringBoot 框架开发,该系统分为VIEW层、Controller层、Model层、DAO层和持久化数据存储层,VIEW层支持电脑浏览器访问系统。VIEW 层与 Controller 层紧密结合并系协同工作,共同完成前台页面的数据展示;Controller层为控制层,通过接收前端请求的参数进行业务处理,返回指定的路径或数据;Model层主要是服务层,用于业务逻辑处理;DAO 和持久化层,主要用于访问数据库和持久化数据[10]。整个系统架构如图4-1所示。

图4-1 系统架构图
4.2.1用户登录流程
用户输入用户名和密码后,系统先检查输入是否为空,再验证用户名是否存在,若存在则通过用户名获取密码并校验。若密码正确则登录成功,否则提示密码错误。若用户名不存在或无法登录,提示用户操作无效。如图4-2所示。

图4-2登录流程图
4.2.2添加信息流程
管理员可以添加信息,用户添加可以自己权限内的信息,输入信息后,要想利用这个软件来进行系统的安全管理,首先需要登录到该软件中。添加信息流程如图4-3所示。

图4-3添加信息流程图
4.2.3修改信息流程
用户首先选择需要修改的记录,输入修改后的数据,系统判断输入数据是否合法。若数据不合法,提示重新输入;若数据合法,则将修改后的数据写入数据库,完成操作后流程结束。修改信息流程图如图4-4所示。

图4-4修改信息流程图
4.2.4删除信息流程
用户选择需要删除的记录后,系统判断是否确认删除。若未确认,返回选择环节;若确认删除,则更新数据库,删除对应记录,完成操作后流程结束。删除信息流程图如图4-5所示。

图4-5删除信息流程图
系统功能结构图如图4-6所示。

图4-6系统功能结构图
在进行数据库设计时,概念设计帮助明确系统的整体结构和需求。在这一阶段,需要确定实体、属性以及它们之间的关系,为后续的数据库表设计奠定基础。接下来,将深入探讨数据库表设计的具体细节,实现更高效的数据存储和管理。
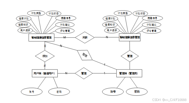
系统全局E-R图如图4-7所示。

图4-7系统E-R图
概念设计是数据库设计的第一步,其主要目标是对系统的数据需求进行全面的理解和抽象[11]。在这一阶段,通过建立实体-关系模型(ER模型)来识别系统中的关键实体、属性及其相互关系。概念设计的输出是一个清晰的ER图,作为后续数据库表设计的基础。
这一阶段的重点是将概念模型转换为实际的数据库结构,包括表的创建、字段的定义及数据类型的选择。每个实体通常对应于数据库中的一张表,而实体的属性则转化为表的列[12]。以下是系统的数据库表设计展示。
表 4-1-access_token(登陆访问时长)
| 编号 | 字段名 | 类型 | 长度 | 是否非空 | 是否主键 | 注释 |
| 1 | token_id | int | 是 | 是 | 临时访问牌ID | |
| 2 | token | varchar | 64 | 否 | 否 | 临时访问牌 |
| 3 | info | text | 65535 | 否 | 否 | 信息 |
| 4 | maxage | int | 是 | 否 | 最大寿命:默认2小时 | |
| 5 | create_time | timestamp | 是 | 否 | 创建时间 | |
| 6 | update_time | timestamp | 是 | 否 | 更新时间 | |
| 7 | user_id | int | 是 | 否 | 用户编号 |
表 4-2-article(文章)
| 编号 | 字段名 | 类型 | 长度 | 是否非空 | 是否主键 | 注释 |
| 1 | article_id | mediumint | 是 | 是 | 文章id | |
| 2 | title | varchar | 125 | 是 | 是 | 标题 |
| 3 | type | varchar | 64 | 是 | 否 | 文章分类 |
| 4 | hits | int | 是 | 否 | 点击数 | |
| 5 | praise_len | int | 是 | 否 | 点赞数 | |
| 6 | create_time | timestamp | 是 | 否 | 创建时间 | |
| 7 | update_time | timestamp | 是 | 否 | 更新时间 | |
| 8 | source | varchar | 255 | 否 | 否 | 来源 |
| 9 | url | varchar | 255 | 否 | 否 | 来源地址 |
| 10 | tag | varchar | 255 | 否 | 否 | 标签 |
| 11 | content | longtext | 4294967295 | 否 | 否 | 正文 |
| 12 | img | varchar | 255 | 否 | 否 | 封面图 |
| 13 | description | text | 65535 | 否 | 否 | 文章描述 |
表 4-3-article_type(文章分类)
| 编号 | 字段名 | 类型 | 长度 | 是否非空 | 是否主键 | 注释 |
| 1 | type_id | smallint | 是 | 是 | 分类ID | |
| 2 | display | smallint | 是 | 否 | 显示顺序 | |
| 3 | name | varchar | 16 | 是 | 否 | 分类名称 |
| 4 | father_id | smallint | 是 | 否 | 上级分类ID | |
| 5 | description | varchar | 255 | 否 | 否 | 描述 |
| 6 | icon | text | 65535 | 否 | 否 | 分类图标 |
| 7 | url | varchar | 255 | 否 | 否 | 外链地址 |
| 8 | create_time | timestamp | 是 | 否 | 创建时间 | |
| 9 | update_time | timestamp | 是 | 否 | 更新时间 |
表 4-4-auth(用户权限管理)
| 编号 | 字段名 | 类型 | 长度 | 是否非空 | 是否主键 | 注释 |
| 1 | auth_id | int | 是 | 是 | 授权ID | |
| 2 | user_group | varchar | 64 | 否 | 否 | 用户组 |
| 3 | mod_name | varchar | 64 | 否 | 否 | 模块名 |
| 4 | table_name | varchar | 64 | 否 | 否 | 表名 |
| 5 | page_title | varchar | 255 | 否 | 否 | 页面标题 |
| 6 | path | varchar | 255 | 否 | 否 | 路由路径 |
| 7 | parent | varchar | 64 | 否 | 否 | 父级菜单 |
| 8 | parent_sort | int | 是 | 否 | 父级菜单排序 | |
| 9 | position | varchar | 32 | 否 | 否 | 位置 |
| 10 | mode | varchar | 32 | 是 | 否 | 跳转方式 |
| 11 | add | tinyint | 是 | 否 | 是否可增加 | |
| 12 | del | tinyint | 是 | 否 | 是否可删除 | |
| 13 | set | tinyint | 是 | 否 | 是否可修改 | |
| 14 | get | tinyint | 是 | 否 | 是否可查看 | |
| 15 | field_add | text | 65535 | 否 | 否 | 添加字段 |
| 16 | field_set | text | 65535 | 否 | 否 | 修改字段 |
| 17 | field_get | text | 65535 | 否 | 否 | 查询字段 |
| 18 | table_nav_name | varchar | 500 | 否 | 否 | 跨表导航名称 |
| 19 | table_nav | varchar | 500 | 否 | 否 | 跨表导航 |
| 20 | option | text | 65535 | 否 | 否 | 配置 |
| 21 | create_time | timestamp | 是 | 否 | 创建时间 | |
| 22 | update_time | timestamp | 是 | 否 | 更新时间 |
表 4-5-code_token(验证码)
| 编号 | 字段名 | 类型 | 长度 | 是否非空 | 是否主键 | 注释 |
| 1 | code_token_id | int | 是 | 是 | 验证码ID | |
| 2 | token | varchar | 255 | 否 | 否 | 令牌 |
| 3 | code | varchar | 255 | 否 | 否 | 验证码 |
| 4 | expire_time | timestamp | 是 | 否 | 失效时间 | |
| 5 | create_time | timestamp | 是 | 否 | 创建时间 | |
| 6 | update_time | timestamp | 是 | 否 | 更新时间 |
表 4-6-collect(收藏)
| 编号 | 字段名 | 类型 | 长度 | 是否非空 | 是否主键 | 注释 |
| 1 | collect_id | int | 是 | 是 | 收藏ID | |
| 2 | user_id | int | 是 | 是 | 收藏人ID | |
| 3 | source_table | varchar | 255 | 否 | 否 | 来源表 |
| 4 | source_field | varchar | 255 | 否 | 否 | 来源字段 |
| 5 | source_id | int | 是 | 否 | 来源ID | |
| 6 | title | varchar | 255 | 否 | 否 | 标题 |
| 7 | img | varchar | 255 | 否 | 否 | 封面 |
| 8 | create_time | timestamp | 是 | 否 | 创建时间 | |
| 9 | update_time | timestamp | 是 | 否 | 更新时间 |
表 4-7-comment(评论)
| 编号 | 字段名 | 类型 | 长度 | 是否非空 | 是否主键 | 注释 |
| 1 | comment_id | int | 是 | 是 | 评论ID | |
| 2 | user_id | int | 是 | 是 | 评论人ID | |
| 3 | reply_to_id | int | 是 | 否 | 回复评论ID | |
| 4 | content | longtext | 4294967295 | 否 | 否 | 内容 |
| 5 | nickname | varchar | 255 | 否 | 否 | 昵称 |
| 6 | avatar | varchar | 255 | 否 | 否 | 头像地址 |
| 7 | create_time | timestamp | 是 | 否 | 创建时间 | |
| 8 | update_time | timestamp | 是 | 否 | 更新时间 | |
| 9 | source_table | varchar | 255 | 否 | 否 | 来源表 |
| 10 | source_field | varchar | 255 | 否 | 否 | 来源字段 |
| 11 | source_id | int | 是 | 否 | 来源ID |
表 4-8-exam(考试)
| 编号 | 字段名 | 类型 | 长度 | 是否非空 | 是否主键 | 注释 |
| 1 | exam_id | mediumint | 是 | 是 | 考试ID | |
| 2 | name | varchar | 32 | 是 | 否 | 考试名称 |
| 3 | duration | int | 否 | 否 | 答题时长 | |
| 4 | score | double | 否 | 否 | 总分 | |
| 5 | status | varchar | 10 | 否 | 否 | 状态:启用、禁用 |
| 6 | create_time | timestamp | 是 | 否 | 创建时间 | |
| 7 | update_time | timestamp | 是 | 否 | 更新时间 |
表 4-9-exam_question(试题)
| 编号 | 字段名 | 类型 | 长度 | 是否非空 | 是否主键 | 注释 |
| 1 | exam_question_id | mediumint | 是 | 是 | 试题ID | |
| 2 | type | varchar | 20 | 否 | 否 | 类型 |
| 3 | title | varchar | 255 | 否 | 否 | 题目 |
| 4 | question_item | varchar | 500 | 否 | 否 | 选项 |
| 5 | answer | varchar | 500 | 否 | 否 | 参考答案 |
| 6 | score | double | 否 | 否 | 总分 | |
| 7 | question_order | int | 否 | 否 | 排序 | |
| 8 | exam_id | mediumint | 是 | 是 | 所属试卷 | |
| 9 | create_time | timestamp | 是 | 否 | 创建时间 | |
| 10 | update_time | timestamp | 是 | 否 | 更新时间 |
表 4-10-health_advice(健康建议)
| 编号 | 字段名 | 类型 | 长度 | 是否非空 | 是否主键 | 注释 |
| 1 | health_advice_id | int | 是 | 是 | 健康建议ID | |
| 2 | suggested_title | varchar | 64 | 否 | 否 | 建议标题 |
| 3 | user_information | int | 否 | 否 | 用户信息 | |
| 4 | user_name | varchar | 64 | 否 | 否 | 用户姓名 |
| 5 | user_gender | varchar | 64 | 否 | 否 | 用户性别 |
| 6 | user_age | varchar | 64 | 否 | 否 | 用户年龄 |
| 7 | current_weight | varchar | 64 | 否 | 否 | 当前体重 |
| 8 | current_blood_pressure | varchar | 64 | 否 | 否 | 当前血压 |
| 9 | current_blood_glucose | varchar | 64 | 否 | 否 | 当前血糖 |
| 10 | current_blood_oxygen | varchar | 64 | 否 | 否 | 当前血氧 |
| 11 | suggested_content | text | 65535 | 否 | 否 | 建议内容 |
| 12 | create_time | datetime | 是 | 否 | 创建时间 | |
| 13 | update_time | timestamp | 是 | 否 | 更新时间 | |
| 14 | source_table | varchar | 255 | 否 | 否 | 来源表 |
| 15 | source_id | int | 否 | 否 | 来源ID | |
| 16 | source_user_id | int | 否 | 否 | 来源用户 |
表 4-11-health_data(健康数据)
| 编号 | 字段名 | 类型 | 长度 | 是否非空 | 是否主键 | 注释 |
| 1 | health_data_id | int | 是 | 是 | 健康数据ID | |
| 2 | user_information | int | 否 | 否 | 用户信息 | |
| 3 | user_name | varchar | 64 | 否 | 否 | 用户姓名 |
| 4 | user_gender | varchar | 64 | 否 | 否 | 用户性别 |
| 5 | user_age | varchar | 64 | 否 | 否 | 用户年龄 |
| 6 | current_weight | varchar | 64 | 否 | 否 | 当前体重 |
| 7 | current_blood_pressure | varchar | 64 | 否 | 否 | 当前血压 |
| 8 | current_blood_glucose | varchar | 64 | 否 | 否 | 当前血糖 |
| 9 | current_blood_oxygen | varchar | 64 | 否 | 否 | 当前血氧 |
| 10 | record_date | date | 否 | 否 | 记录日期 | |
| 11 | details_remarks | text | 65535 | 否 | 否 | 详情备注 |
| 12 | health_advice_limit_times | int | 是 | 否 | 健康建议限制次数 | |
| 13 | health_report_limit_times | int | 是 | 否 | 健康报告限制次数 | |
| 14 | create_time | datetime | 是 | 否 | 创建时间 | |
| 15 | update_time | timestamp | 是 | 否 | 更新时间 |
表 4-12-health_knowledge(健康知识)
| 编号 | 字段名 | 类型 | 长度 | 是否非空 | 是否主键 | 注释 |
| 1 | health_knowledge_id | int | 是 | 是 | 健康知识ID | |
| 2 | themes_of_knowledge | varchar | 64 | 否 | 否 | 知识主题 |
| 3 | type_of_knowledge | varchar | 64 | 否 | 否 | 知识类型 |
| 4 | sources_of_knowledge | varchar | 64 | 否 | 否 | 知识来源 |
| 5 | release_date | date | 否 | 否 | 发布日期 | |
| 6 | cover_image | varchar | 255 | 否 | 否 | 封面图片 |
| 7 | detailed_description | longtext | 4294967295 | 否 | 否 | 详情描述 |
| 8 | hits | int | 是 | 否 | 点击数 | |
| 9 | praise_len | int | 是 | 否 | 点赞数 | |
| 10 | collect_len | int | 是 | 否 | 收藏数 | |
| 11 | comment_len | int | 是 | 否 | 评论数 | |
| 12 | recommend | int | 是 | 否 | 智能推荐 | |
| 13 | create_time | datetime | 是 | 否 | 创建时间 | |
| 14 | update_time | timestamp | 是 | 否 | 更新时间 |
表 4-13-health_plan(健康计划)
| 编号 | 字段名 | 类型 | 长度 | 是否非空 | 是否主键 | 注释 |
| 1 | health_plan_id | int | 是 | 是 | 健康计划ID | |
| 2 | ordinary_user | int | 否 | 否 | 普通用户 | |
| 3 | user_name | varchar | 64 | 否 | 否 | 用户姓名 |
| 4 | user_gender | varchar | 64 | 否 | 否 | 用户性别 |
| 5 | user_age | double | 否 | 否 | 用户年龄 | |
| 6 | plan_title | varchar | 64 | 否 | 否 | 计划标题 |
| 7 | plan_type | varchar | 64 | 否 | 否 | 计划类型 |
| 8 | planned_date | date | 否 | 否 | 计划日期 | |
| 9 | plan_status | varchar | 64 | 否 | 否 | 计划状态 |
| 10 | plan_details | text | 65535 | 否 | 否 | 计划详情 |
| 11 | plan_recommendations_limit_times | int | 是 | 否 | 计划建议限制次数 | |
| 12 | reminder_message_limit_times | int | 是 | 否 | 提醒限制次数 | |
| 13 | create_time | datetime | 是 | 否 | 创建时间 | |
| 14 | update_time | timestamp | 是 | 否 | 更新时间 |
表 4-14-health_report(健康报告)
| 编号 | 字段名 | 类型 | 长度 | 是否非空 | 是否主键 | 注释 |
| 1 | health_report_id | int | 是 | 是 | 健康报告ID | |
| 2 | report_title | varchar | 64 | 否 | 否 | 报告标题 |
| 3 | user_information | int | 否 | 否 | 用户信息 | |
| 4 | user_name | varchar | 64 | 否 | 否 | 用户姓名 |
| 5 | user_gender | varchar | 64 | 否 | 否 | 用户性别 |
| 6 | user_age | varchar | 64 | 否 | 否 | 用户年龄 |
| 7 | current_weight | varchar | 64 | 否 | 否 | 当前体重 |
| 8 | current_blood_pressure | varchar | 64 | 否 | 否 | 当前血压 |
| 9 | current_blood_glucose | varchar | 64 | 否 | 否 | 当前血糖 |
| 10 | current_blood_oxygen | varchar | 64 | 否 | 否 | 当前血氧 |
| 11 | recommendation_report | text | 65535 | 否 | 否 | 建议报告 |
| 12 | create_time | datetime | 是 | 否 | 创建时间 | |
| 13 | update_time | timestamp | 是 | 否 | 更新时间 | |
| 14 | source_table | varchar | 255 | 否 | 否 | 来源表 |
| 15 | source_id | int | 否 | 否 | 来源ID | |
| 16 | source_user_id | int | 否 | 否 | 来源用户 |
表 4-15-hits(用户点击)
| 编号 | 字段名 | 类型 | 长度 | 是否非空 | 是否主键 | 注释 |
| 1 | hits_id | int | 是 | 是 | 点赞ID | |
| 2 | user_id | int | 是 | 否 | 点赞人 | |
| 3 | create_time | timestamp | 是 | 否 | 创建时间 | |
| 4 | update_time | timestamp | 是 | 否 | 更新时间 | |
| 5 | source_table | varchar | 255 | 否 | 否 | 来源表 |
| 6 | source_field | varchar | 255 | 否 | 否 | 来源字段 |
| 7 | source_id | int | 是 | 否 | 来源ID |
表 4-16-notice(公告)
| 编号 | 字段名 | 类型 | 长度 | 是否非空 | 是否主键 | 注释 |
| 1 | notice_id | mediumint | 是 | 是 | 公告ID | |
| 2 | title | varchar | 125 | 是 | 否 | 标题 |
| 3 | content | longtext | 4294967295 | 否 | 否 | 正文 |
| 4 | create_time | timestamp | 是 | 否 | 创建时间 | |
| 5 | update_time | timestamp | 是 | 否 | 更新时间 |
表 4-17-ordinary_user(普通用户)
| 编号 | 字段名 | 类型 | 长度 | 是否非空 | 是否主键 | 注释 |
| 1 | ordinary_user_id | int | 是 | 是 | 普通用户ID | |
| 2 | user_name | varchar | 64 | 否 | 否 | 用户姓名 |
| 3 | user_gender | varchar | 64 | 否 | 否 | 用户性别 |
| 4 | user_age | double | 否 | 否 | 用户年龄 | |
| 5 | user_phone_number | varchar | 64 | 否 | 否 | 用户电话 |
| 6 | examine_state | varchar | 16 | 是 | 否 | 审核状态 |
| 7 | user_id | int | 是 | 否 | 用户ID | |
| 8 | create_time | datetime | 是 | 否 | 创建时间 | |
| 9 | update_time | timestamp | 是 | 否 | 更新时间 |
表 4-18-plan_recommendations(计划建议)
| 编号 | 字段名 | 类型 | 长度 | 是否非空 | 是否主键 | 注释 |
| 1 | plan_recommendations_id | int | 是 | 是 | 计划建议ID | |
| 2 | ordinary_user | int | 否 | 否 | 普通用户 | |
| 3 | user_name | varchar | 64 | 否 | 否 | 用户姓名 |
| 4 | user_gender | varchar | 64 | 否 | 否 | 用户性别 |
| 5 | user_age | double | 否 | 否 | 用户年龄 | |
| 6 | plan_title | varchar | 64 | 否 | 否 | 计划标题 |
| 7 | plan_type | varchar | 64 | 否 | 否 | 计划类型 |
| 8 | planned_date | date | 否 | 否 | 计划日期 | |
| 9 | suggested_type | varchar | 64 | 否 | 否 | 建议类型 |
| 10 | health_advice | text | 65535 | 否 | 否 | 健康建议 |
| 11 | create_time | datetime | 是 | 否 | 创建时间 | |
| 12 | update_time | timestamp | 是 | 否 | 更新时间 | |
| 13 | source_table | varchar | 255 | 否 | 否 | 来源表 |
| 14 | source_id | int | 否 | 否 | 来源ID | |
| 15 | source_user_id | int | 否 | 否 | 来源用户 |
表 4-19-praise(点赞)
| 编号 | 字段名 | 类型 | 长度 | 是否非空 | 是否主键 | 注释 |
| 1 | praise_id | int | 是 | 是 | 点赞ID | |
| 2 | user_id | int | 是 | 是 | 点赞人 | |
| 3 | create_time | timestamp | 是 | 否 | 创建时间 | |
| 4 | update_time | timestamp | 是 | 否 | 更新时间 | |
| 5 | source_table | varchar | 255 | 否 | 否 | 来源表 |
| 6 | source_field | varchar | 255 | 否 | 否 | 来源字段 |
| 7 | source_id | int | 是 | 否 | 来源ID | |
| 8 | status | tinyint | 是 | 否 | 点赞状态:1为点赞,0已取消 |
表 4-20-reminder_message(提醒信息)
| 编号 | 字段名 | 类型 | 长度 | 是否非空 | 是否主键 | 注释 |
| 1 | reminder_message_id | int | 是 | 是 | 提醒信息ID | |
| 2 | ordinary_user | int | 否 | 否 | 普通用户 | |
| 3 | user_name | varchar | 64 | 否 | 否 | 用户姓名 |
| 4 | user_gender | varchar | 64 | 否 | 否 | 用户性别 |
| 5 | user_age | double | 否 | 否 | 用户年龄 | |
| 6 | plan_title | varchar | 64 | 否 | 否 | 计划标题 |
| 7 | plan_type | varchar | 64 | 否 | 否 | 计划类型 |
| 8 | planned_date | date | 否 | 否 | 计划日期 | |
| 9 | reminder_content | text | 65535 | 否 | 否 | 提醒内容 |
| 10 | create_time | datetime | 是 | 否 | 创建时间 | |
| 11 | update_time | timestamp | 是 | 否 | 更新时间 | |
| 12 | source_table | varchar | 255 | 否 | 否 | 来源表 |
| 13 | source_id | int | 否 | 否 | 来源ID | |
| 14 | source_user_id | int | 否 | 否 | 来源用户 |
表 4-21-slides(轮播图)
| 编号 | 字段名 | 类型 | 长度 | 是否非空 | 是否主键 | 注释 |
| 1 | slides_id | int | 是 | 是 | 轮播图ID | |
| 2 | title | varchar | 64 | 否 | 否 | 标题 |
| 3 | content | varchar | 255 | 否 | 否 | 内容 |
| 4 | url | varchar | 255 | 否 | 否 | 链接 |
| 5 | img | varchar | 255 | 否 | 否 | 轮播图 |
| 6 | hits | int | 是 | 否 | 点击量 | |
| 7 | create_time | timestamp | 是 | 否 | 创建时间 | |
| 8 | update_time | timestamp | 是 | 否 | 更新时间 |
表 4-22-type_of_knowledge(知识类型)
| 编号 | 字段名 | 类型 | 长度 | 是否非空 | 是否主键 | 注释 |
| 1 | type_of_knowledge_id | int | 是 | 是 | 知识类型ID | |
| 2 | type_of_knowledge | varchar | 64 | 否 | 否 | 知识类型 |
| 3 | create_time | datetime | 是 | 否 | 创建时间 | |
| 4 | update_time | timestamp | 是 | 否 | 更新时间 |
表 4-23-upload(文件上传)
| 编号 | 字段名 | 类型 | 长度 | 是否非空 | 是否主键 | 注释 |
| 1 | upload_id | int | 是 | 是 | 上传ID | |
| 2 | name | varchar | 64 | 否 | 否 | 文件名 |
| 3 | path | varchar | 255 | 否 | 否 | 访问路径 |
| 4 | file | varchar | 255 | 否 | 否 | 文件路径 |
| 5 | display | varchar | 255 | 否 | 否 | 显示顺序 |
| 6 | father_id | int | 否 | 否 | 父级ID | |
| 7 | dir | varchar | 255 | 否 | 否 | 文件夹 |
| 8 | type | varchar | 32 | 否 | 否 | 文件类型 |
表 4-24-user(用户账户)
| 编号 | 字段名 | 类型 | 长度 | 是否非空 | 是否主键 | 注释 |
| 1 | user_id | int | 是 | 是 | 用户ID | |
| 2 | state | smallint | 是 | 否 | 账户状态:(1可用|2异常|3已冻结|4已注销) | |
| 3 | user_group | varchar | 32 | 否 | 否 | 所在用户组 |
| 4 | login_time | timestamp | 是 | 否 | 上次登录时间 | |
| 5 | phone | varchar | 11 | 否 | 否 | 手机号码 |
| 6 | phone_state | smallint | 是 | 否 | 手机认证:(0未认证|1审核中|2已认证) | |
| 7 | username | varchar | 16 | 是 | 否 | 用户名 |
| 8 | nickname | varchar | 16 | 否 | 否 | 昵称 |
| 9 | password | varchar | 64 | 是 | 否 | 密码 |
| 10 | | varchar | 64 | 否 | 否 | 邮箱 |
| 11 | email_state | smallint | 是 | 否 | 邮箱认证:(0未认证|1审核中|2已认证) | |
| 12 | avatar | varchar | 255 | 否 | 否 | 头像地址 |
| 13 | open_id | varchar | 255 | 否 | 否 | 针对获取用户信息字段 |
| 14 | create_time | timestamp | 是 | 否 | 创建时间 |
表 4-25-user_answer(用户答题)
| 编号 | 字段名 | 类型 | 长度 | 是否非空 | 是否主键 | 注释 |
| 1 | user_answer_id | mediumint | 是 | 是 | 用户答题ID | |
| 2 | user_id | mediumint | 是 | 否 | 用户ID | |
| 3 | exam_id | mediumint | 是 | 是 | 考试id | |
| 4 | score | double | 否 | 否 | 分数 | |
| 5 | answers | text | 65535 | 否 | 否 | 答案 |
| 6 | score_detail | text | 65535 | 否 | 否 | 评分详情 |
| 7 | objective_score | double | 否 | 否 | 客观题得分 | |
| 8 | subjective_score | double | 否 | 否 | 主观题得分 | |
| 9 | score_state | tinyint | 否 | 否 | 评分状态 | |
| 10 | nickname | varchar | 255 | 否 | 否 | 提交人 |
| 11 | create_time | timestamp | 是 | 否 | 创建时间 | |
| 12 | update_time | timestamp | 是 | 否 | 更新时间 | |
| 13 | comment_desc | varchar | 255 | 否 | 否 | 评语 |
表 4-26-user_group(用户组)
| 编号 | 字段名 | 类型 | 长度 | 是否非空 | 是否主键 | 注释 |
| 1 | group_id | mediumint | 是 | 是 | 用户组ID | |
| 2 | display | smallint | 是 | 否 | 显示顺序 | |
| 3 | name | varchar | 16 | 是 | 否 | 名称 |
| 4 | description | varchar | 255 | 否 | 否 | 描述 |
| 5 | source_table | varchar | 255 | 否 | 否 | 来源表 |
| 6 | source_field | varchar | 255 | 否 | 否 | 来源字段 |
| 7 | source_id | int | 是 | 否 | 来源ID | |
| 8 | register | smallint | 否 | 否 | 注册位置 | |
| 9 | create_time | timestamp | 是 | 否 | 创建时间 | |
| 10 | update_time | timestamp | 是 | 否 | 更新时间 |
5系统实现
5.1.1用户端(普通用户)注册界面
用户通过注册功能,能够轻松创建个人账户,只需填写必要的个人信息即可完成。安全的登录机制确保了用户的隐私和数据安全,使用户能够放心地访问自己的健康信息和管理个人健康计划。用户注册界面如图所示。

图5-1注册界面
设计直观友好,由多个模块(网站公告、用户调研、健康知识、健康计划、新闻资讯、健康知识推荐)组成,为用户提供一个全面而便捷的健康管理起点。具体详情如下:网站公告:包括“关于我们”、“联系我们”等重要信息,让用户及时获取APP的最新公告信息。用户调研:在用户调研列表中,参与这些调研不仅能帮助用户更好地了解自身的健康状况。在健康知识模块汇聚了丰富多样的健康文章和视频资源。用户可以根据自己的兴趣进行点赞、收藏或发表评论,形成积极互动的学习氛围。健康计划:此功能允许用户根据自身情况定制多项健康管理目标,如服药、运动、饮食调整等,以实现对个人健康管理的精细化控制。新闻资讯:新闻资讯实时更新,涵盖健康领域的最新动态和实用信息。健康知识推荐:基于用户的浏览历史和偏好,系统智能推荐相关的健康知识内容于首页,提高信息的相关性和实用性。每条推荐都配有详细的描述,让用户深入了解并参与到健康话题的讨论中来。首页界面如图所示。

图5-2首页界面
健康知识推荐界面如图所示。

图5-3健康知识推荐界面
用户调研界面如图所示。

图5-4用户调研界面
健康知识界面如图所示。

图5-5健康知识界面
健康计划界面如图所示。

图5-6健康计划界面
由多个模块(基本信息、收藏、个人中心列表(健康计划、计划建议、提醒信息))组成,具体如下:基本信息:不仅可以查看和编辑自己的基本信息。收藏:可以便捷地管理收藏夹。个人中心列表:健康计划,提供了一个集中管理所有健康计划的空间,用户可以方便地查看详情、删除不再需要的计划或者重置现有计划。计划建议,由后台专业人员提供的个性化建议,帮助用户优化自己的健康管理方案,用户可以在此查阅建议详情,并选择是否采纳。提醒信息,用户可以根据自己的健康计划设置相应的提醒,例如按时服药、定期运动等,确保健康管理计划的有效执行。我的界面如图所示。

图5-7我的界面
收藏界面如图所示。

图5-8收藏界面
健康计划界面如图所示。

图5-9健康计划界面
计划建议界面如图所示。

图5-10计划建议界面
提醒信息界面如图所示。

图5-11提醒信息界面
管理员通过唯一的用户名和密码登录后台管理系统,确保系统的安全性和数据的保密性。登录界面如图所示。

图5-12 登录界面
管理员查看并管理所有系统用户的详细信息,包括角色分配(管理员/普通用户)。此外,支持查询、重置和删除等操作,确保用户数据的准确性和系统的稳定运行。系统用户管理界面如图所示。

图5-13系统用户管理界面
健康知识列表列出了系统中的所有健康知识资源,便于管理员进行管理和更新。健康知识添加:允许管理员根据需要添加新健康知识条目,需填写详细信息如知识主题、知识类型、知识来源、发布日期、封面图片及详情描述等,确保内容既丰富又具指导意义。健康知识管理界面如图所示。

图5-14健康知识管理界面
健康计划列表显示所有用户的健康计划,管理员可查看详情并对每个计划提出具体的健康建议,助力用户实现健康管理目标。针对每项健康计划,管理员可根据用户的具体情况设置个性化的提醒内容,包括服药、运动等,确保用户按时完成健康管理任务。健康计划添加:管理员可以直接为特定用户添加定制化的健康计划,提高服务的个性化水平。健康计划管理管理界面如图所示。

图5-15健康计划管理界面
轮播图管理,支持对APP首页轮播图的全方位管理,包括查询、重置、删除和添加新图片,增强用户体验的同时,也提高了信息传达的效果。系统管理界面如图所示。

图5-16 系统管理界面
新闻资讯,管理员可以编辑、添加或删除新闻资讯,保持内容的新鲜度和相关性,吸引用户关注。资讯分类,对新闻资讯进行分类管理,提高用户查找信息的效率,同时简化管理流程。用户调研:提供完整的用户调研管理工具,从答题评分到导出结果,再到题库维护和题目添加等,全面收集用户反馈,优化服务。资源管理界面如图所示。

图5-17 资源管理界面
6系统测试
测试的主要目的是确保系统的功能和性能满足预期的需求,同时识别和修复潜在的缺陷。通过系统测试,可以验证各个功能模块的正确性和稳定性,确保系统在不同使用场景下的表现符合设计要求。测试目的包括确认系统功能的完整性、验证数据处理的准确性、评估系统的性能和安全性。测试还可以提高用户满意度,保证用户在使用系统时获得流畅和可靠的体验。通过全面的测试,可以降低后期维护成本,减少系统上线后出现故障的风险,从而保障系统的长期稳定运行。
在本系统中,测试方法主要依赖于测试用例的设计与执行。测试用例是根据系统需求文档编写的,覆盖所有功能模块及其边界情况。每个测试用例包含输入数据、预期结果和实际结果的对比,以验证系统的功能是否按预期工作。
常见的测试用例包括功能测试用例、边界测试用例和异常测试用例[13]。功能测试用例针对系统的各项功能进行验证;边界测试用例则侧重于输入数据的边界条件,验证系统在极端情况下是否能够稳定运行;异常测试用例则用于验证系统在处理错误输入或异常情况时的反应。本文选择功能测试用例进行系统测试。
在测试执行过程中,记录每个用例的执行结果,并根据实际结果与预期结果的对比,判断系统是否存在缺陷。通过系统化的测试用例执行,可以有效提高测试的覆盖率和效率,为系统的最终上线提供保障。
新闻资讯浏览功能测试用例表是用来验证用户能否正确浏览和筛选新闻资讯的测试用例。新闻资讯浏览功能测试用例表如表6-1所示。
表6-1 新闻资讯浏览功能测试用例
| 测试项 | 测试用例 | 预期结果 | 结论 |
| 新闻资讯浏览功能测试 | 1. 打开新闻资讯浏览页面。 | 页面正常加载,显示新闻资讯列表。 | 与预期结果一致。 |
| 新闻资讯浏览功能测试 | 2. 选择筛选条件 | 筛选条件被成功选中。 | 与预期结果一致。 |
| 新闻资讯浏览功能测试 | 3. 点击搜索按钮。 | 系统根据筛选条件进行搜索。 | 与预期结果一致。 |
| 新闻资讯浏览功能测试 | 4. 查看筛选结果。 | 页面显示符合条件的新闻资讯列表。 | 与预期结果一致。 |
添加新闻资讯功能测试用例表是用来验证用户能否正确添加新闻资讯的测试用例。添加新闻资讯功能测试用例表如表6-2所示。
表6-2 添加新闻资讯功能测试用例
| 测试项 | 测试用例 | 预期结果 | 结论 |
| 添加新闻资讯功能测试 | 1. 打开添加新闻资讯页面。 | 页面正常加载,显示信息填写表单。 | 与预期结果一致。 |
| 添加新闻资讯功能测试 | 2. 填写新闻资讯 | 信息成功输入并保存。 | 与预期结果一致。 |
| 添加新闻资讯功能测试 | 3. 选择目标新闻资讯。 | 目标新闻资讯成功加载成功。 | 与预期结果一致。 |
| 添加新闻资讯功能测试 | 4. 点击提交按钮。 | 页面提示信息提交成功,并显示等待审核状态。 | 与预期结果一致。 |
用户管理功能测试用例表是用来验证管理员能否正确管理用户信息的测试用例。用户管理功能测试用例表如表6-3所示。
表6-3 用户管理功能测试用例
| 测试项 | 测试用例 | 预期结果 | 结论 |
| 用户管理功能测试 | 1. 打开用户管理页面。 | 页面正常加载,显示用户列表及操作选项。 | 与预期结果一致。 |
| 用户管理功能测试 | 2. 选择目标用户。 | 目标用户信息成功加载到编辑界面。 | 与预期结果一致。 |
| 用户管理功能测试 | 3. 修改用户权限或状态。 | 用户权限或状态成功更新。 | 与预期结果一致。 |
| 用户管理功能测试 | 4. 点击保存按钮。 | 用户信息成功更新并显示在用户列表中。 | 与预期结果一致。 |
经过系统全面的功能测试、性能测试和可靠性测试,本系统在测试环境下运行良好,功能模块均按照设计要求实现,核心功能表现稳定,未发现严重功能缺陷或阻塞性问题。所有关键测试用例均通过,覆盖率达到预期目标,验证了系统的功能性、稳定性和兼容性。
7总结
在移动互联网技术日新月异的今天,基于Android的老人智能健康管理APP的设计与实现,提供全面且个性化的服务,促进老年人健康管理,提升其生活质量。本项目的成功落地,得益于SpringBoot框架的深入应用与技术创新,为APP的稳健运行与持续优化奠定了坚实基础。
SpringBoot框架以其轻量级、高效开发的特点,极大地简化了系统架构,提升了开发效率。通过RESTful API的巧妙设计,实现了前后端数据的无缝对接与快速响应,确保了APP在复杂网络环境下的稳定运行。同时,Android平台的前端界面经过精心打磨,既保证了视觉上的美观大方,又兼顾了操作上的便捷流畅,使老年人用户能够轻松上手。
在功能实现上,通过APP集成多种功能模块,如个性化健康计划设定与实时提醒等功能,帮助用户轻松管理自身健康,该应用程序不仅为老年人提供了科学合理的智能健康建议,丰富的健康知识学习,促进了他们之间的社交互动和信息交流,有助于减少孤独感并增强社区归属感。
本项目的成功实施,助力老年群体享受更加丰富多彩的生活,体现了对老年人关怀的重要价值和社会责任。通过持续优化功能和服务流程,致力于为老年人创造更加健康积极的生活环境,同时也为解决社会老龄化带来的挑战贡献智慧和力量。未来的工作将继续致力于改进和完善这一平台,力求提升老年人的生活质量和幸福感,共同构建和谐健康的社会环境。
参考文献
- 冯志林.Java EE程序设计与开发实践教程[M].机械工业出版社:202105.353.
- 尹应荆.JAVA编程语言在计算机软件开发中的应用[J].石河子科技,2023,(05):45-47.
- 刘江涛,王亮亮,吴庆茹,等.基于B/S模式的铁路勘测设计案例信息化管理系统设计与实现[J].铁路计算机应用,2021,30(03):32-35.
- 张丹丹,李弘.基于B/S架构的办公管理系统设计与开发[J].铁路通信信号工程技术,2024,21(09):44-48+106.
- 胡荣,羊雪玲.基于SpringBoot前后端分离Web系统的设计与实现[J].新能源与智能网联,2024,(01):88-97.
- 贾文强,刘新,傅鹏.基于SpringBoot+Vue框架的企业记录管理系统设计与实现[J].工业控制计算机,2024,37(10):151-152..
- 赵媛.基于Vue的Web系统前端性能优化分析[J].电脑编程技巧与维护,2024,(09):44-46.
- 秦冬.浅析Vue框架在前端开发中的应用[J].信息与电脑(理论版),2024,36(13):61-63.
- 李艳杰.MySQL数据库下存储过程的综合运用研究[J].现代信息科技,2023,7(11):80-82+88.
- 陈倩怡,何军.Vue+SpringBoot+MyBatis技术应用解析[J].电脑编程技巧与维护,2020,(01):14-15+28.
- 周晓玉,崔文超.基于Web技术的数据库应用系统设计[J].信息与电脑(理论版),2023,35(09):189-191.
- 马艳艳,吴晓光.计算机软件与数据库的设计策略分析[J].电子技术,2024,53(05):104-105.
- 李俊萌.计算机软件测试技术与开发应用策略分析[J].信息记录材料,2023,24(03):50-52.
- Salih A B ,Tawil A M ,Khoury A , et al.MAD-Onto: an ontology design for mobile app development[J].Frontiers in Artificial Intelligence,2025,81508225-1508225.
- Criminger C ,Thompson M ,Swank C , et al. Ankle motor strategy use in older and younger adults as assessed by a two-dimensional kinematic analysis smart device application [J]. International Journal of Therapy And Rehabilitation, 2020, 27 (10): 1-11.
- Marco G ,Romina L ,Chiara A , et al. Type 2 diabetes mellitus, physical activity, exercise self-efficacy, and body satisfaction. An application of the transtheoretical model in older adults. [J]. Health psychology and behavioral medicine, 2014, 2 (1): 748-758.
- 汪铭慧,陈宁. 科学运动与合理营养:老年人健康的双重保障 [J]. 中国食品, 2024, (23): 134-136.
- 侯锐,隗瑛琦,方凯,等. 老年人群健康素养促进策略研究进展 [J]. 预防医学, 2025, 37 (02): 154-157.
- 张坤,郝汝彤,倪淼,等. 电子健康服务适老化的改造障碍及其纾解策略研究 [J]. 图书馆, 2025, (02): 47-55.
- 孙艺铭,李童童,段棣飞. 老年人数字健康素养评估工具范围综述 [J]. 医学信息学杂志, 2024, 45 (11): 15-21.
- 谢利会. 智慧养老云平台中健康监测模块的设计与实现[D]. 北京邮电大学, 2024.
- 范存辉,宋晓炜,徐争超. 面向老年人的智能服药辅助系统 [J]. 信息与电脑(理论版), 2023, 35 (07): 124-126.
- 韩佳志. 体医融合背景下老年运动健身APP适老化设计研究[D]. 沈阳航空航天大学, 2023.
致谢
在本项目的实施过程中,许多人给予了我无私的支持和帮助,令我深感感谢。
我要衷心感谢我的指导老师。不仅在项目的初期提供了宝贵的建议,还在整个过程中给予了我细致入微的指导。专业知识和严谨态度始终激励着我,让我在遇到困难时能够保持信心,继续前行。每一次的讨论都让我对项目有了更深刻的理解,帮助我克服了许多技术难题。
我也要感谢参与测试的同学们。你们的反馈和建议为我们系统的优化提供了重要的参考,帮助我们更好地理解用户需求。正是因为有了你们的参与,我们才能够不断改进,提升系统的用户体验。感谢所有支持我的家人和朋友。你们的理解与鼓励让我在项目的紧张时刻始终能够保持积极的心态,成为我前进的动力。每当我遇到挑战时,想到你们的支持,我就能够重新振作,继续努力。最后,我要感谢所有在我职业发展过程中给予帮助的人。每一次的交流与分享都让我受益匪浅,拓宽了我的视野,让我在这条道路上走得更加坚定。
项目的完成不仅是我个人努力的结果,更是许多人共同支持与协作的成果。在此,我再次向所有关心和支持我的人表达衷心的感谢。希望未来我们能够继续携手,共同创造更多的价值和成就。
附录
系统核心代码设计
用户注册
注册方法执行过程中,会调用service下的readBody方法,并将我们的request对象传递进去,将传递过去的数据转换成map形式,并且访问了controller,之后可以在map对象中拿到相应的用户数据,首先判断用户名是否已存在,是否已被其他人注册,保证用户名的唯一性,此处将输入的用户名进行查询数据库,获取一个集合,若该集合非空,则证明该用户名已经被注册,返回一条错误信息“用户已存在”,若用户名可用,先将用户传入进来的密码加密,加密后将用户的信息发给service相应的方法,service层调用dao层相应的方法,将用户注册的信息,存储到数据库中,代码如图所示。

注册核心代码图
用户登录
在登陆方法钟,有一个map类型的参数,用于存储从浏览器中发送过来的数据,方法的返回值也是一个map类型,键值对结构,非空校验通过后会调用service层的一个select方法,该方法主要是格式化生成一个sql查询语句,生成的sql语句会作为参数传给,servece层的另外一个方法,该方法会直接调用dao层的方法操作数据库,而之前生成的sql语句也会作为参数传送过去,登陆使用了MD5加密,登陆成功后,会给登陆成功的用户发送登陆令牌,登陆令牌为实体类,映射到数据库中的AccessToken表,该实体类含有令牌ID,使用UUID工具,创建不重复的字符串作为ID,然后会将用户的信息同样作为属性,加入到令牌对象中,之后执行service的save方法,与用户登陆时查询用户原理一致,会将令牌信息存入到数据库中,之后采用json格式封装返回给浏览器的数据,返回的数据封装好时,调用success方法,格式化返回的数据,以特定的格式返回给浏览器,浏览器写通用的代码,对返回的数据进行验证和处理,登陆代码如图所示。

用户登录核心代码图
增加数据
项目方法集成在BaseController.java文件中,增的代码如下:

增核心代码图
修改数据
项目方法集成在BaseController.java文件中,代码如图所示。

修改数据核心代码图
删除数据
项目方法集成在BaseController.java文件中,代码如图示。

删除数据核心代码图
获取列表
项目方法集成在BaseController.java文件中,查询列表数据的代码如图所示。

获取列表核心代码图
文件上传
项目方法集成在BaseController.java文件中,上传文件的方法代码如图所示。

文件上传核心代码图
免费领取项目源码,请关注❥点赞收藏并私信博主,谢谢~

982

被折叠的 条评论
为什么被折叠?



