摘 要
校园一卡通管理系统基于Django框架开发,旨在为学校提供一个全面、便捷的管理平台,涵盖学生和职工从注册登录到日常使用的各项功能。系统支持用户通过注册成为系统成员,并利用账号密码进行登录,实现个人信息查看与修改、密码更新以及系统退出等基本操作。特别地,学生和职工可以通过该系统进行充值、查询费用信息、完成缴费流程,以及记录消费和门禁活动,确保校园生活的各个方面得到高效管理。
管理员在校园一卡通管理系统中扮演着关键角色,拥有对系统用户的全面管理权限,包括但不限于用户的添加、删除、查询和审核。此外,管理员还负责对学生和职工的充值、费用缴纳、消费记录及门禁信息进行细致管理,并能根据需要调整不同用户角色的操作权限和访问范围。通过详尽的功能设置,此系统不仅提升了校园管理的效率,也为构建智能化、数字化校园奠定了坚实的基础。 Django框架的应用使得系统的开发更加高效,同时保证了系统的稳定性和安全性。
关键词:Python语言;Django;校园一卡通;
Abstract
The campus card management system is developed based on Django framework, which aims to provide a comprehensive and convenient management platform for the school, covering the functions of students and employees from registration to daily use. The system supports users to register as members of the system, and log in with the account password to realize basic operations such as viewing and modifying personal information, updating passwords, and exiting the system. In particular, students and staff can use the system to top up, query fee information, complete the payment process, as well as record consumption and access control activities, ensuring that all aspects of campus life are managed efficiently.
Administrators play a key role in the campus card management system and have comprehensive management rights for system users, including but not limited to adding, deleting, querying, and reviewing users. In addition, the administrator is also responsible for the meticulous management of student and employee top-up, fee payment, consumption records and access control information, and can adjust the operation rights and access scope of different user roles according to needs. Through detailed function Settings, this system not only improves the efficiency of campus management, but also lays a solid foundation for building an intelligent and digital campus. The application of Django framework makes the development of the system more efficient, while ensuring the stability and security of the system.
Key words:Python language; Django; Campus card;
目 录
1绪 论
随着信息技术的迅速发展,校园管理的数字化和智能化已成为现代教育体系中不可或缺的一部分。校园一卡通系统的引入,旨在通过集成化的解决方案简化学生和教职工在校园内的多种日常活动,如充值、缴费、消费记录及门禁控制等。这种系统不仅提高了校园生活的便利性和效率,还加强了学校对财务、安全等方面的管理能力。特别是在大型教育机构中,传统的手工管理模式已难以满足现代化管理的需求,因此,开发一个高效、可靠的校园一卡通管理系统显得尤为重要。
研究背景方面,基于Django框架开发的校园一卡通管理系统能够有效应对上述挑战。Django是一个高级的Python Web框架,它鼓励快速开发和干净、实用的设计。利用Django的强大功能,开发者可以构建出既安全又易于维护的Web应用。对于校园一卡通管理系统而言,这意味着不仅可以实现用户注册登录、信息管理、费用缴纳等核心功能,还能确保数据的安全性和操作的便捷性。此外,该系统的设计充分考虑到了不同用户角色(如学生、职工、管理员)的需求差异,提供了定制化的服务体验,从而进一步提升了系统的适用性和用户满意度。通过这样的系统,学校能够更好地服务于其成员,促进信息化校园建设的发展。
校园一卡通管理系统的研究具有重要的现实意义,它不仅提升了校园管理的效率和便捷性,还为学校提供了一个集成化的解决方案来处理多种日常事务。通过该系统,学生和教职工可以方便地进行充值、缴费、消费记录查询及门禁控制等操作,极大地简化了以往繁琐的手工流程。此外,系统能够帮助学校更有效地管理财务信息,减少人为错误和管理成本,同时提高数据处理的速度和准确性。这种高效、透明的管理模式有助于增强师生对学校管理工作的信任和支持,进一步促进校园和谐稳定的发展。
从技术发展的角度来看,基于Django框架开发的校园一卡通管理系统展示了现代信息技术在教育领域的应用潜力。Django框架以其高效、安全和易于维护的特点,为系统的快速开发和长期运营提供了坚实的基础。这不仅推动了校园信息化建设的步伐,也为其他领域探索类似的应用提供了宝贵的经验。更重要的是,该系统通过对不同用户角色提供定制化服务,促进了个性化管理和服务理念的实现,使得每一个用户都能享受到符合自身需求的服务体验。综上所述,校园一卡通管理系统的研究与应用对于提升教育管理质量、推进智慧校园建设以及探索信息技术在教育行业的创新应用等方面都具有不可忽视的意义。
当前,校园一卡通系统已经成为高校信息化建设的重要组成部分。这些系统大多采用智能卡技术,集成了身份识别、电子支付等多种功能,覆盖了学生在校期间的各类消费和服务场景,如餐饮、图书借阅、门禁控制等。然而,尽管校园一卡通系统的普及率不断提高,但在实际应用中仍存在一些问题。例如,不同厂商提供的系统间缺乏兼容性,导致信息孤岛现象严重;部分系统的安全性不足,容易受到网络攻击和数据泄露的风险;另外,随着移动互联网的发展,传统的基于实体卡片的一卡通系统逐渐显现出不便携性和易丢失等问题。
面对这些问题,近年来的研究和技术发展正逐步改善校园一卡通系统的现状。一方面,通过引入近场通信(NFC)技术和二维码扫描等新兴技术,许多新的校园一卡通系统开始支持智能手机作为识别设备,实现了无卡化操作,提高了使用的便捷性。另一方面,研究者们也在探索如何利用大数据分析和人工智能算法来优化一卡通系统的功能和服务,比如通过对消费数据的分析来预测学生的消费习惯,提供更加个性化的服务。此外,为了提升系统的安全性和互操作性,制定统一的技术标准和协议也成为了研究的重点方向之一。这些进展不仅为解决现存问题提供了可能,也为未来校园一卡通系统的发展指明了方向。
本文的结构按逻辑顺序分为以下几个章节:
第1章绪论,本章节介绍研究背景和意义,回顾当前研究现状,并阐明本文主要组织结构。
第2章系统关键技术,本章节将对校园一卡通管理系统的实现关键技术进行简要介绍。
第3章系统分析,本章节基于市场调研,分析校园一卡通管理系统的可行性、功能、角色、性能等需求,明确各模块的业务需求。
第4章系统设计,本章节详细阐述系统的整体架构设计,包括前后端结构、数据库设计及功能模块的设计思路。
第5章系统实现,本章节介绍系统各主要模块的具体实现,包括代码示例、业务逻辑及界面设计等。
第6章系统测试,本章节描述系统的测试方法及结果,分析系统的性能、稳定性及用户反馈。
第7章结论,本章节对主要对研究成果进行总结。
2 关键技术介绍
B/S体系[1],即Browser/Server体系,是一种常见的网络应用程序架构。其工作原理基于客户端与服务器之间的请求-响应模型。用户通过浏览器向服务器发送请求,服务器接收到请求后进行处理,并生成相应的响应结果,最终将响应返回给客户端。浏览器接收到服务器返回的响应后,解析其中的标记语言(如HTML[2]),并根据CSS样式表和PythonScript脚本来渲染页面,呈现给用户。用户可以与页面进行交互,例如点击链接、填写表单等操作,这些操作会触发新的请求,循环执行上述过程。
2.2Django框架
Django是一个使用Python语言开发的Web应用程序框架[3]。它提供了一种简单而强大的方式来构建复杂的网站和应用程序。通过使用Django,开发人员可以更轻松地处理数据库、创建用户界面和处理用户请求。它还提供了一个自动生成管理界面的功能,使得管理后台数据变得更加简单。Django还具有强大的安全功能,可以保护网站免受常见的网络攻击[4]。总之,Django是一个非常实用和易于学习的框架,适用于各种规模的Web项目。无论你是初学者还是经验丰富的开发人员,都可以从Django的便利性和灵活性中受益。
MySQL是一种广泛使用的开源关系型数据库管理系统[5](RDBMS),其稳定性、可靠性和卓越性能使其成为众多应用程序的首选数据库。MySQL支持标准SQL语法,并提供丰富的功能和特性,如事务处理、触发器和存储过程等,以满足开发者对数据管理和操作的需求。MySQL具有良好的可扩展性,支持主从复制、分布式架构和集群部署,适用于各种规模和负载的应用场景。作为一个开源项目,MySQL拥有庞大的用户社区和活跃的开发者社区,为用户提供了丰富的文档、教程和支持资源。总之,MySQL是一款可靠、强大且灵活的关系型数据库管理系统[6],通过其卓越性能和可扩展性,帮助开发者高效地管理和操作数据,并得到了广大用户的认可和应用。
2.4Python语言
Python是一种简洁易读、跨平台且功能强大的编程语言[7]。它拥有庞大而活跃的社区,提供了丰富的第三方库和框架,如NumPy、Pandas和Django,使开发人员能够快速构建各种应用程序。Python在数据处理和科学计算方面表现出色,通过相关库和工具,可以进行数据分析、机器学习和科学计算等任务。此外,Python广泛应用于Web开发[8]、自动化脚本、网络爬虫等领域,其多样性使其成为一个全能的编程语言。无论你是初学者还是有经验的开发者,Python的简单语法、跨平台性以及强大的社区支持都能为你提供高效、优雅和可靠的编程体验。总之,Python是一个强大而灵活的编程语言,深受开发人员喜爱,并在各个领域得到广泛应用。
3 系统分析
在技术可行性方面,选择使用Python作为开发语言,结合相应的框架Django,以实现系统的功能需求。Python作为一种简洁而强大的编程语言,具有丰富的库支持和成熟的开发社区,可以满足非物质文化遗产管理系统的开发需求。Django作为Python的Web框架,提供了高度可扩展的开发环境,使得系统的设计和实现更加便捷和高效。
系统开发采用开源技术栈,降低了软件授权与工具采购成本。Django框架简化了开发流程,缩短了项目周期,减少了人力投入。此外,借助云计算资源部署系统,可根据实际需求灵活调整服务器配置,进一步降低硬件成本。总体而言,该方案在经济上具有较高性价比,适合中小型企业或初创团队实施。
在操作可行性方面,本系统设计注重用户体验,采用了直观易用的界面设计,并提供详细的帮助文档支持,确保用户可以轻松上手使用各项功能。无论是用户还是后台管理员,都能通过简洁明了的操作流程完成信息查询和管理等任务。因此,从用户操作的角度来看,本系统具备良好的操作可行性。
校园一卡通管理系统需支持多角色用户(学生、职工、管理员)的基本操作,包括注册登录、个人信息查看与修改及密码管理。核心功能涵盖充值、缴费、消费记录和门禁控制等方面,要求系统能够处理学生和职工的账户余额管理、费用缴纳流程,并记录所有相关的财务交易信息。此外,管理员应具备全面管理权限,包括用户信息审核、权限设置、以及对充值、缴费、消费和门禁记录的增删改查操作。系统还需确保数据的安全性和隐私保护,提供稳定高效的服务,以满足校园日常管理和便捷生活的需求。具体描述如下:
学生用户模块:
(1)注册登录:用户可以通过注册成为系统用户,注册后可以用账号密码登录系统。
(2)学生信息:职工用户点击可查看学生信息列表。
(3)学生充值:学生用户点击可新增充值信息,详情信息包括学生账号、学生姓名、学生电话、充值时间、充值金额和充值详情。新增信息添加后,点击“支付”按钮进行充值支付。
(4)学生费用:学生用户点击进入可通过搜索缴费月份、缴费类型进行查看学生费用信息列表,可点击“学生缴费”按钮添加缴费信息,包括缴费时间和缴费详情。
(5)学生缴费:学生用户点击可查看缴费信息列表。
(6)学生消费:学生用户点击可新增消费信息,详情包括消费时间、消费名称、消费金额和消费详情。
(7)学生门禁:学生用户点击可新增门禁信息,详情包括记录时间、场所名称和门禁详情。
(8)个人信息:学生用户点击可查看个人信息,同时可对个人信息进行修改。
(9)修改密码:学生用户点击可修改密码,再次登录时需要用新的密码进行登录系统。
(10)退出:学生用户点击可退出系统。
职工用户模块:
(1)注册登录:用户可以通过注册成为系统用户,注册后可以用账号密码登录系统。
(2)职工信息:职工用户点击可查看职工信息列表。
(3)职工充值:职工用户点击可新增充值信息,详情信息包括职工账号、职工姓名、职工电话、充值时间、充值金额和充值详情。新增信息添加后,点击“支付”按钮进行充值支付。
(4)职工费用:职工用户点击进入可通过搜索缴费月份、缴费类型进行查看职工费用信息列表,可点击“学生缴费”按钮添加缴费信息,包括缴费时间和缴费详情。
(5)职工缴费:职工用户点击可查看缴费信息列表。
(6)职工消费:职工用户点击可新增消费信息,详情包括消费时间、消费名称、消费金额和消费详情。
(7)职工门禁:职工用户点击可新增门禁信息,详情包括记录时间、场所名称和门禁详情。
(8)个人信息:职工用户点击可查看个人信息,同时可对个人信息进行修改。
(9)修改密码:职工用户点击可修改密码,再次登录时需要用新的密码进行登录系统。
(10)退出:职工用户点击可退出系统。
管理员模块:
(1)登录:管理员账号密码由系统生成,可使用账号密码可进行登录系统后台,使用系统功能进行管理,并可对自己的个人信息和密码进行管控。
(2)用户管理:管理员点击可查看系统用户(管理员、学生用户、职工用户)列表中某个用户的详情,可以对用户信息进行查询、审核、添加和删除操作。
(3)权限管理:管理员可以对不同用户角色进行权限设置,控制不同用户的操作权限和访问范围。
(4)学生信息:管理员点击可新增学生信息,详情信息包括学生账号、学生姓名、学生电话、一卡通编号和账号余额。
(5)职工信息:管理员点击可新增职工信息,详情信息包括职工账号、职工姓名、职工电话、一卡通编号和账号余额。
(6)学生充值:管理员可管理学生充值操作,包括查看充值记录、确认支付状态,同时管理员也具有选择学生进行充值得权限。
(7)职工充值:管理员可管理职工充值操作,包括查看充值记录、确认支付状态,同时管理员也具有选择职工进行充值得权限。
(8)学生费用:管理员点击可新增学生费信息,包括学生账号、学生姓名、学生电话、缴费月份、缴费类型、缴费金额和费用明细。
(9)学生缴费:管理员点击可查看学生缴费列表,时可对学生缴费信息进行增删改查。
(10)职工费用:管理员点击可新增职工费信息,包括职工账号、职工姓名、职工电话、缴费月份、缴费类型、缴费金额和费用明细。
(11)职工缴费:管理员点击可查看职工缴费列表。同时可对职工缴费信息进行增删改查。
(12)学生消费:管理员点击可查看学生消费列表,同时可对学生消费信息进行增删改查。
(13)职工消费:管理员点击可查看职工消费列表,同时可对职工消费信息进行增删改查。
(14)学生门禁:管理员点击可查看学生门禁列表,同时可对学生门禁信息进行增删改查。
(15)职工门禁:管理员点击可查看职工门禁列表,同时可对职工门禁信息进行增删改查。
学生用户角色用例图如下所示。

图3-1 学生用户用例图
职工用户角色用例图如下所示。

图3-2 职工用户用例图
管理员角色用例图如下所示。

图3-3 管理员用例图
系统非功能需求指的是性能需求,即对一个系统的性能需求进行分析和定义的过程。在进行性能需求分析时,因此校园一卡通管理系统的设计与实现主要需要考虑以下几个方面的性能需求:
响应时间:响应时间是指系统在接收到请求后,作出响应的时间。根据具体的业务需求和用户体验要求,可以确定系统在不同场景下的响应时间要求。
吞吐量:吞吐量是指系统在一定时间内处理的事务或请求的数量。根据业务需求和用户量的估计,可以确定系统需要支持的最大吞吐量。
并发用户数:并发用户数是指系统在同时使用的用户数量。根据预期的用户量和并发访问需求,可以确定系统需要支持的最大并发用户数。
可扩展性:可扩展性是指系统在面对用户量增加或并发访问需求增加时,能否通过增加硬件资源或调整系统架构来满足需求。根据预期的用户增长和扩展计划,可以确定系统需要具备的可扩展性要求。
故障处理能力:系统对故障的处理能力是指在出现错误或故障时,系统能够快速、准确地识别、定位并处理故障的能力。根据业务的重要性和对故障处理的要求,可以确定系统需要具备的故障处理能力。
安全性:系统在性能需求分析中,也需考虑安全方面的需求,如数据的保密性、完整性和可用性等。根据具体的安全需求和合规要求,可以确定系统需要满足的安全性需求。
通过对这些性能需求进行详细分析和定义,可以为校园一卡通管理系统的设计和开发提供指导,确保系统在满足预期的性能需求的同时,具备良好的性能和可靠性。
4系统设计
从技术角度来看,校园一卡通管理系统的架构设计至关重要。我们将采用MVC架构,包括表现层、业务逻辑层和数据访问层。表现层负责用户界面展示,业务逻辑层处理核心功能逻辑,数据访问层负责数据库交互。通过三层架构模式,确保系统的可靠性和可扩展性。
系统架构图如图4-1所示。

图4-1 系统架构图
通过整体功能模块设计,我们将根据需求分析的结果,将系统的功能划分为不同的模块。每个模块负责实现特定的功能,并与其他模块进行协作。我们将详细定义每个模块的输入、输出、处理逻辑和相互依赖关系。系统总体功能模块图如下图所示。
图4-2 系统功能模块图
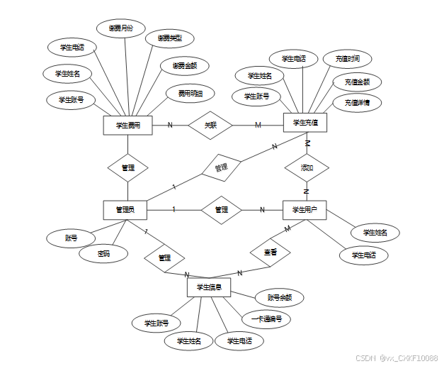
借助先进的系统,E-R图使其他用户可以快速轻松地了解系统的功能以及他们之间的关系。根据校园一卡通管理系统分析结果,本校园一卡通管理系统总体E-R图如下图所示。
图4-3 系统总体E-R图
所有系统的应用数据相互区分。一旦在相应的系统中实现,它们将与自己相应的网络和服务器通信。所以这个系统可以连接这些数据。当我们选择桥梁截面时,以下将简要介绍如何建立系统。在单击上一个按键的时候,就会自动在对话框中弹出数据源的名字,之后再单击下一个按键时,就在填写相对应的身份验证和登录信息。按照系统功能设计的特点与职能模块的分类,校园一卡通管理系统的总体设计和实施过程一共涉及到了几个资料表格。
根据E-R图,建立各个实体的数据表。由于本系统数据库数据表数量较多,所以只选取部分表单作为案列,如下所示:
| 编号 | 字段名 | 类型 | 长度 | 是否非空 | 是否主键 | 注释 |
| 1 | token_id | int | 是 | 是 | 临时访问牌ID | |
| 2 | token | varchar | 64 | 否 | 否 | 临时访问牌 |
| 3 | info | text | 65535 | 否 | 否 | 信息 |
| 4 | maxage | int | 是 | 否 | 最大寿命:默认2小时 | |
| 5 | create_time | timestamp | 是 | 否 | 创建时间 | |
| 6 | update_time | timestamp | 是 | 否 | 更新时间 | |
| 7 | user_id | int | 是 | 否 | 用户编号 |
表 4-2-auth(用户权限管理)
| 编号 | 字段名 | 类型 | 长度 | 是否非空 | 是否主键 | 注释 |
| 1 | auth_id | int | 是 | 是 | 授权ID | |
| 2 | user_group | varchar | 64 | 否 | 否 | 用户组 |
| 3 | mod_name | varchar | 64 | 否 | 否 | 模块名 |
| 4 | table_name | varchar | 64 | 否 | 否 | 表名 |
| 5 | page_title | varchar | 255 | 否 | 否 | 页面标题 |
| 6 | path | varchar | 255 | 否 | 否 | 路由路径 |
| 7 | parent | varchar | 64 | 否 | 否 | 父级菜单 |
| 8 | parent_sort | int | 是 | 否 | 父级菜单排序 | |
| 9 | position | varchar | 32 | 否 | 否 | 位置 |
| 10 | mode | varchar | 32 | 是 | 否 | 跳转方式 |
| 11 | add | tinyint | 是 | 否 | 是否可增加 | |
| 12 | del | tinyint | 是 | 否 | 是否可删除 | |
| 13 | set | tinyint | 是 | 否 | 是否可修改 | |
| 14 | get | tinyint | 是 | 否 | 是否可查看 | |
| 15 | field_add | text | 65535 | 否 | 否 | 添加字段 |
| 16 | field_set | text | 65535 | 否 | 否 | 修改字段 |
| 17 | field_get | text | 65535 | 否 | 否 | 查询字段 |
| 18 | table_nav_name | varchar | 500 | 否 | 否 | 跨表导航名称 |
| 19 | table_nav | varchar | 500 | 否 | 否 | 跨表导航 |
| 20 | option | text | 65535 | 否 | 否 | 配置 |
| 21 | create_time | timestamp | 是 | 否 | 创建时间 | |
| 22 | update_time | timestamp | 是 | 否 | 更新时间 |
表 4-3-code_token(验证码)
| 编号 | 字段名 | 类型 | 长度 | 是否非空 | 是否主键 | 注释 |
| 1 | code_token_id | int | 是 | 是 | 验证码ID | |
| 2 | token | varchar | 255 | 否 | 否 | 令牌 |
| 3 | code | varchar | 255 | 否 | 否 | 验证码 |
| 4 | expire_time | timestamp | 是 | 否 | 失效时间 | |
| 5 | create_time | timestamp | 是 | 否 | 创建时间 | |
| 6 | update_time | timestamp | 是 | 否 | 更新时间 |
表 4-4-employee_access_control(职工门禁)
| 编号 | 字段名 | 类型 | 长度 | 是否非空 | 是否主键 | 注释 |
| 1 | employee_access_control_id | int | 是 | 是 | 职工门禁ID | |
| 2 | employee_account_number | int | 否 | 否 | 职工账号 | |
| 3 | name_of_employee | varchar | 64 | 否 | 否 | 职工姓名 |
| 4 | employee_telephone | varchar | 64 | 否 | 否 | 职工电话 |
| 5 | recording_time | datetime | 否 | 否 | 记录时间 | |
| 6 | site_name | varchar | 64 | 否 | 否 | 场所名称 |
| 7 | access_control_details | text | 65535 | 否 | 否 | 门禁详情 |
| 8 | create_time | datetime | 是 | 否 | 创建时间 | |
| 9 | update_time | timestamp | 是 | 否 | 更新时间 |
表 4-5-employee_consumption(职工消费)
| 编号 | 字段名 | 类型 | 长度 | 是否非空 | 是否主键 | 注释 |
| 1 | employee_consumption_id | int | 是 | 是 | 职工消费ID | |
| 2 | employee_account_number | int | 否 | 否 | 职工账号 | |
| 3 | name_of_employee | varchar | 64 | 否 | 否 | 职工姓名 |
| 4 | employee_telephone | varchar | 64 | 否 | 否 | 职工电话 |
| 5 | consumption_time | datetime | 否 | 否 | 消费时间 | |
| 6 | consumption_name | varchar | 64 | 否 | 否 | 消费名称 |
| 7 | consumption_amount | double | 否 | 否 | 消费金额 | |
| 8 | consumption_details | text | 65535 | 否 | 否 | 消费详情 |
| 9 | create_time | datetime | 是 | 否 | 创建时间 | |
| 10 | update_time | timestamp | 是 | 否 | 更新时间 |
表 4-6-employee_contributions(职工缴费)
| 编号 | 字段名 | 类型 | 长度 | 是否非空 | 是否主键 | 注释 |
| 1 | employee_contributions_id | int | 是 | 是 | 职工缴费ID | |
| 2 | employee_account_number | int | 否 | 否 | 职工账号 | |
| 3 | name_of_employee | varchar | 64 | 否 | 否 | 职工姓名 |
| 4 | employee_telephone | varchar | 64 | 否 | 否 | 职工电话 |
| 5 | payment_month | varchar | 64 | 否 | 否 | 缴费月份 |
| 6 | payment_type | varchar | 64 | 否 | 否 | 缴费类型 |
| 7 | payment_amount | double | 否 | 否 | 缴费金额 | |
| 8 | payment_time | date | 否 | 否 | 缴费时间 | |
| 9 | payment_details | text | 65535 | 否 | 否 | 缴费详情 |
| 10 | create_time | datetime | 是 | 否 | 创建时间 | |
| 11 | update_time | timestamp | 是 | 否 | 更新时间 | |
| 12 | source_table | varchar | 255 | 否 | 否 | 来源表 |
| 13 | source_id | int | 否 | 否 | 来源ID | |
| 14 | source_user_id | int | 否 | 否 | 来源用户 |
表 4-7-employee_information(职工信息)
| 编号 | 字段名 | 类型 | 长度 | 是否非空 | 是否主键 | 注释 |
| 1 | employee_information_id | int | 是 | 是 | 职工信息ID | |
| 2 | employee_account_number | int | 否 | 否 | 职工账号 | |
| 3 | name_of_employee | varchar | 64 | 否 | 否 | 职工姓名 |
| 4 | employee_telephone | varchar | 64 | 否 | 否 | 职工电话 |
| 5 | one_card_number | varchar | 64 | 否 | 否 | 一卡通编号 |
| 6 | account_balance | double | 否 | 否 | 账号余额 | |
| 7 | create_time | datetime | 是 | 否 | 创建时间 | |
| 8 | update_time | timestamp | 是 | 否 | 更新时间 |
表 4-8-employee_recharge(职工充值)
| 编号 | 字段名 | 类型 | 长度 | 是否非空 | 是否主键 | 注释 |
| 1 | employee_recharge_id | int | 是 | 是 | 职工充值ID | |
| 2 | employee_account_number | int | 否 | 否 | 职工账号 | |
| 3 | name_of_employee | varchar | 64 | 否 | 否 | 职工姓名 |
| 4 | employee_telephone | varchar | 64 | 否 | 否 | 职工电话 |
| 5 | recharge_time | date | 否 | 否 | 充值时间 | |
| 6 | recharge_amount | double | 否 | 否 | 充值金额 | |
| 7 | recharge_details | text | 65535 | 否 | 否 | 充值详情 |
| 8 | pay_state | varchar | 16 | 是 | 否 | 支付状态 |
| 9 | pay_type | varchar | 16 | 否 | 否 | 支付类型: 微信、支付宝、网银 |
| 10 | create_time | datetime | 是 | 否 | 创建时间 | |
| 11 | update_time | timestamp | 是 | 否 | 更新时间 |
表 4-9-employee_user(职工用户)
| 编号 | 字段名 | 类型 | 长度 | 是否非空 | 是否主键 | 注释 |
| 1 | employee_user_id | int | 是 | 是 | 职工用户ID | |
| 2 | name_of_employee | varchar | 64 | 否 | 否 | 职工姓名 |
| 3 | employee_telephone | varchar | 16 | 否 | 否 | 职工电话 |
| 4 | examine_state | varchar | 16 | 是 | 否 | 审核状态 |
| 5 | user_id | int | 是 | 否 | 用户ID | |
| 6 | create_time | datetime | 是 | 否 | 创建时间 | |
| 7 | update_time | timestamp | 是 | 否 | 更新时间 |
表 4-10-hits(用户点击)
| 编号 | 字段名 | 类型 | 长度 | 是否非空 | 是否主键 | 注释 |
| 1 | hits_id | int | 是 | 是 | 点赞ID | |
| 2 | user_id | int | 是 | 否 | 点赞人 | |
| 3 | create_time | timestamp | 是 | 否 | 创建时间 | |
| 4 | update_time | timestamp | 是 | 否 | 更新时间 | |
| 5 | source_table | varchar | 255 | 否 | 否 | 来源表 |
| 6 | source_field | varchar | 255 | 否 | 否 | 来源字段 |
| 7 | source_id | int | 是 | 否 | 来源ID |
表 4-11-schedule(日程管理)
| 编号 | 字段名 | 类型 | 长度 | 是否非空 | 是否主键 | 注释 |
| 1 | schedule_id | smallint | 是 | 是 | 日程ID | |
| 2 | content | varchar | 255 | 否 | 否 | 日程内容 |
| 3 | scheduled_time | datetime | 否 | 否 | 计划时间 | |
| 4 | user_id | int | 是 | 否 | 用户ID | |
| 5 | create_time | datetime | 否 | 否 | 创建时间 | |
| 6 | update_time | datetime | 否 | 否 | 更新时间 |
表 4-12-score(评分)
| 编号 | 字段名 | 类型 | 长度 | 是否非空 | 是否主键 | 注释 |
| 1 | score_id | int | 是 | 是 | 评分ID | |
| 2 | user_id | int | 是 | 否 | 评分人 | |
| 3 | nickname | varchar | 64 | 否 | 否 | 昵称 |
| 4 | score_num | double | 是 | 否 | 评分 | |
| 5 | create_time | timestamp | 是 | 否 | 创建时间 | |
| 6 | update_time | timestamp | 是 | 否 | 更新时间 | |
| 7 | source_table | varchar | 255 | 否 | 否 | 来源表 |
| 8 | source_field | varchar | 255 | 否 | 否 | 来源字段 |
| 9 | source_id | int | 是 | 否 | 来源ID |
表 4-13-staff_expenses(职工费用)
| 编号 | 字段名 | 类型 | 长度 | 是否非空 | 是否主键 | 注释 |
| 1 | staff_expenses_id | int | 是 | 是 | 职工费用ID | |
| 2 | employee_account_number | int | 否 | 否 | 职工账号 | |
| 3 | name_of_employee | varchar | 64 | 否 | 否 | 职工姓名 |
| 4 | employee_telephone | varchar | 64 | 否 | 否 | 职工电话 |
| 5 | payment_month | varchar | 64 | 否 | 否 | 缴费月份 |
| 6 | payment_type | varchar | 64 | 否 | 否 | 缴费类型 |
| 7 | payment_amount | double | 否 | 否 | 缴费金额 | |
| 8 | expense_details | text | 65535 | 否 | 否 | 费用明细 |
| 9 | employee_contributions_limit_times | int | 是 | 否 | 职工缴费限制次数 | |
| 10 | create_time | datetime | 是 | 否 | 创建时间 | |
| 11 | update_time | timestamp | 是 | 否 | 更新时间 |
表 4-14-student_access_control(学生门禁)
| 编号 | 字段名 | 类型 | 长度 | 是否非空 | 是否主键 | 注释 |
| 1 | student_access_control_id | int | 是 | 是 | 学生门禁ID | |
| 2 | student_account_number | int | 否 | 否 | 学生账号 | |
| 3 | student_name | varchar | 64 | 否 | 否 | 学生姓名 |
| 4 | student_phone_number | varchar | 64 | 否 | 否 | 学生电话 |
| 5 | recording_time | datetime | 否 | 否 | 记录时间 | |
| 6 | site_name | varchar | 64 | 否 | 否 | 场所名称 |
| 7 | access_control_details | text | 65535 | 否 | 否 | 门禁详情 |
| 8 | create_time | datetime | 是 | 否 | 创建时间 | |
| 9 | update_time | timestamp | 是 | 否 | 更新时间 |
表 4-15-student_consumption(学生消费)
| 编号 | 字段名 | 类型 | 长度 | 是否非空 | 是否主键 | 注释 |
| 1 | student_consumption_id | int | 是 | 是 | 学生消费ID | |
| 2 | student_account_number | int | 否 | 否 | 学生账号 | |
| 3 | student_name | varchar | 64 | 否 | 否 | 学生姓名 |
| 4 | student_phone_number | varchar | 64 | 否 | 否 | 学生电话 |
| 5 | consumption_time | datetime | 否 | 否 | 消费时间 | |
| 6 | consumption_name | varchar | 64 | 否 | 否 | 消费名称 |
| 7 | consumption_amount | double | 否 | 否 | 消费金额 | |
| 8 | consumption_details | text | 65535 | 否 | 否 | 消费详情 |
| 9 | create_time | datetime | 是 | 否 | 创建时间 | |
| 10 | update_time | timestamp | 是 | 否 | 更新时间 |
表 4-16-student_expenses(学生费用)
| 编号 | 字段名 | 类型 | 长度 | 是否非空 | 是否主键 | 注释 |
| 1 | student_expenses_id | int | 是 | 是 | 学生费用ID | |
| 2 | student_account_number | int | 否 | 否 | 学生账号 | |
| 3 | student_name | varchar | 64 | 否 | 否 | 学生姓名 |
| 4 | student_phone_number | varchar | 64 | 否 | 否 | 学生电话 |
| 5 | payment_month | varchar | 64 | 否 | 否 | 缴费月份 |
| 6 | payment_type | varchar | 64 | 否 | 否 | 缴费类型 |
| 7 | payment_amount | double | 否 | 否 | 缴费金额 | |
| 8 | expense_details | text | 65535 | 否 | 否 | 费用明细 |
| 9 | student_payment_limit_times | int | 是 | 否 | 学生缴费限制次数 | |
| 10 | create_time | datetime | 是 | 否 | 创建时间 | |
| 11 | update_time | timestamp | 是 | 否 | 更新时间 |
表 4-17-student_information(学生信息)
| 编号 | 字段名 | 类型 | 长度 | 是否非空 | 是否主键 | 注释 |
| 1 | student_information_id | int | 是 | 是 | 学生信息ID | |
| 2 | student_account_number | int | 否 | 否 | 学生账号 | |
| 3 | student_name | varchar | 64 | 否 | 否 | 学生姓名 |
| 4 | student_phone_number | varchar | 64 | 否 | 否 | 学生电话 |
| 5 | one_card_number | varchar | 64 | 否 | 否 | 一卡通编号 |
| 6 | account_balance | double | 否 | 否 | 账号余额 | |
| 7 | create_time | datetime | 是 | 否 | 创建时间 | |
| 8 | update_time | timestamp | 是 | 否 | 更新时间 |
表 4-18-student_payment(学生缴费)
| 编号 | 字段名 | 类型 | 长度 | 是否非空 | 是否主键 | 注释 |
| 1 | student_payment_id | int | 是 | 是 | 学生缴费ID | |
| 2 | student_account_number | int | 否 | 否 | 学生账号 | |
| 3 | student_name | varchar | 64 | 否 | 否 | 学生姓名 |
| 4 | student_phone_number | varchar | 64 | 否 | 否 | 学生电话 |
| 5 | payment_month | varchar | 64 | 否 | 否 | 缴费月份 |
| 6 | payment_type | varchar | 64 | 否 | 否 | 缴费类型 |
| 7 | payment_amount | double | 否 | 否 | 缴费金额 | |
| 8 | payment_time | date | 否 | 否 | 缴费时间 | |
| 9 | payment_details | text | 65535 | 否 | 否 | 缴费详情 |
| 10 | create_time | datetime | 是 | 否 | 创建时间 | |
| 11 | update_time | timestamp | 是 | 否 | 更新时间 | |
| 12 | source_table | varchar | 255 | 否 | 否 | 来源表 |
| 13 | source_id | int | 否 | 否 | 来源ID | |
| 14 | source_user_id | int | 否 | 否 | 来源用户 |
表 4-19-student_recharge(学生充值)
| 编号 | 字段名 | 类型 | 长度 | 是否非空 | 是否主键 | 注释 |
| 1 | student_recharge_id | int | 是 | 是 | 学生充值ID | |
| 2 | student_account_number | int | 否 | 否 | 学生账号 | |
| 3 | student_name | varchar | 64 | 否 | 否 | 学生姓名 |
| 4 | student_phone_number | varchar | 64 | 否 | 否 | 学生电话 |
| 5 | recharge_time | date | 否 | 否 | 充值时间 | |
| 6 | recharge_amount | double | 否 | 否 | 充值金额 | |
| 7 | recharge_details | text | 65535 | 否 | 否 | 充值详情 |
| 8 | pay_state | varchar | 16 | 是 | 否 | 支付状态 |
| 9 | pay_type | varchar | 16 | 否 | 否 | 支付类型: 微信、支付宝、网银 |
| 10 | create_time | datetime | 是 | 否 | 创建时间 | |
| 11 | update_time | timestamp | 是 | 否 | 更新时间 |
表 4-20-student_users(学生用户)
| 编号 | 字段名 | 类型 | 长度 | 是否非空 | 是否主键 | 注释 |
| 1 | student_users_id | int | 是 | 是 | 学生用户ID | |
| 2 | student_name | varchar | 64 | 否 | 否 | 学生姓名 |
| 3 | student_phone_number | varchar | 16 | 否 | 否 | 学生电话 |
| 4 | examine_state | varchar | 16 | 是 | 否 | 审核状态 |
| 5 | user_id | int | 是 | 否 | 用户ID | |
| 6 | create_time | datetime | 是 | 否 | 创建时间 | |
| 7 | update_time | timestamp | 是 | 否 | 更新时间 |
表 4-21-upload(文件上传)
| 编号 | 字段名 | 类型 | 长度 | 是否非空 | 是否主键 | 注释 |
| 1 | upload_id | int | 是 | 是 | 上传ID | |
| 2 | name | varchar | 64 | 否 | 否 | 文件名 |
| 3 | path | varchar | 255 | 否 | 否 | 访问路径 |
| 4 | file | varchar | 255 | 否 | 否 | 文件路径 |
| 5 | display | varchar | 255 | 否 | 否 | 显示顺序 |
| 6 | father_id | int | 否 | 否 | 父级ID | |
| 7 | dir | varchar | 255 | 否 | 否 | 文件夹 |
| 8 | type | varchar | 32 | 否 | 否 | 文件类型 |
表 4-22-user(用户账户)
| 编号 | 字段名 | 类型 | 长度 | 是否非空 | 是否主键 | 注释 |
| 1 | user_id | int | 是 | 是 | 用户ID | |
| 2 | state | smallint | 是 | 否 | 账户状态:(1可用|2异常|3已冻结|4已注销) | |
| 3 | user_group | varchar | 32 | 否 | 否 | 所在用户组 |
| 4 | login_time | timestamp | 是 | 否 | 上次登录时间 | |
| 5 | phone | varchar | 11 | 否 | 否 | 手机号码 |
| 6 | phone_state | smallint | 是 | 否 | 手机认证:(0未认证|1审核中|2已认证) | |
| 7 | username | varchar | 16 | 是 | 否 | 用户名 |
| 8 | nickname | varchar | 16 | 否 | 否 | 昵称 |
| 9 | password | varchar | 64 | 是 | 否 | 密码 |
| 10 | | varchar | 64 | 否 | 否 | 邮箱 |
| 11 | email_state | smallint | 是 | 否 | 邮箱认证:(0未认证|1审核中|2已认证) | |
| 12 | avatar | varchar | 255 | 否 | 否 | 头像地址 |
| 13 | open_id | varchar | 255 | 否 | 否 | 针对获取用户信息字段 |
| 14 | create_time | timestamp | 是 | 否 | 创建时间 |
表 4-23-user_group(用户组)
| 编号 | 字段名 | 类型 | 长度 | 是否非空 | 是否主键 | 注释 |
| 1 | group_id | mediumint | 是 | 是 | 用户组ID | |
| 2 | display | smallint | 是 | 否 | 显示顺序 | |
| 3 | name | varchar | 16 | 是 | 否 | 名称 |
| 4 | description | varchar | 255 | 否 | 否 | 描述 |
| 5 | source_table | varchar | 255 | 否 | 否 | 来源表 |
| 6 | source_field | varchar | 255 | 否 | 否 | 来源字段 |
| 7 | source_id | int | 是 | 否 | 来源ID | |
| 8 | register | smallint | 否 | 否 | 注册位置 | |
| 9 | create_time | timestamp | 是 | 否 | 创建时间 | |
| 10 | update_time | timestamp | 是 | 否 | 更新时间 |
5 系统实现
用户可以通过注册功能创建个人账号,填写包括用户名、密码、邮箱或手机号等基本信息完成注册流程。系统会对输入信息进行校验,确保唯一性和格式正确性,并将用户数据存储至数据库中,同时发送验证邮件或短信以确认账户有效性。用户注册界面如下图所示。
图5-1 用户注册界面
用户登录模块为前台用户提供安全快捷的访问方式。登录页面设计简洁明了,用户只需输入用户名及密码即可完成身份验证。登录成功后,用户将被重定向至系统首页页面。对于忘记密码的用户,提供了找回密码功能,通过邮箱或手机号接收重置链接,保障账户安全。用户登录界面如下图所示。
图5-2 用户登录界面
学生充值:学生用户点击可新增充值信息,详情信息包括学生账号、学生姓名、学生电话、充值时间、充值金额和充值详情。新增信息添加后,点击“支付”按钮进行充值支付。界面如下图所示。
图5-3 学生充值界面
学生费用:学生用户点击进入可通过搜索缴费月份、缴费类型进行查看学生费用信息列表,可点击“学生缴费”按钮添加缴费信息,包括缴费时间和缴费详情。界面如下图所示。
图5-4 学生费用界面
学生消费:学生用户点击可新增消费信息,详情包括消费时间、消费名称、消费金额和消费详情。界面如下图所示。
图5-5学生消费界面
学生门禁:学生用户点击可新增门禁信息,详情包括记录时间、场所名称和门禁详情。界面如下图所示。
图5-6学生门禁界面
职工充值:职工用户点击可新增充值信息,详情信息包括职工账号、职工姓名、职工电话、充值时间、充值金额和充值详情。新增信息添加后,点击“支付”按钮进行充值支付。界面如下图所示。
图5-7职工充值界面
职工费用:职工用户点击进入可通过搜索缴费月份、缴费类型进行查看职工费用信息列表,可点击“学生缴费”按钮添加缴费信息,包括缴费时间和缴费详情。界面如下图所示。
图5-8职工费用界面
职工消费:职工用户点击可新增消费信息,详情包括消费时间、消费名称、消费金额和消费详情。界面如下图所示。
图5-9职工消费界面
职工门禁:职工用户点击可新增门禁信息,详情包括记录时间、场所名称和门禁详情。界面如下图所示。
图5-11职工门禁界面
用户管理:管理员点击可查看系统用户(管理员、学生用户、职工用户)列表中某个用户的详情,可以对用户信息进行查询、审核、添加和删除操作。界面如下图所示。
学生信息:管理员点击可新增学生信息,详情信息包括学生账号、学生姓名、学生电话、一卡通编号和账号余额。界面如下图所示。
图5-13学生信息添加界面
职工信息:管理员点击可新增职工信息,详情信息包括职工账号、职工姓名、职工电话、一卡通编号和账号余额。界面如下图所示。
图5-14 职工信息添加界面
学生费用:管理员点击可新增学生费信息,包括学生账号、学生姓名、学生电话、缴费月份、缴费类型、缴费金额和费用明细。界面如下图所示。
图5-15 学生费用添加界面
职工费用:管理员点击可新增职工费信息,包括职工账号、职工姓名、职工电话、缴费月份、缴费类型、缴费金额和费用明细。界面如下图所示。
图5-16职工费用添加界面
6系统测试
6.1测试目的
测试是为了验证系统在功能、性能、安全性和用户体验等方面的表现。通过测试,可以发现并修复潜在的问题和缺陷,确保系统的正常运行和稳定性。功能验证确保各项功能按设计要求运行;性能评估评估系统的响应时间和并发处理能力;安全检测确保系统的身份认证和数据传输安全;用户体验评估提升界面友好性和操作流程;兼容性测试确保系统在不同设备和浏览器上的兼容性。通过全面的测试,系统将更可靠地支持用户需求,并提供优质的用户体验。
6.2测试用例
对以下功能进行测试,包括包括用户注册、用户登录、学生信息搜索、学生信息查看、学生信息添加,具体测试用例如下表所示。
表6-1 用户注册测试用例表
| 用例编号 | 用例名称 | 测试步骤 | 测试结果 |
| 6-1 | 用户注册 | 1. 输入有效注册信息,包括用户名、密码和联系方式。 | 注册成功,系统保存用户信息。 |
| 2. 点击注册按钮进行提交。 | 跳转至登录页面。 | ||
| 3. 检查是否成功注册并跳转至登录页面。 | 用户成功注册,可以登录使用。 |
表6-2 用户登录测试用例表
| 用例编号 | 用例名称 | 测试步骤 | 测试结果 |
| 6-2 | 用户登录 | 1. 输入正确用户名和密码。 | 登录成功,系统验证通过。 |
| 2. 点击登录按钮进行验证。 | 跳转至用户首页。 | ||
| 3. 检查是否成功登录并跳转至用户首页。 | 用户成功登录,进入用户首页。 |
表6-3 学生信息搜索测试用例表
| 用例编号 | 用例名称 | 测试步骤 | 测试结果 |
| 6-3 | 学生信息搜索 | 1. 在搜索框输入关键词,如学生账号称。 | 显示相关学生信息列表。 |
| 2. 点击搜索按钮进行搜索。 | 匹配关键词的学生信息显示在搜索结果中。 | ||
| 3. 检查是否显示相关学生信息列表。 | 用户看到与搜索关键词匹配的学生信息。 |
表6-4 学生信息查看测试用例表
| 用例编号 | 用例名称 | 测试步骤 | 测试结果 |
| 6-3 | 学生信息搜索 | 1. 点击学生信息。 | 显示所有学生信息列表。 |
| 2. 进入详情页浏览。 | 展示学生信息详情页。 | ||
| 3. 检查是否显示学生信息是否正常展示。 | 学生信息展示正常。 |
表6-5 学生信息添加测试用例表
| 用例编号 | 用例名称 | 测试步骤 | 测试结果 |
| 6-4 | 学生信息添加 | 1. 进入后台学生信息界面,点击新增按钮。 | 显示学生信息添加页面。 |
| 2. 正确填写并提交相关信息。 | 信息填写完整准确。 | ||
| 3. 检查是否提交成功,并检查学生信息是否成功添加至平台。 | 学生信息信息成功添加至平台。 |
6.3测试结果
经过对用户注册、用户登录、学生信息搜索、学生信息查看、学生信息添加等功能的测试,系统表现稳定,用户注册流程顺畅,登录验证准确,学生信息搜索、查看、添加功能有效。各项功能符合预期,系统运行良好,用户体验良好,功能完善。
结 论
基于Django框架开发的校园一卡通管理系统成功地实现了对学生和教职工日常校园生活中多种需求的支持,包括但不限于注册登录、信息管理、充值缴费、消费记录以及门禁控制等功能。系统通过集成化的解决方案简化了校园管理流程,提高了管理效率和服务质量,同时增强了用户体验。此外,通过对不同用户角色提供定制化服务,该系统不仅满足了个性化需求,还促进了学校信息化建设的发展。其高效的数据处理能力和安全性措施确保了系统的稳定运行,为构建智慧校园奠定了坚实基础。
展望未来,随着信息技术特别是移动互联网、大数据分析及人工智能技术的不断发展,校园一卡通系统仍有巨大的改进和扩展空间。进一步的研究可以聚焦于如何更好地整合新兴技术,以提升系统的智能化水平和用户体验。例如,利用机器学习算法优化用户行为预测,或通过区块链技术增强数据的安全性和透明度。同时,制定统一的技术标准和协议将有助于解决现存的信息孤岛问题,促进不同系统间的互操作性。这些努力将进一步推动校园一卡通系统从单一功能平台向综合性智能服务平台转变,为教育行业的数字化转型贡献力量。
参考文献
- 黄维.基于B/S模式的虚拟网络实验室安全管理体系分析[J].信息系统工程,2024,(05):4-7.
- 张宇薇.HTML5在Web前端开发中的应用[J].集成电路应用,2024,41(04):274-276.
- 邱红丽,张舒雅.基于Django框架的web项目开发研究[J].科学技术创新,2021,(27):97-98.
- 段艺,涂伟忠.Django开发从入门到实践[M].机械工业出版社:202211.635.
- 李艳杰.MySQL数据库下存储过程的综合运用研究[J].现代信息科技,2023,7(11):80-82+88.
- 肖睿,李鲲程,范效亮,等.MySQL数据库应用技术及实践[M].人民邮电出版社:202206.228.
- 明日科技.快速上手Python[M].化学工业出版社:202211.337.
- 明日科技.Python Web开发手册[M].化学工业出版社:202201.411.
- 黄欢乐,韩卫卫,刘永华.基于校园一卡通数据的高校学生消费行为研究[J].才智,2025,(03):154-157.
- 崔鹏宇.网络安全在校园一卡通系统中的应用研究[J].网络安全技术与应用,2025,(01):83-86.
- 高倩.基于校园一卡通数据的学生行为分析研究[J].信息与电脑,2024,36(23):104-106.
- 王喆,符太东,范文波,等.智慧校园与校园一卡通的综合数据治理研究[J].信息系统工程,2024,(10):103-106.
- 闫涛,李媛媛.智慧校园一卡通系统建设研究与实践[J].网络安全和信息化,2024,(10):68-71.
- 张武平,贾妙妮.智慧校园一卡通系统的设计与应用研究[J].电信快报,2024,(06):43-45+48.
- 胡育涛.校园一卡通开放平台设计与实现[J].电子产品世界,2023,30(12):34-38.
- 朱俊燕.智慧校园背景下校园一卡通的发展与探索[C]//百色学院马克思主义学院,河南省德风文化艺术中心.2023年高等教育科研论坛桂林分论坛论文集.泰国格乐大学;,2023:494-495.DOI:10.26914/c.cnkihy.2023.060858.
- 邱灵聪.基于校园一卡通的智能化系统优化设计[J].集成电路应用,2023,40(10):132-133.DOI:10.19339/j.issn.1674-2583.2023.10.055.
- 郭倩,罗军锋,刘宏磊,等.基于一卡通在线支付平台的校园移动支付设计[J].计算机应用与软件,2023,40(09):25-29.
- 陈颖,林洋,李浩青.基于移动终端的智慧校园一卡通系统建设研究[J].网络安全和信息化,2023,(08):83-85.
致 谢
眨眼之间,大学生活就要结束了。在本文的最后,我要感谢我和蔼可亲的导师、团结有爱的同学的帮助和鼓励。此刻,我找不到感谢之词可以用来表达我最深切的感激之情。尤其感谢我的指导老师,在选题的过程中与我进行了深入的交流,在毕业设计期间给我提供了一些指导。四年的学习生活让我受益良多,老师们的丰富的学术知识、认真负责的学习态度让我受益匪浅。在此,我深深地感谢那些曾经给予我帮助和指导的老师!
我的论文得益于许多学者的贡献,他们的研究成果为我提供了宝贵的指导,使我能够更好地完成这篇文章。感谢我的同学和朋友在我的写作以及排版过程中给予热情的帮助,才使得我比较顺利的完成了这篇论文。
感谢大学里遇见的朋友,你们在我这四年里留下无数的温暖和快乐,让我对这个校园多了一份留念。最后,感谢我的父母、辅导员、班长,以及室友们对我大学生活上的关心和理解,让我能保持乐观和追求我所热爱的。尽管我的能力有限,但我仍然尽力去完善这篇论文,并且诚挚地希望各位老师和学友能够给予宝贵的指导与意见!
附 录
登录代码如下:
def Login(self, ctx):
print("===================登录=====================")
ret = {
"error": {
"code": 70000,
"message": "账户不存在",
}
}
body = ctx.body
password = md5hash(body["password"]) or ""
obj = service_select("user").Get_obj(
{"username": body["username"]}, {"like": False}
)
if obj:
user_group = service_select("user_group").Get_obj({'name': obj['user_group']}, {"like": False})
if user_group and user_group['source_table'] != '':
user_obj = service_select(user_group['source_table']).Get_obj({"user_id": obj['user_id']}, {"like": False})
if user_obj['examine_state'] == '未通过':
ret = {
"error": {
"code": 70000,
"message": "账户未通过审核",
}
}
return ret
if user_obj['examine_state'] == '未审核':
ret = {
"error": {
"code": 70000,
"message": "账户未审核",
}
}
return ret
if obj["state"] == 1:
if obj["password"] == password:
timeout = timezone.now()
timestamp = int(time.mktime(timeout.timetuple())) * 1000
token = md5hash(str(obj["user_id"]) + "_" + str(timestamp))
ctx.request.session[token] = obj["user_id"]
service_select("access_token").Add(
{"token": token, "user_id": obj["user_id"]}
)
obj["token"] = token
ret = {
"result": {"obj": obj}
}
else:
ret = {
"error": {
"code": 70000,
"message": "密码错误",
}
}
else:
ret = {
"error": {
"code": 70000,
"message": "用户账户不可用,请联系管理员",
}
}
return ctx.response(json.dumps(ret, ensure_ascii=False))
注册代码如下:
def Register(self, ctx):
print("===================注册=====================")
userService = service_select("user")
body = ctx.body
if "username" not in body and body["username"] == '':
return ctx.response(json.dumps({
"error": {
"code": 70000,
"message": "用户名不能为空",
}
}, ensure_ascii=False))
if "user_group" not in body and body["user_group"] == '':
return ctx.response(json.dumps({
"error": {
"code": 70000,
"message": "用户组不能为空",
}
}, ensure_ascii=False))
if "password" not in body and body["password"] == '':
return ctx.response(json.dumps({
"error": {
"code": 70000,
"message": "密码不能为空",
}
}, ensure_ascii=False))
post_param = body
post_param['nickname'] = body["nickname"] or ""
post_param['password'] = md5hash(body["password"])
obj = userService.Get_obj({"username": post_param['username']}, {"like": False})
if obj:
return ctx.response(json.dumps({
"error": {
"code": 70000,
"message": "用户名已存在",
}
}, ensure_ascii=False))
ret = {
"error": {
"code": 70000,
"message": "注册失败",
}
}
bl = userService.Add(post_param)
if bl:
ret = {
"result": {
"bl": True,
"message": "注册成功"
}
}
return ctx.response(json.dumps(ret, ensure_ascii=False))
找回密码代码如下:
def Forget_password(self, ctx):
print("===================修改密码=====================")
ret = {
"error": {
"code": 70000,
"message": "用户信息不能没有"
}
}
body = ctx.body
if not body["code"]:
return {
"error": {
"code": 70000,
"message": "验证码不存在或者错误"
}
}
obj = service_select("user").Get_obj(
{"username": body["username"]}, {"like": False}
)
if not obj:
return {
"error": {
"code": 70000,
"message": "用户名不存在或者错误"
}
}
password = md5hash(body["password"])
if not password:
return {
"error": {
"code": 70000,
"message": "密码不存在或者错误"
}
}
bl = service_select("user").Set({"user_id": obj["user_id"]}, {"password": password})
if bl:
ret = {"result": {"bl": True, "message": "修改成功"}}
else:
ret = {
"error": {
"code": 70000,
"message": "修改失败",
}
}
return ctx.response(json.dumps(ret, ensure_ascii=False))
修改密码代码如下:
def Change_password(self, ctx):
print("===================修改密码=====================")
ret = {
"error": {
"code": 70000,
"message": "账号未登录",
}
}
request = ctx.request
headers = request.headers
if ("x-auth-token" in headers) and headers["x-auth-token"]:
token = headers["x-auth-token"]
user_id = tokenGetUserId(token, request)
userService = service_select("user")
body = ctx.body
password = md5hash(body["o_password"])
obj = userService.Get_obj({"user_id": user_id, "password": password}, {"like": False})
if obj:
password = md5hash(body["password"])
bl = userService.Set({"user_id": user_id}, {"password": password})
if bl:
ret = {"result": {"bl": True, "message": "修改成功"}}
else:
ret = {
"error": {
"code": 70000,
"message": "修改失败",
}
}
else:
ret = {
"error": {
"code": 70000,
"message": "密码错误",
}
}
else:
ret = {
"error": {
"code": 70000,
"message": "账户未登录",
}
}
return ctx.response(json.dumps(ret, ensure_ascii=False))
增删查改代码如下:
增
def Add(self, ctx):
body = ctx.body
unique = self.config.get("unique")
obj = None
if unique:
qy = {}
for i in range(len(unique)):
key = unique[i]
qy[key] = body.get(key)
obj = self.service.Get_obj(qy)
if not obj:
error = self.Add_before(ctx)
if error["code"]:
return {"error": error}
error = self.Events("add_before", ctx, None)
if error["code"]:
return {"error": error}
result = self.service.Add(body, self.config)
if self.service.error:
return {"error": self.service.error}
res = self.Add_after(ctx, result)
if res:
result = res
res = self.Events("add_after", ctx, result)
if res:
result = res
return {"result": result}
else:
return {"error": {"code": 10000, "message": "已存在"}}
删
def Del(self, ctx):
if len(ctx.query) == 0:
errorMsg = {"code": 30000, "message": "删除条件不能为空!"}
return errorMsg
result = self.service.Del(ctx.query, self.config)
if self.service.error:
return {"error": self.service.error}
return {"result": result}
改
def Set(self, ctx):
error = self.Set_before(ctx)
if error["code"]:
return {"error": error}
error = self.Events("set_before", ctx, None)
if error["code"]:
return {"error": error}
query = ctx.query
if 'page' in query.keys():
del ctx.query['page']
if 'size' in query.keys():
del ctx.query['size']
if 'orderby' in query.keys():
del ctx.query['orderby']
result = self.service.Set(ctx.query, ctx.body, self.config)
if self.service.error:
return {"error": self.service.error}
res = self.Set_after(ctx, result)
if res:
result = res
res = self.Events("set_after", ctx, result)
if res:
result = res
return {"result": result}
查多条数据:
def Get_list(self, ctx):
query = dict(ctx.query)
config_plus = {}
if "field" in query:
field = query.pop("field")
config_plus["field"] = field
if "page" in query:
config_plus["page"] = query.pop("page")
if "size" in query:
config_plus["size"] = query.pop("size")
if "orderby" in query:
config_plus["orderby"] = query.pop("orderby")
if "like" in query:
config_plus["like"] = query.pop("like")
if "groupby" in query:
config_plus["groupby"] = query.pop("groupby")
count = self.service.Count(query)
lst = []
if self.service.error:
return {"error": self.service.error}
elif count:
lst = self.service.Get_list(query,
obj_update(self.config, config_plus))
if self.service.error:
return {"error": self.service.error}
self.interact_list(ctx, lst)
return {"result": {"list": lst, "count": count}}
查一条数据:
def Get_obj(self, ctx):
query = dict(ctx.query)
config_plus = {}
if "field" in query:
field = query.pop("field")
config_plus["field"] = field
obj = self.service.Get_obj(query, obj_update(self.config, config_plus))
if self.service.error:
return {"error": self.service.error}
if obj:
self.interact_obj(ctx, obj)
return {"result": {"obj": obj}}
免费领取项目源码,请关注❥点赞收藏并私信博主,谢谢~
901

被折叠的 条评论
为什么被折叠?



