摘 要
本毕业设计项目聚焦于构建一套基于Spring Boot框架的企业员工信息管理系统,旨在通过现代信息技术手段优化传统人事管理流程,提升企业管理的效率与精确度。该系统采用MVC设计模式,结合Java编程语言与MySQL数据库,实现了员工信息管理、打卡信息管理、员工请假管理、员工绩效管理、工资信息管理、部门信息管理等功能模块,全面覆盖了企业员工信息的核心管理需求。尤为重要的是项目创新性地在系统中融入了加密算法技术,针对敏感数据如员工个人信息、薪资详情等实施加密存储与传输,有效提升了数据安全性,防范了潜在的信息泄露风险。
经过严格测试与实际应用验证,该系统展现出良好的运行稳定性和用户体验,显著提高了企业员工信息管理的自动化水平,确保了数据的保密性和完整性。本研究不仅为企业提供了一套高效、安全的信息管理工具,也为加密算法在企业管理信息系统中的应用探索了新的路径,对相关领域的研究与实践具有一定的参考价值。
关键词:Spring Boot;企业员工信息管理;加密算法;MVC设计;数据安全
ABSTRACT
This graduation design project focuses on developing an enterprise employee information management system based on the Spring Boot framework. It aims to optimize traditional human resource management processes through modern information technology and enhance the efficiency and accuracy of enterprise management. Utilizing the MVC design pattern, combined with the Java programming language and MySQL database, the system implements functional modules such as employee information management, punch card information management, employee leave management, employee performance management, salary information management, and department information management, comprehensively covering the core management requirements for enterprise employee information. Particularly noteworthy is the innovative integration of encryption algorithm technology into the system, which encrypts and securely transmits sensitive data such as employee personal information and salary details, effectively enhancing data security and preventing potential information leakage risks.
After rigorous testing and practical application verification, the system demonstrates good operational stability and user experience, significantly improving the automation level of enterprise employee information management and ensuring data confidentiality and integrity. This research not only provides enterprises with an efficient and secure information management tool but also explores a new path for the application of encryption algorithms in enterprise management information systems, offering certain reference value for research and practice in related fields.
Keywords: Spring Boot; Enterprise Employee Information Management; Encryption Algorithm; MVC Design; Data Security
目 录
第1章 绪 论
1.1研发背景
随着企业规模的日益扩大和信息技术的迅猛发展,企业员工信息管理面临着前所未有的挑战。传统的信息管理方式不仅效率低下,而且难以保证数据的安全性与完整性。特别是在当前数字化、信息化的大背景下,企业员工信息作为企业的重要资产,其安全性和隐私保护显得尤为重要[1]。因而研发一套基于Spring Boot框架的、融入先进加密算法的企业员工信息管理系统系统显得尤为重要。该系统旨在通过现代化技术手段,实现企业员工信息的高效管理,同时确保敏感数据的加密存储与传输,有效防范信息泄露风险。该系统还能够提供全面的员工信息管理功能,包括员工信息管理、打卡信息管理、员工请假管理、员工绩效管理、工资信息管理、部门信息管理等,以满足企业日常运营中的多元化需求。本毕业设计的研发背景是基于企业对高效、安全信息管理系统的迫切需求,旨在通过技术创新推动企业员工信息管理水平的提升。
1.2研发意义
研发基于Spring Boot框架并融入先进加密算法的企业员工信息管理系统系统,其意义深远。在当前信息化时代背景下,企业员工信息不仅是企业日常运营的基础,更是企业战略规划与决策的重要依据[2]。通过构建这样一套系统能够显著提升企业员工信息管理的效率与精确度,减少人工操作的繁琐与错误,为企业的快速响应与决策提供有力支持。而且加密算法的引入极大增强了数据的安全性,有效保护了员工个人隐私及企业敏感信息,避免了因信息泄露带来的法律风险与经济损失。该系统还能实现信息的集中化、规范化管理,便于企业进行数据分析与挖掘,为人力资源的优化配置与企业文化建设提供数据支撑。本毕业设计的研发不仅顺应了企业信息化管理的趋势,更在提升企业管理效能、保障信息安全、促进企业文化发展等方面具有重要现实意义。
1.3国内现状
在国内,企业员工信息管理系统的发展已历经多个阶段,从最初的手工记录到如今的信息化、智能化管理,取得了显著进步。近年来,随着信息技术的不断革新,越来越多的企业开始采用基于Spring Boot等现代开发框架的系统,以提升管理效率和数据安全性。然而虽然国内在员工信息管理系统的研发上取得了一定成果,但仍面临诸多挑战。一是部分企业由于历史遗留问题和信息化基础薄弱,员工信息管理系统的应用普及程度不高,仍存在信息孤岛、数据不一致等问题。二是随着大数据、云计算等技术的快速发展,如何有效整合和利用这些技术,进一步提升系统的智能化水平和数据安全性,成为当前国内企业员工信息管理系统研发的重要课题。国内在加密算法的应用上虽有所突破,但在员工信息管理系统的具体实现中,如何确保加密算法的有效性和兼容性,仍需进一步探索和实践[3]。
1.4国外现状
国外在企业员工信息管理系统的研发和应用上更为成熟。许多发达国家的企业已经普遍采用先进的信息化管理系统,实现了员工信息的集中化、规范化管理。在Spring Boot等现代开发框架的应用上,国外企业也走在了前列,通过不断优化和升级系统,提升了管理效率和用户体验。在加密算法的应用上,国外企业更加注重数据的安全性和隐私保护,普遍采用了先进的加密算法和技术手段,如AES、RSA等,以确保员工信息的安全传输和存储[4]。国外还涌现出了一批专业的信息安全服务商,为企业提供定制化的信息安全解决方案,进一步提升了企业员工信息管理系统的安全性和可靠性。国外在企业员工信息管理系统的研发和应用上具有较强的先发优势和技术积累,为国内相关领域的研发提供了有益的借鉴和参考。
第2章 相关技术介绍
2.1Java语言
JAVA是一种广泛使用的编程语言因为它能够跨平台性、面向对象特性和强大的安全性而著称。作为企业级应用开发的主流语言之一,Java拥有庞大的开源社区和丰富的类库资源,为开发者提供了强大的支持。Java虚拟机(JVM)的引入,使得Java程序能够在不同操作系统上无缝运行,极大地提高了应用程序的可移植性和兼容性[5]。Java语言内置的垃圾回收机制,有效减轻了开发者在内存管理方面的负担,提升了程序的稳定性和性能。在安全性方面,Java提供了丰富的安全特性和API,如类加载器、安全管理器、加密库等,为构建安全的企业员工信息管理系统提供了坚实的基础[6]。
2.2SpringBoot框架介绍
SpringBoot框架是一个基于Spring的开源框架,旨在简化Spring应用程序的开发和部署流程。它通过提供默认配置和自动化配置,显著减少了开发者的配置负担,使得开发者能够快速构建独立、生产级的Spring应用。SpringBoot框架内嵌了Tomcat等服务器,使得应用程序可以独立运行,无需部署WAR文件,从而简化了部署过程。SpringBoot拥有丰富的生态系统,提供了大量的启动器(Starters)和第三方库支持,帮助开发者快速集成各种常用功能[7]。在安全性方面,SpringBoot框架能够很好地支持各种加密算法,为企业员工信息管理系统提供了有力的安全保障。
2.3MySQL数据库
MySQL它是一款开源的关系型数据库管理系统,因为它高性能、稳定性和易用性而受到研发人员的喜爱。作为企业员工信息管理系统的核心数据存储组件,MySQL提供了强大的数据管理和查询功能,支持复杂的SQL语句和事务处理,确保了数据的完整性和一致性[8]。MySQL支持多种存储引擎,如InnoDB、MyISAM等,满足了不同应用场景下的数据存储需求。MySQL拥有丰富的索引和查询优化技术,能够显著提高数据检索效率,为企业员工信息管理系统的快速响应和高效运行提供了有力保障。
第3章 系统分析
3.1可行性分析
3.1.1技术可行性
基于Spring Boot框架开发企业员工信息管理系统,在技术上是完全可行的。Spring Boot以其简化的配置和高效的开发效率著称,适合快速构建企业级应用。在加密算法方面,Java提供了丰富的加密库,如Bouncy Castle,可以支持对称加密(如AES)和非对称加密(如RSA)。Spring Boot框架中集成的Spring Security模块也提供了强大的安全功能,包括认证、授权和数据加密等。数据库方面,MySQL等关系型数据库管理系统能够提供稳定、高效的数据存储服务。前端技术如Vue.js可以构建用户友好的交互界面,实现前后端分离的开发模式,进一步提高系统的灵活性和可扩展性。从技术角度看,该项目的开发是可行的。
3.1.2经济可行性
开发基于Spring Boot加密算法的企业员工信息管理系统同样具备可行性。Spring Boot框架是开源的,无需支付额外的许可费用。且MySQL等数据库管理系统也有免费版本可供使用,降低了开发成本。在者系统的开发和部署可以利用现有的硬件和基础设施,无需大量投资。对于中小企业而言,这样的系统能够显著提高员工信息管理的效率,降低人力成本,从而实现经济效益的提升。从经济角度看,该项目的开发是经济可行的。
3.1.3操作可行性
基于Spring Boot的企业员工信息管理系统也具备高度的可行性。系统采用分层架构,包括表现层、业务逻辑层和数据访问层,各层之间职责明确,便于维护和扩展。管理员可以通过友好的用户界面轻松管理系统,包括员工信息管理、打卡信息管理、员工请假管理、员工绩效管理、工资信息管理等。普通员工则可以通过系统查看个人信息、打卡信息、请假信息、绩效信息、工资信息等。系统提供了详细的使用说明和培训计划,确保用户能够快速上手并熟练操作。从操作角度看,该系统的开发是可行的。
3.1.4社会可行性
开发基于Spring Boot加密算法的企业员工信息管理系统同样具有重要意义。首先,该系统能够提高企业的运营效率和管理水平,有助于企业更好地应对市场竞争。其次,系统通过加密算法保护员工信息的安全,符合社会对数据安全的普遍关注。此外,系统的开发和部署还能够促进相关产业的发展和就业。因此,从社会角度看,该项目的开发是符合社会需求和趋势的,具备高度的可行性。
3.2系统功能需求
SPRINGBOOT 加密算法的企业员工信息管理系统系统系统包含员工用户、管理员两个角色划分,每个角色对应的主要功能如下:
3.2.1员工用户主要功能
(1)用户注册:点击注册,进入注册页面,填写好账号、密码、确认密码、昵称、邮箱、身份:员工用户、员工工号、员工姓名、身份证号等字段值,点击下方注册按钮,提示注册成功后,系统将自动跳转回到登录页面。
(2)用户登录:管理员审核通过的账号才能登录,首先点击“登录”按钮,输入账号、密码、验证码登录系统,登录时前端会自动校验用户名与密码以及该用户是否审核通过,审核通过的用户输入正确登录成功,输入错误会有提示信息。
(4)员工信息列表:展示员工个人的信息,点击详情可查看员工详情信息,可进行打卡以及请假。
(5)打卡信息管理:展示员工个人所有打卡信息,点击查看打卡详情。
(6)员工请假管理:展示员工个人所有请假信息,点击查看请假详情。
(7)员工绩效管理:展示员工个人所有绩效信息,点击查看个人绩效详情。
(8)工资信息管理:展示员工个人所有工资信息,点击查看个人工资详情。
(9)部门信息管理:展示员工个人所属部门信息,点击查看部门详情。
(10)个人信息:展示个人资料,可以替换头像,编辑昵称跟邮箱等信息,点击提交,修改成功。
(11)修改密码:主要输入原密码、新密码,请确认密码后点击提交修改成功跳转到登录页面,再次登录的话需要用新密码才能登录成功。
3.2.2管理员主要功能
(2)系统用户:主要管理管理员、员工用户,员工用户需要管理员审核通过后才能登录。
(3)员工信息管理:包含员工信息列表跟员工信息添加。员工信息列表可查看所有员工信息,可通过员工工号、部门名称搜索对应员工、查看详情、删除员工信息、导出导出员工信息以及下载导入模板、下载员工档案,以及查看修改员工绩效跟员工工资。员工信息添加可添加新的员工信息。
(4)打卡信息管理:展示打卡信息列表。管理员管理所有员工打卡信息,可查询、删除、导入导打卡信息以及审核员工的打卡信息。
(5)员工请假管理:展示员工请假列表。管理员管理所有员工请假信息,可查询、删除、审核员工的请假信息。
(6)员工绩效管理:展示系统所有员工绩效信息,能查看详情、导入导出绩效信息以及删除绩效信息。
(7)工资信息管理:展示系统所有的员工工资信息,可查看具体员工工资详情信息。
(8)部门信息管理:包含部门信息列表跟部门信息添加。部门信息列表可查看所有部门信息,可通过部门名称、负责人搜索、查看部门详情、删除部门信息。部门信息添加可添加新的部门信息。
(9)权限管理:展示权限列表,管理系统权限。可通过权限名、用户组等查询权限。可修改不同角色权限。
(10)操作日志:展示所有用户操作信息。
3.3非功能性需求分析
在SPRINGBOOT 加密算法的企业员工信息管理系统系统系统的毕业设计中,非功能性需求分析是也是很重要的。它主要关注系统除了基本功能外的其他特性,如安全性、性能、易用性、可维护性等,这些特性对于确保系统的稳定运行和用户满意度至关重要。
表3-1 非功能性需求分析
| 序号 | 非功能性需求 | 需求要求 |
| 1 | 安全性 | 系统需采用先进的加密算法,如AES、RSA等,确保员工信息的机密性和完整性。 系统应实现严格的访问控制和身份验证机制,防止未经授权的访问和数据泄露。 系统还需具备应对网络攻击的能力,如防病毒、防口令猜测和防黑客入侵等,确保系统的稳定运行和数据安全。 |
| 2 | 性能 | 系统需具备高效的数据处理能力,确保在大量员工信息管理和查询时能够快速响应。 系统应优化数据库查询语句,提高数据检索速度; 采用缓存机制减少数据库访问次数,提高系统整体性能。 系统还需具备良好的并发处理能力,确保在高并发场景下仍能稳定运行。 |
| 3 | 易用性 | 系统应采用简洁明了的界面设计,提供直观的操作流程和友好的用户反馈,降低用户的学习成本。 系统应支持多种输入方式和数据格式,提高用户的操作便捷性。 系统还需提供详细的操作指南和帮助文档,确保用户能够轻松上手并熟练使用系统。 |
| 4 | 可维护性 | 系统应采用模块化的设计思想,将各个功能模块独立开来,便于后续的维护和升级。 系统应提供完善的日志记录和异常处理机制,便于开发人员快速定位问题并进行修复。 系统还需具备良好的可扩展性,能够随着企业业务的发展而不断扩展和升级。 |
3.4系统用户用例分析
3.4.1员工用户用例图
SPRINGBOOT 加密算法的企业员工信息管理系统系统中员工用户包含注册、登录、后台首页、员工信息管理、打卡信息管理、员工请假管理、员工绩效管理、工资信息管理、部门信息管理、个人信息、修改密码等功能。员工用户用例图如下所示:

图3-1 员工用户用例图
3.4.2管理员用例图
SPRINGBOOT 加密算法的企业员工信息管理系统系统中管理员包含登录、后台首页、系统用户、员工信息管理、打卡信息管理、员工请假管理、员工绩效管理、工资信息管理、部门信息管理、权限管理、操作日志等功能。管理员用例图如下所示:

图3-2 管理员用例图
第4章 系统设计
4.1功能模块设计
SPRINGBOOT 加密算法的企业员工信息管理系统主要涉及有员工用户、管理员两个角色。其中员工用户包含注册、登录、后台首页、员工信息管理、打卡信息管理、员工请假管理、员工绩效管理、工资信息管理、部门信息管理、个人信息、修改密码等功能;管理员包含登录、后台首页、系统用户、员工信息管理、打卡信息管理、员工请假管理、员工绩效管理、工资信息管理、部门信息管理、权限管理、操作日志等功能。每个角色对应的功能模块如图所示。
图4-1系统功能结构图
4.2数据库设计
4.2.1概念设计
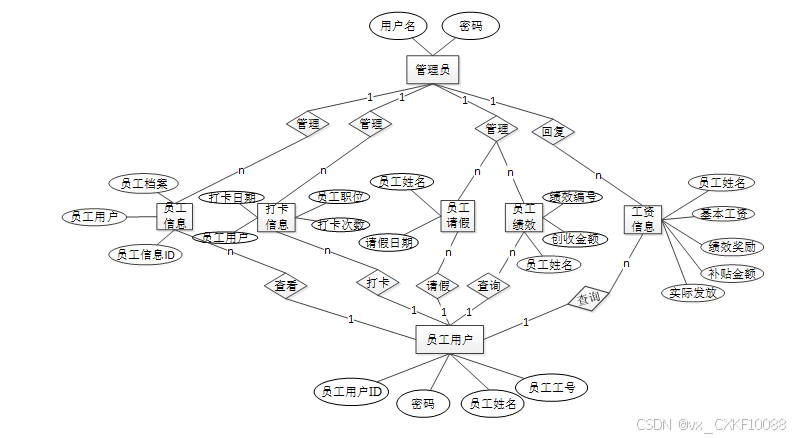
借助先进的系统,ER图使其他用户可以快速轻松地了解系统的功能以及他们之间的关系。SPRINGBOOT 加密算法的企业员工信息管理系统中管理员、员工用户、员工信息、打卡信息、员工请假、员工绩效、工资信息等E-R实体关系图。
图4-2总体ER图
4.2.2逻辑设计
通过上一小节SPRINGBOOT 加密算法的企业员工信息管理系统中总E-R关系图上得出一共需要创建很多个数据表。在此主要罗列几个主要的数据库表结构设计。
介绍了一些根据各类别主要数据库表的设计结构以及基本功能建立数据库表:
表4-1 employee_users (员工用户)
| 编号 | 名称 | 数据类型 | 长度 | 小数位 | 允许空值 | 主键 | 默认值 | 说明 |
| 1 | employee_users_id | int | 10 | 0 | N | Y | 员工用户ID | |
| 2 | employee_id | varchar | 64 | 0 | N | N | 员工工号 | |
| 3 | employee_name | varchar | 64 | 0 | Y | N | 员工姓名 | |
| 4 | id_number | varchar | 255 | 0 | Y | N | 身份证号 | |
| 5 | phone_number | varchar | 64 | 0 | Y | N | 手机号码 | |
| 6 | employee_gender | varchar | 64 | 0 | Y | N | 员工性别 | |
| 7 | examine_state | varchar | 16 | 0 | N | N | 未审核 | 审核状态 |
| 8 | user_id | int | 10 | 0 | N | N | 0 | 用户ID |
| 9 | create_time | datetime | 19 | 0 | N | N | CURRENT_TIMESTAMP | 创建时间 |
| 10 | update_time | timestamp | 19 | 0 | N | N | CURRENT_TIMESTAMP | 更新时间 |
表4-2 employee_information (员工信息)
| 名称 | 数据类型 | 长度 | 小数位 | 允许空值 | 主键 | 默认值 | 说明 | |
| 1 | employee_information_id | int | 10 | 0 | N | Y | 员工信息ID | |
| 2 | employee_users | int | 10 | 0 | Y | N | 0 | 员工用户 |
| 3 | employee_id | varchar | 64 | 0 | Y | N | 员工工号 | |
| 4 | employee_name | varchar | 64 | 0 | Y | N | 员工姓名 | |
| 5 | phone_number | varchar | 64 | 0 | Y | N | 手机号码 | |
| 6 | employee_gender | varchar | 64 | 0 | Y | N | 员工性别 | |
| 7 | id_number | varchar | 64 | 0 | Y | N | 身份证号 | |
| 8 | department_name | varchar | 64 | 0 | Y | N | 部门名称 | |
| 9 | employee_position | varchar | 64 | 0 | Y | N | 员工职位 | |
| 10 | date_of_birth | varchar | 64 | 0 | Y | N | 出生日期 | |
| 11 | basic_salary | double | 9 | 2 | Y | N | 0.00 | 基本工资 |
| 12 | health_status | varchar | 64 | 0 | Y | N | 健康状况 | |
| 13 | personnel_file | varchar | 255 | 0 | Y | N | 人员档案 | |
| 14 | limit_times | int | 10 | 0 | N | N | 0 | 限制次数 |
| 15 | limit_type | tinyint | 4 | 0 | N | N | 1 | 限制次数类型1-每天次,2-总计次 |
| 16 | check_in_information_limit_times | int | 10 | 0 | N | N | 0 | 打卡限制次数 |
| 17 | employee_leave_limit_times | int | 10 | 0 | N | N | 0 | 请假限制次数 |
| 18 | employee_performance_limit_times | int | 10 | 0 | N | N | 0 | 绩效限制次数 |
| 19 | salary_information_limit_times | int | 10 | 0 | N | N | 0 | 工资限制次数 |
| 20 | create_time | datetime | 19 | 0 | N | N | CURRENT_TIMESTAMP | 创建时间 |
| 21 | update_time | timestamp | 19 | 0 | N | N | CURRENT_TIMESTAMP | 更新时间 |
表4-3 check_in_information (打卡信息)
| 编号 | 名称 | 数据类型 | 长度 | 小数位 | 允许空值 | 主键 | 默认值 | 说明 |
| 1 | check_in_information_id | int | 10 | 0 | N | Y | 打卡信息ID | |
| 2 | employee_users | int | 10 | 0 | Y | N | 0 | 员工用户 |
| 3 | employee_id | varchar | 64 | 0 | Y | N | 员工工号 | |
| 4 | employee_name | varchar | 64 | 0 | Y | N | 员工姓名 | |
| 5 | phone_number | varchar | 16 | 0 | Y | N | 手机号码 | |
| 6 | employee_position | varchar | 64 | 0 | Y | N | 员工职位 | |
| 7 | check_in_date | date | 10 | 0 | Y | N | 打卡日期 | |
| 8 | check_in_frequency | varchar | 64 | 0 | N | N | 打卡次数 | |
| 9 | check_in_notes | text | 65535 | 0 | Y | N | 打卡备注 | |
| 10 | examine_state | varchar | 16 | 0 | N | N | 未审核 | 审核状态 |
| 11 | examine_reply | varchar | 16 | 0 | Y | N | 审核回复 | |
| 12 | user_id | int | 10 | 0 | N | N | 0 | 用户ID |
| 13 | create_time | datetime | 19 | 0 | N | N | CURRENT_TIMESTAMP | 创建时间 |
| 14 | update_time | timestamp | 19 | 0 | N | N | CURRENT_TIMESTAMP | 更新时间 |
| 15 | source_table | varchar | 255 | 0 | Y | N | 来源表 | |
| 16 | source_id | int | 10 | 0 | Y | N | 来源ID | |
| 17 | source_user_id | int | 10 | 0 | Y | N | 来源用户 |
表4-4 employee_leave (员工请假)
| 编号 | 名称 | 数据类型 | 长度 | 小数位 | 允许空值 | 主键 | 默认值 | 说明 |
| 1 | employee_leave_id | int | 10 | 0 | N | Y | 员工请假ID | |
| 2 | leave_number | varchar | 64 | 0 | Y | N | 请假编号 | |
| 3 | employee_users | int | 10 | 0 | Y | N | 0 | 员工用户 |
| 4 | employee_id | varchar | 64 | 0 | Y | N | 员工工号 | |
| 5 | employee_name | varchar | 64 | 0 | Y | N | 员工姓名 | |
| 6 | phone_number | varchar | 16 | 0 | Y | N | 手机号码 | |
| 7 | leave_date | date | 10 | 0 | Y | N | 请假日期 | |
| 8 | leave_days | double | 9 | 2 | Y | N | 0.00 | 请假天数 |
| 9 | reason_for_leave | longtext | 2147483647 | 0 | Y | N | 请假原因 | |
| 10 | examine_state | varchar | 16 | 0 | N | N | 未审核 | 审核状态 |
| 11 | examine_reply | varchar | 16 | 0 | Y | N | 审核回复 | |
| 12 | create_time | datetime | 19 | 0 | N | N | CURRENT_TIMESTAMP | 创建时间 |
| 13 | update_time | timestamp | 19 | 0 | N | N | CURRENT_TIMESTAMP | 更新时间 |
| 14 | source_table | varchar | 255 | 0 | Y | N | 来源表 | |
| 15 | source_id | int | 10 | 0 | Y | N | 来源ID | |
| 16 | source_user_id | int | 10 | 0 | Y | N | 来源用户 |
表4-5 employee_performance (员工绩效)
| 编号 | 名称 | 数据类型 | 长度 | 小数位 | 允许空值 | 主键 | 默认值 | 说明 |
| 1 | employee_performance_id | int | 10 | 0 | N | Y | 员工绩效ID | |
| 2 | performance_number | varchar | 64 | 0 | Y | N | 绩效编号 | |
| 3 | employee_users | int | 10 | 0 | Y | N | 0 | 员工用户 |
| 4 | employee_id | varchar | 64 | 0 | Y | N | 员工工号 | |
| 5 | employee_name | varchar | 64 | 0 | Y | N | 员工姓名 | |
| 6 | phone_number | varchar | 16 | 0 | Y | N | 手机号码 | |
| 7 | release_date | date | 10 | 0 | Y | N | 发布日期 | |
| 8 | revenue_generating_amount | double | 9 | 2 | Y | N | 0.00 | 创收金额 |
| 9 | remark | text | 65535 | 0 | Y | N | 备注说明 | |
| 10 | create_time | datetime | 19 | 0 | N | N | CURRENT_TIMESTAMP | 创建时间 |
| 11 | update_time | timestamp | 19 | 0 | N | N | CURRENT_TIMESTAMP | 更新时间 |
| 12 | source_table | varchar | 255 | 0 | Y | N | 来源表 | |
| 13 | source_id | int | 10 | 0 | Y | N | 来源ID | |
| 14 | source_user_id | int | 10 | 0 | Y | N | 来源用户 |
表4-6 salary_information (工资信息)
| 编号 | 名称 | 数据类型 | 长度 | 小数位 | 允许空值 | 主键 | 默认值 | 说明 |
| 1 | salary_information_id | int | 10 | 0 | N | Y | 工资信息ID | |
| 2 | employee_users | int | 10 | 0 | Y | N | 0 | 员工用户 |
| 3 | employee_id | varchar | 64 | 0 | Y | N | 员工工号 | |
| 4 | employee_name | varchar | 64 | 0 | Y | N | 员工姓名 | |
| 5 | phone_number | varchar | 16 | 0 | Y | N | 手机号码 | |
| 6 | basic_salary | double | 9 | 2 | Y | N | 0.00 | 基本工资 |
| 7 | performance_incentives | double | 9 | 2 | Y | N | 0.00 | 绩效奖励 |
| 8 | deduction_part | double | 9 | 2 | Y | N | 0.00 | 扣除部分 |
| 9 | subsidy_amount | double | 9 | 2 | Y | N | 0.00 | 补贴金额 |
| 10 | actual_distribution | double | 9 | 2 | Y | N | 0.00 | 实际发放 |
| 11 | issue_date | date | 10 | 0 | Y | N | 发放日期 | |
| 12 | remarks | text | 65535 | 0 | Y | N | 备注内容 | |
| 13 | create_time | datetime | 19 | 0 | N | N | CURRENT_TIMESTAMP | 创建时间 |
| 14 | update_time | timestamp | 19 | 0 | N | N | CURRENT_TIMESTAMP | 更新时间 |
| 15 | source_table | varchar | 255 | 0 | Y | N | 来源表 | |
| 16 | source_id | int | 10 | 0 | Y | N | 来源ID | |
| 17 | source_user_id | int | 10 | 0 | Y | N | 来源用户 |
表4-7 department_information (部门信息)
| 编号 | 名称 | 数据类型 | 长度 | 小数位 | 允许空值 | 主键 | 默认值 | 说明 |
| 1 | department_information_id | int | 10 | 0 | N | Y | 部门信息ID | |
| 2 | department_name | varchar | 64 | 0 | Y | N | 部门名称 | |
| 3 | department_phone_number | varchar | 16 | 0 | Y | N | 部门电话 | |
| 4 | person_in_charge | varchar | 64 | 0 | Y | N | 负责人 | |
| 5 | department_address | varchar | 64 | 0 | Y | N | 部门地址 | |
| 6 | department_introduction | text | 65535 | 0 | Y | N | 部门介绍 | |
| 7 | create_time | datetime | 19 | 0 | N | N | CURRENT_TIMESTAMP | 创建时间 |
| 8 | update_time | timestamp | 19 | 0 | N | N | CURRENT_TIMESTAMP | 更新时间 |
表4-8 auth (用户权限管理)
| 编号 | 名称 | 数据类型 | 长度 | 小数位 | 允许空值 | 主键 | 默认值 | 说明 |
| 1 | auth_id | int | 10 | 0 | N | Y | 授权ID: | |
| 2 | user_group | varchar | 64 | 0 | Y | N | 用户组: | |
| 3 | mod_name | varchar | 64 | 0 | Y | N | 模块名: | |
| 4 | table_name | varchar | 64 | 0 | Y | N | 表名: | |
| 5 | page_title | varchar | 255 | 0 | Y | N | 页面标题: | |
| 6 | path | varchar | 255 | 0 | Y | N | 路由路径: | |
| 7 | parent | varchar | 64 | 0 | Y | N | 父级菜单 | |
| 8 | parent_sort | int | 10 | 0 | N | N | 0 | 父级菜单排序 |
| 9 | position | varchar | 32 | 0 | Y | N | 位置: | |
| 10 | mode | varchar | 32 | 0 | N | N | _blank | 跳转方式: |
| 11 | add | tinyint | 3 | 0 | N | N | 1 | 是否可增加: |
| 12 | del | tinyint | 3 | 0 | N | N | 1 | 是否可删除: |
| 13 | set | tinyint | 3 | 0 | N | N | 1 | 是否可修改: |
| 14 | get | tinyint | 3 | 0 | N | N | 1 | 是否可查看: |
| 15 | field_add | text | 65535 | 0 | Y | N | 添加字段: | |
| 16 | field_set | text | 65535 | 0 | Y | N | 修改字段: | |
| 17 | field_get | text | 65535 | 0 | Y | N | 查询字段: | |
| 18 | table_nav_name | varchar | 500 | 0 | Y | N | 跨表导航名称: | |
| 19 | table_nav | varchar | 500 | 0 | Y | N | 跨表导航: | |
| 20 | option | text | 65535 | 0 | Y | N | 配置: | |
| 21 | create_time | timestamp | 19 | 0 | N | N | CURRENT_TIMESTAMP | 创建时间: |
| 22 | update_time | timestamp | 19 | 0 | N | N | CURRENT_TIMESTAMP | 更新时间: |
表4-9 operation_log (操作日志表)
| 编号 | 名称 | 数据类型 | 长度 | 小数位 | 允许空值 | 主键 | 默认值 | 说明 |
| 1 | operation_log_id | int | 10 | 0 | N | Y | 操作日志ID | |
| 2 | user_group | varchar | 64 | 0 | Y | N | 用户角色 | |
| 3 | user_name | varchar | 64 | 0 | Y | N | 用户账号 | |
| 4 | routes | varchar | 64 | 0 | Y | N | 模块名称 | |
| 5 | create_time | datetime | 19 | 0 | N | N | CURRENT_TIMESTAMP | 创建时间 |
| 6 | update_time | timestamp | 19 | 0 | N | N | CURRENT_TIMESTAMP | 更新时间 |
第5章 系统实现
5.1员工用户主要功能实现
5.1.1用户注册
员工用户注册:点击注册,进入注册页面,填写好账号、密码、确认密码、昵称、邮箱、身份:员工用户、员工工号、员工姓名、身份证号等字段值,点击下方注册按钮,提示注册成功后,系统将自动跳转回到登录页面。注册界面如下图所示。
图5-1 注册界面
关键代码:
5.1.2用户登录
用户登录:管理员审核通过的账号才能登录,首先点击“登录”按钮,输入账号、密码、验证码登录系统,登录时前端会自动校验用户名与密码以及该用户是否审核通过,审核通过的用户输入正确登录成功,输入错误会有提示信息。登录界面如下图所示。
图5-2 登录界面
关键代码:
5.1.3后台首页
后台首页:主要展示个人打卡信息统计、员工绩效统计。后台首页界面如下图所示。
图5-3 后台首页界面
5.1.4员工信息管理
员工信息管理:员工信息列表:展示员工个人的信息,点击详情可查看员工详情信息,可进行打卡以及请假,打卡不能超过管理员打卡限制次数。员工打卡界面、员工请假界面如下图所示。
图5-4 员工打卡界面
图5-5 员工请假界面
关键代码:
5.1.5个人信息
个人信息:展示个人信息,并可以修改个人信息。个人信息界面如下图所示。
图5-6 个人信息界面
5.2管理员模块主要功能实现
5.2.1员工信息管理
员工信息管理:包含员工信息列表跟员工信息添加。员工信息列表可查看所有员工信息,可通过员工工号、部门名称搜索对应员工、查看详情、删除员工信息、导出导出员工信息以及下载导入模板、下载员工档案,以及查看修改员工绩效跟员工工资。员工信息添加可添加新的员工信息。员工信息导入、员工信息添加、设置员工绩效、设置员工工资如下图所示。
图5-7 员工信息导入界面
图5-8 员工信息添加界面
图5-9设置员工绩效界面
图5-10 设置员工工资界面
关键代码:
5.2.2打卡信息管理
打卡信息管理:展示打卡信息列表。管理员管理所有员工打卡信息,可查询、删除、导入导打卡信息以及审核员工的打卡信息。打卡审核界面如下图所示。
图5-11 打卡审核界面图
5.2.3员工请假管理
员工请假管理:展示员工请假列表。管理员管理所有员工请假信息,可查询、删除、审核员工的请假信息。请假审核界面如下图所示。
图5-12 请假审核界面图
5.2.4部门信息管理
部门信息管理:包含部门信息列表跟部门信息添加。部门信息列表可查看所有部门信息,可通过部门名称、负责人搜索、查看部门详情、删除部门信息。部门信息添加可添加新的部门信息。部门添加界面如下图所示。
图5-13 部门添加界面图
5.2.5权限管理
权限管理:展示权限列表,管理系统权限。可通过权限名、用户组等查询权限。可修改不同角色权限。权限列表界面如下图所示。
图5-14 权限列表界面图
5.2.6操作日志
操作日志:展示所有用户操作信息。操作日志界面如下图所示。
图5-15 操作日志界面图
第6章 系统测试
6.1测试目的
测试是为了发现系统中功能所存在的问题,系统测试是软件开发过程中必不可少的环节之一,它旨在验证整个软件系统是否满足需求规格说明书定义的要求。
6.2测试用例
用户登录功能测试
表6-1 用户登录功能测试表
| 用例名称 | 员工用户登录系统 |
| 目的 | 测试用户通过正确的用户名和密码可否登录功能 |
| 前提 | 未登录的情况下 |
| 测试流程 | 1) 进入登录页面 2) 输入正确的用户名和密码 |
| 预期结果 | 用户名和密码正确的时候,跳转到登录成功界面,反之则显示错误信息,提示重新输入 |
| 实际结果 | 实际结果与预期结果一致 |
查看员工信息功能测试:
表6-2 查看员工信息功能测试表
| 用例名称 | 查看员工信息 |
| 目的 | 测试查看员工信息 |
| 前提 | 用户登录 |
| 测试流程 | 点击员工信息管理 |
| 预期结果 | 可以查看到自己的员工详细信息 |
| 实际结果 | 实际结果与预期结果一致 |
管理员添加员工信息测试:
表6-3 管理员添加员工测试表
| 用例名称 | 管理员添加员工测试用例 |
| 目的 | 测试管理员添加员工功能 |
| 前提 | 用户正常登录情况下 |
| 测试流程 | 1)点击员工信息管理,点击员工信息添加,点击添加按钮,输入相关员工信息 2)点击进行提交。 |
| 预期结果 | 提交以后,该员工信息显示在对应列表中,该员工也可查看对应信息 |
| 实际结果 | 实际结果与预期结果一致 |
表6-4员工信息搜索功能测试表
| 用例名称 | 员工信息搜索测试 |
| 目的 | 测试员工信息搜索功能 |
| 前提 | 无 |
| 测试流程 | 1)在搜索框填入搜索关键字。 2)点击搜索按钮。 |
| 预期结果 | 页面显示包含有搜索关键字的员工信息 |
| 实际结果 | 实际结果与预期结果一致 |
员工信息删除功能测试:
表6-5员工信息删除功能测试表
| 用例名称 | 员工信息删除测试 |
| 目的 | 测试员工信息删除功能 |
| 前提 | 管理员登录—》员工信息管理—》员工信息列表 |
| 测试流程 | 1)选择一个员工信息。 2)点击删除按钮。 |
| 预期结果 | 提示删除成功,员工信息列表不在展示该员工信息 |
| 实际结果 | 实际结果与预期结果一致 |
员工打卡功能测试:
表6-6员工打卡功能测试表
| 用例名称 | 员工打卡测试 |
| 目的 | 测试员工打卡功能 |
| 前提 | 员工用户登录—》员工信息列表 |
| 测试流程 | 1)点击打卡按钮,输入相关打卡信息 2)点击提交按钮。 |
| 预期结果 | 提示提交成功,该员工打卡记录生成,管理员可查看到该打卡信息 |
| 实际结果 | 实际结果与预期结果一致 |
密码修改功能测试:
表6-7密码修改功能测试表
| 用例名称 | 密码修改测试用例 |
| 目的 | 测试管理员密码修改功能 |
| 前提 | 管理员用户正常登录情况下 |
| 测试流程 | 1)管理员密码修改并完成填写。 2)点击进行提交。 |
| 预期结果 | 使用新的密码可以登录 |
| 实际结果 | 实际结果与预期结果一致 |
6.3测试结果
在本次主要测试用户登录、修改密码以及员工添加、查看、搜索、删除、打卡业务流程操作。验证所有操作都能够正常运行,因此能够保证本次设计的,已实现的功能能够正常运行并且相关数据库的信息也同样保存正确。
结 论
本文基于Spring Boot框架,结合先进的加密算法,设计并实现了一套企业员工信息管理系统。该系统成功地将现代软件开发技术和信息安全理念融入到员工信息管理实践中,不仅提高了工作效率,还确保了员工信息的安全性与隐私保护。通过Spring Boot框架的灵活配置与强大功能,系统实现了员工信息的快速录入、高效查询与便捷管理,借助Spring Security等安全组件,系统采用了多种加密算法对数据进行加密存储与传输,有效防止了数据泄露与非法访问,充分展现了技术在提升企业管理水平中的重要作用。
在开发过程中深刻认识到,技术选型与架构设计对于系统的成功至关重要。Spring Boot框架以其简洁、高效的特点,极大地缩短了开发周期,降低了维护成本。而且加密算法的应用不仅提升了系统的安全性,也为后续的系统扩展与升级奠定了坚实的基础。通过本次开发实践,积累了丰富的项目经验和解决问题的能力,对个人未来的职业发展具有重要意义。展望未来,需继续探索开发新技术,不断优化系统性能,为企业提供更优质、更安全的信息管理服务。也期待该系统能在更广泛的领域得到应用与推广,为企业的数字化转型贡献力量。
致 谢
在完成本次 Spring Boot 加密算法的企业员工信息管理系统毕业设计的过程中,我收获了诸多宝贵的经验,也感受到了成长的喜悦,也深刻体会到理论与实践相结合的重要性。随着本论文的圆满结束,我衷心地对在这个过程中向我伸出援手、给予我坚定支持的每一个人表示感谢。在这里我特别感谢我毕设的导师。在整个毕设过程中老师不但给我指明方向也给予我专业的指导,给了我很大的帮助,也让我在探索中不断突破自我不断提升我的专业能力,更让我学会了如何以科学的方法解决问题。导师他对于论文结构的精心指导,确保了我的研究成果得以系统、清晰地呈现
最后我要感谢我的家人和亲朋们。在我为毕业设计忙碌的日子里,他们始终给予我无条件的支持和鼓励。他们的理解让我能够在紧张的学习中保持良好的心态,专注于项目的每一个细节。最后我再次向所有在这个过程中给予我帮助与支持的人们表示最诚挚的感谢。是你们的陪伴与共同努力,让我的毕业设计之旅充满了收获与成长。
参考文献
[1]李灿灿. 企业内部管理系统的设计与实现[D]. 山东大学, 2020. DOI:10.27272/d.cnki.gshdu.2020.003410.
[2]汪涛. 基于SpringBoot和人脸识别的企业考勤管理系统设计与实现[D]. 阜阳师范大学, 2023. DOI:10.27846/d.cnki.gfysf.2023.000144.
[3]刘汀. 基于SpringBoot的微服务体系在企业信息管理系统中的应用 [J]. 信息技术与信息化, 2023, (05): 23-26.
[4]白茹鑫. 基于SpringBoot+SSM框架的企业安全培训管理系统设计与实现 [J]. 现代信息科技, 2024, 8 (01): 44-49. DOI:10.19850/j.cnki.2096-4706.2024.01.009.
[5]徐厚友,梁理,郭昆,等. 基于Vue的安全评价项目管理系统设计与开发 [J/OL]. 工业安全与环保, 1-6[2025-03-08]. http://kns.cnki.net/kcms/detail/42.1640.X.20250306.1814.006.html.
[6]Shao W ,Liu K . Design and Implementation of Online Ordering System Based on SpringBoot [J]. Journal of Big Data and Computing, 2024, 2 (3):
[7]Zhu Y . Contract Management System Based on SpringBoot and Vue [J]. Advances in Computer, Signals and Systems, 2024, 8 (5):
[8]刘慧玲,谭定英,陈平平. 基于SpringBoot和Vue.js的大学生团队管理系统的设计 [J]. 电脑编程技巧与维护, 2024, (03): 120-122. DOI:10.16184/j.cnki.comprg.2024.03.039.
[9]杨晟. 基于SpringBoot的火车票售票管理系统设计 [J]. 无线互联科技, 2024, 21 (05): 61-63.
[10]郭甲天,陈婷,向阳. 一种基于SpringBoot框架校园宿舍管理系统的设计与实现 [J]. 电脑知识与技术, 2024, 20 (07): 37-40. DOI:10.14004/j.cnki.ckt.2024.0444.
[11]石雨昕,关家兴,邹博华,等. 基于SpringBoot微服务架构设计与实现实验室开放课题管理系统 [J]. 实验室检测, 2024, 2 (01): 101-106.
[12]吴伶琳. 基于SpringBoot的客户关系管理系统设计与实现 [J]. 无线互联科技, 2023, 20 (24): 60-62.
[13]吴昊,张丹. 基于SpringBoot框架的大学生网上兼职系统设计与实现 [J]. 电脑知识与技术, 2023, 19 (35): 68-72. DOI:10.14004/j.cnki.ckt.2023.1860.
[14]杨志俊,侯江华. 基于SpringBoot的智慧养老系统设计 [J]. 无线互联科技, 2023, 20 (17): 87-89.
[15]许朕瑀,白云飞,朱艳. 基于Android平台的校园易书APP [J]. 电子制作, 2023, 31 (17): 57-61. DOI:10.16589/j.cnki.cn11-3571/tn.2023.17.029.
[16]李琴,崔名扬,钱奕文,等. 基于SpringBoot的研究生学术档案管理系统开发 [J]. 电脑知识与技术, 2023, 19 (18): 46-48+51. DOI:10.14004/j.cnki.ckt.2023.0900.
[17]阳博,温志萍. 基于SpringBoot的在线协同办公系统设计与实现 [J]. 电脑知识与技术, 2022, 18 (22): 49-51. DOI:10.14004/j.cnki.ckt.2022.1515.
[18]文淑华,黄明源,刘雪帆,等. 基于Flutter和SpringBoot的多平台会议室管理系统 [J]. 实验科学与技术, 2021, 19 (01): 155-160.
[19]马艳夕. 基于SpringBoot与Vue技术的企业电商平台的设计与实现 [J]. 信息与电脑(理论版), 2021, 33 (03): 99-100.
[20]杨锦山,王辉. 基于SpringBoot的项目信息管理系统的设计与实现 [J]. 电子技术与软件工程, 2020, (09): 38-39. DOI:10.20109/j.cnki.etse.2020.09.017.
[21]Ji K ,Chen X ,Qin A , et al. Design and Implementation of Teaching Quality Evaluation System Based on SpringBoot[C]// 西南石油大学(Southwest Petroleum University). 第七届计算与信息科学国际学术会议论文集. Network and Information Center,Southwest Petroleum University;School of Computer Science,Southwest Petroleum University;, 2019: 9.
免费领取项目源码,请关注❥点赞收藏并私信博主,谢谢~
2037

被折叠的 条评论
为什么被折叠?



