目 录
摘要
租房管理系统的设计与实现是基于Django框架的租房管理系统。该系统旨在为用户提供个性化的房屋租赁推荐服务,根据用户的偏好和需求,推荐适合的租房信息。系统采用Django框架开发,利用其强大的数据处理和用户管理功能,实现了用户注册登录、查看房源信息、租客信息管理、租赁合同管理等核心功能。通过对用户的历史浏览和收藏行为进行分析,系统可以给用户推荐符合其需求的房源信息,提高用户的寻找体验。此外,系统还提供了管理员端管理房源信息、用户信息和推荐算法参数等功能,以保证系统的准确性和实用性。经过系统测试和实际应用,验证了系统的稳定性和功能完整性。该系统的研究成果对于提高房屋租赁信息管理和推荐精准度具有重要意义,同时也为Django框架在租房领域的应用提供了一个有益的探索。未来的工作可以进一步完善系统的功能,提升用户体验,拓展系统的适用范围,以满足现在不断增长的租客寻找房源管理需求。
关键词:Django;租房管理系统;房源信息
Abstract
The design and implementation of the rental management system is based on the Django framework. The system aims to provide personalized housing rental recommendation services for users, recommending suitable rental information based on their preferences and needs. The system is developed using the Django framework and utilizes its powerful data processing and user management capabilities to achieve core functions such as user registration and login, viewing property information, tenant information management, and lease contract management. By analyzing users' browsing and bookmarking behavior, the system can recommend housing information that meets their needs, improving their search experience. In addition, the system also provides administrator side management of housing information, user information, and recommendation algorithm parameters to ensure the accuracy and practicality of the system. After system testing and practical application, the stability and functional integrity of the system have been verified. The research results of this system are of great significance for improving the accuracy of housing rental information management and recommendation, and also provide a useful exploration for the application of Django framework in the rental field. Future work can further improve the functionality of the system, enhance user experience, expand the scope of application of the system, and meet the growing demand of tenants seeking property management.
Keywords:Django; Rental management system; Housing information
1 绪论
1.1 研究背景与意义
随着城市化进程的加速和人口流动性的增加,房屋租赁市场逐渐成为一个庞大的产业。然而,传统的房屋租赁管理方式存在着许多问题,如信息不对称、效率低下、管理不规范等。这些问题不仅影响了租赁双方的利益,也制约了整个租赁市场的发展。随着计算机技术和互联网的普及,信息技术在各行各业得到了广泛应用。租房管理系统作为信息技术在租赁行业的应用,具有提高管理效率、降低管理成本、增强信息透明度等优点。因此,开发一款高效、便捷、规范的租房管理系统成为了当前的房屋租赁市场的研究热点。
在西方发达国家,租房管理系统已经较为成熟,尤其是基于 web 应用技术
环竟下的不动产管理信息系统在房产屋管理中的应用日趋完善,其运作模式已经由单个的线性管理转变为跨地区,跨领或的扁平化管理,从而获得了显著的经济和社会效益。在我国,随着国民生活水平的不断提高,居民租房需求的多元化带动了房屋租赁管理的发展,虽然存在着比较多的网站,但房屋租赁信息化管理还不够成熟,不够完善,不能对提高效率、降低成本、共享资源等方面起到至关重要的作用。
计算机技术不断的飞速发展,计算机以及计算机控制的自动处理技术已融入人类社会的各个领域并发挥着越来越重要的作用。当今社会,科学信息技术有了重大的飞跃,为人们的生活、工作、学习带来潜移默化的影响。今天我们使用计算机对房屋租赁信息进行管理,具有手工管理所无法比拟的优点。例如:检索迅速、查找方便、可靠性高、存储量大、保密性好、寿命长、成本低等。这些优点能够极大地提高房屋租赁管理的效率。面对目前的实际状况,迫切需要开发一个简单快捷的系统来适应这些工作。
本文共分为六章,章节内容安排如下:
第一章为引言,此章节对所设计和实现的系统的背景和状况以及意义进行详细的论述以及说明,同时进行了论文整体框架的结构的简要介绍。
第二章为系统需求分析,章节所做的主要的工作是对系统进行了技术、经济和操作方面可行性的分析;对系统实行了总体功能的需求、用例分析。
第三章为系统的设计,主要是对系统的功能结构进行设计,并对系统数据库的概念结构以及物理结构的设计进行了分析。
第四章就是对系统的实现,根据系统功能的划分,分别的对系统所需要实现的前台用户功能和后台管理员功能进行了分析和说明。
第五章:系统测试。主要对系统的部分界面进行测试并对主要功能进行测试
2 租房管理系统分析
系统需求分析是系统开发的一个关键环节,它在系统的设计和实现上起到了一个承上启下的位置。系统需求分析是对所需要做的系统进行一个需求的挖掘,如果分析的准确可以精准的解决现实中碰到的问题。如果分析不到位会影响后期系统的实现。一个系统的优秀程度需求分析也是占据了非常大的比例,如果需求分析不到位,后面的系统设计要实现就是一个偏离导航的设计。
系统可行行分析是对系统对系统可行性进行一个探讨。在探讨系统的可行性上我们主要从技术上的可行性和经济上的可行性以及操作层面的可行性上进行分析,如果三个层面度通过,我们则认为系统是比较可行的。
2.1.1 技术可行性分析
基于Django的租房管理系统在技术上是完全可行的。Django作为一个成熟的Python Web框架,提供了丰富的功能和工具,使得开发人员能够快速构建稳定、高效的Web应用程序。此外,Python作为一种广泛使用的编程语言,具有强大的数据处理和分析能力,可以很好地满足租房管理系统的需求。
开发租房管理系统并不需要投入太多,开发工具、服务器、数据库等,都可以通过网络搜索、下载、安装,只需要一台普通的计算机就可以完成操作,而且在系统功能规划上通过走访调查目前用户对租房管理系统的需求,了解它们对系统具体实现的功能需求,然后进行设计开发,不存在任何开销,因此系统的开发在经济方面是可行的。
在操作方面,基于Django的租房管理系统具有良好的用户友好性和易用性。系统的界面设计应简洁明了,功能模块清晰易懂,使用户能够快速上手。同时,系统应提供完善的用户手册和在线帮助文档,以方便用户更好地理解和使用系统。此外,由于Django提供了强大的后台管理功能,管理员可以通过简单的操作实现对系统的管理和维护。
租房管理系统我划分为了租客用户、房东用户和管理员模块这三大部分。
租客用户模块:
(1)注册登录:游客可以随时进入到系统中,对系统中的信息浏览,但是想要实现房源信息的收藏评论等,就必须有这个系统的账号,如果没有账号的话,可以注册成用户进行相关的操作,同时用户还可以对个人信息以及操作的信息进行管控。
(2)首页:租房管理系统的首页信息包含了首页、交流论坛、新闻资讯、房源信息推荐等。
(3)交流论坛:当用户点击“交流论坛”这一菜单按钮,可以发布交流内容,还可以回复、点赞、收藏论坛里的其他内容;
(4)通知公告:用户可以查看网站公告、关于我们、联系方式、网站介绍等。
(5)新闻资讯:当用户点击“新闻资讯”这一菜单按钮,会显示管理员在后台发布的所有的新闻资讯,可以查看详情,进行收藏、点赞、评论等;
(6)房源信息:当用户点击“房源信息”这一菜单按钮,会显示管理员在后台发布的所有的房源信息,支持通过关键词对房源信息进行搜索,选择需要的房源信息点击可以进入到房源信息详细的介绍界面,在详细界面可以查看到房屋的房屋图片、房屋名称、房屋房型、标签名称、房屋面积、房屋朝向、配套设施、房屋租金、房屋位置、房东电话等信息,同时可以进行点赞、收藏、评论操作;
(7)我的账户:在前台点击“我的”下面的“我的账户”可以对个人资料+密码修改的信息进行管控。
(8)个人中心:在“个人中心”这一菜单下,我们会看到个人首页、租赁订单、租赁合同、信用记录、收藏,用户可以对其进行操作。
房东用户管理模块:
(1)注册登录:房东用户也是通过注册登录进入系统首页。
(2)房源信息管理:房东点击“房源信息”这一菜单按钮,可以进行添加,也可以进行点赞、收藏、评论等操作;
(3)租赁订单管理:房东可以查看租赁订单的详细信息,修改订单状态和备注,上传租赁合同。
(4)租赁合同管理:房东可以查看租赁合同的详细信息。
(5)推荐定价列表:房东查看房屋的推荐定价详情。
管理员管理模块:
- 后台首页:管理员通过账号密码进入后台首页,可以查看到首页信息数据统计表等。
- 系统用户:管理员点击“系统用户”菜单可以对系统中存在的用户进行管理,包含了管理员用户、房东用户和租客用户。
- 标签信息管理:管理员可以对标签分类列表和标签分类添加,可以进行增删改查操作。
- 房源信息管理:管理员可以对房源信息列表和房源信息添加,管理审核房东提交的房源信息。
- 房屋房型管理:管理员可以对房型信息列表和房型信息添加,管理审核房东提交的房型信息。
- 租赁订单管理:管理员可以查看租赁订单列表所有详情,录入合同、信用记录、查看支付状态等,可以进行增删改查操作。
- 租赁合同管理:管理员可以查看租赁合同列表所有详情,可以进行增删改查操作。
- 信用记录管理:管理员可以查看租客信用记录列表所有详情,可以进行增删改查操作。
- 推荐定价管理:管理员可以查看推荐定价列表所有详情,可以进行增删改查操作。
- 系统管理:管理员可以对系统轮播图进行添加设置等。
- 通知公告管理:管理员可以发布和管理通知公告,包括编辑公告内容、设置发布时间等。
- 资源管理:管理员点击“资源管理”菜单能够对其下子菜单新闻资讯和资讯分类的分类进行增删改查。
- 交流管理:管理员点击“资源管理”菜单能够对其下子菜单交流论坛和论坛分类的分类进行增删改查。
租房管理系统的非功能性需求比如租房管理系统的安全性怎么样,可靠性怎么样,性能怎么样,可拓展性怎么样等。具体可以表示在如下3-1表格中:
表3-1租房管理系统非功能需求表
| 安全性 | 主要指租房管理系统数据库的安装,数据库的使用和密码的设定必须合乎规范。 |
| 可靠性 | 可靠性是指租房管理系统能够按照用户提交的指示进行操作,经过测试,可靠性90%以上。 |
| 性能 | 性能是影响租房管理系统占据市场的必要条件,所以性能最好要佳才好。 |
| 可扩展性 | 比如数据库预留多个属性,比如接口的使用等确保了系统的非功能性需求。 |
| 易用性 | 用户只要跟着租房管理系统的页面展示内容进行操作,就可以了。 |
| 可维护性 | 租房管理系统开发的可维护性是非常重要的,经过测试,可维护性没有问题 |
2.3 系统用例分析
租房管理系统的完整UML用例图分别是图2-1和图2-2。
图2-1就是租客用户角色的用例展示。

图2-1 租房管理系统租客用户角色用例图
图2-2就是房东用户的用例展示。

图2-2 租房管理系统房东用户角色用例图
图2-3就是管理员角色的用例展示。

图2-3租房管理系统管理员角色用例图
2.4.1 数据流程
开发租房管理系统最主要的一个目的就是实现用户对房屋的租赁,图2-4就是系统的数据流图。

图2-4房屋租赁数据流程展开图
本章主要通过对租房管理系统的可行性分析、功能需求分析、系统用例分析、系统流程分析,确定整个租房管理系统要实现的功能。同时也为租房管理系统的代码实现和测试提供了标准。
3 租房管理系统总体设计
本章主要讨论的内容包括租房管理系统的功能模块设计、数据库系统设计。
3.1 系统功能模块设计
在上一章节中主要对系统的功能性需求和非功能性需求进行分析,并且根据需求分析了本租房管理系统中的用例。那么接下来就要开始对本租房管理系统的架构、主要功能和数据库开始进行设计。租房管理系统根据前面章节的需求分析得出,其总体设计模块图如图3-1所示。
图3-1 租房管理系统功能模块图
3.1.2用户模块设计
本系统的用户包括管理员和前端用户两种用户模块的功能基本是相同的,用户比管理员多了一个注册功能,所以以用户模块的结构图为例进行分析,用户模块结构图为例进行分析,如下图:

图3-2用户模块结构图
3.1.3 评论管理模块设计
租房管理系统是一个交流性质的公开平台,用户在平台上提交评论,增加用户之间的互动性。但是同时也为了更好的规范评论的内容,给予管理员删除不合适的评论的功能,所以需要专门设计一个评论管理模块,具体的结构图如下:

图3-3评论管理模块结构图
3.1.4房源信息管理模块设计
租房管理系统是中需要存储不少房源信息,其模块功能结构,具体的结构图如下:

图3-4房源信息模块结构图
数据库设计一般包括需求分析、概念模型设计、数据库表建立三大过程,其中需求分析前面章节已经阐述,概念模型设计有概念模型和逻辑结构设计两部分。
3.2.1 数据库概念结构设计
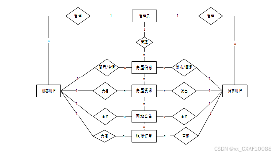
下面是整个租房管理系统中主要的数据库表总E-R实体关系图。

图3-5 租房管理系统总E-R关系图
通过上一小节中租房管理系统中总E-R关系图上得出一共需要创建很多个数据表。在此我主要罗列几个主要的数据库表结构设计。
表access_token (登陆访问时长)
| 编号 | 名称 | 数据类型 | 长度 | 小数位 | 允许空值 | 主键 | 默认值 | 说明 |
| 1 | token_id | int | 10 | 0 | N | Y | 临时访问牌ID | |
| 2 | token | varchar | 64 | 0 | Y | N | 临时访问牌 | |
| 3 | info | text | 65535 | 0 | Y | N | ||
| 4 | maxage | int | 10 | 0 | N | N | 2 | 最大寿命:默认2小时 |
| 5 | create_time | timestamp | 19 | 0 | N | N | CURRENT_TIMESTAMP | 创建时间: |
| 6 | update_time | timestamp | 19 | 0 | N | N | CURRENT_TIMESTAMP | 更新时间: |
| 7 | user_id | int | 10 | 0 | N | N | 0 | 用户编号: |
表article (文章:用于内容管理系统的文章)
| 编号 | 名称 | 数据类型 | 长度 | 小数位 | 允许空值 | 主键 | 默认值 | 说明 |
| 1 | article_id | mediumint | 8 | 0 | N | Y | 文章id:[0,8388607] | |
| 2 | title | varchar | 125 | 0 | N | Y | 标题:[0,125]用于文章和html的title标签中 | |
| 3 | type | varchar | 64 | 0 | N | N | 0 | 文章分类:[0,1000]用来搜索指定类型的文章 |
| 4 | hits | int | 10 | 0 | N | N | 0 | 点击数:[0,1000000000]访问这篇文章的人次 |
| 5 | praise_len | int | 10 | 0 | N | N | 0 | 点赞数 |
| 6 | create_time | timestamp | 19 | 0 | N | N | CURRENT_TIMESTAMP | 创建时间: |
| 7 | update_time | timestamp | 19 | 0 | N | N | CURRENT_TIMESTAMP | 更新时间: |
| 8 | source | varchar | 255 | 0 | Y | N | 来源:[0,255]文章的出处 | |
| 9 | url | varchar | 255 | 0 | Y | N | 来源地址:[0,255]用于跳转到发布该文章的网站 | |
| 10 | tag | varchar | 255 | 0 | Y | N | 标签:[0,255]用于标注文章所属相关内容,多个标签用空格隔开 | |
| 11 | content | longtext | 2147483647 | 0 | Y | N | 正文:文章的主体内容 | |
| 12 | img | varchar | 255 | 0 | Y | N | 封面图 | |
| 13 | description | text | 65535 | 0 | Y | N | 文章描述 |
表article_type (文章分类)
| 编号 | 名称 | 数据类型 | 长度 | 小数位 | 允许空值 | 主键 | 默认值 | 说明 |
| 1 | type_id | smallint | 5 | 0 | N | Y | 分类ID:[0,10000] | |
| 2 | display | smallint | 5 | 0 | N | N | 100 | 显示顺序:[0,1000]决定分类显示的先后顺序 |
| 3 | name | varchar | 16 | 0 | N | N | 分类名称:[2,16] | |
| 4 | father_id | smallint | 5 | 0 | N | N | 0 | 上级分类ID:[0,32767] |
| 5 | description | varchar | 255 | 0 | Y | N | 描述:[0,255]描述该分类的作用 | |
| 6 | icon | text | 65535 | 0 | Y | N | 分类图标: | |
| 7 | url | varchar | 255 | 0 | Y | N | 外链地址:[0,255]如果该分类是跳转到其他网站的情况下,就在该URL上设置 | |
| 8 | create_time | timestamp | 19 | 0 | N | N | CURRENT_TIMESTAMP | 创建时间: |
| 9 | update_time | timestamp | 19 | 0 | N | N | CURRENT_TIMESTAMP | 更新时间: |
表auth (用户权限管理)
| 编号 | 名称 | 数据类型 | 长度 | 小数位 | 允许空值 | 主键 | 默认值 | 说明 |
| 1 | auth_id | int | 10 | 0 | N | Y | 授权ID: | |
| 2 | user_group | varchar | 64 | 0 | Y | N | 用户组: | |
| 3 | mod_name | varchar | 64 | 0 | Y | N | 模块名: | |
| 4 | table_name | varchar | 64 | 0 | Y | N | 表名: | |
| 5 | page_title | varchar | 255 | 0 | Y | N | 页面标题: | |
| 6 | path | varchar | 255 | 0 | Y | N | 路由路径: | |
| 7 | parent | varchar | 64 | 0 | Y | N | 父级菜单 | |
| 8 | parent_sort | int | 10 | 0 | N | N | 0 | 父级菜单排序 |
| 9 | position | varchar | 32 | 0 | Y | N | 位置: | |
| 10 | mode | varchar | 32 | 0 | N | N | _blank | 跳转方式: |
| 11 | add | tinyint | 3 | 0 | N | N | 1 | 是否可增加: |
| 12 | del | tinyint | 3 | 0 | N | N | 1 | 是否可删除: |
| 13 | set | tinyint | 3 | 0 | N | N | 1 | 是否可修改: |
| 14 | get | tinyint | 3 | 0 | N | N | 1 | 是否可查看: |
| 15 | field_add | text | 65535 | 0 | Y | N | 添加字段: | |
| 16 | field_set | text | 65535 | 0 | Y | N | 修改字段: | |
| 17 | field_get | text | 65535 | 0 | Y | N | 查询字段: | |
| 18 | table_nav_name | varchar | 500 | 0 | Y | N | 跨表导航名称: | |
| 19 | table_nav | varchar | 500 | 0 | Y | N | 跨表导航: | |
| 20 | option | text | 65535 | 0 | Y | N | 配置: | |
| 21 | create_time | timestamp | 19 | 0 | N | N | CURRENT_TIMESTAMP | 创建时间: |
| 22 | update_time | timestamp | 19 | 0 | N | N | CURRENT_TIMESTAMP | 更新时间: |
表code_token
| 编号 | 名称 | 数据类型 | 长度 | 小数位 | 允许空值 | 主键 | 默认值 | 说明 |
| 1 | code_token_id | int | 10 | 0 | N | Y | ||
| 2 | token | varchar | 255 | 0 | Y | N | ||
| 3 | code | varchar | 255 | 0 | Y | N | 验证码 | |
| 4 | expire_time | timestamp | 19 | 0 | N | N | CURRENT_TIMESTAMP | 失效时间 |
| 5 | create_time | timestamp | 19 | 0 | N | N | CURRENT_TIMESTAMP | 创建时间 |
| 6 | update_time | timestamp | 19 | 0 | N | N | CURRENT_TIMESTAMP | 更新时间: |
表collect (收藏)
| 编号 | 名称 | 数据类型 | 长度 | 小数位 | 允许空值 | 主键 | 默认值 | 说明 |
| 1 | collect_id | int | 10 | 0 | N | Y | 收藏ID: | |
| 2 | user_id | int | 10 | 0 | N | N | 0 | 收藏人ID: |
| 3 | source_table | varchar | 255 | 0 | Y | N | 来源表: | |
| 4 | source_field | varchar | 255 | 0 | Y | N | 来源字段: | |
| 5 | source_id | int | 10 | 0 | N | N | 0 | 来源ID: |
| 6 | title | varchar | 255 | 0 | Y | N | 标题: | |
| 7 | img | varchar | 255 | 0 | Y | N | 封面: | |
| 8 | create_time | timestamp | 19 | 0 | N | N | CURRENT_TIMESTAMP | 创建时间: |
| 9 | update_time | timestamp | 19 | 0 | N | N | CURRENT_TIMESTAMP | 更新时间: |
表comment (评论)
| 编号 | 名称 | 数据类型 | 长度 | 小数位 | 允许空值 | 主键 | 默认值 | 说明 |
| 1 | comment_id | int | 10 | 0 | N | Y | 评论ID: | |
| 2 | user_id | int | 10 | 0 | N | N | 0 | 评论人ID: |
| 3 | reply_to_id | int | 10 | 0 | N | N | 0 | 回复评论ID:空为0 |
| 4 | content | longtext | 2147483647 | 0 | Y | N | 内容: | |
| 5 | nickname | varchar | 255 | 0 | Y | N | 昵称: | |
| 6 | avatar | varchar | 255 | 0 | Y | N | 头像地址:[0,255] | |
| 7 | create_time | timestamp | 19 | 0 | N | N | CURRENT_TIMESTAMP | 创建时间: |
| 8 | update_time | timestamp | 19 | 0 | N | N | CURRENT_TIMESTAMP | 更新时间: |
| 9 | source_table | varchar | 255 | 0 | Y | N | 来源表: | |
| 10 | source_field | varchar | 255 | 0 | Y | N | 来源字段: | |
| 11 | source_id | int | 10 | 0 | N | N | 0 | 来源ID: |
表credit_record (信用记录)
| 编号 | 名称 | 数据类型 | 长度 | 小数位 | 允许空值 | 主键 | 默认值 | 说明 |
| 1 | credit_record_id | int | 10 | 0 | N | Y | 信用记录ID | |
| 2 | order_number | varchar | 64 | 0 | Y | N | 订单编号 | |
| 3 | house_name | varchar | 64 | 0 | Y | N | 房屋名称 | |
| 4 | house_type | varchar | 64 | 0 | Y | N | 房屋房型 | |
| 5 | house_rent | double | 9 | 2 | Y | N | 0.00 | 房屋租金 |
| 6 | tenant_user | int | 10 | 0 | Y | N | 0 | 租客用户 |
| 7 | tenant_name | varchar | 64 | 0 | Y | N | 租客姓名 | |
| 8 | tenants_phone_number | varchar | 64 | 0 | Y | N | 租客电话 | |
| 9 | id_number | varchar | 64 | 0 | Y | N | 身份证号 | |
| 10 | record_date | date | 10 | 0 | Y | N | 记录日期 | |
| 11 | record_content | text | 65535 | 0 | Y | N | 记录内容 | |
| 12 | create_time | datetime | 19 | 0 | N | N | CURRENT_TIMESTAMP | 创建时间 |
| 13 | update_time | timestamp | 19 | 0 | N | N | CURRENT_TIMESTAMP | 更新时间 |
| 14 | source_table | varchar | 255 | 0 | Y | N | 来源表 | |
| 15 | source_id | int | 10 | 0 | Y | N | 来源ID | |
| 16 | source_user_id | int | 10 | 0 | Y | N | 来源用户 |
表forum (论坛)
| 编号 | 名称 | 数据类型 | 长度 | 小数位 | 允许空值 | 主键 | 默认值 | 说明 |
| 1 | forum_id | mediumint | 8 | 0 | N | Y | 论坛id | |
| 2 | display | smallint | 5 | 0 | N | N | 100 | 排序 |
| 3 | user_id | mediumint | 8 | 0 | N | N | 0 | 用户ID |
| 4 | nickname | varchar | 16 | 0 | Y | N | 昵称:[0,16] | |
| 5 | praise_len | int | 10 | 0 | Y | N | 0 | 点赞数 |
| 6 | hits | int | 10 | 0 | N | N | 0 | 访问数 |
| 7 | title | varchar | 125 | 0 | N | N | 标题 | |
| 8 | keywords | varchar | 125 | 0 | Y | N | 关键词 | |
| 9 | description | varchar | 255 | 0 | Y | N | 描述 | |
| 10 | url | varchar | 255 | 0 | Y | N | 来源地址 | |
| 11 | tag | varchar | 255 | 0 | Y | N | 标签 | |
| 12 | img | text | 65535 | 0 | Y | N | 封面图 | |
| 13 | content | longtext | 2147483647 | 0 | Y | N | 正文 | |
| 14 | create_time | timestamp | 19 | 0 | N | N | CURRENT_TIMESTAMP | 创建时间: |
| 15 | update_time | timestamp | 19 | 0 | N | N | CURRENT_TIMESTAMP | 更新时间: |
| 16 | avatar | varchar | 255 | 0 | Y | N | 发帖人头像: | |
| 17 | type | varchar | 64 | 0 | N | N | 0 | 论坛分类:[0,1000]用来搜索指定类型的论坛帖 |
| 18 | istop | int | 10 | 0 | N | N | 0 | 是否置顶 |
表forum_type (论坛分类)
| 编号 | 名称 | 数据类型 | 长度 | 小数位 | 允许空值 | 主键 | 默认值 | 说明 |
| 1 | type_id | smallint | 5 | 0 | N | Y | 分类ID:[0,10000] | |
| 2 | name | varchar | 16 | 0 | N | N | 分类名称:[2,16] | |
| 3 | description | varchar | 255 | 0 | Y | N | 描述:[0,255]描述该分类的作用 | |
| 4 | url | varchar | 255 | 0 | Y | N | 外链地址:[0,255]如果该分类是跳转到其他网站的情况下,就在该URL上设置 | |
| 5 | father_id | smallint | 5 | 0 | N | N | 0 | 上级分类ID:[0,32767] |
| 6 | icon | varchar | 255 | 0 | Y | N | 分类图标: | |
| 7 | create_time | timestamp | 19 | 0 | N | N | CURRENT_TIMESTAMP | 创建时间: |
| 8 | update_time | timestamp | 19 | 0 | N | N | CURRENT_TIMESTAMP | 更新时间: |
表hits (用户点击)
| 编号 | 名称 | 数据类型 | 长度 | 小数位 | 允许空值 | 主键 | 默认值 | 说明 |
| 1 | hits_id | int | 10 | 0 | N | Y | 点赞ID: | |
| 2 | user_id | int | 10 | 0 | N | N | 0 | 点赞人: |
| 3 | create_time | timestamp | 19 | 0 | N | N | CURRENT_TIMESTAMP | 创建时间: |
| 4 | update_time | timestamp | 19 | 0 | N | N | CURRENT_TIMESTAMP | 更新时间: |
| 5 | source_table | varchar | 255 | 0 | Y | N | 来源表: | |
| 6 | source_field | varchar | 255 | 0 | Y | N | 来源字段: | |
| 7 | source_id | int | 10 | 0 | N | N | 0 | 来源ID: |
表house_type (房屋房型)
| 编号 | 名称 | 数据类型 | 长度 | 小数位 | 允许空值 | 主键 | 默认值 | 说明 |
| 1 | house_type_id | int | 10 | 0 | N | Y | 房屋房型ID | |
| 2 | house_type | varchar | 64 | 0 | Y | N | 房屋房型 | |
| 3 | create_time | datetime | 19 | 0 | N | N | CURRENT_TIMESTAMP | 创建时间 |
| 4 | update_time | timestamp | 19 | 0 | N | N | CURRENT_TIMESTAMP | 更新时间 |
表landlord_user (房东用户)
| 编号 | 名称 | 数据类型 | 长度 | 小数位 | 允许空值 | 主键 | 默认值 | 说明 |
| 1 | landlord_user_id | int | 10 | 0 | N | Y | 房东用户ID | |
| 2 | landlords_name | varchar | 64 | 0 | Y | N | 房东姓名 | |
| 3 | landlords_gender | varchar | 64 | 0 | Y | N | 房东性别 | |
| 4 | landlords_phone_number | varchar | 16 | 0 | Y | N | 房东电话 | |
| 5 | id_number | varchar | 255 | 0 | Y | N | 身份证号 | |
| 6 | examine_state | varchar | 16 | 0 | N | N | 已通过 | 审核状态 |
| 7 | user_id | int | 10 | 0 | N | N | 0 | 用户ID |
| 8 | create_time | datetime | 19 | 0 | N | N | CURRENT_TIMESTAMP | 创建时间 |
| 9 | update_time | timestamp | 19 | 0 | N | N | CURRENT_TIMESTAMP | 更新时间 |
表lease_agreement (租赁合同)
| 编号 | 名称 | 数据类型 | 长度 | 小数位 | 允许空值 | 主键 | 默认值 | 说明 |
| 1 | lease_agreement_id | int | 10 | 0 | N | Y | 租赁合同ID | |
| 2 | order_number | varchar | 64 | 0 | Y | N | 订单编号 | |
| 3 | house_name | varchar | 64 | 0 | Y | N | 房屋名称 | |
| 4 | house_type | varchar | 64 | 0 | Y | N | 房屋房型 | |
| 5 | house_area | varchar | 64 | 0 | Y | N | 房屋面积 | |
| 6 | house_orientation | varchar | 64 | 0 | Y | N | 房屋朝向 | |
| 7 | house_rent | double | 9 | 2 | Y | N | 0.00 | 房屋租金 |
| 8 | location_of_the_house | varchar | 64 | 0 | Y | N | 房屋位置 | |
| 9 | landlord_user | int | 10 | 0 | Y | N | 0 | 房东用户 |
| 10 | landlords_phone_number | varchar | 64 | 0 | Y | N | 房东电话 | |
| 11 | tenant_user | int | 10 | 0 | Y | N | 0 | 租客用户 |
| 12 | tenant_name | varchar | 64 | 0 | Y | N | 租客姓名 | |
| 13 | tenants_phone_number | varchar | 64 | 0 | Y | N | 租客电话 | |
| 14 | id_number | varchar | 64 | 0 | Y | N | 身份证号 | |
| 15 | start_date | date | 10 | 0 | Y | N | 开始日期 | |
| 16 | end_date | date | 10 | 0 | Y | N | 结束日期 | |
| 17 | appendices_of_a_contract | varchar | 255 | 0 | Y | N | 合同附件 | |
| 18 | contract_remarks | text | 65535 | 0 | Y | N | 合同备注 | |
| 19 | create_time | datetime | 19 | 0 | N | N | CURRENT_TIMESTAMP | 创建时间 |
| 20 | update_time | timestamp | 19 | 0 | N | N | CURRENT_TIMESTAMP | 更新时间 |
| 21 | source_table | varchar | 255 | 0 | Y | N | 来源表 | |
| 22 | source_id | int | 10 | 0 | Y | N | 来源ID | |
| 23 | source_user_id | int | 10 | 0 | Y | N | 来源用户 |
表notice (公告)
| 编号 | 名称 | 数据类型 | 长度 | 小数位 | 允许空值 | 主键 | 默认值 | 说明 |
| 1 | notice_id | mediumint | 8 | 0 | N | Y | 公告id: | |
| 2 | title | varchar | 125 | 0 | N | N | 标题: | |
| 3 | content | longtext | 2147483647 | 0 | Y | N | 正文: | |
| 4 | create_time | timestamp | 19 | 0 | N | N | CURRENT_TIMESTAMP | 创建时间: |
| 5 | update_time | timestamp | 19 | 0 | N | N | CURRENT_TIMESTAMP | 更新时间: |
表praise (点赞)
| 编号 | 名称 | 数据类型 | 长度 | 小数位 | 允许空值 | 主键 | 默认值 | 说明 |
| 1 | praise_id | int | 10 | 0 | N | Y | 点赞ID: | |
| 2 | user_id | int | 10 | 0 | N | N | 0 | 点赞人: |
| 3 | create_time | timestamp | 19 | 0 | N | N | CURRENT_TIMESTAMP | 创建时间: |
| 4 | update_time | timestamp | 19 | 0 | N | N | CURRENT_TIMESTAMP | 更新时间: |
| 5 | source_table | varchar | 255 | 0 | Y | N | 来源表: | |
| 6 | source_field | varchar | 255 | 0 | Y | N | 来源字段: | |
| 7 | source_id | int | 10 | 0 | N | N | 0 | 来源ID: |
| 8 | status | bit | 1 | 0 | N | N | 1 | 点赞状态:1为点赞,0已取消 |
表property_information (房源信息)
| 编号 | 名称 | 数据类型 | 长度 | 小数位 | 允许空值 | 主键 | 默认值 | 说明 |
| 1 | property_information_id | int | 10 | 0 | N | Y | 房源信息ID | |
| 2 | house_name | varchar | 64 | 0 | Y | N | 房屋名称 | |
| 3 | house_type | varchar | 64 | 0 | Y | N | 房屋房型 | |
| 4 | tag_name | varchar | 64 | 0 | Y | N | 标签名称 | |
| 5 | house_area | varchar | 64 | 0 | Y | N | 房屋面积 | |
| 6 | house_orientation | varchar | 64 | 0 | Y | N | 房屋朝向 | |
| 7 | supporting_facilities | varchar | 64 | 0 | Y | N | 配套设施 | |
| 8 | house_rent | double | 9 | 2 | Y | N | 0.00 | 房屋租金 |
| 9 | location_of_the_house | varchar | 64 | 0 | Y | N | 房屋位置 | |
| 10 | landlord_user | int | 10 | 0 | Y | N | 0 | 房东用户 |
| 11 | landlords_phone_number | varchar | 64 | 0 | Y | N | 房东电话 | |
| 12 | house_pictures | varchar | 255 | 0 | Y | N | 房屋图片 | |
| 13 | house_introduction | longtext | 2147483647 | 0 | Y | N | 房屋介绍 | |
| 14 | hits | int | 10 | 0 | N | N | 0 | 点击数 |
| 15 | praise_len | int | 10 | 0 | N | N | 0 | 点赞数 |
| 16 | recommend | int | 10 | 0 | N | N | 0 | 智能推荐 |
| 17 | rental_order_limit_times | int | 10 | 0 | N | N | 0 | 租赁限制次数 |
| 18 | recommended_pricing_limit_times | int | 10 | 0 | N | N | 0 | 定价限制次数 |
| 19 | create_time | datetime | 19 | 0 | N | N | CURRENT_TIMESTAMP | 创建时间 |
| 20 | update_time | timestamp | 19 | 0 | N | N | CURRENT_TIMESTAMP | 更新时间 |
表recommended_pricing (推荐定价)
| 编号 | 名称 | 数据类型 | 长度 | 小数位 | 允许空值 | 主键 | 默认值 | 说明 |
| 1 | recommended_pricing_id | int | 10 | 0 | N | Y | 推荐定价ID | |
| 2 | house_name | varchar | 64 | 0 | Y | N | 房屋名称 | |
| 3 | house_type | varchar | 64 | 0 | Y | N | 房屋房型 | |
| 4 | house_area | varchar | 64 | 0 | Y | N | 房屋面积 | |
| 5 | house_orientation | varchar | 64 | 0 | Y | N | 房屋朝向 | |
| 6 | supporting_facilities | varchar | 64 | 0 | Y | N | 配套设施 | |
| 7 | location_of_the_house | varchar | 64 | 0 | Y | N | 房屋位置 | |
| 8 | landlord_user | int | 10 | 0 | Y | N | 0 | 房东用户 |
| 9 | recommended_content | text | 65535 | 0 | Y | N | 推荐内容 | |
| 10 | create_time | datetime | 19 | 0 | N | N | CURRENT_TIMESTAMP | 创建时间 |
| 11 | update_time | timestamp | 19 | 0 | N | N | CURRENT_TIMESTAMP | 更新时间 |
| 12 | source_table | varchar | 255 | 0 | Y | N | 来源表 | |
| 13 | source_id | int | 10 | 0 | Y | N | 来源ID | |
| 14 | source_user_id | int | 10 | 0 | Y | N | 来源用户 |
表rental_order (租赁订单)
| 编号 | 名称 | 数据类型 | 长度 | 小数位 | 允许空值 | 主键 | 默认值 | 说明 |
| 1 | rental_order_id | int | 10 | 0 | N | Y | 租赁订单ID | |
| 2 | order_number | varchar | 64 | 0 | Y | N | 订单编号 | |
| 3 | house_name | varchar | 64 | 0 | Y | N | 房屋名称 | |
| 4 | house_type | varchar | 64 | 0 | Y | N | 房屋房型 | |
| 5 | house_area | varchar | 64 | 0 | Y | N | 房屋面积 | |
| 6 | house_orientation | varchar | 64 | 0 | Y | N | 房屋朝向 | |
| 7 | house_rent | double | 9 | 2 | Y | N | 0.00 | 房屋租金 |
| 8 | location_of_the_house | varchar | 64 | 0 | Y | N | 房屋位置 | |
| 9 | landlord_user | int | 10 | 0 | Y | N | 0 | 房东用户 |
| 10 | landlords_phone_number | varchar | 64 | 0 | Y | N | 房东电话 | |
| 11 | tenant_user | int | 10 | 0 | Y | N | 0 | 租客用户 |
| 12 | tenant_name | varchar | 64 | 0 | Y | N | 租客姓名 | |
| 13 | tenants_phone_number | varchar | 64 | 0 | Y | N | 租客电话 | |
| 14 | id_number | varchar | 64 | 0 | Y | N | 身份证号 | |
| 15 | order_date | date | 10 | 0 | Y | N | 订单日期 | |
| 16 | lease_months | double | 9 | 2 | Y | N | 0.00 | 租赁月数 |
| 17 | total_order_price | double | 9 | 2 | Y | N | 0.00 | 订单总价 |
| 18 | lease_remarks | text | 65535 | 0 | Y | N | 租赁备注 | |
| 19 | order_status | varchar | 64 | 0 | Y | N | 订单状态 | |
| 20 | order_remarks | text | 65535 | 0 | Y | N | 订单备注 | |
| 21 | pay_state | varchar | 16 | 0 | N | N | 未支付 | 支付状态 |
| 22 | pay_type | varchar | 16 | 0 | Y | N | 支付类型: 微信、支付宝、网银 | |
| 23 | lease_agreement_limit_times | int | 10 | 0 | N | N | 0 | 录入合同限制次数 |
| 24 | credit_record_limit_times | int | 10 | 0 | N | N | 0 | 信用记录限制次数 |
| 25 | create_time | datetime | 19 | 0 | N | N | CURRENT_TIMESTAMP | 创建时间 |
| 26 | update_time | timestamp | 19 | 0 | N | N | CURRENT_TIMESTAMP | 更新时间 |
| 27 | source_table | varchar | 255 | 0 | Y | N | 来源表 | |
| 28 | source_id | int | 10 | 0 | Y | N | 来源ID | |
| 29 | source_user_id | int | 10 | 0 | Y | N | 来源用户 |
表schedule (日程管理)
| 编号 | 名称 | 数据类型 | 长度 | 小数位 | 允许空值 | 主键 | 默认值 | 说明 |
| 1 | schedule_id | smallint | 5 | 0 | N | Y | 日程ID:[0,32767] | |
| 2 | content | varchar | 255 | 0 | Y | N | 日程内容 | |
| 3 | scheduled_time | datetime | 19 | 0 | Y | N | 计划时间 | |
| 4 | user_id | int | 10 | 0 | N | N | 用户id | |
| 5 | create_time | datetime | 19 | 0 | Y | N | 创建时间 | |
| 6 | update_time | datetime | 19 | 0 | Y | N | 更新时间 |
表score (评分)
| 编号 | 名称 | 数据类型 | 长度 | 小数位 | 允许空值 | 主键 | 默认值 | 说明 |
| 1 | score_id | int | 10 | 0 | N | Y | 评分ID: | |
| 2 | user_id | int | 10 | 0 | N | N | 0 | 评分人: |
| 3 | nickname | varchar | 64 | 0 | Y | N | 昵称: | |
| 4 | score_num | double | 5 | 2 | N | N | 0.00 | 评分: |
| 5 | create_time | timestamp | 19 | 0 | N | N | CURRENT_TIMESTAMP | 创建时间: |
| 6 | update_time | timestamp | 19 | 0 | N | N | CURRENT_TIMESTAMP | 更新时间: |
| 7 | source_table | varchar | 255 | 0 | Y | N | 来源表: | |
| 8 | source_field | varchar | 255 | 0 | Y | N | 来源字段: | |
| 9 | source_id | int | 10 | 0 | N | N | 0 | 来源ID: |
表slides (轮播图)
| 编号 | 名称 | 数据类型 | 长度 | 小数位 | 允许空值 | 主键 | 默认值 | 说明 |
| 1 | slides_id | int | 10 | 0 | N | Y | 轮播图ID: | |
| 2 | title | varchar | 64 | 0 | Y | N | 标题: | |
| 3 | content | varchar | 255 | 0 | Y | N | 内容: | |
| 4 | url | varchar | 255 | 0 | Y | N | 链接: | |
| 5 | img | varchar | 255 | 0 | Y | N | 轮播图: | |
| 6 | hits | int | 10 | 0 | N | N | 0 | 点击量: |
| 7 | create_time | timestamp | 19 | 0 | N | N | CURRENT_TIMESTAMP | 创建时间: |
| 8 | update_time | timestamp | 19 | 0 | N | N | CURRENT_TIMESTAMP | 更新时间: |
表tag_information (标签信息)
| 编号 | 名称 | 数据类型 | 长度 | 小数位 | 允许空值 | 主键 | 默认值 | 说明 |
| 1 | tag_information_id | int | 10 | 0 | N | Y | 标签信息ID | |
| 2 | tag_name | varchar | 64 | 0 | Y | N | 标签名称 | |
| 3 | create_time | datetime | 19 | 0 | N | N | CURRENT_TIMESTAMP | 创建时间 |
| 4 | update_time | timestamp | 19 | 0 | N | N | CURRENT_TIMESTAMP | 更新时间 |
表tenant_user (租客用户)
| 编号 | 名称 | 数据类型 | 长度 | 小数位 | 允许空值 | 主键 | 默认值 | 说明 |
| 1 | tenant_user_id | int | 10 | 0 | N | Y | 租客用户ID | |
| 2 | tenant_name | varchar | 64 | 0 | Y | N | 租客姓名 | |
| 3 | tenant_gender | varchar | 64 | 0 | Y | N | 租客性别 | |
| 4 | tenants_phone_number | varchar | 16 | 0 | Y | N | 租客电话 | |
| 5 | occupational_label | varchar | 64 | 0 | Y | N | 职业标签 | |
| 6 | id_number | varchar | 255 | 0 | Y | N | 身份证号 | |
| 7 | examine_state | varchar | 16 | 0 | N | N | 已通过 | 审核状态 |
| 8 | user_id | int | 10 | 0 | N | N | 0 | 用户ID |
| 9 | create_time | datetime | 19 | 0 | N | N | CURRENT_TIMESTAMP | 创建时间 |
| 10 | update_time | timestamp | 19 | 0 | N | N | CURRENT_TIMESTAMP | 更新时间 |
表upload (文件上传)
| 编号 | 名称 | 数据类型 | 长度 | 小数位 | 允许空值 | 主键 | 默认值 | 说明 |
| 1 | upload_id | int | 10 | 0 | N | Y | 上传ID | |
| 2 | name | varchar | 64 | 0 | Y | N | 文件名 | |
| 3 | path | varchar | 255 | 0 | Y | N | 访问路径 | |
| 4 | file | varchar | 255 | 0 | Y | N | 文件路径 | |
| 5 | display | varchar | 255 | 0 | Y | N | 显示顺序 | |
| 6 | father_id | int | 10 | 0 | Y | N | 0 | 父级ID |
| 7 | dir | varchar | 255 | 0 | Y | N | 文件夹 | |
| 8 | type | varchar | 32 | 0 | Y | N | 文件类型 |
表user (用户账户:用于保存用户登录信息)
| 编号 | 名称 | 数据类型 | 长度 | 小数位 | 允许空值 | 主键 | 默认值 | 说明 |
| 1 | user_id | int | 10 | 0 | N | Y | 用户ID:[0,8388607]用户获取其他与用户相关的数据 | |
| 2 | state | smallint | 5 | 0 | N | N | 1 | 账户状态:[0,10](1可用|2异常|3已冻结|4已注销) |
| 3 | user_group | varchar | 32 | 0 | Y | N | 所在用户组:[0,32767]决定用户身份和权限 | |
| 4 | login_time | timestamp | 19 | 0 | N | N | CURRENT_TIMESTAMP | 上次登录时间: |
| 5 | phone | varchar | 11 | 0 | Y | N | 手机号码:[0,11]用户的手机号码,用于找回密码时或登录时 | |
| 6 | phone_state | smallint | 5 | 0 | N | N | 0 | 手机认证:[0,1](0未认证|1审核中|2已认证) |
| 7 | username | varchar | 16 | 0 | N | N | 用户名:[0,16]用户登录时所用的账户名称 | |
| 8 | nickname | varchar | 16 | 0 | Y | N | 昵称:[0,16] | |
| 9 | password | varchar | 64 | 0 | N | N | 密码:[0,32]用户登录所需的密码,由6-16位数字或英文组成 | |
| 10 | | varchar | 64 | 0 | Y | N | 邮箱:[0,64]用户的邮箱,用于找回密码时或登录时 | |
| 11 | email_state | smallint | 5 | 0 | N | N | 0 | 邮箱认证:[0,1](0未认证|1审核中|2已认证) |
| 12 | avatar | varchar | 255 | 0 | Y | N | 头像地址:[0,255] | |
| 13 | open_id | varchar | 255 | 0 | Y | N | 针对获取用户信息字段 | |
| 14 | create_time | timestamp | 19 | 0 | N | N | CURRENT_TIMESTAMP | 创建时间: |
表user_group (用户组:用于用户前端身份和鉴权)
| 编号 | 名称 | 数据类型 | 长度 | 小数位 | 允许空值 | 主键 | 默认值 | 说明 |
| 1 | group_id | mediumint | 8 | 0 | N | Y | 用户组ID:[0,8388607] | |
| 2 | display | smallint | 5 | 0 | N | N | 100 | 显示顺序:[0,1000] |
| 3 | name | varchar | 16 | 0 | N | N | 名称:[0,16] | |
| 4 | description | varchar | 255 | 0 | Y | N | 描述:[0,255]描述该用户组的特点或权限范围 | |
| 5 | source_table | varchar | 255 | 0 | Y | N | 来源表: | |
| 6 | source_field | varchar | 255 | 0 | Y | N | 来源字段: | |
| 7 | source_id | int | 10 | 0 | N | N | 0 | 来源ID: |
| 8 | register | smallint | 5 | 0 | Y | N | 0 | 注册位置: |
| 9 | create_time | timestamp | 19 | 0 | N | N | CURRENT_TIMESTAMP | 创建时间: |
| 10 | update_time | timestamp | 19 | 0 | N | N | CURRENT_TIMESTAMP | 更新时间: |
整个租房管理系统的需求分析主要对系统总体架构以及功能模块的设计,通过建立E-R模型和数据库逻辑系统设计完成了数据库系统设计。
4 租房管理系统详细设计与实现
租房管理系统的详细设计与实现主要是根据前面的租房管理系统的需求分析和租房管理系统的总体设计来设计页面并实现业务逻辑。主要从租房管理系统界面实现、业务逻辑实现这两部分进行介绍。
4.1用户功能模块
4.1.1 前台首页界面
当进入租房管理系统的时候,系统以上中下的布局进行展示,首先映入眼帘的是系统的导航栏,下面是轮播图,再往下是公告信息,其主界面展示如下图4-1所示。
图4-1 前台首页界面图
4.1.2 用户注册界面
租房管理系统的游客和租客用户时可以进行注册登录,当用户右上角“注册”按钮的时候,当填写上自己的账号+密码+确认密码+昵称+邮箱等后再点击“注册”按钮后将会先验证输入的有没有空数据,再次验证密码和确认密码是否是一样的,最后验证输入的账户名和数据库表中已经注册的账户名是否重复,只有都验证没问题后即可用户注册成功。其用用户注册界面展示如下图4-2所示。
图4-2注册界面图
注册关键代码如下:
* 注册
* @param user
* @return
*/
@PostMapping("register")
public Map<String, Object> signUp(@RequestBody User user) {
// 查询用户
Map<String, String> query = new HashMap<>();
Map<String,Object> map = JSON.parseObject(JSON.toJSONString(user));
query.put("username",user.getUsername());
List list = service.selectBaseList(service.select(query, new HashMap<>()));
if (list.size()>0){
return error(30000, "用户已存在");
}
map.put("password",service.encryption(String.valueOf(map.get("password"))));
service.insert(map);
return success(1);
}
租房管理系统中的前台上注册后的用户是可以通过自己的账户名和密码进行登录的,当租客用户输入完整的自己的账户名和密码信息并点击“登录”按钮后,将会首先验证输入的有没有空数据,再次验证输入的账户名+密码和数据库中当前保存的用户信息是否一致,只有在一致后将会登录成功并自动跳转到租房管理系统的首页中;否则将会提示相应错误信息,用户登录界面如下图4-3所示。
图4-3用户登录界面图
登录的逻辑代码如下所示。
/**
* 登录
* @param data
* @param httpServletRequest
* @return
*/
@PostMapping("login")
public Map<String, Object> login(@RequestBody Map<String, String> data, HttpServletRequest httpServletRequest) {
log.info("[执行登录接口]");
String username = data.get("username");
String email = data.get("email");
String phone = data.get("phone");
String password = data.get("password");
List resultList = null;
Map<String, String> map = new HashMap<>();
if(username != null && "".equals(username) == false){
map.put("username", username);
resultList = service.select(map, new HashMap<>()).getResultList();
}
else if(email != null && "".equals(email) == false){
map.put("email", email);
resultList = service.select(map, new HashMap<>()).getResultList();
}
else if(phone != null && "".equals(phone) == false){
map.put("phone", phone);
resultList = service.select(map, new HashMap<>()).getResultList();
}else{
return error(30000, "账号或密码不能为空");
}
if (resultList == null || password == null) {
return error(30000, "账号或密码不能为空");
}
//判断是否有这个用户
if (resultList.size()<=0){
return error(30000,"用户不存在");
}
User byUsername = (User) resultList.get(0);
Map<String, String> groupMap = new HashMap<>();
groupMap.put("name",byUsername.getUserGroup());
List groupList = userGroupService.select(groupMap, new HashMap<>()).getResultList();
if (groupList.size()<1){
return error(30000,"用户组不存在");
}
UserGroup userGroup = (UserGroup) groupList.get(0);
//查询用户审核状态
if (!StringUtils.isEmpty(userGroup.getSourceTable())){
String sql = "select examine_state from "+ userGroup.getSourceTable() +" WHERE user_id = " + byUsername.getUserId();
String res = String.valueOf(service.runCountSql(sql).getSingleResult());
if (res==null){
return error(30000,"用户不存在");
}
if (!res.equals("已通过")){
return error(30000,"该用户审核未通过");
}
}
//查询用户状态
if (byUsername.getState()!=1){
return error(30000,"用户非可用状态,不能登录");
}
String md5password = service.encryption(password);
if (byUsername.getPassword().equals(md5password)) {
// 存储Token到数据库
AccessToken accessToken = new AccessToken();
accessToken.setToken(UUID.randomUUID().toString().replaceAll("-", ""));
accessToken.setUser_id(byUsername.getUserId());
tokenService.save(accessToken);
// 返回用户信息
JSONObject user = JSONObject.parseObject(JSONObject.toJSONString(byUsername));
user.put("token", accessToken.getToken());
JSONObject ret = new JSONObject();
ret.put("obj",user);
return success(ret);
} else {
return error(30000, "账号或密码不正确");
}
}
当用户点击右上角“我的”这个按钮,会出现子菜单,点击“我的账户”可以对个人的资料、登录系统的密码的信息进行设置管理,我的账户界面如下图4-4所示。
图4-4我的账户界面图
4.1.5 新闻资讯界面
当访客点击租房管理系统中导航栏上的“新闻资讯”后将会进入到该“新闻资讯”列表的界面,然后选择想要看的新闻资讯,点击进入到详细界面,在详细界面可以收藏+赞+评论等操作,新闻资讯界面如下图4-5所示。
图4-5新闻资讯界面图
4.1.6 房源信息详情界面
当用户点击“房源信息”这一菜单按钮,会显示管理员在后台发布的所有的房源信息,支持通过关键词对房源信息进行搜索,选择需要的房源信息点击可以进入到房源信息详细的介绍界面,在详细界面可以查看到房源信息的房屋图片、房屋名称、房屋房型、标签名称、房屋面积、房屋朝向、配套设施、房屋租金、房屋位置、房东电话等信息,同时可以进行预约看房、租赁、点赞、收藏、评论等操作,房源信息界面如下图4-6所示。
图4-6 房源信息详情界面图
当用户点击右上角“我的”这个按钮,会出现子菜单,点击“个人中心”可以对首页、房屋申请、租赁订单、租赁合同、信用记录、收藏管理,个人中心界面如下图4-7所示。
图4-7个人中心界面图
4.2管理员功能模块
4.2.1系统管理界面
管理员点击“系统管理”这一菜单会显示轮播图,管理员可以对前台展示的网站公告和轮播图进行设置,界面如下图4-8所示。
图4-8系统管理界面图
管理员点击“系统用户管理”这一菜单会显示管理员、房东用户和租客用户这三个子菜单,管理员可以对这三个角色的信息进行增删改查操作。界面如下图4-9所示。
图4-9系统用户管理界面图
用户管理关键代码如下:
@RequestMapping("/get_obj")
public Map<String, Object> obj(HttpServletRequest request) {
List resultList = service.selectBaseList(service.select(service.readQuery(request), service.readConfig(request)));
if (resultList.size() > 0) {
JSONObject jsonObject = new JSONObject();
jsonObject.put("obj",resultList.get(0));
return success(jsonObject);
} else {
return success(null);
}
}
管理员点击“资源管理”菜单能够对其下子菜单新闻资讯和新闻资讯的分类进行增删改查。界面如下图4-10所示。
图4-10资源管理界面图
4.2.4房源信息管理界面
房源信息管理:管理员可以对房源信息列表和房源信息添加,管理审核房东提交的房源信息。界面如下图4-11所示。
图4-11 房源信息管理界面图
4.2.5租赁订单管理界面
租赁订单管理:管理员可以查看租赁信息列表所有详情,可以进行增删改查操作。界面如下图4-12所示。
图4-12 租赁信息管理界面界面图
房东点击个人中心下的“房源信息”这一菜单按钮,可以进行添加房源信息,界面如下图4-13所示。
图4-13房源信息管理界面界面图
5系统测试
5.1 系统测试用例
系统测试包括:用户登录功能测试、新闻资讯展示功能测试、房源信息添加、房源信息搜索、密码修改、预约看房功能测试,如表5-1、5-2、5-3、5-4、5-5所示:
表5-1 用户登录功能测试表
| 用例名称 | 用户登录系统 |
| 目的 | 测试用户通过正确的用户名和密码可否登录功能 |
| 前提 | 未登录的情况下 |
| 测试流程 | 1) 进入登录页面 2) 输入正确的用户名和密码 |
| 预期结果 | 用户名和密码正确的时候,跳转到登录成功界面,反之则显示错误信息,提示重新输入 |
| 实际结果 | 实际结果与预期结果一致 |
新闻资讯查看功能测试:
表5-2 新闻资讯查看功能测试表
| 用例名称 | 新闻资讯查看 |
| 目的 | 测试新闻资讯查看功能 |
| 前提 | 用户登录 |
| 测试流程 | 点击新闻资讯列表 |
| 预期结果 | 可以查看到所有新闻资讯信息 |
| 实际结果 | 实际结果与预期结果一致 |
房东用户添加房源信息界面测试:
表5-3 房东用户添加房源信息界面测试表
| 用例名称 | 添加房源信息测试用例 |
| 目的 | 测试房源信息添加功能 |
| 前提 | 房东用户用户正常登录情况下 |
| 测试流程 | 1)房东用户点击房源信息,然后点击添加后并填写信息。 2)点击进行提交。 |
| 预期结果 | 提交以后,页面首页会显示新的房源信息 |
| 实际结果 | 实际结果与预期结果一致 |
房源信息搜索功能测试:
表5-4房源信息搜索功能测试表
| 用例名称 | 房源信息搜索测试 |
| 目的 | 测试房源信息搜索功能 |
| 前提 | 无 |
| 测试流程 | 1)在搜索框填入搜索关键字。 2)点击搜索按钮。 |
| 预期结果 | 页面显示包含有搜索关键字的房源信息 |
| 实际结果 | 实际结果与预期结果一致 |
密码修改搜索功能测试:
表5-5 密码修改功能测试表
| 用例名称 | 密码修改测试用例 |
| 目的 | 测试管理员密码修改功能 |
| 前提 | 管理员用户正常登录情况下 |
| 测试流程 | 1)管理员密码修改并完成填写。 2)点击进行提交。 |
| 预期结果 | 使用新的密码可以登录 |
| 实际结果 | 实际结果与预期结果一致 |
通过编写租房管理系统的测试用例,已经检测完毕用户登录模块、新闻资讯展示模块、房源信息添加模块、房源信息搜索模块、密码修改模块功能测试,通过这5大模块为租房管理系统的后期推广运营提供了强力的技术支撑。
结论
在开发租房管理系统之前,首先通过网上查询现有的房屋租赁系统功能、线下通过在调查的方式,了解用户对房屋租赁方面有什么具体需求,对系统的研究意义以及的选题背景及意义进行研究,设计了本租房管理系统具体实现的功能;确定好功能后,第二步就是开发工具的选择,在设计本租房管理系统的时候,采用了现下比较流程的Python语言,采用Django框架,数据的存储方面采用的是开源的MYSQL,接下来就是对系统需求的分析,在文中主要通过对租房管理系统进行可行性、性能、功能、用例四个方面进行分析,确定了本租房管理系统的具体功能,功能确定后就是对系统的设计以及包括前后台、数据库等方面,最终完成系统的开发,对系统进行测试总结。
在开发租房管理系统的过程中我成长了很多,学习到了很多书本上没有的知识,目前系统虽然已经完成,但是还有许多地方需要改进,当然在该系统的设计与实现的过程中也离不开老师以及同学们的帮助,正是因为他们的指导与帮助,我才能够成功的在预期内完成了这个系统。同时在这个过程当中我也收获了很多东西,此系统也有需要改进的地方,但是由于专业知识的浅薄,并不能做到十分完美,希望以后有机会可以让其真正的投入到使用之中。
参考文献
[1]杜泽楷.农产品电子商务网站的Django应用与开发[J].农业产业化,2024,(11):51-54.
[2]兰琳琳.基于MySQL-Django-Vue的在线考试系统[J].电脑知识与技术,2024,20(33):51-54.DOI:10.14004/j.cnki.ckt.2024.1702.
[3]陈炯,陈周云,潘锦锦,等.基于Django和Vue的试验策划管理系统设计与实现[J].现代信息科技,2024,8(19):23-26+33.DOI:10.19850/j.cnki.2096-4706.2024.19.005.
[4]Ding H ,Sun J .A Systematic Review of Technology Innovations in Housing Management in Scotland[J].SAGE Open,2024,14(2):
[5]粟梁.基于Java的汽车租赁管理系统[J].电脑编程技巧与维护,2024,(01):43-45+52.DOI:10.16184/j.cnki.comprg.2024.01.035.
[6]A. B S A ,Samuel B ,Elvis A A .Organizational challenges of public housing management in the Global South. A systems assessment of Ghana[J].Housing Studies,2023,38(8):1367-1391.
[7]D A Z ,M A B ,Julie W , et al.Patient-reported outcomes and pharmacist actions in patients with multiple sclerosis managed by health-system specialty pharmacies.[J].American journal of health-system pharmacy : AJHP : official journal of the American Society of Health-System Pharmacists,2023,80(22):
[8]李继发.基于物联网的智能护理床控制及租赁系统设计[D].南昌大学,2023.DOI:10.27232/d.cnki.gnchu.2023.001553.
[9]陈佳潋.基于微信小程序的建筑铝模板租赁管理系统的设计与开发[D].湖南大学,2023.DOI:10.27135/d.cnki.ghudu.2023.003427.
[10]肖龙坤,洪毅姜,蓝梅香,等.医疗设备智能租赁系统的设计与应用[J].医疗装备,2023,36(06):21-23+27.
[11]Giorgia M ,Eleonora B ,Davide L , et al.Proadrenomedullin in the Management of COVID-19 Critically Ill Patients in Intensive Care Unit: A Systematic Review and Meta-Analysis of Evidence and Uncertainties in Existing Literature[J].Journal of Clinical Medicine,2022,11(15):4543-4543.
[12]裴春杰.大学生在线租房系统的设计与实现[D].北京交通大学,2022.DOI:10.26944/d.cnki.gbfju.2022.000961.
[13]赵鲁瑜,康埕铭,廖朦朦,等.基于共享汽车租赁市场的管理系统设计与实现[J].内蒙古科技与经济,2021,(22):86-87.
[14]郭金凤,郭永凯,周斌.基于NB-IoT通信和指静脉智能门锁的公租房管理系统[J].物联网技术,2021,11(11):46-48.DOI:10.16667/j.issn.2095-1302.2021.11.014.
[15]王馨.基于数据挖掘的房屋租赁管理系统设计与实现[D].哈尔滨理工大学,2021.DOI:10.27063/d.cnki.ghlgu.2021.001145.
[16]李萌,黄海.基于云平台的汽车租赁信息化管理系统研究[J].信息技术与信息化,2021,(02):58-61.
[17]欧瀚祺,杨莎,肖艳飞,等.基于Django的物品租赁管理系统的设计[J].电脑知识与技术,2020,16(35):59-61.DOI:10.14004/j.cnki.ckt.2020.3782.
[18]张基.基于Android平台的房屋租赁管理系统的设计[J].老字号品牌营销,2019,(07):70-71.
[19]桑一梅,陈敏.基于TP5的青年公寓管理系统的设计与开发[J].电脑知识与技术,2019,15(15):90-91.DOI:10.14004/j.cnki.ckt.2019.1601.
[20]胡世民.基于互联网+的房屋租赁管理系统的设计与实现[D].江西财经大学,2018.
致 谢
逝者如斯夫,不舍昼夜。转眼间,大学生活便已经接近尾声,人面对着离别与结束,总是充满着不舍与茫然,我亦如此,仍记得那年秋天,我迫不及待的提前一天到了学校,面对学校巍峨的大门,我心里充满了期待:这里,就是我新生活的起点吗?那天,阳光明媚,学校的欢迎仪式很热烈,我面对着一个个对着我微笑的同学,仿佛一缕缕阳光透过胸口照进了我心里,同时,在那天我认识可爱的室友,我们携手共同度过了这难忘的两年。如今,我望着这篇论文的致谢,不禁又要问自己:现在,我们就要说再见了吗?
感慨莫名,不知所言。在这3个月的毕业设计过程中,我的指导教师的指导发挥了至关重要的作用,他们的认真负责的工作态度、谨慎的教学精神以及丰富的理论知识,为我的设计提供了强有力的支持,使得整个过程顺利进行。她的教学方式非常认真,让我印象深刻。我从她那里学到了很多知识,并在实践中不断提升。我对这位老师表示由衷的感谢。
经过对毕业设计的全面研究和开发,我的系统取得了重大突破,从需求分析到实现复杂功能,再到最终的测试和维护,使我对系统有了更加深刻的理解。此外,我还在实践中不断提升自己的技能,解决复杂问题,这是这次毕业设计最大的收获。
最后,也要特别感谢我的同学和朋友们给予了我极大的帮助,他们的建议让我能够迅速地确定系统的商业理念。因此,我深深地感谢他们的支持,在这段期间与他们相遇我真的很感谢,感恩遇见,少年,追风赶月莫停留,平荒尽处是春山。
免费领取项目源码,请关注❥点赞收藏并私信博主,谢谢~
560

被折叠的 条评论
为什么被折叠?



