目 录
Spring Boot校园兼职交流平台
摘要:随着大学生兼职需求的增加以及企业对灵活用工的需求上升,一个高效、便捷的校园兼职交流平台显得尤为重要。本文设计并实现了一个基于Spring Boot框架的校园兼职交流平台,采用Java语言进行开发,并使用MySQL数据库存储数据。系统主要实现了学生用户和企业用户的注册登录、浏览与发布兼职信息、参与交流论坛、填写调查问卷等功能模块,同时为管理员提供了全面的后台管理系统,支持兼职信息管理、用户管理、内容审核等操作。本平台利用协同过滤算法在首页对学生感兴趣的兼职类型进行智能推荐,极大提升了用户体验。通过详细的功能设计与严格的测试验证,本系统能够有效地连接学生与企业,不仅提高了兼职信息的匹配效率,还为企业寻找合适的兼职员工提供了便利,具有良好的应用前景和社会价值。
关键词:校园兼职交流平台;Spring Boot;Java;兼职申请
Spring Boot Campus Part-time Communication Platform
Abstract:With the increase in the demand for part-time jobs among college students and the rising demand for flexible employment by enterprises, an efficient and convenient campus part-time communication platform is particularly important. In this paper, we design and implement a part-time communication platform based on the Spring Boot framework, which is developed in Java language and uses MySQL database to store data. The system mainly realizes the registration and login of student users and enterprise users, browses and publishes part-time information, participates in exchange forums, fills in questionnaires and other functional modules, and provides a comprehensive background management system for administrators to support part-time information management, user management, content review and other operations. The platform uses a collaborative filtering algorithm to intelligently recommend the types of part-time jobs that students are interested in on the homepage, which greatly improves the user experience. Through detailed functional design and rigorous test verification, the system can effectively connect students and enterprises, which not only improves the matching efficiency of part-time information, but also provides convenience for enterprises to find suitable part-time employees, and has good application prospects and social value.
Key Words:Campus part-time communication platform; Spring Boot; Java; Apply part-time
1 绪论
1.1 研究背景与意义
近年来,随着高等教育的普及和就业市场的竞争加剧,大学生参与兼职工作的需求日益增长。国家出台了一系列政策鼓励大学生通过兼职、实习等方式提升自身职业技能和社会经验,旨在促进青年群体更好地适应社会发展需求[1]。教育部门积极推动校企合作,支持高校与企业共建实践教学基地,为学生提供更多元化的学习和发展机会。这些政策措施为构建高效、便捷的校园兼职交流平台提供了良好的外部环境,同时也提出了更高的要求,即如何确保平台的安全性、可靠性以及有效性。
然而,在寻找合适兼职的过程中,学生面临着信息不对称、求职渠道有限等问题,这不仅影响了他们的经济收益,也在一定程度上限制了个人能力的发展空间。与此同时,企业对于灵活用工的需求也在不断增加,但缺乏有效的途径来对接合适的兼职人员。当前市场上的兼职平台普遍存在信息真实性难以保证、用户体验不佳、个性化推荐不足等问题。许多平台缺乏对用户数据的有效分析,无法提供精准的职位推荐服务,导致用户在海量信息中迷失方向。基于这一现状,开发一个能够有效连接大学生与企业的校园兼职交流平台[2]显得尤为重要。
从理论上讲,本研究通过引入协同过滤算法优化推荐系统[3],提高了信息匹配的准确性和用户满意度,丰富了网络平台设计的相关理论体系。而在实际应用方面,本项目不仅为大学生提供了丰富的兼职信息资源,还为企业搭建了一个高效的招聘渠道,有助于解决双方的信息不对称问题,降低沟通成本,提高工作效率。此外,该平台的建设也为其他类型的在线服务平台提供了参考案例,具有一定的推广价值。综上所述,本项目的实施对于促进教育资源共享、推动社会经济发展具有重要意义[4]。
1.2 国内外研究现状
国外关于校园兼职交流平台的探索起步较早,尤其是在信息技术高度发达的美国和欧洲地区。早期的研究主要集中在如何利用互联网技术搭建基础的信息发布平台,以解决学生与企业之间的信息不对称问题。随着社交网络的发展,研究逐渐转向如何通过大数据分析、用户行为分析等手段[5]提升用户体验和服务质量。近年来,一些发达国家开始尝试将人工智能技术[6]融入到平台建设中,如使用机器学习算法进行个性化推荐[7],旨在提高职位匹配效率和准确性。然而,尽管取得了不少进展,但如何在保障用户隐私的前提下实现数据的有效利用仍是亟待解决的问题。
在国内,随着互联网普及率的提高以及移动互联网的迅猛发展,校园兼职交流平台的研究和应用也迎来了新的发展机遇[8]。起初,国内的研究更多地借鉴了国外的经验和技术框架,致力于构建基础的信息发布和管理系统。近年来,随着政策的支持和市场需求的增长,国内研究开始注重结合本地特色,探索更加符合中国国情的解决方案。例如,部分研究强调了对大学生职业规划的引导作用,并尝试引入信用评价体系来增强平台的安全性和可靠性[9]。目前,国内的校园兼职交流平台不仅提供了丰富的兼职信息,还在逐步拓展其服务范围,包括职业技能培训、就业指导等增值服务。
综上所述,无论是国外还是国内,校园兼职交流平台的研究和发展都经历了从简单信息发布到复杂数据分析和智能推荐的转变[10]。国外在技术创新方面具有领先优势,特别是在人工智能和大数据领域;而国内则更注重结合本土市场需求和政策导向,强调平台的社会责任和服务功能。展望未来,随着5G、物联网等新兴技术的发展,校园兼职交流平台有望迎来新一轮的技术革新[11]。一方面,智能化、个性化的服务将成为主流趋势,为用户提供更加精准的职位匹配建议;另一方面,跨平台合作和资源整合将进一步加强,形成更为完善的生态体系。同时,保护用户隐私、确保信息安全也将是未来发展过程中不可忽视的重要课题。
1.3 论文研究内容
(1)需求分析
在构建校园兼职交流平台之前,首先针对学生用户群体,识别了他们对便捷获取兼职信息、提高兼职申请成功率以及获得职业发展指导的需求。企业用户则更关注如何高效地发布招聘信息、筛选合适的候选人,并与潜在的兼职员工建立良好的沟通渠道。此外,管理员需要一个全面且易于管理的后台系统,用于维护平台的正常运行和数据安全。通过问卷调查、用户访谈等方法,深入理解了目标用户的实际需求,确保平台的设计能够满足不同用户群体的多样化需求。
(2)功能设计
基于需求分析的结果设计了校园兼职交流平台的各项功能。对于学生用户,平台提供了首页推荐、兼职搜索、咨询记录、兼职申请、反馈记录等核心功能模块,旨在为学生提供一站式服务体验。企业用户可以利用平台发布兼职信息、管理咨询记录、查看兼职申请情况等功能来提升招聘效率。同时,为了保障平台的稳定运行,管理员可以通过后台管理系统执行用户管理、职位类别管理、兼职信息审核等一系列操作。特别值得一提的是引入了协同过滤算法进行智能推荐,以提高兼职信息匹配的精准度,增强用户体验。
(3)技术架构
技术选型方面,本项目采用了Spring Boot框架[12]作为后端开发的基础,结合Java语言的强大功能实现业务逻辑处理。数据库选用MySQL,以其稳定性及高效的数据处理能力存储用户信息、兼职详情等关键数据。前端使用HTML5、CSS3和JavaScript构建用户友好界面。整个系统的架构设计充分考虑了可扩展性和维护性,将不同的功能模块独立部署,既提高了系统的灵活性,也便于后续的功能扩展和技术升级。
(4)验证测试
在完成开发后,首先进行了单元测试,检查各个模块的功能是否按预期工作;接着是集成测试,验证各组件之间的交互是否顺畅无误。为了评估用户体验,还组织了多轮用户测试,邀请学生和企业代表参与,收集他们的反馈并据此优化系统。安全性测试也是不可或缺的一部分,确保平台能够在各种威胁面前保护用户数据的安全。
1.4 论文组织结构
本论文共分为七个主要章节,具体结构如下:
第一章 绪论:介绍研究背景与意义,回顾国内外研究现状,并概述论文的主要研究内容和组织结构。
第二章 相关技术介绍:详细介绍与本研究相关的技术,包括Java语言、B/S框架、Spring Boot框架和MySQL数据库。
第三章 需求分析:对系统的功能需求和非功能需求进行分析,明确用户和管理员的需求,并进行可行性分析,包括技术、操作和经济可行性。
第四章 系统设计:涵盖系统架构设计、总体流程设计和功能设计,并进行数据库的概念设计与表设计。
第五章 系统实现:具体描述各个功能模块的实现过程,展示系统如何根据需求进行开发。
第六章 系统测试:阐述测试的目的、方法和内容,分析测试结果并得出结论,以验证系统的稳定性和功能完整性。
第七章 总结:总结研究的主要成果和贡献,指出存在的不足及未来的研究方向。
2 关键技术
2.1 Java编程语言
Java[13]是一种广泛使用的面向对象编程语言,具有平台独立性、跨平台能力和广泛的应用场景。通过Java虚拟机(JVM),Java程序能够运行在不同的操作系统上,有效证明了其跨平台特性。Java的核心特性体现在其面向对象的编程范式上,注重实现封装、继承及多态性,这些特点极大地促进了代码的可重用性和维护便利性。内置自动内存管理机制,减少了开发者对内存管理的负担;对多线程的支持使得开发高效并发程序成为可能;丰富的标准库和开源框架(如Spring、Hibernate)提供了强大的开发支持。这些特点使得Java[14]成为企业级应用、Web开发、移动应用和大数据处理等领域的首选语言,并且在大规模系统和企业应用中得到广泛应用。
Spring Boot [15]框架是基于Spring框架的开源项目,简化Java应用程序的开发过程。通过自动配置和约定优于配置的原则,它大大减少了配置工作,帮助开发者快速构建应用。Spring Boot具有独立运行的能力,内嵌Web服务器(如Tomcat、Jetty),无需外部应用服务器。它提供开箱即用的默认设置和starter依赖,使开发者能够轻松开始开发,并支持与Spring Cloud集成,适用于微服务架构。此外,Spring Boot [16]提供了简化部署的功能,将应用打包为独立的可执行JAR文件,提升了部署便利性。它也支持开发模式下的自动重启和热部署,进一步加速开发进程。
2.3 MySQL数据库
MySQL[17]是一种开源关系型数据库管理系统,广泛应用于Web应用和企业级数据存储。MySQL支持多种存储引擎,可以根据需求选择不同的引擎,如InnoDB和MyISAM。InnoDB支持ACID事务,保障数据的一致性和完整性。
MySQL[18]还提供了主从复制、分区等技术,确保高可用性和负载均衡。开发者可以通过完善的文档和社区获得技术支持,且其备份和恢复机制简便。虽然在复杂查询性能上有所限制,但凭借简洁架构和易用性,MySQL依然是中小型应用的首选数据库系统。
2.4 B/S模式
B/S模式[19](浏览器/服务器模式)为系统提供了极大的便利性和可扩展性。采用这种架构,用户无需下载任何客户端软件,只需通过浏览器即可访问系统,无论是在PC端还是移动端都能轻松使用。这种模式使得系统的维护和更新变得更加简便,因为所有的操作都集中在服务器端,前端浏览器仅需显示和交互数据。
在本系统中,B/S模式[20]将用户界面和数据处理、存储分开,浏览器负责显示内容和接收用户输入,服务器则处理数据的存储、检索、分析和用户请求。这样一来,用户能够实时查看兼职信息等,而后台则确保所有数据的安全存储和高效处理。尤其在校园兼职交流平台中,管理员能够通过后台轻松企业用户账户、模块信息、检索信息等,系统的扩展性和易维护性都得到了提升。
B/S模式三层结构图如图2.1所示。

图2.1 B/S模式三层结构图
3 系统分析
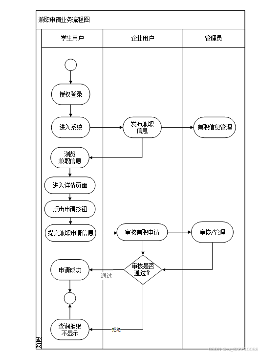
校园兼职交流平台的核心组成部分是兼职信息的发布与兼职申请,其业务流程需求主要围绕兼职信息的高效发布、精准匹配及便捷管理展开。首先,企业用户需能够便捷地发布兼职信息,包括职位名称、类别、工作地点、薪资待遇等详细信息,并能实时更新和管理已发布的职位。其次,学生用户根据个人兴趣与需求,通过搜索或首页智能推荐找到合适的兼职岗位,并能进行咨询、申请、点赞、收藏及评论等互动操作。此外,系统采用协同过滤算法对兼职信息进行个性化推荐,提高信息匹配度和用户满意度。最后,管理员从后台对兼职信息进行审核与管理,确保所有发布的兼职信息真实有效,维护平台的良好运营环境。这一系列流程设计旨在构建一个高效、透明、互动性强的兼职信息生态系统,满足不同用户群体的需求。
兼职申请业务流程图如图3.1所示。

图3.1 兼职申请业务流程图
3.2 可行性分析
3.2.1 技术可行性
系统采用当前主流的SpringBoot开发框架和Java语言,具备良好的技术基础。这些技术已被广泛应用于多种商业项目,具备成熟的文档和社区支持,便于开发获取必要的资源与解决方案。个人拥有丰富的相关技术经验,能够有效应对潜在技术挑战。所需的软硬件资源易于获取,且具备良好的兼容性,降低了技术实现的难度。
系统所使用的软件为开源技术,降低了使用费用,同时硬件成本较低,使得整体初始投入相对合理,具备较高性价比。因此,系统在经济上是完全可行的。
从操作角度来讲,系统具备直观友好的用户界面,支持简便的导航和功能访问,极大地提升了用户的使用体验。系统提供了自定义的工作流程和角色权限管理,使不同层级的用户能够快速上手,完成各自的任务。
本校园兼职交流平台旨在通过提供一个集信息发布、交流互动、智能推荐等功能于一体的综合性服务平台,满足学生用户寻找合适兼职的需求,帮助企业用户更高效地招募兼职员工,并支持管理员进行系统的全面管理。该平台采用先进的技术架构,确保各功能模块的高效运行与用户体验的优化。具体功能描述如下:
首页:展示根据个人兴趣推荐的兼职信息,提供便捷的搜索功能帮助学生快速找到合适的兼职岗位。
交流论坛:为学生提供一个交流兼职经验、分享心得和提问解答的空间,促进用户之间的互动与信息共享。
调查问卷:通过答题问卷了解学生的兼职偏好和需求,问卷结果用于优化平台服务及个性化推荐。
通知公告:发布系统重要更新和活动通知,确保学生能够及时获取最新的平台动态和重要信息。
新闻资讯:提供与兼职工作相关的行业新闻、职业发展建议等资讯,帮助学生拓宽视野并做出更好的职业规划。
兼职信息:详细列出各类兼职工作的关键信息如职位名称、薪资待遇等,并支持申请、收藏及评论操作。
我的账户:允许学生修改个人信息、查看账户状态,确保个人信息的准确性和安全性。
个人中心:集中管理个人兼职申请记录、咨询历史、反馈记录以及收藏的兼职信息和发表的评论信息,方便学生跟踪自己的求职进展。
首页:展示平台最新公告及热门兼职趋势,为企业提供快捷入口访问核心功能模块。
交流论坛:企业可在论坛中回答学生关于兼职工作的疑问,同时也能借此机会宣传自身品牌和招聘信息。
调查问卷:利用问卷收集目标学生群体的数据,帮助企业更好地理解潜在雇员的需求和偏好,优化招聘策略。
通知公告:接收来自平台的重要通知与更新信息,确保企业用户能够及时了解并适应任何政策或流程的变化。
新闻资讯:浏览行业动态和职业发展相关的新闻资讯,帮助企业保持对市场变化的敏感度,提升竞争力。
兼职信息:发布、管理和更新企业的兼职招聘信息,查看申请者的列表并筛选出最适合岗位需求的人选。
我的账户:维护和更新企业资料,包括联系方式和公司简介等,确保所有发布的信息都是准确且最新的。
个人中心:集中管理企业发布的兼职信息状态、咨询记录以及收到的兼职申请和兼职反馈,便于跟踪招聘进度和效果评估。
后台首页:提供平台运行状态的概览,包括关键性能指标和最新动态,便于管理员快速掌握系统整体情况。
系统用户:管理所有注册用户的账户信息,执行用户审核、权限分配及账户状态调整等操作,确保平台安全可控。
职位类别管理:添加、编辑或删除职位类别,保持兼职信息分类清晰有序,适应市场需求变化。
兼职信息管理:审核企业发布的兼职信息,确保其真实有效,同时管理和优化展示效果以提高匹配效率。
咨询记录管理:监督并企业用户间的咨询交流记录,及时处理违规内容,维护健康积极的社区环境。
兼职申请管理:跟踪和管理学生的兼职申请流程,确保申请处理过程透明公正,并协助解决可能出现的问题。
反馈记录管理:收集并分析用户反馈,根据反馈改进服务质量和用户体验,增强用户满意度。
系统管理:更新和维护首页轮播图内容,通过吸引人的视觉设计提升平台吸引力和用户体验。
通知公告管理:发布、编辑和删除平台的重要通知与公告,确保所有用户能够及时获取最新的官方信息。
资源管理:管理和更新新闻资讯库,设计并实施调查问卷,根据结果优化资源和服务配置。
交流管理:监控和促进论坛内的交流活动,制定规则指导用户行为,营造积极健康的讨论氛围。
系统应具备高可用性,用户在任何时间都能顺畅访问。系统的正常运行时间应达到99.9%以上,用户不会因系统故障而影响操作体验。用户界面设计应简洁明了,降低操作复杂性。
(2)可靠性
系统需要具备高可靠性,在故障发生时能够快速恢复。数据应定期备份,在意外情况下不丢失。系统应具备故障检测机制,自动识别并处理潜在问题。
(3)安全性
系统应实现严格的安全控制,保护用户数据的隐私和完整性。用户信息应加密存储,传输过程中的数据也需采用加密协议,防止数据泄露。系统应具备权限管理功能,不同用户只能访问相应的数据和功能。
(4)可扩展性
系统设计应具备良好的可扩展性,模块化设计使得新功能可以方便地集成,系统能够支持更高的用户负载而无需重构基础架构。
(5)性能
系统的响应时间应控制在合理范围内,通常不超过2秒。
3.4.1 学生用户用例分析
学生用户通过校园兼职交流平台主要实现寻找合适的兼职工作、获取职业发展资讯及与其他用户交流互动的目标。他们可以在平台上浏览和搜索兼职信息,根据个人兴趣和需求申请兼职岗位,并利用平台提供的工具如收藏、评论等进行自我管理和信息筛选。此外,学生还可以参与论坛讨论,分享经验和见解,填写调查问卷以获得更个性化的服务推荐。学生用户角色用例如图3.1所示。

图3.1 学生用户角色用例图
3.4.2 企业用户用例分析
企业用户使用该平台的主要目的是发布招聘信息、吸引合适的兼职候选人以及维护企业形象。企业能够轻松地在平台上创建详细的兼职职位描述,包括薪资待遇、工作地点等关键信息,并能直接与感兴趣的申请人沟通。同时,企业可以通过参与论坛讨论解答疑问,提升品牌知名度,并利用平台的调查问卷功能了解潜在雇员的需求,优化招聘策略。企业用户角色用例如图3.2所示。

图3.2 企业用户角色用例图
3.4.3 管理员用例分析
管理员负责确保平台的正常运行和高效管理,其主要任务包括用户管理、内容审核、系统设置等。管理员需要审核新注册用户的信息,保证所有活动符合平台规则;对发布的兼职信息和用户间的咨询记录进行监督,及时处理违规行为;并通过管理系统设置,如更新轮播图、发布公告等,保持平台内容的新鲜度和吸引力。管理员角色用例如图3.3所示。

图3.3 管理员角色用例图
4 系统设计
本系统设计的架构是分层架构体系,分别为数据层、计算层、服务层和应用层,各层之间相互协作,共同进行数据存储到分析可视化的过程,来保证系统有高效的和可扩展的性能。这种四层架构的设计可以分离数据存储、计算、业务逻辑和前端展示功能,可以满足当前对校园兼职交流平台的需求,还能让系统具有功能扩展和性能优化的能力。系统架构如图4.1所示:

图4.1 系统架构图
本校园兼职交流平台的功能模块设计旨在全面满足学生用户、企业用户及管理员的不同需求,构建一个高效、互动性强的服务生态系统。核心功能模块包括首页推荐系统,通过智能算法为用户提供个性化兼职信息推荐;交流论坛支持用户间的经验分享与问题解答;调查问卷收集用户反馈以优化服务;通知公告确保所有用户及时获取重要信息更新;新闻资讯提供行业动态和职业发展指导。对于兼职信息管理,学生可以方便地搜索、申请及跟踪兼职职位,而企业则能轻松发布和管理招聘信息。个人中心模块允许用户维护个人信息并管理自己的活动记录。后台管理系统为管理员提供了强大的工具来审核内容、企业用户以及调整系统设置,确保平台的安全性和高效运行。整个系统的设计注重用户体验和操作便捷性,致力于打造一个促进大学生就业和企业招聘的双赢平台。系统功能结构如图4.2所示:

图4.2 系统功能结构图
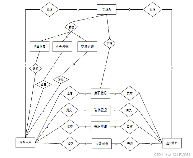
在进行数据库设计时,概念设计帮助明确系统的整体结构和需求。在这一阶段,需要确定实体、属性以及它们之间的关系,为后续的数据库表设计奠定基础。接下来,将深入探讨数据库表设计的具体细节,实现更高效的数据存储和管理。
概念设计是数据库设计的第一步,其主要目标是对系统的数据需求进行全面的理解和抽象。在这一阶段,通过建立实体-关系模型(ER模型)来识别系统中的关键实体、属性及其相互关系。概念设计的输出是一个清晰的ER图,作为后续数据库表设计的基础。
(1)系统的全局E-R图如图4.3所示。

图4.3 校园兼职交流平台总E-R关系图
(2)学生用户实体图如下4.4所示。

图4.4 学生用户实体图
(3)企业用户实体图如下4.5所示。

图4.5 企业用户实体图
(4)兼职信息实体图如下4.6所示。

图4.6 兼职信息实体图
(5)兼职申请实体图如下4.7所示。

图4.7 兼职申请实体图
(6)咨询记录图如下4.8所示。

图4.8 咨询记录实体图
(7)反馈记录图如下4.9所示。

图4.9 反馈记录实体图
这一阶段的重点是将概念模型转换为实际的数据库结构,包括表的创建、字段的定义及数据类型的选择。每个实体通常对应于数据库中的一张表,而实体的属性则转化为表的列。以下是系统的数据库表设计展示。
表 4.1 student_users(学生用户)
| 编号 | 字段名 | 类型 | 长度 | 是否非空 | 是否主键 | 注释 |
| 1 | student_users_id | int | 是 | 是 | 学生用户ID | |
| 2 | student_name | varchar | 64 | 否 | 否 | 学生姓名 |
| 3 | student_gender | varchar | 64 | 否 | 否 | 学生性别 |
| 4 | student_phone | varchar | 64 | 否 | 否 | 学生电话 |
| 5 | examine_state | varchar | 16 | 是 | 否 | 审核状态 |
| 6 | user_id | int | 是 | 否 | 用户ID |
表 4.2 enterprise_user(企业用户)
| 编号 | 字段名 | 类型 | 长度 | 是否非空 | 是否主键 | 注释 |
| 1 | enterprise_user_id | int | 是 | 是 | 企业用户ID | |
| 2 | name_of_enterprise | varchar | 64 | 否 | 否 | 企业名称 |
| 3 | enterprise_phone | varchar | 64 | 否 | 否 | 企业电话 |
| 4 | enterprise_address | varchar | 64 | 否 | 否 | 企业地址 |
| 5 | examine_state | varchar | 16 | 是 | 否 | 审核状态 |
| 6 | user_id | int | 是 | 否 | 用户ID |
表 4.3 part_time_information(兼职信息)
| 编号 | 字段名 | 类型 | 长度 | 是否非空 | 是否主键 | 注释 |
| 1 | part_time_information_id | int | 是 | 是 | 兼职信息ID | |
| 2 | job_title | varchar | 64 | 否 | 否 | 职位名称 |
| 3 | position_category | varchar | 64 | 否 | 否 | 职位类别 |
| 4 | enterprise_user | int | 否 | 否 | 企业用户 | |
| 5 | name_of_enterprise | varchar | 64 | 否 | 否 | 企业名称 |
| 6 | enterprise_phone | varchar | 64 | 否 | 否 | 企业电话 |
| 7 | enterprise_address | varchar | 64 | 否 | 否 | 企业地址 |
| 8 | salary_treatment | varchar | 64 | 否 | 否 | 薪资待遇 |
| 9 | place_of_work | varchar | 64 | 否 | 否 | 工作地点 |
| 10 | working_hours | varchar | 64 | 否 | 否 | 工作时长 |
| 11 | enterprise_cover | varchar | 255 | 否 | 否 | 企业封面 |
| 12 | details_introduction | longtext | 4294967295 | 否 | 否 | 详情介绍 |
| 13 | hits | int | 是 | 否 | 点击数 | |
| 14 | praise_len | int | 是 | 否 | 点赞数 | |
| 15 | collect_len | int | 是 | 否 | 收藏数 | |
| 16 | comment_len | int | 是 | 否 | 评论数 | |
| 17 | recommend | int | 是 | 否 | 智能推荐 | |
| 18 | consulting_records_limit_times | int | 是 | 否 | 咨询限制次数 |
表 4.4 part_time_application(兼职申请)
| 编号 | 字段名 | 类型 | 长度 | 是否非空 | 是否主键 | 注释 |
| 1 | part_time_application_id | int | 是 | 是 | 兼职申请ID | |
| 2 | job_title | varchar | 64 | 否 | 否 | 职位名称 |
| 3 | position_category | varchar | 64 | 否 | 否 | 职位类别 |
| 4 | enterprise_user | int | 否 | 否 | 企业用户 | |
| 5 | name_of_enterprise | varchar | 64 | 否 | 否 | 企业名称 |
| 6 | salary_treatment | varchar | 64 | 否 | 否 | 薪资待遇 |
| 7 | place_of_work | varchar | 64 | 否 | 否 | 工作地点 |
| 8 | working_hours | varchar | 64 | 否 | 否 | 工作时长 |
| 9 | student_users | int | 否 | 否 | 学生用户 | |
| 10 | student_name | varchar | 64 | 否 | 否 | 学生姓名 |
| 11 | student_phone | varchar | 64 | 否 | 否 | 学生电话 |
| 12 | resume_file | varchar | 255 | 否 | 否 | 简历文件 |
| 13 | application_date | date | 否 | 否 | 申请日期 | |
| 14 | number_of_applications | varchar | 64 | 否 | 否 | 申请次数 |
| 15 | application_remarks | text | 65535 | 否 | 否 | 申请备注 |
| 16 | application_status | varchar | 64 | 否 | 否 | 申请状态 |
| 17 | detailed_description | text | 65535 | 否 | 否 | 详情描述 |
| 18 | examine_state | varchar | 16 | 是 | 否 | 审核状态 |
| 19 | feedback_record_limit_times | int | 是 | 否 | 兼职反馈限制次数 | |
| 20 | source_table | varchar | 255 | 否 | 否 | 来源表 |
| 21 | source_id | int | 否 | 否 | 来源ID | |
| 22 | source_user_id | int | 否 | 否 | 来源用户 |
表 4.5 consulting_records(咨询记录)
| 编号 | 字段名 | 类型 | 长度 | 是否非空 | 是否主键 | 注释 |
| 1 | consulting_records_id | int | 是 | 是 | 咨询记录ID | |
| 2 | job_title | varchar | 64 | 否 | 否 | 职位名称 |
| 3 | enterprise_user | int | 否 | 否 | 企业用户 | |
| 4 | name_of_enterprise | varchar | 64 | 否 | 否 | 企业名称 |
| 5 | student_users | int | 否 | 否 | 学生用户 | |
| 6 | student_name | varchar | 64 | 否 | 否 | 学生姓名 |
| 7 | student_phone | varchar | 64 | 否 | 否 | 学生电话 |
| 8 | student_counseling | text | 65535 | 否 | 否 | 学生咨询 |
| 9 | enterprise_response | text | 65535 | 否 | 否 | 企业回复 |
| 10 | source_table | varchar | 255 | 否 | 否 | 来源表 |
| 11 | source_id | int | 否 | 否 | 来源ID | |
| 12 | source_user_id | int | 否 | 否 | 来源用户 |
表 4.6 feedback_record(反馈记录)
| 编号 | 字段名 | 类型 | 长度 | 是否非空 | 是否主键 | 注释 |
| 1 | feedback_record_id | int | 是 | 是 | 反馈记录ID | |
| 2 | job_title | varchar | 64 | 否 | 否 | 职位名称 |
| 3 | position_category | varchar | 64 | 否 | 否 | 职位类别 |
| 4 | enterprise_user | int | 否 | 否 | 企业用户 | |
| 5 | name_of_enterprise | varchar | 64 | 否 | 否 | 企业名称 |
| 6 | salary_treatment | varchar | 64 | 否 | 否 | 薪资待遇 |
| 7 | place_of_work | varchar | 64 | 否 | 否 | 工作地点 |
| 8 | student_users | int | 否 | 否 | 学生用户 | |
| 9 | student_name | varchar | 64 | 否 | 否 | 学生姓名 |
| 10 | student_phone | varchar | 64 | 否 | 否 | 学生电话 |
| 11 | application_date | date | 否 | 否 | 申请日期 | |
| 12 | degree_of_satisfaction | varchar | 64 | 否 | 否 | 满意程度 |
| 13 | evaluation_content | text | 65535 | 否 | 否 | 评价内容 |
| 14 | source_table | varchar | 255 | 否 | 否 | 来源表 |
| 15 | source_id | int | 否 | 否 | 来源ID | |
| 16 | source_user_id | int | 否 | 否 | 来源用户 |
5 系统实现
首页模块为学生用户和企业用户提供了一个直观的界面,集中展示了最新的新闻资讯、通知公告以及推荐的兼职信息,同时支持协同过滤个性化内容推荐,提升用户体验。前台首页界面展示如下图5.1所示。

图5.1 前台首页界面图
5.1.2 用户注册界面
用户注册模块通过简洁的表单设计,引导新用户输入基本信息完成注册流程,包括用户名、密码及联系方式等,并提供验证码验证以增强账户安全性。用户注册界面展示如下图5.2所示。

图5.2 用户注册界面图
用户登录模块允许已注册用户通过输入用户名和密码便捷地访问平台。该模块集成了安全机制如密码加密存储功能,保护用户信息安全。用户登录界面展示如下图5.3所示。

图5.3 用户登录界面图
5.1.4 交流论坛界面
用户可以查看交流论坛帖子,也可以填写帖子内容提交,分享兼职经验或提问,也能回复他人的帖子进行互动交流。交流论坛界面展示如下图5.4所示。

图5.4 交流论坛界面图
5.1.5 调查问卷界面
通过在线填写调查问卷,系统收集学生的兼职偏好、职业规划等数据,以便于后续提供更加精准的服务推荐。调查问卷答题界面展示如下图5.5所示。

图5.5 调查问卷答题界面图
5.1.6 通知公告界面
通知公告模块模块集中展示了平台的所有重要更新和活动通知,确保学生和企业用户能及时了解到最新的政策变化或平台动态。通知公告界面展示如下图5.6所示。

图5.6 通知公告界面图
5.1.7 新闻资讯界面
新闻资讯模块定期更新与兼职工作相关的行业新闻和职业发展建议,帮助用户获取最新市场趋势和个人成长指导,拓宽视野并提升竞争力。新闻资讯界面展示如下图5.7所示。

图5.7 新闻资讯界面图
学生用户可以查看企业发布的兼职信息,包括职位名称、职位类别、企业用户、企业名称、企业电话、企业地址、薪资待遇、工作地点、工作时长等,学生可以直接申请感兴趣的职位或将其收藏以备后用。兼职信息界面展示如下图5.8所示。

图5.8 兼职信息界面图
提交咨询记录信息界面展示如下图5.9所示。

图5.9 提交咨询记录信息界面图
提交兼职申请界面展示如下图5.10所示。

图5.10 提交兼职申请界面图
学生用户个人中心是用户管理和维护个人信息的核心区域,包括修改密码、查看兼职申请记录、咨询历史和兼职反馈等功能,方便用户跟踪自己的求职进展和个人资料维护。学生用户个人中心界面展示如下图5.11所示。

图5.11 学生用户个人中心界面图
企业用户个人中心界面展示如下图5.12所示。

图5.12 企业用户个人中心界面图
管理员可以在系统用户管理页面查看所有学生用户、企业用户的信息,包括用户名、联系方式。管理员可以对用户进行权限设置或禁用违规账号。系统用户管理界面展示如下图5.13所示。

图5.13 系统用户界面图
5.2.2 职位类别管理界面
管理员可以定义和调整平台上各类兼职职位的分类标准,确保兼职信息的组织结构清晰,且易于查找。职位类别管理界面展示如下图5.14所示。

图5.14 职位类别管理界面图
管理员能够对平台上的所有兼职信息进行全面管理和监督,包括添加、编辑、更新或删除兼职信息详情等。兼职信息管理界面展示如下图5.15所示。

图5.15 兼职信息管理界面图
5.2.4 兼职申请管理界面
管理员可以通过兼职申请管理模块查看和审核学生提交的所有兼职申请的状态,帮助解决申请过程中出现的问题。兼职申请管理界面展示如下图5.16所示。

图5.16 兼职申请管理界面图
5.2.5 反馈记录管理界面
反馈记录模块收集来自学生用户的兼职反馈意见,管理员可以根据这些反馈识别问题或改进点。反馈记录管理界面展示如下图5.17所示。

图5.17 反馈记录管理界面图
系统管理中的轮播图管理功能让管理员能够轻松更新首页顶部的轮播图,选择展示最新的活动或重要通知,吸引用户的注意力并提高信息传达效率。轮播图界面展示如下图5.18所示。

图5.18 轮播图界面图
5.2.7 资源管理界面
资源管理模块涵盖了新闻资讯的更新、资讯分类的设定以及调查问卷的设计与分析,管理员利用此模块保持内容的新鲜度和相关性。资源管理界面展示如下图5.19所示。

图5.19 资源管理界面图
5.2.8 交流管理界面
交流管理模块旨在监控和促进论坛内的交流活动,管理员可以在此设置规则指导用户行为,处理违反规定的行为,营造良好的社区文化。交流管理界面展示如下图5.20所示。

图5.20 交流管理界面图
6 系统测试
软件测试的目的在于识别系统缺陷,验证软件对需求的符合程度,使其功能、性能和安全性达到设计标准。在开发过程中,测试能够及时发现潜在问题,降低发布后出现故障的风险。测试不仅关注系统的正常运行,还模拟各种异常情况,评估在不同环境和边界条件下的表现,从而提升软件的可靠性和稳定性,为用户提供更高质量的产品体验,增强信任感。测试过程中的数据和经验积累能完善测试策略,改进开发流程,成为后续项目的参考。软件测试贯穿开发生命周期,是实现产品质量和发布标准的重要环节。
黑盒测试:黑盒测试是一种主要关注软件外部行为的测试方法。在黑盒测试中,我们不用了解软件内部的代码、结构或实现方式,而是基于软件的功能需求,通过设计测试用例模拟用户的实际操作。测试时可以通过提供不同的输入,同时观察系统的输出和响应,以此验证了软件是否正常运行。该方法能够有效检测软件功能上的缺陷和问题,确保系统的各项功能能够满足用户需求。
白盒测试:白盒测试是一种依赖于软件内部架构和代码细节的测试技术,要求测试者深入理解系统的源代码、逻辑流程及具体实现方式。在此过程中,测试人员通过分析代码的执行路径、逻辑分支和条件判断等,设计测试用例来检查软件内部是否存在缺陷或潜在问题。白盒测试通常用于验证代码的正确性、覆盖率、性能以及安全性,能够帮助发现一些仅通过外部测试无法察觉的逻辑错误或漏洞。
兼职信息浏览功能测试用例表是用来验证用户能否正确浏览和筛选兼职信息的测试用例。兼职信息浏览功能测试用例表如表6.1所示。
表6.1 兼职信息浏览功能测试用例
| 测试项 | 测试用例 | 预期结果 | 结论 |
| 兼职信息浏览功能测试 | 1. 打开兼职信息浏览页面。 | 页面正常加载,显示兼职信息列表。 | 与预期结果一致。 |
| 兼职信息浏览功能测试 | 2. 选择筛选条件(职位名称、职位类别)。 | 筛选条件被成功选中。 | 与预期结果一致。 |
| 兼职信息浏览功能测试 | 3. 点击搜索按钮。 | 系统根据筛选条件进行搜索。 | 与预期结果一致。 |
| 兼职信息浏览功能测试 | 4. 查看筛选结果。 | 页面显示符合条件的兼职信息列表。 | 与预期结果一致。 |
添加兼职信息功能测试用例表是用来验证用户能否正确添加兼职信息的测试用例。添加兼职信息功能测试用例表如表6.2所示。
表6.2 添加兼职信息功能测试用例
| 测试项 | 测试用例 | 预期结果 | 结论 |
| 添加兼职信息功能测试 | 1. 打开添加兼职信息页面。 | 页面正常加载,显示信息填写表单。 | 与预期结果一致。 |
| 添加兼职信息功能测试 | 2. 填写兼职信息基本信息(职位名称、职位类别、企业用户、名称、电话、地址、薪资待遇、工作地点、工作时长)。 | 信息成功输入并保存。 | 与预期结果一致。 |
| 添加兼职信息功能测试 | 3. 上传兼职信息照片。 | 照片成功上传并显示预览。 | 与预期结果一致。 |
| 添加兼职信息功能测试 | 4. 点击提交按钮。 | 页面提示信息提交成功,并显示等待审核状态。 | 与预期结果一致。 |
兼职申请功能测试用例表是用来验证用户能否正确提交兼职申请的测试用例。兼职申请功能测试用例表如表6.3所示。
表6.3 兼职申请功能测试用例
| 测试项 | 测试用例 | 预期结果 | 结论 |
| 兼职申请功能测试 | 1. 打开兼职信息页面。 | 页面正常加载,显示目标兼职信息及申请表单。 | 与预期结果一致。 |
| 兼职申请功能测试 | 2. 选择目标兼职信息。 | 目标兼职信息成功加载到申请表单中。 | 与预期结果一致。 |
| 兼职申请功能测试 | 3. 填写兼职申请表(个人信息、申请时间、备注等)。 | 信息成功输入并保存。 | 与预期结果一致。 |
| 兼职申请功能测试 | 4. 点击提交按钮。 | 页面提示申请提交成功,并显示申请状态为待审核。 | 与预期结果一致。 |
用户管理功能测试用例表是用来验证管理员能否正确管理用户信息的测试用例。用户管理功能测试用例表如表6.4所示。
表6.4 用户管理功能测试用例
| 测试项 | 测试用例 | 预期结果 | 结论 |
| 用户管理功能测试 | 1. 打开用户管理页面。 | 页面正常加载,显示用户列表及操作选项。 | 与预期结果一致。 |
| 用户管理功能测试 | 2. 选择目标用户。 | 目标用户信息成功加载到编辑界面。 | 与预期结果一致。 |
| 用户管理功能测试 | 3. 修改用户权限或状态。 | 用户权限或状态成功更新。 | 与预期结果一致。 |
| 用户管理功能测试 | 4. 点击保存按钮。 | 用户信息成功更新并显示在用户列表中。 | 与预期结果一致。 |
通过对兼职信息浏览功能的测试,系统能够正常加载兼职信息页面,用户可根据筛选条件成功搜索并查看符合条件的兼职信息列表,所有操作均与预期结果一致。添加兼职信息功能的测试结果表明,用户能够顺利填写兼职信息基本信息并上传照片,提交后系统正确提示信息提交成功并显示。兼职申请功能的测试验证了用户能够选择目标兼职信息并填写兼职申请表,提交后系统提示申请成功。用户管理功能的测试验证了管理员能够选择目标用户并修改其权限或状态,保存后用户信息成功更新并显示在列表中。所有功能测试结果均与预期一致,系统功能运行正常。
结 论
本文基于Spring Boot框架设计并实现了一个校园兼职交流平台,旨在解决传统校园兼职行业中信息不透明、操作繁琐及用户互动性差等问题。通过对国内外校园兼职交流平台发展现状的分析,本文总结了当前行业的痛点,并提出了系统的设计目标。系统采用前后端分离架构,后端使用Spring Boot框架实现业务逻辑,数据库选用MySQL进行数据存储。系统功能涵盖学生用户模块、企业用户模块和管理员模块,用户可通过平台浏览兼职信息、提交咨询信息和兼职申请、进行兼职反馈等;企业用户主要对兼职信息进行发布,回复咨询记录和审核兼职申请;管理员则负责用户管理、职位类别管理、兼职信息管理、咨询记录管理、兼职申请管理、反馈记录管理、系统及资源管理等操作。通过功能测试,系统各项功能均运行正常,达到了预期设计目标。
系统的实现为校园兼职提供了一个高效、透明且用户友好的解决方案。通过优化信息传播流程和简化领养操作,系统显著提升了用户体验和兼职申请效率。同时,系统的模块化设计和可扩展性为未来功能升级提供了便利。测试结果表明,系统在功能完整性、操作流畅性及数据安全性方面均表现良好。未来,可进一步引入人工智能推荐算法和区块链技术,以增强系统的智能化和数据可信度。本文的研究为校园兼职行业的数字化转型提供了参考,具有一定的理论价值和实践意义。
致 谢
在本文即将付梓之际,我衷心感谢所有在此过程中给予我支持与帮助的人们。我要向我的指导老师表达深深的敬意与感激。正是他专业的引领与耐心的指导,使我在研究道路上少走了许多弯路。他对科研严谨的态度和不懈的追求,深深影响了我,让我知道了我想要的是什么,学会了如何解决复杂的问题。
我还要感谢那些为我提供数据支持、测试环境和反馈意见的学科老师们。在我不知道数据从哪搞,编程方向在哪的时候,他们的专业意见与实际需求,为我指明了研究方向,提供了巨大的助力。
最后我要感谢我身边的人。在我全身心投入研究的日子里,他们给予了我很多信息和方法,让我能更加顺利把设计实现出来。正是因为他们的帮助,让我最终成功完成这项研究。
我再次向所有在研究与写作过程中给予我帮助与支持的人们表示最诚挚的感谢!我希望我们的努力能够帮助未来家庭服务领域的发展,我希望未来人们的生活能够的更加便捷。
参考文献
- 猫哆哩.大学兼职,值得尝试的成长之路[J].求学,2024,(17):30-31.
- 祝洪珍,吕旋,乔守明.校园兼职软件一掌通平台的设计与实现[J].软件,2023,44(07):26-28.
- 田圻,代齐润.基于协同过滤算法的就业推荐系统设计与实现[J].湖北工业职业技术学院学报,2025,38(01):75-79.
- 左佳丽,刘文珊,张玲乐.校园生活综合服务平台小程序的设计与实现[J].无线互联科技,2021,18(11):62-63+78.
- 王梓懿.大数据时代基于用户行为的新闻推荐机制分析[J].新闻研究导刊,2025,16(02):6-9.
- 薛倩.基于人工智能的高校学生职业规划推荐系统设计研究[J].黑龙江科学,2025,16(01):98-100+104.
- 高明泽,马瑞.基于大数据的大学生个性化就业推荐系统研究[C]//河南省民办教育协会.2024年高等教育发展论坛论文集(上册).长春人文学院;,2024:283-284.
- 周渠岸.校园兼职平台的设计与实现[J].电子技术,2021,50(10):70-71.
- 吴海霞,张帆,杨冀东.浅谈校园信息共享平台的构建[J].中国新通信,2021,23(10):71-72.
- 李方良,郝雨萱,温雅欣,等.双创背景下校园兼职平台模式的优化研究[J].农家参谋,2020,(04):290.
- Beanstalk Introduces New Partnerships, Extends Platform to Include Part-Time and Contract Employees[J].Manufacturing Close - Up,2024,
- Shao W ,Liu K.Design and Implementation of Online Ordering System Based on SpringBoot[J].Journal of Big Data and Computing,2024,2(3):
- 陈敬宗.计算机软件Java编程特点与技术应用分析[J].中国信息界,2025,(01):162-164.
- 柯灵.Java编程语言在计算机软件开发中的应用与问题处理探析[J].电脑知识与技术,2024,20(27):45-47.
- 王志亮,纪松波.基于SpringBoot的Web前端与数据库的接口设计[J].工业控制计算机,2023,36(03):51-53.
- 李兴华,马云涛.Spring开发实战[M].人民邮电出版社:202303.381.
- 李艳杰.MySQL数据库下存储过程的综合运用研究[J].现代信息科技,2023,7(11):80-82+88.
- 肖睿,李鲲程,范效亮,等.MySQL数据库应用技术及实践[M].人民邮电出版社:202206.228.
- Liu Q .Design of University Student Status Management System Based on Web B/S Architecture[J].Advances in Computer, Signals and Systems,2024,8(7):
- 黄维.基于B/S模式的虚拟网络实验室安全管理体系分析[J].信息系统工程,2024,(05):4-7.
附 录
注册页UserController.java,传入user对象,并将"user_id"、 "state"、 "user_group"、"login_time"、"phone"、"phone_state"、 "username"、"nickname"、"password"、"email"、"email_state"、"avatar"、"create_time"输入,重点是 "username"、"nickname"、"password"必须输入,通过获取username,数据库查询是否有该用户,如果存在,则提示“用户已存在”,否则执行将UserId置为空(数据库表中该字段已设置自动递增),代码如图所示。

图注册核心代码图
登录页,首先传入"username"、"email"、"phone"、"password",用户可通过用户名、邮箱、手机号进行登陆,通过判断resultList来确定查询结果,然后执行查询用户组UserGroup,用户组里面不存在,依然报“用户不存在”,执行完以上代码,最后涉及到用户带有“审核”的,会查询examine_state(用户的审核状态),数据库表user_group中含有source_table和source_field进行查询,以上步骤完成,对输入的密码进行存储Token到数据库,匹对账号和密码,数据库中的AccessToken为令牌,用于身份认证,代码如图所示。

用户登录核心代码图
修改密码,通过请求data,获取旧密码,并将新密码重新赋值,期间都是需要通过加密,代码如图所示。

修改密码核心代码图
修改一个数据,原理与add基本一致,不同点在于通过readConfig()读取关键字,以及通过readQuery()获取URL后面?指定位置的标识,转成Map对象后,执行update操作,同样通过拼接的sql语句执行,执行过程读取query,toWhereSql()语句完成数据库操作,body为修改对象的值,代码如图所示。

修改数据核心代码图
删除一条数据,通过readQuery(),获取URL后面的对象地址,删除FROM具体的table,query删除查询FindConfig语句,代码如图示。

图4-11删除数据核心代码图
通过请求的参数获取列表数据,代码如图所示。

图获取列表核心代码图
通过请求的参数获取列表数据,代码如图4-13所示。

图片上传核心代码图
免费领取项目源码,请关注❥点赞收藏并私信博主,谢谢~
1308

被折叠的 条评论
为什么被折叠?



