目录
摘要
SSM洗车保养服务APP系统结合了现代化信息技术与洗车保养服务需求,旨在为用户提供便捷、高效的汽车清洁与养护服务,同时为管理员提供全面的管理与运营支持。该系统采用SSM架构作为技术框架,具有高度的可扩展性与稳定性。系统分为两大主要用户群体—管理员和普通用户,分别具备不同的功能模块。
对于管理员而言,系统提供了强大的后台管理功能,包括用户管理、服务类型管理、服务中心管理、预约信息管理、评价信息管理、优惠活动管理等,管理员可以全面掌控服务过程中的各类信息,并对用户需求做出及时响应。紧急救援管理、提醒信息管理、轮播图更新以及网站公告管理等功能,帮助管理员高效地组织和协调各项服务,保障用户的体验质量。
普通用户则通过APP享受包括新闻资讯、服务中心定位、优惠活动推送、紧急救援请求等在内的多种便捷服务。用户可以根据自身需求进行预约,查看保养记录与评价信息,获取及时的提醒和救援服务,极大地提升了用户体验。
本系统不仅为车主提供了全方位的洗车保养解决方案,也为商家提供了高效的管理工具,促进了服务质量的提升和运营效率的优化。通过SSM架构的应用,系统在数据交互和处理方面表现出较强的稳定性与可维护性,具备较好的实际应用前景。
关键词:SSM架构;洗车保养服务;APP系统;后台管理;用户体验;紧急救援
Abstract
The SSM Car Wash and Maintenance Service APP system combines modern information technology with the needs of car wash and maintenance services, aiming to provide users with convenient and efficient car cleaning and maintenance services, while also providing comprehensive management and operational support for administrators. The system adopts SSM architecture as the technical framework, which has high scalability and stability. The system is divided into two main user groups - administrators and ordinary users, each with different functional modules.
For administrators, the system provides powerful backend management functions, including user management, service type management, service center management, appointment information management, evaluation information management, discount activity management, etc. Administrators can comprehensively control various information during the service process and respond promptly to user needs. Functions such as emergency rescue management, reminder information management, carousel updates, and website announcement management help administrators efficiently organize and coordinate various services, ensuring the quality of user experience.
Ordinary users can enjoy various convenient services through the APP, including news and information, service center positioning, promotion of promotional activities, emergency rescue requests, etc. Users can make appointments according to their own needs, view maintenance records and evaluation information, receive timely reminders and rescue services, greatly improving the user experience.
This system not only provides comprehensive car washing and maintenance solutions for car owners, but also provides efficient management tools for businesses, promoting the improvement of service quality and optimization of operational efficiency. Through the application of SSM architecture, the system exhibits strong stability and maintainability in data interaction and processing, and has good practical application prospects.
Keywords:SSM architecture; Car wash and maintenance services; APP system; back-stage management; User experience; Emergency rescue
1 绪论
1.1 研究背景和意义
随着社会经济的快速发展和人们生活水平的提高,汽车已成为家庭生活中不可或缺的重要工具。汽车保养与清洁作为保障车辆正常使用和延长其使用寿命的重要环节,越来越受到车主的关注。与此同时,传统的洗车和保养服务方式,存在着服务流程繁琐、信息不对称、预约难度大、服务质量参差不齐等诸多问题,给车主和服务商带来了不便和困扰。
在这种背景下,基于现代信息技术开发的洗车保养服务APP系统显得尤为重要。该系统通过数字化手段将洗车保养服务流程优化,利用移动互联网技术让用户能够随时随地获取相关服务信息并进行预约,同时为商家提供了便捷的后台管理工具,提高了服务效率和质量。通过APP系统,用户不仅可以查询附近的服务中心、了解优惠活动、预约洗车和保养服务,还能获得紧急救援支持和及时的服务提醒。这种便捷的服务模式有效解决了传统服务方式中的种种弊端,提升了用户体验,增强了车主的满意度。
对于服务商而言,洗车保养服务APP系统能够简化服务管理流程,帮助商家更加高效地进行资源调配与调度,减少了人工操作的错误与漏洞,提升了运营效率。同时,系统也为商家提供了数据分析支持,通过用户评价和反馈,商家可以及时发现服务中的不足并进行改进,进一步提高服务质量。
在现代社会,智能化和数字化已成为行业发展的主流趋势。洗车保养服务APP系统的研究与开发,不仅符合市场需求,推动了汽车后市场服务模式的创新,还促进了传统行业向智能化、信息化转型的进程。其重要意义不仅体现在提升用户服务体验方面,也为服务商带来了更大的市场竞争力。
1.2国内外研究现状
随着移动互联网技术的普及和人们生活水平的提高,洗车保养服务逐渐从传统的线下模式转向线上化、智能化。国内外对这一领域的研究逐步深化,尤其是在APP系统的开发和优化方面,出现了不少研究成果。国外一些发达国家早在数年前便开始应用智能化工具来改进汽车后市场服务,诸如美国、德国等国家的汽车服务行业已经引入了基于APP平台的洗车保养服务。通过这些平台,用户可以更方便地获取相关服务,并享受定制化、个性化的服务体验。
在国外的研究中,很多学者和开发者关注了如何通过移动端应用来优化洗车保养服务的流程,并提高用户的使用便捷性与满意度。国外一些知名的洗车保养平台已经实现了全面的服务集成,不仅涵盖了洗车和常规保养服务,还包括紧急救援、预约提醒等附加功能。通过用户评价和反馈的机制,服务质量得以持续改进。
国内在洗车保养服务APP系统的研究起步稍晚,但发展迅速。许多本土的互联网公司和汽车服务商开始意识到数字化和线上服务的重要性,并相继推出了自有的洗车保养APP系统。国内学者对于该领域的研究多聚焦在如何利用现代技术提升服务效率和优化用户体验。例如,如何通过APP实现用户预约、支付、服务反馈等一体化功能,以及如何通过后台数据分析支持商家的服务优化和管理决策。
尽管国内外在洗车保养服务APP系统的研究上已有一定进展,但仍存在一些挑战与不足。在服务的深度和广度方面,仍有进一步提升的空间,尤其是如何通过技术手段更好地保障服务质量、提高操作的便捷性以及增强系统的稳定性,仍是当前研究和开发的重点问题。
总的来说,洗车保养服务APP系统在国内外的研究和实践中,都呈现出积极向上的发展态势。随着技术的不断进步,未来的系统将更加智能化,用户的需求也将引领该领域的进一步创新与发展。
1.3论文结构与章节安排
本文共分为六章,章节内容安排如下:
第一章为绪论,此章节对所设计和实现的系统的背景和意义以及国内外研究现状进行详细的论述以及说明,同时进行了论文整体框架的结构的简要介绍。
第二章相关技术介绍,研究了洗车保养服务APP系统的所采用的开发技术。
第三章为系统分析,章节所做的主要的工作是对系统进行了技术、经济和操作方面可行性的分析;对系统实行了总体功能的需求、用例分析。
第四章为系统的设计,主要是对系统的功能结构进行设计,并对系统数据库的概念结构以及物理结构的设计进行了分析。
第五章就是对系统的实现,根据系统功能的划分,分别的对系统所需要实现的功能进行了分析和说明。
第六章:系统测试。主要对系统的部分界面进行测试并对主要功能进行测试
2 相关技术介绍
2.1B/S框架
B/S(Browser/Server)架构是一种基于浏览器和服务器的应用架构模式。它以Web浏览器作为客户端,服务器端通过Web技术提供应用服务。客户端通过浏览器与服务器进行交互,用户无需安装专门的客户端应用程序,只需要通过互联网连接即可访问应用程序[1]。在B/S架构中,客户端主要承担用户界面的呈现和基本的输入输出功能,而核心的业务处理、数据存储等操作则由服务器端完成。这种架构的核心优势在于无需在每个客户端机器上安装或更新软件,只要用户的浏览器符合要求,就可以使用系统。
B/S(Browser/Server)架构是一种网络架构模型,其主要特点是客户端通过浏览器与服务器进行通信,所有的业务逻辑和数据处理都在服务器端完成,客户端仅负责展示数据[2]。B/S架构本质上是一种客户端-服务器模式的变体,它通过将传统的C/S(Client/Server)架构中的客户端功能移到浏览器中,简化了客户端的开发和维护工作。在B/S架构中,用户通过浏览器发送请求,浏览器负责展示从服务器获取的数据,服务器则处理请求并返回响应。该架构避免了安装和配置客户端软件的麻烦,也减少了对客户端硬件的依赖,适合于需要大规模部署和跨平台支持的应用系统。
B/S模式三层结构图如图2-1所示。

图2-1 B/S模式三层结构图
SSM(Spring+SpringMVC+MyBatis)框架集由Spring、MyBatis两个开源框架整合而成(SpringMVC是Spring中的部分内容)。常作为数据源较简单的web项目的框架。
2.2.1 Spring
Spring就像是整个项目中装配bean的大工厂,在配置文件中可以指定使用特定的参数去调用实体类的构造方法来实例化对象[3]。也可以称之为项目中的粘合剂。
Spring的核心思想是IoC(控制反转),即不再需要程序员去显式地`new`一个对象,而是让Spring框架帮你来完成这一切。
2.2.2 SpringMVC
SpringMVC在项目中拦截用户请求,它的核心Servlet即DispatcherServlet承担中介或是前台这样的职责,将用户请求通过HandlerMapping去匹配Controller,Controller就是具体对应请求所执行的操作。SpringMVC相当于SSH框架中struts。
2.2.3 mybatis
mybatis是对jdbc的封装,它让数据库底层操作变的透明[4]。mybatis的操作都是围绕一个sqlSessionFactory实例展开的。mybatis通过配置文件关联到各实体类的Mapper文件,Mapper文件中配置了每个类对数据库所需进行的sql语句映射。在每次与数据库交互时,通过sqlSessionFactory拿到一个sqlSession,再执行sql命令。
页面发送请求给控制器,控制器调用业务层处理逻辑,逻辑层向持久层发送请求,持久层与数据库交互,后将结果返回给业务层,业务层将处理逻辑发送给控制器,控制器再调用视图展现数据。
2.3 Vue技术
Vue.js是一款用于构建用户界面的渐进式JavaScript框架,提供一种灵活而高效的方式来开发单页面应用(SPA)。Vue的设计理念是通过尽量简化开发过程,提供一种声明式的方式来构建用户界面[5]。Vue.js通过数据驱动的视图模型,允许开发者以声明式语法绑定数据与视图,使得应用的状态和界面表现更加简洁和可维护。它的核心思想是通过组件化开发将复杂的UI拆分为可重用的独立模块,从而提升了代码的模块化、可维护性和可扩展性。
Vue.js具备响应式数据绑定和虚拟DOM的特性。响应式数据绑定意味着当数据变化时,Vue会自动更新与之绑定的DOM元素,从而实现视图的实时更新。虚拟DOM则是Vue.js的一种优化手段,通过将对DOM的操作抽象为一个虚拟的DOM树来提高性能,减少实际DOM操作的开销[6]。Vue还提供了丰富的插件和工具,如Vue Router用于路由管理,Vuex用于状态管理,方便开发者构建复杂的前端应用。Vue的灵活性和简洁性使其成为现代Web开发中常用的前端框架之一。
2.4 MySQL数据库
MySQL是一种开源的关系型数据库管理系统(RDBMS),基于SQL(结构化查询语言)进行数据操作。作为一个被广泛使用的数据库系统,MySQL具有高度的性能、可扩展性和可靠性。MySQL使用表格结构来存储数据,每个表由多个列和行组成,数据通过SQL查询语言进行操作[7]。MySQL支持多种数据类型,如整数、浮动小数、字符串、日期等,以满足不同应用场景对数据存储的需求。在实际应用中,MySQL通常用于存储和管理结构化数据,通过索引、视图、触发器等功能提升数据查询的效率和数据的完整性。
MySQL支持ACID事务特性(原子性、一致性、隔离性、持久性),确保数据库操作的可靠性和数据的一致性。它还支持多种存储引擎,其中InnoDB是最常用的存储引擎,具备事务支持、行级锁定和外键约束等特性,适用于高并发、高可靠性的数据存储需求。MySQL可以通过主从复制、分区和分库分表等技术实现横向扩展,以应对大规模数据存储和高负载的应用需求。MySQL还具有灵活的权限管理机制,支持用户角色管理、细粒度的权限控制等,保障数据的安全性。
uni-app是一个跨平台的应用开发框架,可以同时用于开发微信小程序、H5应用、Android和iOS应用等,减少了开发成本和时间。uni-app提供了丰富的组件库和插件,可以快速构建各种功能模块,提高开发效率。通过优化渲染引擎和网络请求,提高了应用程序的性能和用户体验。App端支持原生渲染,可支撑更流畅的用户体验。
3系统分析
系统分析是系统开发的一个关键环节,它在系统的设计和实现上起到了一个承上启下的位置。系统需求分析是对所需要做的系统进行一个需求的挖掘,如果分析的准确可以精准的解决现实中碰到的问题。如果分析不到位会影响后期系统的实现。一个系统的优秀程度需求分析也是占据了非常大的比例,如果需求分析不到位,后面的系统设计要实现就是一个偏离导航的设计。
3.1 可行性分析
系统可行行分析是对系统对系统可行性进行一个探讨。在探讨系统的可行性上我们主要从技术上的可行性和经济上的可行性以及操作层面的可行性上进行分析,如果三个层面度通过,则认为系统是比较可行的。
洗车保养服务APP系统存储所使用的是Mysql数据库以及开发中所使用的是IDEA、Tomcat这些开发工具的使用,能够给编写工作带来许多的便利。系统使用SSM框架进行开发,使系统的可扩展性和维护性更佳,减少Java配置代码,简化编程代码,目前SSM框架也是很多用户选择的框架之一。
在开发洗车保养服务APP系统中所使用的开发软件像IDEA开发工具、Tomcat服务器、MySQL数据库等,这些都是开源免费的,这些环境在学校都进行了系统的学习,自己能够独立操作完成,不需要额外花费,而且系统的开发工具从网上都可以直接下载,因此在经济方面是可行的。
3.1.3操作可行性分析
此次项目设计的时候参考了很多类似系统的成功案例,对它们的操作界面以及功能都进行了系统的分析,将众多案例结合在一起,突出以人为本简化操作,所以具有基本计算机知识的人都会操作本项目。因此操作可行性也没有问题。
3.2 系统功能分析
3.2.1 功能性分析
洗车保养服务APP系统划分为了普通用户模块和管理员模块这两大部分。
(一)普通用户模块功能如下:
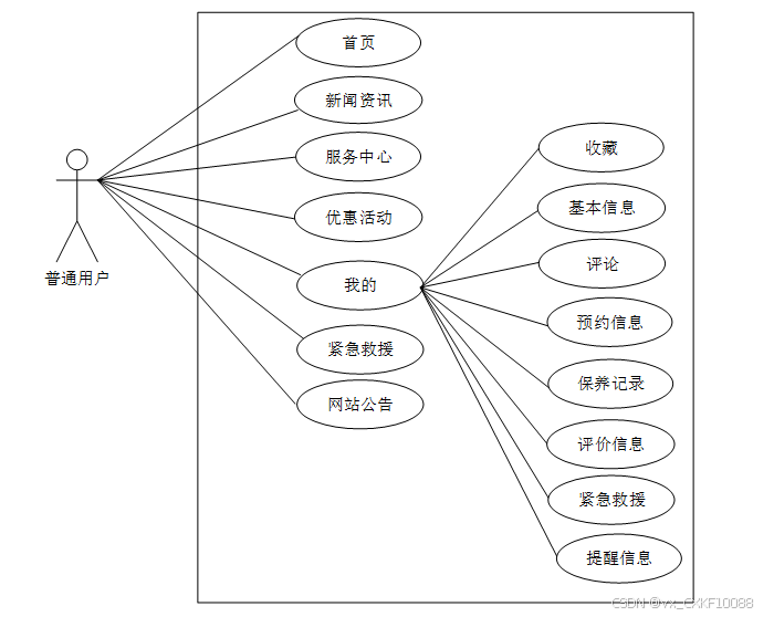
普通用户在APP系统中的功能相对更为简单,主要是使用系统提供的各项服务。用户首先可以通过首页了解最新的新闻资讯和活动信息。服务中心功能帮助用户找到附近的服务中心,查看具体的服务项目并进行预约。优惠活动功能则为用户提供最新的优惠和促销信息,便于享受折扣。紧急救援功能使用户能够在遇到突发问题时,快速请求帮助。网站公告让用户及时了解系统的更新和重要通知。个人中心中的“我的”页面包含了收藏、基本信息、评论、预约信息、保养记录、评价信息、紧急救援和提醒信息等模块,方便用户查看和管理个人账户相关的内容。
(二)管理员模块功能如下:
管理员可以访问后台首页,查看系统的整体数据和信息。系统用户管理功能让管理员能够管理不同的用户账户,维护用户信息。服务类型管理功能则帮助管理员添加、删除或修改可提供的洗车和保养服务类型。通过服务中心管理,管理员能够设置和管理各地的服务中心,以及进行资源调配。预约信息管理功能便于管理员查看和管理所有用户的预约记录,确保预约流程顺利进行。评价信息管理则允许管理员监控用户的评价,以改进服务质量。优惠活动管理功能让管理员能够发布和调整促销活动,吸引更多用户。紧急救援管理帮助管理员调配资源,及时处理用户的紧急需求。提醒信息管理让管理员能够设置和发送重要的提醒通知。系统管理中的轮播图功能可以帮助管理员更新APP的首页展示内容,吸引用户注意。网站公告管理则用于发布系统公告,确保用户能获得最新信息。资源管理包括新闻资讯和资讯分类功能,管理员可以通过这些功能发布和分类管理有关洗车保养的新闻与文章。
3.2.2 非功能性分析
洗车保养服务APP系统的非功能性需求比如洗车保养服务APP系统的安全性怎么样,可靠性怎么样,性能怎么样,可拓展性怎么样等。具体可以表示在如下3-1表格中:
表3-1洗车保养服务APP系统非功能需求表
| 安全性 | 主要指洗车保养服务APP系统数据库的安装,数据库的使用和密码的设定必须合乎规范。 |
| 可靠性 | 可靠性是指洗车保养服务APP系统能够按照用户提交的指示进行操作,经过测试,可靠性90%以上。 |
| 性能 | 性能是影响洗车保养服务APP系统占据市场的必要条件,所以性能最好要佳才好。 |
| 可扩展性 | 比如数据库预留多个属性,比如接口的使用等确保了系统的非功能性需求。 |
| 易用性 | 用户只要跟着洗车保养服务APP系统的页面展示内容进行操作,就可以了。 |
| 可维护性 | 洗车保养服务APP系统开发的可维护性是非常重要的,经过测试,可维护性没有问题 |
3.3 系统用例分析
洗车保养服务APP系统的完整UML用例图分别是图3-1、图3-2。
图3-1就是普通用户角色的用例展示。
图3-1洗车保养服务APP系统普通用户角色用例图
图3-2就是管理员角色的用例展示。

图3-2洗车保养服务APP系统管理员角色用例图
3.4 系统流程分析
系统流程是用一些特定的符合和线条来进行演示用户在使用系统时的过程,在进行系统分析的时候,业务流程可以帮助开发人员更好的理解业务,发现错误,完善系统。
3.4.1 数据新增流程
用户成功登入系统后就能够实现增加数据的操作,增加数据的编号由系统生成,用户不能随意填写,除了编号以外,其他增加信息用户自己填写,填写后的信息经过系统验证,验证通过后即可完成数据新增,数据新增的流程图如下图3-3所示。

图3-3 数据新增流程图
3.4.2 数据删除流程
如果系统里面存在一些没有用的数据,相关的管理人员还可以对这些数据进行删除,数据删除时流程图如下图3-4所示。

图3-4 数据删除流程图
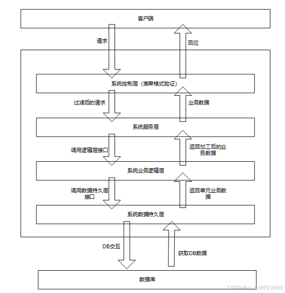
4 总体设计
本系统主要使用了五层架构进行开发,主要分为“表现层”、“控制层”、“服务层”、“业务逻辑层”、“数据访问层”。
“表现层”主要作为与用户交互的接口,提供给用户良好的可体验性,本系统在前后端交互主要使用的是Ajax技术来实现数据传输,不仅可以达到无刷新交互,同时还拥有较稳定的运行状态[8]。
“控制层”主要控制前端界面和后端程序数据之间的同步,然后根据前端请求完成数据更新或者是界面控制。以及负责将“服务层”提供的服务进行最后组装并调用。
“服务层”介于“控制层”和“业务逻辑层”之间,主要是将“业务逻辑层”的数据服务进行再一次组装,之后在作为接口提供给“控制层”使用。
“业务逻辑层”主要是动态的调用“数据访问层”的方法,对复杂的算法进行操作,处理前端传过来的请求并且做出相应的逻辑处理。
“数据访问层”主要负责对数据库的访问,可以访问数据库系统、文本文件、二进制文件、xml文档等等。负责业务对象的增加,修改,删除,加载[9]。
系统架构图如图4-1所示。

图4-1系统架构图
4.2 系统功能模块设计
在上一章节中主要对系统的功能性需求和非功能性需求进行分析,并且根据需求分析了本洗车保养服务APP系统中的用例。那么接下来就要开始对本洗车保养服务APP系统的架构、主要功能和数据库开始进行设计。洗车保养服务APP系统根据前面章节的需求分析得出,其总体设计模块图如图4-2所示。

图4-2 洗车保养服务APP系统功能模块图
4.3 数据库设计
数据库设计一般包括需求分析、概念模型设计、数据库表建立三大过程,其中需求分析前面章节已经阐述,概念模型设计有概念模型和逻辑结构设计两部分。
4.3.1 数据库概念结构设计
下面是整个洗车保养服务APP系统中主要的数据库表总E-R实体关系图如图4-3所示。
图4-3洗车保养服务APP系统总E-R关系图
4.3.2 数据库逻辑结构设计
通过上一小节中洗车保养服务APP系统中总E-R关系图上得出一共需要创建很多个数据表。在此主要罗列几个主要的数据库表结构设计。
表 4-1-access_token(登陆访问时长)
| 编号 | 字段名 | 类型 | 长度 | 是否非空 | 是否主键 | 注释 |
| 1 | token_id | int | 是 | 是 | 临时访问牌ID | |
| 2 | token | varchar | 64 | 否 | 否 | 临时访问牌 |
| 3 | info | text | 65535 | 否 | 否 | 信息 |
| 4 | maxage | int | 是 | 否 | 最大寿命:默认2小时 | |
| 5 | create_time | timestamp | 是 | 否 | 创建时间 | |
| 6 | update_time | timestamp | 是 | 否 | 更新时间 | |
| 7 | user_id | int | 是 | 否 | 用户编号 |
表 4-2-article(文章)
| 编号 | 字段名 | 类型 | 长度 | 是否非空 | 是否主键 | 注释 |
| 1 | article_id | mediumint | 是 | 是 | 文章id | |
| 2 | title | varchar | 125 | 是 | 是 | 标题 |
| 3 | type | varchar | 64 | 是 | 否 | 文章分类 |
| 4 | hits | int | 是 | 否 | 点击数 | |
| 5 | praise_len | int | 是 | 否 | 点赞数 | |
| 6 | create_time | timestamp | 是 | 否 | 创建时间 | |
| 7 | update_time | timestamp | 是 | 否 | 更新时间 | |
| 8 | source | varchar | 255 | 否 | 否 | 来源 |
| 9 | url | varchar | 255 | 否 | 否 | 来源地址 |
| 10 | tag | varchar | 255 | 否 | 否 | 标签 |
| 11 | content | longtext | 4294967295 | 否 | 否 | 正文 |
| 12 | img | varchar | 255 | 否 | 否 | 封面图 |
| 13 | description | text | 65535 | 否 | 否 | 文章描述 |
表 4-3-article_type(文章分类)
| 编号 | 字段名 | 类型 | 长度 | 是否非空 | 是否主键 | 注释 |
| 1 | type_id | smallint | 是 | 是 | 分类ID | |
| 2 | display | smallint | 是 | 否 | 显示顺序 | |
| 3 | name | varchar | 16 | 是 | 否 | 分类名称 |
| 4 | father_id | smallint | 是 | 否 | 上级分类ID | |
| 5 | description | varchar | 255 | 否 | 否 | 描述 |
| 6 | icon | text | 65535 | 否 | 否 | 分类图标 |
| 7 | url | varchar | 255 | 否 | 否 | 外链地址 |
| 8 | create_time | timestamp | 是 | 否 | 创建时间 | |
| 9 | update_time | timestamp | 是 | 否 | 更新时间 |
表 4-4-auth(用户权限管理)
| 编号 | 字段名 | 类型 | 长度 | 是否非空 | 是否主键 | 注释 |
| 1 | auth_id | int | 是 | 是 | 授权ID | |
| 2 | user_group | varchar | 64 | 否 | 否 | 用户组 |
| 3 | mod_name | varchar | 64 | 否 | 否 | 模块名 |
| 4 | table_name | varchar | 64 | 否 | 否 | 表名 |
| 5 | page_title | varchar | 255 | 否 | 否 | 页面标题 |
| 6 | path | varchar | 255 | 否 | 否 | 路由路径 |
| 7 | parent | varchar | 64 | 否 | 否 | 父级菜单 |
| 8 | parent_sort | int | 是 | 否 | 父级菜单排序 | |
| 9 | position | varchar | 32 | 否 | 否 | 位置 |
| 10 | mode | varchar | 32 | 是 | 否 | 跳转方式 |
| 11 | add | tinyint | 是 | 否 | 是否可增加 | |
| 12 | del | tinyint | 是 | 否 | 是否可删除 | |
| 13 | set | tinyint | 是 | 否 | 是否可修改 | |
| 14 | get | tinyint | 是 | 否 | 是否可查看 | |
| 15 | field_add | text | 65535 | 否 | 否 | 添加字段 |
| 16 | field_set | text | 65535 | 否 | 否 | 修改字段 |
| 17 | field_get | text | 65535 | 否 | 否 | 查询字段 |
| 18 | table_nav_name | varchar | 500 | 否 | 否 | 跨表导航名称 |
| 19 | table_nav | varchar | 500 | 否 | 否 | 跨表导航 |
| 20 | option | text | 65535 | 否 | 否 | 配置 |
| 21 | create_time | timestamp | 是 | 否 | 创建时间 | |
| 22 | update_time | timestamp | 是 | 否 | 更新时间 |
表 4-5-code_token(验证码)
| 编号 | 字段名 | 类型 | 长度 | 是否非空 | 是否主键 | 注释 |
| 1 | code_token_id | int | 是 | 是 | 验证码ID | |
| 2 | token | varchar | 255 | 否 | 否 | 令牌 |
| 3 | code | varchar | 255 | 否 | 否 | 验证码 |
| 4 | expire_time | timestamp | 是 | 否 | 失效时间 | |
| 5 | create_time | timestamp | 是 | 否 | 创建时间 | |
| 6 | update_time | timestamp | 是 | 否 | 更新时间 |
表 4-6-collect(收藏)
| 编号 | 字段名 | 类型 | 长度 | 是否非空 | 是否主键 | 注释 |
| 1 | collect_id | int | 是 | 是 | 收藏ID | |
| 2 | user_id | int | 是 | 是 | 收藏人ID | |
| 3 | source_table | varchar | 255 | 否 | 否 | 来源表 |
| 4 | source_field | varchar | 255 | 否 | 否 | 来源字段 |
| 5 | source_id | int | 是 | 否 | 来源ID | |
| 6 | title | varchar | 255 | 否 | 否 | 标题 |
| 7 | img | varchar | 255 | 否 | 否 | 封面 |
| 8 | create_time | timestamp | 是 | 否 | 创建时间 | |
| 9 | update_time | timestamp | 是 | 否 | 更新时间 |
表 4-7-comment(评论)
| 编号 | 字段名 | 类型 | 长度 | 是否非空 | 是否主键 | 注释 |
| 1 | comment_id | int | 是 | 是 | 评论ID | |
| 2 | user_id | int | 是 | 是 | 评论人ID | |
| 3 | reply_to_id | int | 是 | 否 | 回复评论ID | |
| 4 | content | longtext | 4294967295 | 否 | 否 | 内容 |
| 5 | nickname | varchar | 255 | 否 | 否 | 昵称 |
| 6 | avatar | varchar | 255 | 否 | 否 | 头像地址 |
| 7 | create_time | timestamp | 是 | 否 | 创建时间 | |
| 8 | update_time | timestamp | 是 | 否 | 更新时间 | |
| 9 | source_table | varchar | 255 | 否 | 否 | 来源表 |
| 10 | source_field | varchar | 255 | 否 | 否 | 来源字段 |
| 11 | source_id | int | 是 | 否 | 来源ID |
表 4-8-emergency_rescue(紧急救援)
| 编号 | 字段名 | 类型 | 长度 | 是否非空 | 是否主键 | 注释 |
| 1 | emergency_rescue_id | int | 是 | 是 | 紧急救援ID | |
| 2 | title_name | varchar | 64 | 否 | 否 | 标题名称 |
| 3 | ordinary_user | int | 否 | 否 | 普通用户 | |
| 4 | user_name | varchar | 64 | 否 | 否 | 用户姓名 |
| 5 | time_for_help | datetime | 否 | 否 | 求助时间 | |
| 6 | help_content | text | 65535 | 否 | 否 | 求助内容 |
| 7 | examine_state | varchar | 16 | 是 | 否 | 审核状态 |
| 8 | examine_reply | varchar | 16 | 否 | 否 | 审核回复 |
| 9 | create_time | datetime | 是 | 否 | 创建时间 | |
| 10 | update_time | timestamp | 是 | 否 | 更新时间 |
表 4-9-evaluation_information(评价信息)
| 编号 | 字段名 | 类型 | 长度 | 是否非空 | 是否主键 | 注释 |
| 1 | evaluation_information_id | int | 是 | 是 | 评价信息ID | |
| 2 | order_number | varchar | 64 | 否 | 否 | 订单编号 |
| 3 | service_name | varchar | 64 | 否 | 否 | 服务名称 |
| 4 | service_type | varchar | 64 | 否 | 否 | 服务类型 |
| 5 | service_address | varchar | 64 | 否 | 否 | 服务地址 |
| 6 | ordinary_user | int | 否 | 否 | 普通用户 | |
| 7 | user_name | varchar | 64 | 否 | 否 | 用户姓名 |
| 8 | service_evaluation | varchar | 64 | 否 | 否 | 服务评价 |
| 9 | date_of_evaluation | date | 否 | 否 | 评价日期 | |
| 10 | evaluation_content | text | 65535 | 否 | 否 | 评价内容 |
| 11 | create_time | datetime | 是 | 否 | 创建时间 | |
| 12 | update_time | timestamp | 是 | 否 | 更新时间 | |
| 13 | source_table | varchar | 255 | 否 | 否 | 来源表 |
| 14 | source_id | int | 否 | 否 | 来源ID | |
| 15 | source_user_id | int | 否 | 否 | 来源用户 |
表 4-10-hits(用户点击)
| 编号 | 字段名 | 类型 | 长度 | 是否非空 | 是否主键 | 注释 |
| 1 | hits_id | int | 是 | 是 | 点赞ID | |
| 2 | user_id | int | 是 | 否 | 点赞人 | |
| 3 | create_time | timestamp | 是 | 否 | 创建时间 | |
| 4 | update_time | timestamp | 是 | 否 | 更新时间 | |
| 5 | source_table | varchar | 255 | 否 | 否 | 来源表 |
| 6 | source_field | varchar | 255 | 否 | 否 | 来源字段 |
| 7 | source_id | int | 是 | 否 | 来源ID |
表 4-11-maintenance_records(保养记录)
| 编号 | 字段名 | 类型 | 长度 | 是否非空 | 是否主键 | 注释 |
| 1 | maintenance_records_id | int | 是 | 是 | 保养记录ID | |
| 2 | order_number | varchar | 64 | 否 | 否 | 订单编号 |
| 3 | service_name | varchar | 64 | 否 | 否 | 服务名称 |
| 4 | service_type | varchar | 64 | 否 | 否 | 服务类型 |
| 5 | ordinary_user | int | 否 | 否 | 普通用户 | |
| 6 | user_name | varchar | 64 | 否 | 否 | 用户姓名 |
| 7 | vehicle_type | varchar | 64 | 否 | 否 | 车辆类型 |
| 8 | vehicle_model | varchar | 64 | 否 | 否 | 车辆型号 |
| 9 | maintenance_date | date | 否 | 否 | 保养日期 | |
| 10 | maintenance_details | text | 65535 | 否 | 否 | 保养详情 |
| 11 | create_time | datetime | 是 | 否 | 创建时间 | |
| 12 | update_time | timestamp | 是 | 否 | 更新时间 | |
| 13 | source_table | varchar | 255 | 否 | 否 | 来源表 |
| 14 | source_id | int | 否 | 否 | 来源ID | |
| 15 | source_user_id | int | 否 | 否 | 来源用户 |
表 4-12-notice(公告)
| 编号 | 字段名 | 类型 | 长度 | 是否非空 | 是否主键 | 注释 |
| 1 | notice_id | mediumint | 是 | 是 | 公告ID | |
| 2 | title | varchar | 125 | 是 | 否 | 标题 |
| 3 | content | longtext | 4294967295 | 否 | 否 | 正文 |
| 4 | create_time | timestamp | 是 | 否 | 创建时间 | |
| 5 | update_time | timestamp | 是 | 否 | 更新时间 |
表 4-13-ordinary_user(普通用户)
| 编号 | 字段名 | 类型 | 长度 | 是否非空 | 是否主键 | 注释 |
| 1 | ordinary_user_id | int | 是 | 是 | 普通用户ID | |
| 2 | user_name | varchar | 64 | 否 | 否 | 用户姓名 |
| 3 | user_age | varchar | 64 | 否 | 否 | 用户年龄 |
| 4 | user_gender | varchar | 64 | 否 | 否 | 用户性别 |
| 5 | examine_state | varchar | 16 | 是 | 否 | 审核状态 |
| 6 | user_id | int | 是 | 否 | 用户ID | |
| 7 | create_time | datetime | 是 | 否 | 创建时间 | |
| 8 | update_time | timestamp | 是 | 否 | 更新时间 |
表 4-14-praise(点赞)
| 编号 | 字段名 | 类型 | 长度 | 是否非空 | 是否主键 | 注释 |
| 1 | praise_id | int | 是 | 是 | 点赞ID | |
| 2 | user_id | int | 是 | 是 | 点赞人 | |
| 3 | create_time | timestamp | 是 | 否 | 创建时间 | |
| 4 | update_time | timestamp | 是 | 否 | 更新时间 | |
| 5 | source_table | varchar | 255 | 否 | 否 | 来源表 |
| 6 | source_field | varchar | 255 | 否 | 否 | 来源字段 |
| 7 | source_id | int | 是 | 否 | 来源ID | |
| 8 | status | tinyint | 是 | 否 | 点赞状态:1为点赞,0已取消 |
表 4-15-preferential_activities(优惠活动)
| 编号 | 字段名 | 类型 | 长度 | 是否非空 | 是否主键 | 注释 |
| 1 | preferential_activities_id | int | 是 | 是 | 优惠活动ID | |
| 2 | activity_name | varchar | 64 | 否 | 否 | 活动名称 |
| 3 | activity_type | varchar | 64 | 否 | 否 | 活动类型 |
| 4 | cover_image | varchar | 255 | 否 | 否 | 封面图片 |
| 5 | activity_price | double | 否 | 否 | 活动价格 | |
| 6 | activity_time | varchar | 64 | 否 | 否 | 活动时间 |
| 7 | activity_location | varchar | 64 | 否 | 否 | 活动地点 |
| 8 | activity_details | longtext | 4294967295 | 否 | 否 | 活动详情 |
| 9 | hits | int | 是 | 否 | 点击数 | |
| 10 | praise_len | int | 是 | 否 | 点赞数 | |
| 11 | collect_len | int | 是 | 否 | 收藏数 | |
| 12 | comment_len | int | 是 | 否 | 评论数 | |
| 13 | create_time | datetime | 是 | 否 | 创建时间 | |
| 14 | update_time | timestamp | 是 | 否 | 更新时间 |
表 4-16-reminder_message(提醒信息)
| 编号 | 字段名 | 类型 | 长度 | 是否非空 | 是否主键 | 注释 |
| 1 | reminder_message_id | int | 是 | 是 | 提醒信息ID | |
| 2 | reminder_title | varchar | 64 | 否 | 否 | 提醒标题 |
| 3 | ordinary_user | int | 否 | 否 | 普通用户 | |
| 4 | reminder_time | datetime | 否 | 否 | 提醒时间 | |
| 5 | reminder_content | text | 65535 | 否 | 否 | 提醒内容 |
| 6 | create_time | datetime | 是 | 否 | 创建时间 | |
| 7 | update_time | timestamp | 是 | 否 | 更新时间 |
表 4-17-reservation_information(预约信息)
| 编号 | 字段名 | 类型 | 长度 | 是否非空 | 是否主键 | 注释 |
| 1 | reservation_information_id | int | 是 | 是 | 预约信息ID | |
| 2 | order_number | varchar | 64 | 否 | 否 | 订单编号 |
| 3 | service_name | varchar | 64 | 否 | 否 | 服务名称 |
| 4 | service_type | varchar | 64 | 否 | 否 | 服务类型 |
| 5 | service_price | double | 否 | 否 | 服务价格 | |
| 6 | service_address | varchar | 64 | 否 | 否 | 服务地址 |
| 7 | ordinary_user | int | 否 | 否 | 普通用户 | |
| 8 | user_name | varchar | 64 | 否 | 否 | 用户姓名 |
| 9 | vehicle_type | varchar | 64 | 否 | 否 | 车辆类型 |
| 10 | vehicle_model | varchar | 64 | 否 | 否 | 车辆型号 |
| 11 | appointment_time | datetime | 否 | 否 | 预约时间 | |
| 12 | appointment_remarks | text | 65535 | 否 | 否 | 预约备注 |
| 13 | examine_state | varchar | 16 | 是 | 否 | 审核状态 |
| 14 | examine_reply | varchar | 16 | 否 | 否 | 审核回复 |
| 15 | pay_state | varchar | 16 | 是 | 否 | 支付状态 |
| 16 | pay_type | varchar | 16 | 否 | 否 | 支付类型: 微信、支付宝、网银 |
| 17 | evaluation_information_limit_times | int | 是 | 否 | 评价限制次数 | |
| 18 | maintenance_records_limit_times | int | 是 | 否 | 记录限制次数 | |
| 19 | create_time | datetime | 是 | 否 | 创建时间 | |
| 20 | update_time | timestamp | 是 | 否 | 更新时间 | |
| 21 | source_table | varchar | 255 | 否 | 否 | 来源表 |
| 22 | source_id | int | 否 | 否 | 来源ID | |
| 23 | source_user_id | int | 否 | 否 | 来源用户 |
表 4-18-schedule(日程管理)
| 编号 | 字段名 | 类型 | 长度 | 是否非空 | 是否主键 | 注释 |
| 1 | schedule_id | smallint | 是 | 是 | 日程ID | |
| 2 | content | varchar | 255 | 否 | 否 | 日程内容 |
| 3 | scheduled_time | datetime | 否 | 否 | 计划时间 | |
| 4 | user_id | int | 是 | 否 | 用户ID | |
| 5 | create_time | datetime | 否 | 否 | 创建时间 | |
| 6 | update_time | datetime | 否 | 否 | 更新时间 |
表 4-19-score(评分)
| 编号 | 字段名 | 类型 | 长度 | 是否非空 | 是否主键 | 注释 |
| 1 | score_id | int | 是 | 是 | 评分ID | |
| 2 | user_id | int | 是 | 否 | 评分人 | |
| 3 | nickname | varchar | 64 | 否 | 否 | 昵称 |
| 4 | score_num | double | 是 | 否 | 评分 | |
| 5 | create_time | timestamp | 是 | 否 | 创建时间 | |
| 6 | update_time | timestamp | 是 | 否 | 更新时间 | |
| 7 | source_table | varchar | 255 | 否 | 否 | 来源表 |
| 8 | source_field | varchar | 255 | 否 | 否 | 来源字段 |
| 9 | source_id | int | 是 | 否 | 来源ID |
表 4-20-service_center(服务中心)
| 编号 | 字段名 | 类型 | 长度 | 是否非空 | 是否主键 | 注释 |
| 1 | service_center_id | int | 是 | 是 | 服务中心ID | |
| 2 | service_name | varchar | 64 | 否 | 否 | 服务名称 |
| 3 | service_type | varchar | 64 | 否 | 否 | 服务类型 |
| 4 | cover_image | varchar | 255 | 否 | 否 | 封面图片 |
| 5 | service_price | double | 否 | 否 | 服务价格 | |
| 6 | business_hours | varchar | 64 | 否 | 否 | 营业时间 |
| 7 | service_address | varchar | 64 | 否 | 否 | 服务地址 |
| 8 | service_instructions | varchar | 64 | 否 | 否 | 服务须知 |
| 9 | service_content | longtext | 4294967295 | 否 | 否 | 服务内容 |
| 10 | hits | int | 是 | 否 | 点击数 | |
| 11 | praise_len | int | 是 | 否 | 点赞数 | |
| 12 | collect_len | int | 是 | 否 | 收藏数 | |
| 13 | comment_len | int | 是 | 否 | 评论数 | |
| 14 | reservation_information_limit_times | int | 是 | 否 | 预约限制次数 | |
| 15 | create_time | datetime | 是 | 否 | 创建时间 | |
| 16 | update_time | timestamp | 是 | 否 | 更新时间 |
表 4-21-service_type(服务类型)
| 编号 | 字段名 | 类型 | 长度 | 是否非空 | 是否主键 | 注释 |
| 1 | service_type_id | int | 是 | 是 | 服务类型ID | |
| 2 | service_type | varchar | 64 | 否 | 否 | 服务类型 |
| 3 | create_time | datetime | 是 | 否 | 创建时间 | |
| 4 | update_time | timestamp | 是 | 否 | 更新时间 |
表 4-22-slides(轮播图)
| 编号 | 字段名 | 类型 | 长度 | 是否非空 | 是否主键 | 注释 |
| 1 | slides_id | int | 是 | 是 | 轮播图ID | |
| 2 | title | varchar | 64 | 否 | 否 | 标题 |
| 3 | content | varchar | 255 | 否 | 否 | 内容 |
| 4 | url | varchar | 255 | 否 | 否 | 链接 |
| 5 | img | varchar | 255 | 否 | 否 | 轮播图 |
| 6 | hits | int | 是 | 否 | 点击量 | |
| 7 | create_time | timestamp | 是 | 否 | 创建时间 | |
| 8 | update_time | timestamp | 是 | 否 | 更新时间 |
表 4-23-upload(文件上传)
| 编号 | 字段名 | 类型 | 长度 | 是否非空 | 是否主键 | 注释 |
| 1 | upload_id | int | 是 | 是 | 上传ID | |
| 2 | name | varchar | 64 | 否 | 否 | 文件名 |
| 3 | path | varchar | 255 | 否 | 否 | 访问路径 |
| 4 | file | varchar | 255 | 否 | 否 | 文件路径 |
| 5 | display | varchar | 255 | 否 | 否 | 显示顺序 |
| 6 | father_id | int | 否 | 否 | 父级ID | |
| 7 | dir | varchar | 255 | 否 | 否 | 文件夹 |
| 8 | type | varchar | 32 | 否 | 否 | 文件类型 |
表 4-24-user(用户账户)
| 编号 | 字段名 | 类型 | 长度 | 是否非空 | 是否主键 | 注释 |
| 1 | user_id | int | 是 | 是 | 用户ID | |
| 2 | state | smallint | 是 | 否 | 账户状态:(1可用|2异常|3已冻结|4已注销) | |
| 3 | user_group | varchar | 32 | 否 | 否 | 所在用户组 |
| 4 | login_time | timestamp | 是 | 否 | 上次登录时间 | |
| 5 | phone | varchar | 11 | 否 | 否 | 手机号码 |
| 6 | phone_state | smallint | 是 | 否 | 手机认证:(0未认证|1审核中|2已认证) | |
| 7 | username | varchar | 16 | 是 | 否 | 用户名 |
| 8 | nickname | varchar | 16 | 否 | 否 | 昵称 |
| 9 | password | varchar | 64 | 是 | 否 | 密码 |
| 10 | | varchar | 64 | 否 | 否 | 邮箱 |
| 11 | email_state | smallint | 是 | 否 | 邮箱认证:(0未认证|1审核中|2已认证) | |
| 12 | avatar | varchar | 255 | 否 | 否 | 头像地址 |
| 13 | open_id | varchar | 255 | 否 | 否 | 针对获取用户信息字段 |
| 14 | create_time | timestamp | 是 | 否 | 创建时间 |
表 4-25-user_group(用户组)
| 编号 | 字段名 | 类型 | 长度 | 是否非空 | 是否主键 | 注释 |
| 1 | group_id | mediumint | 是 | 是 | 用户组ID | |
| 2 | display | smallint | 是 | 否 | 显示顺序 | |
| 3 | name | varchar | 16 | 是 | 否 | 名称 |
| 4 | description | varchar | 255 | 否 | 否 | 描述 |
| 5 | source_table | varchar | 255 | 否 | 否 | 来源表 |
| 6 | source_field | varchar | 255 | 否 | 否 | 来源字段 |
| 7 | source_id | int | 是 | 否 | 来源ID | |
| 8 | register | smallint | 否 | 否 | 注册位置 | |
| 9 | create_time | timestamp | 是 | 否 | 创建时间 | |
| 10 | update_time | timestamp | 是 | 否 | 更新时间 |
5 系统详细设计与实现
洗车保养服务APP系统的详细设计与实现主要是根据前面的洗车保养服务APP系统的需求分析和洗车保养服务APP系统的总体设计来设计页面并实现业务逻辑。主要从洗车保养服务APP系统界面实现、业务逻辑实现这两部分进行介绍。
5.1普通用户功能模块
5.1.1 用户登录界面
洗车保养服务APP系统中的前台上注册后的用户是可以通过自己的账户名和密码进行登录的,当会员输入完整的自己的账户名和密码信息并点击“登录”按钮后,将会首先验证输入的有没有空数据,再次验证输入的账户名+密码和数据库中当前保存的用户信息是否一致,只有在一致后将会登录成功并自动跳转到洗车保养服务APP系统的首页中;否则将会提示相应错误信息,用户登录界面如下图所示。

图5-1用户登录界面图
登录代码如下:
public Map<String, Object> login(@RequestBody Map<String, String> data, HttpServletRequest httpServletRequest) {
log.info("[执行登录接口]");
String username = data.get("username");
String email = data.get("email");
String phone = data.get("phone");
String password = data.get("password");
List resultList = null;
QueryWrapper wrapper = new QueryWrapper<User>();
Map<String, String> map = new HashMap<>();
洗车保养服务APP系统的普通用户时可以进行注册登录,当用户右上角“注册”按钮的时候,当填写上自己的账号+密码+确认密码+昵称+邮箱等后再点击“注册”按钮后将会先验证输入的有没有空数据,再次验证密码和确认密码是否是一样的,最后验证输入的账户名和数据库表中已经注册的账户名是否重复,只有都验证没问题后即可注册成功。注册界面展示如下图所示。

图5-2注册界面图
注册关键代码如下:
@PostMapping("register")
public Map<String, Object> signUp(HttpServletRequest request) throws IOException {
Map<String, String> query = new HashMap<>();
Map<String,Object> map = service.readBody(request.getReader());
query.put("username",String.valueOf(map.get("username")));
List list = service.selectBaseList(service.select(query, new HashMap<>()));
if (list.size()>0){
return error(30000, "用户已存在");
}
map.put("password",service.encryption(String.valueOf(map.get("password"))));
service.insert(map);
return success(1);
}
5.1.3新闻资讯界面
用户登录后,点击“新闻资讯”进入模块。在新闻资讯首页,可以查看所有发布的资讯,点击任意资讯标题以查看详细内容。页面下方有“评论”和“点赞”按钮,点击评论按钮后可以进行评论。用户填写标题和内容,选择相关标签,点击“提交”按钮发布评论。新闻资讯界面如下图所示。

图5-3新闻资讯界面图
进入“服务中心”后,用户会看到所有服务中心列表。显示服务价格、服务地址、服务须知。用户点击具体服务中心后,将进入详细信息页面,用户可以查看更多详细描述。可以进行预约、点赞、收藏和评论。服务中心界面如下图所示。

图5-4服务中心界面图
5.1.5优惠活动界面
用户能够在该功能模块中查看当前平台推出的优惠活动,包括折扣、特价服务等促销信息。通过该功能,用户可以随时把握优惠时机,享受更具性价比的服务。界面如下图所示。

图5-5优惠活动界面图
查询优惠活动界面代码:
@RequestMapping("/get_list")
public Map<String, Object> getList(HttpServletRequest request) {
Map<String, Object> map = service.selectToPage(service.readQuery(request), service.readConfig(request));
return success(map);
}
5.2管理员功能模块
5.2.1系统用户界面
系统用户模块包含了管理员、普通用户两个部分,管理员在后台都可以查看到用户的信息,但是只有管理员进行增删改查操作;管理员可以对用户进行增删改查,系统用户界面如下图所示。
图5-6系统用户界面图
系统用户添加代码如下:
package com.project.demo.constant;
public class FindConfig {
public static String PAGE = "page";
public static String SIZE = "size";
public static String LIKE = "like";
public static String ORDER_BY = "orderby";
public static String FIELD = "field";
public static String GROUP_BY = "groupby";
public static String MIN_ = "_min";
public static String MAX_ = "_max";
}
管理员点击“服务类型管理”这一菜单会显示服务类型列表和服务类型添加两个子菜单,点击“服务类型列表”可以查看服务类型详情,可以进行查询和删除等操作。点击“服务类型添加”,管理员可以添加新的服务类型。服务类型管理界面如下图所示。
图5-7服务类型管理界面图
服务类型添加代码如下:
@Data
@EqualsAndHashCode(callSuper = false)
public class AccessToken implements Serializable {
private static final long serialVersionUID = 913269304437207500L;
@TableId(value = "token_id", type = IdType.AUTO)
private Integer tokenId;
@TableField(value = "token")
private String token;
@TableField(value = "maxage")
private Integer maxage;
管理员点击“服务中心管理”这一菜单会显示服务中心列表和服务中心添加两个子菜单,点击“服务中心列表”可以查看服务中心详情和用户评论,可以进行查询、重置和删除等操作。点击“服务中心添加”,管理员可以添加新的服务中心。服务中心管理界面如下图所示。
图5-8服务中心管理界面图
管理员点击“紧急救援管理”这一菜单会显示紧急救援列表和紧急救援添加两个子菜单,点击“紧急救援列表”可以查看紧急救援详情,可以进行查询、重置、删除和审核等操作。点击“紧急救援添加”,管理员可以添加新的紧急救援。紧急救援管理界面如下图所示。
图5-9紧急救援管理界面图
管理员可以对系统前台展示的轮播图增删改查,方便用户进行查看。轮播图界面如下图所示。
图5-10轮播图界面图
管理员点击“网站公告”这个菜单,可以查看到系统中所有添加的公告,支持通过标题对公告进行查询,添加、删除等操作。网站公告界面如下图所示。
图5-11网站公告界面图
6系统测试
测试的主要目的是确保系统的功能和性能满足预期的需求,同时识别和修复潜在的缺陷。通过系统测试,可以验证各个功能模块的正确性和稳定性,确保系统在不同使用场景下的表现符合设计要求。测试目的包括确认系统功能的完整性、验证数据处理的准确性、评估系统的性能和安全性。测试还可以提高用户满意度,保证用户在使用系统时获得流畅和可靠的体验。通过全面的测试,可以降低后期维护成本,减少系统上线后出现故障的风险,从而保障系统的长期稳定运行。
在本系统中,测试方法主要依赖于测试用例的设计与执行。测试用例是根据系统需求文档编写的,覆盖所有功能模块及其边界情况。每个测试用例包含输入数据、预期结果和实际结果的对比,以验证系统的功能是否按预期工作。
常见的测试用例包括功能测试用例、边界测试用例和异常测试用例。功能测试用例针对系统的各项功能进行验证;边界测试用例则侧重于输入数据的边界条件,验证系统在极端情况下是否能够稳定运行;异常测试用例则用于验证系统在处理错误输入或异常情况时的反应。本文选择功能测试用例进行系统测试。
在测试执行过程中,记录每个用例的执行结果,并根据实际结果与预期结果的对比,判断系统是否存在缺陷。通过系统化的测试用例执行,可以有效提高测试的覆盖率和效率,为系统的最终上线提供保障。
表6-1 用户登录功能测试表
| 用例名称 | 用户登录系统 |
| 目的 | 测试用户通过正确的用户名和密码可否登录功能 |
| 前提 | 未登录的情况下 |
| 测试流程 | 1) 进入登录页面 2) 输入正确的用户名和密码 |
| 预期结果 | 用户名和密码正确的时候,跳转到登录成功界面,反之则显示错误信息,提示重新输入 |
| 实际结果 | 实际结果与预期结果一致 |
在系统中,创建功能也是基础功能之一,因此创建功能的测试很有代表性。在此章节主要列举在创建时各种情况下系统结果的测试。由于系统涉及创建功能操作过多,因此将多处统称创建功能。
创建数据用例如表6-2 所示。
表6-2 创建数据测试用例
| 测试用例编号 | YL_05 | |
| 测试用例名称 | 系统使用者进行创建数据 | |
| 测试用例描述 | 使用者输入要创建的数据 | |
| 系统入口 | 浏览器 | |
| 步骤 | 预期结果 | 实际结果 |
| 输入完整并且格式正确的数据 | 提示“创建成功”,并显示所有数据 | 预期结果 |
| 核心位置数据但非必要位置不输入数据 | 提示“创建成功”,并显示所有数据 | 预期结果 |
| 核心数据位置不输入数据 | 提示“创建失败” | 预期结果 |
在系统中,修改功能是系统主要实现功能,因此修改功能的测试很有代表性。在此章节主要列举在修改时各种情况下系统结果的测试。由于系统涉及修改功能操作过多,因此将多处数据表记录修改和状态修改统称修改功能。
修改数据用例如表6-3所示。
表6-3 修改数据测试用例
| 测试用例编号 | YL_06 | |
| 测试用例名称 | 系统使用者进行修改数据 | |
| 测试用例描述 | 使用者对可修改的数据项进行修改 | |
| 系统入口 | 浏览器 | |
| 步骤 | 预期结果 | 实际结果 |
| 将现有数据修改成正确的数据 | 提示“修改成功”,并显示所有数据 | 预期结果 |
| 将现有数据修改成错误的数据 | 提示“修改失败” | 预期结果 |
在系统中,查询功能是使用系统使用最多也是最基础的功能,因此查询功能的测试很有代表性。在此章节主要列举在查询时各种情况下系统结果的测试。
查询数据用例如表6-4所示。
表6-4 查询数据测试用例
| 测试用例编号 | YL_05 | |
| 测试用例名称 | 系统使用者进行查询数据 | |
| 测试用例描述 | 全部查询以及输入关键词查询 | |
| 系统入口 | 浏览器 | |
| 步骤 | 预期结果 | 实际结果 |
| 界面自动查询全部 | 显示对应所有记录 | 预期结果 |
| 输入已存在且能匹配成功的关键字 | 显示所查询到的数据 | 预期结果 |
| 输入不存在的关键字 | 显示数据界面为空 | 预期结果 |
在本次测试的过程主要针对所有功能下的添加操作,修改操作和删除操作,并以真实数据一一进行相关功能项目的输入,最终能够保证每个项目涉及的功能都能够正常运行,因此能够保证本次设计的,已实现的功能能够正常运行并且相关数据库的信息也同样保证正确。
结论
经过系统测试,洗车保养服务APP系统的各项功能得到了全面验证。测试结果表明,系统在不同使用场景下能够稳定运行,功能和性能均达到了预期设计要求。特别是在数据创建、修改以及查询等核心功能上,系统展现出了良好的稳定性和准确性。
在测试过程中,发现了少量潜在缺陷,并及时进行了修复。这些修复进一步提升了系统的可靠性和用户体验。通过执行全面的测试用例,确保了系统的测试覆盖率达到了较高水平,为最终上线提供了坚实保障。
总体而言,本次系统测试圆满完成。洗车保养服务APP系统的功能和性能均达到了预期目标,为后续的开发和维护打下了坚实基础。该模块将在实际应用中发挥出色的表现,为用户提供高效、便捷的管理服务。
参考文献
- 王志涛.基于B/S模式的项目管理信息系统开发与设计[J].办公自动化,2024,29(24):84-86.
- 郦昕昕.基于B/S模式的人事管理系统设计与实现[J].集成电路应用,2024,41(05):246-247.DOI:10.19339/j.issn.1674-2583.2024.05.112.
- 夏禹.基于FreeMarker、ECharts以及SSM的数据可视化平台[J].电脑编程技巧与维护,2019,(07):91-92+99.DOI:10.16184/j.cnki.comprg.2019.07.035.
- 赵静静.基于SSM框架的检查业务数据应用系统开发[J].现代信息科技,2025,9(02):52-57.DOI:10.19850/j.cnki.2096-4706.2025.02.009.
- 赵媛.基于Vue的Web系统前端性能优化分析[J].电脑编程技巧与维护,2024,(09):44-46.
- 秦冬.浅析Vue框架在前端开发中的应用[J].信息与电脑(理论版),2024,36(13):61-63.
- 李艳杰.MySQL数据库下存储过程的综合运用研究[J].现代信息科技,2023,7(11):80-82+88.
- 邱丹萍.Web开发中SSM框架的分析[J].电脑知识与技术,2020,16(17):81-82.DOI:10.14004/j.cnki.ckt.2020.2080.
- 张桓,刘仲会,丁明浩.SSM轻量级框架应用开发教程[M].人民邮电出版社:202007.217.
- 庞万宏.基于SSM框架的科研诚信系统研究与设计[J].山西电子技术,2024,(03):107-109.
- 蒋昌兵.基于SSM框架的图片信息管理系统[J].信息系统工程,2024,(06):21-25.
- 段瑞,李方一.Java项目任务教学研究与设计[C]//河南省民办教育协会.2024年高等教育发展论坛论文集(上册).绵阳城市学院;,2024:287-288.DOI:10.26914/c.cnkihy.2024.009751.
- Wai H K ,Funabiki N,Aung T S, et al.Answer Code Validation Program with Test Data Generation for Code Writing Problem in Java Programming Learning Assistant System[J].Engineering Letters,2024,32(5):
- Ullenboom C .Java Programming Exercises:Volume Two: Java Standard Library[M].CRC Press:2024-03-30.
- Davi V .Designing Hexagonal Architecture with Java:Build maintainable and long-lasting applications with Java and Quarkus[M].Packt Publishing Limited:2023-09-29.DOI:10.0000/9781837630714.
- 王松.多机械臂协作洗车系统设计与研究[D].重庆大学,2023.DOI:10.27670/d.cnki.gcqdu.2023.001739.
- 黄美璇,骆旭坤,吴迪.基于“互联网+”O2O洗车系统的设计与实现[J].宁夏工程技术,2020,19(02):149-153.
- 单鸾.基于SSM框架的汽车资讯标注系统的设计与实现[D].华中科技大学,2020.DOI:10.27157/d.cnki.ghzku.2020.001383.
- 曾元静,吴京秋,陈子洋,等.基于三菱PLC的智能洗车系统设计[J].自动化博览,2019,36(S1):44-46.
- 孙开鑫,樊启润,唐彪,等.基于物联网的自助洗车系统设计与实现[J].计算机测量与控制,2019,27(10):243-248.DOI:10.16526/j.cnki.11-4762/tp.2019.10.050.
致 谢
首先,我要感谢我的论文指导老师。在论文完成的整个过程中,指导老师始终给予我无微不至的关爱与指导。在论文写作的过程中,导师那耐心细致的指导,以及提出的具有建设性的意见,都给予了我极大的帮助,让我受益匪浅。导师严谨的治学态度、敬业精神以及高水平的教学能力,都给我树立了追求卓越的典范,这对我以后的人生道路和学业成就都产生了极大的积极影响。
此外,我还要感谢我班的同学们,他们既是我的同窗好友,又是我的良师益友。正是由于你们的支持和关怀,使得我在大学期间的学习和生活都变得异常充实。感谢那些在大学期间给予我帮助的所有老师和同学们,是你们给予了我在学业道路上的前进动力。
当然,我也不能忘记我的父母,是他们用无私的爱抚养我成人。你们的养育之恩我将永生难忘,将来我一定会用我的成绩回报你们。在成长的道路上,我会不断努力,不负众望,用实际行动来回报你们对我的期望。
总之,在这篇论文中,我要感谢所有给予我帮助的人,包括指导老师、同学们、家人和朋友们。是你们的支持与关爱,让我在学术和个人生活中取得了优异的成绩。我会珍惜这份感恩之情,将这份力量用于学习和未来的生活中,不断追求卓越,成为一个更加优秀的人。
免费领取项目源码,请关注❥点赞收藏并私信博主,谢谢~
716

被折叠的 条评论
为什么被折叠?



