摘要
旅游业在全球范围内蓬勃发展,与此同时,随着智能手机的普及和移动互联网的发展,旅游订房APP呈现出快速增长的趋势。本文以旅行订房APP为研究对象,分析了其在旅游业中所扮演的重要角色。
旅行订房APP作为一种新型的预订方式,通过提供在线预订服务、房型选择、价格比较、优惠活动等功能,大大地提高了用户的预订效率与体验。此外,旅行订房APP还可以提供用户评价、好物商城、订单管理和支付等便利服务,全方位满足了用户的需求。旅行订房APP为用户提供了更广泛的酒店选择,用户可以根据自己的需求和预算选择合适的住宿。其次,旅行订房APP提供了实时的价格比较和优惠活动信息,帮助用户获得更加便宜的预订价格。此外,旅行订房APP的用户评价功能使得用户可以了解其他用户的真实体验,从而做出更加明智的预订决策。
旅行订房APP采用跨平台的Java语言开发,利用SpringBoot框架进行逻辑控制,MySQL数据库存储数据,最后Tomcat服务器完成发布,系统可在多个环境下运行。未来旅行订房APP将会提供更加个性化的服务,加强与酒店合作,提高数据安全和隐私保护措施,以满足用户的多样化需求,并推动行业的可持续发展。在面临激烈竞争和不断变革的市场环境中,旅行订房APP需要不断创新和提升,以满足用户的需求,促进旅游业的发展。
关键词:旅行订房;SpringBoot框架;Java语言;应用程序APP
Abstract
Tourism is booming around the world. At the same time, with the popularization of smart phones and the development of mobile Internet, the travel booking APP shows a trend of rapid growth. This article takes the travel booking app as the research object and analyzes its important role in the tourism industry.
As a new type of booking method, the travel booking app greatly improves the booking efficiency and experience of users by providing online booking services, room type selection, price comparison, and promotional activities. In addition, the travel booking app can also provide convenient services such as user reviews, shopping malls, order management, and payment, fully meeting the needs of users. The travel booking app provides users with a wider range of hotel options, allowing them to choose suitable accommodations based on their needs and budget. Secondly, the travel booking app provides real-time price comparisons and promotional information, helping users obtain cheaper booking prices. In addition, the user evaluation function of the travel booking app allows users to understand the real experiences of other users and make wiser booking decisions.
The travel booking app is developed using cross platform Java language, using the SpringBoot framework for logical control, storing data in a MySQL database, and finally being published on a Tomcat server. The system can run in multiple environments. The future travel booking app will provide more personalized services, strengthen cooperation with hotels, improve data security and privacy protection measures to meet the diverse needs of users, and promote sustainable development of the industry. In the face of fierce competition and constantly changing market environment, travel booking apps need to constantly innovate and improve to meet the needs of users and promote the development of the tourism industry.
Keywords:Travel booking; SpringBoot framework; Java language; Application APP
目 录
1 绪论
1.1 研究背景
随着互联网的快速发展和智能手机的普及,人们越来越倾向于使用手机APP来完成各种日常任务,比如购物、预订机票、订餐等。这种趋势也延伸到了旅行领域,人们希望能够通过手机APP快速、便捷地预订酒店房间。
在过去,人们需要通过电话或电子邮件与酒店联系,然后进行预订。这种方式存在很多不便之处,比如需要手动输入大量的信息,容易出错,而且需要等待酒店的回复,耗时耗力。而且,人们可能对酒店的真实情况不了解,无法事先查看房间的照片、评价等信息。在此背景下,旅行订房APP应运而生。通过旅行订房APP,人们可以随时随地浏览酒店的信息,包括房间类型、价格、地理位置、配套设施等。同时,人们可以通过APP直接在线预订房间,避免了繁琐的沟通和等待。此外,许多旅行订房APP还提供用户评价和评分功能,可以帮助人们更准确地选择合适的酒店
然而,尽管旅行订房APP的普及率越来越高,但仍存在一些问题。首先,市场上存在着大量的旅行订房APP,用户往往难以选择适合自己需求的APP。其次,由于旅行订房APP的功能和服务质量不尽相同,用户可能会在使用过程中遭遇到各种问题,比如订房失败、房间与描述不符等。最后,一些用户对于在线支付的安全性仍然存在疑虑,担心个人信息泄露或支付失败
因此,研究旅行订房APP的背景和问题,旨在进一步了解用户对旅行订房APP的需求和体验,探索如何提高旅行订房APP的功能和服务质量,并解决用户在使用旅行订房APP时遇到的问题。这将对提升用户体验和促进旅行订房APP的发展具有重要意义。
1.2 研究目的和意义
旅行订房APP作为旅行行业的重要组成部分,通过研究该类APP可以深入了解消费者在旅行订房过程中的需求和偏好。从而指导企业优化产品设计和服务,提升用户体验,促进消费者更好地选择、预订和享受住宿服务。
旅行订房APP所涉及的技术包括数据分析、人工智能、地理信息系统等,研究旅行订房APP的发展和创新趋势有助于了解技术在旅行行业中的应用和发展前景。同时,也有助于促进科技创新,推动旅行行业的数字化转型和智能化发展。
通过研究旅行订房APP,可以了解行业内不同企业的运营模式、市场策略和服务特点,有助于企业间的相互学习和竞争。同时,也可以帮助企业发现和把握市场机会,提升自身在旅行行业中的竞争力。
旅游业是许多国家和地区的重要支柱产业,旅行订房APP的发展和提升将促进旅游经济的持续增长。通过研究旅行订房APP,可以为政府和相关部门提供数据支持和政策建议,推动旅游业的健康发展,促进旅游经济的繁荣。
综上所述,研究旅行订房APP的目的和意义在于促进消费者体验的提升、推动行业技术创新、提升行业竞争力和推动旅游经济的发展,对于促进旅行行业的可持续发展和推动经济增长具有重要意义。
1.3 研究现状
随着互联网的快速发展,人们的生活方式也发生了巨大的变化。旅游业作为一个发展迅速的行业,也受到互联网的深远影响。旅行订房APP是当前旅游市场上一种最具潜力和前景的应用,它为用户提供了便利快捷的订房服务,极大地改变了传统旅行订房的方式。
目前,旅行订房APP市场上已经涌现出许多知名的品牌,如Booking、Airbnb、Expedia等。这些APP以其良好的用户体验和广泛的酒店资源,赢得了用户的信任和喜爱。通过旅行订房APP,用户可以随时随地浏览酒店信息,选择适合自己的住宿,进行在线预订,并享受一系列的会员福利和优惠活动。
此外,旅行订房APP还为酒店提供了更多的销售渠道和曝光机会。酒店可以通过APP向广大用户展示自己的特色和优势,提高酒店的知名度和竞争力。同时,APP还提供了一套完整的管理系统,方便酒店管理人员进行订单管理和客户服务。
旅行订房APP在改变用户出行方式和酒店经营模式的同时,也给社会带来了一定的影响。首先,它促进了旅游业的发展,刺激了消费需求,提升了旅游经济的规模和质量。其次,它促进了信息的流动和共享,打破了地域限制,让用户随时随地了解和选择酒店。再次,它推动了服务行业的升级,提高了酒店的服务质量和竞争力。
然而,目前的旅行订房APP还存在一些问题和挑战。首先,虽然市场上有许多APP可供选择,但用户对于如何选择和使用APP的知识还相对缺乏。其次,由于市场竞争激烈,APP间的价格竞争也越来越激烈,给酒店带来了一定的利润压力。再次,由于旅行订房APP面向的是大众市场,对于高端用户和高端酒店的满足程度还有待提高。
综上所述,旅行订房APP是当前旅游市场上最具潜力和前景的应用之一。它为用户提供了便利快捷的订房服务,改变了传统订房方式。同时,它也给酒店带来了更多的销售渠道和曝光机会。然而,它还面临着一些问题和挑战,比如用户知识的不足和价格竞争的压力。未来,随着用户需求的不断变化和技术的不断进步,旅行订房APP市场的发展前景将更加广阔。
1.4 本文研究内容
本文旨在通过研究开发一款旅行订房APP,提高用户预订住宿的便捷性和体验度,促进旅行业的发展。主要研究内容包括:
(1)分析现有旅行订房APP的优缺点,总结用户使用需求和行为特点;
(2)确定APP的主要功能,包括酒店信息的展示、预订流程的优化、付款方式的选择等;
(3)设计APP的用户界面和交互流程,确保用户体验友好、操作简便;
(4)采用合适的技术手段和算法,提高APP的性能和稳定性;
(5)进行用户体验测试和功能优化,不断改进APP的功能和性能;
(6)结合市场需求和用户反馈,推出多元化的推广策略,提高APP的知名度和用户数量。
1.5 论文结构与章节安排
本文共分为六章,章节内容安排如下:
第一章:引言。此章节对所设计和实现的系统的背景和状况以及意义进行详细的论述以及说明,同时进行了研究内容和论文整体框架的结构的简要介绍。
第二章:系统需求分析。章节所做的主要的工作是对系统进行了技术、经济和操作方面可行性的分析;对系统实行了总体功能的需求、用例分析。
第三章:系统的设计。主要是对系统的功能结构进行设计,并对系统数据库的概念结构以及物理结构的设计进行了分析。
第四章:系统的实现。根据系统功能的划分,分别的对系统所需要实现的前台客户功能和后台管理员功能进行了分析和说明。
第五章:系统测试。主要对系统的部分界面进行测试并对主要功能进行测试
第六章:总结。
2.1 可行性分析
可行性分析是系统分析的第一步,通过可行性分析我们可以得出系统是不是值得开发,如果系统的开发是不可信的,那么就没有必要再进行下面的操作,对于本旅行订房APP在可行性方面进行了技术、经济以及操作的分析。
2.1.1 技术可行性分析
旅行订房APP在技术上采用的是Java语言、基于Browser/Server模式,前台使用了HTML、CSS等技术,后台使用了SpringBoot框架结合MySQL数据库,这些技术在校期间都已经学习过,而且用这些技术开发过一些小的系统,同时在实际开发中Java功能强大被普通应用,因此开发技术是没有问题的。
2.1.2 经济可行性分析
开发旅行订房APP并不需要投入太多,开发工具、服务器、数据库等,都可以通过网络搜索、下载、安装,只需要一台普通的计算机就可以完成操作,而且在系统功能规划上都是通过问卷调查了解用户需求,通过百度、知网库、学校图书馆查阅相关系统,了解它们对系统具体实现的功能需求,然后进行设计开发,不存在任何开销,因此系统的开发在经济方面是可行的。
2.1.3 操作可行性分析
旅行订房APP的在开发的时候充分了解用户群体,对于使用智能机不熟练的用户也进行考虑在内,在小程序的开发中首页有醒目的导航栏,使得即使没有使用过小程序的用户,也可以根据导航栏的提示进行操作,非常方便,因此系统在操作上是可行的。
2.2 需求分析
2.2.1 功能需求分析
(1)酒店信息模块:管理员在后台可以对酒店信息进行增删改查,游客实现查看酒店信息,用户进行预订、点赞、评论、收藏。如下图2.1所示。

图2.1酒店信息模块用例图
(2)特价专区模块:管理员在后台可以对特价专区进行增删改查,游客实现查看特价专区,用户进行预订、点赞、评论、收藏。如下图2.2所示。

图2.2特价专区模块用例图
(3)热门活动模块:管理员在后台可以对热门活动进行增删改查,游客实现查看热门活动,用户进行收藏、点赞、评论。如下图2.3所示。

图2.3热门活动模块用例图
(4)好物商城模块:本旅行订房APP其中一个主要的功能就是购买好物商品,所以系统中需要管理员添加各种商品供用户查询,购买,管理员在此模块主要是对商品的增删改查,游客实现对商品的查询,用户则实现好物商品的领取优惠券、收藏、评论、加购、立即购买等操作。如下图2.4所示。

图2.4 好物商城模块用例图
(5)旅游资讯模块:管理员在后台可以对旅游资讯及其分类进行增删改查,游客实现查看旅游资讯,用户进行收藏、点赞、评论。如下图2.5所示。

图2.5旅游资讯模块用例图
(6)用户管理模块:在前台游客可以通过注册,然后参与到系统当中,管理员可以对注册的用户进行修改、删除、查询、也可以添加新的用户。如下图2.6所示。

图2.6用户管理模块用例图
(7)购物管理:用户对喜欢的好物商品可以进行购买,可以选择立即购买或者加入到购物车中进行购买,如下图2.7所示。

图2.7购物管理模块用例图
(8)我的订单管理:在旅行订房APP中,用户和管理员都能够管理订单,可以对订单进行查看、删除。如下图2.8所示。

图2.8订单管理模块用例图。
(9)我的模块:我的模块是用户独有的功能,可以在“我的”管理基本信息、收货地址、收藏、订单、购物车、我的优惠券、预订信息、特价订单、订单配送,我的用例如下图2.9所示。

图2.9我的管理模块用例图
2.2.2 非功能性需求分析
系统的功能需求方面主要是从系统的安全性、存储性、可靠性、易学性、稳定性等方面进行分析:
1、安全性:系统的安全问题是开发者首先要考虑的,如果系统存在安全隐患,可能使得用户个人信息被泄露,给用户带来困扰,造成损失。
2、储存性:因为用户使用的关于旅行订房与购物商城结合的小程序,用户交流数据多,而且登录后要查询各种商品信息,那就需要一个强大的数据库来进行数据的存储,对数据库的要求是非常严格的,本系统选用的是MySQL数据库,MySQL的运行速度很快,执行命令的速度也非常快,而且体积小。
3、可靠性:可靠性指的是用户在进行商品信息查询、评论以及购买的时候,能够按照用户的指示进行显示信息,如果用户点击查询商品详细信息,显示出来的是不可购买的信息,那就违背用户的初衷。
4、易学性:系统的开发面向对象学历不尽相同,所有在开发的时候要考虑系统操作应该简单,不需要进行任何学习、培训,只能上网的用户就可以操作。
5、稳定性:系统在运行方面要很稳定,系统的界面、字体要清楚,没有失真现象,给用户以良好的体验。
6、可拓展性:本旅行订房APP的功能还有待完善,因此系统要有很好的拓展性,方便后期功能更新维护。
2.3系统角色用例分析
2.3.1系统前台用户用例
旅行订房APP前台用户的主要功能是对酒店信息的查看、预订、收藏、评论以及对好物商城商品的购买,购买的过程中需要对收货地址进行设置,对购物车进行管理,查看自己的订单。前台普通用户用例图如图2.10所示。

图2.10 旅行订房APP前台普通用户用例图
2.3.2系统后端用例
后台管理员进入以后可以对系统用户、酒店信息管理、酒店分类管理、预订信息管理、特价专区管理、特价订单管理、热门活动管理、系统管理、公告信息管理、资源管理、交流管理、商城管理(好物商城、分类列表、订单列表、订单配送、优惠券)进行管理。
后台管理员用例图如图2.11所示。

图2.11旅行订房APP后台管理员用户用例图
2.4 安全性需求分析
2.4.1系统的安全性
安全性对每一个系统来说都是非常重要的。安全性很好的系统可以保护企业的信息和用户的信息不被窃取。提高系统的安全性不仅是对用户的负责,更是对企业的负责。尤其针对于旅行订房APP来说,必须要有很好的安全性来保障整个系统。
系统具有对使用者有权限控制,针对角色的不通限制使用者的权限,以此来确保系统的安全性。
2.4.2 数据的安全性
数据库中的数据是从外界输入的,当数据的输入时,由于种种原因,输入的数据会无效,或者是脏数据。因此,怎样保证输入的数据符合规定,成为了数据库系统,尤其是多用户的关系数据库系统首要关注的问题。
因此,在写入数据库时,要保证数据完整性、正确性和一致性。
2.5 系统流程分析
2.5.1 用户登录流程
第一步,为了保证系统的安全性,用户需要在登录窗口中输入自己的个人信息,并确保信息准确无误。如果输入的信息不正确,将会弹出提示框,导致用户登录失败,需要重新输入,如图2.12所示。

图2.12登录操作流程图
2.5.2 信息添加流程
旅行订房APP可以实现快速、准确地收集和处理各种信息,而且在使用过程中,只有在按照指定的界面和指定的参考文献,才能够正确地获取和处理信息,而若信息未能满足预期,就会被退出第一步,并且在第二步中,还会继续检查信息的准确性,以确保最终的结果能够满足预期的目标。

图2.13 信息添加流程图
2.5.3 信息删除流程
无论是何种用户角色,只要进入了不正常的系统操作界面,就可以使用不同的信息内容来进行操作。当用户尝试删除系统中的数据时,必须先ACK这些数据是否已经被删除,如果没有,就应该按照图3-3的指示进行操作,以免影响系统的正常运行。

图2.13 信息删除流程图
3 系统设计
3.1 架构设计
在系统架构设计中,我们将确定系统的整体结构和组件之间的关系。这包括选择适当的架构风格,划分系统的层次结构,并定义各个模块的职责和交互方式。架构图如下图3.1所示。

图3.1 系统架构图
表现层(Presentation Layer):负责与用户进行交互,将系统的功能和数据以易于理解和操作的方式展示给用户。通常包括用户界面、页面设计和用户输入验证等。
业务逻辑层(Business Logic Layer):处理系统的核心业务逻辑,包括对用户请求的处理、业务规则的执行以及数据的处理和转换。它独立于表现层和数据层,实现了业务逻辑的封装和复用。
数据层(Data Layer):负责数据的存储、访问和管理,包括数据库和持久化机制。数据层提供了对数据的增删改查操作,并与业务逻辑层进行交互,使系统能够有效地存储和检索数据。
这三个层次相互独立,通过明确的接口和协议进行通信,实现了系统的模块化和可扩展性。表现层负责将用户的请求传递给业务逻辑层,业务逻辑层处理请求并返回结果,最后数据层负责与数据库交互并提供数据支持。这种分层架构有助于实现系统的可维护性、灵活性和可测试性。
3.2 功能模块设计
旅行订房APP总体分为前台用户模块和后台管理员模块。
两个模块表现上是分别独立存在,但是访问的数据库是一样的。每一个模块的功能都是根据先前完成的需求分析,并查阅相关资料后整理制作的。
综上所述,系统功能结构图如图3.2所示。

图3.2 系统功能模块图
3.3 数据库设计
数据库设计一般包括需求分析、概念模型设计、数据库表建立三大过程,其中需求分析前面章节已经阐述,概念模型设计有概念模型和逻辑结构设计两部分。
3.3.1 概念模型设计
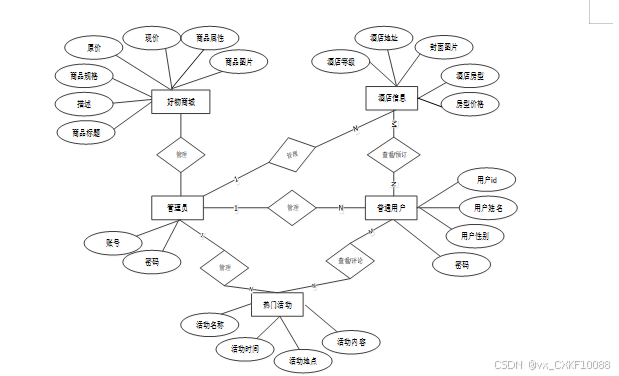
下面是整个旅行订房APP中主要的数据库表总E-R实体关系图如下图3.3所示。

图3.3 系统数据库E-R图
下面根据旅行订房APP的数据库总E-R关系图可以得出旅行订房APP需要很多E-R图,在此罗列出来一些主要的数据库E-R模型图。
(1)用户信息实体E- R图,如图3.4所示:

图3.4 用户信息实体图
(2)酒店信息实体E- R图,如图3.5所示:

图3.5 酒店信息实体图
(3)热门活动信息实体E- R图,如图3.6所示:

图3.6 热门活动信息实体图
(4)好物商城信息实体E- R图,如图3.7所示:

图3.7好物商城信息实体图
(5)订单信息实体E- R图,如图3.8所示:

图3.8 订单信息实体图
3.3.2 数据库表的设计
通过上一小节中旅行订房APP中总E-R关系图上得出一共需要创建很多个数据表。在此我主要罗列几个主要的数据库表结构设计。
表access_token (登陆访问时长)
| 编号 | 名称 | 数据类型 | 长度 | 小数位 | 允许空值 | 主键 | 默认值 | 说明 |
| 1 | token_id | int | 10 | 0 | N | Y | 临时访问牌ID | |
| 2 | token | varchar | 64 | 0 | Y | N | 临时访问牌 | |
| 3 | info | text | 65535 | 0 | Y | N | ||
| 4 | maxage | int | 10 | 0 | N | N | 2 | 最大寿命:默认2小时 |
| 5 | create_time | timestamp | 19 | 0 | N | N | CURRENT_TIMESTAMP | 创建时间: |
| 6 | update_time | timestamp | 19 | 0 | N | N | CURRENT_TIMESTAMP | 更新时间: |
| 7 | user_id | int | 10 | 0 | N | N | 0 | 用户编号: |
| 编号 | 名称 | 数据类型 | 长度 | 小数位 | 允许空值 | 主键 | 默认值 | 说明 |
| 1 | address_id | int | 10 | 0 | N | Y | 收货地址: | |
| 2 | name | varchar | 32 | 0 | Y | N | 姓名: | |
| 3 | phone | varchar | 13 | 0 | Y | N | 手机: | |
| 4 | postcode | varchar | 8 | 0 | Y | N | 邮编: | |
| 5 | address | varchar | 255 | 0 | N | N | 地址: | |
| 6 | user_id | mediumint | 8 | 0 | N | N | 用户ID:[0,8388607]用户获取其他与用户相关的数据 | |
| 7 | create_time | timestamp | 19 | 0 | N | N | CURRENT_TIMESTAMP | 创建时间: |
| 8 | update_time | timestamp | 19 | 0 | N | N | CURRENT_TIMESTAMP | 更新时间: |
| 9 | default | bit | 1 | 0 | N | N | 0 | 默认判断 |
| 编号 | 名称 | 数据类型 | 长度 | 小数位 | 允许空值 | 主键 | 默认值 | 说明 |
| 1 | article_id | mediumint | 8 | 0 | N | Y | 文章id:[0,8388607] | |
| 2 | title | varchar | 125 | 0 | N | Y | 标题:[0,125]用于文章和html的title标签中 | |
| 3 | type | varchar | 64 | 0 | N | N | 0 | 文章分类:[0,1000]用来搜索指定类型的文章 |
| 4 | hits | int | 10 | 0 | N | N | 0 | 点击数:[0,1000000000]访问这篇文章的人次 |
| 5 | praise_len | int | 10 | 0 | N | N | 0 | 点赞数 |
| 6 | create_time | timestamp | 19 | 0 | N | N | CURRENT_TIMESTAMP | 创建时间: |
| 7 | update_time | timestamp | 19 | 0 | N | N | CURRENT_TIMESTAMP | 更新时间: |
| 8 | source | varchar | 255 | 0 | Y | N | 来源:[0,255]文章的出处 | |
| 9 | url | varchar | 255 | 0 | Y | N | 来源地址:[0,255]用于跳转到发布该文章的网站 | |
| 10 | tag | varchar | 255 | 0 | Y | N | 标签:[0,255]用于标注文章所属相关内容,多个标签用空格隔开 | |
| 11 | content | longtext | 2147483647 | 0 | Y | N | 正文:文章的主体内容 | |
| 12 | img | varchar | 255 | 0 | Y | N | 封面图 | |
| 13 | description | text | 65535 | 0 | Y | N | 文章描述 |
| 编号 | 名称 | 数据类型 | 长度 | 小数位 | 允许空值 | 主键 | 默认值 | 说明 |
| 1 | type_id | smallint | 5 | 0 | N | Y | 分类ID:[0,10000] | |
| 2 | display | smallint | 5 | 0 | N | N | 100 | 显示顺序:[0,1000]决定分类显示的先后顺序 |
| 3 | name | varchar | 16 | 0 | N | N | 分类名称:[2,16] | |
| 4 | father_id | smallint | 5 | 0 | N | N | 0 | 上级分类ID:[0,32767] |
| 5 | description | varchar | 255 | 0 | Y | N | 描述:[0,255]描述该分类的作用 | |
| 6 | icon | text | 65535 | 0 | Y | N | 分类图标: | |
| 7 | url | varchar | 255 | 0 | Y | N | 外链地址:[0,255]如果该分类是跳转到其他网站的情况下,就在该URL上设置 | |
| 8 | create_time | timestamp | 19 | 0 | N | N | CURRENT_TIMESTAMP | 创建时间: |
| 9 | update_time | timestamp | 19 | 0 | N | N | CURRENT_TIMESTAMP | 更新时间: |
| 编号 | 名称 | 数据类型 | 长度 | 小数位 | 允许空值 | 主键 | 默认值 | 说明 |
| 1 | auth_id | int | 10 | 0 | N | Y | 授权ID: | |
| 2 | user_group | varchar | 64 | 0 | Y | N | 用户组: | |
| 3 | mod_name | varchar | 64 | 0 | Y | N | 模块名: | |
| 4 | table_name | varchar | 64 | 0 | Y | N | 表名: | |
| 5 | page_title | varchar | 255 | 0 | Y | N | 页面标题: | |
| 6 | path | varchar | 255 | 0 | Y | N | 路由路径: | |
| 7 | position | varchar | 32 | 0 | Y | N | 位置: | |
| 8 | mode | varchar | 32 | 0 | N | N | _blank | 跳转方式: |
| 9 | add | tinyint | 3 | 0 | N | N | 1 | 是否可增加: |
| 10 | del | tinyint | 3 | 0 | N | N | 1 | 是否可删除: |
| 11 | set | tinyint | 3 | 0 | N | N | 1 | 是否可修改: |
| 12 | get | tinyint | 3 | 0 | N | N | 1 | 是否可查看: |
| 13 | field_add | text | 65535 | 0 | Y | N | 添加字段: | |
| 14 | field_set | text | 65535 | 0 | Y | N | 修改字段: | |
| 15 | field_get | text | 65535 | 0 | Y | N | 查询字段: | |
| 16 | table_nav_name | varchar | 500 | 0 | Y | N | 跨表导航名称: | |
| 17 | table_nav | varchar | 500 | 0 | Y | N | 跨表导航: | |
| 18 | option | text | 65535 | 0 | Y | N | 配置: | |
| 19 | create_time | timestamp | 19 | 0 | N | N | CURRENT_TIMESTAMP | 创建时间: |
| 20 | update_time | timestamp | 19 | 0 | N | N | CURRENT_TIMESTAMP | 更新时间: |
| 编号 | 名称 | 数据类型 | 长度 | 小数位 | 允许空值 | 主键 | 默认值 | 说明 |
| 1 | booking_information_id | int | 10 | 0 | N | Y | 预订信息ID | |
| 2 | hotel_name | varchar | 64 | 0 | Y | N | 酒店名称 | |
| 3 | hotel_type | varchar | 64 | 0 | Y | N | 酒店类型 | |
| 4 | hotel_address | varchar | 64 | 0 | Y | N | 酒店地址 | |
| 5 | hotel_room_type | varchar | 64 | 0 | Y | N | 酒店房型 | |
| 6 | room_type_price | varchar | 64 | 0 | Y | N | 房型价格 | |
| 7 | booking_users | int | 10 | 0 | Y | N | 0 | 预订用户 |
| 8 | user_name | varchar | 64 | 0 | Y | N | 用户姓名 | |
| 9 | contact_information | varchar | 64 | 0 | Y | N | 联系方式 | |
| 10 | id_number | varchar | 64 | 0 | Y | N | 身份证号 | |
| 11 | booking_days | int | 10 | 0 | Y | N | 0 | 预订天数 |
| 12 | total_amount | varchar | 64 | 0 | Y | N | 合计金额 | |
| 13 | booking_remarks | text | 65535 | 0 | Y | N | 预订备注 | |
| 14 | pay_state | varchar | 16 | 0 | N | N | 未支付 | 支付状态 |
| 15 | pay_type | varchar | 16 | 0 | Y | N | 支付类型: 微信、支付宝、网银 | |
| 16 | create_time | datetime | 19 | 0 | N | N | CURRENT_TIMESTAMP | 创建时间 |
| 17 | update_time | timestamp | 19 | 0 | N | N | CURRENT_TIMESTAMP | 更新时间 |
| 编号 | 名称 | 数据类型 | 长度 | 小数位 | 允许空值 | 主键 | 默认值 | 说明 |
| 1 | cart_id | int | 10 | 0 | N | Y | 购物车ID: | |
| 2 | title | varchar | 64 | 0 | Y | N | 标题: | |
| 3 | img | varchar | 255 | 0 | N | N | 0 | 图片: |
| 4 | user_id | int | 10 | 0 | N | N | 0 | 用户ID: |
| 5 | create_time | timestamp | 19 | 0 | N | N | CURRENT_TIMESTAMP | 创建时间: |
| 6 | update_time | timestamp | 19 | 0 | N | N | CURRENT_TIMESTAMP | 更新时间: |
| 7 | state | int | 10 | 0 | N | N | 0 | 状态:使用中,已失效 |
| 8 | price | double | 9 | 2 | N | N | 0.00 | 单价: |
| 9 | price_ago | double | 9 | 2 | N | N | 0.00 | 原价: |
| 10 | price_count | double | 11 | 2 | N | N | 0.00 | 总价: |
| 11 | num | int | 10 | 0 | N | N | 1 | 数量: |
| 12 | goods_id | mediumint | 8 | 0 | N | N | 商品id:[0,8388607] | |
| 13 | type | varchar | 64 | 0 | N | N | 未分类 | 商品分类: |
| 14 | description | varchar | 255 | 0 | Y | N | 描述:[0,255]用于产品规格描述 |
| 编号 | 名称 | 数据类型 | 长度 | 小数位 | 允许空值 | 主键 | 默认值 | 说明 |
| 1 | collect_id | int | 10 | 0 | N | Y | 收藏ID: | |
| 2 | user_id | int | 10 | 0 | N | N | 0 | 收藏人ID: |
| 3 | source_table | varchar | 255 | 0 | Y | N | 来源表: | |
| 4 | source_field | varchar | 255 | 0 | Y | N | 来源字段: | |
| 5 | source_id | int | 10 | 0 | N | N | 0 | 来源ID: |
| 6 | title | varchar | 255 | 0 | Y | N | 标题: | |
| 7 | img | varchar | 255 | 0 | Y | N | 封面: | |
| 8 | create_time | timestamp | 19 | 0 | N | N | CURRENT_TIMESTAMP | 创建时间: |
| 9 | update_time | timestamp | 19 | 0 | N | N | CURRENT_TIMESTAMP | 更新时间: |
| 编号 | 名称 | 数据类型 | 长度 | 小数位 | 允许空值 | 主键 | 默认值 | 说明 |
| 1 | comment_id | int | 10 | 0 | N | Y | 评论ID: | |
| 2 | user_id | int | 10 | 0 | N | N | 0 | 评论人ID: |
| 3 | reply_to_id | int | 10 | 0 | N | N | 0 | 回复评论ID:空为0 |
| 4 | content | longtext | 2147483647 | 0 | Y | N | 内容: | |
| 5 | nickname | varchar | 255 | 0 | Y | N | 昵称: | |
| 6 | avatar | varchar | 255 | 0 | Y | N | 头像地址:[0,255] | |
| 7 | create_time | timestamp | 19 | 0 | N | N | CURRENT_TIMESTAMP | 创建时间: |
| 8 | update_time | timestamp | 19 | 0 | N | N | CURRENT_TIMESTAMP | 更新时间: |
| 9 | source_table | varchar | 255 | 0 | Y | N | 来源表: | |
| 10 | source_field | varchar | 255 | 0 | Y | N | 来源字段: | |
| 11 | source_id | int | 10 | 0 | N | N | 0 | 来源ID: |
| 编号 | 名称 | 数据类型 | 长度 | 小数位 | 允许空值 | 主键 | 默认值 | 说明 |
| 1 | coupon_id | int | 10 | 0 | N | Y | 优惠券id | |
| 2 | coupon_user_id | int | 10 | 0 | Y | N | 优惠券用户id | |
| 3 | coupon_user_auth | varchar | 255 | 0 | Y | N | 优惠券用户 | |
| 4 | coupon_name | varchar | 255 | 0 | Y | N | 优惠券名称 | |
| 5 | coupon_price | int | 10 | 0 | Y | N | 优惠券价格 | |
| 6 | coupon_price1 | int | 10 | 0 | Y | N | 优惠券券后价格 | |
| 7 | coupon_time | varchar | 255 | 0 | Y | N | 优惠券时间 | |
| 8 | coupon_type | varchar | 255 | 0 | Y | N | 优惠券类型 | |
| 9 | create_time | timestamp | 19 | 0 | Y | N | CURRENT_TIMESTAMP | |
| 10 | update_time | timestamp | 19 | 0 | Y | N | CURRENT_TIMESTAMP |
| 编号 | 名称 | 数据类型 | 长度 | 小数位 | 允许空值 | 主键 | 默认值 | 说明 |
| 1 | id | int | 10 | 0 | N | Y | id | |
| 2 | user_id | int | 10 | 0 | Y | N | 用户id | |
| 3 | coupon_id | int | 10 | 0 | Y | N | 优惠券id | |
| 4 | is_use | int | 10 | 0 | Y | N | 是否使用 | |
| 5 | coupon_user_id | int | 10 | 0 | Y | N |
| 编号 | 名称 | 数据类型 | 长度 | 小数位 | 允许空值 | 主键 | 默认值 | 说明 |
| 1 | forum_id | mediumint | 8 | 0 | N | Y | 论坛id | |
| 2 | display | smallint | 5 | 0 | N | N | 100 | 排序 |
| 3 | user_id | mediumint | 8 | 0 | N | N | 0 | 用户ID |
| 4 | nickname | varchar | 16 | 0 | Y | N | 昵称:[0,16] | |
| 5 | praise_len | int | 10 | 0 | Y | N | 0 | 点赞数 |
| 6 | hits | int | 10 | 0 | N | N | 0 | 访问数 |
| 7 | title | varchar | 125 | 0 | N | N | 标题 | |
| 8 | keywords | varchar | 125 | 0 | Y | N | 关键词 | |
| 9 | description | varchar | 255 | 0 | Y | N | 描述 | |
| 10 | url | varchar | 255 | 0 | Y | N | 来源地址 | |
| 11 | tag | varchar | 255 | 0 | Y | N | 标签 | |
| 12 | img | text | 65535 | 0 | Y | N | 封面图 | |
| 13 | content | longtext | 2147483647 | 0 | Y | N | 正文 | |
| 14 | create_time | timestamp | 19 | 0 | N | N | CURRENT_TIMESTAMP | 创建时间: |
| 15 | update_time | timestamp | 19 | 0 | N | N | CURRENT_TIMESTAMP | 更新时间: |
| 16 | avatar | varchar | 255 | 0 | Y | N | 发帖人头像: | |
| 17 | type | varchar | 64 | 0 | N | N | 0 | 论坛分类:[0,1000]用来搜索指定类型的论坛帖 |
| 编号 | 名称 | 数据类型 | 长度 | 小数位 | 允许空值 | 主键 | 默认值 | 说明 |
| 1 | type_id | smallint | 5 | 0 | N | Y | 分类ID:[0,10000] | |
| 2 | name | varchar | 16 | 0 | N | N | 分类名称:[2,16] | |
| 3 | description | varchar | 255 | 0 | Y | N | 描述:[0,255]描述该分类的作用 | |
| 4 | url | varchar | 255 | 0 | Y | N | 外链地址:[0,255]如果该分类是跳转到其他网站的情况下,就在该URL上设置 | |
| 5 | father_id | smallint | 5 | 0 | N | N | 0 | 上级分类ID:[0,32767] |
| 6 | icon | varchar | 255 | 0 | Y | N | 分类图标: | |
| 7 | create_time | timestamp | 19 | 0 | N | N | CURRENT_TIMESTAMP | 创建时间: |
| 8 | update_time | timestamp | 19 | 0 | N | N | CURRENT_TIMESTAMP | 更新时间: |
| 编号 | 名称 | 数据类型 | 长度 | 小数位 | 允许空值 | 主键 | 默认值 | 说明 |
| 1 | goods_id | mediumint | 8 | 0 | N | Y | 产品id:[0,8388607] | |
| 2 | title | varchar | 125 | 0 | Y | N | 标题:[0,125]用于产品和html的<title>标签中 | |
| 3 | img | text | 65535 | 0 | Y | N | 封面图:用于显示于产品列表页 | |
| 4 | description | varchar | 255 | 0 | Y | N | 描述:[0,255]用于产品规格描述 | |
| 5 | price_ago | double | 8 | 2 | N | N | 0.00 | 原价:[1] |
| 6 | price | double | 8 | 2 | N | N | 0.00 | 卖价:[1] |
| 7 | sales | int | 10 | 0 | N | N | 0 | 销量:[0,1000000000] |
| 8 | inventory | int | 10 | 0 | N | N | 0 | 商品库存 |
| 9 | type | varchar | 64 | 0 | N | N | 商品分类: | |
| 10 | hits | int | 10 | 0 | N | N | 0 | 点击量:[0,1000000000]访问这篇产品的人次 |
| 11 | content | longtext | 2147483647 | 0 | Y | N | 正文:产品的主体内容 | |
| 12 | img_1 | text | 65535 | 0 | Y | N | 主图1: | |
| 13 | img_2 | text | 65535 | 0 | Y | N | 主图2: | |
| 14 | img_3 | text | 65535 | 0 | Y | N | 主图3: | |
| 15 | img_4 | text | 65535 | 0 | Y | N | 主图4: | |
| 16 | img_5 | text | 65535 | 0 | Y | N | 主图5: | |
| 17 | create_time | timestamp | 19 | 0 | N | N | CURRENT_TIMESTAMP | 创建时间: |
| 18 | update_time | timestamp | 19 | 0 | N | N | CURRENT_TIMESTAMP | 更新时间: |
| 19 | customize_field | text | 65535 | 0 | Y | N | 自定义字段 | |
| 20 | source_table | varchar | 255 | 0 | Y | N | 来源表: | |
| 21 | source_field | varchar | 255 | 0 | Y | N | 来源字段: | |
| 22 | source_id | int | 10 | 0 | N | N | 0 | 来源ID: |
| 23 | user_id | int | 10 | 0 | Y | N | 0 | 添加人 |
| 编号 | 名称 | 数据类型 | 长度 | 小数位 | 允许空值 | 主键 | 默认值 | 说明 |
| 1 | type_id | int | 10 | 0 | N | Y | 商品分类ID: | |
| 2 | father_id | smallint | 5 | 0 | N | N | 0 | 上级分类ID:[0,32767] |
| 3 | name | varchar | 255 | 0 | Y | N | 商品名称: | |
| 4 | desc | varchar | 255 | 0 | Y | N | 描述: | |
| 5 | icon | varchar | 255 | 0 | Y | N | 图标: | |
| 6 | source_table | varchar | 255 | 0 | Y | N | 来源表: | |
| 7 | source_field | varchar | 255 | 0 | Y | N | 来源字段: | |
| 8 | create_time | timestamp | 19 | 0 | N | N | CURRENT_TIMESTAMP | 创建时间: |
| 9 | update_time | timestamp | 19 | 0 | N | N | CURRENT_TIMESTAMP | 更新时间: |
| 编号 | 名称 | 数据类型 | 长度 | 小数位 | 允许空值 | 主键 | 默认值 | 说明 |
| 1 | haowu_mall_id | int | 10 | 0 | N | Y | 好物商城ID | |
| 2 | product_specifications | varchar | 64 | 0 | Y | N | 商品规格 | |
| 3 | hits | int | 10 | 0 | N | N | 0 | 点击数 |
| 4 | praise_len | int | 10 | 0 | N | N | 0 | 点赞数 |
| 5 | cart_title | varchar | 125 | 0 | Y | N | 标题:[0,125]用于产品html的标签中 | |
| 6 | cart_img | text | 65535 | 0 | Y | N | 封面图:用于显示于产品列表页 | |
| 7 | cart_description | varchar | 255 | 0 | Y | N | 描述:[0,255]用于产品规格描述 | |
| 8 | cart_price_ago | double | 8 | 2 | N | N | 0.00 | 原价:[1] |
| 9 | cart_price | double | 8 | 2 | N | N | 0.00 | 卖价:[1] |
| 10 | cart_inventory | int | 10 | 0 | N | N | 0 | 商品库存 |
| 11 | cart_type | varchar | 64 | 0 | N | N | 未分类 | 商品分类: |
| 12 | cart_content | longtext | 2147483647 | 0 | Y | N | 正文:产品的主体内容 | |
| 13 | cart_img_1 | text | 65535 | 0 | Y | N | 主图1: | |
| 14 | cart_img_2 | text | 65535 | 0 | Y | N | 主图2: | |
| 15 | cart_img_3 | text | 65535 | 0 | Y | N | 主图3: | |
| 16 | cart_img_4 | text | 65535 | 0 | Y | N | 主图4: | |
| 17 | cart_img_5 | text | 65535 | 0 | Y | N | 主图5: | |
| 18 | create_time | datetime | 19 | 0 | N | N | CURRENT_TIMESTAMP | 创建时间 |
| 19 | update_time | timestamp | 19 | 0 | N | N | CURRENT_TIMESTAMP | 更新时间 |
| 编号 | 名称 | 数据类型 | 长度 | 小数位 | 允许空值 | 主键 | 默认值 | 说明 |
| 1 | hits_id | int | 10 | 0 | N | Y | 点赞ID: | |
| 2 | user_id | int | 10 | 0 | N | N | 0 | 点赞人: |
| 3 | create_time | timestamp | 19 | 0 | N | N | CURRENT_TIMESTAMP | 创建时间: |
| 4 | update_time | timestamp | 19 | 0 | N | N | CURRENT_TIMESTAMP | 更新时间: |
| 5 | source_table | varchar | 255 | 0 | Y | N | 来源表: | |
| 6 | source_field | varchar | 255 | 0 | Y | N | 来源字段: | |
| 7 | source_id | int | 10 | 0 | N | N | 0 | 来源ID: |
| 编号 | 名称 | 数据类型 | 长度 | 小数位 | 允许空值 | 主键 | 默认值 | 说明 |
| 1 | hotel_classification_id | int | 10 | 0 | N | Y | 酒店分类ID | |
| 2 | hotel_type | varchar | 64 | 0 | Y | N | 酒店类型 | |
| 3 | create_time | datetime | 19 | 0 | N | N | CURRENT_TIMESTAMP | 创建时间 |
| 4 | update_time | timestamp | 19 | 0 | N | N | CURRENT_TIMESTAMP | 更新时间 |
| 编号 | 名称 | 数据类型 | 长度 | 小数位 | 允许空值 | 主键 | 默认值 | 说明 |
| 1 | hotel_information_id | int | 10 | 0 | N | Y | 酒店信息ID | |
| 2 | hotel_name | varchar | 64 | 0 | Y | N | 酒店名称 | |
| 3 | hotel_type | varchar | 64 | 0 | Y | N | 酒店类型 | |
| 4 | hotel_level | varchar | 64 | 0 | Y | N | 酒店等级 | |
| 5 | hotel_address | varchar | 64 | 0 | Y | N | 酒店地址 | |
| 6 | cover_photo | varchar | 255 | 0 | Y | N | 封面图片 | |
| 7 | hotel_room_type | varchar | 64 | 0 | Y | N | 酒店房型 | |
| 8 | room_type_price | int | 10 | 0 | Y | N | 0 | 房型价格 |
| 9 | details_introduction | text | 65535 | 0 | Y | N | 详情简介 | |
| 10 | hits | int | 10 | 0 | N | N | 0 | 点击数 |
| 11 | praise_len | int | 10 | 0 | N | N | 0 | 点赞数 |
| 12 | recommend | int | 10 | 0 | N | N | 0 | 智能推荐 |
| 13 | create_time | datetime | 19 | 0 | N | N | CURRENT_TIMESTAMP | 创建时间 |
| 14 | update_time | timestamp | 19 | 0 | N | N | CURRENT_TIMESTAMP | 更新时间 |
| 编号 | 名称 | 数据类型 | 长度 | 小数位 | 允许空值 | 主键 | 默认值 | 说明 |
| 1 | logistics_delivery_id | int | 10 | 0 | N | Y | 物流配送ID | |
| 2 | order_number | varchar | 64 | 0 | Y | N | 订单号 | |
| 3 | product_name | varchar | 64 | 0 | Y | N | 商品名称 | |
| 4 | purchase_quantity | varchar | 64 | 0 | Y | N | 购买数量 | |
| 5 | total_transaction_amount | double | 11 | 2 | Y | N | 0.00 | 交易总额 |
| 6 | the_date_of_issuance | date | 10 | 0 | Y | N | 发货日期 | |
| 7 | delivery_number | varchar | 30 | 0 | Y | N | 配送订单 | |
| 8 | ordinary_users | int | 10 | 0 | Y | N | 0 | 普通用户 |
| 9 | shipping_address | varchar | 64 | 0 | Y | N | 收货地址 | |
| 10 | delivery_status | varchar | 64 | 0 | Y | N | 配送状态 | |
| 11 | signing_status | varchar | 64 | 0 | Y | N | 签收状态 | |
| 12 | recommend | int | 10 | 0 | N | N | 0 | 智能推荐 |
| 13 | contact_name | varchar | 255 | 0 | Y | N | 联系人名字 | |
| 14 | merchant_id | int | 10 | 0 | Y | N | 商家id | |
| 15 | create_time | datetime | 19 | 0 | N | N | CURRENT_TIMESTAMP | 创建时间 |
| 16 | update_time | timestamp | 19 | 0 | N | N | CURRENT_TIMESTAMP | 更新时间 |
| 编号 | 名称 | 数据类型 | 长度 | 小数位 | 允许空值 | 主键 | 默认值 | 说明 |
| 1 | notice_id | mediumint | 8 | 0 | N | Y | 公告id: | |
| 2 | title | varchar | 125 | 0 | N | N | 标题: | |
| 3 | content | longtext | 2147483647 | 0 | Y | N | 正文: | |
| 4 | create_time | timestamp | 19 | 0 | N | N | CURRENT_TIMESTAMP | 创建时间: |
| 5 | update_time | timestamp | 19 | 0 | N | N | CURRENT_TIMESTAMP | 更新时间: |
| 编号 | 名称 | 数据类型 | 长度 | 小数位 | 允许空值 | 主键 | 默认值 | 说明 |
| 1 | order_id | int | 10 | 0 | N | Y | 订单ID: | |
| 2 | order_number | varchar | 64 | 0 | Y | N | 订单号: | |
| 3 | goods_id | mediumint | 8 | 0 | N | N | 商品id:[0,8388607] | |
| 4 | title | varchar | 32 | 0 | Y | N | 商品标题: | |
| 5 | img | varchar | 255 | 0 | Y | N | 商品图片: | |
| 6 | price | double | 10 | 2 | N | N | 0.00 | 价格: |
| 7 | price_ago | double | 10 | 2 | N | N | 0.00 | 原价: |
| 8 | num | int | 10 | 0 | N | N | 1 | 数量: |
| 9 | price_count | double | 8 | 2 | N | N | 0.00 | 总价: |
| 10 | norms | varchar | 255 | 0 | Y | N | 规格: | |
| 11 | type | varchar | 64 | 0 | N | N | 未分类 | 商品分类: |
| 12 | contact_name | varchar | 32 | 0 | Y | N | 联系人姓名: | |
| 13 | contact_email | varchar | 125 | 0 | Y | N | 联系人邮箱: | |
| 14 | contact_phone | varchar | 11 | 0 | Y | N | 联系人手机: | |
| 15 | contact_address | varchar | 255 | 0 | Y | N | 收件地址: | |
| 16 | postal_code | varchar | 9 | 0 | Y | N | 邮政编码: | |
| 17 | user_id | int | 10 | 0 | N | N | 0 | 买家ID: |
| 18 | merchant_id | mediumint | 8 | 0 | N | N | 0 | 商家ID: |
| 19 | create_time | timestamp | 19 | 0 | N | N | CURRENT_TIMESTAMP | 创建时间: |
| 20 | update_time | timestamp | 19 | 0 | N | N | CURRENT_TIMESTAMP | 更新时间: |
| 21 | description | varchar | 255 | 0 | Y | N | 描述:[0,255]用于产品规格描述 | |
| 22 | state | varchar | 16 | 0 | N | N | 待付款 | 订单状态:待付款,待发货,待签收,已签收,待退款,已退款,已拒绝,已完成 |
| 23 | remark | text | 65535 | 0 | Y | N | 订单备注 | |
| 24 | delivery_state | varchar | 16 | 0 | Y | N | 未配送 | 发货状态:未配送,已配送 |
| 25 | vip_discount | double | 11 | 2 | Y | N | 0.00 | 折扣 |
| 编号 | 名称 | 数据类型 | 长度 | 小数位 | 允许空值 | 主键 | 默认值 | 说明 |
| 1 | popular_activities_id | int | 10 | 0 | N | Y | 热门活动ID | |
| 2 | activity_name | varchar | 64 | 0 | Y | N | 活动名称 | |
| 3 | cover_photo | varchar | 255 | 0 | Y | N | 封面图片 | |
| 4 | activity_time | varchar | 64 | 0 | Y | N | 活动时间 | |
| 5 | event_location | varchar | 64 | 0 | Y | N | 活动地点 | |
| 6 | activity_content | text | 65535 | 0 | Y | N | 活动内容 | |
| 7 | hits | int | 10 | 0 | N | N | 0 | 点击数 |
| 8 | praise_len | int | 10 | 0 | N | N | 0 | 点赞数 |
| 9 | recommend | int | 10 | 0 | N | N | 0 | 智能推荐 |
| 10 | create_time | datetime | 19 | 0 | N | N | CURRENT_TIMESTAMP | 创建时间 |
| 11 | update_time | timestamp | 19 | 0 | N | N | CURRENT_TIMESTAMP | 更新时间 |
| 编号 | 名称 | 数据类型 | 长度 | 小数位 | 允许空值 | 主键 | 默认值 | 说明 |
| 1 | praise_id | int | 10 | 0 | N | Y | 点赞ID: | |
| 2 | user_id | int | 10 | 0 | N | N | 0 | 点赞人: |
| 3 | create_time | timestamp | 19 | 0 | N | N | CURRENT_TIMESTAMP | 创建时间: |
| 4 | update_time | timestamp | 19 | 0 | N | N | CURRENT_TIMESTAMP | 更新时间: |
| 5 | source_table | varchar | 255 | 0 | Y | N | 来源表: | |
| 6 | source_field | varchar | 255 | 0 | Y | N | 来源字段: | |
| 7 | source_id | int | 10 | 0 | N | N | 0 | 来源ID: |
| 8 | status | bit | 1 | 0 | N | N | 1 | 点赞状态:1为点赞,0已取消 |
| 编号 | 名称 | 数据类型 | 长度 | 小数位 | 允许空值 | 主键 | 默认值 | 说明 |
| 1 | regular_users_id | int | 10 | 0 | N | Y | 普通用户ID | |
| 2 | user_name | varchar | 64 | 0 | Y | N | 用户姓名 | |
| 3 | user_age | varchar | 64 | 0 | N | N | 用户年龄 | |
| 4 | user_gender | varchar | 64 | 0 | Y | N | 用户性别 | |
| 5 | user_level | varchar | 64 | 0 | Y | N | 用户等级 | |
| 6 | user_points | int | 10 | 0 | Y | N | 0 | 用户积分 |
| 7 | examine_state | varchar | 16 | 0 | N | N | 已通过 | 审核状态 |
| 8 | user_id | int | 10 | 0 | N | N | 0 | 用户ID |
| 9 | create_time | datetime | 19 | 0 | N | N | CURRENT_TIMESTAMP | 创建时间 |
| 10 | update_time | timestamp | 19 | 0 | N | N | CURRENT_TIMESTAMP | 更新时间 |
| 编号 | 名称 | 数据类型 | 长度 | 小数位 | 允许空值 | 主键 | 默认值 | 说明 |
| 1 | slides_id | int | 10 | 0 | N | Y | 轮播图ID: | |
| 2 | title | varchar | 64 | 0 | Y | N | 标题: | |
| 3 | content | varchar | 255 | 0 | Y | N | 内容: | |
| 4 | url | varchar | 255 | 0 | Y | N | 链接: | |
| 5 | img | varchar | 255 | 0 | Y | N | 轮播图: | |
| 6 | hits | int | 10 | 0 | N | N | 0 | 点击量: |
| 7 | create_time | timestamp | 19 | 0 | N | N | CURRENT_TIMESTAMP | 创建时间: |
| 8 | update_time | timestamp | 19 | 0 | N | N | CURRENT_TIMESTAMP | 更新时间: |
| 编号 | 名称 | 数据类型 | 长度 | 小数位 | 允许空值 | 主键 | 默认值 | 说明 |
| 1 | special_offer_id | int | 10 | 0 | N | Y | 特价专区ID | |
| 2 | hotel_name | varchar | 64 | 0 | Y | N | 酒店名称 | |
| 3 | hotel_type | varchar | 64 | 0 | Y | N | 酒店类型 | |
| 4 | hotel_level | varchar | 64 | 0 | Y | N | 酒店等级 | |
| 5 | hotel_address | varchar | 64 | 0 | Y | N | 酒店地址 | |
| 6 | cover_photo | varchar | 255 | 0 | Y | N | 封面图片 | |
| 7 | hotel_room_type | varchar | 64 | 0 | Y | N | 酒店房型 | |
| 8 | original_price_of_room_type | int | 10 | 0 | Y | N | 0 | 房型原价 |
| 9 | student_discounts | int | 10 | 0 | Y | N | 0 | 学生特惠 |
| 10 | details_introduction | text | 65535 | 0 | Y | N | 详情简介 | |
| 11 | hits | int | 10 | 0 | N | N | 0 | 点击数 |
| 12 | praise_len | int | 10 | 0 | N | N | 0 | 点赞数 |
| 13 | create_time | datetime | 19 | 0 | N | N | CURRENT_TIMESTAMP | 创建时间 |
| 14 | update_time | timestamp | 19 | 0 | N | N | CURRENT_TIMESTAMP | 更新时间 |
| 编号 | 名称 | 数据类型 | 长度 | 小数位 | 允许空值 | 主键 | 默认值 | 说明 |
| 1 | special_price_orders_id | int | 10 | 0 | N | Y | 特价订单ID | |
| 2 | hotel_name | varchar | 64 | 0 | Y | N | 酒店名称 | |
| 3 | hotel_type | varchar | 64 | 0 | Y | N | 酒店类型 | |
| 4 | hotel_address | varchar | 64 | 0 | Y | N | 酒店地址 | |
| 5 | hotel_room_type | varchar | 64 | 0 | Y | N | 酒店房型 | |
| 6 | original_price_of_room_type | varchar | 64 | 0 | Y | N | 房型原价 | |
| 7 | student_discounts | varchar | 64 | 0 | Y | N | 学生特惠 | |
| 8 | booking_users | int | 10 | 0 | Y | N | 0 | 预订用户 |
| 9 | user_name | varchar | 64 | 0 | Y | N | 用户姓名 | |
| 10 | contact_information | varchar | 64 | 0 | Y | N | 联系方式 | |
| 11 | id_number | varchar | 64 | 0 | Y | N | 身份证号 | |
| 12 | student_id | varchar | 255 | 0 | Y | N | 学生证件 | |
| 13 | booking_days | int | 10 | 0 | Y | N | 0 | 预订天数 |
| 14 | total_amount | varchar | 64 | 0 | Y | N | 合计金额 | |
| 15 | booking_remarks | text | 65535 | 0 | Y | N | 预订备注 | |
| 16 | examine_state | varchar | 16 | 0 | N | N | 未审核 | 审核状态 |
| 17 | pay_state | varchar | 16 | 0 | N | N | 未支付 | 支付状态 |
| 18 | pay_type | varchar | 16 | 0 | Y | N | 支付类型: 微信、支付宝、网银 | |
| 19 | create_time | datetime | 19 | 0 | N | N | CURRENT_TIMESTAMP | 创建时间 |
| 20 | update_time | timestamp | 19 | 0 | N | N | CURRENT_TIMESTAMP | 更新时间 |
| 编号 | 名称 | 数据类型 | 长度 | 小数位 | 允许空值 | 主键 | 默认值 | 说明 |
| 1 | upload_id | int | 10 | 0 | N | Y | 上传ID | |
| 2 | name | varchar | 64 | 0 | Y | N | 文件名 | |
| 3 | path | varchar | 255 | 0 | Y | N | 访问路径 | |
| 4 | file | varchar | 255 | 0 | Y | N | 文件路径 | |
| 5 | display | varchar | 255 | 0 | Y | N | 显示顺序 | |
| 6 | father_id | int | 10 | 0 | Y | N | 0 | 父级ID |
| 7 | dir | varchar | 255 | 0 | Y | N | 文件夹 | |
| 8 | type | varchar | 32 | 0 | Y | N | 文件类型 |
| 编号 | 名称 | 数据类型 | 长度 | 小数位 | 允许空值 | 主键 | 默认值 | 说明 |
| 1 | user_id | mediumint | 8 | 0 | N | Y | 用户ID:[0,8388607]用户获取其他与用户相关的数据 | |
| 2 | state | smallint | 5 | 0 | N | N | 1 | 账户状态:[0,10](1可用|2异常|3已冻结|4已注销) |
| 3 | user_group | varchar | 32 | 0 | Y | N | 所在用户组:[0,32767]决定用户身份和权限 | |
| 4 | login_time | timestamp | 19 | 0 | N | N | CURRENT_TIMESTAMP | 上次登录时间: |
| 5 | phone | varchar | 11 | 0 | Y | N | 手机号码:[0,11]用户的手机号码,用于找回密码时或登录时 | |
| 6 | phone_state | smallint | 5 | 0 | N | N | 0 | 手机认证:[0,1](0未认证|1审核中|2已认证) |
| 7 | username | varchar | 16 | 0 | N | N | 用户名:[0,16]用户登录时所用的账户名称 | |
| 8 | nickname | varchar | 16 | 0 | Y | N | 昵称:[0,16] | |
| 9 | password | varchar | 64 | 0 | N | N | 密码:[0,32]用户登录所需的密码,由6-16位数字或英文组成 | |
| 10 | | varchar | 64 | 0 | Y | N | 邮箱:[0,64]用户的邮箱,用于找回密码时或登录时 | |
| 11 | email_state | smallint | 5 | 0 | N | N | 0 | 邮箱认证:[0,1](0未认证|1审核中|2已认证) |
| 12 | avatar | varchar | 255 | 0 | Y | N | 头像地址:[0,255] | |
| 13 | open_id | varchar | 255 | 0 | Y | N | 针对获取用户信息字段 | |
| 14 | create_time | timestamp | 19 | 0 | N | N | CURRENT_TIMESTAMP | 创建时间: |
| 15 | vip_level | varchar | 255 | 0 | Y | N | 会员等级 | |
| 16 | vip_discount | double | 11 | 2 | Y | N | 0.00 | 会员折扣 |
| 编号 | 名称 | 数据类型 | 长度 | 小数位 | 允许空值 | 主键 | 默认值 | 说明 |
| 1 | group_id | mediumint | 8 | 0 | N | Y | 用户组ID:[0,8388607] | |
| 2 | display | smallint | 5 | 0 | N | N | 100 | 显示顺序:[0,1000] |
| 3 | name | varchar | 16 | 0 | N | N | 名称:[0,16] | |
| 4 | description | varchar | 255 | 0 | Y | N | 描述:[0,255]描述该用户组的特点或权限范围 | |
| 5 | source_table | varchar | 255 | 0 | Y | N | 来源表: | |
| 6 | source_field | varchar | 255 | 0 | Y | N | 来源字段: | |
| 7 | source_id | int | 10 | 0 | N | N | 0 | 来源ID: |
| 8 | register | smallint | 5 | 0 | Y | N | 0 | 注册位置: |
| 9 | create_time | timestamp | 19 | 0 | N | N | CURRENT_TIMESTAMP | 创建时间: |
| 10 | update_time | timestamp | 19 | 0 | N | N | CURRENT_TIMESTAMP | 更新时间: |
4 系统实现
4.1 开发环境
本研究将使用SpringBoot框架开发旅行订房APP。开发环境为Java开发语言、MySQL关系数据库、Apache、Tomcat服务器等。系统开发环境如表4.1所示。
表4.1 系统开发环境
| 硬件环境 | 软件环境 |
| CPU: 2.0G 以上 | 操作系统:Windows 7及 以上版本 |
| 内存:8GB 以上 | 开发语言:Java 使用框架:SpringBoot+Uni-App 开发工具:IDEA(2020版) 数据库:MySQL 5.6以上 |
| 硬盘:100MB以上 | 数据库管理工具:Navicat JDK版本:Java 1.8 |
| 显卡:图像级显卡以上 | 数据库:MySQL 5.6以上 |
4.2 前端用户功能模块实现
4.2.1 用户端首页模块
首页主要分别展示各个模块的最新动态,浏览者可以很清楚地看到不同模块的最新更新内容。并且系统首页每个部分可以跳转到相对应的模块,方便浏览者选择感兴趣的地方。当进入旅行订房APP的时候,首先映入眼帘的是系统的导航栏,导航栏上面是轮播图以及酒店信息、特价专区、热门活动、好物商城入口按钮,其次是旅游资讯信息,
前端首页载入流程图如下所示。

图4.1 首页载入流程
用户端首页界面如下图所示。

图4.2 前台首页模块实现图
4.2.2 注册模块
不是旅行订房APP中正式用户的是可以在线进行注册的,当用户点击“注册”按钮,填写上自己的账号+密码+确认密码+昵称等,再点击“注册”按钮后将会先验证输入的有没有空数据,再次验证密码和确认密码是否是一样的,最后验证输入的账户名和数据库表中已经注册的账户名是否重复,只有都验证没问题后即可消费用户注册成功。
用户注册流程图如下所示。

图4.3 用户注册流程
用户端注册模块实现图如下所示。

图4.4 用户端注册模块实现图
用户注册模块关键代码如下所示。
/**
* 注册
* @param user
* @return
*/
@PostMapping("register")
public Map<String, Object> signUp(@RequestBody User user) {
// 查询用户
Map<String, String> query = new HashMap<>();
Map<String,Object> map = JSON.parseObject(JSON.toJSONString(user));
query.put("username",user.getUsername());
List list = service.selectBaseList(service.select(query, new HashMap<>()));
if (list.size()>0){
return error(30000, "用户已存在");
}
map.put("password",service.encryption(String.valueOf(map.get("password"))));
service.insert(map);
return success(1);
}
4.2.3 登录模块
旅行订房APP中的前台上注册后的用户是可以通过自己的账户名和密码进行登录的,当用户输入完整的自己的账户名和密码信息并通过滑动验证通过后,点击“登录”按钮后,将会首先验证输入的有没有空数据,再次验证输入的账户名+密码和数据库中当前保存的用户信息是否一致,只有在一致后将会登录成功并自动跳转到旅行订房APP的首页中;否则将会提示相应错误信息。
用户登录流程图如下所示。

图4.5登录流程图
用户端登录模块实现图如下所示。

图4.6 用户端登录模块实现图
用户登录模块关键代码如下所示。
/**
* 登录
* @param data
* @param httpServletRequest
* @return
*/
@PostMapping("login")
public Map<String, Object> login(@RequestBody Map<String, String> data, HttpServletRequest httpServletRequest) {
log.info("[执行登录接口]");
String username = data.get("username");
String email = data.get("email");
String phone = data.get("phone");
String password = data.get("password");
List resultList = null;
Map<String, String> map = new HashMap<>();
if(username != null && "".equals(username) == false){
map.put("username", username);
resultList = service.select(map, new HashMap<>()).getResultList();
}
else if(email != null && "".equals(email) == false){
map.put("email", email);
resultList = service.select(map, new HashMap<>()).getResultList();
}
else if(phone != null && "".equals(phone) == false){
map.put("phone", phone);
resultList = service.select(map, new HashMap<>()).getResultList();
}else{
return error(30000, "账号或密码不能为空");
}
if (resultList == null || password == null) {
return error(30000, "账号或密码不能为空");
}
//判断是否有这个用户
if (resultList.size()<=0){
return error(30000,"用户不存在");
}
User byUsername = (User) resultList.get(0);
Map<String, String> groupMap = new HashMap<>();
groupMap.put("name",byUsername.getUserGroup());
List groupList = userGroupService.select(groupMap, new HashMap<>()).getResultList();
if (groupList.size()<1){
return error(30000,"用户组不存在");
}
UserGroup userGroup = (UserGroup) groupList.get(0);
//查询用户审核状态
if (!StringUtils.isEmpty(userGroup.getSourceTable())){
String sql = "select examine_state from "+ userGroup.getSourceTable() +" WHERE user_id = " + byUsername.getUserId();
String res = String.valueOf(service.runCountSql(sql).getSingleResult());
if (res==null){
return error(30000,"用户不存在");
}
if (!res.equals("已通过")){
return error(30000,"该用户审核未通过");
}
}
//查询用户状态
if (byUsername.getState()!=1){
return error(30000,"用户非可用状态,不能登录");
}
String md5password = service.encryption(password);
if (byUsername.getPassword().equals(md5password)) {
// 存储Token到数据库
AccessToken accessToken = new AccessToken();
accessToken.setToken(UUID.randomUUID().toString().replaceAll("-", ""));
accessToken.setUser_id(byUsername.getUserId());
tokenService.save(accessToken);
// 返回用户信息
JSONObject user = JSONObject.parseObject(JSONObject.toJSONString(byUsername));
user.put("token", accessToken.getToken());
JSONObject ret = new JSONObject();
ret.put("obj",user);
return success(ret);
} else {
return error(30000, "账号或密码不正确");
}
}
4.2.4 交流社区模块
当用户点击旅行订房APP中的“交流社区”后将会进入到该“交流社区”列表的界面,然后选择想要看的论坛帖子信息,点击进入到详细界面,在详细界面可以收藏+赞+评论等操作,用户也可以点击“发布内容”按钮发布新的帖子信息。
交流社区模块实现图如下图所示。

图4.7 交流社区模块实现图
4.2.5 旅游资讯模块
用户点击旅行订房APP中导航栏上的“旅游资讯”后将会进入到该“旅游资讯”列表的界面,在详细界面可以对旅游资讯信息进行点赞、收藏和评论等操作。
旅游资讯模块实现图如下所示。

图4.8 旅游资讯模块实现图
4.2.6 热门活动模块
用户点击旅行订房APP中首页导航栏上的快捷入口“热门活动”后将会进入到“热门活动”列表的界面,选择其中一条点击可以查看详情包括活动名称、封面图片、活动时间、活动地点、活动内容等信息,在详细界面可以对热门活动信息进行点赞、收藏和评论等操作。
热门活动模块实现图如下所示。

图4.9 热门活动模块实现图
4.2.7 酒店信息模块
用户点击旅行订房APP中首页导航栏上的快捷入口“酒店信息”后将会进入到“酒店信息”列表的界面,选择其中一条点击可以查看详情包括酒店名称、酒店等级、酒店地址、封面图片、酒店房型、房型价格、详情简介等信息,在详细界面可以对酒店信息进行预订提交 ,也可以进行点赞、评论、收藏等操作。
酒店信息模块实现图如下所示。

图4.10 酒店信息模块实现图
查询酒店信息列表关键代码如下所示。
@RequestMapping("/get_list")
public Map<String, Object> getList(HttpServletRequest request) {
Map<String, Object> map = service.selectToPage(service.readQuery(request), service.readConfig(request));
return success(map);
}
4.2.8 好物商城模块
当访客点击任意好物商城商品后将会进入该款商品的详情界面,可以了解到该商品的标题、简介、分类、商品属性、商品图片、详细介绍等,同时可以对该商品进行收藏、加购、购买评论等。
好物商城详情实现图如下所示。

图4.11 好物商城详情实现图
4.2.9 购物车模块
当用户点击“购物车”按钮则会显示自己加入购物车的商品,然后对其进行购买管理。购物车模块实现图如下所示。

图4.12 购物车模块实现图
修改购物车信息关键代码如下所示。
@PostMapping("/set")
@Transactional
public Map<String, Object> set(HttpServletRequest request) throws IOException {
service.update(service.readQuery(request), service.readConfig(request), service.readBody(request.getReader()));
return success(1);
}
4.2.10 我的订单管理模块
在点击导航栏上的“我的订单”后,会显示自己提交的所有的订单,可以按照订单状态等进行查看。我的订单模块实现图如下所示。

图4.13 我的订单模块实现图
4.2 后端管理功能模块实现
4.2.1 系统用户模块
后台管理人员是可以对前台注册的用户和管理员进行管理的。系统用户管理实现图如下所示。

图4.14 系统用户管理模块实现图
添加用户关键代码如下:
@PostMapping("/add")
@Transactional
public Map<String, Object> add(HttpServletRequest request) throws IOException {
service.insert(service.readBody(request.getReader()));
return success(1);
}
public Map<String, Object> addMap(Map<String,Object> map){
service.insert(map);
return success(1);
}
4.2.2 酒店信息管理界面
管理员点击“酒店信息管理”会显示出所有的酒店信息,支持选择酒店名称等对信息进行查询,如果想要添加新的酒店信息,点击“添加”按钮,输入酒店名称、酒店等级、酒店地址、封面图片、酒店房型、房型价格、详情简介等信息,点击“提交”按钮就可以添加了,同时可以选择某一条酒店信息,点击“删除”进行删除,也可以对用户提交的酒店信息评论的信息进行管控。界面如下图4.15所示。

图4.15酒店信息管理界面图
4.2.3 系统管理模块
管理员点击“系统管理”菜单可以对系统的轮播图进行管理,查看到系统中的所有轮播图信息,对已经存在的轮播图,管理员可以修改,也可以发布新的信息。轮播图管理界面如下图4.16所示。

图4.16 轮播图管理界面
轮播图上传关键代码如下所示。
@PostMapping("/upload")
public Map<String, Object> upload(@RequestParam("file") MultipartFile file) {
log.info("进入方法");
if (file.isEmpty()) {
return error(30000, "没有选择文件");
}
try {
//判断有没路径,没有则创建
String filePath = System.getProperty("user.dir") + "/src/main/resources/static/";
File targetDir = new File(filePath);
if (!targetDir.exists() && !targetDir.isDirectory()) {
if (targetDir.mkdirs()) {
log.info("创建目录成功");
} else {
log.error("创建目录失败");
}
}
String fileName = file.getOriginalFilename();
File dest = new File(filePath + fileName);
log.info("文件路径:{}", dest.getPath());
log.info("文件名:{}", dest.getName());
file.transferTo(dest);
JSONObject jsonObject = new JSONObject();
jsonObject.put("url", "/api/upload/" + fileName);
return success(jsonObject);
} catch (IOException e) {
log.info("上传失败:{}", e.getMessage());
}
return error(30000, "上传失败");
}
4.2.4资源管理界面
管理员点击“资源管理”菜单能够对其下子菜单旅游资讯和资讯分类进行增删改查。旅游资讯管理界面如下图4.17所示。

图4.17旅游资讯管理界面图
4.2.5 交流管理模块
旅行订房APP中的管理人员在“交流管理”这一菜单中是可以对旅行订房APP内的交流社区以及论坛分类信息进行维护和管理的。交流管理模块实现图如下所示。

图4.18 交流管理模块实现图
4.2.6 好物商城管理模块
后台管理人员对旅行订房APP内的不同商品的分类下的好物商城商品信息进行维护和管理。
好物商城管理实现图如下所示。

图4.19 好物商城管理实现图
5.1测试计划
5.1.1 测试范围与主要内容
系统的前台、后台、数据库完成以后,这个系统才算是完成了一半,我们在这之后要对系统进行最后的一个阶段,那就是测试了,测试对一个系统来说是非常重要的,有的时候开发完一个系统,如果测试不合格的话,这个系统是没有办法进行投入使用的,所有我们要用测试对系统的功能进行检验,把不完善的功能尽量完善,把出现的bug解决掉,然后给用户呈现出一个完美的系统。通过对系统最后一步的测试,使得开发人员对自己的系统更加有信心,更加积极的为后期的系统版本的更新提供支持。本研究将对旅行订房APP进行全面测试,包括功能测试、性能测试、安全测试等。
5.1.2 测试方法
为了保证系统的质量和稳定性,将采用黑盒测试和白盒测试相结合的方法进行测试。在黑盒测试中,将验证系统的功能是否达到用户需求,包括功能的正确性、一致性和完整性。在白盒测试中,将通过对系统代码的检查和覆盖率分析,提高系统的可靠性和安全性。
5.1.3 测试环境
为了保证测试的有效性,将搭建专门的测试环境,包括开发环境、测试环境和生产环境。开发环境将用于系统的开发和调试,测试环境将用于功能和性能的测试,生产环境将用于系统的正式运行和用户实际体验。
2、软件及开发环境:IDEA、HeidiSQL、MySQL、Visual Studio Code
3、硬件条件:个人笔记本电脑
5.2 功能测试
下表系统测试包括:用户登录功能测试、热门活动展示功能测试、商品信息添加、热门活动搜索、密码修改功能测试,如表5.1、5.2、5.3、5.4、5.5所示:
用户登录功能测试:
表5.1 用户登录功能测试表
| 用例名称 | 用户登录系统 |
| 目的 | 测试用户通过正确的用户名和密码可否登录功能 |
| 前提 | 未登录的情况下 |
| 测试流程 | 1) 进入登录页面 2) 输入正确的用户名和密码 |
| 预期结果 | 用户名和密码正确的时候,跳转到登录成功界面,反之则显示错误信息,提示重新输入 |
| 实际结果 | 实际结果与预期结果一致 |
热门活动查看功能测试:
表5.2 热门活动查看功能测试表
| 用例名称 | 热门活动查看 |
| 目的 | 测试热门活动查看功能 |
| 前提 | 用户登录 |
| 测试流程 | 点击热门活动列表 |
| 预期结果 | 可以查看到所有热门活动信息 |
| 实际结果 | 实际结果与预期结果一致 |
管理员添加商品信息界面测试:
表5.3 管理员添加商品信息界面测试表
| 用例名称 | 商品信息发布测试用例 |
| 目的 | 测试商品信息发布功能 |
| 前提 | 管理员用户正常登录情况下 |
| 测试流程 | 1)管理员点击好物商城,然后点击添加后并填写信息。 2)点击进行提交。 |
| 预期结果 | 提交以后,页面首页会显示新的商品信息 |
| 实际结果 | 实际结果与预期结果一致 |
旅游资讯搜索功能测试:
表5.4 旅游资讯搜索功能测试表
| 用例名称 | 旅游资讯搜索测试 |
| 目的 | 测试旅游资讯搜索功能 |
| 前提 | 无 |
| 测试流程 | 1)在搜索框填入搜索关键字。 2)点击搜索按钮。 |
| 预期结果 | 页面显示包含有搜索关键字旅游资讯 |
| 实际结果 | 实际结果与预期结果一致 |
密码修改搜索功能测试:
表5.5 密码修改功能测试表
| 用例名称 | 密码修改测试用例 |
| 目的 | 测试管理员密码修改功能 |
| 前提 | 管理员用户正常登录情况下 |
| 测试流程 | 1)管理员密码修改并完成填写。 2)点击进行提交。 |
| 预期结果 | 使用新的密码可以登录 |
| 实际结果 | 实际结果与预期结果一致 |
5.3 性能测试
在性能测试中,将考虑以下几点进行测试:
1、系统的并发访问能力:测试系统在同时处理多个用户请求时的性能表现。
2、系统的响应时间:测试系统在接收到用户请求后的响应时间,包括页面加载时间、数据传输时间等。
3、数据库的读写性能:测试系统与数据库之间的数据读写速度,包括数据库的查询性能和数据的插入性能。
5.4 测试结论
通过编写旅行订房APP的测试用例,已经检测完毕用户登录功能测试、热门活动展示功能测试、商品信息添加、热门活动搜索、密码修改功能测试,通过这5大模块为旅行订房APP的后期推广运营提供了强力的技术支撑。
本旅行订房APP满足相关信息的管理需求,在设计时借鉴了国内外优秀网站的优点,从界面到系统设计都保证了管理员以及用户能够方便操作。系统的主要特点和优点归纳如下:
(1)本系统用的移置性和针对性都比较高,因为针对性高可以提供更好的服务而移置性可以在多个系统上运行,更给用户带来了极大的方便。
(2)该旅行订房APP内容全面,管理方便可以及时的全面的处理各种错误,异常,这样避免了很多因用户的马虎操作而出现的失误,其操作方便,用户界面友好,能够上网的人都可以很好的进行操作。
经过对上述的测试结果分析,所有基本功能齐全,操作简单,系统运行性能良好,系统安全可靠,能促进旅行订房APP的发展,发展前景广阔。
6 总结与展望
6.1 总结
该旅行订房APP使用的开发环境是功能强大的SpringBoot框架和Java,在大学的学科中重点学习了这几种技术,在对这些技术学习、熟悉之后,结合对系统进行的需求分析顺利的完成了本次项目的设计。在最初接到任务书的那一刻,比较迷茫,没有任何的思路,在经过了老师的指导以后,调查了一些电子贺卡系统相关的资料后,慢慢的有了头绪,开始入手开题,明确了系统的内容,对系统进行可行性的分析,确定系统可行以及功能内容以后,就按照开题初步设计的内容进行完善,慢慢补充、学习,最终结束了程序的开发,也完成了论文的写作。这一过程,虽然艰辛,但也学习到了很多,对项目开发流程也有了一个新的认识,动手能力也得到了提高,这正是书本上所学习不到的。
经过开发本项目,让我非常有成就高,与此同时我对程序的开发更加感兴趣了,信息技术真的很强大,也很深奥,在以后工作中,我将会寻找与其相关工作,继续深入学习,开发出更优秀的项目。
6.2 展望
在这个设计中,我花了大量的时间去理解系统开发中使用的知识,经过这段时间的努力工作最终完成了系统设计。通过这一阶段的学习,我发现了自己的不足,充分掌握了必要的应用技能,进一步的学习使我充实了自己的知识基础,完成了这个艰巨的任务。当遇到问题时,我很及时的寻求老师的帮助,通过专业的网站和论坛来解决,他们的帮助让我一步一步的成功克服了困难的问题。系统设计过程不容易,你需要不断充实自己,有勇气克服困难。系统开发的一些功能还不完善,需要继续改善后,通过用户体验来修改设计完美的系统,让用户得到更好的体验,我觉得很高兴,因为这是我第一次通过自己的努力实现这个系统,但绝不是我的最后一个,在未来我将努力实现更多的优秀的系统。
在一些编程语言的系统实现中,对词汇表不太熟悉,导致了开发的困难,但是我通过了合适的字典软件来解决这个大问题。由此,我学会了自己的英语缺陷。在那之后,我不断地提高自己的英语知识,这样我就不会有任何未来的工作和生活。毕业设计过程我感觉很深刻,从一开始就不熟悉开发技术,一步一步的使用,接触到文献和信息,不难理解,系统是一次又一次的实现,系统本身对于在线学习是有用的。我从这个设计中获益良多,论文的编写需要有自己的意愿去实现一点,学习生活中所有的问题的勇气,学习的过程就是学习的过程。毕业设计,我学会了将理论知识应用于实践。让我知道该怎么做,我们必须认真对待。勇于克服困难,相信未来,我会做得更好。
参考文献
[1]Nicholas T ,Aspasia V ,Gerassimos B , et al.Revenue determinants in alternative tourism app[J].Current Issues in Tourism,2024,27(5):710-719.
[2]Hassan K H ,Das S,Quader S M.Adoption intention and usage behaviour of mobile travel apps: integration of trust, and technology acceptance model with social cognitive theory[J].International Journal of Business Innovation and Research,2024,33(1):1-24.
[3]陈红艳.“互联网+”背景下物流产品商城APP平台构建研究[J].中国储运,2023,(12):135-136.DOI:10.16301/j.cnki.cn12-1204/f.2023.12.056.
[4]Li Y ,Wangyu K ,Panpan L .Study on the Continued Use Intention of Comprehensive Booking Tourist APP—The Moderating Effect of the Big Five Personality Traits[J].Academic Journal of Business Management,2023,5(7):
[5]王志亮,纪松波.基于SpringBoot的Web前端与数据库的接口设计[J].工业控制计算机,2023,36(03):51-53.
[6]田泽民.旅游预订类App顾客契合:影响因素及与品牌资产的关系[D].浙江工商大学,2022.DOI:10.27462/d.cnki.ghzhc.2022.001059.
[7]张红霞.基于区块链技术的预订类旅游APP用户使用意愿研究[D].四川农业大学,2022.DOI:10.27345/d.cnki.gsnyu.2022.000333.
[8]袁新颖.导游自由执业背景下的国内网约导游APP产品研发策略研究[D].桂林理工大学,2022.DOI:10.27050/d.cnki.gglgc.2022.000498.
[9]许立航.旅游APP用户粘性影响因素研究[D].华中师范大学,2022.DOI:10.27159/d.cnki.ghzsu.2022.002114.
[10]刘庶.B公司亲子旅游APP营销策略研究[D].华东师范大学,2022.DOI:10.27149/d.cnki.ghdsu.2022.000028.
[11]喻佳,吴丹新.基于SpringBoot的Web快速开发框架[J].电脑编程技巧与维护,2021,(09):31-33.DOI:10.16184/j.cnki.comprg.2021.09.013.
[12]侯浩大.《锦江酒店》App上线数字人民币支付功能[J].计算机与网络,2021,47(17):75.
[13]敖特根.自助游客运用手机App进行旅游信息搜寻行为之研究[J].呼伦贝尔学院学报,2021,29(03):96-100.
[14]黄文翔,潘晓衡.基于SpringBoot的旅游平台构建[J].电子测试,2021,(11):71-72+132.DOI:10.16520/j.cnki.1000-8519.2021.11.027.
[15]王昕.旅游APP用户持续使用意愿研究[D].湖南师范大学,2021.DOI:10.27137/d.cnki.ghusu.2021.000692.
[16]杜桐宇.信息视觉化图形在民宿App中的应用研究[D].哈尔滨理工大学,2021.DOI:10.27063/d.cnki.ghlgu.2021.000708.
[17]自琳娜.游云南APP营销策略研究[D].云南大学,2020.DOI:10.27456/d.cnki.gyndu.2020.002737.
[18]裴云哲,宋美萍,刘开宇,等.“行影”APP软件的设计与实现[J].电子世界,2020,(16):116-117.DOI:10.19353/j.cnki.dzsj.2020.16.064.
[19]Xiang M .Research on Quality Evaluation of Online Reservation Hotel APP Based on a RBF Neural Network and Support Vector Machine[J].International Journal of Information Systems in the Service Sector (IJISSS),2020,12(2):50-64.
[20]陈卫.攻略类旅游App用户满意度影响因素研究[D].福建农林大学,2020.DOI:10.27018/d.cnki.gfjnu.2020.000193.
致谢
眨眼之间,大学生活就要结束了。在本文的最后,我要感谢我和蔼可亲的导师、团结有爱的同学的帮助和鼓励。此刻,我找不到感谢之词可以用来表达我最深切的感激之情。尤其感谢我的指导老师,在选题的过程中与我进行了深入的交流,在毕业设计期间给我提供了一些指导。四年的学习生活让我受益良多,老师们的丰富的学术知识、认真负责的学习态度让我受益匪浅。在此,我深深地感谢那些曾经给予我帮助和指导的老师!
我们的论文得益于许多学者的贡献,他们的研究成果为我们提供了宝贵的指导,使我们能够更好地完成这篇文章。感谢我的同学和朋友在我的写作以及排版过程中给予热情的帮助,才使得我比较顺利的完成了这篇论文。
感谢大学里遇见的朋友,你们在我这四年里留下无数的温暖和快乐,让我对这个校园多了一份留念。最后,感谢我的父母、辅导员、班长,以及室友们对我大学生活上的关心和理解,让我能保持乐观和追求我所热爱的。尽管我的能力有限,但我仍然尽力去完善这篇论文,并且诚挚地希望各位老师和学友能够给予宝贵的指导与意见。
免费领取项目源码,请关注❥点赞收藏并私信博主,谢谢~
1418

被折叠的 条评论
为什么被折叠?



