本文着重介绍了一个基于Django框架的西安市热点景区推荐系统的设计与实现,主要聚焦于系统的整体架构、功能模块以及前后端开发,而不涉及具体的推荐算法实现。
该系统旨在为游客提供关于西安市热点景区的全面信息和便捷服务。基于Django框架,系统实现了用户管理、社区分享、公告通知、旅游资讯、景点信息、酒店信息、门票订单、酒店订单等核心功能。前端采用现代化的Web技术,为用户提供直观、友好的界面,使用户能够轻松浏览景区信息、进行交互操作以及管理个人数据。后端则负责处理用户请求、管理数据库、与前端进行通信,确保系统的稳定性和可扩展性。
在功能设计方面,系统涵盖了用户注册与登录、景区信息展示、用户评论与反馈、收藏夹管理以及系统管理等模块。用户可以通过系统了解景区的详细信息、查看其他用户的评价、发表个人意见以及管理自己的收藏夹。管理员则可以对系统进行全面的管理,包括用户管理、景区信息维护、数据监控等。
此外,系统还注重数据的安全性和隐私保护,采用了多种安全措施来保护用户数据的安全。同时,系统还具备良好的可维护性和可扩展性,为后续的功能扩展和系统升级提供了便利。
本文详细阐述了系统的需求分析、架构设计、数据库设计以及前后端开发过程,并对系统进行了全面的测试。实验结果表明,该系统能够为游客提供准确、全面的热点景区信息,提升了用户的旅游体验和满意度。
本论文的研究和实现对于推动智慧旅游的发展、提升旅游服务的质量和效率具有重要意义,为类似系统的设计和实现提供了有益的参考。
关键词:django框架;西安市热点景区推荐系统;前后端分离;系统设计
Abstract
This article focuses on the design and implementation of a hot spot scenic spot recommendation system in Xi'an based on the Django framework, focusing mainly on the overall architecture, functional modules, and front-end and back-end development of the system, without involving specific recommendation algorithm implementation.
The system aims to provide tourists with comprehensive information and convenient services about hot scenic spots in Xi'an. Based on the Django framework, the system has implemented core functions such as user management, community sharing, announcement notifications, travel information, attraction information, hotel information, ticket orders, and hotel orders. The front-end adopts modern web technology, providing users with an intuitive and user-friendly interface, enabling them to easily browse scenic area information, perform interactive operations, and manage personal data. The backend is responsible for handling user requests, managing databases, and communicating with the front-end to ensure system stability and scalability.
In terms of functional design, the system covers modules such as user registration and login, scenic area information display, user comments and feedback, favorites management, and system management. Users can access detailed information about scenic spots, view reviews from other users, express personal opinions, and manage their own favorites through the system. Administrators can comprehensively manage the system, including user management, scenic area information maintenance, data monitoring, etc.
In addition, the system also focuses on data security and privacy protection, adopting various security measures to protect the security of user data. At the same time, the system also has good maintainability and scalability, providing convenience for subsequent functional expansion and system upgrades.
This article provides a detailed explanation of the system's requirements analysis, architecture design, database design, and front-end and back-end development processes, and conducts comprehensive testing of the system. The experimental results show that the system can provide accurate and comprehensive information on hot scenic spots for tourists, improving their travel experience and satisfaction.
The research and implementation of this paper are of great significance for promoting the development of smart tourism, improving the quality and efficiency of tourism services, and providing useful references for the design and implementation of similar systems.
Keywords: django framework; Xi'an Hot Spot Scenic Area Recommendation System; Front and rear separation; system design
1 绪论
1.1 选题背景与意义
在数字化、信息化浪潮的推动下,旅游业正逐步走向智慧化、个性化的发展道路。传统的旅游推荐方式往往依赖于人工整理的信息或者简单的排名机制,难以满足游客对于精准、高效、个性化的景区推荐需求。特别是在像西安市这样的旅游热点城市,面对众多的景区和复杂的旅游信息,游客往往难以快速找到符合自己兴趣和需求的景点。因此,开发一个基于Django的西安市热点景区推荐系统,利用大数据和人工智能技术,为游客提供个性化的推荐服务,具有重要的现实意义和应用价值。
该系统的设计与实现,不仅可以帮助游客更加便捷地获取到准确的景区信息,提升旅游体验,还能为景区管理者提供数据支持,帮助他们更好地了解游客需求,优化景区管理。同时,该系统还能够促进旅游业的智慧化、信息化发展,推动旅游业与其他产业的深度融合,为地方经济的发展注入新的活力。
此外,随着人工智能和大数据技术的不断发展,推荐系统已经成为许多领域的重要研究方向。因此,基于Django的西安市热点景区推荐系统的设计与实现,也具有一定的学术研究价值,能够为相关领域的研究提供有益的参考和借鉴。
综上所述,该选题背景紧密贴合当前旅游业的发展趋势和市场需求,具有重要的现实意义和应用价值,同时也具有一定的学术研究价值。通过该系统的设计与实现,不仅可以提升游客的旅游体验,推动旅游业的智慧化发展,还能为相关领域的研究提供有益的参考和借鉴。
基于Django的西安市热点景区推荐系统的设计与实现需要借鉴国内外相关研究的现状。国内外在旅游推荐系统领域已经进行了大量的研究和实践,主要包括以下方面:
首先,国内研究者在景区推荐算法方面进行了大量的探索与优化。他们关注用户兴趣建模、协同过滤、内容推荐等方面,以提高推荐系统的准确性和用户体验。同时,一些研究结合地理信息系统(GIS)与旅游推荐,利用GIS数据进行景区位置、交通等信息的分析,为旅游者提供更加全面的推荐服务。此外,国内学者还通过分析用户行为数据,构建用户兴趣模型,实现个性化的景区推荐服务。
国外方面,研究者也专注于智能推荐系统的研究,利用机器学习、深度学习等技术实现个性化的旅游推荐服务。地理位置服务(LBS)技术在旅游推荐中的应用也备受关注,可以提供基于位置的景区推荐服务,增强用户体验。此外,社交网络分析与推荐系统结合,利用社交网络数据分析用户社交关系和偏好,为用户提供更加精准的景区推荐。
综合而言,国内外研究者在旅游推荐系统领域进行了深入的研究,结合地理信息、用户行为、个性化推荐等技术手段,可以实现更加准确、智能的景区推荐服务。因此,在设计基于Django的西安市热点景区推荐系统时,可以借鉴国内外研究成果,结合当地的地理特点和游客偏好,打造更具吸引力和实用性的系统。
论文将分层次经行编排,除去论文摘要致谢文献参考部分,正文部分还会对系统需求做出分析,以及阐述大体的设计和实现的功能,最后罗列部分调测记录,论文主要架构如下:
第一章:引言。第一章主要介绍了课题研究的背景和意义,系统开发的国内外研究现状和本文的研究内容与主要工作。
第二章:系统需求分析。主要从系统的用户、功能等方面进行需求分析。
第三章:系统设计。主要对系统框架、系统功能模块、数据库进行功能设计。
第四章:系统实现。主要介绍了系统框架搭建、系统界面的实现。
第五章:系统测试。主要对系统的部分界面进行测试并对主要功能进行测试
2系统分析
系统分析是开发一个项目的先决条件,通过系统分析可以很好的了解系统的主体用户的基本需求情况,同时这也是项目的开发的原因。进而对系统开发进行可行性分析,通常包括技术可行性、经济可行性等,可行性分析同时也是从项目整体角度进行的分析。然后就是对项目的具体需求进行分析,分析的手段一般都是通过用户的用例图来实现。接下来会进行详细的介绍。
2.1 可行性分析
随着智慧旅游的发展,为游客提供个性化、智能化的推荐服务已经成为旅游业的发展趋势。开发基于Django的西安市热点景区推荐系统,可以帮助景区吸引更多游客,提高游客满意度和忠诚度,从而增加景区收入。同时,该系统还可以为游客提供更加便捷、高效的旅游服务,降低游客的旅游成本。因此,从经济角度来看,该系统的开发具有较高的可行性。
(2)社会可行性:
智慧旅游作为旅游业与现代信息技术结合的产物,符合可持续发展的理念。基于Django的西安市热点景区推荐系统可以提高旅游服务的智能化水平,满足游客日益增长的个性化需求,提升旅游业的整体服务质量。同时,该系统还可以促进旅游业的转型升级,推动地方经济的发展。因此,从社会角度来看,该系统的开发具有重要的可行性。
(3)技术可行性:
Django作为一款成熟、稳定且功能强大的Web开发框架,具有高效的开发效率和强大的扩展性,非常适用于构建复杂的Web应用。其ORM(对象关系映射)机制可以简化数据库操作,模板引擎可以实现快速的前端页面渲染。此外,Django的社区支持活跃,拥有丰富的第三方库和插件,可以方便地集成其他功能和服务,如缓存、身份验证、URL路由等。因此,从技术角度来看,使用Django开发西安市热点景区推荐系统是完全可行的。
(4)法律可行性:
在开发基于Django的西安市热点景区推荐系统时,需要遵守相关的法律法规和政策要求,如个人信息保护法、网络安全法等。通过合理的数据收集和处理方式,确保用户数据的安全性和隐私性,可以确保该系统的法律可行性。
综上所述,从技术、经济、社会和法律四个方面来看,基于Django的西安市热点景区推荐系统的设计与实现具有较高的可行性。该系统不仅可以满足游客的个性化需求,提升旅游服务质量,还可以促进智慧旅游的发展,推动地方经济的繁荣。
2.2 系统流程分析
2.2.1系统开发流程
基于django的西安市热点景区推荐系统开发时,首先进行需求分析,进而对系统进行总体的设计规划,设计系统功能模块,数据库的选择等,本系统的开发流程如图2-1所示。

图2-1系统开发流程图
2.2.2 用户登录流程
为了保证系统的安全性,要使用本系统对系统信息进行管理,必须先登陆到系统中。如图2-2所示。

图2-2 登录流程图
2.2.3 系统操作流程
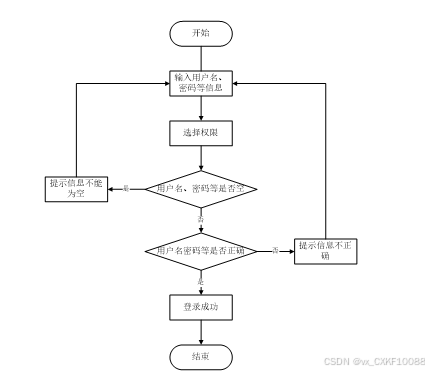
用户打开并进入系统后,会先显示登录界面,输入正确的用户名和密码,系统自动检测信息,若信息无误,则用户会进入系统功能界面,进行操作,否则会提示错误无法登录,操作流程如图2-3所示。

图2-3 系统操作流程图
2.2.4 添加信息流程
管理员可以对公告通知、旅游资讯等进行信息的添加,用户可以对自己权限内的信息进行添加,输入信息后,系统会自行验证输入的信息和数据,若信息正确,会将其添加到数据库内,若信息有误,则会提示重新输入信息,添加信息流程如图2-4所示。

图2-4 添加信息流程图
2.2.5 修改信息流程
管理员可以对公告通知、旅游资讯等进行的修改,用户可以对自己权限内的信息进行修改,首先进入修改信息界面,输入修改信息数据,系统进行数据的判断验证,修改信息合法则修改成功,信息更新至数据库,信息不合法则修改失败,重新输入。修改信息流程图如图2-5所示。

图2-5 修改信息流程图
2.2.6 删除信息流程
管理员可以对公告通知、旅游资讯等进行信息的删除,对要删除的信息进行选中后,点击删除按钮,系统会询问是否确定,若点击确定,则系统会删除掉选中的信息,并在数据库内对信息进行删除,删除信息流程图如图2-6所示。

图2-6 删除信息流程图
2.3 系统功能分析
按照基于django的西安市热点景区推荐系统的角色,系统划分为了注册用户模块和管理员模块这两大部分。
登录注册: 提供用户登录和注册功能,确保用户可以访问系统的个性化内容。
首页: 展示公告通知、旅游资讯、景点信息、酒店信息等内容,吸引用户关注。
社区分享: 用户可以在社区中分享旅游经验、照片、攻略等,促进用户之间的交流和互动。
公告通知: 显示系统发布的重要通知和公告信息,包括活动通知、系统更新等。
旅游资讯: 提供关于旅游目的地的新闻和资讯信息,帮助用户了解景区动态和旅游活动。
景点信息: 展示西安市热点景区的基本信息,包括景点名称、介绍、开放时间等。
酒店信息: 提供西安市各类酒店的信息,包括酒店名称、地址、价格等。
我的账户:
个人中心: 用户可以查看个人首页、门票订单、酒店订单、收藏等。
2.管理员功能:
后台首页: 提供管理员登录后的管理主页,展示系统的重要信息和功能入口。
系统用户: 管理系统用户的账号信息,包括管理员和注册用户的账号管理。
景点信息管理: 管理西安市热点景区的基本信息,包括添加、编辑和删除景点信息等操作。
门票订单管理: 管理用户的门票订单信息,包括订单审核、取消订单等操作。
景点类型管理: 管理景点的分类信息,方便用户浏览和查询。
酒店信息管理: 管理西安市各类酒店的信息,包括添加、编辑和删除酒店信息等操作。
酒店订单管理: 管理用户的酒店订单信息,包括订单审核、取消订单等操作。
客房类型管理: 管理酒店客房的类型信息,方便用户选择和预订。
轮播图管理: 管理网站首页轮播图信息,包括添加、编辑和删除等操作。
公告通知管理: 管理系统发布的通知和公告信息,包括添加、编辑和删除等操作。
旅游资讯: 管理系统发布的旅游资讯信息。
资讯分类: 管理旅游资讯的分类,方便用户浏览和查询。
社区分享: 管理社区分享的帖子和话题信息。
社区分类: 管理社区分享的分类,方便用户浏览和交流。
以上功能需求分析涵盖了注册用户和管理员两个角色在西安市热点景区推荐系统中的主要功能,以实现对景点信息、订单管理和用户交流的全面管理和监控。
基于django的西安市热点景区推荐系统的非功能性需求比如系统的安全性怎么样,可靠性怎么样,性能怎么样,可拓展性怎么样等。具体可以表示在如下2-1表格中:
表2-1基于django的西安市热点景区推荐系统非功能需求表
| 安全性 | 主要指基于django的西安市热点景区推荐系统数据库的安装,数据库的使用和密码的设定必须合乎规范。 |
| 可靠性 | 可靠性是指基于django的西安市热点景区推荐系统能够安装用户的指示进行操作,经过测试,可靠性90%以上。 |
| 性能 | 性能是影响基于django的西安市热点景区推荐系统占据市场的必要条件,所以性能最好要佳才好。 |
| 可扩展性 | 比如数据库预留多个属性,比如接口的使用等确保了系统的非功能性需求。 |
| 易用性 | 用户只要跟着基于django的西安市热点景区推荐系统的页面展示内容进行操作,就可以了。 |
| 可维护性 | 基于django的西安市热点景区推荐系统开发的可维护性是非常重要的,经过测试,可维护性没有问题 |
2.4 系统用例分析
通过2.3功能的分析,得出了系统的用例图:
注册用户角色用例如图2-7所示。

图2-7注册用户角色用例图
管理员是维护整个基于django的西安市热点景区推荐系统中所有数据信息的。管理员角色用例如图2-8所示。

图2-8基于django的西安市热点景区推荐系统管理员角色用例图
本章主要通过对基于django的西安市热点景区推荐系统的可行性分析、流程分析、功能需求分析、系统用例分析,确定整个系统要实现的功能。同时也为系统的代码实现和测试提供了标准。
3 系统总体设计
本章主要讨论的内容包括系统的功能模块设计、数据库系统设计。
3.1 系统架构设计
本系统从架构上分为三层:表现层(UI)、业务逻辑层(BLL)以及数据层(DL)。

图3-1系统架构设计图
表现层(UI):又称UI层,主要完成本系统的UI交互功能,一个良好的UI可以打打提高用户的用户体验,增强用户使用本系统时的舒适度。UI的界面设计也要适应不同版本的西安市热点景区推荐系统以及不同尺寸的分辨率,以做到良好的兼容性。UI交互功能要求合理,用户进行交互操作时必须要得到与之相符的交互结果,这就要求表现层要与业务逻辑层进行良好的对接。
业务逻辑层(BLL):主要完成本系统的数据处理功能。用户从表现层传输过来的数据经过业务逻辑层进行处理交付给数据层,系统从数据层读取的数据经过业务逻辑层进行处理交付给表现层。
数据层(DL):由于本系统的数据是放在服务端的mysql数据库中,因此本属于服务层的部分可以直接整合在业务逻辑层中,所以数据层中只有数据库,其主要完成本系统的数据存储和管理功能。
3.2 系统功能模块设计
在上一章节中主要对系统的功能性需求和非功能性需求进行分析,并且根据需求分析了本系统中的用例。那么接下来就要开始对本系统的架构、主要功能和数据库开始进行设计。基于django的西安市热点景区推荐系统根据前面章节的需求分析得出,其总体设计模块图如图3-2所示。

图3-2系统功能模块图
数据库设计一般包括需求分析、概念模型设计、数据库表建立三大过程,其中需求分析前面章节已经阐述,概念模型设计有概念模型和逻辑结构设计两部分。
3.3.1 数据库概念结构设计
下面是整个基于django的西安市热点景区推荐系统中主要的数据库表总E-R实体关系图。

图3-3 基于django的西安市热点景区推荐系统总E-R关系图
通过上一小节中基于django的西安市热点景区推荐系统中总E-R关系图上得出一共需要创建很多个数据表。在此我主要罗列几个主要的数据库表结构设计。
| 编号 | 名称 | 数据类型 | 长度 | 小数位 | 允许空值 | 主键 | 默认值 | 说明 |
| 1 | token_id | int | 10 | 0 | N | Y | 临时访问牌ID | |
| 2 | token | varchar | 64 | 0 | Y | N | 临时访问牌 | |
| 3 | info | text | 65535 | 0 | Y | N | ||
| 4 | maxage | int | 10 | 0 | N | N | 2 | 最大寿命:默认2小时 |
| 5 | create_time | timestamp | 19 | 0 | N | N | CURRENT_TIMESTAMP | 创建时间: |
| 6 | update_time | timestamp | 19 | 0 | N | N | CURRENT_TIMESTAMP | 更新时间: |
| 7 | user_id | int | 10 | 0 | N | N | 0 | 用户编号: |
| 编号 | 名称 | 数据类型 | 长度 | 小数位 | 允许空值 | 主键 | 默认值 | 说明 |
| 1 | article_id | mediumint | 8 | 0 | N | Y | 文章id:[0,8388607] | |
| 2 | title | varchar | 125 | 0 | N | Y | 标题:[0,125]用于文章和html的title标签中 | |
| 3 | type | varchar | 64 | 0 | N | N | 0 | 文章分类:[0,1000]用来搜索指定类型的文章 |
| 4 | hits | int | 10 | 0 | N | N | 0 | 点击数:[0,1000000000]访问这篇文章的人次 |
| 5 | praise_len | int | 10 | 0 | N | N | 0 | 点赞数 |
| 6 | create_time | timestamp | 19 | 0 | N | N | CURRENT_TIMESTAMP | 创建时间: |
| 7 | update_time | timestamp | 19 | 0 | N | N | CURRENT_TIMESTAMP | 更新时间: |
| 8 | source | varchar | 255 | 0 | Y | N | 来源:[0,255]文章的出处 | |
| 9 | url | varchar | 255 | 0 | Y | N | 来源地址:[0,255]用于跳转到发布该文章的网站 | |
| 10 | tag | varchar | 255 | 0 | Y | N | 标签:[0,255]用于标注文章所属相关内容,多个标签用空格隔开 | |
| 11 | content | longtext | 2147483647 | 0 | Y | N | 正文:文章的主体内容 | |
| 12 | img | varchar | 255 | 0 | Y | N | 封面图 | |
| 13 | description | text | 65535 | 0 | Y | N | 文章描述 |
| 编号 | 名称 | 数据类型 | 长度 | 小数位 | 允许空值 | 主键 | 默认值 | 说明 |
| 1 | type_id | smallint | 5 | 0 | N | Y | 分类ID:[0,10000] | |
| 2 | display | smallint | 5 | 0 | N | N | 100 | 显示顺序:[0,1000]决定分类显示的先后顺序 |
| 3 | name | varchar | 16 | 0 | N | N | 分类名称:[2,16] | |
| 4 | father_id | smallint | 5 | 0 | N | N | 0 | 上级分类ID:[0,32767] |
| 5 | description | varchar | 255 | 0 | Y | N | 描述:[0,255]描述该分类的作用 | |
| 6 | icon | text | 65535 | 0 | Y | N | 分类图标: | |
| 7 | url | varchar | 255 | 0 | Y | N | 外链地址:[0,255]如果该分类是跳转到其他网站的情况下,就在该URL上设置 | |
| 8 | create_time | timestamp | 19 | 0 | N | N | CURRENT_TIMESTAMP | 创建时间: |
| 9 | update_time | timestamp | 19 | 0 | N | N | CURRENT_TIMESTAMP | 更新时间: |
表attraction_information (景点信息)
| 编号 | 名称 | 数据类型 | 长度 | 小数位 | 允许空值 | 主键 | 默认值 | 说明 |
| 1 | attraction_information_id | int | 10 | 0 | N | Y | 景点信息ID | |
| 2 | attraction_name | varchar | 64 | 0 | Y | N | 景点名称 | |
| 3 | types_of_attractions | varchar | 64 | 0 | Y | N | 景点类型 | |
| 4 | location_of_tourist_attractions | varchar | 64 | 0 | Y | N | 景点位置 | |
| 5 | admission_price | int | 10 | 0 | Y | N | 0 | 门票价格 |
| 6 | attraction_cover | varchar | 255 | 0 | Y | N | 景点封面 | |
| 7 | opening_hours | varchar | 64 | 0 | Y | N | 开放时间 | |
| 8 | attraction_activities | text | 65535 | 0 | Y | N | 景点活动 | |
| 9 | preferential_policies | text | 65535 | 0 | Y | N | 优待政策 | |
| 10 | scenic_spot_details | text | 65535 | 0 | Y | N | 景点详情 | |
| 11 | hits | int | 10 | 0 | N | N | 0 | 点击数 |
| 12 | praise_len | int | 10 | 0 | N | N | 0 | 点赞数 |
| 13 | recommend | int | 10 | 0 | N | N | 0 | 智能推荐 |
| 14 | create_time | datetime | 19 | 0 | N | N | CURRENT_TIMESTAMP | 创建时间 |
| 15 | update_time | timestamp | 19 | 0 | N | N | CURRENT_TIMESTAMP | 更新时间 |
| 编号 | 名称 | 数据类型 | 长度 | 小数位 | 允许空值 | 主键 | 默认值 | 说明 |
| 1 | auth_id | int | 10 | 0 | N | Y | 授权ID: | |
| 2 | user_group | varchar | 64 | 0 | Y | N | 用户组: | |
| 3 | mod_name | varchar | 64 | 0 | Y | N | 模块名: | |
| 4 | table_name | varchar | 64 | 0 | Y | N | 表名: | |
| 5 | page_title | varchar | 255 | 0 | Y | N | 页面标题: | |
| 6 | path | varchar | 255 | 0 | Y | N | 路由路径: | |
| 7 | position | varchar | 32 | 0 | Y | N | 位置: | |
| 8 | mode | varchar | 32 | 0 | N | N | _blank | 跳转方式: |
| 9 | add | tinyint | 3 | 0 | N | N | 1 | 是否可增加: |
| 10 | del | tinyint | 3 | 0 | N | N | 1 | 是否可删除: |
| 11 | set | tinyint | 3 | 0 | N | N | 1 | 是否可修改: |
| 12 | get | tinyint | 3 | 0 | N | N | 1 | 是否可查看: |
| 13 | field_add | text | 65535 | 0 | Y | N | 添加字段: | |
| 14 | field_set | text | 65535 | 0 | Y | N | 修改字段: | |
| 15 | field_get | text | 65535 | 0 | Y | N | 查询字段: | |
| 16 | table_nav_name | varchar | 500 | 0 | Y | N | 跨表导航名称: | |
| 17 | table_nav | varchar | 500 | 0 | Y | N | 跨表导航: | |
| 18 | option | text | 65535 | 0 | Y | N | 配置: | |
| 19 | create_time | timestamp | 19 | 0 | N | N | CURRENT_TIMESTAMP | 创建时间: |
| 20 | update_time | timestamp | 19 | 0 | N | N | CURRENT_TIMESTAMP | 更新时间: |
| 编号 | 名称 | 数据类型 | 长度 | 小数位 | 允许空值 | 主键 | 默认值 | 说明 |
| 1 | collect_id | int | 10 | 0 | N | Y | 收藏ID: | |
| 2 | user_id | int | 10 | 0 | N | N | 0 | 收藏人ID: |
| 3 | source_table | varchar | 255 | 0 | Y | N | 来源表: | |
| 4 | source_field | varchar | 255 | 0 | Y | N | 来源字段: | |
| 5 | source_id | int | 10 | 0 | N | N | 0 | 来源ID: |
| 6 | title | varchar | 255 | 0 | Y | N | 标题: | |
| 7 | img | varchar | 255 | 0 | Y | N | 封面: | |
| 8 | create_time | timestamp | 19 | 0 | N | N | CURRENT_TIMESTAMP | 创建时间: |
| 9 | update_time | timestamp | 19 | 0 | N | N | CURRENT_TIMESTAMP | 更新时间: |
| 编号 | 名称 | 数据类型 | 长度 | 小数位 | 允许空值 | 主键 | 默认值 | 说明 |
| 1 | comment_id | int | 10 | 0 | N | Y | 评论ID: | |
| 2 | user_id | int | 10 | 0 | N | N | 0 | 评论人ID: |
| 3 | reply_to_id | int | 10 | 0 | N | N | 0 | 回复评论ID:空为0 |
| 4 | content | longtext | 2147483647 | 0 | Y | N | 内容: | |
| 5 | nickname | varchar | 255 | 0 | Y | N | 昵称: | |
| 6 | avatar | varchar | 255 | 0 | Y | N | 头像地址:[0,255] | |
| 7 | create_time | timestamp | 19 | 0 | N | N | CURRENT_TIMESTAMP | 创建时间: |
| 8 | update_time | timestamp | 19 | 0 | N | N | CURRENT_TIMESTAMP | 更新时间: |
| 9 | source_table | varchar | 255 | 0 | Y | N | 来源表: | |
| 10 | source_field | varchar | 255 | 0 | Y | N | 来源字段: | |
| 11 | source_id | int | 10 | 0 | N | N | 0 | 来源ID: |
| 编号 | 名称 | 数据类型 | 长度 | 小数位 | 允许空值 | 主键 | 默认值 | 说明 |
| 1 | forum_id | mediumint | 8 | 0 | N | Y | 论坛id | |
| 2 | display | smallint | 5 | 0 | N | N | 100 | 排序 |
| 3 | user_id | mediumint | 8 | 0 | N | N | 0 | 用户ID |
| 4 | nickname | varchar | 16 | 0 | Y | N | 昵称:[0,16] | |
| 5 | praise_len | int | 10 | 0 | Y | N | 0 | 点赞数 |
| 6 | hits | int | 10 | 0 | N | N | 0 | 访问数 |
| 7 | title | varchar | 125 | 0 | N | N | 标题 | |
| 8 | keywords | varchar | 125 | 0 | Y | N | 关键词 | |
| 9 | description | varchar | 255 | 0 | Y | N | 描述 | |
| 10 | url | varchar | 255 | 0 | Y | N | 来源地址 | |
| 11 | tag | varchar | 255 | 0 | Y | N | 标签 | |
| 12 | img | text | 65535 | 0 | Y | N | 封面图 | |
| 13 | content | longtext | 2147483647 | 0 | Y | N | 正文 | |
| 14 | create_time | timestamp | 19 | 0 | N | N | CURRENT_TIMESTAMP | 创建时间: |
| 15 | update_time | timestamp | 19 | 0 | N | N | CURRENT_TIMESTAMP | 更新时间: |
| 16 | avatar | varchar | 255 | 0 | Y | N | 发帖人头像: | |
| 17 | type | varchar | 64 | 0 | N | N | 0 | 论坛分类:[0,1000]用来搜索指定类型的论坛帖 |
| 编号 | 名称 | 数据类型 | 长度 | 小数位 | 允许空值 | 主键 | 默认值 | 说明 |
| 1 | type_id | smallint | 5 | 0 | N | Y | 分类ID:[0,10000] | |
| 2 | name | varchar | 16 | 0 | N | N | 分类名称:[2,16] | |
| 3 | description | varchar | 255 | 0 | Y | N | 描述:[0,255]描述该分类的作用 | |
| 4 | url | varchar | 255 | 0 | Y | N | 外链地址:[0,255]如果该分类是跳转到其他网站的情况下,就在该URL上设置 | |
| 5 | father_id | smallint | 5 | 0 | N | N | 0 | 上级分类ID:[0,32767] |
| 6 | icon | varchar | 255 | 0 | Y | N | 分类图标: | |
| 7 | create_time | timestamp | 19 | 0 | N | N | CURRENT_TIMESTAMP | 创建时间: |
| 8 | update_time | timestamp | 19 | 0 | N | N | CURRENT_TIMESTAMP | 更新时间: |
| 编号 | 名称 | 数据类型 | 长度 | 小数位 | 允许空值 | 主键 | 默认值 | 说明 |
| 1 | hits_id | int | 10 | 0 | N | Y | 点赞ID: | |
| 2 | user_id | int | 10 | 0 | N | N | 0 | 点赞人: |
| 3 | create_time | timestamp | 19 | 0 | N | N | CURRENT_TIMESTAMP | 创建时间: |
| 4 | update_time | timestamp | 19 | 0 | N | N | CURRENT_TIMESTAMP | 更新时间: |
| 5 | source_table | varchar | 255 | 0 | Y | N | 来源表: | |
| 6 | source_field | varchar | 255 | 0 | Y | N | 来源字段: | |
| 7 | source_id | int | 10 | 0 | N | N | 0 | 来源ID: |
| 编号 | 名称 | 数据类型 | 长度 | 小数位 | 允许空值 | 主键 | 默认值 | 说明 |
| 1 | hotel_information_id | int | 10 | 0 | N | Y | 酒店信息ID | |
| 2 | room_number | varchar | 64 | 0 | Y | N | 客房编号 | |
| 3 | hotel_name | varchar | 64 | 0 | Y | N | 酒店名称 | |
| 4 | room_type | varchar | 64 | 0 | Y | N | 客房类型 | |
| 5 | room_location | varchar | 64 | 0 | Y | N | 客房位置 | |
| 6 | number_of_rooms | int | 10 | 0 | Y | N | 0 | 客房数量 |
| 7 | room_pictures | varchar | 255 | 0 | Y | N | 客房图片 | |
| 8 | room_price | int | 10 | 0 | Y | N | 0 | 客房价格 |
| 9 | guest_room_floors | varchar | 64 | 0 | Y | N | 客房楼层 | |
| 10 | room_details | longtext | 2147483647 | 0 | Y | N | 客房详情 | |
| 11 | hits | int | 10 | 0 | N | N | 0 | 点击数 |
| 12 | praise_len | int | 10 | 0 | N | N | 0 | 点赞数 |
| 13 | recommend | int | 10 | 0 | N | N | 0 | 智能推荐 |
| 14 | create_time | datetime | 19 | 0 | N | N | CURRENT_TIMESTAMP | 创建时间 |
| 15 | update_time | timestamp | 19 | 0 | N | N | CURRENT_TIMESTAMP | 更新时间 |
| 编号 | 名称 | 数据类型 | 长度 | 小数位 | 允许空值 | 主键 | 默认值 | 说明 |
| 1 | hotel_orders_id | int | 10 | 0 | N | Y | 酒店订单ID | |
| 2 | room_number | varchar | 64 | 0 | Y | N | 客房编号 | |
| 3 | hotel_name | varchar | 64 | 0 | Y | N | 酒店名称 | |
| 4 | room_type | varchar | 64 | 0 | Y | N | 客房类型 | |
| 5 | booking_users | int | 10 | 0 | Y | N | 0 | 预定用户 |
| 6 | pre_order_quantity | int | 10 | 0 | Y | N | 0 | 预定数量 |
| 7 | booking_time | datetime | 19 | 0 | Y | N | 预定时间 | |
| 8 | reservation_status | varchar | 64 | 0 | Y | N | 预定状态 | |
| 9 | booking_remarks | text | 65535 | 0 | Y | N | 预定备注 | |
| 10 | create_time | datetime | 19 | 0 | N | N | CURRENT_TIMESTAMP | 创建时间 |
| 11 | update_time | timestamp | 19 | 0 | N | N | CURRENT_TIMESTAMP | 更新时间 |
| 编号 | 名称 | 数据类型 | 长度 | 小数位 | 允许空值 | 主键 | 默认值 | 说明 |
| 1 | notice_id | mediumint | 8 | 0 | N | Y | 公告id: | |
| 2 | title | varchar | 125 | 0 | N | N | 标题: | |
| 3 | content | longtext | 2147483647 | 0 | Y | N | 正文: | |
| 4 | create_time | timestamp | 19 | 0 | N | N | CURRENT_TIMESTAMP | 创建时间: |
| 5 | update_time | timestamp | 19 | 0 | N | N | CURRENT_TIMESTAMP | 更新时间: |
| 编号 | 名称 | 数据类型 | 长度 | 小数位 | 允许空值 | 主键 | 默认值 | 说明 |
| 1 | praise_id | int | 10 | 0 | N | Y | 点赞ID: | |
| 2 | user_id | int | 10 | 0 | N | N | 0 | 点赞人: |
| 3 | create_time | timestamp | 19 | 0 | N | N | CURRENT_TIMESTAMP | 创建时间: |
| 4 | update_time | timestamp | 19 | 0 | N | N | CURRENT_TIMESTAMP | 更新时间: |
| 5 | source_table | varchar | 255 | 0 | Y | N | 来源表: | |
| 6 | source_field | varchar | 255 | 0 | Y | N | 来源字段: | |
| 7 | source_id | int | 10 | 0 | N | N | 0 | 来源ID: |
| 8 | status | bit | 1 | 0 | N | N | 1 | 点赞状态:1为点赞,0已取消 |
| 编号 | 名称 | 数据类型 | 长度 | 小数位 | 允许空值 | 主键 | 默认值 | 说明 |
| 1 | registered_users_id | int | 10 | 0 | N | Y | 注册用户ID | |
| 2 | user_name | varchar | 64 | 0 | Y | N | 用户名称 | |
| 3 | user_gender | varchar | 64 | 0 | Y | N | 用户性别 | |
| 4 | user_age | int | 10 | 0 | Y | N | 0 | 用户年龄 |
| 5 | examine_state | varchar | 16 | 0 | N | N | 已通过 | 审核状态 |
| 6 | user_id | int | 10 | 0 | N | N | 0 | 用户ID |
| 7 | create_time | datetime | 19 | 0 | N | N | CURRENT_TIMESTAMP | 创建时间 |
| 8 | update_time | timestamp | 19 | 0 | N | N | CURRENT_TIMESTAMP | 更新时间 |
| 编号 | 名称 | 数据类型 | 长度 | 小数位 | 允许空值 | 主键 | 默认值 | 说明 |
| 1 | room_type_id | int | 10 | 0 | N | Y | 客房类型ID | |
| 2 | room_type | varchar | 64 | 0 | Y | N | 客房类型 | |
| 3 | create_time | datetime | 19 | 0 | N | N | CURRENT_TIMESTAMP | 创建时间 |
| 4 | update_time | timestamp | 19 | 0 | N | N | CURRENT_TIMESTAMP | 更新时间 |
| 编号 | 名称 | 数据类型 | 长度 | 小数位 | 允许空值 | 主键 | 默认值 | 说明 |
| 1 | slides_id | int | 10 | 0 | N | Y | 轮播图ID: | |
| 2 | title | varchar | 64 | 0 | Y | N | 标题: | |
| 3 | content | varchar | 255 | 0 | Y | N | 内容: | |
| 4 | url | varchar | 255 | 0 | Y | N | 链接: | |
| 5 | img | varchar | 255 | 0 | Y | N | 轮播图: | |
| 6 | hits | int | 10 | 0 | N | N | 0 | 点击量: |
| 7 | create_time | timestamp | 19 | 0 | N | N | CURRENT_TIMESTAMP | 创建时间: |
| 8 | update_time | timestamp | 19 | 0 | N | N | CURRENT_TIMESTAMP | 更新时间: |
| 编号 | 名称 | 数据类型 | 长度 | 小数位 | 允许空值 | 主键 | 默认值 | 说明 |
| 1 | ticket_orders_id | int | 10 | 0 | N | Y | 门票订单ID | |
| 2 | attraction_name | varchar | 64 | 0 | Y | N | 景点名称 | |
| 3 | types_of_attractions | varchar | 64 | 0 | Y | N | 景点类型 | |
| 4 | location_of_tourist_attractions | varchar | 64 | 0 | Y | N | 景点位置 | |
| 5 | admission_price | varchar | 64 | 0 | Y | N | 门票价格 | |
| 6 | purchasing_users | int | 10 | 0 | Y | N | 0 | 购买用户 |
| 7 | purchase_time | datetime | 19 | 0 | Y | N | 购买时间 | |
| 8 | purchase_quantity | int | 10 | 0 | Y | N | 0 | 购买数量 |
| 9 | purchase_status | varchar | 64 | 0 | Y | N | 购买状态 | |
| 10 | total_price | varchar | 64 | 0 | Y | N | 合计总价 | |
| 11 | note_details | text | 65535 | 0 | Y | N | 备注详情 | |
| 12 | pay_state | varchar | 16 | 0 | N | N | 未支付 | 支付状态 |
| 13 | pay_type | varchar | 16 | 0 | Y | N | 支付类型: 微信、支付宝、网银 | |
| 14 | create_time | datetime | 19 | 0 | N | N | CURRENT_TIMESTAMP | 创建时间 |
| 15 | update_time | timestamp | 19 | 0 | N | N | CURRENT_TIMESTAMP | 更新时间 |
| 编号 | 名称 | 数据类型 | 长度 | 小数位 | 允许空值 | 主键 | 默认值 | 说明 |
| 1 | types_of_attractions_id | int | 10 | 0 | N | Y | 景点类型ID | |
| 2 | types_of_attractions | varchar | 64 | 0 | Y | N | 景点类型 | |
| 3 | create_time | datetime | 19 | 0 | N | N | CURRENT_TIMESTAMP | 创建时间 |
| 4 | update_time | timestamp | 19 | 0 | N | N | CURRENT_TIMESTAMP | 更新时间 |
| 编号 | 名称 | 数据类型 | 长度 | 小数位 | 允许空值 | 主键 | 默认值 | 说明 |
| 1 | upload_id | int | 10 | 0 | N | Y | 上传ID | |
| 2 | name | varchar | 64 | 0 | Y | N | 文件名 | |
| 3 | path | varchar | 255 | 0 | Y | N | 访问路径 | |
| 4 | file | varchar | 255 | 0 | Y | N | 文件路径 | |
| 5 | display | varchar | 255 | 0 | Y | N | 显示顺序 | |
| 6 | father_id | int | 10 | 0 | Y | N | 0 | 父级ID |
| 7 | dir | varchar | 255 | 0 | Y | N | 文件夹 | |
| 8 | type | varchar | 32 | 0 | Y | N | 文件类型 |
| 编号 | 名称 | 数据类型 | 长度 | 小数位 | 允许空值 | 主键 | 默认值 | 说明 |
| 1 | user_id | mediumint | 8 | 0 | N | Y | 用户ID:[0,8388607]用户获取其他与用户相关的数据 | |
| 2 | state | smallint | 5 | 0 | N | N | 1 | 账户状态:[0,10](1可用|2异常|3已冻结|4已注销) |
| 3 | user_group | varchar | 32 | 0 | Y | N | 所在用户组:[0,32767]决定用户身份和权限 | |
| 4 | login_time | timestamp | 19 | 0 | N | N | CURRENT_TIMESTAMP | 上次登录时间: |
| 5 | phone | varchar | 11 | 0 | Y | N | 手机号码:[0,11]用户的手机号码,用于找回密码时或登录时 | |
| 6 | phone_state | smallint | 5 | 0 | N | N | 0 | 手机认证:[0,1](0未认证|1审核中|2已认证) |
| 7 | username | varchar | 16 | 0 | N | N | 用户名:[0,16]用户登录时所用的账户名称 | |
| 8 | nickname | varchar | 16 | 0 | Y | N | 昵称:[0,16] | |
| 9 | password | varchar | 64 | 0 | N | N | 密码:[0,32]用户登录所需的密码,由6-16位数字或英文组成 | |
| 10 | | varchar | 64 | 0 | Y | N | 邮箱:[0,64]用户的邮箱,用于找回密码时或登录时 | |
| 11 | email_state | smallint | 5 | 0 | N | N | 0 | 邮箱认证:[0,1](0未认证|1审核中|2已认证) |
| 12 | avatar | varchar | 255 | 0 | Y | N | 头像地址:[0,255] | |
| 13 | open_id | varchar | 255 | 0 | Y | N | 针对获取用户信息字段 | |
| 14 | create_time | timestamp | 19 | 0 | N | N | CURRENT_TIMESTAMP | 创建时间: |
| 15 | vip_level | varchar | 255 | 0 | Y | N | 会员等级 | |
| 16 | vip_discount | double | 11 | 2 | Y | N | 0.00 | 会员折扣 |
| 编号 | 名称 | 数据类型 | 长度 | 小数位 | 允许空值 | 主键 | 默认值 | 说明 |
| 1 | group_id | mediumint | 8 | 0 | N | Y | 用户组ID:[0,8388607] | |
| 2 | display | smallint | 5 | 0 | N | N | 100 | 显示顺序:[0,1000] |
| 3 | name | varchar | 16 | 0 | N | N | 名称:[0,16] | |
| 4 | description | varchar | 255 | 0 | Y | N | 描述:[0,255]描述该用户组的特点或权限范围 | |
| 5 | source_table | varchar | 255 | 0 | Y | N | 来源表: | |
| 6 | source_field | varchar | 255 | 0 | Y | N | 来源字段: | |
| 7 | source_id | int | 10 | 0 | N | N | 0 | 来源ID: |
| 8 | register | smallint | 5 | 0 | Y | N | 0 | 注册位置: |
| 9 | create_time | timestamp | 19 | 0 | N | N | CURRENT_TIMESTAMP | 创建时间: |
| 10 | update_time | timestamp | 19 | 0 | N | N | CURRENT_TIMESTAMP | 更新时间: |
整个基于django的西安市热点景区推荐系统的需求分析主要对系统总体架构以及功能模块的设计,通过建立E-R模型和数据库逻辑系统设计完成了数据库系统设计。
4系统关键模块设计与实现
基于django的西安市热点景区推荐系统的详细设计与实现主要是根据前面的需求分析和总体设计来设计页面并实现业务逻辑。主要从界面实现、业务逻辑实现这两部分进行介绍。
4.1前台用户功能模块
4.1.1 首页界面
当进入基于django的西安市热点景区推荐系统的时候,首先映入眼帘的是系统的导航栏,其主界面展示如下图4-1所示。

图4-1 首页界面图
4.1.2 用户登录界面
基于django的西安市热点景区推荐系统中的注册后的用户是可以通过自己的账户名和密码进行登录的,当用户输入完整的自己的账户名和密码信息并点击“登录”按钮后,将会首先验证输入的有没有空数据,再次验证输入的账户名+密码和数据库中当前保存的用户信息是否一致,只有在一致后将会登录成功并自动跳转到基于django的西安市热点景区推荐系统的首页中;否则将会提示相应错误信息,用户登录界面如下图4-2所示。

图4-2用户登录界面图
4.1.3 旅游资讯界面
当用户点击导航栏上的“旅游资讯”后将会进入到该“旅游资讯”列表的界面,支持关键词搜索和下拉搜索,用户可以查看旅游资讯详情信息,可以进行点赞、收藏、评论等操作,界面如下图4-3所示。

图4-3旅游资讯详情界面图
4.1.4 景点信息界面
点击“景点信息”,用户可以查看系统西安各地景点的详细信息,包括景点名称、景点位置、门票价格、开放时间等。页面如图4-4所示。

图4-4 景点信息详情界面图
4.1.5 景点购票界面
当用户点击景点信息详情页面“购票”按钮后,可以对景点门票进行购买,界面如下图所示。

图4-5门票购买界面图
点击“酒店信息”,用户可以查看西安市各类酒店的信息,包括酒店名称、地址、价格等,用户可以进行订房、点赞、评论、收藏等操作。页面如下图所示。

图4-6 酒店信息详情界面图
4.2后台管理员功能模块
4.2.1 系统用户管理界面
基于django的西安市热点景区推荐系统中的管理人员是可以对注册的注册用户进行管理的,也可以对管理员进行管控。界面如下图4-7所示。

图4-7用户管理界面图
4.2.2 系统管理界面
管理员点击“系统管理”这一菜单会显示轮播图这一个子菜单,管理员可以对前台展示的轮播图进行设置,界面如下图4-8所示。

图4-8系统管理界面图
4.2.3 酒店信息管理界面
管理员点击“酒店信息管理”菜单,可以添加、查看、管理酒店信息。界面如下图所示。

图4-9酒店信息管理界面图
4.2.4 资源管理界面
当管理员点击“资源管理”这一菜单的时候,会出现旅游资讯+资讯分类这两个子菜单,可以对这两个模块进行增删改查操作。资源管理界面如下图所示。

图4-10资源管理界面图
4.2.5 公告通知管理界面
管理员点击“公告通知管理”这一菜单会显示公告通知这一个子菜单,管理员可以对前台展示的公告通知消息进行设置,界面如下图4.11所示。

图4-11公告通知管理界面图
5系统测试
5.1系统测试的目的
系统开发到了最后一个阶段那就是系统测试,系统测试对软件的开发其实是非常有必要的。因为没什么系统一经开发出来就可能会尽善尽美,再厉害的系统开发工程师也会在系统开发的时候出现纰漏,系统测试能够较好的改正一些bug,为后期系统的维护性提供很好的支持。通过系统测试,开发人员也可以建立自己对系统的信心,为后期的系统版本的跟新提供支持。
5.2 系统测试用例
系统测试包括:用户登录功能测试、景点信息展示功能测试、景点信息添加、景点信息搜索、密码修改功能测试,如表5-1、5-2、5-3、5-4、5-5所示:
表5-1 用户登录功能测试表
| 用例名称 | 用户登录系统 |
| 目的 | 测试用户通过正确的用户名和密码可否登录功能 |
| 前提 | 未登录的情况下 |
| 测试流程 | 1) 进入登录页面 2) 输入正确的用户名和密码 |
| 预期结果 | 用户名和密码正确的时候,跳转到登录成功界面,反之则显示错误信息,提示重新输入 |
| 实际结果 | 实际结果与预期结果一致 |
景点信息查看功能测试:
表5-2景点信息查看功能测试表
| 用例名称 | 景点信息查看 |
| 目的 | 测试景点信息查看功能 |
| 前提 | 用户登录 |
| 测试流程 | 点击景点信息列表 |
| 预期结果 | 可以查看到所有景点信息 |
| 实际结果 | 实际结果与预期结果一致 |
管理员添加景点信息界面测试:
表5-3 管理员添加景点信息界面测试表
| 用例名称 | 景点信息添加测试用例 |
| 目的 | 测试景点信息添加功能 |
| 前提 | 管理员正常登录情况下 |
| 测试流程 | 1)管理员点击景点信息管理,然后点击景点信息添加,点击添加后并填写信息。 2)点击进行提交。 |
| 预期结果 | 提交以后,页面首页会显示新的景点信息 |
| 实际结果 | 实际结果与预期结果一致 |
旅游资讯搜索功能测试:
表5-4旅游资讯搜索功能测试表
| 用例名称 | 旅游资讯搜索测试 |
| 目的 | 测试旅游资讯搜索功能 |
| 前提 | 无 |
| 测试流程 | 1)在搜索框填入搜索关键字。 2)点击搜索按钮。 |
| 预期结果 | 页面显示包含有搜索关键字的旅游资讯 |
| 实际结果 | 实际结果与预期结果一致 |
密码修改功能测试:
表5-5 密码修改功能测试表
| 用例名称 | 密码修改测试用例 |
| 目的 | 测试管理员密码修改功能 |
| 前提 | 管理员用户正常登录情况下 |
| 测试流程 | 1)管理员密码修改并完成填写。 2)点击进行提交。 |
| 预期结果 | 使用新的密码可以登录 |
| 实际结果 | 实际结果与预期结果一致 |
5.3 系统测试结果
通过编写基于django的西安市热点景区推荐系统的测试用例,已经检测完毕用户登录模块、景点信息查看模块、景点信息添加模块、旅游资讯搜索模块、密码修改功能测试,通过这5大模块为基于django的西安市热点景区推荐系统的后期推广运营提供了强力的技术支撑。
结论
至此,基于django的西安市热点景区推荐系统已经结束,在开发前做了许多的准备,在本系统的设计和开发过程中阅览和学习了许多文献资料,从中我也收获了很多宝贵的方法和设计思路,对系统的开发也起到了很重要的作用,系统的开发技术选用的都是自己比较熟悉的,比如VUE、django、MYSQL,这些技术都是在以前的学习中学到了,其中许多的设计思路和方法都是在以前不断地学习中摸索出来的经验,其实对于我们来说工作量还是比较大的,但是正是由于之前的积累与准备,才能顺利的完成这个项目,由此看来,积累经验跟做好准备是十分重要的事情。
当然在该系统的设计与实现的过程中也离不开老师以及同学们的帮助,正是因为他们的指导与帮助,我才能够成功的在预期内完成了这个系统。同时在这个过程当中我也收获了很多东西,此系统也有需要改进的地方,但是由于专业知识的浅薄,并不能做到十分完美,希望以后有机会可以让其真正的投入到使用之中。
[1]王必祥.基于景区状态信息的景点推荐系统的设计与实现[D].南京邮电大学,2023.DOI:10.27251/d.cnki.gnjdc.2023.000110.
[2]李晓芳.基于注意力机制和画像的旅游路线推荐研究[D].南京邮电大学,2023.DOI:10.27251/d.cnki.gnjdc.2023.000398.
[3]Telonis G ,Panteli A ,Boutsinas B .A Point-of-Interest Recommender System for Tourist Groups Based on Cooperative Location Set Cover Problem[J].Mathematics,2023,11(17):
[4]班航.基于旅游大数据的用户画像建模及个性化推荐研究[D].安徽工程大学,2023.DOI:10.27763/d.cnki.gahgc.2023.000038.
[5]占贻畅.旅游景点客流量预测与个性化推荐算法研究[D].长春工业大学,2023.DOI:10.27805/d.cnki.gccgy.2023.000583.
[6]高珺.基于子空间聚类算法的湖南旅游推荐研究[D].中南林业科技大学,2023.DOI:10.27662/d.cnki.gznlc.2023.000899.
[7]田运.基于位置社交网络的旅游景点推荐模型研究与系统实现[D].辽宁大学,2023.DOI:10.27209/d.cnki.glniu.2023.000914.
[8]李恩.基于用户推荐算法的武汉市红色旅游平台设计与实现[D].长江大学,2023.DOI:10.26981/d.cnki.gjhsc.2023.001455.
[9]完颜兵.基于Flink的个性化旅游推荐系统的研究与开发[D].广西民族大学,2023.DOI:10.27035/d.cnki.ggxmc.2023.000299.
[10]陈勇.基于协同过滤算法的旅游推荐系统的设计[J].价值工程,2022,41(30):160-162.
[11]Yue W ,Zhaoxiang Q ,Jun T , et al.Optimization of Digital Recommendation Service System for Tourist Attractions Based on Personalized Recommendation Algorithm[J].Journal of Function Spaces,2022,2022
[12]杨帆.基于深度学习的旅游推荐技术研究[D].海南大学,2022.DOI:10.27073/d.cnki.ghadu.2022.000190.
[13]杨雯丽.基于语境感知的旅游推荐研究及实现[D].上海师范大学,2022.DOI:10.27312/d.cnki.gshsu.2022.001660.
[14]Shuangqin L .Implementation of Personalized Scenic Spot Recommendation Algorithm Based on Generalized Regression Neural Network for 5G Smart Tourism System[J].Computational Intelligence and Neuroscience,2022,20223704494-3704494.
[15]许洋.基于知识图谱的旅游路线推荐系统[D].内蒙古大学,2022.DOI:10.27224/d.cnki.gnmdu.2022.001162.
[16]黎楷文.基于知识图谱与深度学习的个性化旅游推荐[D].海南大学,2022.DOI:10.27073/d.cnki.ghadu.2022.000193.
[17]李志敏.基于数字文化旅游系统的推荐算法研究[D].青海师范大学,2022.DOI:10.27778/d.cnki.gqhzy.2022.000223.
[18]蒋佳媛.基于点评数据的个性化景点推荐研究[D].上海财经大学,2021.DOI:10.27296/d.cnki.gshcu.2021.002275.
[19]罗毅夫.基于深度学习的昆明市旅游路线推荐算法研究[D].云南财经大学,2021.DOI:10.27455/d.cnki.gycmc.2021.000191.
[20]柏思佳.基于用户画像的旅游景点推荐方法研究[D].哈尔滨商业大学,2021.DOI:10.27787/d.cnki.ghrbs.2021.000304.
转眼间,大学生用户活便已经接近尾声,人面对着离别与结束,总是充满着不舍与茫然,我亦如此,仍记得那年秋天,我迫不及待的提前一天到了学校,面对学校巍峨的大门,我心里充满了期待:这里,就是我新生活的起点吗?那天,阳光明媚,学校的欢迎仪式很热烈,我面对着一个个对着我微笑的同学,仿佛一缕缕阳光透过胸口照进了我心里,同时,在那天我认识可爱的室友,我们携手共同度过了这难忘的两年。如今,我望着这篇论文的致谢,不禁又要问自己:现在,我们就要说再见了吗?
感慨莫名,不知所言。遥想当初刚来学校的时候,心里总是想着工科学校会过于板正,会缺乏一些柔情,当时心里甚至有一点点排斥,但是随着我对学校的慢慢认识与了解,我才认识到了她的美丽,她的柔情,并且慢慢的喜欢上了这个校园,但是时间太快了,快到我还没有好好体会她的美丽便要离开了,但是她带给我的回忆,永远不会离开我,也许真正离开那天我的眼里会满含泪水,我不是因为难过,我只是想将她的样子映在我的泪水里,刻在我的心里。最后,感谢我的老师们,是你们教授了我们知识与做人的道理;感谢我的室友们,是你们陪伴了我如此之久;感谢每位关心与支持我的人。
少年,追风赶月莫停留,平荒尽处是春山。
免费领取项目源码,请关注❥点赞收藏并私信博主,谢谢~

被折叠的 条评论
为什么被折叠?



