目 录
在网络飞速发展的信息时代,各个行业都离不开信息的处理,在这种时代背景下,人才招聘信息与岗位推荐系统管理信息为导向,以人才招聘信息与岗位推荐系统的持续创新,根据这两点,为当前形势最重要的大企业才招聘信息与岗位推荐系统就很有必要。
系统采用了B/S结构,在此基础上,对各业务模块进行了界面交互,以MySQL为数据库,并选用IDEA进行系统设计。在实现功能的同时,为实现系统的升级和扩展,采用了springboot框架,用户通过PC机访问Web版本,实现对系统功能的访问和交互。系统管理模块主要负责对已有数据库进行维护、管理、添加、维护、删除、修改等。管理员负责维护系统的各项功能、数据的备份、恢复,保证数据的完整性和一致性;负责用户的管理与配置。最后对系统进行测试后,改善了程序逻辑和代码。同时确保该系统有很好的操作体验,实现了对于企业、用户共同双赢。
关键词:才招聘信息与岗位推荐系统;Java编程语言;MySQL数据库
Abstract
In the rapidly developing information age of the internet, various industries cannot do without information processing. In this era, talent recruitment information and job recommendation system management information are guided by the continuous innovation of talent recruitment information and job recommendation systems. Based on these two points, it is necessary to develop the most important college student recruitment information and job recommendation system in the current situation.
The system adopts a B/S structure, and on this basis, interface interaction is carried out for each business module, using MySQL as the database and using IDEA for system design. At the same time as implementing the functions, the springboot framework was adopted to upgrade and expand the system. Users can access the web version through a PC to access and interact with the system functions. The system management module is mainly responsible for maintaining, managing, adding, maintaining, deleting, and modifying existing databases. Administrators are responsible for maintaining various functions of the system, backing up and restoring data, and ensuring the integrity and consistency of data; Responsible for user management and configuration. After testing the system, the program logic and code were improved. At the same time, it ensures that the system has a good operating experience, achieving a win-win situation for both enterprises and users.
Keywords: Recruitment information and job recommendation system; Java programming language; MySQL database
1 绪论
1.1 研究背景
随着全球经济和市场的竞争日益激烈,企业和组织在寻找合适的人才来满足业务需求变得更加重要。然而,传统的人才招聘方式往往存在信息不对称、效率低下以及匹配度不高等问题。为了解决这些问题,人才招聘信息与岗位推荐系统的研究应运而生。人才招聘信息与岗位推荐系统可以分析候选人和岗位的特征,并进行智能匹配,提供最合适的候选人和岗位推荐。
人才招聘信息与岗位推荐系统可以提高招聘效率,节约企业和求职者的时间和资源。通过自动化和智能化的匹配过程,系统能够快速筛选出与岗位要求相匹配的候选人,减少了招聘流程中繁琐的筛选工作。该系统可以提高招聘的精准度和质量。通过分析候选人和岗位的特征、技能和经验,系统能够更准确地匹配合适的人才,提供更好的岗位推荐。这有助于降低人员流动率,提高员工的满意度和绩效。人才招聘信息与岗位推荐系统提升招聘效率、优化人才匹配和促进人力资源市场发展的迫切需求。通过构建智能、高效、准确的人才招聘系统,可以为企业和求职者提供更好的招聘体验,并推动人力资源行业的创新和发展。
1.3论文结构与章节安排
论文将分层次经行编排,除去论文摘要致谢文献参考部分,论文正文部分主要架构如下:
第一章:绪论。主要介绍了课题研究的背景,研究意义和论文结构与章节安排。
第二章:系统分析。主要从系统的用户、功能等方面进行需求分析。
第三章:系统总体设计。主要对系统框架、系统功能模块、数据库进行功能设计。
第四章:系统详细设计与实现。主要介绍了系统框架搭建、系统界面的实现。
第五章:系统测试。主要对系统的部分界面进行测试并对主要功能进行测试。
2 系统分析
系统分析是开发一个项目的先决条件,通过系统分析可以很好的了解系统的主体用户的基本需求情况,同时这也是项目的开发的原因。进而对系统开发进行可行性分析,通常包括技术可行性、经济可行性等,可行性分析同时也是从项目整体角度进行的分析。然后就是对项目的具体需求进行分析,分析的手段一般都是通过用户的用例图来实现。下面是详细的介绍。
2.1 可行性分析
2.1.1技术可行性分析
技术上使用springboot+Java+MySQL+IDEA的架构实现,从技术本身的角度上讲已经相当成熟,不需要考虑其本身的问题,从服务器流量以及并发的角度上讲,由于系统面向的群体为社会居民,用户群体适中,根据服务器和计算能力的发展现状来看不会成为系统不利因素。再者就是开发人员本身的水平问题,笔者在实习期间已经经历过3~5个项目,也独立完成过项目,因此在技术上还是比较有信心,加上有指导老师的协助指导,相信技术上不存在问题。
本系统功能模块相对来说不是很复杂,整个设计和开发过程投入成本较低,在实际使用中,只需要一台能上网的计算机登录浏览器即可访问,后期可能开发出手机APP端的客户端或者微信小程序。操作简单,业务流程很清晰,且运维也比较轻松,面对这么大的一个市场,如果投入使用能得到大面积覆盖的话,不仅是用户的使用能给系统端带来收益,使用者想要入驻当然也是需要缴纳一定的费用的。总的来说,与前期少量的开销相比,最终产出的收益是相当可观的,也就是说该系统在经济上是完全可行的。
系统开发采用的B/S架构是最常见的Web项目架构,常用于简单Web系统项目的开发。基于B/S架构实现的系统,免去了客户端频繁更新换代的成本和麻烦,只需要一台能上网的计算机登录浏览器即可享受足不出户的快捷。系统操作便捷,可兼容到不同操作系统和不同浏览器,只需要简单熟悉系统的核心业务逻辑和步骤,任何人都能快速上手。前台与后台的分离使得业务逻辑十分清晰,超强的界面友善性同样给用户体验加分。所以,该系统具备超强的功能逻辑和快速上手的优势,我们可以说该系统在操作上是可行的。
系统流程是用一些特定的符合和线条来进行演示用户在使用系统时的过程,在进行系统分析的时候,业务流程可以帮助开发人员更好的理解业务,发现错误,完善系统。
2.2.1 数据新增流程
用户成功登入系统后就能够实现增加数据的操作,增加数据的编号由系统生成,用户不能随意填写,除了编号以外,其他增加信息用户自己填写,填写后的信息经过系统验证,验证通过后即可完成数据新增,数据新增的流程图如下图2-1所示。

图2-1 数据新增流程图
2.2.2 数据删除流程
如果系统里面存在一些没有用的数据,相关的管理人员还可以对这些数据进行删除,数据删除时流程图如下图2-2所示。

图2-2 数据删除流程图
按照才招聘信息与岗位推荐系统系统的角色,主要包括企业用户和管理员这两大功能模块,各模块功能内容如下:
- 企业用户功能:
(1)企业登录:管理员添加的企业管理所生成的信息是提供给企业来用以完成登录的必备信息,可通过录入到所需的登录信息并与登录类型相匹配的情况下,可登录成功。
(2)注册登录:当用户想要对系统中所实现的功能进行查询管理的时候,就必须进行登录到系统当中,如果没有账号的话,在登录界面,点击“注册”按钮就会跳转到注册的界面,根据提示填写好注册信息,添加提交,用户的信息在数据库中就添加完成了,然后再输入填写好的账号和密码进行登录;
(3)招聘资讯:企业可以查看招聘资讯列表中某一资讯信息详情并进行点赞、收藏和发表评论操作。
(4)企业信息:企业可以查看企业信息列表中某一企业信息详情并进行点赞、收藏和发表评论等操作。
(5)用户简历:企业可以查看用户简历的信息可以对某一简历信息详情并进行面试邀请、点赞、收藏和发表评论等操作。
(6)面试邀请:此页面提供查看面试邀请信息同时也可以对面试信息进行提交。
(7)企业招聘:此页面提供查看企业招聘信息同时也可以对招聘信息进行提交。
(8)通知公告:公告消息是查看管理员发布的公告消息,包含有公告标题、公告类型、公告图片、发布日期。也可通过关键词语进行搜索查看。
(9)我的账户:在前台点击“我的”下面的“我的账户”可以对个人资料+密码修改+自己收藏的信息进行管控。
- 用户功能:
(1)用户登录:管理员添加的企业管理所生成的信息是提供给企业来用以完成登录的必备信息,可通过录入到所需的登录信息并与登录类型相匹配的情况下,可登录成功。
(2)用户简历:点击“用户简历”可以查看用户简历的信息可以对某一简历信息详情并进行申请岗位、点赞、收藏和发表评论等操作。
(3)用户求职:点击“用户求职”可以查看所以求职信息可以对某一职位详情并进行面试邀请、查看等操作。
(4)个人信息:管理员和员工点击“个人信息”按钮,可以对个人的头像、昵称、手机号码等信息进行更新。
(5)修改密码:管理员和员工点击“修改密码”按钮,可以对登录密码进行更改,首先输入原密码,然后再输入新密码和确认密码,当原密码正确,输入两次新密码一致,则修改成功,否则给出错误提示信息。
3. 管理员功能:
(1)登录:管理员在后台可以输入用户名+密码进行登录,管理员的用户名和密码是在数据库中直接设定好的。
(2)系统用户:管理员可以查看用户列表中某一用户信息详情,可以对用户信息进行重置和删除管理。
(3)企业信息管理:管理员可以查看企业信息列表中某一信息详情和评论,可以对企业信息进行重置和删除操作。
(4)资源管理:进入后台首页工具栏点击“资源管理”这个按钮可以查看所有招聘资讯、资讯分类信息,可以进行详情查看、删除、查看评论等操作。
(5)学历类型管理:管理员在后台都可以对学历类型进行增删改查等操作;
(6)企业分类管理:管理员在后台都可以对企业分类进行分类增删改查等操作;
(7通知公告:点击“公告消息”这个菜单,可以查看到系统中所有添加的公告消息,支持通过标题对公告消息进行查询,添加、删除等操作。
(8)系统管理:此页面提供管理员对前台展示的轮播图进行增删改查操作。
才招聘信息与岗位推荐系统的系统非功能性需求比如才招聘信息与岗位推荐系统的系统安全性怎么样,可靠性怎么样,性能怎么样,可拓展性怎么样等。具体可以表示在如下2-1表格中:
表2-1才招聘信息与岗位推荐系统的系统非功能需求表
| 安全性 | 主要指才招聘信息与岗位推荐系统的系统数据库的安装,数据库的使用和密码的设定必须合乎规范。 |
| 可靠性 | 可靠性是指才招聘信息与岗位推荐系统的系统能够安装用户的指示进行操作,经过测试,可靠性90%以上。 |
| 性能 | 性能是影响才招聘信息与岗位推荐系统的系统占据市场的必要条件,所以性能最好要佳才好。 |
| 可扩展性 | 比如数据库预留多个属性,比如接口的使用等确保了系统的非功能性需求。 |
| 易用性 | 用户只要跟着才招聘信息与岗位推荐系统的系统的页面展示内容进行操作,就可以了。 |
| 可维护性 | 才招聘信息与岗位推荐系统的系统开发的可维护性是非常重要的,经过测试,可维护性没有问题 |
2.4 系统用例分析
通过2.3功能的分析,得出了本才招聘信息与岗位推荐系统的角色用例图:
企业用户角色用例图如下图2-3所示。

图2-3 企业用户角色用例图
用户角色用例图如下图2-4所示。

图2-4 用户角色用例图
管理员角色用例图如下图2-5所示。

图2-5 管理员角色用例图
本章主要通过对才招聘信息与岗位推荐系统的系统可行性分析、流程分析、功能需求分析、系统用例分析,确定整个才招聘信息与岗位推荐系统的系统要实现的功能。
本章主要讨论的内容包括才招聘信息与岗位推荐系统的系统功能模块设计、数据库系统设计。
3.1 系统架构设计
本才招聘信息与岗位推荐系统的系统从架构上分为三层:表现层(UI)、业务逻辑层(BLL)以及数据层(DL)。

图3-1 系统架构设计图
表现层(UI):又称UI层,主要完成本才招聘信息与岗位推荐系统的系统的UI交互功能,一个良好的UI可以打打提高用户的用户体验,增强用户使用本才招聘信息与岗位推荐系统系统时的舒适度。UI的界面设计也要适应不同版本的才招聘信息与岗位推荐系统系统以及不同尺寸的分辨率,以做到良好的兼容性。UI交互功能要求合理,用户进行交互操作时必须要得到与之相符的交互结果,这就要求表现层要与业务逻辑层进行良好的对接。
业务逻辑层(BLL):主要完成本才招聘信息与岗位推荐系统系统的数据处理功能。用户从表现层传输过来的数据经过业务逻辑层进行处理交付给数据层,系统从数据层读取的数据经过业务逻辑层进行处理交付给表现层。
数据层(DL):由于本才招聘信息与岗位推荐系统系统的数据是放在服务端的MySQL数据库中,因此本属于服务层的部分可以直接整合在业务逻辑层中,所以数据层中只有数据库,其主要完成本才招聘信息与岗位推荐系统系统的数据存储和管理功能。
3.2 系统功能模块设计
在上一章节中主要对系统的功能性需求和非功能性需求进行分析,并且根据需求分析了本才招聘信息与岗位推荐系统系统中的用例。那么接下来就要开始对本才招聘信息与岗位推荐系统系统的架构、主要功能和数据库开始进行设计。才招聘信息与岗位推荐系统系统根据前面章节的需求分析得出,其总体设计模块图如图3-2所示。

图3-2 系统功能模块图
数据库设计一般包括需求分析、概念模型设计、数据库表建立三大过程,其中需求分析前面章节已经阐述,概念模型设计有概念模型和逻辑结构设计两部分。
3.3.1 数据库概念结构设计
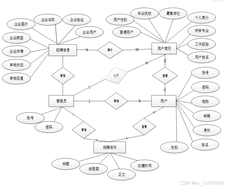
下面是整个才招聘信息与岗位推荐系统系统中主要的数据库表总E-R实体关系图。

图3-3 系统总E-R关系图
通过上一小节中才招聘信息与岗位推荐系统系统中总E-R关系图上得出一共需要创建很多个数据表。在此主要罗列几个主要的数据库表结构设计。
表access_token (登陆访问时长)
| 编号 | 名称 | 数据类型 | 长度 | 小数位 | 允许空值 | 主键 | 默认值 | 说明 |
| 1 | token_id | int | 10 | 0 | N | Y | 临时访问牌ID | |
| 2 | token | varchar | 64 | 0 | Y | N | 临时访问牌 | |
| 3 | info | text | 65535 | 0 | Y | N | ||
| 4 | maxage | int | 10 | 0 | N | N | 2 | 最大寿命:默认2小时 |
| 5 | create_time | timestamp | 19 | 0 | N | N | CURRENT_TIMESTAMP | 创建时间: |
| 6 | update_time | timestamp | 19 | 0 | N | N | CURRENT_TIMESTAMP | 更新时间: |
| 7 | user_id | int | 10 | 0 | N | N | 0 | 用户编号: |
| 编号 | 名称 | 数据类型 | 长度 | 小数位 | 允许空值 | 主键 | 默认值 | 说明 |
| 1 | article_id | mediumint | 8 | 0 | N | Y | 文章id:[0,8388607] | |
| 2 | title | varchar | 125 | 0 | N | Y | 标题:[0,125]用于文章和html的title标签中 | |
| 3 | type | varchar | 64 | 0 | N | N | 0 | 文章分类:[0,1000]用来搜索指定类型的文章 |
| 4 | hits | int | 10 | 0 | N | N | 0 | 点击数:[0,1000000000]访问这篇文章的人次 |
| 5 | praise_len | int | 10 | 0 | N | N | 0 | 点赞数 |
| 6 | create_time | timestamp | 19 | 0 | N | N | CURRENT_TIMESTAMP | 创建时间: |
| 7 | update_time | timestamp | 19 | 0 | N | N | CURRENT_TIMESTAMP | 更新时间: |
| 8 | source | varchar | 255 | 0 | Y | N | 来源:[0,255]文章的出处 | |
| 9 | url | varchar | 255 | 0 | Y | N | 来源地址:[0,255]用于跳转到发布该文章的网站 | |
| 10 | tag | varchar | 255 | 0 | Y | N | 标签:[0,255]用于标注文章所属相关内容,多个标签用空格隔开 | |
| 11 | content | longtext | 2147483647 | 0 | Y | N | 正文:文章的主体内容 | |
| 12 | img | varchar | 255 | 0 | Y | N | 封面图 | |
| 13 | description | text | 65535 | 0 | Y | N | 文章描述 |
| 编号 | 名称 | 数据类型 | 长度 | 小数位 | 允许空值 | 主键 | 默认值 | 说明 |
| 1 | type_id | smallint | 5 | 0 | N | Y | 分类ID:[0,10000] | |
| 2 | display | smallint | 5 | 0 | N | N | 100 | 显示顺序:[0,1000]决定分类显示的先后顺序 |
| 3 | name | varchar | 16 | 0 | N | N | 分类名称:[2,16] | |
| 4 | father_id | smallint | 5 | 0 | N | N | 0 | 上级分类ID:[0,32767] |
| 5 | description | varchar | 255 | 0 | Y | N | 描述:[0,255]描述该分类的作用 | |
| 6 | icon | text | 65535 | 0 | Y | N | 分类图标: | |
| 7 | url | varchar | 255 | 0 | Y | N | 外链地址:[0,255]如果该分类是跳转到其他网站的情况下,就在该URL上设置 | |
| 8 | create_time | timestamp | 19 | 0 | N | N | CURRENT_TIMESTAMP | 创建时间: |
| 9 | update_time | timestamp | 19 | 0 | N | N | CURRENT_TIMESTAMP | 更新时间: |
| 编号 | 名称 | 数据类型 | 长度 | 小数位 | 允许空值 | 主键 | 默认值 | 说明 |
| 1 | auth_id | int | 10 | 0 | N | Y | 授权ID: | |
| 2 | user_group | varchar | 64 | 0 | Y | N | 用户组: | |
| 3 | mod_name | varchar | 64 | 0 | Y | N | 模块名: | |
| 4 | table_name | varchar | 64 | 0 | Y | N | 表名: | |
| 5 | page_title | varchar | 255 | 0 | Y | N | 页面标题: | |
| 6 | path | varchar | 255 | 0 | Y | N | 路由路径: | |
| 7 | position | varchar | 32 | 0 | Y | N | 位置: | |
| 8 | mode | varchar | 32 | 0 | N | N | _blank | 跳转方式: |
| 9 | add | tinyint | 3 | 0 | N | N | 1 | 是否可增加: |
| 10 | del | tinyint | 3 | 0 | N | N | 1 | 是否可删除: |
| 11 | set | tinyint | 3 | 0 | N | N | 1 | 是否可修改: |
| 12 | get | tinyint | 3 | 0 | N | N | 1 | 是否可查看: |
| 13 | field_add | text | 65535 | 0 | Y | N | 添加字段: | |
| 14 | field_set | text | 65535 | 0 | Y | N | 修改字段: | |
| 15 | field_get | text | 65535 | 0 | Y | N | 查询字段: | |
| 16 | table_nav_name | varchar | 500 | 0 | Y | N | 跨表导航名称: | |
| 17 | table_nav | varchar | 500 | 0 | Y | N | 跨表导航: | |
| 18 | option | text | 65535 | 0 | Y | N | 配置: | |
| 19 | create_time | timestamp | 19 | 0 | N | N | CURRENT_TIMESTAMP | 创建时间: |
| 20 | update_time | timestamp | 19 | 0 | N | N | CURRENT_TIMESTAMP | 更新时间: |
| 编号 | 名称 | 数据类型 | 长度 | 小数位 | 允许空值 | 主键 | 默认值 | 说明 |
| 1 | collect_id | int | 10 | 0 | N | Y | 收藏ID: | |
| 2 | user_id | int | 10 | 0 | N | N | 0 | 收藏人ID: |
| 3 | source_table | varchar | 255 | 0 | Y | N | 来源表: | |
| 4 | source_field | varchar | 255 | 0 | Y | N | 来源字段: | |
| 5 | source_id | int | 10 | 0 | N | N | 0 | 来源ID: |
| 6 | title | varchar | 255 | 0 | Y | N | 标题: | |
| 7 | img | varchar | 255 | 0 | Y | N | 封面: | |
| 8 | create_time | timestamp | 19 | 0 | N | N | CURRENT_TIMESTAMP | 创建时间: |
| 9 | update_time | timestamp | 19 | 0 | N | N | CURRENT_TIMESTAMP | 更新时间: |
| 编号 | 名称 | 数据类型 | 长度 | 小数位 | 允许空值 | 主键 | 默认值 | 说明 |
| 1 | comment_id | int | 10 | 0 | N | Y | 评论ID: | |
| 2 | user_id | int | 10 | 0 | N | N | 0 | 评论人ID: |
| 3 | reply_to_id | int | 10 | 0 | N | N | 0 | 回复评论ID:空为0 |
| 4 | content | longtext | 2147483647 | 0 | Y | N | 内容: | |
| 5 | nickname | varchar | 255 | 0 | Y | N | 昵称: | |
| 6 | avatar | varchar | 255 | 0 | Y | N | 头像地址:[0,255] | |
| 7 | create_time | timestamp | 19 | 0 | N | N | CURRENT_TIMESTAMP | 创建时间: |
| 8 | update_time | timestamp | 19 | 0 | N | N | CURRENT_TIMESTAMP | 更新时间: |
| 9 | source_table | varchar | 255 | 0 | Y | N | 来源表: | |
| 10 | source_field | varchar | 255 | 0 | Y | N | 来源字段: | |
| 11 | source_id | int | 10 | 0 | N | N | 0 | 来源ID: |
| 编号 | 名称 | 数据类型 | 长度 | 小数位 | 允许空值 | 主键 | 默认值 | 说明 |
| 1 | education_type_id | int | 10 | 0 | N | Y | 学历类型ID | |
| 2 | education_type | varchar | 64 | 0 | Y | N | 学历类型 | |
| 3 | create_time | datetime | 19 | 0 | N | N | CURRENT_TIMESTAMP | 创建时间 |
| 4 | update_time | timestamp | 19 | 0 | N | N | CURRENT_TIMESTAMP | 更新时间 |
表enterprise_information (企业信息)
| 编号 | 名称 | 数据类型 | 长度 | 小数位 | 允许空值 | 主键 | 默认值 | 说明 |
| 1 | enterprise_information_id | int | 10 | 0 | N | Y | 企业信息ID | |
| 2 | enterprise_users | int | 10 | 0 | Y | N | 0 | 企业用户 |
| 3 | enterprise_name | varchar | 64 | 0 | Y | N | 企业名称 | |
| 4 | enterprise_type | varchar | 64 | 0 | Y | N | 企业类型 | |
| 5 | enterprise_address | varchar | 64 | 0 | Y | N | 企业地址 | |
| 6 | enterprise_image | varchar | 255 | 0 | Y | N | 企业图片 | |
| 7 | enterprise_details | text | 65535 | 0 | Y | N | 企业详情 | |
| 8 | hits | int | 10 | 0 | N | N | 0 | 点击数 |
| 9 | praise_len | int | 10 | 0 | N | N | 0 | 点赞数 |
| 10 | examine_state | varchar | 16 | 0 | N | N | 未审核 | 审核状态 |
| 11 | examine_reply | varchar | 16 | 0 | Y | N | 审核回复 | |
| 12 | create_time | datetime | 19 | 0 | N | N | CURRENT_TIMESTAMP | 创建时间 |
| 13 | update_time | timestamp | 19 | 0 | N | N | CURRENT_TIMESTAMP | 更新时间 |
表enterprise_recruitment (企业招聘)
| 编号 | 名称 | 数据类型 | 长度 | 小数位 | 允许空值 | 主键 | 默认值 | 说明 |
| 1 | enterprise_recruitment_id | int | 10 | 0 | N | Y | 企业招聘ID | |
| 2 | enterprise_users | int | 10 | 0 | Y | N | 0 | 企业用户 |
| 3 | enterprise_name | varchar | 64 | 0 | Y | N | 企业名称 | |
| 4 | enterprise_type | varchar | 64 | 0 | Y | N | 企业类型 | |
| 5 | enterprise_address | varchar | 64 | 0 | Y | N | 企业地址 | |
| 6 | enterprise_image | varchar | 255 | 0 | Y | N | 工作环境 | |
| 7 | recruitment_positions | varchar | 64 | 0 | Y | N | 招聘岗位 | |
| 8 | number_of_recruiters | int | 10 | 0 | Y | N | 0 | 招聘人数 |
| 9 | salary_range | varchar | 64 | 0 | Y | N | 薪资范围 | |
| 10 | educational_requirements | varchar | 64 | 0 | Y | N | 要求学历 | |
| 11 | job_requirements | text | 65535 | 0 | Y | N | 任职条件 | |
| 12 | job_details | text | 65535 | 0 | Y | N | 岗位详情 | |
| 13 | hits | int | 10 | 0 | N | N | 0 | 点击数 |
| 14 | praise_len | int | 10 | 0 | N | N | 0 | 点赞数 |
| 15 | examine_state | varchar | 16 | 0 | N | N | 未审核 | 审核状态 |
| 16 | examine_reply | varchar | 16 | 0 | Y | N | 审核回复 | |
| 17 | recommend | int | 10 | 0 | N | N | 0 | 智能推荐 |
| 18 | create_time | datetime | 19 | 0 | N | N | CURRENT_TIMESTAMP | 创建时间 |
| 19 | update_time | timestamp | 19 | 0 | N | N | CURRENT_TIMESTAMP | 更新时间 |
| 编号 | 名称 | 数据类型 | 长度 | 小数位 | 允许空值 | 主键 | 默认值 | 说明 |
| 1 | enterprise_type_id | int | 10 | 0 | N | Y | 企业类型ID | |
| 2 | enterprise_type | varchar | 64 | 0 | Y | N | 企业类型 | |
| 3 | create_time | datetime | 19 | 0 | N | N | CURRENT_TIMESTAMP | 创建时间 |
| 4 | update_time | timestamp | 19 | 0 | N | N | CURRENT_TIMESTAMP | 更新时间 |
| 编号 | 名称 | 数据类型 | 长度 | 小数位 | 允许空值 | 主键 | 默认值 | 说明 |
| 1 | enterprise_users_id | int | 10 | 0 | N | Y | 企业用户ID | |
| 2 | enterprise_name | varchar | 64 | 0 | Y | N | 企业名称 | |
| 3 | examine_state | varchar | 16 | 0 | N | N | 已通过 | 审核状态 |
| 4 | user_id | int | 10 | 0 | N | N | 0 | 用户ID |
| 5 | create_time | datetime | 19 | 0 | N | N | CURRENT_TIMESTAMP | 创建时间 |
| 6 | update_time | timestamp | 19 | 0 | N | N | CURRENT_TIMESTAMP | 更新时间 |
| 编号 | 名称 | 数据类型 | 长度 | 小数位 | 允许空值 | 主键 | 默认值 | 说明 |
| 1 | hits_id | int | 10 | 0 | N | Y | 点赞ID: | |
| 2 | user_id | int | 10 | 0 | N | N | 0 | 点赞人: |
| 3 | create_time | timestamp | 19 | 0 | N | N | CURRENT_TIMESTAMP | 创建时间: |
| 4 | update_time | timestamp | 19 | 0 | N | N | CURRENT_TIMESTAMP | 更新时间: |
| 5 | source_table | varchar | 255 | 0 | Y | N | 来源表: | |
| 6 | source_field | varchar | 255 | 0 | Y | N | 来源字段: | |
| 7 | source_id | int | 10 | 0 | N | N | 0 | 来源ID: |
| 编号 | 名称 | 数据类型 | 长度 | 小数位 | 允许空值 | 主键 | 默认值 | 说明 |
| 1 | interview_invitation_id | int | 10 | 0 | N | Y | 面试邀请ID | |
| 2 | enterprise_users | int | 10 | 0 | Y | N | 0 | 企业用户 |
| 3 | enterprise_name | varchar | 64 | 0 | Y | N | 企业名称 | |
| 4 | regular_users | int | 10 | 0 | Y | N | 0 | 普通用户 |
| 5 | user_name | varchar | 64 | 0 | Y | N | 用户姓名 | |
| 6 | recruitment_positions | varchar | 64 | 0 | Y | N | 招聘岗位 | |
| 7 | interview_time | datetime | 19 | 0 | Y | N | 面试时间 | |
| 8 | other_remarks | text | 65535 | 0 | Y | N | 邀请备注 | |
| 9 | user_response | text | 65535 | 0 | Y | N | 用户回复 | |
| 10 | create_time | datetime | 19 | 0 | N | N | CURRENT_TIMESTAMP | 创建时间 |
| 11 | update_time | timestamp | 19 | 0 | N | N | CURRENT_TIMESTAMP | 更新时间 |
| 编号 | 名称 | 数据类型 | 长度 | 小数位 | 允许空值 | 主键 | 默认值 | 说明 |
| 1 | notice_id | mediumint | 8 | 0 | N | Y | 公告id: | |
| 2 | title | varchar | 125 | 0 | N | N | 标题: | |
| 3 | content | longtext | 2147483647 | 0 | Y | N | 正文: | |
| 4 | create_time | timestamp | 19 | 0 | N | N | CURRENT_TIMESTAMP | 创建时间: |
| 5 | update_time | timestamp | 19 | 0 | N | N | CURRENT_TIMESTAMP | 更新时间: |
| 编号 | 名称 | 数据类型 | 长度 | 小数位 | 允许空值 | 主键 | 默认值 | 说明 |
| 1 | praise_id | int | 10 | 0 | N | Y | 点赞ID: | |
| 2 | user_id | int | 10 | 0 | N | N | 0 | 点赞人: |
| 3 | create_time | timestamp | 19 | 0 | N | N | CURRENT_TIMESTAMP | 创建时间: |
| 4 | update_time | timestamp | 19 | 0 | N | N | CURRENT_TIMESTAMP | 更新时间: |
| 5 | source_table | varchar | 255 | 0 | Y | N | 来源表: | |
| 6 | source_field | varchar | 255 | 0 | Y | N | 来源字段: | |
| 7 | source_id | int | 10 | 0 | N | N | 0 | 来源ID: |
| 8 | status | bit | 1 | 0 | N | N | 1 | 点赞状态:1为点赞,0已取消 |
| 编号 | 名称 | 数据类型 | 长度 | 小数位 | 允许空值 | 主键 | 默认值 | 说明 |
| 1 | regular_users_id | int | 10 | 0 | N | Y | 普通用户ID | |
| 2 | user_name | varchar | 64 | 0 | Y | N | 用户姓名 | |
| 3 | user_gender | varchar | 64 | 0 | Y | N | 用户性别 | |
| 4 | contact_phone_number | varchar | 64 | 0 | Y | N | 联系电话 | |
| 5 | tag_recommendation | varchar | 64 | 0 | Y | N | 标签推荐 | |
| 6 | examine_state | varchar | 16 | 0 | N | N | 已通过 | 审核状态 |
| 7 | user_id | int | 10 | 0 | N | N | 0 | 用户ID |
| 8 | create_time | datetime | 19 | 0 | N | N | CURRENT_TIMESTAMP | 创建时间 |
| 9 | update_time | timestamp | 19 | 0 | N | N | CURRENT_TIMESTAMP | 更新时间 |
| 编号 | 名称 | 数据类型 | 长度 | 小数位 | 允许空值 | 主键 | 默认值 | 说明 |
| 1 | sensitive_vocabulary_id | int | 10 | 0 | N | Y | 敏感词汇ID | |
| 2 | sensitive_vocabulary | varchar | 64 | 0 | Y | N | 敏感词汇 | |
| 3 | create_time | datetime | 19 | 0 | N | N | CURRENT_TIMESTAMP | 创建时间 |
| 4 | update_time | timestamp | 19 | 0 | N | N | CURRENT_TIMESTAMP | 更新时间 |
| 编号 | 名称 | 数据类型 | 长度 | 小数位 | 允许空值 | 主键 | 默认值 | 说明 |
| 1 | slides_id | int | 10 | 0 | N | Y | 轮播图ID: | |
| 2 | title | varchar | 64 | 0 | Y | N | 标题: | |
| 3 | content | varchar | 255 | 0 | Y | N | 内容: | |
| 4 | url | varchar | 255 | 0 | Y | N | 链接: | |
| 5 | img | varchar | 255 | 0 | Y | N | 轮播图: | |
| 6 | hits | int | 10 | 0 | N | N | 0 | 点击量: |
| 7 | create_time | timestamp | 19 | 0 | N | N | CURRENT_TIMESTAMP | 创建时间: |
| 8 | update_time | timestamp | 19 | 0 | N | N | CURRENT_TIMESTAMP | 更新时间: |
| 编号 | 名称 | 数据类型 | 长度 | 小数位 | 允许空值 | 主键 | 默认值 | 说明 |
| 1 | upload_id | int | 10 | 0 | N | Y | 上传ID | |
| 2 | name | varchar | 64 | 0 | Y | N | 文件名 | |
| 3 | path | varchar | 255 | 0 | Y | N | 访问路径 | |
| 4 | file | varchar | 255 | 0 | Y | N | 文件路径 | |
| 5 | display | varchar | 255 | 0 | Y | N | 显示顺序 | |
| 6 | father_id | int | 10 | 0 | Y | N | 0 | 父级ID |
| 7 | dir | varchar | 255 | 0 | Y | N | 文件夹 | |
| 8 | type | varchar | 32 | 0 | Y | N | 文件类型 |
| 编号 | 名称 | 数据类型 | 长度 | 小数位 | 允许空值 | 主键 | 默认值 | 说明 |
| 1 | user_id | mediumint | 8 | 0 | N | Y | 用户ID:[0,8388607]用户获取其他与用户相关的数据 | |
| 2 | state | smallint | 5 | 0 | N | N | 1 | 账户状态:[0,10](1可用|2异常|3已冻结|4已注销) |
| 3 | user_group | varchar | 32 | 0 | Y | N | 所在用户组:[0,32767]决定用户身份和权限 | |
| 4 | login_time | timestamp | 19 | 0 | N | N | CURRENT_TIMESTAMP | 上次登录时间: |
| 5 | phone | varchar | 11 | 0 | Y | N | 手机号码:[0,11]用户的手机号码,用于找回密码时或登录时 | |
| 6 | phone_state | smallint | 5 | 0 | N | N | 0 | 手机认证:[0,1](0未认证|1审核中|2已认证) |
| 7 | username | varchar | 16 | 0 | N | N | 用户名:[0,16]用户登录时所用的账户名称 | |
| 8 | nickname | varchar | 16 | 0 | Y | N | 昵称:[0,16] | |
| 9 | password | varchar | 64 | 0 | N | N | 密码:[0,32]用户登录所需的密码,由6-16位数字或英文组成 | |
| 10 | | varchar | 64 | 0 | Y | N | 邮箱:[0,64]用户的邮箱,用于找回密码时或登录时 | |
| 11 | email_state | smallint | 5 | 0 | N | N | 0 | 邮箱认证:[0,1](0未认证|1审核中|2已认证) |
| 12 | avatar | varchar | 255 | 0 | Y | N | 头像地址:[0,255] | |
| 13 | open_id | varchar | 255 | 0 | Y | N | 针对获取用户信息字段 | |
| 14 | create_time | timestamp | 19 | 0 | N | N | CURRENT_TIMESTAMP | 创建时间: |
| 编号 | 名称 | 数据类型 | 长度 | 小数位 | 允许空值 | 主键 | 默认值 | 说明 |
| 1 | group_id | mediumint | 8 | 0 | N | Y | 用户组ID:[0,8388607] | |
| 2 | display | smallint | 5 | 0 | N | N | 100 | 显示顺序:[0,1000] |
| 3 | name | varchar | 16 | 0 | N | N | 名称:[0,16] | |
| 4 | description | varchar | 255 | 0 | Y | N | 描述:[0,255]描述该用户组的特点或权限范围 | |
| 5 | source_table | varchar | 255 | 0 | Y | N | 来源表: | |
| 6 | source_field | varchar | 255 | 0 | Y | N | 来源字段: | |
| 7 | source_id | int | 10 | 0 | N | N | 0 | 来源ID: |
| 8 | register | smallint | 5 | 0 | Y | N | 0 | 注册位置: |
| 9 | create_time | timestamp | 19 | 0 | N | N | CURRENT_TIMESTAMP | 创建时间: |
| 10 | update_time | timestamp | 19 | 0 | N | N | CURRENT_TIMESTAMP | 更新时间: |
| 编号 | 名称 | 数据类型 | 长度 | 小数位 | 允许空值 | 主键 | 默认值 | 说明 |
| 1 | user_job_search_id | int | 10 | 0 | N | Y | 用户求职ID | |
| 2 | regular_users | int | 10 | 0 | Y | N | 0 | 普通用户 |
| 3 | user_name | varchar | 64 | 0 | Y | N | 用户姓名 | |
| 4 | user_gender | varchar | 64 | 0 | Y | N | 用户性别 | |
| 5 | enterprise_users | int | 10 | 0 | Y | N | 0 | 企业用户 |
| 6 | enterprise_name | varchar | 64 | 0 | Y | N | 企业名称 | |
| 7 | enterprise_type | varchar | 64 | 0 | Y | N | 企业类型 | |
| 8 | recruitment_positions | varchar | 64 | 0 | Y | N | 招聘岗位 | |
| 9 | resume_upload | varchar | 255 | 0 | Y | N | 简历上传 | |
| 10 | examine_state | varchar | 16 | 0 | N | N | 未审核 | 审核状态 |
| 11 | examine_reply | varchar | 16 | 0 | Y | N | 审核回复 | |
| 12 | create_time | datetime | 19 | 0 | N | N | CURRENT_TIMESTAMP | 创建时间 |
| 13 | update_time | timestamp | 19 | 0 | N | N | CURRENT_TIMESTAMP | 更新时间 |
| 编号 | 名称 | 数据类型 | 长度 | 小数位 | 允许空值 | 主键 | 默认值 | 说明 |
| 1 | user_resume_id | int | 10 | 0 | N | Y | 用户简历ID | |
| 2 | regular_users | int | 10 | 0 | Y | N | 0 | 普通用户 |
| 3 | user_name | varchar | 64 | 0 | Y | N | 用户姓名 | |
| 4 | user_gender | varchar | 64 | 0 | Y | N | 用户性别 | |
| 5 | user_photos | varchar | 255 | 0 | Y | N | 用户照片 | |
| 6 | graduation_institution | varchar | 64 | 0 | Y | N | 毕业院校 | |
| 7 | major_studied | varchar | 64 | 0 | Y | N | 所学专业 | |
| 8 | school_education | varchar | 64 | 0 | Y | N | 最高学位 | |
| 9 | work_experience | varchar | 64 | 0 | Y | N | 工作经验 | |
| 10 | personal_introduction | longtext | 2147483647 | 0 | Y | N | 个人简介 | |
| 11 | hits | int | 10 | 0 | N | N | 0 | 点击数 |
| 12 | praise_len | int | 10 | 0 | N | N | 0 | 点赞数 |
| 13 | examine_state | varchar | 16 | 0 | N | N | 未审核 | 审核状态 |
| 14 | examine_reply | varchar | 16 | 0 | Y | N | 审核回复 | |
| 15 | create_time | datetime | 19 | 0 | N | N | CURRENT_TIMESTAMP | 创建时间 |
| 16 | update_time | timestamp | 19 | 0 | N | N | CURRENT_TIMESTAMP | 更新时间 |
3.4本章小结
整个才招聘信息与岗位推荐系统系统的需求分析主要对系统总体架构以及功能模块的设计,通过建立E-R模型和数据库逻辑系统设计完成了数据库系统设计。
4 系统详细设计与实现
才招聘信息与岗位推荐系统系统的详细设计与实现主要是根据前面的才招聘信息与岗位推荐系统系统的需求分析和才招聘信息与岗位推荐系统系统的总体设计来设计页面并实现业务逻辑。主要从才招聘信息与岗位推荐系统系统界面实现、业务逻辑实现这两部分进行介绍。
4.1企业用户功能模块
4.1.1 前台首页界面
系统首页以上中下的布局进行展示,正上方是系统的导航栏,中间是轮播图,下面是招聘资讯、企业信息、企业招聘推荐等信息,其主界面展示如下图4-1所示。

图4-1 前台首页界面图
4.1.2企业注册界面
企业右上角“登录”按钮进入页面,点击右下方的“没有账户,创建一个账户吧”进入注册页面填写账号、密码、确认密码、昵称、邮箱、身份等信息后点击“注册”按钮,系统会对输入的信息进行验证,验证通过后即可完成注册,其界面展示如下图4-2所示。

图4-2 企业注册界面图
注册关键代码如下:
/**
* 注册
* @param user
* @return
*/
@PostMapping("register")
public Map<String, Object> signUp(@RequestBody User user) {
// 查询用户
Map<String, String> query = new HashMap<>();
Map<String,Object> map = JSON.parseObject(JSON.toJSONString(user));
query.put("username",user.getUsername());
List list = service.selectBaseList(service.select(query, new HashMap<>()));
if (list.size()>0){
return error(30000, "用户已存在");
}
map.put("password",service.encryption(String.valueOf(map.get("password"))));
service.insert(map);
return success(1);
}
4.1.3 企业登录界面
企业注册后可以通过自己的账户名和密码进行登录的,当用户输入完整的自己的账户名和密码信息并点击“登录”按钮后,系统会对输入的信息进行验证,验证通过后即可完成登录,其界面如下图4-3所示。

图4-3企业登录界面图
登录的逻辑代码如下所示。
/**
* 登录
* @param data
* @param httpServletRequest
* @return
*/
@PostMapping("login")
public Map<String, Object> login(@RequestBody Map<String, String> data, HttpServletRequest httpServletRequest) {
log.info("[执行登录接口]");
String username = data.get("username");
String email = data.get("email");
String phone = data.get("phone");
String password = data.get("password");
List resultList = null;
Map<String, String> map = new HashMap<>();
if(username != null && "".equals(username) == false){
map.put("username", username);
resultList = service.select(map, new HashMap<>()).getResultList();
}
else if(email != null && "".equals(email) == false){
map.put("email", email);
resultList = service.select(map, new HashMap<>()).getResultList();
}
else if(phone != null && "".equals(phone) == false){
map.put("phone", phone);
resultList = service.select(map, new HashMap<>()).getResultList();
}else{
return error(30000, "账号或密码不能为空");
}
if (resultList == null || password == null) {
return error(30000, "账号或密码不能为空");
}
//判断是否有这个用户
if (resultList.size()<=0){
return error(30000,"用户不存在");
}
User byUsername = (User) resultList.get(0);
Map<String, String> groupMap = new HashMap<>();
groupMap.put("name",byUsername.getUserGroup());
List groupList = userGroupService.select(groupMap, new HashMap<>()).getResultList();
if (groupList.size()<1){
return error(30000,"用户组不存在");
}
UserGroup userGroup = (UserGroup) groupList.get(0);
//查询用户审核状态
if (!StringUtils.isEmpty(userGroup.getSourceTable())){
String sql = "select examine_state from "+ userGroup.getSourceTable() +" WHERE user_id = " + byUsername.getUserId();
String res = String.valueOf(service.runCountSql(sql).getSingleResult());
if (res==null){
return error(30000,"用户不存在");
}
if (!res.equals("已通过")){
return error(30000,"该用户审核未通过");
}
}
//查询用户状态
if (byUsername.getState()!=1){
return error(30000,"用户非可用状态,不能登录");
}
String md5password = service.encryption(password);
if (byUsername.getPassword().equals(md5password)) {
// 存储Token到数据库
AccessToken accessToken = new AccessToken();
accessToken.setToken(UUID.randomUUID().toString().replaceAll("-", ""));
accessToken.setUser_id(byUsername.getUserId());
tokenService.save(accessToken);
// 返回用户信息
JSONObject user = JSONObject.parseObject(JSONObject.toJSONString(byUsername));
user.put("token", accessToken.getToken());
JSONObject ret = new JSONObject();
ret.put("obj",user);
return success(ret);
} else {
return error(30000, "账号或密码不正确");
}
}
4.1.4招聘资讯界面
用户可以查看招聘资讯列表中某一资讯信息详情并进行点赞、收藏和发表评论操作,其界面如下图4-4所示。

图4-4招聘资讯界面图
4.1.5 企业信息界面
用户可以查看招聘信息列表中某一招聘信息详情并进行点赞、收藏和发表评论,支持通过输入关键字进行搜索查询招聘信息,其界面如下图4-5所示。

图4-5招聘信息界面图
用户可以查看企业招聘列表中某一招聘信息详情并进行申请岗位、点赞、收藏和发表评论,支持通过输入关键字进行搜索查询企业招聘,其界面如下图4-6所示。

图4-6企业招聘界面图
用户点击“申请岗位”按钮会显示出的所有的岗位信息,支持对岗位信息进行填写提交操作,其界面如下图4-7所示。

图4-7企业招聘界面图
用户点击“用户求职”按钮会显示出用户求职的所有的信息,支持对用户求职信息的查询、重置、面试邀请等操作,其界面如下图4-8所示。

图4-8用户求职界面图
用户点击“用户简历”按钮会显示出用户简历的所有的信息,支持对用户简历信息的查询、重置等操作,其界面如下图4-9所示。

图4-9用户简历界面图
管理员可以查看用户列表中某一用户信息详情,可以对用户信息进行重置和删除管理,其界面如下图4-10所示。

图4-10系统用户界面图
用户管理关键代码如下:
@PostMapping("/add")
@Transactional
public Map<String, Object> add(HttpServletRequest request) throws IOException {
service.insert(service.readBody(request.getReader()));
return success(1);
}
public Map<String, Object> addMap(Map<String,Object> map){
service.insert(map);
return success(1);
}
当管理员点击“企业信息”按钮,管理员可以查看企业信息列表中某一信息详情和评论,可以对企业信息进行重置和删除操作,界面如下图4-11所示。

图4-11企业信息界面图
当管理员点击“面试邀请”按钮,管理员可以查看面试信息列表中某一信息详情和评论,可以对面试信息进行重置和删除操作,界面如下图4-12所示。

图4-2面试邀请界面图
管理员可以对系统轮播图信息进行添加、重置和删除操作,其界面如下图4-9所示。

图4-9系统管理界面图
管理员可以对招聘资讯进行添加、重置和删除操作,其界面如下图4-10所示。

图4-10招聘资讯界面图
5系统测试
5.1 系统测试用例
系统测试包括:用户登录功能测试、招聘资讯查看功能、轮播图信息添加功能、密码修改功能测试,如表5-1、5-2、5-3、5-4所示:
表5-1 用户登录功能测试表
| 用例名称 | 用户登录系统 |
| 目的 | 测试用户通过正确的用户名和密码可否登录功能 |
| 前提 | 未登录的情况下 |
| 测试流程 | 1) 进入登录页面 2) 输入正确的用户名和密码 |
| 预期结果 | 用户名和密码正确的时候,跳转到登录成功界面,反之则显示错误信息,提示重新输入 |
| 实际结果 | 实际结果与预期结果一致 |
招聘资讯查看功能测试:
表5-2 招聘资讯查看功能测试表
| 用例名称 | 招聘资讯查看 |
| 目的 | 测试招聘资讯查看功能 |
| 前提 | 用户登录 |
| 测试流程 | 点击招聘资讯 |
| 预期结果 | 可以查看到所有招聘资讯信息 |
| 实际结果 | 实际结果与预期结果一致 |
轮播图信息添加界面测试:
表5-3 轮播图信息添加界面测试表
| 用例名称 | 轮播图信息添加测试用例 | ||
| 目的 | 测试轮播图信息添加功能 | ||
| 前提 | 管理员用户正常登录情况下 | ||
| 测试流程 | 1)管理员点击系统管理下方的轮播图管理,然后点击添加进入添加页面填写信息。 2)填写完毕后点击进行提交。 | ||
| 预期结果 | 提交以后,页面首页会显示新的轮播图信息 | ||
| 实际结果 | 实际结果与预期结果一致 | ||
| 实际结果 | 实际结果与预期结果一致 | ||
密码修改功能测试:
表5-4 密码修改功能测试表
| 用例名称 | 密码修改测试用例 |
| 目的 | 测试企业用户密码修改功能 |
| 前提 | 企业用户正常登录情况下 |
| 测试流程 | 1)企业密码修改并完成填写。 2)点击进行提交。 |
| 预期结果 | 使用新的密码可以登录 |
| 实际结果 | 实际结果与预期结果一致 |
通过编写才招聘信息与岗位推荐系统系统的测试用例,已经检测完毕用户登录功能测试、招聘资讯查看功能、轮播图信息添加功能、密码修改功能测试,通过这四大模块的测试为才招聘信息与岗位推荐系统系统的后期推广运营提供了强力的技术支撑。
至此论文结束,感谢您的阅读。在此我要感谢我的导师,虽然我在实习期间很忙,论文撰写总是停停改改,但是导师依然十分负责,时不时的询问我的任务进展情况,跟进我的论文进度。虽然我在实习期间很忙,以至于很晚才开始进行论文撰写和编写程序的工作,但是在指导老师的帮助下,我逐步完成了自己的论文和程序,从导师身上也学习到很多知识,和经验,这些知识和经验令我受益匪浅。也从导师身上看到了自己的不足,不论是在即使层面上还是在对待工作的态度上,倒数如同明镜一般照出了我的缺点我的不足。此外,我还要感谢在我实习期间在论文和程序上帮助过我的同学和社会人士,此前我对于springboot技术开发方面的一些知识还不了解,是他们在我编写程序过程中给了我很多的启发和感想,也帮助了我对于程序的调试和检测。没有他们我是不能顺利完成本次毕业设计的。至此,我的毕业设计就花上了一个圆满的句号了。
[1]游晶,邱淑丽,李敬文. 基于SpringBoot的校园智慧报修系统的设计与实现 [J]. 电脑知识与技术, 2023, 19 (32): 50-52+65. DOI:10.14004/j.cnki.ckt.2023.1718
[2]黄赛英. 基于Springboot的医院档案管理系统设计 [J]. 集成电路应用, 2023, 40 (11): 384-385. DOI:10.19339/j.issn.1674-2583.2023.11.176
[3]王秉姝. 公立医院人才招聘系统的优化与实践 [J]. 就业与保障, 2023, (07): 43-45.
[4]李琴,崔名扬,钱奕文等. 基于SpringBoot的研究生学术档案管理系统开发 [J]. 电脑知识与技术, 2023, 19 (18): 46-48+51. DOI:10.14004/j.cnki.ckt.2023.0900
[5]冯淞耀,蒙琦,杨文杰等. 基于区块链与SpringBoot的网页防篡改系统设计 [J]. 电脑知识与技术, 2023, 19 (16): 92-94. DOI:10.14004/j.cnki.ckt.2023.0977
[6]刘汀. 基于SpringBoot的微服务体系在企业信息管理系统中的应用 [J]. 信息技术与信息化, 2023, (05): 23-26.
[7]He R ,Han Y . Design and Implementation of Personnel Recruitment System in Higher Vocational School [J]. Advances in Vocational and Technical Education, 2023, 5 (1):
[8]Yang Y . Design and Implementation of Student Information Management System Based on Springboot [J]. Advances in Computer, Signals and Systems, 2022, 6 (6):
[9]郝思飞, 人才招聘系统V1.0. 山西省, 太原智林信息技术股份有限公司, 2022-09-08.
[10]冯馨瑶. 网络招聘APP大学生用户使用意愿影响因素研究[D]. 长春工业大学, 2022. DOI:10.27805/d.cnki.gccgy.2022.000735
[11]陈明红,张倩琳,韩静. 信息管理与信息系统专业人才招聘需求分析及培养启示 [J]. 图书馆学研究, 2021, (20): 9-20. DOI:10.15941/j.cnki.issn1001-0424.2021.20.004
[12]杨玫,吕振华,陈微微. 基于人工智能的招聘面试管理系统设计 [J]. 微型电脑应用, 2021, 37 (07): 100-103.
[13]唐韵清,王一诺,马瑞等. 基于Web的网上求职招聘系统 [J]. 网络安全技术与应用, 2021, (06): 29-31.
[14]Cheng F . Talent Recruitment Management System for Small and Micro Enterprises Based on Springboot Framework [J]. Advances in Educational Technology and Psychology, 2021, 5 (2):
[15]杨新月,郭抒菡. 大数据环境下基于决策树算法的人才招聘系统优化研究 [J]. 数字技术与应用, 2021, 39 (04): 101-103. DOI:10.19695/j.cnki.cn12-1369.2021.04.34
[16]王磊. 高校校园招聘信息服务系统设计与实现[D]. 电子科技大学, 2021. DOI:10.27005/d.cnki.gdzku.2021.002941
[17]史倩玉. 基于MVC模式的实时招聘系统的设计 [J]. 信息记录材料, 2021, 22 (03): 232-234. DOI:10.16009/j.cnki.cn13-1295/tq.2021.03.153
[18]文斌. 基于Beautiful Soup爬虫招聘信息查询系统的设计与实现 [J]. 电脑编程技巧与维护, 2020, (10): 107-109. DOI:10.16184/j.cnki.comprg.2020.10.042
首先,我要感谢我的论文指导老师。在论文完成的整个过程中,指导老师始终给予我无微不至的关爱与指导。在论文写作的过程中,导师那耐心细致的指导,以及提出的具有建设性的意见,都给予了我极大的帮助,让我受益匪浅。导师严谨的治学态度、敬业精神以及高水平的教学能力,都给我树立了追求卓越的典范,这对我以后的人生道路和学业成就都产生了极大的积极影响。
此外,我还要感谢我班的同学们,他们既是我的同窗好友,又是我的良师益友。正是由于你们的支持和关怀,使得我在大学期间的学习和生活都变得异常充实。感谢那些在大学期间给予我帮助的所有老师和同学们,是你们给予了我在学业道路上的前进动力。
当然,我也不能忘记我的父母,是他们用无私的爱抚养我成人。你们的养育之恩我将永生难忘,将来我一定会用我的成绩回报你们。在成长的道路上,我会不断努力,不负众望,用实际行动来回报你们对我的期望。
总之,在这篇论文中,我要感谢所有给予我帮助的人,包括指导老师、同学们、家人和朋友们。是你们的支持与关爱,让我在学术和个人生活中取得了优异的成绩。我会珍惜这份感恩之情,将这份力量用于学习和未来的生活中,不断追求卓越,成为一个更加优秀的人。
免费领取项目源码,请关注❥点赞收藏并私信博主,谢谢~
1090

被折叠的 条评论
为什么被折叠?



