目录
随着科学技术的飞速发展,社会的方方面面、各行各业都在努力与现代的先进技术接轨,通过科技手段来提高自身的优势, 招聘系统当然也不能排除在外。本文旨在设计和实现一种功能完善、易用且可扩展的招聘系统,该系统将利用SSM框架构建后端服务,用Java Web技术来实现动态的页面,采用Java语言进行编码,并使用MySQL数据库来存储和管理数据。
本系统旨在提供一种用户友好、高效便捷的方式,让用户能够轻松地查找招聘信息、投递简历,并享受个性化的服务。通过引入SSM框架,我们能够快速搭建起一个稳定、高效的后端服务借助Spring框架的众多组件和功能,我们可以轻松实现用户认证、权限管理、数据持久化等核心功能。在设计过程中,充分考虑了用户需求和市场趋势。致力于打造一个功能齐全、界面简洁、操作流畅的招聘系统。
本招聘系统的设计与实现将为用户提供一种全新的、便捷的线上招聘方式,提升用户的满意度和求职体验。期待通过本系统的推广和使用,为招聘平台行业的发展带来新的机遇和挑战。
关键词:招聘系统;SSM框架;Java Web;MySQL数据库
Abstract
With the rapid development of science and technology, all aspects of society and industries are striving to integrate with modern advanced technology and improve their advantages through technological means. The recruitment system cannot be excluded. This article aims to design and implement a fully functional, user-friendly, and scalable recruitment system. The system will utilize the SSM framework to build backend services, use Java Web technology to implement dynamic pages, use Java language for coding, and use MySQL database to store and manage data.
This system aims to provide a user-friendly, efficient and convenient way for users to easily search for recruitment information, submit resumes, and enjoy personalized services. By introducing the SSM framework, we can quickly build a stable and efficient backend service. With the many components and functions of the Spring framework, we can easily achieve core functions such as user authentication, permission management, and data persistence. During the design process, full consideration was given to user needs and market trends. Dedicated to creating a fully functional, user-friendly, and smooth to operate recruitment system.
The design and implementation of this recruitment system will provide users with a new and convenient online recruitment method, improving their satisfaction and job search experience. We look forward to bringing new opportunities and challenges to the development of the recruitment platform industry through the promotion and use of this system.
Keywords: Recruitment system; SSM framework; Java Web; MySQL database
1 绪论
1.1 选题背景与意义
随着互联网技术的不断发展,招聘系统在企业人力资源管理中的作用变得越来越重要。传统的招聘方式已经无法满足企业对于人才招聘和管理的需求,因此越来越多的企业开始转向在线招聘系统。JavaWeb作为一种广泛应用于企业级应用开发的技术,具有稳定性高、安全性好、跨平台等优势,成为开发在线招聘系统的首选技术之一。
目前市场上已经存在各种各样的招聘平台和系统,但是大多数都是通用型的,无法满足特定企业的需求。因此,基于JavaWeb技术开发一套定制化的招聘系统,可以更好地满足企业对于人才招聘和管理的个性化需求。
本文研究的招聘系统研究具有重要的现实意义和应用推广价值,可以为企业人力资源管理带来更多便利和效益。通过招聘系统的自动化管理,可以减少人力资源部门的工作量,提高招聘效率,加快招聘流程,缩短招聘周期。本招聘系统可以根据企业的需求和候选人的简历信息进行智能匹配,提高招聘的精准度和效果。通过招聘系统的数据统计和分析功能,可以为企业提供招聘效果评估、人才来源分析等数据支持,帮助企业完善招聘策略。同时定制化的招聘系统可以提升企业的品牌形象,展示企业的专业性和现代化管理水平,吸引更多优质人才投递简历。综合来说,招聘系统的建设不仅仅是一项技术工作,更是企业实现数字化转型的重要一步,有助于企业提升竞争力和适应市场变化。
随着人力资源管理和招聘过程的不断发展,招聘系统在国内外得到了广泛关注和研究。现今,各种招聘系统不断涌现,为企业提供了更高效、智能化的人才招聘解决方案。
外国企业广泛使用各种在线招聘平台和系统,例如LinkedIn、Indeed、Glassdoor等。这些平台提供了人才搜索、简历筛选、在线面试等功能,大大简化了招聘流程。国外研究机构和学者对招聘系统的用户体验和人工智能技术的应用进行了深入研究。他们不断探索如何通过数据分析和机器学习算法提高招聘效率和预测员工绩效。一些大公司也开始开发自己的招聘系统,通过自身的业务数据和人才需求定制招聘解决方案,提高员工匹配度和满意度。
国内的各大互联网企业和人力资源服务公司也纷纷推出招聘系统,例如智联招聘、拉钩、BOSS直聘等。这些平台融合了大量的招聘信息和用户需求,成为企业和求职者的重要招聘渠道。国内研究机构对招聘系统的数据分析、智能推荐和精准匹配进行研究。他们致力于优化招聘流程,提高人才招聘效率和品质。随着人工智能、大数据和云计算等技术的发展,国内企业将会越来越注重招聘系统的智能化和个性化定制。一些公司还在招聘系统中引入AI面试、智能笔试等功能,提升招聘体验和效果。
总的来说,国内外的招聘系统研究都处于不断创新和发展的阶段,未来随着技术的进步和需求的变化,招聘系统将更加智能化、个性化,为企业和求职者提供更好的招聘体验和服务。
1.3论文结构与章节安排
论文将分层次经行编排,除去论文摘要致谢文献参考部分,正文部分还会对系统需求做出分析,以及阐述大体的设计和实现的功能,最后罗列部分调测记录,论文主要架构如下:
第一章:引言。第一章主要介绍了课题研究的背景和意义,系统开发的国内外研究现状和本文的研究内容与主要工作,以及相关开发技术与工具介绍。
第二章:系统需求分析。主要从系统的用户、功能等方面进行需求分析。
第三章:系统设计。主要对系统框架、系统功能模块、数据库进行功能设计。
第四章:系统实现。主要介绍了系统框架搭建、系统界面的实现。
第五章:系统测试。主要对系统的部分界面进行测试并对主要功能进行测试
2系统分析
系统分析是开发一个项目的先决条件,通过系统分析可以很好的了解系统的主体用户的基本需求情况,同时这也是项目的开发的原因。进而对系统开发进行可行性分析,通常包括技术可行性、经济可行性等,可行性分析同时也是从项目整体角度进行的分析。然后就是对项目的具体需求进行分析,分析的手段一般都是通过用户的用例图来实现。接下来会进行详细的介绍。
2.1.1 技术可行性分析
招聘系统存储所使用的是MySQL数据库以及开发中所使用的是IDEA、Tomcat这些开发工具的使用,能够给我们的编写工作带来许多的便利。用Java Web技术来实现动态的页面,嵌入低依赖性的设计模式,灵活的数据库,配合稳定的服务器,整个系统的运行效率大大提升。由此可见,在技术层面达成目标不是问题。目前SSM框架也是很多用户选择的框架之一。
在开发招聘系统中所使用的开发软件像IDEA开发工具、Tomcat服务器、MySQL数据库等,这些都是开源免费的,这些环境在学校都进行了系统的学习,自己能够独立操作完成,不需要额外花费,而且系统的开发工具从网上都可以直接下载,因此在经济方面是可行的。
系统从法律层面上来没有对第三方有其他法律层面的问题,系统数据库采用的MySQL 开源社区数据库、框架采用的是开源的SSM。系统资讯和相关内容也是符合法律层面的。在源码的管理上采用git开源进行管理,所以在法律可行性上是成立的。
管理员和企业用户可以对招聘信息等进行信息的添加,用户可以对自己权限内的信息进行添加,输入信息后,系统会自行验证输入的信息和数据,若信息正确,会将其添加到数据库内,若信息有误,则会提示重新输入信息,添加信息流程如图2-1所示。

图2-1添加信息流程图
2.2.2 修改信息流程
管理员和企业用户可以对招聘信息等进行的修改,用户可以对自己权限内的信息进行修改,首先进入修改信息界面,输入修改信息数据,系统进行数据的判断验证,修改信息合法则修改成功,信息更新至数据库,信息不合法则修改失败,重新输入。修改信息流程图如图2-2所示。

图2-2修改信息流程图
2.2.3 删除信息流程
管理员可以对招聘信息等进行信息的删除,对要删除的信息进行选中后,点击删除按钮,系统会询问是否确定,若点击确定,则系统会删除掉选中的信息,并在数据库内对信息进行删除,删除信息流程图如图2-3所示。

图2-3 删除信息流程图
2.3 系统功能分析
按照招聘系统的角色,划分为了普通用户模块、企业用户模块和管理员模块这三大部分。
普通用户模块:
(1)注册登录:游客可以随时进入到系统中,对系统中的信息浏览,但是想要实现招聘咨询和招聘预定信息操作,就必须有这个系统的账号,如果没有账号的话,可以注册用户进行相关的操作,同时用户还可以通过“用户”这以按钮对个人信息以及操作的信息进行管控。
(2)公告通知:当用户点击“公告通知”这一菜单按钮,会显示管理员在后台发布的所有的公告,可以查看详情。
(3)招聘资讯:当用户点击“招聘资讯”这一菜单按钮,会显示管理员在后台发布的所有的资讯信息,可以查看详情。
(4)招聘信息:当用户点击“招聘信息”这一菜单按钮,会显示管理员在后台发布的所有的招聘信息,可以查看详情,进行投递简历、点赞、收藏、评论等。
(5)我的账户:在前台点击“我的”下面的“我的账户”可以对个人资料+密码修改信息进行管控。
(6)个人中心:普通用户在前台点击“个人中心”可以对个人首页、简历信息、面试信息和自己收藏的信息进行管理。点击“简历信息”可以查看个人简历信息,点击“面试信息”可以查看个人的收到的面试邀约信息详情。
企业用户模块:
(1)个人信息:当企业用户点击“个人信息”按钮,可以对个人的头像、昵称、手机号码等信息进行更新。
(2)修改密码:企业用户点击“修改密码”按钮,可以对登录密码进行更改,首先输入原密码,然后再输入新密码和确认密码,当原密码正确,输入两次新密码一致,则修改成功,否则给出错误提示信息。
(3)招聘信息管理:点击“招聘信息管理”按钮会显示出自己添加的所有招聘信息,支持对招聘信息的增删改查操作,也可以对用户提交的招聘评论信息进行管控。
(4)简历信息管理:点击“简历信息管理”按钮会显示出所有用户投递的简历信息,支持对简历信息进行审核回复,发送面试信息等操作,企业用户只可以查看到自己招聘职位的简历信息。
(5)面试信息管理:点击“面试信息管理”可以显示出发送的所有面试信息,支持进行查询、重置或删除操作。
管理员模块:
(1)系统用户:管理员可以对系统中所有的用户角色进行管控,包含了管理员、普通用户、企业用户角色,如果需要添加新的用户,点击页面中的“添加”按钮根据提示输入上用户信息,点击“提交”以后在对应的用户界面就可以查看到了,可以点击用户后面的“删除”按钮直接删除某一用户。
(2)招聘信息管理:管理具体招聘的详细信息,包括招招聘编号、招聘标题、企业名称、注册资本、成立时间、企业用户、薪资金额、需求专业、工作地点、招聘职位、招聘详情等信息,确保准确的招聘信息管理和投递简历控制。
(3)简历信息管理:查看和管理系统所有用户的简历信息,包括更新、删除等操作,确保学生简历的真实性。
(4)面试信息管理:管理员点击“面试信息管理”会显示出系统所有的面试信息,支持增删改查。
(5)系统管理:管理员点击“系统管理”菜单可以对首页展示的轮播图进行管理。
(6)公告通知管理:管理员点击“公告通知管理”菜单可以查看到系统中的所有公告通知信息,对已经存在的公告通知,管理员可以修改,也可以添加新的公告通知或者删除公告通知。
(7)资源管理:管理员可以对招聘系统前台展示的招聘资讯以及招聘资讯所属的分类进行管控。
招聘系统的非功能性需求比如平台的安全性怎么样,可靠性怎么样,性能怎么样,可拓展性怎么样等。具体可以表示在如下2-1表格中:
表2-1招聘系统非功能需求表
| 安全性 | 主要指招聘系统数据库的安装,数据库的使用和密码的设定必须合乎规范。 |
| 可靠性 | 可靠性是指招聘系统能够安装用户的指示进行操作,经过测试,可靠性90%以上。 |
| 性能 | 性能是影响招聘系统占据市场的必要条件,所以性能最好要佳才好。 |
| 可扩展性 | 比如数据库预留多个属性,比如接口的使用等确保了系统的非功能性需求。 |
| 易用性 | 用户只要跟着招聘系统的页面展示内容进行操作,就可以了。 |
| 可维护性 | 招聘系统开发的可维护性是非常重要的,经过测试,可维护性没有问题 |
2.4 系统用例分析
普通用户角色用例如图2-4所示。

图2-4 普通用户角色用例图
企业用户角色用例如图2-5所示。

图2-5 企业用户角色用例图
管理员角色用例如图2-6所示。

本章主要通过对招聘系统的可行性分析、流程分析、功能需求分析、系统用例分析,确定整个系统要实现的功能。同时也为系统的代码实现和测试提供了标准。
3 系统总体设计
3.1 系统架构设计
本系统从架构上分为三层:表现层(UI)、业务逻辑层(BLL)以及数据层(DL)。

图3-1系统架构设计图
表现层(UI):又称UI层,主要完成本系统的UI交互功能,一个良好的UI可以打打提高用户的用户体验,增强用户使用本系统时的舒适度。UI的界面设计也要适应不同版本的招聘系统以及不同尺寸的分辨率,以做到良好的兼容性。UI交互功能要求合理,用户进行交互操作时必须要得到与之相符的交互结果,这就要求表现层要与业务逻辑层进行良好的对接。
业务逻辑层(BLL):主要完成本系统的数据处理功能。用户从表现层传输过来的数据经过业务逻辑层进行处理交付给数据层,系统从数据层读取的数据经过业务逻辑层进行处理交付给表现层。
数据层(DL):由于本系统的数据是放在服务端的mysql数据库中,因此本属于服务层的部分可以直接整合在业务逻辑层中,所以数据层中只有数据库,其主要完成本系统的数据存储和管理功能。
3.2 系统功能模块设计
在上一章节中主要对系统的功能性需求和非功能性需求进行分析,并且根据需求分析了本系统中的用例。那么接下来就要开始对本系统的架构、主要功能和数据库开始进行设计。招聘系统根据前面章节的需求分析得出,其总体设计模块图如图3-2所示。

图3-2系统功能模块图
数据库设计一般包括需求分析、概念模型设计、数据库表建立三大过程,其中需求分析前面章节已经阐述,概念模型设计有概念模型和逻辑结构设计两部分。
3.3.1 数据库概念结构设计
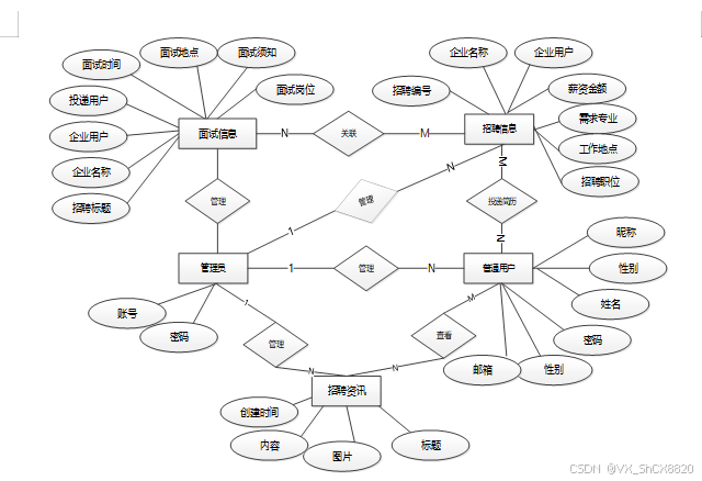
下面是整个招聘系统中主要的数据库表总E-R实体关系图。

图3-3 系统总E-R关系图
通过上一小节中招聘系统中总E-R关系图上得出一共需要创建很多个数据表。在此我主要罗列几个主要的数据库表结构设计。
| 编号 | 名称 | 数据类型 | 长度 | 小数位 | 允许空值 | 主键 | 默认值 | 说明 |
| 1 | token_id | int | 10 | 0 | N | Y | 临时访问牌ID | |
| 2 | token | varchar | 64 | 0 | Y | N | 临时访问牌 | |
| 3 | info | text | 65535 | 0 | Y | N | ||
| 4 | maxage | int | 10 | 0 | N | N | 2 | 最大寿命:默认2小时 |
| 5 | create_time | timestamp | 19 | 0 | N | N | CURRENT_TIMESTAMP | 创建时间: |
| 6 | update_time | timestamp | 19 | 0 | N | N | CURRENT_TIMESTAMP | 更新时间: |
| 7 | user_id | int | 10 | 0 | N | N | 0 | 用户编号: |
| 编号 | 名称 | 数据类型 | 长度 | 小数位 | 允许空值 | 主键 | 默认值 | 说明 |
| 1 | article_id | mediumint | 8 | 0 | N | Y | 文章id:[0,8388607] | |
| 2 | title | varchar | 125 | 0 | N | Y | 标题:[0,125]用于文章和html的title标签中 | |
| 3 | type | varchar | 64 | 0 | N | N | 0 | 文章分类:[0,1000]用来搜索指定类型的文章 |
| 4 | hits | int | 10 | 0 | N | N | 0 | 点击数:[0,1000000000]访问这篇文章的人次 |
| 5 | praise_len | int | 10 | 0 | N | N | 0 | 点赞数 |
| 6 | create_time | timestamp | 19 | 0 | N | N | CURRENT_TIMESTAMP | 创建时间: |
| 7 | update_time | timestamp | 19 | 0 | N | N | CURRENT_TIMESTAMP | 更新时间: |
| 8 | source | varchar | 255 | 0 | Y | N | 来源:[0,255]文章的出处 | |
| 9 | url | varchar | 255 | 0 | Y | N | 来源地址:[0,255]用于跳转到发布该文章的网站 | |
| 10 | tag | varchar | 255 | 0 | Y | N | 标签:[0,255]用于标注文章所属相关内容,多个标签用空格隔开 | |
| 11 | content | longtext | 2147483647 | 0 | Y | N | 正文:文章的主体内容 | |
| 12 | img | varchar | 255 | 0 | Y | N | 封面图 | |
| 13 | description | text | 65535 | 0 | Y | N | 文章描述 |
| 编号 | 名称 | 数据类型 | 长度 | 小数位 | 允许空值 | 主键 | 默认值 | 说明 |
| 1 | type_id | smallint | 5 | 0 | N | Y | 分类ID:[0,10000] | |
| 2 | display | smallint | 5 | 0 | N | N | 100 | 显示顺序:[0,1000]决定分类显示的先后顺序 |
| 3 | name | varchar | 16 | 0 | N | N | 分类名称:[2,16] | |
| 4 | father_id | smallint | 5 | 0 | N | N | 0 | 上级分类ID:[0,32767] |
| 5 | description | varchar | 255 | 0 | Y | N | 描述:[0,255]描述该分类的作用 | |
| 6 | icon | text | 65535 | 0 | Y | N | 分类图标: | |
| 7 | url | varchar | 255 | 0 | Y | N | 外链地址:[0,255]如果该分类是跳转到其他网站的情况下,就在该URL上设置 | |
| 8 | create_time | timestamp | 19 | 0 | N | N | CURRENT_TIMESTAMP | 创建时间: |
| 9 | update_time | timestamp | 19 | 0 | N | N | CURRENT_TIMESTAMP | 更新时间: |
| 编号 | 名称 | 数据类型 | 长度 | 小数位 | 允许空值 | 主键 | 默认值 | 说明 |
| 1 | auth_id | int | 10 | 0 | N | Y | 授权ID: | |
| 2 | user_group | varchar | 64 | 0 | Y | N | 用户组: | |
| 3 | mod_name | varchar | 64 | 0 | Y | N | 模块名: | |
| 4 | table_name | varchar | 64 | 0 | Y | N | 表名: | |
| 5 | page_title | varchar | 255 | 0 | Y | N | 页面标题: | |
| 6 | path | varchar | 255 | 0 | Y | N | 路由路径: | |
| 7 | position | varchar | 32 | 0 | Y | N | 位置: | |
| 8 | mode | varchar | 32 | 0 | N | N | _blank | 跳转方式: |
| 9 | add | tinyint | 3 | 0 | N | N | 1 | 是否可增加: |
| 10 | del | tinyint | 3 | 0 | N | N | 1 | 是否可删除: |
| 11 | set | tinyint | 3 | 0 | N | N | 1 | 是否可修改: |
| 12 | get | tinyint | 3 | 0 | N | N | 1 | 是否可查看: |
| 13 | field_add | text | 65535 | 0 | Y | N | 添加字段: | |
| 14 | field_set | text | 65535 | 0 | Y | N | 修改字段: | |
| 15 | field_get | text | 65535 | 0 | Y | N | 查询字段: | |
| 16 | table_nav_name | varchar | 500 | 0 | Y | N | 跨表导航名称: | |
| 17 | table_nav | varchar | 500 | 0 | Y | N | 跨表导航: | |
| 18 | option | text | 65535 | 0 | Y | N | 配置: | |
| 19 | create_time | timestamp | 19 | 0 | N | N | CURRENT_TIMESTAMP | 创建时间: |
| 20 | update_time | timestamp | 19 | 0 | N | N | CURRENT_TIMESTAMP | 更新时间: |
| 编号 | 名称 | 数据类型 | 长度 | 小数位 | 允许空值 | 主键 | 默认值 | 说明 |
| 1 | collect_id | int | 10 | 0 | N | Y | 收藏ID: | |
| 2 | user_id | int | 10 | 0 | N | N | 0 | 收藏人ID: |
| 3 | source_table | varchar | 255 | 0 | Y | N | 来源表: | |
| 4 | source_field | varchar | 255 | 0 | Y | N | 来源字段: | |
| 5 | source_id | int | 10 | 0 | N | N | 0 | 来源ID: |
| 6 | title | varchar | 255 | 0 | Y | N | 标题: | |
| 7 | img | varchar | 255 | 0 | Y | N | 封面: | |
| 8 | create_time | timestamp | 19 | 0 | N | N | CURRENT_TIMESTAMP | 创建时间: |
| 9 | update_time | timestamp | 19 | 0 | N | N | CURRENT_TIMESTAMP | 更新时间: |
| 编号 | 名称 | 数据类型 | 长度 | 小数位 | 允许空值 | 主键 | 默认值 | 说明 |
| 1 | comment_id | int | 10 | 0 | N | Y | 评论ID: | |
| 2 | user_id | int | 10 | 0 | N | N | 0 | 评论人ID: |
| 3 | reply_to_id | int | 10 | 0 | N | N | 0 | 回复评论ID:空为0 |
| 4 | content | longtext | 2147483647 | 0 | Y | N | 内容: | |
| 5 | nickname | varchar | 255 | 0 | Y | N | 昵称: | |
| 6 | avatar | varchar | 255 | 0 | Y | N | 头像地址:[0,255] | |
| 7 | create_time | timestamp | 19 | 0 | N | N | CURRENT_TIMESTAMP | 创建时间: |
| 8 | update_time | timestamp | 19 | 0 | N | N | CURRENT_TIMESTAMP | 更新时间: |
| 9 | source_table | varchar | 255 | 0 | Y | N | 来源表: | |
| 10 | source_field | varchar | 255 | 0 | Y | N | 来源字段: | |
| 11 | source_id | int | 10 | 0 | N | N | 0 | 来源ID: |
| 编号 | 名称 | 数据类型 | 长度 | 小数位 | 允许空值 | 主键 | 默认值 | 说明 |
| 1 | enterprise_users_id | int | 10 | 0 | N | Y | 企业用户ID | |
| 2 | enterprise_name | varchar | 64 | 0 | Y | N | 企业名称 | |
| 3 | contact_information | varchar | 64 | 0 | Y | N | 联系方式 | |
| 4 | enterprise_location | varchar | 64 | 0 | Y | N | 企业地点 | |
| 5 | examine_state | varchar | 16 | 0 | N | N | 已通过 | 审核状态 |
| 6 | user_id | int | 10 | 0 | N | N | 0 | 用户ID |
| 7 | create_time | datetime | 19 | 0 | N | N | CURRENT_TIMESTAMP | 创建时间 |
| 8 | update_time | timestamp | 19 | 0 | N | N | CURRENT_TIMESTAMP | 更新时间 |
| 编号 | 名称 | 数据类型 | 长度 | 小数位 | 允许空值 | 主键 | 默认值 | 说明 |
| 1 | hits_id | int | 10 | 0 | N | Y | 点赞ID: | |
| 2 | user_id | int | 10 | 0 | N | N | 0 | 点赞人: |
| 3 | create_time | timestamp | 19 | 0 | N | N | CURRENT_TIMESTAMP | 创建时间: |
| 4 | update_time | timestamp | 19 | 0 | N | N | CURRENT_TIMESTAMP | 更新时间: |
| 5 | source_table | varchar | 255 | 0 | Y | N | 来源表: | |
| 6 | source_field | varchar | 255 | 0 | Y | N | 来源字段: | |
| 7 | source_id | int | 10 | 0 | N | N | 0 | 来源ID: |
| 编号 | 名称 | 数据类型 | 长度 | 小数位 | 允许空值 | 主键 | 默认值 | 说明 |
| 1 | interview_information_id | int | 10 | 0 | N | Y | 面试信息ID | |
| 2 | recruitment_title | varchar | 64 | 0 | Y | N | 招聘标题 | |
| 3 | enterprise_name | varchar | 64 | 0 | Y | N | 企业名称 | |
| 4 | enterprise_users | int | 10 | 0 | Y | N | 0 | 企业用户 |
| 5 | target_users | int | 10 | 0 | Y | N | 0 | 投放用户 |
| 6 | interview_time | datetime | 19 | 0 | Y | N | 面试时间 | |
| 7 | interview_location | varchar | 64 | 0 | Y | N | 面试地点 | |
| 8 | interview_notice | varchar | 64 | 0 | Y | N | 面试须知 | |
| 9 | interview_details | longtext | 2147483647 | 0 | Y | N | 面试详情 | |
| 10 | create_time | datetime | 19 | 0 | N | N | CURRENT_TIMESTAMP | 创建时间 |
| 11 | update_time | timestamp | 19 | 0 | N | N | CURRENT_TIMESTAMP | 更新时间 |
| 编号 | 名称 | 数据类型 | 长度 | 小数位 | 允许空值 | 主键 | 默认值 | 说明 |
| 1 | notice_id | mediumint | 8 | 0 | N | Y | 公告id: | |
| 2 | title | varchar | 125 | 0 | N | N | 标题: | |
| 3 | content | longtext | 2147483647 | 0 | Y | N | 正文: | |
| 4 | create_time | timestamp | 19 | 0 | N | N | CURRENT_TIMESTAMP | 创建时间: |
| 5 | update_time | timestamp | 19 | 0 | N | N | CURRENT_TIMESTAMP | 更新时间: |
| 编号 | 名称 | 数据类型 | 长度 | 小数位 | 允许空值 | 主键 | 默认值 | 说明 |
| 1 | praise_id | int | 10 | 0 | N | Y | 点赞ID: | |
| 2 | user_id | int | 10 | 0 | N | N | 0 | 点赞人: |
| 3 | create_time | timestamp | 19 | 0 | N | N | CURRENT_TIMESTAMP | 创建时间: |
| 4 | update_time | timestamp | 19 | 0 | N | N | CURRENT_TIMESTAMP | 更新时间: |
| 5 | source_table | varchar | 255 | 0 | Y | N | 来源表: | |
| 6 | source_field | varchar | 255 | 0 | Y | N | 来源字段: | |
| 7 | source_id | int | 10 | 0 | N | N | 0 | 来源ID: |
| 8 | status | bit | 1 | 0 | N | N | 1 | 点赞状态:1为点赞,0已取消 |
表recruitment_information (招聘信息)
| 编号 | 名称 | 数据类型 | 长度 | 小数位 | 允许空值 | 主键 | 默认值 | 说明 |
| 1 | recruitment_information_id | int | 10 | 0 | N | Y | 招聘信息ID | |
| 2 | recruitment_id | varchar | 64 | 0 | Y | N | 招聘编号 | |
| 3 | recruitment_title | varchar | 64 | 0 | Y | N | 招聘标题 | |
| 4 | enterprise_name | varchar | 64 | 0 | Y | N | 企业名称 | |
| 5 | registered_capital | varchar | 64 | 0 | Y | N | 注册资本 | |
| 6 | establishment_time | date | 10 | 0 | Y | N | 成立时间 | |
| 7 | enterprise_users | int | 10 | 0 | Y | N | 0 | 企业用户 |
| 8 | cover_photo | varchar | 255 | 0 | Y | N | 封面图片 | |
| 9 | salary_amount | int | 10 | 0 | Y | N | 0 | 薪资金额 |
| 10 | professional_requirements | varchar | 64 | 0 | Y | N | 需求专业 | |
| 11 | work_location | varchar | 64 | 0 | Y | N | 工作地点 | |
| 12 | recruitment_positions | varchar | 64 | 0 | Y | N | 招聘职位 | |
| 13 | recruitment_details | text | 65535 | 0 | Y | N | 招聘详情 | |
| 14 | praise_len | int | 10 | 0 | N | N | 0 | 点赞数 |
| 15 | limit_times | int | 10 | 0 | N | N | 0 | 限制次数 |
| 16 | limit_type | tinyint | 4 | 0 | N | N | 2 | 限制次数类型1-每天次,2-总计次 |
| 17 | create_time | datetime | 19 | 0 | N | N | CURRENT_TIMESTAMP | 创建时间 |
| 18 | update_time | timestamp | 19 | 0 | N | N | CURRENT_TIMESTAMP | 更新时间 |
| 编号 | 名称 | 数据类型 | 长度 | 小数位 | 允许空值 | 主键 | 默认值 | 说明 |
| 1 | registered_users_id | int | 10 | 0 | N | Y | 注册用户ID | |
| 2 | user_name | varchar | 64 | 0 | Y | N | 用户名称 | |
| 3 | user_gender | varchar | 64 | 0 | Y | N | 用户性别 | |
| 4 | examine_state | varchar | 16 | 0 | N | N | 已通过 | 审核状态 |
| 5 | user_id | int | 10 | 0 | N | N | 0 | 用户ID |
| 6 | create_time | datetime | 19 | 0 | N | N | CURRENT_TIMESTAMP | 创建时间 |
| 7 | update_time | timestamp | 19 | 0 | N | N | CURRENT_TIMESTAMP | 更新时间 |
| 编号 | 名称 | 数据类型 | 长度 | 小数位 | 允许空值 | 主键 | 默认值 | 说明 |
| 1 | resume_information_id | int | 10 | 0 | N | Y | 简历信息ID | |
| 2 | recruitment_id | varchar | 64 | 0 | Y | N | 招聘编号 | |
| 3 | recruitment_title | varchar | 64 | 0 | Y | N | 招聘标题 | |
| 4 | enterprise_name | varchar | 64 | 0 | Y | N | 企业名称 | |
| 5 | enterprise_users | int | 10 | 0 | Y | N | 0 | 企业用户 |
| 6 | target_users | int | 10 | 0 | Y | N | 0 | 投放用户 |
| 7 | contact_information | varchar | 64 | 0 | Y | N | 联系方式 | |
| 8 | political_landscape | varchar | 64 | 0 | Y | N | 政治面貌 | |
| 9 | professional_category | varchar | 64 | 0 | Y | N | 专业类别 | |
| 10 | graduation_school | varchar | 64 | 0 | Y | N | 毕业学校 | |
| 11 | resume_file | varchar | 255 | 0 | Y | N | 简历文件 | |
| 12 | launch_time | datetime | 19 | 0 | Y | N | 投放时间 | |
| 13 | resume_notes | longtext | 2147483647 | 0 | Y | N | 简历备注 | |
| 14 | examine_state | varchar | 16 | 0 | N | N | 未审核 | 审核状态 |
| 15 | examine_reply | varchar | 16 | 0 | Y | N | 审核回复 | |
| 16 | user_id | int | 10 | 0 | N | N | 0 | 用户ID |
| 17 | create_time | datetime | 19 | 0 | N | N | CURRENT_TIMESTAMP | 创建时间 |
| 18 | update_time | timestamp | 19 | 0 | N | N | CURRENT_TIMESTAMP | 更新时间 |
| 编号 | 名称 | 数据类型 | 长度 | 小数位 | 允许空值 | 主键 | 默认值 | 说明 |
| 1 | slides_id | int | 10 | 0 | N | Y | 轮播图ID: | |
| 2 | title | varchar | 64 | 0 | Y | N | 标题: | |
| 3 | content | varchar | 255 | 0 | Y | N | 内容: | |
| 4 | url | varchar | 255 | 0 | Y | N | 链接: | |
| 5 | img | varchar | 255 | 0 | Y | N | 轮播图: | |
| 6 | hits | int | 10 | 0 | N | N | 0 | 点击量: |
| 7 | create_time | timestamp | 19 | 0 | N | N | CURRENT_TIMESTAMP | 创建时间: |
| 8 | update_time | timestamp | 19 | 0 | N | N | CURRENT_TIMESTAMP | 更新时间: |
| 编号 | 名称 | 数据类型 | 长度 | 小数位 | 允许空值 | 主键 | 默认值 | 说明 |
| 1 | upload_id | int | 10 | 0 | N | Y | 上传ID | |
| 2 | name | varchar | 64 | 0 | Y | N | 文件名 | |
| 3 | path | varchar | 255 | 0 | Y | N | 访问路径 | |
| 4 | file | varchar | 255 | 0 | Y | N | 文件路径 | |
| 5 | display | varchar | 255 | 0 | Y | N | 显示顺序 | |
| 6 | father_id | int | 10 | 0 | Y | N | 0 | 父级ID |
| 7 | dir | varchar | 255 | 0 | Y | N | 文件夹 | |
| 8 | type | varchar | 32 | 0 | Y | N | 文件类型 |
| 编号 | 名称 | 数据类型 | 长度 | 小数位 | 允许空值 | 主键 | 默认值 | 说明 |
| 1 | user_id | mediumint | 8 | 0 | N | Y | 用户ID:[0,8388607]用户获取其他与用户相关的数据 | |
| 2 | state | smallint | 5 | 0 | N | N | 1 | 账户状态:[0,10](1可用|2异常|3已冻结|4已注销) |
| 3 | user_group | varchar | 32 | 0 | Y | N | 所在用户组:[0,32767]决定用户身份和权限 | |
| 4 | login_time | timestamp | 19 | 0 | N | N | CURRENT_TIMESTAMP | 上次登录时间: |
| 5 | phone | varchar | 11 | 0 | Y | N | 手机号码:[0,11]用户的手机号码,用于找回密码时或登录时 | |
| 6 | phone_state | smallint | 5 | 0 | N | N | 0 | 手机认证:[0,1](0未认证|1审核中|2已认证) |
| 7 | username | varchar | 16 | 0 | N | N | 用户名:[0,16]用户登录时所用的账户名称 | |
| 8 | nickname | varchar | 16 | 0 | Y | N | 昵称:[0,16] | |
| 9 | password | varchar | 64 | 0 | N | N | 密码:[0,32]用户登录所需的密码,由6-16位数字或英文组成 | |
| 10 | | varchar | 64 | 0 | Y | N | 邮箱:[0,64]用户的邮箱,用于找回密码时或登录时 | |
| 11 | email_state | smallint | 5 | 0 | N | N | 0 | 邮箱认证:[0,1](0未认证|1审核中|2已认证) |
| 12 | avatar | varchar | 255 | 0 | Y | N | 头像地址:[0,255] | |
| 13 | open_id | varchar | 255 | 0 | Y | N | 针对获取用户信息字段 | |
| 14 | create_time | timestamp | 19 | 0 | N | N | CURRENT_TIMESTAMP | 创建时间: |
| 15 | vip_level | varchar | 255 | 0 | Y | N | 会员等级 | |
| 16 | vip_discount | double | 11 | 2 | Y | N | 0.00 | 会员折扣 |
| 编号 | 名称 | 数据类型 | 长度 | 小数位 | 允许空值 | 主键 | 默认值 | 说明 |
| 1 | group_id | mediumint | 8 | 0 | N | Y | 用户组ID:[0,8388607] | |
| 2 | display | smallint | 5 | 0 | N | N | 100 | 显示顺序:[0,1000] |
| 3 | name | varchar | 16 | 0 | N | N | 名称:[0,16] | |
| 4 | description | varchar | 255 | 0 | Y | N | 描述:[0,255]描述该用户组的特点或权限范围 | |
| 5 | source_table | varchar | 255 | 0 | Y | N | 来源表: | |
| 6 | source_field | varchar | 255 | 0 | Y | N | 来源字段: | |
| 7 | source_id | int | 10 | 0 | N | N | 0 | 来源ID: |
| 8 | register | smallint | 5 | 0 | Y | N | 0 | 注册位置: |
| 9 | create_time | timestamp | 19 | 0 | N | N | CURRENT_TIMESTAMP | 创建时间: |
| 10 | update_time | timestamp | 19 | 0 | N | N | CURRENT_TIMESTAMP | 更新时间: |
整个招聘系统的需求分析主要对系统总体架构以及功能模块的设计,通过建立E-R模型和数据库逻辑系统设计完成了数据库系统设计。
4系统关键模块设计与实现
招聘系统的详细设计与实现主要是根据前面的需求分析和总体设计来设计页面并实现业务逻辑。主要从界面实现、业务逻辑实现这两部分进行介绍。
4.1普通用户功能模块
4.1.1 首页界面
当进入招聘系统的时候,首先映入眼帘的是系统的导航栏,其主界面展示如下图4-1所示。

图4-1 首页界面图
注册模块满足用户两部分,当用户想要进行资料相关信息的查询管理的时候,就必须进行登录,如果没有账号的话,在登录界面,点击“注册”按钮就会跳转到注册的界面,根据提示填写好注册信息,添加提交,注册的信息在数据库中就添加完成了,然后再输入填写好的账号和密码进行登录,其注册主界面展示如下图4-2所示。

图4-2 用户注册界面图
注册关键代码如下:
@PostMapping("register")
public Map<String, Object> signUp(HttpServletRequest request) throws IOException {
Map<String, String> query = new HashMap<>();
Map<String,Object> map = service.readBody(request.getReader());
query.put("username",String.valueOf(map.get("username")));
List list = service.selectBaseList(service.select(query, new HashMap<>()));
if (list.size()>0){
return error(30000, "用户已存在");
}
map.put("password",service.encryption(String.valueOf(map.get("password"))));
service.insert(map);
return success(1);
}
4.1.3用户登录界面
招聘系统中的注册后的用户是可以通过自己的账户名和密码进行登录的,当用户输入完整的自己的账户名和密码信息并点击“登录”按钮后,将会首先验证输入的有没有空数据,再次验证输入的账户名+密码和数据库中当前保存的用户信息是否一致,只有在一致后将会登录成功并自动跳转到招聘系统的首页中;否则将会提示相应错误信息,用户登录界面如下图4-3所示。

图4-3用户登录界面图
登录代码如下:
@PostMapping("login")
public Map<String, Object> login(@RequestBody Map<String, String> data, HttpServletRequest httpServletRequest) {
log.info("[执行登录接口]");
String username = data.get("username");
String email = data.get("email");
String phone = data.get("phone");
String password = data.get("password");
List resultList = null;
QueryWrapper wrapper = new QueryWrapper<User>();
Map<String, String> map = new HashMap<>();
4.1.4公告通知界面
用户点击“公告通知”菜单显示管理员在后台发布的所有的公告通知信息,可以查看公告通知详情。公告通知界面如下图4-4所示。

图4-4公告通知界面图
4.1.5招聘资讯界面
当访客点击招聘系统中导航栏上的“招聘资讯”后将会进入到该“招聘资讯”列表的界面,然后选择想要看的招聘资讯,点击进入到详细界面,在详细界面可以收藏+赞+评论等操作。招聘资讯界面如下图4-5所示。

图4-5招聘资讯界面图
当用户点击“招聘信息”后,会进入招聘信息列表,点击任意招聘信息,可以查看招聘信息详情,浏览招聘图片、查看评论,并可进行投递简历、点赞、收藏、评论等操作。招聘信息详情界面如下图4-6所示。

图4-6招聘信息界面图
投递简历界面如下图4-7所示。

图4-7投递简历界面图
当企业用户通过管理员添加的账号信息登录系统后台,点击“招聘信息管理”,可以对招聘信息进行增删改查的操作,还可查看和回复用户的评论信息,招聘信息添加界面如下图4-8所示。

图4-8 招聘信息添加界面图
企业用户点击“简历信息管理”可以查看到用户投递的简历信息,支持对简历信息进行审核回复。简历信息审核回复界面如下图4-9所示。

图4-9 简历信息审核回复界面图
4.3管理员功能模块
4.3.1 系统用户界面
招聘系统中的管理人员是可以对注册的普通用户、企业用户进行管理的,也可以对管理员进行管控。界面如下图4-10所示。

图4-10系统用户管理界面图
管理员点击“系统管理”这一菜单可以对前台展示的轮播图信息进行设置,轮播图管理界面如下图4-11所示。

图4-11轮播图管理界面图
管理员点击“资源管理”这一菜单,可以对前台展示的招聘资讯以及资讯分类进行增删改查的操作,界面如下图4-12所示。

图4-12资讯管理界面图
5系统测试
系统开发到了最后一个阶段那就是系统测试,系统测试对软件的开发其实是非常有必要的。因为没什么系统一经开发出来就可能会尽善尽美,再厉害的系统开发工程师也会在系统开发的时候出现纰漏,系统测试能够较好的改正一些bug,为后期系统的维护性提供很好的支持。通过系统测试,开发人员也可以建立自己对系统的信心,为后期的系统版本的跟新提供支持。
5.2 系统测试用例
系统测试包括:用户登录功能测试、招聘信息展示功能测试、招聘信息添加、招聘资讯搜索、密码修改功能测试,如表5-1、5-2、5-3、5-4、5-5所示:
表5-1 用户登录功能测试表
| 用例名称 | 用户登录系统 |
| 目的 | 测试用户通过正确的用户名和密码可否登录功能 |
| 前提 | 未登录的情况下 |
| 测试流程 | 1) 进入登录页面 2) 输入正确的用户名和密码 |
| 预期结果 | 用户名和密码正确的时候,跳转到登录成功界面,反之则显示错误信息,提示重新输入 |
| 实际结果 | 实际结果与预期结果一致 |
招聘信息查看功能测试:
表5-2招聘信息查看功能测试表
| 用例名称 | 招聘信息查看 |
| 目的 | 测试招聘信息查看功能 |
| 前提 | 用户登录 |
| 测试流程 | 点击招聘信息列表 |
| 预期结果 | 可以查看到所有招聘信息 |
| 实际结果 | 实际结果与预期结果一致 |
企业用户添加招聘信息界面测试:
表5-3 企业用户添加招聘信息界面测试表
| 用例名称 | 招聘信息添加测试用例 |
| 目的 | 测试招聘信息添加功能 |
| 前提 | 企业用户正常登录情况下 |
| 测试流程 | 1)企业用户点击招聘信息,点击添加后并填写信息。 2)点击进行提交。 |
| 预期结果 | 提交以后,页面首页会显示新的招聘信息 |
| 实际结果 | 实际结果与预期结果一致 |
招聘资讯搜索功能测试:
表5-4招聘资讯搜索功能测试表
| 用例名称 | 招聘资讯搜索测试 |
| 目的 | 测试招聘资讯搜索功能 |
| 前提 | 无 |
| 测试流程 | 1)在搜索框填入搜索关键字。 2)点击搜索按钮。 |
| 预期结果 | 页面显示包含有搜索关键字的招聘资讯 |
| 实际结果 | 实际结果与预期结果一致 |
密码修改功能测试:
表5-5 密码修改功能测试表
| 用例名称 | 密码修改测试用例 |
| 目的 | 测试管理员密码修改功能 |
| 前提 | 管理员用户正常登录情况下 |
| 测试流程 | 1)管理员密码修改并完成填写。 2)点击进行提交。 |
| 预期结果 | 使用新的密码可以登录 |
| 实际结果 | 实际结果与预期结果一致 |
5.3 系统测试结果
通过编写招聘系统的测试用例,已经检测完毕用户登录功能测试、招聘信息展示功能测试、招聘信息添加、招聘资讯搜索、密码修改功能测试,通过这5大模块为招聘系统的后期推广运营提供了强力的技术支撑。
结论
此时项目已经完成,即使实施的时间不是很长,但是这个过程中需要准备很长的一段时间去对系统设计开发所实际到的技术进行学习。在学习的过程中,我逐渐认识得到了我自身存在的一些不足。对于一些控制是必要的应用技能,能够理解,整个过程中仅仅是一个掌握了常用的性能和控制方法,我觉得挺容易的。从该系统中,系统的分析和设计的调查数据,并且已经经历了几个月,并努力几个月,该系统已经完成。很显然,该系统仍有很多不成熟,在系统设计过程中有许多技术缺陷存在。在设计的过程中也涉及到了很多自己无法解决的问题,主要通过找专业的网站和论坛来解决这些问题,对于圆满完成我的毕业设计,他们也贡献了很大一部分力量。系统的开发环境和配置都是可以自行安装的,系统使用Java Web开发技术和比较成熟的MySQL数据库进行对系统前台及后台的数据交互,根据技术语言对数据库,结合需求进行修改维护,可以使得系统运行更具有稳定性和安全性,从而完成实现系统的开发。
在以后的学习及工作中,我将继续努力学习计算机方面的技术,以期在平台开发中可以更好更快的实现需求功能。
[1]宋蕙帆.基于SSM的精准就业服务平台设计与实现[J].科技创新与应用,2024,14(08):102-105.DOI:10.19981/j.CN23-1581/G3.2024.08.023.
[2]王鹃,龚家新,蔺子卿等.多维深度导向的Java Web模糊测试方法[J].信息网络安全,2024,24(02):282-292.
[3]Blasini R ,Strantz C ,Gulden C , et al.Evaluation of Eligibility Criteria Relevance for the Purpose of IT-Supported Trial Recruitment: Descriptive Quantitative Analysis.[J].JMIR formative research,2024,8e49347-e49347.
[4]林泽,刘聪.智能化现场招聘会管理系统的设计开发[J].电脑知识与技术,2024,20(03):50-52.DOI:10.14004/j.cnki.ckt.2024.0026.
[5]宋晓燕,杨芬.Java程序设计语言的分层教学实践[J].电子技术,2023,52(11):182-183.
[6]李增,黄婕,袁伟.行动导向教学法在Java web程序设计课程教学改革中的应用探析[J].电脑知识与技术,2023,19(32):59-61.DOI:10.14004/j.cnki.ckt.2023.1716.
[7]庄郦庆.Z公司招聘管理的优化研究[D].华东师范大学,2023.DOI:10.27149/d.cnki.ghdsu.2023.004737.
[8]Huang T .Analysis of Employee Recruitment System for Company C Based on the Competency Model from a Deep Perspective[J].Accounting and Corporate Management,2023,5(11):
[9]Agency Information Collection Activities; Submission for OMB Review; Comment Request; Agricultural Recruitment System Forms Affecting Migratory Farm Workers[J].The Federal Register / FIND,2023,88(175):
[10]张雅茹,孙鑫,张翼鹤等.广电数字化招聘系统的设计与实现[J].中国有线电视,2023,(09):5-10.
[11]余晓波.面向Java Web应用服务器的后门注入攻击的研究[D].桂林电子科技大学,2023.DOI:10.27049/d.cnki.ggldc.2023.001505.
[12]黄成伟,张科军,王学理.医院人事招聘登记系统的设计与实现[J].现代医院管理,2023,21(02):66-69.
[13]闾枫.基于Java Web的办公自动化系统设计[J].电子技术,2023,52(02):319-321.
[14]He R ,Han Y .Design and Implementation of Personnel Recruitment System in Higher Vocational School[J].Advances in Vocational and Technical Education,2023,5(1):
[15]郝思飞,人才招聘系统V1.0.山西省,太原智林信息技术股份有限公司,2022-09-08.
[16]胡文尔,贾静.“互联网+”招聘:高效对接,直接链接[J].人力资源,2022,(17):78-79.
[17]黄锦帆,梁少华,张佳.招聘数据可视化分析系统的设计与实现[J].电脑知识与技术,2022,18(18):39-41.DOI:10.14004/j.cnki.ckt.2022.1189.
[18]殷凤梅,刘冠中.基于SSM框架的网上招聘系统设计与实现[J].长春大学学报,2022,32(04):1-5+62.
[19]唐韵清,王一诺,马瑞等.基于Web的网上求职招聘系统[J].网络安全技术与应用,2021,(06):29-31.
[20]孟祥雪.基于SSM的外聘人员人事管理系统设计与实现[D].电子科技大学,2020.DOI:10.27005/d.cnki.gdzku.2020.004229.
转眼间,大学生用户活便已经接近尾声,人面对着离别与结束,总是充满着不舍与茫然,我亦如此,仍记得那年秋天,我迫不及待的提前一天到了学校,面对学校巍峨的大门,我心里充满了期待:这里,就是我新生活的起点吗?那天,阳光明媚,学校的欢迎仪式很热烈,我面对着一个个对着我微笑的同学,仿佛一缕缕阳光透过胸口照进了我心里,同时,在那天我认识可爱的室友,我们携手共同度过了这难忘的两年。如今,我望着这篇论文的致谢,不禁又要问自己:现在,我们就要说再见了吗?
感慨莫名,不知所言。遥想当初刚来学校的时候,心里总是想着学校会过于板正,会缺乏一些柔情,当时心里甚至有一点点排斥,但是随着我对学校的慢慢认识与了解,我才认识到了她的美丽,她的柔情,并且慢慢的喜欢上了这个校园,但是时间太快了,快到我还没有好好体会她的美丽便要离开了,但是她带给我的回忆,永远不会离开我,也许真正离开那天我的眼里会满含泪水,我不是因为难过,我只是想将她的样子映在我的泪水里,刻在我的心里。最后,感谢我的老师们,是你们教授了我们知识与做人的道理;感谢我的室友们,是你们陪伴了我如此之久;感谢每位关心与支持我的人。
免费领取项目源码,请关注❥点赞收藏并私信博主,谢谢~
1668

被折叠的 条评论
为什么被折叠?



