摘要
智慧养老平台是基于Spring Boot框架开发的一种应用系统,旨在利用信息技术和互联网思维,提供全面、便捷、智能化的养老服务。该平台通过整合各类养老资源和服务,包括医疗健康、生活照料、社交互动等方面,为老年人提供个性化、高质量的养老服务。
系统采用了B/S结构,在此基础上,对各业务模块进行了界面交互,以MySQL为数据库,并选用IDEA进行系统设计。在实现功能的同时,为实现系统的升级和扩展,采用了springboot框架,用户通过PC机访问Web版本,实现对系统功能的访问和交互。系统管理模块主要负责对已有数据库进行维护、管理、添加、维护、删除、修改等。管理员负责维护系统的各项功能、数据的备份、恢复,保证数据的完整性和一致性;负责用户的管理与配置。最后对系统进行测试后,改善了程序逻辑和代码。同时确保该系统有很好的操作体验,实现了对于政府、社会、人民的共同双赢。
关键词:智慧养老;IDEA开发工具;Java编程语言;MySQL数据库
The smart elderly care platform is an application system developed based on the Spring Boot framework. It aims to provide comprehensive, convenient and intelligent elderly care services by using information technology and Internet thinking. This platform provides personalized and high-quality elderly care services for the elderly by integrating various elderly care resources and services, including medical and health care, life care, social interaction, and other aspects.
The system adopts a B/S structure, and on this basis, interface interaction is carried out for each business module, using MySQL as the database and using IDEA for system design. At the same time as implementing the functions, the springboot framework was adopted to upgrade and expand the system. Users can access the web version through a PC to access and interact with the system functions. The system management module is mainly responsible for maintaining, managing, adding, maintaining, deleting, and modifying existing databases. Administrators are responsible for maintaining various functions of the system, backing up and restoring data, and ensuring the integrity and consistency of data; Responsible for user management and configuration. After testing the system, the program logic and code were improved. At the same time, it ensures that the system has a good operating experience, achieving a win-win situation for the government, society, and the people.
Keywords: Smart elderly care; IDEA development tool; Java programming language; MySQL database
目 录
1 绪论
1.1 研究背景与意义
随着人口老龄化问题的日益凸显,传统的养老模式和服务方式已经无法满足老年人的多样化和个性化需求。因此,开发智慧养老平台成为迫切需要解决的问题。
在于信息技术的快速发展和互联网的广泛应用。信息技术和互联网的出现使得数据获取、信息传递和服务提供变得更加便捷和高效。通过将信息技术与养老服务相结合,可以打破传统养老服务的局限,为老年人提供更全面、个性化的养老服务。智慧养老平台整合了医疗健康、生活照料、社交互动等各类养老资源和服务,为老年人提供便捷的健康管理、居家生活支持、社交互动等功能。通过智能化的系统和个性化的服务,可以满足老年人多样化的需求,延长他们的自主生活能力,提高生活质量。
随着老龄人口规模的增加,养老服务市场潜力巨大。研发智慧养老平台将促进养老服务产业的发展,创造就业机会,并带动相关产业链的发展。同时,通过提供高效、便捷的养老服务,可以减轻社会养老压力,推动社会资源的合理配置和利用。
智慧养老平台的研究背景与意义和意义主要基于信息技术的快速发展和养老需求的变化。通过研发智慧养老平台,可以提升老年人的生活质量和幸福感,促进养老服务产业的发展,实现社会资源的优化配置,为社会和个体带来更多的福祉和发展机遇。
1.2 研究开发现状分析
智慧养老平台的研究开发目前处于积极发展的阶段。随着人口老龄化趋势的加剧和养老需求的增加,越来越多的研究机构、企业和学术界开始关注并投入到智慧养老平台的研究与开发中。在技术方面,智慧养老平台的研发采用了现代信息技术和互联网技术的集成应用。在实践应用方面,智慧养老平台已经得到了一些地区和机构的试点和推广。一些城市和社区建立了智慧养老示范区,通过整合医疗健康、居家生活、社交互动等资源,为老年人提供全方位、定制化的养老服务。同时,一些养老机构和企事业单位也开始引入智慧养老平台,提升服务质量和效率。
然而,智慧养老平台的研究与开发仍面临一些挑战和问题。首先是隐私与安全问题,涉及到老年人个人信息的收集、存储和使用,需要加强数据保护和隐私权的保障。其次是技术标准与互操作性问题,不同的智慧养老平台需要进行标准化和互联互通,以实现系统间的协同与共享。
智慧养老平台的研究与开发正在蓬勃发展,技术手段的不断创新和应用实践的推广,为老年人提供更好的养老服务和关怀。然而,仍需要进一步解决隐私与安全问题以及技术标准与互操作性等挑战,以推动智慧养老平台的可持续发展和广泛应用。
1.3主要研究内容
智慧养老平台的主要研究内容包括养老院信息管理、养老院服务管理、我的订单管理、订单评分管理、服务类型管理、系统管理和通知公告管理等。这些研究内容旨在构建一个全面、高效的智慧养老平台,为老年人提供便捷、个性化的养老服务。
养老院信息管理涉及收集、整理和管理养老院的基本信息,以建立完善的养老院信息数据库,方便老年人选择合适的养老院。
养老院服务管理关注养老院内部服务的规划、组织和执行,以提升服务质量和效率,满足老年人多样化的需求。
我的订单管理使老年人能够方便地管理自己的养老服务订单,包括预订、查看、修改和取消等操作,提高预订和管理的便捷性。
订单评分管理允许老年人对已完成的养老服务订单进行评分和评论,为其他用户提供参考和决策依据,同时激励养老院提供更优质的服务。
服务类型管理涉及将养老服务按照不同类型进行分类和管理,以满足老年人多样化的需求和偏好。
系统管理确保智慧养老平台的稳定性、安全性和可靠性,包括系统配置、数据备份、安全防护等方面。
通知公告管理通过向老年人发布重要通知和通知公告,如活动通知、健康提示等,增强与老年人之间的沟通和互动效果。
通过对这些研究内容的深入探索和实践应用,智慧养老平台将为老年人提供更便捷、个性化的养老服务,提升他们的生活质量和幸福感。
1.4论文章节安排
(1)绪论
从开发系统的背景、意义、以及系统的发展状况,详细描述了系统的在哪些方面能得到应用、然后对本文分结构。
(2)系统开发环境介绍
使用技术简介、数据库概念和特点、编码工具、建模工具等。
(3)系统分析
可行性分析概述、用户需求调研、系统业务流程分析、系统数据组成。
(4)系统设计
系统网络结构设计、系统总体设计、系统功能模块的划分、系统功能模块的需求,数据库设计概述、数据库概述结构设计、数据库逻辑结构设计。
(5)系统的实现
核酸检测模块的实现、预约模块设计、检测结果模块的实现。
(6)系统测试
系统编码实现后,需要进行测试,测试包括黑盒测试和白盒测试,本系统采用黑盒测试,通过输入不同组的测试数据进行测试的功能模块测试。
- 结论
2 相关技术介绍
2.1 B/S结构
B/S结构是一种常见的软件架构模式,其中浏览器作为客户端向用户提供图形化界面,并发送请求到服务器。相比传统的C/S结构,B/S结构简化了客户端,只需一个标准浏览器即可访问系统,实现了跨平台性。核心逻辑和数据存储集中在服务器端,便于管理和维护,同时保证了实时性和一致性。服务器端处理用户身份验证、权限控制和数据安全,提高了系统的安全性。总之,B/S结构通过集中管理和简化客户端,提供跨平台和增强安全性等优势,成为许多Web应用程序常用的架构模式。
2.2 MySQL数据库
MySQL是一种开源的关系型数据库管理系统,被广泛应用于各个领域的数据存储和管理。在高校宿舍用电管理系统中,选择MySQL作为数据库有多重优势。首先,MySQL具备可靠性和稳定性,通过良好的事务支持和数据完整性保护机制,确保了数据的安全性和可靠性。其次,MySQL在性能优化方面表现出色,采用高效的索引结构、查询优化技术和缓存机制,能够处理大规模数据并保持较高的性能。此外,MySQL还具备灵活性和扩展性,支持多种数据类型和复杂的查询语句,并能够实现数据的水平扩展和高可用性。兼容性和易用性是MySQL的另一个优势,它遵循SQL标准,与其他关系型数据库兼容性良好,并提供丰富的工具和接口,方便开发人员进行数据库设计、操作和维护。最后,MySQL拥有庞大的用户社区和活跃的开发者社区,提供了丰富的文档、教程和解决方案,并能够及时获取技术支持和更新。综上所述,选择MySQL作为高校宿舍用电管理系统的数据库,能够确保数据的安全性、高效性和可扩展性,为系统的功能实现和用户体验提供可靠的基础。
2.3 Springboot框架
Spring Boot是一种基于Spring框架的快速开发、简化配置和部署的Java开发框架。它通过提供开箱即用的功能和自动化配置,使得开发者可以更加专注于业务逻辑的实现,而不必过多关注繁琐的配置细节。
Spring Boot采用了约定优于配置的原则,提供了大量的默认配置,使得项目可以快速启动并运行。开发者只需少量的配置,就能够构建一个高度可扩展和可维护的应用程序。
Spring Boot集成了许多常用的第三方库和组件,如数据库访问、Web开发、安全性等,通过自动配置的方式,简化了对这些组件的集成和使用。同时,Spring Boot还提供了丰富的插件和扩展机制,方便开发者根据项目需求进行定制和拓展。
Spring Boot具有内嵌式的Web容器(如Tomcat、Jetty等),无需额外部署,可以直接运行和调试应用程序。它还支持热部署,修改代码后无需重启应用,提高了开发效率。
Spring Boot提供了强大的监控和管理功能,通过Actuator模块可以实时监控应用的运行状态、健康状况和性能指标等。这对于系统的运维和故障排查非常有帮助。
最后,Spring Boot具备丰富的社区支持和文档资源,开发者可以轻松获取到各种教程、示例和问题解答。这使得学习和使用Spring Boot变得更加简单和高效。
3 智慧养老平台需求分析
在我们开发一个新的项目的时候,我们首先要考虑这个项目是否可以开发,是否值得开发,因此在开发本智慧养老平台的第一步就要对系统的需求进行分析。
3.1 可行性分析
本系统功能模块相对来说不是很复杂,整个设计和开发过程投入成本较低,在实际使用中,只需要一台能上网的计算机登录浏览器即可访问。操作简单,业务流程很清晰,且运维也比较轻松,面对这么大的一个市场,如果投入使用能得到大面积覆盖的话,不仅是用户的使用能给系统端带来收益,使用者想要入驻当然也是需要缴纳一定的费用的。总的来说,与前期少量的开销相比,最终产出的收益是相当可观的,也就是说该系统在经济上是完全可行的。
(2)操作方面上的可行性:
系统开发采用的B/S架构是最常见的Web项目架构,常用于简单Web系统项目的开发。基于B/S架构实现的系统,免去了客户端频繁更新换代的成本和麻烦,只需要一台能上网的计算机登录浏览器即可享受足不出户的快捷。系统操作便捷,可兼容到不同操作系统和不同浏览器,只需要简单熟悉系统的核心业务逻辑和步骤,任何人都能快速上手。前台与后台的分离使得业务逻辑十分清晰,超强的界面友善性同样给用户体验加分。所以,该系统具备超强的功能逻辑和快速上手的优势,我们可以说该系统在操作上是可行的。
(3)技术方面上的可行性:
技术上使用springboot+Java+MySQL的架构实现,从技术本身的角度上讲已经相当成熟,不需要考虑其本身的问题,从服务器流量以及并发的角度上讲,由于系统面向的群体为社会居民,用户群体适中,根据服务器和计算能力的发展现状来看不会成为系统不利因素。再者就是开发人员本身的水平问题,笔者在实习期间已经经历过3~5个项目,也独立完成过项目,因此在技术上还是比较有信心,加上有指导老师的协助指导,相信技术上不存在问题。
3.2 业务需求分析
(1)养老院信息管理:平台需要提供一个养老院信息管理系统,用于收集、存储和展示各个养老院的基本信息,包括名称、地址、设施、服务项目等。用户可以通过平台查看不同养老院的信息,并根据自己的需求选择合适的养老院。
(2)养老院服务管理:为了提供全面、高质量的养老服务,平台需要实现养老院服务的规划、组织和执行管理。这包括医疗护理、生活照料、康复辅助等各类服务的管理与协调,确保服务的质量和时效性。
(3)我的订单管理:平台应提供一个订单管理系统,让用户能够方便地预订、管理和跟踪自己的养老服务订单。用户可以通过平台进行在线预订、查看订单状态、修改订单信息以及取消订单等操作,提高预订和管理的便捷性。
(4)订单评分管理:为了促进服务质量的提升和用户反馈的收集,平台需要提供订单评分功能。用户可以对已完成的养老服务订单进行评分和评论,以表达对服务质量的满意度或提出改进建议。这样可以帮助其他用户做出更好的选择,并激励养老院提供更优质的服务。
3.3 功能需求分析
智慧养老平台划分为了普通用户模块,养老院用户模块和管理员模块这三大部分。
普通用户模块:
(1)用户注册登录:游客可以随时进入到系统中,对系统中的信息浏览,但是想要实现评分以及下单等操作,就必须有这个系统的账号,如果没有账号的话,可以注册以后进行相关的操作,同时用户还可以通过“我的”这以按钮对个人信息以及操作的信息进行管控。
(2)查看智慧养老平台的首页信息:智慧养老平台的首页信息包含了首页、通知公告、养老院信息、养老院服务。
(3)通知公告:用户可以查看后台管理员发布的通知公告信息,在查询到自己想要了解的通知公告的时候,可以进入查看详细的介绍。
(4)养老院服务:用户可以查看养老院服务信息,在查询到自己想要了解的养老院服务的时候,可以进入查看详细的介绍,点击“下单”这一按钮以后会跳转到下单信息填写的界面,根据提示填写好下单的信息,点击“提交”以后下单就完成了;在养老院服务详情这个界面,同时支持用户对喜欢的养老院服务进行收藏、点赞的功能。
(5)养老院信息:用户可以查看养老院信息支持通过搜索关键词的方式对养老院信息进行查询,在查询到自己想要了解的养老院信息的时候,可以进入查看详细的介绍。
(6)我的账户:在前台点击“我的”下面的“我的账户”可以对个人资料+密码修改信息进行管控。
(7)个人中心:用户点击“个人中心”菜单下管理自己的我的订单、订单评分、收藏。
图3-1就是普通用户角色的用例展示。

图3-1 智慧养老平台普通用户角色用例图
养老院用户模块:
(1)注册登录:如果想要加入到养老院用户的行列,在首页可以点击“注册”选择养老院用户这一角色进行注册,注册以后由管理员进行审核,审核通过以后就可以登录到系统后台对自己的功能进行管理了。
(3)通知公告:用户可以查看后台管理员发布的通知公告信息,在查询到自己想要了解的通知公告的时候,可以进入查看详细的介绍。
(4)养老院服务:可以查看养老院服务信息,在查询到自己想要了解的养老院服务的时候,可以进入查看详细的介绍,点击“下单”这一按钮以后会跳转到下单信息填写的界面,根据提示填写好下单的信息,点击“提交”以后下单就完成了;在养老院服务详情这个界面,同时支持用户对喜欢的养老院服务进行收藏、点赞的功能。
(5)养老院信息:用户可以查看养老院信息支持通过搜索关键词的方式对养老院信息进行查询,在查询到自己想要了解的养老院信息的时候,可以进入查看详细的介绍。
(6)我的账户:在前台点击“我的”下面的“我的账户”可以对个人资料+密码修改信息进行管控。
图3-2就是养老院用户角色的用例展示。

图3-2 智慧养老平台养老院用户角色用例图
管理员管理模块:
(1)轮播图/通知公告:管理员可以对系统前台展示的轮播图以及通知公告进行增删改查,方便用户进行查看。
(2)系统用户管理:管理员可以对智慧养老平台中的管理员以及前台注册的普通用户以及养老用户进行审核管理。
(3)我的订单管理:管理员可以对智慧养老平台我的订单进行管控。
(4)养老院信息管理:管理员可以对智慧养老平台养老院信息进行增删改查。
(5)养老院服务管理:管理员可以对智慧养老平台养老院服务进行增删改查。
(6)订单评分管理:管理员可以对智慧养老平台订单评分进行管控。
图3-3就是管理员角色的用例展示。

4 智慧养老平台总体设计
4.1 系统功能模块设计
智慧养老平台整体的功能模块包括管理员+普通用户+养老院用户三个模块,其总体设计模块图如图4-1所示。

图4-1 智慧养老平台功能模块图
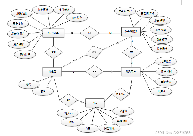
4.2系统E-R图设计
智慧养老平台的E-R图主要是根据养老院用户、普通用户以及管理员的实际需求设计的,养老院用户注册以后可以对自己的养老院信息进行设置,然后普通用户对养老院的详细信息进行查看,从而实现在线评论、下单或者收藏等;管理员对整个系统的公告、养老院用户、我的订单、订单评分、养老院服务等进行综合管理。智慧养老平台的E-R图如下图所示。

图4-2 智慧养老平台总E-R关系图
4.3 数据库设计
通过上一节中智慧养老平台中总E-R关系图上得出一共需要创建很多个数据表。在此我主要罗列几个主要的数据库表结构设计。
| 编号 | 名称 | 数据类型 | 长度 | 小数位 | 允许空值 | 主键 | 默认值 | 说明 |
| 1 | comment_id | int | 10 | 0 | N | Y | 评论ID: | |
| 2 | user_id | int | 10 | 0 | N | N | 0 | 评论人ID: |
| 3 | reply_to_id | int | 10 | 0 | N | N | 0 | 回复评论ID:空为0 |
| 4 | content | longtext | 2147483647 | 0 | Y | N | 内容: | |
| 5 | nickname | varchar | 255 | 0 | Y | N | 昵称: | |
| 6 | avatar | varchar | 255 | 0 | Y | N | 头像地址:[0,255] | |
| 7 | create_time | timestamp | 19 | 0 | N | N | CURRENT_TIMESTAMP | 创建时间: |
| 8 | update_time | timestamp | 19 | 0 | N | N | CURRENT_TIMESTAMP | 更新时间: |
| 9 | source_table | varchar | 255 | 0 | Y | N | 来源表: | |
| 10 | source_field | varchar | 255 | 0 | Y | N | 来源字段: | |
| 11 | source_id | int | 10 | 0 | N | N | 0 | 来源ID: |
| 编号 | 名称 | 数据类型 | 长度 | 小数位 | 允许空值 | 主键 | 默认值 | 说明 |
| 1 | my_order_id | int | 10 | 0 | N | Y | 我的订单ID | |
| 2 | regular_users | int | 10 | 0 | Y | N | 0 | 普通用户 |
| 3 | user_name | varchar | 64 | 0 | Y | N | 用户名称 | |
| 4 | nursing_home_users | int | 10 | 0 | Y | N | 0 | 养老院用户 |
| 5 | name_of_nursing_home | varchar | 64 | 0 | Y | N | 养老院名称 | |
| 6 | service_name | varchar | 64 | 0 | Y | N | 服务名称 | |
| 7 | service_type | varchar | 64 | 0 | Y | N | 服务类型 | |
| 8 | fee_standards | varchar | 64 | 0 | Y | N | 收费标准 | |
| 9 | pay_state | varchar | 16 | 0 | N | N | 未支付 | 支付状态 |
| 10 | pay_type | varchar | 16 | 0 | Y | N | 支付类型: 微信、支付宝、网银 | |
| 11 | create_time | datetime | 19 | 0 | N | N | CURRENT_TIMESTAMP | 创建时间 |
| 12 | update_time | timestamp | 19 | 0 | N | N | CURRENT_TIMESTAMP | 更新时间 |
表nursing_home_information (养老院信息)
| 编号 | 名称 | 数据类型 | 长度 | 小数位 | 允许空值 | 主键 | 默认值 | 说明 |
| 1 | nursing_home_information_id | int | 10 | 0 | N | Y | 养老院信息ID | |
| 2 | nursing_home_users | int | 10 | 0 | Y | N | 0 | 养老院用户 |
| 3 | name_of_nursing_home | varchar | 64 | 0 | Y | N | 养老院名称 | |
| 4 | picture_of_nursing_home | varchar | 255 | 0 | Y | N | 养老院图片 | |
| 5 | scale_of_nursing_homes | varchar | 64 | 0 | Y | N | 养老院规模 | |
| 6 | location_of_nursing_home | varchar | 64 | 0 | Y | N | 养老院位置 | |
| 7 | introduction_to_nursing_homes | text | 65535 | 0 | Y | N | 养老院介绍 | |
| 8 | hits | int | 10 | 0 | N | N | 0 | 点击数 |
| 9 | praise_len | int | 10 | 0 | N | N | 0 | 点赞数 |
| 10 | recommend | int | 10 | 0 | N | N | 0 | 智能推荐 |
| 11 | create_time | datetime | 19 | 0 | N | N | CURRENT_TIMESTAMP | 创建时间 |
| 12 | update_time | timestamp | 19 | 0 | N | N | CURRENT_TIMESTAMP | 更新时间 |
表nursing_home_services (养老院服务)
| 编号 | 名称 | 数据类型 | 长度 | 小数位 | 允许空值 | 主键 | 默认值 | 说明 |
| 1 | nursing_home_services_id | int | 10 | 0 | N | Y | 养老院服务ID | |
| 2 | nursing_home_users | int | 10 | 0 | Y | N | 0 | 养老院用户 |
| 3 | name_of_nursing_home | varchar | 64 | 0 | Y | N | 养老院名称 | |
| 4 | service_name | varchar | 64 | 0 | Y | N | 服务名称 | |
| 5 | service_type | varchar | 64 | 0 | Y | N | 服务类型 | |
| 6 | service_cover | varchar | 255 | 0 | Y | N | 服务封面 | |
| 7 | fee_standards | int | 10 | 0 | Y | N | 0 | 收费标准 |
| 8 | service_introduction | text | 65535 | 0 | Y | N | 服务介绍 | |
| 9 | hits | int | 10 | 0 | N | N | 0 | 点击数 |
| 10 | praise_len | int | 10 | 0 | N | N | 0 | 点赞数 |
| 11 | recommend | int | 10 | 0 | N | N | 0 | 智能推荐 |
| 12 | create_time | datetime | 19 | 0 | N | N | CURRENT_TIMESTAMP | 创建时间 |
| 13 | update_time | timestamp | 19 | 0 | N | N | CURRENT_TIMESTAMP | 更新时间 |
| 编号 | 名称 | 数据类型 | 长度 | 小数位 | 允许空值 | 主键 | 默认值 | 说明 |
| 1 | nursing_home_users_id | int | 10 | 0 | N | Y | 养老院用户ID | |
| 2 | name_of_nursing_home | varchar | 64 | 0 | Y | N | 养老院名称 | |
| 3 | examine_state | varchar | 16 | 0 | N | N | 未审核 | 审核状态 |
| 4 | user_id | int | 10 | 0 | N | N | 0 | 用户ID |
| 5 | create_time | datetime | 19 | 0 | N | N | CURRENT_TIMESTAMP | 创建时间 |
| 6 | update_time | timestamp | 19 | 0 | N | N | CURRENT_TIMESTAMP | 更新时间 |
| 编号 | 名称 | 数据类型 | 长度 | 小数位 | 允许空值 | 主键 | 默认值 | 说明 |
| 1 | order_rating_id | int | 10 | 0 | N | Y | 订单评分ID | |
| 2 | regular_users | int | 10 | 0 | Y | N | 0 | 普通用户 |
| 3 | user_name | varchar | 64 | 0 | Y | N | 用户名称 | |
| 4 | nursing_home_users | int | 10 | 0 | Y | N | 0 | 养老院用户 |
| 5 | name_of_nursing_home | varchar | 64 | 0 | Y | N | 养老院名称 | |
| 6 | order_rating | int | 10 | 0 | Y | N | 0 | 订单评分 |
| 7 | order_evaluation | text | 65535 | 0 | Y | N | 订单评价 | |
| 8 | create_time | datetime | 19 | 0 | N | N | CURRENT_TIMESTAMP | 创建时间 |
| 9 | update_time | timestamp | 19 | 0 | N | N | CURRENT_TIMESTAMP | 更新时间 |
| 编号 | 名称 | 数据类型 | 长度 | 小数位 | 允许空值 | 主键 | 默认值 | 说明 |
| 1 | service_type_id | int | 10 | 0 | N | Y | 服务类型ID | |
| 2 | service_type | varchar | 64 | 0 | Y | N | 服务类型 | |
| 3 | create_time | datetime | 19 | 0 | N | N | CURRENT_TIMESTAMP | 创建时间 |
| 4 | update_time | timestamp | 19 | 0 | N | N | CURRENT_TIMESTAMP | 更新时间 |
5 智慧养老平台详细设计与实现
智慧养老平台的详细设计与实现主要是根据前面的智慧养老平台的需求分析和智慧养老平台的总体设计来设计页面并实现业务逻辑,开发工具采用ecplice,数据库在MYSQL中存储,运用了当下比较主流的SSM框架。
5.1系统前台部分功能模块的实现
5.1.1 前台首页界面
当进入智慧养老平台的时候,系统以上中下的布局进行展示,首先映入眼帘的是系统的导航栏,下面是轮播图,再往下是教学资讯信息,其主界面展示如下图4-1所示。

图5-1 前台首页界面图
5.1.2 用户注册界面
智慧养老平台的普通用户和养老院用户可以进行注册登录,当用户左上角“注册”按钮的时候,当填写上自己的账号+密码+确认密码+昵称+邮箱+手机号,选择身份,然后填写身份信息后再点击“注册”按钮后将会先验证输入的有没有空数据,再次验证密码和确认密码是否是一样的,最后验证输入的账户名和数据库表中已经注册的账户名是否重复,只有都验证没问题后即可注册成功。其用注册界面展示如下图4-2所示。

图5-2注册界面图
注册逻辑代码如下:

5.1.3 用户登录界面
智慧养老平台中的前台上注册后的用户是可以通过自己的账户名和密码进行登录的,当会员输入完整的自己的账户名和密码信息并点击“登录”按钮后,将会首先验证输入的有没有空数据,再次验证输入的账户名+密码和数据库中当前保存的用户信息是否一致,只有在一致后将会登录成功并自动跳转到智慧养老平台的首页中;否则将会提示相应错误信息,用户登录界面如下图5-3所示。

图5-3用户登录界面图
登录的逻辑代码如下所示:

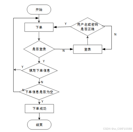
所有的用户都可以通过网页进入到智慧养老平台中对信息进行查看,但是要实现下单、收藏、评论的话,就不是所有人都能操作的,必须成为智慧养老平台的用户,注册登录的流程图如下图4-4所示。

图5-4注册登录流程图
当用户点击右上角“我的”这个按钮,会出现子菜单,点击“我的账户”可以对个人的资料、登录系统的密码的信息进行设置管理,我的账户界面如下图5-5所示。

图5-5我的账户界面图
5.1.5 养老院信息详情界面
当访客点击智慧养老平台中导航栏上的“养老院信息”后将会进入到该“养老院信息”列表的界面,然后选择想要看的养老院信息,点击进入到详细界面,在详细界面可以收藏+赞+评论等操作,养老院信息详情界面如下图5-6所示。

图5-6养老院信息详情界面图
5.1.6 养老院服务详情界面
用户可以查看养老院服务信息,在查询到自己想要了解的养老院服务的时候,可以进入查看详细的介绍,点击“下单”这一按钮以后会跳转到下单信息填写的界面,根据提示填写好下单的信息,点击“提交”以后下单就完成了,在养老院服务信息详情这个界面,同时支持用户对喜欢的养老院服务进行收藏、点赞的功能,养老院服务详情展示页面如图5-7所示。

图5-7 养老院服务详情界面图
在实现下单操作的时候,没有登录的用户只能进行查看,如果想要实现下单这个操作的话,下单的前提必须是登录后才能进行。详见图5-8所示。

图5-8 下单流程图
5.2系统后台部分功能模块的实现
系统后台部分包含了普通用户、养老院用户以及管理员三个用户,具体的功能实现如下:
5.2.1轮播图管理界面
系统管理是对轮播图的设置,只有管理员权限才能进行更新维护。界面如下图5-9所示。

图5-10系统管理界面图
5.2.2系统用户管理界面
智慧养老平台中的管理员在“系统用户”这一菜单是中可以对注册的普通用户、养老院用户以及管理员人员进行管控。界面如下图5-10所示。

图5-10系统用户管理界面图
用户管理逻辑代码如下:

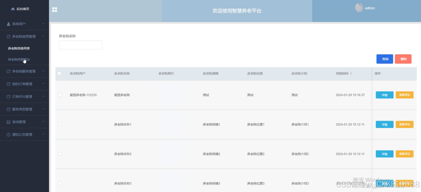
5.2.3 养老院信息管理界面
养老院信息管理主要管理员是对养老院信息进行管控,包含了用户对养老院信息提交的评论信息,界面如下图5-11所示。

图5-11养老院信息管理界面图
养老院信息管理关键代码如下:

5.2.4 养老院服务管理界面
管理员点击“养老院服务”按钮会显示自己添加的养老院服务,如果想要添加新的养老院服务,点击“添加”按钮根据提示输入养老院服务,点击“提交”后在养老院服务管理界面就可以显示了,如果信息有错可以对养老院服务进行更新维护,也可以直接删除某一养老院服务,还可以管理评论信息,界面如下图5-12所示。

图5-12养老院服务管理界面图
养老院服务管理关键代码如下:

4.2.5 我的订单管理界面
管理员在后台可以查看到用户提交的订单信息,对用户提交的订单信息进行支付,删除操作,界面如下图5-13所示。

图5-13我的订单管理界面图
6系统测试
6.1测试目的
在系统的前台、后台、数据库设计完成以后,智慧养老平台才算是完成了一半,系统的最后一个阶段就是对系统的功能、性能进行测试,测试对一个系统来说是非常重要的,有的时候开发完一个系统,如果测试不合格的话,这个系统是没有办法进行投入使用的,所有我们要用测试对系统的功能、性能等方面进行检验,把不完善的功能尽量完善,把出现的bug及时解决掉,然后给用户呈现出一个完美的系统。
6.2 系统测试用例
系统测试包括:用户登录功能测试、养老院服务展示功能测试、养老院服务添加、养老院服务搜索、密码修改、下单功能测试,如表6-1、6-2、6-3、6-4、6-5、6-6所示:
用户登录功能测试:
表6-1 用户登录功能测试表
| 用例名称 | 用户登录系统 |
| 目的 | 测试用户通过正确的用户名和密码可否登录功能 |
| 前提 | 未登录的情况下 |
| 测试流程 | 1) 进入登录页面 2) 输入正确的用户名和密码 |
| 预期结果 | 用户名和密码正确的时候,跳转到登录成功界面,反之则显示错误信息,提示重新输入 |
| 实际结果 | 实际结果与预期结果一致 |
养老院服务查看功能测试:
表6-2 养老院服务查看功能测试表
| 用例名称 | 养老院服务查看 |
| 目的 | 测试养老院服务查看功能 |
| 前提 | 用户登录 |
| 测试流程 | 点击养老院服务列表 |
| 预期结果 | 可以查看到所有养老院服务信息 |
| 实际结果 | 实际结果与预期结果一致 |
管理员添加养老院服务界面测试:
表6-3 管理员添加养老院服务界面测试表
| 用例名称 | 添加养老院服务测试用例 |
| 目的 | 测试养老院服务添加功能 |
| 前提 | 管理员用户正常登录情况下 |
| 测试流程 | 1)管理员点击养老院服务,然后点击添加后并填写信息。 2)点击进行提交。 |
| 预期结果 | 提交以后,页面首页会显示新的养老院服务 |
| 实际结果 | 实际结果与预期结果一致 |
养老院服务搜索功能测试:
表6-4养老院服务搜索功能测试表
| 用例名称 | 养老院服务搜索测试 |
| 目的 | 测试养老院服务搜索功能 |
| 前提 | 无 |
| 测试流程 | 1)在搜索框填入搜索关键字。 2)点击搜索按钮。 |
| 预期结果 | 页面显示包含有搜索关键字的养老院服务 |
| 实际结果 | 实际结果与预期结果一致 |
密码修改搜索功能测试:
表6-5 密码修改功能测试表
| 用例名称 | 密码修改测试用例 |
| 目的 | 测试管理员密码修改功能 |
| 前提 | 管理员用户正常登录情况下 |
| 测试流程 | 1)管理员密码修改并完成填写。 2)点击进行提交。 |
| 预期结果 | 使用新的密码可以登录 |
| 实际结果 | 实际结果与预期结果一致 |
下单功能测试:
表6-6下单功能测试表
| 用例名称 | 下单测试用例 |
| 目的 | 测试用户下单功能 |
| 前提 | 用户正常登录情况下 |
| 测试流程 | 1)搜索查看养老院服务,点击下单。 2)填写下单信息,点击进行提交。 |
| 预期结果 | 下单成功 |
| 实际结果 | 实际结果与预期结果一致 |
6.3 系统测试结果
通过编写智慧养老平台的测试用例,已经检测完毕用户登录模块、养老院服务展示模块、养老院服务添加模块、养老院服务搜索模块、密码修改模块、下单模块功能测试,通过这6大模块为智慧养老平台的后期推广运营提供了强力的技术支撑。
结论
经过充分的准备和对文献资料的学习,我成功地完成了智慧养老平台的设计与开发工作。在此过程中,我运用了自己熟悉的Web、Java技术和MySQL等开发技术。这些技术都是我在之前的学习中积累并掌握的,其中很多设计思路和方法都是通过不断摸索和学习得到的宝贵经验。虽然工作量较大,但正是因为之前的积累和准备,我能够顺利地完成项目。
值得一提的是,在设计和实现过程中,我得到了老师和同学们的指导和帮助。正是他们的支持和协助,我才能够按时完成系统的开发。同时,这个过程也让我收获了很多,发现了系统的改进空间。然而,由于专业知识的限制,系统可能还存在不完善之处。希望将来有机会能够真正投入使用,并继续完善和优化该系统。
总之,积累经验和做好充分准备是非常重要的。通过对文献资料的学习和借鉴他人的经验,我能够更好地应用自己的技术和知识来开发这个系统。同时,感谢老师和同学们的支持和帮助,他们的指导对我完成项目起到了关键作用。
致 谢
在智慧养老平台的完成之际,我感到无比自豪。虽然整个过程艰辛,但当看到最终的成果时,我深感满意。尽管系统设计中存在一些缺陷,但我全力以赴,为自己的大学四年画上了一个完美的句号。
我要衷心感谢在大学四年里教导我的所有老师。正是他们传授给我丰富的专业知识和处世之道,使我从一开始对开发系统一无所知,逐渐能够独立开发管理系统。这其中涵盖了前台框架、后台框架、业务流程、数据结构、操作系统等各种知识。只有将它们统一运用好,才能完成整个系统,而这都得益于老师们的辛勤付出。
要特别感谢我的指导老师。在开发过程中,我遇到了无数问题,经常通过线上或线下请教指导老师。每次向他请教,他总是耐心地引导我,告诉我如何实现功能,如何使系统更加完善。同时,他鼓励我自己查询相关资料解决问题,提高了我的自主解决问题的能力。这种指导方式让我受益匪浅,我会继续向老师学习,不断靠拢他们的榜样。
感谢我的室友和同学。在这四年的学习中,他们不仅给了我很多学习上的建议,更在生活中给予了我帮助。正是有了他们的支持,才使得我的大学生活如此完美。
最后,我希望未来能够走得更远,不辜负在大学学习和老师们细致教导的成果。我将不停留地追逐风和赶月,直到平荒尽头开出春山的花朵。
参考文献
[1]杨旭,赵鑫. 一种基于云平台的智慧养老数字化管理系统及方法[P]. 江苏省: CN117151560B, 2024-01-30.
[2]刘峰,李安,何勇平等. 一种基于SpringBoot框架的公共资源交易数据交互系统[P]. 广西壮族自治区: CN117474672A, 2024-01-30.
[3]李霞,白洋,刘飞等. 搭建智慧养老平台 合理配置医疗资源[N]. 成都日报, 2024-01-26 (002).
[4]周琪,陶月仙,杜行. 我国智慧养老平台建设存在的问题与对策 [J]. 科技创新与应用, 2024, 14 (04): 123-127.
[5]谭光兴,甘景,戚秋晨. 基于Java语言的远程数据采集系统设计与实现 [J]. 科技与创新, 2024, (01): 19-22.
[6]吴伶琳. 基于SpringBoot的客户关系管理系统设计与实现 [J]. 无线互联科技, 2023, 20 (24): 60-62.
[7]肖荣,吴英姿. 机构和居家养老一体化智慧养老平台研究和设计 [J]. 电脑知识与技术, 2023, 19 (36): 98-100.
[8]吴昊,张丹. 基于SpringBoot框架的大学生网上兼职系统设计与实现 [J]. 电脑知识与技术, 2023, 19 (35): 68-72.
[9]李冉,杨军,宁玉富等. 基于SpringBoot框架和CNN-SVM算法的浸润性肺腺癌细胞的初步诊断筛选系统 [J]. 无线互联科技, 2023, 20 (22): 58-61.
[10]李建,傅伟,秦媛媛. 基于健康监测的智慧养老平台研究 [J]. 科技传播, 2023, 15 (20): 121-123.
[11]Liang C . School Vehicle Management System Based on JAVA Language [J]. Academic Journal of Computing & Information Science, 2023, 6 (9):
[12]吴莹莹,王睿. 基于社区的居家智慧养老服务平台的研究与设计 [J]. 现代计算机, 2023, 29 (15): 109-112.
[13]吴新华,胡为民,朱小社. 基于Arduino的智慧养老监测平台设计与实现 [J]. 电脑与电信, 2023, (08): 54-57.
[14]张朕. 智慧养老服务平台用户采纳意愿及影响因素探究——基于武汉社区居民的调查 [J]. 科技和产业, 2023, 23 (14): 54-58.
[15]王鑫, 智慧养老数据平台. 山西省, 山西华晟众慧信息科技有限公司, 2022-01-01.
[16]高志平. 基于SpringBoot框架与ITIL方法的运维管理系统的设计与实现[D]. 华东师范大学, 2021.
[17]Sainan W ,Tao L ,Wei W . Design of Intelligent Pension Platform Based on Internet of Things [J]. Journal of Physics: Conference Series, 2021, 1744 (4): 042240-.
[18]张军 主编, 养老服务 智慧养老平台优化, 张军 主编, 玄武年鉴, 中国文史出版社, 2020, 258, 年鉴.
免费领取项目源码,请关注❥点赞收藏并私信博主,谢谢~
1332

被折叠的 条评论
为什么被折叠?



