目 录
随着中国经济的迅速发展和城乡结构的变化,大量农民工迁徙至城市工作,留守儿童问题日益突出。这一现象引起了社会各界的广泛关注,但如何有效关爱和帮助这一特殊群体仍然是一个重要课题。本研究旨在基于Spring Boot框架,设计并实现一个留守儿童爱心网站,以利用信息技术和互联网平台的优势,提升对留守儿童的关注和帮助。通过采用JAVA编程语言和Spring Boot框架,结合MySQL数据库,实现了网站的功能设计与开发。该网站旨在为留守儿童提供关爱信息、志愿活动报名、爱心捐助等服务,同时为志愿者和关心留守儿童的社会各界提供参与和支持的平台。该系统的设计与实现将为留守儿童问题的关注和解决提供新的技术支持和社会参与途径。
关键词:JAVA;Spring Boot;留守儿童爱心网站;MySQL
Abstract
With the rapid development of the Chinese economy and changes in the urban-rural structure, a large number of migrant workers have migrated to cities to work, and the problem of left behind children is becoming increasingly prominent. This phenomenon has attracted widespread attention from all sectors of society, but how to effectively care for and help this special group remains an important issue. The purpose of this research is to design and implement a caring website for left behind children based on the Spring Boot framework, so as to use the advantages of information technology and Internet platform to enhance the attention and help for left behind children. By using Java programming language and Spring Boot framework, combined with MySQL database, the website's functional design and development were achieved. This website aims to provide care information, volunteer activity registration, and charitable donations for left behind children, as well as a platform for volunteers and various sectors of society who care about left behind children to participate and support. The design and implementation of this system will provide new technical support and social participation avenues for the attention and resolution of left behind children's issues.
Keywords: JAVA; Spring Boot; Left behind children's love website; MySQL
1 绪论
1.1 研究背景与意义
研究背景:
随着中国经济的迅速发展和城乡结构的变化,大量农民工迁徙至城市工作,留守儿童问题日益突出。这一现象引起了社会各界的广泛关注,但如何有效关爱和帮助这一特殊群体仍然是一个重要课题。基于Spring Boot的留守儿童爱心网站的设计与实现,融合了互联网技术、信息管理和社会公益,旨在整合社会资源、提升服务效率,促进社会各界对留守儿童问题的关注和支持。
研究意义:
- 关爱留守儿童:通过留守儿童爱心网站,可以更有效地为留守儿童提供关爱和帮助,让更多社会资源聚焦于这一群体,从而改善他们的生活状况。
- 信息管理优化:系统化的信息管理可以帮助更全面地了解留守儿童的需求和情况,实现精准帮扶和资源优化配置,为他们提供更有针对性的帮助。
- 志愿者参与:留守儿童爱心网站为广大志愿者提供了参与的平台,促进社会各界爱心人士的参与和支持,形成良好的社会帮扶氛围。
- 社会效益:留守儿童爱心网站的建立有助于构建和谐社会,促进社会公益事业的发展,实现社会效益和经济效益的双赢。
- 技术推广:通过该系统的设计与实现,可以推广和应用先进的信息技术和管理模式,为其他社会公益事业提供借鉴和参考,推动相关技术在更多领域的应用。
综上所述,基于Spring Boot的留守儿童爱心网站的研究和实践具有重要的社会意义和推广价值,有助于促进留守儿童问题的解决和社会公益事业的发展。
国内学者关注留守儿童的心理健康问题,研究发现长期分离家庭对儿童心理健康产生不良影响,焦虑、抑郁等问题日益突出。一些研究提出心理干预、社会支持等方案,以改善留守儿童的心理状态。教育学者关注留守儿童的学习和成长环境,提出留守儿童教育模式的改革方案,以提升留守儿童的学习动力和学业成就。研究者关注社会对留守儿童问题的关注和支持机制,探讨家庭、学校和社会对留守儿童的关爱模式,以及志愿者组织、公益活动对留守儿童的帮扶作用。
国外研究现状
国外研究者也关注留守儿童的心理健康问题,同时探讨社会支持对留守儿童心理健康的影响,提出心理辅导、社会支持等对策。国外研究关注公益活动和志愿者行动在关爱留守儿童中的作用,探讨志愿者行动对留守儿童的影响和公益活动对社会的推动作用。国外研究者关注信息化建设,探讨信息技术对留守儿童公益活动的推动作用。
以上研究为基于Spring Boot的留守儿童爱心网站的设计与实现提供了丰富的理论和实践经验,为解决留守儿童问题提供了重要的参考和借鉴。
本文共分为六章,章节内容安排如下:
第一章为引言,此章节对所设计和实现的系统的背景和状况以及意义进行详细的论述以及说明,同时进行了论文整体框架的结构的简要介绍。
第二章为系统需求分析,章节所做的主要的工作是对系统进行了技术、经济和操作方面可行性的分析;对系统实行了总体功能的需求、用例分析。
第三章为系统的设计,主要是对系统的功能结构进行设计,并对系统数据库的概念结构以及物理结构的设计进行了分析。
第四章就是对系统的实现,根据系统功能的划分,分别的对系统所需要实现的前台客户功能和后台管理员功能进行了分析和说明。
第五章:系统测试。主要对系统的部分界面进行测试并对主要功能进行测试
2 留守儿童爱心网站分析
系统需求分析是系统开发的一个关键环节,它在系统的设计和实现上起到了一个承上启下的位置。系统需求分析是对所需要做的系统进行一个需求的挖掘,如果分析的准确可以精准的解决现实中碰到的问题。如果分析不到位会影响后期系统的实现。一个系统的优秀程度需求分析也是占据了非常大的比例,如果需求分析不到位,后面的系统设计要实现就是一个偏离导航的设计。
系统可行行分析是对系统可行性进行一个探讨。在探讨系统的可行性上主要从技术上的可行性和经济上的可行性以及法律层面的可行性上进行分析,如果三个层面度通过,我们则认为系统是比较可行的。
2.1.1 技术可行性分析
留守儿童爱心网站设计与实现是一个基于Web的管理平台,在实现这个系统所采用的技术方案是基于JAVA语言,SpringBoot框架,MYSQL数据库,在大学的学习中这两门课程都已经学过,而且自己也用这些技术开发过小的项目,在平时的课程设计以及作业也经常用到JAVA和MYSQL,在技术上实现自己的自主开发是可行的。
留守儿童爱心网站具有显著的经济可行性。其能够显著降低房地产企业的营销成本,提高市场覆盖率和客户粘性,从而增加企业的收益。同时,该系统通过优化资源配置、减少中间环节,也为购房者提供了更加透明、便捷的购房体验,有助于降低购房成本。在经济全球化和数字化转型的大背景下,实施留守儿童爱心网站是适应市场需求、提升企业竞争力的必然选择,具有广阔的市场前景和盈利空间。
系统从法律层面上来没有对第三方有其他放有法律层面的问题,系统数据库采用的Mysql 开源社区数据库、框架采用的是开源的SpringBoot。系统资讯和相关内容也是法律层面的。在源码的管理上采用git开源进行管理,所以在法律可行性上是成立的。
留守儿童爱心网站划分了普通用户管理模块和管理员模块这两大部分。
(一)管理员功能模块:
登录:管理员通过用户名和密码登录系统后台管理界面。
后台首页:展示系统运行状态和重要数据统计,为管理员提供整体概览和监控功能。
系统用户:管理注册用户信息,包括权限、状态等管理。
儿童信息管理:实现对留守儿童信息的增加、编辑和删除等操作,以及信息的分类和查询功能。
爱心捐助管理:管理爱心捐款的审核、统计和展示,包括捐款记录的查看和管理。
物资捐助管理:管理物资捐赠的审核、统计和展示,包括物资清单的管理和物资捐赠信息的记录。
志愿活动管理:发布、编辑和删除志愿活动信息,管理报名和志愿者信息,包括志愿活动的分类和查询功能。
报名信息管理:管理用户对志愿活动的报名信息,包括审核和管理功能。
物资类型管理:维护物资种类信息,包括添加、编辑和删除操作。
系统管理:包括系统参数设置、日志管理、权限控制等功能。
通知公告管理:发布和编辑系统通知和公告,管理通知公告的展示和状态。
资源管理:管理系统的图片、视频等资源的上传、存储和管理。
交流管理:管理论坛的帖子和回复,管理论坛的分类和标签,包括论坛内容的审核和管理功能。
(二)普通用户功能模块:
首页:展示最新的关爱资讯和通知公告,推荐志愿活动和儿童信息。
注册登录:用户注册账号、登录系统,实现个人账户的管理和安全控制。
交流论坛:用户可以浏览最新的帖子和回复,发表新帖或回复,进行点赞和评论等操作。
通知公告:用户可以查看系统发布的重要通知和公告。
关爱资讯:用户可以浏览最新的关爱留守儿童的资讯和文章。
儿童信息:用户可以查看留守儿童的基本信息和成长故事。
志愿活动:用户可以查看发布的志愿活动信息,进行报名和志愿者信息的管理。
我的账户:用户可以查看个人信息和账户余额,修改个人密码和账户设置。
个人中心:
个人首页:显示用户的个人基本信息,包括头像、昵称、个性签名等。用户可以发布个人动态,包括文字、图片、视频等,与其他用户分享。
爱心捐助:捐款记录:用户可以查看自己的捐款记录,包括捐款金额、时间和捐款用途。
在线捐款:提供在线捐款功能,用户可以选择捐款金额、捐款方式,实现爱心捐助。
物资捐助:用户可以查看自己的物资捐赠清单,包括物资种类、数量、捐赠时间等详细信息。提供物资捐赠的登记和管理功能,用户可以登记捐赠物资的种类、数量等信息。
报名信息:用户可以浏览志愿活动信息,并进行报名操作,包括报名状态的查看和管理。显示用户已参与的志愿活动记录,包括活动名称、时间、地点等信息。
交流论坛:用户可以浏览论坛上的帖子、回复以及点赞评论,同时可以发布自己的帖子与他人交流。可以关注感兴趣的话题,参与讨论,发表见解与评论。
收藏:用户可以收藏自己感兴趣的帖子和志愿活动,方便后续查看和参与。
留守儿童爱心网站的非功能性需求比如留守儿童爱心网站的安全性怎么样,可靠性怎么样,性能怎么样,可拓展性怎么样等。具体可以表示在如下2-1表格中:
表2-1留守儿童爱心网站非功能需求表
| 安全性 | 主要指留守儿童爱心网站数据库的安装,数据库的使用和密码的设定必须合乎规范。 |
| 可靠性 | 可靠性是指留守儿童爱心网站能够按照用户提交的指示进行操作,经过测试,可靠性90%以上。 |
| 性能 | 性能是影响留守儿童爱心网站占据市场的必要条件,所以性能最好要佳才好。 |
| 可扩展性 | 比如数据库预留多个属性,比如接口的使用等确保了系统的非功能性需求。 |
| 易用性 | 用户只要跟着留守儿童爱心网站的页面展示内容进行操作,就可以了。 |
| 可维护性 | 留守儿童爱心网站开发的可维护性是非常重要的,经过测试,可维护性没有问题 |
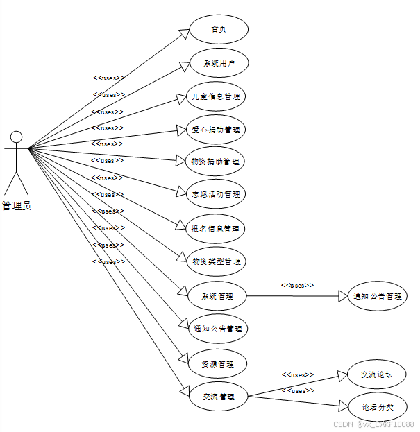
2.3 系统用例分析
留守儿童爱心网站的完整UML用例图分别是图2-2、图2-3。
图2-2就是普通用户角色的用例展示。

图2-2 留守儿童爱心网站普通用户角色用例图
图2-3就是管理员角色的用例展示。

图2-3 留守儿童爱心网站管理员角色用例图
2.4 系统流程分析
2.4.1系统开发流程
留守儿童爱心网站开发时,首先进行需求分析,进而对系统进行总体的设计规划,设计系统功能模块,数据库的选择等,本系统的开发流程如图2-4所示。

图2-4系统开发流程图
2.4.2 用户登录流程
为了保证系统的安全性,要使用本系统对系统信息进行管理,必须先登陆到系统中。如图2-5所示。

图2-5登录流程图
2.4.3 系统操作流程
用户打开并进入系统后,会先显示登录界面,输入正确的用户名和密码,系统自动检测信息,若信息无误,则用户会进入系统功能界面,进行操作,否则会提示错误无法登录,操作流程如图2-6所示。

图2-6 系统操作流程图
2.4.4 添加信息流程
管理员可以对爱心捐助、报名信息等进行信息的添加、审核,用户可以对自己权限内的信息进行添加,输入信息后,系统会自行验证输入的信息和数据,若信息正确,会将其添加到数据库内,若信息有误,则会提示重新输入信息,添加信息流程如图2-7所示。

图2-7 添加信息流程图
2.4.5 修改信息流程
管理员可以对爱心捐助、报名信息等进行的修改,用户可以对自己权限内的信息进行修改,首先进入修改信息界面,输入修改信息数据,系统进行数据的判断验证,修改信息合法则修改成功,信息更新至数据库,信息不合法则修改失败,重新输入。修改信息流程图如图2-8所示。

图2-8修改信息流程图
2.4.6 删除信息流程
管理员可以对系统管理、资源管理等进行信息的删除,对要删除的信息进行选中后,点击删除按钮,系统会询问是否确定,若点击确定,则系统会删除掉选中的信息,并在数据库内对信息进行删除,删除信息流程图如图2-9所示。

图2-9删除信息流程图
本章主要通过对留守儿童爱心网站的可行性分析、功能需求分析、系统用例分析、系统流程分析,确定整个留守儿童爱心网站要实现的功能。同时也为留守儿童爱心网站的代码实现和测试提供了标准。
本章主要讨论的内容包括留守儿童爱心网站的功能模块设计、数据库系统设计。
3.1 系统功能模块设计
在上一章节中主要对系统的功能性需求和非功能性需求进行分析,并且根据需求分析了本留守儿童爱心网站中的用例。那么接下来就要开始对本留守儿童爱心网站的架构、主要功能和数据库开始进行设计。留守儿童爱心网站根据前面章节的需求分析得出,其总体设计模块图如图3-1所示。

图3-1 留守儿童爱心网站功能模块图
3.1.2用户模块设计
本系统的用户包括管理员和普通用户两种用户模块的功能基本是相同的,用户比管理员多了一个注册功能,所以以用户模块的结构图为例进行分析,用户模块结构图为例进行分析,如下图:

图3-2用户模块结构图
3.1.3 留言模块设计
留守儿童爱心网站是一个交流性质的公开平台,用户在平台上提交留言,增加用户之间的互动性。但是同时也为了更好的规范留言的内容,给予管理员删除不合适的留言的功能,所以需要专门设计一个留言模块,具体的结构图如下:

图3-3留言模块结构图
3.1.4爱心捐助管理模块设计
留守儿童爱心网站是中需要存储不少爱心捐助,其模块功能结构,具体的结构图如下:

图3-4爱心捐助模块结构图
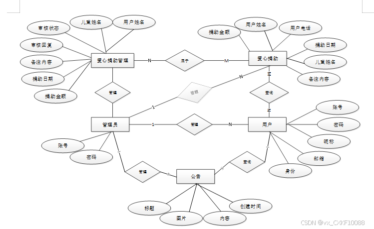
数据库设计一般包括需求分析、概念模型设计、数据库表建立三大过程,其中需求分析前面章节已经阐述,概念模型设计有概念模型和逻辑结构设计两部分。
3.2.1 数据库概念结构设计
下面是整个留守儿童爱心网站中主要的数据库表总E-R实体关系图。

图3-5 留守儿童爱心网站总E-R关系图
3.2.2 数据库逻辑结构设计
通过上一小节中留守儿童爱心网站中总E-R关系图上得出一共需要创建很多个数据表。在此我主要罗列几个主要的数据库表结构设计。
| 编号 | 名称 | 数据类型 | 长度 | 小数位 | 允许空值 | 主键 | 默认值 | 说明 |
| 1 | token_id | int | 10 | 0 | N | Y | 临时访问牌ID | |
| 2 | token | varchar | 64 | 0 | Y | N | 临时访问牌 | |
| 3 | info | text | 65535 | 0 | Y | N | ||
| 4 | maxage | int | 10 | 0 | N | N | 2 | 最大寿命:默认2小时 |
| 5 | create_time | timestamp | 19 | 0 | N | N | CURRENT_TIMESTAMP | 创建时间: |
| 6 | update_time | timestamp | 19 | 0 | N | N | CURRENT_TIMESTAMP | 更新时间: |
| 7 | user_id | int | 10 | 0 | N | N | 0 | 用户编号: |
| 编号 | 名称 | 数据类型 | 长度 | 小数位 | 允许空值 | 主键 | 默认值 | 说明 |
| 1 | article_id | mediumint | 8 | 0 | N | Y | 文章id:[0,8388607] | |
| 2 | title | varchar | 125 | 0 | N | Y | 标题:[0,125]用于文章和html的title标签中 | |
| 3 | type | varchar | 64 | 0 | N | N | 0 | 文章分类:[0,1000]用来搜索指定类型的文章 |
| 4 | hits | int | 10 | 0 | N | N | 0 | 点击数:[0,1000000000]访问这篇文章的人次 |
| 5 | praise_len | int | 10 | 0 | N | N | 0 | 点赞数 |
| 6 | create_time | timestamp | 19 | 0 | N | N | CURRENT_TIMESTAMP | 创建时间: |
| 7 | update_time | timestamp | 19 | 0 | N | N | CURRENT_TIMESTAMP | 更新时间: |
| 8 | source | varchar | 255 | 0 | Y | N | 来源:[0,255]文章的出处 | |
| 9 | url | varchar | 255 | 0 | Y | N | 来源地址:[0,255]用于跳转到发布该文章的网站 | |
| 10 | tag | varchar | 255 | 0 | Y | N | 标签:[0,255]用于标注文章所属相关内容,多个标签用空格隔开 | |
| 11 | content | longtext | 2147483647 | 0 | Y | N | 正文:文章的主体内容 | |
| 12 | img | varchar | 255 | 0 | Y | N | 封面图 | |
| 13 | description | text | 65535 | 0 | Y | N | 文章描述 |
| 编号 | 名称 | 数据类型 | 长度 | 小数位 | 允许空值 | 主键 | 默认值 | 说明 |
| 1 | type_id | smallint | 5 | 0 | N | Y | 分类ID:[0,10000] | |
| 2 | display | smallint | 5 | 0 | N | N | 100 | 显示顺序:[0,1000]决定分类显示的先后顺序 |
| 3 | name | varchar | 16 | 0 | N | N | 分类名称:[2,16] | |
| 4 | father_id | smallint | 5 | 0 | N | N | 0 | 上级分类ID:[0,32767] |
| 5 | description | varchar | 255 | 0 | Y | N | 描述:[0,255]描述该分类的作用 | |
| 6 | icon | text | 65535 | 0 | Y | N | 分类图标: | |
| 7 | url | varchar | 255 | 0 | Y | N | 外链地址:[0,255]如果该分类是跳转到其他网站的情况下,就在该URL上设置 | |
| 8 | create_time | timestamp | 19 | 0 | N | N | CURRENT_TIMESTAMP | 创建时间: |
| 9 | update_time | timestamp | 19 | 0 | N | N | CURRENT_TIMESTAMP | 更新时间: |
| 编号 | 名称 | 数据类型 | 长度 | 小数位 | 允许空值 | 主键 | 默认值 | 说明 |
| 1 | auth_id | int | 10 | 0 | N | Y | 授权ID: | |
| 2 | user_group | varchar | 64 | 0 | Y | N | 用户组: | |
| 3 | mod_name | varchar | 64 | 0 | Y | N | 模块名: | |
| 4 | table_name | varchar | 64 | 0 | Y | N | 表名: | |
| 5 | page_title | varchar | 255 | 0 | Y | N | 页面标题: | |
| 6 | path | varchar | 255 | 0 | Y | N | 路由路径: | |
| 7 | position | varchar | 32 | 0 | Y | N | 位置: | |
| 8 | mode | varchar | 32 | 0 | N | N | _blank | 跳转方式: |
| 9 | add | tinyint | 3 | 0 | N | N | 1 | 是否可增加: |
| 10 | del | tinyint | 3 | 0 | N | N | 1 | 是否可删除: |
| 11 | set | tinyint | 3 | 0 | N | N | 1 | 是否可修改: |
| 12 | get | tinyint | 3 | 0 | N | N | 1 | 是否可查看: |
| 13 | field_add | text | 65535 | 0 | Y | N | 添加字段: | |
| 14 | field_set | text | 65535 | 0 | Y | N | 修改字段: | |
| 15 | field_get | text | 65535 | 0 | Y | N | 查询字段: | |
| 16 | table_nav_name | varchar | 500 | 0 | Y | N | 跨表导航名称: | |
| 17 | table_nav | varchar | 500 | 0 | Y | N | 跨表导航: | |
| 18 | option | text | 65535 | 0 | Y | N | 配置: | |
| 19 | create_time | timestamp | 19 | 0 | N | N | CURRENT_TIMESTAMP | 创建时间: |
| 20 | update_time | timestamp | 19 | 0 | N | N | CURRENT_TIMESTAMP | 更新时间: |
| 编号 | 名称 | 数据类型 | 长度 | 小数位 | 允许空值 | 主键 | 默认值 | 说明 |
| 1 | childrens_information_id | int | 10 | 0 | N | Y | 儿童信息ID | |
| 2 | childs_name | varchar | 64 | 0 | Y | N | 儿童姓名 | |
| 3 | childrens_photos | varchar | 255 | 0 | Y | N | 儿童照片 | |
| 4 | child_age | varchar | 64 | 0 | Y | N | 儿童年龄 | |
| 5 | child_gender | varchar | 64 | 0 | Y | N | 儿童性别 | |
| 6 | current_address | varchar | 64 | 0 | Y | N | 目前住址 | |
| 7 | introduction_to_the_situation | text | 65535 | 0 | Y | N | 情况简介 | |
| 8 | hits | int | 10 | 0 | N | N | 0 | 点击数 |
| 9 | praise_len | int | 10 | 0 | N | N | 0 | 点赞数 |
| 10 | create_time | datetime | 19 | 0 | N | N | CURRENT_TIMESTAMP | 创建时间 |
| 11 | update_time | timestamp | 19 | 0 | N | N | CURRENT_TIMESTAMP | 更新时间 |
| 编号 | 名称 | 数据类型 | 长度 | 小数位 | 允许空值 | 主键 | 默认值 | 说明 |
| 1 | collect_id | int | 10 | 0 | N | Y | 收藏ID: | |
| 2 | user_id | int | 10 | 0 | N | N | 0 | 收藏人ID: |
| 3 | source_table | varchar | 255 | 0 | Y | N | 来源表: | |
| 4 | source_field | varchar | 255 | 0 | Y | N | 来源字段: | |
| 5 | source_id | int | 10 | 0 | N | N | 0 | 来源ID: |
| 6 | title | varchar | 255 | 0 | Y | N | 标题: | |
| 7 | img | varchar | 255 | 0 | Y | N | 封面: | |
| 8 | create_time | timestamp | 19 | 0 | N | N | CURRENT_TIMESTAMP | 创建时间: |
| 9 | update_time | timestamp | 19 | 0 | N | N | CURRENT_TIMESTAMP | 更新时间: |
| 编号 | 名称 | 数据类型 | 长度 | 小数位 | 允许空值 | 主键 | 默认值 | 说明 |
| 1 | comment_id | int | 10 | 0 | N | Y | 评论ID: | |
| 2 | user_id | int | 10 | 0 | N | N | 0 | 评论人ID: |
| 3 | reply_to_id | int | 10 | 0 | N | N | 0 | 回复评论ID:空为0 |
| 4 | content | longtext | 2147483647 | 0 | Y | N | 内容: | |
| 5 | nickname | varchar | 255 | 0 | Y | N | 昵称: | |
| 6 | avatar | varchar | 255 | 0 | Y | N | 头像地址:[0,255] | |
| 7 | create_time | timestamp | 19 | 0 | N | N | CURRENT_TIMESTAMP | 创建时间: |
| 8 | update_time | timestamp | 19 | 0 | N | N | CURRENT_TIMESTAMP | 更新时间: |
| 9 | source_table | varchar | 255 | 0 | Y | N | 来源表: | |
| 10 | source_field | varchar | 255 | 0 | Y | N | 来源字段: | |
| 11 | source_id | int | 10 | 0 | N | N | 0 | 来源ID: |
| 编号 | 名称 | 数据类型 | 长度 | 小数位 | 允许空值 | 主键 | 默认值 | 说明 |
| 1 | forum_id | mediumint | 8 | 0 | N | Y | 论坛id | |
| 2 | display | smallint | 5 | 0 | N | N | 100 | 排序 |
| 3 | user_id | mediumint | 8 | 0 | N | N | 0 | 用户ID |
| 4 | nickname | varchar | 16 | 0 | Y | N | 昵称:[0,16] | |
| 5 | praise_len | int | 10 | 0 | Y | N | 0 | 点赞数 |
| 6 | hits | int | 10 | 0 | N | N | 0 | 访问数 |
| 7 | title | varchar | 125 | 0 | N | N | 标题 | |
| 8 | keywords | varchar | 125 | 0 | Y | N | 关键词 | |
| 9 | description | varchar | 255 | 0 | Y | N | 描述 | |
| 10 | url | varchar | 255 | 0 | Y | N | 来源地址 | |
| 11 | tag | varchar | 255 | 0 | Y | N | 标签 | |
| 12 | img | text | 65535 | 0 | Y | N | 封面图 | |
| 13 | content | longtext | 2147483647 | 0 | Y | N | 正文 | |
| 14 | create_time | timestamp | 19 | 0 | N | N | CURRENT_TIMESTAMP | 创建时间: |
| 15 | update_time | timestamp | 19 | 0 | N | N | CURRENT_TIMESTAMP | 更新时间: |
| 16 | avatar | varchar | 255 | 0 | Y | N | 发帖人头像: | |
| 17 | type | varchar | 64 | 0 | N | N | 0 | 论坛分类:[0,1000]用来搜索指定类型的论坛帖 |
| 编号 | 名称 | 数据类型 | 长度 | 小数位 | 允许空值 | 主键 | 默认值 | 说明 |
| 1 | type_id | smallint | 5 | 0 | N | Y | 分类ID:[0,10000] | |
| 2 | name | varchar | 16 | 0 | N | N | 分类名称:[2,16] | |
| 3 | description | varchar | 255 | 0 | Y | N | 描述:[0,255]描述该分类的作用 | |
| 4 | url | varchar | 255 | 0 | Y | N | 外链地址:[0,255]如果该分类是跳转到其他网站的情况下,就在该URL上设置 | |
| 5 | father_id | smallint | 5 | 0 | N | N | 0 | 上级分类ID:[0,32767] |
| 6 | icon | varchar | 255 | 0 | Y | N | 分类图标: | |
| 7 | create_time | timestamp | 19 | 0 | N | N | CURRENT_TIMESTAMP | 创建时间: |
| 8 | update_time | timestamp | 19 | 0 | N | N | CURRENT_TIMESTAMP | 更新时间: |
| 编号 | 名称 | 数据类型 | 长度 | 小数位 | 允许空值 | 主键 | 默认值 | 说明 |
| 1 | hits_id | int | 10 | 0 | N | Y | 点赞ID: | |
| 2 | user_id | int | 10 | 0 | N | N | 0 | 点赞人: |
| 3 | create_time | timestamp | 19 | 0 | N | N | CURRENT_TIMESTAMP | 创建时间: |
| 4 | update_time | timestamp | 19 | 0 | N | N | CURRENT_TIMESTAMP | 更新时间: |
| 5 | source_table | varchar | 255 | 0 | Y | N | 来源表: | |
| 6 | source_field | varchar | 255 | 0 | Y | N | 来源字段: | |
| 7 | source_id | int | 10 | 0 | N | N | 0 | 来源ID: |
| 编号 | 名称 | 数据类型 | 长度 | 小数位 | 允许空值 | 主键 | 默认值 | 说明 |
| 1 | love_donation_id | int | 10 | 0 | N | Y | 爱心捐助ID | |
| 2 | regular_users | int | 10 | 0 | Y | N | 0 | 普通用户 |
| 3 | user_name | varchar | 64 | 0 | Y | N | 用户姓名 | |
| 4 | user_phone_number | varchar | 64 | 0 | Y | N | 用户电话 | |
| 5 | donation_date | date | 10 | 0 | Y | N | 捐助日期 | |
| 6 | donation_amount | int | 10 | 0 | Y | N | 0 | 捐助金额 |
| 7 | donation_remarks | text | 65535 | 0 | Y | N | 捐助备注 | |
| 8 | childs_name | varchar | 64 | 0 | Y | N | 儿童姓名 | |
| 9 | examine_state | varchar | 16 | 0 | N | N | 未审核 | 审核状态 |
| 10 | examine_reply | varchar | 16 | 0 | Y | N | 审核回复 | |
| 11 | pay_state | varchar | 16 | 0 | N | N | 未支付 | 支付状态 |
| 12 | pay_type | varchar | 16 | 0 | Y | N | 支付类型: 微信、支付宝、网银 | |
| 13 | create_time | datetime | 19 | 0 | N | N | CURRENT_TIMESTAMP | 创建时间 |
| 14 | update_time | timestamp | 19 | 0 | N | N | CURRENT_TIMESTAMP | 更新时间 |
| 编号 | 名称 | 数据类型 | 长度 | 小数位 | 允许空值 | 主键 | 默认值 | 说明 |
| 1 | material_donations_id | int | 10 | 0 | N | Y | 物资捐助ID | |
| 2 | regular_users | int | 10 | 0 | Y | N | 0 | 普通用户 |
| 3 | user_name | varchar | 64 | 0 | Y | N | 用户姓名 | |
| 4 | user_phone_number | varchar | 64 | 0 | Y | N | 用户电话 | |
| 5 | donation_date | date | 10 | 0 | Y | N | 捐助日期 | |
| 6 | material_name | varchar | 64 | 0 | Y | N | 物资名称 | |
| 7 | material_type | varchar | 64 | 0 | Y | N | 物资类型 | |
| 8 | quantity_of_materials | varchar | 64 | 0 | Y | N | 物资数量 | |
| 9 | express_tracking_number | varchar | 255 | 0 | Y | N | 快递单号 | |
| 10 | donation_remarks | text | 65535 | 0 | Y | N | 捐助备注 | |
| 11 | examine_state | varchar | 16 | 0 | N | N | 未审核 | 审核状态 |
| 12 | examine_reply | varchar | 16 | 0 | Y | N | 审核回复 | |
| 13 | create_time | datetime | 19 | 0 | N | N | CURRENT_TIMESTAMP | 创建时间 |
| 14 | update_time | timestamp | 19 | 0 | N | N | CURRENT_TIMESTAMP | 更新时间 |
| 编号 | 名称 | 数据类型 | 长度 | 小数位 | 允许空值 | 主键 | 默认值 | 说明 |
| 1 | material_type_id | int | 10 | 0 | N | Y | 物资类型ID | |
| 2 | material_type | varchar | 64 | 0 | Y | N | 物资类型 | |
| 3 | create_time | datetime | 19 | 0 | N | N | CURRENT_TIMESTAMP | 创建时间 |
| 4 | update_time | timestamp | 19 | 0 | N | N | CURRENT_TIMESTAMP | 更新时间 |
| 编号 | 名称 | 数据类型 | 长度 | 小数位 | 允许空值 | 主键 | 默认值 | 说明 |
| 1 | notice_id | mediumint | 8 | 0 | N | Y | 公告id: | |
| 2 | title | varchar | 125 | 0 | N | N | 标题: | |
| 3 | content | longtext | 2147483647 | 0 | Y | N | 正文: | |
| 4 | create_time | timestamp | 19 | 0 | N | N | CURRENT_TIMESTAMP | 创建时间: |
| 5 | update_time | timestamp | 19 | 0 | N | N | CURRENT_TIMESTAMP | 更新时间: |
| 编号 | 名称 | 数据类型 | 长度 | 小数位 | 允许空值 | 主键 | 默认值 | 说明 |
| 1 | praise_id | int | 10 | 0 | N | Y | 点赞ID: | |
| 2 | user_id | int | 10 | 0 | N | N | 0 | 点赞人: |
| 3 | create_time | timestamp | 19 | 0 | N | N | CURRENT_TIMESTAMP | 创建时间: |
| 4 | update_time | timestamp | 19 | 0 | N | N | CURRENT_TIMESTAMP | 更新时间: |
| 5 | source_table | varchar | 255 | 0 | Y | N | 来源表: | |
| 6 | source_field | varchar | 255 | 0 | Y | N | 来源字段: | |
| 7 | source_id | int | 10 | 0 | N | N | 0 | 来源ID: |
| 8 | status | bit | 1 | 0 | N | N | 1 | 点赞状态:1为点赞,0已取消 |
表registration_information (报名信息)
| 编号 | 名称 | 数据类型 | 长度 | 小数位 | 允许空值 | 主键 | 默认值 | 说明 |
| 1 | registration_information_id | int | 10 | 0 | N | Y | 报名信息ID | |
| 2 | regular_users | int | 10 | 0 | Y | N | 0 | 普通用户 |
| 3 | user_name | varchar | 64 | 0 | Y | N | 用户姓名 | |
| 4 | user_gender | varchar | 64 | 0 | Y | N | 用户性别 | |
| 5 | user_phone_number | varchar | 64 | 0 | Y | N | 用户电话 | |
| 6 | registration_time | datetime | 19 | 0 | Y | N | 报名时间 | |
| 7 | activity_name | varchar | 64 | 0 | Y | N | 活动名称 | |
| 8 | activity_number | varchar | 64 | 0 | Y | N | 活动编号 | |
| 9 | activity_type | varchar | 64 | 0 | Y | N | 活动类型 | |
| 10 | examine_state | varchar | 16 | 0 | N | N | 未审核 | 审核状态 |
| 11 | examine_reply | varchar | 16 | 0 | Y | N | 审核回复 | |
| 12 | create_time | datetime | 19 | 0 | N | N | CURRENT_TIMESTAMP | 创建时间 |
| 13 | update_time | timestamp | 19 | 0 | N | N | CURRENT_TIMESTAMP | 更新时间 |
| 编号 | 名称 | 数据类型 | 长度 | 小数位 | 允许空值 | 主键 | 默认值 | 说明 |
| 1 | regular_users_id | int | 10 | 0 | N | Y | 普通用户ID | |
| 2 | user_name | varchar | 64 | 0 | Y | N | 用户姓名 | |
| 3 | user_gender | varchar | 64 | 0 | Y | N | 用户性别 | |
| 4 | user_phone_number | varchar | 64 | 0 | Y | N | 用户电话 | |
| 5 | user_address | varchar | 64 | 0 | Y | N | 用户地址 | |
| 6 | examine_state | varchar | 16 | 0 | N | N | 已通过 | 审核状态 |
| 7 | user_id | int | 10 | 0 | N | N | 0 | 用户ID |
| 8 | create_time | datetime | 19 | 0 | N | N | CURRENT_TIMESTAMP | 创建时间 |
| 9 | update_time | timestamp | 19 | 0 | N | N | CURRENT_TIMESTAMP | 更新时间 |
表slides (轮播图)
| 编号 | 名称 | 数据类型 | 长度 | 小数位 | 允许空值 | 主键 | 默认值 | 说明 |
| 1 | slides_id | int | 10 | 0 | N | Y | 轮播图ID: | |
| 2 | title | varchar | 64 | 0 | Y | N | 标题: | |
| 3 | content | varchar | 255 | 0 | Y | N | 内容: | |
| 4 | url | varchar | 255 | 0 | Y | N | 链接: | |
| 5 | img | varchar | 255 | 0 | Y | N | 轮播图: | |
| 6 | hits | int | 10 | 0 | N | N | 0 | 点击量: |
| 7 | create_time | timestamp | 19 | 0 | N | N | CURRENT_TIMESTAMP | 创建时间: |
| 8 | update_time | timestamp | 19 | 0 | N | N | CURRENT_TIMESTAMP | 更新时间: |
表upload (文件上传)
| 编号 | 名称 | 数据类型 | 长度 | 小数位 | 允许空值 | 主键 | 默认值 | 说明 |
| 1 | upload_id | int | 10 | 0 | N | Y | 上传ID | |
| 2 | name | varchar | 64 | 0 | Y | N | 文件名 | |
| 3 | path | varchar | 255 | 0 | Y | N | 访问路径 | |
| 4 | file | varchar | 255 | 0 | Y | N | 文件路径 | |
| 5 | display | varchar | 255 | 0 | Y | N | 显示顺序 | |
| 6 | father_id | int | 10 | 0 | Y | N | 0 | 父级ID |
| 7 | dir | varchar | 255 | 0 | Y | N | 文件夹 | |
| 8 | type | varchar | 32 | 0 | Y | N | 文件类型 |
表user (用户账户:用于保存用户登录信息)
| 编号 | 名称 | 数据类型 | 长度 | 小数位 | 允许空值 | 主键 | 默认值 | 说明 |
| 1 | user_id | mediumint | 8 | 0 | N | Y | 用户ID:[0,8388607]用户获取其他与用户相关的数据 | |
| 2 | state | smallint | 5 | 0 | N | N | 1 | 账户状态:[0,10](1可用|2异常|3已冻结|4已注销) |
| 3 | user_group | varchar | 32 | 0 | Y | N | 所在用户组:[0,32767]决定用户身份和权限 | |
| 4 | login_time | timestamp | 19 | 0 | N | N | CURRENT_TIMESTAMP | 上次登录时间: |
| 5 | phone | varchar | 11 | 0 | Y | N | 手机号码:[0,11]用户的手机号码,用于找回密码时或登录时 | |
| 6 | phone_state | smallint | 5 | 0 | N | N | 0 | 手机认证:[0,1](0未认证|1审核中|2已认证) |
| 7 | username | varchar | 16 | 0 | N | N | 用户名:[0,16]用户登录时所用的账户名称 | |
| 8 | nickname | varchar | 16 | 0 | Y | N | 昵称:[0,16] | |
| 9 | password | varchar | 64 | 0 | N | N | 密码:[0,32]用户登录所需的密码,由6-16位数字或英文组成 | |
| 10 | | varchar | 64 | 0 | Y | N | 邮箱:[0,64]用户的邮箱,用于找回密码时或登录时 | |
| 11 | email_state | smallint | 5 | 0 | N | N | 0 | 邮箱认证:[0,1](0未认证|1审核中|2已认证) |
| 12 | avatar | varchar | 255 | 0 | Y | N | 头像地址:[0,255] | |
| 13 | open_id | varchar | 255 | 0 | Y | N | 针对获取用户信息字段 | |
| 14 | create_time | timestamp | 19 | 0 | N | N | CURRENT_TIMESTAMP | 创建时间: |
| 15 | vip_level | varchar | 255 | 0 | Y | N | 会员等级 | |
| 16 | vip_discount | double | 11 | 2 | Y | N | 0.00 | 会员折扣 |
表user_group (用户组:用于用户前端身份和鉴权)
| 编号 | 名称 | 数据类型 | 长度 | 小数位 | 允许空值 | 主键 | 默认值 | 说明 |
| 1 | group_id | mediumint | 8 | 0 | N | Y | 用户组ID:[0,8388607] | |
| 2 | display | smallint | 5 | 0 | N | N | 100 | 显示顺序:[0,1000] |
| 3 | name | varchar | 16 | 0 | N | N | 名称:[0,16] | |
| 4 | description | varchar | 255 | 0 | Y | N | 描述:[0,255]描述该用户组的特点或权限范围 | |
| 5 | source_table | varchar | 255 | 0 | Y | N | 来源表: | |
| 6 | source_field | varchar | 255 | 0 | Y | N | 来源字段: | |
| 7 | source_id | int | 10 | 0 | N | N | 0 | 来源ID: |
| 8 | register | smallint | 5 | 0 | Y | N | 0 | 注册位置: |
| 9 | create_time | timestamp | 19 | 0 | N | N | CURRENT_TIMESTAMP | 创建时间: |
| 10 | update_time | timestamp | 19 | 0 | N | N | CURRENT_TIMESTAMP | 更新时间: |
| 编号 | 名称 | 数据类型 | 长度 | 小数位 | 允许空值 | 主键 | 默认值 | 说明 |
| 1 | volunteer_activities_id | int | 10 | 0 | N | Y | 志愿活动ID | |
| 2 | activity_name | varchar | 64 | 0 | Y | N | 活动名称 | |
| 3 | activity_poster | varchar | 255 | 0 | Y | N | 活动海报 | |
| 4 | activity_number | varchar | 64 | 0 | Y | N | 活动编号 | |
| 5 | activity_type | varchar | 64 | 0 | Y | N | 活动类型 | |
| 6 | event_date | date | 10 | 0 | Y | N | 活动日期 | |
| 7 | event_address | varchar | 64 | 0 | Y | N | 活动地址 | |
| 8 | contact_information | varchar | 64 | 0 | Y | N | 联系方式 | |
| 9 | hits | int | 10 | 0 | N | N | 0 | 点击数 |
| 10 | praise_len | int | 10 | 0 | N | N | 0 | 点赞数 |
| 11 | create_time | datetime | 19 | 0 | N | N | CURRENT_TIMESTAMP | 创建时间 |
| 12 | update_time | timestamp | 19 | 0 | N | N | CURRENT_TIMESTAMP | 更新时间 |
整个留守儿童爱心网站的需求分析主要对系统总体架构以及功能模块的设计,通过建立E-R模型和数据库逻辑系统设计完成了数据库系统设计。
4 留守儿童爱心网站关键模块详细设计与实现
留守儿童爱心网站的详细设计与实现主要是根据前面的留守儿童爱心网站的需求分析和留守儿童爱心网站的总体设计来设计页面并实现业务逻辑。主要从留守儿童爱心网站界面实现、业务逻辑实现这两部分进行介绍。
4.1普通用户功能模块
4.1.1 前台首页界面
当进入留守儿童爱心网站的时候,系统以上中下的布局进行展示,首先映入眼帘的是系统的导航栏,下面是轮播图,再往下是系统公告,其主界面展示如下图4-1所示。

图4-1 前台首页界面图
4.1.2 用户注册界面
留守儿童爱心网站的游客和普通用户时可以进行注册登录,当用户右上角“注册”按钮的时候,当填写上自己的账号+密码+确认密码+昵称+邮箱等后再点击“注册”按钮后将会先验证输入的有没有空数据,再次验证密码和确认密码是否是一样的,最后验证输入的账户名和数据库表中已经注册的账户名是否重复,只有都验证没问题后即可用户注册成功。普通用户注册界面展示如下图4-2所示。

图4-2注册界面图
注册关键代码如下:
* 注册
* @param user
* @return
*/
@PostMapping("register")
public Map<String, Object> signUp(@RequestBody User user) {
// 查询用户
Map<String, String> query = new HashMap<>();
Map<String,Object> map = JSON.parseObject(JSON.toJSONString(user));
query.put("username",user.getUsername());
List list = service.selectBaseList(service.select(query, new HashMap<>()));
if (list.size()>0){
return error(30000, "用户已存在");
}
map.put("password",service.encryption(String.valueOf(map.get("password"))));
service.insert(map);
return success(1);
}
留守儿童爱心网站中的前台上注册后的用户是可以通过自己的账户名和密码进行登录的,当普通用户输入完整的自己的账户名和密码信息并点击“登录”按钮后,将会首先验证输入的有没有空数据,再次验证输入的账户名+密码和数据库中当前保存的用户信息是否一致,只有在一致后将会登录成功并自动跳转到留守儿童爱心网站的首页中;否则将会提示相应错误信息,用户登录界面如下图4-3所示。

图4-3用户登录界面图
登录的逻辑代码如下所示。
/**
* 登录
* @param data
* @param httpServletRequest
* @return
*/
@PostMapping("login")
public Map<String, Object> login(@RequestBody Map<String, String> data, HttpServletRequest httpServletRequest) {
log.info("[执行登录接口]");
String username = data.get("username");
String email = data.get("email");
String phone = data.get("phone");
String password = data.get("password");
List resultList = null;
Map<String, String> map = new HashMap<>();
if(username != null && "".equals(username) == false){
map.put("username", username);
resultList = service.select(map, new HashMap<>()).getResultList();
}
else if(email != null && "".equals(email) == false){
map.put("email", email);
resultList = service.select(map, new HashMap<>()).getResultList();
}
else if(phone != null && "".equals(phone) == false){
map.put("phone", phone);
resultList = service.select(map, new HashMap<>()).getResultList();
}else{
return error(30000, "账号或密码不能为空");
}
if (resultList == null || password == null) {
return error(30000, "账号或密码不能为空");
}
//判断是否有这个用户
if (resultList.size()<=0){
return error(30000,"用户不存在");
}
User byUsername = (User) resultList.get(0);
Map<String, String> groupMap = new HashMap<>();
groupMap.put("name",byUsername.getUserGroup());
List groupList = userGroupService.select(groupMap, new HashMap<>()).getResultList();
if (groupList.size()<1){
return error(30000,"用户组不存在");
}
UserGroup userGroup = (UserGroup) groupList.get(0);
//查询用户审核状态
if (!StringUtils.isEmpty(userGroup.getSourceTable())){
String sql = "select examine_state from "+ userGroup.getSourceTable() +" WHERE user_id = " + byUsername.getUserId();
String res = String.valueOf(service.runCountSql(sql).getSingleResult());
if (res==null){
return error(30000,"用户不存在");
}
if (!res.equals("已通过")){
return error(30000,"该用户审核未通过");
}
}
//查询用户状态
if (byUsername.getState()!=1){
return error(30000,"用户非可用状态,不能登录");
}
String md5password = service.encryption(password);
if (byUsername.getPassword().equals(md5password)) {
// 存储Token到数据库
AccessToken accessToken = new AccessToken();
accessToken.setToken(UUID.randomUUID().toString().replaceAll("-", ""));
accessToken.setUser_id(byUsername.getUserId());
tokenService.save(accessToken);
// 返回用户信息
JSONObject user = JSONObject.parseObject(JSONObject.toJSONString(byUsername));
user.put("token", accessToken.getToken());
JSONObject ret = new JSONObject();
ret.put("obj",user);
return success(ret);
} else {
return error(30000, "账号或密码不正确");
}
}
当用户点击右上角点击“我的账户”可以对个人的资料、登录系统的密码的信息进行设置管理,我的账户界面如下图4-4所示。

图4-4我的账户界面图
用户使用该系统注册完成后,用户对登录密码有修改需求时,系统也可以提供用户修改密码权限。系统中所有的操作者能够变更自己的密码信息,执行该功能首先必须要登入系统,然后选择密码变更选项以后在给定的文本框中填写初始密码和新密码来完成修改密码的操作。在填写的时候,假如两次密码填写存在差异,那么此次密码变更操作失败。密码修改界面如下图所示。

图4-5密码修改界面图
4.1.6 志愿活动界面
当用户点击留守儿童爱心网站中导航栏上的“志愿活动”后将会进入到该“志愿活动”列表的界面,然后选择想要看的志愿活动,点击进入到详细界面,在详细界面可以报名、 收藏+点赞等操作,志愿活动界面如下图4-6所示。

图4-6志愿活动界面图
当用户点击“爱心捐助”,可以查看所有的爱心捐助详情,用户姓名、用户电话、捐助日期、捐助金额等信息,还可以进行查询、重置等操作。爱心捐助界面如下图4-7所示。

图4-7爱心捐助界面图
爱心捐助关键代码如下:
@PostMapping("/set")
@Transactional
public Map<String, Object> set(HttpServletRequest request) throws IOException {
service.update(service.readQuery(request), service.readConfig(request), service.readBody(request.getReader()));
return success(1);
}
4.2管理员功能模块
4.2.1物资捐助管理界面
管理员点击“物资捐助管理”这一菜单会显示物资捐助列表、物资捐助添加这两个子菜单,支持输入物资名称、物资数量、物资类型进行查询、重置和删除的操作,还可以查看用户的评论信息。如果想要添加新的物资捐助,点击“添加”按钮,输入用户姓名、联系电话、物资名称、物资类型、物资数等信息,点击“提交”按钮就可以添加了,同时可以选择某一条爱心捐助,点击“删除”进行删除。爱心捐助列表、爱心捐助添加界面如下图4-8和4-9所示。

图4-8物资捐助列表界面图

图4-9物资捐助添加界面图
管理员点击“儿童信息管理”这一菜单会显示儿童信息列表、儿童信息添加这两个子菜单,支持输入儿童信息进行查询、重置和删除的操作。如果想要添加新的儿童信息,点击“添加”按钮,输入儿童信息信息,点击“提交”按钮就可以添加了,同时可以选择某一条儿童信息,点击“删除”进行删除。儿童信息列表、儿童信息添加界面如下图4-10和4-11所示。

图4-10儿童信息列表界面图

图4-11儿童信息添加界面图
管理员点击“报名信息管理”这一菜单会显示报名信息列表这个子菜单,可以查看所有的报名信息详情,包括用户姓名、性别、活动类型、活动名称、审核状态等信息,还可以进行查询、重置和删除等操作。报名信息管理界面如下图4-12所示。

图4-12报名信息管理界面图
报名信息管理关键代码如下:
@RequestMapping(value = "/del")
@Transactional
public Map<String, Object> del(HttpServletRequest request) {
service.delete(service.readQuery(request), service.readConfig(request));
return success(1);
}
public void delete(Map<String,String> query,Map<String,String> config){
QueryWrapper wrapper = new QueryWrapper<E>();
toWhereWrapper(query, "0".equals(config.get(FindConfig.GROUP_BY)),wrapper);
baseMapper.delete(wrapper);
log.info("[{}] - 删除操作:{}",wrapper.getSqlSelect());
}
管理员点击“系统管理”这一菜单会显示轮播图这个子菜单,管理员可以对前台展示的轮播图进行设置,界面如下图4-13所示。

图4-13系统管理界面图
系统管理关键代码如下:
@PostMapping("/add")
@Transactional
public Map<String, Object> add(HttpServletRequest request) throws IOException {
service.insert(service.readBody(request.getReader()));
return success(1);
}
public Map<String, Object> addMap(Map<String,Object> map){
service.insert(map);
return success(1);
}
4.2.5通知公告管理界面
管理员可以对系统前台展示的通知公告进行增删改查,方便用户进行查看。通知公告管理界面如下图4-14所示。

图4-14通知公告管理界面图
管理员点击“资讯管理”菜单能够对其下子菜单关爱资讯和资讯分类进行增删改查。界面如下图4-15所示。

图4-15资讯管理界面图
资讯管理关键代码如下:
@RequestMapping("/get_list")
public Map<String, Object> getList(HttpServletRequest request) {
Map<String, Object> map = service.selectToPage(service.readQuery(request), service.readConfig(request));
return success(map);
}
5系统测试
5.1 系统测试用例
系统测试包括:用户登录功能测试、志愿活动展示功能测试、物资捐助添加、儿童信息搜索、密码修改、报名信息功能测试,如表5-1、5-2、5-3、5-4、5-5、5-6所示:
表5-1 用户登录功能测试表
| 用例名称 | 用户登录系统 |
| 目的 | 测试用户通过正确的用户名和密码可否登录功能 |
| 前提 | 未登录的情况下 |
| 测试流程 | 1) 进入登录页面 2) 输入正确的用户名和密码 |
| 预期结果 | 用户名和密码正确的时候,跳转到登录成功界面,反之则显示错误信息,提示重新输入 |
| 实际结果 | 实际结果与预期结果一致 |
志愿活动查看功能测试:
表5-2 志愿活动查看功能测试表
| 用例名称 | 志愿活动查看 |
| 目的 | 测试志愿活动查看功能 |
| 前提 | 用户登录 |
| 测试流程 | 点击志愿活动列表 |
| 预期结果 | 可以查看到所有志愿活动信息 |
| 实际结果 | 实际结果与预期结果一致 |
管理员添加物资捐助界面测试:
表5-3 管理员添加物资捐助界面测试表
| 用例名称 | 添加物资捐助测试用例 |
| 目的 | 测试物资捐助添加功能 |
| 前提 | 管理员用户正常登录情况下 |
| 测试流程 | 1)管理员点击物资捐助,然后点击添加后并填写信息。 2)点击进行提交。 |
| 预期结果 | 提交以后,页面首页会显示新的物资捐助 |
| 实际结果 | 实际结果与预期结果一致 |
儿童信息搜索功能测试:
表5-4儿童信息搜索功能测试表
| 用例名称 | 儿童信息搜索测试 |
| 目的 | 测试儿童信息搜索功能 |
| 前提 | 无 |
| 测试流程 | 1)在搜索框填入搜索关键字。 2)点击搜索按钮。 |
| 预期结果 | 页面显示包含有搜索关键字的儿童信息 |
| 实际结果 | 实际结果与预期结果一致 |
密码修改搜索功能测试:
表5-5 密码修改功能测试表
| 用例名称 | 密码修改测试用例 |
| 目的 | 测试管理员密码修改功能 |
| 前提 | 管理员用户正常登录情况下 |
| 测试流程 | 1)管理员密码修改并完成填写。 2)点击进行提交。 |
| 预期结果 | 使用新的密码可以登录 |
| 实际结果 | 实际结果与预期结果一致 |
报名信息功能测试:
表5-6报名信息功能测试表
| 用例名称 | 报名信息测试用例 |
| 目的 | 测试用户报名信息功能 |
| 前提 | 用户正常登录情况下 |
| 测试流程 | 1)搜索查看志愿活动,点击报名信息。 2)填写报名信息信息,点击进行提交。 |
| 预期结果 | 活动报名成功 |
| 实际结果 | 实际结果与预期结果一致 |
通过编写留守儿童爱心网站的测试用例,已经检测完毕用户登录功能测试、志愿活动展示功能测试、物资捐助添加、儿童信息搜索、密码修改、报名信息功能测试,通过这6大模块为留守儿童爱心网站的后期推广运营提供了强力的技术支撑。
本文描述了留守儿童爱心网站设计与实现的原理和开发过程,该系统是通过SpringBoot框架来搭建后台,中间件使用的是Tomcat服务器,数据库管理平台采用开源的Mysql,前台使用的是JQuery框架,同时使用Validate校验框架,这样就可以减少前端代码的输入量,而且基于JQuery框架的Validat框架使用简单,是流行的前端使用框架,前端使用的主要是HTML页面展示技术。
在开发前做了许多的准备,在本系统的设计和开发过程中阅览和学习了许多文献资料,从开发这个留守儿童爱心网站的过程中我也收获了许许多多宝贵的方法以及设计思路,对系统的开发也起到了很重要的作用,系统的开发技术选用的都是自己比较熟悉的,比如Web、SpringBoot、MYSQL,这些技术都是在以前的学习中学到了,其中许多的设计思路和方法都是在以前不断地学习中摸索出来的经验,其实对于我们来说工作量还是比较大的,但是正是由于之前的积累与准备,才能顺利的完成这个项目,由此看来,积累经验跟做好准备是十分重要的事情。
当然在该系统的设计与实现的过程中也离不开老师以及同学们的帮助,正是因为他们的指导与帮助,我才能够成功的在预期内完成了这个系统。同时在这个过程当中我也收获了很多东西,此系统也有需要改进的地方,但是由于专业知识的浅薄,并不能做到十分完美,希望以后有机会可以让其真正的投入到使用之中。
[1]王冰,李莎,李国民,等.乡村振兴背景下农村留守儿童心理健康状况调查及云服务平台构建[J].辽宁教育,2024,(02):48-52.
[2]韩小龙,司珍,吕晓峰,等.基于面向对象编程的Java语言程序设计方法分析[J].集成电路应用,2024,41(01):228-229.DOI:10.19339/j.issn.1674-2583.2024.01.103.
[3]赵志红,张永军.分一点爱给留守儿童[J].山西教育(管理),2024,(01):13-14.
[4]邓锁.社会工作参与困境与留守儿童心理关爱服务的路径[J].中国社会工作,2024,(01):21.
[5]谭光兴,甘景,戚秋晨.基于Java语言的远程数据采集系统设计与实现[J].科技与创新,2024,(01):19-22.DOI:10.15913/j.cnki.kjycx.2024.01.005.
[6]Hui Q ,Xiao L ,Dan S .Parental migration, sibling migration, and the educational outcomes of children left behind in rural China[J].Children and Youth Services Review,2024,157107392-.
[7]Jing F ,Ruibo X ,Wan D , et al.Teacher’s invisible hands—the association between teacher-student relationship and subjective happiness among left-behind children: the chain mediating roles of resilience and learning engagement[J].Educational Psychology,2024,44(1):40-58.
[8]Li X ,Xiong Y ,Zhou Z , et al.Loneliness status and influencing factors among rural left-behind children in China: A cross-sectional study[J].Social Behavior and Personality,2024,52(1):1-11.
[9]宗宁,杜娟.乡村振兴背景下泰安市农村留守儿童社会保障现状研究[J].农业开发与装备,2023,(12):7-9.
[10]赵旭东.计算机软件开发与设计中Java语言的应用研究[J].信息与电脑(理论版),2023,35(24):31-33.
[11]马庆.计算机软件开发中JAVA编程语言的应用[J].山西电子技术,2023,(06):84-86+98.
[12]施丹.城市隐形留守儿童关爱教育的路径研究[J].华人时刊(校长),2023,(11):38-39.
[13]郑秋强.粤东西北地区留守儿童的教育关怀与支持[J].南方论刊,2023,(11):94-97.
[14]Liang C .School Vehicle Management System Based on JAVA Language[J].Academic Journal of Computing Information Science,2023,6(9):
[15]Gege M ,Mengshi L ,Huifeng S , et al.Early stimulation and responsive care: A mediator of caregivers' depression on the suspected developmental delay of left-behind children in China.[J].Journal of affective disorders,2023,34188-95.
[16]孟思明.基于SpringBoot框架选购系统的设计与实现[J].中国设备工程,2023,(11):94-95.
[17]王志亮,纪松波.基于SpringBoot的Web前端与数据库的接口设计[J].工业控制计算机,2023,36(03):51-53.
[18]Tao Z ,Zhenjiang H .VoiceJava: A Syntax-Directed Voice Programming Language for Java[J].Electronics,2023,12(1):250-250.
[19]彭晓兰,曾强,张一帆.挖掘“三留守”群体的社区志愿服务潜能[J].中国社会工作,2022,(07):17-18.
[20]杨宗圆,石蕙.志愿服务在留守儿童社会主义核心价值观培育过程中的特殊作用[J].西部素质教育,2022,8(02):65-67.DOI:10.16681/j.cnki.wcqe.202202021.
[21]李颜.良心的好功能12306网站爱心模式[J].计算机与网络,2021,47(17):29.
逝者如斯夫,不舍昼夜。转眼间,大学生活便已经接近尾声,人面对着离别与结束,总是充满着不舍与茫然,我亦如此,仍记得那年秋天,我迫不及待的提前一天到了学校,面对学校巍峨的大门,我心里充满了期待:这里,就是我新生活的起点吗?那天,阳光明媚,学校的欢迎仪式很热烈,我面对着一个个对着我微笑的同学,仿佛一缕缕阳光透过胸口照进了我心里,同时,在那天我认识可爱的室友,我们携手共同度过了这难忘的两年。如今,我望着这篇论文的致谢,不禁又要问自己:现在,我们就要说再见了吗?
感慨莫名,不知所言。遥想当初刚来学校的时候,心里总是想着工科学校会过于板正,会缺乏一些柔情,当时心里甚至有一点点排斥,但是随着我对学校的慢慢认识与了解,我才认识到了她的美丽,她的柔情,并且慢慢的喜欢上了这个校园,但是时间太快了,快到我还没有好好体会她的美丽便要离开了,但是她带给我的回忆,永远不会离开我,也许真正离开那天我的眼里会满含泪水,我不是因为难过,我只是想将她的样子映在我的泪水里,刻在我的心里。最后,感谢我的老师们,是你们教授了我们知识与做人的道理;感谢我的室友们,是你们陪伴了我如此之久;感谢每位关心与支持我的人。
少年,追风赶月莫停留,平荒尽处是春山。
免费领取项目源码,请关注❥点赞收藏并私信博主,谢谢~
387

被折叠的 条评论
为什么被折叠?



