基于SSM框架的校园外卖管理系统的设计与实现
摘 要
随着信息技术的飞速发展和互联网的普及,外卖服务已成为现代生活中不可或缺的一部分。特别是在校园环境中,由于学生群体的特殊性,外卖服务的需求尤为旺盛。然而,传统的校园外卖管理方式往往存在效率低下、信息不透明、服务质量难以保证等问题。因此,开发一款高效、便捷、智能化的校园外卖管理系统显得尤为重要。
本文旨在探讨基于SSM框架的校园外卖管理系统的设计与实现。SSM框架作为一种成熟、稳定、易扩展的软件开发框架,在Web应用开发领域具有广泛的应用。通过SSM框架的应用,我们可以实现系统的模块化、组件化开发,提高代码的可维护性和可扩展性。
本文首先分析了校园外卖管理系统的需求背景和功能需求,然后详细阐述了系统的架构设计、数据库设计、关键模块的实现以及系统测试与优化等方面的内容。通过本文的阐述,读者可以深入了解基于SSM框架的校园外卖管理系统的设计与实现过程,为类似系统的开发提供参考和借鉴。
关键词:校园外卖管理系统;java语言;SSM框架、mysql数据库;
Design and Implementation of Campus Takeout Management System Based on SSM Framework
ABSTRACT
With the rapid development of information technology and the popularity of the Internet, take away service has become an indispensable part of modern life. Especially in campus environments, due to the unique characteristics of the student population, there is a particularly strong demand for takeout services. However, traditional campus food delivery management methods often suffer from problems such as low efficiency, opaque information, and difficulty in ensuring service quality. Therefore, developing an efficient, convenient, and intelligent campus food delivery management system is particularly important.
This article aims to explore the design and implementation of a campus food delivery management system based on the SSM framework. The SSM framework, as a mature, stable, and easily scalable software development framework, has a wide range of applications in the field of web application development. Through the application of the SSM framework, we can achieve modular and component-based development of the system, improve the maintainability and scalability of the code.
This article first analyzes the background and functional requirements of the campus food delivery management system, and then elaborates on the system architecture design, database design, implementation of key modules, as well as system testing and optimization. Through the explanation in this article, readers can gain a deeper understanding of the design and implementation process of a campus food delivery management system based on the SSM framework, providing reference and inspiration for the development of similar systems.
Keywords: Campus food delivery management system; Java language; SSM framework, MySQL database;
目 录
1.1. 研究背景和意义
随着信息技术的快速发展和互联网的广泛应用,外卖服务已经成为现代人日常生活中不可或缺的一部分。特别是在校园环境中,由于学生群体的特殊需求和生活节奏,外卖服务的需求尤为突出。然而,传统的校园外卖管理方式存在诸多挑战,如信息不透明、配送效率低下、服务质量参差不齐等,这些问题不仅影响了学生的用餐体验,也对校园秩序和食品安全管理带来了困扰。
为了解决这些问题,提升校园外卖服务的质量和效率,基于SSM框架的校园外卖管理系统的设计与实现成为了研究的重点。SSM框架作为一种成熟、稳定、易扩展的Java Web开发框架,具有优秀的性能表现和广泛的应用基础。通过SSM框架的应用,可以构建出高效、稳定、可扩展的校园外卖管理系统,为校园内的商家和学生提供更加便捷、高效的外卖服务。
该研究不仅有助于提升校园外卖服务的整体质量和效率,还可以推动校园信息化建设的发展。通过系统的设计与实现,可以推动校园内信息化服务的普及和应用,提升校园服务的智能化、信息化水平。同时,该研究还可以为类似系统的开发提供参考和借鉴,促进软件开发技术的进步和创新。
此外,该研究还具有重要的社会意义和经济价值。通过提升校园外卖服务的质量和效率,可以为学生和商家创造更加良好的商业环境和生活环境,推动校园经济的繁荣和发展。同时,该研究还可以为城市外卖服务的发展提供有益的参考和启示,促进外卖服务行业的整体进步和创新。
综上所述,基于SSM框架的校园外卖管理系统的设计与实现具有重要的研究背景和意义。通过系统的设计与实现,可以解决传统校园外卖服务存在的问题,提升服务质量和效率,推动校园信息化建设的发展,具有重要的社会价值和经济价值。同时,该研究还可以为类似系统的开发提供参考和借鉴,促进软件开发技术的进步和创新。
1.2 国内外研究现状
在国内,随着校园信息化的不断推进和互联网技术的快速发展,校园外卖管理系统得到了广泛的关注和研究。近年来,越来越多的学者和开发者开始尝试将先进的软件开发技术应用于校园外卖管理系统的设计与实现中。基于SSM框架的校园外卖管理系统在国内的研究与应用逐渐增多,一些高校和研究机构已经开发出了具有自主知识产权的校园外卖管理系统,并进行了实际应用和推广。这些系统不仅提高了校园外卖服务的效率和质量,还为学校加强对外卖服务的管理和监管提供了有力支持。
国外研究现状:
在国外,外卖服务作为一种便捷的用餐方式,已经得到了广泛的普及和应用。在校园环境中,外卖服务同样受到学生的青睐。然而,关于基于SSM框架的校园外卖管理系统的研究与应用相对较少。这可能与国外高校对于校园信息化建设的重视程度和技术应用方向有关。尽管如此,随着全球化和信息化的发展,国外的一些高校和研究机构也开始关注校园外卖管理系统的设计与实现,并尝试将先进的软件开发技术应用于其中。
综上所述,基于SSM框架的校园外卖管理系统的设计与实现在国内得到了广泛的关注和研究,并在实际应用中取得了一定的成果。而在国外,虽然相关研究与应用相对较少,但随着信息化和全球化的发展,这一领域的研究与应用也将逐渐增多。
1.3论文结构与章节安排
论文将分层次经行编排,除去论文摘要致谢文献参考部分,正文部分还会对系统需求
做出分析,以及阐述大体的设计和实现的功能,最后罗列部分调测记录,论文主要架构如下:
第一章:引言。第一章主要介绍了课题的研究背景和意义,选题开发的国内外研究现状和本文的研究内容与主要工作。
第二章:系统需求分析。主要从系统的用户、功能等方面进行需求分析。
第三章:系统设计。主要对系统框架、系统功能模块、数据库进行功能设计。
第四章:系统实现。主要介绍了系统框架搭建、系统界面的实现。
第五章:系统测试。主要对系统的部分界面进行测试并对主要功能进行测试
第六章:总结。
2.1 可行性分析
2.2.1技术可行性
校园外卖管理系统在技术上是完全可行的。SSM框架作为业界广泛使用的轻量级、开源的Java Web开发框架,具有成熟稳定、高效灵活的特点,能够满足校园外卖管理系统的技术需求。Spring提供全面的编程和配置模型,SpringMVC实现了模型-视图-控制器的设计模式,而MyBatis则简化了数据库操作。三者结合使用,可以确保系统具备良好的可扩展性、可维护性和稳定性,从而为师生提供稳定可靠的订餐服务。
2.2.2经济可行性
经济可行性是评估SSM框架的校园外卖管理系统设计与实现是否值得投资的重要标准。从经济角度来看,该系统的实施可以显著提升校园外卖业务的效率,降低运营成本,增加商家和用户的满意度,从而带来长期的经济效益。系统的开发成本虽然是一次性投入,但考虑到其能够带来的运营成本的降低和业务量的增长,这一投入在短期内即可得到回报。此外,该系统还能够提升用户体验,增加用户黏性,为商家创造更多的商业机会,进一步推动校园经济的发展。因此,从经济可行性来看,基于SSM框架的校园外卖管理系统的设计与实现是一项具有显著经济效益的投资。
2.2.3操作可行性
可操作性主要是对校园外卖管理系统设计完成后,用户的使用体验度,以及管理员可以通过系统随时管理相关的数据信息,并且对于管理员、普通用户、员用用户这三种角色,都可以简单明了的进入到自己的系统界面,通过界面导航菜单可以简单明了地操作功能模块,方便用户信息的操作需求和管理员管理数据信息,对于系统的操作,不需要专业人员都可以直接进行功能模块的操作管理,所以在系统的可操作性是完全可以的。本系统的操作使用的也是界面窗口进行登录,所以操作人员只要会简单的电脑操作就完全可以的。
2.2 功能需求分析
在SSM框架的校园外卖管理系统中,功能需求分析涉及多个方面,包括系统用户、反馈留言管理、系统管理和商城管理。
首先,系统用户是系统的核心,包括用户和管理员。用户需要能够浏览商家信息、查看菜品详情、在线订餐、查看订单状态以及进行反馈留言。管理员则负责整个系统的管理和维护,包括用户管理、权限设置、数据统计等。
反馈留言管理功能允许用户对商家的服务、菜品质量等方面留下自己的意见和建议。管理员则可以对留言进行审核和管理,确保信息的真实性和合法性。
系统管理功能中,轮播图管理是一个重要的部分。轮播图作为系统首页的重要展示元素,可以展示商家的优惠活动、新品推荐等信息,吸引用户的注意力。管理员可以通过轮播图管理功能,轻松上传、编辑和删除轮播图,实现信息的快速更新和展示。
商城管理功能则是系统的核心之一,包括在线订餐、分类列表、订单列表和订单配送等方面。在线订餐功能允许用户浏览菜品、添加到购物车并下单。分类列表则帮助用户快速找到自己想要的菜品。订单列表展示了用户的所有订单信息,包括订单状态、配送进度等。订单配送功能则负责将订单配送到用户手中,确保用户能够及时收到餐品。
综上所述,SSM框架的校园外卖管理系统的功能需求分析涵盖了系统用户、反馈留言管理、系统管理和商城管理等多个方面。这些功能的实现将为用户带来便捷的外卖服务体验,同时提升商家的服务质量和效率,推动校园经济的发展。
2.3 系统性能分析
(1)界面简洁清晰:系统界面要求简单明了,容易操作,符合用户操作习惯。
(2)储存性高:因为校园外卖管理系统中有很多的信息需要存储,因此对于系统的存储量有很大的要求,需要有一个强大的数据库的支持才能确保所有的信息都能安全稳定的进行存储。
(3)易学性:该系统在操作上必须简单好上手,没有很多复杂的操作,只需要简单的进行学习就能操作该系统。
(4)稳定性需求:开发的校园外卖管理系统要求运行稳定,运行过程中无界面不清楚、字体模糊等现象。
(6)稳定性:开发的校园外卖管理系统要求运行稳定,运行过程中无界面不清楚、字体模糊等现象。
2.4 系统用例分析
普通用户用例图如下所示。

图2-1 普通用户用例图
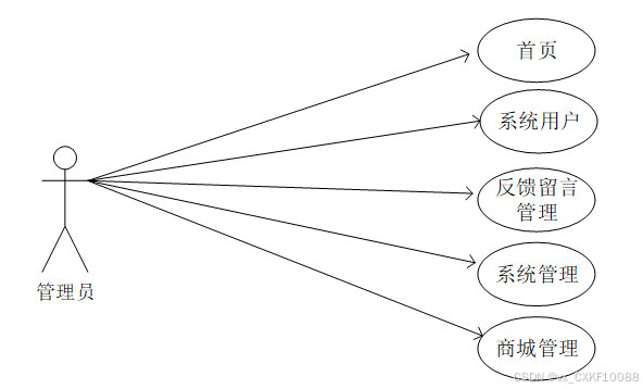
管理员用例图如下所示。

图2-2 管理员用例图
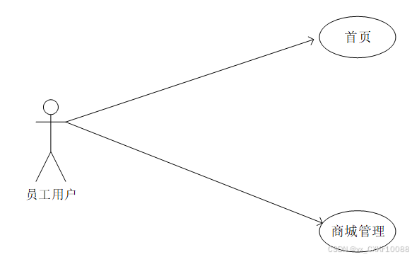
员工用户用例图如下所示。

图2-3员工用户用例图
2.5 系统的流程分析
2.5.1登录流程

图2-4登录流程图
2.5.2添加信息流程
添加信息流程图,如下图所示:

图2-5添加信息流程图
2.5.3删除信息流程
删除信息流程图,如下图所示:

图2-6删除信息流程图
3.1 系统的结构划分
本系统可以分为:管理员、普通用户、员工用户三个的功能模块。
后台管理端的功能:首页、系统用户、反馈留言管理、系统管理(轮播图)、商城管理(在线订餐、分类列表订单列表、订单配送)等功能。
普通用户的功能:首页、在线订餐、 商城管理、我的账户、个人中心(个人首页、反馈留言、订单配送、收藏)等功能。
员工用户的功能:首页、商城管理(在线订餐、订单列表、订单配送)等功能。
校园外卖管理系统的结构图3-1所示:

图3-1 系统结构
登录系统结构图,如图3-2所示:

图3-2 登录结构图
这些功能可以充分满足校园外卖管理系统的需求。系统功能结构如图3-3所示。

图3-3系统功能结构图
3.2数据库设计
3.2.1 数据库实体
对于一个要开发的系统来说,E-R图可以让别人能更快更轻松的了解此系统的事务及它们之间的关系。根据系统分析阶段所得出的结论确定了在校园外卖管理系统中存在着多个实体。
系统总体ER图如下图所示。

图3-4 系统总体ER图
3.2.2数据表
将数据库概念设计的E-R图转换为关系数据库。在关系数据库中,数据关系由数据表组成,但是表的结构表现在表的字段上。
| 编号 | 名称 | 数据类型 | 长度 | 小数位 | 允许空值 | 主键 | 默认值 | 说明 |
| 1 | token_id | int | 10 | 0 | N | Y | 临时访问牌ID | |
| 2 | token | varchar | 64 | 0 | Y | N | 临时访问牌 | |
| 3 | info | text | 65535 | 0 | Y | N | ||
| 4 | maxage | int | 10 | 0 | N | N | 2 | 最大寿命:默认2小时 |
| 5 | create_time | timestamp | 19 | 0 | N | N | CURRENT_TIMESTAMP | 创建时间: |
| 6 | update_time | timestamp | 19 | 0 | N | N | CURRENT_TIMESTAMP | 更新时间: |
| 7 | user_id | int | 10 | 0 | N | N | 0 | 用户编号: |
| 编号 | 名称 | 数据类型 | 长度 | 小数位 | 允许空值 | 主键 | 默认值 | 说明 |
| 1 | address_id | int | 10 | 0 | N | Y | 收货地址: | |
| 2 | name | varchar | 32 | 0 | Y | N | 姓名: | |
| 3 | phone | varchar | 13 | 0 | Y | N | 手机: | |
| 4 | postcode | varchar | 8 | 0 | Y | N | 邮编: | |
| 5 | address | varchar | 255 | 0 | N | N | 地址: | |
| 6 | user_id | mediumint | 8 | 0 | N | N | 用户ID:[0,8388607]用户获取其他与用户相关的数据 | |
| 7 | create_time | timestamp | 19 | 0 | N | N | CURRENT_TIMESTAMP | 创建时间: |
| 8 | update_time | timestamp | 19 | 0 | N | N | CURRENT_TIMESTAMP | 更新时间: |
| 9 | default | bit | 1 | 0 | N | N | 0 | 默认判断 |
| 编号 | 名称 | 数据类型 | 长度 | 小数位 | 允许空值 | 主键 | 默认值 | 说明 |
| 1 | auth_id | int | 10 | 0 | N | Y | 授权ID: | |
| 2 | user_group | varchar | 64 | 0 | Y | N | 用户组: | |
| 3 | mod_name | varchar | 64 | 0 | Y | N | 模块名: | |
| 4 | table_name | varchar | 64 | 0 | Y | N | 表名: | |
| 5 | page_title | varchar | 255 | 0 | Y | N | 页面标题: | |
| 6 | path | varchar | 255 | 0 | Y | N | 路由路径: | |
| 7 | position | varchar | 32 | 0 | Y | N | 位置: | |
| 8 | mode | varchar | 32 | 0 | N | N | _blank | 跳转方式: |
| 9 | add | tinyint | 3 | 0 | N | N | 1 | 是否可增加: |
| 10 | del | tinyint | 3 | 0 | N | N | 1 | 是否可删除: |
| 11 | set | tinyint | 3 | 0 | N | N | 1 | 是否可修改: |
| 12 | get | tinyint | 3 | 0 | N | N | 1 | 是否可查看: |
| 13 | field_add | text | 65535 | 0 | Y | N | 添加字段: | |
| 14 | field_set | text | 65535 | 0 | Y | N | 修改字段: | |
| 15 | field_get | text | 65535 | 0 | Y | N | 查询字段: | |
| 16 | table_nav_name | varchar | 500 | 0 | Y | N | 跨表导航名称: | |
| 17 | table_nav | varchar | 500 | 0 | Y | N | 跨表导航: | |
| 18 | option | text | 65535 | 0 | Y | N | 配置: | |
| 19 | create_time | timestamp | 19 | 0 | N | N | CURRENT_TIMESTAMP | 创建时间: |
| 20 | update_time | timestamp | 19 | 0 | N | N | CURRENT_TIMESTAMP | 更新时间: |
| 编号 | 名称 | 数据类型 | 长度 | 小数位 | 允许空值 | 主键 | 默认值 | 说明 |
| 1 | cart_id | int | 10 | 0 | N | Y | 购物车ID: | |
| 2 | title | varchar | 64 | 0 | Y | N | 标题: | |
| 3 | img | varchar | 255 | 0 | N | N | 0 | 图片: |
| 4 | user_id | int | 10 | 0 | N | N | 0 | 用户ID: |
| 5 | create_time | timestamp | 19 | 0 | N | N | CURRENT_TIMESTAMP | 创建时间: |
| 6 | update_time | timestamp | 19 | 0 | N | N | CURRENT_TIMESTAMP | 更新时间: |
| 7 | state | int | 10 | 0 | N | N | 0 | 状态:使用中,已失效 |
| 8 | price | double | 9 | 2 | N | N | 0.00 | 单价: |
| 9 | price_ago | double | 9 | 2 | N | N | 0.00 | 原价: |
| 10 | price_count | double | 11 | 2 | N | N | 0.00 | 总价: |
| 11 | num | int | 10 | 0 | N | N | 1 | 数量: |
| 12 | goods_id | mediumint | 8 | 0 | N | N | 商品id:[0,8388607] | |
| 13 | type | varchar | 64 | 0 | N | N | 未分类 | 商品分类: |
| 14 | description | varchar | 255 | 0 | Y | N | 描述:[0,255]用于产品规格描述 |
| 编号 | 名称 | 数据类型 | 长度 | 小数位 | 允许空值 | 主键 | 默认值 | 说明 |
| 1 | collect_id | int | 10 | 0 | N | Y | 收藏ID: | |
| 2 | user_id | int | 10 | 0 | N | N | 0 | 收藏人ID: |
| 3 | source_table | varchar | 255 | 0 | Y | N | 来源表: | |
| 4 | source_field | varchar | 255 | 0 | Y | N | 来源字段: | |
| 5 | source_id | int | 10 | 0 | N | N | 0 | 来源ID: |
| 6 | title | varchar | 255 | 0 | Y | N | 标题: | |
| 7 | img | varchar | 255 | 0 | Y | N | 封面: | |
| 8 | create_time | timestamp | 19 | 0 | N | N | CURRENT_TIMESTAMP | 创建时间: |
| 9 | update_time | timestamp | 19 | 0 | N | N | CURRENT_TIMESTAMP | 更新时间: |
| 编号 | 名称 | 数据类型 | 长度 | 小数位 | 允许空值 | 主键 | 默认值 | 说明 |
| 1 | comment_id | int | 10 | 0 | N | Y | 评论ID: | |
| 2 | user_id | int | 10 | 0 | N | N | 0 | 评论人ID: |
| 3 | reply_to_id | int | 10 | 0 | N | N | 0 | 回复评论ID:空为0 |
| 4 | content | longtext | 2147483647 | 0 | Y | N | 内容: | |
| 5 | nickname | varchar | 255 | 0 | Y | N | 昵称: | |
| 6 | avatar | varchar | 255 | 0 | Y | N | 头像地址:[0,255] | |
| 7 | create_time | timestamp | 19 | 0 | N | N | CURRENT_TIMESTAMP | 创建时间: |
| 8 | update_time | timestamp | 19 | 0 | N | N | CURRENT_TIMESTAMP | 更新时间: |
| 9 | source_table | varchar | 255 | 0 | Y | N | 来源表: | |
| 10 | source_field | varchar | 255 | 0 | Y | N | 来源字段: | |
| 11 | source_id | int | 10 | 0 | N | N | 0 | 来源ID: |
| 编号 | 名称 | 数据类型 | 长度 | 小数位 | 允许空值 | 主键 | 默认值 | 说明 |
| 1 | employee_users_id | int | 10 | 0 | N | Y | 员工用户ID | |
| 2 | employee_name | varchar | 64 | 0 | Y | N | 员工姓名 | |
| 3 | employee_gender | varchar | 64 | 0 | Y | N | 员工性别 | |
| 4 | employee_phone_number | varchar | 64 | 0 | Y | N | 员工电话 | |
| 5 | examine_state | varchar | 16 | 0 | N | N | 已通过 | 审核状态 |
| 6 | user_id | int | 10 | 0 | N | N | 0 | 用户ID |
| 7 | create_time | datetime | 19 | 0 | N | N | CURRENT_TIMESTAMP | 创建时间 |
| 8 | update_time | timestamp | 19 | 0 | N | N | CURRENT_TIMESTAMP | 更新时间 |
| 编号 | 名称 | 数据类型 | 长度 | 小数位 | 允许空值 | 主键 | 默认值 | 说明 |
| 1 | feedback_message_id | int | 10 | 0 | N | Y | 反馈留言ID | |
| 2 | regular_users | int | 10 | 0 | Y | N | 0 | 普通用户 |
| 3 | user_name | varchar | 64 | 0 | Y | N | 用户姓名 | |
| 4 | user_gender | varchar | 64 | 0 | Y | N | 用户性别 | |
| 5 | user_phone_number | varchar | 64 | 0 | Y | N | 用户电话 | |
| 6 | feedback_date | date | 10 | 0 | Y | N | 反馈日期 | |
| 7 | feedback_content | text | 65535 | 0 | Y | N | 反馈内容 | |
| 8 | examine_state | varchar | 16 | 0 | N | N | 未审核 | 审核状态 |
| 9 | examine_reply | varchar | 16 | 0 | Y | N | 审核回复 | |
| 10 | create_time | datetime | 19 | 0 | N | N | CURRENT_TIMESTAMP | 创建时间 |
| 11 | update_time | timestamp | 19 | 0 | N | N | CURRENT_TIMESTAMP | 更新时间 |
| 编号 | 名称 | 数据类型 | 长度 | 小数位 | 允许空值 | 主键 | 默认值 | 说明 |
| 1 | goods_id | mediumint | 8 | 0 | N | Y | 产品id:[0,8388607] | |
| 2 | title | varchar | 125 | 0 | Y | N | 标题:[0,125]用于产品和html的<title>标签中 | |
| 3 | img | text | 65535 | 0 | Y | N | 封面图:用于显示于产品列表页 | |
| 4 | description | varchar | 255 | 0 | Y | N | 描述:[0,255]用于产品规格描述 | |
| 5 | price_ago | double | 8 | 2 | N | N | 0.00 | 原价:[1] |
| 6 | price | double | 8 | 2 | N | N | 0.00 | 卖价:[1] |
| 7 | sales | int | 10 | 0 | N | N | 0 | 销量:[0,1000000000] |
| 8 | inventory | int | 10 | 0 | N | N | 0 | 商品库存 |
| 9 | type | varchar | 64 | 0 | N | N | 商品分类: | |
| 10 | hits | int | 10 | 0 | N | N | 0 | 点击量:[0,1000000000]访问这篇产品的人次 |
| 11 | content | longtext | 2147483647 | 0 | Y | N | 正文:产品的主体内容 | |
| 12 | img_1 | text | 65535 | 0 | Y | N | 主图1: | |
| 13 | img_2 | text | 65535 | 0 | Y | N | 主图2: | |
| 14 | img_3 | text | 65535 | 0 | Y | N | 主图3: | |
| 15 | img_4 | text | 65535 | 0 | Y | N | 主图4: | |
| 16 | img_5 | text | 65535 | 0 | Y | N | 主图5: | |
| 17 | create_time | timestamp | 19 | 0 | N | N | CURRENT_TIMESTAMP | 创建时间: |
| 18 | update_time | timestamp | 19 | 0 | N | N | CURRENT_TIMESTAMP | 更新时间: |
| 19 | customize_field | text | 65535 | 0 | Y | N | 自定义字段 | |
| 20 | source_table | varchar | 255 | 0 | Y | N | 来源表: | |
| 21 | source_field | varchar | 255 | 0 | Y | N | 来源字段: | |
| 22 | source_id | int | 10 | 0 | N | N | 0 | 来源ID: |
| 23 | user_id | int | 10 | 0 | Y | N | 0 | 添加人 |
| 编号 | 名称 | 数据类型 | 长度 | 小数位 | 允许空值 | 主键 | 默认值 | 说明 |
| 1 | type_id | int | 10 | 0 | N | Y | 商品分类ID: | |
| 2 | father_id | smallint | 5 | 0 | N | N | 0 | 上级分类ID:[0,32767] |
| 3 | name | varchar | 255 | 0 | Y | N | 商品名称: | |
| 4 | desc | varchar | 255 | 0 | Y | N | 描述: | |
| 5 | icon | varchar | 255 | 0 | Y | N | 图标: | |
| 6 | source_table | varchar | 255 | 0 | Y | N | 来源表: | |
| 7 | source_field | varchar | 255 | 0 | Y | N | 来源字段: | |
| 8 | create_time | timestamp | 19 | 0 | N | N | CURRENT_TIMESTAMP | 创建时间: |
| 9 | update_time | timestamp | 19 | 0 | N | N | CURRENT_TIMESTAMP | 更新时间: |
| 编号 | 名称 | 数据类型 | 长度 | 小数位 | 允许空值 | 主键 | 默认值 | 说明 |
| 1 | hits_id | int | 10 | 0 | N | Y | 点赞ID: | |
| 2 | user_id | int | 10 | 0 | N | N | 0 | 点赞人: |
| 3 | create_time | timestamp | 19 | 0 | N | N | CURRENT_TIMESTAMP | 创建时间: |
| 4 | update_time | timestamp | 19 | 0 | N | N | CURRENT_TIMESTAMP | 更新时间: |
| 5 | source_table | varchar | 255 | 0 | Y | N | 来源表: | |
| 6 | source_field | varchar | 255 | 0 | Y | N | 来源字段: | |
| 7 | source_id | int | 10 | 0 | N | N | 0 | 来源ID: |
| 编号 | 名称 | 数据类型 | 长度 | 小数位 | 允许空值 | 主键 | 默认值 | 说明 |
| 1 | logistics_delivery_id | int | 10 | 0 | N | Y | 物流配送ID | |
| 2 | order_number | varchar | 64 | 0 | Y | N | 订单号 | |
| 3 | product_name | varchar | 64 | 0 | Y | N | 商品名称 | |
| 4 | purchase_quantity | varchar | 64 | 0 | Y | N | 购买数量 | |
| 5 | total_transaction_amount | double | 11 | 2 | Y | N | 0.00 | 交易总额 |
| 6 | the_date_of_issuance | date | 10 | 0 | Y | N | 发货日期 | |
| 7 | delivery_number | varchar | 30 | 0 | Y | N | 配送订单 | |
| 8 | ordinary_users | int | 10 | 0 | Y | N | 0 | 普通用户 |
| 9 | shipping_address | varchar | 64 | 0 | Y | N | 收货地址 | |
| 10 | delivery_status | varchar | 64 | 0 | Y | N | 配送状态 | |
| 11 | signing_status | varchar | 64 | 0 | Y | N | 签收状态 | |
| 12 | recommend | int | 10 | 0 | N | N | 0 | 智能推荐 |
| 13 | contact_name | varchar | 255 | 0 | Y | N | 联系人名字 | |
| 14 | merchant_id | int | 10 | 0 | Y | N | 商家id | |
| 15 | create_time | datetime | 19 | 0 | N | N | CURRENT_TIMESTAMP | 创建时间 |
| 16 | update_time | timestamp | 19 | 0 | N | N | CURRENT_TIMESTAMP | 更新时间 |
| 编号 | 名称 | 数据类型 | 长度 | 小数位 | 允许空值 | 主键 | 默认值 | 说明 |
| 1 | online_ordering_id | int | 10 | 0 | N | Y | 在线订餐ID | |
| 2 | item_number | varchar | 64 | 0 | Y | N | 餐品编号 | |
| 3 | hits | int | 10 | 0 | N | N | 0 | 点击数 |
| 4 | praise_len | int | 10 | 0 | N | N | 0 | 点赞数 |
| 5 | cart_title | varchar | 125 | 0 | Y | N | 标题:[0,125]用于产品html的标签中 | |
| 6 | cart_img | text | 65535 | 0 | Y | N | 封面图:用于显示于产品列表页 | |
| 7 | cart_description | varchar | 255 | 0 | Y | N | 描述:[0,255]用于产品规格描述 | |
| 8 | cart_price_ago | double | 8 | 2 | N | N | 0.00 | 原价:[1] |
| 9 | cart_price | double | 8 | 2 | N | N | 0.00 | 卖价:[1] |
| 10 | cart_inventory | int | 10 | 0 | N | N | 0 | 商品库存 |
| 11 | cart_type | varchar | 64 | 0 | N | N | 未分类 | 商品分类: |
| 12 | cart_content | longtext | 2147483647 | 0 | Y | N | 正文:产品的主体内容 | |
| 13 | cart_img_1 | text | 65535 | 0 | Y | N | 主图1: | |
| 14 | cart_img_2 | text | 65535 | 0 | Y | N | 主图2: | |
| 15 | cart_img_3 | text | 65535 | 0 | Y | N | 主图3: | |
| 16 | cart_img_4 | text | 65535 | 0 | Y | N | 主图4: | |
| 17 | cart_img_5 | text | 65535 | 0 | Y | N | 主图5: | |
| 18 | create_time | datetime | 19 | 0 | N | N | CURRENT_TIMESTAMP | 创建时间 |
| 19 | update_time | timestamp | 19 | 0 | N | N | CURRENT_TIMESTAMP | 更新时间 |
| 编号 | 名称 | 数据类型 | 长度 | 小数位 | 允许空值 | 主键 | 默认值 | 说明 |
| 1 | order_id | int | 10 | 0 | N | Y | 订单ID: | |
| 2 | order_number | varchar | 64 | 0 | Y | N | 订单号: | |
| 3 | goods_id | mediumint | 8 | 0 | N | N | 商品id:[0,8388607] | |
| 4 | title | varchar | 32 | 0 | Y | N | 商品标题: | |
| 5 | img | varchar | 255 | 0 | Y | N | 商品图片: | |
| 6 | price | double | 10 | 2 | N | N | 0.00 | 价格: |
| 7 | price_ago | double | 10 | 2 | N | N | 0.00 | 原价: |
| 8 | num | int | 10 | 0 | N | N | 1 | 数量: |
| 9 | price_count | double | 8 | 2 | N | N | 0.00 | 总价: |
| 10 | norms | varchar | 255 | 0 | Y | N | 规格: | |
| 11 | type | varchar | 64 | 0 | N | N | 未分类 | 商品分类: |
| 12 | contact_name | varchar | 32 | 0 | Y | N | 联系人姓名: | |
| 13 | contact_email | varchar | 125 | 0 | Y | N | 联系人邮箱: | |
| 14 | contact_phone | varchar | 11 | 0 | Y | N | 联系人手机: | |
| 15 | contact_address | varchar | 255 | 0 | Y | N | 收件地址: | |
| 16 | postal_code | varchar | 9 | 0 | Y | N | 邮政编码: | |
| 17 | user_id | int | 10 | 0 | N | N | 0 | 买家ID: |
| 18 | merchant_id | mediumint | 8 | 0 | N | N | 0 | 商家ID: |
| 19 | create_time | timestamp | 19 | 0 | N | N | CURRENT_TIMESTAMP | 创建时间: |
| 20 | update_time | timestamp | 19 | 0 | N | N | CURRENT_TIMESTAMP | 更新时间: |
| 21 | description | varchar | 255 | 0 | Y | N | 描述:[0,255]用于产品规格描述 | |
| 22 | state | varchar | 16 | 0 | N | N | 待付款 | 订单状态:待付款,待发货,待签收,已签收,待退款,已退款,已拒绝,已完成 |
| 23 | remark | text | 65535 | 0 | Y | N | 订单备注 | |
| 24 | delivery_state | varchar | 16 | 0 | Y | N | 未配送 | 发货状态:未配送,已配送 |
| 25 | vip_discount | double | 11 | 2 | Y | N | 0.00 | 折扣 |
| 编号 | 名称 | 数据类型 | 长度 | 小数位 | 允许空值 | 主键 | 默认值 | 说明 |
| 1 | praise_id | int | 10 | 0 | N | Y | 点赞ID: | |
| 2 | user_id | int | 10 | 0 | N | N | 0 | 点赞人: |
| 3 | create_time | timestamp | 19 | 0 | N | N | CURRENT_TIMESTAMP | 创建时间: |
| 4 | update_time | timestamp | 19 | 0 | N | N | CURRENT_TIMESTAMP | 更新时间: |
| 5 | source_table | varchar | 255 | 0 | Y | N | 来源表: | |
| 6 | source_field | varchar | 255 | 0 | Y | N | 来源字段: | |
| 7 | source_id | int | 10 | 0 | N | N | 0 | 来源ID: |
| 8 | status | bit | 1 | 0 | N | N | 1 | 点赞状态:1为点赞,0已取消 |
| 编号 | 名称 | 数据类型 | 长度 | 小数位 | 允许空值 | 主键 | 默认值 | 说明 |
| 1 | regular_users_id | int | 10 | 0 | N | Y | 普通用户ID | |
| 2 | user_name | varchar | 64 | 0 | Y | N | 用户姓名 | |
| 3 | user_gender | varchar | 64 | 0 | Y | N | 用户性别 | |
| 4 | user_phone_number | varchar | 64 | 0 | Y | N | 用户电话 | |
| 5 | examine_state | varchar | 16 | 0 | N | N | 已通过 | 审核状态 |
| 6 | user_id | int | 10 | 0 | N | N | 0 | 用户ID |
| 7 | create_time | datetime | 19 | 0 | N | N | CURRENT_TIMESTAMP | 创建时间 |
| 8 | update_time | timestamp | 19 | 0 | N | N | CURRENT_TIMESTAMP | 更新时间 |
| 编号 | 名称 | 数据类型 | 长度 | 小数位 | 允许空值 | 主键 | 默认值 | 说明 |
| 1 | slides_id | int | 10 | 0 | N | Y | 轮播图ID: | |
| 2 | title | varchar | 64 | 0 | Y | N | 标题: | |
| 3 | content | varchar | 255 | 0 | Y | N | 内容: | |
| 4 | url | varchar | 255 | 0 | Y | N | 链接: | |
| 5 | img | varchar | 255 | 0 | Y | N | 轮播图: | |
| 6 | hits | int | 10 | 0 | N | N | 0 | 点击量: |
| 7 | create_time | timestamp | 19 | 0 | N | N | CURRENT_TIMESTAMP | 创建时间: |
| 8 | update_time | timestamp | 19 | 0 | N | N | CURRENT_TIMESTAMP | 更新时间: |
| 编号 | 名称 | 数据类型 | 长度 | 小数位 | 允许空值 | 主键 | 默认值 | 说明 |
| 1 | upload_id | int | 10 | 0 | N | Y | 上传ID | |
| 2 | name | varchar | 64 | 0 | Y | N | 文件名 | |
| 3 | path | varchar | 255 | 0 | Y | N | 访问路径 | |
| 4 | file | varchar | 255 | 0 | Y | N | 文件路径 | |
| 5 | display | varchar | 255 | 0 | Y | N | 显示顺序 | |
| 6 | father_id | int | 10 | 0 | Y | N | 0 | 父级ID |
| 7 | dir | varchar | 255 | 0 | Y | N | 文件夹 | |
| 8 | type | varchar | 32 | 0 | Y | N | 文件类型 |
| 编号 | 名称 | 数据类型 | 长度 | 小数位 | 允许空值 | 主键 | 默认值 | 说明 |
| 1 | user_id | mediumint | 8 | 0 | N | Y | 用户ID:[0,8388607]用户获取其他与用户相关的数据 | |
| 2 | state | smallint | 5 | 0 | N | N | 1 | 账户状态:[0,10](1可用|2异常|3已冻结|4已注销) |
| 3 | user_group | varchar | 32 | 0 | Y | N | 所在用户组:[0,32767]决定用户身份和权限 | |
| 4 | login_time | timestamp | 19 | 0 | N | N | CURRENT_TIMESTAMP | 上次登录时间: |
| 5 | phone | varchar | 11 | 0 | Y | N | 手机号码:[0,11]用户的手机号码,用于找回密码时或登录时 | |
| 6 | phone_state | smallint | 5 | 0 | N | N | 0 | 手机认证:[0,1](0未认证|1审核中|2已认证) |
| 7 | username | varchar | 16 | 0 | N | N | 用户名:[0,16]用户登录时所用的账户名称 | |
| 8 | nickname | varchar | 16 | 0 | Y | N | 昵称:[0,16] | |
| 9 | password | varchar | 64 | 0 | N | N | 密码:[0,32]用户登录所需的密码,由6-16位数字或英文组成 | |
| 10 | | varchar | 64 | 0 | Y | N | 邮箱:[0,64]用户的邮箱,用于找回密码时或登录时 | |
| 11 | email_state | smallint | 5 | 0 | N | N | 0 | 邮箱认证:[0,1](0未认证|1审核中|2已认证) |
| 12 | avatar | varchar | 255 | 0 | Y | N | 头像地址:[0,255] | |
| 13 | open_id | varchar | 255 | 0 | Y | N | 针对获取用户信息字段 | |
| 14 | create_time | timestamp | 19 | 0 | N | N | CURRENT_TIMESTAMP | 创建时间: |
| 15 | vip_level | varchar | 255 | 0 | Y | N | 会员等级 | |
| 16 | vip_discount | double | 11 | 2 | Y | N | 0.00 | 会员折扣 |
| 编号 | 名称 | 数据类型 | 长度 | 小数位 | 允许空值 | 主键 | 默认值 | 说明 |
| 1 | group_id | mediumint | 8 | 0 | N | Y | 用户组ID:[0,8388607] | |
| 2 | display | smallint | 5 | 0 | N | N | 100 | 显示顺序:[0,1000] |
| 3 | name | varchar | 16 | 0 | N | N | 名称:[0,16] | |
| 4 | description | varchar | 255 | 0 | Y | N | 描述:[0,255]描述该用户组的特点或权限范围 | |
| 5 | source_table | varchar | 255 | 0 | Y | N | 来源表: | |
| 6 | source_field | varchar | 255 | 0 | Y | N | 来源字段: | |
| 7 | source_id | int | 10 | 0 | N | N | 0 | 来源ID: |
| 8 | register | smallint | 5 | 0 | Y | N | 0 | 注册位置: |
| 9 | create_time | timestamp | 19 | 0 | N | N | CURRENT_TIMESTAMP | 创建时间: |
| 10 | update_time | timestamp | 19 | 0 | N | N | CURRENT_TIMESTAMP | 更新时间: |
4.1 普通用户模块
4.1.1 前台首页界面
进入系统首页,系统以上中下的布局进行展示,首先映入眼帘的是系统的导航栏,下面是轮播图展示,其主界面展示如下图所示。

图4-1 普通用户首页界面图
注册模块满足用户两部分,当用户想要进行资料相关信息的查询管理的时候,就必须进行登录,如果没有账号的话,在登录界面,点击“注册”按钮就会跳转到注册的界面,根据提示填写好账号、密码、昵称、邮箱、身份、用户姓名、用户性别、联系电话等注册信息,添加提交,注册的信息在数据库中就添加完成了,然后再输入填写好的账号和密码进行登录,其注册主界面展示如下图所示。

图4-2用户注册界面图
普通用户在登录界面输入账号+密码+验证码,点击“登录”按钮,系统在用户数据库表中会对用户的账号进行匹配,账号+密码正确的话,就会登录到系统中各个用户的主管理界面,否则提示对应的信息,返回到登录的界面,其登录主界面展示如下图所示。

图4-3普通用户登录界面图
登录关键代码如下所示。
/**
* 登录
* @param data
* @param httpServletRequest
* @return
*/
@PostMapping("login")
public Map<String, Object> login(@RequestBody Map<String, String> data, HttpServletRequest httpServletRequest) {
log.info("[执行登录接口]");
String username = data.get("username");
String email = data.get("email");
String phone = data.get("phone");
String password = data.get("password");
List resultList = null;
QueryWrapper wrapper = new QueryWrapper<User>();
Map<String, String> map = new HashMap<>();
if(username != null && "".equals(username) == false){
map.put("username", username);
resultList = service.selectBaseList(service.select(map, new HashMap<>()));
}
else if(email != null && "".equals(email) == false){
map.put("email", email);
resultList = service.selectBaseList(service.select(map, new HashMap<>()));
}
else if(phone != null && "".equals(phone) == false){
map.put("phone", phone);
resultList = service.selectBaseList(service.select(map, new HashMap<>()));
}else{
return error(30000, "账号或密码不能为空");
}
if (resultList == null || password == null) {
return error(30000, "账号或密码不能为空");
}
//判断是否有这个用户
if (resultList.size()<=0){
return error(30000,"用户不存在");
}
User byUsername = (User) resultList.get(0);
Map<String, String> groupMap = new HashMap<>();
groupMap.put("name",byUsername.getUserGroup());
List groupList = userGroupService.selectBaseList(userGroupService.select(groupMap, new HashMap<>()));
if (groupList.size()<1){
return error(30000,"用户组不存在");
}
UserGroup userGroup = (UserGroup) groupList.get(0);
//查询用户审核状态
if (!StringUtils.isEmpty(userGroup.getSourceTable())){
String res = service.selectExamineState(userGroup.getSourceTable(),byUsername.getUserId());
if (res==null){
return error(30000,"用户不存在");
}
if (!res.equals("已通过")){
return error(30000,"该用户审核未通过");
}
}
//查询用户状态
if (byUsername.getState()!=1){
return error(30000,"用户非可用状态,不能登录");
}
String md5password = service.encryption(password);
if (byUsername.getPassword().equals(md5password)) {
// 存储Token到数据库
AccessToken accessToken = new AccessToken();
accessToken.setToken(UUID.randomUUID().toString().replaceAll("-", ""));
accessToken.setUser_id(byUsername.getUserId());
tokenService.save(accessToken);
// 返回用户信息
JSONObject user = JSONObject.parseObject(JSONObject.toJSONString(byUsername));
user.put("token", accessToken.getToken());
JSONObject ret = new JSONObject();
ret.put("obj",user);
return success(ret);
} else {
return error(30000, "账号或密码不正确");
}
}
public String select(Map<String,String> query,Map<String,String> config){
StringBuffer sql = new StringBuffer("select ");
sql.append(config.get(FindConfig.FIELD) == null || "".equals(config.get(FindConfig.FIELD)) ? "*" : config.get(FindConfig.FIELD)).append(" ");
sql.append("from ").append("`").append(table).append("`").append(toWhereSql(query, "0".equals(config.get(FindConfig.LIKE))));
if (config.get(FindConfig.GROUP_BY) != null && !"".equals(config.get(FindConfig.GROUP_BY))){
sql.append("group by ").append(config.get(FindConfig.GROUP_BY)).append(" ");
}
if (config.get(FindConfig.ORDER_BY) != null && !"".equals(config.get(FindConfig.ORDER_BY))){
sql.append("order by ").append(config.get(FindConfig.ORDER_BY)).append(" ");
}
if (config.get(FindConfig.PAGE) != null && !"".equals(config.get(FindConfig.PAGE))){
int page = config.get(FindConfig.PAGE) != null && !"".equals(config.get(FindConfig.PAGE)) ? Integer.parseInt(config.get(FindConfig.PAGE)) : 1;
int limit = config.get(FindConfig.SIZE) != null && !"".equals(config.get(FindConfig.SIZE)) ? Integer.parseInt(config.get(FindConfig.SIZE)) : 10;
sql.append(" limit ").append( (page-1)*limit ).append(" , ").append(limit);
}
log.info("[{}] - 查询操作,sql: {}",table,sql);
return sql.toString();
}
public List selectBaseList(String select) {
List<Map<String,Object>> mapList = baseMapper.selectBaseList(select);
List<E> list = new ArrayList<>();
for (Map<String,Object> map:mapList) {
list.add(JSON.parseObject(JSON.toJSONString(map),eClass));
}
return list;
}
当用户浏览到心仪的商品时,可以将商品添加至购物车内,查看购物车列表,修改或者删除购物车。

图4-4我的购物车界面图
用户输入收货人、手机号及详细地址可以对收货地址进行添加。我的地址界面如下图所示。

图4-5我的购物车界面图
用户可以查看订单的详细信息,包括订单编号、下单时间、订单备注等,可以对订单进行支付。我的订单界面如下图所示。

图4-6我的订单界面图
普通用户可以向系统或商家提供反馈和留言。反馈留言界面如下图所示。

图4-7反馈留言界面图
反馈留言关键代码如下:
@RequestMapping(value = {"/sum_group", "/sum"})
public Map<String, Object> sum(HttpServletRequest request) {
Query count = service.sum(service.readQuery(request), service.readConfig(request));
return success(count.getResultList());
}
4.2管理员功能模块
在管理员功能页面中可以查看首页、系统用户、反馈留言管理、系统管理(轮播图)、商城管理(在线订餐、分类列表、订单列表、订单配送)等功能,并可进行相应操作,还可以查看商品销售数量统计表和商品销售金额统计表。管理员功能界面如下图所示。

图4-8管理员功能界面图
在系统用户页面中可以对管理员、普通用户、员工用户进行管控,还可以对三种角色进行查询、重置、添加和删除。系统用户界面如下图所示。

图4-9系统用户管理界面图
系统用户管理关键代码如下所示。
public List selectBaseList(String select) {
List<Map<String,Object>> mapList = baseMapper.selectBaseList(select);
List<E> list = new ArrayList<>();
for (Map<String,Object> map:mapList) {
list.add(JSON.parseObject(JSON.toJSONString(map),eClass));
}
return list;
}
管理员可以对系统前台展示的轮播图进行增删改查,方便用户进行查看。系统管理界面如下图所示。

图4-10系统管理界面图
管理员需要能够管理所有商家上传的菜品信息,包括添加、修改、删除菜品,以及设置菜品的状态(如是否在线销售、是否售罄等)。管理员可以创建、编辑和删除菜单,将菜品组织成不同的菜单供用户选择。界面如下图所示。

图4-11在线点餐界面图
4.3员工用户功能模块
员工用户查看所有与用户相关的订单详情,包括订单状态、用户信息、配送地址等。员工可以更新订单的状态,如已接单、已制作、已配送、已完成等,以便用户了解订单的处理进度。员工可以根据不同的条件筛选和排序订单,提高工作效率。界面如下图所示。

图4-12订单列表界面图
员工用户在接收到订单后,需要确认配送信息,包括配送地址、配送方式、配送员等。员工应能够跟踪订单的配送进度,确保订单能够准时送达用户手中。界面如下图所示。

图4-13订单配送界面图
5.1系统测试的目的
程序设计不能保证没有错误,这是一个开发过程,在错误或错误的过程中都是难以避免的。虽然这是不可避免的,但我们不能使这些错误始终存在于系统中,错误可能会造成无法估量的后果,如系统崩溃,安全信息泄露,系统无法正常启动等,为了避免这些问题,我们需要测试程序,再测试过程中发现问题,并纠正它们,从而使系统更长时间稳定成熟。本章的作用是发现这些问题,并对其进行修改,虽然耗时费力,但对于长期使用而言是非常重要和必要系统的开发。
软件在设计后必须进行测试,调试过程中使用的方法是软件测试方法。在开发新软件时,系统测试是检查软件是否合格的关键步骤,以及是否符合设计目标的参考。测试主要是查看软件中数据的准确性,正确的操作与否,以及操作的结果,还有哪些方面需要改进。
校园外卖管理系统的实现,对于系统中功能模块的实现及操作都必须通过测试进行来评判系统是否可以准确的实现。在校园外卖管理系统正式上传使用之前必须做的一步就是系统测试,对于测试发现的错误及时修改处理,保证系统准确无误的供给用户使用。
5.2系统测试方法
在对校园外卖管理系统进行测试的时候在找到问题的情况下必须在第一时间找到解决问题的办法,不要存在侥幸的心理,这样才能让校园外卖管理系统开发的质量可以过关,并且开发的周期会大大缩短,还有就是在测试时,不要出现重复性的错误,遇到一个错误问题,要将整个校园外卖管理系统开发所牵扯的该问题都必须一一解决,提高校园外卖管理系统的安全性、稳定性。
白盒测试与黑盒测试是测试中比较常用的两种方法。
①结构测试俗称白盒测试:这种测试是在对程序的处理过程与结构都有详尽谅解的前提下,顺从程序内部的逻辑而完成的系统测试,以确定系统中所有的通路都能够遵照设计要求正常工作,不出现任何偏差。
②功能测试又成黑盒测试:主要是针对程序功能能够按照设计正常实现的一种检测,在程序接口处进行,检测程序手法数据是否正常,与外部信息的交换是否完整。
5.3功能测试
用户登录测试:
| 模块名称 | 测试用例 | 预期结果 | 实际结果 | 是否通过 |
| 登录模块 | 用户名:admin 密码:123 | 弹出错误提示,提示密码错误 | 弹出错误提示,提示密码错误 | 通过 |
| 登录模块 | 用户名:123 密码:admin | 弹出错误提示,提示用户名错误 | 弹出错误提示,提示用户名错误 | 通过 |
| 登录模块 | 用户名:admin 密码:admin | 管理员登录成功 | 管理员登录成功 | 通过 |
删除分类测试:
| 模块名称 | 测试用例 | 预期结果 | 实际结果 | 是否通过 |
| 删除分类模块 | 分类名:最新通知 | 删除成功、页面自动跳转 | 删除成功、页面自动跳转 | 通过 |
修改密码测试:
| 模块名称 | 测试用例 | 预期结果 | 实际结果 | 是否通过 |
| 修改密码模块 | 原密码:666 新密码:123 确认密码:123 | 弹出错误提示,提示原密码错误 | 弹出错误提示,提示原密码错误 | 通过 |
| 修改密码模块 | 原密码:admin 新密码:123 确认密码:333 | 弹出错误提示,提示确认密码不一致 | 弹出错误提示,提示确认密码不一致 | 通过 |
| 修改密码模块 | 原密码:admin 新密码:123 确认密码:123 | 密码修改成功 | 密码修改成功 | 通过 |
通过对功能的测试,校园外卖管理系统的基本功能都是可行的,不管是系统里面的功能,还是界面的设计都是可值得推广宣传的。
2024年的今天,计算机技术已经相当成熟。它的发展推动了许多行业改头换面,计算机的出现使人类社会有了进一步降低人力物力和资源的方法,提高了人类社会的生产力,转变了社会生产方式。目前各大外卖店都在积极备战,发展计算机和互联网,结合自身优势进军互联网行业成为各大外卖店的重点项目。
本文利用JAVA语言、SSM框架和MySQL数据库技术,通过分析现实餐饮业的点餐业务流程的基础上,并完成了在线校园外卖管理系统。经调试结果显示,本系统基本可以满足一个在线校园外卖管理系统的业务需要。系统界面简洁而有美感,易操作,做出了自己的特色,然而因为时间仓促再加上缺乏系统开发经验和仅依靠少数问卷调查方式,因此本系统还存在不少缺陷、不足,比如:
1. 数据输入的格式并没有全部检验,所以很难保证数据的准确,可能有一些不符合规则的数据也可以通过检验。
2. 系统功能还不够完善,无法提供丰富多彩的在线功能,只能实现购买、注册和订单管理等一系列功能。
本系统还存在一些漏洞没有解决,在现实应用情境中很难保证完全不出错,但相信通过再次完善,可以调试出真正符合实际的校园外卖管理系统。
参考文献
[1]Rahmawati B R ,Hardiwinoto S ,Widiyatno, et al.Productivity of Clonal Teak Plantation Under Different Spacing and Thinning Intensity in Java Monsoon Forest[J].IOP Conference Series: Earth and Environmental Science,2024,1299(1):
[2]Mustain M ,Ariyanti D A .Increasing Globalization Business and Ecotourism Branding on the Beach of Delegan, Gresik, East Java[J].IOP Conference Series: Earth and Environmental Science,2024,1298(1):
[3]Wahyudi ,Tiffany K V ,Mulyadi Y , et al.Morpho-dynamic Induced Rip Currents in Klayar Beach, Pacitan, East Java, Indonesia[J].IOP Conference Series: Earth and Environmental Science,2024,1298(1):
[4]Wardhani K M ,Sulistiyorini A D .Assessment of the Quality of Raw Water for Salt Production in Pangarengan, Sampang, East Java[J].IOP Conference Series: Earth and Environmental Science,2024,1298(1):
[5]Fitriyah N ,Yuniarti T,Wahyono E, et al.Clean Water Issues, Community Behavior and Communication Models in Sustainable Development Goals 6 in Banten West Java Indonesia[J].International Journal of Sustainable Development and Planning,2024,19(1):
[6]Sagala M P ,Bhomia K R ,Murdiyarso D .Assessment of coastal vulnerability to support mangrove restoration in the northern coast of Java, Indonesia[J].Regional Studies in Marine Science,2024,70103383-.
[7]高俊杰,孙鹏霞,刘义汉,等.基于SSM的网上订餐管理系统[J].软件,2024,45(01):168-173.
[8]单厚信,刘舒心,程文远,等.基于SSM架构的图书资料管理系统设计与实现[J].现代信息科技,2023,7(23):46-51.DOI:10.19850/j.cnki.2096-4706.2023.23.010.
[9]王敏.基于SSM的高校学生综合测评管理系统设计与实现[J].电脑知识与技术,2023,19(29):59-62+70.DOI:10.14004/j.cnki.ckt.2023.1530.
[10]岳峰,段政伟.基于SSM的IMSI与人像采集比对系统设计与实现[J].工业控制计算机,2023,36(07):96-97.
[11]田斌.基于SSM框架的宠物医院系统设计[J].无线互联科技,2023,20(14):69-71.
[12]赵志文,郝东来,李民靖.基于SSM框架的无人机监管系统[J].现代计算机,2023,29(12):84-88.
[13]张浩晨,朱参世.基于SSM的C语言在线考试系统的设计[J].电脑知识与技术,2023,19(18):60-63.DOI:10.14004/j.cnki.ckt.2023.0905.
[14]张迦南.基于服务设计理论的智能外卖存取系统设计研究[D].哈尔滨理工大学,2023.DOI:10.27063/d.cnki.ghlgu.2023.000845.
[15]伍德鹏,潘祺炜,高钱豪,等.基于无源RFID的智能外卖取餐系统[J].信息记录材料,2022,23(07):189-191.DOI:10.16009/j.cnki.cn13-1295/tq.2022.07.008.
[16]刘洋.木牛校园外卖品牌营销策略研究[D].石河子大学,2021.DOI:10.27332/d.cnki.gshzu.2021.000204.
[17]覃志宏.移动订餐APP系统的设计与实现[D].广西大学,2021.DOI:10.27034/d.cnki.ggxiu.2021.000013.
[18]杨栋博,严张凌.基于Spring Cloud微服务架构的校园外卖应用开发[J].信息与电脑(理论版),2020,32(13):56-58.
[19]孙晨熙.基于微信公众平台的餐饮管理系统的设计与实现[D].山东大学,2020.DOI:10.27272/d.cnki.gshdu.2020.000686.
[20]李炳邑.城市快递与外卖配送路径规划管理系统的设计与实现[D].黑龙江大学,2020.DOI:10.27123/d.cnki.ghlju.2020.001130.
致 谢
这次毕业设计能够完成,最重要的就是来自指导老师的帮助,老师不厌其烦的对我的论文及毕业设计提出非常有建设性的建议,我的毕设能够完成离不开老师的帮助。我对老师由衷的表示感谢,
其次要感谢大学四年里学院里所有的任课老师的教导,老师们在我整个大学四年里给予了我丰富的知识,让我能够在大学中不虚度光阴,踏踏实实的学习,没有这些老师不辞辛劳的教诲,我无法完成这四年的学业。
由于自己的水平有限,毕设仍然存在着很大的缺陷,各位老师若提出意见,我会努力改正。
免费领取项目源码,请关注❥点赞收藏并私信博主,谢谢~

760

被折叠的 条评论
为什么被折叠?



