随着互联网技术的快速发展,旅游行业逐步走向数字化、智能化,尤其是在中国,旅游已成为重要的消费领域。苏州作为历史文化名城,凭借其独特的江南水乡景观和丰富的文化遗产,吸引了大量游客。为了满足游客日益多样化的需求,本研究旨在开发一个苏州旅游网站,提供一站式的旅游信息服务和智能化体验。通过结合现代互联网技术,提升用户的旅游体验,推动苏州旅游产业的数字化转型。
系统主要由注册用户和管理员两个角色构成。注册用户可以通过网页端和小程序端访问平台,浏览苏州的景点信息、旅游线路、攻略、公告信息及旅游资讯,参与游记分享,购买文创商品,并在个人中心管理订单、配送信息等。管理员则可通过后台管理系统对用户、景点、旅游线路、文创商品、订单等进行全面管理,确保平台的高效运营。
技术方案方面,系统采用PHP语言进行网站开发,前端通过小程序和网页端进行展示,后端使用MySQL数据库进行数据存储。PHP与MySQL的结合保证了数据存取的高效性和稳定性,同时,小程序作为前端展示形式,方便用户随时随地进行旅游查询和预定,极大提升了系统的便捷性和用户体验。
苏州旅游网站能够为用户提供精准的旅游推荐、个性化的服务体验,并有效整合苏州的旅游资源,提升游客的满意度。同时,系统能够帮助苏州市的旅游产业提升数字化水平,提高管理效率和服务质量,促进地方经济的发展。通过该平台的建设和推广,预计能吸引更多游客,并进一步提升苏州在国内外旅游市场的竞争力。
Design and Development of Suzhou Tourism Website Based on PHP
Abstract:With the rapid development of Internet technology, the tourism industry has gradually become digital and intelligent. Especially in China, tourism has become an important consumption field. Suzhou, as a historical and cultural city, has attracted a large number of tourists with its unique Jiangnan water town landscape and rich cultural heritage. In order to meet the increasingly diverse needs of tourists, this study aims to develop a Suzhou tourism website that provides one-stop tourism information services and intelligent experiences. Through the combination of modern Internet technology, improve the user's travel experience and promote the digital transformation of Suzhou's tourism industry.
The system mainly consists of two roles: registered users and administrators. Registered users can access the platform through web and mini programs, browse information on Suzhou's attractions, travel routes, guides, announcements, and travel news, participate in travel sharing, purchase cultural and creative products, and manage orders, delivery information, etc. in the personal center. Administrators can comprehensively manage users, attractions, tourist routes, cultural and creative products, orders, etc. through the backend management system to ensure the efficient operation of the platform.
In terms of technical solutions, the system adopts PHP language for website development, with the front-end displayed through mini programs and web pages, and the back-end using MySQL database for data storage. The combination of PHP and MySQL ensures the efficiency and stability of data access. At the same time, as a front-end display form, mini programs facilitate users to conduct travel queries and reservations anytime and anywhere, greatly improving the convenience and user experience of the system.
Suzhou tourism websites can provide users with accurate travel recommendations, personalized service experiences, and effectively integrate Suzhou's tourism resources to enhance tourist satisfaction. At the same time, the system can help the tourism industry in Suzhou improve its digital level, enhance management efficiency and service quality, and promote local economic development. Through the construction and promotion of this platform, it is expected to attract more tourists and further enhance Suzhou's competitiveness in the domestic and international tourism markets.
Keywords: Suzhou tourism website; PHP language; Mini program; MySQL database
目 录
1绪论
1.1研究背景及意义
随着互联网技术的发展和智能手机的普及,在线旅游行业逐渐成为人们日常生活的一部分,尤其是在中国,旅游业已成为推动经济发展的重要引擎之一。作为历史文化名城,苏州凭借其丰富的自然景观和深厚的文化底蕴,吸引了大量国内外游客。近年来,苏州的旅游行业逐渐向数字化转型,越来越多的旅游平台和在线服务应运而生,提供了从景点查询、线路预定到酒店住宿、旅游攻略等一站式服务。然而,随着市场需求的多样化和竞争的加剧,传统的旅游网站和平台面临着许多挑战:如何通过精准的用户体验提升游客满意度,如何有效整合景点、线路、文创商品等资源,如何通过创新手段增加用户粘性等问题亟待解决。因此,构建一个综合性的、具有高度互动性和个性化推荐的苏州旅游网站显得尤为重要。该平台不仅需要提供基础的旅游信息服务,还应满足用户在购物、交流、评价等多方面的需求,提升其整体体验和平台价值。
研究旨在设计一款以苏州为核心的旅游网站,通过用户需求分析、功能模块设计、界面交互优化等多维度的探讨,为苏州旅游平台的创新和发展提供理论依据和实践指导。首先,该平台将推动苏州旅游的数字化转型,提升苏州市旅游业的竞争力和影响力,吸引更多的游客和消费者。其次,通过对注册用户和管理员角色的详细用例分析,研究将为旅游平台提供更加个性化的服务和高效的管理工具,有助于提升平台的运营效率和用户满意度。此外,本研究还通过设计一个集景点信息、旅游线路、文创商品、用户互动等功能于一体的多元化平台,能够促进苏州本地文化与旅游资源的深度融合,进一步推动文旅产业的协同发展。最后,研究成果可以为其他城市旅游网站的建设与优化提供参考,具有较强的推广价值和应用前景。
1.2国内外发展现状分析
在全球范围内,旅游行业的数字化转型已经成为大势所趋。国际上,许多发达国家的旅游行业已经率先进入了智能化和个性化服务阶段。例如,美国的旅游平台如Expedia、Airbnb和TripAdvisor等,采用大数据分析和人工智能技术,为用户提供量身定制的旅游产品和服务。这些平台不仅聚焦于传统的旅游信息查询,还通过用户数据分析提供精准的推荐系统,提升了用户体验和平台黏性。与此同时,欧洲的一些旅游网站也在推行“智慧旅游”理念,利用虚拟现实、增强现实等技术帮助游客进行景点的在线体验。
在国内,旅游行业的数字化发展起步较晚,但近年来得到了快速发展。中国的旅游平台如携程、飞猪、马蜂窝等已经成为主流,依托强大的线上支付、旅游大数据和智能推荐系统,提供多样化的旅游服务。许多平台已经实现了从单纯的景点预订到全方位的旅游规划、智能推荐、用户社区等功能,极大地提升了用户体验。此外,短视频和直播等社交媒体的兴起,也为国内旅游平台提供了新的营销和用户互动的方式,进一步推动了旅游行业的数字化进程。
然而,尽管国内外旅游平台的发展已经取得了一定的成果,但依然存在不少挑战。许多平台在个性化推荐、用户数据隐私保护、信息更新等方面存在不足。尤其是在针对特定地区和文化的深度开发上,仍然有较大的提升空间。对于如苏州等地方性旅游市场而言,如何将本地文化和旅游资源与现代科技手段结合,提供定制化、差异化的服务,仍然是一个亟待解决的问题。
综上所述,国内外旅游行业的数字化转型已经取得了显著进展,但仍面临着个性化推荐、智能化服务和文化本地化等方面的挑战。国外一些发达国家的旅游平台在智能化和个性化服务方面领先,国内则以携程、飞猪等为代表的旅游平台逐渐形成了多元化的服务体系。尽管如此,国内许多平台在本地化服务、文化深度挖掘以及用户体验的创新上仍有改进空间。未来,国内旅游行业将进一步借鉴国际先进经验,结合中国特有的文化资源,推动地方旅游平台的智能化与个性化发展,提升整体旅游体验。
1.3主要研究内容
研究的主要内容包括需求分析、技术方案设计、功能设计和数据库设计四个方面,旨在构建一个面向苏州的旅游网站系统,提升游客的旅游体验,推动苏州旅游业的数字化转型。
1、需求分析:通过对苏州旅游市场的调研,确定了系统应具备的主要功能,包括景点信息查询、旅游线路推荐、个性化旅游攻略、文创商品购买等,同时也考虑到游客对便捷性、互动性和个性化的需求。系统将提供用户注册、登录、订单管理、评论和游记分享等功能。
2、技术方案设计:系统采用PHP语言进行开发,前端通过小程序和网页端展示,后端则使用MySQL数据库进行数据存储。PHP具有较高的开发效率,能够实现灵活的业务逻辑处理;MySQL作为关系型数据库,能够确保数据的高效存储和快速查询。
3、功能设计:系统分为注册用户和管理员两大角色。注册用户可以浏览景点信息、查询旅游线路、购买文创商品、分享游记并管理个人订单等;管理员则可以通过后台进行用户管理、景点信息更新、订单管理、商城商品管理等操作,确保系统的高效运作。
4、数据库设计:系统采用MySQL数据库设计数据表,确保用户信息、旅游景点、线路、订单等数据的完整性和一致性。数据库结构设计注重数据的高效存储与查询,以支持系统的高并发需求。
2相关技术简介
2.1 PHP语言
PHP(Hypertext Preprocessor)是一种广泛使用的开源服务器端脚本语言,尤其适用于Web开发。其最大优势在于与HTML的紧密集成,能够快速生成动态网页内容。PHP支持面向对象编程和过程化编程,具有强大的数据库连接能力,尤其与MySQL等关系型数据库的结合,能够高效处理复杂的数据库操作。在本项目中,PHP被选用于后端开发,主要负责用户认证、数据处理、与数据库的交互等功能。PHP的灵活性和高效性使得系统能够快速响应用户请求,处理大规模的数据查询和更新。
此外,PHP有着庞大的开发社区和丰富的扩展库,能够为开发者提供丰富的功能模块支持,有助于快速实现网站的功能需求。PHP的跨平台特性也使得系统能够在不同操作系统环境下顺利运行,从而增强了系统的可扩展性和稳定性,确保了网站在高并发情况下的可靠性和性能。
2.2 小程序框架
小程序框架是为开发微信小程序而设计的一种轻量级应用开发框架,它提供了便捷的开发工具和丰富的API接口,帮助开发者快速构建功能丰富、用户体验良好的小程序应用。微信小程序框架基于JavaScript语言,采用前后端分离的架构,前端使用WXML(微信标记语言)和WXSS(微信样式表)来编写页面,后端通过API与服务器进行数据交互。开发者可以通过微信开发者工具进行调试、模拟和发布,快速实现功能迭代。小程序框架的最大特点是无需下载安装,用户只需通过微信扫描二维码或搜索即可访问应用,从而大大降低了用户的使用门槛。
在本项目中选用小程序框架开发前端,能够提供用户快速访问景点信息、旅游线路、订单管理等功能,同时兼顾高效的数据交互和良好的界面展示效果。小程序的流畅性、便捷性和丰富的原生能力,使其成为移动端应用开发的理想选择。
2.3 MySQL数据库
MySQL数据库,作为开源关系型数据库管理系统的佼佼者,以其高性能、可靠性、易用性和灵活性,在全球范围内被广泛应用于各类企业级应用中。MySQL采用SQL(结构化查询语言)作为数据操作的标准语言,支持复杂的查询、数据更新、索引优化等功能,确保数据的高效存取和完整性。其强大的事务处理能力,为业务逻辑的原子性、一致性、隔离性和持久性提供了坚实保障。此外,MySQL还具备高度的可配置性和可扩展性,通过优化存储引擎、调整配置参数等手段,可以轻松应对高并发、大数据量的应用场景。在苏州旅游网站中,MySQL作为后端数据存储的核心,不仅为系统提供了稳定可靠的数据支持,还通过其丰富的数据操作功能,助力系统实现复杂的业务逻辑和高效的数据管理。
3系统需求分析
3.1系统功能需求分析
苏州旅游网站为用户提供首页展示、游记分享、公告信息、旅游资讯、文创商品购物、景点信息、旅游线路、旅游攻略等功能,用户可管理个人资料、订单配送、评论等。管理员则通过后台管理用户、景点、线路、旅游攻略、公告、资讯、商城商品等内容,确保平台信息的准确性与时效性。此外,还能管理轮播图、交流互动及订单配送等,优化用户体验与平台运营效率。
3.1.1 注册用户功能
- 首页:展示苏州旅游相关的精美图片、推荐景点、热门线路、最新资讯等,吸引游客浏览。
- 游记分享:用户可以上传和分享自己的旅游经历、图片与心得,其他游客可查看、点赞、评论,增强互动性。
- 公告信息:展示平台发布的最新公告、活动信息及重要通知,保持用户的及时了解。
- 旅游资讯:提供有关苏州旅游的最新资讯、节庆活动、优惠信息等,帮助游客了解当前的旅游动向。
- 文创商品:展示苏州特色文创商品,如手工艺品、苏州特产等,供用户购买。
- 商城管理:用户可以将选中的商品加入购物车,方便结算。用户在此查看自己的订单信息,包括订单详情、支付状态等。用户还可以管理收货地址,方便购物时选择配送地址。
- 景点信息:详细介绍苏州各大旅游景点,包括景点介绍、开放时间、票价等信息。
- 旅游线路:展示苏州及周边的旅游线路,包含行程安排、费用、特色等详细信息。
- 旅游攻略:提供实用的旅游攻略,涵盖交通、住宿、餐饮、购物等方面的建议,帮助游客规划旅游行程。
- 个人中心:
个人首页:展示用户的个人资料、收藏的景点、线路和游记等。
订单配送:用户查看订单的配送状态,了解商品的物流进程。
游记分享:用户管理和查看自己发布的游记内容。
评论管理:查看和管理自己在网站内的评论记录,编辑或删除不适宜内容。
3.1.2 管理员用户功能
- 后台首页:展示平台的概览,例如销售数据等关键数据,便于管理员快速了解网站运营状态。
- 用户管理:管理员管理网站的管理员、注册用户的账号,包括添加、修改、删除管理员权限。
- 景点信息管理:管理员可以增加、修改或删除景点信息,包括景点介绍、开放时间、票价、位置等内容。
- 线路分类管理:对旅游线路进行分类管理,例如短途游、长途游、亲子游等,方便用户查找。
- 旅游线路管理:管理员可以创建、修改或删除旅游线路,更新行程安排、费用、特色活动等信息。
- 旅游攻略管理:管理员可以发布、修改或删除旅游攻略,确保内容准确和及时。
- 轮播图管理:管理网站首页的轮播图,展示热门景点、优惠活动等内容,吸引用户点击。
- 公告信息管理:管理网站发布的公告信息,及时通知用户重要事项和活动。
- 旅游资讯管理:管理和更新苏州的旅游相关资讯,确保游客获得最新的旅游动态。
- 交流管理:管理用户在平台上的评论、反馈和互动,处理不当评论或违规内容,确保平台内容的和谐性。
- 商城管理:
文创商品管理:管理员管理网站上售卖的文创商品,包括商品的上架、下架、编辑信息等。
分类列表管理:对商品进行分类管理,例如服饰、手工艺品、纪念品等。
订单列表管理:管理员查看和管理用户的订单信息,处理订单问题,如发货、退款等。
订单配送管理:管理员可以跟踪和管理订单的配送情况,确保物流及时准确。
3.2系统非功能性分析
在研究苏州旅游网站时,非功能性需求分析是一个重要的部分。非功能性需求主要关注的是系统如何运行,而不是它具体完成什么功能。这些需求包括性能、可用性、安全性、可维护性、可扩展性、易用性等方面。以下是一个关于苏州旅游网站非功能性需求分析的概要。
性能需求:系统需确保快速响应和高吞吐量,以支持大量用户同时访问,即使在高峰时段也能保持流畅的操作体验,避免因延迟或卡顿影响用户体验。
可用性:安系统必须具备高可用性,采用冗余部署、负载均衡等策略,确保即使部分组件故障也能迅速恢复服务,减少服务中断时间,保障用户业务的连续性。
安全性:鉴于系统处理用户敏感信息,如个人信息、订单信息等,必须实施严格的安全措施,包括数据加密、访问控制、防攻击机制等,以保护用户数据免受未授权访问或泄露。
可维护性:系统设计应注重可维护性,采用模块化、标准化的架构,提供详尽的开发文档和用户手册,确保系统易于理解和维护,降低长期运维成本。
可扩展性:随着业务的发展,系统可能需要扩展功能或提升性能。因此,系统需具备灵活的可扩展性,能够轻松添加新模块、优化性能,以应对未来增长的需求。
易用性:用户界面应直观易用,符合用户习惯,提供清晰的导航和友好的操作反馈,帮助用户快速上手并高效完成任务,提升整体用户满意度。
3.3系统可行性分析
通过苏州旅游网站的可行性分析,从技术可行性、经济可行性、操作可行性以及社会可行性四个维度进行深入探讨,以确保系统的开发与应用具有坚实的可行性基础。
3.3.1技术可行性
苏州旅游网站的技术可行性分析表明,该项目在技术实现方面具备较强的可行性。首先,选择的PHP语言作为后端开发语言成熟且广泛应用,能够有效支持系统的功能需求,如用户管理、数据处理、订单管理等。PHP具有良好的跨平台性和可扩展性,适合长时间高效运行。其次,前端采用小程序框架进行开发,可以为用户提供轻量级、快速响应的移动端体验。微信小程序的原生功能支持与微信生态紧密结合,极大提高了用户的使用便利性,并具备强大的API接口支持,能够快速实现系统的各项功能。数据库方面,采用MySQL进行数据存储,MySQL具备高效的数据查询、事务处理和并发能力,能够满足旅游网站日常大量用户数据和景点信息的存储与管理需求。整体架构设计合理,技术栈成熟,且开发工具和文档齐全,能大幅降低开发风险并确保系统的稳定性和扩展性。因此,该项目在技术层面完全可行,能够顺利实施并满足高并发和大数据量的需求。
3.3.2经济可行性
苏州旅游网站具备良好的投资回报潜力。苏州作为热门旅游城市,吸引了大量国内外游客,旅游市场需求巨大。开发一个集景点信息、旅游线路推荐、在线预定等多功能的旅游平台,有助于提升游客的体验,推动当地旅游产业的发展,预计能够吸引大量用户访问和注册,从而带来可观的广告收入、在线支付和电商销售等收入来源。项目采用PHP和小程序等技术开发,开发成本相对较低,且后期的维护和扩展性较强,能够有效控制运营成本。通过提供精准的旅游推荐和个性化服务,还可以实现与当地商家、旅行社的合作,进一步创造收入。此外,系统的高效性和可扩展性使得其能够在未来拓展更多的增值服务,如定制旅游、旅行保险等,增加盈利模式。综合来看,该项目的初期投资相对较小,但长期运营中能够获得稳定且可持续的经济收益,具有较高的经济可行性。
3.3.3操作可行性
苏州旅游网站在操作层面具有较高的可行性。项目采用的技术架构——PHP和小程序框架,均为成熟且广泛应用的开发技术,开发者社区资源丰富,开发工具完善,有助于快速实现系统的功能开发和后期维护。系统前后端分离的设计使得开发过程更加灵活,能够高效响应用户需求。同时,MySQL数据库具有高效的数据存储和查询能力,能够处理大量的用户数据和景点信息,确保平台的稳定运行。网站功能设计合理,用户和管理员角色清晰,操作流程简洁易懂,用户可方便地浏览景点、查询线路、进行在线预定等,而管理员则能通过后台管理系统及时更新内容和处理订单,保证平台的持续运营。
3.3.4社会可行性
苏州旅游网站符合社会发展的需求,具有积极的社会影响。随着旅游业的数字化转型,越来越多的游客倾向于通过互联网平台获取信息并进行旅游规划,尤其是年轻一代对智能化、便捷化的旅游服务有较高的需求。该项目能够提供高效的旅游信息查询、线路推荐和在线预定服务,满足了游客日益增长的个性化和便捷化需求。该平台的上线将促进苏州本地旅游业的发展,吸引更多游客,推动当地餐饮、住宿、交通等相关产业的发展,具有良好的经济拉动效应。此外,平台还可以帮助本地景点和商家提高知名度和曝光度,增加与游客的互动,提升苏州的旅游品牌形象。从社会效益角度看,项目不仅提升了旅游体验,也推动了数字化旅游服务的普及,为社会带来积极的科技进步和产业升级。因此,该项目具有较强的社会可行性,对促进社会和经济发展具有积极作用。
从技术、经济、操作和社会四个维度来看,苏州旅游网站的开发均具备高度的可行性。
3.4系统用例分析
苏州旅游网站用例分析主要从注册用户、管理员这些实体展开描述。
3.4.1注册用户用例分析
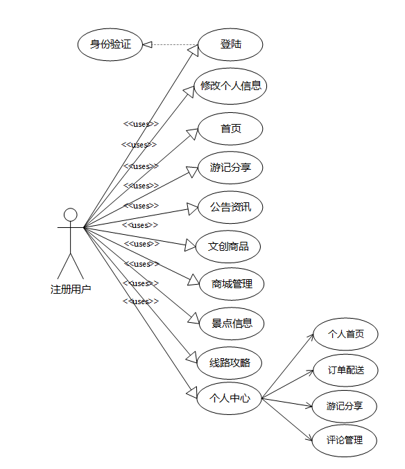
用户通过平台注册账户,登录后浏览首页、景点信息、旅游线路、攻略、资讯等内容,参与游记分享、评论互动。用户可将感兴趣的商品加入购物车、完成购买并管理订单,更新配送地址等。此外,用户可根据个人需求在个人中心查看和编辑个人信息、管理游记分享、订单配送、评论管理等操作。整个流程旨在提升用户的互动性、便捷性和个性化体验,满足其旅游和购物需求。详细用例图如图3.1所示。

图3.1注册用户用例图
3.4.2管理员用例分析
管理员通过后台管理用户信息、景点数据、旅游线路、攻略、公告、资讯等内容,确保平台信息的及时更新与准确性。管理员可添加、编辑或删除景点和线路信息,发布旅游资讯和攻略,管理商城商品及订单,处理用户反馈和评论。同时,管理员负责更新首页轮播图和公告,维护平台的互动交流与秩序,优化用户体验并保证网站的顺畅运营。此角色确保了平台内容的高效管理和良好的用户体验。详细用例图如图3.2所示。

图3.2管理员用例图
4系统设计
4.1系统总体设计思路
苏州旅游网站采用Browser/Server结构,(浏览器/服务器)和基于Web服务前后台交互的模式,是一个适用于Windows体系环境下的模型结构。只要用户有符合程序运行的硬件系统,并连上互联网,便可以在任何时间、任何地点使用。系统工作原理图如图4.1所示:

图4.1系统工作原理图
其最终前后台交互原理如图4.2所示。

图4.2前后台交互原理
具体交互流程为:浏览器中执行具体操作,操作命令将生成一个do方法。该方法使得浏览器能够访问后台中的Controller层,Controller层由于业务上的需要执行进而访问Service层。Service层收到指令后将会去调用内部DAO层的接口。接口将会和MyBatis层下的一个SQL语句相对接。对接好之后进而访问MySql数据库。更新底层数据,然后将数据同步回MyBatis层,同步变化后的数据将通过DAO层接口,Service层和后台Controller层,直观反映到浏览器页面上。
4.2系统结构设计
苏州旅游网站的整体结构设计如图4.3所示。

图4.3整体功能结构设计图
4.3系统功能设计
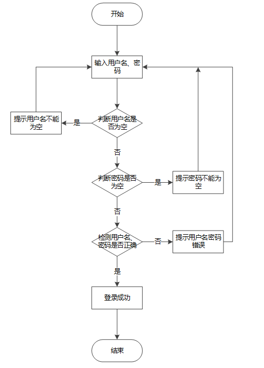
4.3.1用户登录流程
当用户进入登录页面时,当其在浏览器执行具体操作的时候,后端会同步显示,如图4.4所示。

图4.4登录流程图
4.3.2系统操作流程
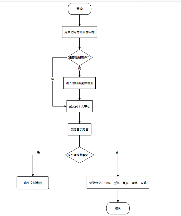
用户访问网站后可以浏览首页展示的景点、线路推荐等信息。通过搜索或分类浏览,用户可以查看详细的景点介绍、旅游线路和价格,选择心仪的线路。也可以购买感兴趣的文创商品。管理员通过后台系统对景点信息、旅游线路进行更新和管理,同时处理用户订单。支付完成后,用户可在个人账户中查看订单状态,享受后续的旅游服务。整个流程简洁高效,提升了用户体验。操作流程如图4.5所示。

图4.5系统操作流程图
4.4系统核心代码设计
苏州旅游网站的核心代码设计如下:
4.4.1用户注册
注册页UserController.java,传入user对象,并将"user_id"、 "state"、 "user_group"、"login_time"、"phone"、"phone_state"、 "username"、"nickname"、"password"、"email"、"email_state"、"avatar"、"create_time"输入,重点是 "username"、"nickname"、"password"必须输入,通过获取username,数据库查询是否有该用户,如果存在,则提示“用户已存在”,否则执行将UserId置为空(数据库表中该字段已设置自动递增),代码如下所示。
public function register()
{
if (Request::isPost()) {
$request = Request::param();
$request['create_time'] = isset($request['create_time']) ? $request['create_time'] : date('Y-m-d H:i:s');
$request['update_time'] = isset($request['update_time']) ? $request['update_time'] : date('Y-m-d H:i:s');
$result = $this->validate($request, $this->validate);
if (true !== $result) {
$data['error'] = 30000;
$data['message'] = $result;
} else {
$request['password'] = md5($request['password']);
$result = $this->model->register($request, $this->table);
$data = $result;
}
} else {
$data['error'] = 30000;
$data['message'] = "field的值不能为空!";
}
return json_encode($data);
}
public function register($request=[],$table_name = ''){
$username = $request['username'];
$bol = $this->where(['username'=>$username])->find();
if (!$bol){
$result = self::allowField(true)->save($request);
if ($result) {
return ['result' => 1];
} else {
return ['error' => ['code' => 3000, 'message' => '注册失败']];
}
}else{
return ['error' => ['code' => 3000, 'message' => '注册失败,账号已存在']];
}
4.4.2用户登录
登录页,首先传入"username"、"email"、"phone"、"password",用户可通过用户名、邮箱、手机号进行登陆,通过判断resultList来确定查询结果,然后执行查询用户组UserGroup,用户组里面不存在,依然报“用户不存在”,执行完以上代码,最后涉及到用户带有“审核”的,会查询examine_state(用户的审核状态),数据库表user_group中含有source_table和source_field进行查询,以上步骤完成,对输入的密码进行存储Token到数据库,匹对账号和密码,数据库中的AccessToken为令牌,用于身份认证,代码如下所示。
public function login()
{
if (Request::isPost()) {
$request = Request::param();
$result = $this->validate($request, $this->validate);
if (true !== $result) {
$data['error'] = 30000;
$data['message'] = $result;
} else {
$request['password'] = md5($request['password']);
$result = $this->model->login($request, $this->table);
$data = $result;
}
} else {
$data['error'] = 30000;
$data['message'] = "field的值不能为空!";
}
return json_encode($data);
}
public function login($request=[],$table_name = ''){
$username = $request['username'];
$password = $request['password'];
$bol = $this->where(['username'=>$username])->find();
if ($bol){
$password = md5($password);
if ($request['password']==$bol['password']) {
//添加token信息
$access_token['create_time'] = date('Y-m-d H:i:s');
$access_token['update_time'] = date('Y-m-d H:i:s');
$access_token['info'] = json_encode($bol);
// $access_token['info'] = $bol;
$access_token['token'] = md5(date('Y-m-d H:i:s'));
$bol_token = Db::name('AccessToken')->insert($access_token);
if ($bol_token){
$data['obj'] = $bol;
$data['obj']['token'] = $access_token['token'];
return ['result' => $data];
}else{
return ['error' => ['code' => 5000, 'message' => '登录失败,token生成失败']];
}
} else {
return ['error' => ['code' => 5000, 'message' => '登录失败,密码不正确']];
}
}else{
return ['error' => ['code' => 5000, 'message' => '登录失败,账号不存在']];
}
4.4.3修改密码
修改密码,通过请求data,获取旧密码,并将新密码重新赋值,期间都是需要通过加密,代码如下所示。
public function change_password()
{
$accessTokenModel = new AccessTokenModel();
$token = Request::header('x-auth-token');
if (!empty($token)) {
$result = $accessTokenModel->getToken($token);
if (Request::isPost()) {
$get = Request::get();
$keys = array_keys($get);
$where = [];
if ($result) {
$where[] = ["user_id", '=', $result['user_id']];
$i = 0;
foreach ($get as $key => $val) {
$where[] = [$keys[$i], '=', $val];
$i++;
}
$request = Request::post();
$request['update_time'] = isset($request['update_time']) ? $request['update_time'] : date('Y-m-d H:i:s');
$result = $this->validate($request, $this->validate);
$new_password['password'] = $request['password'];
if (true !== $result) {
$data['error'] = 30000;
$data['message'] = $result;
} else {
$result = $this->model->change_password($new_password, $this->table, $this->table_id, $where);
$data = $result;
}
} else {
$data['error'] = 30000;
$data['message'] = "token错误或失效,未查询到用户数据";
}
} else {
$data['error'] = 30000;
$data['message'] = "field的值不能为空!";
}
} else {
$data['error'] = 30000;
$data['message'] = "token的值不能为空!";
}
return json_encode($data);
}
4.4.4修改数据
修改一个数据,原理与add基本一致,不同点在于通过readConfig()读取关键字,以及通过readQuery()获取URL后面?指定位置的标识,转成Map对象后,执行update操作,同样通过拼接的sql语句执行,执行过程读取query,toWhereSql()语句完成数据库操作,body为修改对象的值,代码如下所示。
public function set()
{
if (Request::isPost()) {
$get = Request::get();
$where = [];
foreach($get as $k => $g){
if($k != 'page' && $k != 'size'){
$where[$k] = $g;
}
}
$request = Request::post();
if($this->table != 'user'){
$request['update_time'] = isset($request['update_time']) ? $request['update_time'] : date('Y-m-d H:i:s');
}
$result = $this->validate($request, $this->validate);
if (true !== $result) {
$data['error'] = 30000;
$data['message'] = $result;
} else {
$result = $this->model->set($request, $this->table, $this->table_id, $where);
$data = $result;
}
} else {
$data['error']['code'] = 30000;
$data['error']['message'] = "field的值不能为空!";
}
return json_encode($data);
}
4.4.5删除数据
删除一条数据,通过readQuery(),获取URL后面的对象地址,删除FROM具体的table,query删除查询FindConfig语句,代码如下所示。
public function del()
{
$request = Request::param();
$result = $this->model->del_data($request, $this->table, $this->table_id);
$data = $result;
return json_encode($data);
}
4.4.6获取数据
通过请求的参数获取列表数据,代码如下所示。
public function get_obj()
{
$request = Request::param();
$result = $this->model->get_obj($request, $this->table, $this->table_id, $this->table_id);
$data['result'] = $result;
return json_encode($data);
}
4.5数据库设计
4.5.1数据库设计原则
苏州旅游网站在进行数据库设计时,考虑到个人能力与数据库选择,选择了数据库Mysql。以下将使用E.R展示数据库中设计的实体及主要的字段和类型及数据库的描述。
4.5.2数据库实体
通过建立苏州旅游网站的E.R模型图。以此来设计详细的数据库资料实体,以下为具体图例:
(1)注册用户实体图如下图所示;

图4.6注册用户实体图
(2)文创商品信息实体图如下图所示;

图4.7文创商品信息实体图
(3)景点信息实体E.R图如下图所示;

图4.8景点信息实体E.R图
(4)旅游线路信息实体E.R图如下图所示;

图4.9旅游线路信息实体E.R图
(4)整体数据库实体E.R图如下图所示:

图4.10数据库E.R图
4.5.3数据库表设计
以下为系统开发过程中所使用的数据表如下所示:
表access_token (登陆访问时长)
| 编号 | 名称 | 数据类型 | 长度 | 小数位 | 允许空值 | 主键 | 默认值 | 说明 |
| 1 | token_id | int | 10 | 0 | N | Y | 临时访问牌ID | |
| 2 | token | varchar | 64 | 0 | Y | N | 临时访问牌 | |
| 3 | info | text | 65535 | 0 | Y | N | ||
| 4 | maxage | int | 10 | 0 | N | N | 2 | 最大寿命:默认2小时 |
| 5 | create_time | timestamp | 19 | 0 | N | N | CURRENT_TIMESTAMP | 创建时间: |
| 6 | update_time | timestamp | 19 | 0 | N | N | CURRENT_TIMESTAMP | 更新时间: |
| 7 | user_id | int | 10 | 0 | N | N | 0 | 用户编号: |
| 编号 | 名称 | 数据类型 | 长度 | 小数位 | 允许空值 | 主键 | 默认值 | 说明 |
| 1 | address_id | int | 10 | 0 | N | Y | 收货地址: | |
| 2 | name | varchar | 32 | 0 | Y | N | 姓名: | |
| 3 | phone | varchar | 13 | 0 | Y | N | 手机: | |
| 4 | postcode | varchar | 8 | 0 | Y | N | 邮编: | |
| 5 | address | varchar | 255 | 0 | N | N | 地址: | |
| 6 | user_id | mediumint | 8 | 0 | N | N | 用户ID:[0,8388607]用户获取其他与用户相关的数据 | |
| 7 | create_time | timestamp | 19 | 0 | N | N | CURRENT_TIMESTAMP | 创建时间: |
| 8 | update_time | timestamp | 19 | 0 | N | N | CURRENT_TIMESTAMP | 更新时间: |
| 9 | default | bit | 1 | 0 | N | N | 0 | 默认判断 |
| 编号 | 名称 | 数据类型 | 长度 | 小数位 | 允许空值 | 主键 | 默认值 | 说明 |
| 1 | article_id | mediumint | 8 | 0 | N | Y | 文章id:[0,8388607] | |
| 2 | title | varchar | 125 | 0 | N | Y | 标题:[0,125]用于文章和html的title标签中 | |
| 3 | type | varchar | 64 | 0 | N | N | 0 | 文章分类:[0,1000]用来搜索指定类型的文章 |
| 4 | hits | int | 10 | 0 | N | N | 0 | 点击数:[0,1000000000]访问这篇文章的人次 |
| 5 | praise_len | int | 10 | 0 | N | N | 0 | 点赞数 |
| 6 | create_time | timestamp | 19 | 0 | N | N | CURRENT_TIMESTAMP | 创建时间: |
| 7 | update_time | timestamp | 19 | 0 | N | N | CURRENT_TIMESTAMP | 更新时间: |
| 8 | source | varchar | 255 | 0 | Y | N | 来源:[0,255]文章的出处 | |
| 9 | url | varchar | 255 | 0 | Y | N | 来源地址:[0,255]用于跳转到发布该文章的网站 | |
| 10 | tag | varchar | 255 | 0 | Y | N | 标签:[0,255]用于标注文章所属相关内容,多个标签用空格隔开 | |
| 11 | content | longtext | 2147483647 | 0 | Y | N | 正文:文章的主体内容 | |
| 12 | img | varchar | 255 | 0 | Y | N | 封面图 | |
| 13 | description | text | 65535 | 0 | Y | N | 文章描述 |
| 编号 | 名称 | 数据类型 | 长度 | 小数位 | 允许空值 | 主键 | 默认值 | 说明 |
| 1 | type_id | smallint | 5 | 0 | N | Y | 分类ID:[0,10000] | |
| 2 | display | smallint | 5 | 0 | N | N | 100 | 显示顺序:[0,1000]决定分类显示的先后顺序 |
| 3 | name | varchar | 16 | 0 | N | N | 分类名称:[2,16] | |
| 4 | father_id | smallint | 5 | 0 | N | N | 0 | 上级分类ID:[0,32767] |
| 5 | description | varchar | 255 | 0 | Y | N | 描述:[0,255]描述该分类的作用 | |
| 6 | icon | text | 65535 | 0 | Y | N | 分类图标: | |
| 7 | url | varchar | 255 | 0 | Y | N | 外链地址:[0,255]如果该分类是跳转到其他网站的情况下,就在该URL上设置 | |
| 8 | create_time | timestamp | 19 | 0 | N | N | CURRENT_TIMESTAMP | 创建时间: |
| 9 | update_time | timestamp | 19 | 0 | N | N | CURRENT_TIMESTAMP | 更新时间: |
| 编号 | 名称 | 数据类型 | 长度 | 小数位 | 允许空值 | 主键 | 默认值 | 说明 |
| 1 | auth_id | int | 10 | 0 | N | Y | 授权ID: | |
| 2 | user_group | varchar | 64 | 0 | Y | N | 用户组: | |
| 3 | mod_name | varchar | 64 | 0 | Y | N | 模块名: | |
| 4 | table_name | varchar | 64 | 0 | Y | N | 表名: | |
| 5 | page_title | varchar | 255 | 0 | Y | N | 页面标题: | |
| 6 | path | varchar | 255 | 0 | Y | N | 路由路径: | |
| 7 | parent | varchar | 64 | 0 | Y | N | 父级菜单 | |
| 8 | parent_sort | int | 10 | 0 | N | N | 0 | 父级菜单排序 |
| 9 | position | varchar | 32 | 0 | Y | N | 位置: | |
| 10 | mode | varchar | 32 | 0 | N | N | _blank | 跳转方式: |
| 11 | add | tinyint | 3 | 0 | N | N | 1 | 是否可增加: |
| 12 | del | tinyint | 3 | 0 | N | N | 1 | 是否可删除: |
| 13 | set | tinyint | 3 | 0 | N | N | 1 | 是否可修改: |
| 14 | get | tinyint | 3 | 0 | N | N | 1 | 是否可查看: |
| 15 | field_add | text | 65535 | 0 | Y | N | 添加字段: | |
| 16 | field_set | text | 65535 | 0 | Y | N | 修改字段: | |
| 17 | field_get | text | 65535 | 0 | Y | N | 查询字段: | |
| 18 | table_nav_name | varchar | 500 | 0 | Y | N | 跨表导航名称: | |
| 19 | table_nav | varchar | 500 | 0 | Y | N | 跨表导航: | |
| 20 | option | text | 65535 | 0 | Y | N | 配置: | |
| 21 | create_time | timestamp | 19 | 0 | N | N | CURRENT_TIMESTAMP | 创建时间: |
| 22 | update_time | timestamp | 19 | 0 | N | N | CURRENT_TIMESTAMP | 更新时间: |
| 编号 | 名称 | 数据类型 | 长度 | 小数位 | 允许空值 | 主键 | 默认值 | 说明 |
| 1 | cart_id | int | 10 | 0 | N | Y | 购物车ID: | |
| 2 | title | varchar | 64 | 0 | Y | N | 标题: | |
| 3 | img | varchar | 255 | 0 | N | N | 0 | 图片: |
| 4 | user_id | int | 10 | 0 | N | N | 0 | 用户ID: |
| 5 | create_time | timestamp | 19 | 0 | N | N | CURRENT_TIMESTAMP | 创建时间: |
| 6 | update_time | timestamp | 19 | 0 | N | N | CURRENT_TIMESTAMP | 更新时间: |
| 7 | state | int | 10 | 0 | N | N | 0 | 状态:使用中,已失效 |
| 8 | price | double | 9 | 2 | N | N | 0.00 | 单价: |
| 9 | price_ago | double | 9 | 2 | N | N | 0.00 | 原价: |
| 10 | price_count | double | 11 | 2 | N | N | 0.00 | 总价: |
| 11 | num | int | 10 | 0 | N | N | 1 | 数量: |
| 12 | goods_id | mediumint | 8 | 0 | N | N | 商品id:[0,8388607] | |
| 13 | type | varchar | 64 | 0 | N | N | 未分类 | 商品分类: |
| 14 | description | varchar | 255 | 0 | Y | N | 描述:[0,255]用于产品规格描述 |
| 编号 | 名称 | 数据类型 | 长度 | 小数位 | 允许空值 | 主键 | 默认值 | 说明 |
| 1 | code_token_id | int | 10 | 0 | N | Y | ||
| 2 | token | varchar | 255 | 0 | Y | N | ||
| 3 | code | varchar | 255 | 0 | Y | N | 验证码 | |
| 4 | expire_time | timestamp | 19 | 0 | N | N | CURRENT_TIMESTAMP | 失效时间 |
| 5 | create_time | timestamp | 19 | 0 | N | N | CURRENT_TIMESTAMP | 创建时间 |
| 6 | update_time | timestamp | 19 | 0 | N | N | CURRENT_TIMESTAMP | 更新时间: |
| 编号 | 名称 | 数据类型 | 长度 | 小数位 | 允许空值 | 主键 | 默认值 | 说明 |
| 1 | collect_id | int | 10 | 0 | N | Y | 收藏ID: | |
| 2 | user_id | int | 10 | 0 | N | N | 0 | 收藏人ID: |
| 3 | source_table | varchar | 255 | 0 | Y | N | 来源表: | |
| 4 | source_field | varchar | 255 | 0 | Y | N | 来源字段: | |
| 5 | source_id | int | 10 | 0 | N | N | 0 | 来源ID: |
| 6 | title | varchar | 255 | 0 | Y | N | 标题: | |
| 7 | img | varchar | 255 | 0 | Y | N | 封面: | |
| 8 | create_time | timestamp | 19 | 0 | N | N | CURRENT_TIMESTAMP | 创建时间: |
| 9 | update_time | timestamp | 19 | 0 | N | N | CURRENT_TIMESTAMP | 更新时间: |
| 编号 | 名称 | 数据类型 | 长度 | 小数位 | 允许空值 | 主键 | 默认值 | 说明 |
| 1 | comment_id | int | 10 | 0 | N | Y | 评论ID: | |
| 2 | user_id | int | 10 | 0 | N | N | 0 | 评论人ID: |
| 3 | reply_to_id | int | 10 | 0 | N | N | 0 | 回复评论ID:空为0 |
| 4 | content | longtext | 2147483647 | 0 | Y | N | 内容: | |
| 5 | nickname | varchar | 255 | 0 | Y | N | 昵称: | |
| 6 | avatar | varchar | 255 | 0 | Y | N | 头像地址:[0,255] | |
| 7 | create_time | timestamp | 19 | 0 | N | N | CURRENT_TIMESTAMP | 创建时间: |
| 8 | update_time | timestamp | 19 | 0 | N | N | CURRENT_TIMESTAMP | 更新时间: |
| 9 | source_table | varchar | 255 | 0 | Y | N | 来源表: | |
| 10 | source_field | varchar | 255 | 0 | Y | N | 来源字段: | |
| 11 | source_id | int | 10 | 0 | N | N | 0 | 来源ID: |
表cultural_and_creative_products (文创商品)
| 编号 | 名称 | 数据类型 | 长度 | 小数位 | 允许空值 | 主键 | 默认值 | 说明 |
| 1 | cultural_and_creative_products_id | int | 10 | 0 | N | Y | 文创商品ID | |
| 2 | product_name | varchar | 64 | 0 | Y | N | 商品名称 | |
| 3 | product_specifications | varchar | 64 | 0 | Y | N | 商品规格 | |
| 4 | product_introduction | text | 65535 | 0 | Y | N | 商品介绍 | |
| 5 | cart_title | varchar | 125 | 0 | Y | N | 标题:[0,125]用于产品html的标签中 | |
| 6 | cart_img | text | 65535 | 0 | Y | N | 封面图:用于显示于产品列表页 | |
| 7 | cart_description | varchar | 255 | 0 | Y | N | 描述:[0,255]用于产品规格描述 | |
| 8 | cart_price_ago | double | 8 | 2 | N | N | 0.00 | 原价:[1] |
| 9 | cart_price | double | 8 | 2 | N | N | 0.00 | 卖价:[1] |
| 10 | cart_inventory | int | 10 | 0 | N | N | 0 | 商品库存 |
| 11 | cart_type | varchar | 64 | 0 | N | N | 未分类 | 商品分类: |
| 12 | cart_content | longtext | 2147483647 | 0 | Y | N | 正文:产品的主体内容 | |
| 13 | cart_img_1 | text | 65535 | 0 | Y | N | 主图1: | |
| 14 | cart_img_2 | text | 65535 | 0 | Y | N | 主图2: | |
| 15 | cart_img_3 | text | 65535 | 0 | Y | N | 主图3: | |
| 16 | cart_img_4 | text | 65535 | 0 | Y | N | 主图4: | |
| 17 | cart_img_5 | text | 65535 | 0 | Y | N | 主图5: | |
| 18 | create_time | datetime | 19 | 0 | N | N | CURRENT_TIMESTAMP | 创建时间 |
| 19 | update_time | timestamp | 19 | 0 | N | N | CURRENT_TIMESTAMP | 更新时间 |
| 编号 | 名称 | 数据类型 | 长度 | 小数位 | 允许空值 | 主键 | 默认值 | 说明 |
| 1 | goods_id | mediumint | 8 | 0 | N | Y | 产品id:[0,8388607] | |
| 2 | title | varchar | 125 | 0 | Y | N | 标题:[0,125]用于产品和html的<title>标签中 | |
| 3 | img | text | 65535 | 0 | Y | N | 封面图:用于显示于产品列表页 | |
| 4 | description | varchar | 255 | 0 | Y | N | 描述:[0,255]用于产品规格描述 | |
| 5 | price_ago | double | 8 | 2 | N | N | 0.00 | 原价:[1] |
| 6 | price | double | 8 | 2 | N | N | 0.00 | 卖价:[1] |
| 7 | sales | int | 10 | 0 | N | N | 0 | 销量:[0,1000000000] |
| 8 | inventory | int | 10 | 0 | N | N | 0 | 商品库存 |
| 9 | type | varchar | 64 | 0 | N | N | 商品分类: | |
| 10 | hits | int | 10 | 0 | N | N | 0 | 点击量:[0,1000000000]访问这篇产品的人次 |
| 11 | content | longtext | 2147483647 | 0 | Y | N | 正文:产品的主体内容 | |
| 12 | img_1 | text | 65535 | 0 | Y | N | 主图1: | |
| 13 | img_2 | text | 65535 | 0 | Y | N | 主图2: | |
| 14 | img_3 | text | 65535 | 0 | Y | N | 主图3: | |
| 15 | img_4 | text | 65535 | 0 | Y | N | 主图4: | |
| 16 | img_5 | text | 65535 | 0 | Y | N | 主图5: | |
| 17 | create_time | timestamp | 19 | 0 | N | N | CURRENT_TIMESTAMP | 创建时间: |
| 18 | update_time | timestamp | 19 | 0 | N | N | CURRENT_TIMESTAMP | 更新时间: |
| 19 | customize_field | text | 65535 | 0 | Y | N | 自定义字段 | |
| 20 | source_table | varchar | 255 | 0 | Y | N | 来源表: | |
| 21 | source_field | varchar | 255 | 0 | Y | N | 来源字段: | |
| 22 | source_id | int | 10 | 0 | N | N | 0 | 来源ID: |
| 23 | user_id | int | 10 | 0 | Y | N | 0 | 添加人 |
| 编号 | 名称 | 数据类型 | 长度 | 小数位 | 允许空值 | 主键 | 默认值 | 说明 |
| 1 | type_id | int | 10 | 0 | N | Y | 商品分类ID: | |
| 2 | father_id | smallint | 5 | 0 | N | N | 0 | 上级分类ID:[0,32767] |
| 3 | name | varchar | 255 | 0 | Y | N | 商品名称: | |
| 4 | desc | varchar | 255 | 0 | Y | N | 描述: | |
| 5 | icon | varchar | 255 | 0 | Y | N | 图标: | |
| 6 | source_table | varchar | 255 | 0 | Y | N | 来源表: | |
| 7 | source_field | varchar | 255 | 0 | Y | N | 来源字段: | |
| 8 | create_time | timestamp | 19 | 0 | N | N | CURRENT_TIMESTAMP | 创建时间: |
| 9 | update_time | timestamp | 19 | 0 | N | N | CURRENT_TIMESTAMP | 更新时间: |
| 编号 | 名称 | 数据类型 | 长度 | 小数位 | 允许空值 | 主键 | 默认值 | 说明 |
| 1 | hits_id | int | 10 | 0 | N | Y | 点赞ID: | |
| 2 | user_id | int | 10 | 0 | N | N | 0 | 点赞人: |
| 3 | create_time | timestamp | 19 | 0 | N | N | CURRENT_TIMESTAMP | 创建时间: |
| 4 | update_time | timestamp | 19 | 0 | N | N | CURRENT_TIMESTAMP | 更新时间: |
| 5 | source_table | varchar | 255 | 0 | Y | N | 来源表: | |
| 6 | source_field | varchar | 255 | 0 | Y | N | 来源字段: | |
| 7 | source_id | int | 10 | 0 | N | N | 0 | 来源ID: |
| 编号 | 名称 | 数据类型 | 长度 | 小数位 | 允许空值 | 主键 | 默认值 | 说明 |
| 1 | line_classification_id | int | 10 | 0 | N | Y | 线路分类ID | |
| 2 | line_type | varchar | 64 | 0 | Y | N | 线路类型 | |
| 3 | create_time | datetime | 19 | 0 | N | N | CURRENT_TIMESTAMP | 创建时间 |
| 4 | update_time | timestamp | 19 | 0 | N | N | CURRENT_TIMESTAMP | 更新时间 |
| 编号 | 名称 | 数据类型 | 长度 | 小数位 | 允许空值 | 主键 | 默认值 | 说明 |
| 1 | logistics_delivery_id | int | 10 | 0 | N | Y | 物流配送ID | |
| 2 | order_number | varchar | 64 | 0 | Y | N | 订单号 | |
| 3 | product_name | varchar | 64 | 0 | Y | N | 商品名称 | |
| 4 | purchase_quantity | varchar | 64 | 0 | Y | N | 购买数量 | |
| 5 | total_transaction_amount | double | 11 | 2 | Y | N | 0.00 | 交易总额 |
| 6 | the_date_of_issuance | date | 10 | 0 | Y | N | 发货日期 | |
| 7 | delivery_number | varchar | 30 | 0 | Y | N | 配送订单 | |
| 8 | ordinary_users | int | 10 | 0 | Y | N | 0 | 普通用户 |
| 9 | shipping_address | varchar | 64 | 0 | Y | N | 收货地址 | |
| 10 | delivery_status | varchar | 64 | 0 | Y | N | 配送状态 | |
| 11 | signing_status | varchar | 64 | 0 | Y | N | 签收状态 | |
| 12 | recommend | int | 10 | 0 | N | N | 0 | 智能推荐 |
| 13 | contact_name | varchar | 255 | 0 | Y | N | 联系人名字 | |
| 14 | merchant_id | int | 10 | 0 | Y | N | 商家id | |
| 15 | create_time | datetime | 19 | 0 | N | N | CURRENT_TIMESTAMP | 创建时间 |
| 16 | update_time | timestamp | 19 | 0 | N | N | CURRENT_TIMESTAMP | 更新时间 |
| 编号 | 名称 | 数据类型 | 长度 | 小数位 | 允许空值 | 主键 | 默认值 | 说明 |
| 1 | notice_id | mediumint | 8 | 0 | N | Y | 公告id: | |
| 2 | title | varchar | 125 | 0 | N | N | 标题: | |
| 3 | content | longtext | 2147483647 | 0 | Y | N | 正文: | |
| 4 | create_time | timestamp | 19 | 0 | N | N | CURRENT_TIMESTAMP | 创建时间: |
| 5 | update_time | timestamp | 19 | 0 | N | N | CURRENT_TIMESTAMP | 更新时间: |
| 编号 | 名称 | 数据类型 | 长度 | 小数位 | 允许空值 | 主键 | 默认值 | 说明 |
| 1 | order_id | int | 10 | 0 | N | Y | 订单ID: | |
| 2 | order_number | varchar | 64 | 0 | Y | N | 订单号: | |
| 3 | goods_id | mediumint | 8 | 0 | N | N | 商品id:[0,8388607] | |
| 4 | title | varchar | 255 | 0 | Y | N | 商品标题: | |
| 5 | img | varchar | 255 | 0 | Y | N | 商品图片: | |
| 6 | price | double | 10 | 2 | N | N | 0.00 | 价格: |
| 7 | price_ago | double | 10 | 2 | N | N | 0.00 | 原价: |
| 8 | num | int | 10 | 0 | N | N | 1 | 数量: |
| 9 | price_count | double | 8 | 2 | N | N | 0.00 | 总价: |
| 10 | norms | varchar | 255 | 0 | Y | N | 规格: | |
| 11 | type | varchar | 64 | 0 | N | N | 未分类 | 商品分类: |
| 12 | contact_name | varchar | 32 | 0 | Y | N | 联系人姓名: | |
| 13 | contact_email | varchar | 125 | 0 | Y | N | 联系人邮箱: | |
| 14 | contact_phone | varchar | 11 | 0 | Y | N | 联系人手机: | |
| 15 | contact_address | varchar | 255 | 0 | Y | N | 收件地址: | |
| 16 | postal_code | varchar | 9 | 0 | Y | N | 邮政编码: | |
| 17 | user_id | int | 10 | 0 | N | N | 0 | 买家ID: |
| 18 | merchant_id | mediumint | 8 | 0 | N | N | 0 | 商家ID: |
| 19 | create_time | timestamp | 19 | 0 | N | N | CURRENT_TIMESTAMP | 创建时间: |
| 20 | update_time | timestamp | 19 | 0 | N | N | CURRENT_TIMESTAMP | 更新时间: |
| 21 | description | varchar | 255 | 0 | Y | N | 描述:[0,255]用于产品规格描述 | |
| 22 | state | varchar | 16 | 0 | N | N | 待付款 | 订单状态:待付款,待发货,待签收,已签收,待退款,已退款,已拒绝,已完成 |
| 23 | remark | text | 65535 | 0 | Y | N | 订单备注 | |
| 24 | delivery_state | varchar | 16 | 0 | Y | N | 未配送 | 发货状态:未配送,已配送 |
| 25 | vip_discount | double | 11 | 2 | Y | N | 0.00 | 折扣 |
| 编号 | 名称 | 数据类型 | 长度 | 小数位 | 允许空值 | 主键 | 默认值 | 说明 |
| 1 | praise_id | int | 10 | 0 | N | Y | 点赞ID: | |
| 2 | user_id | int | 10 | 0 | N | N | 0 | 点赞人: |
| 3 | create_time | timestamp | 19 | 0 | N | N | CURRENT_TIMESTAMP | 创建时间: |
| 4 | update_time | timestamp | 19 | 0 | N | N | CURRENT_TIMESTAMP | 更新时间: |
| 5 | source_table | varchar | 255 | 0 | Y | N | 来源表: | |
| 6 | source_field | varchar | 255 | 0 | Y | N | 来源字段: | |
| 7 | source_id | int | 10 | 0 | N | N | 0 | 来源ID: |
| 8 | status | bit | 1 | 0 | N | N | 1 | 点赞状态:1为点赞,0已取消 |
| 编号 | 名称 | 数据类型 | 长度 | 小数位 | 允许空值 | 主键 | 默认值 | 说明 |
| 1 | registered_user_id | int | 10 | 0 | N | Y | 注册用户ID | |
| 2 | user_name | varchar | 64 | 0 | Y | N | 用户姓名 | |
| 3 | user_gender | varchar | 64 | 0 | Y | N | 用户性别 | |
| 4 | examine_state | varchar | 16 | 0 | N | N | 已通过 | 审核状态 |
| 5 | user_id | int | 10 | 0 | N | N | 0 | 用户ID |
| 6 | create_time | datetime | 19 | 0 | N | N | CURRENT_TIMESTAMP | 创建时间 |
| 7 | update_time | timestamp | 19 | 0 | N | N | CURRENT_TIMESTAMP | 更新时间 |
表scenic_spot_information (景点信息)
| 编号 | 名称 | 数据类型 | 长度 | 小数位 | 允许空值 | 主键 | 默认值 | 说明 |
| 1 | scenic_spot_information_id | int | 10 | 0 | N | Y | 景点信息ID | |
| 2 | scenic_spot_name | varchar | 64 | 0 | Y | N | 景点名称 | |
| 3 | types_of_tourist_attractions | varchar | 64 | 0 | Y | N | 景点类型 | |
| 4 | scenic_spot_address | varchar | 64 | 0 | Y | N | 景点地址 | |
| 5 | scenic_spot_tickets | varchar | 64 | 0 | Y | N | 景点门票 | |
| 6 | scenic_spot_pictures | varchar | 255 | 0 | Y | N | 景点图片 | |
| 7 | opening_hours | varchar | 64 | 0 | Y | N | 开放时间 | |
| 8 | scenic_spot_introduction | text | 65535 | 0 | Y | N | 景点介绍 | |
| 9 | scenic_history | text | 65535 | 0 | Y | N | 景点历史 | |
| 10 | scenic_spot_details | longtext | 2147483647 | 0 | Y | N | 景点详情 | |
| 11 | hits | int | 10 | 0 | N | N | 0 | 点击数 |
| 12 | praise_len | int | 10 | 0 | N | N | 0 | 点赞数 |
| 13 | create_time | datetime | 19 | 0 | N | N | CURRENT_TIMESTAMP | 创建时间 |
| 14 | update_time | timestamp | 19 | 0 | N | N | CURRENT_TIMESTAMP | 更新时间 |
| 编号 | 名称 | 数据类型 | 长度 | 小数位 | 允许空值 | 主键 | 默认值 | 说明 |
| 1 | schedule_id | smallint | 5 | 0 | N | Y | 日程ID:[0,32767] | |
| 2 | content | varchar | 255 | 0 | Y | N | 日程内容 | |
| 3 | scheduled_time | datetime | 19 | 0 | Y | N | 计划时间 | |
| 4 | user_id | int | 10 | 0 | N | N | 用户id | |
| 5 | create_time | datetime | 19 | 0 | Y | N | 创建时间 | |
| 6 | update_time | datetime | 19 | 0 | Y | N | 更新时间 |
| 编号 | 名称 | 数据类型 | 长度 | 小数位 | 允许空值 | 主键 | 默认值 | 说明 |
| 1 | score_id | int | 10 | 0 | N | Y | 评分ID: | |
| 2 | user_id | int | 10 | 0 | N | N | 0 | 评分人: |
| 3 | nickname | varchar | 64 | 0 | Y | N | 昵称: | |
| 4 | score_num | double | 5 | 2 | N | N | 0.00 | 评分: |
| 5 | create_time | timestamp | 19 | 0 | N | N | CURRENT_TIMESTAMP | 创建时间: |
| 6 | update_time | timestamp | 19 | 0 | N | N | CURRENT_TIMESTAMP | 更新时间: |
| 7 | source_table | varchar | 255 | 0 | Y | N | 来源表: | |
| 8 | source_field | varchar | 255 | 0 | Y | N | 来源字段: | |
| 9 | source_id | int | 10 | 0 | N | N | 0 | 来源ID: |
| 编号 | 名称 | 数据类型 | 长度 | 小数位 | 允许空值 | 主键 | 默认值 | 说明 |
| 1 | slides_id | int | 10 | 0 | N | Y | 轮播图ID: | |
| 2 | title | varchar | 64 | 0 | Y | N | 标题: | |
| 3 | content | varchar | 255 | 0 | Y | N | 内容: | |
| 4 | url | varchar | 255 | 0 | Y | N | 链接: | |
| 5 | img | varchar | 255 | 0 | Y | N | 轮播图: | |
| 6 | hits | int | 10 | 0 | N | N | 0 | 点击量: |
| 7 | create_time | timestamp | 19 | 0 | N | N | CURRENT_TIMESTAMP | 创建时间: |
| 8 | update_time | timestamp | 19 | 0 | N | N | CURRENT_TIMESTAMP | 更新时间: |
| 编号 | 名称 | 数据类型 | 长度 | 小数位 | 允许空值 | 主键 | 默认值 | 说明 |
| 1 | tourist_itinerary_id | int | 10 | 0 | N | Y | 旅游线路ID | |
| 2 | line_title | varchar | 64 | 0 | Y | N | 线路标题 | |
| 3 | line_type | varchar | 64 | 0 | Y | N | 线路类型 | |
| 4 | departure_location | varchar | 64 | 0 | Y | N | 出发地点 | |
| 5 | destination_location | varchar | 64 | 0 | Y | N | 目的地点 | |
| 6 | mode_of_transportation | varchar | 64 | 0 | Y | N | 交通方式 | |
| 7 | line_image | varchar | 255 | 0 | Y | N | 线路图片 | |
| 8 | route_planning | text | 65535 | 0 | Y | N | 线路规划 | |
| 9 | route_location | text | 65535 | 0 | Y | N | 途径地点 | |
| 10 | route_details | longtext | 2147483647 | 0 | Y | N | 线路详情 | |
| 11 | hits | int | 10 | 0 | N | N | 0 | 点击数 |
| 12 | praise_len | int | 10 | 0 | N | N | 0 | 点赞数 |
| 13 | recommend | int | 10 | 0 | N | N | 0 | 智能推荐 |
| 14 | create_time | datetime | 19 | 0 | N | N | CURRENT_TIMESTAMP | 创建时间 |
| 15 | update_time | timestamp | 19 | 0 | N | N | CURRENT_TIMESTAMP | 更新时间 |
| 编号 | 名称 | 数据类型 | 长度 | 小数位 | 允许空值 | 主键 | 默认值 | 说明 |
| 1 | travel_guide_id | int | 10 | 0 | N | Y | 旅游攻略ID | |
| 2 | scenic_spot_name | varchar | 64 | 0 | Y | N | 景点名称 | |
| 3 | strategy_title | varchar | 64 | 0 | Y | N | 攻略标题 | |
| 4 | strategy_type | varchar | 64 | 0 | Y | N | 攻略类型 | |
| 5 | recommended_seasons | varchar | 64 | 0 | Y | N | 推荐季节 | |
| 6 | guide_content | text | 65535 | 0 | Y | N | 攻略内容 | |
| 7 | strategy_route | text | 65535 | 0 | Y | N | 攻略路线 | |
| 8 | guide_details | longtext | 2147483647 | 0 | Y | N | 攻略详情 | |
| 9 | hits | int | 10 | 0 | N | N | 0 | 点击数 |
| 10 | praise_len | int | 10 | 0 | N | N | 0 | 点赞数 |
| 11 | create_time | datetime | 19 | 0 | N | N | CURRENT_TIMESTAMP | 创建时间 |
| 12 | update_time | timestamp | 19 | 0 | N | N | CURRENT_TIMESTAMP | 更新时间 |
| 编号 | 名称 | 数据类型 | 长度 | 小数位 | 允许空值 | 主键 | 默认值 | 说明 |
| 1 | travel_sharing_id | int | 10 | 0 | N | Y | 游记分享ID | |
| 2 | share_users | int | 10 | 0 | Y | N | 0 | 分享用户 |
| 3 | user_name | varchar | 64 | 0 | Y | N | 用户姓名 | |
| 4 | travelogue_title | varchar | 64 | 0 | Y | N | 游记标题 | |
| 5 | travel_notes_type | varchar | 64 | 0 | Y | N | 游记类型 | |
| 6 | travel_dates | date | 10 | 0 | Y | N | 旅行日期 | |
| 7 | travel_cover | varchar | 255 | 0 | Y | N | 游记封面 | |
| 8 | travel_location | varchar | 64 | 0 | Y | N | 旅行地点 | |
| 9 | travel_notes_content | text | 65535 | 0 | Y | N | 游记内容 | |
| 10 | travel_notes_details | longtext | 2147483647 | 0 | Y | N | 游记详情 | |
| 11 | hits | int | 10 | 0 | N | N | 0 | 点击数 |
| 12 | praise_len | int | 10 | 0 | N | N | 0 | 点赞数 |
| 13 | create_time | datetime | 19 | 0 | N | N | CURRENT_TIMESTAMP | 创建时间 |
| 14 | update_time | timestamp | 19 | 0 | N | N | CURRENT_TIMESTAMP | 更新时间 |
| 编号 | 名称 | 数据类型 | 长度 | 小数位 | 允许空值 | 主键 | 默认值 | 说明 |
| 1 | upload_id | int | 10 | 0 | N | Y | 上传ID | |
| 2 | name | varchar | 64 | 0 | Y | N | 文件名 | |
| 3 | path | varchar | 255 | 0 | Y | N | 访问路径 | |
| 4 | file | varchar | 255 | 0 | Y | N | 文件路径 | |
| 5 | display | varchar | 255 | 0 | Y | N | 显示顺序 | |
| 6 | father_id | int | 10 | 0 | Y | N | 0 | 父级ID |
| 7 | dir | varchar | 255 | 0 | Y | N | 文件夹 | |
| 8 | type | varchar | 32 | 0 | Y | N | 文件类型 |
| 编号 | 名称 | 数据类型 | 长度 | 小数位 | 允许空值 | 主键 | 默认值 | 说明 |
| 1 | user_id | int | 10 | 0 | N | Y | 用户ID:[0,8388607]用户获取其他与用户相关的数据 | |
| 2 | state | smallint | 5 | 0 | N | N | 1 | 账户状态:[0,10](1可用|2异常|3已冻结|4已注销) |
| 3 | user_group | varchar | 32 | 0 | Y | N | 所在用户组:[0,32767]决定用户身份和权限 | |
| 4 | login_time | timestamp | 19 | 0 | N | N | CURRENT_TIMESTAMP | 上次登录时间: |
| 5 | phone | varchar | 11 | 0 | Y | N | 手机号码:[0,11]用户的手机号码,用于找回密码时或登录时 | |
| 6 | phone_state | smallint | 5 | 0 | N | N | 0 | 手机认证:[0,1](0未认证|1审核中|2已认证) |
| 7 | username | varchar | 16 | 0 | N | N | 用户名:[0,16]用户登录时所用的账户名称 | |
| 8 | nickname | varchar | 16 | 0 | Y | N | 昵称:[0,16] | |
| 9 | password | varchar | 64 | 0 | N | N | 密码:[0,32]用户登录所需的密码,由6-16位数字或英文组成 | |
| 10 | | varchar | 64 | 0 | Y | N | 邮箱:[0,64]用户的邮箱,用于找回密码时或登录时 | |
| 11 | email_state | smallint | 5 | 0 | N | N | 0 | 邮箱认证:[0,1](0未认证|1审核中|2已认证) |
| 12 | avatar | varchar | 255 | 0 | Y | N | 头像地址:[0,255] | |
| 13 | open_id | varchar | 255 | 0 | Y | N | 针对获取用户信息字段 | |
| 14 | create_time | timestamp | 19 | 0 | N | N | CURRENT_TIMESTAMP | 创建时间: |
| 编号 | 名称 | 数据类型 | 长度 | 小数位 | 允许空值 | 主键 | 默认值 | 说明 |
| 1 | group_id | mediumint | 8 | 0 | N | Y | 用户组ID:[0,8388607] | |
| 2 | display | smallint | 5 | 0 | N | N | 100 | 显示顺序:[0,1000] |
| 3 | name | varchar | 16 | 0 | N | N | 名称:[0,16] | |
| 4 | description | varchar | 255 | 0 | Y | N | 描述:[0,255]描述该用户组的特点或权限范围 | |
| 5 | source_table | varchar | 255 | 0 | Y | N | 来源表: | |
| 6 | source_field | varchar | 255 | 0 | Y | N | 来源字段: | |
| 7 | source_id | int | 10 | 0 | N | N | 0 | 来源ID: |
| 8 | register | smallint | 5 | 0 | Y | N | 0 | 注册位置: |
| 9 | create_time | timestamp | 19 | 0 | N | N | CURRENT_TIMESTAMP | 创建时间: |
| 10 | update_time | timestamp | 19 | 0 | N | N | CURRENT_TIMESTAMP | 更新时间: |
5系统实现
5.1注册用户功能实现
注册用户功能实现包括多个模块,首先用户可通过首页浏览平台的主要内容。游记分享、公告信息、旅游资讯和文创商品提供丰富的旅游相关信息和购物体验。商城管理模块允许用户查看购物车、订单和地址信息。景点信息和旅游线路模块帮助用户了解苏州的旅游资源。旅游攻略提供实用的旅游建议,个人中心则整合了用户的个人首页、订单管理、游记分享和评论管理,方便用户查看和操作个人信息。
5.1.1前台首页
首页是苏州旅游网站的入口,用户可以通过首页快速访问各大模块,包括景点推荐、热门旅游线路、最新旅游资讯和促销活动等。首页设计简洁直观,提供搜索框以便用户快速查找目的地或旅游产品,并展示精美的图文内容,吸引用户深入了解。首页还会根据用户的兴趣和浏览记录进行个性化推荐,提升用户体验。如下图所示。

图5.1首页界面图-网页端

图5.2首页界面图-小程序端
5.1.2用户注册
用户注册功能允许新用户创建账户,以便享受个性化服务和管理个人信息。用户通过提供基本信息(如姓名、邮箱、手机号、密码等)完成注册流程。注册成功后,用户将获得一个专属账户,能够登录并访问个人中心。注册过程中,系统会进行邮箱或手机验证,确保信息的准确性和安全性。如下图所示。

图5.3用户注册界面图
5.1.3用户登录
已注册的用户通过输入用户名(或邮箱/手机号)和密码进行身份验证,成功登录后进入个人账户。登录后,用户可以查看和管理个人信息、订单、购物车等。系统提供“忘记密码”功能,帮助用户找回账户。为了增强账户安全性,系统可能设置验证码等二次认证方式,确保用户信息安全并防止未授权访问。如下图所示。

图5.4用户登录界面图
5.1.4游记分享
用户可以通过该功能浏览其他游客的游记,获取旅行灵感和实用建议,同时查看相关图片和点评。对于已注册用户,他们可以发布自己的游记,分享旅游过程中的精彩瞬间和个人体验,支持文字、图片、视频等多媒体内容。发布后的游记会展示在平台上,供其他用户浏览、点赞和评论,增加互动性与社区氛围。该功能有助于提高平台的活跃度,并增强用户的参与感。如下图所示。

图5.5游记分享查看界面图

图5.6游记分享发布界面图
5.1.5文创商品
用户可以浏览、选择并购买具有地方特色的手工艺品、纪念品和设计独特的文创商品。这些商品包括传统工艺、现代设计、地方特色的礼品等,旨在传递苏州的文化魅力。通过详细的商品介绍、价格、图片展示以及用户评价,消费者可以更方便地选择心仪的商品。该功能还支持加入购物车、结算、订单管理等操作,提升购物体验,同时也促进了苏州文化的传播和经济发展。如下图所示。

图5.7文创商品查看界面图

图5.8下单界面图
5.1.6商城管理
商城管理功能包括用户对个人购物信息的全面管理,主要涉及“我的购物车”、“我的订单”和“我的地址”三大模块。用户可以在购物车中查看已选择的商品,修改数量或删除商品,并进行结算。通过“我的订单”,用户能够查看历史订单、订单状态和物流信息,轻松管理购物记录。此外,“我的地址”模块允许用户添加、修改和删除收货地址,确保商品能够准确送达。商城管理功能优化了用户购物体验,方便管理购物和配送信息。如下图所示。

图5.9我的订单界面图
5.1.7景点信息
景点信息功能为用户提供详细的苏州旅游景点介绍,包括景点的历史背景、开放时间、票价、交通路线等实用信息。每个景点页面还会展示高清图片、游客评价和推荐游玩路线,帮助用户规划旅行行程。此外,景点信息功能还支持用户收藏喜欢的景点,便于后续查看。如下图所示。

图5.10景点信息查看界面图
5.1.8旅游线路
旅游线路功能为用户提供精心设计的旅行路线,包括一日游、周边游、深度游等多种选择,帮助用户根据个人需求规划完整的行程。每条旅游线路都会详细列出行程安排、景点推荐、交通方式、食宿建议以及费用估算等信息,让用户能够清晰了解整个行程的安排。如下图所示。

图5.11旅游线路查看界面图
5.1.9旅游攻略
旅游攻略功能提供目的地推荐、行程规划、交通住宿信息和景点活动建议。用户可以查看其他游客的经验分享,获取实用的旅行小贴士,帮助更好地规划旅行。如下图所示。

图5.12旅游攻略查看界面图
5.2管理员功能实现
5.2.1后台首页
后台首页为管理员提供关键数据概览,如销售额等。包括快速访问的功能模块和系统设置,帮助管理员实时跟踪平台运营情况,及时处理订单和用户请求,优化管理效率。如下图所示。

图5.13后台首页界面
5.2.2用户管理
管理员管理平台的所有用户账户,包括注册用户和管理员。管理员可以查看、编辑和删除用户信息,设置用户权限,处理账户问题。通过此功能,管理员能够有效管理用户的注册、登录、行为记录等,确保平台的安全性和用户体验,同时提供便捷的用户支持和反馈处理。该功能有助于提升平台运营效率,保证平台的良好秩序和正常运行。如下图所示。

图5.14用户管理界面
5.2.3景点信息管理
管理员能够添加、编辑和删除苏州各大景点的详细信息。管理员可以更新景点名称、简介、开放时间、票价、交通方式等内容,确保信息准确和及时。该功能有助于为游客提供最新的旅游信息,提高用户的旅游体验,并确保景点介绍的全面性和权威性。通过有效管理景点信息,平台能够更好地展示苏州的魅力,吸引游客关注。如下图所示。

图5.15景点信息添加界面
5.2.4旅游线路管理
管理员创建、编辑和删除旅游线路,设置具体的行程安排、景点、价格等信息。管理员可以根据不同游客需求,设计深度游、一日游等多种线路,确保内容的丰富性和准确性。该功能帮助平台优化旅游产品,提升用户体验,同时确保所有线路信息及时更新,便于游客快速浏览和选择,促进订单转化。通过该功能,管理员能够灵活管理和调整旅游线路,满足不同市场需求。如下图所示。

图5.16旅游线路添加界面
5.2.5商城管理
商城管理功能帮助管理员高效管理平台内的商品和订单。包括文创商品管理,添加、编辑商品信息;分类列表管理,优化商品展示;订单列表管理,查看并处理订单,确保及时发货、退款等操作;订单配送管理,跟踪配送状态,确保订单准确、按时送达。通过这些功能,管理员可以提升商品管理效率、优化购物体验,并确保订单流转顺畅,满足用户需求,提高客户满意度。如下图所示。

图5.17商城管理界面

图5.18商品添加界面
6系统测试
6.1系统测试目标
为了保证苏州旅游网站的质量,使其能够稳定的运行,并排除其可能存在的未知隐患。解除软件可能存在的故障,理清楚测试与纠错的关系,如下图所示。

图6.1测试与纠错信息流程
6.2系统功能测试
通过对系统中所含的主要实体对象及其功能操作进行测试用例设计。以下是详细的测试表:
表6.1用户注册测试表
| 测试用例编号 | 功能模块 | 测试用例描述 | 测试结果 |
| TC001 | 用户注册 | 输入正确的用户名和密码 | 注册成功,提示注册完成 |
| TC002 | 用户注册 | 输入已存在的用户名 | 注册失败,提示用户名已存在 |
| TC003 | 用户注册 | 输入格式错误的邮箱地址 | 注册失败,提示邮箱格式错误 |
| TC004 | 用户注册 | 不输入密码 | 注册失败,提示密码不能为空 |
| TC005 | 用户注册 | 输入弱密码(如123456) | 注册失败,提示密码强度不足 |
表6.2用户登录测试表
| 测试用例编号 | 功能模块 | 测试用例描述 | 测试结果 |
| TC001 | 用户登录 | 输入正确的用户名和密码 | 登录成功,跳转至首页 |
| TC002 | 用户登录 | 输入错误的用户名 | 登录失败,提示用户名不存在 |
| TC003 | 用户登录 | 输入错误的密码 | 登录失败,提示密码错误 |
| TC004 | 用户登录 | 不输入用户名和密码 | 登录失败,提示用户名和密码不能为空 |
| TC005 | 用户登录 | 输入正确的用户名,但未激活账户 | 登录失败,提示账户未激活 |
表6.3分享游记测试表
| 测试用例编号 | 功能模块 | 测试用例描述 | 测试结果 |
| TC001 | 分享游记 | 输入完整的游记内容并发布 | 发布成功,提示游记已发布 |
| TC002 | 分享游记 | 不输入游记内容 | 发布失败,提示游记内容不能为空 |
| TC003 | 分享游记 | 上传图片并分享游记 | 发布成功,游记及图片显示正常 |
| TC004 | 分享游记 | 输入不合规的游记内容(例如含有敏感词) | 发布失败,提示内容不符合规范 |
| TC005 | 分享游记 | 游记标题过长(超过规定字数) | 发布失败,提示标题长度超限 |
表6.4购买文创商品测试表
| 测试用例编号 | 功能模块 | 测试用例描述 | 测试结果 |
| TC001 | 购买文创商品 | 选择商品并成功提交订单 | 订单提交成功,提示订单已生成 |
| TC002 | 购买文创商品 | 商品库存不足,尝试购买 | 购买失败,提示库存不足 |
| TC003 | 购买文创商品 | 不选择任何商品直接提交订单 | 购买失败,提示请选择商品 |
| TC004 | 购买文创商品 | 添加商品到购物车并完成支付 | 支付成功,订单状态更新为已支付 |
| TC005 | 购买文创商品 | 输入无效的支付信息(如银行卡号错误) | 支付失败,提示支付信息无效 |
表6.5查看景点信息测试表
| 测试用例编号 | 功能模块 | 测试用例描述 | 测试结果 |
| TC001 | 查看景点信息 | 选择某个景点查看详细信息 | 显示景点名称、简介、开放时间等信息 |
| TC002 | 查看景点信息 | 景点信息为空或未发布 | 提示该景点暂无信息 |
| TC003 | 查看景点信息 | 搜索特定景点名称 | 成功跳转至该景点的详细页面 |
| TC004 | 查看景点信息 | 选择某个景点查看地址和交通方式 | 显示正确的景点地址和交通方式信息 |
| TC005 | 查看景点信息 | 景点信息包含过期或不准确的内容 | 提示信息不准确,建议管理员更新 |
6.3测试结果总结
经过对用户注册、登录、分享游记、购买文创商品和查看景点信息功能的全面测试,平台各项功能表现稳定且高效。用户注册功能能够正确处理用户名、邮箱、密码等异常输入,确保注册过程的安全性和有效性。用户登录功能在验证用户名、密码以及未激活账户时表现良好,能够及时提示错误信息。分享游记功能在处理文字、图片上传以及内容规范方面运行顺畅,能有效阻止敏感内容发布。购买文创商品流程中,用户能够顺利选择商品、提交订单并进行支付,系统在库存不足和支付信息错误时提供准确提示。查看景点信息功能准确展示景点的详细信息,并且能够处理信息缺失或搜索不准确的情况。整体来看,平台功能稳定,用户体验良好。
结 论
本研究基于PHP语言设计并实现了一个面向苏州的旅游网站系统,旨在通过数字化手段提升游客的旅游体验,同时推动苏州旅游业的智能化转型。通过对苏州旅游市场的调研和需求分析,本系统有效整合了景点信息、旅游线路、旅游攻略、文创商品等多方面资源,提供了一个便捷、一体化的旅游服务平台。系统采用了PHP语言进行开发,前端通过小程序和网页端展示,后端使用MySQL数据库进行数据存储和管理,确保了平台的稳定性和高效性。
研究结果表明,设计的系统在功能上涵盖了用户信息管理、旅游信息查询、在线预定、游记分享、商品购买等多项服务,能够满足不同游客的个性化需求,提升用户满意度。此外,管理员后台提供了全面的管理功能,确保平台数据的实时更新和高效运营。技术方面,PHP和MySQL的结合为系统提供了稳定的数据支持,小程序端的应用则大大提升了平台的便捷性和普及性。
总体而言,该平台的实现不仅提升了苏州旅游行业的数字化水平,也为其他城市的旅游数字化转型提供了可参考的模型。未来,随着先进技术的进一步应用,平台可不断优化用户体验,进一步拓展其功能和服务范围,推动苏州旅游产业的持续发展。
参考文献
- 韩妃,周玲凤,高雯菲,等.旅游路线规划系统分析与设计[J].技术与市场,2024,31(06):138-142.
- 文欣瑜.基于LBS的旅游路线推荐系统设计[J].信息与电脑(理论版),2024,36(03):105-107.
- 王莉萍,江海涛,戴晓峰.个性化旅游网站系统的设计与实现[J].信息与电脑(理论版),2024,36(03):120-123.
- Yao Q ,Zhang L .Design of WeChat Public Service System for Toilets in Tourist Attractions Based on Adaptive Recommendation Algorithm[J].Applied Mathematics and Nonlinear Sciences,2024,9(1):
- Yuxin* H ,Bringula R.Design and Implementation of the Heartful Education System Platform Based on PHP[J].International Journal of Information and Education Technology,2023,13(12):
- 李建森,董宝兰.旅游服务网站的设计与实现[J].电子技术,2023,52(09):54-55.
- 王茸,李强,何颖,等.个性化旅游推荐系统的设计与实现[J].福建电脑,2023,39(09):95-99.DOI:10.16707/j.cnki.fjpc.2023.09.020.
- Zhang L ,Li P ,Zhang T .Exploration of Learning-Centered Teaching Reform: Taking "PHP Framework Technology" as an Example[J].Advances in Educational Technology and Psychology,2023,7(10):
- 李轩宇,赵颖,肖忠良,等.基于Python爬虫的旅游网站数据分析与可视化设计分析[J].电脑知识与技术,2022,18(33):58-60+70.DOI:10.14004/j.cnki.ckt.2022.2093.
- 陈勇.基于协同过滤算法的旅游推荐系统的设计[J].价值工程,2022,41(30):160-162.
- Xiang N ,Xiaolan K K .Design and Implementation of a Personalized Tourism Recommendation System Based on the Data Mining and Collaborative Filtering Algorithm[J].Computational Intelligence and Neuroscience,2022,20221424097-1424097.
- 蒋莉.东阳古镇旅游网站设计与实现[J].信息与电脑(理论版),2022,34(12):113-116.
- 辛健,白粉粉.中外旅游网站首页设计对比分析[J].当代旅游,2021,19(13):57-58.
- 胡涛,兰全祥.基于Spring Cloud的西安旅游网站的设计与实现[J].信息技术与信息化,2020,(09):65-67.
- 徐连霞,傅伟.淮安旅游网站设计与实现[J].山西青年,2019,(23):71.
致 谢
在本论文的撰写和系统开发过程中,我深刻体会到个人独立完成一项系统开发工作的挑战与成就感。首先,我要感谢我的导师,在整个研究和开发过程中给予了我无私的指导与建议。无论是在技术细节还是研究思路上,他都为我提供了宝贵的方向性指导,帮助我克服了许多难题。虽然整个开发过程是由我独立完成的,但导师的意见使我在遇到瓶颈时有了清晰的解决思路。
在开发过程中,我经历了从系统需求分析、架构设计到功能实现的完整过程。这不仅锻炼了我的编码能力,也让我在项目管理、时间安排和问题解决等方面有了长足的进步。我独立完成了系统的每一行代码,并通过反复测试和优化确保了系统的稳定性和性能。在遇到技术难题时,我通过查阅大量文献、技术文档和社区讨论,自主解决了各类问题,这个过程让我更加理解了技术的深度与广度。
同时,我也要感谢我的家人和朋友,他们在开发的整个过程中给予了我莫大的支持和鼓励,成为我坚持完成这项工作的动力。正是在这些力量的支持下,我才能独立完成这项系统开发并顺利完成论文的撰写。

被折叠的 条评论
为什么被折叠?



