随着信息技术的发展,酒店行业面临着日益激烈的竞争和用户需求的多样化。为了提升客户体验、提高运营效率,设计并实现一套便捷的酒店预定系统显得尤为重要。本系统旨在为用户提供一个简单直观的预定平台,支持多种预定方式,包括移动应用、网页和电话预定,满足不同用户的需求。
该系统的核心功能包括实时房态查询、简化的预定流程、个性化推荐、以及安全的在线支付。通过采用现代化的用户界面设计,我们有效降低了用户的操作门槛,从而提升了用户满意度。同时,系统整合了多种第三方数据源,确保提供准确的房间信息和价格动态,避免了因信息不准确而导致的预定冲突。
在实现过程中,我们使用了先进的技术框架,以保证系统的稳定性和安全性。采用的技术路线包括Spring Boot框架的快速开发优势,结合数据库技术实现数据的高效存储与检索,以及前端技术优化用户体验。该系统实现了房间信息资源的有效利用、订单流程的无缝衔接以及换房需求的快速响应。
论文的主要贡献在于提供了一个功能全面、操作简便的度假管理解决方案,为酒店行业的数字化转型提供了有力支持。本项目的成功实施不仅能够为酒店运营提供有力支持,也为客户创造了更加便捷的服务体验,促进了酒店行业的可持续。
关键词:Spring Boot框架;数据库技术;酒店便捷预定系统;
With the development of information technology, the hotel industry is facing increasing competition and diversification of user needs. In order to improve the customer experience and improve operational efficiency, it is important to design and implement a convenient hotel reservation system. The system aims to provide users with a simple and intuitive booking platform, supporting a variety of booking methods, including mobile app, web and telephone booking, to meet the needs of different users.
The system's core features include real-time availability, a streamlined booking process, personalized recommendations, and secure online payments. By adopting a modern user interface design, we have effectively lowered the threshold for user operation, thereby increasing user satisfaction. At the same time, the system integrates a variety of third-party data sources to ensure accurate room information and price dynamics, and avoid booking conflicts caused by inaccurate information.
In the implementation process, we use an advanced technical framework to ensure the stability and security of the system. The technical roadmap adopted includes the rapid development advantages of the Spring Boot framework, the efficient storage and retrieval of data combined with database technology, and the optimization of user experience with front-end technology. The system realizes the effective use of room information resources, the seamless connection of the order process, and the rapid response to the need for room change.
The main contribution of the paper is to provide a full-featured and easy-to-use vacation management solution that supports the digital transformation of the hotel industry. The successful implementation of this project can not only provide strong support for hotel operations, but also create a more convenient service experience for customers and promote the sustainability of the hotel industry.
Keywords: Spring Boot framework; database technology; Hotel Convenient Reservation System;
目 录
关键词:Spring Boot框架;数据库技术;酒店便捷预定系统;
引 言
随着旅游业的蓬勃兴起和消费者对高品质度假体验需求的不断增长,传统度假管理模式已难以满足市场需求。在此背景下,本研究基于Spring Boot框架,设计并实现了一套酒店便捷预定系统的设计与实现,旨在通过技术创新提升度假服务的效率和质量。本研究的前提在于认识到数字化转型对于旅游行业的重要性,并假设通过构建智能化管理系统能够有效解决现有问题。同时,本研究在具备基本开发环境和资源条件的支持下进行。
在模型的建立与设计阶段,我们深入分析了度假管理业务流程,明确了系统需求,并据此构建了系统架构。实验方案的拟定则围绕功能实现、性能优化及安全性保障展开。本研究以信息系统开发理论、软件工程理论以及数据库管理理论为基础,确保系统设计的合理性与科学性。
计算的主要方法和内容包括利用Spring Boot框架进行快速开发,结合前端技术优化用户界面,以及通过数据库技术实现数据存储与管理。设计、实验方法及结果方面,我们采用了迭代开发模式,不断测试、优化系统性能,确保其在实际应用中的稳定性和可靠性。
本研究将理论应用于实际,通过酒店便捷预定系统的设计与实现的实现,不仅提升了度假服务的效率和质量,还为旅游行业的数字化转型提供了有力支持,具有重要的理论意义和实践价值。
1项目开发背景
1.1课题研究背景及意义
当今社会,随着酒店行业的持续繁荣与消费者需求的多元化,传统的度假管理模式逐渐显露出其局限性,如信息处理效率低下、客户服务响应慢等问题日益凸显。在此背景下,本课题致力于研究并开发一套基于Spring Boot框架的酒店便捷预定系统的设计与实现,旨在通过技术创新推动度假管理的智能化、高效化进程。
课题的研究背景主要是因为酒店市场的快速发展不仅带动了相关产业链的增长,也对度假管理提出了更高的要求。企业需要一种能够实时监控、高效处理度假信息,并能灵活应对客户需求变化的管理系统。同时,随着信息技术的飞速发展,特别是Spring Boot等先进开发框架的广泛应用,为酒店便捷预定系统的设计与实现的开发提供了强有力的技术支撑。
研究意义在于本课题所开发的酒店便捷预定系统的设计与实现通过设计便捷的预定系统,可以为用户提供更加直观、灵活的操作界面,使用户在选择和预定酒店时能够更快速地完成流程,增强整体满意度;一个高效的预定系统可以帮助酒店合理安排房间资源,减少空房率,提高入住率,从而实现更好的经济效益;此外,本课题的设计和实现这样的系统需要应用多种现代技术,包括移动应用开发、云计算、大数据分析等,推动技术在行业中的应用与创新;总之,酒店便捷预定系统的研究不仅能提升行业内部管理效率,还有助于改善用户体验,进而带动整个旅游行业的可持续发展。
1.2国内外发展现状分析
在国内,随着旅游业的蓬勃发展和信息技术的不断进步,酒店便捷预定系统的设计与实现逐渐受到重视。越来越多的度假村和企业开始引入或自主开发基于Spring Boot等现代框架的酒店便捷预定系统的设计与实现。这些系统通过集成客房管理、订单处理、客户服务等模块,实现了度假资源的有效整合和高效管理。然而,国内酒店便捷预定系统的设计与实现在功能完善性、用户体验和安全性等方面仍有待进一步提升和优化。此外,系统的选型、实施和维护过程中也面临着诸多挑战,如技术更新快、人员培训难度大等。
在国外,酒店便捷预定系统的设计与实现已经得到了广泛应用和推广,技术水平和市场成熟度相对较高。这些系统不仅具备基本的资源管理、客户服务等功能,还融入了智能推荐、移动应用等先进技术,以提供更便捷、个性化的服务体验。在技术选型上,国外系统同样倾向于使用稳定且广泛应用的编程语言如Java,并注重系统的可扩展性和安全性设计。此外,国外酒店便捷预定系统的设计与实现在用户体验和界面设计方面也更为出色,能够更好地满足客户的多样化需求。
酒店便捷预定系统的设计与实现在国内外均有一定的发展基础,但国内在技术水平、用户体验和市场成熟度等方面仍有待提高。未来,随着技术的不断进步和市场的持续扩大,酒店便捷预定系统的设计与实现有望在更多领域得到应用和推广。
2相关技术简介
2.1 Springboot 框架简介
Spring Boot,作为Spring生态系统中一颗璀璨的明星,以其“约定优于配置”的核心理念,极大地简化了Java应用的开发、部署与管理流程。它并非是对Spring框架的颠覆,而是在其基础上进行了深度封装与优化,旨在快速搭建独立的、生产级别的Spring应用。Spring Boot通过自动配置功能,减少了大量繁琐的配置工作,让开发者能够更加专注于业务逻辑的实现。同时,它集成了众多常用库,如数据库连接池、缓存、消息队列等,为开发者提供了一站式的解决方案。此外,Spring Boot还支持多种部署方式,无论是传统的WAR包部署,还是现代的容器化部署,都能轻松应对。因此,选择Spring Boot作为酒店便捷预定系统的设计与实现的开发框架,不仅能够提升开发效率,还能确保系统的稳定性和可维护性。
2.2 MyBatis Plus框架简介
MyBatis Plus作为MyBatis的强化版,以其卓越的简化开发流程、增强的CRUD操作功能以及灵活的查询构建能力,在Java企业级应用开发中大放异彩。它不仅保留了MyBatis的灵活性和SQL控制能力,还通过内置通用Mapper、条件构造器、代码生成器等工具,极大减轻了开发者的负担。MyBatis Plus的自动填充、乐观锁、逻辑删除等特性,更是为数据管理提供了强大的支持。在酒店便捷预定系统的设计与实现中引入MyBatis Plus,意味着可以更快地实现复杂的数据操作逻辑,更灵活地应对业务需求变化,同时保持代码的清晰和可维护性,是提升开发效率、保障系统稳定性的不二之选。
2.3 VUE框架简介
Vue框架,作为一款风靡前端的JavaScript框架,以其渐进式、组件化的设计理念,为开发者构建高效、灵活的Web界面提供了强大支持。Vue不仅轻量且易于上手,其核心库专注于视图层,使得开发者能够轻松地将Vue集成到现有项目中,实现前后端分离的现代Web应用开发。其响应式的数据绑定和组件系统,让开发者能够高效地管理界面状态和用户交互,同时Vue丰富的生态系统也提供了众多插件和工具,进一步提升了开发效率和应用的性能。在酒店便捷预定系统的设计与实现中引入Vue作为前端框架,不仅可以优化用户界面的渲染和交互体验,还能通过前后端分离的架构提升系统的可维护性和可扩展性,是构建现代、高效酒店便捷预定系统的设计与实现的理想选择。
2.4 MySQL数据库简介
MySQL数据库,作为开源关系型数据库管理系统的佼佼者,以其高性能、可靠性、易用性和灵活性,在全球范围内被广泛应用于各类企业级应用中。MySQL采用SQL(结构化查询语言)作为数据操作的标准语言,支持复杂的查询、数据更新、索引优化等功能,确保数据的高效存取和完整性。其强大的事务处理能力,为业务逻辑的原子性、一致性、隔离性和持久性提供了坚实保障。此外,MySQL还具备高度的可配置性和可扩展性,通过优化存储引擎、调整配置参数等手段,可以轻松应对高并发、大数据量的应用场景。在酒店便捷预定系统的设计与实现中,MySQL作为后端数据存储的核心,不仅为系统提供了稳定可靠的数据支持,还通过其丰富的数据操作功能,助力系统实现复杂的业务逻辑和高效的数据管理。
3.1系统总体功能需求
基于Springboot的酒店便捷预定系统的设计与实现旨在通过集成先进的信息技术,为旅游企业和游客提供一个高效、便捷、全面的度假管理平台。系统总体功能性设计围绕度假管理的核心业务流程展开,主要包括以下几个功能模块:
(1)用户管理模块:
用户注册与登录:支持普通注册新用户账号,并通过用户名和密码登录系统。
个人资料:用户登录后可查看和修改自己的个人信息,如姓名、联系方式、头像等。
(2)通知公告模块:
通知公告展示:展示关于我们、网站公告、联系方式和和网站介绍等信息。
通知公告信息编辑:管理员可添加、编辑、删除通知公告信息的编辑。
- 新闻资讯管理模块:
新闻资讯展示:展示关于新闻资讯的各种信息,用户可以查看点击收藏。
新闻资讯信息编辑:管理员可添加、编辑、删除新闻资讯信息,包括图片、详情介绍等。
(4)留言反馈管理模块:
留言反馈:用户可以进行留言反馈、评价,管理员可以对留言进行回复等。
(5)房间信息管理模块:
房间预定:用户可查房源信息,进行预定查询,预定日期、价格、用户信息等。
房间信息管理:管理员可查看添加房源信息,修改订单状态,如预订失败、预订成功、已入住、已退房等。
3.2系统功能需求分析
SPRINGBOOT度假酒店管理系统包含前端跟后端,其中还后端包含普通用户、 管理员两个角色划分,主要功能如下:
3.2.1.前端主要功能
(1)首页:首页包含轮播图、酒店资讯,房间信息推荐。
(2)通知公告:主要展示后端发布的通知公告信息等。
(3)新闻资讯:查看酒店资讯信息,可发表评论,可点赞、可收藏。
(4)留言反馈:用户可进行发表留言。
(4)房间信息:展示所有后台发布的房间信息列表信息,点击可查看客房详情信息。可进行客房预订、点赞、收藏以及发表评论。
3.2.2.普通用户主要功能
(1)用户注册:浏览用户注册:在用户注册页面中填写好账号、设置密码、确认密码、昵称、邮箱、选择身份、用户姓名、性别等字段值,点击下方注册按钮,提示注册成功后,系统将自动跳转回到首页。
(2)用户登录:点击“登录”按钮,输入用户名以及密码登录系统,登录时前端会自动校验用户名与密码,输入正确登录成功,输入错误会有提示信息。
(3)我的账户:包含个人资料修改跟密码修改,个人资料可修改头像等,修改密码:输入原始密码、新密码、确认密码点击保存即可修改成功。登录用新密码登录。
(4)个人中心:包含个人首页、订单信息、收藏列表等。订单信息:查看订单列表,可查看订单详情、可申请换房、支付订单等操作。收藏:查看收藏信息。
3.2.3.管理员主要功能
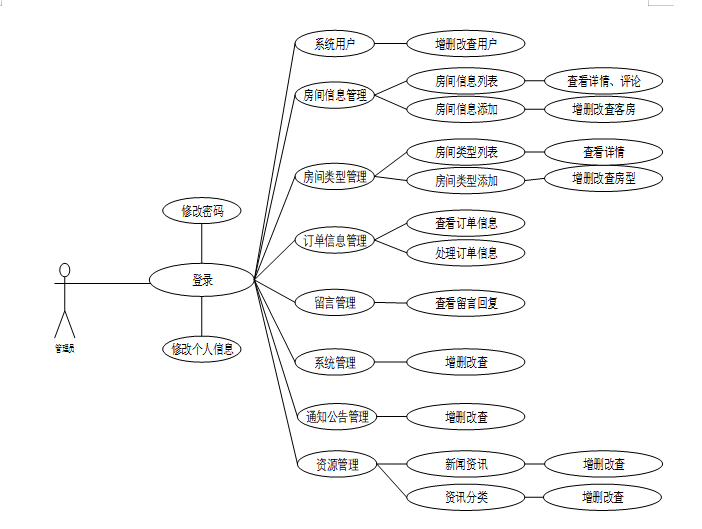
(1)用户管理:管理普通用户跟管理员信息,包含查询、新增、删除、查看详情等操作。
(2)房间信息管理:房间信息列表与房间信息添加。房间信息列表可查看房间信息数据,并可查看每个客房详情与评论信息,并可进行查询、重置、删除操作。房间信息添加:输入客房房号、客房房型、可住人数、客房价格、预订须知、上传客房图片、客房详情信息,点击提交即可添加。
(3)订单信息管理:主要展示订单信息列表可查看详情,包括订单状态、价格、预定时间、天数等信息。
(4)房间类型管理:主要展示房间类型列表,可进行查询、重置查询、删除记录、查看详情等操作。
(5)系统管理:轮播图管理:可以查看轮播图详情,以及查询、重置、删除、添加等操作。
(6)留言管理:管理员可以对用户留言进行查看回复等操作。
(7)通知公告管理:主要可进行公告信息的查询、重置、删除、添加等操作。通知公告列表可点击查看公告详情信息。
(8)资源管理:包含酒店资讯跟资讯分类,酒店资讯可查看资讯详情与评论,以及查询、重置、删除、添加等操作。资讯分类:可查看资讯分类详情,以及查询、重置、删除、添加等操作。
3.3系统非功能性分析
基于Spring Boot的酒店便捷预定系统的设计与实现毕业论文时,非功能性需求分析是一个重要的部分。非功能性需求主要关注的是系统如何运行,而不是它具体完成什么功能。这些需求包括性能、可用性、安全性、可维护性、可扩展性、易用性等方面。以下是一个关于基于Spring Boot的酒店便捷预定系统的设计与实现非功能性需求分析的概要。
性能需求:系统需确保快速响应和高吞吐量,以支持大量用户同时访问,即使在高峰时段也能保持流畅的操作体验,避免因延迟或卡顿影响用户体验。
可用性:安系统必须具备高可用性,采用冗余部署、负载均衡等策略,确保即使部分组件故障也能迅速恢复服务,减少服务中断时间,保障用户业务的连续性。
安全性:鉴于系统处理用户敏感信息,如个人信息、支付数据等,必须实施严格的安全措施,包括数据加密、访问控制、防攻击机制等,以保护用户数据免受未授权访问或泄露。
可维护性:系统设计应注重可维护性,采用模块化、标准化的架构,提供详尽的开发文档和用户手册,确保系统易于理解和维护,降低长期运维成本。
可扩展性:随着业务的发展,系统可能需要扩展功能或提升性能。因此,系统需具备灵活的可扩展性,能够轻松添加新模块、优化性能,以应对未来增长的需求。
易用性:用户界面应直观易用,符合用户习惯,提供清晰的导航和友好的操作反馈,帮助用户快速上手并高效完成任务,提升整体用户满意度。
3.4系统可行性分析
通过酒店便捷预定系统的设计与实现的可行性分析,我们可以从技术可行性、经济可行性、操作可行性以及社会可行性四个维度进行深入探讨,以确保系统的开发与应用具有坚实的可行性基础。
3.4.1技术可行性
Springboot作为目前流行的Java企业级应用开发框架,以其“约定优于配置”的原则,极大地简化了开发流程,降低了技术门槛。同时,结合MyBatis Plus这一强大的ORM框架,可以高效实现数据持久化操作。前端采用Vue框架,不仅提升了用户界面的交互体验,也实现了前后端分离的现代Web架构。MySQL数据库作为后端数据存储,以其高性能和稳定性为系统提供了可靠的数据支持。综上所述,从技术角度来看,该系统的开发具备高度可行性。
3.4.2经济可行性
考虑到Springboot、Vue、MyBatis Plus及MySQL等均为开源技术,无需支付高昂的许可费用,大大降低了系统的开发成本。同时,这些技术拥有广泛的用户群体和成熟的社区支持,便于获取技术支持和资源共享。此外,系统的实施将显著提升度假管理的效率和用户体验,从而带来潜在的经济效益。因此,从经济角度来看,该系统的开发同样具备可行性。
3.4.3操作可行性
系统设计应遵循用户友好原则,确保用户能够轻松上手并高效使用。通过合理的界面布局、直观的操作流程以及详尽的帮助文档,可以大大降低用户的学习成本,提高系统的操作可行性。此外,系统还应具备完善的权限管理和数据安全机制,确保操作的安全性和合规性。
3.4.4社会可行性
随着旅游业的蓬勃发展,酒店便捷预定系统的设计与实现的需求日益增长。该系统的开发将满足旅游企业和游客对高效、便捷度假管理的迫切需求,符合社会发展的趋势和潮流。同时,系统的实施还将促进旅游资源的优化配置和旅游业的可持续发展,具有良好的社会效益。
从技术、经济、操作和社会四个维度来看,酒店便捷预定系统的设计与实现的开发均具备高度的可行性。
3.5系统用例分析
基于酒店便捷预定系统的设计与实现用例分析主要从普通用户,管理员这些实体展开描述。
3.5.1普通用户用例分析
员工用户具备注册(用户名、账号等),登录,浏览公告、资讯、房间信息信息并预订酒店、换房申请等需求用例,登录注册包括账号、设置密码、确认密码、昵称、邮箱、手机号、身份等用例信息;登录后可参与:通知公告(浏览),酒店资讯(浏览、发表评论、点赞、收藏),房间信息(浏览、发表、点赞、收藏、预订等),我的账户:修改资料:上传头像、编辑昵称等用例信息;修改密码用例包括了旧密码,新密码,确认新密码等用例信息,个人中心包含:个人首页、订单信息、换房记录、收藏列表。详细用例图如图3-1所示。
图3-1普通用户用例图
3.5.2管理员用例分析
管理员具备系统用户、房间信息管理、房间类型管理、订单信息管理、系统管理、留言管理、通知公告管理、资源管理等需求用例。详细用例图如图2-3所示。
图3-2管理员用例图
4系统设计
4.1系统总体设计思路
基于SPRINGBOOT架构技术的酒店便捷预定系统的设计与实现采用Browser/Server结构,(浏览器/服务器)和基于Web服务前后台交互的模式,是一个适用于Windows体系环境下的模型结构。只要用户有符合程序运行的硬件系统,并连上互联网,便可以在任何时间、任何地点使用。系统工作原理图如图4-1所示:

图4-1系统工作原理图
其最终前后台交互原理如图4-2所示。
图4-2前后台交互原理
具体交互流程为:浏览器中执行具体操作,操作命令将生成一个do方法。该方法使得浏览器能够访问后台中的Controller层,Controller层由于业务上的需要执行进而访问Service层。Service层收到指令后将会去调用内部DAO层的接口。接口将会和MyBatis层下的一个SQL语句相对接。对接好之后进而访问MySql数据库。更新底层数据,然后将数据同步回MyBatis层,同步变化后的数据将通过DAO层接口,Service层和后台Controller层,直观反映到浏览器页面上。
4.2系统结构设计
基于SPRINGBOOT的度假酒店管理系统的整体结构设计如图4-3所示。
图4-3整体功能结构设计图
4.3系统功能设计
4.3.1用户登录流程
当领导用户/员工用户进入登录页面时,当其在浏览器执行具体操作的时候,后端会同步显示,如图4-4所示。
图4-4登录流程图
4.3.2用户预订客房操作流程
当用户登录系统的时候,浏览房间信息,查看详情并预订客房生成订单信息,管理员在后端处理订单。普通用户预订客房操作流程如图4-5所示。

图4-5系统操作流程图
4系统核心代码设计
基于SPRINGBOOT的度假酒店管理系统的核心代码设计如下:
4.4.1用户注册
注册页UserController.java,传入user对象,并将"user_id"、 "state"、 "user_group"、"login_time"、"phone"、"phone_state"、 "username"、"nickname"、"password"、"email"、"email_state"、"avatar"、"create_time"输入,重点是 "username"、"nickname"、"password"必须输入,通过获取username,数据库查询是否有该用户,如果存在,则提示“用户已存在”,否则执行将UserId置为空(数据库表中该字段已设置自动递增),代码如图4-7所示。
图4-7注册核心代码图
4.4.2用户登录
登录页,首先传入"username"、"email"、"phone"、"password",用户可通过用户名、邮箱、手机号进行登陆,通过判断resultList来确定查询结果,然后执行查询用户组UserGroup,用户组里面不存在,依然报“用户不存在”,执行完以上代码,最后涉及到用户带有“审核”的,会查询examine_state(用户的审核状态),数据库表user_group中含有source_table和source_field进行查询,以上步骤完成,对输入的密码进行存储Token到数据库,匹对账号和密码,数据库中的AccessToken为令牌,用于身份认证,代码如图4-8所示。
图4-8用户登录核心代码图
4.4.3修改密码
修改密码,通过请求data,获取旧密码,并将新密码重新赋值,期间都是需要通过加密,代码如图4-9所示。
图4-9修改密码核心代码图
4.4.4修改数据
修改一个数据,原理与add基本一致,不同点在于通过readConfig()读取关键字,以及通过readQuery()获取URL后面?指定位置的标识,转成Map对象后,执行update操作,同样通过拼接的sql语句执行,执行过程读取query,toWhereSql()语句完成数据库操作,body为修改对象的值,代码如图4-10所示。
图4-10修改数据核心代码图
4.4.5删除数据
删除一条数据,通过readQuery(),获取URL后面的对象地址,删除FROM具体的table,query删除查询FindConfig语句,代码如图4-11所示。
图4-11删除数据核心代码图
4.4.6获取列表
通过请求的参数获取列表数据,代码如图4-12所示。
图4-12获取列表核心代码图
4.4.7图片上传
通过请求的参数获取列表数据,代码如图4-13所示。
图4-13图片上传核心代码图
4.5数据库设计
4.4.1数据库设计原则
基于SPRINGBOOT的度假酒店管理系统在进行数据库设计时,考虑到个人能力与数据库选择,选择了数据库Mysql。以下将使用E-R展示数据库中设计的实体及主要的字段和类型及数据库的描述。
4.4.2数据库实体
通过建立基于SPRINGBOOT度假酒店管理系统的E-R模型图。以此来设计详细的数据库资料实体,以下为具体图例:
(1)普通实体实体图如图4-14所示;
图4-14普通用户实体图
(2)房间信息实体图如图4-15所示;
图4-15房间信息实体图
(3)房间类型实体E-R图如图4-16所示;

图4-16客房房型实体E-R图
(4)订单信息实体图如图4-17所示;

图4-17订单信息实体图
(6)数据库实体E-R图如图4-19所示:
图4-19数据库E-R图
4.4.3数据库表设计
以下为本课题开发过程中所使用的数据表结构:
表access_token (登陆访问时长)
| 编号 | 名称 | 数据类型 | 长度 | 小数位 | 允许空值 | 主键 | 默认值 | 说明 |
| 1 | token_id | int | 10 | 0 | N | Y | 临时访问牌ID | |
| 2 | token | varchar | 64 | 0 | Y | N | 临时访问牌 | |
| 3 | info | text | 65535 | 0 | Y | N | ||
| 4 | maxage | int | 10 | 0 | N | N | 2 | 最大寿命:默认2小时 |
| 5 | create_time | timestamp | 19 | 0 | N | N | CURRENT_TIMESTAMP | 创建时间: |
| 6 | update_time | timestamp | 19 | 0 | N | N | CURRENT_TIMESTAMP | 更新时间: |
| 7 | user_id | int | 10 | 0 | N | N | 0 | 用户编号: |
表article (文章:用于内容管理系统的文章)
| 编号 | 名称 | 数据类型 | 长度 | 小数位 | 允许空值 | 主键 | 默认值 | 说明 |
| 1 | article_id | mediumint | 8 | 0 | N | Y | 文章id:[0,8388607] | |
| 2 | title | varchar | 125 | 0 | N | Y | 标题:[0,125]用于文章和html的title标签中 | |
| 3 | type | varchar | 64 | 0 | N | N | 0 | 文章分类:[0,1000]用来搜索指定类型的文章 |
| 4 | hits | int | 10 | 0 | N | N | 0 | 点击数:[0,1000000000]访问这篇文章的人次 |
| 5 | praise_len | int | 10 | 0 | N | N | 0 | 点赞数 |
| 6 | create_time | timestamp | 19 | 0 | N | N | CURRENT_TIMESTAMP | 创建时间: |
| 7 | update_time | timestamp | 19 | 0 | N | N | CURRENT_TIMESTAMP | 更新时间: |
| 8 | source | varchar | 255 | 0 | Y | N | 来源:[0,255]文章的出处 | |
| 9 | url | varchar | 255 | 0 | Y | N | 来源地址:[0,255]用于跳转到发布该文章的网站 | |
| 10 | tag | varchar | 255 | 0 | Y | N | 标签:[0,255]用于标注文章所属相关内容,多个标签用空格隔开 | |
| 11 | content | longtext | 2147483647 | 0 | Y | N | 正文:文章的主体内容 | |
| 12 | img | varchar | 255 | 0 | Y | N | 封面图 | |
| 13 | description | text | 65535 | 0 | Y | N | 文章描述 |
| 编号 | 名称 | 数据类型 | 长度 | 小数位 | 允许空值 | 主键 | 默认值 | 说明 |
| 1 | type_id | smallint | 5 | 0 | N | Y | 分类ID:[0,10000] | |
| 2 | display | smallint | 5 | 0 | N | N | 100 | 显示顺序:[0,1000]决定分类显示的先后顺序 |
| 3 | name | varchar | 16 | 0 | N | N | 分类名称:[2,16] | |
| 4 | father_id | smallint | 5 | 0 | N | N | 0 | 上级分类ID:[0,32767] |
| 5 | description | varchar | 255 | 0 | Y | N | 描述:[0,255]描述该分类的作用 | |
| 6 | icon | text | 65535 | 0 | Y | N | 分类图标: | |
| 7 | url | varchar | 255 | 0 | Y | N | 外链地址:[0,255]如果该分类是跳转到其他网站的情况下,就在该URL上设置 | |
| 8 | create_time | timestamp | 19 | 0 | N | N | CURRENT_TIMESTAMP | 创建时间: |
| 9 | update_time | timestamp | 19 | 0 | N | N | CURRENT_TIMESTAMP | 更新时间: |
| 编号 | 名称 | 数据类型 | 长度 | 小数位 | 允许空值 | 主键 | 默认值 | 说明 |
| 1 | auth_id | int | 10 | 0 | N | Y | 授权ID: | |
| 2 | user_group | varchar | 64 | 0 | Y | N | 用户组: | |
| 3 | mod_name | varchar | 64 | 0 | Y | N | 模块名: | |
| 4 | table_name | varchar | 64 | 0 | Y | N | 表名: | |
| 5 | page_title | varchar | 255 | 0 | Y | N | 页面标题: | |
| 6 | path | varchar | 255 | 0 | Y | N | 路由路径: | |
| 7 | position | varchar | 32 | 0 | Y | N | 位置: | |
| 8 | mode | varchar | 32 | 0 | N | N | _blank | 跳转方式: |
| 9 | add | tinyint | 3 | 0 | N | N | 1 | 是否可增加: |
| 10 | del | tinyint | 3 | 0 | N | N | 1 | 是否可删除: |
| 11 | set | tinyint | 3 | 0 | N | N | 1 | 是否可修改: |
| 12 | get | tinyint | 3 | 0 | N | N | 1 | 是否可查看: |
| 13 | field_add | text | 65535 | 0 | Y | N | 添加字段: | |
| 14 | field_set | text | 65535 | 0 | Y | N | 修改字段: | |
| 15 | field_get | text | 65535 | 0 | Y | N | 查询字段: | |
| 16 | table_nav_name | varchar | 500 | 0 | Y | N | 跨表导航名称: | |
| 17 | table_nav | varchar | 500 | 0 | Y | N | 跨表导航: | |
| 18 | option | text | 65535 | 0 | Y | N | 配置: | |
| 19 | create_time | timestamp | 19 | 0 | N | N | CURRENT_TIMESTAMP | 创建时间: |
| 20 | update_time | timestamp | 19 | 0 | N | N | CURRENT_TIMESTAMP | 更新时间: |
| 编号 | 名称 | 数据类型 | 长度 | 小数位 | 允许空值 | 主键 | 默认值 | 说明 |
| 1 | code_token_id | int | 10 | 0 | N | Y | ||
| 2 | token | varchar | 255 | 0 | Y | N | ||
| 3 | code | varchar | 255 | 0 | Y | N | 验证码 | |
| 4 | expire_time | timestamp | 19 | 0 | N | N | CURRENT_TIMESTAMP | 失效时间 |
| 5 | create_time | timestamp | 19 | 0 | N | N | CURRENT_TIMESTAMP | 创建时间 |
| 6 | update_time | timestamp | 19 | 0 | N | N | CURRENT_TIMESTAMP | 更新时间: |
| 编号 | 名称 | 数据类型 | 长度 | 小数位 | 允许空值 | 主键 | 默认值 | 说明 |
| 1 | collect_id | int | 10 | 0 | N | Y | 收藏ID: | |
| 2 | user_id | int | 10 | 0 | N | N | 0 | 收藏人ID: |
| 3 | source_table | varchar | 255 | 0 | Y | N | 来源表: | |
| 4 | source_field | varchar | 255 | 0 | Y | N | 来源字段: | |
| 5 | source_id | int | 10 | 0 | N | N | 0 | 来源ID: |
| 6 | title | varchar | 255 | 0 | Y | N | 标题: | |
| 7 | img | varchar | 255 | 0 | Y | N | 封面: | |
| 8 | create_time | timestamp | 19 | 0 | N | N | CURRENT_TIMESTAMP | 创建时间: |
| 9 | update_time | timestamp | 19 | 0 | N | N | CURRENT_TIMESTAMP | 更新时间: |
| 编号 | 名称 | 数据类型 | 长度 | 小数位 | 允许空值 | 主键 | 默认值 | 说明 |
| 1 | comment_id | int | 10 | 0 | N | Y | 评论ID: | |
| 2 | user_id | int | 10 | 0 | N | N | 0 | 评论人ID: |
| 3 | reply_to_id | int | 10 | 0 | N | N | 0 | 回复评论ID:空为0 |
| 4 | content | longtext | 2147483647 | 0 | Y | N | 内容: | |
| 5 | nickname | varchar | 255 | 0 | Y | N | 昵称: | |
| 6 | avatar | varchar | 255 | 0 | Y | N | 头像地址:[0,255] | |
| 7 | create_time | timestamp | 19 | 0 | N | N | CURRENT_TIMESTAMP | 创建时间: |
| 8 | update_time | timestamp | 19 | 0 | N | N | CURRENT_TIMESTAMP | 更新时间: |
| 9 | source_table | varchar | 255 | 0 | Y | N | 来源表: | |
| 10 | source_field | varchar | 255 | 0 | Y | N | 来源字段: | |
| 11 | source_id | int | 10 | 0 | N | N | 0 | 来源ID: |
| 编号 | 名称 | 数据类型 | 长度 | 小数位 | 允许空值 | 主键 | 默认值 | 说明 |
| 1 | hits_id | int | 10 | 0 | N | Y | 点赞ID: | |
| 2 | user_id | int | 10 | 0 | N | N | 0 | 点赞人: |
| 3 | create_time | timestamp | 19 | 0 | N | N | CURRENT_TIMESTAMP | 创建时间: |
| 4 | update_time | timestamp | 19 | 0 | N | N | CURRENT_TIMESTAMP | 更新时间: |
| 5 | source_table | varchar | 255 | 0 | Y | N | 来源表: | |
| 6 | source_field | varchar | 255 | 0 | Y | N | 来源字段: | |
| 7 | source_id | int | 10 | 0 | N | N | 0 | 来源ID: |
| 编号 | 名称 | 数据类型 | 长度 | 小数位 | 允许空值 | 主键 | 默认值 | 说明 |
| 1 | message_id | int | 10 | 0 | N | Y | 留言板ID: | |
| 2 | user_id | int | 10 | 0 | N | N | 0 | 用户ID: |
| 3 | title | varchar | 64 | 0 | Y | N | 标题: | |
| 4 | content | longtext | 2147483647 | 0 | N | N | 内容: | |
| 5 | nickname | varchar | 32 | 0 | N | N | 昵称: | |
| 6 | avatar | varchar | 255 | 0 | Y | N | 头像: | |
| 7 | | varchar | 125 | 0 | Y | N | 留言者邮箱 | |
| 8 | phone | varchar | 11 | 0 | Y | N | 留言者手机号码 | |
| 9 | create_time | timestamp | 19 | 0 | N | N | CURRENT_TIMESTAMP | 创建时间: |
| 10 | update_time | timestamp | 19 | 0 | N | N | CURRENT_TIMESTAMP | 更新时间: |
| 11 | reply | longtext | 2147483647 | 0 | Y | N | 回复 | |
| 12 | reply_state | tinyint | 4 | 0 | Y | N | 0 | 回复状态 |
| 编号 | 名称 | 数据类型 | 长度 | 小数位 | 允许空值 | 主键 | 默认值 | 说明 |
| 1 | notice_id | mediumint | 8 | 0 | N | Y | 公告id: | |
| 2 | title | varchar | 125 | 0 | N | N | 标题: | |
| 3 | content | longtext | 2147483647 | 0 | Y | N | 正文: | |
| 4 | create_time | timestamp | 19 | 0 | N | N | CURRENT_TIMESTAMP | 创建时间: |
| 5 | update_time | timestamp | 19 | 0 | N | N | CURRENT_TIMESTAMP | 更新时间: |
| 编号 | 名称 | 数据类型 | 长度 | 小数位 | 允许空值 | 主键 | 默认值 | 说明 |
| 1 | order_information_id | int | 10 | 0 | N | Y | 订单信息ID | |
| 2 | order_number | varchar | 64 | 0 | Y | N | 订单编号 | |
| 3 | room_name | varchar | 64 | 0 | Y | N | 房间名称 | |
| 4 | room_type | varchar | 64 | 0 | Y | N | 房间类型 | |
| 5 | room_status | varchar | 64 | 0 | Y | N | 房间状态 | |
| 6 | room_prices | int | 10 | 0 | Y | N | 0 | 房间价格 |
| 7 | user_information | int | 10 | 0 | Y | N | 0 | 用户信息 |
| 8 | user_name | varchar | 64 | 0 | Y | N | 用户姓名 | |
| 9 | contact_number | varchar | 64 | 0 | Y | N | 联系电话 | |
| 10 | booking_date | date | 10 | 0 | Y | N | 预订日期 | |
| 11 | booking_days | int | 10 | 0 | Y | N | 0 | 预订天数 |
| 12 | total_order_price | varchar | 64 | 0 | Y | N | 订单总价 | |
| 13 | order_remarks | text | 65535 | 0 | Y | N | 订单备注 | |
| 14 | order_status | varchar | 64 | 0 | Y | N | 订单状态 | |
| 15 | order_reply | text | 65535 | 0 | Y | N | 订单回复 | |
| 16 | pay_state | varchar | 16 | 0 | N | N | 未支付 | 支付状态 |
| 17 | pay_type | varchar | 16 | 0 | Y | N | 支付类型: 微信、支付宝、网银 | |
| 18 | create_time | datetime | 19 | 0 | N | N | CURRENT_TIMESTAMP | 创建时间 |
| 19 | update_time | timestamp | 19 | 0 | N | N | CURRENT_TIMESTAMP | 更新时间 |
| 编号 | 名称 | 数据类型 | 长度 | 小数位 | 允许空值 | 主键 | 默认值 | 说明 |
| 1 | ordinary_users_id | int | 10 | 0 | N | Y | 普通用户ID | |
| 2 | user_name | varchar | 64 | 0 | Y | N | 用户姓名 | |
| 3 | user_gender | varchar | 64 | 0 | Y | N | 用户性别 | |
| 4 | contact_number | varchar | 16 | 0 | Y | N | 联系电话 | |
| 5 | examine_state | varchar | 16 | 0 | N | N | 已通过 | 审核状态 |
| 6 | user_id | int | 10 | 0 | N | N | 0 | 用户ID |
| 7 | create_time | datetime | 19 | 0 | N | N | CURRENT_TIMESTAMP | 创建时间 |
| 8 | update_time | timestamp | 19 | 0 | N | N | CURRENT_TIMESTAMP | 更新时间 |
| 编号 | 名称 | 数据类型 | 长度 | 小数位 | 允许空值 | 主键 | 默认值 | 说明 |
| 1 | praise_id | int | 10 | 0 | N | Y | 点赞ID: | |
| 2 | user_id | int | 10 | 0 | N | N | 0 | 点赞人: |
| 3 | create_time | timestamp | 19 | 0 | N | N | CURRENT_TIMESTAMP | 创建时间: |
| 4 | update_time | timestamp | 19 | 0 | N | N | CURRENT_TIMESTAMP | 更新时间: |
| 5 | source_table | varchar | 255 | 0 | Y | N | 来源表: | |
| 6 | source_field | varchar | 255 | 0 | Y | N | 来源字段: | |
| 7 | source_id | int | 10 | 0 | N | N | 0 | 来源ID: |
| 8 | status | bit | 1 | 0 | N | N | 1 | 点赞状态:1为点赞,0已取消 |
| 编号 | 名称 | 数据类型 | 长度 | 小数位 | 允许空值 | 主键 | 默认值 | 说明 |
| 1 | room_information_id | int | 10 | 0 | N | Y | 房间信息ID | |
| 2 | room_name | varchar | 64 | 0 | Y | N | 房间名称 | |
| 3 | room_type | varchar | 64 | 0 | Y | N | 房间类型 | |
| 4 | room_status | varchar | 64 | 0 | Y | N | 房间状态 | |
| 5 | room_prices | int | 10 | 0 | Y | N | 0 | 房间价格 |
| 6 | room_configuration | varchar | 64 | 0 | Y | N | 房间配置 | |
| 7 | room_location | varchar | 64 | 0 | Y | N | 房间位置 | |
| 8 | room_picture | varchar | 255 | 0 | Y | N | 房间图片 | |
| 9 | room_introduction | longtext | 2147483647 | 0 | Y | N | 房间介绍 | |
| 10 | hits | int | 10 | 0 | N | N | 0 | 点击数 |
| 11 | praise_len | int | 10 | 0 | N | N | 0 | 点赞数 |
| 12 | recommend | int | 10 | 0 | N | N | 0 | 智能推荐 |
| 13 | create_time | datetime | 19 | 0 | N | N | CURRENT_TIMESTAMP | 创建时间 |
| 14 | update_time | timestamp | 19 | 0 | N | N | CURRENT_TIMESTAMP | 更新时间 |
| 编号 | 名称 | 数据类型 | 长度 | 小数位 | 允许空值 | 主键 | 默认值 | 说明 |
| 1 | room_type_id | int | 10 | 0 | N | Y | 房间类型ID | |
| 2 | room_type | varchar | 64 | 0 | Y | N | 房间类型 | |
| 3 | create_time | datetime | 19 | 0 | N | N | CURRENT_TIMESTAMP | 创建时间 |
| 4 | update_time | timestamp | 19 | 0 | N | N | CURRENT_TIMESTAMP | 更新时间 |
| 编号 | 名称 | 数据类型 | 长度 | 小数位 | 允许空值 | 主键 | 默认值 | 说明 |
| 1 | slides_id | int | 10 | 0 | N | Y | 轮播图ID: | |
| 2 | title | varchar | 64 | 0 | Y | N | 标题: | |
| 3 | content | varchar | 255 | 0 | Y | N | 内容: | |
| 4 | url | varchar | 255 | 0 | Y | N | 链接: | |
| 5 | img | varchar | 255 | 0 | Y | N | 轮播图: | |
| 6 | hits | int | 10 | 0 | N | N | 0 | 点击量: |
| 7 | create_time | timestamp | 19 | 0 | N | N | CURRENT_TIMESTAMP | 创建时间: |
| 8 | update_time | timestamp | 19 | 0 | N | N | CURRENT_TIMESTAMP | 更新时间: |
| 编号 | 名称 | 数据类型 | 长度 | 小数位 | 允许空值 | 主键 | 默认值 | 说明 |
| 1 | upload_id | int | 10 | 0 | N | Y | 上传ID | |
| 2 | name | varchar | 64 | 0 | Y | N | 文件名 | |
| 3 | path | varchar | 255 | 0 | Y | N | 访问路径 | |
| 4 | file | varchar | 255 | 0 | Y | N | 文件路径 | |
| 5 | display | varchar | 255 | 0 | Y | N | 显示顺序 | |
| 6 | father_id | int | 10 | 0 | Y | N | 0 | 父级ID |
| 7 | dir | varchar | 255 | 0 | Y | N | 文件夹 | |
| 8 | type | varchar | 32 | 0 | Y | N | 文件类型 |
| 编号 | 名称 | 数据类型 | 长度 | 小数位 | 允许空值 | 主键 | 默认值 | 说明 |
| 1 | user_id | mediumint | 8 | 0 | N | Y | 用户ID:[0,8388607]用户获取其他与用户相关的数据 | |
| 2 | state | smallint | 5 | 0 | N | N | 1 | 账户状态:[0,10](1可用|2异常|3已冻结|4已注销) |
| 3 | user_group | varchar | 32 | 0 | Y | N | 所在用户组:[0,32767]决定用户身份和权限 | |
| 4 | login_time | timestamp | 19 | 0 | N | N | CURRENT_TIMESTAMP | 上次登录时间: |
| 5 | phone | varchar | 11 | 0 | Y | N | 手机号码:[0,11]用户的手机号码,用于找回密码时或登录时 | |
| 6 | phone_state | smallint | 5 | 0 | N | N | 0 | 手机认证:[0,1](0未认证|1审核中|2已认证) |
| 7 | username | varchar | 16 | 0 | N | N | 用户名:[0,16]用户登录时所用的账户名称 | |
| 8 | nickname | varchar | 16 | 0 | Y | N | 昵称:[0,16] | |
| 9 | password | varchar | 64 | 0 | N | N | 密码:[0,32]用户登录所需的密码,由6-16位数字或英文组成 | |
| 10 | | varchar | 64 | 0 | Y | N | 邮箱:[0,64]用户的邮箱,用于找回密码时或登录时 | |
| 11 | email_state | smallint | 5 | 0 | N | N | 0 | 邮箱认证:[0,1](0未认证|1审核中|2已认证) |
| 12 | avatar | varchar | 255 | 0 | Y | N | 头像地址:[0,255] | |
| 13 | open_id | varchar | 255 | 0 | Y | N | 针对获取用户信息字段 | |
| 14 | create_time | timestamp | 19 | 0 | N | N | CURRENT_TIMESTAMP | 创建时间: |
| 编号 | 名称 | 数据类型 | 长度 | 小数位 | 允许空值 | 主键 | 默认值 | 说明 |
| 1 | group_id | mediumint | 8 | 0 | N | Y | 用户组ID:[0,8388607] | |
| 2 | display | smallint | 5 | 0 | N | N | 100 | 显示顺序:[0,1000] |
| 3 | name | varchar | 16 | 0 | N | N | 名称:[0,16] | |
| 4 | description | varchar | 255 | 0 | Y | N | 描述:[0,255]描述该用户组的特点或权限范围 | |
| 5 | source_table | varchar | 255 | 0 | Y | N | 来源表: | |
| 6 | source_field | varchar | 255 | 0 | Y | N | 来源字段: | |
| 7 | source_id | int | 10 | 0 | N | N | 0 | 来源ID: |
| 8 | register | smallint | 5 | 0 | Y | N | 0 | 注册位置: |
| 9 | create_time | timestamp | 19 | 0 | N | N | CURRENT_TIMESTAMP | 创建时间: |
| 10 | update_time | timestamp | 19 | 0 | N | N | CURRENT_TIMESTAMP | 更新时间: |
5系统实现
5.1前端功能实现
5.1.1首页
首页:首页包含轮播图、酒店资讯,房间信息推荐,如图5-1所示。
图5-1首页界面图
5.1.2通知公告
通知公告:主要展示后端发布的通知公告信息,如图5-2所示。
图5-2通知公告界面图
5.1.3酒店资讯
新闻资讯:查看酒店资讯信息,可发表评论,可点赞、可收藏,如图5-3所示。
图5-3新闻资讯界面图
5.1.4房间信息
房间信息:展示所有后台发布的房间信息列表信息,点击可查看客房详情信息。可进行客房预订、点赞、收藏以及发表评论。房间信息列表如图5-4所示。
图5-4房间信息列表界面图
5.2普通用户功能实现
5.2.1用户注册
用户注册:输入账号、设置密码、确认密码、昵称、邮箱、选择用户身份、用户姓名、用户性别、联系电话等用户个人信息,点击注册按钮进行注册,如图5-6所示。
图5-6用户注册界面图
5.2.2用户登录
用户登录:输入用户名跟密码点击登录按钮,校验通过后即可登录,用户登录如图5-7所示。
图5-7用户登录界面图
5.2.3我的账户
我的账户:包含个人资料修改跟密码修改,个人资料可修改头像等。修改资料如图5-8。
图5-8修改资料界面图
5.2.4个人中心
个人中心:包含个人首页、订单信息收藏列表等。订单信息:查看订单列表,可查看订单详情、可申请换房、支付订单等操作。收藏:查看收藏信息。订单信息如图5-9。
图5-9订单信息界面
5.3管理员功能实现
5.3.1房间信息管理
房间信息管理:房间信息列表与房间信息添加。房间信息列表可查看房间信息数据,并可查看每个客房详情与评论信息,并可进行查询、重置、删除操作。房间信息添加:房间名称、房间状态、房间价格、房间配置、上传客房图片、房间介绍等详情,点击提交即可添加。客房列表如图5-11所示。客房添加如图5-12所示。
图5-11房间列表信息界面
图5-12房间信息添加界面
5.3.2订单信息管理
订单信息管理:主要展示订单信息列表可查看详情,处理客房订单状态。订单信息列表添加如图5-13所示。
图5-13订单信息添加界面
5.3.3 系统管理
系统管理:轮播图管理:可以查看轮播图详情,以及查询、重置、删除、添加等操作。轮播图列表如图5-17所示。
图5-15轮播图列表界面
5.3.4留言管理
留言管理:管理员可以对用户留言进行查看回复等操作。
图5-16留言管理界面
5.3.5资源管理
资源管理:包含酒店资讯跟资讯分类,酒店资讯可查看资讯详情与评论,以及查询、重置、删除、添加等操作。资讯分类:可查看资讯分类详情,以及查询、重置、删除、添加等操作。酒店资讯如图5-18所示。
图5-17新闻资讯界面
6系统测试
6.1系统测试目标
为了保证“基于SPRINGBOOT的度假酒店管理系统”的质量,使其能够稳定的运行,并排除其可能存在的未知隐患。解除软件可能存在的故障,理清楚测试与纠错的关系,如图5-1所示。
图6-1测试与纠错信息流程
6.2系统功能测试
通过对系统中所含的主要实体对象及其功能操作进行测试用例设计。以下是详细的测试:
表6-1用户注册登录测试表
用户注册登录测试用例:
| 用例说明 | 测试目的 | 测试步骤 | 预期结果 | 输出结果 | 通过情况 |
| 用户注册、登录 | 测试用户正确注册、登录 |
| 用户注册成功,登录成功 | 结果输出符合预期 | 通过 |
表6-2房间信息预订测试表
用户注册登录测试用例:
| 用例说明 | 测试目的 | 测试步骤 | 预期结果 | 输出结果 | 通过情况 |
| 房间信息预订 | 测试用户房间信息预订 |
| 用户预订成功,生成订单信息 | 结果输出符合预期 | 通过 |
表6-3房间信息添加测试表
用户注册登录测试用例:
| 用例说明 | 测试目的 | 测试步骤 | 预期结果 | 输出结果 | 通过情况 |
| 房间信息添加测试 | 测试管理员添加房间信息信息 |
| 房间信息添加成功 | 结果输出符合预期 | 通过 |
表6-4订单信息处理测试表
用户注册登录测试用例:
| 用例说明 | 测试目的 | 测试步骤 | 预期结果 | 输出结果 | 通过情况 |
| 订单信息处理测试 | 处理酒店订单信息 |
| 房间信息订单信息处理成功 | 结果输出符合预期 | 通过 |
表6-5通知公告删除测试表
用户注册登录测试用例:
| 用例说明 | 测试目的 | 测试步骤 | 预期结果 | 输出结果 | 通过情况 |
| 通知公告删除测试 | 测试通知公告 |
| 酒店公共删除成功,前端不在展示该公告信息 | 结果输出符合预期 | 通过 |
6.3测试结果总结
经过上述测试,并对测试数据结果综合分析。Springboot度假酒店管理系统具备简便,数据透明等特性。完全符合酒店管理系统的要求。
在本文的酒店便捷预定系统的设计与实现的设计与实现过程中,通过Spring Boot框架的深入应用,我们不仅成功构建了一个高效、可扩展的在线管理平台,还从中得出了几点重要的结论。
本研究揭示了在现代旅游行业中,采用微服务架构(如Spring Boot)能够通过简洁的界面设计和便捷的操作流程,用户可以更快速地完成预定,提高了用户满意度;系统能够整合线上和线下的预定渠道,方便用户通过多种方式进行预定,如手机APP、网站及电话等;系统可以根据用户的历史预定记录和偏好,提供个性化的推荐,提升了服务质量。
在创新方面,本系统集成了智能推荐算法,根据用户历史行为数据提供个性化的度假方案,显著提升了用户体验。这一创新点不仅解决了传统度假服务中信息匹配效率低下的问题,还为用户带来了更加贴心、精准的服务体验。
尽管本系统取得了一定的成果,但仍存在一些不足。例如,在不同设备和操作系统上的表现可能存在差异,影响了用户体验;随着技术的更新换代,系统的维护和升级需要投入较高的时间和成本;系统的运行需要依赖稳定的网络,但在网络不稳定的情况下,预定功能可能会受到影响。
综上所述,酒店便捷预定系统在提升用户体验和服务效率方面具有显著优势,但在技术兼容性、网络依赖以及用户教育等方面仍存在改进的空间。未来的研究可以聚焦于这些不足之处,以进一步完善系统功能。展望未来,我们将继续优化系统性能,引入更先进的云计算和大数据技术,以支撑更大规模的用户访问。此外,还将不断完善用户反馈机制,构建一个更加开放、互动、以用户为中心的度假管理平台。
[[1]Liu Y . Design and Implementation of a Student Attendance Management System based on Springboot and Vue Technology [J]. Frontiers in Computing and Intelligent Systems, 2024, 8 (1): 91-97.
[2]韩天屹,桑 燕,江海林. 基于Springboot和VUE框架的医院需求管理信息系统的实现 [J]. 医学论坛, 2023, 5 (18):
[3]庞嵩昊,李盈,赵艺,等. 基于Vue和SpringBoot前后端分离的宠物服务系统的设计与实现 [J]. 电脑知识与技术, 2023, 19 (21): 42-45. DOI:10.14004/j.cnki.ckt.2023.1068.
[4]郭建卫. 基于SpringBoot+Mybatis+Vue的学生德育量化考核系统设计与实现 [J]. 现代信息科技, 2023, 7 (01): 18-22. DOI:10.19850/j.cnki.2096-4706.2023.01.004.
[5]陈小燕,朱映辉,余晓春. 基于SpringBoot+Vue的好农物商城的设计与实现 [J]. 电脑知识与技术, 2022, 18 (22): 37-39. DOI:10.14004/j.cnki.ckt.2022.1535.
[6]陶铭,谢仁平. 基于SpringBoot的在线教育系统研发及应用实践 [J]. 软件导刊, 2022, 21 (07): 170-174.
[7]李唯. 基于SpringBoot+Mybatis的驾校预约系统设计与实现 [J]. 电脑编程技巧与维护, 2022, (03): 10-12. DOI:10.16184/j.cnki.comprg.2022.03.003.
[8]Hejing W . Commerce Middle Office Management System Based on Springboot [J]. International Journal of Advanced Network, Monitoring and Controls, 2022, 7 (2): 32-45.
[9]蒋晟,陈科. 基于SpringBoot的学生宿舍管理系统的设计与实现 [J]. 现代信息科技, 2021, 5 (12): 6-9. DOI:10.19850/j.cnki.2096-4706.2021.12.002.
[10]徐小辉,刘江涛,高涵,等. 基于SpringBoot+Vue框架的采气方案系统开发 [J]. 计算机仿真, 2021, 38 (06): 248-250+382.
[11]王云,朱卓伦,黎达桦. 基于SpringBoot技术的某官网系统设计与实现 [J]. 无线互联科技, 2021, 18 (08): 57-59.
[12]孙岩,李晶. 基于SpringBoot的旅游资源管理网站的设计与实现 [J]. 信息技术与信息化, 2021, (01): 37-39.
[13]Chen G ,Xu J . Design and implementation of efficient Learning platform based on SpringBoot Framework [J]. Journal of Electronics and Information Science, 2020, 6 (1):
[14]Chen J ,Jian C ,Hailan P . Design of Man Hour Management Information System on SpringBoot Framework [J]. Journal of Physics: Conference Series, 2020, 1646 (1): 012136-.
[15]邱丹萍. 应用SpringBoot的食堂订餐管理系统设计 [J]. 福建电脑, 2020, 36 (06): 115-117. DOI:10.16707/j.cnki.fjpc.2020.06.035.
[16]张恒铭. 基于SpringBoot+MyBatis框架的高校人事信息发布系统设计与实现 [J]. 电脑知识与技术, 2020, 16 (18): 68-70. DOI:10.14004/j.cnki.ckt.2020.1865.
[17]陈倩怡,何军. Vue+Springboot+MyBatis技术应用解析 [J]. 电脑编程技巧与维护, 2020, (01): 14-15+28. DOI:10.16184/j.cnki.comprg.2020.01.005.
[18]何军,陈倩怡. Vue+Springboot+Mybatis开发消费管理系统 [J]. 电脑编程技巧与维护, 2019, (02): 87-88+102. DOI:10.16184/j.cnki.comprg.2019.02.025.
在撰写这篇关于Spring Boot酒店便捷预定系统的设计与实现的毕业论文之际,我满怀感激之情,回顾整个设计过程,从最初的构想到最终的成果,每一步都凝聚了众多人的支持与帮助。
设计的初衷源于对现代旅游行业数字化转型的深刻洞察,我希望能通过技术的力量,为游客提供更加便捷、智能的度假体验。这个过程中,我经历了从无到有的创造,从理论学习到实践应用的跨越,不仅深化了我对Spring Boot框架的理解,也锻炼了我的系统设计与编程能力。
在此,我要特别感谢我的导师。是您的悉心指导与无私奉献,让我在迷茫时找到了方向,在困难前鼓起了勇气。您的严谨治学态度和深厚学术造诣,不仅让我在学术上受益匪浅,更在人生道路上树立了榜样。
我也要感谢我的同学们。我们一起熬夜讨论,一起解决难题,你们的陪伴与帮助,让我的大学生活更加丰富多彩。在团队合作中,我学会了沟通与协作,也更加珍惜这份难得的友谊。
我还要感谢我的家人。是你们的理解与支持,让我能够全身心地投入到学业中。在我遇到挫折时,是你们给予我温暖与鼓励,让我有勇气面对一切挑战。
展望未来,我将带着这份感激与收获,继续前行。我深知,技术的道路永无止境,我将不断学习新知识,掌握新技能,为未来的工作与研究打下坚实的基础。同时,我也希望能将所学应用到更广阔的领域,为社会的发展贡献自己的一份力量。

被折叠的 条评论
为什么被折叠?



