摘 要
随着高校学生对二手图书交易需求的不断增加,传统的线下交易模式存在信息不对称、效率低、管理混乱等问题,亟需一个安全、便捷、系统化的解决方案。为此,设计并实现了一套基于SpringBoot的二手图书商城系统,本系统划分为普通用户和管理员两个角色,普通用户可实现首页浏览、通知公告查看、图书资讯阅读、留言反馈提交、二手图书选购与收藏、订单管理、地址维护等操作;管理员则可通过后台首页管理系统用户、轮播图、留言、通知公告、图书资讯及分类,执行商城管理中的图书审核、分类列表维护、订单处理与配送、会员等级设置等功能。系统采用SpringBoot为核心框架,结合MySQL数据库实现数据持久化,前端使用HTML、CSS、JavaScript构建响应式界面,确保良好的用户体验。在设计过程中,注重权限控制、数据准确性和模块扩展性,通过功能模块的合理划分和流程优化,实现了图书信息的动态管理与交易流程的高效运作。该系统有效提升了二手图书的流通效率,为校园资源再利用提供了有力的技术支持和平台保障。
关键词:二手图书商城 ;SpringBoot;Java;MySQL
Abstract: With the increasing demand for second-hand book trading among college students, the traditional offline trading model has problems such as information asymmetry, low efficiency, and chaotic management, and urgently needs a safe, convenient, and systematic solution. For this purpose, a second-hand book mall system based on SpringBoot has been designed and implemented. The system is divided into two roles: ordinary users and administrators. Ordinary users can browse the homepage, view notifications and announcements, read book information, submit feedback, purchase and collect second-hand books, manage orders, and maintain addresses; Administrators can perform functions such as book review, classification list maintenance, order processing and delivery, membership level setting, etc. in the mall management through the backend homepage management system for users, slideshows, messages, notifications and announcements, book information and classification. The system adopts SpringBoot as the core framework, combined with MySQL database to achieve data persistence. The front-end uses HTML, CSS, and JavaScript to build a responsive interface, ensuring a good user experience. In the design process, attention was paid to permission control, data accuracy, and module scalability. Through the reasonable division of functional modules and process optimization, dynamic management of book information and efficient operation of transaction processes were achieved. This system effectively improves the circulation efficiency of second-hand books and provides strong technical support and platform guarantee for the reuse of campus resources.
Keywords: Second hand book mall; SpringBoot; Java; MySQL;
目 录
在当今社会,二手商品的交易逐渐成为消费者日常生活的一部分,尤其在图书市场中,二手书籍的需求和交易活跃度不断提升。高质量的书籍通常价格较高,但随着学术研究和专业领域的更新换代,许多图书在出版后不久便被淘汰,成为闲置资源。在此背景下,用户对二手书的需求不断增加,然而传统的二手图书交易往往依赖于线下市场,交易过程信息不对称且繁琐,用户需要花费大量时间和精力寻找买家或卖家,且交易的安全性和透明度较低。这使得二手书交易变得不够便捷,也阻碍了图书资源的高效流通。
与此同时,随着信息技术的发展,线上购物和交易模式逐渐成为主流,越来越多的人习惯通过网络平台购买商品。二手图书市场的线下交易方式也面临着转型的压力。为了满足用户对二手图书便捷、安全交易的需求,建立一个集图书浏览、交易、支付、评论等功能于一体的线上平台变得尤为重要。通过该平台,用户能够方便地浏览图书、查看书籍的相关信息、与卖家进行即时交流、完成支付并获取配送服务。通过构建一个高效的二手图书交易平台,不仅能够提升交易效率,还能确保交易过程的安全性和透明度。
在当前的消费环境中,二手商品的市场已经逐步成熟,尤其是二手图书,作为一种特殊的商品形式,具有很高的资源再利用价值。对于用户而言,二手图书交易平台的建设能够满足他们在图书购买过程中的实际需求,节省购书费用,同时也为闲置书籍提供了一个流通的渠道,提升了书籍的利用效率。通过搭建一个功能完善的二手图书交易平台,用户可以在平台上轻松浏览图书、进行查询、提交订单、评价图书,甚至是与其他用户进行交流,创造了一个便捷、安全的交易环境。
此外,对于平台管理者而言,系统化的管理功能能够有效提高运营效率,减少人工干预,提升用户体验。管理员可以通过后台系统对图书、订单、用户等进行精确管理,实时掌握平台运行状态。平台还可以通过用户行为分析,优化图书推荐、价格策略等,从而提升平台的活跃度和用户粘性。通过实现图书资源的集中管理与信息化处理,二手图书交易平台不仅可以降低管理成本,还能提高图书流转效率,减少资源浪费。
从社会价值的角度看,二手图书交易平台的建设能够促进资源的循环利用,推动知识的传播和共享。随着平台用户基数的增长,图书资源的高效流通将有助于推动教育资源的公平化分配,特别是在高教育成本的背景下,二手图书平台无疑为更多用户提供了获取知识的途径。此外,随着平台功能的不断拓展和优化,未来可以加入更多的增值服务,如图书推荐、个性化服务等,不断提升用户的体验感和平台的综合竞争力。
在国内,二手图书交易作为一个日益增长的市场,近年来得到了越来越多的关注。随着电子商务平台的快速发展,二手图书交易逐步向线上转型,并形成了较为完善的产业链。许多企业和高校纷纷开发了二手图书交易平台,以满足用户对于书籍回收、购买、交换等需求。一些成熟的电商平台,如闲鱼、京东二手等,也开始涉足二手图书交易,并借助其庞大的用户基础与物流系统,推动了二手书市场的繁荣。然而,国内的二手图书交易市场仍面临一些挑战。现有平台往往缺乏对图书质量的有效验证,导致交易过程中出现信息不对称的情况,影响了用户的信任和交易的效率。与此同时,部分平台在系统功能上存在局限,未能全面满足用户需求,导致用户体验不佳。国内的研究主要集中在如何优化二手图书交易的功能设计,提升平台的服务质量,并解决二手书信息流通中的安全性和透明度问题。此外,关于二手图书流通的社会效益、资源利用等方面的研究尚在初步阶段,相关学术成果较为有限。
在国外,二手图书交易市场已经较为成熟,并且早期就形成了相对完善的线上交易平台。例如,像Amazon、eBay等国际电商平台早已开设了二手书籍交易专区,用户不仅可以轻松购买到二手书籍,还可以出售自己的闲置图书。这些平台通过先进的技术手段确保交易的安全性和信息的透明度,同时通过评价体系、买卖双方的信用体系等方式,进一步保障交易的公正性和诚信度。国外的研究在二手图书交易的各个方面均有所涉及,特别是在如何提升平台的用户体验、确保交易的安全性以及实现更加精确的推荐系统等方面,已有较为深入的探讨。许多研究提出,通过更好的信息化管理、个性化推荐算法和物流配送系统的创新,可以大大提升二手图书交易的效率和用户满意度。国外的研究还关注到了二手图书交易对环境保护的贡献,强调资源循环利用的社会价值,认为这一市场不仅能为用户提供经济实惠的选择,还能促进社会的可持续发展。
总体来看,国内外在二手图书交易平台的研究与实践方面已有较大进展。国内研究多集中于系统功能优化、信息流通的安全性及平台运营效率等问题,但在社会效益和资源利用方面的研究尚显不足。国外在二手图书交易平台的设计与用户体验优化方面已经积累了丰富的经验,相关技术和平台已相对成熟,且更加注重二手书流通的社会意义和环境价值。通过借鉴国外成熟的技术和经验,并结合国内的实际需求,未来二手图书交易平台将能够在保障交易安全、提升用户体验和推动资源循环利用方面取得更大突破,从而为广大用户提供更为高效、便捷的服务。
本论文共分为七个主要章节,具体结构如下:
第一部分绪论,介绍研究背景与意义,回顾国内外研究现状,并概述论文的组织结构。
第二部分相关技术介绍,详细介绍与本研究相关的技术,包括Java语言、B/S框架、SpringBoot框架和MySQL数据库 等技术。
第三部分需求分析,对系统的功能需求和非功能需求进行分析,明确用户和管理员的需求,并进行可行性分析,包括技术、操作和经济可行性。
第四部分系统设计,涵盖系统架构设计、总体流程设计和功能设计,并进行数据库的概念设计与表设计。
第五部分系统实现,具体描述各个功能模块的实现过程,展示系统如何根据需求进行开发。
第六部分系统测试,阐述测试的目的、方法和内容,分析测试结果并得出结论,以验证系统的稳定性和功能完整性。
最后,结论部分,总结研究的主要成果和贡献,指出存在的不足及未来的研究方向。
Java语言是一种广泛使用的高级编程语言,具有平台无关性、面向对象特性和丰富的标准库[1]。Java的面向对象特性使得代码复用和模块化变得更加容易,促进了软件的维护和扩展。Java支持多线程编程,允许开发者在同一程序中同时执行多个任务,提升了应用程序的性能。Java语言的语法结构简洁且易于理解,吸引了大量开发者[2]。Java的标准库包含数据结构、输入输出处理、网络编程等众多功能模块。这使得开发者在构建应用程序时能够高效利用已有工具,减少重复劳动。Java广泛应用于企业级应用、移动应用、Web开发和大数据处理等领域。
B/S(Browser/Server)架构是一种基于浏览器和服务器的系统架构模式,用户通过浏览器与服务器进行交互。B/S架构简化了客户端的部署和管理,用户无需在本地安装复杂的软件,只需使用标准浏览器即可访问应用程序。服务器端负责处理业务逻辑和数据存储,客户端则主要负责展示用户界面和数据交互[3]。B/S架构通常采用Web技术进行实现,包括HTML、CSS和Vue.js等。用户在浏览器中发起请求,服务器响应并返回数据。数据传输通常通过HTTP或HTTPS协议进行,B/S架构的灵活性使其适用于在线购物、信息管理系统和社交网络等各类应用场景[4]。由于其易于扩展性,B/S架构可以方便地支持大规模用户访问,适应不断变化的业务需求。
SpringBoot框架是基于Spring框架的开源项目,简化Java应用程序的开发过程。SpringBoot通过约定优于配置的理念,减少了传统Spring应用的繁琐配置,开发者可以快速搭建和部署应用程序。框架提供了一系列默认配置,支持自动化配置,简化了应用启动的复杂性[5]。SpringBoot内置了嵌入式Web服务器,使得开发者能够独立运行Java应用,无需外部容器。SpringBoot支持微服务架构,开发者可以轻松创建和管理多个微服务。框架集成了丰富的功能模块,包括安全、数据访问和消息中间件等,支持RESTful API和JSON数据格式的处理[6]。SpringBoot还提供了强大的监控和管理功能,允许开发者实时监控应用的健康状态和性能指标。借助SpringBoot,开发者能够高效构建和维护现代企业级应用,满足复杂业务需求。
MySQL是一种开源关系型数据库管理系统,广泛应用于Web应用和企业级数据存储。MySQL支持结构化查询语言,允许开发者通过标准语句进行数据的创建、读取、更新和删除操作[7]。数据库通过表格形式组织数据,支持数据完整性和约束条件的定义。MySQL的存储引擎机制使得用户可以根据具体需求选择不同的存储引擎,以优化性能和功能。MySQL具有高性能和可扩展性,支持大规模数据存储和高并发访问。系统提供了丰富的用户权限管理和数据加密安全特性。MySQL能够与多种编程语言和框架兼容,广泛应用于内容管理系统、电子商务平台和数据分析等各种场景。
基于SpringBoot框架开发的二手图书交易平台在技术上具有较高的可行性。SpringBoot作为一款轻量级、开源的开发框架,具备快速开发、易于维护和扩展的特点,能够有效支持大规模的系统部署和高并发请求处理。此外,系统将采用MySQL数据库进行数据存储,MySQL是目前广泛应用的关系型数据库管理系统,具有稳定性高、扩展性强、性能优越等优势,能够确保平台数据的高效存储和管理。前端可以使用HTML、CSS和JavaScript等技术进行页面开发,保证用户界面的简洁和响应速度。平台架构清晰,功能模块化,系统可以随着需求的增长进行灵活的功能拓展和优化,技术方案的选择能够确保系统的可维护性和稳定性。
从操作角度来看,二手图书交易平台的日常运营是可行的,且具备高效管理的优势。平台设计了简洁易用的用户界面和后台管理系统,用户可以方便地进行图书浏览、搜索、购买、评论等操作,管理员则可以高效地管理用户信息、图书数据、订单处理等。平台采用了完善的用户权限管理和交易流程控制机制,有效减少了管理成本,提升了运营效率。操作人员只需对平台进行日常的监控、数据分析以及问题处理,避免了复杂的手工操作和冗长的工作流程。此外,平台还能够通过数据分析和反馈机制优化用户体验,持续改进系统功能,因此在操作上具备较强的可行性,并能够实现高效的资源配置与管理。
在经济可行性方面,系统开发采用的技术和方案具备较高的成本效益。基于SpringBoot和MySQL的开发方案成本相对较低,同时,这些技术框架在开源社区中得到了广泛的支持,减少了商业授权费用。系统的开发和部署不需要过多的硬件支持,能够充分利用现有的服务器资源和云计算服务,从而降低了开发和运维成本。根据初步估算,平台在初期开发和运营阶段的投入主要集中在系统的开发、测试和推广上,而后期的维护成本较低,具有较好的经济效益。同时,随着平台用户的增加,系统的盈利模式可通过广告、会员服务、佣金等多渠道进行拓展,长期来看,系统具备较强的经济可行性。
本文将对系统按照角色模块进行需求分析。UML(统一建模语言)用例图是需求分析阶段常用的工具,通过直观的图形方式表示系统的功能需求和参与者。每个用例图包含一系列用例,即系统能够执行的特定功能,以及与之交互的参与者。根据用户分析,本二手图书商城可以划分为普通用户角色和管理员角色,各角色的用例图如下所示。
- 普通用户角色用例
本二手图书商城 的普通用户角色模块主要包含注册登录、首页、首页、通知公告、图书资讯、留言反馈、二手商城、商城管理(我的购物车、我的订单、我的地址)、我的账户、个人中心(个人首页、订单配送、留言反馈、收藏)等功能。普通用户角色用例图如下图3.1 所示。

图3.1 普通用户角色用例图
- 管理员角色用例
本二手图书商城 的管理员角色模块则涵盖了登录、后台首页、系统用户(管理员、普通用户)、系统管理(轮播图管理)、留言管理、通知公告管理、资源管理(图书资讯、资讯分类)、商城管理(二手商城、分类列表、订单列表、订单配送、会员等级)等功能。管理员角色用例图如下图3.2 所示。

图3.2 管理员角色用例图
按照用户需求和角色用例图分析,可以得出本二手图书商城 主要划分为普通用户模块和管理员模块,各角色功能模块详细说明如下所示。
- 普通用户功能模块
注册登录:提供用户前台注册功能,收集基本信息(如用户名、密码、联系方式等),实现用户登录,验证用户名和密码,并提供“忘记密码”功能。
首页:普通用户进入平台后,可以通过首页查看平台的最新动态、热门图书、推荐书籍以及各类公告,首页内容实时更新,确保用户及时获取平台的相关信息和活动通知,为后续的浏览和购买提供便捷入口。
通知公告:普通用户可以查看平台发布的各类通知和公告,及时了解系统更新、促销活动、重要通知等内容,确保用户获取到最新的运营信息,提升用户的参与度和体验感。
图书资讯:用户可以浏览平台提供的图书资讯和相关新闻,帮助他们了解当前的图书市场动态、热门书籍推荐以及专业领域的最新出版信息,为他们的图书购买决策提供参考依据。
留言反馈:普通用户可以通过平台的留言反馈功能与管理员进行互动,反馈使用过程中遇到的问题或提出建议,平台通过对用户反馈的及时响应,提升用户满意度并优化平台功能。
二手商城:用户可以在二手商城中浏览、筛选、购买自己需要的二手图书,平台通过详细的图书信息展示、价格标注以及图书状态说明,帮助用户做出明智的购买决策。
我的账户:用户通过该功能可以查看和管理自己的账户信息,包括个人资料、密码设置、安全验证等,确保账户安全,并为用户提供个性化的设置选项。
商城管理:用户可以在商城管理中查看和管理自己的购物车、订单信息和配送地址,轻松管理购买商品的流程,并确保订单的准确配送和信息的实时更新。
个人中心:个人中心为用户提供了便捷的方式查看和管理个人信息、订单配送状态、留言反馈以及收藏的书籍,确保用户能够高效地管理账户,提升整体使用体验。
- 管理员功能模块
登录:管理员账号信息直接在系统生成,管理员可以通过后台登录界面登录系统后台,对系统进行日常管理和维护,支持对个人信息和密码的管控。
后台首页:管理员可以通过后台首页查看系统的整体运营情况,包括订单处理情况、用户活跃度、图书库存、销售数据等,为日常运营决策提供数据支持。
系统用户(管理员、普通用户):管理员可以管理系统用户信息,包括普通用户和管理员的新增、删除、编辑,确保平台用户数据的完整性和安全性,保障系统的正常运行。
系统管理(轮播图管理):管理员可以添加、编辑或删除网站首页的轮播图,通过精准的图像展示平台的重要活动和推荐内容,吸引用户参与促销活动或购买行为。
留言管理:管理员可以查看并处理用户的留言和反馈,及时响应用户的问题和建议,不断优化平台的服务质量,提升用户满意度,增强平台的互动性和透明度。
通知公告管理:管理员可以发布、编辑和删除平台的通知公告,包括重要系统更新、促销活动、新书上架等信息,确保平台用户能够及时了解最新动态。
资源管理(图书资讯、资讯分类):管理员负责管理平台上的图书资讯信息,并对资讯进行分类,确保用户能够快速找到感兴趣的图书信息,并为平台提供相关书籍的新闻和动态。
商城管理:管理员可以通过商城管理功能高效管理二手商城商品、分类列表、订单状态、配送进度以及用户会员等级,确保平台商品信息的准确更新、订单的顺利处理和会员的差异化服务。
系统应具备高可用性,用户在任何时间都能顺畅访问。系统的正常运行时间应达到99.9%以上,用户不会因系统故障而影响操作体验。用户界面设计应简洁明了,降低操作复杂性。
- 可靠性
系统需要具备高可靠性,在故障发生时能够快速恢复。系统应具备故障检测机制,自动识别并处理潜在问题。在并发操作情况下,系统应能确保数据的一致性并定期备份,避免出现数据冲突或数据丢失现象。
- 安全性
系统应实现严格的安全控制,保护用户数据的隐私和完整性。用户信息应加密存储,传输过程中的数据也需采用加密协议,防止数据泄露。系统应具备权限管理功能,不同用户只能访问相应的数据和功能。
- 可扩展性
系统设计应具备良好的可扩展性,模块化设计使得新功能可以方便地集成,系统能够支持更高的用户负载而无需重构基础架构。
- 性能
系统的响应时间应控制在合理范围内,通常不超过2秒。系统应支持至少500名并发用户进行操作,且不影响系统性能。
- 兼容性
系统应支持主流浏览器(如Chrome、Firefox、Safari、Edge)和移动设备的访问,确保用户在不同设备上具有一致的体验。如果需要与第三方系统(如支付接口、物流系统)集成,系统的API应遵循RESTful标准,并提供良好的文档支持。
二手图书商城 采用SpringBoot 框架开发,该系统分为VIEW层、Controller层、Model层、DAO层和持久化数据存储层,VIEW层支持电脑浏览器访问系统。VIEW 层与 Controller 层紧密结合并系协同工作,共同完成前台页面的数据展示;Controller层为控制层,通过接收前端请求的参数进行业务处理,返回指定的路径或数据;Model层主要是服务层,用于业务逻辑处理;DAO 和持久化层,主要用于访问数据库和持久化数据[8]。整个系统架构如图4.1所示。

图4.1 系统架构图
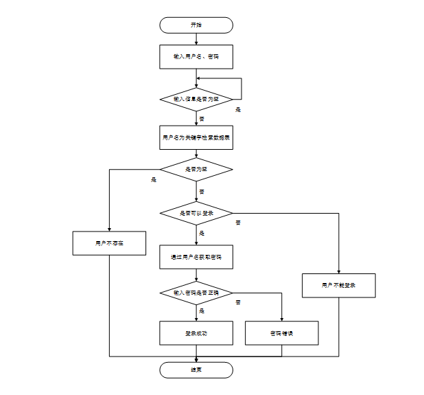
用户输入用户名和密码后,系统先检查输入是否为空,再验证用户名是否存在,若存在则通过用户名获取密码并校验。若密码正确则登录成功,否则提示密码错误。若用户名不存在或无法登录,提示用户操作无效。如图4.2所示。

图4.2 登录流程图
管理员可以添加信息,用户添加可以自己权限内的信息,输入信息后,要想利用这个软件来进行系统的安全管理,首先需要登录到该软件中。添加信息流程如图4.3所示。

图4.3 添加信息流程图
用户首先选择需要修改的记录,输入修改后的数据,系统判断输入数据是否合法。若数据不合法,提示重新输入;若数据合法,则将修改后的数据写入数据库,完成操作后流程结束。修改信息流程图如图4.4所示。

图4.4 修改信息流程图
用户选择需要删除的记录后,系统判断是否确认删除。若未确认,返回选择环节;若确认删除,则更新数据库,删除对应记录,完成操作后流程结束。删除信息流程图如图4.5所示。

图4.5 删除信息流程图
系统总体功能设计旨在通过完善的用户管理、二手图书交易、订单处理、物流跟踪和反馈机制,提供一个高效、安全、便捷的二手图书交易平台,满足用户的购物、信息查询和互动需求。系统的功能结构图如图4.6所示。

图4.6 系统功能结构图
-
- 数据库设计
- 数据库概念设计
- 数据库设计
概念设计是数据库设计的第一步,其主要目标是对系统的数据需求进行全面的理解和抽象。在进行数据库设计时,概念设计可以帮助明确系统的整体结构和需求[9]。在这一阶段,需要确定实体、属性以及它们之间的关系,为后续的数据库表设计奠定基础。接下来,将深入探讨数据库表设计的具体细节,实现更高效的数据存储和管理。
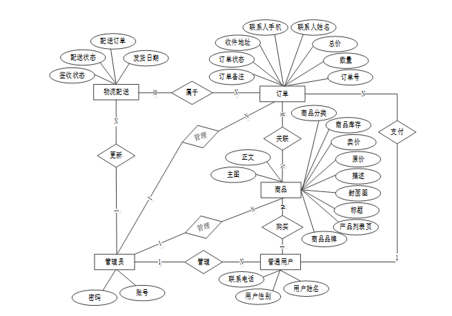
普通用户实体主要包括普通用户ID、用户姓名、用户性别、联系电话、审核状态、用户ID等属性。普通用户实体属性图如下所示。

图4.7 普通用户实体属性图
商品信息实体主要包括产品息ID、添加人、点击量、标题、封面图、描述、原价、卖价、商品库存、商品分类、正文、主图1、主图2、主图3、主图4、主图5等属性。商品信息实体属性图如下所示。

图4.8 商品信息实体属性图
订单实体主要包括订单ID、订单号、商品ID、商品标题、商品图片、价格、原价、数量、总价、规格、商品分类、联系人姓名、联系人邮箱、联系人手机、收件地址、邮政编码、买家ID、商家ID、描述、订单状态、订单备注、发货状态、折扣等属性。订单实体属性图如下所示。

图4.9 订单实体属性图
物流配送实体主要包括物流配送ID、订单号、商品名称、购买数量、交易总额、发货日期、配送订单、普通用户、收货地址、配送状态、签收状态、智能推荐、联系人名字、商家id等属性。物流配送实体属性图如下所示。

图4.10 物流配送实体属性图
本二手图书商城 全局E-R图如下所示。

图4.11 系统总体E-R图
数据库表设计的重点是将概念模型转换为实际的数据库结构,包括表的创建、字段的定义及数据类型的选择。每个实体通常对应于数据库中的一张表,而实体的属性则转化为表的列[10]。以下是系统的数据库表设计具体内容展示,在此主要罗列部分主要功能数据表结构。
表 4-1-access_token(登陆访问时长)
| 编号 | 字段名 | 类型 | 长度 | 是否非空 | 是否主键 | 注释 |
| 1 | token_id | int | 是 | 是 | 临时访问牌ID | |
| 2 | token | varchar | 64 | 否 | 否 | 临时访问牌 |
| 3 | info | text | 65535 | 否 | 否 | 信息 |
| 4 | maxage | int | 是 | 否 | 最大寿命:默认2小时 | |
| 5 | create_time | timestamp | 是 | 否 | 创建时间 | |
| 6 | update_time | timestamp | 是 | 否 | 更新时间 | |
| 7 | user_id | int | 是 | 否 | 用户编号 |
表 4-2-address(收货地址)
| 编号 | 字段名 | 类型 | 长度 | 是否非空 | 是否主键 | 注释 |
| 1 | address_id | int | 是 | 是 | 收货地址 | |
| 2 | name | varchar | 32 | 否 | 否 | 姓名 |
| 3 | phone | varchar | 13 | 否 | 否 | 手机 |
| 4 | postcode | varchar | 8 | 否 | 否 | 邮编 |
| 5 | address | varchar | 255 | 是 | 否 | 地址 |
| 6 | user_id | mediumint | 是 | 否 | 用户ID | |
| 7 | create_time | timestamp | 是 | 否 | 创建时间 | |
| 8 | update_time | timestamp | 是 | 否 | 更新时间 | |
| 9 | default | tinyint | 是 | 否 | 默认判断 |
表 4-3-article(文章)
| 编号 | 字段名 | 类型 | 长度 | 是否非空 | 是否主键 | 注释 |
| 1 | article_id | mediumint | 是 | 是 | 文章id | |
| 2 | title | varchar | 125 | 是 | 是 | 标题 |
| 3 | type | varchar | 64 | 是 | 否 | 文章分类 |
| 4 | hits | int | 是 | 否 | 点击数 | |
| 5 | praise_len | int | 是 | 否 | 点赞数 | |
| 6 | create_time | timestamp | 是 | 否 | 创建时间 | |
| 7 | update_time | timestamp | 是 | 否 | 更新时间 | |
| 8 | source | varchar | 255 | 否 | 否 | 来源 |
| 9 | url | varchar | 255 | 否 | 否 | 来源地址 |
| 10 | tag | varchar | 255 | 否 | 否 | 标签 |
| 11 | content | longtext | 4294967295 | 否 | 否 | 正文 |
| 12 | img | varchar | 255 | 否 | 否 | 封面图 |
| 13 | description | text | 65535 | 否 | 否 | 文章描述 |
表 4-4-article_type(文章分类)
| 编号 | 字段名 | 类型 | 长度 | 是否非空 | 是否主键 | 注释 |
| 1 | type_id | smallint | 是 | 是 | 分类ID | |
| 2 | display | smallint | 是 | 否 | 显示顺序 | |
| 3 | name | varchar | 16 | 是 | 否 | 分类名称 |
| 4 | father_id | smallint | 是 | 否 | 上级分类ID | |
| 5 | description | varchar | 255 | 否 | 否 | 描述 |
| 6 | icon | text | 65535 | 否 | 否 | 分类图标 |
| 7 | url | varchar | 255 | 否 | 否 | 外链地址 |
| 8 | create_time | timestamp | 是 | 否 | 创建时间 | |
| 9 | update_time | timestamp | 是 | 否 | 更新时间 |
表 4-5-auth(用户权限管理)
| 编号 | 字段名 | 类型 | 长度 | 是否非空 | 是否主键 | 注释 |
| 1 | auth_id | int | 是 | 是 | 授权ID | |
| 2 | user_group | varchar | 64 | 否 | 否 | 用户组 |
| 3 | mod_name | varchar | 64 | 否 | 否 | 模块名 |
| 4 | table_name | varchar | 64 | 否 | 否 | 表名 |
| 5 | page_title | varchar | 255 | 否 | 否 | 页面标题 |
| 6 | path | varchar | 255 | 否 | 否 | 路由路径 |
| 7 | parent | varchar | 64 | 否 | 否 | 父级菜单 |
| 8 | parent_sort | int | 是 | 否 | 父级菜单排序 | |
| 9 | position | varchar | 32 | 否 | 否 | 位置 |
| 10 | mode | varchar | 32 | 是 | 否 | 跳转方式 |
| 11 | add | tinyint | 是 | 否 | 是否可增加 | |
| 12 | del | tinyint | 是 | 否 | 是否可删除 | |
| 13 | set | tinyint | 是 | 否 | 是否可修改 | |
| 14 | get | tinyint | 是 | 否 | 是否可查看 | |
| 15 | field_add | text | 65535 | 否 | 否 | 添加字段 |
| 16 | field_set | text | 65535 | 否 | 否 | 修改字段 |
| 17 | field_get | text | 65535 | 否 | 否 | 查询字段 |
| 18 | table_nav_name | varchar | 500 | 否 | 否 | 跨表导航名称 |
| 19 | table_nav | varchar | 500 | 否 | 否 | 跨表导航 |
| 20 | option | text | 65535 | 否 | 否 | 配置 |
| 21 | create_time | timestamp | 是 | 否 | 创建时间 | |
| 22 | update_time | timestamp | 是 | 否 | 更新时间 |
表 4-6-cart(购物车)
| 编号 | 字段名 | 类型 | 长度 | 是否非空 | 是否主键 | 注释 |
| 1 | cart_id | int | 是 | 是 | 购物车ID | |
| 2 | title | varchar | 64 | 否 | 否 | 标题 |
| 3 | img | varchar | 255 | 是 | 否 | 图片 |
| 4 | user_id | int | 是 | 否 | 用户ID | |
| 5 | create_time | timestamp | 是 | 否 | 创建时间 | |
| 6 | update_time | timestamp | 是 | 否 | 更新时间 | |
| 7 | state | int | 是 | 否 | 状态:使用中,已失效 | |
| 8 | price | double | 是 | 否 | 单价 | |
| 9 | price_ago | double | 是 | 否 | 原价 | |
| 10 | price_count | double | 是 | 否 | 总价 | |
| 11 | num | int | 是 | 否 | 数量 | |
| 12 | goods_id | mediumint | 是 | 是 | 商品id | |
| 13 | type | varchar | 64 | 是 | 否 | 商品分类 |
| 14 | description | varchar | 255 | 否 | 否 | 描述 |
表 4-7-code_token(验证码)
| 编号 | 字段名 | 类型 | 长度 | 是否非空 | 是否主键 | 注释 |
| 1 | code_token_id | int | 是 | 是 | 验证码ID | |
| 2 | token | varchar | 255 | 否 | 否 | 令牌 |
| 3 | code | varchar | 255 | 否 | 否 | 验证码 |
| 4 | expire_time | timestamp | 是 | 否 | 失效时间 | |
| 5 | create_time | timestamp | 是 | 否 | 创建时间 | |
| 6 | update_time | timestamp | 是 | 否 | 更新时间 |
表 4-8-collect(收藏)
| 编号 | 字段名 | 类型 | 长度 | 是否非空 | 是否主键 | 注释 |
| 1 | collect_id | int | 是 | 是 | 收藏ID | |
| 2 | user_id | int | 是 | 是 | 收藏人ID | |
| 3 | source_table | varchar | 255 | 否 | 否 | 来源表 |
| 4 | source_field | varchar | 255 | 否 | 否 | 来源字段 |
| 5 | source_id | int | 是 | 否 | 来源ID | |
| 6 | title | varchar | 255 | 否 | 否 | 标题 |
| 7 | img | varchar | 255 | 否 | 否 | 封面 |
| 8 | create_time | timestamp | 是 | 否 | 创建时间 | |
| 9 | update_time | timestamp | 是 | 否 | 更新时间 |
表 4-9-comment(评论)
| 编号 | 字段名 | 类型 | 长度 | 是否非空 | 是否主键 | 注释 |
| 1 | comment_id | int | 是 | 是 | 评论ID | |
| 2 | user_id | int | 是 | 是 | 评论人ID | |
| 3 | reply_to_id | int | 是 | 否 | 回复评论ID | |
| 4 | content | longtext | 4294967295 | 否 | 否 | 内容 |
| 5 | nickname | varchar | 255 | 否 | 否 | 昵称 |
| 6 | avatar | varchar | 255 | 否 | 否 | 头像地址 |
| 7 | create_time | timestamp | 是 | 否 | 创建时间 | |
| 8 | update_time | timestamp | 是 | 否 | 更新时间 | |
| 9 | source_table | varchar | 255 | 否 | 否 | 来源表 |
| 10 | source_field | varchar | 255 | 否 | 否 | 来源字段 |
| 11 | source_id | int | 是 | 否 | 来源ID |
表 4-10-goods(商品信息)
| 编号 | 字段名 | 类型 | 长度 | 是否非空 | 是否主键 | 注释 |
| 1 | goods_id | mediumint | 是 | 是 | 产品ID | |
| 2 | title | varchar | 125 | 否 | 否 | 标题 |
| 3 | img | text | 65535 | 否 | 否 | 封面图:用于显示于产品列表页 |
| 4 | description | varchar | 255 | 否 | 否 | 描述 |
| 5 | price_ago | double | 是 | 否 | 原价 | |
| 6 | price | double | 是 | 否 | 卖价 | |
| 7 | sales | int | 是 | 否 | 销量 | |
| 8 | inventory | int | 是 | 否 | 商品库存 | |
| 9 | type | varchar | 64 | 是 | 否 | 商品分类 |
| 10 | hits | int | 是 | 否 | 点击量 | |
| 11 | content | longtext | 4294967295 | 否 | 否 | 正文 |
| 12 | img_1 | text | 65535 | 否 | 否 | 主图1 |
| 13 | img_2 | text | 65535 | 否 | 否 | 主图2 |
| 14 | img_3 | text | 65535 | 否 | 否 | 主图3 |
| 15 | img_4 | text | 65535 | 否 | 否 | 主图4 |
| 16 | img_5 | text | 65535 | 否 | 否 | 主图5 |
| 17 | create_time | timestamp | 是 | 否 | 创建时间 | |
| 18 | update_time | timestamp | 是 | 否 | 更新时间 | |
| 19 | customize_field | text | 65535 | 否 | 否 | 自定义字段 |
| 20 | source_table | varchar | 255 | 否 | 否 | 来源表 |
| 21 | source_field | varchar | 255 | 否 | 否 | 来源字段 |
| 22 | source_id | int | 是 | 否 | 来源ID | |
| 23 | user_id | int | 否 | 否 | 添加人 |
表 4-11-goods_type(商品类型)
| 编号 | 字段名 | 类型 | 长度 | 是否非空 | 是否主键 | 注释 |
| 1 | type_id | int | 是 | 是 | 商品分类ID | |
| 2 | father_id | smallint | 是 | 否 | 上级分类ID | |
| 3 | name | varchar | 255 | 否 | 否 | 商品名称 |
| 4 | desc | varchar | 255 | 否 | 否 | 描述 |
| 5 | icon | varchar | 255 | 否 | 否 | 图标 |
| 6 | source_table | varchar | 255 | 否 | 否 | 来源表 |
| 7 | source_field | varchar | 255 | 否 | 否 | 来源字段 |
| 8 | create_time | timestamp | 是 | 否 | 创建时间 | |
| 9 | update_time | timestamp | 是 | 否 | 更新时间 |
表 4-12-hits(用户点击)
| 编号 | 字段名 | 类型 | 长度 | 是否非空 | 是否主键 | 注释 |
| 1 | hits_id | int | 是 | 是 | 点赞ID | |
| 2 | user_id | int | 是 | 否 | 点赞人 | |
| 3 | create_time | timestamp | 是 | 否 | 创建时间 | |
| 4 | update_time | timestamp | 是 | 否 | 更新时间 | |
| 5 | source_table | varchar | 255 | 否 | 否 | 来源表 |
| 6 | source_field | varchar | 255 | 否 | 否 | 来源字段 |
| 7 | source_id | int | 是 | 否 | 来源ID |
表 4-13-logistics_delivery(物流配送)
| 编号 | 字段名 | 类型 | 长度 | 是否非空 | 是否主键 | 注释 |
| 1 | logistics_delivery_id | int | 是 | 是 | 物流配送ID | |
| 2 | order_number | varchar | 64 | 否 | 否 | 订单号 |
| 3 | product_name | varchar | 64 | 否 | 否 | 商品名称 |
| 4 | purchase_quantity | varchar | 64 | 否 | 否 | 购买数量 |
| 5 | total_transaction_amount | double | 否 | 否 | 交易总额 | |
| 6 | the_date_of_issuance | date | 否 | 否 | 发货日期 | |
| 7 | delivery_number | varchar | 30 | 否 | 否 | 配送订单 |
| 8 | ordinary_users | int | 否 | 否 | 普通用户 | |
| 9 | shipping_address | varchar | 64 | 否 | 否 | 收货地址 |
| 10 | delivery_status | varchar | 64 | 否 | 否 | 配送状态 |
| 11 | signing_status | varchar | 64 | 否 | 否 | 签收状态 |
| 12 | recommend | int | 是 | 否 | 智能推荐 | |
| 13 | contact_name | varchar | 255 | 否 | 否 | 联系人名字 |
| 14 | merchant_id | int | 否 | 否 | 商家id | |
| 15 | create_time | datetime | 是 | 否 | 创建时间 | |
| 16 | update_time | timestamp | 是 | 否 | 更新时间 |
表 4-14-message(留言板)
| 编号 | 字段名 | 类型 | 长度 | 是否非空 | 是否主键 | 注释 |
| 1 | message_id | int | 是 | 是 | 留言板ID | |
| 2 | user_id | int | 是 | 否 | 用户ID | |
| 3 | title | varchar | 64 | 否 | 否 | 标题 |
| 4 | content | longtext | 4294967295 | 是 | 否 | 内容 |
| 5 | nickname | varchar | 32 | 是 | 否 | 昵称 |
| 6 | avatar | varchar | 255 | 否 | 否 | 头像 |
| 7 | | varchar | 125 | 否 | 否 | 留言者邮箱 |
| 8 | phone | varchar | 11 | 否 | 否 | 留言者手机号码 |
| 9 | create_time | timestamp | 是 | 否 | 创建时间 | |
| 10 | update_time | timestamp | 是 | 否 | 更新时间 | |
| 11 | reply | longtext | 4294967295 | 否 | 否 | 回复 |
| 12 | reply_state | tinyint | 否 | 否 | 回复状态 |
表 4-15-notice(公告)
| 编号 | 字段名 | 类型 | 长度 | 是否非空 | 是否主键 | 注释 |
| 1 | notice_id | mediumint | 是 | 是 | 公告ID | |
| 2 | title | varchar | 125 | 是 | 否 | 标题 |
| 3 | content | longtext | 4294967295 | 否 | 否 | 正文 |
| 4 | create_time | timestamp | 是 | 否 | 创建时间 | |
| 5 | update_time | timestamp | 是 | 否 | 更新时间 |
表 4-16-order(订单)
| 编号 | 字段名 | 类型 | 长度 | 是否非空 | 是否主键 | 注释 |
| 1 | order_id | int | 是 | 是 | 订单ID | |
| 2 | order_number | varchar | 64 | 否 | 否 | 订单号 |
| 3 | goods_id | mediumint | 是 | 是 | 商品ID | |
| 4 | title | varchar | 255 | 否 | 否 | 商品标题 |
| 5 | img | varchar | 255 | 否 | 否 | 商品图片 |
| 6 | price | double | 是 | 否 | 价格 | |
| 7 | price_ago | double | 是 | 否 | 原价 | |
| 8 | num | int | 是 | 否 | 数量 | |
| 9 | price_count | double | 是 | 否 | 总价 | |
| 10 | norms | varchar | 255 | 否 | 否 | 规格 |
| 11 | type | varchar | 64 | 是 | 否 | 商品分类 |
| 12 | contact_name | varchar | 32 | 否 | 否 | 联系人姓名 |
| 13 | contact_email | varchar | 125 | 否 | 否 | 联系人邮箱 |
| 14 | contact_phone | varchar | 11 | 否 | 否 | 联系人手机 |
| 15 | contact_address | varchar | 255 | 否 | 否 | 收件地址 |
| 16 | postal_code | varchar | 9 | 否 | 否 | 邮政编码 |
| 17 | user_id | int | 是 | 否 | 买家ID | |
| 18 | merchant_id | mediumint | 是 | 否 | 商家ID | |
| 19 | create_time | timestamp | 是 | 否 | 创建时间 | |
| 20 | update_time | timestamp | 是 | 否 | 更新时间 | |
| 21 | description | varchar | 255 | 否 | 否 | 描述 |
| 22 | state | varchar | 16 | 是 | 否 | 订单状态:待付款,待发货,待签收,已签收,待退款,已退款,已拒绝,已完成 |
| 23 | remark | text | 65535 | 否 | 否 | 订单备注 |
| 24 | delivery_state | varchar | 16 | 否 | 否 | 发货状态:未配送,已配送 |
| 25 | vip_discount | double | 否 | 否 | 折扣 |
表 4-17-ordinary_user(普通用户)
| 编号 | 字段名 | 类型 | 长度 | 是否非空 | 是否主键 | 注释 |
| 1 | ordinary_user_id | int | 是 | 是 | 普通用户ID | |
| 2 | user_name | varchar | 64 | 是 | 否 | 用户姓名 |
| 3 | user_gender | varchar | 64 | 否 | 否 | 用户性别 |
| 4 | mobile_phone_number | varchar | 16 | 是 | 是 | 手机号码 |
| 5 | examine_state | varchar | 16 | 是 | 否 | 审核状态 |
| 6 | user_id | int | 是 | 否 | 用户ID | |
| 7 | create_time | datetime | 是 | 否 | 创建时间 | |
| 8 | update_time | timestamp | 是 | 否 | 更新时间 |
表 4-18-praise(点赞)
| 编号 | 字段名 | 类型 | 长度 | 是否非空 | 是否主键 | 注释 |
| 1 | praise_id | int | 是 | 是 | 点赞ID | |
| 2 | user_id | int | 是 | 是 | 点赞人 | |
| 3 | create_time | timestamp | 是 | 否 | 创建时间 | |
| 4 | update_time | timestamp | 是 | 否 | 更新时间 | |
| 5 | source_table | varchar | 255 | 否 | 否 | 来源表 |
| 6 | source_field | varchar | 255 | 否 | 否 | 来源字段 |
| 7 | source_id | int | 是 | 否 | 来源ID | |
| 8 | status | tinyint | 是 | 否 | 点赞状态:1为点赞,0已取消 |
表 4-19-slides(轮播图)
| 编号 | 字段名 | 类型 | 长度 | 是否非空 | 是否主键 | 注释 |
| 1 | slides_id | int | 是 | 是 | 轮播图ID | |
| 2 | title | varchar | 64 | 否 | 否 | 标题 |
| 3 | content | varchar | 255 | 否 | 否 | 内容 |
| 4 | url | varchar | 255 | 否 | 否 | 链接 |
| 5 | img | varchar | 255 | 否 | 否 | 轮播图 |
| 6 | hits | int | 是 | 否 | 点击量 | |
| 7 | create_time | timestamp | 是 | 否 | 创建时间 | |
| 8 | update_time | timestamp | 是 | 否 | 更新时间 |
表 4-20-upload(文件上传)
| 编号 | 字段名 | 类型 | 长度 | 是否非空 | 是否主键 | 注释 |
| 1 | upload_id | int | 是 | 是 | 上传ID | |
| 2 | name | varchar | 64 | 否 | 否 | 文件名 |
| 3 | path | varchar | 255 | 否 | 否 | 访问路径 |
| 4 | file | varchar | 255 | 否 | 否 | 文件路径 |
| 5 | display | varchar | 255 | 否 | 否 | 显示顺序 |
| 6 | father_id | int | 否 | 否 | 父级ID | |
| 7 | dir | varchar | 255 | 否 | 否 | 文件夹 |
| 8 | type | varchar | 32 | 否 | 否 | 文件类型 |
表 4-21-used_mall(二手商城)
| 编号 | 字段名 | 类型 | 长度 | 是否非空 | 是否主键 | 注释 |
| 1 | used_mall_id | int | 是 | 是 | 二手商城ID | |
| 2 | book_specifications | varchar | 64 | 否 | 否 | 图书规格 |
| 3 | hits | int | 是 | 否 | 点击数 | |
| 4 | collect_len | int | 是 | 否 | 收藏数 | |
| 5 | cart_title | varchar | 125 | 否 | 否 | 标题 |
| 6 | cart_img | text | 65535 | 否 | 否 | 封面图 |
| 7 | cart_description | varchar | 255 | 否 | 否 | 描述 |
| 8 | cart_price_ago | double | 是 | 否 | 原价 | |
| 9 | cart_price | double | 是 | 否 | 卖价 | |
| 10 | cart_inventory | int | 是 | 否 | 商品库存 | |
| 11 | cart_type | varchar | 64 | 是 | 否 | 商品分类 |
| 12 | cart_content | longtext | 4294967295 | 否 | 否 | 正文 |
| 13 | cart_img_1 | text | 65535 | 否 | 否 | 主图1 |
| 14 | cart_img_2 | text | 65535 | 否 | 否 | 主图2 |
| 15 | cart_img_3 | text | 65535 | 否 | 否 | 主图3 |
| 16 | cart_img_4 | text | 65535 | 否 | 否 | 主图4 |
| 17 | cart_img_5 | text | 65535 | 否 | 否 | 主图5 |
| 18 | create_time | datetime | 是 | 否 | 创建时间 | |
| 19 | update_time | timestamp | 是 | 否 | 更新时间 |
表 4-22-user(用户账户)
| 编号 | 字段名 | 类型 | 长度 | 是否非空 | 是否主键 | 注释 |
| 1 | user_id | int | 是 | 是 | 用户ID | |
| 2 | state | smallint | 是 | 否 | 账户状态:(1可用|2异常|3已冻结|4已注销) | |
| 3 | user_group | varchar | 32 | 否 | 否 | 所在用户组 |
| 4 | login_time | timestamp | 是 | 否 | 上次登录时间 | |
| 5 | phone | varchar | 11 | 否 | 否 | 手机号码 |
| 6 | phone_state | smallint | 是 | 否 | 手机认证:(0未认证|1审核中|2已认证) | |
| 7 | username | varchar | 16 | 是 | 否 | 用户名 |
| 8 | nickname | varchar | 16 | 否 | 否 | 昵称 |
| 9 | password | varchar | 64 | 是 | 否 | 密码 |
| 10 | | varchar | 64 | 否 | 否 | 邮箱 |
| 11 | email_state | smallint | 是 | 否 | 邮箱认证:(0未认证|1审核中|2已认证) | |
| 12 | avatar | varchar | 255 | 否 | 否 | 头像地址 |
| 13 | open_id | varchar | 255 | 否 | 否 | 针对获取用户信息字段 |
| 14 | create_time | timestamp | 是 | 否 | 创建时间 | |
| 15 | vip_level | varchar | 255 | 否 | 否 | 会员等级 |
| 16 | vip_discount | double | 否 | 否 | 会员折扣 |
表 4-23-user_group(用户组)
| 编号 | 字段名 | 类型 | 长度 | 是否非空 | 是否主键 | 注释 |
| 1 | group_id | mediumint | 是 | 是 | 用户组ID | |
| 2 | display | smallint | 是 | 否 | 显示顺序 | |
| 3 | name | varchar | 16 | 是 | 否 | 名称 |
| 4 | description | varchar | 255 | 否 | 否 | 描述 |
| 5 | source_table | varchar | 255 | 否 | 否 | 来源表 |
| 6 | source_field | varchar | 255 | 否 | 否 | 来源字段 |
| 7 | source_id | int | 是 | 否 | 来源ID | |
| 8 | register | smallint | 否 | 否 | 注册位置 | |
| 9 | create_time | timestamp | 是 | 否 | 创建时间 | |
| 10 | update_time | timestamp | 是 | 否 | 更新时间 |
表 4-24-vip_level(论坛分类)
| 编号 | 字段名 | 类型 | 长度 | 是否非空 | 是否主键 | 注释 |
| 1 | vip_level_id | smallint | 是 | 是 | 等级ID | |
| 2 | name | varchar | 255 | 是 | 否 | 等级名称 |
| 3 | discount | double | 是 | 否 | 折扣 | |
| 4 | create_time | timestamp | 是 | 否 | 创建时间 | |
| 5 | update_time | timestamp | 是 | 否 | 更新时间 |
用户可以通过注册功能创建个人账户,便于使用系统提供的各项服务。用户在注册界面,填写用户名、密码、邮箱、手机号等基本信息,点击“注册”按钮,系统进行数据校验,若信息有效,则创建账户。界面如下图所示。

图5.1 用户注册界面
用户通过登录功能访问其个人账户,享受个性化的服务。用户需在登录界面输入已注册的用户名或邮箱及密码进行登录。用户成功登录后,系统将用户引导至首页,显示个性化内容。若登录失败,系统会提示错误信息(如用户名或密码错误)。界面如下图所示。

图5.2 用户登录界面
普通用户进入平台后,可以通过首页查看平台的最新动态、热门图书、推荐书籍以及各类公告,首页内容实时更新,确保用户及时获取平台的相关信息和活动通知,为后续的浏览和购买提供便捷入口。界面如下图所示。

图5.3 首页界面
用户可以在二手商城中浏览、筛选、购买自己需要的二手图书,平台通过详细的图书信息展示、价格标注以及图书状态说明,帮助用户做出明智的购买决策。界面如下图所示。

图5.4二手商城界面
用户可以查看自己的订单历史记录、当前订单状态及配送信息,便于随时跟踪订单的处理情况、物流信息和配送进度,确保交易过程的透明性和安全性。界面如下图所示。

图5.5 我的订单界面
普通用户可以查看平台发布的各类通知和公告,及时了解系统更新、促销活动、重要通知等内容,确保用户获取到最新的运营信息,提升用户的参与度和体验感。界面如下图所示。

图5.6通知公告界面
个人中心为用户提供了便捷的方式查看和管理个人信息、订单配送状态、留言反馈以及收藏的书籍,确保用户能够高效地管理账户,提升整体使用体验。界面如下图所示。

图5.7 个人中心界面
用户可以查询自己所有订单的配送状态,了解每个订单的物流进度和配送时间,确保能够及时收到商品并对配送过程有清晰的掌控。界面如下图所示。

图5.8 订单配送界面
管理员可以通过后台首页查看系统的整体运营情况,包括订单处理情况、用户活跃度、图书库存、销售数据等,为日常运营决策提供数据支持。界面如下图所示。

图5.9 后台首页界面
管理员可以管理系统用户信息,包括普通用户和管理员的新增、删除、编辑,确保平台用户数据的完整性和安全性,保障系统的正常运行。界面如下图所示。

图5.10 系统用户界面
管理员可以添加、编辑或删除网站首页的轮播图,通过精准的图像展示平台的重要活动和推荐内容,吸引用户参与促销活动或购买行为。界面如下图所示。

图5.11 系统管理界面
管理员负责管理平台上的图书资讯信息,并对资讯进行分类,确保用户能够快速找到感兴趣的图书信息,并为平台提供相关书籍的新闻和动态。管理界面如下图所示。

图5.12资源管理界面
管理员可以发布、编辑和删除平台的通知公告,包括重要系统更新、促销活动、新书上架等信息,确保平台用户能够及时了解最新动态。管理界面如下图所示。

图5.13通知公告管理界面
管理员可以通过商城管理功能高效管理二手商城商品、分类列表、订单状态、配送进度以及用户会员等级,确保平台商品信息的准确更新、订单的顺利处理和会员的差异化服务。界面如下图所示。

图5.14 商城管理界面
管理员可以查看并处理用户的留言和反馈,及时响应用户的问题和建议,不断优化平台的服务质量,提升用户满意度,增强平台的互动性和透明度。界面如下图所示。

图5.15 留言管理界面
测试的主要目的是确保系统的功能和性能满足预期的需求,同时识别和修复潜在的缺陷。通过系统测试,可以验证各个功能模块的正确性和稳定性,确保系统在不同使用场景下的表现符合设计要求。测试目的包括确认系统功能的完整性、验证数据处理的准确性、评估系统的性能和安全性。测试还可以提高用户满意度,保证用户在使用系统时获得流畅和可靠的体验。通过全面的测试,可以降低后期维护成本,减少系统上线后出现故障的风险,从而保障系统的长期稳定运行。
在本系统中,测试方法主要依赖于测试用例的设计与执行。测试用例是根据系统需求文档编写的,覆盖所有功能模块及其边界情况[11]。每个测试用例包含输入数据、预期结果和实际结果的对比,以验证系统的功能是否按预期工作。
用户注册功能测试用例表是用来验证用户能否成功注册成为系统用户的测试用例。用户注册功能测试用例如下表所示。
表6.1 用户注册功能测试用例
| 测试描述 | 测试用例 | 预期结果 | 结论 |
| 正常用户注册 | 根据提示输入完整正确的注册信息并点击注册 | 注册成功,跳转至登录页面 | 与预期一致 |
| 注册时用户名已存在 | 输入已存在的用户名 | 提示用户名已存在 | 与预期一致 |
| 注册时邮箱格式错误 | 输入无效的邮箱格式 | 提示邮箱格式错误 | 与预期一致 |
| 注册时必填信息未填写 | 注册信息未填写完整 | 提示请输入完整信息 | 与预期一致 |
用户登录功能测试用例表是用来验证用户能否成功登录成为系统用户的测试用例。用户登录功能测试用例如下表所示。
表6.2 用户登录功能测试用例
| 测试描述 | 测试用例 | 预期结果 | 结论 |
| 正常用户登录 | 输入正确的用户名和密码 | 登录成功,跳转至系统首页 | 与预期一致 |
| 登录时用户名错误 | 输入错误的用户名 | 提示用户名或密码错误 | 与预期一致 |
| 登录时密码错误 | 输入错误的密码 | 提示用户名或密码错误 | 与预期一致 |
商品信息管理功能测试用例表是用来验证管理员能否正确管理商品信息信息的测试用例。商品信息管理功能测试用例如下表所示。
表6.3 商品信息管理功能测试用例
| 测试描述 | 测试用例 | 预期结果 | 结论 |
| 商品信息查看功能测试 | 打开商品信息管理页面 | 页面正常加载,显示商品信息列表及操作选项 | 与预期一致 |
| 商品信息搜索功能测试 | 输入关键字搜索特定商品信息内容 | 目标商品信息成功显示在界面中 | 与预期一致 |
| 商品信息添加功能测试 | 点击添加商品信息,输入添加内容并提交 | 成功加载到商品信息添加界面,信息输入并保存添加成功 | 与预期一致 |
| 商品信息修改功能测试 | 选择修改商品信息内容,输入修改内容并提交 | 加载到目标商品信息编辑界面,信息输入并保存更新成功 | 与预期一致 |
| 商品信息删除功能测试 | 选择商品信息内容,点击删除按钮 | 商品信息成功从商品信息列表中删除 | 与预期一致 |
| 商品信息审核功能测试 | 选择商品信息内容,点击审核,更新审核状态并提交 | 商品信息审核状态更新成功,并显示在前台页面 | 与预期一致 |
立即购买功能测试用例表是用来验证用户能否正确完成立即购买操作的测试用例。立即购买功能测试用例表如下表所示。
表6.4 立即购买功能测试用例
| 测试项 | 测试用例 | 预期结果 | 结论 |
| 立即购买界面显示功能测试 | 打开目标商品信息详情页面,点击立即购买 | 页面正常加载,并成功进入立即购买界面。 | 与预期一致 |
| 立即购买信息输入功能测试 | 填写输入立即购买内容,点击提交 | 信息成功输入并保存,页面提示信息提交成功 | 与预期一致 |
| 立即购买信息查看功能测试 | 打开我的订单页面 | 页面正常加载,显示我的订单列表及操作选项 | 与预期一致 |
| 立即购买支付功能测试 | 打开我的订单页面,点击支付,完成支付操作 | 页面正常加载,成功进入支付界面,提示支付成功 | 与预期一致 |
加入购物车功能测试用例表是用来验证用户能否成功完成加入购物车操作的测试用例。加入购物车功能测试用例表如下表所示。
表6.5 加入购物车功能测试用例
| 测试项 | 测试用例 | 预期结果 | 结论 |
| 加入购物车功能测试 | 打开目标商品信息详情页面,点击加入购物车 | 提示商品已加入购物车。 | 与预期一致 |
| 加入购物车信息查看功能测试 | 打开我的购物车页面 | 页面正常加载,显示加入购物车列表及操作选项 | 与预期一致 |
| 购物车商品删除功能测试 | 打开我的购物车页面,选择购物车商品内容,点击删除按钮 | 商品成功从我的购物车列表中删除 | 与预期一致 |
| 购物车商品支付功能测试 | 打开加我的购物车页面,选择商品点击支付,完成支付操作 | 页面正常加载,成功进入支付界面,提示支付成功 | 与预期一致 |
通过对用户注册、用户登录、商品信息管理、立即购买、加入购物车等核心功能的测试,所有关键功能模块均能按照预期工作,系统主要业务逻辑和操作无误。用户能够成功注册并登录系统,浏览商品信息,实现立即购买、加入购物车等操作。管理员可以快速增改删查商品信息,审核通过的信息成功显示在系统前台。用户可以正常进行购物操作,提交并支付订单。同时在测试过程中未发现明显的用户体验问题,所有操作均能够顺利完成且反馈及时准确。同时,系统能够在不同操作下保持稳定运行,未出现异常崩溃或数据丢失现象。
本研究基于SpringBoot框架设计并实现了一套二手图书商城系统,成功构建了一个高效、便捷的二手图书交易平台。通过使用SpringBoot这一轻量级开发框架,系统实现了快速开发和高效维护,并结合MySQL数据库、前端技术等,确保了系统的稳定性和扩展性。平台通过清晰的功能模块设计,实现了用户信息管理、商品展示、订单处理等核心功能,充分满足了用户的交易需求,为二手图书的高效流通提供了有力支持。
从系统功能设计来看,平台充分考虑了用户和管理员的需求,确保了操作的简便性和管理的高效性。普通用户可以便捷地进行图书浏览、购买、订单管理和配送跟踪等操作,而管理员则通过后台管理系统实现对商品、订单、用户等信息的全面掌控。系统具备良好的扩展性和灵活性,能够根据用户需求和市场变化,随时进行功能拓展和优化,为未来的系统更新和升级奠定了基础。
总体而言,基于SpringBoot的二手图书商城系统通过优化交易流程、提升用户体验和提高资源流通效率,推动了二手图书市场的发展。平台不仅提供了一个便捷的二手图书交易渠道,还为图书资源的再利用和环境保护做出了贡献。随着技术不断进步和平台功能的不断完善,系统有望在二手图书市场中占据一席之地,并为未来的相关平台开发提供借鉴与参考。
- 冯志林.Java EE程序设计与开发实践教程[M].机械工业出版社:202105.353.
- 尹应荆.JAVA编程语言在计算机软件开发中的应用[J].石河子科技,2023,(05):45-47.
- 刘江涛,王亮亮,吴庆茹,等.基于B/S模式的铁路勘测设计案例信息化管理系统设计与实现[J].铁路计算机应用,2021,30(03):32-35.
- 张丹丹,李弘.基于B/S架构的办公管理系统设计与开发[J].铁路通信信号工程技术,2024,21(09):44-48+106.
- 王志亮,纪松波.基于SpringBoot的Web前端与数据库的接口设计[J].工业控制计算机,2023,36(03):51-53.
- 熊永平.基于SpringBoot框架应用开发技术的分析与研究[J].电脑知识与技术,2021,15(36):76-77.
- 李艳杰.MySQL数据库下存储过程的综合运用研究[J].现代信息科技,2023,7(11):80-82+88.
- 陈倩怡,何军.Vue+Springboot+MyBatis技术应用解析[J].电脑编程技巧与维护,2020,(01):14-15+28.
- 周晓玉,崔文超.基于Web技术的数据库应用系统设计[J].信息与电脑(理论版),2023,35(09):189-191.
- 马艳艳,吴晓光.计算机软件与数据库的设计策略分析[J].电子技术,2024,53(05):104-105.
- 李俊萌.计算机软件测试技术与开发应用策略分析[J].信息记录材料,2023,24(03):50-52.
- 邹子辉,胡胜利,吕菲.基于用户画像的图书推荐系统设计与研究[J].无线互联科技,2024,21(21):58-61.
- 孙进强.基于知识图谱的图书推荐系统设计与实现[D].佛山科学技术学院,2024.DOI:10.27960/d.cnki.gfskj.2024.000114.
- 王培培.基于SpringBoot的网上商城管理系统设计与实现[J].现代计算机,2024,30(07):117-120.
- 潘涛,王柳,董冉冉.基于Vue.js框架的网上商城管理系统的设计与实现[J].科技与创新,2023,(13):8-10.DOI:10.15913/j.cnki.kjycx.2023.13.003.
- Peng Y ,Wang S.Research and design of online drug mall system based on SOA[J].International Journal of Biomedical Engineering and Technology,2023,42(1):64-77.
- A. H F .Contamination from plastic pipes in small systems: migration and leaching[J].Applied Water Science,2022,12(9):
- 任建新,王一鸣,李鑫,等.基于Java Web的智慧商城购物系统设计[J].信息技术与信息化,2022,(07):23-27.
- 谷光明,龙安全.基于Java技术的校园二手商城网站开发[J].安顺学院学报,2022,24(03):117-120+132.
- 蔡旺.基于个性化推荐的图书商城的研究与实现[D].杭州电子科技大学,2022.DOI:10.27075/d.cnki.ghzdc.2022.001245.
- 龙凤,线上商城后台管理系统V1.0.重庆市,家无忧(重庆)网络科技有限公司,2022-04-26.
- 田松涛,段元梅.基于SpringBoot的线上商城平台设计[J].无线互联科技,2022,19(01):56-57.
- 徐超.基于协同过滤的智能推荐商城系统的设计与实现[D].南昌大学,2021.DOI:10.27232/d.cnki.gnchu.2021.002264.
- 牛希镭.基于JavaWeb的在线图书商城设计与实现[J].电子测试,2021,(01):73-75.DOI:10.16520/j.cnki.1000-8519.2021.01.025.
- Cai Z ,Liu Y ,Gan Y , et al.Design and Implementation of Online Mall System based on Java Web[J].International Journal of Performability Engineering,2019,15(12):3237-3244.
在本项目的实施过程中,我得到了许多人的支持与帮助,心中充满感激。我要特别感谢我的指导老师,感谢您在项目初期提供的宝贵建议以及在整个过程中给予的细致指导。您的专业知识与严谨态度一直激励着我前进,每一次讨论都让我对项目有了更深入的理解,也帮助我解决了不少技术难题。
感谢参与用户测试的同学们,您们的反馈与建议为系统的优化提供了重要参考,帮助我们更好地洞察用户需求。正因为有了你们的参与,系统才得以不断改进,用户体验才得到了显著提升。
感谢我的家人和朋友,正是你们的理解与支持,让我在项目过程中保持积极的心态。每当面临挑战,您们的鼓励让我充满力量,继续前行。
此外,我也要感谢那些在我职业发展过程中给予帮助的人,您们的每一次交流都让我受益匪浅,拓宽了我的视野,增强了我在这条道路上前进的信心。项目的完成不仅是我个人努力的结果,更离不开大家的支持与合作。衷心感谢所有关心与帮助过我的人,期待未来我们继续携手共进,创造更多价值和成就。

被折叠的 条评论
为什么被折叠?



