随着社会发展和人口增加,城市交通压力越来越大,停车位资源的分配和管理成为一个重要问题。传统的停车位和车位预约管理方式存在信息不对称、效率低下等问题,给用户带来不便。而基于微信小程序的车位预约系统可以通过智能化、数字化、便捷化的方式提供高效便捷的停车服务,实现停车位资源的合理分配和管理。
用户在手机移动端便可用户该系统,实现线上查询和浏览停车位信息,并进行车位预约、支付费用、车位评价操作。该系统给管理员提供了一个操作简易、界面友好的车位预约管理平台的工具,提高车位预约的管理效率。
关键词:车位预约系统;Spring boot ;MySQL数据库;微信小程序
With the development of society and the increase in population, urban traffic pressure is increasing, and the allocation and management of parking space resources have become an important issue. The traditional parking and reservation management methods have problems such as information asymmetry and low efficiency, which bring inconvenience to users. The parking reservation system based on WeChat mini programs can provide efficient and convenient parking services through intelligent, digital, and convenient methods, achieving the rational allocation and management of parking resources.
Users can use the system on their mobile devices to query and browse parking information online, and perform parking reservation, payment of fees, and parking evaluation operations. This system provides administrators with a tool for a simple and user-friendly parking reservation management platform, improving the efficiency of parking reservation management.
Keywords: Parking reservation system; Springboot; MySQL database; WeChat Mini Program
随着社会发展和人口增加,城市交通压力越来越大,停车难的问题一直困扰着城市居民,尤其在大中城市和商业区,停车位资源十分紧张。传统的停车方式存在着停车位信息不透明、停车费用不统一、停车位占用,停车效率低等问题,给车主和停车场管理带来了诸多困扰和不便。而基于微信小程序的车位预约系统可以通过智能化、数字化、便捷化的方式提供高效便捷的停车服务,实现停车位资源的合理分配和管理。
用户在手机移动端便可用户该系统,实现线上查询和浏览停车位信息,并进行车位预约、支付费用、车位评价操作。该系统给管理员提供了一个操作简易、界面友好的车位预约管理平台的工具,提高车位预约的管理效率。
使用Java开发技术,通过Spring boot 框架结合MySQL数据库设计和实现基于微信小程序的车位预约系统,具有便捷、安全、智能化、可视化的操作方式,可以为城市停车服务带来一定的革新。该系统的开发,实现用户和管理员之间的信息交流和资源管理,提供高效的停车位信息,以提高停车位的利用率和服务质量;还能够提供方便快捷的车位预约功能,用户可以通过微信小程序实时查看停车位的信息、预约车位、支付费用,进行评价等操作;可以为用户提供停车位的动态管理信息,帮助用户更好地规划出行和了解停车位情况。同时,实现车位评价功能,用户可以对使用过的停车位进行评价和反馈,为其他用户提供参考,为管理者提高服务水平作参考。并且帮助管理员更好地管理和分配停车位资源,通过数据库记录停车位预约、停车费等信息,实现数据统计和分析,为停车位资源的合理分配提供参考依据。总之,基于微信小程序的车位预约系统的研究和实现对于优化停车位资源管理、提高用户服务水平以及提升城市交通效率具有重要意义。
(1)微信小程序需求分析:对目标用户群体进行调查和研究,了解用户需求和习惯。通过需求分析,确定车位预约系统的功能和特性。
(2)系统设计与实现:基于Android平台,设计并实现一个用户友好的界面,使用户能够轻松地搜索、浏览停车位信息,并进行车位预约、支付费用、车位评价操作。考虑到用户需求,系统还可以提供个性化推荐功能。
(3)数据管理:研究如何有效地收集、整理和管理大量的等数据。讨论不同的数据源和采集方法,并评估其准确性和可靠性。
(4)用户评价与反馈:通过用户调查和评价,评估用户对车位预约系统的满意度和使用体验。收集用户反馈,并根据反馈改进和优化系统功能。
(5)效果评估与推广策略:通过实验或问卷调查等方法,评估车位预约系统对用户行为的影响。提出有效的推广策略,增加用户数量并提高微信小程序的使用率。
论文将分层次进行编排,除去论文摘要致谢文献参考部分,论文主要架构如下:
第一章:绪论。主要介绍了课题研究的背景,研究意义和论文结构与章节安排。
第二章:系统分析。主要从系统的用户、功能等方面进行需求分析。
第三章:系统总体设计。主要对系统框架、系统功能模块、数据库进行功能设计。
第四章:系统详细设计与实现。主要介绍了系统框架搭建、系统界面的实现。
第五章:系统测试。主要对系统的部分界面进行测试并对主要功能进行测试。
第六章:总结。主要对系统的设计工作进行总结。
车位预约系统存储所使用的是MySQL数据库以及开发中所使用的是IDEA、Tomcat这些开发工具的使用,能够给我们的编写工作带来许多的便利。系统使用Spring boot 配合微信小程序进行开发,使系统的可扩展性和维护性更佳,减少Java配置代码,简化编程代码,目前Spring boot 也是很多用户选择的框架之一,而微信小程序是目前全球主流的移动操作程序之一,具有广泛的用户群体和成熟的开发工具和资源。因此,在技术上实现一个基于微信小程序的车位预约系统是可行的。
在开发车位预约系统中所使用的开发软件像IDEA开发工具、Tomcat服务器、MySQL数据库、Photoshop图片处理软件等,这些都是开源免费的,系统的开发工具从网上都可以直接下载,并且这些环境在学校都进行了系统的学习,自能够己独立操作完成,不需要额外花费。因此,在经济方面是可行的。
该项目设计与开发参考了很多类似系统的成功案例,对它们的操作界面以及功能都进行了系统的分析,将众多案例结合在一起,突出以人为本简化操作,提供界面友好、操作便捷的系统,所以具有基本计算机知识的人都能够操作本系统。因此,操作可行性也没有问题。
通过对车位预约系统的需求分析,该系统主要分为普通用户、批发商和管理员三大功能模块。具体如下:
普通用户:
- 注册登录:游客可以通过注册成为系统用户,使用账号密码可进行登录,使用系统功能
- 首页:可查看轮播图、停车位、通知公告、新闻资讯等,和使用其他系统功能。具体如下:
- 停车位:点击“停车位”,可查看发布的所有停车位信息,支持停车位号、车位位置搜索和进行点赞数、点击数、发布时间排序,可点击查看详情(车位费用、车位位置、停车位号、车位图片、可用时间、空闲状态、计费规则、停放规则),可进行进行点赞、收藏,并可点击进行预约(预约日期、预约时间)操作。
- 通知公告:点击“通知公告”可查看包括关于我们、联系方式、网站介绍等管理员发布的所有通知公告,点击可查看详情。
- 新闻资讯:可查看管理员发布的所有新闻资讯信息,支持文章搜索,文章推荐,点击可查看详情,进行点赞、收藏和评论。
- 我的:可对基本信息、收藏、车位预约、费用信息、车位评价等信息进行管控。具体如下:
- 基本信息:点击“基本信息”,可对个人信息进行管控,可查看头像和昵称,进行修改密码和修改信息操作。
- 收藏:点击“收藏”,可查看所有收藏的信息,包括新闻资讯、停车位等信息,可进行查看和删除操作,点击可查看详情。
- 车位预约:点击“车位预约”,可查看提交的车位预约信息,进行查询操作,支持用户姓名、停车位号、车位位置、审核状态搜索,可点击查看详情(普通用户、用户姓名、停车位号、车位位置、预约日期、预约时间、审核状态、审核回复)。
- 费用信息:点击“费用信息”,可查看管理员提交的所有费用信息,进行查询操作,支持用户姓名、停车位号、支付状态搜索,可点击查看详情(普通用户、用户姓名、车位费用、停车时长、停车费用),并可点击进行支付(微信、支付宝、网银)和评价(评价时间、评价内容)操作。
- 车位评价:点击“车位评价”,可查看提交的车位评价信息,进行增改删查操作,支持用户姓名、停车位号搜索,可点击查看详情。
管理员:
在进入后台管理的同时也可进入系统前台进行操作
前台功能模块
- 登录:管理员账号密码由系统生成,可使用账号密码可进行登录,使用系统功能,并对个人信息和密码进行管理。
- 首页:可查看轮播图、停车位、通知公告、新闻资讯等,和使用其他系统功能。具体如下:
- 停车位:点击“停车位”,可查看发布的所有停车位信息,支持停车位号、车位位置搜索和排序(点赞数、点击数、发布时间)搜索,可点击查看详情。
- 通知公告:点击“通知公告”可查看包括关于我们、联系方式、网站介绍等发布的所有通知公告,点击可查看详情。
- 新闻资讯:可查看发布的所有新闻资讯信息,支持文章搜索,文章推荐,点击可查看详情,进行点赞、收藏和评论。
- 我的:可对基本信息、收藏、普通用户、停车位、车位预约、费用信息、车位评价等信息进行管控。具体如下:
- 基本信息:点击“基本信息”,可对个人信息进行管控,可查看头像和昵称,进行修改密码和修改信息操作。
- 收藏:点击“收藏”,可查看所有收藏的信息,包括新闻资讯、停车位等信息,可进行查看和删除操作,点击可查看详情。
- 普通用户:可对普通用户进行管控,包括进行增删改查操作,点击可查看详情(头像、账号、密码、昵称、邮箱、状态、用户姓名、用户性别)。
- 停车位:可查看发布的所有停车位信息,进行增改删查操作,支持停车位号、车位位置搜索,可点击查看详情。
- 车位预约:点击“车位预约”,可查看所有提交的车位预约信息,进行增改删查操作,支持用户姓名、停车位号、车位位置、审核状态搜索,可点击查看详情(普通用户、用户姓名、停车位号、车位位置、预约日期、预约时间、审核状态、审核回复),和进行审核,并可点击费用操作,填写费用信息(停车时长、停车费用)并提交
- 费用信息:点击“费用信息”,可查看所有提交的费用信息,进行查询操作,支持车库名称、车牌号搜索,可点击查看详情。
- 车位评价:点击“车位评价”,可查看所有提交的车位评价信息,进行增改删查操作,支持用户姓名、停车位号搜索,可点击查看详情(普通用户、、用户姓名、停车位号、评价时间、评价内容)。
后台管理模块
- 登录:管理员账号密码由系统生成,可使用账号密码可进行登录,使用系统功能,并对个人信息和密码进行管理。
- 系统用户:可对普通用户和管理员进行管控,包括进行增删改查操作,点击可查看详情(头像、账号、密码、昵称、邮箱、状态、用户姓名、用户性别)。
- 停车位管理:可查看发布的所有停车位信息,进行增改删查操作,支持停车位号、车位位置搜索,可点击查看详情。
- 车位预约管理:可查看所有提交的车位预约信息,进行增改删查操作,支持用户姓名、停车位号、车位位置、审核状态搜索,可点击查看详情,和进行审核,并可点击费用操作,填写费用信息(停车时长、停车费用)并提交。
- 费用信息管理:可查看所有提交的费用信息,进行查询操作,支持车库名称、车牌号搜索,可点击查看详情,和点击评价、支付操作。
- 车位评价管理:可查看所有提交的车位评价信息,进行增改删查操作,支持用户姓名、停车位号搜索,可点击查看详情(普通用户、、用户姓名、停车位号、评价时间、评价内容)。
- 系统管理:可对首页的轮播图进行管理,进行增删改查操作,支持标题搜索,可点击查看详情。
- 通知公告管理:可对通知公告进行管理,进行增删改查操作,支持标题搜索,可点击查看详情。
- 资源管理:可对新闻资讯和新闻分类进行管理,进行增删改查操作,新闻资讯支持标题、标签、分类搜索,可点击查看详情(封面图、标题、分类、标签、描述、正文)和查看评论;新闻分类支持类型名称搜索,可点击查看详情。
- 个人信息:点击“个人信息”可对个人信息(头像、昵称、邮箱)进行修改。
车位预约系统的非功能性需求比如车位预约系统的安全性怎么样,可靠性怎么样,性能怎么样,可拓展性怎么样等。具体可以表示在如下3-1表格中:
表2.1 车位预约系统非功能需求表
| 安全性 | 主要指车位预约系统数据库的安装,数据库的使用和密码的设定必须合乎规范。 |
| 可靠性 | 可靠性是指车位预约系统能够安装用户的指示进行操作,经过测试,可靠性90%以上。 |
| 性能 | 性能是影响车位预约系统占据市场的必要条件,所以性能最好要佳才好。 |
| 可扩展性 | 比如数据库预留多个属性,比如接口的使用等确保了系统的非功能性需求。 |
| 易用性 | 用户只要跟着车位预约系统的页面展示内容进行操作,就可以了。 |
| 可维护性 | 车位预约系统开发的可维护性是非常重要的,经过测试,可维护性没有问题 |
车位预约系统中普通用户角色用例图如图2.1所示:

图2.1普通用户角色用例图
车位预约系统中管理员用例图如图2.2所示:
图2.2 管理员用例图
系功能模块分成了管理员及普通用户两个模块,每个模块登录进去对应相应的功能,具体的功能模块图如图3.1所示。
图3.1 车位预约系统功能模块图
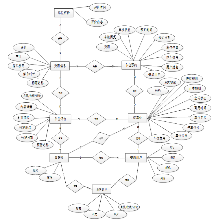
数据库的设计承载者系统的各种数据,在建立数据库的时候,主要是数据库模型的设计以及各个数据库表的设计两部分。
下面是整个车位预约系统中主要的数据库表总E-R实体关系图。
图3.2 车位预约系统总E-R关系图
通过前面E-R关系图可以看到项目需要创建很多个数据表。以下是项目中的主要数据库表的关系模型:
| 编号 | 名称 | 数据类型 | 长度 | 小数位 | 允许空值 | 主键 | 默认值 | 说明 |
| 1 | token_id | int | 10 | 0 | N | Y | 临时访问牌ID | |
| 2 | token | varchar | 64 | 0 | Y | N | 临时访问牌 | |
| 3 | info | text | 65535 | 0 | Y | N | ||
| 4 | maxage | int | 10 | 0 | N | N | 2 | 最大寿命:默认2小时 |
| 5 | create_time | timestamp | 19 | 0 | N | N | CURRENT_TIMESTAMP | 创建时间: |
| 6 | update_time | timestamp | 19 | 0 | N | N | CURRENT_TIMESTAMP | 更新时间: |
| 7 | user_id | int | 10 | 0 | N | N | 0 | 用户编号: |
| 编号 | 名称 | 数据类型 | 长度 | 小数位 | 允许空值 | 主键 | 默认值 | 说明 |
| 1 | article_id | mediumint | 8 | 0 | N | Y | 文章id:[0,8388607] | |
| 2 | title | varchar | 125 | 0 | N | Y | 标题:[0,125]用于文章和html的title标签中 | |
| 3 | type | varchar | 64 | 0 | N | N | 0 | 文章分类:[0,1000]用来搜索指定类型的文章 |
| 4 | hits | int | 10 | 0 | N | N | 0 | 点击数:[0,1000000000]访问这篇文章的人次 |
| 5 | praise_len | int | 10 | 0 | N | N | 0 | 点赞数 |
| 6 | create_time | timestamp | 19 | 0 | N | N | CURRENT_TIMESTAMP | 创建时间: |
| 7 | update_time | timestamp | 19 | 0 | N | N | CURRENT_TIMESTAMP | 更新时间: |
| 8 | source | varchar | 255 | 0 | Y | N | 来源:[0,255]文章的出处 | |
| 9 | url | varchar | 255 | 0 | Y | N | 来源地址:[0,255]用于跳转到发布该文章的网站 | |
| 10 | tag | varchar | 255 | 0 | Y | N | 标签:[0,255]用于标注文章所属相关内容,多个标签用空格隔开 | |
| 11 | content | longtext | 2147483647 | 0 | Y | N | 正文:文章的主体内容 | |
| 12 | img | varchar | 255 | 0 | Y | N | 封面图 | |
| 13 | description | text | 65535 | 0 | Y | N | 文章描述 |
| 编号 | 名称 | 数据类型 | 长度 | 小数位 | 允许空值 | 主键 | 默认值 | 说明 |
| 1 | type_id | smallint | 5 | 0 | N | Y | 分类ID:[0,10000] | |
| 2 | display | smallint | 5 | 0 | N | N | 100 | 显示顺序:[0,1000]决定分类显示的先后顺序 |
| 3 | name | varchar | 16 | 0 | N | N | 分类名称:[2,16] | |
| 4 | father_id | smallint | 5 | 0 | N | N | 0 | 上级分类ID:[0,32767] |
| 5 | description | varchar | 255 | 0 | Y | N | 描述:[0,255]描述该分类的作用 | |
| 6 | icon | text | 65535 | 0 | Y | N | 分类图标: | |
| 7 | url | varchar | 255 | 0 | Y | N | 外链地址:[0,255]如果该分类是跳转到其他网站的情况下,就在该URL上设置 | |
| 8 | create_time | timestamp | 19 | 0 | N | N | CURRENT_TIMESTAMP | 创建时间: |
| 9 | update_time | timestamp | 19 | 0 | N | N | CURRENT_TIMESTAMP | 更新时间: |
| 编号 | 名称 | 数据类型 | 长度 | 小数位 | 允许空值 | 主键 | 默认值 | 说明 |
| 1 | auth_id | int | 10 | 0 | N | Y | 授权ID: | |
| 2 | user_group | varchar | 64 | 0 | Y | N | 用户组: | |
| 3 | mod_name | varchar | 64 | 0 | Y | N | 模块名: | |
| 4 | table_name | varchar | 64 | 0 | Y | N | 表名: | |
| 5 | page_title | varchar | 255 | 0 | Y | N | 页面标题: | |
| 6 | path | varchar | 255 | 0 | Y | N | 路由路径: | |
| 7 | position | varchar | 32 | 0 | Y | N | 位置: | |
| 8 | mode | varchar | 32 | 0 | N | N | _blank | 跳转方式: |
| 9 | add | tinyint | 3 | 0 | N | N | 1 | 是否可增加: |
| 10 | del | tinyint | 3 | 0 | N | N | 1 | 是否可删除: |
| 11 | set | tinyint | 3 | 0 | N | N | 1 | 是否可修改: |
| 12 | get | tinyint | 3 | 0 | N | N | 1 | 是否可查看: |
| 13 | field_add | text | 65535 | 0 | Y | N | 添加字段: | |
| 14 | field_set | text | 65535 | 0 | Y | N | 修改字段: | |
| 15 | field_get | text | 65535 | 0 | Y | N | 查询字段: | |
| 16 | table_nav_name | varchar | 500 | 0 | Y | N | 跨表导航名称: | |
| 17 | table_nav | varchar | 500 | 0 | Y | N | 跨表导航: | |
| 18 | option | text | 65535 | 0 | Y | N | 配置: | |
| 19 | create_time | timestamp | 19 | 0 | N | N | CURRENT_TIMESTAMP | 创建时间: |
| 20 | update_time | timestamp | 19 | 0 | N | N | CURRENT_TIMESTAMP | 更新时间: |
| 编号 | 名称 | 数据类型 | 长度 | 小数位 | 允许空值 | 主键 | 默认值 | 说明 |
| 1 | collect_id | int | 10 | 0 | N | Y | 收藏ID: | |
| 2 | user_id | int | 10 | 0 | N | N | 0 | 收藏人ID: |
| 3 | source_table | varchar | 255 | 0 | Y | N | 来源表: | |
| 4 | source_field | varchar | 255 | 0 | Y | N | 来源字段: | |
| 5 | source_id | int | 10 | 0 | N | N | 0 | 来源ID: |
| 6 | title | varchar | 255 | 0 | Y | N | 标题: | |
| 7 | img | varchar | 255 | 0 | Y | N | 封面: | |
| 8 | create_time | timestamp | 19 | 0 | N | N | CURRENT_TIMESTAMP | 创建时间: |
| 9 | update_time | timestamp | 19 | 0 | N | N | CURRENT_TIMESTAMP | 更新时间: |
| 编号 | 名称 | 数据类型 | 长度 | 小数位 | 允许空值 | 主键 | 默认值 | 说明 |
| 1 | comment_id | int | 10 | 0 | N | Y | 评论ID: | |
| 2 | user_id | int | 10 | 0 | N | N | 0 | 评论人ID: |
| 3 | reply_to_id | int | 10 | 0 | N | N | 0 | 回复评论ID:空为0 |
| 4 | content | longtext | 2147483647 | 0 | Y | N | 内容: | |
| 5 | nickname | varchar | 255 | 0 | Y | N | 昵称: | |
| 6 | avatar | varchar | 255 | 0 | Y | N | 头像地址:[0,255] | |
| 7 | create_time | timestamp | 19 | 0 | N | N | CURRENT_TIMESTAMP | 创建时间: |
| 8 | update_time | timestamp | 19 | 0 | N | N | CURRENT_TIMESTAMP | 更新时间: |
| 9 | source_table | varchar | 255 | 0 | Y | N | 来源表: | |
| 10 | source_field | varchar | 255 | 0 | Y | N | 来源字段: | |
| 11 | source_id | int | 10 | 0 | N | N | 0 | 来源ID: |
| 编号 | 名称 | 数据类型 | 长度 | 小数位 | 允许空值 | 主键 | 默认值 | 说明 |
| 1 | cost_information_id | int | 10 | 0 | N | Y | 费用信息ID | |
| 2 | regular_users | int | 10 | 0 | Y | N | 0 | 普通用户 |
| 3 | user_name | varchar | 64 | 0 | Y | N | 用户姓名 | |
| 4 | parking_space_number | varchar | 64 | 0 | Y | N | 停车位号 | |
| 5 | parking_fee | int | 10 | 0 | Y | N | 0 | 车位费用 |
| 6 | parking_duration | int | 10 | 0 | Y | N | 0 | 停车时长 |
| 7 | parking_fees | varchar | 64 | 0 | Y | N | 停车费用 | |
| 8 | pay_state | varchar | 16 | 0 | N | N | 未支付 | 支付状态 |
| 9 | pay_type | varchar | 16 | 0 | Y | N | 支付类型: 微信、支付宝、网银 | |
| 10 | create_time | datetime | 19 | 0 | N | N | CURRENT_TIMESTAMP | 创建时间 |
| 11 | update_time | timestamp | 19 | 0 | N | N | CURRENT_TIMESTAMP | 更新时间 |
| 编号 | 名称 | 数据类型 | 长度 | 小数位 | 允许空值 | 主键 | 默认值 | 说明 |
| 1 | hits_id | int | 10 | 0 | N | Y | 点赞ID: | |
| 2 | user_id | int | 10 | 0 | N | N | 0 | 点赞人: |
| 3 | create_time | timestamp | 19 | 0 | N | N | CURRENT_TIMESTAMP | 创建时间: |
| 4 | update_time | timestamp | 19 | 0 | N | N | CURRENT_TIMESTAMP | 更新时间: |
| 5 | source_table | varchar | 255 | 0 | Y | N | 来源表: | |
| 6 | source_field | varchar | 255 | 0 | Y | N | 来源字段: | |
| 7 | source_id | int | 10 | 0 | N | N | 0 | 来源ID: |
| 编号 | 名称 | 数据类型 | 长度 | 小数位 | 允许空值 | 主键 | 默认值 | 说明 |
| 1 | notice_id | mediumint | 8 | 0 | N | Y | 公告id: | |
| 2 | title | varchar | 125 | 0 | N | N | 标题: | |
| 3 | content | longtext | 2147483647 | 0 | Y | N | 正文: | |
| 4 | create_time | timestamp | 19 | 0 | N | N | CURRENT_TIMESTAMP | 创建时间: |
| 5 | update_time | timestamp | 19 | 0 | N | N | CURRENT_TIMESTAMP | 更新时间: |
| 编号 | 名称 | 数据类型 | 长度 | 小数位 | 允许空值 | 主键 | 默认值 | 说明 |
| 1 | parking_evaluation_id | int | 10 | 0 | N | Y | 车位评价ID | |
| 2 | regular_users | int | 10 | 0 | Y | N | 0 | 普通用户 |
| 3 | user_name | varchar | 64 | 0 | Y | N | 用户姓名 | |
| 4 | parking_space_number | varchar | 64 | 0 | Y | N | 停车位号 | |
| 5 | evaluation_time | datetime | 19 | 0 | Y | N | 评价时间 | |
| 6 | evaluation_content | text | 65535 | 0 | Y | N | 评价内容 | |
| 7 | create_time | datetime | 19 | 0 | N | N | CURRENT_TIMESTAMP | 创建时间 |
| 8 | update_time | timestamp | 19 | 0 | N | N | CURRENT_TIMESTAMP | 更新时间 |
| 编号 | 名称 | 数据类型 | 长度 | 小数位 | 允许空值 | 主键 | 默认值 | 说明 |
| 1 | parking_reservation_id | int | 10 | 0 | N | Y | 车位预约ID | |
| 2 | regular_users | int | 10 | 0 | Y | N | 0 | 普通用户 |
| 3 | user_name | varchar | 64 | 0 | Y | N | 用户姓名 | |
| 4 | parking_space_number | varchar | 64 | 0 | Y | N | 停车位号 | |
| 5 | parking_position | varchar | 64 | 0 | Y | N | 车位位置 | |
| 6 | parking_fee | int | 10 | 0 | Y | N | 0 | 车位费用 |
| 7 | appointment_date | date | 10 | 0 | Y | N | 预约日期 | |
| 8 | appointment_time | datetime | 19 | 0 | Y | N | 预约时间 | |
| 9 | examine_state | varchar | 16 | 0 | N | N | 未审核 | 审核状态 |
| 10 | examine_reply | varchar | 16 | 0 | Y | N | 审核回复 | |
| 11 | create_time | datetime | 19 | 0 | N | N | CURRENT_TIMESTAMP | 创建时间 |
| 12 | update_time | timestamp | 19 | 0 | N | N | CURRENT_TIMESTAMP | 更新时间 |
| 编号 | 名称 | 数据类型 | 长度 | 小数位 | 允许空值 | 主键 | 默认值 | 说明 |
| 1 | parking_spaces_id | int | 10 | 0 | N | Y | 停车位ID | |
| 2 | parking_space_number | varchar | 64 | 0 | Y | N | 停车位号 | |
| 3 | parking_space_image | varchar | 255 | 0 | Y | N | 车位图片 | |
| 4 | parking_position | varchar | 64 | 0 | Y | N | 车位位置 | |
| 5 | parking_fee | int | 10 | 0 | Y | N | 0 | 车位费用 |
| 6 | available_time | varchar | 64 | 0 | Y | N | 可用时间 | |
| 7 | idle_state | varchar | 64 | 0 | Y | N | 空闲状态 | |
| 8 | billing_rules | text | 65535 | 0 | Y | N | 计费规则 | |
| 9 | parking_rules | text | 65535 | 0 | Y | N | 停放规则 | |
| 10 | hits | int | 10 | 0 | N | N | 0 | 点击数 |
| 11 | praise_len | int | 10 | 0 | N | N | 0 | 点赞数 |
| 12 | create_time | datetime | 19 | 0 | N | N | CURRENT_TIMESTAMP | 创建时间 |
| 13 | update_time | timestamp | 19 | 0 | N | N | CURRENT_TIMESTAMP | 更新时间 |
| 编号 | 名称 | 数据类型 | 长度 | 小数位 | 允许空值 | 主键 | 默认值 | 说明 |
| 1 | praise_id | int | 10 | 0 | N | Y | 点赞ID: | |
| 2 | user_id | int | 10 | 0 | N | N | 0 | 点赞人: |
| 3 | create_time | timestamp | 19 | 0 | N | N | CURRENT_TIMESTAMP | 创建时间: |
| 4 | update_time | timestamp | 19 | 0 | N | N | CURRENT_TIMESTAMP | 更新时间: |
| 5 | source_table | varchar | 255 | 0 | Y | N | 来源表: | |
| 6 | source_field | varchar | 255 | 0 | Y | N | 来源字段: | |
| 7 | source_id | int | 10 | 0 | N | N | 0 | 来源ID: |
| 8 | status | bit | 1 | 0 | N | N | 1 | 点赞状态:1为点赞,0已取消 |
| 编号 | 名称 | 数据类型 | 长度 | 小数位 | 允许空值 | 主键 | 默认值 | 说明 |
| 1 | regular_users_id | int | 10 | 0 | N | Y | 普通用户ID | |
| 2 | user_name | varchar | 64 | 0 | Y | N | 用户姓名 | |
| 3 | user_gender | varchar | 64 | 0 | Y | N | 用户性别 | |
| 4 | contact_information | varchar | 64 | 0 | Y | N | 联系方式 | |
| 5 | examine_state | varchar | 16 | 0 | N | N | 已通过 | 审核状态 |
| 6 | user_id | int | 10 | 0 | N | N | 0 | 用户ID |
| 7 | create_time | datetime | 19 | 0 | N | N | CURRENT_TIMESTAMP | 创建时间 |
| 8 | update_time | timestamp | 19 | 0 | N | N | CURRENT_TIMESTAMP | 更新时间 |
| 编号 | 名称 | 数据类型 | 长度 | 小数位 | 允许空值 | 主键 | 默认值 | 说明 |
| 1 | slides_id | int | 10 | 0 | N | Y | 轮播图ID: | |
| 2 | title | varchar | 64 | 0 | Y | N | 标题: | |
| 3 | content | varchar | 255 | 0 | Y | N | 内容: | |
| 4 | url | varchar | 255 | 0 | Y | N | 链接: | |
| 5 | img | varchar | 255 | 0 | Y | N | 轮播图: | |
| 6 | hits | int | 10 | 0 | N | N | 0 | 点击量: |
| 7 | create_time | timestamp | 19 | 0 | N | N | CURRENT_TIMESTAMP | 创建时间: |
| 8 | update_time | timestamp | 19 | 0 | N | N | CURRENT_TIMESTAMP | 更新时间: |
| 编号 | 名称 | 数据类型 | 长度 | 小数位 | 允许空值 | 主键 | 默认值 | 说明 |
| 1 | upload_id | int | 10 | 0 | N | Y | 上传ID | |
| 2 | name | varchar | 64 | 0 | Y | N | 文件名 | |
| 3 | path | varchar | 255 | 0 | Y | N | 访问路径 | |
| 4 | file | varchar | 255 | 0 | Y | N | 文件路径 | |
| 5 | display | varchar | 255 | 0 | Y | N | 显示顺序 | |
| 6 | father_id | int | 10 | 0 | Y | N | 0 | 父级ID |
| 7 | dir | varchar | 255 | 0 | Y | N | 文件夹 | |
| 8 | type | varchar | 32 | 0 | Y | N | 文件类型 |
| 编号 | 名称 | 数据类型 | 长度 | 小数位 | 允许空值 | 主键 | 默认值 | 说明 |
| 1 | user_id | mediumint | 8 | 0 | N | Y | 用户ID:[0,8388607]用户获取其他与用户相关的数据 | |
| 2 | state | smallint | 5 | 0 | N | N | 1 | 账户状态:[0,10](1可用|2异常|3已冻结|4已注销) |
| 3 | user_group | varchar | 32 | 0 | Y | N | 所在用户组:[0,32767]决定用户身份和权限 | |
| 4 | login_time | timestamp | 19 | 0 | N | N | CURRENT_TIMESTAMP | 上次登录时间: |
| 5 | phone | varchar | 11 | 0 | Y | N | 手机号码:[0,11]用户的手机号码,用于找回密码时或登录时 | |
| 6 | phone_state | smallint | 5 | 0 | N | N | 0 | 手机认证:[0,1](0未认证|1审核中|2已认证) |
| 7 | username | varchar | 16 | 0 | N | N | 用户名:[0,16]用户登录时所用的账户名称 | |
| 8 | nickname | varchar | 16 | 0 | Y | N | 昵称:[0,16] | |
| 9 | password | varchar | 64 | 0 | N | N | 密码:[0,32]用户登录所需的密码,由6-16位数字或英文组成 | |
| 10 | | varchar | 64 | 0 | Y | N | 邮箱:[0,64]用户的邮箱,用于找回密码时或登录时 | |
| 11 | email_state | smallint | 5 | 0 | N | N | 0 | 邮箱认证:[0,1](0未认证|1审核中|2已认证) |
| 12 | avatar | varchar | 255 | 0 | Y | N | 头像地址:[0,255] | |
| 13 | open_id | varchar | 255 | 0 | Y | N | 针对获取用户信息字段 | |
| 14 | create_time | timestamp | 19 | 0 | N | N | CURRENT_TIMESTAMP | 创建时间: |
| 15 | vip_level | varchar | 255 | 0 | Y | N | 会员等级 | |
| 16 | vip_discount | double | 11 | 2 | Y | N | 0.00 | 会员折扣 |
表user_group (用户组:用于用户前端身份和鉴权)
| 编号 | 名称 | 数据类型 | 长度 | 小数位 | 允许空值 | 主键 | 默认值 | 说明 |
| 1 | group_id | mediumint | 8 | 0 | N | Y | 用户组ID:[0,8388607] | |
| 2 | display | smallint | 5 | 0 | N | N | 100 | 显示顺序:[0,1000] |
| 3 | name | varchar | 16 | 0 | N | N | 名称:[0,16] | |
| 4 | description | varchar | 255 | 0 | Y | N | 描述:[0,255]描述该用户组的特点或权限范围 | |
| 5 | source_table | varchar | 255 | 0 | Y | N | 来源表: | |
| 6 | source_field | varchar | 255 | 0 | Y | N | 来源字段: | |
| 7 | source_id | int | 10 | 0 | N | N | 0 | 来源ID: |
| 8 | register | smallint | 5 | 0 | Y | N | 0 | 注册位置: |
| 9 | create_time | timestamp | 19 | 0 | N | N | CURRENT_TIMESTAMP | 创建时间: |
| 10 | update_time | timestamp | 19 | 0 | N | N | CURRENT_TIMESTAMP | 更新时间: |
用户和管理员在登录界面输入账号+密码,点击“登录”按钮,系统在用户数据库表中会对管理员、用户的账号进行匹配,账号+密码正确的话,就会登录到系统中各个用户的主管理界面,否则提示对应的信息,返回到登录的界面,其主界面展示如下图4.1所示。

图4.1登录界面图
登录代码如下:
* 登录
* @param data
* @param httpServletRequest
* @return
*/
@PostM微信小程序ing("login")
public Map<String, Object> login(@RequestBody Map<String, String> data, HttpServletRequest httpServletRequest) {
log.info("[执行登录接口]");
String username = data.get("username");
String email = data.get("email");
String phone = data.get("phone");
String password = data.get("password");
List resultList = null;
Map<String, String> map = new HashMap<>();
if(username != null && "".equals(username) == false){
map.put("username", username);
resultList = service.selectBaseList(service.select(map, new HashMap<>()));
}
else if(email != null && "".equals(email) == false){
map.put("email", email);
resultList = service.selectBaseList(service.select(map, new HashMap<>()));
}
else if(phone != null && "".equals(phone) == false){
map.put("phone", phone);
resultList = service.selectBaseList(service.select(map, new HashMap<>()));
}else{
return error(30000, "账号或密码不能为空");
}
if (resultList == null || password == null) {
return error(30000, "账号或密码不能为空");
}
//判断是否有这个用户
if (resultList.size()<=0){
return error(30000,"用户不存在");
}
User byUsername = (User) resultList.get(0);
Map<String, String> groupMap = new HashMap<>();
groupMap.put("name",byUsername.getUserGroup());
List groupList = userGroupService.selectBaseList(userGroupService.select(groupMap, new HashMap<>()));
if (groupList.size()<1){
return error(30000,"用户组不存在");
}
UserGroup userGroup = (UserGroup) groupList.get(0);
//查询用户审核状态
if (!StringUtils.isEmpty(userGroup.getSourceTable())){
String res = service.selectExamineState(userGroup.getSourceTable(),byUsername.getUserId());
if (res==null){
return error(30000,"用户不存在");
}
if (!res.equals("已通过")){
return error(30000,"该用户审核未通过");
}
}
//查询用户状态
if (byUsername.getState()!=1){
return error(30000,"用户非可用状态,不能登录");
}
String md5password = service.encryption(password);
if (byUsername.getPassword().equals(md5password)) {
// 存储Token到数据库
AccessToken accessToken = new AccessToken();
accessToken.setToken(UUID.randomUUID().toString().replaceAll("-", ""));
accessToken.setUser_id(byUsername.getUserId());
Duration duration = Duration.ofSeconds(7200L);
redisTemplate.opsForValue().set(accessToken.getToken(), accessToken,duration);
// 返回用户信息
JSONObject user = JSONObject.parseObject(JSONObject.toJSONString(byUsername));
user.put("token", accessToken.getToken());
JSONObject ret = new JSONObject();
ret.put("obj",user);
return success(ret);
} else {
return error(30000, "账号或密码不正确");
}
}
当用户想要查询、管理相关信息,就必须进行登录,如果没有账号的话,在登录界面,点击“注册”按钮就会跳转到注册的界面,根据提示填写好注册信息,添加提交,注册的信息在数据库中就添加完成了,然后再输入填写好的账号和密码进行登录,其主界面展示如下图4.2所示。

图4.2注册界面图
注册代码如下:
/**
* 注册
* @param user
* @return
*/
@PostM微信小程序ing("register")
public Map<String, Object> signUp(@RequestBody User user) {
// 查询用户
Map<String, String> query = new HashMap<>();
Map<String,Object> map = JSON.parseObject(JSON.toJSONString(user));
query.put("username",user.getUsername());
List list = service.selectBaseList(service.select(query, new HashMap<>()));
if (list.size()>0){
return error(30000, "用户已存在");
}
map.put("password",service.encryption(String.valueOf(map.get("password"))));
service.insert(map);
return success(1);
}
可查看轮播图、停车位、通知公告、新闻资讯等,和使用其他系统功能。
首页主界面如下图所示。

图4.3首页主界面图
例如,点击“停车位”,可查看发布的所有停车位信息,支持停车位号、车位位置搜索和进行点赞数、点击数、发布时间排序,可点击查看详情(车位费用、车位位置、停车位号、车位图片、可用时间、空闲状态、计费规则、停放规则),可进行进行点赞、收藏,并可点击进行预约(预约日期、预约时间)操作。界面如下图所示。

图4.4首页停车位界面图
可对基本信息、收藏、车位预约、费用信息、车位评价等信息进行管控。
我的主界面如下图所示。

图4.5我的主界面图
点击“车位预约”,可查看提交的车位预约信息,进行查询操作,支持用户姓名、停车位号、车位位置、审核状态搜索,可点击查看详情(普通用户、用户姓名、停车位号、车位位置、预约日期、预约时间、审核状态、审核回复)。界面如下图所示。

图4.6我的车位预约界面图
点击“费用信息”可查看管理员提交的所有费用信息,进行查询操作,支持用户姓名、停车位号、支付状态搜索,可点击查看详情(普通用户、用户姓名、车位费用、停车时长、停车费用),并可点击进行支付(微信、支付宝、网银)和评价(评价时间、评价内容)操作。界面如下图所示。

图4.7我的费用信息界面图
可对基本信息、收藏、普通用户、停车位、车位预约、费用信息、车位评价等信息进行管控。
前台小程序我的主界面如下图所示。

图4.8前台小程序我的主界面图
点击“车位预约”,可查看所有提交的车位预约信息,进行增改删查操作,支持用户姓名、停车位号、车位位置、审核状态搜索,可点击查看详情(普通用户、用户姓名、停车位号、车位位置、预约日期、预约时间、审核状态、审核回复),和进行审核,并可点击费用操作,填写费用信息(停车时长、停车费用)并提交。界面如下图所示。

图4.9前台小程序我的车位预约界面图
可对普通用户和管理员进行管控,包括进行增删改查操作,点击可查看详情(头像、账号、密码、昵称、邮箱、状态、用户姓名、用户性别)。界面如下图所示。
图4.10后台系统用户界面图
可查看发布的所有停车位信息,进行增改删查操作,支持停车位号、车位位置搜索,可点击查看详情。界面如下图所示。
图4.11后台停车位管理界面图
可查看所有提交的车位评价信息,进行增改删查操作,支持用户姓名、停车位号搜索,可点击查看详情(普通用户、用户姓名、停车位号、评价时间、评价内容)。界面如下图所示。
图4.12后台车位评价管理界面图
可对商品分类、附近门店、停车位、订单信息、订单售后进行管理。
例如,点击“停车位”可查看发布的所有停车位信息,进行增改删查操作,支持商品名称、商品类别搜索,可点击查看详情(批发商、批发地、商品名称、商品类别、库存、规格、可否退货、配送方式、价格、价格详情、商品详情)。界面如下图所示。
图4.13 后台通知公告管理界面图
可对商品分类、附近门店、停车位、订单信息、订单售后进行管理。
例如,点击“停车位”可查看发布的所有停车位信息,进行增改删查操作,支持商品名称、商品类别搜索,可点击查看详情(批发商、批发地、商品名称、商品类别、库存、规格、可否退货、配送方式、价格、价格详情、商品详情)。界面如下图所示。
图4.14 后台资源管理界面图
通过前面章节的介绍,我们可以看到车位预约系统已经完成了,但是能不能投入使用还是未知,因为在每个项目正式使用之前必须对开发的项目进行测试,如果不进行测试一旦投入使用可能会出现很多未可知的问题,比如使用人数太多导致系统瘫痪,比如某一功能存在bug信息填写错误等,这些错误将给使用者带来很多的困扰,甚至造成更大的损失,因此测试是项目投入使用的最后一步,为用户提供一个运行顺畅、完美的项目也就是我们进行最后测试的目的。
用户登录功能测试:
表5.1 用户登录功能测试表
| 测试名称 | 测试功能 | 操作过程 | 预期结果 | 测试结果 |
| 用户登录模块测试 | 用户登录成功的情况 | 点击前登录界面输入账号和密码分别输入admin和admin后点击“登录”按钮。 | 登录成功并调整到用户界面 | 正确 |
停车位添加功能测试:
表5.2 停车位添加功能测试表
| 测试名称 | 测试功能 | 操作过程 | 预期结果 | 测试结果 |
| 停车位添加模块测试 | 停车位添加成功的情况 | 管理员点击停车位管理,在停车位添加页面,输入正确的信息后然后点击“提交”按钮。 | 提示添加成功 | 正确 |
| 停车位添加模块测试 | 停车位添加失败的情况 | 在停车位页面中不填写的车位信息,其他信息正常输入“提交”按钮。 | 提示“添加失败,信息不能为空” | 正确 |
车位预约查询功能模块测试:
表5.3 车位预约查询功能测试表
| 测试名称 | 测试功能 | 操作过程 | 预期结果 | 测试结果 |
| 车位预约查询功能测试 | 查询成功的情况 | 在车位预约界面输入资讯标题进行查询 | 查询成功 | 正确 |
费用信息添加功能测试:
表5.4 费用信息添加功能测试表
| 测试名称 | 测试功能 | 操作过程 | 预期结果 | 测试结果 |
| 费用信息添加模块测试 | 费用信息添加成功的情况 | 管理员点击费用管理,在费用信息添加的页面中,输入费用信息,输入正确的信息后然后点击“提交”按钮。 | 提示添加成功 | 正确 |
| 费用信息添加模块测试 | 费用信息添加失败的情况 | 在费用信息页面中不填写的停车费用,其他信息正常输入“提交”按钮。 | 提示“添加失败,信息不能为空” | 正确 |
通过编写车位预约系统的测试用例,已经检测完毕用户的登录模块、停车位添加模块、车位预约查询模块、费用信息添加模块的等多项功能测试,在对以上功能得测试过程中,发现了系统中的很多漏送并进行了完善,经过多人在线进行测试,系统完全可以正常运行,当然在后期的维护中系统将不断完善。
在开发车位预约系统之前我胸有成竹,觉得很简单,但在实际的开发中我发现了自身的很多问题,许多编程思想和方法都还没有掌握牢靠,比如Bootsatrp、Jquery、AJAX 、Spring boot 等许多Java开发技术,通过开发这个车位预约系统我成长了很多,懂得了做什么事情都要脚踏实地,不能眼高手低,在本次车位预约系统的开发中我逐渐掌握逐渐熟悉的技术。
同时,在本次项目中我也暴露了诸多问题。对于Java的编程知识有所欠缺,环境配置和算法上出现诸多问题,时常导致项目运行出错,或者目标的实现有问题。或者实现想法时算法未优化,使得代码冗长,程序运行不顺畅。
[1]赵彩霞,张栽培,杨璇.基于Java编程导航学习平台开发设计的研究[J].家电维修,2024,(03):62-64.
[2]王晓俊,易雪,赵旭等.微信小程序在手术室医疗设备管理中的应用[J].检验医学与临床,2024,21(04):552-555.
[3]李鹏,高燕,王思源.基于微信小程序的智能语音家居系统[J].微型电脑应用,2024,40(02):225-228.
[4]许义,周焕,刘佳.“候鸟”微信小程序设计与实现[J].电脑编程技巧与维护,2024,(02):60-64.DOI:10.16184/j.cnki.comprg.2024.02.038.
[5]申雪萍,原仓周,邵兵.面向软件实践能力的Java程序设计课程教学改革探索[J].计算机教育,2024,(02):20-25.DOI:10.16512/j.cnki.jsjjy.2024.02.008.
[6]孙梦菲,周天源,王天澍.基于微信小程序的校园社团管理系统设计与实现[J].现代信息科技,2024,8(03):40-44.DOI:10.19850/j.cnki.2096-4706.2024.03.009.
[7]张婷.基于微信小程序的江苏地震应急联络通讯录设计与实现[J].地震科学进展,2024,54(02):159-163.DOI:10.19987/j.dzkxjz.2023-035.
[8]李子龙,李益,王瑞明.基于微信小程序的在线心理学实验工具的开发和可靠性验证[J].心理技术与应用,2024,12(02):115-128.DOI:10.16842/j.cnki.issn2095-5588.2024.02.006.
[9]陈欣苹,赵子潇,程文莉.基于大数据的题库微信小程序的设计与开发[J].电脑知识与技术,2024,20(03):65-68.DOI:10.14004/j.cnki.ckt.2024.0060.
[10]贾文琦,滕建,贾萨尔·阿依肯.基于微信小程序的课程表系统[J].电脑编程技巧与维护,2024,(01):61-64+88.DOI:10.16184/j.cnki.comprg.2024.01.028.
[11]韩小龙,司珍,吕晓峰等.基于面向对象编程的Java语言程序设计方法分析[J].集成电路应用,2024,41(01):228-229.DOI:10.19339/j.issn.1674-2583.2024.01.103.
[12]陈淼,羊开云.基于微信小程序的校园报修管理系统设计[J].网络安全技术与应用,2024,(01):57-60.
[13]张扬,钟方,余捷.微信小程序在高校图书馆志愿者管理中的应用[J].石家庄职业技术学院学报,2023,35(06):38-41.
[14]高超越,李玮祎.基于微信小程序的公众气象服务应用的设计与实现[J].电脑知识与技术,2023,19(36):42-44.DOI:10.14004/j.cnki.ckt.2023.1905.
[15]袁琳琳.计算机软件Java编程特点及技术分析[J].数字通信世界,2023,(12):87-89.
[16]马庆.计算机软件开发中JAVA编程语言的应用[J].山西电子技术,2023,(06):84-86+98.
[17]王钦.基于预约的停车诱导决策研究[D].重庆交通大学,2023.DOI:10.27671/d.cnki.gcjtc.2023.000135.
[18]蔺思玉.预约停车资源配置与分配策略研究[D].长安大学,2023.DOI:10.26976/d.cnki.gchau.2023.001429.
[19]孔德财,崔杰,汤怡等.智能停车系统研究综述[J].物流工程与管理,2022,44(09):109-111+108.
[20]安正阳.基于预约停车和差异化收费的出行行为与泊位利用优化研究[D].北京交通大学,2022.DOI:10.26944/d.cnki.gbfju.2022.001687.
[21]韩艳,彭玉青,赵屾.基于停车预约机制的停车预约决策行为研究[J].交通工程,2021,21(05):20-26+76.DOI:10.13986/j.cnki.jote.2021.05.004.
结束语
至此论文结束,感谢您的阅读。在此我要特别的感谢我的导师,虽然我在实习期间很忙,论文撰写的时候经常是停停改改,但是我的导师依旧十分的负责,时不时的询问我的任务进展情况,跟进我的论文进度,在指导老师的帮助下,我逐步完成了自己的论文和程序,从导师身上也学习到很多知识和经验,这些知识和经验令我受益匪浅。同时我也从导师身上看到了自己的不足,不论是在技术层面上还是在对待工作的态度上,导师如同明镜一般照出了我的缺点我的不足。此外,我还要感谢在我实习期间在论文和程序上帮助过我的同学和社会人士,此前我对于Spring boot 方面的一些知识还不了解,是他们在我编写程序过程中给了我很多的启发和感想,也帮助了我对于程序的调试和检测。没有他们我是不能顺利完成本次毕业设计的。至此,我的毕业设计就花上了一个圆满的句号了。
免费领取项目源码,请关注❥点赞收藏并私信博主,谢谢!!!
1577

被折叠的 条评论
为什么被折叠?



