目 录
摘要
科技进步的飞速发展引起人们日常生活的巨大变化,电子信息技术的飞速发展使得电子信息技术的各个领域的应用水平得到普及和应用。信息时代的到来已成为不可阻挡的时尚潮流,人类发展的历史正进入一个新时代。在现实运用中,应用软件的工作规则和开发步骤,采用SSM技术建设办公自动化管理系统。
本设计主要实现集人性化、高效率、便捷等优点于一身的办公自动化管理系统,完成系统用户、部门信息管理、考勤信息管理、请假信息管理、收入信息管理、支出信息管理、员工工资管理、文件信息管理、系统管理、公告信息管理、资源管理、权限管理等功能模块。系统通过浏览器与服务器进行通信,实现数据的交互与变更。本系统通过科学的管理方式、便捷的服务提高了工作效率,减少了数据存储上的错误和遗漏。办公自动化管理系统基于Java语言、MySQL数据库和SSM框架进行办公自动化管理系统的设计与实现研究。通过使用Java语言的强大功能和灵活性,结合SSM框架的优势以及MySQL数据库的高效数据存储和管理能力,我们将开发一个功能全面、高效可靠的办公自动化管理系统。
关键词:SSM框架;MySQL;办公自动化管理系统;Java
Abstract
The rapid development of technological progress has caused tremendous changes in people's daily lives, and the rapid development of electronic information technology has popularized and applied the application level of electronic information technology in various fields. The arrival of the information age has become an unstoppable fashion trend, and the history of human development is entering a new era. In practical applications, the working rules and development steps of application software are used to construct an office automation management system using SSM technology.
This design mainly implements an office automation management system that combines the advantages of humanization, high efficiency, and convenience. It completes functional modules such as system user, department information management, attendance information management, leave information management, income information management, expenditure information management, employee salary management, document information management, system management, announcement information management, resource management, and permission management. The system communicates with the server through a browser to achieve data exchange and change. This system improves work efficiency and reduces errors and omissions in data storage through scientific management and convenient services. The design and implementation of an office automation management system is based on Java language, MySQL database, and SSM framework. By utilizing the powerful features and flexibility of Java language, combined with the advantages of SSM framework and the efficient data storage and management capabilities of MySQL database, we will develop a comprehensive, efficient, and reliable office automation management system.
Keywords:SSM framework; MySQL; Office automation management system; Java
1 绪论
1.1 研究背景与意义
当前,随着信息化和数字化技术的不断发展,各行各业都在加快信息化进程,办公自动化管理系统正是其中的重要组成部分。随着科技的进步,传统的办公方式已经无法满足日益增长的工作量和更高的工作效率要求。因此,许多机构和企业开始引入各种办公自动化系统,以提高工作效率、减少人力成本和提升管理水平。
目前,许多机构和企业都在进行数字化转型,尤其是办公自动化管理系统在政府机构、学校和企业中得到广泛应用。它不仅能够提高工作效率,节省时间成本,还能够提供更加精准的数据分析和决策支持,使管理者更好地把控和管理工作流程,并实现信息共享和协同办公。
SSM办公自动化管理系统作为一种高效、稳定且灵活的信息化工具,对于提高企业组织的管理水平、优化办公流程、提高工作效率具有重要意义。通过该系统的应用,可以降低繁琐的人力操作,从而提高工作效率,减少人为错误,提高工作质量。系统的自动化功能可以减少人力资源的浪费,降低企业的运营成本,提高企业的竞争力;同时,系统可以促进信息共享和协同办公,减少信息孤岛现象,促进团队合作和沟通。
1.2研究开发现状分析
在国外,企业办公平台的研究和开发较为成熟,许多企业已经实现了办公自动化和数字化。流行的企业办公平台如Google Workspace、Microsoft Office 365等,提供了一系列协作工具和服务,包括邮件、日历、文档编辑和视频会议等。SSM框架作为一种十分流行的Java后端开发框架,被广泛应用于企业级系统开发中,SSM办公自动化管理系统正是基于该框架开发而成,具有良好的稳定性、可扩展性和高效性,在快速开发小型至中型Web应用方面受到青睐。国外的一些企业和创业团队使用SSM来构建定制化的企业办公解决方案,尤其是在初创企业和中小型企业中较为常见。
国外的研究更加注重系统的用户体验,涉及到人机交互、界面设计、用户操作流程等方面。同时,国外的研究者也更加强调系统的跨平台性和移动端适配性,以适应移动办公的需求。在研究内容方面,国外研究者还会进一步探讨办公自动化系统与其他系统的集成,如企业资源规划系统(ERP)、客户关系管理系统(CRM)等,以实现信息的无缝流通和共享。
国内办公自动化管理系统的研究和应用已经有较长的历史,随着信息技术的不断发展和普及,业办公平台逐渐从传统的桌面软件向基于Web的解决方案转变,越来越多的企业和机构意识到引入自动化管理系统的重要性。在国内,许多企业、政府部门和学校纷纷采用办公自动化管理系统,以提高工作效率、降低成本,并改善办公环境。国内企业办公平台如钉钉、企业微信等,开始整合更多的办公管理功能,实现了通讯、协作、办公自动化等多样化服务。
国内的研究重点主要集中在系统的功能设计、界面设计、数据安全性、系统性能等方面。随着人工智能、大数据等新技术的融合,一些研究者也开始探索将这些技术与办公自动化管理系统相结合,以提供更智能、更个性化的服务。
综上所述,基于SSM技术的办公自动化管理系统在国内外均受到广泛关注与应用。未来,随着信息技术的不断演进和深入,办公自动化管理系统仍将迎来更多的发展机遇与挑战。研究者可以在跨界融合、智能化应用、移动化适配等方向上进行深入探讨,为办公自动化管理系统的发展注入新的活力与动力。
1.3主要研究内容
(1)首先是确定选题,确定好所要做的系统,并对系统的背景及现在面临的一些问题等进行系统的初步确认。
(2)系统确认完成后,结合系统开发的需求进行确认系统开发所使用的技术,办公自动化管理系统的开发使用SSM框架,数据库进行平台的搭建开发,确认好使用的技术进行技术分析,所使用的技术是否可以完成系统的实现。
(3)确定好系统使用的技术,进行确认系统所划分的用户触,并且根据用户触划分确定所要设计的功能模块,对办公自动化管理系统的设计主要划分别为员工用户和管理员,并且所使用的功能模块也相应不同,但系统的数据库实现的内容是交互的,员工用户可以随时根据自己的需求进行企业资讯搜索及考勤信息查看,对于管理员可以根据自己的权限进行在线信息的处理及操作。
(4)系统的功能模块确认完成后进行程序及界面的设计,设计完成后,组通过测试来判断程序是否完善,对于系统测试,要不同的用户进行不同的内容编辑及提交,及使用不同的测试方式找出程序中存在的漏洞,并对程序出现的漏洞问题进行在线解决处理,如果测试系统没有任何问题时,可以将系统上传进行正式操作使用。
1.4论文章节安排
本文共分为七章,章节内容安排如下:
第一章:引言。主要介绍了课题研究的背景,国内目前相关研究现状以及本文的研究内容与主要工作。
第二章:相关技术介绍。主要对本系统使用的相关技术和开发工具进行介绍。
第三章:系统需求分析。主要从系统的用户、功能等方面进行需求分析。
第四章:系统概要设计。主要对系统框架、系统功能模块、数据库进行功能设计。
第五章:系统实现。主要介绍了系统框架搭建、系统界面的实现。
第六章:系统测试。主要对系统的部分界面进行测试并对主要功能进行测试。
第七章:总结与展望。
2 相关技术介绍
2.1 MySQL数据库
MySQL数据库已经成为网络上的一种强大的工具,它能够支持多个用户,并且能够根据客户端和服务端的需求进行调整,从而满足不同的需求。在这里,服务端和客户端只是一种软件上的概念,而我们所使用的计算机硬件则没有必要完全相互匹配[1]。
MySQL作为一个受到广泛认可的开放式DBMS,其卓越的性能和易于操作的特性,以及其在多种操作环境中的灵活性,让其成为了众多AP中的首选。此外,MySQL还具有良好的跨平台性,让软件开发人员对其有着极高的评价。与传统的关联式数据库系统形式大相径庭,MySQL拥有一套完善的数据库管理策略,以确保用户的安全、稳健、安全。MySQL具备良好的容错、安全、快速、稳健的特点,使得MySQL成为一款极其实用的数据库管理工具[2]。
MySQL拥有一种独特的权限分配机制,可以根据用户的身份和业务逻辑,为用户提供更多的选择,从而大大提高了MySQL的安全性和完整性,远超过其他关系型数据库。
MySQL具有强大的功能,能够处理各种数据类型,包括动态、静态、多种语言,从而使用户能够轻松访问多种数据。
MySQL具有多种功能[3],它能够支持多种平台的开发,并且支持多种编程语言[4],使得用户能够轻松访问和使用MySQL数据库。
2.2 Tomcat描述
Tomcat是一种免费的服务器,它能够有效地处理大量的网络访问,特别是在访问量较少的情况下。当将Tomcat安装在电脑上时,它能够自动分析前端HTML页面的请求,从而提高网络的性能。事实上,Tomcat是对Apache的一种延伸[5],但它与Apache之间的关系更加紧密,因为它们在不同的进程中运行,而且它们之间也有着自己的独立性。
Tomcat最初由戴维森公司开发,但随着时间的推移,它逐渐成长为一个开源的服务器。后来,它被sun公司转移到了Apache软件基金会。最近,tomcat服务器经过了大量的重新设计和改进,使它更加易于使用。Tomcat负载均衡算法是一种免费的开源软件,它能够有效地减少硬件投入,使得它在一般的小企业网站服务器上的应用更加灵活,并且能够满足当前和未来的扩展需求。此外,它还可以作为其他类似应用的参考,以提高效率[6]。
2.3 Java编程语言
Java语言在计算机的程序应用过程当中,属于非常重要的一个应用软件,因为它的性能比较高,而且能够应用在多重领域当中,因此该程序在计算机的软件程序应用当中的范围相对来说是比较广泛的[7]。而从专业的技术角度来说,Java程序的应用的实用性也是非常强的,这是因为它与传统的C语言或C++相比没有太大的基本结构的变化,也就是说它的语法结构是相对单一,而且具有稳定的特性,还有更重要的一点是Java程序语言的基本参考对象就是C语言,所以他的程序编写并不是很复杂,而且还能够起到优化工作效率提升系统设计本身的基础功能的作用,因此他也就受到了非常广泛的程序员们的青睐。在此次进行系统设计开发研究的过程当中,还发现Java程序语言之所以能够得到市场上更多用户的好评和青睐,其根本原因在于他能够具备各种语言的自身独特优点的展现,也就是说它的兼容性是常强的。因此,我们因此我们可以说在任何一个程序的开发过程当中,Java语言程序的应用是必不可少的,它他在程序员进行改动的时候,哪怕是一个程序字母的改动,都可以形成一种特定的程序,这是 Java程序,非常独特的另一个优点[8]。
不仅如此,Java源程序的可移植性也是非常大,而且它的安全系数很高,能够通过不同方式进行移植到其他程序当中,而且可以兼容不同程序的系统,在运行的过程当中,其安全系数也是非常强的,能够确保用户在使用网络的过程当中去确保网络的安全,而正是基于这样的可移植性,为程序员节约了很多的系统语言程序的开发设计的时间,这是非常难得的一种自有优势。
2.4 SSM框架介绍
当今流行的“SSM组合框架”是Spring + SpringMVC + MyBatis的缩写,受到很多的追捧,“组合SSM框架”是强强联手、各司其职、协调互补的团队精神[9]。web项目的框架,通常更简单的数据源。Spring属于一个轻量级的反转控制框架(IoC),但它也是一个面向表面的容器(AOP)。SpringMVC常常用于控制器的分类工作模式,与模型对象分开,程序对象的作用与自动取款机进行处理。这种解耦治疗使整个系统的个性化变得更加容易。MyBatis是一个良好的可持续性框架,支持普通SQL查询,同时允许对存储过程的高级映射进行数据的优化处理。大型Java Web应用程序的由于开发成本太高,开发后难以维护和开发过程中一些难以解决的问题,而采用“SSM组合框架”,它允许建立业务层次结构,并为这个问题提供良好的解决方案[10]。
3 系统需求分析与设计
系统需求分析是系统开发的一个关键环节,它在系统的设计和实现上起到了一个承上启下的位置。系统需求分析是对所需要做的系统进行一个需求的挖掘,如果分析的准确可以精准的解决现实中碰到的问题。如果分析不到位会影响后期系统的实现。一个系统的优秀程度需求分析也是占据了非常大的比例,如果需求分析不到位,后面的系统设计要实现就是一个偏离导航的设计。
3.1 可行性分析
系统可行行分析是对系统对系统可行性进行一个探讨。在探讨系统的可行性上我们主要从技术上的可行性和经济上的可行性以及法律层面的可行性上进行分析,如果三个层面度通过,我们则认为系统是比较可行的。
3.1.1 技术可行性分析
所谓的技术可行性就是在限定时间,前期拟定的功能能否被满足。在开发设计上是否会遇上解决不了的问题。做完的项目能否被很好地应用,如果存在缺点在后期的维护上是否存在很大的难度。在对这个系统评估后,认定已存在的技术能达成目标。用JSP技术来实现动态的页面,嵌入低依赖性的设计模式,灵活的数据库,配合稳定的服务器,整个系统的运行效率大大提升。由此可见,在技术层面达成目标不是问题。
3.1.2 经济可行性分析
在项目上使用的工具大部分都是是当下流行开源免费的,所以在开发前期,开发时用于项目的经费将会大大降低,不会让开发该软件在项目启动期受到经费的影响,所以经济上还是可行的。尽量用最少的花费去满足用户的需求。省下经费用于人工费,以及设备费用。将在无纸化,高效率的道路上越走越远。
3.1.3 操作可行性分析
本系统实现功能的操作很简单,普通电脑的常见配置就可以运行本软件,并且只要粗通电脑使用的基本常识就可以流畅的使用本软件。电脑具备连接互联网的能力,并且可以正常访问系统,并不需要操作者有什么高超的能力,只需了解业务流程,并且按照专业知识进行正确操作即可,所以高校实验室管理系统具备操作可行性。
3.2 需求分析
3.2.1 功能性分析
办公自动化管理系统我划分为了员工用户管理模块和管理员模块这两大部分。
员工用户管理模块:
(1)用户注册登录:游客可以随时进入到系统中,对系统中的信息浏览,但是想要实现考勤信息查看、请假等,就必须有这个系统的账号,如果没有账号的话,可以注册成用户进行相关的操作,同时用户还可以对个人信息以及操作的信息进行管控。
(2)查看办公自动化管理系统的首页信息:办公自动化管理系统的首页信息包含了首页、公告信息、企业资讯、考勤信息、请假信息、文件信息等。
(3)公告信息:当用户点击“公告信息”这一菜单按钮,会显示管理员在后台发布的所有的公告信息,可以查看详情。
(4)企业资讯:在前台点击“企业资讯”按钮进入企业资讯列表,可以输入关键词进行查询企业资讯信息,并且可以对查看的企业资讯进行评论、收藏、点赞操作。
(5)考勤信息:在前台点击“考勤信息”按钮进入考勤信息列表,用户可以选中某一考勤信息查看详情包括考勤名称、生效日期、上班时间、下班时间、休假时间、迟到规定等内容,也可以进行收藏、点赞、评论等。
(6)请假信息:用户点击“请假信息”这一菜单按钮,可以在此发布请假详细信息并提交。
(7)文件信息:在前台点击“文件信息”按钮进入文件信息列表,点击可以进入到已发布的文件信息详情,包括资源编号、资源名称、发布日期、资源文件等信息,并且可以进行资源文件下载操作。也可以进行收藏、点赞、评论等。
(8)我的账户:在前台点击“我的”下面的“我的账户”可以对个人资料+密码修改的信息进行管控。
(9)个人中心:当用户点击右上角“个人中心”这个按钮,就会进入到对应的后台进行信息的管理了。用户在前台点击“个人中心”可以对个人首页、请假信息、员工工资、文件信息和自己收藏的信息进行管理。
管理员管理模块:
(1)登录:管理员在后台可以输入用户名+密码进行登录,管理员的用户名和密码是在数据库中直接设定好的。
(2)系统用户:管理员点击“系统用户”菜单可以对系统中存在的用户进行管理,包含了管理员用户和员工用户。
(3)部门信息管理:管理员点击“部门信息管理”菜单可以对企业的部门信息进行管理,也可以添加新的部门信息,输入部门名称、部门主管、部门人数、部门职责等信息完成提交。
(4)考勤信息管理:管理员点击“考勤信息管理”菜单可以对前台展示的考勤信息信息进行管理,也可以对评论信息进入管控。
(5)请假信息管理:管理员点击“请假信息管理”可以对前台用户的提交请假信息进行审核回复。
(6)收入信息管理:管理员点击“收入信息管理”菜单可以对收入信息进行管理,增删改查。
(7)支出信息管理:管理员点击“支出信息管理”菜单可以对支出信息进行管理,增删改查。
(8)员工工资管理:管理员点击“员工工资管理”菜单可以对员工工资信息进行管理,增删改查。
(9)文件信息管理:管理员点击“文件信息管理”可以对前台展示的文件信息进行管理,也可以对评论信息进入管控。
(10)系统管理:管理员点击“系统管理”菜单可以对首页展示的轮播图进行增删改查。
(11)公告信息管理:管理员点击“公告信息管理”菜单可以查看到系统中的所有公告信息信息,对已经存在的公告信息,管理员可以修改,也可以添加新的公告信息或者删除公告信息。
(12)资源管理:管理员点击“资源管理”菜单能够前台的企业资讯信息以及资讯所属的分类进行管控。
(13)权限管理:管理员可以对系统用户的使用权限进行分组设置管理。
3.2.2 非功能性分析
办公自动化管理系统的非功能性需求比如办公自动化管理系统的安全性怎么样,可靠性怎么样,性能怎么样,可拓展性怎么样等。具体可以表示在如下3-1表格中:
表3-1办公自动化管理系统非功能需求表
| 安全性 | 主要指办公自动化管理系统数据库的安装,数据库的使用和密码的设定必须合乎规范。 |
| 可靠性 | 可靠性是指办公自动化管理系统能够按照用户提交的指示进行操作,经过测试,可靠性90%以上。 |
| 性能 | 性能是影响办公自动化管理系统占据市场的必要条件,所以性能最好要佳才好。 |
| 可扩展性 | 比如数据库预留多个属性,比如接口的使用等确保了系统的非功能性需求。 |
| 易用性 | 用户只要跟着办公自动化管理系统的页面展示内容进行操作,就可以了。 |
| 可维护性 | 办公自动化管理系统开发的可维护性是非常重要的,经过测试,可维护性没有问题 |
3.3 系统用例分析
办公自动化管理系统的完整UML用例图分别是图2-1和图2-2。
图3-1就是员工用户角色的用例展示。

图3-1 办公自动化管理系统员工用户角色用例图
图3-2就是管理员角色的用例展示。

图3-2 办公自动化管理系统管理员角色用例图
3.4安全性需求分析
3.4.1 系统的安全性
安全性对每一个系统来说都是非常重要的。安全性很好的系统可以保护企业的信息和用户的信息不被窃取。提高系统的安全性不仅是对用户的负责,更是对企业的负责。尤其针对于办公自动化管理系统来说,必须要有很好的安全性来保障整个系统。
系统具有对使用者有权限控制,针对角色的不通限制使用者的权限,以此来确保系统的安全性。
3.4.2 数据的安全性
数据库中的数据是从外界输入的,当数据的输入时,由于种种原因,输入的数据会无效,或者是脏数据。因此,怎样保证输入的数据符合规定,成为了数据库系统,尤其是多用户的关系数据库系统首要关注的问题。
因此,在写入数据库时,要保证数据完整性、正确性和一致性。
3.5数据流程分析
对系统的数据流进行分析,系统的使用者分为二类,前端用户和后台管理员。管理员权限下的工作流程主要为:管理员通过系统界面提供登录按钮并点击,转入管理员登录界面,并在界面上填入相应的管理员账户和管理员密码,进入管理员权限下的后台系统,并且在系统左侧导航条设置了相应的操作功能。
用户权限下的工作流程主要为:用户通过系统提供的注册功能,进行身份验证并注册,而后在登录界面进行个人身份验证,并且进入用户的个人后台界面,并进行相应的操作。
办公自动化管理系统的业务流程如下图所示。

图3-3 系统业务流程图
4 系统概要设计
4.1系统架构设计
本办公自动化管理系统的架构设计主要分为可以3层,主要有Web层,业务层,Model层。其中web层还包括View层和Controller层,Model层包括元数据扩展层和数据访问层。
系统架构如图4-1所示。

图4-1系统架构
4.2功能模块结构设计
办公自动化管理系统总体分为前台用户模块和后台管理员模块。
两个模块表现上是分别独立存在,但是访问的数据库是一样的。每一个模块的功能都是根据先前完成的需求分析,并查阅相关资料后整理制作的。
综上所述,系统功能结构图如图4-2所示。

图4-2系统功能结构图
4.3系统数据库设计
数据库设计一般包括需求分析、概念模型设计、数据库表建立三大过程,其中需求分析前面章节已经阐述,概念模型设计有概念模型和逻辑结构设计两部分。
4.3.1 数据库概念结构设计
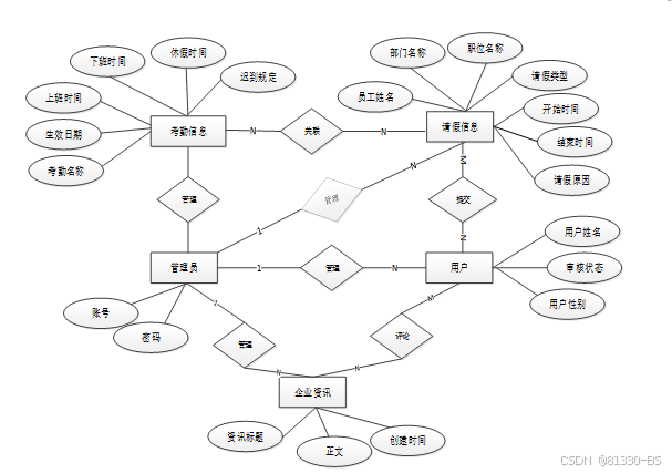
下面是整个办公自动化管理系统中主要的数据库表总E-R实体关系图,如图4-3所示。

图4-3 办公自动化管理系统总E-R关系图
4.3.2 数据库逻辑结构设计
通过上一小节中办公自动化管理系统中总E-R关系图上得出一共需要创建很多个数据表。在此我主要罗列几个主要的数据库表结构设计。
| 编号 | 名称 | 数据类型 | 长度 | 小数位 | 允许空值 | 主键 | 默认值 | 说明 |
| 1 | token_id | int | 10 | 0 | N | Y | 临时访问牌ID | |
| 2 | token | varchar | 64 | 0 | Y | N | 临时访问牌 | |
| 3 | info | text | 65535 | 0 | Y | N | ||
| 4 | maxage | int | 10 | 0 | N | N | 2 | 最大寿命:默认2小时 |
| 5 | create_time | timestamp | 19 | 0 | N | N | CURRENT_TIMESTAMP | 创建时间: |
| 6 | update_time | timestamp | 19 | 0 | N | N | CURRENT_TIMESTAMP | 更新时间: |
| 7 | user_id | int | 10 | 0 | N | N | 0 | 用户编号: |
| 编号 | 名称 | 数据类型 | 长度 | 小数位 | 允许空值 | 主键 | 默认值 | 说明 |
| 1 | article_id | mediumint | 8 | 0 | N | Y | 文章id:[0,8388607] | |
| 2 | title | varchar | 125 | 0 | N | Y | 标题:[0,125]用于文章和html的title标签中 | |
| 3 | type | varchar | 64 | 0 | N | N | 0 | 文章分类:[0,1000]用来搜索指定类型的文章 |
| 4 | hits | int | 10 | 0 | N | N | 0 | 点击数:[0,1000000000]访问这篇文章的人次 |
| 5 | praise_len | int | 10 | 0 | N | N | 0 | 点赞数 |
| 6 | create_time | timestamp | 19 | 0 | N | N | CURRENT_TIMESTAMP | 创建时间: |
| 7 | update_time | timestamp | 19 | 0 | N | N | CURRENT_TIMESTAMP | 更新时间: |
| 8 | source | varchar | 255 | 0 | Y | N | 来源:[0,255]文章的出处 | |
| 9 | url | varchar | 255 | 0 | Y | N | 来源地址:[0,255]用于跳转到发布该文章的网站 | |
| 10 | tag | varchar | 255 | 0 | Y | N | 标签:[0,255]用于标注文章所属相关内容,多个标签用空格隔开 | |
| 11 | content | longtext | 2147483647 | 0 | Y | N | 正文:文章的主体内容 | |
| 12 | img | varchar | 255 | 0 | Y | N | 封面图 | |
| 13 | description | text | 65535 | 0 | Y | N | 文章描述 |
| 编号 | 名称 | 数据类型 | 长度 | 小数位 | 允许空值 | 主键 | 默认值 | 说明 |
| 1 | type_id | smallint | 5 | 0 | N | Y | 分类ID:[0,10000] | |
| 2 | display | smallint | 5 | 0 | N | N | 100 | 显示顺序:[0,1000]决定分类显示的先后顺序 |
| 3 | name | varchar | 16 | 0 | N | N | 分类名称:[2,16] | |
| 4 | father_id | smallint | 5 | 0 | N | N | 0 | 上级分类ID:[0,32767] |
| 5 | description | varchar | 255 | 0 | Y | N | 描述:[0,255]描述该分类的作用 | |
| 6 | icon | text | 65535 | 0 | Y | N | 分类图标: | |
| 7 | url | varchar | 255 | 0 | Y | N | 外链地址:[0,255]如果该分类是跳转到其他网站的情况下,就在该URL上设置 | |
| 8 | create_time | timestamp | 19 | 0 | N | N | CURRENT_TIMESTAMP | 创建时间: |
| 9 | update_time | timestamp | 19 | 0 | N | N | CURRENT_TIMESTAMP | 更新时间: |
表attendance_information (考勤信息)
| 编号 | 名称 | 数据类型 | 长度 | 小数位 | 允许空值 | 主键 | 默认值 | 说明 |
| 1 | attendance_information_id | int | 10 | 0 | N | Y | 考勤信息ID | |
| 2 | attendance_name | varchar | 64 | 0 | Y | N | 考勤名称 | |
| 3 | effective_date | date | 10 | 0 | Y | N | 生效日期 | |
| 4 | working_hours | varchar | 64 | 0 | Y | N | 上班时间 | |
| 5 | off_duty_time | varchar | 64 | 0 | Y | N | 下班时间 | |
| 6 | vacation_time | varchar | 64 | 0 | Y | N | 休假时间 | |
| 7 | late_arrival_regulations | text | 65535 | 0 | Y | N | 迟到规定 | |
| 8 | early_leave_regulations | text | 65535 | 0 | Y | N | 早退规定 | |
| 9 | overtime_regulations | text | 65535 | 0 | Y | N | 加班规定 | |
| 10 | attendance_rules | text | 65535 | 0 | Y | N | 考勤规则 | |
| 11 | hits | int | 10 | 0 | N | N | 0 | 点击数 |
| 12 | praise_len | int | 10 | 0 | N | N | 0 | 点赞数 |
| 13 | create_time | datetime | 19 | 0 | N | N | CURRENT_TIMESTAMP | 创建时间 |
| 14 | update_time | timestamp | 19 | 0 | N | N | CURRENT_TIMESTAMP | 更新时间 |
| 编号 | 名称 | 数据类型 | 长度 | 小数位 | 允许空值 | 主键 | 默认值 | 说明 |
| 1 | auth_id | int | 10 | 0 | N | Y | 授权ID: | |
| 2 | user_group | varchar | 64 | 0 | Y | N | 用户组: | |
| 3 | mod_name | varchar | 64 | 0 | Y | N | 模块名: | |
| 4 | table_name | varchar | 64 | 0 | Y | N | 表名: | |
| 5 | page_title | varchar | 255 | 0 | Y | N | 页面标题: | |
| 6 | path | varchar | 255 | 0 | Y | N | 路由路径: | |
| 7 | position | varchar | 32 | 0 | Y | N | 位置: | |
| 8 | mode | varchar | 32 | 0 | N | N | _blank | 跳转方式: |
| 9 | add | tinyint | 3 | 0 | N | N | 1 | 是否可增加: |
| 10 | del | tinyint | 3 | 0 | N | N | 1 | 是否可删除: |
| 11 | set | tinyint | 3 | 0 | N | N | 1 | 是否可修改: |
| 12 | get | tinyint | 3 | 0 | N | N | 1 | 是否可查看: |
| 13 | field_add | text | 65535 | 0 | Y | N | 添加字段: | |
| 14 | field_set | text | 65535 | 0 | Y | N | 修改字段: | |
| 15 | field_get | text | 65535 | 0 | Y | N | 查询字段: | |
| 16 | table_nav_name | varchar | 500 | 0 | Y | N | 跨表导航名称: | |
| 17 | table_nav | varchar | 500 | 0 | Y | N | 跨表导航: | |
| 18 | option | text | 65535 | 0 | Y | N | 配置: | |
| 19 | create_time | timestamp | 19 | 0 | N | N | CURRENT_TIMESTAMP | 创建时间: |
| 20 | update_time | timestamp | 19 | 0 | N | N | CURRENT_TIMESTAMP | 更新时间: |
| 编号 | 名称 | 数据类型 | 长度 | 小数位 | 允许空值 | 主键 | 默认值 | 说明 |
| 1 | collect_id | int | 10 | 0 | N | Y | 收藏ID: | |
| 2 | user_id | int | 10 | 0 | N | N | 0 | 收藏人ID: |
| 3 | source_table | varchar | 255 | 0 | Y | N | 来源表: | |
| 4 | source_field | varchar | 255 | 0 | Y | N | 来源字段: | |
| 5 | source_id | int | 10 | 0 | N | N | 0 | 来源ID: |
| 6 | title | varchar | 255 | 0 | Y | N | 标题: | |
| 7 | img | varchar | 255 | 0 | Y | N | 封面: | |
| 8 | create_time | timestamp | 19 | 0 | N | N | CURRENT_TIMESTAMP | 创建时间: |
| 9 | update_time | timestamp | 19 | 0 | N | N | CURRENT_TIMESTAMP | 更新时间: |
| 编号 | 名称 | 数据类型 | 长度 | 小数位 | 允许空值 | 主键 | 默认值 | 说明 |
| 1 | comment_id | int | 10 | 0 | N | Y | 评论ID: | |
| 2 | user_id | int | 10 | 0 | N | N | 0 | 评论人ID: |
| 3 | reply_to_id | int | 10 | 0 | N | N | 0 | 回复评论ID:空为0 |
| 4 | content | longtext | 2147483647 | 0 | Y | N | 内容: | |
| 5 | nickname | varchar | 255 | 0 | Y | N | 昵称: | |
| 6 | avatar | varchar | 255 | 0 | Y | N | 头像地址:[0,255] | |
| 7 | create_time | timestamp | 19 | 0 | N | N | CURRENT_TIMESTAMP | 创建时间: |
| 8 | update_time | timestamp | 19 | 0 | N | N | CURRENT_TIMESTAMP | 更新时间: |
| 9 | source_table | varchar | 255 | 0 | Y | N | 来源表: | |
| 10 | source_field | varchar | 255 | 0 | Y | N | 来源字段: | |
| 11 | source_id | int | 10 | 0 | N | N | 0 | 来源ID: |
表department_information (部门信息)
| 编号 | 名称 | 数据类型 | 长度 | 小数位 | 允许空值 | 主键 | 默认值 | 说明 |
| 1 | department_information_id | int | 10 | 0 | N | Y | 部门信息ID | |
| 2 | department_name | varchar | 64 | 0 | Y | N | 部门名称 | |
| 3 | department_head | varchar | 64 | 0 | Y | N | 部门主管 | |
| 4 | department_headcount | varchar | 64 | 0 | Y | N | 部门人数 | |
| 5 | department_responsibilities | text | 65535 | 0 | Y | N | 部门职责 | |
| 6 | create_time | datetime | 19 | 0 | N | N | CURRENT_TIMESTAMP | 创建时间 |
| 7 | update_time | timestamp | 19 | 0 | N | N | CURRENT_TIMESTAMP | 更新时间 |
| 编号 | 名称 | 数据类型 | 长度 | 小数位 | 允许空值 | 主键 | 默认值 | 说明 |
| 1 | employee_salaries_id | int | 10 | 0 | N | Y | 员工工资ID | |
| 2 | employee_users | int | 10 | 0 | Y | N | 0 | 员工用户 |
| 3 | employee_no | varchar | 64 | 0 | Y | N | 员工工号 | |
| 4 | employee_name | varchar | 64 | 0 | Y | N | 员工姓名 | |
| 5 | salary_month | varchar | 64 | 0 | Y | N | 发薪月份 | |
| 6 | basic_salary | varchar | 64 | 0 | Y | N | 基本工资 | |
| 7 | overtime_wages | varchar | 64 | 0 | Y | N | 加班工资 | |
| 8 | bonus_amount | varchar | 64 | 0 | Y | N | 奖金金额 | |
| 9 | penalty_amount | varchar | 64 | 0 | Y | N | 罚款金额 | |
| 10 | attendance_deduction | varchar | 64 | 0 | Y | N | 考勤扣款 | |
| 11 | net_salary | varchar | 64 | 0 | Y | N | 实发工资 | |
| 12 | salary_remarks | text | 65535 | 0 | Y | N | 工资备注 | |
| 13 | examine_state | varchar | 16 | 0 | N | N | 未审核 | 审核状态 |
| 14 | create_time | datetime | 19 | 0 | N | N | CURRENT_TIMESTAMP | 创建时间 |
| 15 | update_time | timestamp | 19 | 0 | N | N | CURRENT_TIMESTAMP | 更新时间 |
| 编号 | 名称 | 数据类型 | 长度 | 小数位 | 允许空值 | 主键 | 默认值 | 说明 |
| 1 | employee_users_id | int | 10 | 0 | N | Y | 员工用户ID | |
| 2 | employee_no | varchar | 64 | 0 | N | N | 员工工号 | |
| 3 | employee_name | varchar | 64 | 0 | Y | N | 员工姓名 | |
| 4 | examine_state | varchar | 16 | 0 | N | N | 已通过 | 审核状态 |
| 5 | user_id | int | 10 | 0 | N | N | 0 | 用户ID |
| 6 | create_time | datetime | 19 | 0 | N | N | CURRENT_TIMESTAMP | 创建时间 |
| 7 | update_time | timestamp | 19 | 0 | N | N | CURRENT_TIMESTAMP | 更新时间 |
表expenditure_information (支出信息)
| 编号 | 名称 | 数据类型 | 长度 | 小数位 | 允许空值 | 主键 | 默认值 | 说明 |
| 1 | expenditure_information_id | int | 10 | 0 | N | Y | 支出信息ID | |
| 2 | expense_name | varchar | 64 | 0 | Y | N | 支出名称 | |
| 3 | expense_type | varchar | 64 | 0 | Y | N | 支出类型 | |
| 4 | expenditure_amount | varchar | 64 | 0 | Y | N | 支出金额 | |
| 5 | expenditure_date | date | 10 | 0 | Y | N | 支出日期 | |
| 6 | expense_details | text | 65535 | 0 | Y | N | 支出明细 | |
| 7 | expense_description | text | 65535 | 0 | Y | N | 支出说明 | |
| 8 | create_time | datetime | 19 | 0 | N | N | CURRENT_TIMESTAMP | 创建时间 |
| 9 | update_time | timestamp | 19 | 0 | N | N | CURRENT_TIMESTAMP | 更新时间 |
| 编号 | 名称 | 数据类型 | 长度 | 小数位 | 允许空值 | 主键 | 默认值 | 说明 |
| 1 | file_information_id | int | 10 | 0 | N | Y | 文件信息ID | |
| 2 | upload_employees | int | 10 | 0 | Y | N | 0 | 上传员工 |
| 3 | file_name | varchar | 64 | 0 | Y | N | 文件名称 | |
| 4 | file_type | varchar | 64 | 0 | Y | N | 文件类型 | |
| 5 | file_version | varchar | 64 | 0 | Y | N | 文件版本 | |
| 6 | effective_date | date | 10 | 0 | Y | N | 生效日期 | |
| 7 | file_content | text | 65535 | 0 | Y | N | 文件内容 | |
| 8 | file_document | varchar | 255 | 0 | Y | N | 文件文档 | |
| 9 | file_details | longtext | 2147483647 | 0 | Y | N | 文件详情 | |
| 10 | hits | int | 10 | 0 | N | N | 0 | 点击数 |
| 11 | praise_len | int | 10 | 0 | N | N | 0 | 点赞数 |
| 12 | examine_state | varchar | 16 | 0 | N | N | 未审核 | 审核状态 |
| 13 | create_time | datetime | 19 | 0 | N | N | CURRENT_TIMESTAMP | 创建时间 |
| 14 | update_time | timestamp | 19 | 0 | N | N | CURRENT_TIMESTAMP | 更新时间 |
| 编号 | 名称 | 数据类型 | 长度 | 小数位 | 允许空值 | 主键 | 默认值 | 说明 |
| 1 | hits_id | int | 10 | 0 | N | Y | 点赞ID: | |
| 2 | user_id | int | 10 | 0 | N | N | 0 | 点赞人: |
| 3 | create_time | timestamp | 19 | 0 | N | N | CURRENT_TIMESTAMP | 创建时间: |
| 4 | update_time | timestamp | 19 | 0 | N | N | CURRENT_TIMESTAMP | 更新时间: |
| 5 | source_table | varchar | 255 | 0 | Y | N | 来源表: | |
| 6 | source_field | varchar | 255 | 0 | Y | N | 来源字段: | |
| 7 | source_id | int | 10 | 0 | N | N | 0 | 来源ID: |
| 编号 | 名称 | 数据类型 | 长度 | 小数位 | 允许空值 | 主键 | 默认值 | 说明 |
| 1 | income_information_id | int | 10 | 0 | N | Y | 收入信息ID | |
| 2 | revenue_name | varchar | 64 | 0 | Y | N | 收入名称 | |
| 3 | income_type | varchar | 64 | 0 | Y | N | 收入类型 | |
| 4 | income_amount | varchar | 64 | 0 | Y | N | 收入金额 | |
| 5 | revenue_date | date | 10 | 0 | Y | N | 收入日期 | |
| 6 | source_of_income | varchar | 64 | 0 | Y | N | 收入来源 | |
| 7 | revenue_details | text | 65535 | 0 | Y | N | 收入明细 | |
| 8 | income_statement | text | 65535 | 0 | Y | N | 收入说明 | |
| 9 | create_time | datetime | 19 | 0 | N | N | CURRENT_TIMESTAMP | 创建时间 |
| 10 | update_time | timestamp | 19 | 0 | N | N | CURRENT_TIMESTAMP | 更新时间 |
| 编号 | 名称 | 数据类型 | 长度 | 小数位 | 允许空值 | 主键 | 默认值 | 说明 |
| 1 | leave_information_id | int | 10 | 0 | N | Y | 请假信息ID | |
| 2 | employee_users | int | 10 | 0 | Y | N | 0 | 员工用户 |
| 3 | employee_no | varchar | 64 | 0 | Y | N | 员工工号 | |
| 4 | employee_name | varchar | 64 | 0 | Y | N | 员工姓名 | |
| 5 | department_name | varchar | 64 | 0 | Y | N | 部门名称 | |
| 6 | job_title | varchar | 64 | 0 | Y | N | 职位名称 | |
| 7 | leave_type | varchar | 64 | 0 | Y | N | 请假类型 | |
| 8 | start_time | datetime | 19 | 0 | Y | N | 开始时间 | |
| 9 | end_time | datetime | 19 | 0 | Y | N | 结束时间 | |
| 10 | reason_for_leave | text | 65535 | 0 | Y | N | 请假原因 | |
| 11 | examine_state | varchar | 16 | 0 | N | N | 未审核 | 审核状态 |
| 12 | examine_reply | varchar | 16 | 0 | Y | N | 审核回复 | |
| 13 | create_time | datetime | 19 | 0 | N | N | CURRENT_TIMESTAMP | 创建时间 |
| 14 | update_time | timestamp | 19 | 0 | N | N | CURRENT_TIMESTAMP | 更新时间 |
| 编号 | 名称 | 数据类型 | 长度 | 小数位 | 允许空值 | 主键 | 默认值 | 说明 |
| 1 | notice_id | mediumint | 8 | 0 | N | Y | 公告id: | |
| 2 | title | varchar | 125 | 0 | N | N | 标题: | |
| 3 | content | longtext | 2147483647 | 0 | Y | N | 正文: | |
| 4 | create_time | timestamp | 19 | 0 | N | N | CURRENT_TIMESTAMP | 创建时间: |
| 5 | update_time | timestamp | 19 | 0 | N | N | CURRENT_TIMESTAMP | 更新时间: |
| 编号 | 名称 | 数据类型 | 长度 | 小数位 | 允许空值 | 主键 | 默认值 | 说明 |
| 1 | praise_id | int | 10 | 0 | N | Y | 点赞ID: | |
| 2 | user_id | int | 10 | 0 | N | N | 0 | 点赞人: |
| 3 | create_time | timestamp | 19 | 0 | N | N | CURRENT_TIMESTAMP | 创建时间: |
| 4 | update_time | timestamp | 19 | 0 | N | N | CURRENT_TIMESTAMP | 更新时间: |
| 5 | source_table | varchar | 255 | 0 | Y | N | 来源表: | |
| 6 | source_field | varchar | 255 | 0 | Y | N | 来源字段: | |
| 7 | source_id | int | 10 | 0 | N | N | 0 | 来源ID: |
| 8 | status | bit | 1 | 0 | N | N | 1 | 点赞状态:1为点赞,0已取消 |
表sensitive_vocabulary (敏感词汇)
| 编号 | 名称 | 数据类型 | 长度 | 小数位 | 允许空值 | 主键 | 默认值 | 说明 |
| 1 | sensitive_vocabulary_id | int | 10 | 0 | N | Y | 敏感词汇ID | |
| 2 | sensitive_vocabulary | varchar | 64 | 0 | Y | N | 敏感词汇 | |
| 3 | create_time | datetime | 19 | 0 | N | N | CURRENT_TIMESTAMP | 创建时间 |
| 4 | update_time | timestamp | 19 | 0 | N | N | CURRENT_TIMESTAMP | 更新时间 |
表slides (轮播图)
| 编号 | 名称 | 数据类型 | 长度 | 小数位 | 允许空值 | 主键 | 默认值 | 说明 |
| 1 | slides_id | int | 10 | 0 | N | Y | 轮播图ID: | |
| 2 | title | varchar | 64 | 0 | Y | N | 标题: | |
| 3 | content | varchar | 255 | 0 | Y | N | 内容: | |
| 4 | url | varchar | 255 | 0 | Y | N | 链接: | |
| 5 | img | varchar | 255 | 0 | Y | N | 轮播图: | |
| 6 | hits | int | 10 | 0 | N | N | 0 | 点击量: |
| 7 | create_time | timestamp | 19 | 0 | N | N | CURRENT_TIMESTAMP | 创建时间: |
| 8 | update_time | timestamp | 19 | 0 | N | N | CURRENT_TIMESTAMP | 更新时间: |
表upload (文件上传)
| 编号 | 名称 | 数据类型 | 长度 | 小数位 | 允许空值 | 主键 | 默认值 | 说明 |
| 1 | upload_id | int | 10 | 0 | N | Y | 上传ID | |
| 2 | name | varchar | 64 | 0 | Y | N | 文件名 | |
| 3 | path | varchar | 255 | 0 | Y | N | 访问路径 | |
| 4 | file | varchar | 255 | 0 | Y | N | 文件路径 | |
| 5 | display | varchar | 255 | 0 | Y | N | 显示顺序 | |
| 6 | father_id | int | 10 | 0 | Y | N | 0 | 父级ID |
| 7 | dir | varchar | 255 | 0 | Y | N | 文件夹 | |
| 8 | type | varchar | 32 | 0 | Y | N | 文件类型 |
表user (用户账户:用于保存用户登录信息)
| 编号 | 名称 | 数据类型 | 长度 | 小数位 | 允许空值 | 主键 | 默认值 | 说明 |
| 1 | user_id | mediumint | 8 | 0 | N | Y | 用户ID:[0,8388607]用户获取其他与用户相关的数据 | |
| 2 | state | smallint | 5 | 0 | N | N | 1 | 账户状态:[0,10](1可用|2异常|3已冻结|4已注销) |
| 3 | user_group | varchar | 32 | 0 | Y | N | 所在用户组:[0,32767]决定用户身份和权限 | |
| 4 | login_time | timestamp | 19 | 0 | N | N | CURRENT_TIMESTAMP | 上次登录时间: |
| 5 | phone | varchar | 11 | 0 | Y | N | 手机号码:[0,11]用户的手机号码,用于找回密码时或登录时 | |
| 6 | phone_state | smallint | 5 | 0 | N | N | 0 | 手机认证:[0,1](0未认证|1审核中|2已认证) |
| 7 | username | varchar | 16 | 0 | N | N | 用户名:[0,16]用户登录时所用的账户名称 | |
| 8 | nickname | varchar | 16 | 0 | Y | N | 昵称:[0,16] | |
| 9 | password | varchar | 64 | 0 | N | N | 密码:[0,32]用户登录所需的密码,由6-16位数字或英文组成 | |
| 10 | | varchar | 64 | 0 | Y | N | 邮箱:[0,64]用户的邮箱,用于找回密码时或登录时 | |
| 11 | email_state | smallint | 5 | 0 | N | N | 0 | 邮箱认证:[0,1](0未认证|1审核中|2已认证) |
| 12 | avatar | varchar | 255 | 0 | Y | N | 头像地址:[0,255] | |
| 13 | open_id | varchar | 255 | 0 | Y | N | 针对获取用户信息字段 | |
| 14 | create_time | timestamp | 19 | 0 | N | N | CURRENT_TIMESTAMP | 创建时间: |
| 15 | vip_level | varchar | 255 | 0 | Y | N | 会员等级 | |
| 16 | vip_discount | double | 11 | 2 | Y | N | 0.00 | 会员折扣 |
表user_group (用户组:用于用户前端身份和鉴权)
| 编号 | 名称 | 数据类型 | 长度 | 小数位 | 允许空值 | 主键 | 默认值 | 说明 |
| 1 | group_id | mediumint | 8 | 0 | N | Y | 用户组ID:[0,8388607] | |
| 2 | display | smallint | 5 | 0 | N | N | 100 | 显示顺序:[0,1000] |
| 3 | name | varchar | 16 | 0 | N | N | 名称:[0,16] | |
| 4 | description | varchar | 255 | 0 | Y | N | 描述:[0,255]描述该用户组的特点或权限范围 | |
| 5 | source_table | varchar | 255 | 0 | Y | N | 来源表: | |
| 6 | source_field | varchar | 255 | 0 | Y | N | 来源字段: | |
| 7 | source_id | int | 10 | 0 | N | N | 0 | 来源ID: |
| 8 | register | smallint | 5 | 0 | Y | N | 0 | 注册位置: |
| 9 | create_time | timestamp | 19 | 0 | N | N | CURRENT_TIMESTAMP | 创建时间: |
| 10 | update_time | timestamp | 19 | 0 | N | N | CURRENT_TIMESTAMP | 更新时间: |
5 系统的实现
办公自动化管理系统的详细设计与实现主要是根据前面的办公自动化管理系统的需求分析和办公自动化管理系统的总体设计来设计页面并实现业务逻辑。主要从办公自动化管理系统界面实现、业务逻辑实现这两部分进行介绍。
5.1用户功能模块实现
5.1.1 前台首页界面
当进入办公自动化管理系统的时候,系统以上中下的布局进行展示,首先映入眼帘的是系统的导航栏,下面是轮播图,再往下是考勤信息推荐,其主界面展示如下图5-1所示。

图5-1 前台首页界面图
5.1.2 用户注册界面
办公自动化管理系统的游客和员工用户时可以进行注册登录,当用户右上角“注册”按钮的时候,当填写上自己的账号+密码+确认密码+昵称+邮箱+手机号等后再点击“注册”按钮后将会先验证输入的有没有空数据,再次验证密码和确认密码是否是一样的,最后验证输入的账户名和数据库表中已经注册的账户名是否重复,只有都验证没问题后即可用户注册成功。其用用户注册界面展示如下图5-2所示。

图5-2注册界面图
@PostMapping("register")
public Map<String, Object> signUp(HttpServletRequest request) throws IOException {
Map<String, String> query = new HashMap<>();
Map<String,Object> map = service.readBody(request.getReader());
query.put("username",String.valueOf(map.get("username")));
List list = service.selectBaseList(service.select(query, new HashMap<>()));
if (list.size()>0){
return error(30000, "用户已存在");
}
map.put("password",service.encryption(String.valueOf(map.get("password"))));
service.insert(map);
return success(1);
}
5.1.3 用户登录界面
办公自动化管理系统中的前台上注册后的用户是可以通过自己的账户名和密码进行登录的,当员工用户输入完整的自己的账户名和密码信息并点击“登录”按钮后,将会首先验证输入的有没有空数据,再次验证输入的账户名+密码和数据库中当前保存的用户信息是否一致,只有在一致后将会登录成功并自动跳转到办公自动化管理系统的首页中;否则将会提示相应错误信息,用户登录界面如下图5-3所示。

图5-3用户登录界面图
登录关键代码如下:
@PostMapping("login")
public Map<String, Object> login(@RequestBody Map<String, String> data, HttpServletRequest httpServletRequest) {
log.info("[执行登录接口]");
String username = data.get("username");
String email = data.get("email");
String phone = data.get("phone");
String password = data.get("password");
List resultList = null;
QueryWrapper wrapper = new QueryWrapper<User>();
Map<String, String> map = new HashMap<>();
5.1.4我的账户界面
当用户点击右上角“我的”这个按钮,会出现子菜单,点击“我的账户”可以对个人的资料、登录系统的密码的信息进行设置管理,我的账户界面如下图5-4所示。

图5-4我的账户界面图
5.1.5通知公告界面
用户点击“通知公告”菜单显示管理员在后台发布的所有的通知公告信息,可以查看通知公告详情。通知公告展示界面如下图5-5所示。

图5-5通知公告展示界面图
5.1.6企业资讯界面
当访客点击办公自动化管理系统中导航栏上的“企业资讯”后将会进入到该“企业资讯”列表的界面,然后选择想要看的企业资讯,点击进入到详细界面,在详细界面可以收藏+点赞+评论等操作。企业资讯界面如下图5-6所示。

图5-6企业资讯界面图
5.1.7考勤信息界面
当用户点击“考勤信息”以后就会给我们展示所有的考勤信息,支持通过考勤名称或生效日期对考勤信息进行搜索。选择想要了解的考勤信息进入到详细界面中,可以查看到考勤名称、生效日期、上班时间、下班时间、休假时间、迟到规定等信息。考勤信息详情界面如下图5-7所示。

图5-7考勤信息详情界面图
5.1.8请假信息界面
当用户点击“请假信息”,可以提交请假信息,通过填写员工用户、员工工号、员工姓名、部门名称、职位名称、请假类型、开始时间、结束时间、请假原因等信息,点击“提交”完成请假申请。请假信息填写界面如下图5-8所示。

图5-8请假信息填写界面图
5.1.9文件信息界面
当用户点击“文件信息”以后就会给我们展示所有的文件信息,支持通过文件名称或文件类型对文件信息进行搜索。选择想要了解的文件信息进入到详细界面中,可以查看到上传员工、文件名称、文件类型、文件版本、生效日期、文件文档、文件内容、文件详情等信息。文件信息详情界面如下图5-9所示。

图5-9文件信息详情界面图
5.1.10个人中心界面
当员工用户点击右上角“个人中心”这个按钮,会出现子菜单,点击“个人中心”可以对个人首页、请假信息、员工工资、文件信息和自己收藏的信息进行设置管理。员工用户个人中心界面如下图5-10所示。

图5-10用户个人中心界面图
5.2管理员功能模块实现
5.2.1管理员登录界面
管理员在后台可以通过账号和密码进行登录,管理员的账号和密码是在数据库中直接设定的,如果忘记密码可以点击“忘记密码”进行密码找回。界面展示如下图5-11所示。

图5-11管理员登录界面图
5.2.2系统用户管理界面
管理员点击“系统用户”这一菜单会显示管理员和员工用户这两个子菜单,管理员可以对这两个角色的信息进行增删改查操作。界面如下图5-12所示。

图5-12系统用户管理界面图
用户管理列表关键代码如下:
@RequestMapping("/get_list")
public Map<String, Object> getList(HttpServletRequest request) {
Map<String, Object> map = service.selectToPage(service.readQuery(request), service.readConfig(request));
return success(map);
}
5.2.3部门信息管理界面
管理员点击“部门信息管理”会显示出所有的部门信息列表,也可以点击“添加”按钮,输入部门名称、部门主管、部门人数、部门职责等信息添加新的部门信息。部门信息管理界面如下图5-13所示。

图5-13部门信息管理界面图
5.2.4请假信息管理界面
管理员点击“请假信息管理”会显示出前台所有的用户请假信息,支持输入请假类型或审核状态对请假信息进行查询,支持对请假信息进行审核回复。请假信息审核界面如下图5-14所示。

图5-14请假信息审核界面图
5.2.5员工工资管理界面
管理员点击“员工工资管理”会显示出员工用户所有的员工工资信息列表,也可以添加新的员工工资信息。员工工资信息添加界面如下图5-15所示。

图5-15员工工资信息添加界面图
5.2.6系统管理界面
办公自动化管理系统中的管理人员在“系统管理”这一菜单下是可以对办公自动化管理系统内的轮播图进行添加修改的,其管理界面如下图5-16所示。

图5-16 系统管理界面图
5.2.7资源管理界面
管理员点击“资源管理”会显示出所有的企业资讯信息,如果想要添加新的企业资讯信息,点击“添加”按钮,输入相关信息,点击“提交”按钮就可以添加了,同时可以选择某一条企业资讯信息,点击“删除”进行删除。资源管理界面如下图5-17所示。

图5-17资源管理界面图
6 系统测试
6.1 测试方法
在这款产品正式投入使用之前,试用是至关重要的一步。即使某些部分的开发没有出现任何问题,将多个模块组合在一起仍然可能会出现矛盾。就像每个人都有自己的特点,但如果混杂在一起,就会显得凌乱不堪,因此必须确保彼此之间能够达成默契的配合。在测试中,应该仔细检查其中的每一项内容,以确保它们符合预期的标准。如果发现有一些偏离,应该及时进行调整,以确保最终的结果能够达到预期的目标。
6.2 系统测试用例
系统测试包括:用户登录功能测试、企业资讯展示功能测试、考勤信息添加、文件信息搜索、密码修改、请假信息提交功能测试,如表6-1、6-2、6-3、6-4、6-5、6-6所示:
用户登录功能测试:
表6-1 用户登录功能测试表
| 用例名称 | 用户登录系统 |
| 目的 | 测试用户通过正确的用户名和密码可否登录功能 |
| 前提 | 未登录的情况下 |
| 测试流程 | 1) 进入登录页面 2) 输入正确的用户名和密码 |
| 预期结果 | 用户名和密码正确的时候,跳转到登录成功界面,反之则显示错误信息,提示重新输入 |
| 实际结果 | 实际结果与预期结果一致 |
企业资讯查看功能测试:
表6-2 企业资讯查看功能测试表
| 用例名称 | 企业资讯查看 |
| 目的 | 测试企业资讯查看功能 |
| 前提 | 用户登录 |
| 测试流程 | 点击企业资讯列表 |
| 预期结果 | 可以查看到所有企业资讯信息 |
| 实际结果 | 实际结果与预期结果一致 |
添加考勤信息界面测试:
表6-3 添加考勤信息界面测试表
| 用例名称 | 添加考勤信息测试用例 |
| 目的 | 测试考勤信息添加功能 |
| 前提 | 管理员正常登录情况下 |
| 测试流程 | 1)点击考勤信息管理,然后点击添加后并填写信息。 2)点击进行提交。 |
| 预期结果 | 提交以后,页面首页会显示新的考勤信息 |
| 实际结果 | 实际结果与预期结果一致 |
文件信息搜索功能测试:
表6-4文件信息搜索功能测试表
| 用例名称 | 文件信息搜索测试 |
| 目的 | 测试文件信息搜索功能 |
| 前提 | 无 |
| 测试流程 | 1)在搜索框填入搜索关键字。 2)点击搜索按钮。 |
| 预期结果 | 页面显示包含有搜索关键字的文件信息 |
| 实际结果 | 实际结果与预期结果一致 |
密码修改搜索功能测试:
表6-5 密码修改功能测试表
| 用例名称 | 密码修改测试用例 |
| 目的 | 测试管理员密码修改功能 |
| 前提 | 管理员用户正常登录情况下 |
| 测试流程 | 1)管理员密码修改并完成填写。 2)点击进行提交。 |
| 预期结果 | 使用新的密码可以登录 |
| 实际结果 | 实际结果与预期结果一致 |
请假信息提交功能测试:
表6-6请假信息提交功能测试表
| 用例名称 | 请假信息提交测试用例 |
| 目的 | 测试用户请假信息提交功能 |
| 前提 | 用户正常登录情况下 |
| 测试流程 | 1)点击请假信息。 2)填写请假信息,点击进行提交。 |
| 预期结果 | 管理员审核请假信息并通过 |
| 实际结果 | 实际结果与预期结果一致 |
6.3 系统测试结果
通过编写办公自动化管理系统的测试用例,已经检测完毕用户登录功能测试、企业资讯展示功能测试、考勤信息添加、文件信息搜索、密码修改、请假信息提交功能测试,通过这6大模块为办公自动化管理系统的后期推广运营提供了强力的技术支撑。
结论
在本次系统设计的过程中,我们将深入探讨办公自动化管理系统,从研究背景、目标到实施方案,并详细阐述每一章的内容,以及该系统的硬件和软件环境。其中包含了:需求分析+功能需求+用例图,以此表示系统的功能的流程、模块的处理过程。绘制总体各个结构+流程图,并根据功能细致设计的需要,再来设计数据库的表结构,并绘制E-R图,实现程序接口,然后完成调试。最后,本文进行了总结,并提出了下一步的发展方向。
在这次设计中,我通过不断地探索和学习,掌握了Java技术和SSM框架,并创建了一个办公自动化管理系统,这让我对编写系统的必要性和运行环境有了更深入的了解。为了更好地完成这个项目,我花费了大量的时间,不仅丰富了自己的知识面,并且学习并积累了许多宝贵经验。系统刚开始时,我对SSM这个技术只是稍微有些了解,但是通过这次SSM办公自动化管理系统设计,让我更加深入地去探讨了,SSM技术运转的原理,从中学到了如何去配置服务器环境和连接数据库。
在本次项目中我也暴露了诸多问题。对于Java的编程知识有所欠缺,环境配置和算法上出现诸多问题,时常导致项目运行出错,或者目标的实现有问题。或者实现想法时算法未优化,使得代码冗长,程序运行不顺畅。
参考文献
[1]隋国政.计算机办公自动化系统的网络安全策略分析[J].电子技术,2023,52(08):362-363.
[2]李炜,黄倩.基于PDM技术的网上办公文件自动化管理系统设计[J].自动化技术与应用,2023,42(07):115-118.
[3]蔡斌.办公自动化信息网络系统设计研究[J].办公自动化,2023,28(12):16-18.
[4]赵青青,丁锋.烟草企业档案管理与办公自动化系统融合开发[J].无线互联科技,2023,20(09):86-88.
[5]朱金波.Java编程语言在计算机软件开发中的应用优势分析[J].信息记录材料,2023,24(05):68-70.
[6]邓阳名,顾潇,梁爱媚.基于Java语言的数据库访问技术应用研究[J].中国新通信,2023,25(08):83-85.
[7]张浩.SSM框架在Web应用开发中的设计与实现研究[J].电脑知识与技术,2023,19(08):52-54.
[8]Agency Information Collection Activities; Submission to the Office of Management and Budget (OMB) for Review and Approval; Comment Request; Automated Export System (AES)[J].The Federal Register / FIND,2023,88(024):
[9]薛晓鹏.医院办公自动化系统与档案管理系统融合研究[J].办公自动化,2022,27(18):19-22.
[10]曾凌.事业单位办公自动化系统与档案管理系统优化整合模式研究[J].办公室业务,2022,(13):172-174.
[11]张娜,铁婷,魏景坤等.基于办公自动化平台的医院科研管理系统开发及应用[J].现代医院,2022,22(01):121-123.
[12]周丹凤,一种基于任务协同的办公自动化系统V1.0.河南省,三门峡市科学技术情报研究所,2022-01-01.
[13]S. S K ,V. R J ,Alba F .The gap between automated building management system and office occupants' manual window operations: Towards personalised algorithms[J].Automation in Construction,2021,132
[14]黄国军,司南网络办公自动化管理系统V1.0.湖北省,咸宁司南信息技术有限公司,2021-07-20.
[15]刘爽.办公自动化系统与档案管理系统优化整合模式研究[J].质量与市场,2021,(14):177-178.
[16]郑树航,赖旭锐,陈颖茵.平台化办公管理系统分析与设计[J].软件工程,2021,24(03):32-35.
[17]马鑫.基于ssm的企业办公系统的设计与实现[J].信息通信,2020,(05):152-153.
[18]廖惠芳.办公自动化在档案资源优化整合中的应用[J].兰台内外,2020,(04):56-57.
[19]Amer M ,Elayoty N .Roadmap to Project Management Office (PMO) and Automation using a Multi-Stage Fuzzy Rules System[J].International Journal of Advanced Computer Science and Applications (IJACSA),2018,9
致 谢
眨眼之间,大学生活就要结束了。在本文的最后,我要感谢我和蔼可亲的导师、团结有爱的同学的帮助和鼓励。此刻,我找不到感谢之词可以用来表达我最深切的感激之情。尤其感谢我的指导老师,在选题的过程中与我进行了深入的交流,在毕业设计期间给我提供了一些指导。四年的学习生活让我受益良多,老师们的丰富的学术知识、认真负责的学习态度让我受益匪浅。在此,我深深地感谢那些曾经给予我帮助和指导的老师!
我们的论文得益于许多学者的贡献,他们的研究成果为我们提供了宝贵的指导,使我们能够更好地完成这篇文章。感谢我的同学和朋友在我的写作以及排版过程中给予热情的帮助,才使得我比较顺利的完成了这篇论文。
感谢大学里遇见的朋友,你们在我这四年里留下无数的温暖和快乐,让我对这个校园多了一份留念。最后,感谢我的父母、辅导员张老师、班长白海鹏,以及室友们对我大学生活上的关心和理解,让我能保持乐观和追求我所热爱的。尽管我的能力有限,但我仍然尽力去完善这篇论文,并且诚挚地希望各位老师和学友能够给予宝贵的指导与意见!
免费领取项目源码,请关注❤点赞收藏并私信博主,谢谢-
889

被折叠的 条评论
为什么被折叠?



