SpringBoot个人饮食健康管理系统
摘 要
随着中国经济的飞速增长,消费者的智能化水平不断提高,许多智能手机和相关的软件正在得到更多的关注和支持。其中,微信小程序的个人饮食健康管理系统更是深得消费者的喜爱,它的出现极大地改善了消费者的生活质量,同时,它还创造了一种快捷、有效的数据信息管理网络平台,让消费者更加轻松地掌握自己的饮食健康信息。
微信小程序的个人饮食健康管理系统旨在为用户提供一个简单、高效、便捷的体验,它不仅要求用户清晰地查看所需信息,而且还要求界面设计精美,使得功能与页面完美融合,从而提升系统的可操作性。因此,我们需要深入研究信息内容,并利用技术手段来完善个人饮食健康管理系统。
通过对微信小程序的个人饮食健康管理系统进行深入研究,我们借鉴了现有的成熟技术,并以源代码作为模板,对其功能进行了调整,以满足实际需求。最终,我们提出了一种基于微信小程序的个人饮食健康管理系统管理的方案,并进行了详细的讨论。
关键词:个人饮食健康管理;SpringBoot;MySQL
SpringBoot Personal Dietary Health Management System
Abstract
With the rapid growth of the Chinese economy and the continuous improvement of consumer intelligence, many smartphones and related software are receiving more attention and support. Among them, the personal food and health management system of WeChat mini programs has been deeply loved by consumers. Its appearance has greatly improved the quality of life of consumers. At the same time, it has also created a fast and effective data information management network platform, making it easier for consumers to grasp their own food and health information.
The personal food and health management system of WeChat mini program aims to provide users with a simple, efficient, and convenient experience. It not only requires users to clearly view the required information, but also requires a well-designed interface to perfectly integrate functions and pages, thereby improving the operability of the system. Therefore, we need to conduct in-depth research on information content and utilize technological means to improve our personal dietary health management system.
Through in-depth research on the personal food and health management system of WeChat mini programs, we have borrowed existing mature technologies and adjusted its functions using source code as a template to meet practical needs. Finally, we proposed a solution for managing a personal dietary health management system based on WeChat mini programs and had a detailed discussion.
Key words: Personal dietary health management; SpringBoot; MySQL
目录
第一章 绪 论
1.1选题背景
随着科技的飞速发展,互联网的出现和普及深深地影响着人们的生活方式,它不仅改变了我们的日常,而且也为世界带来了前所未有的变化。
随着技术的发展,智能手机已经成为一个极具吸引力的工具,它使得无论何时何地,都可以轻松访问、办公、接收信息,从而实现从桌面到电脑的跨屏操作。此外,微信也成为众多社区聊天工具之一,它的使用更加便捷、高效,深得大众的喜爱。近年来,微信的影响力不断扩张,使得它成为一款流行的社交软件,几乎每个用户的手中都拥有它,这也正是智能手机技术的进步所带来的结果。
微信推出的小程序广告可以让公众号更加便捷地关注,这标志着小程序和公众号之间的联系已经完全建立起来。本文讨论的是微信小程序的个人饮食健康管理系统,它涉及到程序、数据库和计算机技术等多个方面。通过广泛涉猎各种领域,我们能够显著提升系统人员的工作效率。
1.2研究现状
随着时代的进步,互联网技术已经成为一种普遍接受的生活方式。它不仅改变了人们的日常生活,而且也为许多人提供了便捷的服务。越来越多的人都喜欢使用互联网,并且这种方式已经深深地影响了他们的日常生活。互联网的优势无可限量,它的便捷性、快速性、高效率以及低廉的成本使其成为了一种理想的解决方案。因此,类似于微信小程序的个人饮食健康管理系统,不仅可以让用户轻松获取信息,更可以极大地提升管理效率。
本文旨在探讨微信小程序的个人饮食健康管理系统的运行机制,并通过对现有状况的深入分析,结合最新的计算机技术,构建出一套完善的、高效的微信小程序的个人饮食健康管理系统。这个系统的核心特点是:它利用先进的计算机技术来实现,操作简单快捷;此外,它还提供了一个管理员界面,可以轻松查看和管理用户的所有信息。
随着科技的飞速发展,微信小程序的个人饮食健康管理系统管理系统已成为一款极具吸引力的信息服务查询软件,它既简单易用,又能够满足用户的日常需求,同时也可以提供高效、便捷、实用的功能。作为中国最主流的智能技术开发系统,它将为用户提供更加优质的服务,让他们获得更好的体验。
1.3研究内容
开发和实施微信小程序的个人饮食健康管理系统,需要完成以下任务:
(1)首先是确定选题,确定好所要做的系统,并对系统的背景及现在面临的一些问题等进行系统的初步确认。
(2)在系统ACK完成之后,我们将根据系统开发的要求,选择SpringBoot技术来构建微信小程序的个人饮食健康管理系统,并对其中的数据库进行搭建和开发,以确保该系统能够有效地实现其功能。此外,我们还将对所选择的技术进行详细的技术分析,以确保系统的可行性和安全性。
(3)在微信小程序个人饮食健康管理系统中,首先要确定系统的技术,然后进行在线确认,以确定系统的用户角色,并根据这些角色划分出相应的功能模块。系统的设计主要将用户分为管理员和用户角色,每个角色都有其独特的特点,而且每个功能模块都有其特定的功能,但是系统的数据库都是交互式的,用户可以随时根据自身的需求查看课程信息,而系统的工作人员则可以根据自身的职责,处理和操作在线信息。管理员可以快速收集用户的详细信息,并能够在第一时间响应客户的需求。
(4)经过精心设计的系统功能模块已经ACK完毕,接下来就是程序和界面的开发。为了检验程序的完整性,我们会采取多种测试方法,让不同的用户编写和提交相关内容,并定期检查程序中的缺陷,一旦发现问题,立即采取在线解决措施,直至系统运行稳定,才可以将其上传至正式使用。
第二章开发工具及关键技术介绍
2.1微信开发者工具
微信开发者工具是一款专为小程序开发而设计的应用,它不断改进,提供了便捷的操作方式,并且在开发过程中可以通过微信扫描二维码来访问,从而实现快速、准确的小程序开发和调试。
根据用户的需求,我们将采用不同的屏幕大小来制作小程序。
在完成了视图布置之后,可以通过执行编辑功能,快速更改当前的视图界面。
控制台:方便调试打印输出信息。
将代码上传至腾讯服务器,并在审核过程中填写版本号和备注信息,以确保代码的安全性和准确性。
通过查看资源文件,我们可以快速地调整相关项目的文件目录,从而实现断点调试。
使用远程调试技术,无论是在手机端还是PC端,都能够轻松地进行开发工作。
本地数据存储:显示的是本地存储的数据。
通过使用子父层级结构,我们可以更容易地进行视图调试。
微信的代码体积应该保持在2M 以内,而且在开发过程中,应该严格检查合法域名信息,并且为小程序的后台配置服务器域名。
微信开发者工具已经成为了开发过程中不可或缺的一部分,并且正在不断地改进和完善。
2.2小程序框架以及目录结构介绍
这款微信小程序的设计旨在帮助用户快速、便捷地创建出一款拥有完全独特 特色的应用。它由一套完善的框架结构,将用户界面、操作界面、功能界面等多种功能完美结合,使用户只需要一点点的操作,就能轻松实现微信小程序的创建。框架的核心功能是一个快速的数据绑定机制,它能够轻松地将用户的信息和界面进行一致性的管理。它不仅支持对用户信息的实时监控,还能够根据用户的需求,实现对界面的快速调整和优化,从而使用户能够轻松地构建强大的微信小程序。
2.3 Java技术
Java语言功能:
面向对象编程是一种革命性的软件开发方法,它将复杂的程序结构转换为可编程的对象,从而大大简化了编程过程,并且极大地提升了程序的安全性。它的出现,使得编程者可以更加轻松地完成任务,并且可以更好地控制程序的运行,从而更好地满足用户的需求。
Java的一个重要优势在于它的跨平台特性,这使得编程变得更加便捷。通过使用Java,您可以轻松访问多个不同的平台,而不必担心编译时会出现问题。
C++的缺陷之一便是它没有有效地利用可重复使用的资源,这使得它的资源需求量大大增加,而这种情况下,它的垃圾回收机制正好可以有效地解决这一问题,因而减少了资源的使用,进而节约了巨量的资源。一些优秀的编程人员通常都会将一块内存地址设为堆栈,以便当它被使用的时候自动解锁,但是一些初学者或者初入者往往忽略了这一步骤,结果就是程序的性能受到了影响,甚至出现了崩溃的情况。因此,许多C++专家在开发代码时,通常会先检查一个指针的值,如果它已经被移动,就把它的值调整到NULL,这样才能够有效地完成代码的执行。
2.4 Springboot框架
SpringBoot框架的出现,极大地改变了SpringBoot的运行方式,因为它不仅可以支持复杂的框架结构,而且还可以支持多种复杂的操纵,从而极大地改善了SpringBoot的效率和可靠性。此外,SpringBoot框架也被广泛地用来取代EJB(EnterpriseSpringBootBeans),成为一种更加强大的框架。Spring框架可以有效地支撑多种AP的开发,其中包括:基于控制反向的核心功能,可以将对象的生命周期变得更加可视,采取面向切面的编程语言,以及采取多种可靠的长效技术,以及支撑多种Web框架,以满足不同的AP的需求。Spring框架拥有强大的控制反馈(IOC)功能,使得SpringBoot对象的配置与管理变得更加简单高效。该框架采取SpringBoot的反馈机制,允许使用者根据XML文件、类别及其相关的SpringBoot注释等信息,自由地调整SpringBoot对象的使用,从而实现更加高效的编程。Spring框架拥有一种独特的方法来实现切割和分层,它采用了AOP框架,并且在使用过程中支持多种方法的协调。AOP的目的是将复杂的任务分解成多个独立的部分,以便更好地管控和控制。Spring框架的AOP框架拥有丰富的AOP特征,尽管不及AspectJ框架,但它们的结合仍然是一种有效的解决方案,它们不仅支持基础的AspectJ,还支持更高级的aop,从而更好地支持企业的业务流水线。此外,SpringAOP还支持更多的事务处理和远程访问。SpringBoot的事务处理框架提供了一种灵活的方式,允许不同类型的事务,包括本地、远程、内部、外部的,都能够被有效的处理。它支持多种类型的事务,用户可以根据需要自定义事务处理模块,如XML、SpringBoot文档,还支持快速、安全的数据交换。Spring的强大的数据访问功能为开发者们带来了极大的便利,无论是JDBC、iBATS/MyBATIs、Hibernate、JDO、ApacheOJB、ApacheCayne,都能够轻松地实现数据的访问,而且,这些功能也能够被Spring的事务管理系统完美地整合,从而大大减少了开发者们面临的挑战,极大地改善了他们的工作效率,极大地推动了企业级的信息化进步。通过使用这种方法,我们可以更加轻松地进行数据访问。SpringMVC的诞生源于一个开发者的决定:他们决定改变传统的StrutsWeb框架,将呈现层、请求处理层和模型完全分离,从而创建一个更加高效、可靠的SpringMVC。
第三章 系统分析
3.1功能需求分析
在开发研究之前,必须仔细分析系统的需求,并且进行全面的市场调研,以便确定使用者的功能需求,以便更好地定位整个系统的开发方向。在此,我们还需要对系统的性能、业务流程以及数据等方面进行深入的分析,以便微信小程序的个人饮食健康管理系统的界面简洁易懂,功能完善。
通过对发达系统的可行性进行分析和讨论,我们可以确定它们能够满足哪些要求。为了确保系统的开发顺利进行,我们必须对其进行全面的评估,以确保它们符合预期的标准。如果我们没有足够的信心,就无法开发出一个功能优秀的系统,这将导致开发失败。通过对微信小程序的个人饮食健康管理系统进行深入分析,我们可以评估该系统的有效性,并确保它能够满足我们之前提出的需求。
系统设计应该着眼于满足用户和管理者的需求,以确定其所需的功能、管理任务以及其他相关的服务。
鉴于微信小程序个人饮食健康管理系统的设计特性,必须确保满足以下几项要求:
(1)通过使用微信小程序,我们能够更好地管理个人饮食健康管理系统的信息,从而提高饮食健康管理效率。
(2)饮食方法变得更加多样化,健康管理更加标准化。
(3)它提供了一个免费的渠道,以确保数据的实时有效沟通。
3.2可行性分析
3.2.1技术可行性
通过采用SpringBoot技术,我们开发出一款功能强大、操作简便的微信小程序个人饮食健康管理系统,同时还建立了一个完善、安全、可靠的后台数据库,以确保其运行的稳定性和可靠性。
通过采用SpringBoot技术和MySQL数据库,我们可以轻松实现个人饮食健康管理系统的设计,并且将用户角色有机地融入其中,这种创新的方式值得一试。此外,数据的完整性和多样性也为数据的有效分配和管理提供了坚实的基础。数据库安全平台是一个至关重要的组成部分,它不仅可以提升数据安全性,还可以通过提供更加灵活、智能、有效的基础控制方法,来实现对安全计算环境的支撑,从而确保数据的安全性。由于微信小程序的个人饮食健康管理系统拥有强大的功能、免费的特性以及出色的用户体验,因此它在技术上是一个可行的选择。
3.2.2经济可行性
这款桌面微信小程序的个人饮食健康管理系统管理完全免费,无论您想使用哪种软件,只需要花一点点时间就可以完成。此外,您还可以参与市场调研,并获得免费资源。除了这些,您还可以与小伙伴一起完成更复杂、更具挑战性的项目。因此,微信小程序的个人饮食健康管理系统的研究和开发具备巨大的经济效益,几乎不需要投入任何资金。
SpringBoot技术已经相当成熟,因此,开发微信小程序的个人饮食健康管理系统完全不会带来任何经济负担。
3.2.3操作可行性
微信小程序的个人饮食健康管理系统设计完成后,其可操作性得到了显著提升,管理员可以轻松访问系统,快速管理各种数据信息,而用户也可以轻松访问系统界面,通过界面导航菜单,快速查看各个功能模块,满足用户的信息需求,同时也为课程信息管理提供了便利。此外,系统的操作也不再需要专业人员,只需要普通用户就可以轻松完成各个功能模块的操作管理。因此,我们的系统具有很高的可操作性。通过使用界面窗口,我们能够轻松地让用户进行登录。因此,只需要掌握基础的电脑操作技能,我们就能够满足您的需求。
3.3性能分析
在当今的科技背景下,性能分析的管理已经从以往的依赖手动操作转变为采取更加先进的自动化技术,以及利用大量的智能化系统,实现自动化的系统集成,从而提高了系统的运维速度,减轻了工作人员的劳作力度,提高了系统的可靠性,从而更好地满足当下的社会发展的需求,同时也大大缩短了系统的运维周期,提高了系统的整体运维能力。通过利用先进的计算机科学与互联网,我们研制出一套具有弹性的微信小程序,以有效地降低运营成本,极大地改善客户的体验。
通过微信小程序的个人饮食健康管理系统的开发,我们建立了一个独立的系统,采用最新的数据库技术,以满足用户的需求,实现用户角色和功能模块的完美结合,使得管理更加高效、精准,与传统的管理信息完全不同,这样一来,既可以节省资源,又能够大大提升业务处理的速度。这款产品拥有快速、高效、强大的功能。
3.4系统用例分析
在本次研究中,我们将重点关注微信小程序个人饮食健康管理系统的项目概述和设计分析。我们将重点关注学习平台的具体情况,并对数据库进行设计。我们将使用MySQL数据库来支持我们的系统,同时我们将采用更加人性化的操作设计,以便在系统中及时处理和反馈错误信息。
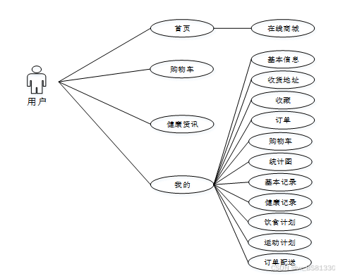
通过微信小程序开发的个人饮食健康管理软件,不仅支持用户的登录,还支持对健康资讯的查看,并且提交全面的数据和信息,从而满足用户的各种需求。此外,该系统还支持对基本记录、健康记录、饮食计划、运动计划、订单配送等信息的管理记录,为用户带来更为便利的操作体验,并且通过对用户的人性化反馈,为用户带来更为全面的服务体验。根据系统功能需求建立的模块关系图如下图:

图3-1管理员功能模块图

图3-2用户功能模块图
3.5系统操作流程
3.5.1用户登录流程
第一步,为了保证系统的安全性,用户需要在登录窗口中输入自己的个人信息,并确保信息准确无误。如果输入的信息不正确,将会弹出提示框,导致用户登录失败,需要重新输入,如图3-1所示。

图3-3登录操作流程图
3.5.2信息添加流程
微信小程序的个人饮食健康管理系统可以实现快速、准确地收集和处理各种信息,而且在使用过程中,只有在按照指定的界面和指定的参考文献,才能够正确地获取和处理信息,而若信息未能满足预期,就会被退出第一步,并且在第二步中,还会继续检查信息的准确性,以确保最终的结果能够满足预期的目标。

图3-4 信息添加流程图
3.5.3信息删除流程
无论是何种用户角色,只要进入了不正常的系统操作界面,就可以使用不同的信息内容来进行操作。当用户尝试删除系统中的数据时,必须先ACK这些数据是否已经被删除,如果没有,就应该按照图3-3的指示进行操作,以免影响系统的正常运行。

图3-5 信息删除流程图
3.6系统开发流程
开发微信小程序的个人饮食健康管理系统需要经过多个步骤,包括分析管理模块、编写代码、规划和操作,这些步骤是构建信息管理AP的关键,它们将决定系统能否达到预期的功能,并且能够在完成设计之后得到实施。在开发过程中,为了确保系统的有效性,每个阶段的开发必须严格遵循线性顺序,并且每个步骤的完成情况都要经过技术检验,以确保每个步骤的准确性,避免出现拖拽现象,从而保证系统的设计功能能够得到有效实施。
通过对微信小程序的个人饮食健康管理系统的成功开发,我们可以看出,采用这种方法可以显著降低系统的复杂性,并且可以通过图3-4进一步证明。

图3-4开发系统流程图
第四章 系统设计
4.1系统功能结构
个人饮食健康管理系统总体分为普通用户模块和后台管理员模块。两个模块表现上是分别独立存在,但是访问的数据库是一样的。每一个模块的功能都是根据先前完成的需求分析,并查阅相关资料后整理制作的。
综上所述,系统功能结构图如下图所示。

图4-1 系统功能结构图
4.2数据库设计
数据库系统作为一个重要的组件,其优化针对整体网络的运行非常重要。为了构建一个高效的数据库系统,我们需要明确每个元素的特征,并将它们组合在一起。
4.3.1实体ER图
数据库在软件开发过程中起着至关重要的作用,它不仅可以帮助我们确定数据库的大小,还可以帮助我们构建出有效的数据模型。为了确保数据的安全性和稳定性,我们采用了MySQL作为数据库的管理工具。
E-R图是一种有效的技术,用于将复杂的虚拟环境转换成更加精确的形式,从而更好地表达出真实的环境。这种技术不仅能够帮助我们更好地理解和掌握虚拟环境,而且还能够帮助我们更好地构建和管理复杂的网络。MySQL数据库具有出色的安全性,它可以有效地防止数据丢失和损坏,如E-R图所示,它可以有效地防止数据丢失和损坏。
个人饮食健康管理系统整体E-R图,如图4-2所示:

图4-2个人饮食健康管理系统实体属性图
4.3.2数据表
通过对数据结构的深入分析,我们可以确定哪些表格和结构之间的关系,并且可以通过验证、调整和完善,来满足用户对数据和功能的需求,从而实现数据库的有效管理。
根据微信小程序的个人饮食健康管理系统的特性,我们重新设计了数据库的概念模型,以满足其功能的需求,并且结构更加清晰明确。
表access_token (登陆访问时长)
| 编号 | 名称 | 数据类型 | 长度 | 小数位 | 允许空值 | 主键 | 默认值 | 说明 |
| 1 | token_id | int | 10 | 0 | N | Y | 临时访问牌ID | |
| 2 | token | varchar | 64 | 0 | Y | N | 临时访问牌 | |
| 3 | info | text | 65535 | 0 | Y | N | ||
| 4 | maxage | int | 10 | 0 | N | N | 2 | 最大寿命:默认2小时 |
| 5 | create_time | timestamp | 19 | 0 | N | N | CURRENT_TIMESTAMP | 创建时间: |
| 6 | update_time | timestamp | 19 | 0 | N | N | CURRENT_TIMESTAMP | 更新时间: |
| 7 | user_id | int | 10 | 0 | N | N | 0 | 用户编号: |
| 编号 | 名称 | 数据类型 | 长度 | 小数位 | 允许空值 | 主键 | 默认值 | 说明 |
| 1 | address_id | int | 10 | 0 | N | Y | 收货地址: | |
| 2 | name | varchar | 32 | 0 | Y | N | 姓名: | |
| 3 | phone | varchar | 13 | 0 | Y | N | 手机: | |
| 4 | postcode | varchar | 8 | 0 | Y | N | 邮编: | |
| 5 | address | varchar | 255 | 0 | N | N | 地址: | |
| 6 | user_id | mediumint | 8 | 0 | N | N | 用户ID:[0,8388607]用户获取其他与用户相关的数据 | |
| 7 | create_time | timestamp | 19 | 0 | N | N | CURRENT_TIMESTAMP | 创建时间: |
| 8 | update_time | timestamp | 19 | 0 | N | N | CURRENT_TIMESTAMP | 更新时间: |
| 9 | default | bit | 1 | 0 | N | N | 0 | 默认判断 |
| 编号 | 名称 | 数据类型 | 长度 | 小数位 | 允许空值 | 主键 | 默认值 | 说明 |
| 1 | article_id | mediumint | 8 | 0 | N | Y | 文章id:[0,8388607] | |
| 2 | title | varchar | 125 | 0 | N | Y | 标题:[0,125]用于文章和html的title标签中 | |
| 3 | type | varchar | 64 | 0 | N | N | 0 | 文章分类:[0,1000]用来搜索指定类型的文章 |
| 4 | hits | int | 10 | 0 | N | N | 0 | 点击数:[0,1000000000]访问这篇文章的人次 |
| 5 | praise_len | int | 10 | 0 | N | N | 0 | 点赞数 |
| 6 | create_time | timestamp | 19 | 0 | N | N | CURRENT_TIMESTAMP | 创建时间: |
| 7 | update_time | timestamp | 19 | 0 | N | N | CURRENT_TIMESTAMP | 更新时间: |
| 8 | source | varchar | 255 | 0 | Y | N | 来源:[0,255]文章的出处 | |
| 9 | url | varchar | 255 | 0 | Y | N | 来源地址:[0,255]用于跳转到发布该文章的网站 | |
| 10 | tag | varchar | 255 | 0 | Y | N | 标签:[0,255]用于标注文章所属相关内容,多个标签用空格隔开 | |
| 11 | content | longtext | 2147483647 | 0 | Y | N | 正文:文章的主体内容 | |
| 12 | img | varchar | 255 | 0 | Y | N | 封面图 | |
| 13 | description | text | 65535 | 0 | Y | N | 文章描述 |
| 编号 | 名称 | 数据类型 | 长度 | 小数位 | 允许空值 | 主键 | 默认值 | 说明 |
| 1 | type_id | smallint | 5 | 0 | N | Y | 分类ID:[0,10000] | |
| 2 | display | smallint | 5 | 0 | N | N | 100 | 显示顺序:[0,1000]决定分类显示的先后顺序 |
| 3 | name | varchar | 16 | 0 | N | N | 分类名称:[2,16] | |
| 4 | father_id | smallint | 5 | 0 | N | N | 0 | 上级分类ID:[0,32767] |
| 5 | description | varchar | 255 | 0 | Y | N | 描述:[0,255]描述该分类的作用 | |
| 6 | icon | text | 65535 | 0 | Y | N | 分类图标: | |
| 7 | url | varchar | 255 | 0 | Y | N | 外链地址:[0,255]如果该分类是跳转到其他网站的情况下,就在该URL上设置 | |
| 8 | create_time | timestamp | 19 | 0 | N | N | CURRENT_TIMESTAMP | 创建时间: |
| 9 | update_time | timestamp | 19 | 0 | N | N | CURRENT_TIMESTAMP | 更新时间: |
| 编号 | 名称 | 数据类型 | 长度 | 小数位 | 允许空值 | 主键 | 默认值 | 说明 |
| 1 | auth_id | int | 10 | 0 | N | Y | 授权ID: | |
| 2 | user_group | varchar | 64 | 0 | Y | N | 用户组: | |
| 3 | mod_name | varchar | 64 | 0 | Y | N | 模块名: | |
| 4 | table_name | varchar | 64 | 0 | Y | N | 表名: | |
| 5 | page_title | varchar | 255 | 0 | Y | N | 页面标题: | |
| 6 | path | varchar | 255 | 0 | Y | N | 路由路径: | |
| 7 | position | varchar | 32 | 0 | Y | N | 位置: | |
| 8 | mode | varchar | 32 | 0 | N | N | _blank | 跳转方式: |
| 9 | add | tinyint | 3 | 0 | N | N | 1 | 是否可增加: |
| 10 | del | tinyint | 3 | 0 | N | N | 1 | 是否可删除: |
| 11 | set | tinyint | 3 | 0 | N | N | 1 | 是否可修改: |
| 12 | get | tinyint | 3 | 0 | N | N | 1 | 是否可查看: |
| 13 | field_add | text | 65535 | 0 | Y | N | 添加字段: | |
| 14 | field_set | text | 65535 | 0 | Y | N | 修改字段: | |
| 15 | field_get | text | 65535 | 0 | Y | N | 查询字段: | |
| 16 | table_nav_name | varchar | 500 | 0 | Y | N | 跨表导航名称: | |
| 17 | table_nav | varchar | 500 | 0 | Y | N | 跨表导航: | |
| 18 | option | text | 65535 | 0 | Y | N | 配置: | |
| 19 | create_time | timestamp | 19 | 0 | N | N | CURRENT_TIMESTAMP | 创建时间: |
| 20 | update_time | timestamp | 19 | 0 | N | N | CURRENT_TIMESTAMP | 更新时间: |
| 编号 | 名称 | 数据类型 | 长度 | 小数位 | 允许空值 | 主键 | 默认值 | 说明 |
| 1 | basic_records_id | int | 10 | 0 | N | Y | 基本记录ID | |
| 2 | regular_users | int | 10 | 0 | Y | N | 0 | 普通用户 |
| 3 | user_name | varchar | 64 | 0 | Y | N | 用户姓名 | |
| 4 | user_gender | varchar | 64 | 0 | Y | N | 用户性别 | |
| 5 | personal_age | varchar | 64 | 0 | Y | N | 个人年纪 | |
| 6 | personal_height | varchar | 64 | 0 | Y | N | 个人身高 | |
| 7 | personal_weight | varchar | 64 | 0 | Y | N | 个人体重 | |
| 8 | past_medical_history | text | 65535 | 0 | Y | N | 过往病史 | |
| 9 | create_time | datetime | 19 | 0 | N | N | CURRENT_TIMESTAMP | 创建时间 |
| 10 | update_time | timestamp | 19 | 0 | N | N | CURRENT_TIMESTAMP | 更新时间 |
| 编号 | 名称 | 数据类型 | 长度 | 小数位 | 允许空值 | 主键 | 默认值 | 说明 |
| 1 | cart_id | int | 10 | 0 | N | Y | 购物车ID: | |
| 2 | title | varchar | 64 | 0 | Y | N | 标题: | |
| 3 | img | varchar | 255 | 0 | N | N | 0 | 图片: |
| 4 | user_id | int | 10 | 0 | N | N | 0 | 用户ID: |
| 5 | create_time | timestamp | 19 | 0 | N | N | CURRENT_TIMESTAMP | 创建时间: |
| 6 | update_time | timestamp | 19 | 0 | N | N | CURRENT_TIMESTAMP | 更新时间: |
| 7 | state | int | 10 | 0 | N | N | 0 | 状态:使用中,已失效 |
| 8 | price | double | 9 | 2 | N | N | 0.00 | 单价: |
| 9 | price_ago | double | 9 | 2 | N | N | 0.00 | 原价: |
| 10 | price_count | double | 11 | 2 | N | N | 0.00 | 总价: |
| 11 | num | int | 10 | 0 | N | N | 1 | 数量: |
| 12 | goods_id | mediumint | 8 | 0 | N | N | 商品id:[0,8388607] | |
| 13 | type | varchar | 64 | 0 | N | N | 未分类 | 商品分类: |
| 14 | description | varchar | 255 | 0 | Y | N | 描述:[0,255]用于产品规格描述 |
| 编号 | 名称 | 数据类型 | 长度 | 小数位 | 允许空值 | 主键 | 默认值 | 说明 |
| 1 | collect_id | int | 10 | 0 | N | Y | 收藏ID: | |
| 2 | user_id | int | 10 | 0 | N | N | 0 | 收藏人ID: |
| 3 | source_table | varchar | 255 | 0 | Y | N | 来源表: | |
| 4 | source_field | varchar | 255 | 0 | Y | N | 来源字段: | |
| 5 | source_id | int | 10 | 0 | N | N | 0 | 来源ID: |
| 6 | title | varchar | 255 | 0 | Y | N | 标题: | |
| 7 | img | varchar | 255 | 0 | Y | N | 封面: | |
| 8 | create_time | timestamp | 19 | 0 | N | N | CURRENT_TIMESTAMP | 创建时间: |
| 9 | update_time | timestamp | 19 | 0 | N | N | CURRENT_TIMESTAMP | 更新时间: |
| 编号 | 名称 | 数据类型 | 长度 | 小数位 | 允许空值 | 主键 | 默认值 | 说明 |
| 1 | comment_id | int | 10 | 0 | N | Y | 评论ID: | |
| 2 | user_id | int | 10 | 0 | N | N | 0 | 评论人ID: |
| 3 | reply_to_id | int | 10 | 0 | N | N | 0 | 回复评论ID:空为0 |
| 4 | content | longtext | 2147483647 | 0 | Y | N | 内容: | |
| 5 | nickname | varchar | 255 | 0 | Y | N | 昵称: | |
| 6 | avatar | varchar | 255 | 0 | Y | N | 头像地址:[0,255] | |
| 7 | create_time | timestamp | 19 | 0 | N | N | CURRENT_TIMESTAMP | 创建时间: |
| 8 | update_time | timestamp | 19 | 0 | N | N | CURRENT_TIMESTAMP | 更新时间: |
| 9 | source_table | varchar | 255 | 0 | Y | N | 来源表: | |
| 10 | source_field | varchar | 255 | 0 | Y | N | 来源字段: | |
| 11 | source_id | int | 10 | 0 | N | N | 0 | 来源ID: |
| 编号 | 名称 | 数据类型 | 长度 | 小数位 | 允许空值 | 主键 | 默认值 | 说明 |
| 1 | dietary_plan_id | int | 10 | 0 | N | Y | 饮食计划ID | |
| 2 | regular_users | int | 10 | 0 | Y | N | 0 | 普通用户 |
| 3 | user_name | varchar | 64 | 0 | Y | N | 用户姓名 | |
| 4 | planned_date | date | 10 | 0 | Y | N | 计划日期 | |
| 5 | breakfast_food | varchar | 64 | 0 | Y | N | 早餐食物 | |
| 6 | noon_food | varchar | 64 | 0 | Y | N | 中午食物 | |
| 7 | dinner_food | varchar | 64 | 0 | Y | N | 晚餐食物 | |
| 8 | total_heat_absorption | varchar | 64 | 0 | Y | N | 总摄热量 | |
| 9 | adjusting_the_plan | text | 65535 | 0 | Y | N | 调整计划 | |
| 10 | create_time | datetime | 19 | 0 | N | N | CURRENT_TIMESTAMP | 创建时间 |
| 11 | update_time | timestamp | 19 | 0 | N | N | CURRENT_TIMESTAMP | 更新时间 |
| 编号 | 名称 | 数据类型 | 长度 | 小数位 | 允许空值 | 主键 | 默认值 | 说明 |
| 1 | exercise_plan_id | int | 10 | 0 | N | Y | 运动计划ID | |
| 2 | regular_users | int | 10 | 0 | Y | N | 0 | 普通用户 |
| 3 | user_name | varchar | 64 | 0 | Y | N | 用户姓名 | |
| 4 | planned_date | date | 10 | 0 | Y | N | 计划日期 | |
| 5 | plan_title | varchar | 64 | 0 | Y | N | 计划标题 | |
| 6 | plan_content | varchar | 64 | 0 | Y | N | 计划内容 | |
| 7 | create_time | datetime | 19 | 0 | N | N | CURRENT_TIMESTAMP | 创建时间 |
| 8 | update_time | timestamp | 19 | 0 | N | N | CURRENT_TIMESTAMP | 更新时间 |
| 编号 | 名称 | 数据类型 | 长度 | 小数位 | 允许空值 | 主键 | 默认值 | 说明 |
| 1 | goods_id | mediumint | 8 | 0 | N | Y | 产品id:[0,8388607] | |
| 2 | title | varchar | 125 | 0 | Y | N | 标题:[0,125]用于产品和html的<title>标签中 | |
| 3 | img | text | 65535 | 0 | Y | N | 封面图:用于显示于产品列表页 | |
| 4 | description | varchar | 255 | 0 | Y | N | 描述:[0,255]用于产品规格描述 | |
| 5 | price_ago | double | 8 | 2 | N | N | 0.00 | 原价:[1] |
| 6 | price | double | 8 | 2 | N | N | 0.00 | 卖价:[1] |
| 7 | sales | int | 10 | 0 | N | N | 0 | 销量:[0,1000000000] |
| 8 | inventory | int | 10 | 0 | N | N | 0 | 商品库存 |
| 9 | type | varchar | 64 | 0 | N | N | 商品分类: | |
| 10 | hits | int | 10 | 0 | N | N | 0 | 点击量:[0,1000000000]访问这篇产品的人次 |
| 11 | content | longtext | 2147483647 | 0 | Y | N | 正文:产品的主体内容 | |
| 12 | img_1 | text | 65535 | 0 | Y | N | 主图1: | |
| 13 | img_2 | text | 65535 | 0 | Y | N | 主图2: | |
| 14 | img_3 | text | 65535 | 0 | Y | N | 主图3: | |
| 15 | img_4 | text | 65535 | 0 | Y | N | 主图4: | |
| 16 | img_5 | text | 65535 | 0 | Y | N | 主图5: | |
| 17 | create_time | timestamp | 19 | 0 | N | N | CURRENT_TIMESTAMP | 创建时间: |
| 18 | update_time | timestamp | 19 | 0 | N | N | CURRENT_TIMESTAMP | 更新时间: |
| 19 | customize_field | text | 65535 | 0 | Y | N | 自定义字段 | |
| 20 | source_table | varchar | 255 | 0 | Y | N | 来源表: | |
| 21 | source_field | varchar | 255 | 0 | Y | N | 来源字段: | |
| 22 | source_id | int | 10 | 0 | N | N | 0 | 来源ID: |
| 23 | user_id | int | 10 | 0 | Y | N | 0 | 添加人 |
| 编号 | 名称 | 数据类型 | 长度 | 小数位 | 允许空值 | 主键 | 默认值 | 说明 |
| 1 | type_id | int | 10 | 0 | N | Y | 商品分类ID: | |
| 2 | father_id | smallint | 5 | 0 | N | N | 0 | 上级分类ID:[0,32767] |
| 3 | name | varchar | 255 | 0 | Y | N | 商品名称: | |
| 4 | desc | varchar | 255 | 0 | Y | N | 描述: | |
| 5 | icon | varchar | 255 | 0 | Y | N | 图标: | |
| 6 | source_table | varchar | 255 | 0 | Y | N | 来源表: | |
| 7 | source_field | varchar | 255 | 0 | Y | N | 来源字段: | |
| 8 | create_time | timestamp | 19 | 0 | N | N | CURRENT_TIMESTAMP | 创建时间: |
| 9 | update_time | timestamp | 19 | 0 | N | N | CURRENT_TIMESTAMP | 更新时间: |
| 编号 | 名称 | 数据类型 | 长度 | 小数位 | 允许空值 | 主键 | 默认值 | 说明 |
| 1 | health_records_id | int | 10 | 0 | N | Y | 健康记录ID | |
| 2 | regular_users | int | 10 | 0 | Y | N | 0 | 普通用户 |
| 3 | user_name | varchar | 64 | 0 | Y | N | 用户姓名 | |
| 4 | record_date | date | 10 | 0 | Y | N | 记录日期 | |
| 5 | weight_data | int | 10 | 0 | Y | N | 0 | 体重数据 |
| 6 | blood_pressure_data | int | 10 | 0 | Y | N | 0 | 血压数据 |
| 7 | heart_rate_data | int | 10 | 0 | Y | N | 0 | 心率数据 |
| 8 | body_fat_data | int | 10 | 0 | Y | N | 0 | 体脂数据 |
| 9 | analysis_remarks | text | 65535 | 0 | Y | N | 分析备注 | |
| 10 | create_time | datetime | 19 | 0 | N | N | CURRENT_TIMESTAMP | 创建时间 |
| 11 | update_time | timestamp | 19 | 0 | N | N | CURRENT_TIMESTAMP | 更新时间 |
| 编号 | 名称 | 数据类型 | 长度 | 小数位 | 允许空值 | 主键 | 默认值 | 说明 |
| 1 | hits_id | int | 10 | 0 | N | Y | 点赞ID: | |
| 2 | user_id | int | 10 | 0 | N | N | 0 | 点赞人: |
| 3 | create_time | timestamp | 19 | 0 | N | N | CURRENT_TIMESTAMP | 创建时间: |
| 4 | update_time | timestamp | 19 | 0 | N | N | CURRENT_TIMESTAMP | 更新时间: |
| 5 | source_table | varchar | 255 | 0 | Y | N | 来源表: | |
| 6 | source_field | varchar | 255 | 0 | Y | N | 来源字段: | |
| 7 | source_id | int | 10 | 0 | N | N | 0 | 来源ID: |
| 编号 | 名称 | 数据类型 | 长度 | 小数位 | 允许空值 | 主键 | 默认值 | 说明 |
| 1 | logistics_delivery_id | int | 10 | 0 | N | Y | 物流配送ID | |
| 2 | order_number | varchar | 64 | 0 | Y | N | 订单号 | |
| 3 | product_name | varchar | 64 | 0 | Y | N | 商品名称 | |
| 4 | purchase_quantity | varchar | 64 | 0 | Y | N | 购买数量 | |
| 5 | total_transaction_amount | double | 11 | 2 | Y | N | 0.00 | 交易总额 |
| 6 | the_date_of_issuance | date | 10 | 0 | Y | N | 发货日期 | |
| 7 | delivery_number | varchar | 30 | 0 | Y | N | 配送订单 | |
| 8 | ordinary_users | int | 10 | 0 | Y | N | 0 | 普通用户 |
| 9 | shipping_address | varchar | 64 | 0 | Y | N | 收货地址 | |
| 10 | delivery_status | varchar | 64 | 0 | Y | N | 配送状态 | |
| 11 | signing_status | varchar | 64 | 0 | Y | N | 签收状态 | |
| 12 | recommend | int | 10 | 0 | N | N | 0 | 智能推荐 |
| 13 | contact_name | varchar | 255 | 0 | Y | N | 联系人名字 | |
| 14 | merchant_id | int | 10 | 0 | Y | N | 商家id | |
| 15 | create_time | datetime | 19 | 0 | N | N | CURRENT_TIMESTAMP | 创建时间 |
| 16 | update_time | timestamp | 19 | 0 | N | N | CURRENT_TIMESTAMP | 更新时间 |
| 编号 | 名称 | 数据类型 | 长度 | 小数位 | 允许空值 | 主键 | 默认值 | 说明 |
| 1 | online_shopping_mall_id | int | 10 | 0 | N | Y | 在线商城ID | |
| 2 | shelf_life | varchar | 64 | 0 | Y | N | 保质期限 | |
| 3 | hits | int | 10 | 0 | N | N | 0 | 点击数 |
| 4 | praise_len | int | 10 | 0 | N | N | 0 | 点赞数 |
| 5 | cart_title | varchar | 125 | 0 | Y | N | 标题:[0,125]用于产品html的标签中 | |
| 6 | cart_img | text | 65535 | 0 | Y | N | 封面图:用于显示于产品列表页 | |
| 7 | cart_description | varchar | 255 | 0 | Y | N | 描述:[0,255]用于产品规格描述 | |
| 8 | cart_price_ago | double | 8 | 2 | N | N | 0.00 | 原价:[1] |
| 9 | cart_price | double | 8 | 2 | N | N | 0.00 | 卖价:[1] |
| 10 | cart_inventory | int | 10 | 0 | N | N | 0 | 商品库存 |
| 11 | cart_type | varchar | 64 | 0 | N | N | 未分类 | 商品分类: |
| 12 | cart_content | longtext | 2147483647 | 0 | Y | N | 正文:产品的主体内容 | |
| 13 | cart_img_1 | text | 65535 | 0 | Y | N | 主图1: | |
| 14 | cart_img_2 | text | 65535 | 0 | Y | N | 主图2: | |
| 15 | cart_img_3 | text | 65535 | 0 | Y | N | 主图3: | |
| 16 | cart_img_4 | text | 65535 | 0 | Y | N | 主图4: | |
| 17 | cart_img_5 | text | 65535 | 0 | Y | N | 主图5: | |
| 18 | create_time | datetime | 19 | 0 | N | N | CURRENT_TIMESTAMP | 创建时间 |
| 19 | update_time | timestamp | 19 | 0 | N | N | CURRENT_TIMESTAMP | 更新时间 |
| 编号 | 名称 | 数据类型 | 长度 | 小数位 | 允许空值 | 主键 | 默认值 | 说明 |
| 1 | order_id | int | 10 | 0 | N | Y | 订单ID: | |
| 2 | order_number | varchar | 64 | 0 | Y | N | 订单号: | |
| 3 | goods_id | mediumint | 8 | 0 | N | N | 商品id:[0,8388607] | |
| 4 | title | varchar | 32 | 0 | Y | N | 商品标题: | |
| 5 | img | varchar | 255 | 0 | Y | N | 商品图片: | |
| 6 | price | double | 10 | 2 | N | N | 0.00 | 价格: |
| 7 | price_ago | double | 10 | 2 | N | N | 0.00 | 原价: |
| 8 | num | int | 10 | 0 | N | N | 1 | 数量: |
| 9 | price_count | double | 8 | 2 | N | N | 0.00 | 总价: |
| 10 | norms | varchar | 255 | 0 | Y | N | 规格: | |
| 11 | type | varchar | 64 | 0 | N | N | 未分类 | 商品分类: |
| 12 | contact_name | varchar | 32 | 0 | Y | N | 联系人姓名: | |
| 13 | contact_email | varchar | 125 | 0 | Y | N | 联系人邮箱: | |
| 14 | contact_phone | varchar | 11 | 0 | Y | N | 联系人手机: | |
| 15 | contact_address | varchar | 255 | 0 | Y | N | 收件地址: | |
| 16 | postal_code | varchar | 9 | 0 | Y | N | 邮政编码: | |
| 17 | user_id | int | 10 | 0 | N | N | 0 | 买家ID: |
| 18 | merchant_id | mediumint | 8 | 0 | N | N | 0 | 商家ID: |
| 19 | create_time | timestamp | 19 | 0 | N | N | CURRENT_TIMESTAMP | 创建时间: |
| 20 | update_time | timestamp | 19 | 0 | N | N | CURRENT_TIMESTAMP | 更新时间: |
| 21 | description | varchar | 255 | 0 | Y | N | 描述:[0,255]用于产品规格描述 | |
| 22 | state | varchar | 16 | 0 | N | N | 待付款 | 订单状态:待付款,待发货,待签收,已签收,待退款,已退款,已拒绝,已完成 |
| 23 | remark | text | 65535 | 0 | Y | N | 订单备注 | |
| 24 | delivery_state | varchar | 16 | 0 | Y | N | 未配送 | 发货状态:未配送,已配送 |
| 编号 | 名称 | 数据类型 | 长度 | 小数位 | 允许空值 | 主键 | 默认值 | 说明 |
| 1 | praise_id | int | 10 | 0 | N | Y | 点赞ID: | |
| 2 | user_id | int | 10 | 0 | N | N | 0 | 点赞人: |
| 3 | create_time | timestamp | 19 | 0 | N | N | CURRENT_TIMESTAMP | 创建时间: |
| 4 | update_time | timestamp | 19 | 0 | N | N | CURRENT_TIMESTAMP | 更新时间: |
| 5 | source_table | varchar | 255 | 0 | Y | N | 来源表: | |
| 6 | source_field | varchar | 255 | 0 | Y | N | 来源字段: | |
| 7 | source_id | int | 10 | 0 | N | N | 0 | 来源ID: |
| 8 | status | bit | 1 | 0 | N | N | 1 | 点赞状态:1为点赞,0已取消 |
| 编号 | 名称 | 数据类型 | 长度 | 小数位 | 允许空值 | 主键 | 默认值 | 说明 |
| 1 | regular_users_id | int | 10 | 0 | N | Y | 普通用户ID | |
| 2 | user_name | varchar | 64 | 0 | Y | N | 用户姓名 | |
| 3 | user_gender | varchar | 64 | 0 | Y | N | 用户性别 | |
| 4 | examine_state | varchar | 16 | 0 | N | N | 已通过 | 审核状态 |
| 5 | user_id | int | 10 | 0 | N | N | 0 | 用户ID |
| 6 | create_time | datetime | 19 | 0 | N | N | CURRENT_TIMESTAMP | 创建时间 |
| 7 | update_time | timestamp | 19 | 0 | N | N | CURRENT_TIMESTAMP | 更新时间 |
| 编号 | 名称 | 数据类型 | 长度 | 小数位 | 允许空值 | 主键 | 默认值 | 说明 |
| 1 | sensitive_vocabulary_id | int | 10 | 0 | N | Y | 敏感词汇ID | |
| 2 | sensitive_vocabulary | varchar | 64 | 0 | Y | N | 敏感词汇 | |
| 3 | create_time | datetime | 19 | 0 | N | N | CURRENT_TIMESTAMP | 创建时间 |
| 4 | update_time | timestamp | 19 | 0 | N | N | CURRENT_TIMESTAMP | 更新时间 |
| 编号 | 名称 | 数据类型 | 长度 | 小数位 | 允许空值 | 主键 | 默认值 | 说明 |
| 1 | slides_id | int | 10 | 0 | N | Y | 轮播图ID: | |
| 2 | title | varchar | 64 | 0 | Y | N | 标题: | |
| 3 | content | varchar | 255 | 0 | Y | N | 内容: | |
| 4 | url | varchar | 255 | 0 | Y | N | 链接: | |
| 5 | img | varchar | 255 | 0 | Y | N | 轮播图: | |
| 6 | hits | int | 10 | 0 | N | N | 0 | 点击量: |
| 7 | create_time | timestamp | 19 | 0 | N | N | CURRENT_TIMESTAMP | 创建时间: |
| 8 | update_time | timestamp | 19 | 0 | N | N | CURRENT_TIMESTAMP | 更新时间: |
| 编号 | 名称 | 数据类型 | 长度 | 小数位 | 允许空值 | 主键 | 默认值 | 说明 |
| 1 | upload_id | int | 10 | 0 | N | Y | 上传ID | |
| 2 | name | varchar | 64 | 0 | Y | N | 文件名 | |
| 3 | path | varchar | 255 | 0 | Y | N | 访问路径 | |
| 4 | file | varchar | 255 | 0 | Y | N | 文件路径 | |
| 5 | display | varchar | 255 | 0 | Y | N | 显示顺序 | |
| 6 | father_id | int | 10 | 0 | Y | N | 0 | 父级ID |
| 7 | dir | varchar | 255 | 0 | Y | N | 文件夹 | |
| 8 | type | varchar | 32 | 0 | Y | N | 文件类型 |
| 编号 | 名称 | 数据类型 | 长度 | 小数位 | 允许空值 | 主键 | 默认值 | 说明 |
| 1 | user_id | mediumint | 8 | 0 | N | Y | 用户ID:[0,8388607]用户获取其他与用户相关的数据 | |
| 2 | state | smallint | 5 | 0 | N | N | 1 | 账户状态:[0,10](1可用|2异常|3已冻结|4已注销) |
| 3 | user_group | varchar | 32 | 0 | Y | N | 所在用户组:[0,32767]决定用户身份和权限 | |
| 4 | login_time | timestamp | 19 | 0 | N | N | CURRENT_TIMESTAMP | 上次登录时间: |
| 5 | phone | varchar | 11 | 0 | Y | N | 手机号码:[0,11]用户的手机号码,用于找回密码时或登录时 | |
| 6 | phone_state | smallint | 5 | 0 | N | N | 0 | 手机认证:[0,1](0未认证|1审核中|2已认证) |
| 7 | username | varchar | 16 | 0 | N | N | 用户名:[0,16]用户登录时所用的账户名称 | |
| 8 | nickname | varchar | 16 | 0 | Y | N | 昵称:[0,16] | |
| 9 | password | varchar | 64 | 0 | N | N | 密码:[0,32]用户登录所需的密码,由6-16位数字或英文组成 | |
| 10 | | varchar | 64 | 0 | Y | N | 邮箱:[0,64]用户的邮箱,用于找回密码时或登录时 | |
| 11 | email_state | smallint | 5 | 0 | N | N | 0 | 邮箱认证:[0,1](0未认证|1审核中|2已认证) |
| 12 | avatar | varchar | 255 | 0 | Y | N | 头像地址:[0,255] | |
| 13 | open_id | varchar | 255 | 0 | Y | N | 针对获取用户信息字段 | |
| 14 | create_time | timestamp | 19 | 0 | N | N | CURRENT_TIMESTAMP | 创建时间: |
| 编号 | 名称 | 数据类型 | 长度 | 小数位 | 允许空值 | 主键 | 默认值 | 说明 |
| 1 | group_id | mediumint | 8 | 0 | N | Y | 用户组ID:[0,8388607] | |
| 2 | display | smallint | 5 | 0 | N | N | 100 | 显示顺序:[0,1000] |
| 3 | name | varchar | 16 | 0 | N | N | 名称:[0,16] | |
| 4 | description | varchar | 255 | 0 | Y | N | 描述:[0,255]描述该用户组的特点或权限范围 | |
| 5 | source_table | varchar | 255 | 0 | Y | N | 来源表: | |
| 6 | source_field | varchar | 255 | 0 | Y | N | 来源字段: | |
| 7 | source_id | int | 10 | 0 | N | N | 0 | 来源ID: |
第五章 系统实现
5.1用户前台功能模块(前端)
5.1.1用户首页模块
首页主要分别展示各个模块的最新动态,浏览者可以很清楚地看到不同模块的最新更新内容。并且系统首页每个部分可以跳转到相对应的模块,方便浏览者选择感兴趣的地方。
前端首页载入流程图如下所示。

图5-1 首页载入流程
前端首页如下图所示。

图5-2 首页界面
5.1.2用户注册模块
当用户点击右上角“注册”按钮的时候,当填写上自己的账号+密码+确认密码+昵称+邮箱+手机号等信息后再点击“注册”按钮后将会先验证输入的有没有空数据,再次验证密码和确认密码是否是一样的,最后验证输入的账户名和数据库表中已经注册的账户名是否重复,只有都验证没问题后即可注册成功。
用户注册流程图如下所示。

图5-3 用户注册流程
用户注册界面展示图如下所示。

图5-4 用户注册界面
注册关键代码如下所示。
/**
* 注册
* @param user
* @return
*/
@PostMapping("register")
public Map<String, Object> signUp(@RequestBody User user) {
// 查询用户
Map<String, String> query = new HashMap<>();
Map<String,Object> map = JSON.parseObject(JSON.toJSONString(user));
query.put("username",user.getUsername());
List list = service.selectBaseList(service.select(query, new HashMap<>()));
if (list.size()>0){
return error(30000, "用户已存在");
}
map.put("password",service.encryption(String.valueOf(map.get("password"))));
service.insert(map);
return success(1);
}
5.1.3用户登录模块
在登录界面中输入用户名+密码,然后选择相应的角色,点击“登录”按钮,系统会在用户数据库表中匹配相应用户的帐户,如果用户名+密码正确,则会登录到系统中每个用户的主管理界面,否则会提示相应的信息,如果是忘记了密码,请返回登录界面。
用户登录流程图如下所示。

图5-5登录流程图
系统登录界面如下所示。

图5-6系统登录界面
登录的逻辑代码如下所示。
/**
* 登录
* @param data
* @param httpServletRequest
* @return
*/
@PostMapping("login")
public Map<String, Object> login(@RequestBody Map<String, String> data, HttpServletRequest httpServletRequest) {
log.info("[执行登录接口]");
String username = data.get("username");
String email = data.get("email");
String phone = data.get("phone");
String password = data.get("password");
List resultList = null;
Map<String, String> map = new HashMap<>();
if(username != null && "".equals(username) == false){
map.put("username", username);
resultList = service.select(map, new HashMap<>()).getResultList();
}
else if(email != null && "".equals(email) == false){
map.put("email", email);
resultList = service.select(map, new HashMap<>()).getResultList();
}
else if(phone != null && "".equals(phone) == false){
map.put("phone", phone);
resultList = service.select(map, new HashMap<>()).getResultList();
}else{
return error(30000, "账号或密码不能为空");
}
if (resultList == null || password == null) {
return error(30000, "账号或密码不能为空");
}
//判断是否有这个用户
if (resultList.size()<=0){
return error(30000,"用户不存在");
}
User byUsername = (User) resultList.get(0);
Map<String, String> groupMap = new HashMap<>();
groupMap.put("name",byUsername.getUserGroup());
List groupList = userGroupService.select(groupMap, new HashMap<>()).getResultList();
if (groupList.size()<1){
return error(30000,"用户组不存在");
}
UserGroup userGroup = (UserGroup) groupList.get(0);
//查询用户审核状态
if (!StringUtils.isEmpty(userGroup.getSourceTable())){
String sql = "select examine_state from "+ userGroup.getSourceTable() +" WHERE user_id = " + byUsername.getUserId();
String res = String.valueOf(service.runCountSql(sql).getSingleResult());
if (res==null){
return error(30000,"用户不存在");
}
if (!res.equals("已通过")){
return error(30000,"该用户审核未通过");
}
}
//查询用户状态
if (byUsername.getState()!=1){
return error(30000,"用户非可用状态,不能登录");
}
String md5password = service.encryption(password);
if (byUsername.getPassword().equals(md5password)) {
// 存储Token到数据库
AccessToken accessToken = new AccessToken();
accessToken.setToken(UUID.randomUUID().toString().replaceAll("-", ""));
accessToken.setUser_id(byUsername.getUserId());
tokenService.save(accessToken);
// 返回用户信息
JSONObject user = JSONObject.parseObject(JSONObject.toJSONString(byUsername));
user.put("token", accessToken.getToken());
JSONObject ret = new JSONObject();
ret.put("obj",user);
return success(ret);
} else {
return error(30000, "账号或密码不正确");
}
}
5.1.4个人资料模块
当您完成/注册操作,您就能够更新您的个人资料。您需要确保您的inputname值能够和您所属的实体类型的参数完全对应。当您更新您的个人资料时,您的账号密码应当保持完整,不能出现任何错误。您需要确保您的账号密码是唯一的,才能继续使用。
密码修改流程图如下所示。

图5-7密码修改流程图
密码修改界面如下所示。

图5-8密码修改界面
5.1.5评论模块
用户可以发表自己的评论。将页面session中的用户账号userId和发表留言文字框内容传入控制层PinglunAction,调用addPinglun方法,通过PinglunDAOImp向数据库评论区插入,将结果返回plq.Java界面。
评论发布流程图如下图所示。

图5-9评论发布流程图
评论发布操作界面如下图所示。

图5-10评论发布操作界面
5.1.6在线商城模块
游客只能查看在线商城的商品,不能进行任何购买、评论操作,正式用户可以选择自己需要的商品,加入购物车、立即购买、收藏、评论。
加入购物车流程图如图5-11所示。

图5-11加入购物车流程图
购买工作流程图如图5-12所示。

图5-12购买工作流程图
在线商城详情展示页面如图5-13所示。

图5-13在线商城详情展示界面图
5.1.7健康资讯模块
当用户点击个人饮食健康管理系统中导航栏上的“健康资讯”后将会进入到该“健康资讯”列表的界面,然后选择想要看的健康资讯,点击进入到详细界面,在详细界面可以收藏+赞+评论等操作。健康资讯详情界面如图5-14所示。

图5-14健康资讯详情界面
5.1.8我的界面模块
当用户点击“我的”这个按钮,会出现子菜单,可以对基本信息、收货地址、收藏、订单、购物车、统计图、基本记录、健康记录、饮食计划、运动计划、订单配送进行设置管理。我的界面如下图5-15所示。

图5-15我的界面
5.2管理员功能模块(后端)
5.2.1系统用户模块
管理员在yhzhgl查看用户信息,先使用sql语句查询出所有用户表的数据,然后调用mysql_query($sql),返回一个数组对象,在for循环里,将数据放入页面模板中,添加用户则将添加的用户数据封装在sql语句,中然后调用mysql_query($sql)方法将用户内容插入用户表中。系统用户界面如图5-16所示。
图5-16系统用户界面
5.2.2系统管理模块
管理员点击“系统管理”菜单可以对系统的轮播图进行管理,查看到系统中的所有轮播图信息,对已经存在的轮播图,管理员可以修改,也可以发布新的信息。
轮播图管理界面如图5-17所示。
图5-17 轮播图管理界面
5.2.3资源管理模块
管理员点击“资源管理”会显示出所有的健康资讯信息,支持输入资讯分类或者关键词对健康资讯信息进行查询,如果想要添加新的健康资讯信息,点击“健康资讯添加”按钮,输入相关信息,点击“提交”按钮就可以添加了,同时可以选择某一条健康资讯信息,点击“删除”进行删除,也可以点击后面的“发布”按钮对健康资讯的新闻发布信息进行更新维护。
资源管理界面如图5-18所示。
图5-18资源管理界面
5.2.4 在线商城界面
管理员拥有对在线商城中的商品进行添加、修改、删除、管理评论的功能,在线商城管理界面如下图5-19所示。
图5-19在线商城管理界面图
5.2.5 分类列表界面
管理员拥有对商品的分类增删改查的功能,分类列表界面如下图5-20所示。
图5-20分类列表界面图
5.2.6订单列表界面
管理员拥有对所有订单的查询、删除的功能。可以对订单进行配送操作。订单列表界面如下图5-21所示。
图5-21订单列表界面图
5.2.7订单配送界面
管理员点击“订单配送”可以查看订单的详细内容并可以对配送状态、签收状态进行状态修改,还可以进行查询、重置、删除操作。订单配送界面如下图5-22所示。
图5-22 订单配送界面图
第六章 系统的测试
6.1 测试目的
虽然程序设计本身就具备一定的风险,因此,即便出现一点点的失败,也很少 影响到整个的运行。然而,即便出现一点点的失败,也很少影响到整个的运行,因此,我们必须对程序进行严格的检查,及早发现和解决失败,从而确保整个系统的运行良好,从而确保其运行的持久性和稳定性。通过本章的讨论,我们可以更好地识别出存在的问题,从而有效地解决它们,尽管需要花费大量的精力,但却至关重要且不可或缺。
软件测试和开发过程有着密切的联系,它们都需要遵循严格的管理学原则,以确保软件的可靠性和可用性。然而,随着技术的发展,国内的软件测试已经取得了长足的进步,其流程更加完善,效率也更加提升。
为了验证微信小程序的个人饮食健康管理系统的有效性,我们需要对其各个功能模块的运行情况和性能进行严格的检查和验证。一旦检查结果出现问题,我们将立即采取措施,并尽快纠正,从而为用户提供更加优质的服务。
6.2 测试方案设计
6.2.1 测试策略
1、功能测试
对于初学者而言,由于缺乏对新开发软件的全面理解,他们只能通过对照黑盒测试的方式,盲目地输入数据,而无法获得正确的反馈。然而,由于存在着漏洞,一旦输入错误的数据,就有可能导致测试失败。
2、性能测试
性能测试是一种自动化测试工具,它旨在评估软件程序的整体性能,并且可以将其与负载测试和压力测试相结合,以更好地评估系统的性能。负载测试旨在评估系统对外部负载的反应,而压力测试则可以检测出系统能够提供的最高水平服务。
6.2.2 测试分析
测试评估系统质量的方式不仅仅局限于编码和过程,而是要结合软件设计、历史需求分析等多种因素,以达到最佳效果。
软件测试应遵循以下原则:
(1)为了确保软件的可靠性,我们建议及早完成软件的测试,这样可以有效地缩短软件的开发周期,同时也可以有效地保证软件的可靠性。
(2)在进行软件测试时,应当认真处理并妥善保存所有相关计划、报告等,这样不仅可以有效地提高测试效率,而且也有助于日后系统的维护。
(3)在软件测试的全部过程中,应该特别关注聚类现象。
(4)在软件测试中,为了获得更加可靠的评估,最好避免将其与本身的系统相比较,而是采用双向的、可靠的、可比较的标准,来检验其可靠性、准确度及可操作性。
(5)我们的测试计划将严格遵循软件测试的规范和准则。
(6)对整个测试结果进行综合检查,尽量避免重复错误。
通过使用我们的个人饮食健康管理系统,我们可以更好地满足用户的需求。这样一来,我们就可以大幅提升用户的使用率。
经过严格的测试,我们发现该系统的性能非常出色,它的精度、可靠性、稳健性都达到了极高的水平,而且它还支持快速、精细的点击操作,使用者的使用感受更加良好。此外,它还支持各种主流浏览器,满足不同的使用要求。
结 论
经过长时间的努力,我终于完成了这项系统设计。在此期间,我深入研究了系统开发中所涉及的相关知识,并且发现了自身的不足,从而更好地掌握了必要的应用技能,进一步的学习使我的知识储备更加丰富,最终完成了这项艰巨的任务。当面临挑战时,我会立即向老师寻求帮助,并利用专业的网络资源和论坛平台,以期望能够一步步地克服困境。系统设计过程不容易,你需要不断充实自己,有勇气克服困难。尽管系统开发的一些功能尚未完善,但我仍然会尽最大努力去改进,以便让用户体验更加出色。这次成功的尝试,让我感到无比欣慰,因为它是我第一次尝试,而且我会继续努力,打造出更加出色的系统。
当初,因为对一些编程语言的系统实施方法并不十分精通,使得开发变得极其艰巨。然而,最终,我成功利用一款特定的字典软件,克服了这一重重挑战。从而,我也深刻认识到,只要努力,才能够改善自身的英语水平,从而为未来的职业及生涯打下坚实的基础。经历了毕业设计的挑战,让我收获颇丰。最初,由于缺乏相关的开发知识,只能逐步尝试,但随着时间的推移,越来越了解了相关的文献与资料,并且能够成功地将其应用到实践当中。此外,该系统也为网络学习提供了强大的支持,让我能够更好地完成论文的撰写,并且拥抱挑战,以及探索生活中的各种未知。通过毕业设计,我深刻地体验到了如何把所掌握的理论转化为可行的行动。这使得我明白,要想取得成功,就需要不断努力,坚定地走下去。
参考文献
[1]Jaime G ,Bernardí B ,Sixto M , et al.Occupational risk assessment in AOPs labs and management system that comply with UN sustainable development goals[J].Process Safety and Environmental Protection,2024,182903-917.
[2]Xiao J ,Zhou H ,Lei Q , et al.Attention-Mechanism-Based Face Feature Extraction Model for WeChat Applet on Mobile Devices[J].Electronics,2024,13(1):
[3]Wu J ,Chen N ,Xia H , et al.Design and application of a game‐based WeChat mini‐program for screening cognitive impairments in Chinese older adults[J].Alzheimer's Dementia,2023,19(S11):
[4]刘权宸,张朋柱.健康管理方案知识的逻辑关系分析及其应用研究[J].上海管理科学,2023,45(06):109-113.
[5]Georgia W ,Cassie M ,Fiona A , et al.A mixed-methods process evaluation of an integrated care system's population health management system to reduce health inequalities in COVID-19 vaccination uptake[J].Journal of Integrated Care,2023,31(4):256-273.
[6]杨华,徐扬.MySQL数据库对中文编码支持的探讨[J].网络安全和信息化,2023,(10):157-160.
[7]陈蓓蕾,洪年松.基于SpringBoot的数据库接口设计[J].信息与电脑(理论版),2023,35(16):181-183.
[8]吴思源,曹湛慧,黄志豪等.“轻享健康”微信小程序的设计与实现[J].软件,2023,44(08):69-71+79.
[9]李宇杰.基于微服务架构的电商微信小程序的设计与实现[D].华东师范大学,2023.DOI:10.27149/d.cnki.ghdsu.2023.003555
[10]王志亮,纪松波.基于SpringBoot的Web前端与数据库的接口设计[J].工业控制计算机,2023,36(03):51-53.
[11]崔乔.基于Android的个人健康管理系统的客户端设计开发[J].黑龙江科学,2023,14(04):90-92.
[12]于德慧.基于微信小程序的健康管理服务平台的开发与应用[J].电子技术与软件工程,2023,(03):45-49.
[13]张荣,杨树例,李炳武.“互联网+”时代应用系统数据库开发关键技术[J].信息与电脑(理论版),2022,34(11):164-166.
[14]王婷,陆克中,黄孝等.基于微信小程序的个人健康管理系统设计[J].信息与电脑(理论版),2022,34(10):155-158.
[15]田松涛,段元梅.基于SpringBoot的线上商城平台设计[J].无线互联科技,2022,19(01):56-57.
[16]单树倩,任佳勋.基于SpringBoot和Vue框架的数据库原理网站设计与实现[J].电脑知识与技术,2021,17(30):40-41+50.DOI:10.14004/j.cnki.ckt.2021.2868
[17]Cheng F .Talent Recruitment Management System for Small and Micro Enterprises Based on Springboot Framework[J].Advances in Educational Technology and Psychology,2021,5(2):
[18]吴雨渲,严张凌.基于微服务架构的个人健康管理系统的设计与实现[J].信息与电脑(理论版),2020,32(15):97-99.
[19]樊换换.个人健康管理系统的设计与实现[D].北京邮电大学,2020.DOI:10.26969/d.cnki.gbydu.2020.002212
[20]陈倩怡,何军.Vue+Springboot+MyBatis技术应用解析[J].电脑编程技巧与维护,2020,(01):14-15+28.DOI:10.16184/j.cnki.comprg.2020.01.005
致 谢
微信小程序的个人饮食健康管理系统的完成,如何实现的更好,其中付出的努力是很大的,这段时光将会终身难忘。
微信小程序的个人饮食健康管理系统可以顺利完成,首先,我要感谢我的指导老师,他在我遇到设计问题时及时帮助了我,并在我对设计感到困惑时给了我充分的指导。在他的帮助下,我可以完成高质量的毕业设计。在微信小程序的个人饮食健康管理系统和开发中,指导老师提出了许多实用的意见和建议,并为我提供了大量相关的研究资料,使我对设计有了更深入的了解。只有在老师的指导下,才能在毕业设计中取得成功。在此,我要向指导老师表示深深的谢意。
在此,我还要感谢我的同学们,他们为我的设计提供了许多参考意见,并与我讨论了设计中的问题,从而使我的设计一步一步走向成熟。
免费领取项目源码,请关注❤点赞收藏并私信博主,谢谢-

被折叠的 条评论
为什么被折叠?



