摘要
科技进步的飞速发展引起人们日常生活的巨大变化,电子信息技术的飞速发展使得
电子信息技术的各个领域的应用水平得到普及和应用。信息时代的到来已成为不可阻挡
的时尚潮流,人类发展的历史正进入一个新时代。在现实运用中,应用软件的工作规则
和开发步骤,采用SpringBoot技术建设出租车公司管理系统。
本设计主要实现集人性化、高效率、便捷等优点于一身的出租车公司管理系统,完成系统用户、车辆信息管理、网约订单管理、订单分配管理、订单售后管理、订单评价管理、系统管理、公告消息管理、资源管理等功能模块。系统通过浏览器与服务器进行通信,实现数据的交互与变更。本系统通过科学的管理方式、便捷的服务提高了工作效率,减少了数据存储上的错误和遗漏。出租车公司管理系统采用基于B/S模式的Java技术进行开发,使用MyEclipse编译器编写。数据存储方面,可以选择微软的MySQL关系型数据库作为数据存储媒介。同时,配合前台的HTML+CSS技术,完成系统的开发。通过科学的管理方式和便捷的服务,该出租车公司管理系统可以提高工作效率,减少数据存储上的错误和遗漏。它将成为一个高效且方便使用的工具,帮助用户更好地分配出租车,实现线上订单申请功能。
关键词:Java;SpringBoot框架;出租车公司管理系统;MySQL
Abstract
The rapid development of technology has brought about tremendous changes in people's daily lives, and the rapid development of electronic information technology has made
The application level of electronic information technology in various fields has been popularized and applied. The arrival of the information age has become unstoppable
The fashion trend and the history of human development are entering a new era. In practical applications, the working rules of application software
Build a taxi company management system using SpringBoot technology and development steps.
This design mainly implements a taxi company management system that combines the advantages of humanization, high efficiency, and convenience. It completes functional modules such as system user and vehicle information management, online booking order management, order allocation management, order after-sales management, order evaluation management, system management, announcement and information management, and resource management. The system communicates with the server through a browser to achieve data exchange and change. This system improves work efficiency and reduces errors and omissions in data storage through scientific management and convenient services. The taxi company management system is developed using Java technology based on B/S mode and written using MyEclipse compiler. In terms of data storage, Microsoft's MySQL relational database can be chosen as the data storage medium. At the same time, cooperate with the front-end HTML+CSS technology to complete the system development. Through scientific management methods and convenient services, the management system of this taxi company can improve work efficiency and reduce errors and omissions in data storage. It will become an efficient and convenient tool to help users better book taxis and achieve online order application functionality.
Keywords: Java; SpringBoot framework; Taxi company management system; MySQL
1 绪论
1.1 选题背景与意义
随着互联网的快速发展,网上分配服务已经成为人们生活中不可或缺的一部分。在出租车行业中,传统的打的士方式逐渐被其他网约车平台取代。出租车行业在新时代的环境下应与时俱进,紧跟时代潮流。为了解决出租车管理的问题,我们提出了基于SpringBoot的出租车公司管理系统。通过网上预订单,乘客可以方便地预定出租车,并享受更舒适、安全、快捷的乘车体验。然而,目前市场上存在着许多缺乏统一管理、效率低下的出租车平台,乘客和出租车司机难以有效地进行信息交流和分配管理,导致服务质量下降。
本系统集成了多种功能,包括乘客下单、司机接单、路线导航、支付结算等,为乘客和司机提供了更好的分配和乘车体验。该系统采用了统一的用户注册和登录机制,乘客和司机可以通过手机端或网页登录系统,并进行实名认证,确保了乘客和司机的身份信息真实可靠。其次,乘客可以根据自己的出行需求,选择分配出租车的时间、地点和车型等信息,并进行在线支付,减少了乘客支付现金的麻烦。
通过实现该系统,不仅可以提升出租车网约服务的管理效率和客户体验,同时也为出租车行业注入了新的活力和创新力。该系统具有很大的应用潜力,在提高出租车行业整体服务水平的同时,也有助于推动城市出行方式的改变和升级。
随着科技发展和社会进步,尤其是计算机大范围的普及,计算机应用逐渐由海量数据处理转向大规模的事务处理和对工作流的管理,这就产生了以台式计算机为核心,以数据库管理系统为开发环境的管理信息系统,以及在大规模的事务处理和对工作流的管理等方面的应用。开发出租车管理系统能够使未来的出租车管理更加规范化、合理化。能够有效的快速记录大量的出租车司机的信息,并能对其进行修改使用户能够运用简便的方法能够快速的查到他们所需要的出租车司机的信息,并且能够查询到司机因个人原因所造成的违章而所扣分情况,并且在其满12分后自动吊销驾驶执照,并通知重新学习等一系列功能,实现了由传统的手工化向信息化的转变。
观察当今出租车市场,不少专家学者都指出,政府基本上是把自己的管理责任让渡给出租车管理公司,出租车管理体制还不完善,“特许经营制”存在较强的垄断性质,且出租车准入机制比较严格。无论是国外还是其他城市,在公共交通的出租车管理上都有不少的经验可以借鉴。以沈阳市为例出租汽车从无到有,从低档到中档,从无序竞争到文明有序已渐渐成为城市文明与发展的符号,城市内涵与品味的象征。
在过去的几年中,随着互联网技术的飞速发展和智能手机的普及,出租车行业也发生了巨大的变革。传统的出租车叫车方式已经无法满足人们的需求,因此出租车网上分配平台应运而生。
出租车网上分配平台是一种通过互联网和移动设备提供服务的平台,乘客可以在手机上分配出租车,并实时跟踪出租车的位置和到达时间。而司机也可以通过平台获取乘客的需求,并根据自己的空闲时间来接单。
在世界范围内,出租车网上分配平台已经得到了广泛的应用。例如,Uber、滴滴出行、Grab等平台已经成功地改变了人们叫车的方式,并且在许多国家和地区取得了巨大的成功。这些平台不仅提供了更加便捷和高效的叫车服务,还通过技术手段改善了出租车行业的运营效率和服务质量。
然而,在我国,专门针对出租车的网上分配平台的开发还相对滞后。尽管一些网约车平台在打车的时候也能选择出租车,但由于各种原因,如优惠限制和竞争压力等,人们更愿意选择私家网约车。其他网约车平台对出租车管理不规范、服务质量参差不齐。
在这样的背景下,研究一款出租车公司管理系统的开发现状具有重要意义。通过对国内外出租车公司管理系统的调研和分析,可以了解到其发展趋势、创新技术和商业模式等方面的信息,为我国出租车公司管理系统的建设提供有益的借鉴。同时,还可以发现当前平台存在的问题和不足,并提出相应的改进措施和策略,以推动我国出租车行业的发展和提升服务质量。
本文共分为六章,章节内容安排如下:
第一章:引言。此章节对所设计和实现的系统的背景和状况以及意义进行详细的论述以及说明,同时进行了论文整体框架的结构的简要介绍。
第二章:系统需求分析。章节所做的主要的工作是对系统进行了技术、经济和操作方面可行性的分析;对系统实行了总体功能的需求、用例分析。
第三章:系统的设计。主要是对系统的功能结构进行设计,并对系统数据库的概念结构以及物理结构的设计进行了分析。
第四章:系统的实现。根据系统功能的划分,分别的对系统所需要实现的前台客户功能和后台管理员功能进行了分析和说明。
第五章:系统测试。主要对系统的部分界面进行测试并对主要功能进行测试
2 出租车公司管理系统系统分析
系统需求分析是系统开发的一个关键环节,它在系统的设计和实现上起到了一个承上启下的位置。系统需求分析是对所需要做的系统进行一个需求的挖掘,如果分析的准确可以精准的解决现实中碰到的问题。如果分析不到位会影响后期系统的实现。一个系统的优秀程度需求分析也是占据了非常大的比例,如果需求分析不到位,后面的系统设计要实现就是一个偏离导航的设计。
系统可行行分析是对系统对系统可行性进行一个探讨。在探讨系统的可行性上我们主要从技术上的可行性和经济上的可行性以及法律层面的可行性上进行分析,如果三个层面度通过,我们则认为系统是比较可行的。
2.1.1 技术可行性分析
出租车公司管理系统在数据的存储上使用的MySQL数据库,在出租车公司管理系统开发中使用了Java、HTML、TOMCAT、SpringBoot这些开发工具的使用,能够给我们的编写工作带来许多的便利。系统使用B/S模式进行开发,使系统的可扩展性和维护性更佳,减少系统配置代码,简化编程代码,目前B/S模式是目前最受欢迎的一种模式。
从经济可行性上看项目在开发阶段需要一台开发PC,在生产阶段需要web服务器和数据库服务器。一台个人PC从经济上来看也不是太多问题,在后期的系统部署生产上来说,服务器的投入也不会过高,在经济层面上是一个比较可行的。
系统从法律层面上来看没有对第三方有其他法律层面的问题,系统数据库采用的MySQL开源社区数据库、框架采用的是开源的SpringBoot。系统资讯和相关内容也是符合法律层面的。在源码的管理上采用git开源进行管理,所以在法律可行性上是成立的。
出租车公司管理系统我划分为了普通用户模块、司机用户模块和管理员模块这三大部分。
普通用户管理模块:
(1)用户注册登录:游客可以随时进入到系统中,对系统中的信息浏览,但是想要实现出租车分配操作,就必须有这个系统的账号,如果没有账号的话,可以注册用户进行相关的操作,同时用户还可以通过“我的”这个按钮对个人信息以及操作的信息进行管控。
(2)查看出租车公司管理系统的首页信息:出租车公司管理系统的首页信息包含了首页、公告消息、新闻资讯、网约订单、我的账户、个人中心等。
(3)公告消息:当用户点击“公告消息”这一菜单按钮,会显示管理员在后台发布的所有的公告消息,可以查看详情。
(4)新闻资讯:当用户点击“新闻资讯”这一菜单按钮,会显示管理员在后台发布的所有的新闻资讯,可以查看详情,进行收藏、点赞、订单评价等。
(5)网约订单:用户可以网约订单模块提交订单信息,填写包括订单编号、用户姓名、用户电话、出发地点、目的地点、申请日期等详细信息,点击提交之后等待分配司机。
(7)我的账户:在前台点击“我的”下面的“我的账户”可以对个人资料+密码修改进行管控。
(8)个人中心:用户点击右上角的“用户名”,然后点击“个人中心”可查看个人首页、网约订单、订单分配、订单售后、订单评价和自己收藏的信息并对其进行管理。
司机用户管理模块:
(1)登录:司机用户的账号由管理员在后台添加。
(2)订单分配管理:司机用户点击“订单分配管理”,可以查看所有订单分配列表信息。
(3)订单售后管理:司机用户点击“订单售后管理”按钮会显示出所有订单售后列表信息,支持对售后信息进行管理。
(4)订单评价管理:司机用户点击“订单评价管理”,可以查看所有前台用户对自己已完成订单的评价信息。
管理员管理模块:
(1)登录:管理员在后台可以输入用户名+密码进行登录,管理员的用户名和密码是在数据库中直接设定好的。
(2)系统用户:管理员可以对出租车公司管理系统中的管理员、普通用户和司机用户进行增删改查。
(3)车辆信息管理:管理员点击“车辆信息管理”会显示出所有的车辆信息,支持输入车辆名称或者司机用户对车辆信息进行查询,如果想要添加新的车辆信息,点击“添加”按钮,输入详细信息,点击“提交”按钮就可以添加了,同时可以选择某一条车辆信息,点击“删除”进行删除。
(4)网约订单管理:管理员点击“网约订单管理”会显示出所有的网约订单信息,点击详情可对网约订单进行审核并分配司机,也可以对网约订单进行订单售后、支付和评价操作。
(5)订单分配管理:管理员点击“订单分配管理”会显示出系统所有的订单分配信息,支持对其进行增删改查。
(6)订单售后管理:管理员点击“订单售后管理”会显示出用户提交的订单售后申请,支持对其进行审核回复、增删改查。
(7)订单评价管理:管理员点击“订单评价管理”会显示出用户提交的订单评价信息,支持对其进行增删改查。
(8)系统管理:管理员点击“系统管理”菜单可以对首页展示的轮播图进行管理。
(9)公告消息管理:管理员点击“公告消息管理”菜单可以查看到系统中的所有公告消息信息,对已经存在的公告消息,管理员可以修改,也可以添加新的公告消息或者删除公告消息。
(10)资源管理:管理员可以对出租车公司管理系统前台展示的新闻资讯以及新闻资讯所属的分类进行管控。
出租车公司管理系统的非功能性需求,比如出租车公司管理系统的安全性怎么样,可靠性怎么样,性能怎么样,可拓展性怎么样等。具体可以表示在如下2-1表格中:
表2-1出租车公司管理系统非功能需求表
| 安全性 | 主要指出租车公司管理系统数据库的安装,数据库的使用和密码的设定必须合乎规范。 |
| 可靠性 | 可靠性是指出租车公司管理系统能够按照用户提交的指示进行操作,经过测试,可靠性90%以上。 |
| 性能 | 性能是影响出租车公司管理系统占据市场的必要条件,所以性能最好要佳才好。 |
| 可扩展性 | 比如数据库预留多个属性,比如接口的使用等确保了系统的非功能性需求。 |
| 易用性 | 用户只要跟着出租车公司管理系统的页面展示内容进行操作,就可以了。 |
| 可维护性 | 出租车公司管理系统开发的可维护性是非常重要的,经过测试,可维护性没有问题 |
2.3 系统用例分析
出租车公司管理系统的完整UML用例图分别是图2-1、图2-2和图2-3。
图2-1就是普通用户角色的用例展示。

图2-1 出租车公司管理系统普通用户角色用例图
图2-2就是司机用户角色的用例展示。

图2-2 出租车公司管理系统司机用户角色用例图
图2-3就是管理员角色的用例展示。

图2-3 出租车公司管理系统管理员角色用例图
2.4.1 数据流程
开发出租车公司管理系统最主要的一个目的就是实现用户对网约订单的提交,图2-4就是系统的数据流图。

图2-4网约订单信息操作展开图
2.4.2 业务流程
分析完出租车公司管理系统的数据流,那么接下来我们来看系统的业务流程,图2-5就是业务流程图:

本章主要通过对出租车公司管理系统的可行性分析、功能需求分析、系统用例分析、系统流程分析,确定整个出租车公司管理系统要实现的功能。同时也为出租车公司管理系统的代码实现和测试提供了标准。
3 出租车公司管理系统总体设计
本章主要讨论的内容包括出租车公司管理系统的功能模块设计、数据库系统设计。
3.1 系统功能模块设计
在上一章节中主要对系统的功能性需求和非功能性需求进行分析,并且根据需求分析了本出租车公司管理系统中的用例。那么接下来就要开始对本出租车公司管理系统的架构、主要功能和数据库开始进行设计。出租车公司管理系统根据前面章节的需求分析得出,其总体设计模块图如图3-1所示。

图3-1 出租车公司管理系统功能模块图
3.1.2用户模块设计
本系统的用户包括前台和后台两种用户,模块的功能基本是相同的,前台用户比后台多了一个注册功能,所以以用户模块的结构图为例进行分析,用户模块结构图为例进行分析,如下图:

图3-2用户模块结构图
3.1.3 订单评价管理模块设计
出租车公司管理系统是一个交流性质的公开平台,用户在平台上提交订单评价,增加用户与司机之间的互动性。但是同时也为了更好的规范订单评价的内容,给予管理员删除不合适的订单评价的功能,所以需要专门设计一个订单评价管理模块,具体的结构图如下:

图3-3订单评价管理模块结构图
出租车公司管理系统是中需要存储不少网约订单信息,其模块功能结构,具体的结构图如下:

图3-4网约订单信息模块结构图
3.1.5公告消息管理模块设计
出租车公司管理系统是中需要存储不少公告消息,其模块功能结构,具体的结构图如下:

图3-5公告消息模块结构图
出租车公司管理系统最重要的一个功能就是出租车订单分配,其模块功能结构,具体的结构图如下:

图3-6出租车订单分配信息模块结构图
数据库设计一般包括需求分析、概念模型设计、数据库表建立三大过程,其中需求分析前面章节已经阐述,概念模型设计有概念模型和逻辑结构设计两部分。
3.2.1 数据库概念结构设计
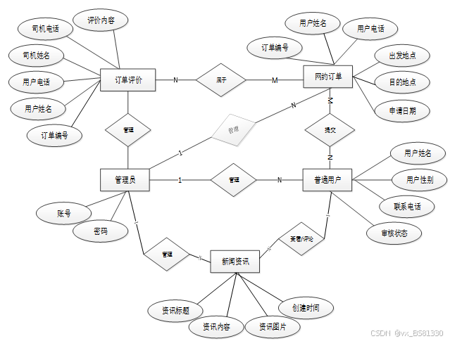
下面是整个出租车公司管理系统中主要的数据库表总E-R实体关系图。

图3-7 出租车公司管理系统总E-R关系图
通过上一小节中出租车公司管理系统中总E-R关系图上得出一共需要创建很多个数据表。在此我主要罗列几个主要的数据库表结构设计。
| 编号 | 名称 | 数据类型 | 长度 | 小数位 | 允许空值 | 主键 | 默认值 | 说明 |
| 1 | token_id | int | 10 | 0 | N | Y | 临时访问牌ID | |
| 2 | token | varchar | 64 | 0 | Y | N | 临时访问牌 | |
| 3 | info | text | 65535 | 0 | Y | N | ||
| 4 | maxage | int | 10 | 0 | N | N | 2 | 最大寿命:默认2小时 |
| 5 | create_time | timestamp | 19 | 0 | N | N | CURRENT_TIMESTAMP | 创建时间: |
| 6 | update_time | timestamp | 19 | 0 | N | N | CURRENT_TIMESTAMP | 更新时间: |
| 7 | user_id | int | 10 | 0 | N | N | 0 | 用户编号: |
| 编号 | 名称 | 数据类型 | 长度 | 小数位 | 允许空值 | 主键 | 默认值 | 说明 |
| 1 | after_sales_of_orders_id | int | 10 | 0 | N | Y | 订单售后ID | |
| 2 | order_number | varchar | 64 | 0 | Y | N | 订单编号 | |
| 3 | regular_users | int | 10 | 0 | Y | N | 0 | 普通用户 |
| 4 | user_name | varchar | 64 | 0 | Y | N | 用户姓名 | |
| 5 | user_phone_number | varchar | 64 | 0 | Y | N | 用户电话 | |
| 6 | after_sales_time | datetime | 19 | 0 | Y | N | 售后时间 | |
| 7 | after_sales_content | text | 65535 | 0 | Y | N | 售后内容 | |
| 8 | after_sales_response | text | 65535 | 0 | Y | N | 售后回复 | |
| 9 | create_time | datetime | 19 | 0 | N | N | CURRENT_TIMESTAMP | 创建时间 |
| 10 | update_time | timestamp | 19 | 0 | N | N | CURRENT_TIMESTAMP | 更新时间 |
| 编号 | 名称 | 数据类型 | 长度 | 小数位 | 允许空值 | 主键 | 默认值 | 说明 |
| 1 | article_id | mediumint | 8 | 0 | N | Y | 文章id:[0,8388607] | |
| 2 | title | varchar | 125 | 0 | N | Y | 标题:[0,125]用于文章和html的title标签中 | |
| 3 | type | varchar | 64 | 0 | N | N | 0 | 文章分类:[0,1000]用来搜索指定类型的文章 |
| 4 | hits | int | 10 | 0 | N | N | 0 | 点击数:[0,1000000000]访问这篇文章的人次 |
| 5 | praise_len | int | 10 | 0 | N | N | 0 | 点赞数 |
| 6 | create_time | timestamp | 19 | 0 | N | N | CURRENT_TIMESTAMP | 创建时间: |
| 7 | update_time | timestamp | 19 | 0 | N | N | CURRENT_TIMESTAMP | 更新时间: |
| 8 | source | varchar | 255 | 0 | Y | N | 来源:[0,255]文章的出处 | |
| 9 | url | varchar | 255 | 0 | Y | N | 来源地址:[0,255]用于跳转到发布该文章的网站 | |
| 10 | tag | varchar | 255 | 0 | Y | N | 标签:[0,255]用于标注文章所属相关内容,多个标签用空格隔开 | |
| 11 | content | longtext | 2147483647 | 0 | Y | N | 正文:文章的主体内容 | |
| 12 | img | varchar | 255 | 0 | Y | N | 封面图 | |
| 13 | description | text | 65535 | 0 | Y | N | 文章描述 |
| 编号 | 名称 | 数据类型 | 长度 | 小数位 | 允许空值 | 主键 | 默认值 | 说明 |
| 1 | type_id | smallint | 5 | 0 | N | Y | 分类ID:[0,10000] | |
| 2 | display | smallint | 5 | 0 | N | N | 100 | 显示顺序:[0,1000]决定分类显示的先后顺序 |
| 3 | name | varchar | 16 | 0 | N | N | 分类名称:[2,16] | |
| 4 | father_id | smallint | 5 | 0 | N | N | 0 | 上级分类ID:[0,32767] |
| 5 | description | varchar | 255 | 0 | Y | N | 描述:[0,255]描述该分类的作用 | |
| 6 | icon | text | 65535 | 0 | Y | N | 分类图标: | |
| 7 | url | varchar | 255 | 0 | Y | N | 外链地址:[0,255]如果该分类是跳转到其他网站的情况下,就在该URL上设置 | |
| 8 | create_time | timestamp | 19 | 0 | N | N | CURRENT_TIMESTAMP | 创建时间: |
| 9 | update_time | timestamp | 19 | 0 | N | N | CURRENT_TIMESTAMP | 更新时间: |
| 编号 | 名称 | 数据类型 | 长度 | 小数位 | 允许空值 | 主键 | 默认值 | 说明 |
| 1 | auth_id | int | 10 | 0 | N | Y | 授权ID: | |
| 2 | user_group | varchar | 64 | 0 | Y | N | 用户组: | |
| 3 | mod_name | varchar | 64 | 0 | Y | N | 模块名: | |
| 4 | table_name | varchar | 64 | 0 | Y | N | 表名: | |
| 5 | page_title | varchar | 255 | 0 | Y | N | 页面标题: | |
| 6 | path | varchar | 255 | 0 | Y | N | 路由路径: | |
| 7 | position | varchar | 32 | 0 | Y | N | 位置: | |
| 8 | mode | varchar | 32 | 0 | N | N | _blank | 跳转方式: |
| 9 | add | tinyint | 3 | 0 | N | N | 1 | 是否可增加: |
| 10 | del | tinyint | 3 | 0 | N | N | 1 | 是否可删除: |
| 11 | set | tinyint | 3 | 0 | N | N | 1 | 是否可修改: |
| 12 | get | tinyint | 3 | 0 | N | N | 1 | 是否可查看: |
| 13 | field_add | text | 65535 | 0 | Y | N | 添加字段: | |
| 14 | field_set | text | 65535 | 0 | Y | N | 修改字段: | |
| 15 | field_get | text | 65535 | 0 | Y | N | 查询字段: | |
| 16 | table_nav_name | varchar | 500 | 0 | Y | N | 跨表导航名称: | |
| 17 | table_nav | varchar | 500 | 0 | Y | N | 跨表导航: | |
| 18 | option | text | 65535 | 0 | Y | N | 配置: | |
| 19 | create_time | timestamp | 19 | 0 | N | N | CURRENT_TIMESTAMP | 创建时间: |
| 20 | update_time | timestamp | 19 | 0 | N | N | CURRENT_TIMESTAMP | 更新时间: |
| 编号 | 名称 | 数据类型 | 长度 | 小数位 | 允许空值 | 主键 | 默认值 | 说明 |
| 1 | collect_id | int | 10 | 0 | N | Y | 收藏ID: | |
| 2 | user_id | int | 10 | 0 | N | N | 0 | 收藏人ID: |
| 3 | source_table | varchar | 255 | 0 | Y | N | 来源表: | |
| 4 | source_field | varchar | 255 | 0 | Y | N | 来源字段: | |
| 5 | source_id | int | 10 | 0 | N | N | 0 | 来源ID: |
| 6 | title | varchar | 255 | 0 | Y | N | 标题: | |
| 7 | img | varchar | 255 | 0 | Y | N | 封面: | |
| 8 | create_time | timestamp | 19 | 0 | N | N | CURRENT_TIMESTAMP | 创建时间: |
| 9 | update_time | timestamp | 19 | 0 | N | N | CURRENT_TIMESTAMP | 更新时间: |
| 编号 | 名称 | 数据类型 | 长度 | 小数位 | 允许空值 | 主键 | 默认值 | 说明 |
| 1 | comment_id | int | 10 | 0 | N | Y | 评论ID: | |
| 2 | user_id | int | 10 | 0 | N | N | 0 | 评论人ID: |
| 3 | reply_to_id | int | 10 | 0 | N | N | 0 | 回复评论ID:空为0 |
| 4 | content | longtext | 2147483647 | 0 | Y | N | 内容: | |
| 5 | nickname | varchar | 255 | 0 | Y | N | 昵称: | |
| 6 | avatar | varchar | 255 | 0 | Y | N | 头像地址:[0,255] | |
| 7 | create_time | timestamp | 19 | 0 | N | N | CURRENT_TIMESTAMP | 创建时间: |
| 8 | update_time | timestamp | 19 | 0 | N | N | CURRENT_TIMESTAMP | 更新时间: |
| 9 | source_table | varchar | 255 | 0 | Y | N | 来源表: | |
| 10 | source_field | varchar | 255 | 0 | Y | N | 来源字段: | |
| 11 | source_id | int | 10 | 0 | N | N | 0 | 来源ID: |
| 编号 | 名称 | 数据类型 | 长度 | 小数位 | 允许空值 | 主键 | 默认值 | 说明 |
| 1 | driver_users_id | int | 10 | 0 | N | Y | 司机用户ID | |
| 2 | drivers_name | varchar | 64 | 0 | Y | N | 司机姓名 | |
| 3 | driver_gender | varchar | 64 | 0 | Y | N | 司机性别 | |
| 4 | drivers_age | varchar | 64 | 0 | Y | N | 司机年龄 | |
| 5 | examine_state | varchar | 16 | 0 | N | N | 已通过 | 审核状态 |
| 6 | user_id | int | 10 | 0 | N | N | 0 | 用户ID |
| 7 | create_time | datetime | 19 | 0 | N | N | CURRENT_TIMESTAMP | 创建时间 |
| 8 | update_time | timestamp | 19 | 0 | N | N | CURRENT_TIMESTAMP | 更新时间 |
| 编号 | 名称 | 数据类型 | 长度 | 小数位 | 允许空值 | 主键 | 默认值 | 说明 |
| 1 | hits_id | int | 10 | 0 | N | Y | 点赞ID: | |
| 2 | user_id | int | 10 | 0 | N | N | 0 | 点赞人: |
| 3 | create_time | timestamp | 19 | 0 | N | N | CURRENT_TIMESTAMP | 创建时间: |
| 4 | update_time | timestamp | 19 | 0 | N | N | CURRENT_TIMESTAMP | 更新时间: |
| 5 | source_table | varchar | 255 | 0 | Y | N | 来源表: | |
| 6 | source_field | varchar | 255 | 0 | Y | N | 来源字段: | |
| 7 | source_id | int | 10 | 0 | N | N | 0 | 来源ID: |
| 编号 | 名称 | 数据类型 | 长度 | 小数位 | 允许空值 | 主键 | 默认值 | 说明 |
| 1 | notice_id | mediumint | 8 | 0 | N | Y | 公告id: | |
| 2 | title | varchar | 125 | 0 | N | N | 标题: | |
| 3 | content | longtext | 2147483647 | 0 | Y | N | 正文: | |
| 4 | create_time | timestamp | 19 | 0 | N | N | CURRENT_TIMESTAMP | 创建时间: |
| 5 | update_time | timestamp | 19 | 0 | N | N | CURRENT_TIMESTAMP | 更新时间: |
| 编号 | 名称 | 数据类型 | 长度 | 小数位 | 允许空值 | 主键 | 默认值 | 说明 |
| 1 | online_booking_orders_id | int | 10 | 0 | N | Y | 网约订单ID | |
| 2 | order_number | varchar | 64 | 0 | Y | N | 订单编号 | |
| 3 | regular_users | int | 10 | 0 | Y | N | 0 | 普通用户 |
| 4 | user_name | varchar | 64 | 0 | Y | N | 用户姓名 | |
| 5 | user_phone_number | varchar | 64 | 0 | Y | N | 用户电话 | |
| 6 | departure_location | varchar | 64 | 0 | Y | N | 出发地点 | |
| 7 | destination_location | varchar | 64 | 0 | Y | N | 目的地点 | |
| 8 | application_date | date | 10 | 0 | Y | N | 申请日期 | |
| 9 | examine_state | varchar | 16 | 0 | N | N | 未审核 | 审核状态 |
| 10 | examine_reply | varchar | 16 | 0 | Y | N | 审核回复 | |
| 11 | create_time | datetime | 19 | 0 | N | N | CURRENT_TIMESTAMP | 创建时间 |
| 12 | update_time | timestamp | 19 | 0 | N | N | CURRENT_TIMESTAMP | 更新时间 |
| 编号 | 名称 | 数据类型 | 长度 | 小数位 | 允许空值 | 主键 | 默认值 | 说明 |
| 1 | order_allocation_id | int | 10 | 0 | N | Y | 订单分配ID | |
| 2 | order_number | varchar | 64 | 0 | Y | N | 订单编号 | |
| 3 | regular_users | int | 10 | 0 | Y | N | 0 | 普通用户 |
| 4 | user_name | varchar | 64 | 0 | Y | N | 用户姓名 | |
| 5 | user_phone_number | varchar | 64 | 0 | Y | N | 用户电话 | |
| 6 | departure_location | varchar | 64 | 0 | Y | N | 出发地点 | |
| 7 | destination_location | varchar | 64 | 0 | Y | N | 目的地点 | |
| 8 | application_date | date | 10 | 0 | Y | N | 申请日期 | |
| 9 | driver_users | int | 10 | 0 | Y | N | 0 | 司机用户 |
| 10 | drivers_name | varchar | 64 | 0 | Y | N | 司机姓名 | |
| 11 | drivers_phone_number | varchar | 64 | 0 | Y | N | 司机电话 | |
| 12 | license_plate_number | varchar | 64 | 0 | Y | N | 车牌号码 | |
| 13 | vehicle_brand | varchar | 64 | 0 | Y | N | 车辆品牌 | |
| 14 | vehicle_color | varchar | 64 | 0 | Y | N | 车辆颜色 | |
| 15 | order_fees | int | 10 | 0 | Y | N | 0 | 订单费用 |
| 16 | examine_state | varchar | 16 | 0 | N | N | 未审核 | 审核状态 |
| 17 | pay_state | varchar | 16 | 0 | N | N | 未支付 | 支付状态 |
| 18 | pay_type | varchar | 16 | 0 | Y | N | 支付类型: 微信、支付宝、网银 | |
| 19 | create_time | datetime | 19 | 0 | N | N | CURRENT_TIMESTAMP | 创建时间 |
| 20 | update_time | timestamp | 19 | 0 | N | N | CURRENT_TIMESTAMP | 更新时间 |
| 编号 | 名称 | 数据类型 | 长度 | 小数位 | 允许空值 | 主键 | 默认值 | 说明 |
| 1 | order_evaluation_id | int | 10 | 0 | N | Y | 订单评价ID | |
| 2 | order_number | varchar | 64 | 0 | Y | N | 订单编号 | |
| 3 | regular_users | int | 10 | 0 | Y | N | 0 | 普通用户 |
| 4 | user_name | varchar | 64 | 0 | Y | N | 用户姓名 | |
| 5 | user_phone_number | varchar | 64 | 0 | Y | N | 用户电话 | |
| 6 | driver_users | int | 10 | 0 | Y | N | 0 | 司机用户 |
| 7 | drivers_name | varchar | 64 | 0 | Y | N | 司机姓名 | |
| 8 | drivers_phone_number | varchar | 64 | 0 | Y | N | 司机电话 | |
| 9 | evaluation_time | datetime | 19 | 0 | Y | N | 评价时间 | |
| 10 | evaluation_content | text | 65535 | 0 | Y | N | 评价内容 | |
| 11 | create_time | datetime | 19 | 0 | N | N | CURRENT_TIMESTAMP | 创建时间 |
| 12 | update_time | timestamp | 19 | 0 | N | N | CURRENT_TIMESTAMP | 更新时间 |
| 编号 | 名称 | 数据类型 | 长度 | 小数位 | 允许空值 | 主键 | 默认值 | 说明 |
| 1 | praise_id | int | 10 | 0 | N | Y | 点赞ID: | |
| 2 | user_id | int | 10 | 0 | N | N | 0 | 点赞人: |
| 3 | create_time | timestamp | 19 | 0 | N | N | CURRENT_TIMESTAMP | 创建时间: |
| 4 | update_time | timestamp | 19 | 0 | N | N | CURRENT_TIMESTAMP | 更新时间: |
| 5 | source_table | varchar | 255 | 0 | Y | N | 来源表: | |
| 6 | source_field | varchar | 255 | 0 | Y | N | 来源字段: | |
| 7 | source_id | int | 10 | 0 | N | N | 0 | 来源ID: |
| 8 | status | bit | 1 | 0 | N | N | 1 | 点赞状态:1为点赞,0已取消 |
| 编号 | 名称 | 数据类型 | 长度 | 小数位 | 允许空值 | 主键 | 默认值 | 说明 |
| 1 | regular_users_id | int | 10 | 0 | N | Y | 普通用户ID | |
| 2 | user_name | varchar | 64 | 0 | Y | N | 用户姓名 | |
| 3 | user_gender | varchar | 64 | 0 | Y | N | 用户性别 | |
| 4 | user_age | varchar | 64 | 0 | Y | N | 用户年龄 | |
| 5 | examine_state | varchar | 16 | 0 | N | N | 已通过 | 审核状态 |
| 6 | user_id | int | 10 | 0 | N | N | 0 | 用户ID |
| 7 | create_time | datetime | 19 | 0 | N | N | CURRENT_TIMESTAMP | 创建时间 |
| 8 | update_time | timestamp | 19 | 0 | N | N | CURRENT_TIMESTAMP | 更新时间 |
表sensitive_vocabulary (敏感词汇)
| 编号 | 名称 | 数据类型 | 长度 | 小数位 | 允许空值 | 主键 | 默认值 | 说明 |
| 1 | sensitive_vocabulary_id | int | 10 | 0 | N | Y | 敏感词汇ID | |
| 2 | sensitive_vocabulary | varchar | 64 | 0 | Y | N | 敏感词汇 | |
| 3 | create_time | datetime | 19 | 0 | N | N | CURRENT_TIMESTAMP | 创建时间 |
| 4 | update_time | timestamp | 19 | 0 | N | N | CURRENT_TIMESTAMP | 更新时间 |
表slides (轮播图)
| 编号 | 名称 | 数据类型 | 长度 | 小数位 | 允许空值 | 主键 | 默认值 | 说明 |
| 1 | slides_id | int | 10 | 0 | N | Y | 轮播图ID: | |
| 2 | title | varchar | 64 | 0 | Y | N | 标题: | |
| 3 | content | varchar | 255 | 0 | Y | N | 内容: | |
| 4 | url | varchar | 255 | 0 | Y | N | 链接: | |
| 5 | img | varchar | 255 | 0 | Y | N | 轮播图: | |
| 6 | hits | int | 10 | 0 | N | N | 0 | 点击量: |
| 7 | create_time | timestamp | 19 | 0 | N | N | CURRENT_TIMESTAMP | 创建时间: |
| 8 | update_time | timestamp | 19 | 0 | N | N | CURRENT_TIMESTAMP | 更新时间: |
表upload (文件上传)
| 编号 | 名称 | 数据类型 | 长度 | 小数位 | 允许空值 | 主键 | 默认值 | 说明 |
| 1 | upload_id | int | 10 | 0 | N | Y | 上传ID | |
| 2 | name | varchar | 64 | 0 | Y | N | 文件名 | |
| 3 | path | varchar | 255 | 0 | Y | N | 访问路径 | |
| 4 | file | varchar | 255 | 0 | Y | N | 文件路径 | |
| 5 | display | varchar | 255 | 0 | Y | N | 显示顺序 | |
| 6 | father_id | int | 10 | 0 | Y | N | 0 | 父级ID |
| 7 | dir | varchar | 255 | 0 | Y | N | 文件夹 | |
| 8 | type | varchar | 32 | 0 | Y | N | 文件类型 |
表user (用户账户:用于保存用户登录信息)
| 编号 | 名称 | 数据类型 | 长度 | 小数位 | 允许空值 | 主键 | 默认值 | 说明 |
| 1 | user_id | mediumint | 8 | 0 | N | Y | 用户ID:[0,8388607]用户获取其他与用户相关的数据 | |
| 2 | state | smallint | 5 | 0 | N | N | 1 | 账户状态:[0,10](1可用|2异常|3已冻结|4已注销) |
| 3 | user_group | varchar | 32 | 0 | Y | N | 所在用户组:[0,32767]决定用户身份和权限 | |
| 4 | login_time | timestamp | 19 | 0 | N | N | CURRENT_TIMESTAMP | 上次登录时间: |
| 5 | phone | varchar | 11 | 0 | Y | N | 手机号码:[0,11]用户的手机号码,用于找回密码时或登录时 | |
| 6 | phone_state | smallint | 5 | 0 | N | N | 0 | 手机认证:[0,1](0未认证|1审核中|2已认证) |
| 7 | username | varchar | 16 | 0 | N | N | 用户名:[0,16]用户登录时所用的账户名称 | |
| 8 | nickname | varchar | 16 | 0 | Y | N | 昵称:[0,16] | |
| 9 | password | varchar | 64 | 0 | N | N | 密码:[0,32]用户登录所需的密码,由6-16位数字或英文组成 | |
| 10 | | varchar | 64 | 0 | Y | N | 邮箱:[0,64]用户的邮箱,用于找回密码时或登录时 | |
| 11 | email_state | smallint | 5 | 0 | N | N | 0 | 邮箱认证:[0,1](0未认证|1审核中|2已认证) |
| 12 | avatar | varchar | 255 | 0 | Y | N | 头像地址:[0,255] | |
| 13 | open_id | varchar | 255 | 0 | Y | N | 针对获取用户信息字段 | |
| 14 | create_time | timestamp | 19 | 0 | N | N | CURRENT_TIMESTAMP | 创建时间: |
| 15 | vip_level | varchar | 255 | 0 | Y | N | 会员等级 | |
| 16 | vip_discount | double | 11 | 2 | Y | N | 0.00 | 会员折扣 |
表user_group (用户组:用于用户前端身份和鉴权)
| 编号 | 名称 | 数据类型 | 长度 | 小数位 | 允许空值 | 主键 | 默认值 | 说明 |
| 1 | group_id | mediumint | 8 | 0 | N | Y | 用户组ID:[0,8388607] | |
| 2 | display | smallint | 5 | 0 | N | N | 100 | 显示顺序:[0,1000] |
| 3 | name | varchar | 16 | 0 | N | N | 名称:[0,16] | |
| 4 | description | varchar | 255 | 0 | Y | N | 描述:[0,255]描述该用户组的特点或权限范围 | |
| 5 | source_table | varchar | 255 | 0 | Y | N | 来源表: | |
| 6 | source_field | varchar | 255 | 0 | Y | N | 来源字段: | |
| 7 | source_id | int | 10 | 0 | N | N | 0 | 来源ID: |
| 8 | register | smallint | 5 | 0 | Y | N | 0 | 注册位置: |
| 9 | create_time | timestamp | 19 | 0 | N | N | CURRENT_TIMESTAMP | 创建时间: |
| 10 | update_time | timestamp | 19 | 0 | N | N | CURRENT_TIMESTAMP | 更新时间: |
| 编号 | 名称 | 数据类型 | 长度 | 小数位 | 允许空值 | 主键 | 默认值 | 说明 |
| 1 | vehicle_information_id | int | 10 | 0 | N | Y | 车辆信息ID | |
| 2 | license_plate_number | varchar | 64 | 0 | N | N | 车牌号码 | |
| 3 | vehicle_brand | varchar | 64 | 0 | Y | N | 车辆品牌 | |
| 4 | vehicle_displacement | varchar | 64 | 0 | Y | N | 车辆排量 | |
| 5 | vehicle_seats | varchar | 64 | 0 | Y | N | 车辆座椅 | |
| 6 | vehicle_color | varchar | 64 | 0 | Y | N | 车辆颜色 | |
| 7 | purchase_date | date | 10 | 0 | Y | N | 购买日期 | |
| 8 | vehicle_status | varchar | 64 | 0 | Y | N | 车辆状态 | |
| 9 | vehicle_images | varchar | 255 | 0 | Y | N | 车辆图片 | |
| 10 | vehicle_remarks | text | 65535 | 0 | Y | N | 车辆备注 | |
| 11 | create_time | datetime | 19 | 0 | N | N | CURRENT_TIMESTAMP | 创建时间 |
| 12 | update_time | timestamp | 19 | 0 | N | N | CURRENT_TIMESTAMP | 更新时间 |
整个出租车公司管理系统的需求分析主要对系统总体架构以及功能模块的设计,通过建立E-R模型和数据库逻辑系统设计完成了数据库系统设计。
4 出租车公司管理系统详细设计与实现
出租车公司管理系统的详细设计与实现主要是根据前面的出租车公司管理系统的需求分析和出租车公司管理系统的总体设计来设计页面并实现业务逻辑。主要从出租车公司管理系统界面实现、业务逻辑实现这两部分进行介绍。
4.1前台用户功能模块
4.1.1 前台首页界面
当进入出租车公司管理系统的时候,系统以上中下的布局进行展示,首先映入眼帘的是系统的导航栏,下面是轮播图,其主界面展示如下图4-1所示。
图4-1 前台首页界面图
4.1.2 用户注册界面
出租车公司管理系统的游客和普通用户时可以进行注册登录,当用户右上角“注册”按钮的时候,当填写上自己的账号+密码+确认密码+昵称+邮箱+手机号等后再点击“注册”按钮后将会先验证输入的有没有空数据,再次验证密码和确认密码是否是一样的,最后验证输入的账户名和数据库表中已经注册的账户名是否重复,只有都验证没问题后即可用户注册成功。其用用户注册界面展示如下图4-2所示。
图4-2注册界面图
注册关键代码如下所示。
/**
* 注册
* @param user
* @return
*/
@PostMapping("register")
public Map<String, Object> signUp(@RequestBody User user) {
// 查询用户
Map<String, String> query = new HashMap<>();
Map<String,Object> map = JSON.parseObject(JSON.toJSONString(user));
query.put("username",user.getUsername());
List list = service.selectBaseList(service.select(query, new HashMap<>()));
if (list.size()>0){
return error(30000, "用户已存在");
}
map.put("password",service.encryption(String.valueOf(map.get("password"))));
service.insert(map);
return success(1);
}
4.1.3 用户登录界面
出租车公司管理系统中的前台上注册后的用户是可以通过自己的账户名和密码进行登录的,当普通用户输入完整的自己的账户名和密码信息并点击“登录”按钮后,将会首先验证输入的有没有空数据,再次验证输入的账户名+密码和数据库中当前保存的用户信息是否一致,只有在一致后将会登录成功并自动跳转到出租车公司管理系统的首页中;否则将会提示相应错误信息,用户登录界面如下图4-3所示。
图4-3用户登录界面图
登录的逻辑代码如下所示。
/**
* 登录
* @param data
* @param httpServletRequest
* @return
*/
@PostMapping("login")
public Map<String, Object> login(@RequestBody Map<String, String> data, HttpServletRequest httpServletRequest) {
log.info("[执行登录接口]");
String username = data.get("username");
String email = data.get("email");
String phone = data.get("phone");
String password = data.get("password");
List resultList = null;
Map<String, String> map = new HashMap<>();
if(username != null && "".equals(username) == false){
map.put("username", username);
resultList = service.select(map, new HashMap<>()).getResultList();
}
else if(email != null && "".equals(email) == false){
map.put("email", email);
resultList = service.select(map, new HashMap<>()).getResultList();
}
else if(phone != null && "".equals(phone) == false){
map.put("phone", phone);
resultList = service.select(map, new HashMap<>()).getResultList();
}else{
return error(30000, "账号或密码不能为空");
}
if (resultList == null || password == null) {
return error(30000, "账号或密码不能为空");
}
//判断是否有这个用户
if (resultList.size()<=0){
return error(30000,"用户不存在");
}
User byUsername = (User) resultList.get(0);
Map<String, String> groupMap = new HashMap<>();
groupMap.put("name",byUsername.getUserGroup());
List groupList = userGroupService.select(groupMap, new HashMap<>()).getResultList();
if (groupList.size()<1){
return error(30000,"用户组不存在");
}
UserGroup userGroup = (UserGroup) groupList.get(0);
//查询用户审核状态
if (!StringUtils.isEmpty(userGroup.getSourceTable())){
String sql = "select examine_state from "+ userGroup.getSourceTable() +" WHERE user_id = " + byUsername.getUserId();
String res = String.valueOf(service.runCountSql(sql).getSingleResult());
if (res==null){
return error(30000,"用户不存在");
}
if (!res.equals("已通过")){
return error(30000,"该用户审核未通过");
}
}
//查询用户状态
if (byUsername.getState()!=1){
return error(30000,"用户非可用状态,不能登录");
}
String md5password = service.encryption(password);
if (byUsername.getPassword().equals(md5password)) {
// 存储Token到数据库
AccessToken accessToken = new AccessToken();
accessToken.setToken(UUID.randomUUID().toString().replaceAll("-", ""));
accessToken.setUser_id(byUsername.getUserId());
tokenService.save(accessToken);
// 返回用户信息
JSONObject user = JSONObject.parseObject(JSONObject.toJSONString(byUsername));
user.put("token", accessToken.getToken());
JSONObject ret = new JSONObject();
ret.put("obj",user);
return success(ret);
} else {
return error(30000, "账号或密码不正确");
}
}
4.1.4公告消息界面
当访客点击出租车公司管理系统中导航栏上的“公告消息”后将会进入到该“公告消息”列表的界面,然后选择想要看的公告消息,点击进入到详细界面。公告消息列表展示界面如下图所示。
图4-4公告消息列表展示界面图
当访客点击出租车公司管理系统中导航栏上的“新闻资讯”后将会进入到该“新闻资讯”列表的界面,然后选择想要看的新闻资讯,点击进入到详细界面,在详细界面可以收藏+赞+订单评价等操作。新闻资讯界面如下图4-5所示。
图4-5新闻资讯界面图
正式通过注册的用户可以点击网约订单菜单,在此页面填写网约订单详细信息,包括订单编号、用户姓名、用户电话、出发地点、目的地点、申请日期等,点击提交完成网约订单申请。网约订单信息填写界面如下图4-6所示。
图4-6网约订单信息填写界面图
当用户点击右上角“我的”这个按钮,会出现子菜单,点击“我的账户”可以对个人的资料、登录系统的密码进行设置管理,我的账户界面如下图4-7所示。
图4-7 我的账户界面图
4.1.8个人中心界面
当用户点击右上角“我的”这个按钮,会出现子菜单,点击“个人中心”可以对个人首页、网约订单、订单分配、订单售后、订单评价和收藏的信息进行设置管理。个人中心管理如下图4-8所示。
图4-8个人中心管理界面图
4.2后台功能模块
出租车公司管理系统中的司机用户账号是由管理员后台添加的,司机用户登录后台后,可以对订单分配管理、订单售后管理、订单评价管理三个主要模块进行管理。司机用户后台管理界面如下图4-9所示。
图4-9司机用户后台管理界面图
4.2.2系统用户界面
出租车公司管理系统中的管理人员在“系统用户”这一菜单是中可以对注册的前台用户以及后台司机用户、管理员进行管控。司机用户账号添加如下图4-10所示。
图4-10司机用户账号添加界面图
用户管理关键代码如下:
@PostMapping("/add")
@Transactional
public Map<String, Object> add(HttpServletRequest request) throws IOException {
service.insert(service.readBody(request.getReader()));
return success(1);
}
public Map<String, Object> addMap(Map<String,Object> map){
service.insert(map);
return success(1);
}
4.2.3车辆信息管理界面
管理员点击“车辆信息管理”会显示出所有的车辆信息,支持输入车牌号码、车辆品牌和车辆状态对车辆信息进行查询,也可以添加新的车辆信息。车辆信息管理界面如下图4-11所示。
图4-11车辆信息管理界面图
管理员点击“网约订单管理”会显示出所有的网约订单信息,支持选择用户姓名和审核状态等信息进行查询,同时可以选择某一条网约订单,点击“分配”进行订单分配。网约订单管理界面如下图4-12所示。
图4-12网约订单管理界面图
4.2.5系统管理界面
管理人员在“系统管理”这一菜单下是可以对出租车公司管理系统内的轮播图进行添加修改的,其管理界面如下图4-13所示。
图4-13系统轮播图管理界面图
管理员点击“资源管理”菜单能够对其下子菜单新闻资讯和新闻资讯的分类进行增删改查。界面如下图4-14所示。
图4-14资源管理界面图
资源管理关键代码如下:
@PostMapping("/set")
@Transactional
public Map<String, Object> set(HttpServletRequest request) throws IOException {
service.update(service.readQuery(request), service.readConfig(request), service.readBody(request.getReader()));
return success(1);
}
5系统测试
5.1 系统测试用例
系统测试包括:用户登录功能测试、新闻资讯展示功能测试、网约订单信息添加、公告消息搜索、密码修改、出租车分配功能测试,如表5-1、5-2、5-3、5-4、5-5、5-6所示:
表5-1 用户登录功能测试表
| 用例名称 | 用户登录系统 |
| 目的 | 测试用户通过正确的用户名和密码可否登录功能 |
| 前提 | 未登录的情况下 |
| 测试流程 | 1) 进入登录页面 2) 输入正确的用户名和密码 |
| 预期结果 | 用户名和密码正确的时候,跳转到登录成功界面,反之则显示错误信息,提示重新输入 |
| 实际结果 | 实际结果与预期结果一致 |
新闻资讯查看功能测试:
表5-2 新闻资讯查看功能测试表
| 用例名称 | 新闻资讯查看 |
| 目的 | 测试新闻资讯查看功能 |
| 前提 | 用户登录 |
| 测试流程 | 点击新闻资讯列表 |
| 预期结果 | 可以查看到所有新闻资讯信息 |
| 实际结果 | 实际结果与预期结果一致 |
管理员添加网约订单信息界面测试:
表5-3 管理员添加网约订单信息界面测试表
| 用例名称 | 添加网约订单信息测试用例 |
| 目的 | 测试网约订单信息添加功能 |
| 前提 | 管理员用户正常登录情况下 |
| 测试流程 | 1)管理员点击网约订单信息,然后点击添加后并填写信息。 2)点击进行提交。 |
| 预期结果 | 提交以后,页面首页会显示新的公告 |
| 实际结果 | 实际结果与预期结果一致 |
公告消息搜索功能测试:
表5-4公告消息搜索功能测试表
| 用例名称 | 公告消息搜索测试 |
| 目的 | 测试公告消息搜索功能 |
| 前提 | 无 |
| 测试流程 | 1)在搜索框填入搜索关键字。 2)点击搜索按钮。 |
| 预期结果 | 页面显示包含有搜索关键字的公告消息 |
| 实际结果 | 实际结果与预期结果一致 |
密码修改搜索功能测试:
表5-5 密码修改功能测试表
| 用例名称 | 密码修改测试用例 |
| 目的 | 测试管理员密码修改功能 |
| 前提 | 管理员用户正常登录情况下 |
| 测试流程 | 1)管理员密码修改并完成填写。 2)点击进行提交。 |
| 预期结果 | 使用新的密码可以登录 |
| 实际结果 | 实际结果与预期结果一致 |
出租车分配功能测试:
表5-6出租车分配功能测试表
| 用例名称 | 出租车分配测试用例 |
| 目的 | 测试用户出租车分配功能 |
| 前提 | 用户正常登录情况下 |
| 测试流程 | 1)搜索查看网约订单信息,点击出租车分配。 2)填写分配信息,点击进行提交。 |
| 预期结果 | 分配成功 |
| 实际结果 | 实际结果与预期结果一致 |
通过编写出租车公司管理系统的测试用例,已经检测完毕用户登录功能测试、新闻资讯展示功能测试、网约订单信息添加、公告消息搜索、密码修改、出租车分配功能测试,通过这6大模块为出租车公司管理系统的后期推广运营提供了强力的技术支撑。
结论
本文描述了出租车公司管理系统设计与实现的原理和开发过程,该系统是通过SpringBoot框架来搭建后台,中间件使用的是Tomcat服务器,配合Java开发语言数据库管理平台采用开源的MySQL,前台使用的是JQuery框架,同时使用Validate校验框架,这样就可以减少前端代码的输入量,而且基于JQuery框架的Validat框架使用简单,是流行的前端使用框架,前端使用的主要是HTML页面展示技术。
在开发前做了许多的准备,在本系统的设计和开发过程中阅览和学习了许多文献资料,从开发这个出租车公司管理系统的过程中我也收获了许许多多宝贵的方法以及设计思路,对系统的开发也起到了很重要的作用,系统的开发技术选用的都是自己比较熟悉的,比如Web、Java、SpringBoot、MySQL,这些技术都是在以前的学习中学到了,其中许多的设计思路和方法都是在以前不断地学习中摸索出来的经验,其实对于我们来说工作量还是比较大的,但是正是由于之前的积累与准备,才能顺利的完成这个项目,由此看来,积累经验跟做好准备是十分重要的事情。
当然在该系统的设计与实现的过程中也离不开老师以及同学们的帮助,正是因为他们的指导与帮助,我才能够成功的在预期内完成了这个系统。同时在这个过程当中我也收获了很多东西,此系统也有需要改进的地方,但是由于专业知识的浅薄,并不能做到十分完美,希望以后有机会可以让其真正的投入到使用之中。
参考文献
[1]袁琳琳.计算机软件Java编程特点及技术分析[J].数字通信世界,2023,(12):87-89.
[2]郑鹏,沙乐天.基于混合分析的Java反序列化漏洞检测方法[J].计算机工程,2023,49(12):136-145.
[3]鲍丽红.“互联网+”时代打车等待时间模型算法实现研究[J].电脑与信息技术,2023,31(06):79-80+92.
[4]杨芬,宋晓燕.MySQL数据库应用的课程教学分析[J].电子技术,2023,52(10):180-181.
[5]陈蓓蕾,洪年松.基于SpringBoot的数据库接口设计[J].信息与电脑(理论版),2023,35(16):181-183.
[6]Jessica E L ,Sanoussi M A Y ,Mehdi E C , et al.A comprehensive review of State-of-The-Art methods for Java code generation from Natural Language Text[J].Natural Language Processing Journal,2023,3
[7]张敏.网络分配背景下出租车市场四方演化博弈研究[D].山东理工大学,2023.000657.
[8]王志亮,纪松波.基于SpringBoot的Web前端与数据库的接口设计[J].工业控制计算机,2023,36(03):51-53.
[9]Tao Z ,Zhenjiang H .VoiceJava: A Syntax-Directed Voice Programming Language for Java[J].Electronics,2023,12(1):250-250.
[10]赵杨,刘倩.网约车冲击下出租车行业转型对策研究:以北京市为例[J].科学决策,2022,(12):107-136.
[11]程荟璇,贺益鑫,李锴等.基于边界曲线的多因素机场出租车管理系统模型[J].实验科学与技术,2022,20(05):40-44.
[12]曲博婷.基于GPS轨迹数据的城市出租车资源优化与应用研究[D].西北大学,2022.001081.
[13]陈师洁.汕头市“巡游+网约”出租车服务政策执行研究[D].汕头大学,2021.000741.
[14]王熹.哈尔滨T公司网约巡游出租车运营模式研究[D].哈尔滨工业大学,2021.006492.
[15]Cheng F .Talent Recruitment Management System for Small and Micro Enterprises Based on Springboot Framework[J].Advances in Educational Technology and Psychology,2021,5(2):
[16]韩鹏.某国际机场出租车管理信息发布系统的设计与实现[D].电子科技大学,2021.003729.
[17]Chen J ,Jian C ,Hailan P .Design of Man Hour Management Information System on SpringBoot Framework[J].Journal of Physics: Conference Series,2020,1646(1):012136-.
[18]曹流.大型交通枢纽出租车智能管理系统构建与实践研究[C]//上海空港——2020年度论文合集.上海机场(集团)有限公司;,2020:7.
[19]田晓.南宁市出租车发展存在的问题及对策研究[J].中外企业家,2020,(15):256.
[20]孙嘉欣,赵莹,武佳琪.机场出租车管理问题研究[J].国际公关,2020,(04):145-146.
致 谢
到此,整个SpringBoot出租车公司管理系统就算完成了,虽然过程十分艰难,但是等到都完成的时候,我感觉无比的自豪,虽然设计的系统还存在许多的纰漏,但是我已经拼劲全力,给自己的大学四年画上了一个圆满的句号。
在这里我首先要感谢的就是大学四年来所有教导我的老师,是他们教会了我许多的专业知识以及做人的道理,从一进校门对对开发系统一窍不通到现在能自主开发一个管理系统,里面包含了前台框架、后台框架、业务流程、数据结构、操作系统等各种知识,只有把他们统一运用好,才能够完成整个系统,这都是老师的功劳;其次我要感谢我的指导老师,在开发这个系统的时候,我遇到了无数的问题,经常通过线上、线下的方式去请教导师,每次去请教导师,他从来没有不耐烦,都是细心的引导,告诉我怎么样实现这个功能,怎么样才能使得系统更加完善,然后通过自己查询相关资料解决问题,提高了自己自主解决问题的能力,授人以鱼不如授人以渔,指导老师的这种工作态度受益终生,我也会向老师不断靠拢,向他学习,在此我只想说一句:“老师,谢谢您,您辛苦了”!最后我还要感谢我的室友、同学,在一起学习这四年,他们不但学习上给了我很多建议,在生活上更加给了我帮助,正是有他们的帮助,我的大学生涯才如此完美。
最后,希望自己在未来的道路上能够越走越远,不辜负在大学的学习以及老师们的细致的教导,追风赶月莫停留,平荒尽处是春山。
免费领取项目源码,请关注❤点赞收藏并私信博主,谢谢-

被折叠的 条评论
为什么被折叠?



