随着互联网趋势的到来,各行各业都在考虑利用互联网将自己推广出去,最好方式就是建立自己的互联网系统,并对其进行维护和管理。在现实运用中,应用软件的工作规则和开发步骤,采用ASP.NET技术建设恒星科普网站。
本设计主要实现集人性化、高效率、便捷等优点于一身的恒星科普网站 ,完成个人资料、公共管理、用户管理、交流论坛、论坛分类、新闻资讯、新闻分类、恒星信息、类型管理等功能模块。系统通过浏览器与服务器进行通信,实现数据的交互与变更。只需通过一台电脑,动动手指就可以操作系统,实现数据通信管理。整个系统的设计过程都充分考虑了数据的安全、稳定及可靠等问题,而且操作过程简单。本系统通过科学的管理方式、便捷的服务提高了工作效率,减少了数据存储上的错误和遗漏。
恒星科普网站使用C#语言,采用基于 MVVM模式的ASP.NET技术进行开发,使用 VisualStudio 编译器编写,数据方面主要采用的是微软的SQL Server关系型数据库来作为数据存储媒介,配合前台HTML+CSS 技术完成系统的开发。
关键词:ASP.NET技术;SQL Server;恒星科普网站
Abstract
With the advent of the Internet trend, all walks of life are considering using the Internet to promote themselves. The best way is to establish their own Internet system, and maintain and manage it. In practical application, the working rules and development steps of the application software are used to build the Star Science Popularization Website using ASP.NET technology.
This design mainly realizes the star popular science website integrating the advantages of humanization, efficiency and convenience, and completes the functional modules of personal data, public management, user management, communication forum, forum classification, news information, news classification, star information, type management, etc. The system communicates with the server through the browser to realize data interaction and change. You can operate the system by moving your fingers through a computer to realize data communication management. The design process of the whole system fully considers the safety, stability and reliability of data, and the operation process is simple. The system improves work efficiency and reduces errors and omissions in data storage through scientific management and convenient services.
Star popular science website uses C # language, adopts ASP.NET technology based on MVVM mode to develop, and uses Visual Studio compiler to write. In terms of data, it mainly uses Microsoft's SQL Server relational database as the data storage medium, and cooperates with the foreground HTML+CSS technology to complete the system development.
Keywords:ASP.NET technology; SQL Server; Star popular science website
1 绪论
1.1 研究背景
近年来,随着网络技术的不断发展与普及,人们对于宇宙天体的认识越来越深入。然而由于互联网上海量信息资源的无序性和不规范性,使得天文学家在利用这些庞大而庞杂的数据进行科学研究时往往感到力不从心。因此,如何有效地将天文学领域中所积累起来的大量知识以直观易懂的方式呈现给用户成为一个亟待解决的问题。这就要求我们必须对海量的天文资料进行整理,并开发出具有较强交互性能的可视化界面。本文提出了一种基于C#的恒星科普网站设计方案,该方案可为广大天文学家提供便捷高效的查询工具,同时还可以帮助他们更好的理解天体运动规律。论文首先介绍了天文科普网站建设的必要性和重要性,然后重点讨论了基于B/S模式下的恒星科普网站的总体设计,数据库设计及关键技术等。最后给出了部分代码。该网站已在实际应用中取得良好效果。该网站将有助于促进我国天文学研究工作的发展,提高公众科学文化素质。从而推动国家科学技术水平的不断提升。因此具有非常重要的意义。本系统采用ASP.NET技术实现网站管理与查询功能,C#技术开发Web浏览器并进行网页制作。使用户能够方便快捷地浏览到所需信息。通过对网站相关数据的统计分析。可为广大天文学家提供一个有效的科研平台。达到推广普及科学知识的目的。
1.2研究内容
恒星科普网站的开发及实现,所需要的工作内容:
(1)首先是确定选题,确定好所要做的系统,并对系统的背景及现在面临的一些问题等进行系统的初步确认。
(2)系统确认完成后,结合系统开发的需求进行确认系统开发所使用的技术,恒星科普网站的开发使用ASP.NET框架,数据库进行平台的搭建开发,确认好使用的技术进行技术分析,所使用的技术是否可以完成系统的实现。
(3)确定好系统使用的技术,进行在线确认系统所划分的用户触,并且根据用户触划分确定所要设计的功能模块,对恒星科普网站的设计主要划分别为管理员和用户触,并所使用的功能模块也相应不同,但系统的数据库实现的内容是交互的,驴可以随时根据自己的需求进行健康食品信息搜索,对于系统工作人员可以根据自己的分管内容进行在线信息的处理及操作,管理员获取到所有用户的详细数据信息,并根据需求进行第一时间处理解决。
(4)系统的功能模块确认完成后进行程序及界面的设计,设计完成后,组通过测试来判断程序是否完善,对于系统测试,要不同的用户进行不同的内容编辑及提交,及使用不同的测试方式找出程序中存在的漏洞,并对程序出现的漏洞问题进行在线解决处理,如果测试系统没有任何问题时,可以将系统上传进行正式操作使用。
1.3ASP.NET框架介绍
ASP.NET又称为ASP+,不仅仅是ASP的简单升级,而是微软公司推出的新一代脚本语言。ASP.NET基于.NET Framework的Web开发平台,不但吸收了ASP以前版本的最大优点并参照Java、VB语言的开发优势加入了许多新的特色,同时也修正了以前的ASP版本的运行错误。
ASP.NET具备开发网站应用程序的一切解决方案,包括验证、缓存、状态管理、调试和部署等全部功能。在代码撰写方面特色是将页面逻辑和业务逻辑分开,它分离程序代码与显示的内容,让丰富多彩的网页更容易撰写。同时使程序代码看起来更洁净、更简单。
1.8.1硬件环境
.NET平台的的运行对硬件有如下要求:
①计算机/处理器。
建议配置:装有450 MHz Pentium Ⅱ级别处理器的PC。
最低配置:装有300 MHz Pentium Ⅱ级别处理器的PC,否则编译过程运行异常缓慢。
②RAM的最小要求。
Windows XP Professional:160 MB RAM。
Windows 2000 Professional:96 MB RAM。
Windows 2000 Server:192 MB RAM。
Windows NT 4.0 Workstation:64 MB RAM。
Windows NT 4.0 Server:160 MB RAM。
③硬盘:标准版在安装驱动器上需要有2.5GB,包括系统驱动器上的500MB。
Professional和Enterprise版在安装驱动器上需要有.5GB,包括系统驱动器上的500MB。如果不需要Microsoft Visual Studio.NET中的参考文档,而且只需要支持C#开发的话,最少需要700M左右的空间。
④驱动器:CD-ROM或DVD-ROM驱动器,用以使用光盘,安装开发平台程序。当然,这不是绝对的,完全可以选择网络安装方式。
⑤显示器:SuperVGA(800×600)或更高分辨率的256色显示器,其实建议使用1024×768以上的分辨率,否则开发过程会因为可视范围过小而不方便开发。
⑥输入设备:MjcrosoR鼠标或兼容的指针设备。
当然这里指出的硬件需要也并非绝对的,,如果有条件,应该选择配置更高的机器,这对开发是很有帮助的。
①操作系统:MicrosoR Windows NT 4.O或更高版本的操作系统,包括Microsoft windows2000系列,Microsoft windows 2003系列,不支持Microsoft Windows 95,Microsoft windows 98,Microsoft windows Me等操作系统。
注意:对于Microsoft Windows NT 4.0需要升级到SP6以上的版本。对于Windows 2000以上的操作系统,需要将Windows 2000升级到SP3以后的版本。
②Framework:Framework是.NET的支撑基础。它包含.NET平台的运行库与公用语言运行时,所有的.NET平台下的程序都需要基于它的类库来建立程序,而所有的程序也需要先编译为中间语言(IL)然后由公用语言运行时管理执行。可以说没有Framework就没有.NET平台。
针对.NET的开发,微软还为开发人员准备了很多开发工具,它们被集中到Framework SDK中,要进行.NET的开发,这些开发、调试工具是不可少的。因此,要进行,NET开发,最好安装Framework SDK。
不过需要注意的是,Microsoft Windows 2003系列已经集成Framework(但不包含Framework SDK),除非有新的版本,一般不需要再安装。另外在Linux下与Framework对应的是Mono。
③MDAC:有了上面讲述的这些之后,就已经具有最基本的.NET开发平台,可以进行一些简单程序的开发。但是,当要使用数据库、XML等对象时,编写的程序可能无法执行。
因为.NET还有基本的需要——MDAC(Microsoft Data Access CompHDnents),翻译为中文是微软数据访问组件。这是一整套的微软的数据访问组件,几乎所有的windows平台下的数据库访问都是由这些组件来完成的,因此,对于.NET的数据库开发来说,MDAC是不可缺少的部分。
AdobeDreamweaver
MicrosoftExpression Web
MicrosoftWebMatrix
Notepad++
EditPlus
1.4论文结构与章节安排
论文将分层次经行编排,除去论文摘要致谢文献参考部分,正文部分还会对网站需求做出分析,以及阐述大体的设计和实现的功能,最后罗列部分调测记录,论文主要架构如下:
第一章:引言。第一章主要介绍了课题研究的背景,系统开发的现状和本文的研究内容与主要工作。
第二章:系统需求分析。第二章主要从系统的用户、功能等方面进行需求分析。
第三章:系统设计。第三章主要对系统框架、系统功能模块、数据库进行功能设计。
第四章:系统实现。第四章主要介绍了系统框架搭建、系统界面的实现。
第五章:系统测试。第五章主要对系统的部分界面进行测试并对主要功能进行测试
2 恒星科普网站分析
系统分析是开发一个项目的先决条件,通过系统分析可以很好的了解系统的主体用户的基本需求情况,同时这也是项目的开发的原因。进而对系统开发进行可行性分析,通常包括技术可行性、经济可行性等,可行性分析同时也是从项目整体角度进行的分析。然后就是对项目的具体需求进行分析,分析的手段一般都是通过用户的用例图来实现。下面是详细的介绍。
2.1 可行性分析
在项目上使用的工具大部分都是是当下流行开源免费的,所以在开发前期,开发时用于项目的经费将会大大降低,不会让开发该软件在项目启动期受到经费的影响,所以经济上还是可行的。尽量用最少的花费去满足用户的需求。省下经费用于人工费,以及设备费用。将在无纸化,高效率的道路上越走越远。
所以经济可行性没有问题。
(2)操作可行性:
此次项目设计参考了几个该模式下网站的开发案例,对他们的操作界面分析,将众多案例结合在一起,突出以人为本简化操作,所以具有基本计算机知识的人都会操作本项目。
因此操作可行性也没有问题。
(3)技术可行性:
技术可行性指的是对于搭建框架的可行性,以及有更优秀的技术出现时系统的技术更新换代的纳新性如何,开发时间成本费用比如何。
现有的C#技术能够迎合所有电子商务系统的搭建。开发这个恒星科普网站的时候我采用了C#+SQLServer用以运行整体程序。
综上所述技术可行性也没有问题。
(4)法律可行性:
从开发者角度来看,C#和SQLServer是网上开源且免费的,在知识产权方面不会产生任何法律纠纷。
从用户使用角度来看,只要不再系统上贩卖违禁品,对系统做出条约协议,杜绝非法支付即可。
综上所述法律可行性也没有问题。
业务流程是用一些特定的符合和线条来进行演示用户在使用系统时的过程,在进行系统分析的时候,业务流程可以帮助开发人员更好的理解业务,发现错误,完善系统。
用户成功登入系统后就能够实现增加数据的操作,增加数据的编号是特定的,系统生成,用户不能随意填写,除了编号以外,其他增加信息用户自己填写,填写后的信息经过系统验证,验证合法通过就显示增加数据成功了,相反的话,就没有增加成功,图2-1显示的就是在增加数据时的流程。

图2-1 数据增加流程图
数据修改时的流程和上面介绍的数据增加时的流程差不多,如图2-2所示。

图2-2 数据修改流程图
如果系统里面存在一些没有用的数据的话,相关的管理人员还可以对这些数据进行删除,图2-3就是数据删除时的流程图。

图2-3 数据删除流程图
按照恒星科普网站的角色,我划分为了系统册用户管理模块和管理员管理模块这两大部分。
系统用户管理模块:
(1)用户注册登录:用户注册为普通用户并登录恒星科普网站;用户对个人信息的增删改查,比如个人资料,密码修改。
(3)公告信息:在首页导航栏上我们会看到“公告信息”这一菜单,我们点击进入进去以后,会看到所有管理员在后台发布的公告信息;
(4)新闻资讯:在首页导航栏上我们会看到“新闻资讯”这一菜单,我们点击进入进去以后,会看到所有新闻列表,在这个界面,我们可以点击进入进行查看、评论、点赞等;
(5)恒星信息:用户可以查看恒星信息支持通过搜索关键词的方式对恒星信息进行查询,在查询到自己想要了解的恒星信息的时候,可以进入查看详细的介绍。
(6)个人账户:在前台点击“个人账户”可以对个人资料+密码修改+自己收藏的信息进行管控。
(7)个人中心:当用户点击右上角“我的”这个按钮,就会进入到对应的后台进行信息的管理了;
管理员管理模块:
(1)登录:管理员的账号是在数据表表中直接设置生成的,不需要进行注册;
(2)公共管理:当点击“公共管理”这一菜单的时候,会出现轮播图以及公告信息这两个子菜单,可以对这两个模块进行增删改查操作;
(3)用户管理:当点击“用户管理”这一菜单的时候,会出现管理员+系统用户两个子菜单,可以对这两个模块进行增删改查操作;
(4)信息管理:当点击“信息管理”这一菜单的时候,会出现交流论坛+论坛分类+新闻资讯+资讯分类这四个子菜单,可以对这四个模块进行增删改查操作;
(5)个人资料:管理员在登录以后可以修改自己的个人资料以及对自己账号登录的密码进行修改;
(6)恒星信息:管理员点击“恒星信息”会显示出所有的恒星信息,支持通过恒星名称或者所属星系或者恒星类型对恒星信息进行查询,如果想要添加新的恒星信息,点击“添加”按钮,输入相关信息,点击“提交”按钮就可以添加了,同时可以选择某一条恒星信息,点击“删除”进行删除,也可以对用户提交的评论的信息进行管控。
(7)类型管理:管理员点击“类型管理”会显示出所有的类型管理,支持通过恒星类型或者类型描述对类型管理进行查询,如果想要添加新的类型管理,点击“添加”按钮,输入相关信息,点击“提交”按钮就可以添加了,同时可以选择某一条类型管理,点击“删除”进行删除。
2.3.2 非功能性分析
恒星科普网站的非功能性需求比如恒星科普网站的安全性怎么样,可靠性怎么样,性能怎么样,可拓展性怎么样等。具体可以表示在如下3-1表格中:
表3-1恒星科普网站非功能需求表
| 安全性 | 主要指恒星科普网站数据库的安装,数据库的使用和密码的设定必须合乎规范。 |
| 可靠性 | 可靠性是指恒星科普网站能够安装用户的指示进行操作,经过测试,可靠性90%以上。 |
| 性能 | 性能是影响恒星科普网站占据市场的必要条件,所以性能最好要佳才好。 |
| 可扩展性 | 比如数据库预留多个属性,比如接口的使用等确保了系统的非功能性需求。 |
| 易用性 | 用户只要跟着恒星科普网站的页面展示内容进行操作,就可以了。 |
| 可维护性 | 恒星科普网站开发的可维护性是非常重要的,经过测试,可维护性没有问题 |
2.4 系统用例分析
通过2.3功能的分析,得出了本恒星科普网站的用例图:
用户角色用例如图2-3所示。

图2-3 恒星科普网站用户角色用例图
web后台管理上的管理员是维护整个恒星科普网站中所有数据信息的。管理员角色用例如图2-4所示。

图2-4恒星科普网站管理员角色用例图
本章主要通过对恒星科普网站的可行性分析、流程分析、功能需求分析、系统用例分析,确定整个恒星科普网站要实现的功能。同时也为恒星科普网站的代码实现和测试提供了标准。
3 恒星科普网站总体设计
本章主要讨论的内容包括恒星科普网站的功能模块设计、数据库系统设计。
3.1 系统架构设计
本恒星科普网站从架构上分为三层:表现层(UI)、业务逻辑层(BLL)以及数据层(DL)。

图3-1恒星科普网站架构设计图
表现层(UI):又称UI层,主要完成本恒星科普网站的UI交互功能,一个良好的UI可以打打提高用户的用户体验,增强用户使用本恒星科普网站时的舒适度。UI的界面设计也要适应不同版本的恒星科普网站以及不同尺寸的分辨率,以做到良好的兼容性。UI交互功能要求合理,用户进行交互操作时必须要得到与之相符的交互结果,这就要求表现层要与业务逻辑层进行良好的对接。
业务逻辑层(BLL):主要完成本恒星科普网站的数据处理功能。用户从表现层传输过来的数据经过业务逻辑层进行处理交付给数据层,系统从数据层读取的数据经过业务逻辑层进行处理交付给表现层。
数据层(DL):由于本恒星科普网站的数据是放在服务端的SQL Server数据库中,因此本属于服务层的部分可以直接整合在业务逻辑层中,所以数据层中只有数据库,其主要完成本恒星科普网站的数据存储和管理功能。
3.2 系统功能模块设计
在上一章节中主要对系统的功能性需求和非功能性需求进行分析,并且根据需求分析了本恒星科普网站中的用例。那么接下来就要开始对本恒星科普网站的架构、主要功能和数据库开始进行设计。恒星科普网站根据前面章节的需求分析得出,其总体设计模块图如图3-2所示。

图3-2 恒星科普网站功能模块图
3.2.2用户模块设计
后台管理者能够实现对前台注册的用户增删改查操作,用户模块结构图如下图:

图3-3普通用户模块结构图
3.2.3 评论管理模块设计
恒星科普网站是一个交流性质的公开平台,普通用户用户可以在平台上交流,增加用户之间的互动性。但是同时也为了更好的规范留言的内容,给予管理员删除不合适的言论的功能,所以需要专门设计一个评论管理模块,具体的结构图如下:

图3-4评论模块结构图
3.2.4恒星信息管理模块设计
恒星科普网站是中需要存储不少恒星信息,其模块功能结构,具体的结构图如下:

图3-5恒星信息模块结构图
3.3 数据库设计
数据库设计一般包括需求分析、概念模型设计、数据库表建立三大过程,其中需求分析前面章节已经阐述,概念模型设计有概念模型和逻辑结构设计两部分。
3.3.1 数据库概念结构设计
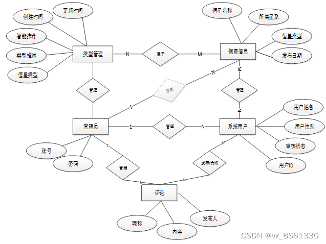
下面是整个恒星科普网站中主要的数据库表总E-R实体关系图。

图3-6 恒星科普网站总E-R关系图
通过上一小节中恒星科普网站中总E-R关系图上得出一共需要创建很多个数据表。在此我主要罗列几个主要的数据库表结构设计。
表collect (收藏)
| 编号 | 名称 | 数据类型 | 长度 | 小数位 | 允许空值 | 主键 | 默认值 | 说明 |
| 1 | collect_id | int | 10 | 0 | N | Y | 收藏ID: | |
| 2 | user_id | int | 10 | 0 | N | N | 0 | 收藏人ID: |
| 3 | source_table | varchar | 255 | 0 | Y | N | 来源表: | |
| 4 | source_field | varchar | 255 | 0 | Y | N | 来源字段: | |
| 5 | source_id | int | 10 | 0 | N | N | 0 | 来源ID: |
| 6 | title | varchar | 255 | 0 | Y | N | 标题: | |
| 7 | img | varchar | 255 | 0 | Y | N | 封面: | |
| 8 | create_time | timestamp | 19 | 0 | N | N | CURRENT_TIMESTAMP | 创建时间: |
| 9 | update_time | timestamp | 19 | 0 | N | N | CURRENT_TIMESTAMP | 更新时间: |
表comment (评论)
| 编号 | 名称 | 数据类型 | 长度 | 小数位 | 允许空值 | 主键 | 默认值 | 说明 |
| 1 | comment_id | int | 10 | 0 | N | Y | 评论ID: | |
| 2 | user_id | int | 10 | 0 | N | N | 0 | 评论人ID: |
| 3 | reply_to_id | int | 10 | 0 | N | N | 0 | 回复评论ID:空为0 |
| 4 | content | longtext | 2147483647 | 0 | Y | N | 内容: | |
| 5 | nickname | varchar | 255 | 0 | Y | N | 昵称: | |
| 6 | avatar | varchar | 255 | 0 | Y | N | 头像地址:[0,255] | |
| 7 | create_time | timestamp | 19 | 0 | N | N | CURRENT_TIMESTAMP | 创建时间: |
| 8 | update_time | timestamp | 19 | 0 | N | N | CURRENT_TIMESTAMP | 更新时间: |
| 9 | source_table | varchar | 255 | 0 | Y | N | 来源表: | |
| 10 | source_field | varchar | 255 | 0 | Y | N | 来源字段: | |
| 11 | source_id | int | 10 | 0 | N | N | 0 | 来源ID: |
表forum (论坛)
| 编号 | 名称 | 数据类型 | 长度 | 小数位 | 允许空值 | 主键 | 默认值 | 说明 |
| 1 | forum_id | mediumint | 8 | 0 | N | Y | 论坛id | |
| 2 | display | smallint | 5 | 0 | N | N | 100 | 排序 |
| 3 | user_id | mediumint | 8 | 0 | N | N | 0 | 用户ID |
| 4 | nickname | varchar | 16 | 0 | Y | N | 昵称:[0,16] | |
| 5 | praise_len | int | 10 | 0 | Y | N | 0 | 点赞数 |
| 6 | hits | int | 10 | 0 | N | N | 0 | 访问数 |
| 7 | title | varchar | 125 | 0 | N | N | 标题 | |
| 8 | keywords | varchar | 125 | 0 | Y | N | 关键词 | |
| 9 | description | varchar | 255 | 0 | Y | N | 描述 | |
| 10 | url | varchar | 255 | 0 | Y | N | 来源地址 | |
| 11 | tag | varchar | 255 | 0 | Y | N | 标签 | |
| 12 | img | text | 65535 | 0 | Y | N | 封面图 | |
| 13 | content | longtext | 2147483647 | 0 | Y | N | 正文 | |
| 14 | create_time | timestamp | 19 | 0 | N | N | CURRENT_TIMESTAMP | 创建时间: |
| 15 | update_time | timestamp | 19 | 0 | N | N | CURRENT_TIMESTAMP | 更新时间: |
| 16 | avatar | varchar | 255 | 0 | Y | N | 发帖人头像: | |
| 17 | type | varchar | 64 | 0 | N | N | 0 | 论坛分类:[0,1000]用来搜索指定类型的论坛帖 |
表forum_type (论坛分类)
| 编号 | 名称 | 数据类型 | 长度 | 小数位 | 允许空值 | 主键 | 默认值 | 说明 |
| 1 | type_id | smallint | 5 | 0 | N | Y | 分类ID:[0,10000] | |
| 2 | name | varchar | 16 | 0 | N | N | 分类名称:[2,16] | |
| 3 | description | varchar | 255 | 0 | Y | N | 描述:[0,255]描述该分类的作用 | |
| 4 | url | varchar | 255 | 0 | Y | N | 外链地址:[0,255]如果该分类是跳转到其他网站的情况下,就在该URL上设置 | |
| 5 | father_id | smallint | 5 | 0 | N | N | 0 | 上级分类ID:[0,32767] |
| 6 | icon | varchar | 255 | 0 | Y | N | 分类图标: | |
| 7 | create_time | timestamp | 19 | 0 | N | N | CURRENT_TIMESTAMP | 创建时间: |
| 8 | update_time | timestamp | 19 | 0 | N | N | CURRENT_TIMESTAMP | 更新时间: |
表hits (用户点击)
| 编号 | 名称 | 数据类型 | 长度 | 小数位 | 允许空值 | 主键 | 默认值 | 说明 |
| 1 | hits_id | int | 10 | 0 | N | Y | 点赞ID: | |
| 2 | user_id | int | 10 | 0 | N | N | 0 | 点赞人: |
| 3 | create_time | timestamp | 19 | 0 | N | N | CURRENT_TIMESTAMP | 创建时间: |
| 4 | update_time | timestamp | 19 | 0 | N | N | CURRENT_TIMESTAMP | 更新时间: |
| 5 | source_table | varchar | 255 | 0 | Y | N | 来源表: | |
| 6 | source_field | varchar | 255 | 0 | Y | N | 来源字段: | |
| 7 | source_id | int | 10 | 0 | N | N | 0 | 来源ID: |
表notice (公告)
| 编号 | 名称 | 数据类型 | 长度 | 小数位 | 允许空值 | 主键 | 默认值 | 说明 |
| 1 | notice_id | mediumint | 8 | 0 | N | Y | 公告id: | |
| 2 | title | varchar | 125 | 0 | N | N | 标题: | |
| 3 | content | longtext | 2147483647 | 0 | Y | N | 正文: | |
| 4 | create_time | timestamp | 19 | 0 | N | N | CURRENT_TIMESTAMP | 创建时间: |
| 5 | update_time | timestamp | 19 | 0 | N | N | CURRENT_TIMESTAMP | 更新时间: |
表praise (点赞)
| 编号 | 名称 | 数据类型 | 长度 | 小数位 | 允许空值 | 主键 | 默认值 | 说明 |
| 1 | praise_id | int | 10 | 0 | N | Y | 点赞ID: | |
| 2 | user_id | int | 10 | 0 | N | N | 0 | 点赞人: |
| 3 | create_time | timestamp | 19 | 0 | N | N | CURRENT_TIMESTAMP | 创建时间: |
| 4 | update_time | timestamp | 19 | 0 | N | N | CURRENT_TIMESTAMP | 更新时间: |
| 5 | source_table | varchar | 255 | 0 | Y | N | 来源表: | |
| 6 | source_field | varchar | 255 | 0 | Y | N | 来源字段: | |
| 7 | source_id | int | 10 | 0 | N | N | 0 | 来源ID: |
| 8 | status | bit | 1 | 0 | N | N | 1 | 点赞状态:1为点赞,0已取消 |
表slides (轮播图)
| 编号 | 名称 | 数据类型 | 长度 | 小数位 | 允许空值 | 主键 | 默认值 | 说明 |
| 1 | slides_id | int | 10 | 0 | N | Y | 轮播图ID: | |
| 2 | title | varchar | 64 | 0 | Y | N | 标题: | |
| 3 | content | varchar | 255 | 0 | Y | N | 内容: | |
| 4 | url | varchar | 255 | 0 | Y | N | 链接: | |
| 5 | img | varchar | 255 | 0 | Y | N | 轮播图: | |
| 6 | hits | int | 10 | 0 | N | N | 0 | 点击量: |
| 7 | create_time | timestamp | 19 | 0 | N | N | CURRENT_TIMESTAMP | 创建时间: |
| 8 | update_time | timestamp | 19 | 0 | N | N | CURRENT_TIMESTAMP | 更新时间: |
表stellar_information (恒星信息)
| 编号 | 名称 | 数据类型 | 长度 | 小数位 | 允许空值 | 主键 | 默认值 | 说明 |
| 1 | stellar_information_id | int | 10 | 0 | N | Y | 恒星信息ID | |
| 2 | star_name | varchar | 64 | 0 | Y | N | 恒星名称 | |
| 3 | galaxy | varchar | 64 | 0 | Y | N | 所属星系 | |
| 4 | stellar_type | varchar | 64 | 0 | Y | N | 恒星类型 | |
| 5 | release_date | date | 10 | 0 | Y | N | 发布日期 | |
| 6 | star_image | varchar | 255 | 0 | Y | N | 恒星图片 | |
| 7 | content_details | longtext | 2147483647 | 0 | Y | N | 内容详情 | |
| 8 | hits | int | 10 | 0 | N | N | 0 | 点击数 |
| 9 | praise_len | int | 10 | 0 | N | N | 0 | 点赞数 |
| 10 | recommend | int | 10 | 0 | N | N | 0 | 智能推荐 |
| 11 | create_time | datetime | 19 | 0 | N | N | CURRENT_TIMESTAMP | 创建时间 |
| 12 | update_time | timestamp | 19 | 0 | N | N | CURRENT_TIMESTAMP | 更新时间 |
表system_user (系统用户)
| 编号 | 名称 | 数据类型 | 长度 | 小数位 | 允许空值 | 主键 | 默认值 | 说明 |
| 1 | system_user_id | int | 10 | 0 | N | Y | 系统用户ID | |
| 2 | user_name | varchar | 64 | 0 | Y | N | 用户姓名 | |
| 3 | user_gender | varchar | 64 | 0 | Y | N | 用户性别 | |
| 4 | examine_state | varchar | 16 | 0 | N | N | 已通过 | 审核状态 |
| 5 | recommend | int | 10 | 0 | N | N | 0 | 智能推荐 |
| 6 | user_id | int | 10 | 0 | N | N | 0 | 用户ID |
| 7 | create_time | datetime | 19 | 0 | N | N | CURRENT_TIMESTAMP | 创建时间 |
| 8 | update_time | timestamp | 19 | 0 | N | N | CURRENT_TIMESTAMP | 更新时间 |
表type_management (类型管理)
| 编号 | 名称 | 数据类型 | 长度 | 小数位 | 允许空值 | 主键 | 默认值 | 说明 |
| 1 | type_management_id | int | 10 | 0 | N | Y | 类型管理ID | |
| 2 | stellar_type | varchar | 64 | 0 | Y | N | 恒星类型 | |
| 3 | type_description | text | 65535 | 0 | Y | N | 类型描述 | |
| 4 | recommend | int | 10 | 0 | N | N | 0 | 智能推荐 |
| 5 | create_time | datetime | 19 | 0 | N | N | CURRENT_TIMESTAMP | 创建时间 |
| 6 | update_time | timestamp | 19 | 0 | N | N | CURRENT_TIMESTAMP | 更新时间 |
表upload (文件上传)
| 编号 | 名称 | 数据类型 | 长度 | 小数位 | 允许空值 | 主键 | 默认值 | 说明 |
| 1 | upload_id | int | 10 | 0 | N | Y | 上传ID | |
| 2 | name | varchar | 64 | 0 | Y | N | 文件名 | |
| 3 | path | varchar | 255 | 0 | Y | N | 访问路径 | |
| 4 | file | varchar | 255 | 0 | Y | N | 文件路径 | |
| 5 | display | varchar | 255 | 0 | Y | N | 显示顺序 | |
| 6 | father_id | int | 10 | 0 | Y | N | 0 | 父级ID |
| 7 | dir | varchar | 255 | 0 | Y | N | 文件夹 | |
| 8 | type | varchar | 32 | 0 | Y | N | 文件类型 |
3.4本章小结
整个恒星科普网站的需求分析主要对系统总体架构以及功能模块的设计,通过建立E-R模型和数据库逻辑系统设计完成了数据库系统设计。
4 恒星科普网站详细设计与实现
恒星科普网站的详细设计与实现主要是根据前面的恒星科普网站的需求分析和恒星科普网站的总体设计来设计页面并实现业务逻辑。主要从恒星科普网站界面实现、业务逻辑实现这两部分进行介绍。
4.1用户功能模块
4.1.1 前台首页界面
当进入恒星科普网站的时候,首先映入眼帘的是系统的导航栏,下面是轮播图以及系统内容,其主界面展示如下图4-1所示。
图4-1 前台首页界面图
4.1.2 用户注册界面
不是恒星科普网站中正式普通用户的是可以在线进行注册的,如果你没有本恒星科普网站的账号的话,添加“注册”,当填写上自己的账号+密码+确认密码+昵称+邮箱+手机号等后再点击“注册”按钮后将会先验证输入的有没有空数据,再次验证密码和确认密码是否是一样的,最后验证输入的账户名和数据库表中已经注册的账户名是否重复,只有都验证没问题后即可普通用户注册成功。其用用户注册界面展示如下图4-2所示。
图4-2 前台用户注册界面图
4.1.3 用户登录界面
恒星科普网站中的前台上注册后的普通用户是可以通过自己的账户名和密码进行登录的,当普通用户输入完整的自己的账户名和密码信息并点击“登录”按钮后,将会首先验证输入的有没有空数据,再次验证输入的账户名+密码和数据库中当前保存的用户信息是否一致,只有在一致后将会登录成功并自动跳转到恒星科普网站的首页中;否则将会提示相应错误信息,用户登录界面如下图4-3所示。
图4-3用户登录界面图
4.1.4密码修改界面
用户使用该恒星科普网站注册完成后,用户对登录密码有修改需求时,系统也可以提供用户修改密码权限。系统中所有的操作者能够变更自己的密码信息,执行该功能首先必须要登入系统,然后选择密码变更选项以后在给定的文本框中填写初始密码和新密码来完成修改密码的操作。在填写的时候,假如两次密码填写存在差异,那么此次密码变更操作失败,下面的图片展示的就是该板块对应的工作面,密码修改界面如下图4-4所示。
图4-4密码修改界面图
4.1.5 新闻资讯界面
当用户点击“新闻资讯”以后就会进入到以下界面,用户可以输入关键词搜索新闻内容,查看点赞数以及点击数,然后点击到新闻资讯的详细的界面,在这个详细界面可以点赞+收藏+评论。其出界面展示如下图4-5所示。
图4-5新闻资讯界面图
4.1.6 恒星信息详情界面
当访客点击了任意恒星信息后将会进入该恒星信息的详情界面,可以了解到该恒星信息的恒星名称、所属星系、恒星类型、发布日期、内容详情等,同时可以对该恒星信息进行点赞+收藏+评论,恒星信息详情展示页面如图4-6所示。
图4-6 恒星信息详情界面图
4.1.7交流论坛界面
用户在点击导航栏上面的交流论坛后,就可以搜索查看论坛信息,用户根据自己的喜好可以进行交流,交流论坛界面如下图4-7所示。
图4-7 交流论坛界面图
4.2管理员功能模块
4.2.1 公共管理界面
恒星科普网站中的管理人员在“公共管理”这一菜单中是可以对恒星科普网站内的轮播图以及公告信息进行维护和管理的,界面如下图4-9所示。
图4-7公共管理界面图
恒星科普网站中的管理人员是可以对前台注册的用户进行管理的,也可以对管理员进行管控。界面如下图4-8所示。
图4-8系统用户界面图
4.2.3 交流论坛管理界面
点击“交流论坛”按钮会显示自己添加的交流论坛,如果想要添加新的交流论坛,点击“添加”按钮根据提示输入交流论坛,点击“提交”后在交流论坛界面就可以显示了,如果信息有错可以对交流论坛进行更新维护,也可以直接删除某一交流论坛,还可以管理评论信息,界面如下图4-9所示。
图4-9交流论坛管理界面图
点击“恒星信息”按钮会显示自己添加的恒星信息,如果想要添加新的恒星信息,点击“添加”按钮根据提示输入恒星信息,点击“提交”后在恒星信息界面就可以显示了,如果信息有错可以对恒星信息进行更新维护,也可以直接删除某一恒星信息,还可以管理评论信息,界面如下图4-10所示。
图4-10恒星信息管理界面图
5系统测试
系统开发到了最后一个阶段那就是系统测试,系统测试对软件的开发其实是非常有必要的。因为没什么系统一经开发出来就可能会尽善尽美,再厉害的系统开发工程师也会在系统开发的时候出现纰漏,系统测试能够较好的改正一些bug,为后期系统的维护性提供很好的支持。通过系统测试,开发人员也可以建立自己对系统的信心,为后期的系统版本的跟新提供支持。
系统测试包括:用户登录功能测试、恒星信息展示功能测试、恒星信息添加、恒星信息搜索、密码修改功能测试,如表5-1、5-2、5-3、5-4、5-5所示:
表5-1 用户登录功能测试表
| 用例名称 | 用户登录系统 |
| 目的 | 测试用户通过正确的用户名和密码可否登录功能 |
| 前提 | 未登录的情况下 |
| 测试流程 | 1) 进入登录页面 2) 输入正确的用户名和密码 |
| 预期结果 | 用户名和密码正确的时候,跳转到登录成功界面,反之则显示错误信息,提示重新输入 |
| 实际结果 | 实际结果与预期结果一致 |
恒星信息查看功能测试:
表5-2 恒星信息查看功能测试表
| 用例名称 | 恒星信息查看 |
| 目的 | 测试恒星信息查看功能 |
| 前提 | 用户登录 |
| 测试流程 | 点击恒星信息列表 |
| 预期结果 | 可以查看到所有恒星信息信息 |
| 实际结果 | 实际结果与预期结果一致 |
管理员添加恒星信息界面测试:
表5-3 管理员添加恒星信息界面测试表
| 用例名称 | 恒星信息发布测试用例 |
| 目的 | 测试恒星信息发布功能 |
| 前提 | 普通用户正常登录情况下 |
| 测试流程 | 1)员工点击恒星信息信息管理就,然后点击添加后并填写信息。 2)点击进行提交。 |
| 预期结果 | 提交以后,页面首页会显示新的恒星信息信息 |
| 实际结果 | 实际结果与预期结果一致 |
恒星信息搜索功能测试:
表5-4恒星信息搜索功能测试表
| 用例名称 | 恒星信息搜索测试 |
| 目的 | 测试恒星信息搜索功能 |
| 前提 | 无 |
| 测试流程 | 1)在搜索框填入搜索关键字。 2)点击搜索按钮。 |
| 预期结果 | 页面显示包含有搜索关键字的恒星信息 |
| 实际结果 | 实际结果与预期结果一致 |
密码修改功能测试:
表5-5 密码修改功能测试表
| 用例名称 | 密码修改测试用例 |
| 目的 | 测试管理员密码修改功能 |
| 前提 | 管理员用户正常登录情况下 |
| 测试流程 | 1)管理员密码修改并完成填写。 2)点击进行提交。 |
| 预期结果 | 使用新的密码可以登录 |
| 实际结果 | 实际结果与预期结果一致 |
通过编写恒星科普网站的测试用例,已经检测完毕用户登录模块、恒星信息查看模块、恒星信息添加模块、恒星信息搜索模块、密码修改功能测试,通过这5大模块为恒星科普网站的后期推广运营提供了强力的技术支撑。
结论
至此,恒星科普网站已经结束,在开发前做了许多的准备,在本系统的设计和开发过程中阅览和学习了许多文献资料,从中我也收获了很多宝贵的方法和设计思路,对系统的开发也起到了很重要的作用,系统的开发技术选用的都是自己比较熟悉的,比如Web、C#技术、SQL Server,这些技术都是在以前的学习中学到了,其中许多的设计思路和方法都是在以前不断地学习中摸索出来的经验,其实对于我们来说工作量还是比较大的,但是正是由于之前的积累与准备,才能顺利的完成这个项目,由此看来,积累经验跟做好准备是十分重要的事情。
当然在该系统的设计与实现的过程中也离不开老师以及同学们的帮助,正是因为他们的指导与帮助,我才能够成功的在预期内完成了这个系统。同时在这个过程当中我也收获了很多东西,此系统也有需要改进的地方,但是由于专业知识的浅薄,并不能做到十分完美,希望以后有机会可以让其真正的投入到使用之中。
参考文献
[1]王科文.基于C#语言的煤矿安全监控系统设计与应用研究[J].矿业装备,2023(01):186-188.
[2]靳鑫洋,王素元,张涛.基于C#语言实现年积日及GPS周的自动计算[J].计量与测试技术,2022,49(12):4-6.DOI:10.15988/j.cnki.1004-6941.2022.12.002.
[3]皇甫大双.“互联网+”背景下课程思政建设的探索与实践——以《SQL Server数据库技术及应用》课程为例[J].电脑知识与技术,2022,18(35):112-114.DOI:10.14004/j.cnki.ckt.2022.2139.
[4]林部云.基于C#语言的CAD二次开发在避雷针保护范围计算中的应用[J].电工技术,2022(14):202-206.DOI:10.19768/j.cnki.dgjs.2022.14.063.
[5]亓雪冬.C#语言GUI程序自动评测关键技术研究[J].微型电脑应用,2022,38(03):21-23.
[6]池聖財,陈泽中.基于C#语言的PowerMill模具零件加工软件的二次开发[J].模具工业,2022,48(03):1-6.DOI:10.16787/j.cnki.1001-2168.dmi.2022.03.001.
[7]张胜昌,张艳,赵良昆.SQL Server数据库安全影响因素及优化设计措施分析[J].电脑编程技巧与维护,2022(01):83-84+98.DOI:10.16184/j.cnki.comprg.2022.01.057.
[8]王文峰.基于SQL Server的用友U8数据库备份规划与实施[J].电脑知识与技术,2022,18(01):18-19.DOI:10.14004/j.cnki.ckt.2022.0070.
[9]熊子豪, 基于C语言的编程教学运维管理系统V1.0. 湖北省,武汉东湖学院,2021-12-01.
[10]邹村,程家明. 一种基于C#语言的二维可视化图层设备显示控制方法及系统[P]. 湖北省:CN109634476B,2021-10-15.
[11]任珂,王晓凡,蒲秀姝,吴然,方阁.浅谈我国气象网络科普的发展与策略——以中国气象科普网站为例[J].科技传播,2021,13(18):20-22.DOI:10.16607/j.cnki.1674-6708.2021.18.009.
[12]Mengqiang An,Xianglian Xu,Lukai Mao,Chenhu Luo,Wei Zhou. Research and Application of Mobile Online Microcomputer Anti-misoperation Locking System Based on ASP.NET Web API Framework[J]. Procedia Computer Science,2019,155(C).
[13]李艳琴,王舒.政府科普网站建设的现状分析与对策研究[J].晋图学刊,2019(04):43-48.
[14]肖宏启.基于ASP. NET框架的机件产品质量可追朔系统设计(英文)[J].机床与液压,2019,47(06):156-160.
[15]刘志磊.官办与民办科普网站比较分析及启示——以中国科普博览和科学松鼠会为例[J].科协论坛,2018(07):29-32.
[16]GB/T 34946-2017, C#语言源代码漏洞测试规范[S].
[17]崔一灿. ASP.NET框架下的商品贸易平台的设计与实现[D].吉林大学,2016.
[18]Kalyani Belsare. Comparative study of C# and Java[J]. Innovation in IT,2016,3(1).
[19]S. M. Sarsimbayeva,K. K. Kospanova. Analysis of matters associated with the transferring of object-oriented applications to platform .Net using C# programming language[J]. AIP Conference Proceedings,2015,1690(1).
致 谢
逝者如斯夫,不舍昼夜。转眼间,大普通用户普通用户活便已经接近尾声,人面对着离别与结束,总是充满着不舍与茫然,我亦如此,仍记得那年秋天,我迫不及待的提前一天到了学校,面对学校巍峨的大门,我心里充满了期待:这里,就是我新生活的起点吗?那天,阳光明媚,学校的欢迎仪式很热烈,我面对着一个个对着我微笑的同学,仿佛一缕缕阳光透过胸口照进了我心里,同时,在那天我认识可爱的室友,我们携手共同度过了这难忘的两年。如今,我望着这篇论文的致谢,不禁又要问自己:现在,我们就要说再见了吗?
感慨莫名,不知所言。遥想当初刚来学校的时候,心里总是想着工科学校会过于板正,会缺乏一些柔情,当时心里甚至有一点点排斥,但是随着我对学校的慢慢认识与了解,我才认识到了她的美丽,她的柔情,并且慢慢的喜欢上了这个校园,但是时间太快了,快到我还没有好好体会她的美丽便要离开了,但是她带给我的回忆,永远不会离开我,也许真正离开那天我的眼里会满含泪水,我不是因为难过,我只是想将她的样子映在我的泪水里,刻在我的心里。最后,感谢我的老师们,是你们教授了我们知识与做人的道理;感谢我的室友们,是你们陪伴了我如此之久;感谢每位关心与支持我的人。
少年,追风赶月莫停留,平荒尽处是春山。
75

被折叠的 条评论
为什么被折叠?



