随着人类向信息社会的不断迈进,风起云涌的信息时代正掀起一次新的革命,同时计算机网络技术高速发展,网络管理运用也变得越来越广泛。因此,建立一个B/S结构的音乐推荐系统来管理音乐电台信息,会使管理工作系统化、规范化,提高管理效率。
本课题的研究对象是音乐推荐系统,该系统实现了首页、轮播图、网站公告、资源管理(音乐资讯、资讯分类)系统用户(管理员、注册用户)模块管理(音乐标签、歌手介绍、音乐库、歌曲评分、用户歌单)等功能。本系统在设计上,考虑到系统内容以及系统的受众群体,在系统的美工方面采用了比较正规的设计,同时也提供了友好的页面以及简单的操作,系统采用Python语言、Django框架、MVC模式、MySQL数据库,这样的组合不但利用上了在大学中所学到的知识,并且能够使系统真正的发布到互联网上,而不是一个单纯的音乐系统。
本系统经过测试,运行效果稳定,操作方便、快捷。在具体的应用过程中,有可能会出现一些问题,今后还会对本系统不断地进行完善、更新,使其功能更强大,应用更广泛。
关键词:B/S结构;音乐推荐;Python语言;互联网
Music radio recommendation system
Abstract
With the continuous progress of humanity towards the information society, the turbulent information age is sparking a new revolution. At the same time, with the rapid development of computer network technology, the application of network management has become increasingly widespread. Therefore, establishing a music radio recommendation system with a B/S structure to manage music radio information will systematize and standardize management work, and improve management efficiency.
The research object of this project is the music radio recommendation system, which implements functions such as homepage, rotation chart, website announcement, resource management (music information, information classification), user (administrator, registered user) module management (music label, singer introduction, music library, song rating, user playlist), etc. In terms of design, taking into account the system content and the target audience, this system adopts a relatively formal design in terms of art design, while also providing friendly pages and simple operations. The system adopts Python language, Django framework, MVC mode, and MySQL database. This combination not only utilizes the knowledge learned in university, but also enables the system to be truly published on the internet, It's not just a simple music system.
This system has been tested and has shown stable operation, convenient and fast operation. In the specific application process, there may be some problems, and in the future, this system will be continuously improved and updated to make its functions more powerful and widely used.
Keywords: B/S structure; Music recommendation; Python language; internet
目 录
第1章 绪论
1.1开发背景与意义
21世纪是经济与科学飞速发展的时代,人民生活质量有了很大的提升,为了降低人员工作强度,减少资源浪费,合理利用时间资源,空间资源,已经成为现代公司运营中所必须考虑的事情,这样才能使得公司走的更远,发展的更好,音乐电台推荐管理工作,涉及到的庞大的信息数据,使用人工处理,不仅速度跟不上,而且还容易造成误差,办事效率低,公司消息沟通不顺畅,不便于信息统计以及分析数据从而损伤公司的利益。
为了解决这些传统时代囤积的弊端,高效,准确的实现工作目标,大幅度提供工作环境以及工作质量,为用户以提供一个良好的音乐平台。结合当下社会经济详情,开发一款属于音乐推荐系统已经成为一种必然的趋势。不但可以提供工作的质量,还可以提高办事效率,无论从哪一方面讲都是有益的。便于统计和查询,高效的分析出音乐电台的发展方向是否正确。使得工作更加的容易起来。提高了工作中的人与人人与机器之间的公开性,交互性。
由此看来,我们开发一款音乐推荐系统是很明智的,将工作从繁重处理成简约化,智能化,从复杂的数据信息走向清晰化工作的道路,未来的管理都是走向智能化,科技化的道路。拼的的效率,是质量,更讲究人性化管理与智能化相结合,这样发展才能走的越来越远。21世纪是拼科技拼创新的时代。
上个世纪末期,网络技术逐渐开始流行起来,互联网发展进入了起步阶段。到了新世纪初期,信息化技术开始逐渐发展,计算机应用技术逐渐体现出优势来。接着,大量的电脑进入了千家万户,企事业单位、高校、机关等部门。信息化时代逐渐来临,音乐管理成为互联网时代下媒体管理的核心内容。音乐是生活中非常重要的一部分,然而由于其性质也致使它难以被实时衡量。长期来看,管理十分不便利,存在误差,查询难的现象,一旦数据过多,人工管理方式就很难维持。随着信息技术的应用拓展,逐渐引用了信息化技术管理,逐渐取代了人工管理模式,采用计算机系统来管理音乐电台信息,带来的好处是查询便利,信息准确率高,节省了开资,提高了工作的效率。本次系统开发,主要以音乐电台管理为对象,根据需求来完成功能设计。
鉴于早期的音乐电台没有系统的管理以及现代化的工具,因此在音乐电台的过程经常出现问题,最终的结果就是实际效率低下,在音乐电台工作中费时费力而且达不到预期的目标。因为没有音乐推荐系统的支持,对音乐电台推荐的过程中,总会出现一些条件、内容不一致的问题。由于音乐电台的信息资料比较多,数据处理操作慢、效率低,而且随着单位不断的增多,参与处理得音乐电台相关的数据量也是越来越多,因此在这样的条件下,传统的管理的模式,必然无法满足各个媒体的管理要求,所以建立一套完整的符合现代管理思想的,高效的音乐推荐系统就显得尤为重要。音乐推荐系统是通过计算机的高速性将整个系统都涵盖其中,将音乐电台推荐过程都通过计算机进行无纸化操作。这样的工作高效而且成本较低,在最大限度上达到了节省人力的目的。
设备问题在中国的发展可以说一直是比较被轻视的,其原因是我国大部分对于利润的理解单单停留在现金的流入或者资本的增加方面,而对媒体的一些隐性收入和隐性支出没有加以重视,这就导致派出所在进行相关决策的时候接纳的数据往往是不真实的,这种误差很有可能导致媒体的现金流的断裂从而影响媒体的生生活。在这样的背景下设备管理问题可以说越来越受到国家的关注,其目的是通过相关政策的扶植,来扶植中国制造更好的发展,通过这样的形式来提升中国媒体的竞争力。设备管理问题所涵盖的知识较多,建立完善的设备管理系统有利于节约成本,从而为媒体创造更多的利润。同时当前时代我们都明白“现金为王”的意义,可以说资金链对媒体来说就是生命链,容不得任何差错。相关公司的设备中往往有价值成百上千万的,这些设备一旦出现问题需要维护或者更换对于媒体来说资金压力非常巨大。由此我们可以充分的认识到建立完善的现代化设备管理系统的重要性我国的设备管理系统的建设依然处于初级阶段,存在着实用性低,成本高等特点,如何构建符合大多数现代化公司要求,实用性高,切合度高,成本低的设备管理系统就成为接下来相关人员的工作重点。
1.2开发现状
在当下社会,人们越来越注重网络的发展,自动化管理技术和信息化管理技术逐渐被人们所使用。在以往的手工管理模式中已经越来越能体现出问题和不足,如管理效率低下,信息处理速度慢,劳动强度大,信息的准确率低。因此如何改变这一现状,从根本上帮助实验室提升他们在设备方面的效率,真正的解放劳动力,相关信息处理过程中的正确率以及速度就成为关键。由此可见,开发音乐推荐系统是非常具有实际意义的。现代经济发展速度非常快,市场更是变化无常,可以说当前实验室在这种条件下生存就不得不面临诸多威胁,同时也必须做到相关系统的完善和升级。那么实验室的设备管理,就需要一个可靠的系统管理软件来管理设备以及对员工使用的安排管理,因此开发出一个优秀并且可靠的系统就十分必要了。
随着公司的业务发展,公司客户数量快速增加,技服人员工作压力和工作强度越来越大,为了减轻技报人员的工作压力,更好的为客户服务,特编制该业务系统程序。
由于众多公司的产品是有使用期限的,所以产生了编写这个程序的想法,这是一个方便公司对其客户使用情况进行方便查询的程序。随着需求的不断完善,又提出一个主要问题,使技服人员很困惑。别外,对软件的具体使用时出现的问题和解决方法,以及模块的变更情况,都要进行登记。于是便得到了现在本系统的需求。该程序是针对软件及产品的售出后出现质量故障进行售后服务工作而设定的,可以大大提高技术人员的售后服务效率和工作效率,从而使公司在不增加人力的前提下,扩大用户量,使公司对售后的工作实现信息化的管理。
1.3论文结构
第一章是论文的绪论部分,主要介绍了课题的研究背景以及研究目的和意义。
第二章研究了音乐推荐系统的所采用的开发技术和开发工具。
第三章研究了音乐推荐系统的需求分析,根据系统的特点,分析系统采用的体系结构及开发方法,以及该系统的运行环境,并分析了业务流程,绘制了业务流程以及数据流程。
第四章是对系统的详细设计进行说明。
第五章是系统的具体实现,介绍系统的各个模块的具体实现。
第六章在前几章的基础上对系统进行测试和运行。
第2章 主要技术和工具介绍
2.1 Django框架
Django是一个由Python编写的具有完整架站能力的开源Web框架。使用Django,只要很少的代码,Python的程序开发人员就可以轻松地完成一个正式网站所需要的大部分内容,并进一步开发出全功能的Web服务。
Django本身基于MVC模型,即Model(模型)+View(视图)+ Controller(控制器)设计模式,因此天然具有MVC的出色基因:开发快捷、部署方便、可重用性高、维护成本低等。Python加Django是快速开发、设计、部署网站的最佳组合。
Django具有以下特点:
能完善、要素齐全:该有的、可以没有的都有,常用的、不常用的工具都用。Django提供了大量的特性和工具,无须你自己定义、组合、增删及修改。
完善的文档:经过十多年的发展和完善,Django有广泛的实践经验和完善的在线文档(可惜大多数为英文)。开发者遇到问题时可以搜索在线文档寻求解决方案。
强大的数据库访问组件:Django的Model层自带数据库ORM组件,使得开发者无须学习其他数据库访问技术(SQL、pyMySQL、SQLALchemy等)。
灵活的URL映射:Django使用正则表达式管理URL映射,灵活性高。
丰富的Template模板语言:类似jinjia模板语言,不但原生功能丰富,还可以自定义模板标签。
2.2 MySQL 数据库
MySQL 是一种关联数据库管理系统,关联数据库将数据保存在不同的表中,而不是将所有数据放在一个大仓库内,这样就增加了速度并提高了灵活性。MySQL 所使用的 SQL 语言是用于访问数据库的最常用标准化语言。因为其自身的功能相当强大,目前已成为最为流行的数据库软件之一。
MySQL是一个开放源码的小型关联式数据库管理系统,开发者为瑞典MySQL AB公司。目前MySQL被广泛地应用在Internet上的中小型网站中。由于其体积小、速度快、总体拥有成本低,尤其是开放源码这一特点,许多中小型网站为了降低网站总体拥有成本而选择了MySQL作为网站数据库。
2.3 B/S结构
系统计划采用BS模式,是因为比传统的C/S结构具有明显的优越性。B/S模式也就是浏览器/服务器模式,它的界面部分是在浏览器端展示,而主要工作是由服务器端进行实现的,用户的请求由浏览器端提交给服务器端进行处理,而服务器将处理结果反馈给浏览器端,在浏览器端界面描画给用户查看。采用B/S模式不仅可以避免用户必须安装专业软件才能开发系统或者访问系统的局限性,而且更加便利。
2.4 Pycharm开发工具
Pycharm是目前最便于Python编程的开发环境之一,流行于各种平台应用程序的Python集成开发环境。该开发环境不仅可以完成基本的应用软件的开发,同样的可以集成相当多的插件进行应用开发的辅助。软件虽然本身个头小,但是由于拥有众多的功能插件,使其具有结构上短小精悍,功能上全面强大的特色。在开发的过程中,对硬件的要求不高,使得人人只要具备一台一般性能的电脑,都可以进行开发,人人都可以是软件的创造者。
没有完美的开发工具,插件化是Pycharm的优点,同样也是其缺点。开发的过程中如果需要添加协助开发的功能,需要对插件进行寻找与安装,当然Pycharm本身是支持在线安装插件的,但是由于主要的插件都是国外开发人员创造的,使得我们安装插件时,需要访问境外的服务器,那么这也是在线安装插件往往速度慢,经常失败的原因,我们也可以使用阿里,淘宝等的镜像,但是操作难度肯定是比集成化要高。我们也可以进行本地安装,这就需要插件的相关压缩文件,对Pycharm安装文件进行修改对于初学者来说一定的难度。
2.5 Tomcat服务器概述
Tomcat 是Apache 开发的Web应用服务器[13]。因为其技术先进,性能稳定,重要是免费等原因,在Python开发中深受欢迎,当然也得到很多软件开发商的认可。
Tomcat是轻量级的Web服务器,免费,开源,在很多中小型,并发访问用户不是很多的情况下被人们普遍使用,那么在国内那么受欢迎,个人觉得可能更多的还是免费的原因。通过在本地的计算机上安装Tomcat,就可以将本地计算机建立成一个小型的服务器,就可以通过http请求对本地服务器上的项目进行访问[14]。Tomcat是servlet的容器,很多人都说,要想学好Web开发,必须学好servlet,因为服务器能够让用户交互式地浏览和修改数据,帮助生成动态Web内容,都归功于servlet。
第3章 系统分析
3.1可行性分析
分析用户需求和数据需求,得到一个方案,然后设定系统的开发方案,为每个功能模块设计出物理设计方案,开发本系统的是否可行?本文从技术上、操作上和经济上对本系统的开发进行可行性分析。
3.1.1经济可行性
音乐推荐系统属于一个工具型的系统,它可以节省工作人员大量数据收集、方便快捷,能够极大地提高工作效率,最大限度的降低管理员的工作量,使管理尽量简便,同时促进音乐管理的信息化、现代化,及时提供必要的信息统计。因为整个系统采用Tomcat+MySQL+Python组合,这几个软件都是免费开源的,系统开发所需的费用是比较低的,由于系统并不复杂,其运行与培训费用也不会占用很多资金,可以预见系统完成后可以带来较大的经济效益。
3.1.2技术可行性
本系统采用Windows10作为操作平台。数据库开发平台选用MySQL,该数据库管理系统在Windows7和Windows8/10上都能运行,并提供数据库之间的数据复制功能,可代替现有系统单据数据的手工传递工作,。本系统的应用软件开发平台选用Pycharm。
3.1.3操作可行性
本系统使用的是现流行的开发语言,即Django技术。同时所有的信息都是以网页的形式展示,系统中的信息都可以在后台操作数据库达到数据更新的效果。用户只需要会计算机的基本操作或者会上网就可以使用本系统。系统布局较简单,功能操作不复杂,完全符合现代市场需求。
3.2需求分析
针对现存的问题和需要,通过功能需求的分析,特建立了数字化、信息化的音乐推荐系统。
本系统主要包含了首页、轮播图、网站公告、资源管理(音乐资讯、资讯分类)系统用户(管理员、注册用户)模块管理(音乐标签、歌手介绍、音乐库、歌曲评分、用户歌单)。下面分别简单阐述一下这几个功能模块需求。
表3-1功能需求表
| 编号 | 功能名称 | 功能描述 |
|
| 用户登录 | 保证用户通过身份验证进入系统进行操作 |
|
| 用户注册 | 没有账号并想使用系统的用户可以使用用户注册,检测用户的注册内容,信息通过检测之后成为本系统的用户 |
|
| 站内搜索 | 用户可以通过各种各样的关键字模糊搜索站内信息 |
|
| 歌曲评分 | 普通用户登录系统前台可以添加歌曲评分 |
|
| 评论添加 | 普通用户选择要评论的信息进行添加评论 |
|
| 评论管理 | 管理员对用户的评论信息进行管理,包括删除、修改 |
|
| 添加收藏 | 普通用户可以选择信息添加收藏 |
|
| 收藏管理 | 个人用户可以对自己的收藏记录进行管理包括删除、修改 |
|
| 修改个人信息 | 用户可以根据自己当前的情况修改个人的信息 |
|
| 后台登录 | 仅管理员能够登录后台 |
|
| 添加歌手信息 | 管理员添加歌手信息 |
|
| 编辑歌手信息 | 管理员修改歌手信息 |
|
| 删除歌手信息 | 管理员删除歌手信息 |
|
| 添加资讯信息 | 管理员添加资讯信息 |
|
| 编辑资讯信息 | 管理员修改资讯信息 |
|
| 删除资讯信息 | 管理员删除资讯信息 |
3.3业务流程分析
经过对系统功能的分析,调查,研究,总结出音乐推荐系统主要实现的是对留言信息、用户信息等管理功能。这样,可以对该系统绘制业务流程图。
系统的业务流程如下图所示。
图3-2系统业务流程图
3.4数据流程分析
根据上文所述的业务流程特点,首先对各个方面总的数据处理环节和外部实体进行了描述, 根据自顶向下原则,逐层分解功能,这个过程产生DFD图。
零层数据流程是流程中最抽象的一层,它包括了注册与登录管理、用户功能管理和检索维护管理等功能模块,在登录注册模块使用到的数据存储有用户账户信息文档、用户信息文档,用户功能管理模块需要的存储是用户动态信息文档、歌手信息文档、音乐信息文档,检索维护是通过以上这些文档信息通过关键词进行搜索。
系统的0层数据流图如下图所示。
图3-4系统数据流图(0层)
一层数据流程图是对零层数据流程图的细化,将登录与注册细分为填制登录注册信息和完善信息,用户功能管理细分为用户基本功能管理和用户特色功能管理。
系统的1层数据流图如下图所示。
图3-5系统数据流图(1层)
二层数据流程是对一层数据流层图中填写登录注册信息、用户基本功能和用户特色功能的细化。即:填写登录注册信息细化为填制信息、后台审核,用户基本功能细化为歌曲评分、用户歌单操作,用户特色功能细化为音乐浏览、音乐资讯浏览、歌曲评分、收藏音乐、收藏夹管理。
第4章 系统设计
4.1开发环境
- 软件体系结构方案:采用B/S模式,B/S代表的是服务器端由Web服务器发放,客户端由浏览器接收的系统,它的前台是Html语言,由浏览器解释。B/S结构可以由Web服务器能够解释的脚本语言如Django。
- 操作系统方案:Windows10(旗舰版)操作系统,该系统可以兼容需要的软件,并且具有良好的运行速度,界面良好。
- 后台数据库:选用MySQL。MySQL旨在通过数据库加密、更加安全的默认设置、加强的密码政策和细化许可控制、及加强的安全模型等特性,为企业数据提供最高级别的安全性。
- 开发工具:前台网页使用Dreamweaver工具,后台逻辑选用Pycharm。
- 开发语言:Python语言。
- 开发技术:Django+MVC +Html+CSS+JS技术
4.2系统结构设计
本系统使用的角色主要有系统管理员、普通用户,本系统分为系统前台和系统后台,首先在系统前台,游客用户可以经过账号注册,管理员审核通过后,用账号密码登录系统前台,进行首页、网站公告、音乐资讯、歌手介绍、音乐库,在前台用户可以通过标题和类别进行前台信息的搜索,普通用户可以登录个人中心进行个人资料管等功能。
后台主要由管理员使用,以管理员的身份在登录页面输入账号和密码,经过数据库身份验证,验证成功后登录系统主页,可以使用首页、轮播图、网站公告、资源管理(音乐资讯、资讯分类)系统用户(管理员、注册用户)模块管理(音乐标签、歌手介绍、音乐库、歌曲评分、用户歌单)等功能操作。同时管理员可以通过关键字搜索可以搜索相应的信息。
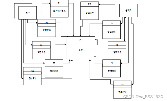
系统的功能结构图如下图所示。
图4-1系统功能结构图
4.3主要功能模块设计
该模块包括普通用户管理和系统用户管理,系统用户主要是普通管理员,对用户信息进行管理,只有普通用户才可在该系统上进行相应的操作。用户对个人信息可进行修改;管理员可对自己的个人信息进行维护,同时可对用户的密码信息进行修改,也可删除系统中的用户
- 登录模块
根据用户输入的 Id 和密码到数据库中查找该用户,如果未能找到该用户则做出 提醒“用户名或密码错误”,如果找到该用户,则要判断用户的类别然后根据用户类别进入相应的页面。
- 注册模块
当新用户第一次登陆时,要求注册账号。在登陆页点击注册后进入用户注册界面,新用户需要填写本人的手机号、用户名、设置登录密码,之后单击注册,则完成了初步信息的填写
(1)音乐添加:必须填写音乐名称、音乐类型、海报、歌手、主演、音乐编号必须是唯一的, 提交后判断某一项是否为填写, 如果是则做出提醒, 填写符合规则后方可添加到数据库。
(2)音乐查询:可以根据音乐编号等信息对音乐进行查询,查询结果可能有多个。
(4)音乐删除:首先找到要删除的音乐(一个或多个),然后删除即可。
(1)个性音乐添加:必须填写歌手、上市时间、歌名、封面、歌曲音乐类型、歌词,各项都不能为空。
(2)个性音乐查询:该功能能够显示个性音乐的基本信息,可以根据歌手等信息对音乐做出查询。
(4)个性音乐删除:首先找到要删除的音乐(一个或多个),然后删除即可。
6.评论信息管理模块
评论模块分为用户评论和管理员管理评论信息,用户登录系统后,选择想要评论的音乐,添加评论,管理员查询该评论信息,并有权对其管理,包括删除。
4.4数据库设计
4.4.1数据库设计概述
为了实现系统的功能设计,就要有相应的数据库表设计。根据系统的功能设计要求为各个数据库表设计字段、数据类型、是否为空等的相关信息。在实际调研和需求分析的基础上,对该系统设计数据库。再有系统的需求分析可以看出,本系统有两个角色:普通用户和管理员,他们分别在系统的运行和使用中起着不同的作用。合理的数据库结构设计可以提高数据存储的效率,保证数据的完整性和一致性。数据库中表的设计主要考虑两个方面:一是整个管理系统的所有表中的数据要共享性高、冗余度小、占用最可能小的存储空间。
4.4.2概念设计
概念设计是整个数据库设计的关键,在概念设计阶段,由需求分析得到了E-R模型。E-R图是识别功能模型与数据模型间关联关系的,在主题数据库的抽取和规范化的过程中,采用的是简化的E-R图表示方法,从而避免过繁过细的E-R图表示影响规划的直观和可用性。是对现实世界的抽象和概括,是数据库设计人员进行数据可设计的有力工具,能够方便直接地表达应用中的各种语义知识,令一方面它简单、清晰、易于用户理解。
图4-10系统总体ER图
4.4.3表设计
概念模型是独立于任何一种数据模型的信息结构。将概念模型转换成逻辑模型,转换的一般原则如下:
(1)一个实体性转换为一个关系模式。实体的属性就是关系的属性,实体的码就是关系的码。
(2)一个1:1联系可以转化为一个独立的关系模式,也可以与任意一端对应的关系模式合并。
(3)一个1:n联系可以转化为一个独立的关系模式,也可以与n端对应的关系模式合并。
(4)一个m:n联系转化为一个关系模式。
本系统设计如下多个表。
表access_token (登陆访问时长)
| 编号 | 名称 | 数据类型 | 长度 | 小数位 | 允许空值 | 主键 | 默认值 | 说明 |
| 1 | token_id | int | 10 | 0 | N | Y | 临时访问牌ID | |
| 2 | token | varchar | 64 | 0 | Y | N | 临时访问牌 | |
| 3 | info | text | 65535 | 0 | Y | N | ||
| 4 | maxage | int | 10 | 0 | N | N | 2 | 最大寿命:默认2小时 |
| 5 | create_time | timestamp | 19 | 0 | N | N | CURRENT_TIMESTAMP | 创建时间: |
| 6 | update_time | timestamp | 19 | 0 | N | N | CURRENT_TIMESTAMP | 更新时间: |
| 7 | user_id | int | 10 | 0 | N | N | 0 | 用户编号: |
| 编号 | 名称 | 数据类型 | 长度 | 小数位 | 允许空值 | 主键 | 默认值 | 说明 |
| 1 | article_id | mediumint | 8 | 0 | N | Y | 文章id:[0,8388607] | |
| 2 | title | varchar | 125 | 0 | N | Y | 标题:[0,125]用于文章和html的title标签中 | |
| 3 | type | varchar | 64 | 0 | N | N | 0 | 文章分类:[0,1000]用来搜索指定类型的文章 |
| 4 | hits | int | 10 | 0 | N | N | 0 | 点击数:[0,1000000000]访问这篇文章的人次 |
| 5 | praise_len | int | 10 | 0 | N | N | 0 | 点赞数 |
| 6 | create_time | timestamp | 19 | 0 | N | N | CURRENT_TIMESTAMP | 创建时间: |
| 7 | update_time | timestamp | 19 | 0 | N | N | CURRENT_TIMESTAMP | 更新时间: |
| 8 | source | varchar | 255 | 0 | Y | N | 来源:[0,255]文章的出处 | |
| 9 | url | varchar | 255 | 0 | Y | N | 来源地址:[0,255]用于跳转到发布该文章的网站 | |
| 10 | tag | varchar | 255 | 0 | Y | N | 标签:[0,255]用于标注文章所属相关内容,多个标签用空格隔开 | |
| 11 | content | longtext | 2147483647 | 0 | Y | N | 正文:文章的主体内容 | |
| 12 | img | varchar | 255 | 0 | Y | N | 封面图 | |
| 13 | description | text | 65535 | 0 | Y | N | 文章描述 |
| 编号 | 名称 | 数据类型 | 长度 | 小数位 | 允许空值 | 主键 | 默认值 | 说明 |
| 1 | type_id | smallint | 5 | 0 | N | Y | 分类ID:[0,10000] | |
| 2 | display | smallint | 5 | 0 | N | N | 100 | 显示顺序:[0,1000]决定分类显示的先后顺序 |
| 3 | name | varchar | 16 | 0 | N | N | 分类名称:[2,16] | |
| 4 | father_id | smallint | 5 | 0 | N | N | 0 | 上级分类ID:[0,32767] |
| 5 | description | varchar | 255 | 0 | Y | N | 描述:[0,255]描述该分类的作用 | |
| 6 | icon | text | 65535 | 0 | Y | N | 分类图标: | |
| 7 | url | varchar | 255 | 0 | Y | N | 外链地址:[0,255]如果该分类是跳转到其他网站的情况下,就在该URL上设置 | |
| 8 | create_time | timestamp | 19 | 0 | N | N | CURRENT_TIMESTAMP | 创建时间: |
| 9 | update_time | timestamp | 19 | 0 | N | N | CURRENT_TIMESTAMP | 更新时间: |
| 编号 | 名称 | 数据类型 | 长度 | 小数位 | 允许空值 | 主键 | 默认值 | 说明 |
| 1 | auth_id | int | 10 | 0 | N | Y | 授权ID: | |
| 2 | user_group | varchar | 64 | 0 | Y | N | 用户组: | |
| 3 | mod_name | varchar | 64 | 0 | Y | N | 模块名: | |
| 4 | table_name | varchar | 64 | 0 | Y | N | 表名: | |
| 5 | page_title | varchar | 255 | 0 | Y | N | 页面标题: | |
| 6 | path | varchar | 255 | 0 | Y | N | 路由路径: | |
| 7 | position | varchar | 32 | 0 | Y | N | 位置: | |
| 8 | mode | varchar | 32 | 0 | N | N | _blank | 跳转方式: |
| 9 | add | tinyint | 3 | 0 | N | N | 1 | 是否可增加: |
| 10 | del | tinyint | 3 | 0 | N | N | 1 | 是否可删除: |
| 11 | set | tinyint | 3 | 0 | N | N | 1 | 是否可修改: |
| 12 | get | tinyint | 3 | 0 | N | N | 1 | 是否可查看: |
| 13 | field_add | text | 65535 | 0 | Y | N | 添加字段: | |
| 14 | field_set | text | 65535 | 0 | Y | N | 修改字段: | |
| 15 | field_get | text | 65535 | 0 | Y | N | 查询字段: | |
| 16 | table_nav_name | varchar | 500 | 0 | Y | N | 跨表导航名称: | |
| 17 | table_nav | varchar | 500 | 0 | Y | N | 跨表导航: | |
| 18 | option | text | 65535 | 0 | Y | N | 配置: | |
| 19 | create_time | timestamp | 19 | 0 | N | N | CURRENT_TIMESTAMP | 创建时间: |
| 20 | update_time | timestamp | 19 | 0 | N | N | CURRENT_TIMESTAMP | 更新时间: |
| 编号 | 名称 | 数据类型 | 长度 | 小数位 | 允许空值 | 主键 | 默认值 | 说明 |
| 1 | collect_id | int | 10 | 0 | N | Y | 收藏ID: | |
| 2 | user_id | int | 10 | 0 | N | N | 0 | 收藏人ID: |
| 3 | source_table | varchar | 255 | 0 | Y | N | 来源表: | |
| 4 | source_field | varchar | 255 | 0 | Y | N | 来源字段: | |
| 5 | source_id | int | 10 | 0 | N | N | 0 | 来源ID: |
| 6 | title | varchar | 255 | 0 | Y | N | 标题: | |
| 7 | img | varchar | 255 | 0 | Y | N | 封面: | |
| 8 | create_time | timestamp | 19 | 0 | N | N | CURRENT_TIMESTAMP | 创建时间: |
| 9 | update_time | timestamp | 19 | 0 | N | N | CURRENT_TIMESTAMP | 更新时间: |
| 编号 | 名称 | 数据类型 | 长度 | 小数位 | 允许空值 | 主键 | 默认值 | 说明 |
| 1 | comment_id | int | 10 | 0 | N | Y | 评论ID: | |
| 2 | user_id | int | 10 | 0 | N | N | 0 | 评论人ID: |
| 3 | reply_to_id | int | 10 | 0 | N | N | 0 | 回复评论ID:空为0 |
| 4 | content | longtext | 2147483647 | 0 | Y | N | 内容: | |
| 5 | nickname | varchar | 255 | 0 | Y | N | 昵称: | |
| 6 | avatar | varchar | 255 | 0 | Y | N | 头像地址:[0,255] | |
| 7 | create_time | timestamp | 19 | 0 | N | N | CURRENT_TIMESTAMP | 创建时间: |
| 8 | update_time | timestamp | 19 | 0 | N | N | CURRENT_TIMESTAMP | 更新时间: |
| 9 | source_table | varchar | 255 | 0 | Y | N | 来源表: | |
| 10 | source_field | varchar | 255 | 0 | Y | N | 来源字段: | |
| 11 | source_id | int | 10 | 0 | N | N | 0 | 来源ID: |
| 编号 | 名称 | 数据类型 | 长度 | 小数位 | 允许空值 | 主键 | 默认值 | 说明 |
| 1 | hits_id | int | 10 | 0 | N | Y | 点赞ID: | |
| 2 | user_id | int | 10 | 0 | N | N | 0 | 点赞人: |
| 3 | create_time | timestamp | 19 | 0 | N | N | CURRENT_TIMESTAMP | 创建时间: |
| 4 | update_time | timestamp | 19 | 0 | N | N | CURRENT_TIMESTAMP | 更新时间: |
| 5 | source_table | varchar | 255 | 0 | Y | N | 来源表: | |
| 6 | source_field | varchar | 255 | 0 | Y | N | 来源字段: | |
| 7 | source_id | int | 10 | 0 | N | N | 0 | 来源ID: |
| 编号 | 名称 | 数据类型 | 长度 | 小数位 | 允许空值 | 主键 | 默认值 | 说明 |
| 1 | music_library_id | int | 10 | 0 | N | Y | 音乐库ID | |
| 2 | song_name | varchar | 64 | 0 | Y | N | 歌曲名称 | |
| 3 | label | varchar | 64 | 0 | Y | N | 标签 | |
| 4 | singer | varchar | 64 | 0 | Y | N | 歌手 | |
| 5 | issue_date | date | 10 | 0 | Y | N | 发行日期 | |
| 6 | audio_frequency | varchar | 255 | 0 | Y | N | 音频 | |
| 7 | cover | varchar | 255 | 0 | Y | N | 封面 | |
| 8 | video | varchar | 255 | 0 | Y | N | 视频 | |
| 9 | lyric | text | 65535 | 0 | Y | N | 歌词 | |
| 10 | details | longtext | 2147483647 | 0 | Y | N | 详情 | |
| 11 | hits | int | 10 | 0 | N | N | 0 | 点击数 |
| 12 | praise_len | int | 10 | 0 | N | N | 0 | 点赞数 |
| 13 | recommend | int | 10 | 0 | N | N | 0 | 智能推荐 |
| 14 | create_time | datetime | 19 | 0 | N | N | CURRENT_TIMESTAMP | 创建时间 |
| 15 | update_time | timestamp | 19 | 0 | N | N | CURRENT_TIMESTAMP | 更新时间 |
| 编号 | 名称 | 数据类型 | 长度 | 小数位 | 允许空值 | 主键 | 默认值 | 说明 |
| 1 | music_tags_id | int | 10 | 0 | N | Y | 音乐标签ID | |
| 2 | label | varchar | 64 | 0 | Y | N | 标签 | |
| 3 | recommend | int | 10 | 0 | N | N | 0 | 智能推荐 |
| 4 | create_time | datetime | 19 | 0 | N | N | CURRENT_TIMESTAMP | 创建时间 |
| 5 | update_time | timestamp | 19 | 0 | N | N | CURRENT_TIMESTAMP | 更新时间 |
| 编号 | 名称 | 数据类型 | 长度 | 小数位 | 允许空值 | 主键 | 默认值 | 说明 |
| 1 | notice_id | mediumint | 8 | 0 | N | Y | 公告id: | |
| 2 | title | varchar | 125 | 0 | N | N | 标题: | |
| 3 | content | longtext | 2147483647 | 0 | Y | N | 正文: | |
| 4 | create_time | timestamp | 19 | 0 | N | N | CURRENT_TIMESTAMP | 创建时间: |
| 5 | update_time | timestamp | 19 | 0 | N | N | CURRENT_TIMESTAMP | 更新时间: |
| 编号 | 名称 | 数据类型 | 长度 | 小数位 | 允许空值 | 主键 | 默认值 | 说明 |
| 1 | praise_id | int | 10 | 0 | N | Y | 点赞ID: | |
| 2 | user_id | int | 10 | 0 | N | N | 0 | 点赞人: |
| 3 | create_time | timestamp | 19 | 0 | N | N | CURRENT_TIMESTAMP | 创建时间: |
| 4 | update_time | timestamp | 19 | 0 | N | N | CURRENT_TIMESTAMP | 更新时间: |
| 5 | source_table | varchar | 255 | 0 | Y | N | 来源表: | |
| 6 | source_field | varchar | 255 | 0 | Y | N | 来源字段: | |
| 7 | source_id | int | 10 | 0 | N | N | 0 | 来源ID: |
| 8 | status | bit | 1 | 0 | N | N | 1 | 点赞状态:1为点赞,0已取消 |
| 编号 | 名称 | 数据类型 | 长度 | 小数位 | 允许空值 | 主键 | 默认值 | 说明 |
| 1 | registered_users_id | int | 10 | 0 | N | Y | 注册用户ID | |
| 2 | gender | varchar | 64 | 0 | Y | N | 性别 | |
| 3 | age | varchar | 64 | 0 | Y | N | 年龄 | |
| 4 | interest_tags | varchar | 64 | 0 | Y | N | 兴趣标签 | |
| 5 | examine_state | varchar | 16 | 0 | N | N | 已通过 | 审核状态 |
| 6 | recommend | int | 10 | 0 | N | N | 0 | 智能推荐 |
| 7 | user_id | int | 10 | 0 | N | N | 0 | 用户ID |
| 8 | create_time | datetime | 19 | 0 | N | N | CURRENT_TIMESTAMP | 创建时间 |
| 9 | update_time | timestamp | 19 | 0 | N | N | CURRENT_TIMESTAMP | 更新时间 |
| 编号 | 名称 | 数据类型 | 长度 | 小数位 | 允许空值 | 主键 | 默认值 | 说明 |
| 1 | singer_introduction_id | int | 10 | 0 | N | Y | 歌手介绍ID | |
| 2 | singer_photo | varchar | 255 | 0 | Y | N | 歌手照片 | |
| 3 | singer_name | varchar | 64 | 0 | Y | N | 歌手姓名 | |
| 4 | native_place | varchar | 64 | 0 | Y | N | 籍贯 | |
| 5 | representative_music | varchar | 64 | 0 | Y | N | 代表音乐 | |
| 6 | awards_received | text | 65535 | 0 | Y | N | 所获奖项 | |
| 7 | introduction_of_singer | longtext | 2147483647 | 0 | Y | N | 歌手介绍 | |
| 8 | hits | int | 10 | 0 | N | N | 0 | 点击数 |
| 9 | praise_len | int | 10 | 0 | N | N | 0 | 点赞数 |
| 10 | recommend | int | 10 | 0 | N | N | 0 | 智能推荐 |
| 11 | create_time | datetime | 19 | 0 | N | N | CURRENT_TIMESTAMP | 创建时间 |
| 12 | update_time | timestamp | 19 | 0 | N | N | CURRENT_TIMESTAMP | 更新时间 |
| 编号 | 名称 | 数据类型 | 长度 | 小数位 | 允许空值 | 主键 | 默认值 | 说明 |
| 1 | slides_id | int | 10 | 0 | N | Y | 轮播图ID: | |
| 2 | title | varchar | 64 | 0 | Y | N | 标题: | |
| 3 | content | varchar | 255 | 0 | Y | N | 内容: | |
| 4 | url | varchar | 255 | 0 | Y | N | 链接: | |
| 5 | img | varchar | 255 | 0 | Y | N | 轮播图: | |
| 6 | hits | int | 10 | 0 | N | N | 0 | 点击量: |
| 7 | create_time | timestamp | 19 | 0 | N | N | CURRENT_TIMESTAMP | 创建时间: |
| 8 | update_time | timestamp | 19 | 0 | N | N | CURRENT_TIMESTAMP | 更新时间: |
| 编号 | 名称 | 数据类型 | 长度 | 小数位 | 允许空值 | 主键 | 默认值 | 说明 |
| 1 | song_rating_id | int | 10 | 0 | N | Y | 歌曲评分ID | |
| 2 | song_name | varchar | 64 | 0 | Y | N | 歌曲名称 | |
| 3 | label | varchar | 64 | 0 | Y | N | 标签 | |
| 4 | singer | varchar | 64 | 0 | Y | N | 歌手 | |
| 5 | user | int | 10 | 0 | Y | N | 0 | 用户 |
| 6 | score | varchar | 64 | 0 | Y | N | 评分 | |
| 7 | song_evaluation | text | 65535 | 0 | Y | N | 歌曲评价 | |
| 8 | recommend | int | 10 | 0 | N | N | 0 | 智能推荐 |
| 9 | create_time | datetime | 19 | 0 | N | N | CURRENT_TIMESTAMP | 创建时间 |
| 10 | update_time | timestamp | 19 | 0 | N | N | CURRENT_TIMESTAMP | 更新时间 |
| 编号 | 名称 | 数据类型 | 长度 | 小数位 | 允许空值 | 主键 | 默认值 | 说明 |
| 1 | upload_id | int | 10 | 0 | N | Y | 上传ID | |
| 2 | name | varchar | 64 | 0 | Y | N | 文件名 | |
| 3 | path | varchar | 255 | 0 | Y | N | 访问路径 | |
| 4 | file | varchar | 255 | 0 | Y | N | 文件路径 | |
| 5 | display | varchar | 255 | 0 | Y | N | 显示顺序 | |
| 6 | father_id | int | 10 | 0 | Y | N | 0 | 父级ID |
| 7 | dir | varchar | 255 | 0 | Y | N | 文件夹 | |
| 8 | type | varchar | 32 | 0 | Y | N | 文件类型 |
| 编号 | 名称 | 数据类型 | 长度 | 小数位 | 允许空值 | 主键 | 默认值 | 说明 |
| 1 | user_id | mediumint | 8 | 0 | N | Y | 用户ID:[0,8388607]用户获取其他与用户相关的数据 | |
| 2 | state | smallint | 5 | 0 | N | N | 1 | 账户状态:[0,10](1可用|2异常|3已冻结|4已注销) |
| 3 | user_group | varchar | 32 | 0 | Y | N | 所在用户组:[0,32767]决定用户身份和权限 | |
| 4 | login_time | timestamp | 19 | 0 | N | N | CURRENT_TIMESTAMP | 上次登录时间: |
| 5 | phone | varchar | 11 | 0 | Y | N | 手机号码:[0,11]用户的手机号码,用于找回密码时或登录时 | |
| 6 | phone_state | smallint | 5 | 0 | N | N | 0 | 手机认证:[0,1](0未认证|1审核中|2已认证) |
| 7 | username | varchar | 16 | 0 | N | N | 用户名:[0,16]用户登录时所用的账户名称 | |
| 8 | nickname | varchar | 16 | 0 | Y | N | 昵称:[0,16] | |
| 9 | password | varchar | 64 | 0 | N | N | 密码:[0,32]用户登录所需的密码,由6-16位数字或英文组成 | |
| 10 | | varchar | 64 | 0 | Y | N | 邮箱:[0,64]用户的邮箱,用于找回密码时或登录时 | |
| 11 | email_state | smallint | 5 | 0 | N | N | 0 | 邮箱认证:[0,1](0未认证|1审核中|2已认证) |
| 12 | avatar | varchar | 255 | 0 | Y | N | 头像地址:[0,255] | |
| 13 | create_time | timestamp | 19 | 0 | N | N | CURRENT_TIMESTAMP | 创建时间: |
| 编号 | 名称 | 数据类型 | 长度 | 小数位 | 允许空值 | 主键 | 默认值 | 说明 |
| 1 | group_id | mediumint | 8 | 0 | N | Y | 用户组ID:[0,8388607] | |
| 2 | display | smallint | 5 | 0 | N | N | 100 | 显示顺序:[0,1000] |
| 3 | name | varchar | 16 | 0 | N | N | 名称:[0,16] | |
| 4 | description | varchar | 255 | 0 | Y | N | 描述:[0,255]描述该用户组的特点或权限范围 | |
| 5 | source_table | varchar | 255 | 0 | Y | N | 来源表: | |
| 6 | source_field | varchar | 255 | 0 | Y | N | 来源字段: | |
| 7 | source_id | int | 10 | 0 | N | N | 0 | 来源ID: |
| 8 | register | smallint | 5 | 0 | Y | N | 0 | 注册位置: |
| 9 | create_time | timestamp | 19 | 0 | N | N | CURRENT_TIMESTAMP | 创建时间: |
| 10 | update_time | timestamp | 19 | 0 | N | N | CURRENT_TIMESTAMP | 更新时间: |
| 编号 | 名称 | 数据类型 | 长度 | 小数位 | 允许空值 | 主键 | 默认值 | 说明 |
| 1 | user_playlist_id | int | 10 | 0 | N | Y | 用户歌单ID | |
| 2 | song_name | varchar | 64 | 0 | Y | N | 歌曲名称 | |
| 3 | label | varchar | 64 | 0 | Y | N | 标签 | |
| 4 | singer | varchar | 64 | 0 | Y | N | 歌手 | |
| 5 | audio_frequency | varchar | 255 | 0 | Y | N | 音频 | |
| 6 | cover | varchar | 255 | 0 | Y | N | 封面 | |
| 7 | user | int | 10 | 0 | Y | N | 0 | 用户 |
| 8 | included_remarks | text | 65535 | 0 | Y | N | 收录备注 | |
| 9 | recommend | int | 10 | 0 | N | N | 0 | 智能推荐 |
| 10 | create_time | datetime | 19 | 0 | N | N | CURRENT_TIMESTAMP | 创建时间 |
| 11 | update_time | timestamp | 19 | 0 | N | N | CURRENT_TIMESTAMP | 更新时间 |
第5章 系统实现
5.1登录模块的实现
音乐推荐系统的系统入口就是用户登录功能,在浏览器输系统地址跳转至系统前台首页,系统前台的登录窗口在首页右面,包括用户名、密码、用户点击登录按钮,则进行登录验证。
登录流程图如下所示。
图5-1登录流程图
系统登录界面如下所示。
图5-2系统登录
5.2用户子系统模块的实现
5.2.1用户首页的实现
在音乐推荐系统的用户首页,主页有用户登录页面,以及音乐信息的展示等,在首页的导航栏中可看出,该系统主要有首页、公告栏、新闻、最新音乐、个性推荐、热门歌单、歌曲评分、歌手搜索关键词等主要模块。
如下图所示为系统的用户首页界面。
图5-3用户首页
5.2.2注册模块的实现
这块程序首先根据所取得的表单中的用户名查询数据库中是否有相同用户名的记录,如果数据库存在相同的用户名,则提示用户名已存在,否则,打开记录集并添加一条新的记录,然后系统默认要给用户发送注册成功的提醒。
用户注册流程图如下所示。
图5-4用户注册流程图
用户注册界面如下图所示。
图5-5用户注册
5.2.3音乐资讯的实现
用户点击音乐资讯进入资讯,可查看标题、内容、图片等功能,音乐资讯模块如下所示。
图5-6音乐资讯界面图
5.2.4音乐库模块的实现
用户点击音乐库按钮进入音乐库,可查看歌曲名称、标签、歌手、发行日期、音频、视频等功能,根据需要进行歌曲评分、加入歌单、点赞、收藏,音乐库模块如下图所示。
图5-7音乐库模块界面图
5.3管理员子系统模块的实现
5.3.1用户管理模块的实现
系统用户管理主要是对普通管理员的添加,旧用户可删除,也是从下拉菜单中找到对应的用户名称将其删除。不论是新用户添加还是旧用户的删除,这个权限只有管理员具有。
系统用户管理界面如下图所示。
图5-8系统用户管理
5.3.2歌手介绍模块的实现
歌手介绍管理员输入歌手照片、歌手姓名、籍贯、代表音乐、所获奖项、进行添加歌手介绍,根据需要可以添加或修改歌手介绍功能图如下所示。
图5-9歌手介绍界面图
5.3.3音乐库模块的实现
音乐库添加功能输入音乐名称、标签、歌手、发行日期、音频、封面、视频、可根据需要删除和修改。
音乐库添加如下图所示:
图5-10音乐库界面图
5.3.3歌曲评分模块的实现
歌曲评分添加,功能主要指对其输入歌曲名称、标签、歌手、用户、评分、歌曲评价、提交添加歌曲评分,并根据需要删除和修改。
歌曲评分添加如下图所示:
图5-11歌曲评分页面
第6章 系统测试
6.1软件测试
在设计系统的过程中,存在一些错误是不可避免的。For语句语法错误,运行的提示,并要求立即纠正,因此,容易发现和纠正错误等。但另一种类型的错误是程序执行时由于不正确的操作或对某些数据计算公式的逻辑错误导致错误的结果。这种错误的隐蔽性强,有时会出现,有时不出现,因此,这种误差动态屏幕耗时。
6.2功能测试
功能测试就是对产品的各功能进行验证,根据功能测试用例,逐项检测,检查产品是否达到用户要求的功能。下面列出的测试用例是基于需求分析阶段的用例描述而进行的设计。
下面将通过表格的形式介绍针对本系统每个功能模块所进行的功能测试。
1.注册模块功能测试,如下表所示。
表6-1注册测试
| 测试用例编号 | 测试用例描述 | 前提条件 | 测试步骤 | 预期结果 | 实际结果 | 状态 |
|
| 用户注册 | 用户打开注册界面 | 输入合适的用户名,密码为空 | 无法注册 | 提示密码不得为空,无法注册 | 正常 |
|
| 用户注册 | 用户打开注册界面 | 输入不合适的用户名、2次相同的密码 | 无法注册 | 提示用户注册失败 | 正常 |
|
| 用户注册 | 用户打开注册界面 | 输入合适的用户名,两次密码不一致 | 无法注册 | 提示用户名不得为空,无法注册 | 正常 |
|
| 用户注册 | 用户打开注册界面 | 输入的用户名为空 | 无法注册 | 提示用户名不能为空 | 正常 |
|
| 用户注册 | 用户打开注册界面 | 输入合适的用户名和两次相同的密码 | 正常注册 | 注册成功 | 正常 |
2.登录模块功能测试,如下表所示。
表6-2登录测试
| 测试用例编号 | 测试用例描述 | 前提条件 | 测试步骤 | 预期结果 | 实际结果 | 状态 |
|
| 登录系统 | 用户打开登录界面 | 输入正确的用户名,密码为空 | 无法登录 | 提示密码不得为空,无法登录 | 正常 |
|
| 登录系统 | 用户打开登录界面 | 输入正确的用户名,输入错误密码 | 无法登录 | 提示密码不正确,无法登录 | 正常 |
|
| 登录系统 | 用户打开登录界面 | 输入正确的密码,用户名为空 | 无法登录 | 提示用户名不得为空,无法登录 | 正常 |
|
| 登录系统 | 用户打开登录界面 | 输入正确的密码,错误的用户名 | 无法登陆 | 提示用户名不正确,无法登录 | 正常 |
|
| 登录系统 | 用户打开登录界面 | 用户名及密码都为空 | 无法登录 | 提示用户名和密码不得为空,无法登录 | 正常 |
|
| 登录系统 | 用户打开登录界面 | 用户名及密码都输入错误 | 无法登录 | 提示用户名和密码正确,无法登录 | 正常 |
|
| 登录系统 | 用户打开登录界面 | 输入正确的用户名和密码 | 正常登录 | 进入主界面 | 正常 |
3.修改密码模块功能测试,如下表所示。
表6-3修改密码测试
| 测试用例编号 | 测试用例描述 | 前提条件 | 测试步骤 | 预期结果 | 实际结果 | 状态 |
|
| 修改密码 | 用户打开修改密码界面 | 输入正确初始密码和2次相同的新密码 | 密码修改成功 | 密码修改成功 | 正常 |
|
| 修改密码 | 用户打开修改密码界面 | 输入错误的原始密码 | 密码修改失败 | 密码修改失败 | 正常 |
|
| 修改密码 | 用户打开修改密码界面 | 输入正确初始密码和2次不相同的新密码 | 密码修改失败 | 密码修改失败 | 正常 |
4.个人中心功能测试,如下表所示。
表6-4个人中心测试
| 测试用例编号 | 测试用例描述 | 前提条件 | 测试步骤 | 预期结果 | 实际结果 | 状态 |
|
| 用户信息修改 | 用户已登录,进入个人中心,且打开个人信息界面 | 输入内容不合法或必填项为空 | 修改失败 | 提示输入内容非法 | 正常 |
|
| 用户信息修改 | 用户已登录,进入个人中心,且打开个人信息界面 | 输入内容合法 | 修改成功 | 提示修改成功 | 正常 |
6.3测试结果
通过对音乐推荐系统整个流程管理的测试,发现了许多无法实现的功能并及时得到改正和实现,为音乐推荐系统的发布奠定了基础。此系统中各模块的功能都基本实现,不过还存在着许多不足,在以后的学习中通过测试还需加强和完善。
第7章 总结
本文主要研究了音乐推荐系统的设计与实现。本次论文主要研究的内容主要包括:
(1)分析研究了本课题的开发背景和课题的研究意义。
(2)对此次毕业设计进行了详尽的需求分析,并根据实际需求,分析了其数据字典。
(3)概要设计了系统的功能模块,详细设计了系统所使用的数据库表,并研究了该系统的ER图。
(4)详细介绍了该平台要实现的功能,构建了此系统。
从技术上来说,整个系统的基本实现环境是Win10操作系统搭配Pycharm下的Python环境,数据库的建立使用MySQL软件,系统开发使用Pycharm软件,用Python语言进行系统的设计和开发,图片采用Photoshop CS6处理,使整个系统在视觉上和功能上尽量做到完整和美观。系统界面设计美观大方,功能较为完整,技术较先进且具有一定现实意义。
在摸索中前进。对MySQL数据库的使用,如何设计后台表结构,使得系统更加合理,健壮,是面临的又一个难题,通过查找相关资料,以及在充分的需求分析基础上,解决了以上问题。若条件允许,系统的功能模块能够更丰富,某些模块的功能也能更完善,用户之间权限的处理逻辑性也能更强。今后在改善客观条件的情况下,本系统还需要进一步进行研究开发。
致 谢
经历了几个月的毕业设计之旅,遭遇了无数难题与挑战,几经波折后,近乎要摧毁我当初选择这个题目的信心。好在我的导师一直坚持对我悉心支持,并对此套系统提出了诸多改善意见,解决了我所遇到的众多难题,音乐推荐系统也得以在这样的境况下圆满完成。老师给予了我正确的指导和极大的帮助,这不仅仅使我获得了足够多的开发经验,更使我在系统设计过程中少走了许多的弯路,巩固了以前所学的知识,提高了应用能力,这使我对以后的工作也信心满满。
敬业的工作态度都给予了我极大的鼓励与帮助。对于提出的问题和遇到的困难都给予细心的解答和真诚的帮助,再次表示衷心的感谢。我还要对学院及系里的各位领导、老师们表示谢意,在这次毕业论文期间给我们提供了良好的学习和生活环境,并给予软硬件的支持,使得我的系统设计工作及论文撰写工作更加顺畅、便利。最后我还要感谢所有为我的毕业设计提出指导意见的各位老师、同学。
参考文献
[1]田杰,胡秋霞,司佳豪.基于深度信念网络DBN的音乐推荐系统设计[J].电子设计工程,2021,29(23):162-165+170.DOI:10.14022/j.issn1674-6236.2021.23.033.
[2]华泽,叶雨航.协同过滤算法及在个性化音乐推荐中的应用[J].现代计算机,2021(22):43-46+54.
[3]Ben Sassi Imen,Ben Yahia Sadok,Liiv Innar. MORec: At the crossroads of context-aware and multi-criteria decision making for online music recommendation[J]. Expert Systems With Applications,2021,183:
[4]彭立涵. 基于大数据平台的音乐推荐系统的设计与实现[D].哈尔滨理工大学,2021.
[5]曲天晟. 融合时间上下文信息的个性化音乐混合推荐算法研究[D].渤海大学,2021.DOI:10.27190/d.cnki.gjzsc.2021.000368.
[6]Anand R,Sabeenian R.S,Gurang Deepika,Kirthika R,Rubeena Shaik. AI based Music Recommendation system using Deep Learning Algorithms[J]. IOP Conference Series: Earth and Environmental Science,2021,785(1):
[7]陈维玮. 基于多任务学习和用户行为序列的音乐推荐系统设计与实现[D].北京邮电大学,2021.DOI:10.26969/d.cnki.gbydu.2021.001574.
[8]沈国明. 基于原始标签的音乐推荐系统的设计与实现[D].北京邮电大学,2021.DOI:10.26969/d.cnki.gbydu.2021.002610.
[9]Kim Youngjun,Jeong Hayoung,Cho JunDong,Shin Jitae. Construction of a Soundscape-Based Media Art Exhibition to Improve User Appreciation Experience by Using Deep Neural Networks[J]. Electronics,2021
[10]曾凡聪. 个性化音乐推荐系统[D].电子科技大学,2021.
[11]宋雪峰. 基于深度学习的个性化音乐推荐系统设计与实现[D].黑龙江大学,2021.DOI:10.27123/d.cnki.ghlju.2021.001626.
[12]黄川林,鲁艳霞.基于协同过滤和标签的混合音乐推荐算法研究[J].软件工程,2021,24(04):10-14.DOI:10.19644/j.cnki.issn2096-1472.2021.04.003.
[13]Seaver Nick. Everything lies in a space: cultural data and spatial reality[J]. Journal of the Royal Anthropological Institute,2021,27(S1):
[14]付悦. 基于协同过滤音乐推荐算法的研究[D].沈阳理工大学,2021
[15]彭兵.浅谈MVC设计模式在Django程序中的应用[J].信息与电脑(理论版),2019(11):104-105.
[16]赵辉,熊文俊.Django的网络数据库连接技术及运用之研究[J].电脑知识与技术,2019,15(17):25-26.
[17]姜慧慧.计算机软件开发在多领域中的运用分析[J].科技经济市场,2019(04):12-13.
[18]吕牡丹.基于Django技术的高校智能排课系统的设计[J].计算机产品与流通,2019(07):210.
[19]陈秋玲.基于PythonWeb的图书购物网站的设计与实现[J].电脑知识与技术,2019,15(16):36-38.
[20]毛家麒.基于Django的网络相册系统实现[J].信息记录材料,2019,20(06):118-119.
Python+Django实现音乐推荐系统
本文围绕音乐推荐系统展开,采用Python语言、Django框架、MVC模式和MySQL数据库。先分析开发背景与可行性,接着进行系统设计,包括结构、功能模块和数据库设计,然后实现登录、用户和管理员子系统等模块,最后经测试,系统运行稳定,但仍需完善。
201

被折叠的 条评论
为什么被折叠?



