摘 要
本课题的研究对象是电影购票管理系统,该系统实现了系统用户、热门榜单管理、在线购票管理、退票信息管理、电影类型管理、系统管理、通知公告管理、资源管理等功能。本系统在设计上,考虑到系统内容以及系统的受众群体,在系统的美工方面采用了比较正规的设计,同时也提供了友好的页面以及简单的操作,系统采用SSM、Mysql,这样的组合不但利用上了在大学中所学到的知识,并且能够使系统真正的发布到互联网上,而不是一个单纯的演示系统。本系统经过测试,运行效果稳定,操作方便、快捷。在具体的应用过程中,有可能会出现一些问题,今后还会对本系统不断地进行完善、更新,使其功能更强大,应用更广泛。
关键词:JAVA开发语言;SSM框架;电影购票管理系统
Abstract
The research object of this project is the movie ticketing management system, which implements functions such as system users, popular list management, online ticketing management, refund information management, movie type management, system management, notification and announcement management, and resource management. In the design of this system, considering the system content and the audience of the system, we have adopted a more formal design in the system art, and also provided friendly pages and simple operations. The system uses SSM and MySQL. This combination not only makes use of the knowledge learned in college, but also enables the system to be truly published on the Internet, rather than a simple demonstration system. This system has been tested and runs stably, with convenient and fast operation. In the specific application process, there may be some problems, and in the future, this system will be continuously improved and updated to make its functions more powerful and its applications more widespread.
Key words:Java development language; SSM framework; Movie ticketing management system
目 录
- 绪论
- 研究背景
随着人们生活水平的提高和娱乐需求的增加,电影院成为了人们休闲娱乐的重要场所之一。然而,传统的电影票务管理方式存在许多问题,如排队等候、座位选择不便、信息不透明等。为了解决这些问题,开发一个高效、智能的电影购票管理系统。该系统通过应用现代信息技术和互联网技术,使用户能够方便地浏览电影信息、查询放映场次和座位情况,并在线完成购票。同时,系统还提供了管理员权限,可以进行电影信息的管理、场次安排的调整以及用户数据的管理。
随着数字化技术在各行业的广泛应用,电影行业也需要加快数字化转型步伐,提升用户体验和运营效率。用户对于购票流程的便捷性、座位选择的灵活性和支付方式的多样性有着越来越高的期望,因此开发一套方便快捷的电影购票管理系统能够满足用户的需求。电影院需要准确地管理电影信息、场次安排和用户数据,并能够通过数据分析和报告功能提供决策支持。
电影购票管理系统的研究背景源于电影行业的快速发展、数字化转型的趋势以及用户对于购票体验和数据管理的需求。通过开发一个高效、智能的电影购票管理系统,可以提升电影院的服务质量和运营效率,满足用户的购票需求,促进电影行业的可持续发展
-
- 研究意义
电影购票管理系统的研究意义在于提升电影行业的运营效率、提供优质的用户体验,并推动数字化转型和数据驱动决策的发展。
首先,该系统可以提高电影院的运营效率。传统的购票方式存在排队等候和信息不透明等问题,导致了用户体验的下降和运营效率的降低。通过引入电影购票管理系统,电影院可以实现在线购票和座位选择,节省用户等候时间并提升购票效率。同时,系统的自动化流程和数据管理功能可以简化票务操作和管理工作,减少人力成本和错误率,从而提高电影院的整体运营效率。
其次,该系统能够提供优质的用户体验。用户可以通过系统方便地浏览电影信息、查询放映场次和座位情况,并在线完成购票和支付。用户可以根据自己的喜好和需求,灵活选择座位,并获得电子票据以备入场使用。这种便捷、快速的购票体验可以提高用户满意度,增加用户的再次购票和口碑传播,促进电影院的客户保持和拓展。
此外,电影购票管理系统的研究还有助于推动电影行业的数字化转型。随着数字技术和互联网的发展,电影行业也需要加快数字化转型步伐,提升信息化水平和服务品质。引入电影购票管理系统可以实现电子化的购票流程、自动化的座位管理和数据分析等功能,推动电影院的数字化进程,提高行业的竞争力和可持续发展能力。
最后,该系统的研究还有助于促进数据驱动决策的发展。通过电影购票管理系统收集和分析用户购票行为、观影偏好等数据,可以为电影院提供宝贵的市场洞察和用户需求分析,支持决策者制定精准的营销策略和放映计划。这种数据驱动的决策方式有助于提高电影院的运营效率、优化资源配置,并实现更加精准的市场定位和品牌建设。
电影购票管理系统的研究意义在于提升电影行业的运营效率、提供优质的用户体验,推动数字化转型和数据驱动决策的发展。这将为电影院带来更多商机和竞争优势,同时也为广大观众提供更便捷、高效的电影观影体验。
- 相关技术介绍
- SSM框架介绍
SSM(Spring+SpringMVC+MyBatis)框架集由Spring、MyBatis两个开源框架整合而成(SpringMVC是Spring中的部分内容)。常作为数据源较简单的web项目的框架。
1.8.1 Spring
Spring就像是整个项目中装配bean的大工厂,在配置文件中可以指定使用特定的参数去调用实体类的构造方法来实例化对象。也可以称之为项目中的粘合剂。
Spring的核心思想是IoC(控制反转),即不再需要程序员去显式地`new`一个对象,而是让Spring框架帮你来完成这一切。
1.8.2 SpringMVC
SpringMVC在项目中拦截用户请求,它的核心Servlet即DispatcherServlet承担中介或是前台这样的职责,将用户请求通过HandlerMapping去匹配Controller,Controller就是具体对应请求所执行的操作。SpringMVC相当于SSH框架中struts。
1.8.3 mybatis
mybatis是对jdbc的封装,它让数据库底层操作变的透明。mybatis的操作都是围绕一个sqlSessionFactory实例展开的。mybatis通过配置文件关联到各实体类的Mapper文件,Mapper文件中配置了每个类对数据库所需进行的sql语句映射。在每次与数据库交互时,通过sqlSessionFactory拿到一个sqlSession,再执行sql命令。
页面发送请求给控制器,控制器调用业务层处理逻辑,逻辑层向持久层发送请求,持久层与数据库交互,后将结果返回给业务层,业务层将处理逻辑发送给控制器,控制器再调用视图展现数据。

-
- MySQL数据库
无论是在个人学习中还是在企业办公中,MySQL数据库一直都是一种具有强大扩展性,强大功能的数据信息管理工具和处理工具。由于MySQL数据库的存在,将Windows系统所拥有的优点展现的淋漓尽致,而且能够对Win进行图形化的管理,使得使用者在操作系统的过程中对项目能够做到一目了然;而其强大的储存功能更是为系统工程运作提供了保障。MySQL不仅仅是一种优秀的数据信息处理工具,更是一个拥有独立的,完整的数据库语言的管理平台。
-
- Vue.js 主要功能
Vue.js是一套构建用户界面的渐进式框架。与其他重量级框架不同的是,Vue采用自底向上增量开发的设计。Vue 的核心库只关注视图层,并且非常容易学习,非常容易与其它库或已有项目整合。另一方面,Vue 完全有能力驱动采用单文件组件和Vue生态系统支持的库开发的复杂单页应用。
Vue.js 的目标是通过尽可能简单的 API 实现响应的数据绑定和组合的视图组件。
Vue.js 自身不是一个全能框架——它只聚焦于视图层。因此它非常容易学习,非常容易与其它库或已有项目整合。另一方面,在与相关工具和支持库一起使用时,Vue.js 也能驱动复杂的单页应用。
通过采用SSM框架开发出一款功能强大、操作简便的电影购票管理系统,同时还建立了一个完善、安全、可靠的后台数据库,以确保其运行的稳定性和可靠性。
通过采用SSM框架和Mysql数据库,可以轻松实现电影购票管理系统的设计,并且将用户角色有机地融入其中,这种创新的方式值得一试。此外,数据的完整性和多样性也为数据的有效分配和管理提供了坚实的基础。数据库安全平台是一个至关重要的组成部分,它不仅可以提升数据安全性,还可以通过提供更加灵活、智能、有效的基础控制方法,来实现对安全计算环境的支撑,从而确保数据的安全性。由于电影购票管理系统拥有完善的功能、免费的特性以及出色的用户体验,因此它在技术上是一个可行的选择。
系统设计完成后,其可操作性得到了显著提升,管理员可以轻松访问系统,快速管理各种数据信息,而用户也可以轻松访问系统界面,通过界面导航菜单,快速查看各个功能模块,满足用户的信息需求,同时也为用户提供了便利。此外,系统的操作也不再需要专业人员,只需要用户就可以轻松完成各个功能模块的操作管理。因此,我们的系统具有很高的可操作性。通过使用界面窗口,我们能够轻松地让用户进行登录。因此,只需要掌握基础的电脑操作技能,我们就能够满足您的需求。
-
- 系统功能需求
普通用户用例图如下所示。

图3-1 普通用户用例图
管理员用例图如下所示。

图3-2 管理员用例图
| 描述项 | 说明 |
| 用例名称 | 公告查询 |
| 用例描述 | 用户可以查看公告的详情 |
| 参与者 | 用户 |
| 前置条件 | 使用者是普通用户类型并成功进入该系统 |
| 后置条件 | 浏览成功 |
| 主事件流 | (1)用户可以浏览公告的模块、公告的内容 (2)用户点击公告可以对公告进行详情阅读 |
| 异常事件流 | e1.报500错误 e2.数据库连接异常 |
表3-1 个人信息管理用例描述
| 用例名称 | 管理和修改个人信息 |
| 参与者 | 用户 |
| 描述 | 用户查看、修改个人信息 |
| 前置条件 | 用户已登录到系统中 |
| 后置条件 | 无 |
| 事件流 | (1)用户查看个人信息 (2)用户修改个人信息 |
| 补充说明 | (a)用户可修改密码 (b)用户可修改个人资料,例如姓名,头像等 |
表3-1 评论用例描述
| 用例名称 | 评论 |
| 参与者 | 用户 |
| 描述 | 用户发表评论 |
| 前置条件 | 用户已登录 |
| 后置条件 | 评论内容不违规 |
| 事件流 | (1)在评论页输入评论数据,提交评论 (2)更新并显示评论板 |
| 补充说明 | (a)评论内容不能为空 |
表3-1 用户管理用例描述
| 描述项 | 说明 |
| 用例名称 | 用户操作 |
| 用例描述 | 管理员正确登录后台管理的条件下,对用户进行管理 |
| 参与者 | 管理员 |
| 前置条件 | 管理员登录成功并跳转到后台主界面 |
| 后置条件 | 操作成功 |
| 主事件流 | 管理员跳转用户管理页面,查询用户详情的信息 管理员可以删除用户信息 |
| 异常事件流 | e1.报500错误 e2.数据库连接异常 |
表3-1 热门榜单管理用例描述
| 描述项 | 说明 |
| 用例名称 | 热门榜单操作 |
| 用例描述 | 管理员正确登录后台管理的条件下,对热门榜单模块进行管理 |
| 参与者 | 管理员 |
| 前置条件 | 管理员成功登录 |
| 后置条件 | 操作成功 |
| 主事件流 | (1)管理员进入热门榜单管理页面,查询热门榜单的信息 (2)管理员可以对热门榜单进行增删除和编辑热门榜单操作 (3)管理员新增热门榜单,添加成功跳转到查询页面 |
| 异常事件流 | e1.报500错误 e2.数据库连接异常 |
表3-1 在线购票管理用例描述
| 描述项 | 说明 |
| 用例名称 | 在线购票操作 |
| 用例描述 | 管理员正确登录后台管理的条件下,对在线购票模块进行管理 |
| 参与者 | 管理员 |
| 前置条件 | 管理员成功登录 |
| 后置条件 | 操作成功 |
| 主事件流 | (1)管理员进入在线购票管理页面,查询在线购票的信息 (2)管理员可以对在线购票进行增删除和编辑在线购票操作 |
| 异常事件流 | e1.报500错误 e2.数据库连接异常 |
表3-1 资讯管理用例描述
| 描述项 | 说明 |
| 用例名称 | 资讯操作 |
| 用例描述 | 管理员正确登录后台管理的条件下,资讯模块进行管理 |
| 参与者 | 管理员 |
| 前置条件 | 管理员成功登录 |
| 后置条件 | 操作成功 |
| 主事件流 | (1)管理员进入资讯管理页面,查询资讯内容的信息 (2)管理员可以对资讯进行删除操作 |
| 异常事件流 | e1.报500错误 e2.数据库连接异常 |
表3-1 公告管理用例描述
| 用例名称 | 公告管理 |
| 参与者 | 管理者 |
| 描述 | 管理者提供新增、修改、删除、查阅等功能 |
| 前置条件 |
|
| 后置条件 | 无 |
| 事件流 | (1)管理者查看修改公告 (2)管理者添加公告 (3)管理者删除公告 |
| 补充说明 | (a)新添加的公告不符合要求时会添加失败 (b)修改的公告不符合要求时会修改失败 |
-
- 系统性能需求
第一,友好界面。电影购票管理系统开发设计,界面的友好性比较重要,满足这一要求才能体现出人性化设计特征,和用户应用系统便捷性相适应,用户应用系统的时候能感受到操作的便利,提高用户的体验良好感受,才能有助于将系统开采设计的作用价值充分发挥出来。
第二,稳定性要求。开发设计的电影购票管理系统,需要保持其稳定,系统应用稳定才能有助于各项管理工作高效率完成,提升系统使用体验度。系统运行保障因外部异常造成系统崩溃,系统发生问题后数据能及时备份,第一时间恢复数据信息,保障系统良好运行。
第三,可扩展性。电影购票管理系统的开发设计,需要满足可扩展性的要求,系统的设计需要考虑未来系统业务扩展问题,在测试不断应用下,功能需求会不断扩展,通过良好扩展性作用发挥,满足多样化的需要。
这个系统由两个模块组成,一是管理员,二是普通用户,这两个部分看起来是独立的,实际上却是连接着数据库,每个模块都有自己的权限,唯一不同的,就是访问的方式不同。在调研资料的基础上,完成了各个模块的功能。在对上述功能进行分析的基础上,本系统提出了两个主要的模块,每个单元可划分为若干小单元。
系统的功能结构图如下图所示。

图4-2 系统功能结构图
1.登录模块:
本电影购票管理系统的用户登录涉及到三类信息的判断:第一类是用户名和密码是否为空;第二类是验证码是否录入和正确;第三类就是用户登录信息、验证码和权限是否匹配通过。在该用户登录流程对会对用户名和密码是否为空进行判断,以及验证码是否正确进行判断,只有以上的几类信息中的一种存在问题的情况下都是无法登录成功的。
本电影购票管理系统中的通知公告,管理方式都是对信息的三种基本操作:一种是完成通知公告的添加,在这里会对通知公告的录入情况来判断;一种是对通知公告的修改,另一种就是对通知公告的删除。其后两种操作都是要建立在第一种操作而生成的任务列表的基础上完成的。
3.退票信息模块:
相关权限用户可以进行退票信息的查询、修改、删除操作,也可以对普通用户、用户姓名等数据项进行单独操作,设置数据类型等参数。
4.热门榜单管理模块:
管理者根据选择,可以给用户发布热门榜单,在添加热门榜单是输入热门榜单的详细信息,添加需要上传的文件之后回到热门榜单管理界面,在修改热门榜单时修改不对的信息,也可以删除重新添加热门榜单。
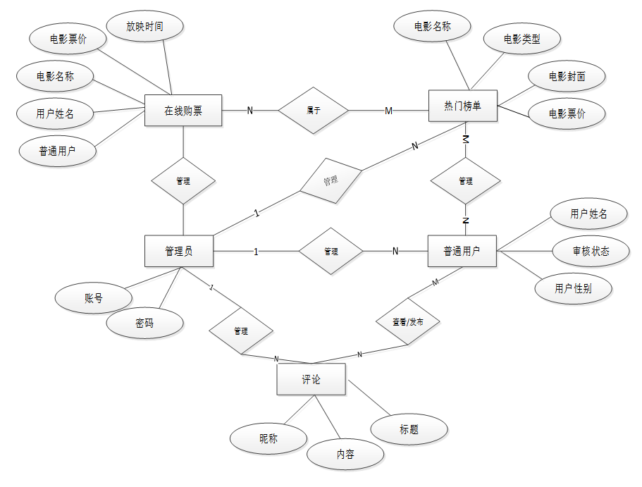
电影购票管理系统总体ER图如下图所示。

图4-9 总体ER图
通过上一小节中电影购票管理系统中总E-R关系图上得出一共需要创建很多个数据表。在此我主要罗列几个主要的数据库表结构设计。
介绍了一些根据各类别主要数据库表的设计结构以及基本功能建立数据库表:
表comment (评论)
| 编号 | 名称 | 数据类型 | 长度 | 小数位 | 允许空值 | 主键 | 默认值 | 说明 |
| 1 | comment_id | int | 10 | 0 | N | Y | 评论ID: | |
| 2 | user_id | int | 10 | 0 | N | N | 0 | 评论人ID: |
| 3 | reply_to_id | int | 10 | 0 | N | N | 0 | 回复评论ID:空为0 |
| 4 | content | longtext | 2147483647 | 0 | Y | N | 内容: | |
| 5 | nickname | varchar | 255 | 0 | Y | N | 昵称: | |
| 6 | avatar | varchar | 255 | 0 | Y | N | 头像地址:[0,255] | |
| 7 | create_time | timestamp | 19 | 0 | N | N | CURRENT_TIMESTAMP | 创建时间: |
| 8 | update_time | timestamp | 19 | 0 | N | N | CURRENT_TIMESTAMP | 更新时间: |
| 9 | source_table | varchar | 255 | 0 | Y | N | 来源表: | |
| 10 | source_field | varchar | 255 | 0 | Y | N | 来源字段: | |
| 11 | source_id | int | 10 | 0 | N | N | 0 | 来源ID: |
表hot_list (热门榜单)
| 编号 | 名称 | 数据类型 | 长度 | 小数位 | 允许空值 | 主键 | 默认值 | 说明 |
| 1 | hot_list_id | int | 10 | 0 | N | Y | 热门榜单ID | |
| 2 | movie_title | varchar | 64 | 0 | Y | N | 电影名称 | |
| 3 | movie_genre | varchar | 64 | 0 | Y | N | 电影类型 | |
| 4 | movie_cover | varchar | 255 | 0 | Y | N | 电影封面 | |
| 5 | movie_ticket_prices | int | 10 | 0 | Y | N | 0 | 电影票价 |
| 6 | screening_time | datetime | 19 | 0 | Y | N | 放映时间 | |
| 7 | movie_introduction | text | 65535 | 0 | Y | N | 电影简介 | |
| 8 | hits | int | 10 | 0 | N | N | 0 | 点击数 |
| 9 | praise_len | int | 10 | 0 | N | N | 0 | 点赞数 |
| 10 | recommend | int | 10 | 0 | N | N | 0 | 智能推荐 |
| 11 | create_time | datetime | 19 | 0 | N | N | CURRENT_TIMESTAMP | 创建时间 |
| 12 | update_time | timestamp | 19 | 0 | N | N | CURRENT_TIMESTAMP | 更新时间 |
表movie_genre (电影类型)
| 编号 | 名称 | 数据类型 | 长度 | 小数位 | 允许空值 | 主键 | 默认值 | 说明 |
| 1 | movie_genre_id | int | 10 | 0 | N | Y | 电影类型ID | |
| 2 | movie_genre | varchar | 64 | 0 | Y | N | 电影类型 | |
| 3 | create_time | datetime | 19 | 0 | N | N | CURRENT_TIMESTAMP | 创建时间 |
| 4 | update_time | timestamp | 19 | 0 | N | N | CURRENT_TIMESTAMP | 更新时间 |
表notice (公告)
| 编号 | 名称 | 数据类型 | 长度 | 小数位 | 允许空值 | 主键 | 默认值 | 说明 |
| 1 | notice_id | mediumint | 8 | 0 | N | Y | 公告id: | |
| 2 | title | varchar | 125 | 0 | N | N | 标题: | |
| 3 | content | longtext | 2147483647 | 0 | Y | N | 正文: | |
| 4 | create_time | timestamp | 19 | 0 | N | N | CURRENT_TIMESTAMP | 创建时间: |
| 5 | update_time | timestamp | 19 | 0 | N | N | CURRENT_TIMESTAMP | 更新时间: |
表online_ticket_purchase (在线购票)
| 编号 | 名称 | 数据类型 | 长度 | 小数位 | 允许空值 | 主键 | 默认值 | 说明 |
| 1 | online_ticket_purchase_id | int | 10 | 0 | N | Y | 在线购票ID | |
| 2 | regular_users | int | 10 | 0 | Y | N | 0 | 普通用户 |
| 3 | user_name | varchar | 64 | 0 | Y | N | 用户姓名 | |
| 4 | movie_title | varchar | 64 | 0 | Y | N | 电影名称 | |
| 5 | movie_ticket_prices | varchar | 64 | 0 | Y | N | 电影票价 | |
| 6 | screening_time | varchar | 64 | 0 | Y | N | 放映时间 | |
| 7 | pay_state | varchar | 16 | 0 | N | N | 未支付 | 支付状态 |
| 8 | pay_type | varchar | 16 | 0 | Y | N | 支付类型: 微信、支付宝、网银 | |
| 9 | seat | varchar | 64 | 0 | N | N | 座位号 | |
| 10 | create_time | datetime | 19 | 0 | N | N | CURRENT_TIMESTAMP | 创建时间 |
| 11 | update_time | timestamp | 19 | 0 | N | N | CURRENT_TIMESTAMP | 更新时间 |
表refund_information (退票信息)
| 编号 | 名称 | 数据类型 | 长度 | 小数位 | 允许空值 | 主键 | 默认值 | 说明 |
| 1 | refund_information_id | int | 10 | 0 | N | Y | 退票信息ID | |
| 2 | regular_users | int | 10 | 0 | Y | N | 0 | 普通用户 |
| 3 | user_name | varchar | 64 | 0 | Y | N | 用户姓名 | |
| 4 | movie_title | varchar | 64 | 0 | Y | N | 电影名称 | |
| 5 | movie_ticket_prices | varchar | 64 | 0 | Y | N | 电影票价 | |
| 6 | screening_time | varchar | 64 | 0 | Y | N | 放映时间 | |
| 7 | reason_for_refund | text | 65535 | 0 | Y | N | 退票原因 | |
| 8 | examine_state | varchar | 16 | 0 | N | N | 未审核 | 审核状态 |
| 9 | examine_reply | varchar | 16 | 0 | Y | N | 审核回复 | |
| 10 | create_time | datetime | 19 | 0 | N | N | CURRENT_TIMESTAMP | 创建时间 |
| 11 | update_time | timestamp | 19 | 0 | N | N | CURRENT_TIMESTAMP | 更新时间 |
表regular_users (普通用户)
| 编号 | 名称 | 数据类型 | 长度 | 小数位 | 允许空值 | 主键 | 默认值 | 说明 |
| 1 | regular_users_id | int | 10 | 0 | N | Y | 普通用户ID | |
| 2 | user_name | varchar | 64 | 0 | Y | N | 用户姓名 | |
| 3 | user_gender | varchar | 64 | 0 | Y | N | 用户性别 | |
| 4 | contact_information | varchar | 64 | 0 | Y | N | 联系方式 | |
| 5 | examine_state | varchar | 16 | 0 | N | N | 已通过 | 审核状态 |
| 6 | user_id | int | 10 | 0 | N | N | 0 | 用户ID |
| 7 | create_time | datetime | 19 | 0 | N | N | CURRENT_TIMESTAMP | 创建时间 |
| 8 | update_time | timestamp | 19 | 0 | N | N | CURRENT_TIMESTAMP | 更新时间 |
用户登录的验证将不再局限于登录信息和权限的匹配验证,而是另外增加了一个验证码,只有界面上所有的编辑框数据都准确的情况下才能实现登录成功。管理员的登录和前台用户登录是一样的过程,其主要就是利用权限字段来完成对用户或管理员的角色识别。
用户登录流程图如下所示。

图5-1 用户登录流程图
登录界面如下图所示。

图5-1 登录界面
登录关键代码如下:
/**
* 登录
* @param data
* @param httpServletRequest
* @return
*/
@PostMapping("login")
public Map<String, Object> login(@RequestBody Map<String, String> data, HttpServletRequest httpServletRequest) {
log.info("[执行登录接口]");
String username = data.get("username");
String email = data.get("email");
String phone = data.get("phone");
String password = data.get("password");
List resultList = null;
QueryWrapper wrapper = new QueryWrapper<User>();
Map<String, String> map = new HashMap<>();
if(username != null && "".equals(username) == false){
map.put("username", username);
resultList = service.selectBaseList(service.select(map, new HashMap<>()));
}
else if(email != null && "".equals(email) == false){
map.put("email", email);
resultList = service.selectBaseList(service.select(map, new HashMap<>()));
}
else if(phone != null && "".equals(phone) == false){
map.put("phone", phone);
resultList = service.selectBaseList(service.select(map, new HashMap<>()));
}else{
return error(30000, "账号或密码不能为空");
}
if (resultList == null || password == null) {
return error(30000, "账号或密码不能为空");
}
//判断是否有这个用户
if (resultList.size()<=0){
return error(30000,"用户不存在");
}
User byUsername = (User) resultList.get(0);
Map<String, String> groupMap = new HashMap<>();
groupMap.put("name",byUsername.getUserGroup());
List groupList = userGroupService.selectBaseList(userGroupService.select(groupMap, new HashMap<>()));
if (groupList.size()<1){
return error(30000,"用户组不存在");
}
UserGroup userGroup = (UserGroup) groupList.get(0);
//查询用户审核状态
if (!StringUtils.isEmpty(userGroup.getSourceTable())){
String res = service.selectExamineState(userGroup.getSourceTable(),byUsername.getUserId());
if (res==null){
return error(30000,"用户不存在");
}
if (!res.equals("已通过")){
return error(30000,"该用户审核未通过");
}
}
//查询用户状态
if (byUsername.getState()!=1){
return error(30000,"用户非可用状态,不能登录");
}
String md5password = service.encryption(password);
if (byUsername.getPassword().equals(md5password)) {
// 存储Token到数据库
AccessToken accessToken = new AccessToken();
accessToken.setToken(UUID.randomUUID().toString().replaceAll("-", ""));
accessToken.setUser_id(byUsername.getUserId());
tokenService.save(accessToken);
// 返回用户信息
JSONObject user = JSONObject.parseObject(JSONObject.toJSONString(byUsername));
user.put("token", accessToken.getToken());
JSONObject ret = new JSONObject();
ret.put("obj",user);
return success(ret);
} else {
return error(30000, "账号或密码不正确");
}
}
public String select(Map<String,String> query,Map<String,String> config){
StringBuffer sql = new StringBuffer("select ");
sql.append(config.get(FindConfig.FIELD) == null || "".equals(config.get(FindConfig.FIELD)) ? "*" : config.get(FindConfig.FIELD)).append(" ");
sql.append("from ").append("`").append(table).append("`").append(toWhereSql(query, "0".equals(config.get(FindConfig.LIKE))));
if (config.get(FindConfig.GROUP_BY) != null && !"".equals(config.get(FindConfig.GROUP_BY))){
sql.append("group by ").append(config.get(FindConfig.GROUP_BY)).append(" ");
}
if (config.get(FindConfig.ORDER_BY) != null && !"".equals(config.get(FindConfig.ORDER_BY))){
sql.append("order by ").append(config.get(FindConfig.ORDER_BY)).append(" ");
}
if (config.get(FindConfig.PAGE) != null && !"".equals(config.get(FindConfig.PAGE))){
int page = config.get(FindConfig.PAGE) != null && !"".equals(config.get(FindConfig.PAGE)) ? Integer.parseInt(config.get(FindConfig.PAGE)) : 1;
int limit = config.get(FindConfig.SIZE) != null && !"".equals(config.get(FindConfig.SIZE)) ? Integer.parseInt(config.get(FindConfig.SIZE)) : 10;
sql.append(" limit ").append( (page-1)*limit ).append(" , ").append(limit);
}
log.info("[{}] - 查询操作,sql: {}",table,sql);
return sql.toString();
}
public List selectBaseList(String select) {
List<Map<String,Object>> mapList = baseMapper.selectBaseList(select);
List<E> list = new ArrayList<>();
for (Map<String,Object> map:mapList) {
list.add(JSON.parseObject(JSON.toJSONString(map),eClass));
}
return list;
}
-
- 用户模块的实现
- 注册模块的实现
- 用户模块的实现
系统的用户通过自行注册生成,在系统首页点击用户注册菜单,系统跳转到对应的注册页面。点击重置按钮,清空所填数据,点击注册按钮完成注册。
用户注册流程图如下所示。

图5-1 用户注册流程图
用户注册界面如下图所示。

图5-1注册界面
注册关键代码如下所示。
/**
* 注册
* @return
*/
@PostMapping("register")
public Map<String, Object> signUp(HttpServletRequest request) throws IOException {
// 查询用户
Map<String, String> query = new HashMap<>();
Map<String,Object> map = service.readBody(request.getReader());
query.put("username",String.valueOf(map.get("username")));
List list = service.selectBaseList(service.select(query, new HashMap<>()));
if (list.size()>0){
return error(30000, "用户已存在");
}
map.put("password",service.encryption(String.valueOf(map.get("password"))));
service.insert(map);
return success(1);
}
public Map<String,Object> readBody(BufferedReader reader){
BufferedReader br = null;
StringBuilder sb = new StringBuilder("");
try{
br = reader;
String str;
while ((str = br.readLine()) != null){
sb.append(str);
}
br.close();
String json = sb.toString();
return JSONObject.parseObject(json, Map.class);
}catch (IOException e){
e.printStackTrace();
}finally{
if (null != br){
try{
br.close();
}catch (IOException e){
e.printStackTrace();
}
}
}
return null;
}
public void insert(Map<String,Object> body){
E entity = JSON.parseObject(JSON.toJSONString(body),eClass);
baseMapper.insert(entity);
log.info("[{}] - 插入操作:{}",entity);
}
-
-
- 热门榜单收藏模块的实现
-
用户选择相应的热门榜单收藏,通过id传参,找到id为此传参的热门榜单,在收藏页提交收藏记录表单,生成收藏记录,用户在个人中心管理个人的收藏夹。
热门榜单收藏界面如下图所示。

图5-1热门榜单收藏界面
-
-
- 在线购票模块的实现
-
用户执行在线购票,并可以操作相关内容,例如查看,编辑。在线购票的添加操作是建立在热门榜单信息的列表基础上,单击查热门榜单信息下的在线购票链接;然后单击“在线购票”进行添加,添加成功后的信息会载入到在线购票查询列表中。
在线购票流程图如下所示。

图5-1 在线购票流程图
在线购票界面如图所示。

图5-1 在线购票界面
-
-
- 评论模块的实现
-
用户点击某个热门榜单进入热门榜单详细页,点击评论按钮进入评论页,提交评论信息,成功发布评论,管理员管理用户的评论信息。
发布评论流程图如下所示。

图5-1 发布评论流程图
发布评论界面如图所示。

图5-1 发布评论界面
用户通过注册了方可获得登录使用权限,此时选择注册用户选项,系统就会自动转到用户注册工作面,在注册该部分信息时系统会自动调用add函数,然后在给定的文本框中填写有关该用户的基础信息后选择确认即可完成注册。检索用户信息,在新增用户信息以后,在检索工具栏中填写对应的用户信息,系统就会将该用户有关的所有信息展示出来。
用户管理流程图如下所示。

图5-1 用户管理流程图
用户管理界面如下图所示。

图5-1 用户管理界面
用户管理关键代码如下:
public List selectBaseList(String select) {
List<Map<String,Object>> mapList = baseMapper.selectBaseList(select);
List<E> list = new ArrayList<>();
for (Map<String,Object> map:mapList) {
list.add(JSON.parseObject(JSON.toJSONString(map),eClass));
}
return list;
}
-
-
- 热门榜单管理模块的实现
-
管理员执行热门榜单管理,并可以操作相关内容,例如添加,查看,编辑和删除。通过单击“添加热门榜单”,可以通过热门榜单添加界面添加详细信息并添加热门榜单注释。单击查看字段级别链接以查看有关所选字段级别的信息。然后单击“提交”跳转重返到添加页面。添加成功后的信息会载入到热门榜单查询列表中,管理员可进行编辑以及修改。
热门榜单管理流程如下图所示。

图5-1 热门榜单管理流程
热门榜单管理界面如下图所示。

图5-1 热门榜单管理界面
热门榜单管理关键代码如下:
@RequestMapping(value = "/del")
@Transactional
public Map<String, Object> del(HttpServletRequest request) {
service.delete(service.readQuery(request), service.readConfig(request));
return success(1);
}
-
-
- 在线购票管理模块的实现
-
在线购票管理包括删除在线购票、修改在线购票、查询在线购票等,以在线购票查询为例,在视图层请求在线购票查询,反馈后,调用业务逻辑层,通过业务逻辑层的接口调用底层的数据逻辑层完成数据库联动操作。
在线购票管理的流程如所示。

图5-1 在线购票管理流程
在线购票管理界面如下图所示。

图5-1 在线购票管理界面
在线购票管理关键代码如下:
@PostMapping("/set")
@Transactional
public Map<String, Object> set(HttpServletRequest request) throws IOException {
service.update(service.readQuery(request), service.readConfig(request), service.readBody(request.getReader()));
return success(1);
}
-
-
- 退票信息管理模块的实现
-
在主页左侧菜单栏中点击“退票信息管理”按钮,再从二级目录中点击“查询退票信息”按钮,进入到查询退票信息界面。在此处退票信息可以查询当前所有退票信息记录。
退票信息管理流程如下图所示。

图5-1 退票信息管理流程
退票信息管理界面如下图所示。

图5-1 退票信息管理界面
退票信息管理关键代码如下:
@RequestMapping("/get_obj")
public Map<String, Object> obj(HttpServletRequest request) {
List resultList = service.selectBaseList(service.select(service.readQuery(request), service.readConfig(request)));
if (resultList.size() > 0) {
JSONObject jsonObject = new JSONObject();
jsonObject.put("obj",resultList.get(0));
return success(jsonObject);
} else {
return success(null);
}
}
在这个产品被投入使用前,首先需要进行试用,这是重要的环节。考虑到某个部分的开发没有缺陷情况下,把各种模块拼接,也有一定概率就存在矛盾。这就好比每个人都很独特,但聚在一起就显得杂乱无章,需要保证有默契的配合。对于测试,要看它的各项内容是否契合的原则。若与最初定下的标准有一定程度上的出入,那么就需要做出一些调整,让最终的大方向朝着目标前进。
测试是为了发现在开发的程序中所存在的问题,测试这一工作是非常艰巨的,而又是非常困难的,这一部分在程序的设计中占有很大比例,可以说一个程序的开发工作量要是占据了百分至六十,那么剩下的百分之四十必然是测试这一部分,甚至更高。
表6-1 用户登录功能测试表
| 用例名称 | 用户登录系统 |
| 目的 | 测试用户通过正确的用户名和密码可否登录功能 |
| 前提 | 未登录的情况下 |
| 测试流程 | 1) 进入登录页面 2) 输入正确的用户名和密码 |
| 预期结果 | 用户名和密码正确的时候,跳转到登录成功界面,反之则显示错误信息,提示重新输入 |
| 实际结果 | 实际结果与预期结果一致 |
-
-
- 创建数据测试
-
在系统中,创建功能也是基础功能之一,因此创建功能的测试很有代表性。在此章节主要列举在创建时各种情况下系统结果的测试。由于系统涉及创建功能操作过多,因此将多处统称创建功能。
创建数据用例如下表所示。
表6-5 创建数据测试用例
| 测试用例编号 | YL_05 | |
| 测试用例名称 | 系统使用者进行创建数据 | |
| 测试用例描述 | 使用者输入要创建的数据 | |
| 系统入口 | 浏览器 | |
| 步骤 | 预期结果 | 实际结果 |
| 输入完整并且格式正确的数据 | 提示“创建成功”,并显示所有数据 | 预期结果 |
| 核心位置数据但非必要位置不输入数据 | 提示“创建成功”,并显示所有数据 | 预期结果 |
| 核心数据位置不输入数据 | 提示“创建失败” | 预期结果 |
-
-
- 修改数据测试
-
在系统中,修改功能是系统主要实现功能,因此修改功能的测试很有代表性。在此章节主要列举在修改时各种情况下系统结果的测试。由于系统涉及修改功能操作过多,因此将多处数据表记录修改和状态修改统称修改功能。
修改数据用例如下表所示。
表6-6 修改数据测试用例
| 测试用例编号 | YL_06 | |
| 测试用例名称 | 系统使用者进行修改数据 | |
| 测试用例描述 | 使用者对可修改的数据项进行修改 | |
| 系统入口 | 浏览器 | |
| 步骤 | 预期结果 | 实际结果 |
| 将现有数据修改成正确的数据 | 提示“修改成功”,并显示所有数据 | 预期结果 |
| 将现有数据修改成错误的数据 | 提示“修改失败” | 预期结果 |
-
-
- 查询数据测试
-
在系统中,查询功能是使用系统使用最多也是最基础的功能,因此查询功能的测试很有代表性。在此章节主要列举在查询时各种情况下系统结果的测试。
查询数据用例如下表所示。
表6-7 查询数据测试用例
| 测试用例编号 | YL_05 | |
| 测试用例名称 | 系统使用者进行查询数据 | |
| 测试用例描述 | 全部查询以及输入关键词查询 | |
| 系统入口 | 浏览器 | |
| 步骤 | 预期结果 | 实际结果 |
| 界面自动查询全部 | 显示对应所有记录 | 预期结果 |
| 输入已存在且能匹配成功的关键字 | 显示所查询到的数据 | 预期结果 |
| 输入不存在的关键字 | 显示数据界面为空 | 预期结果 |
在本次测试的过程主要针对所有功能下的添加操作,修改操作和删除操作,并以真实数据一一进行相关功能项目的输入,最终能够保证每个项目涉及的功能都是能够正常运行,因此能够保证本次设计的,已实现的功能能够正常运行并且相关数据库的信息也同样保证正确。
结 论
在电影购票管理系统开发之前,需要先对用户的具体需求进行分析。包括系统的可行性分析、功能需求分析以及其他需求等。在可行性分析过程中,对系统实现的技术性、经济性以及管理等方面进行了分析。总体上证明了系统实施的可行性。
本文总结了电影购票管理系统实现背景与现状,然后阐述了系统的具体业务需求,并根据系统需求对系统结构以及功能模块等进行了详细地设计,将整个系统划分为多个不同的功能模块。在分析系统功能需求时,对整个系统的总体架构以及功能模块等进行了分析,并选择合适的系统开发技术完成了对各个模块的开发工作。系统开发完成之后进行了部署,同时进行了系统的测试过程,通过测试证明了系统在功能以及性能等方面都达到了预期的要求,具有较高的稳定性与可靠性。
参考文献
[1]韩小龙,司珍,吕晓峰等. 基于面向对象编程的Java语言程序设计方法分析 [J]. 集成电路应用, 2024, 41 (01): 228-229.
[2]谭光兴,甘景,戚秋晨. 基于Java语言的远程数据采集系统设计与实现 [J]. 科技与创新, 2024, (01): 19-22.
[3]袁爱平,陈畅,孙士兵等. 基于SSM框架的高校学生信息管理系统设计与实现 [J]. 工业控制计算机, 2023, 36 (12): 127-129.
[4]刘方磊. 基于SSM框架的旅游大数据分析系统设计与实现 [J]. 中国新技术新产品, 2023, (21): 22-25.
[5]赵进步,袁慧. 基于SSM框架的“云节”系统设计与实现 [J]. 电脑编程技巧与维护, 2023, (10): 90-92.
[6]尹应荆. JAVA编程语言在计算机软件开发中的应用 [J]. 石河子科技, 2023, (05): 45-47.
[7]Dimitrios K ,Vasileios K . Addressing geometric and material nonlinearities in fluid-structure interaction with the ALE-SSM framework [J]. Engineering Structures, 2023, 295
[8]杨晟,罗奇. 基于Spring Boot的在线影院售票系统的设计 [J]. 网络安全技术与应用, 2022, (08): 38-39.
[9]Hongying Z . A Study on the Design of English Speaking Examination System Based on SSM Framework [J]. Journal of Sensors, 2022, 2022
[10]刘艳秋,卜永波,王冬青等. 基于微信小程序的电影票购票系统设计与实现 [J]. 电脑编程技巧与维护, 2021, (12): 68-70.
[11]庄广壬,陈建生,冼永乐等. 基于SSM框架的Restful服务开发方法与装置[P]. 广东省: CN112748908A, 2021-05-04.
[12]肖泉彬,何敏. 基于JSP的电影购票系统设计与开发 [J]. 电脑知识与技术, 2020, 16 (07): 67-68+92.
[13]赵浩翔. 基于SSM框架的网上商城系统的设计与实现[D]. 北京邮电大学, 2019.
[14]金伟. 电影院在线票务管理系统的设计与实现[D]. 吉林大学, 2019.
[15]武尚勇. 丹东大地电影城票务管理系统设计与实现[D]. 东北大学, 2019.
296.
致 谢
在此论文完成之际,感谢我的指导老师。在指导老师的网页设计课上,当时我学到了很多东西,这对于我实习过程中也打了一定的基础,而且指导老师对于我的设计也提出许多建议,并予以悉心的指导,对于一些细小的问题都耐心的指导我去完善,授予我写论文的心得,时常的鼓励我,另外感谢教导我完善此项目的前端同学,对于这个项目,我是边学习边实现完成的,有许多东西开始并不是很明白,但前端开发的同学非常耐心的引导我去将这个项目完成,在系统的后端开发中,所用到的后台开发技术也时常会给我讲解,助于我更好的将论文完成,在此对帮助到我的同学和一直予以教导的指导老师致以衷心的感谢,祝事业有成。
点赞+收藏+关注 →私信领取本源代码、数据库
关注博主下篇更精彩
一键三连!!!
一键三连!!!
一键三连!!!
感谢一键三连!!!
1649

被折叠的 条评论
为什么被折叠?



