摘 要
随着社会的发展,社会的方方面面都在利用信息化时代的优势。互联网的优势和普及使得各种系统的开发成为必需。
本文以实际运用为开发背景,运用软件工程原理和开发方法,它主要是采SSM技术和mysql数据库来完成对系统的设计。整个开发过程首先对音乐网站进行需求分析,得出音乐网站主要功能。接着对音乐网站进行总体设计和详细设计。总体设计主要包括管理功能设计、系统总体结构设计、系统数据结构设计和系统安全设计等;详细设计主要包括音乐网站数据库访问的实现,主要功能模块的具体实现,模块实现关键代码等。最后对音乐网站进行了功能测试,并对测试结果进行了分析总结,得出音乐网站存在的不足及需要改进的地方,为以后的音乐网站维护提供了方便,同时也为今后开发类似音乐网站提供了借鉴和帮助。
音乐网站开发使系统能够更加方便快捷,同时也促使音乐网站变的更加系统化、有序化。系统界面较友好,易于操作。
关键词:音乐网站; Mysql数据库;SSM;java
SSM music website
Abstract
With the development of society, all aspects of society are taking advantage of the advantages of the information age. The advantages and popularity of the Internet make the development of various systems necessary.
Based on the practical application as the development background, this paper uses the principles and development methods of software engineering. It mainly adopts SSM technology and MySQL database to complete the design of the system. The whole development process first analyzes the needs of the music website and obtains the main functions of the music website. Then the overall design and detailed design of the music website are carried out. The overall design mainly includes management function design, overall system structure design, system data structure design and system security design; The detailed design mainly includes the realization of music website database access, the specific realization of main function modules, the key code of module realization and so on. Finally, the function test of the music website is carried out, and the test results are analyzed and summarized. The shortcomings of the music website and the areas that need to be improved are obtained, which not only provides convenience for the maintenance of the music website in the future, but also provides reference and help for the development of similar music websites in the future.
The development of music website makes the system more convenient and fast, and also makes the music website more systematic and orderly. The system interface is friendly and easy to operate.
Key words: music website; Mysql database; SSM; java
目 录
1 系统概述 1
1.1 课堂背景 1
1.2课题意义 2
1.3开发现状 2
1.3 主要内容 3
2 系统开发环境 4
3 需求分析 6
3.1 系统设计 6
3.4经济可行性 8
4系统概要设计 12
4.1 概述 12
4.2 系统结构 12
4.3数据库设计 14
4.3.1 数据库实体 14
4.3.2 数据库设计表 14
5系统详细设计 19
5.1管理员功能模块 19
5.2系统前台功能模块 23
5.3用户功能模块 25
6 系统测试 27
6.1 测试理论 27
6.2 测试方法及用例 27
6.3测试结果 29
结论 30
致 谢 31
参考文献 32
1 系统概述
1.1课题背景
随着我国网民的增加,也促进了在线音乐系统的开发。随着网络技术的发展,人们在利用网络学习的同时,也在享受着网络带来的各种附带产品所产生的效应,如网络游戏,网络歌曲。在线音乐系统正是在这样的需求前提下应运而生,给人们的日常生活带来了极大的乐趣,让人们在繁忙疲惫的工作之后可以进行休闲。基于此种现状,在充分分析了该行业的市场前景,调研了用户需求之后,在线音乐系统也就不运而生了。
作为在线音乐系统的网络载体,在线音乐系统在创作、传播、欣赏方式等方面对流行音乐的发展都产生了前所未有的影响:
(1)电脑网络技术的发展使人们通过在线音乐系统接触到了更多的流行音乐。
(2)网民数量的激增使更多的人们通过在线音乐系统接触到了流行音乐。
(3)在线音乐系统为流行音乐创作提供了更多的便利。
(4)在线音乐系统刺激了流行音乐的传播。
(5)在线音乐系统使流行音乐的欣赏方式发生了改变。
(6)在线音乐系统不但刺激了流行音乐的传播,而且也刺激了电子数码产品的频繁更新换代。
1.2 课题意义
社会主义进入新时代,经济实力越来越强。我们也变得越来越忙碌、对生活的要求也变得更加严格,对快速和方便的服务的需求也在逐渐增加。因此,对校园的管理、服务的要求也越来越严格。为适应时代的发展,音乐网站网站开始广泛地使用电脑来进行管理,并推出音乐网站网站。
于此同时,实现音乐网站网站的计算机化也是顺应时代潮流的举措,现如今预约类型正逐渐增加,浩繁的信息令科技馆迎来管理上的难题。科技馆进入高速发展的时代,科技馆的管理工作变得越来越困难,在这一客观需要的推动下,建立、完善、发展音乐网站网站,可以为管理员带来极大的方便。
本系统即为方便管理员和用户而制作的音乐网站,结合了用户的需求,设计出的一个基于Java、MySQL的音乐网站。
1.3开发现状
1.国外研究现状
据美国唱片行业协会(RIAA)表示,在2007年只占全美音乐市场3%的在线音乐服务现如今已占到了该市场的21%。借助于美国良好的音乐版权保护和Pandora、iTunes Radio、Rhapsody、Spotify等公司的努力,美国音乐市场从2009年至今一直维持在70亿美元左右的规模。在线音乐服务达到了14亿美元,同比上升了39%。在所有的数字音乐格式中,像Spotify、Rdio和Beats Music这样的付费式订阅服务的增长速度最快,在2013年达到了6.28亿美元,同比增长57%。而像iTunes那样的提供永久数字下载服务的营收则下滑了1%,降至28亿美元。苹果iTunes平台模式使得苹果一直领跑在线音乐市场。
2.国内研究现状
中国音乐产业没能像欧美国家一样经历时间的洗礼,短短十几年的时间,音乐产业在成长初期就碰上了野蛮的互联网,“避风港”原则也让音乐版权一度处于架空的状态。但随着近年来的发展,音乐产业逻辑开始清晰,监管层的法律也慢慢完善,大公司和资本密集进入也让音乐版权的价值开始不断提升。
2014年7月,阿里收购虾米,并成功争夺《中国好声音》独家音乐版权;9月,QQ音乐与杰威尔音乐、华研国际、英皇娱乐、美妙音乐、华谊兄弟音乐等唱片公司达成进驻合作协议,并在移动端新增了独家版块。
版权成本不断提高的同时,中国在线音乐的商业模式也在尝试一些新的改变。像腾讯、阿里、网易等,都是大部分音乐向用户免费、增值服务(比如更高的音质等)收费。
增值服务收费的做法会比直接针对音乐作品收费更令用户容易接受,但这样的收入增长速度可能并不是非常明显。
2013年中国数字音乐市场规模达440.7亿元,其中无线音乐市场规模达397.1亿元,在线音乐市场规模达43.6亿元。2013年数字音乐用户达4.53亿人以上。数字音乐的传播、消费、体验模式日新月异,具有巨大的市场发展潜力。
中国在线音乐市场发展趋势非常良好,国内的很多在线音乐系统也是发展速度,比如QQ音乐,百度音乐,酷狗音乐,音悦台,豆瓣音乐等,它们都提供着高品质的音乐服务。但是这当中也存在着很多的问题。比如版权问题,文化安全问题,政府管理问题等。其中版权问题是中国在线音乐产业发展道路上最大的绊脚石,亟需解决。在良好的版权保护下,在线音乐产业才能发展的更好更快,音乐人的创作动力也会得到巨大的提升。
虽然在线音乐发展状态良好,但也不可避免的存在着一些问题。其中版权问题就是国内数字音乐发展中不可逾越的羁绊,版权问题主要表现是盗版音乐作品的猖獗,各类拷贝音乐未经授权便上架销售,这其中必然就带来了一些低品质、不完整的音乐产品,扰乱了整个数字音乐正在蓬勃发展的市场。无线音乐也同样遇到了这样的情况,盗版已经成为国内数字音乐健康发展的最大障碍,同时也扰乱了行业秩序。虽然无线音乐也受到过一些挑战,但无线数字音乐已经成为音乐行业发展的主力军,纵看整个数码行业和市场,一直都是面临着机遇和挑战,相信在未来的几年里,数字音乐产业依然会是炙手可热的,非常有竞争力,无线音乐市场的潜力不容小觑。
中国音乐在大多数音乐人的眼中还是一个朝阳产业,但在互联网时代,机遇与挑战并存,如何把握并成就中国的数字音乐,还需要人们不断地发现和创造,抓住需求和新的趋势。
1.3 主要内容
音乐网站从功能、数据流程、可行性、运行环境进行需求分析。对音乐网站的数据库、功能进行了详细设计,分析了主要界面设计和相关组件设计,音乐网站的具体实现进行了介绍。从数据库中获取数据、向数据库中写入数据,实现系统直接对数据库进行各种数据库查询、插入、删除、更新等操作,在网页中加入动态内容,从而实现音乐网站所需要的各种基本功能。
2 系统开发环境
2.1 SSM框架
当今流行的“SSM组合框架”是Spring + SpringMVC + MyBatis的缩写,受到很多的追捧,“组合SSM框架”是强强联手、各司其职、协调互补的团队精神。web项目的框架,通常更简单的数据源。Spring属于一个轻量级的反转控制框架(IoC),但它也是一个面向表面的容器(AOP)。SpringMVC常常用于控制器的分类工作模式,与模型对象分开,程序对象的作用与自动取款机进行处理。这种解耦治疗使整个系统的个性化变得更加容易。MyBatis是一个良好的可持续性框架,支持普通SQL查询,同时允许对存储过程的高级映射进行数据的优化处理。大型Java Web应用程序的由于开发成本太高,开发后难以维护和开发过程中一些难以解决的问题,而采用“SSM组合框架”,它允许建立业务层次结构,并为这个问题提供良好的解决方案。
2.2 JAVA简介
Java主要采用CORBA技术和安全模型,可以在互联网应用的数据保护。它还提供了对EJB(Enterprise JavaBeans)的全面支持,java servlet API,SSM(java server pages),和XML技术。Java是一种计算机编程语言,具有封装、继承和多态性三个主要特性,广泛应用于企业Web应用程序开发和移动应用程序开发。Java语言和一般编译器以及直译的区别在于,Java首先将源代码转换为字节码,然后将其转换为JVM的可执行文件,JVM可以在各种不同的JVM上运行。因此,实现了它的跨平台特性。虽然这使得Java在早期非常缓慢,但是随着Java的开发,它已经得到了改进。
2.3访问数据库实现方法
(1)首先介绍一下web数据库搜索网络上的基本步骤:
第一步:检查消费者的数据,
第二步:你必须建立与数据库的连接;
第三步:搜索数据库;
第四步:数据的结构;
第五步:该商品的结果被示出。
(2)系统,直到我MYSQL5.0 PHP集成开发环境,如使用WAMP服务器处于开机状态,并且更容易访问数据库的报告开发环境:
一个连接到MySQL数据库服务器Mysql_connect-;
语法:资源的mysql_connect(主机,商品名,密码);
请选择数据库:mysql_select_db(数据库链接标识的名称);
关闭数据库:则mysql_close();
2.4系统对MySQL数据库的两种连接方式
活动的MySQL/ MySQL库,或使用ODBC接口,MySQL数据库是一个双向链接。永久及非永久连接。
(1)永久连接:一个更永久的连接请求的最大优点是可以非常有效的客户站在密切的联系,当连接到MySQL服务器,就更好了。在起草该页面每一个孩子在这个过程中,而不是仅仅在任何时候,只有在到MySQL服务器请求连接的生命周期,一旦连接。此子过程是建立到服务器的单独连接可以是永久性的。
(2)非永久连接:他是短路。提交顺路到Web服务器,服务器处理请求并请求的页面,你要发送的浏览器客户端,然后连接断开。对于大多数网站,它经常通过有效高效率有关,但在大多数情况下,所使用的连接,但它是一个完整的时间,以避免出现任何问题,并可以增加的容量服务器承载。
2.5 MySql数据库
Mysql的语言是非结构化的,商品可以在数据上进行工作。因为Mysql的语言和结构比较简单,但是功能和存储信息量很强大,其速度、可靠性和适应性而备受关注并得到了普遍的应用。Mysql数据库在编程过程中的作用是很广泛的,为商品进行数据查询带来了方便。Mysql数据库的应用特点:灵活性强,功能强大,语言相对要简洁很多。
数据流程分析主要就是数据存储的储藏室,它是在计算机上进行的,而不是现实中的储藏室。数据库管理主要是数据存储、修改和增加以及数据表的建立。数据表的建立,可以对数据表中的数据进行调整,数据的重新组合及重新构造,保证数据的安全性。介于数据库的功能强大等特点,本系统的开发主要应用了Mysql进行对数据的管理。
3 需求分析
3.1 系统设计
所谓系统分析就是,需求人员通过与用户的沟通,所获取的信息,然后把这些信息通过需求说明书的方式展示给用户和开发人员。在软件功能发展的历史长河中,很长时间,特别是最开始的时候,需求分析的重要性并不被人们所认同,例如当时美国IBM公司为英国电信公司开发一套信息管理系统,在需求不明确的情况下开始开发,最初的工期为一年,由于需求获取不清晰导致工期推迟了半年多,造成巨大损失。我们很多软件公司也存在这种情况,边需求,边开发,甚至与用户没有沟通清楚的情况下,直接照搬同类型的项目进行更改,导致到系统验收的时候,重新更改,造成了人力、物力的极大浪费。而导致这一切后果的原因就是需求获取不及时、不清楚、不全面。
音乐网站主要是为了提高用户的工作效率和更方便快捷的满足用户,更好存储所有数据信息及快速方便的检索功能,对音乐网站的各个模块是通过许多今天的发达音乐网站做出合理的分析来确定考虑用户的可操作性,遵循开发的系统优化的原则,经过全面的调查和研究。
音乐网站所要实现的功能分析,对于现在网络方便,音乐网站要实现管理员、用户可以直接在平台上进行查看自己所需数据信息,这样既能节省管理的时间,不用再像传统的方式,如果用户想要进行交流信息,必须双方见面进行沟通交流所需的信息,由于很多用户时间的原因,没有办法进行见面沟通交流,真的很难满足用户的各种需求。所以音乐网站的开发不仅仅是能满足用户的需求,还能提高用户的使用率。所以音乐网站必须要更快捷、有效、长期地为用户或潜在用户传递信息。建立一个音乐网站更好的交流平台,提高系统对用户交流后的信息服务的效率。此系统可以满足大多数用户所提出的问题,用户可以根据自身的需求获取相应的服务,为音乐网站提供了快捷的途径。
音乐网站在系统的手机上可以运行,主要实现了管理员后端;首页、站点管理(轮播图、公告栏)用户管理(管理员、普通用户)内容管理(留言交流、留言分类、音乐资讯、音乐分类)更多管理(音乐库、音乐分类)等主要功能模块的操作和管理。用户;首页、留言交流、公告消息、音乐资讯、音乐库等主要功能模块的操作和管理。
总体分布如图3.1所示:
3.1 总体功能需求图
系统实现给用户展示的界面与该对象是面对面的,包括是否允许用户简单,方便使用,该请求的响应时间,对整体质量的主图像,整体的布局的质量。
3.3 系统可行性分析
技术可行性:
(1)硬件可行性分析
系统的硬件要求方面不存在特殊的要求,只需要在普通的硬件配置就能够轻松的实现,只是需要确保系统的正常工作即可,以及拥有较高的效率。如果有特别低的硬件,它可以导致系统的低性能以及效率低,从而导致整个网站的运行不顺畅。以目前普遍的个人计算机的配置而言,这是十分容易实现的 。因此,本系统的开发在硬件方面是可行的。
提供完整的技术支持和保护,确保网站的稳定,安全运行,提供24×7和24小时技术支持项目完成提供主要的服务器系统安全及时的通知和更新服务。
(2)软件可行性分析
提供一个共同的机制类似的借口动态模型,设计更集中。此外,代码复用,也可以很好的体现。因此,考虑到系统的实际情况,选择小程序作为本系统开发技术。通过上述分析,该系统的设计实现在软件方面是可行的。
因此,我们进行了两个方面的可行性研究,可以看出,该系统的开发是没有问题的。
3.4经济可行性
系统是基java语言开发的软件,所以系统在开发人力、财力要求不高,具有经济可行性。
3.5操作可行性:
本音乐网站采用java语言ssm框架,利用网络就能够进行访问和操作,且界面简单易操作,用户只要平时有在用智能手机并连接到网络,都能进行访问和操作。
本音乐网站具有易操作、易管理、交互性好的特点,在操作上是非常简单的。因此本系统可以进行开发。
3.6系统流程和逻辑
系统业务流程图如图所示:

图3-1登录流程图

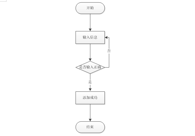
图3-2添加信息流程图

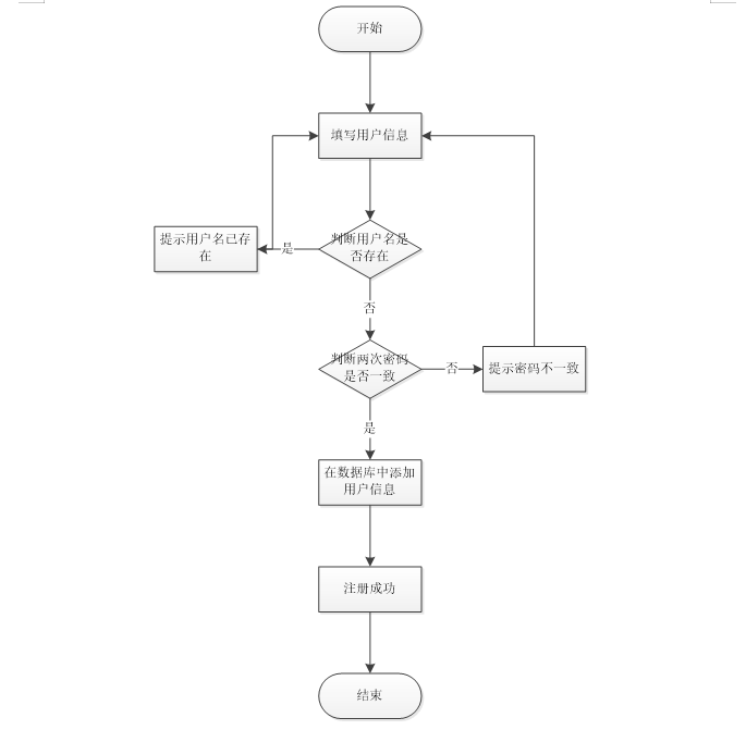
图3-3注册信息流程图
4系统概要设计
4.1 概述
本系统基于Web服务模式,是一个适用于Internet环境下的模型结构。只要用户能连上Internet,便可以在任何时间、任何地点使用。系统工作原理图如图4-1所示:

图4-1 系统工作原理图
4.2 系统结构
本系统架构网站,本系统的具体功能如下:

图4-2系统功能结构图
系统结构图,如图4-3所示:

图4-3:系统结构图
4.3 数据库设计
4.3.1 数据库实体
管理员信息属性图如图4-4所示。

图4-4 管理员信息实体属性图
用户信息实体属性图如图4-5所示。

图4-5用户信息实体属性图
4.3.2 数据库设计表
此系统需要后台数据库,下面介绍数据库中的各个表的详细信息。
| collect | |||||
| 字段名称 | 类型 | 长度 | 不是null | 主键 | 字段说明 |
| collect_id | int | 10 | 否 | 主键 | 收藏ID |
| user_id | int | 10 | 否 | 收藏人ID | |
| source_table | varchar | 255 | 是 | 来源表 | |
| source_field | varchar | 255 | 是 | 来源字段 | |
| source_id | int | 10 | 否 | 来源ID | |
| title | varchar | 255 | 是 | 标题 | |
| img | varchar | 255 | 是 | 封面 | |
| create_time | timestamp | 0 | 否 | 创建时间 | |
| update_time | timestamp | 0 | 否 | 更新时间 | |
| comment | |||||
| 字段名称 | 类型 | 长度 | 不是null | 主键 | 字段说明 |
| comment_id | int | 11 | 否 | 主键 | 评论ID |
| user_id | int | 11 | 否 | 评论人ID | |
| reply_to_id | int | 11 | 否 | 回复评论ID空为0 | |
| content | longtext | 0 | 是 | 内容 | |
| nickname | varchar | 255 | 是 | 昵称 | |
| avatar | varchar | 255 | 是 | 头像地址[0,255] | |
| create_time | timestamp | 0 | 否 | 创建时间 | |
| update_time | timestamp | 0 | 否 | 更新时间 | |
| source_table | varchar | 255 | 是 | 来源表 | |
| source_field | varchar | 255 | 是 | 来源字段 | |
| source_id | int | 10 | 否 | 来源ID | |
| music_classification | |||||
| 字段名称 | 类型 | 长度 | 不是null | 主键 | 字段说明 |
| music_classification_id | int | 11 | 否 | 主键 | 音乐分类ID |
| music_type | varchar | 64 | 是 | 音乐类型 | |
| recommend | int | 11 | 否 | 智能推荐 | |
| create_time | datetime | 0 | 否 | 创建时间 | |
| update_time | timestamp | 0 | 否 | 更新时间 | |
| music_library | |||||
| 字段名称 | 类型 | 长度 | 不是null | 主键 | 字段说明 |
| music_library_id | int | 11 | 否 | 主键 | 音乐库ID |
| music_name | varchar | 64 | 是 | 音乐名称 | |
| music_type | varchar | 64 | 是 | 音乐类型 | |
| poster | varchar | 255 | 是 | 海报 | |
| singer | varchar | 64 | 是 | 歌手 | |
| album | varchar | 64 | 是 | 专辑 | |
| music | varchar | 255 | 是 | 音乐 | |
| mv | varchar | 255 | 是 | mv | |
| lyric | text | 0 | 是 | 歌词 | |
| music_introduction | longtext | 0 | 是 | 音乐介绍 | |
| hits | int | 11 | 否 | 点击数 | |
| praise_len | int | 11 | 否 | 点赞数 | |
| recommend | int | 11 | 否 | 智能推荐 | |
| create_time | datetime | 0 | 否 | 创建时间 | |
| update_time | timestamp | 0 | 否 | 更新时间 | |
| notice | |||||
| 字段名称 | 类型 | 长度 | 不是null | 主键 | 字段说明 |
| notice_id | mediumint | 8 | 否 | 主键 | 公告id |
| title | varchar | 125 | 否 | 标题 | |
| content | longtext | 0 | 是 | 正文 | |
| create_time | timestamp | 0 | 否 | 创建时间 | |
| update_time | timestamp | 0 | 否 | 更新时间 | |
| praise | |||||
| 字段名称 | 类型 | 长度 | 不是null | 主键 | 字段说明 |
| praise_id | int | 10 | 否 | 主键 | 点赞ID |
| user_id | int | 11 | 否 | 点赞人 | |
| create_time | timestamp | 0 | 否 | 创建时间 | |
| update_time | timestamp | 0 | 否 | 更新时间 | |
| source_table | varchar | 255 | 是 | 来源表 | |
| source_field | varchar | 255 | 是 | 来源字段 | |
| source_id | int | 10 | 否 | 来源ID | |
| status | tinyint | 1 | 否 | 点赞状态1为点赞,0已取消 | |
| registered_user | |||||
| 字段名称 | 类型 | 长度 | 不是null | 主键 | 字段说明 |
| registered_user_id | int | 11 | 否 | 主键 | 注册用户ID |
| user_name | varchar | 64 | 是 | 用户名 | |
| full_name | varchar | 64 | 是 | 姓名 | |
| age | varchar | 64 | 是 | 年龄 | |
| examine_state | varchar | 16 | 否 | 审核状态 | |
| recommend | int | 11 | 否 | 智能推荐 | |
| user_id | int | 11 | 否 | 用户ID | |
| create_time | datetime | 0 | 否 | 创建时间 | |
| update_time | timestamp | 0 | 否 | 更新时间 | |
5系统详细设计
本系统使用了SSM和mysql结合的结构开发了音乐网站应用,系统中所有和数据库有关系的操作都通过一个通用类来实现,大大提高了代码的耦合性,当数据库类型等信息变化后直接修改类文件就可以了,不再需要每个页面都修改。另外本系统解决了中文的问题,也是在配置文件中添加了编码方式的形式解决的,本系统另外一个大的特点是系统对数据库的操作都单独的写在了一个类里,这样对系统的所有数据库操作都只访问这个类就可以了,不要每个页面都去写数据库的操作,提高了系统的集成性。
5.1管理员功能模块
管理员登录,在登录页面填写用户、密码权限以及验证码进行登录如图5-1所示。

图5-1管理员登录界面图
管理员登录到音乐网站可以查看系统首页、站点管理(轮播图、公告栏)用户管理(管理员、普通用户)内容管理(留言交流、留言分类、音乐资讯、音乐分类)更多管理(音乐库、音乐分类)等内容,如图5-2所示。

图5-2管理员功能界面图
公告管理,在公告管理页面可以查看标题、类别、内容、首页图片点击率、添加人等信息,并可在公告查询页面进行编辑删除详细等操作,如图5-3所示。

图5-3公告管理界面图
用户管理,在用户管理页面可以查看用户名、、姓名、性别、邮箱、手机、身份证、地址、备注、是否审核、添加时间操作等信息,并可根据需要对已有的用户进行编辑删除详细等操作,如图5-4所示。

图5-4用户管理界面图
音乐资讯管理,在音乐资讯管理页面添加音乐资讯信息:标题 、内容、首页图片、点击率、添加人等信息,并可在音乐资讯管理查询页面对已有的音乐资讯进行编辑删除详细等操作,如图5-5所示:

图5-5音乐资讯管理界面图
音乐库管理,在音乐库页面图可以对音乐库添加信息:音乐名称、音乐类型、歌手、专辑、海报、音乐、MV、歌词等内容,并可在音乐库管理查询、编辑、删除、详细等操作,如图5-6所示:


图5-6展示厅管理界面图
音乐分类管理,在音乐分类管理查询页面可以查看音乐类型等内容,并可在该页面进行编辑删除详情等操作,如图5-7所示:


图5-7预约购票管理界面图
5.2系统前台前端功能模块
系统前台功能,用户登录页面可游览系统主页信息首页、留言交流、公告消息、音乐资讯、音乐库,如图5-8所示:

图5-8前台首页界面图
5.3用户功能模块
在系统首页注册,学生在前台页面注册信息:用户名、密码、姓名、性别、出生年月、邮箱、手机、身份证、头像、地址、备注等内容,如图5-9所示:

图5-9用户注册界面图
学生登录页面,在学生登录页面输入:用户名、密码、权限验证码等内容进行登,如图5-10所示:

图5-10用户登录界面图
音乐库,在音乐库页面可以查看音乐名称、音乐类型、歌手等信息进行,并可根据关键词搜索音乐,如图5-11所示。

图5-11音乐库界面图
6 系统测试
6.1 测试理论
软件系统测试的目的是通过测试找出在程序中的存在的错误信息和阻碍程序正常运转的安全隐患。这同时也是每一个系统软件测试的主要的规定,软件系统的应用过程中,发现一个重要的错误也是极具有很大的影响力的,一个好的测试的方案就为发展程序中存在的重大问题的;同样,一个成功的测试方案也就发现了迄今为止尚未发现的一个重要错误的测试。
软件测试的主要的好处就是为了让软件的运行情况更好,让用户的使用的过程中更加的满意。在软件工程中,软件测试是一个十分重要环节,在交付用户使用最终的软件之前,软件测试就是一个检验的过程,主要针对的是软件的软件设计开发、需求分析、系统编码各阶段结果的一个检验过程。
软件测试应遵循的原则如下:
(1) 软件测试要尽快的进行并且整个测试部分要是在整个软件开发的各个过程和细节。在发现了错误的情况下,立刻处理,这样会大大的减少软件的开发成,提高软件的质量。
(2) 在关于软件的各种测试中,例如测试的过程中使用的计划、报告等等要做到妥善的处理和保管,主要目的就是为了方便将来的对系统的维护。
(3) 群集现象是应该得到高度重视的,在软件的整个测试的过程中。就是在整个测试的过程中发现了错误的主要地方很有可能是就很多的错误的聚集的地方,所以要对这样的部分给予特殊的照顾。
(4) 对于软件的测试要尽量不要软件的设计开发人员或是机构,而是要另一方来进行测试程序,这样也是为了保证软件的测试结果的客观性以及公平公正性。
(5) 对于整个测试计划要严格的按照一定的规则来进行软件测试。
(6) 关于软件测试的过程中的用例应该是预期结果以及之前输入的数据信息构成,输入条件中的要考虑的有合理和不合理的因素都要考虑到,这样也是为了更好的帮助开发的人员更多的发现软件中存在的错误。
(7) 对于整个的测试结果进行全面的检查,尽量避免出现重复的错误。
6.2 测试方法及用例
1、功能测试
从用户的角度来看,测试时不了解新开发软件的内部结构,因此可以将系统与黑匣子进行比较,盲目输入后可以查看系统给出的反馈。这种测试属于黑盒测试,在测试中如果输入错误信息系统会报错。
2、性能测试
测试软件程序的整体状态(称为性能测试)通常使用自动化测试工具来检测系统的整体功能,在负载和压力测试之间进行划分,在某些情况下,将两者结合起来。虽然压力测试可以检测到系统可以提供的最高级别的服务,但是负载测试可以测试系统如何响应增加的负载。
在对系统进行测试的时候在找到问题的情况下必须在第一时间找到解决问题的办法,不要存在侥幸的心理,这样才能让系统开发的质量可以过关,并且开发的周期会大大缩短,还有就是在测试时,不要出现重复性的错误,遇到一个错误问题,要将整个系统开发所牵扯的该问题都必须一一解决,提高系统的安全性、稳定性。
白盒测试与黑盒测试是测试中比较常用的两种方法。
①结构测试俗称白盒测试:这种测试是在对程序的处理过程与结构都有详尽了解的前提下,顺从程序内部的逻辑而完成的系统测试,以确定系统中所有的通路都能够遵照设计要求正常工作,不出现任何偏差。
②功能测试又成黑盒测试:主要是针对程序功能能够按照设计正常实现的一种检测,在程序接口处进行,检测程序手法数据是否正常,与外部信息的交换是否完整。
测试用例:
表6.1 用户注册测试用例
| 用例编号 | UC-TEST-001 | 测试名称 | 用户注册 | |
| 前提条件 | 用户注册 | |||
| 步骤 | 操作描述 | 数据 | 期望结果 | |
| 1 | 点击用户注册查看详情按钮 | 无 | 跳转到用户注册详情 | |
| 2 | 点击添加按钮 | 无 | 跳转到添加页面 | |
| 3 | 选中添加后按钮 | 无 | 跳转到用户注册页面 | |
| 测试说明 | 用户未登录时到步骤3跳转到登录页面 | |||
| 测试结果 | 成功 | 测试人 | ||
表6.2 登录测试用例
| 情况 | 用户名输入 | 密码输入 | 期望结果 |
| (1) | 15546219225 | 1244566 | 提示“用户名或者密码错误,或账号未经审核” |
| (2) | aaaaa | 123456 | 提示“用户名或密码错误,或者账号未经审核” |
| (3) | 111 | 111 | 登陆成功 |
6.3测试结果
测试后得到的性能和用例,系统具有足够的正确性、可靠性、稳定性,并且可以对输入数据进行准确的点击操作处理和响应测试用户的体验也得到了很好的反馈和响应时间。合理的范围,可以兼容所有主流浏览器,设计所需的效果。
结论
音乐网站的设计,通过互联网来解决实现信息化的网站系统,通过我四年所学的所有专业知识整合一起,进行对音乐网站进行开发设计,当然在真正着手来做的时候遇到了很多问题,一个是网站的技术问题,一个是自己之前没有单独开发过程序,动手实践比较少,面对问题的同时,自己的自信心也受到了一些打击,不过我也是快速的调整自己的状态,老师与同学讨论的方法解决了所有的困难。
毕业设计是我们所学知识应用的最佳体现,也是在考核我们四年中所学的所有的专业知识及技术应用情况,通过这样毕业设计可以更好的得到锻炼及对所学知识的复习及运用,也是一种训练和实践。音乐网站的实现,不仅巩固了我以前的知识,还对学到的知识通过结合技术进行详细了解,还结合了对跨学科效果的深入理解。
在以后我的工作中,我仍然会继续努力我的计算机方面的技术,让我在后期的平台开发中可以更好更快的实现需求功能。我相信自己可以胜任更多的好工作并在工作领域做出更大的贡献。
回顾毕业设计的整个过程,既付出了努力与汗水也收获了很多难以忘怀的美好经历。虽然在系统开发过程中经历了各种各样的困难,自己也在不断研究与探索,可是系统的实现仍有许多不足之处。但是经过系统编程工作让我有了更多的信心,我相信在未来的路上,我会走的更好。
致 谢
毕业设计结束的同时也意味着四年的大学生活就要结束了。音乐网站的完成以及如何在系统运行过程中实现的更好,这其中付出了很大的努力,这段时光将会终身难忘。
在毕业设计的这一段时间里,离不开导师的细心指导,还有同学们的热情帮助,有时候几个同学在一起讨论系统中的某个功能模块如何实现,如何实现的更好,或是问题没得到有效的解决,就会没有心思做其他的事情,让我们对理想充满了动力。
在毕业设计即将结束之时,首先要感谢我的指导老师,谢谢您在毕业设计和毕业论文中对我的指导。在您的细心指导下我才能快速的掌握系统的相关功能,在您的大力帮助下我才能将课本上的知识与自己的项目结合,真正的做到学以致用。感谢您经常牺牲自己的休息时间,利用其丰富的教学和项目经验对我进行指导。 课堂上,您教会我们如何做人、教会我们新的知识,在课下,您又像朋友一样亲切,教会了我很多道理,让我意识到先做人、后做事。感谢所有教过我的老师,为我倾注了大量的心血,正是你们的谆谆教诲、严谨教学才使我能顺利的完成学业,再此向你们表示深深的感谢。感谢大学里教过我的每一位老师,真心祝福您们。
毕业在即,在今后的工作和生活中,我会铭记师长们的教诲、同学们的帮助,继续不懈努力和追求,来报答所有支持和帮助过我的人!
最后,耽误了老师的休息时间来对本文进行审阅,评议和参与论文答辩的各位老师表示深深的感谢。在此,衷心的谢谢您们!
参考文献
[1]沙之洲.Java编程语言在计算机软件开发中的应用[J].电子世界,2021(24):125-127.DOI:10.19353/j.cnki.dzsj.2021.24.052.
[2]李雅琴.Java编程语言的优势及其应用实践研究[J].互联网周刊,2021(24):60-62.
[3]涂华燕.基于MySQL宿舍管理系统数据库设计[J].电脑编程技巧与维护,2021(12):104-106.DOI:10.16184/j.cnki.comprg.2021.12.038.
[4]冯冬艳.MySQL集群主从复制的原理、实现与常见故障排除[J].山西电子技术,2021(06):47-48+57.
[5]闫继正,张雷,张海涛.基于MySQL的空管设备集中监控系统数据库设计[J].微处理机,2021,42(06):47-51.
[6]宋文彬.探讨Java平台及应用Java技术的安全问题研究[J].数字通信世界,2021(12):51-52+60.
[7]张文,方巍,贾雪磊.基于SSM框架的合租系统设计与实现[J].计算机技术与发展,2021,31(11):159-164.
[8]赵学作.MySQL数据库主从数据同步的设置[J].网络安全和信息化,2021(11):94-97.
[9]朱姝.Java程序设计语言在软件开发中的运用初探[J].电子测试,2021(21):72-74.DOI:10.16520/j.cnki.1000-8519.2021.21.025.
[10]吴迪.Java编程语言在计算机软件开发中的应用[J].信息与电脑(理论版),2021,33(20):29-31.
[11]王江霖,黄彩霞,樊旭龙.基于SSM框架的网络资源共享平台的研究与实现[J].电脑知识与技术,2021,17(28):76-78.DOI:10.14004/j.cnki.ckt.2021.2999.
[12]蒙笑阳.基于SSM框架的室内定位导航系统[J].铁路通信信号工程技术,2021,18(09):38-42.
[13]方生.基于“MVVM”模式的“Web”前端的设计与实现[J].电脑知识与技术,2021,17(20):147-149.DOI:10.14004/j.cnki.ckt.2021.2004.
[14]冯丽露,康耀龙,高晓晶,王涛.基于SSM框架的数据结构在线评测系统设计与实现[J].中国信息技术教育,2021(13):86-89.
[15]Jun Ma, Jun Mao, Long Chen , Lili Yin. Design and Implementation of Multi-terminal Debugging System based on SSM Framework[J]. International Core Journal of Engineering,2021,7(7):
[16]曹华山.SSM框架在Web应用开发中的设计与实现[J].无线互联科技,2021,18(11):108-109.
[17]陈钊.SSM框架在Web应用开发中的设计与实现研究[J].电脑知识与技术,2021,17(10):226-227.DOI:10.14004/j.cnki.ckt.2021.1097.
[18]游俊慧.MVC、MVP、MVVM三种架构模式的对比[J].办公自动化,2020,25(22):11-12+27.
[19]Xiaojie Guo,Tingmei Wang*. Design and Implementation of Graduate Information Management System Based on SSM Framework[J]. Journal of Simulation,2020,8(2):
[20]Andrea Capiluppi,Nemitari Ajienka. Lexical content as a cooperation aide: A study based on Java software[J]. The Journal of Systems & Software,2020,164(prepublish):
点赞+收藏+关注 →私信领取本源代码、数据库
关注博主下篇更精彩
一键三连!!!
一键三连!!!
一键三连!!!
感谢一键三连!!!


被折叠的 条评论
为什么被折叠?



