目录
摘 要
本研究探讨了基于SpringBoot框架开发的一款高效、便捷的微信小程序酒店管理系统设计与实现。该系统旨在提升顾客用户体验和优化酒店管理流程,涵盖了从前台客户服务到后台管理的各项功能。系统主要分为顾客用户端和管理员端两大部分。在用户端,顾客能够轻松浏览房间信息、阅读并参与酒店资讯互动,以及进行房间预定和服务评价等操作,所有预定需经审核确认后方可享受服务。管理员端则提供了包括房间信息管理、预定管理、结算管理及服务管理在内的全面管理功能,并支持普通管理者对特定区域或任务进行有限度的管理。系统采用SpringBoot框架构建,因其简化配置、易于部署的特点,使得开发过程更加高效。系统还利用了数据库技术确保数据的安全性和完整性,通过严格的权限控制机制保障系统的安全运行。此系统的设计与实现为酒店行业提供了一个新的解决方案,有助于提高工作效率,增强客户满意度,并为酒店的数字化转型提供有力支持。
关键词:酒店管理系统;SpringBoot框架;微信小程序
This study discusses the design and implementation of a hotel management system with an efficient and convenient WeChat applet developed based on the SpringBoot framework. The system aims to improve customer user experience and optimize the hotel management process, covering various functions from front desk customer service to background management. The system is mainly divided into two parts: customer client client and administrator client. On the client side, customers can easily browse the room information, read and participate in the hotel information interaction, as well as room reservation and service evaluation and other operations, all reservations should be reviewed and confirmed to enjoy the service. The administrator side provides comprehensive management functions including room information management, reservation management, settlement management and service management, and supports ordinary managers to carry out specific management of specific areas or tasks. The system is built using the SpringBoot framework, which makes the development process more efficient. The system also uses the database technology to ensure the security and integrity of the data, and ensures the safe operation of the system through the strict authority control mechanism. The design and implementation of this system provides a new solution for the hotel industry, helping to improve work efficiency, enhance customer satisfaction, and provide strong support for the digital transformation of the hotel.
Keywords: hotel management system; SpringBoot framework; wechat small program
第一章 绪 论
1.1研究背景及意义
随着旅游业的快速发展和消费者对服务质量要求的不断提高,酒店行业面临着日益激烈的竞争。传统的酒店管理方式往往存在效率低下、服务响应慢等问题,难以满足现代顾客对于便捷、高效服务的需求。因此,开发一款高效、便捷的酒店管理系统显得尤为重要。本研究旨在通过利用先进的互联网技术,设计并实现一款基于SpringBoot框架的微信小程序酒店管理系统,以提升顾客用户体验,优化酒店管理流程,进而增强酒店的竞争力。该系统的实施不仅能够提高工作效率,还能为顾客提供更加个性化的服务,促进酒店的数字化转型,具有重要的现实意义和应用价值。
1.2国内外研究现状
在国内,近年来已有不少学者和企业对酒店管理系统进行了深入研究,并提出了多种解决方案。这些系统大多采用B/S或C/S架构,功能涵盖房间预订、入住管理、结算等多个方面。这些系统在用户体验和便捷性方面仍有待提升,特别是在移动互联网时代,用户对于通过手机等移动设备随时随地获取酒店服务的需求日益增长。
国外在酒店管理系统方面的研究起步较早,技术相对成熟。一些知名的国际酒店集团已经开发出了功能全面、用户体验优秀的酒店管理系统。这些系统不仅提供了基本的房间预订和管理功能,实现了对用户行为的精准预测和个性化推荐。这些系统往往针对大型酒店集团设计,对于中小型酒店来说,存在成本高昂、操作复杂等问题。
1.3论文组织结构
本论文共分为七个主要章节,具体结构如下:
1. 绪论:介绍研究背景与意义,回顾国内外研究现状,并概述论文的组织结构。
2. 相关技术介绍:详细介绍与本研究相关的技术,包括Java语言、B/S框架、SpringBoot框架、Vue技术和MySQL数据库。
3. 需求分析:对系统的功能需求和非功能需求进行分析,明确用户和管理员的需求,并进行可行性分析,包括技术、操作和经济可行性。
4. 系统设计:涵盖系统架构设计、系统模块设计,并进行数据库的概念设计与表设计。
5. 系统实现:具体描述各个功能模块的实现过程,展示系统如何根据需求进行开发。
6. 系统测试:阐述测试的目的,分析测试结果并得出结论,以验证系统的稳定性和功能完整性。
7. 总结:总结研究的主要成果和贡献,指出存在的不足及未来的研究方向。
第二章 关键技术
2.1Java语言
Java语言是一种广泛使用的高级编程语言,具有平台无关性、面向对象特性和丰富的标准库。Java通过Java虚拟机(JVM)实现跨平台运行,开发者可以编写一次代码,在任何支持JVM的环境中执行[1]。Java的面向对象特性使得代码复用和模块化变得更加容易,促进了软件的维护和扩展。Java支持多线程编程,允许开发者在同一程序中同时执行多个任务,提升了应用程序的性能。
Java语言的语法结构简洁且易于理解,吸引了大量开发者。Java的标准库包含数据结构、输入输出处理、网络编程等众多功能模块。这使得开发者在构建应用程序时能够高效利用已有工具,减少重复劳动。Java广泛应用于企业级应用、移动应用、Web开发和大数据处理等领域。
2.2 B/S框架
B/S(Browser/Server)架构是一种基于浏览器和服务器的系统架构模式,用户通过浏览器与服务器进行交互。B/S架构简化了客户端的部署和管理,用户无需在本地安装复杂的软件,只需使用标准浏览器即可访问应用程序。服务器端负责处理业务逻辑和数据存储,客户端则主要负责展示用户界面和数据交互[2]。B/S架构的设计使得系统更新和维护集中在服务器端,降低了维护成本。
B/S架构通常采用Web技术进行实现,包括HTML、CSS和JavaScript等。用户在浏览器中发起请求,服务器响应并返回数据。数据传输通常通过HTTP或HTTPS协议进行,B/S架构的灵活性使其适用于在线购物、信息管理系统和社交网络等各类应用场景[3]。由于其易于扩展性,B/S架构可以方便地支持大规模用户访问,适应不断变化的业务需求。
2.3 SpringBoot框架
SpringBoot框架是基于Spring框架的开源项目,简化Java应用程序的开发过程。SpringBoot通过约定优于配置的理念,减少了传统Spring应用的繁琐配置,开发者可以快速搭建和部署应用程序。框架提供了一系列默认配置,支持自动化配置,简化了应用启动的复杂性[4]。SpringBoot内置了嵌入式Web服务器,使得开发者能够独立运行Java应用,无需外部容器。
SpringBoot支持微服务架构,开发者可以轻松创建和管理多个微服务。框架集成了丰富的功能模块,包括安全、数据访问和消息中间件等,支持RESTful API和JSON数据格式的处理[5]。SpringBoot还提供了强大的监控和管理功能,允许开发者实时监控应用的健康状态和性能指标。借助SpringBoot,开发者能够高效构建和维护现代企业级应用,满足复杂业务需求。
2.4 Vue技术
Vue是一种渐进式JavaScript框架,专注于构建用户界面。Vue采用组件化的开发模式,允许开发者将应用程序拆分为独立的、可重用的组件,从而提高了开发效率和代码的可维护性[6]。框架的核心库专注于视图层,支持数据绑定和DOM操作,提供了简洁的API。Vue的虚拟DOM机制提升了应用的性能,减少了实际DOM操作的次数。
Vue支持双向数据绑定,能够自动更新视图与模型之间的变化。开发者可以通过Vue的指令系统,简化数据展示和事件处理。Vue还支持路由管理和状态管理,使得开发复杂单页面应用变得更加容易[7]。借助Vue的生态系统,开发者能够使用多种工具和库来扩展功能,满足不同的业务需求。Vue在前端开发中逐渐成为主流选择,受到广泛关注和应用。
2.5 MySQL数据库
MySQL是一种开源关系型数据库管理系统,广泛应用于Web应用和企业级数据存储。MySQL支持结构化查询语言,允许开发者通过标准语句进行数据的创建、读取、更新和删除操作[8]。数据库通过表格形式组织数据,支持数据完整性和约束条件的定义。MySQL的存储引擎机制使得用户可以根据具体需求选择不同的存储引擎,以优化性能和功能。
MySQL具有高性能和可扩展性,支持大规模数据存储和高并发访问。系统提供了丰富的用户权限管理和数据加密安全特性。
2.6微信开发者工具
微信开发者工具是一款专为小程序开发而设计的应用,它不断改进,提供了便捷的操作方式,并且在开发过程中可以通过微信扫描二维码来访问,从而实现快速、准确的小程序开发和调试。
根据用户的需求,我们将采用不同的屏幕大小来制作小程序。
在完成了视图布置之后,可以通过执行编辑功能,快速更改当前的视图界面。
控制台:方便调试打印输出信息。
将代码上传至腾讯服务器,并在审核过程中填写版本号和备注信息,以确保代码的安全性和准确性。
通过查看资源文件,我们可以快速地调整相关项目的文件目录,从而实现断点调试。
使用远程调试技术,无论是在手机端还是PC端,都能够轻松地进行开发工作。
本地数据存储:显示的是本地存储的数据。
通过使用子父层级结构,我们可以更容易地进行视图调试。
微信的代码体积应该保持在2M 以内,而且在开发过程中,应该严格检查合法域名信息,并且为小程序的后台配置服务器域名。
微信开发者工具已经成为了开发过程中不可或缺的一部分,并且正在不断地改进和完善。
2.7小程序框架以及目录结构介绍
这款微信小程序的设计旨在帮助用户快速、便捷地创建出一款拥有完全独特色的应用。它由一套完善的框架结构,将用户界面、操作界面、功能界面等多种功能完美结合,使用户只需要一点点的操作,就能轻松实现微信小程序的创建。框架的核心功能是一个快速的数据绑定机制,它能够轻松地将用户的信息和界面进行一致性的管理。它不仅支持对用户信息的实时监控,还能够根据用户的需求,实现对界面的快速调整和优化,从而使用户能够轻松地构建强大的微信小程序。
第三章 酒店管理系统 系统分析
3.1系统可行性分析
3.1.1技术可行性
现代软件开发技术已经相当成熟,提供了丰富的工具和框架,可以应对各种复杂的业务需求。采用Java等成熟、稳定的语言进行开发,利用其面向对象、跨平台等特性,实现系统的模块化、可扩展性和可维护性。利用SpringBoot等现代框架,简化开发过程,提高开发效率。对于数据库的选择,使用MySQL等关系型数据库,以满足数据存储和查询的需求。因此,从技术层面来看,开发酒店管理系统是完全可行的。
3.1.2经济可行性
系统的开发成本相对较低,可以利用开源框架和工具,降低开发成本。其次,系统的运行和维护成本也相对较低,可以采用Java等技术,实现系统的自动化部署和维护。因此,从经济层面来看,开发酒店管理系统也是可行的。
3.1.3社会可行性
酒店管理系统的开发,不仅符合酒店行业的管理需求,还可以提高酒店的管理效率和服务质量。此外,系统的使用不会对社会造成任何负面影响,反而可以推动酒店行业的信息化进程,提高行业的整体竞争力。同时,系统的开发也符合社会的发展趋势,得到了广泛的认可和支持。因此,从社会层面来看,开发酒店管理系统也是可行的。
3.1.4操作可行性
系统的操作界面设计简洁明了,易于用户理解和操作。系统提供了详尽的操作指南和帮助文档,使得用户能够快速上手并熟练使用系统。系统还具备良好的容错性和错误提示功能,当用户操作失误时,能够及时给出提示信息,引导用户进行正确的操作。因此,从操作层面来看,酒店管理系统同样具备可行性。
3.2系统功能分析
3.2.1功能性分析
酒店管理系统划分为了前端模块和后端模块两大部分。
前端顾客用户模块:
- 注册登录:该模块允许新用户创建账户,并为已注册用户提供登录功能。用户需要提供必要的信息,如用户名、密码、邮箱等,以完成注册。登录功能则允许用户输入凭证快速访问个人账户,进行后续操作。
- 首页:首页展示了酒店的房间信息和最新的酒店资讯。用户可以浏览不同房间的详情,包括价格、设施和图片等。同时,首页还提供了酒店的最新资讯,帮助用户了解酒店的最新动态和优惠活动。
- 网站公告:网站公告区域用于发布酒店的重要通知和更新信息。用户可以在这里查看酒店的最新公告,了解酒店政策变动、活动信息或其他重要事项。
- 酒店资讯:酒店资讯模块允许用户查看酒店发布的文章和新闻,用户可以对感兴趣的内容进行点赞、收藏和评论。这有助于用户获取更多关于酒店的信息,同时也能与酒店进行互动。
- 房间信息:房间信息页面提供了详细的房间介绍,包括房间图片、设施、价格和用户评价等。用户可以对房间进行点赞、收藏和评论,还可以直接进行预定。预定功能需要用户登录后才能使用。
- 我的:“我的”模块是用户个人中心,用户可以在这里修改个人资料,查看和管理自己的收藏列表、评论以及房间预定记录。对于房间预定,用户需要等待管理员审核,只有审核通过后,用户才能享受房间服务,并进行订房结算。
后端普通管理员模块:
- 登录:普通管理员通过由系统管理员分配的账号和密码登录系统,进行日常的管理工作。
- 后台首页:普通管理员登录后,首先看到的是后台首页,这里提供了一个概览界面,显示了系统的基本信息和快速入口,方便管理员快速进入各个管理模块。
- 房间信息管理:普通管理员可以查看自己负责的房间信息,包括房间的查询、详情查看以及查看房间的评论。这允许管理员了解自己管理的房间状态和客户反馈。
- 房间预定管理:普通管理员可以对房间预定进行管理,包括查询预定信息、查看预定详情以及审核预定请求。通过这些功能,管理员可以有效地处理房间预定事宜。
- 订房结算管理:普通管理员可以查询和查看订房结算的详细信息,确保账目清晰,及时处理结算事宜,保证财务的准确性。
- 房间服务管理:普通管理员可以管理房间服务相关事宜,包括查询服务请求、查看服务详情以及审核服务状态。这有助于管理员确保房间服务的质量和及时性。
后端管理员模块:
- 登录功能:管理员可以通过输入正确的用户名和密码来登录系统,确保只有授权的人员可以访问管理界面。
- 后台首页:展示订房结算统计信息,为管理员提供直观的数据概览,帮助其快速了解业务状况。
- 系统用户管理:区分不同类型的用户,包括顾客用户、管理员以及普通管理者,便于进行权限分配和管理。
- 房间信息管理:提供添加、删除、查询房间信息的功能,管理员可以查看房间详情以及顾客的评论,确保信息的准确性和及时更新。
- 房间类型管理:允许管理员添加新的房间类型,并进行删除和查询操作,方便对房间进行分类管理。
- 房间预定管理:管理员可以对房间预定进行删除查询操作,查看预定详情,并进行结算和审核,确保预定流程的顺畅。
- 订房结算管理:提供对订房结算的删除查询功能,管理员可以查看结算详情,并处理支付事宜,保证财务流程的正确性。
- 房间服务管理:允许管理员对房间服务进行删除查询操作,查看服务详情,并进行审核,确保服务质量。
- 服务类型管理:提供服务类型的添加删除查询功能,管理员可以管理不同的服务类型,方便顾客选择。
- 系统管理:包括轮播图的添加删除查询功能,管理员可以更新网站的轮播图,吸引顾客关注最新信息。
- 网站公告管理:管理员可以添加、删除和查询网站公告,及时向顾客传达重要信息。
- 资源管理:涵盖酒店资讯和资讯分类的管理,包括添加删除查询功能,管理员可以更新资讯内容,并查看评论,确保信息的时效性和互动性。
3.2.2非功能性分析
酒店管理系统的非功能性需求比如酒店管理系统的安全性怎么样,可靠性怎么样,性能怎么样,可拓展性怎么样等,具体可以表示在如下3-1表格中:
表3-1酒店管理系统非功能需求表
| 安全性 | 主要指酒店管理系统数据库的安装,数据库的使用和密码的设定必须合乎规范。 |
| 可靠性 | 可靠性是指酒店管理系统能够安装用户的指示进行操作,经过测试,可靠性90%以上。 |
| 性能 | 性能是影响酒店管理系统占据市场的必要条件,所以性能最好要佳才好。 |
| 可扩展性 | 比如数据库预留多个属性,比如接口的使用等确保了系统的非功能性需求。 |
| 易用性 | 用户只要跟着酒店管理系统的页面展示内容进行操作,就可以了。 |
| 可维护性 | 酒店管理系统开发的可维护性是非常重要的,经过测试,可维护性没有问题 |
3.3系统用例分析
酒店管理系统的完整UML用例图分别是图3-1、3-2、3-3。
顾客用户角色用例如下图所示。

图 3-1酒店管理系统顾客用户角色用例图
管理员角色用例如下图所示。

图 3-2酒店管理系统管理员角色用例图
普通管理员角色用例如下图所示。

图 3-3酒店管理系统普通管理员角色用例图
3.4系统总体流程设计
3.4.1数据开发流程
系统开发流程的主要步骤,从需求分析到系统完成的全过程。流程包括需求分析、总体设计(结构、功能、数据)、详细设计(模块、编码)、模块整合与调用,以及测试、扩展和完善,最终完成系统的开发。本系统的开发流程如下图所示

图 3-4系统开发流程图
3.4.2用户登录流程
用户输入用户名和密码后,系统先检查输入是否为空,再验证用户名是否存在,若存在则通过用户名获取密码并校验。若密码正确则登录成功,否则提示密码错误。若用户名不存在或无法登录,提示用户操作无效。如下图所示。

图 3-5登录流程图
3.4.3系统操作流程
用户首先进入系统登录界面,输入用户名和密码后,系统验证信息是否正确。若验证失败,返回登录界面重新输入,若验证成功,则进入功能界面,执行相应功能处理后结束操作流程。操作流程如下图所示。

图 3-6 系统操作流程图
3.4.4添加信息流程
管理员可以添加信息,用户添加可以自己权限内的信息,输入信息后,要想利用这个软件来进行系统的安全管理,首先需要登录到该软件中。添加信息流程如下图所示。

图 3-7 添加信息流程图
3.4.5修改信息流程
用户首先选择需要修改的记录,输入修改后的数据,系统判断输入数据是否合法。若数据不合法,提示重新输入,若数据合法,则将修改后的数据写入数据库,完成操作后流程结束。修改信息流程图如下图所示。

图 3-8 修改信息流程图
3.4.6删除信息流程
用户选择需要删除的记录后,系统判断是否确认删除。若未确认,返回选择环节,若确认删除,则更新数据库,删除对应记录,完成操作后流程结束。删除信息流程图如下图所示。

图 3-9删除信息流程图
3.4.7系统业务流程图
业务流程图展示了内部业务联系和酒店预定信息流动。酒店管理系统的业务流程和用户房间预定流程如图所示。

图 3-10用户购买商品流程图
第四章 酒店管理系统 总体设计
本章主要讨论的内容包括酒店管理系统的功能模块设计、数据库系统设计。
4.1系统架构设计
本酒店管理系统从架构上分为三层:表现层(UI)、业务逻辑层(BLL)以及数据层(DL)。

图 4-1酒店管理系统架构设计图
表现层(UI):也称为用户界面层,它负责与用户进行直接的交互。一个优秀的UI设计能够显著提升用户的体验,确保用户在使用酒店管理系统时感到舒适和便捷。为了确保良好的兼容性,UI界面设计需要适应不同版本的平台和各种屏幕尺寸的分辨率。此外,UI交互功能必须合理设计,确保用户的操作能够得到相应的反馈和结果,这要求表现层与业务逻辑层之间保持良好的通信和协同工作。
业务逻辑层(BLL):这一层主要处理酒店管理系统的数据和业务逻辑。当用户通过表现层提交数据时,业务逻辑层会接收这些数据,进行处理,并将结果传递给数据层进行存储或查询。同时,当系统需要从数据层读取数据时,业务逻辑层会处理这些数据,并将其传递给表现层进行展示。
数据层(DL):虽然本酒店管理系统的数据存储在服务端的MySQL数据库中,但数据层仍然作为一个独立的部分存在。它的主要功能是存储和管理酒店管理系统的数据。数据层与MySQL数据库进行交互,执行数据的增、删、改、查等操作,确保数据的完整性和安全性。
这三个层次相互独立但又紧密协作,共同构成了酒店管理系统的完整架构。通过合理的分层设计,可以提高系统的可维护性、可扩展性和可重用性,为用户提供更好的服务和体验。
4.2系统模块设计
在上一章节中主要对系统的功能性需求和非功能性需求进行分析,并且根据需求分析了本酒店管理系统中的用例。那么接下来就要开始对本酒店管理系统的架构、主要功能和数据库开始进行设计。酒店管理系统根据前面章节的需求分析得出,酒店管理系统的功能模块图如下图所示。

图 4-2酒店管理系统功能模块图
4.3数据库设计
数据库设计一般包括需求分析、概念模型设计、数据库表建立三大过程,其中需求分析前面章节已经阐述,概念模型设计有概念模型和逻辑结构设计两部分。
4.3.1数据库概念结构设计
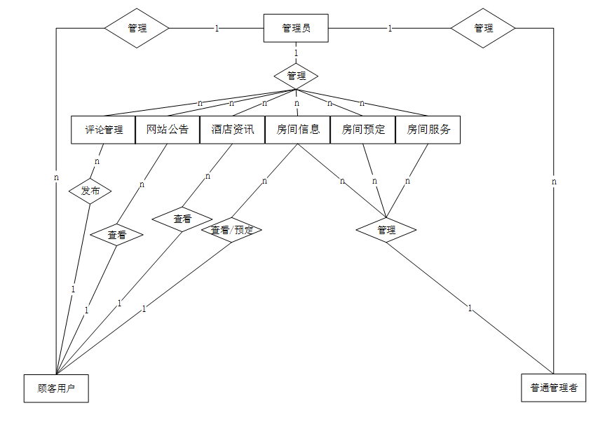
下面是整个酒店管理系统中主要的数据库表总E-R实体关系图。

图 4-3酒店管理系统总E-R关系图
4.3.2数据库逻辑结构设计
通过上一小节中酒店管理系统中总E-R关系图上得出一共需要创建多个数据表。在此主要罗列几个主要的数据库表结构设计。
| 编号 | 名称 | 数据类型 | 长度 | 小数位 | 允许空值 | 主键 | 默认值 | 说明 |
| 1 | token_id | int | 10 | 0 | N | Y | 临时访问牌ID | |
| 2 | token | varchar | 64 | 0 | Y | N | 临时访问牌 | |
| 3 | info | text | 65535 | 0 | Y | N | ||
| 4 | maxage | int | 10 | 0 | N | N | 2 | 最大寿命:默认2小时 |
| 5 | create_time | timestamp | 19 | 0 | N | N | CURRENT_TIMESTAMP | 创建时间: |
| 6 | update_time | timestamp | 19 | 0 | N | N | CURRENT_TIMESTAMP | 更新时间: |
| 7 | user_id | int | 10 | 0 | N | N | 0 | 用户编号: |
| 编号 | 名称 | 数据类型 | 长度 | 小数位 | 允许空值 | 主键 | 默认值 | 说明 |
| 1 | article_id | mediumint | 8 | 0 | N | Y | 文章id:[0,8388607] | |
| 2 | title | varchar | 125 | 0 | N | Y | 标题:[0,125]用于文章和html的title标签中 | |
| 3 | type | varchar | 64 | 0 | N | N | 0 | 文章分类:[0,1000]用来搜索指定类型的文章 |
| 4 | hits | int | 10 | 0 | N | N | 0 | 点击数:[0,1000000000]访问这篇文章的人次 |
| 5 | praise_len | int | 10 | 0 | N | N | 0 | 点赞数 |
| 6 | create_time | timestamp | 19 | 0 | N | N | CURRENT_TIMESTAMP | 创建时间: |
| 7 | update_time | timestamp | 19 | 0 | N | N | CURRENT_TIMESTAMP | 更新时间: |
| 8 | source | varchar | 255 | 0 | Y | N | 来源:[0,255]文章的出处 | |
| 9 | url | varchar | 255 | 0 | Y | N | 来源地址:[0,255]用于跳转到发布该文章的网站 | |
| 10 | tag | varchar | 255 | 0 | Y | N | 标签:[0,255]用于标注文章所属相关内容,多个标签用空格隔开 | |
| 11 | content | longtext | 2147483647 | 0 | Y | N | 正文:文章的主体内容 | |
| 12 | img | varchar | 255 | 0 | Y | N | 封面图 | |
| 13 | description | text | 65535 | 0 | Y | N | 文章描述 |
| 编号 | 名称 | 数据类型 | 长度 | 小数位 | 允许空值 | 主键 | 默认值 | 说明 |
| 1 | type_id | smallint | 5 | 0 | N | Y | 分类ID:[0,10000] | |
| 2 | display | smallint | 5 | 0 | N | N | 100 | 显示顺序:[0,1000]决定分类显示的先后顺序 |
| 3 | name | varchar | 16 | 0 | N | N | 分类名称:[2,16] | |
| 4 | father_id | smallint | 5 | 0 | N | N | 0 | 上级分类ID:[0,32767] |
| 5 | description | varchar | 255 | 0 | Y | N | 描述:[0,255]描述该分类的作用 | |
| 6 | icon | text | 65535 | 0 | Y | N | 分类图标: | |
| 7 | url | varchar | 255 | 0 | Y | N | 外链地址:[0,255]如果该分类是跳转到其他网站的情况下,就在该URL上设置 | |
| 8 | create_time | timestamp | 19 | 0 | N | N | CURRENT_TIMESTAMP | 创建时间: |
| 9 | update_time | timestamp | 19 | 0 | N | N | CURRENT_TIMESTAMP | 更新时间: |
| 编号 | 名称 | 数据类型 | 长度 | 小数位 | 允许空值 | 主键 | 默认值 | 说明 |
| 1 | auth_id | int | 10 | 0 | N | Y | 授权ID: | |
| 2 | user_group | varchar | 64 | 0 | Y | N | 用户组: | |
| 3 | mod_name | varchar | 64 | 0 | Y | N | 模块名: | |
| 4 | table_name | varchar | 64 | 0 | Y | N | 表名: | |
| 5 | page_title | varchar | 255 | 0 | Y | N | 页面标题: | |
| 6 | path | varchar | 255 | 0 | Y | N | 路由路径: | |
| 7 | parent | varchar | 64 | 0 | Y | N | 父级菜单 | |
| 8 | parent_sort | int | 10 | 0 | N | N | 0 | 父级菜单排序 |
| 9 | position | varchar | 32 | 0 | Y | N | 位置: | |
| 10 | mode | varchar | 32 | 0 | N | N | _blank | 跳转方式: |
| 11 | add | tinyint | 3 | 0 | N | N | 1 | 是否可增加: |
| 12 | del | tinyint | 3 | 0 | N | N | 1 | 是否可删除: |
| 13 | set | tinyint | 3 | 0 | N | N | 1 | 是否可修改: |
| 14 | get | tinyint | 3 | 0 | N | N | 1 | 是否可查看: |
| 15 | field_add | text | 65535 | 0 | Y | N | 添加字段: | |
| 16 | field_set | text | 65535 | 0 | Y | N | 修改字段: | |
| 17 | field_get | text | 65535 | 0 | Y | N | 查询字段: | |
| 18 | table_nav_name | varchar | 500 | 0 | Y | N | 跨表导航名称: | |
| 19 | table_nav | varchar | 500 | 0 | Y | N | 跨表导航: | |
| 20 | option | text | 65535 | 0 | Y | N | 配置: | |
| 21 | create_time | timestamp | 19 | 0 | N | N | CURRENT_TIMESTAMP | 创建时间: |
| 22 | update_time | timestamp | 19 | 0 | N | N | CURRENT_TIMESTAMP | 更新时间: |
表booking_and_settlement (订房结算)
| 编号 | 名称 | 数据类型 | 长度 | 小数位 | 允许空值 | 主键 | 默认值 | 说明 |
| 1 | booking_and_settlement_id | int | 10 | 0 | N | Y | 订房结算ID | |
| 2 | order_number | varchar | 64 | 0 | N | N | 订单号 | |
| 3 | room_number | varchar | 64 | 0 | Y | N | 房间编号 | |
| 4 | room_name | varchar | 64 | 0 | Y | N | 房间名称 | |
| 5 | room_picture | varchar | 255 | 0 | Y | N | 房间图片 | |
| 6 | room_type | varchar | 64 | 0 | Y | N | 房间类型 | |
| 7 | room_unit_price | double | 9 | 2 | Y | N | 0.00 | 房间单价 |
| 8 | booking_deposit | double | 9 | 2 | Y | N | 0.00 | 订房押金 |
| 9 | person_in_charge | int | 10 | 0 | Y | N | 0 | 负责人 |
| 10 | booking_person | int | 10 | 0 | Y | N | 0 | 预定人 |
| 11 | booking_days | double | 9 | 2 | Y | N | 0.00 | 预定天数 |
| 12 | check_in_date | date | 10 | 0 | Y | N | 入住日期 | |
| 13 | settlement_discount | varchar | 64 | 0 | Y | N | 结算折扣 | |
| 14 | settlement_amount | varchar | 64 | 0 | N | N | 结算金额 | |
| 15 | pay_state | varchar | 16 | 0 | N | N | 未支付 | 支付状态 |
| 16 | pay_type | varchar | 16 | 0 | Y | N | 支付类型: 微信、支付宝、网银 | |
| 17 | create_time | datetime | 19 | 0 | N | N | CURRENT_TIMESTAMP | 创建时间 |
| 18 | update_time | timestamp | 19 | 0 | N | N | CURRENT_TIMESTAMP | 更新时间 |
| 19 | source_table | varchar | 255 | 0 | Y | N | 来源表 | |
| 20 | source_id | int | 10 | 0 | Y | N | 来源ID | |
| 21 | source_user_id | int | 10 | 0 | Y | N | 来源用户 |
| 编号 | 名称 | 数据类型 | 长度 | 小数位 | 允许空值 | 主键 | 默认值 | 说明 |
| 1 | code_token_id | int | 10 | 0 | N | Y | ||
| 2 | token | varchar | 255 | 0 | Y | N | ||
| 3 | code | varchar | 255 | 0 | Y | N | 验证码 | |
| 4 | expire_time | timestamp | 19 | 0 | N | N | CURRENT_TIMESTAMP | 失效时间 |
| 5 | create_time | timestamp | 19 | 0 | N | N | CURRENT_TIMESTAMP | 创建时间 |
| 6 | update_time | timestamp | 19 | 0 | N | N | CURRENT_TIMESTAMP | 更新时间: |
| 编号 | 名称 | 数据类型 | 长度 | 小数位 | 允许空值 | 主键 | 默认值 | 说明 |
| 1 | collect_id | int | 10 | 0 | N | Y | 收藏ID: | |
| 2 | user_id | int | 10 | 0 | N | N | 0 | 收藏人ID: |
| 3 | source_table | varchar | 255 | 0 | Y | N | 来源表: | |
| 4 | source_field | varchar | 255 | 0 | Y | N | 来源字段: | |
| 5 | source_id | int | 10 | 0 | N | N | 0 | 来源ID: |
| 6 | title | varchar | 255 | 0 | Y | N | 标题: | |
| 7 | img | varchar | 255 | 0 | Y | N | 封面: | |
| 8 | create_time | timestamp | 19 | 0 | N | N | CURRENT_TIMESTAMP | 创建时间: |
| 9 | update_time | timestamp | 19 | 0 | N | N | CURRENT_TIMESTAMP | 更新时间: |
| 编号 | 名称 | 数据类型 | 长度 | 小数位 | 允许空值 | 主键 | 默认值 | 说明 |
| 1 | comment_id | int | 10 | 0 | N | Y | 评论ID: | |
| 2 | user_id | int | 10 | 0 | N | N | 0 | 评论人ID: |
| 3 | reply_to_id | int | 10 | 0 | N | N | 0 | 回复评论ID:空为0 |
| 4 | content | longtext | 2147483647 | 0 | Y | N | 内容: | |
| 5 | nickname | varchar | 255 | 0 | Y | N | 昵称: | |
| 6 | avatar | varchar | 255 | 0 | Y | N | 头像地址:[0,255] | |
| 7 | create_time | timestamp | 19 | 0 | N | N | CURRENT_TIMESTAMP | 创建时间: |
| 8 | update_time | timestamp | 19 | 0 | N | N | CURRENT_TIMESTAMP | 更新时间: |
| 9 | source_table | varchar | 255 | 0 | Y | N | 来源表: | |
| 10 | source_field | varchar | 255 | 0 | Y | N | 来源字段: | |
| 11 | source_id | int | 10 | 0 | N | N | 0 | 来源ID: |
| 编号 | 名称 | 数据类型 | 长度 | 小数位 | 允许空值 | 主键 | 默认值 | 说明 |
| 1 | customer_users_id | int | 10 | 0 | N | Y | 顾客用户ID | |
| 2 | customer_name | varchar | 64 | 0 | N | N | 客户姓名 | |
| 3 | contact_number | varchar | 16 | 0 | N | N | 联系号码 | |
| 4 | examine_state | varchar | 16 | 0 | N | N | 已通过 | 审核状态 |
| 5 | user_id | int | 10 | 0 | N | N | 0 | 用户ID |
| 6 | create_time | datetime | 19 | 0 | N | N | CURRENT_TIMESTAMP | 创建时间 |
| 7 | update_time | timestamp | 19 | 0 | N | N | CURRENT_TIMESTAMP | 更新时间 |
| 编号 | 名称 | 数据类型 | 长度 | 小数位 | 允许空值 | 主键 | 默认值 | 说明 |
| 1 | hits_id | int | 10 | 0 | N | Y | 点赞ID: | |
| 2 | user_id | int | 10 | 0 | N | N | 0 | 点赞人: |
| 3 | create_time | timestamp | 19 | 0 | N | N | CURRENT_TIMESTAMP | 创建时间: |
| 4 | update_time | timestamp | 19 | 0 | N | N | CURRENT_TIMESTAMP | 更新时间: |
| 5 | source_table | varchar | 255 | 0 | Y | N | 来源表: | |
| 6 | source_field | varchar | 255 | 0 | Y | N | 来源字段: | |
| 7 | source_id | int | 10 | 0 | N | N | 0 | 来源ID: |
| 编号 | 名称 | 数据类型 | 长度 | 小数位 | 允许空值 | 主键 | 默认值 | 说明 |
| 1 | notice_id | mediumint | 8 | 0 | N | Y | 公告id: | |
| 2 | title | varchar | 125 | 0 | N | N | 标题: | |
| 3 | content | longtext | 2147483647 | 0 | Y | N | 正文: | |
| 4 | create_time | timestamp | 19 | 0 | N | N | CURRENT_TIMESTAMP | 创建时间: |
| 5 | update_time | timestamp | 19 | 0 | N | N | CURRENT_TIMESTAMP | 更新时间: |
| 编号 | 名称 | 数据类型 | 长度 | 小数位 | 允许空值 | 主键 | 默认值 | 说明 |
| 1 | ordinary_managers_id | int | 10 | 0 | N | Y | 普通管理者ID | |
| 2 | personnel_name | varchar | 64 | 0 | Y | N | 人员姓名 | |
| 3 | gender_of_personnel | varchar | 64 | 0 | Y | N | 人员性别 | |
| 4 | examine_state | varchar | 16 | 0 | N | N | 已通过 | 审核状态 |
| 5 | user_id | int | 10 | 0 | N | N | 0 | 用户ID |
| 6 | create_time | datetime | 19 | 0 | N | N | CURRENT_TIMESTAMP | 创建时间 |
| 7 | update_time | timestamp | 19 | 0 | N | N | CURRENT_TIMESTAMP | 更新时间 |
| 编号 | 名称 | 数据类型 | 长度 | 小数位 | 允许空值 | 主键 | 默认值 | 说明 |
| 1 | praise_id | int | 10 | 0 | N | Y | 点赞ID: | |
| 2 | user_id | int | 10 | 0 | N | N | 0 | 点赞人: |
| 3 | create_time | timestamp | 19 | 0 | N | N | CURRENT_TIMESTAMP | 创建时间: |
| 4 | update_time | timestamp | 19 | 0 | N | N | CURRENT_TIMESTAMP | 更新时间: |
| 5 | source_table | varchar | 255 | 0 | Y | N | 来源表: | |
| 6 | source_field | varchar | 255 | 0 | Y | N | 来源字段: | |
| 7 | source_id | int | 10 | 0 | N | N | 0 | 来源ID: |
| 8 | status | bit | 1 | 0 | N | N | 1 | 点赞状态:1为点赞,0已取消 |
| 编号 | 名称 | 数据类型 | 长度 | 小数位 | 允许空值 | 主键 | 默认值 | 说明 |
| 1 | room_information_id | int | 10 | 0 | N | Y | 房间信息ID | |
| 2 | room_number | varchar | 64 | 0 | N | N | 房间编号 | |
| 3 | room_name | varchar | 64 | 0 | Y | N | 房间名称 | |
| 4 | room_picture | varchar | 255 | 0 | Y | N | 房间图片 | |
| 5 | room_type | varchar | 64 | 0 | Y | N | 房间类型 | |
| 6 | room_unit_price | double | 9 | 2 | Y | N | 0.00 | 房间单价 |
| 7 | booking_deposit | double | 9 | 2 | Y | N | 0.00 | 订房押金 |
| 8 | room_status | varchar | 64 | 0 | Y | N | 房间状态 | |
| 9 | person_in_charge | int | 10 | 0 | Y | N | 0 | 负责人 |
| 10 | details_introduction | longtext | 2147483647 | 0 | Y | N | 详情介绍 | |
| 11 | hits | int | 10 | 0 | N | N | 0 | 点击数 |
| 12 | praise_len | int | 10 | 0 | N | N | 0 | 点赞数 |
| 13 | collect_len | int | 10 | 0 | N | N | 0 | 收藏数 |
| 14 | comment_len | int | 10 | 0 | N | N | 0 | 评论数 |
| 15 | recommend | int | 10 | 0 | N | N | 0 | 智能推荐 |
| 16 | room_reservation_limit_times | int | 10 | 0 | N | N | 0 | 预定限制次数 |
| 17 | create_time | datetime | 19 | 0 | N | N | CURRENT_TIMESTAMP | 创建时间 |
| 18 | update_time | timestamp | 19 | 0 | N | N | CURRENT_TIMESTAMP | 更新时间 |
| 编号 | 名称 | 数据类型 | 长度 | 小数位 | 允许空值 | 主键 | 默认值 | 说明 |
| 1 | room_reservation_id | int | 10 | 0 | N | Y | 房间预定ID | |
| 2 | order_number | varchar | 64 | 0 | Y | N | 订单号 | |
| 3 | room_number | varchar | 64 | 0 | Y | N | 房间编号 | |
| 4 | room_name | varchar | 64 | 0 | Y | N | 房间名称 | |
| 5 | room_picture | varchar | 255 | 0 | Y | N | 房间图片 | |
| 6 | room_type | varchar | 64 | 0 | Y | N | 房间类型 | |
| 7 | room_unit_price | double | 9 | 2 | Y | N | 0.00 | 房间单价 |
| 8 | booking_deposit | double | 9 | 2 | Y | N | 0.00 | 订房押金 |
| 9 | person_in_charge | int | 10 | 0 | Y | N | 0 | 负责人 |
| 10 | booking_person | int | 10 | 0 | Y | N | 0 | 预定人 |
| 11 | booking_days | double | 9 | 2 | Y | N | 0.00 | 预定天数 |
| 12 | check_in_date | date | 10 | 0 | Y | N | 入住日期 | |
| 13 | remarks | text | 65535 | 0 | Y | N | 备注 | |
| 14 | examine_state | varchar | 16 | 0 | N | N | 未审核 | 审核状态 |
| 15 | examine_reply | varchar | 16 | 0 | Y | N | 审核回复 | |
| 16 | booking_and_settlement_limit_times | int | 10 | 0 | N | N | 1 | 结算限制次数 |
| 17 | room_service_limit_times | int | 10 | 0 | N | N | 0 | 服务限制次数 |
| 18 | create_time | datetime | 19 | 0 | N | N | CURRENT_TIMESTAMP | 创建时间 |
| 19 | update_time | timestamp | 19 | 0 | N | N | CURRENT_TIMESTAMP | 更新时间 |
| 20 | source_table | varchar | 255 | 0 | Y | N | 来源表 | |
| 21 | source_id | int | 10 | 0 | Y | N | 来源ID | |
| 22 | source_user_id | int | 10 | 0 | Y | N | 来源用户 |
| 编号 | 名称 | 数据类型 | 长度 | 小数位 | 允许空值 | 主键 | 默认值 | 说明 |
| 1 | room_service_id | int | 10 | 0 | N | Y | 房间服务ID | |
| 2 | service_number | varchar | 64 | 0 | Y | N | 服务编号 | |
| 3 | room_number | varchar | 64 | 0 | Y | N | 房间编号 | |
| 4 | room_name | varchar | 64 | 0 | Y | N | 房间名称 | |
| 5 | room_picture | varchar | 255 | 0 | Y | N | 房间图片 | |
| 6 | room_type | varchar | 64 | 0 | Y | N | 房间类型 | |
| 7 | room_unit_price | double | 9 | 2 | Y | N | 0.00 | 房间单价 |
| 8 | booking_deposit | double | 9 | 2 | Y | N | 0.00 | 订房押金 |
| 9 | person_in_charge | int | 10 | 0 | Y | N | 0 | 负责人 |
| 10 | booking_person | int | 10 | 0 | Y | N | 0 | 预定人 |
| 11 | booking_days | double | 9 | 2 | Y | N | 0.00 | 预定天数 |
| 12 | service_date | date | 10 | 0 | Y | N | 服务日期 | |
| 13 | service_selection | varchar | 64 | 0 | Y | N | 服务选择 | |
| 14 | service_remarks | text | 65535 | 0 | Y | N | 服务备注 | |
| 15 | examine_state | varchar | 16 | 0 | N | N | 未审核 | 审核状态 |
| 16 | examine_reply | varchar | 16 | 0 | Y | N | 审核回复 | |
| 17 | create_time | datetime | 19 | 0 | N | N | CURRENT_TIMESTAMP | 创建时间 |
| 18 | update_time | timestamp | 19 | 0 | N | N | CURRENT_TIMESTAMP | 更新时间 |
| 19 | source_table | varchar | 255 | 0 | Y | N | 来源表 | |
| 20 | source_id | int | 10 | 0 | Y | N | 来源ID | |
| 21 | source_user_id | int | 10 | 0 | Y | N | 来源用户 |
| 编号 | 名称 | 数据类型 | 长度 | 小数位 | 允许空值 | 主键 | 默认值 | 说明 |
| 1 | room_type_id | int | 10 | 0 | N | Y | 房间类型ID | |
| 2 | room_type | varchar | 64 | 0 | Y | N | 房间类型 | |
| 3 | create_time | datetime | 19 | 0 | N | N | CURRENT_TIMESTAMP | 创建时间 |
| 4 | update_time | timestamp | 19 | 0 | N | N | CURRENT_TIMESTAMP | 更新时间 |
| 编号 | 名称 | 数据类型 | 长度 | 小数位 | 允许空值 | 主键 | 默认值 | 说明 |
| 1 | schedule_id | smallint | 5 | 0 | N | Y | 日程ID:[0,32767] | |
| 2 | content | varchar | 255 | 0 | Y | N | 日程内容 | |
| 3 | scheduled_time | datetime | 19 | 0 | Y | N | 计划时间 | |
| 4 | user_id | int | 10 | 0 | N | N | 用户id | |
| 5 | create_time | datetime | 19 | 0 | Y | N | 创建时间 | |
| 6 | update_time | datetime | 19 | 0 | Y | N | 更新时间 |
| 编号 | 名称 | 数据类型 | 长度 | 小数位 | 允许空值 | 主键 | 默认值 | 说明 |
| 1 | score_id | int | 10 | 0 | N | Y | 评分ID: | |
| 2 | user_id | int | 10 | 0 | N | N | 0 | 评分人: |
| 3 | nickname | varchar | 64 | 0 | Y | N | 昵称: | |
| 4 | score_num | double | 5 | 2 | N | N | 0.00 | 评分: |
| 5 | create_time | timestamp | 19 | 0 | N | N | CURRENT_TIMESTAMP | 创建时间: |
| 6 | update_time | timestamp | 19 | 0 | N | N | CURRENT_TIMESTAMP | 更新时间: |
| 7 | source_table | varchar | 255 | 0 | Y | N | 来源表: | |
| 8 | source_field | varchar | 255 | 0 | Y | N | 来源字段: | |
| 9 | source_id | int | 10 | 0 | N | N | 0 | 来源ID: |
| 编号 | 名称 | 数据类型 | 长度 | 小数位 | 允许空值 | 主键 | 默认值 | 说明 |
| 1 | service_type_id | int | 10 | 0 | N | Y | 服务类型ID | |
| 2 | service_type | varchar | 64 | 0 | Y | N | 服务类型 | |
| 3 | create_time | datetime | 19 | 0 | N | N | CURRENT_TIMESTAMP | 创建时间 |
| 4 | update_time | timestamp | 19 | 0 | N | N | CURRENT_TIMESTAMP | 更新时间 |
| 编号 | 名称 | 数据类型 | 长度 | 小数位 | 允许空值 | 主键 | 默认值 | 说明 |
| 1 | slides_id | int | 10 | 0 | N | Y | 轮播图ID: | |
| 2 | title | varchar | 64 | 0 | Y | N | 标题: | |
| 3 | content | varchar | 255 | 0 | Y | N | 内容: | |
| 4 | url | varchar | 255 | 0 | Y | N | 链接: | |
| 5 | img | varchar | 255 | 0 | Y | N | 轮播图: | |
| 6 | hits | int | 10 | 0 | N | N | 0 | 点击量: |
| 7 | create_time | timestamp | 19 | 0 | N | N | CURRENT_TIMESTAMP | 创建时间: |
| 8 | update_time | timestamp | 19 | 0 | N | N | CURRENT_TIMESTAMP | 更新时间: |
| 编号 | 名称 | 数据类型 | 长度 | 小数位 | 允许空值 | 主键 | 默认值 | 说明 |
| 1 | upload_id | int | 10 | 0 | N | Y | 上传ID | |
| 2 | name | varchar | 64 | 0 | Y | N | 文件名 | |
| 3 | path | varchar | 255 | 0 | Y | N | 访问路径 | |
| 4 | file | varchar | 255 | 0 | Y | N | 文件路径 | |
| 5 | display | varchar | 255 | 0 | Y | N | 显示顺序 | |
| 6 | father_id | int | 10 | 0 | Y | N | 0 | 父级ID |
| 7 | dir | varchar | 255 | 0 | Y | N | 文件夹 | |
| 8 | type | varchar | 32 | 0 | Y | N | 文件类型 |
| 编号 | 名称 | 数据类型 | 长度 | 小数位 | 允许空值 | 主键 | 默认值 | 说明 |
| 1 | user_id | int | 10 | 0 | N | Y | 用户ID:[0,8388607]用户获取其他与用户相关的数据 | |
| 2 | state | smallint | 5 | 0 | N | N | 1 | 账户状态:[0,10](1可用|2异常|3已冻结|4已注销) |
| 3 | user_group | varchar | 32 | 0 | Y | N | 所在用户组:[0,32767]决定用户身份和权限 | |
| 4 | login_time | timestamp | 19 | 0 | N | N | CURRENT_TIMESTAMP | 上次登录时间: |
| 5 | phone | varchar | 11 | 0 | Y | N | 手机号码:[0,11]用户的手机号码,用于找回密码时或登录时 | |
| 6 | phone_state | smallint | 5 | 0 | N | N | 0 | 手机认证:[0,1](0未认证|1审核中|2已认证) |
| 7 | username | varchar | 16 | 0 | N | N | 用户名:[0,16]用户登录时所用的账户名称 | |
| 8 | nickname | varchar | 16 | 0 | Y | N | 昵称:[0,16] | |
| 9 | password | varchar | 64 | 0 | N | N | 密码:[0,32]用户登录所需的密码,由6-16位数字或英文组成 | |
| 10 | | varchar | 64 | 0 | Y | N | 邮箱:[0,64]用户的邮箱,用于找回密码时或登录时 | |
| 11 | email_state | smallint | 5 | 0 | N | N | 0 | 邮箱认证:[0,1](0未认证|1审核中|2已认证) |
| 12 | avatar | varchar | 255 | 0 | Y | N | 头像地址:[0,255] | |
| 13 | open_id | varchar | 255 | 0 | Y | N | 针对获取用户信息字段 | |
| 14 | create_time | timestamp | 19 | 0 | N | N | CURRENT_TIMESTAMP | 创建时间: |
表user_group (用户组:用于用户前端身份和鉴权)
| 编号 | 名称 | 数据类型 | 长度 | 小数位 | 允许空值 | 主键 | 默认值 | 说明 |
| 1 | group_id | mediumint | 8 | 0 | N | Y | 用户组ID:[0,8388607] | |
| 2 | display | smallint | 5 | 0 | N | N | 100 | 显示顺序:[0,1000] |
| 3 | name | varchar | 16 | 0 | N | N | 名称:[0,16] | |
| 4 | description | varchar | 255 | 0 | Y | N | 描述:[0,255]描述该用户组的特点或权限范围 | |
| 5 | source_table | varchar | 255 | 0 | Y | N | 来源表: | |
| 6 | source_field | varchar | 255 | 0 | Y | N | 来源字段: | |
| 7 | source_id | int | 10 | 0 | N | N | 0 | 来源ID: |
| 8 | register | smallint | 5 | 0 | Y | N | 0 | 注册位置: |
| 9 | create_time | timestamp | 19 | 0 | N | N | CURRENT_TIMESTAMP | 创建时间: |
| 10 | update_time | timestamp | 19 | 0 | N | N | CURRENT_TIMESTAMP | 更新时间: |
第五章 酒店管理系统 详细设计与实现
酒店管理系统的详细设计与实现主要是根据前面的酒店管理系统的需求分析和酒店管理系统的总体设计来设计页面并实现业务逻辑。主要从酒店管理系统界面实现、业务逻辑实现这两部分进行介绍。
5.1前端首页模块
首页展示了酒店的房间信息和最新的酒店资讯。用户可以浏览不同房间的详情,包括价格、设施和图片等。同时,首页还提供了酒店的最新资讯,帮助用户了解酒店的最新动态和优惠活动。前台首页模块展示如下图所示。

图 5-1前台首页模块图
5.2用户注册模块
不是酒店管理系统中正式用户的是可以在线进行注册的,当填写上自己的账号+设置密码+确认密码+昵称+邮箱+手机号+身份+用户姓名+用户性别等信息后再点击“注册”按钮后将会先验证输入的有没有空数据,再次验证密码和确认密码是否是一样的,最后验证输入的账户名和数据库表中已经注册的账户名是否重复,只有都验证没问题后即可用户注册成功。其用户注册模块展示如下图所示。

图 5-2注册模块图
5.3登录模块
酒店管理系统中的前台上注册后的用户是可以通过自己的用户名+密码进行登录的,当用户输入完整的自己的用户名+密码信息并点击“登录”按钮后,将会首先验证输入的有没有空数据,再次验证输入的用户名+密码和数据库中当前保存的用户信息是否一致,只有在一致后将会登录成功并自动跳转到酒店管理系统的首页中,否则将会提示相应错误信息,登录模块如下图所示。

图 5-3登录模块图
5.4前端顾客用户功能模块
5.4.1房间信息模块
房间信息页面提供了详细的房间介绍,包括房间图片、设施、价格和用户评价等。用户可以对房间进行点赞、收藏和评论,还可以直接进行预定。预定功能需要用户登录后才能使用。模块如下图所示:

图 5-4房间信息模块图
5.4.2酒店资讯模块
酒店资讯模块允许用户查看酒店发布的文章和新闻,用户可以对感兴趣的内容进行点赞、收藏和评论。这有助于用户获取更多关于酒店的信息,同时也能与酒店进行互动。模块如下图所示。

图 5-5酒店资讯模块图
5.4.3“我的”模块
“我的”模块是用户个人中心,用户可以在这里修改个人资料,查看和管理自己的收藏列表、评论以及房间预定记录。对于房间预定,用户需要等待管理员审核,只有审核通过后,用户才能享受房间服务,并进行订房结算。模块如下图所示。

图 5-6“我的”模块图
5.5后端普通管理员功能模块
5.5.1房间信息管理模块
普通管理员可以查看自己负责的房间信息,包括房间的查询、详情查看以及查看房间的评论。这允许管理员了解自己管理的房间状态和客户反馈。模块如下图所示。

图 5-7房间信息管理模块图
5.5.2房间预定管理模块
普通管理员可以对房间预定进行管理,包括查询预定信息、查看预定详情以及审核预定请求。通过这些功能,管理员可以有效地处理房间预定事宜。模块如下图所示。

图 5-8房间预定管理模块图
5.6后端管理员功能模块
5.6.1后台首页模块
展示订房结算统计信息,为管理员提供直观的数据概览,帮助其快速了解业务状况。模块如下图所示。

图 5-9后台首页模块图
5.6.2系统用户模块
系统用户管理功能允许管理员对系统中的用户进行全面管理。管理员可以添加用户、修改用户信息、设定用户角色以及处理用户账号的停用或删除。这一功能确保了系统用户信息的准确性和安全性,也方便管理员根据实际需要调整用户权限。流程图如下所示。

图 5-10用户管理流程图
系统用户模块如下图所示。

图 5-11系统用户模块图
5.6.3房间信息管理模块
提供添加、删除、查询房间信息的功能,管理员可以查看房间详情以及顾客的评论,确保信息的准确性和及时更新。模块如下图所示。

图 5-12房间信息管理添加模块图
5.6.4房间服务管理模块
允许管理员对房间服务进行删除查询操作,查看服务详情,并进行审核,确保服务质量。以保证资源的质量和相关性。模块如下图所示。

图 5-13房间服务管理模块图
5.6.5系统管理模块
轮播图的添加删除查询功能,管理员可以更新网站的轮播图,吸引顾客关注最新信息。同时为用户提供有效的学习工具。模块如下图所示。

图 5-14轮播图管理模块图
5.6.6资源管理模块
涵盖酒店资讯和资讯分类的管理,包括添加删除查询功能,管理员可以更新资讯内容,并查看评论,确保信息的时效性和互动性。模块如下图所示。

图 5-15资源管理模块图
第六章 系统测试
6.1系统测试的目的
测试的主要目的是确保系统的功能和性能满足预期的需求,同时识别和修复潜在的缺陷。通过系统测试,可以验证各个功能模块的正确性和稳定性,确保系统在不同使用场景下的表现符合设计要求。测试目的包括确认系统功能的完整性、验证数据处理的准确性、评估系统的性能和安全性[10]。测试还可以提高用户满意度,保证用户在使用系统时获得流畅和可靠的体验。通过全面的测试,可以降低后期维护成本,减少系统上线后出现故障的风险,从而保障系统的长期稳定运行。
6.2测试方法
在本系统中,测试方法主要依赖于测试用例的设计与执行。测试用例是根据系统需求文档编写的,覆盖所有功能模块及其边界情况。每个测试用例包含输入数据、预期结果和实际结果的对比,以验证系统的功能是否按预期工作。
常见的测试用例包括功能测试用例、边界测试用例和异常测试用例。功能测试用例针对系统的各项功能进行验证;边界测试用例则侧重于输入数据的边界条件,验证系统在极端情况下是否能够稳定运行;异常测试用例则用于验证系统在处理错误输入或异常情况时的反应。本文选择功能测试用例进行系统测试。
在测试执行过程中,记录每个用例的执行结果,并根据实际结果与预期结果的对比,判断系统是否存在缺陷。通过系统化的测试用例执行,可以有效提高测试的覆盖率和效率,为系统的最终上线提供保障。
6.3测试用例
6.3.1用户登录功能测试
表6-1 用户登录功能测试表
| 用例名称 | 用户登录系统 |
| 目的 | 测试用户通过正确的用户名和密码可否登录功能 |
| 前提 | 未登录的情况下 |
| 测试流程 | 1) 进入登录页面 2) 输入正确的用户名和密码 |
| 预期结果 | 用户名和密码正确的时候,跳转到登录成功界面,反之则显示错误信息,提示重新输入 |
| 实际结果 | 实际结果与预期结果一致 |
6.3.2创建数据测试
在系统中,创建功能也是基础功能之一,因此创建功能的测试很有代表性。在此章节主要列举在创建时各种情况下系统结果的测试。由于系统涉及创建功能操作过多,因此将多处统称创建功能。
创建数据用例如表6-2 所示。
表6-2 创建数据测试用例
| 测试用例编号 | YL_05 | |
| 测试用例名称 | 系统使用者进行创建数据 | |
| 测试用例描述 | 使用者输入要创建的数据 | |
| 系统入口 | 浏览器 | |
| 步骤 | 预期结果 | 实际结果 |
| 输入完整并且格式正确的数据 | 提示“创建成功”,并显示所有数据 | 预期结果 |
| 核心位置数据但非必要位置不输入数据 | 提示“创建成功”,并显示所有数据 | 预期结果 |
| 核心数据位置不输入数据 | 提示“创建失败” | 预期结果 |
6.3.3修改数据测试
在系统中,修改功能是系统主要实现功能,因此修改功能的测试很有代表性。在此章节主要列举在修改时各种情况下系统结果的测试。由于系统涉及修改功能操作过多,因此将多处数据表记录修改和状态修改统称修改功能。
修改数据用例如表6-3所示。
表6-3 修改数据测试用例
| 测试用例编号 | YL_06 | |
| 测试用例名称 | 系统使用者进行修改数据 | |
| 测试用例描述 | 使用者对可修改的数据项进行修改 | |
| 系统入口 | 浏览器 | |
| 步骤 | 预期结果 | 实际结果 |
| 将现有数据修改成正确的数据 | 提示“修改成功”,并显示所有数据 | 预期结果 |
| 将现有数据修改成错误的数据 | 提示“修改失败” | 预期结果 |
6.3.4查询数据测试
在系统中,查询功能是使用系统使用最多也是最基础的功能,因此查询功能的测试很有代表性。在此章节主要列举在查询时各种情况下系统结果的测试。
查询数据用例如表6-4所示。
表6-4 查询数据测试用例
| 测试用例编号 | YL_05 | |
| 测试用例名称 | 系统使用者进行查询数据 | |
| 测试用例描述 | 全部查询以及输入关键词查询 | |
| 系统入口 | 浏览器 | |
| 步骤 | 预期结果 | 实际结果 |
| 界面自动查询全部 | 显示对应所有记录 | 预期结果 |
| 输入已存在且能匹配成功的关键字 | 显示所查询到的数据 | 预期结果 |
| 输入不存在的关键字 | 显示数据界面为空 | 预期结果 |
6.4测试结果
在本次测试的过程主要针对所有功能下的添加操作,修改操作和删除操作,并以真实数据一一进行相关功能项目的输入,最终能够保证每个项目涉及的功能都能够正常运行,因此能够保证本次设计的,已实现的功能能够正常运行并且相关数据库的信息也同样保证正确。
经过本次系统测试,酒店管理系统的各项功能均得到了全面的验证。测试结果显示,系统在不同使用场景下均能稳定运行,功能和性能均达到了预期的设计要求。特别是在数据创建、数据修改以及数据查询等核心功能上,系统展现出了良好的稳定性和准确性。
在测试过程中,我们发现了少量潜在的缺陷,并及时进行了修复。这些修复工作进一步提升了系统的可靠性和用户体验。通过全面的测试用例执行,我们确保了系统的测试覆盖率达到了较高水平,为系统的最终上线提供了坚实的保障。
综上所述,本次系统测试取得了圆满成功。酒店管理系统的功能和性能均达到了预期目标,为系统的后续开发和维护奠定了坚实的基础。该模块将在实际应用中发挥出色的表现,为用户提供高效、便捷的资源管理服务。
- 尹应荆.JAVA编程语言在计算机软件开发中的应用[J].石河子科技,2023,(05):45-47.
- 刘江涛,王亮亮,吴庆茹,等.基于B/S模式的铁路勘测设计案例信息化管理系统设计与实现[J].铁路计算机应用,2021,30(03):32-35.
- 张丹丹,李弘.基于B/S架构的办公管理系统设计与开发[J].铁路通信信号工程技术,2024,21(09):44-48+106.
- 王志亮,纪松波.基于SpringBoot的Web前端与数据库的接口设计[J].工业控制计算机,2023,36(03):51-53.
- 熊永平.基于SpringBoot框架应用开发技术的分析与研究[J].电脑知识与技术,2021,15(36):76-77.
- 赵媛.基于Vue的Web系统前端性能优化分析[J].电脑编程技巧与维护,2024,(09):44-46.
- 秦冬.浅析Vue框架在前端开发中的应用[J].信息与电脑(理论版),2024,36(13):61-63.
- 李艳杰.MySQL数据库下存储过程的综合运用研究[J].现代信息科技,2023,7(11):80-82+88.
- 周晓玉,崔文超.基于Web技术的数据库应用系统设计[J].信息与电脑(理论版),2023,35(09):189-191.
- 李俊萌.计算机软件测试技术与开发应用策略分析[J].信息记录材料,2023,24(03):50-52.
- Java Sunrise Coffee: Better Beans, and Better Coffee [J]. M2 Presswire, 2025,
- Salunke V S ,Ouda A . A Performance Benchmark for the PostgreSQL and MySQL Databases [J]. Future Internet, 2024, 16 (10): 382-382.
- Shao W ,Liu K . Design and Implementation of Online Ordering System Based on SpringBoot [J]. Journal of Big Data and Computing, 2024, 2 (3):
- 黄甲科. 基于B/S的酒店管理系统的设计与实现[D].四川:电子科技大学,2013.
- 李占平.基于ASP.NET技术的酒店管理系统设计与实现[D].福建:厦门大学,2014.
- 朱玉凤.基于JavaWeb的酒店管理系统的设计与实现[J].网络安全和信息化,2023,(12):91-94.
- 郭志英.基于Web的酒店管理系统的设计与实现[J].长江信息通信,2022,35(12):120-123.
- 刘雨.酒店管理信息系统的发展演变[J].今日财富,2022,(14):40-42.
- 钱春霞.智慧酒店系统设计研究[J].电子技术与软件工程,2022,(14):175-178.
- 董华军.酒店管理系统的设计与实现[J].工业控制计算机,2022,35(01):140-141.
酒店管理系统设计与实现工作已结束,虽然过程中充满挑战,但内心充满自豪和满足。感谢大学四年间教导我的所有老师,他们的专业知识与人生智慧让我成长为能独立完成系统的学生。特别感谢指导老师,他耐心解答疑惑,引导我解决问题,提升自主解决能力。室友和同学们的宝贵建议和支持也让我取得长足进步。未来,我将继续努力追求卓越,不辜负所学所悟和老师期望。坚信坚定信念和不懈努力,未来定能取得更辉煌成就。期待更美好未来!
此外,酒店管理系统设计与实现不仅是技术挑战,挫折和困难是成长的垫脚石,让我更深入理解问题,精确找到解决方案。每次解决问题,都感到满足和自豪。
对于未来,我充满期待和信心。无论道路多崎岖,只要保持坚定信念,持续努力,定能取得更大成就。期待将知识和技能运用到实际中,为社会做出更大贡献。
最后,感谢所有帮助和支持我的人。你们的教诲、鼓励和支持让我有今天的成就。我会继续努力,不辜负期望,为实现更美好的未来而奋斗。
代码:
连接数据库的文件在Resources 文件夹下的application.yml文件,代码如下:
server:
port: 5000
servlet:
context-path: /api
spring:
mvc:
static-path-pattern: /upload/**
resources:
static-locations: file:此处填写地址/project93355/server/src/main/resources/static
datasource:
jdbc:mysql://127.0.0.1:3306/projectxxxxx?serverTimezone=GMT%2B8&useSSL=false&characterEncoding=utf-8
username: root
password: root
driver-class-name: com.mysql.cj.jdbc.Driver
type: com.alibaba.druid.pool.DruidDataSource
jackson:
property-naming-strategy: CAMEL_CASE_TO_LOWER_CASE_WITH_UNDERSCORES
default-property-inclusion: ALWAYS
time-zone: GMT+8
date-format: yyyy-MM-dd HH:mm:ss
servlet:
项目启动文件Application.java,代码如下:
@SpringBootApplication(exclude = {DataSourceAutoConfiguration.class})
@EnableJpaRepositories
@MapperScan("com.project.demo.dao")
public class Application {
public static void main(String[] args) {
SpringApplication.run(Application.class,args);
}
}
修改数据代码如下:
@PostMapping("/set")
@Transactional
public Map<String, Object> set(HttpServletRequest request) throws IOException {
service.update(service.readQuery(request), service.readConfig(request), service.readBody(request.getReader()));
return success(1);
}
删除一条数据代码如下:
@RequestMapping(value = "/del")
@Transactional
public Map<String, Object> del(HttpServletRequest request) {
service.delete(service.readQuery(request), service.readConfig(request));
return success(1);
}
public void delete(Map<String,String> query,Map<String,String> config){
QueryWrapper wrapper = new QueryWrapper<E>();
toWhereWrapper(query, "0".equals(config.get(FindConfig.GROUP_BY)),wrapper);
baseMapper.delete(wrapper);
log.info("[{}] - 删除操作:{}",wrapper.getSqlSelect());
}
通过请求的参数获取列表数据,代码如下:
@RequestMapping("/get_list")
public Map<String, Object> getList(HttpServletRequest request) {
Map<String, Object> map = service.selectToPage(service.readQuery(request), service.readConfig(request));
return success(map);
}
获取某个组下面的数量,代码如下:
@RequestMapping(value = {"/count_group", "/count"})
public Map<String, Object> count(HttpServletRequest request) {
Integer value= service.selectSqlToInteger(service.groupCount(service.readQuery(request), service.readConfig(request)));
return success(value);
}
注册页登录代码如下:
/**
* 注册
* @param user
* @return
*/
@PostMapping("register")
public Map<String, Object> signUp(@RequestBody User user) {
// 查询用户
Map<String, String> query = new HashMap<>();
Map<String,Object> map = JSON.parseObject(JSON.toJSONString(user));
query.put("username",user.getUsername());
List list = service.selectBaseList(service.select(query, new HashMap<>()));
if (list.size()>0){
return error(30000, "用户已存在");
}
map.put("password",service.encryption(String.valueOf(map.get("password"))));
service.insert(map);
return success(1);
}
MD5加密,代码如下:
public String encryption(String plainText) {
String re_md5 = new String();
try {
MessageDigest md = MessageDigest.getInstance("MD5");
md.update(plainText.getBytes());
byte b[] = md.digest();
int i;
StringBuffer buf = new StringBuffer("");
for (int offset = 0; offset < b.length; offset++) {
i = b[offset];
if (i < 0)
i += 256;
if (i < 16)
buf.append("0");
buf.append(Integer.toHexString(i));
}
re_md5 = buf.toString();
} catch (Exception e) {
e.printStackTrace();
}
return re_md5;
}
登录页代码如下:
/**
* 登录
* @param data
* @param httpServletRequest
* @return
*/
@PostMapping("login")
public Map<String, Object> login(@RequestBody Map<String, String> data, HttpServletRequest httpServletRequest) {
log.info("[执行登录接口]");
String username = data.get("username");
String email = data.get("email");
String phone = data.get("phone");
String password = data.get("password");
List resultList = null;
Map<String, String> map = new HashMap<>();
if(username != null && "".equals(username) == false){
map.put("username", username);
resultList = service.selectBaseList(service.select(map, new HashMap<>()));
}
else if(email != null && "".equals(email) == false){
map.put("email", email);
resultList = service.selectBaseList(service.select(map, new HashMap<>()));
}
找回密码,接收用户输入的用户名、密码、验证码,并进行条件判断,代码如下:
/**
* 找回密码
* @param form
* @return
*/
@PostMapping("forget_password")
public Map<String, Object> forgetPassword(@RequestBody User form,HttpServletRequest request) {
JSONObject ret = new JSONObject();
String username = form.getUsername();
String code = form.getCode();
String password = form.getPassword();
// 判断条件
if(code == null || code.length() == 0){
return error(30000, "验证码不能为空");
}
if(username == null || username.length() == 0){
return error(30000, "用户名不能为空");
}
if(password == null || password.length() == 0){
return error(30000, "密码不能为空");
}
点赞+收藏+关注 →私信领取本源代码、数据库
关注博主下篇更精彩
一键三连!!!
一键三连!!!
一键三连!!!
感谢一键三连!!!

被折叠的 条评论
为什么被折叠?



