摘 要
SpringBoot大学生健康体检信息管理系统基于现代信息技术构建,提升高校健康体检管理的效率和便捷性。通过提供学生信息管理、体检项目查询、预约与取消、健康咨询、互动交流等功能,实现对体检数据的有效管理。学生可在线查看个人体检信息、获取健康建议、预约体检项目,并参与健康互动,确保信息获取的及时性和准确性。医生与护士能够高效维护体检数据,管理学生健康记录,处理预约信息,并提供专业的健康指导,优化体检流程,提高医护人员的工作效率。管理员负责系统维护,确保用户管理、体检项目分类、预约信息、通知公告、资源管理等功能的正常运行,保证数据的安全性和可操作性。预约管理功能支持学生自主选择体检项目,医生和护士合理安排体检计划,增强体检工作的规范性。信息查询和搜索功能优化后,能够快速定位体检项目,提高用户体验。互动交流模块的设计使得健康咨询更加便捷。经过测试,各功能模块运行稳定,数据处理准确,页面加载流畅,交互逻辑合理,满足不同用户角色的需求。未来可进一步优化访问性能和数据安全性,确保在更大规模的应用场景下依然保持高效运行。
关键词:Spring Boot,大学生健康体检信息管理,体检项目
The SpringBoot College Student Health Examination Information Management System is built on modern information technology to enhance the efficiency and convenience of college health examination management. By providing functions such as student information management, physical examination project inquiry, appointment and cancellation, health consultation, and interactive communication, effective management of physical examination data can be achieved. Students can view personal medical examination information online, obtain health advice, make appointments for medical examination projects, and participate in health interactions to ensure the timeliness and accuracy of information acquisition. Doctors and nurses can efficiently maintain physical examination data, manage student health records, process appointment information, provide professional health guidance, optimize the physical examination process, and improve the work efficiency of medical staff. The administrator is responsible for system maintenance, ensuring the normal operation of user management, medical examination project classification, appointment information, notification announcements, resource management and other functions, and ensuring the security and operability of data. The appointment management function supports students to independently choose physical examination items, and doctors and nurses to arrange physical examination plans reasonably, enhancing the standardization of physical examination work. After optimizing the information query and search functions, it is possible to quickly locate medical examination items and improve user experience. The design of the interactive communication module makes health consultation more convenient. After testing, all functional modules run stably, data processing is accurate, page loading is smooth, interaction logic is reasonable, and meet the needs of different user roles. In the future, access performance and data security can be further optimized to ensure efficient operation in larger scale application scenarios.
key word: Spring Boot, Management of Health Examination Information for College Students, Examination Items
- 研究背景
高校健康体检是保障大学生身体健康的重要环节,传统的体检管理模式往往依赖于线下流程,涉及大量的纸质记录和人工操作,容易出现信息滞后、数据管理不规范、预约混乱等问题,影响体检工作的效率和准确性。随着信息技术的发展,利用信息化手段优化健康体检管理已成为一种趋势。
SpringBoot作为一种高效、轻量级的开发框架,为构建稳定、高性能的健康体检管理系统提供了可靠的技术支持。通过信息化平台的构建,可以实现体检数据的数字化存储、快速查询、预约管理、健康咨询等功能,使学生、医护人员和管理员能够高效协同,提高体检服务的便捷性和智能化水平。
-
- 研究意义
构建大学生健康体检信息管理系统,不仅能够提高高校体检工作的管理效率,还能为学生提供便捷的健康服务,确保体检数据的透明化和可追踪性。学生可以随时查询个人体检信息,及时获取健康建议,合理安排体检时间,减少因信息滞后造成的困扰。医护人员能够高效管理学生健康数据,优化体检流程,提高健康指导的精准性。管理员通过信息化手段维护系统运行,保障数据安全,规范体检流程,降低管理成本。通过优化体检预约、健康咨询、信息查询等功能,系统能够提升用户体验,提高体检工作的整体效率,为高校健康管理提供有力支持。信息化手段的引入不仅提升了管理的科学性和规范性,也为未来高校健康管理的发展提供了可借鉴的模式。
随着高校信息化建设的推进,越来越多的高校开始采用信息管理系统来优化学生健康体检管理。目前,国内的高校健康体检系统主要依赖医院或校医院的电子病历系统,但大多未能实现数据共享和一体化管理,导致信息孤岛问题依然存在。部分高校已经引入基于 SpringBoot、Java EE、MySQL 等技术的在线体检管理系统,例如清华大学、北京大学等高校已经建立了较完善的学生健康档案管理系统,支持在线查询体检报告和健康建议。此外,部分地区的高校与医疗机构合作,例如浙江大学与附属医院联合开发健康管理平台,实现体检数据的实时共享,提高健康管理的精准性和便利性。然而,许多高校的体检管理仍然依赖传统模式,预约和体检流程较为复杂,学生获取健康信息的途径有限,健康咨询服务相对滞后。整体来看,国内高校健康体检管理信息化水平存在较大差距,部分高校已经实现智能化管理,而部分仍处于传统模式,缺乏统一标准和高效的技术支撑。
国外高校健康体检管理系统的发展较为成熟,以美国、英国、日本等发达国家为代表,许多高校已建立智能化健康管理系统,并与医疗体系高度融合。例如,美国斯坦福大学、哈佛大学等高校采用电子健康记录(EHR) 系统,实现学生体检数据的智能化存储和共享,支持医生在线更新学生的健康状况,并与校外医院系统对接,确保学生在不同医疗机构就诊时健康数据的连贯性。英国牛津大学等高校采用云端健康管理系统,学生可以通过移动端随时查询体检报告、预约体检,并接受在线健康咨询。日本东京大学引入智能健康监测系统,结合可穿戴设备进行日常健康数据采集,并与体检数据结合,提供更精准的健康评估。相较于国内,国外高校的健康管理系统更加成熟,数据共享和智能化水平较高,同时更加注重个性化健康管理。
SpringBoot是Spring家族中的一个重要成员,它简化了Spring应用的初始搭建和开发过程[1]。通过提供一系列默认配置和自动装配机制,SpringBoot使得开发者能够更快地构建出生产级别的Spring应用。它支持多种开发工具和框架,如Maven、Gradle等,并且可以与多种数据库和缓存技术无缝集成[2]。SpringBoot的简洁性和高效性使其成为开发企业级应用的首选框架之一。在本次毕业设计中,SpringBoot框架为大学生健康体检信息管理系统的后端开发提供了强大的支持。
MySQL是一款开源的关系型数据库管理系统,它以其高性能、高可靠性和易用性而著称。MySQL支持多种存储引擎,如InnoDB、MyISAM等,能够满足不同应用场景的需求[3]。它提供了丰富的SQL语法和函数,使得开发者能够方便地进行数据查询、更新和删除操作。MySQL还支持事务处理、索引优化和复制等高级功能,为数据的完整性和安全性提供了有力保障。在本次毕业设计中,MySQL数据库作为大学生健康体检信息管理系统的数据存储核心,承担着存储和管理体检信息、用户信息等重要数据的任务。而且通过合理的数据库设计和优化,确保了系统的数据访问效率和数据安全性[4]。
JAVA是一种广泛使用的编程语言,具有跨平台、面向对象、安全性高等特点。JAVA语言提供了丰富的类库和API,使得开发者能够轻松地进行网络编程、数据库操作、图形界面开发等任务[4]。JAVA还支持多线程编程和分布式计算,为开发高性能和可扩展的应用提供了有力支持[5]。所以本次毕设选择了JAVA作为大学生健康体检信息管理系统的开发语言。通过利用JAVA的面向对象特性和丰富的类库资源,成功实现了系统的各个功能模块,并保证了系统的稳定性和可扩展性。而且JAVA的跨平台特性也使得此次毕业设计能够在不同的操作系统和硬件平台上运行,为用户提供了更加便捷的使用体验。
基于Spring Boot框架开发大学生健康体检信息管理系统具有显著优势。Spring Boot以其简洁的配置、高效的性能以及强大的集成能力,为快速构建稳定、可扩展的Web应用提供了坚实基础[7]。结合MySQL数据库的高效存储与检索能力,以及Java语言的广泛应用与成熟生态,系统能够实现复杂的数据处理与业务逻辑[8]。此外前端采用Vue.js等现代前端框架,可确保用户界面的流畅与互动性,技术实现路径清晰可行。
系统基于 SpringBoot 框架,结合 MySQL 数据库和 Vue.js/React 前端技术,具备高效稳定的运行能力。SpringBoot 提供轻量化开发,确保系统高并发处理能力,MySQL 支持数据一致性管理,前端交互流畅,提升用户体验。基于 RBAC 进行权限管理,保障数据安全。高校网络环境稳定,支持本地或云端部署,便于扩展和维护,具备较高的可操作性。
系统基于 SpringBoot 框架,结合 MySQL 数据库和 Vue.js/React 前端技术,具备高效稳定的运行能力。SpringBoot 提供轻量化开发,确保系统高并发处理能力,MySQL 支持数据一致性管理,前端交互流畅,提升用户体验。基于 RBAC 进行权限管理,保障数据安全。高校网络环境稳定,支持本地或云端部署,便于扩展和维护,具备较高的可操作性。
高校体检管理信息化需求不断增长,传统体检方式存在查询不便、预约繁琐等问题,影响健康服务效率。政策层面支持高校智慧健康管理,社会对信息化健康管理接受度提高,医院与高校逐步推进数据共享。系统可优化体检流程,减少人工管理成本,提高医护人员效率,符合智慧校园和健康中国建设方向,具备广泛的社会可行性。
Springboot大学生健康体检信息管理系统包含学生用户、 医生用户、护士用户、管理员四个角色划分,每个角色对应的主要功能如下:
-
-
- 学生用户主要功能
-
- 个人信息管理:查看和修改姓名、性别、年龄、电话等基本信息。
- 首页功能:展示健康状态、体检信息、最新公告等。
- 互动交流:参与健康讨论,与医生、护士沟通咨询。
- 通知公告:查看体检安排、系统通知和健康相关公告。
- 健康资讯:浏览健康知识,获取体检相关信息。
- 留言反馈:提交意见和建议,优化体检体验。
- 体检项目管理:查询、预约、取消体检项目,查看详情。
- 个人中心:管理学生信息、咨询记录、预约信息、体检报告、健康建议、互动交流、收藏和评论。
- 后台首页:进入后台管理系统,查看体检数据概览,快速访问各功能模块。
- 学生信息管理:查询、维护学生健康档案,确保数据完整,便于健康追踪。
- 体检项目管理:添加、修改、删除体检项目,优化体检流程,提高服务质量。
- 咨询信息与回复管理:查看学生健康咨询问题,提供专业解答,帮助学生解决健康疑问。
- 预约与取消预约管理:查看学生体检预约情况,合理调整体检安排,优化资源利用。
- 体检报告与体检结果管理:录入和审核体检报告,提供健康评估结果,确保数据准确。
- 健康建议管理:根据体检结果提供个性化健康建议,帮助学生改善健康状况。
- 后台首页:进入系统后台,查看体检预约、学生健康数据等信息,快速访问各功能模块。
- 学生信息管理:查询和管理学生健康档案,确保数据准确,协助医生进行健康管理。
- 体检项目管理:查看体检项目,更新相关信息,优化体检流程,提高体检服务质量。
- 预约与取消预约管理:查询学生体检预约情况,合理安排体检时间,处理取消预约请求。
- 体检报告与体检结果管理:录入、审核体检报告和体检结果,确保信息准确,方便学生查询。
- 健康建议管理:根据体检结果录入健康建议,帮助学生改善健康状况,提供科学健康指导。
- 后台首页:进入后台管理系统,查看整体数据概览,快速访问各管理模块。
- 系统用户管理:管理学生、医生、护士等用户账户,分配权限,确保系统安全。
- 学生信息管理:维护学生基本信息,支持查询、更新、删除操作,确保数据完整性。
- 项目分类管理:对体检项目进行分类管理,优化项目组织,提高查询效率。
- 体检项目管理:添加、修改、删除体检项目,确保体检内容的及时更新。
- 咨询与回复管理:监管学生健康咨询信息,确保医生、护士能及时回复,提高互动质量。
- 预约与取消预约管理:监督学生预约和取消流程,优化体检资源分配,提高服务效率。
- 体检报告与结果管理:维护学生体检报告和结果数据,确保信息准确、安全可查。
- 健康建议管理:录入和更新健康建议,为学生提供科学的健康指导。
- 系统管理:维护系统运行,管理权限、日志记录、数据备份等,确保系统稳定性。
- 留言管理:监管用户留言内容,维护健康交流环境,优化用户体验。
- 通知公告管理:发布体检相关通知,确保学生、医护人员及时获取重要信息。
- 资源管理:管理系统资源,如轮播图、健康资讯等,提高信息展示效果。
- 交流管理:维护学生与医护人员的互动交流功能,优化用户沟通体验。
- 性能需求:系统应支持至少1000个并发用户,响应时间小于3秒,确保用户在高峰期仍能顺畅使用。
- 可靠性需求:系统可用性需达到99.9%,故障恢复时间不超过30分钟,确保稳定运行。
- 安全性需求:用户数据需加密存储和传输,支持身份认证和授权机制,防止SQL注入等安全漏洞。
- 可用性需求:界面应简洁、直观,支持多平台兼容,如安卓和iOS,确保用户操作便捷。
- 扩展性需求:系统应具备良好的模块化设计,支持未来功能扩展和数据增长。
- 可维护性需求:代码应遵循编程规范,记录日志便于系统排查和维护。
- 法律和合规性需求:系统需符合数据保护法律和支付合规性要求,确保用户隐私安全。
- 支持性需求:应支持多角色管理并提供帮助文档和客服支持,提升用户体验。
学生用户用例图主要描述学生在健康体检信息管理系统中的主要功能和交互关系。学生用户作为系统的核心使用者,可以进行个人信息管理、体检项目查询、预约与取消预约、体检报告查看、健康咨询、互动交流、留言反馈等操作。系统提供首页展示健康状态和体检信息,支持查看健康资讯和通知公告,以便学生获取最新的体检安排和健康知识。此外,个人中心包含学生信息管理、咨询记录、体检报告、健康建议、收藏和评论等功能,确保学生能够全面掌握个人健康状况,并通过系统与医护人员进行沟通。学生用户用例图如下所示:

图3-1 普通用户用例图
医生和护士用户用例图主要描述他们在健康体检信息管理系统中的核心功能和交互关系。医生和护士负责学生健康数据的管理,涵盖学生信息查询、体检项目维护、预约管理、体检报告录入、健康咨询回复等功能。医生用户主要负责体检结果的分析、报告生成、健康建议提供,并解答学生的健康咨询。护士用户则协助管理预约流程、处理取消请求、维护体检数据,确保体检工作的顺利进行。系统为医护人员提供高效的后台管理界面,使其能够快速访问和操作相关数据,优化体检流程,提高体检服务的精准度和效率。用例图清晰地展示了医生、护士与系统各功能模块的交互关系,便于理解他们的工作流程和系统权限划分。医生、护士用户用例图如下所示:

图3-2 医生、护士用户用例图
管理员用例图主要描述管理员在健康体检信息管理系统中的核心功能和交互关系。管理员负责系统的整体管理和维护,涵盖系统用户管理、学生信息管理、体检项目分类和维护、预约管理、体检报告管理、健康建议管理、留言管理、通知公告发布、资源管理及交流管理等功能。管理员可以添加、修改或删除用户信息,维护体检项目分类,确保预约流程的合理性,监管咨询和互动交流内容,发布重要公告,优化系统资源配置,以保障系统的正常运行和数据安全。用例图能够清晰展示管理员与各功能模块的交互关系,帮助理解其在系统管理中的角色和职责。管理员用例图如下所示:

图3-3 管理员用例图
功能模块设计围绕健康体检信息管理的核心需求,按照不同用户角色进行划分,确保系统的高效运作和良好用户体验。学生用户模块涵盖个人信息管理、体检项目查询、预约与取消、体检报告查看、健康咨询、互动交流等功能,方便学生获取健康信息并进行体检管理。医生和护士用户模块主要包括学生健康数据管理、体检项目维护、预约处理、体检报告录入和健康咨询回复,提高体检工作的精准性和效率。管理员模块负责系统用户管理、体检项目分类、预约审核、健康资讯发布、留言与交流管理等,确保系统稳定运行,优化用户体验。每个角色对应的功能模块如图所示。

图4-1系统功能结构图
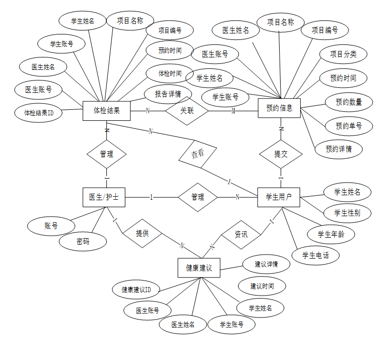
概念设计阶段主要通过 实体-关系(ER)图 直观展示健康体检信息管理系统的核心数据结构及其相互关系。系统的主要实体包括 学生用户、医生用户、护士用户、管理员、体检项目、预约记录、体检报告、健康咨询、健康建议 等,各实体之间通过关系进行关联。例如,学生用户可以提交预约、查看体检报告、进行健康咨询;医生和护士可以管理体检项目、处理预约请求、提供健康建议;管理员负责用户管理、系统维护和公告发布。ER 图有助于清晰定义数据模型,确保数据库设计合理性,提高数据存储和查询的高效性,为后续的详细设计和实现奠定基础。E-R实体关系图。

图4-2总体ER图
通过上一小节大学生健康体检信息管理系统平台中总E-R关系图上得出一共需要创建很多个数据表。在此主要罗列几个主要的数据库表结构设计。
介绍了一些根据各类别主要数据库表的设计结构以及基本功能建立数据库表:
表 4-1-access_token(登陆访问时长)
| 编号 | 字段名 | 类型 | 长度 | 是否非空 | 是否主键 | 注释 |
| 1 | token_id | int | 是 | 是 | 临时访问牌ID | |
| 2 | token | varchar | 64 | 否 | 否 | 临时访问牌 |
| 3 | info | text | 65535 | 否 | 否 | 信息 |
| 4 | maxage | int | 是 | 否 | 最大寿命:默认2小时 | |
| 5 | create_time | timestamp | 是 | 否 | 创建时间 | |
| 6 | update_time | timestamp | 是 | 否 | 更新时间 | |
| 7 | user_id | int | 是 | 否 | 用户编号 |
表 4-2-appointment_information(预约信息)
| 编号 | 字段名 | 类型 | 长度 | 是否非空 | 是否主键 | 注释 |
| 1 | appointment_information_id | int | 是 | 是 | 预约信息ID | |
| 2 | student_account | int | 否 | 否 | 学生账号 | |
| 3 | student_name | varchar | 64 | 否 | 否 | 学生姓名 |
| 4 | doctor_account | int | 否 | 否 | 医生账号 | |
| 5 | doctors_name | varchar | 64 | 否 | 否 | 医生姓名 |
| 6 | entry_name | varchar | 64 | 否 | 否 | 项目名称 |
| 7 | project_number | varchar | 64 | 否 | 否 | 项目编号 |
| 8 | project_classification | varchar | 64 | 否 | 否 | 项目分类 |
| 9 | time_of_appointment | datetime | 否 | 否 | 预约时间 | |
| 10 | number_of_appointments | double | 否 | 否 | 预约数量 | |
| 11 | appointment_number | varchar | 64 | 否 | 否 | 预约单号 |
| 12 | appointment_details | text | 65535 | 否 | 否 | 预约详情 |
| 13 | cancel_reservation_limit_times | int | 是 | 否 | 取消限制次数 | |
| 14 | medical_examination_report_limit_times | int | 是 | 否 | 报告限制次数 | |
| 15 | create_time | datetime | 是 | 否 | 创建时间 | |
| 16 | update_time | timestamp | 是 | 否 | 更新时间 | |
| 17 | source_table | varchar | 255 | 否 | 否 | 来源表 |
| 18 | source_id | int | 否 | 否 | 来源ID | |
| 19 | source_user_id | int | 否 | 否 | 来源用户 |
表 4-3-article(文章)
| 编号 | 字段名 | 类型 | 长度 | 是否非空 | 是否主键 | 注释 |
| 1 | article_id | mediumint | 是 | 是 | 文章id | |
| 2 | title | varchar | 125 | 是 | 是 | 标题 |
| 3 | type | varchar | 64 | 是 | 否 | 文章分类 |
| 4 | hits | int | 是 | 否 | 点击数 | |
| 5 | praise_len | int | 是 | 否 | 点赞数 | |
| 6 | create_time | timestamp | 是 | 否 | 创建时间 | |
| 7 | update_time | timestamp | 是 | 否 | 更新时间 | |
| 8 | source | varchar | 255 | 否 | 否 | 来源 |
| 9 | url | varchar | 255 | 否 | 否 | 来源地址 |
| 10 | tag | varchar | 255 | 否 | 否 | 标签 |
| 11 | content | longtext | 4294967295 | 否 | 否 | 正文 |
| 12 | img | varchar | 255 | 否 | 否 | 封面图 |
| 13 | description | text | 65535 | 否 | 否 | 文章描述 |
表 4-4-article_type(文章分类)
| 编号 | 字段名 | 类型 | 长度 | 是否非空 | 是否主键 | 注释 |
| 1 | type_id | smallint | 是 | 是 | 分类ID | |
| 2 | display | smallint | 是 | 否 | 显示顺序 | |
| 3 | name | varchar | 16 | 是 | 否 | 分类名称 |
| 4 | father_id | smallint | 是 | 否 | 上级分类ID | |
| 5 | description | varchar | 255 | 否 | 否 | 描述 |
| 6 | icon | text | 65535 | 否 | 否 | 分类图标 |
| 7 | url | varchar | 255 | 否 | 否 | 外链地址 |
| 8 | create_time | timestamp | 是 | 否 | 创建时间 | |
| 9 | update_time | timestamp | 是 | 否 | 更新时间 |
表 4-5-auth(用户权限管理)
| 编号 | 字段名 | 类型 | 长度 | 是否非空 | 是否主键 | 注释 |
| 1 | auth_id | int | 是 | 是 | 授权ID | |
| 2 | user_group | varchar | 64 | 否 | 否 | 用户组 |
| 3 | mod_name | varchar | 64 | 否 | 否 | 模块名 |
| 4 | table_name | varchar | 64 | 否 | 否 | 表名 |
| 5 | page_title | varchar | 255 | 否 | 否 | 页面标题 |
| 6 | path | varchar | 255 | 否 | 否 | 路由路径 |
| 7 | parent | varchar | 64 | 否 | 否 | 父级菜单 |
| 8 | parent_sort | int | 是 | 否 | 父级菜单排序 | |
| 9 | position | varchar | 32 | 否 | 否 | 位置 |
| 10 | mode | varchar | 32 | 是 | 否 | 跳转方式 |
| 11 | add | tinyint | 是 | 否 | 是否可增加 | |
| 12 | del | tinyint | 是 | 否 | 是否可删除 | |
| 13 | set | tinyint | 是 | 否 | 是否可修改 | |
| 14 | get | tinyint | 是 | 否 | 是否可查看 | |
| 15 | field_add | text | 65535 | 否 | 否 | 添加字段 |
| 16 | field_set | text | 65535 | 否 | 否 | 修改字段 |
| 17 | field_get | text | 65535 | 否 | 否 | 查询字段 |
| 18 | table_nav_name | varchar | 500 | 否 | 否 | 跨表导航名称 |
| 19 | table_nav | varchar | 500 | 否 | 否 | 跨表导航 |
| 20 | option | text | 65535 | 否 | 否 | 配置 |
| 21 | create_time | timestamp | 是 | 否 | 创建时间 | |
| 22 | update_time | timestamp | 是 | 否 | 更新时间 |
表 4-6-cancel_reservation(取消预约)
| 编号 | 字段名 | 类型 | 长度 | 是否非空 | 是否主键 | 注释 |
| 1 | cancel_reservation_id | int | 是 | 是 | 取消预约ID | |
| 2 | doctor_account | int | 否 | 否 | 医生账号 | |
| 3 | doctors_name | varchar | 64 | 否 | 否 | 医生姓名 |
| 4 | student_account | int | 否 | 否 | 学生账号 | |
| 5 | student_name | varchar | 64 | 否 | 否 | 学生姓名 |
| 6 | entry_name | varchar | 64 | 否 | 否 | 项目名称 |
| 7 | project_number | varchar | 64 | 否 | 否 | 项目编号 |
| 8 | project_classification | varchar | 64 | 否 | 否 | 项目分类 |
| 9 | time_of_appointment | datetime | 否 | 否 | 预约时间 | |
| 10 | number_of_appointments | double | 否 | 否 | 预约数量 | |
| 11 | appointment_number | varchar | 64 | 否 | 否 | 预约单号 |
| 12 | cancel_time | datetime | 否 | 否 | 取消时间 | |
| 13 | reason_for_cancellation | text | 65535 | 否 | 否 | 取消原因 |
| 14 | examine_state | varchar | 16 | 是 | 否 | 审核状态 |
| 15 | examine_reply | varchar | 16 | 否 | 否 | 审核回复 |
| 16 | create_time | datetime | 是 | 否 | 创建时间 | |
| 17 | update_time | timestamp | 是 | 否 | 更新时间 | |
| 18 | source_table | varchar | 255 | 否 | 否 | 来源表 |
| 19 | source_id | int | 否 | 否 | 来源ID | |
| 20 | source_user_id | int | 否 | 否 | 来源用户 |
表 4-7-code_token(验证码)
| 编号 | 字段名 | 类型 | 长度 | 是否非空 | 是否主键 | 注释 |
| 1 | code_token_id | int | 是 | 是 | 验证码ID | |
| 2 | token | varchar | 255 | 否 | 否 | 令牌 |
| 3 | code | varchar | 255 | 否 | 否 | 验证码 |
| 4 | expire_time | timestamp | 是 | 否 | 失效时间 | |
| 5 | create_time | timestamp | 是 | 否 | 创建时间 | |
| 6 | update_time | timestamp | 是 | 否 | 更新时间 |
表 4-8-collect(收藏)
| 编号 | 字段名 | 类型 | 长度 | 是否非空 | 是否主键 | 注释 |
| 1 | collect_id | int | 是 | 是 | 收藏ID | |
| 2 | user_id | int | 是 | 是 | 收藏人ID | |
| 3 | source_table | varchar | 255 | 否 | 否 | 来源表 |
| 4 | source_field | varchar | 255 | 否 | 否 | 来源字段 |
| 5 | source_id | int | 是 | 否 | 来源ID | |
| 6 | title | varchar | 255 | 否 | 否 | 标题 |
| 7 | img | varchar | 255 | 否 | 否 | 封面 |
| 8 | create_time | timestamp | 是 | 否 | 创建时间 | |
| 9 | update_time | timestamp | 是 | 否 | 更新时间 |
表 4-9-comment(评论)
| 编号 | 字段名 | 类型 | 长度 | 是否非空 | 是否主键 | 注释 |
| 1 | comment_id | int | 是 | 是 | 评论ID | |
| 2 | user_id | int | 是 | 是 | 评论人ID | |
| 3 | reply_to_id | int | 是 | 否 | 回复评论ID | |
| 4 | content | longtext | 4294967295 | 否 | 否 | 内容 |
| 5 | nickname | varchar | 255 | 否 | 否 | 昵称 |
| 6 | avatar | varchar | 255 | 否 | 否 | 头像地址 |
| 7 | create_time | timestamp | 是 | 否 | 创建时间 | |
| 8 | update_time | timestamp | 是 | 否 | 更新时间 | |
| 9 | source_table | varchar | 255 | 否 | 否 | 来源表 |
| 10 | source_field | varchar | 255 | 否 | 否 | 来源字段 |
| 11 | source_id | int | 是 | 否 | 来源ID |
表 4-10-consultation_information(咨询信息)
| 编号 | 字段名 | 类型 | 长度 | 是否非空 | 是否主键 | 注释 |
| 1 | consultation_information_id | int | 是 | 是 | 咨询信息ID | |
| 2 | student_account | int | 否 | 否 | 学生账号 | |
| 3 | student_name | varchar | 64 | 否 | 否 | 学生姓名 |
| 4 | doctor_account | int | 否 | 否 | 医生账号 | |
| 5 | doctors_name | varchar | 64 | 否 | 否 | 医生姓名 |
| 6 | consultation_time | date | 否 | 否 | 咨询时间 | |
| 7 | consultation_content | text | 65535 | 否 | 否 | 咨询内容 |
| 8 | consultation_reply_limit_times | int | 是 | 否 | 回复限制次数 | |
| 9 | create_time | datetime | 是 | 否 | 创建时间 | |
| 10 | update_time | timestamp | 是 | 否 | 更新时间 | |
| 11 | source_table | varchar | 255 | 否 | 否 | 来源表 |
| 12 | source_id | int | 否 | 否 | 来源ID | |
| 13 | source_user_id | int | 否 | 否 | 来源用户 |
表 4-11-consultation_reply(咨询回复)
| 编号 | 字段名 | 类型 | 长度 | 是否非空 | 是否主键 | 注释 |
| 1 | consultation_reply_id | int | 是 | 是 | 咨询回复ID | |
| 2 | doctor_account | int | 否 | 否 | 医生账号 | |
| 3 | doctors_name | varchar | 64 | 否 | 否 | 医生姓名 |
| 4 | student_account | int | 否 | 否 | 学生账号 | |
| 5 | student_name | varchar | 64 | 否 | 否 | 学生姓名 |
| 6 | consultation_time | date | 否 | 否 | 咨询时间 | |
| 7 | consultation_content | text | 65535 | 否 | 否 | 咨询内容 |
| 8 | doctors_reply | text | 65535 | 否 | 否 | 医生回复 |
| 9 | create_time | datetime | 是 | 否 | 创建时间 | |
| 10 | update_time | timestamp | 是 | 否 | 更新时间 | |
| 11 | source_table | varchar | 255 | 否 | 否 | 来源表 |
| 12 | source_id | int | 否 | 否 | 来源ID | |
| 13 | source_user_id | int | 否 | 否 | 来源用户 |
表 4-12-doctor_users(医生用户)
| 编号 | 字段名 | 类型 | 长度 | 是否非空 | 是否主键 | 注释 |
| 1 | doctor_users_id | int | 是 | 是 | 医生用户ID | |
| 2 | doctors_name | varchar | 64 | 否 | 否 | 医生姓名 |
| 3 | doctors_gender | varchar | 64 | 否 | 否 | 医生性别 |
| 4 | doctors_phone_number | varchar | 16 | 否 | 否 | 医生电话 |
| 5 | examine_state | varchar | 16 | 是 | 否 | 审核状态 |
| 6 | user_id | int | 是 | 否 | 用户ID | |
| 7 | create_time | datetime | 是 | 否 | 创建时间 | |
| 8 | update_time | timestamp | 是 | 否 | 更新时间 |
表 4-13-forum(论坛)
| 编号 | 字段名 | 类型 | 长度 | 是否非空 | 是否主键 | 注释 |
| 1 | forum_id | mediumint | 是 | 是 | 论坛ID | |
| 2 | display | smallint | 是 | 否 | 排序 | |
| 3 | user_id | mediumint | 是 | 否 | 用户ID | |
| 4 | nickname | varchar | 16 | 否 | 否 | 昵称 |
| 5 | praise_len | int | 否 | 否 | 点赞数 | |
| 6 | hits | int | 是 | 否 | 访问数 | |
| 7 | title | varchar | 125 | 是 | 否 | 标题 |
| 8 | keywords | varchar | 125 | 否 | 否 | 关键词 |
| 9 | description | varchar | 255 | 否 | 否 | 描述 |
| 10 | url | varchar | 255 | 否 | 否 | 来源地址 |
| 11 | tag | varchar | 255 | 否 | 否 | 标签 |
| 12 | img | text | 65535 | 否 | 否 | 封面图 |
| 13 | content | longtext | 4294967295 | 否 | 否 | 正文 |
| 14 | create_time | timestamp | 是 | 否 | 创建时间 | |
| 15 | update_time | timestamp | 是 | 否 | 更新时间 | |
| 16 | avatar | varchar | 255 | 否 | 否 | 发帖人头像 |
| 17 | type | varchar | 64 | 是 | 否 | 论坛分类 |
| 18 | istop | int | 是 | 否 | 是否置顶 |
表 4-14-forum_type(论坛分类)
| 编号 | 字段名 | 类型 | 长度 | 是否非空 | 是否主键 | 注释 |
| 1 | type_id | smallint | 是 | 是 | 分类ID | |
| 2 | name | varchar | 16 | 是 | 否 | 分类名称 |
| 3 | description | varchar | 255 | 否 | 否 | 描述 |
| 4 | url | varchar | 255 | 否 | 否 | 外链地址 |
| 5 | father_id | smallint | 是 | 否 | 上级分类ID | |
| 6 | icon | varchar | 255 | 否 | 否 | 分类图标 |
| 7 | create_time | timestamp | 是 | 否 | 创建时间 | |
| 8 | update_time | timestamp | 是 | 否 | 更新时间 |
表 4-15-health_advice(健康建议)
| 编号 | 字段名 | 类型 | 长度 | 是否非空 | 是否主键 | 注释 |
| 1 | health_advice_id | int | 是 | 是 | 健康建议ID | |
| 2 | doctor_account | int | 否 | 否 | 医生账号 | |
| 3 | doctors_name | varchar | 64 | 否 | 否 | 医生姓名 |
| 4 | student_account | int | 否 | 否 | 学生账号 | |
| 5 | student_name | varchar | 64 | 否 | 否 | 学生姓名 |
| 6 | suggested_time | date | 否 | 否 | 建议时间 | |
| 7 | suggestion_details | text | 65535 | 否 | 否 | 建议详情 |
| 8 | create_time | datetime | 是 | 否 | 创建时间 | |
| 9 | update_time | timestamp | 是 | 否 | 更新时间 | |
| 10 | source_table | varchar | 255 | 否 | 否 | 来源表 |
| 11 | source_id | int | 否 | 否 | 来源ID | |
| 12 | source_user_id | int | 否 | 否 | 来源用户 |
表 4-16-hits(用户点击)
| 编号 | 字段名 | 类型 | 长度 | 是否非空 | 是否主键 | 注释 |
| 1 | hits_id | int | 是 | 是 | 点赞ID | |
| 2 | user_id | int | 是 | 否 | 点赞人 | |
| 3 | create_time | timestamp | 是 | 否 | 创建时间 | |
| 4 | update_time | timestamp | 是 | 否 | 更新时间 | |
| 5 | source_table | varchar | 255 | 否 | 否 | 来源表 |
| 6 | source_field | varchar | 255 | 否 | 否 | 来源字段 |
| 7 | source_id | int | 是 | 否 | 来源ID |
表 4-17-medical_examination_report(体检报告)
| 编号 | 字段名 | 类型 | 长度 | 是否非空 | 是否主键 | 注释 |
| 1 | medical_examination_report_id | int | 是 | 是 | 体检报告ID | |
| 2 | doctor_account | int | 否 | 否 | 医生账号 | |
| 3 | doctors_name | varchar | 64 | 否 | 否 | 医生姓名 |
| 4 | student_account | int | 否 | 否 | 学生账号 | |
| 5 | student_name | varchar | 64 | 否 | 否 | 学生姓名 |
| 6 | entry_name | varchar | 64 | 否 | 否 | 项目名称 |
| 7 | project_number | varchar | 64 | 否 | 否 | 项目编号 |
| 8 | time_of_appointment | datetime | 否 | 否 | 预约时间 | |
| 9 | physical_examination_time | datetime | 否 | 否 | 体检时间 | |
| 10 | report_file | varchar | 255 | 否 | 否 | 报告文件 |
| 11 | report_details | text | 65535 | 否 | 否 | 报告详情 |
| 12 | physical_examination_results_limit_times | int | 是 | 否 | 结果限制次数 | |
| 13 | create_time | datetime | 是 | 否 | 创建时间 | |
| 14 | update_time | timestamp | 是 | 否 | 更新时间 | |
| 15 | source_table | varchar | 255 | 否 | 否 | 来源表 |
| 16 | source_id | int | 否 | 否 | 来源ID | |
| 17 | source_user_id | int | 否 | 否 | 来源用户 |
表 4-18-message(留言板)
| 编号 | 字段名 | 类型 | 长度 | 是否非空 | 是否主键 | 注释 |
| 1 | message_id | int | 是 | 是 | 留言板ID | |
| 2 | user_id | int | 是 | 否 | 用户ID | |
| 3 | title | varchar | 64 | 否 | 否 | 标题 |
| 4 | content | longtext | 4294967295 | 是 | 否 | 内容 |
| 5 | nickname | varchar | 32 | 是 | 否 | 昵称 |
| 6 | avatar | varchar | 255 | 否 | 否 | 头像 |
| 7 | | varchar | 125 | 否 | 否 | 留言者邮箱 |
| 8 | phone | varchar | 11 | 否 | 否 | 留言者手机号码 |
| 9 | create_time | timestamp | 是 | 否 | 创建时间 | |
| 10 | update_time | timestamp | 是 | 否 | 更新时间 | |
| 11 | reply | longtext | 4294967295 | 否 | 否 | 回复 |
| 12 | reply_state | tinyint | 否 | 否 | 回复状态 |
表 4-19-notice(公告)
| 编号 | 字段名 | 类型 | 长度 | 是否非空 | 是否主键 | 注释 |
| 1 | notice_id | mediumint | 是 | 是 | 公告ID | |
| 2 | title | varchar | 125 | 是 | 否 | 标题 |
| 3 | content | longtext | 4294967295 | 否 | 否 | 正文 |
| 4 | create_time | timestamp | 是 | 否 | 创建时间 | |
| 5 | update_time | timestamp | 是 | 否 | 更新时间 |
表 4-20-nurse_users(护士用户)
| 编号 | 字段名 | 类型 | 长度 | 是否非空 | 是否主键 | 注释 |
| 1 | nurse_users_id | int | 是 | 是 | 护士用户ID | |
| 2 | nurses_name | varchar | 64 | 否 | 否 | 护士姓名 |
| 3 | nurse_gender | varchar | 64 | 否 | 否 | 护士性别 |
| 4 | nurses_phone_number | varchar | 16 | 否 | 否 | 护士电话 |
| 5 | examine_state | varchar | 16 | 是 | 否 | 审核状态 |
| 6 | user_id | int | 是 | 否 | 用户ID | |
| 7 | create_time | datetime | 是 | 否 | 创建时间 | |
| 8 | update_time | timestamp | 是 | 否 | 更新时间 |
表 4-21-physical_examination_items(体检项目)
| 编号 | 字段名 | 类型 | 长度 | 是否非空 | 是否主键 | 注释 |
| 1 | physical_examination_items_id | int | 是 | 是 | 体检项目ID | |
| 2 | doctor_account | int | 否 | 否 | 医生账号 | |
| 3 | doctors_name | varchar | 64 | 否 | 否 | 医生姓名 |
| 4 | entry_name | varchar | 64 | 否 | 否 | 项目名称 |
| 5 | project_number | varchar | 64 | 否 | 否 | 项目编号 |
| 6 | project_classification | varchar | 64 | 否 | 否 | 项目分类 |
| 7 | project_images | varchar | 255 | 否 | 否 | 项目图片 |
| 8 | release_time | date | 否 | 否 | 发布时间 | |
| 9 | remaining_quota | double | 否 | 否 | 剩余名额 | |
| 10 | project_details | text | 65535 | 否 | 否 | 项目详情 |
| 11 | hits | int | 是 | 否 | 点击数 | |
| 12 | praise_len | int | 是 | 否 | 点赞数 | |
| 13 | collect_len | int | 是 | 否 | 收藏数 | |
| 14 | comment_len | int | 是 | 否 | 评论数 | |
| 15 | consultation_information_limit_times | int | 是 | 否 | 咨询限制次数 | |
| 16 | appointment_information_limit_times | int | 是 | 否 | 预约限制次数 | |
| 17 | create_time | datetime | 是 | 否 | 创建时间 | |
| 18 | update_time | timestamp | 是 | 否 | 更新时间 |
表 4-22-physical_examination_results(体检结果)
| 编号 | 字段名 | 类型 | 长度 | 是否非空 | 是否主键 | 注释 |
| 1 | physical_examination_results_id | int | 是 | 是 | 体检结果ID | |
| 2 | doctor_account | int | 否 | 否 | 医生账号 | |
| 3 | doctors_name | varchar | 64 | 否 | 否 | 医生姓名 |
| 4 | student_account | int | 否 | 否 | 学生账号 | |
| 5 | student_name | varchar | 64 | 否 | 否 | 学生姓名 |
| 6 | entry_name | varchar | 64 | 否 | 否 | 项目名称 |
| 7 | project_number | varchar | 64 | 否 | 否 | 项目编号 |
| 8 | time_of_appointment | datetime | 否 | 否 | 预约时间 | |
| 9 | physical_examination_time | datetime | 否 | 否 | 体检时间 | |
| 10 | report_file | varchar | 255 | 否 | 否 | 报告文件 |
| 11 | report_details | text | 65535 | 否 | 否 | 报告详情 |
| 12 | physical_examination_details | text | 65535 | 否 | 否 | 体检详情 |
| 13 | health_advice_limit_times | int | 是 | 否 | 建议限制次数 | |
| 14 | create_time | datetime | 是 | 否 | 创建时间 | |
| 15 | update_time | timestamp | 是 | 否 | 更新时间 | |
| 16 | source_table | varchar | 255 | 否 | 否 | 来源表 |
| 17 | source_id | int | 否 | 否 | 来源ID | |
| 18 | source_user_id | int | 否 | 否 | 来源用户 |
表 4-23-praise(点赞)
| 编号 | 字段名 | 类型 | 长度 | 是否非空 | 是否主键 | 注释 |
| 1 | praise_id | int | 是 | 是 | 点赞ID | |
| 2 | user_id | int | 是 | 是 | 点赞人 | |
| 3 | create_time | timestamp | 是 | 否 | 创建时间 | |
| 4 | update_time | timestamp | 是 | 否 | 更新时间 | |
| 5 | source_table | varchar | 255 | 否 | 否 | 来源表 |
| 6 | source_field | varchar | 255 | 否 | 否 | 来源字段 |
| 7 | source_id | int | 是 | 否 | 来源ID | |
| 8 | status | tinyint | 是 | 否 | 点赞状态:1为点赞,0已取消 |
表 4-24-project_classification(项目分类)
| 编号 | 字段名 | 类型 | 长度 | 是否非空 | 是否主键 | 注释 |
| 1 | project_classification_id | int | 是 | 是 | 项目分类ID | |
| 2 | project_classification | varchar | 64 | 否 | 否 | 项目分类 |
| 3 | create_time | datetime | 是 | 否 | 创建时间 | |
| 4 | update_time | timestamp | 是 | 否 | 更新时间 |
表 4-25-schedule(日程管理)
| 编号 | 字段名 | 类型 | 长度 | 是否非空 | 是否主键 | 注释 |
| 1 | schedule_id | smallint | 是 | 是 | 日程ID | |
| 2 | content | varchar | 255 | 否 | 否 | 日程内容 |
| 3 | scheduled_time | datetime | 否 | 否 | 计划时间 | |
| 4 | user_id | int | 是 | 否 | 用户ID | |
| 5 | create_time | datetime | 否 | 否 | 创建时间 | |
| 6 | update_time | datetime | 否 | 否 | 更新时间 |
表 4-26-score(评分)
| 编号 | 字段名 | 类型 | 长度 | 是否非空 | 是否主键 | 注释 |
| 1 | score_id | int | 是 | 是 | 评分ID | |
| 2 | user_id | int | 是 | 否 | 评分人 | |
| 3 | nickname | varchar | 64 | 否 | 否 | 昵称 |
| 4 | score_num | double | 是 | 否 | 评分 | |
| 5 | create_time | timestamp | 是 | 否 | 创建时间 | |
| 6 | update_time | timestamp | 是 | 否 | 更新时间 | |
| 7 | source_table | varchar | 255 | 否 | 否 | 来源表 |
| 8 | source_field | varchar | 255 | 否 | 否 | 来源字段 |
| 9 | source_id | int | 是 | 否 | 来源ID |
表 4-27-slides(轮播图)
| 编号 | 字段名 | 类型 | 长度 | 是否非空 | 是否主键 | 注释 |
| 1 | slides_id | int | 是 | 是 | 轮播图ID | |
| 2 | title | varchar | 64 | 否 | 否 | 标题 |
| 3 | content | varchar | 255 | 否 | 否 | 内容 |
| 4 | url | varchar | 255 | 否 | 否 | 链接 |
| 5 | img | varchar | 255 | 否 | 否 | 轮播图 |
| 6 | hits | int | 是 | 否 | 点击量 | |
| 7 | create_time | timestamp | 是 | 否 | 创建时间 | |
| 8 | update_time | timestamp | 是 | 否 | 更新时间 |
表 4-28-student_information(学生信息)
| 编号 | 字段名 | 类型 | 长度 | 是否非空 | 是否主键 | 注释 |
| 1 | student_information_id | int | 是 | 是 | 学生信息ID | |
| 2 | student_account | int | 否 | 否 | 学生账号 | |
| 3 | student_name | varchar | 64 | 否 | 否 | 学生姓名 |
| 4 | student_gender | varchar | 64 | 否 | 否 | 学生性别 |
| 5 | student_age | varchar | 64 | 否 | 否 | 学生年龄 |
| 6 | student_phone_number | varchar | 64 | 否 | 否 | 学生电话 |
| 7 | medical_examination_history | text | 65535 | 否 | 否 | 体检历史 |
| 8 | create_time | datetime | 是 | 否 | 创建时间 | |
| 9 | update_time | timestamp | 是 | 否 | 更新时间 |
表 4-29-student_users(学生用户)
| 编号 | 字段名 | 类型 | 长度 | 是否非空 | 是否主键 | 注释 |
| 1 | student_users_id | int | 是 | 是 | 学生用户ID | |
| 2 | student_name | varchar | 64 | 否 | 否 | 学生姓名 |
| 3 | student_gender | varchar | 64 | 否 | 否 | 学生性别 |
| 4 | student_age | double | 否 | 否 | 学生年龄 | |
| 5 | student_phone_number | varchar | 16 | 否 | 否 | 学生电话 |
| 6 | examine_state | varchar | 16 | 是 | 否 | 审核状态 |
| 7 | user_id | int | 是 | 否 | 用户ID | |
| 8 | create_time | datetime | 是 | 否 | 创建时间 | |
| 9 | update_time | timestamp | 是 | 否 | 更新时间 |
表 4-30-upload(文件上传)
| 编号 | 字段名 | 类型 | 长度 | 是否非空 | 是否主键 | 注释 |
| 1 | upload_id | int | 是 | 是 | 上传ID | |
| 2 | name | varchar | 64 | 否 | 否 | 文件名 |
| 3 | path | varchar | 255 | 否 | 否 | 访问路径 |
| 4 | file | varchar | 255 | 否 | 否 | 文件路径 |
| 5 | display | varchar | 255 | 否 | 否 | 显示顺序 |
| 6 | father_id | int | 否 | 否 | 父级ID | |
| 7 | dir | varchar | 255 | 否 | 否 | 文件夹 |
| 8 | type | varchar | 32 | 否 | 否 | 文件类型 |
表 4-31-user(用户账户)
| 编号 | 字段名 | 类型 | 长度 | 是否非空 | 是否主键 | 注释 |
| 1 | user_id | int | 是 | 是 | 用户ID | |
| 2 | state | smallint | 是 | 否 | 账户状态:(1可用|2异常|3已冻结|4已注销) | |
| 3 | user_group | varchar | 32 | 否 | 否 | 所在用户组 |
| 4 | login_time | timestamp | 是 | 否 | 上次登录时间 | |
| 5 | phone | varchar | 11 | 否 | 否 | 手机号码 |
| 6 | phone_state | smallint | 是 | 否 | 手机认证:(0未认证|1审核中|2已认证) | |
| 7 | username | varchar | 16 | 是 | 否 | 用户名 |
| 8 | nickname | varchar | 16 | 否 | 否 | 昵称 |
| 9 | password | varchar | 64 | 是 | 否 | 密码 |
| 10 | | varchar | 64 | 否 | 否 | 邮箱 |
| 11 | email_state | smallint | 是 | 否 | 邮箱认证:(0未认证|1审核中|2已认证) | |
| 12 | avatar | varchar | 255 | 否 | 否 | 头像地址 |
| 13 | open_id | varchar | 255 | 否 | 否 | 针对获取用户信息字段 |
| 14 | create_time | timestamp | 是 | 否 | 创建时间 |
表 4-32-user_group(用户组)
| 编号 | 字段名 | 类型 | 长度 | 是否非空 | 是否主键 | 注释 |
| 1 | group_id | mediumint | 是 | 是 | 用户组ID | |
| 2 | display | smallint | 是 | 否 | 显示顺序 | |
| 3 | name | varchar | 16 | 是 | 否 | 名称 |
| 4 | description | varchar | 255 | 否 | 否 | 描述 |
| 5 | source_table | varchar | 255 | 否 | 否 | 来源表 |
| 6 | source_field | varchar | 255 | 否 | 否 | 来源字段 |
| 7 | source_id | int | 是 | 否 | 来源ID | |
| 8 | register | smallint | 否 | 否 | 注册位置 | |
| 9 | create_time | timestamp | 是 | 否 | 创建时间 | |
| 10 | update_time | timestamp | 是 | 否 | 更新时间 |
用户注册:点击注册,进入注册页面,填写好账号、密码、确认密码、昵称、邮箱、身份:普通用户、用户姓名、用户性别、用户电话等字段值,点击下方注册按钮,提示注册成功后,系统将自动跳转回到登录页面。注册界面如下图所示。

图5-1 注册界面
用户登录:点击“登录”按钮,输入用户名、密码、验证码登录系统,登录时前端会自动校验用户名与密码以及该用户是否审核通过,审核通过的用户输入正确登录
成功,输入错误会有提示信息。登录界面如下图所示。

图5-2 登录界面
学生用户首页提供便捷的健康体检信息管理功能,涵盖体检项目查询、健康资讯浏览、通知公告查看、互动交流及留言反馈等模块,帮助学生及时获取健康体检相关信息,提升健康管理意识。首页界面如下图所示。

图5-3 首页界面
个人中心提供学生个性化健康管理服务,包括查看个人信息、体检报告、体检结果、健康建议等,同时支持预约体检、取消预约、咨询健康问题、查看回复、参与互动交流、管理留言与评论,方便学生全面跟踪和管理自身健康状况。界面如下图所示。

图5-4 个人中心界面
体检项目界面提供全面的体检项目列表,支持关键字搜索、分类筛选和排序功能,方便学生快速查找所需项目。用户可查看项目详情、点赞、收藏、发表评论,并可直接咨询或预约体检,提高健康管理的便捷性。界面如下图所示。
![]() |
图5-5 体检项目界面
-
- 医生用户主要功能实现
用户登录:点击“登录”按钮,输入用户名、密码、验证码登录系统,登录时前端会自动校验用户名与密码以及该用户是否审核通过,审核通过的用户输入正确登录
成功,输入错误会有提示信息。医生用户和护士用户在后台进行注册登录。界面如下图所示。

图5-6医生用户登录界面
医生用户首页提供高效的健康体检管理平台,涵盖学生信息、体检项目、咨询回复、预约管理、体检报告及健康建议等功能,帮助医生便捷管理体检相关数据,为学生提供专业的健康服务。首页界面如下图所示。

图5-7 医生首页界面图
体检项目管理界面支持医生用户查看体检项目列表、添加新项目,确保体检信息的完整性和更新。方便医生维护项目内容,优化学生的体检体验和健康管理。界面如下图所示。

图5-8体检项目管理界面图
预约项目管理界面提供医生用户查看和管理学生的体检预约信息,包括预约项目列表,便于跟踪预约情况,合理安排体检流程,确保体检工作的高效进行。界面如下图所示。

图5-9预约信息管理界面图
-
- 护士用户主要功能实现
护士用户首页提供便捷的体检管理功能,包括学生信息、体检项目、预约管理、体检报告及健康建议等,助力护士高效管理体检流程,确保学生获得及时、准确的健康服务。护士用户首页界面如下图所示。

图5-10护士用户首页界面图
-
-
- 学生信息管理
-
学生信息管理界面提供学生信息列表,方便医生和护士用户查看、管理学生的基本健康信息,确保体检服务的准确性和个性化,提高健康管理的效率。界面如下图所示。

图5-11 学生信息管理界面
-
-
- 健康建议管理
-
健康建议管理界面提供健康建议列表和详情查看功能,方便医生和护士用户管理和更新健康建议,为学生提供个性化的健康指导,帮助他们更好地维护自身健康。界面如下图所示。

图5-12健康建议管理界面图
管理员首页提供系统全面管理功能,包括系统用户、学生信息、体检项目、咨询回复、预约管理、体检报告及健康建议等模块,确保平台高效运行,优化体检服务流程,为学生和医护人员提供便捷的健康管理支持。界面如下图所示。

图5-13 首页界面图
项目分类管理界面支持查看项目分类列表和添加新分类,方便管理员对体检项目进行分类管理,优化体检项目的组织结构,提升学生和医护人员的查询和使用体验。
界面如下图所示。

图5-14 项目分类管理界面图
轮播图管理界面支持管理员查看、添加、编辑和删除轮播图片,用于优化系统首页展示内容,提高用户体验,确保重要通知、健康资讯和体检相关信息的直观呈现。界面如下图所示。

图5-15 系统管理界面图

资讯管理界面包括健康资讯和资讯分类管理,支持管理员发布、分类和更新健康相关资讯,确保学生和医护人员能够获取最新的健康知识,提高健康意识和自我管理能力。界面如下图所示。
图5-16 资源管理界面图
在这个产品被投入使用前,首先需要进行试用,这是重要的环节。考虑到某个部分的开发没有缺陷情况下,把各种模块拼接,也有一定概率就存在矛盾。这就好比每个人都很独特,但聚在一起就显得杂乱无章,需要保证有默契的配合。对于测试,要看它的各项内容是否契合的原则[10]。若与最初定下的标准有一定程度上的出入,那么就需要做出一些调整,让最终的大方向朝着目标前进。
测试是为了发现在开发的程序中所存在的问题,测试这一工作是非常艰巨的,而又是非常困难的,这一部分在程序的设计中占有很大比例,可以说一个程序的开发工作量要是占据了百分至六十,那么剩下的百分之四十必然是测试这一部分,甚至更高。
用户登录功能测试
表6-1 用户登录功能测试表
| 用例名称 | 用户输入错误密码登录系统 |
| 目的 | 测试用户输入错误的密码时,系统是否正确提示并阻止登录 |
| 前提 | 用户未登录,且账户已存在 |
| 测试流程 | 1) 进入登录页面 2) 输入正确的用户名和错误的密码 3)点击登录 |
| 预期结果 | 系统提示“用户名或密码错误”,用户无法登录 |
| 实际结果 | 实际结果与预期结果一致 |
医生用户后台首页功能测试表:
表6-2 医生用户后台首页功能测试表
| 用例名称 | 医生用户后台首页访问测试 |
| 目的 | 测试医生用户是否可以正常访问后台首页 |
| 前提 | 医生用户已登录 |
| 测试流程 |
|
| 预期结果 | 后台首页正常加载,各功能模块可访问 |
| 实际结果 | 实际结果与预期结果一致 |
医生用户体检项目管理功能测试:
表6-3 医生用户体检项目管理功能测试
| 用例名称 | 体检项目管理测试 |
| 目的 | 测试医生用户是否可以正常管理体检项目 |
| 前提 | 医生用户已登录 |
| 测试流程 | 1) 进入体检项目管理页面 2) 查看、添加、修改、删除体检项目 。 |
| 预期结果 | 体检项目管理功能正常,数据可更新 |
| 实际结果 | 实际结果与预期结果一致 |
护士用户后台首页功能测试:
表6-4护士用户后台首页功能测试表
| 用例名称 | 护士用户后台首页访问测试 |
| 目的 | 测试护士用户是否可以正常访问后台首页 |
| 前提 | 护士用户已登录 |
| 测试流程 | 1)进入护士后台首页 2)查看学生信息管理、体检项目管理、预约管理等模块 |
| 预期结果 | 后台首页正常加载,各功能模块可访问 |
| 实际结果 | 实际结果与预期结果一致 |
管理员后台首页功能测试:
表6-5管理员后台首页功能测试表
| 用例名称 | 管理员后台首页访问测试 |
| 目的 | 测试管理员是否可以正常访问后台首页 |
| 前提 | 管理员已登录 |
| 测试流程 | 1) 进入管理员后台首页 2) 查看系统用户管理、体检项目管理、预约管理、通知公告等模块 |
| 预期结果 | 后台首页正常加载,各功能模块可访问 |
| 实际结果 | 实际结果与预期结果一致 |
管理员系统管理功能测试测试:
表6-6管理员系统管理功能测试表
| 用例名称 | 系统管理测试 |
| 目的 | 测试管理员是否可以管理系统设置,如轮播图、通知公告等 |
| 前提 | 管理员已登录 |
| 测试流程 | 1) 进入系统管理页面 2) 添加、修改、删除系统资源(如轮播图、公告) |
| 预期结果 | 系统管理功能正常,资源可更新 |
| 实际结果 | 实际结果与预期结果一致 |
密码修改功能测试:
表6-7密码修改功能测试表
| 用例名称 | 密码修改测试 |
| 目的 | 测试管理员是否能够成功修改密码 |
| 前提 | 管理员用户已登录 |
| 测试流程 | 1) 进入密码修改页面,填写新密码 2) 点击提交 |
| 预期结果 | 使用新的密码可以登录 |
| 实际结果 | 实际结果与预期结果一致 |
本次测试全面覆盖了健康体检信息管理系统的核心功能,包括用户登录、权限验证、体检信息管理、预约与取消、互动交流以及系统后台管理等。测试结果表明,系统能够稳定运行,各角色用户均可顺利完成相应操作,数据处理准确,页面加载正常,交互逻辑符合预期。学生用户可以方便地查询体检信息、进行互动交流和预约体检,医生与护士能够高效管理学生健康数据和体检项目,而管理员则可对系统资源、用户权限和通知公告进行有效维护。搜索、预订和取消功能运行流畅,数据更新及时,确保用户体验的便捷性与一致性。整体来看,系统具备较高的稳定性、可用性和安全性,能够满足健康体检管理的需求,后续可针对高并发处理、异常数据输入等场景进行进一步优化,以提升系统的健壮性和用户体验。
SpringBoot大学生健康体检信息管理系统是一款专门为高校学生设计的智能化健康管理平台,提供便捷的体检信息查询、健康咨询、预约管理和互动交流功能,同时为医生、护士及管理员提供高效的后台管理支持。系统通过科学合理的功能划分,实现了学生健康数据的透明化、可追踪化和高效管理,为体检工作的信息化提供了有力保障。
学生用户可在系统中查看个人体检信息、获取健康建议、预约体检项目,并进行留言反馈和互动交流,确保能够及时掌握自身健康状况。同时,医生和护士能够在后台管理学生体检数据,维护体检项目,查看预约情况,并提供专业的健康指导,提升医护人员与学生之间的沟通效率。管理员则承担着系统的维护工作,包括用户管理、体检项目分类管理、预约信息维护、通知公告发布以及系统资源管理,确保平台的稳定运行和信息的及时更新。
系统的预约管理功能使得学生可以自主选择体检项目并进行预约,医生和护士可以合理安排体检计划,提高体检工作的有序性。信息查询与搜索功能的优化,使得学生能够快速找到所需的体检项目或房间信息,极大地提升了用户体验。互动交流和留言反馈模块的引入,使得学生可以随时向医生咨询健康问题,获得针对性的健康建议,增强了系统的人性化服务能力。
在经过全面的功能测试后,系统在用户登录、体检项目管理、预约管理、健康咨询、信息查询和后台维护等方面均表现稳定,数据处理准确,页面加载流畅,交互逻辑合理,能够满足不同用户角色的操作需求。同时,系统在权限控制、数据一致性、预约流程、搜索优化等方面表现良好,确保了信息安全性和操作的可行性。
整体来看,该系统成功构建了一个高效、智能的大学生健康体检管理平台,实现了健康信息的数字化管理,优化了体检流程,提高了用户体验,满足了高校体检管理的实际需求。未来,系统可进一步优化高并发访问处理、异常数据输入处理以及系统安全性,增强健壮性和数据保护能力,确保在更大规模的用户访问场景下依然能够高效稳定运行,为高校师生提供更优质的健康管理服务。
- 韦珍娜,陈宇佳. 基于Springboot的服装租赁系统设计 [J]. 电脑编程技巧与维护, 2025, (01): 35-38. DOI:10.16184/j.cnki.comprg.2025.01.005.
- 姚佰允,张豪,杜瑞庆. 基于SpringBoot与Vue的学院人员管理系统设计与实现 [J]. 无线互联科技, 2025, 22 (02): 78-83.
- 谢海明,张佐中,林顺福.基于自动化技术的MySQL故障处理系统的设计与实现[J].电脑知识与技术,2024,20(33):73-75.DOI:10.14004/j.cnki.ckt.2024.1721.
- 陈芳.基于MySQL数据库的数据录入系统设计研究[J].科技资讯,2024,22(20):35-37.DOI:10.16661/j.cnki.1672-3791.2405-5042-7194.
- 谢帅虎.基于Java语言的翻页功能接口程序设计与实现[J].数字通信世界,2024,(11):92-94.
- 贾琴.Java编程语言的应用策略分析[J].集成电路应用,2024,41(10):84-85.DOI:10.19339/j.issn.1674-2583.2024.10.034.
- 张靖旭,曾晓晶,郭玉坤. 基于SpringBoot的校园植物信息网建设研究 [J]. 信息与电脑(理论版), 2024, 36 (22): 119-121.
- 戴亚哲,李尤,赵利宏,等. 基于SpringBoot+Vue的文旅平台设计与研究 [J]. 无线互联科技, 2024, 21 (21): 70-72.
- 朴明,邱翠花,苗子. 基于SpringBoot+小程序的信息采集系统设计与实现 [J]. 电子技术, 2024, 53 (10): 47-49.
- 李敏. 大学生健康体检信息管理平台的数据整合与共享研究[J]. 计算机与信息技术, 2022, 39(3): 42-47.
- 张红军. 大学生健康体检信息管理系统的设计与实现[J]. 软件导刊, 2021, 20(5): 115-120.
- 王晓峰. 基于智能分析的大学生健康管理系统研究[J]. 健康信息化, 2023, 12(2): 77-81.
- Johnson, M. The Integration of Health Data in University Student Health Systems: Challenges and Solutions[J]. Journal of Digital Health, 2022, 18(4): 234-240.
- Thomas, R. Data Analytics in Health Management Systems for University Students[J]. International Journal of Health Informatics, 2023, 29(6): 108-113.
- Miller, L. Visualization Techniques in Student Health Data Analysis: Enhancing Decision-Making in University Health Systems[J]. Journal of Medical Data Science, 2023, 21(7): 99-105.
- 张维芯,王婷. 全流程健康体检管理系统的设计与应用 [J]. 中国医疗设备, 2024, 39 (09): 62-69.
- 穆美云, 龙亨体检管理系统. 山西省, 山西龙亨信息技术有限公司, 2024-01-11.
- 郭娜. 基于SSH框架的医院体检评估管理系统的设计与实现[D]. 中南大学, 2023.
- 汤明坤,刘静,林丽婷. 以智能健康管理系统为抓手,构建全流程健康管理服务体系 [J]. 中国卫生标准管理, 2023, 14 (07): 91-96.
- 李滕飞,王艳萍. 基于SSM架构的专业职业病体检管理系统的设计与实现 [J]. 网络安全技术与应用, 2022, (11): 44-46.
- 谢礼梅. 关于智能健康体检管理系统构建的研究 [J]. 电脑知识与技术, 2022, 18 (27): 48-49+55.
- 汤明坤,谢强. 依托互联网医院构建闭环式健康管理系统 [J]. 中国卫生标准管理, 2022, 13 (17): 6-9.
- [任杨平, 健康体检智能信息管理系统. 陕西省, 西安丽姆斯信息科技有限公司, 2022-06-24.
- 刘欣阳. 社区居民智能化健康管理系统[D]. 中南民族大学, 2022.
在完成本次springboot大学生健康体检信息管理系统的过程中,我收获了诸多宝贵的经验,也感受到了成长的喜悦,也深刻体会到理论与实践相结合的重要性。在这里我特别感谢我毕设的导师。在整个毕设过程中老师不但给我指明方向也给予我专业的指导,给了我很大的帮助也让我在探索中不断突破自我不断提升我的专业能力,更让我学会了如何以科学的方法解决问题。
我也感谢学校为我提供了一个良好的学习环境和丰富的资源支持。让我得以接触到前沿的技术知识和开发工具,为毕业设计的顺利开展奠定了坚实基础。在开发过程中,我遇到了许多技术难题,但通过查阅大量文献资料和反复实践,我逐渐找到了解决方法。这一过程不仅锻炼了我的自主学习能力,也让我深刻体会到知识的力量。
最后我要感谢我的家人和亲朋们。在我为毕业设计忙碌的日子里,他们始终给予我无条件的支持和鼓励。他们的理解让我能够在紧张的学习中保持良好的心态,专注于项目的每一个细节。这份毕业设计是我大学生活的完美收官,也是我人生旅程中的一个重要里程碑。我将带着这份成长和感恩,继续在未来的道路上努力前行。
附录
系统核心代码设计
用户注册
注册页UserController.java,传入user对象,并将"user_id"、 "state"、 "user_group"、"login_time"、"phone"、"phone_state"、 "username"、"nickname"、"password"、"email"、"email_state"、"avatar"、"create_time"输入,重点是 "username"、"nickname"、"password"必须输入,通过获取username,数据库查询是否有该用户,如果存在,则提示“用户已存在”,否则执行将UserId置为空(数据库表中该字段已设置自动递增),代码如图所示。

图注册核心代码图
用户登录
登录页,首先传入"username"、"email"、"phone"、"password",用户可通过用户名、邮箱、手机号进行登陆,通过判断resultList来确定查询结果,然后执行查询用户组UserGroup,用户组里面不存在,依然报“用户不存在”,执行完以上代码,最后涉及到用户带有“审核”的,会查询examine_state(用户的审核状态),数据库表user_group中含有source_table和source_field进行查询,以上步骤完成,对输入的密码进行存储Token到数据库,匹对账号和密码,数据库中的AccessToken为令牌,用于身份认证,代码如图所示。

用用户登录核心代码图
修改密码
修改密码,通过请求data,获取旧密码,并将新密码重新赋值,期间都是需要通过加密,代码如图所示。

修改密码核心代码图
修改数据
修改一个数据,原理与add基本一致,不同点在于通过readConfig()读取关键字,以及通过readQuery()获取URL后面?指定位置的标识,转成Map对象后,执行update操作,同样通过拼接的sql语句执行,执行过程读取query,toWhereSql()语句完成数据库操作,body为修改对象的值,代码如图所示。

修改数据核心代码图
删除数据
删除一条数据,通过readQuery(),获取URL后面的对象地址,删除FROM具体的table,query删除查询FindConfig语句,代码如图示。

图4-11删除数据核心代码图
获取列表
通过请求的参数获取列表数据,代码如图所示。

图获取列表核心代码图
图片上传
通过请求的参数获取列表数据,代码如图4-13所示。
图片上传核心代码图

点赞+收藏+关注 →私信领取本源代码、数据库
关注博主下篇更精彩
一键三连!!!
一键三连!!!
一键三连!!!
感谢一键三连!!!
SpringBoot健康体检管理系统


被折叠的 条评论
为什么被折叠?



