可白嫖源码--84495高校实践教学质量评价系统 (案例分析)-附源码

摘  要

高校报修管理系统旨在通过信息化手段提升校园后勤服务效率,满足师生日常报修需求。系统针对不同用户群体设计了个性化功能模块,包括学生用户、维修人员和管理员三大角色。学生用户可通过系统便捷地提交报修信息,并实时跟踪维修进度;维修人员则能够查看排班计划及任务详情,结合贪心算法优化任务分配,确保高效完成维修工作。同时,系统还融入了公告通知、资讯浏览等功能模块,不仅方便用户及时获取校园动态,还增强了系统的互动性和实用性。整体架构以用户体验为核心,实现了从报修到反馈的全流程闭环管理。

此外,系统在后台管理方面提供了强大的支持功能,管理员可对用户信息、报修数据、维修任务及任务反馈进行全面管理,确保系统运行的规范性和透明度。通过权限管理和资源管理模块,管理员能够灵活调整用户权限及系统内容,保障数据安全的同时提升了管理效率。本系统的设计充分考虑了高校后勤管理的实际需求,结合现代化信息技术与贪心算法优化策略,为校园智能化建设提供了有力支撑,显著改善了传统报修模式中存在的低效与不便问题。

系统通过引入贪心算法对维修任务进行优先级排序和资源调度,在有限时间内实现任务分配的最优化,进一步提高了维修工作的效率与合理性,为高校后勤管理带来了更加智能和高效的解决方案。

关键词:高校报修管理系统;java;Springboot



Abstract

The college maintenance management system aims to improve the efficiency of campus logistics service by means of information technology, and meet the daily needs of teachers and students. The system has designed personalized function modules for different user groups, including student users, maintenance personnel and administrators. Student users can easily submit repair information through the system and track maintenance progress in real time. Maintenance personnel can view the scheduling plan and task details, and combine greedy algorithms to optimize task allocation to ensure efficient maintenance work. At the same time, the system also integrates functional modules such as announcements and information browsing, which not only facilitates users to obtain campus dynamics in time, but also enhances the interactivity and practicability of the system. The overall architecture takes user experience as the core, and realizes the closed-loop management of the whole process from repair to feedback.

In addition, the system provides a strong support function in the background management, the administrator can fully manage user information, repair data, maintenance tasks and task feedback to ensure the standardization and transparency of the system operation. Through the rights management and resource management modules, administrators can flexibly adjust user rights and system contents, ensuring data security and improving management efficiency. The design of this system fully considers the actual needs of college logistics management, combined with modern information technology and greedy algorithm optimization strategy, provides a strong support for campus intelligent construction, and significantly improves the inefficient and inconvenient problems existing in the traditional repair mode.

By introducing greedy algorithm to prioritize maintenance tasks and schedule resources, the system realizes the optimization of task allocation within a limited time, further improves the efficiency and rationality of maintenance work, and brings more intelligent and efficient solutions for logistics management in colleges and universities.

Keywords: University repair management system; java; Springboot


 

目录

摘  要

     Abstract

1 绪论

1.1 研究背景与意义

1.2 研究现状

1.3研究内容

1.4相关技术介绍

1.5 springboot框架介绍

2 高校报修管理系统分析

2.1 可行性分析

2.1.1 技术可行性分析

2.1.2 经济可行性分析

2.2 系统需求分析

2.2.1 功能性需求分析

2.2.2 非功能性分析

2.3 系统用例分析

3 高校报修管理系统总体设计

3.1 系统模块设计

3.2 数据库设计

3.3.1 数据库概念结构设计

3.2.2 数据库逻辑结构设计

4 高校报修管理系统设计与实现

4.1 注册界面

4.2 登录界面

4.3 首页界面

4.4学生用户功能界面

4.4.1校园资讯

4.4.2报修信息

4.4.3个人中心

4.5管理员功能界面

4.5.1报修信息管理

4.5.2用户通知管理

4.5.3人员通知管理

4.5.4排班计划管理

4.5.5系统管理

4.5.6资源管理

4.6维修人员功能界面

4.6.1排班计划

4.6.2个人中心

5高校报修管理系统测试

5.1 调试部分问题

5.2 系统测试用例

5.3 系统测试结果

结论

参考文献

致  谢

1 绪论

    1. 研究背景与意义

随着高校信息化建设的深入发展,校园管理逐步向智能化、数字化方向迈进。传统的人工报修模式存在效率低下、信息传递不畅等问题,已无法满足现代高校后勤管理的需求 。在这一背景下,高校报修管理系统应运而生,成为提升校园服务质量的重要工具。这类系统不仅能够优化报修流程,还能显著提高维修响应速度和服务水平,为师生提供更加便捷的学习和生活环境[1]。此外,算法的应用也在其中扮演了重要角色,例如贪心算法被用于优化资源分配和任务调度,以实现更高效的维修管理 [2]。

高校作为人员密集型场所,其设备设施种类繁多且使用频率高,对后勤保障提出了更高的要求。施贤飞在其硕士论文中指出,移动端上的学校报修系统能够有效解决传统报修方式中存在的信息不对称问题,同时满足师生随时随地提交报修需求的实际需要 [3]。通过引入现代信息技术和优化算法,如微信小程序、Spring Boot框架等,高校可以实现报修流程的自动化与规范化,进一步优化资源配置 [4]。这些研究成果表明,高校报修管理系统不仅是信息化建设的重要组成部分,更是提升校园服务质量的关键环节。

近年来,“互联网+”理念的普及为高校报修管理系统的开发提供了新的思路。张网娟等人提出了一种基于“互联网+”的设备报修系统设计方案,该方案结合了云计算、大数据分析等技术,并利用贪心算法对维修任务进行优先级排序,实现了对报修数据的实时监控与智能处理[5]。与此同时,智慧校园建设的持续推进使得高校后勤管理逐步融入到整体信息化体系中,为报修管理系统的深度应用创造了良好的条件[6]。这些研究充分体现了高校报修管理系统在推动校园信息化建设中的重要意义。

    1. 研究现状

目前,国内外关于高校报修管理系统的研究已取得了一定进展。从技术层面来看,主流的开发框架包括ASP.NET、Spring Boot以及微信小程序等。例如,蒋银虎等人设计了一套基于ASP.NET的高校报修系统,该系统通过模块化设计实现了用户端与后台管理端的功能分离,提升了系统的可维护性和扩展性 [7]。而郑若鹢则基于Spring Boot框架开发了一套后勤报修系统,其轻量级的特点使其更适合中小型高校的应用场景。此外,部分系统开始引入贪心算法来优化任务分配逻辑,从而提高维修效率。

从功能实现的角度看,当前的高校报修管理系统普遍具备报修信息录入、工单分配、进度查询等功能。傅祥坤等人设计的基于微信小程序的高校宿舍报修系统,充分利用了微信平台的广泛用户基础,简化了用户的操作流程,提高了系统的易用性 [8]。同时,陈淼等人提出了一种基于微信小程序的校园报修管理系统,该系统支持图片上传、地理位置定位等功能,并结合贪心算法对维修任务进行动态调度,进一步增强了系统的智能化水平 [9]。这些研究成果表明,随着移动互联网技术和算法优化的不断发展,高校报修管理系统正朝着更便捷、更智能的方向演进。

尽管如此,现有系统仍存在一些不足之处。例如,鲁肖肖在研究中指出,部分高校报修系统在数据安全性和用户体验方面仍有待改进[10]。韩峥等人则强调,智能化水平较低是制约当前系统发展的主要瓶颈之一[11]。为此,许多学者开始探索人工智能技术与经典算法(如贪心算法)相结合的应用潜力。袁海峰等人提出了一种基于AI的高校报修系统设计方案,该方案不仅利用机器学习算法对报修数据进行预测分析,还结合贪心算法实现了故障的提前预警和资源的合理调配。这些创新尝试为未来高校报修管理系统的升级指明了方向。

1.3研究内容

高校报修管理系统的开发及实现,所需要的工作内容:

(1)首先是确定选题,确定好所要做的系统,并对系统的背景及现在面临的一些问题等进行系统的初步确认。

(2)系统确认完成后,结合系统开发的需求进行确认系统开发所使用的技术,高校报修管理系统的开发使用springboot框架,数据库进行平台的搭建开发,确认好使用的技术进行技术分析,所使用的技术是否可以完成系统的实现。

(3)确定好系统使用的技术,进行在线确认系统所划分的用户触,并且根据用户触划分确定所要设计的功能模块,对高校报修管理系统的设计主要划分别为管理员、注册用户和维修人员,并所使用的功能模块也相应不同,但系统的数据库实现的内容是交互的,用户可以随时根据自己的需求进行报修信息填写上报,对于系统工作人员可以根据自己的分管内容进行在线信息的处理及操作,管理员获取到所有用户的详细数据信息,并根据需求进行第一时间处理解决。

(4)系统的功能模块确认完成后进行程序及界面的设计,设计完成后,通过测试来判断程序是否完善,对于系统测试,要不同的用户进行不同的内容编辑及提交,及使用不同的测试方式找出程序中存在的漏洞,并对程序出现的漏洞问题进行在线解决处理,如果测试系统没有任何问题时,可以将系统上传进行正式操作使用。

1.4相关技术介绍

(1)高校报修管理系统中的web后台管理中的后端不再使用古老的jsp+javabean+servlet技术,而是使用当前主流的springboot框架,它减少java配置代码,简化编程代码,目前springboot框架也是很多企业选择的框架之一。

(2)高校报修管理系统中的web后台管理中的前端使用的是bootstrap框架,它配合ajax和jquery可以美化页面设计。

(3)流行vue框架结合jQuery技术,在jQuery基础上扩展一些插件,通过自己定义插件更好的实现前端的设计。

(4)高校报修管理系统中数据库用的mysql5.7,它执行效率高。

1.5 springboot框架介绍

Spring框架是Java平台上的一种开源应用框架,提供具有控制反转特性的容器。尽管Spring框架自身对编程模型没有限制,但其在Java应用中的频繁使用让它备受青睐,以至于后来让它作为EJB(EnterpriseJavaBeans)模型的补充,甚至是替补。Spring框架为开发提供了一系列的解决方案,比如利用控制反转的核心特性,并通过依赖注入实现控制反转来实现管理对象生命周期容器化,利用面向切面编程进行声明式的事务管理,整合多种持久化技术管理数据访问,提供大量优秀的Web框架方便开发等等。Spring框架具有控制反转(IOC)特性,IOC旨在方便项目维护和测试,它提供了一种通过Java的反射机制对Java对象进行统一的配置和管理的方法。Spring框架利用容器管理对象的生命周期,容器可以通过扫描XML文件或类上特定Java注解来配置对象,开发者可以通过依赖查找或依赖注入来获得对象。Spring框架具有面向切面编程(AOP)框架,SpringAOP框架基于代理模式,同时运行时可配置;AOP框架主要针对模块之间的交叉关注点进行模块化。Spring框架的AOP框架仅提供基本的AOP特性,虽无法与AspectJ框架相比,但通过与AspectJ的集成,也可以满足基本需求。Spring框架下的事务管理、远程访问等功能均可以通过使用SpringAOP技术实现。Spring的事务管理框架为Java平台带来了一种抽象机制,使本地和全局事务以及嵌套事务能够与保存点一起工作,并且几乎可以在Java平台的任何环境中工作。Spring集成多种事务模板,系统可以通过事务模板、XML或Java注解进行事务配置,并且事务框架集成了消息传递和缓存等功能。Spring的数据访问框架解决了开发人员在应用程序中使用数据库时遇到的常见困难。它不仅对Java:JDBC、iBATS/MyBATIs、Hibernate、Java数据对象(JDO)、ApacheOJB和ApacheCayne等所有流行的数据访问框架中提供支持,同时还可以与Spring的事务管理一起使用,为数据访问提供了灵活的抽象。Spring框架最初是没有打算构建一个自己的WebMVC框架,其开发人员在开发过程中认为现有的StrutsWeb框架的呈现层和请求处理层之间以及请求处理层和模型之间的分离不够,于是创建了SpringMVC。


 

2 高校报修管理系统分析

2.1 可行性分析

2.1.1 技术可行性分析

从开发工具来看,由于高校报修管理系统是基于JAVA的,因此有很多开发工具都可以进行开发,这些功能强大的开发工具可以给我来设计高校报修管理系统带来非常大的方便。

从高校报修管理系统的本身技术来说,对于我来开发一个高校报修管理系统这个毕设是不费事的。高校报修管理系统的开发可以简单的分为前台端、后台端开发以及数据库开发。其中的大部分技术难点在我上学时已经使用过了,同时网络上很多技术点可以让我来借鉴。Web后台管理使用JAVA的springboot架构开发,数据库使用mysql,页面上使用javascript脚本,因此为我在开发高校报修管理系统这个毕设上省去了很多多余代码,这给我的毕设项目编写带来了极大的便利。综上所述,从技术层面来看开发高校报修管理系统是可行的。

从用户体验来看,市面上很多被广泛使用的系统案例可以让我来参考,因此我可以综合它们的页面交互设计的优点,基于我的毕设项目特点来进行改版,最后达到令用户满意的页面交互体验。综上所述,从技术层面来看开发高校报修管理系统是可行的。

2.1.2 经济可行性分析

从高校报修管理系统的开发成本来看,高校报修管理系统的设计和开发都是我自己完成的,没有其他成本上的开销。

从高校报修管理系统的维护成本来看,高校报修管理系统的开发遵循一套完整的代码编写规范,并且高校报修管理系统的结构设计非常灵活,遵循高内聚低耦合的原则,因此易于维护和迭代开发。

在高校报修管理系统上线之后,上线前期我会根据真实需求来调查,对使用我开发的高校报修管理系统来制定一套符合的使用费。系统运行稳定后我会将推广范围到其他的景点当中,其他景点可以使用我的高校报修管理系统,只需要缴纳一点点的定金,我会给他们引入广告投资和自营业务。

综合以上的分析,高校报修管理系统所带来的经济效益将会带来极大的收益。并且随着我的推广,来使用我开发的高校报修管理系统的市场将越来越大,高校报修管理系统带来的利润也就越来越多。因此,从经济层面来看开发高校报修管理系统的是可行的。

2.2 系统需求分析

2.2.1 功能性需求分析

高校报修管理系统从角色上划分为了注册用户、维修人员以及管理员三种角色。

注册用户:

(1)注册登录:用户可以通过注册成为系统用户,注册后可以用账号密码登录系统。

(2)首页:当用户进入高校报修管理系统的时候,首先映入眼帘的是系统首页、网站公告、校园资讯、报修信息等内容。

(3)网站公告:用户点击可查看网站公告、关于我们、联系方式和网站介绍等信息,方便用户浏览了解系统公告信息。

(4)校园资讯:用户点击可通过局部搜索进行浏览新闻资讯,同时可对咨讯进行点赞、收藏和评论。

(5)报修信息:用户点击可填写报修信息,包括注册用户、用户姓名、用户角色、联系方式、设备名称、设备类型、报修位置、报修时间、报修次数和故障描述。

(6)我的账户:用户可以在个人账户中查看并管理自己的个人信息。包括个人资料、修改密码等。

(7)个人中心:个人中心包含多个功能模块,如个人首页、报修信息、任务反馈、用户通知和收藏。可点击相关功能进行查看和管理。

维修人员:

(1)注册登录:维修人员可以通过注册成为系统用户,注册后可以用账号密码登录系统。

(2)首页:当维修人员进入高校报修管理系统的时候,首先映入眼帘的是系统首页、网站公告、校园资讯、排班计划等内容。

(3)网站公告:维修人员点击可查看网站公告、关于我们、联系方式和网站介绍等信息,方便用户浏览了解系统公告信息。

(4)校园资讯:维修人员点击可通过局部搜索进行浏览新闻资讯,同时可对咨讯进行点赞、收藏和评论。

(5)排班计划:维修人员点击可通过搜索关键字进行查看排班计划列表,点击进入需要了解的排班信息可查看详情信息,可对排班计划进点赞、收藏和评论。

(6)我的账户:维修人员户可以在个人账户中查看并管理自己的个人信息。包括个人资料、修改密码等。

(7)个人中心:个人中心包含多个功能模块,如个人首页、维修任务、任务反馈、人员通知和收藏。点击进入“维修任务”可查看任务详情,可点击“反馈”按钮填写反馈信息,包括维修次数、任务状态和任务情况。同时可点击相关功能进行查看和管理。

管理员:

(1)登录:管理员账号密码由系统生成,可使用账号密码可进行登录系统后台,使用系统功能进行管理,并可对自己的个人信息和密码进行管控。

(2)后台首页:管理员点击可查看报修信息、维修任务和任务反馈数据统计图。

(3)系统用户:系统用户:管理员可以查看系统用户(管理员、注册用户、维修人员)列表中某个用户的详情,可以对用户信息进行查询、审核、添加和删除操作。

(4)报修信息管理:管理员点击可查看报修信息列表和报修信息添加;点击“分配”按钮可填写分配信息,包括维修人员、人员姓名、维修类型和任务内容。

(5)维修任务管理:管理员点击可查看维修任务列表。

(6)任务反馈管理:管理员点击可查看任务反馈列表。

(7)用户通知管理:管理员点击可查看用户通知列表和用户通知添加;点击“用户通知添加”可填写相关信息,包括注册用户、用户姓名、用户角色、联系方式、通知标题、通知时间和通知内容。

(8)人员通知管理:管理员点击可查看人员通知列表和人员通知添加;点击“人员通知添加”可填写相关信息,包括维修人员、人员姓名、人员电话、通知标题、通知时间和通知内容。

(9)排班地点管理:管理员点击可对排班地点进行增删改查。

(10)排班计划管理:管理员点击可查看排班计划列表和排班计划添加;点击“排班计划添加”可填写相关信息,包括排班标题、排班周期、排班地点、排班人员、排班备注、单日最多排、周期,时间设置。

(11)系统管理:管理员点击可查看轮播图管理;如需添加新的轮播图,点击右侧“添加”按钮,上传图片,输入标题和链接,点击“确认”按钮进行添加;同时可对轮播图进行增删改查。

(12)网站公告管理:当管理点击“网站公告管理”时,可查看网站公告;如需添加新的公告信息,点击右侧“添加”按钮,输入标题和正文,点击“确认”按钮进行添加。

(13)资源管理:管理员点击可查看校园咨讯和咨讯分类;如需添加新的资讯,点击“添加”按钮,上传封面图,输入标题,选择分类,输入标签、描述和正文,点击“确认”按钮进行添加。同时可对咨讯和分类进行增删改查。

(14)权限管理:管理员点击可对系统用户的权限进行添加、修改、删除和查询操作。

2.2.2 非功能性分析

高校报修管理系统的非功能性需求比如高校报修管理系统的安全性怎么样,可靠性怎么样,性能怎么样,可拓展性怎么样等。具体可以表示在如下2-1表格中:

2-1高校报修管理系统非功能需求表

安全性

主要指高校报修管理系统数据库的安装,数据库的使用和密码的设定必须合乎规范。

可靠性

可靠性是指高校报修管理系统能够安装用户的指示进行操作,经过测试,可靠性90%以上。

性能

性能是影响高校报修管理系统占据市场的必要条件,所以性能最好要佳才好。

可扩展性

比如数据库预留多个属性,比如接口的使用等确保了系统的非功能性需求。

易用性

用户只要跟着高校报修管理系统的页面展示内容进行操作,就可以了。

可维护性

高校报修管理系统开发的可维护性是非常重要的,经过测试,可维护性没有问题

2.3 系统用例分析

根据上一节功能分析,可以得出系统的用例,注册用户角色用例如图2-2所示。

图2-2高校报修管理系统中注册用户角色用例图

维修人员角色用例如图2-3所示。


图2-3高校报修管理系统中维修人员角色用例图

管理员角色用例如图2-4所示。

图2-4高校报修管理系统管理员角色用例图

3 高校报修管理系统总体设计

3.1 系统模块设计

根据第二章中高校报修管理系统的功能分析可知,高校报修管理系统中整体功能模块图如图3-1所示, 

图3-1 高校报修管理系统功能模块图

3.2 数据库设计

3.3.1 数据库概念结构设计

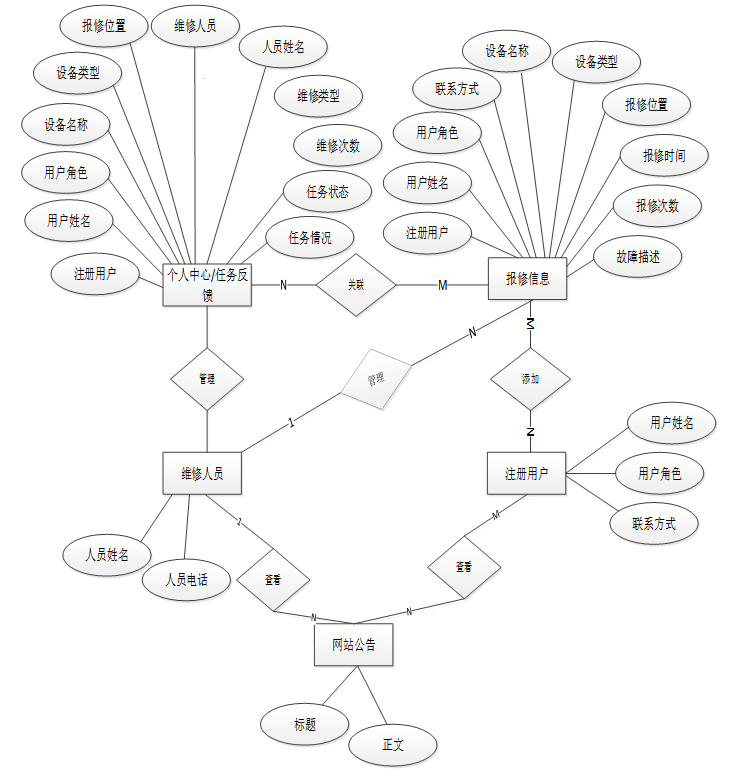
下面是整个高校报修管理系统中主要的数据库表总E-R实体关系图。

图3-2 高校报修管理系统总E-R关系图

3.2.2 数据库逻辑结构设计

表access_token (登陆访问时长)

编号

名称

数据类型

长度

小数位

允许空值

主键

默认值

说明

1

token_id

int

10

0

N

Y

临时访问牌ID

2

token

varchar

64

0

Y

N

临时访问牌

3

info

text

65535

0

Y

N

4

maxage

int

10

0

N

N

2

最大寿命:默认2小时

5

create_time

timestamp

19

0

N

N

CURRENT_TIMESTAMP

创建时间:

6

update_time

timestamp

19

0

N

N

CURRENT_TIMESTAMP

更新时间:

7

user_id

int

10

0

N

N

0

用户编号:

表article (文章:用于内容管理系统的文章)

编号

名称

数据类型

长度

小数位

允许空值

主键

默认值

说明

1

article_id

mediumint

8

0

N

Y

文章id:[0,8388607]

2

title

varchar

125

0

N

Y

标题:[0,125]用于文章和html的title标签中

3

type

varchar

64

0

N

N

0

文章分类:[0,1000]用来搜索指定类型的文章

4

hits

int

10

0

N

N

0

点击数:[0,1000000000]访问这篇文章的人次

5

praise_len

int

10

0

N

N

0

点赞数

6

create_time

timestamp

19

0

N

N

CURRENT_TIMESTAMP

创建时间:

7

update_time

timestamp

19

0

N

N

CURRENT_TIMESTAMP

更新时间:

8

source

varchar

255

0

Y

N

来源:[0,255]文章的出处

9

url

varchar

255

0

Y

N

来源地址:[0,255]用于跳转到发布该文章的网站

10

tag

varchar

255

0

Y

N

标签:[0,255]用于标注文章所属相关内容,多个标签用空格隔开

11

content

longtext

2147483647

0

Y

N

正文:文章的主体内容

12

img

varchar

255

0

Y

N

封面图

13

description

text

65535

0

Y

N

文章描述

表article_type (文章分类)

编号

名称

数据类型

长度

小数位

允许空值

主键

默认值

说明

1

type_id

smallint

5

0

N

Y

分类ID:[0,10000]

2

display

smallint

5

0

N

N

100

显示顺序:[0,1000]决定分类显示的先后顺序

3

name

varchar

16

0

N

N

分类名称:[2,16]

4

father_id

smallint

5

0

N

N

0

上级分类ID:[0,32767]

5

description

varchar

255

0

Y

N

描述:[0,255]描述该分类的作用

6

icon

text

65535

0

Y

N

分类图标:

7

url

varchar

255

0

Y

N

外链地址:[0,255]如果该分类是跳转到其他网站的情况下,就在该URL上设置

8

create_time

timestamp

19

0

N

N

CURRENT_TIMESTAMP

创建时间:

9

update_time

timestamp

19

0

N

N

CURRENT_TIMESTAMP

更新时间:

表auth (用户权限管理)

编号

名称

数据类型

长度

小数位

允许空值

主键

默认值

说明

1

auth_id

int

10

0

N

Y

授权ID:

2

user_group

varchar

64

0

Y

N

用户组:

3

mod_name

varchar

64

0

Y

N

模块名:

4

table_name

varchar

64

0

Y

N

表名:

5

page_title

varchar

255

0

Y

N

页面标题:

6

path

varchar

255

0

Y

N

路由路径:

7

parent

varchar

64

0

Y

N

父级菜单

8

parent_sort

int

10

0

N

N

0

父级菜单排序

9

position

varchar

32

0

Y

N

位置:

10

mode

varchar

32

0

N

N

_blank

跳转方式:

11

add

tinyint

3

0

N

N

1

是否可增加:

12

del

tinyint

3

0

N

N

1

是否可删除:

13

set

tinyint

3

0

N

N

1

是否可修改:

14

get

tinyint

3

0

N

N

1

是否可查看:

15

field_add

text

65535

0

Y

N

添加字段:

16

field_set

text

65535

0

Y

N

修改字段:

17

field_get

text

65535

0

Y

N

查询字段:

18

table_nav_name

varchar

500

0

Y

N

跨表导航名称:

19

table_nav

varchar

500

0

Y

N

跨表导航:

20

option

text

65535

0

Y

N

配置:

21

create_time

timestamp

19

0

N

N

CURRENT_TIMESTAMP

创建时间:

22

update_time

timestamp

19

0

N

N

CURRENT_TIMESTAMP

更新时间:

表code_token

编号

名称

数据类型

长度

小数位

允许空值

主键

默认值

说明

1

code_token_id

int

10

0

N

Y

2

token

varchar

255

0

Y

N

3

code

varchar

255

0

Y

N

验证码

4

expire_time

timestamp

19

0

N

N

CURRENT_TIMESTAMP

失效时间

5

create_time

timestamp

19

0

N

N

CURRENT_TIMESTAMP

创建时间

6

update_time

timestamp

19

0

N

N

CURRENT_TIMESTAMP

更新时间:

表collect (收藏)

编号

名称

数据类型

长度

小数位

允许空值

主键

默认值

说明

1

collect_id

int

10

0

N

Y

收藏ID:

2

user_id

int

10

0

N

N

0

收藏人ID:

3

source_table

varchar

255

0

Y

N

来源表:

4

source_field

varchar

255

0

Y

N

来源字段:

5

source_id

int

10

0

N

N

0

来源ID:

6

title

varchar

255

0

Y

N

标题:

7

img

varchar

255

0

Y

N

封面:

8

create_time

timestamp

19

0

N

N

CURRENT_TIMESTAMP

创建时间:

9

update_time

timestamp

19

0

N

N

CURRENT_TIMESTAMP

更新时间:

表comment (评论)

编号

名称

数据类型

长度

小数位

允许空值

主键

默认值

说明

1

comment_id

int

10

0

N

Y

评论ID:

2

user_id

int

10

0

N

N

0

评论人ID:

3

reply_to_id

int

10

0

N

N

0

回复评论ID:空为0

4

content

longtext

2147483647

0

Y

N

内容:

5

nickname

varchar

255

0

Y

N

昵称:

6

avatar

varchar

255

0

Y

N

头像地址:[0,255]

7

create_time

timestamp

19

0

N

N

CURRENT_TIMESTAMP

创建时间:

8

update_time

timestamp

19

0

N

N

CURRENT_TIMESTAMP

更新时间:

9

source_table

varchar

255

0

Y

N

来源表:

10

source_field

varchar

255

0

Y

N

来源字段:

11

source_id

int

10

0

N

N

0

来源ID:

表hits (用户点击)

编号

名称

数据类型

长度

小数位

允许空值

主键

默认值

说明

1

hits_id

int

10

0

N

Y

点赞ID:

2

user_id

int

10

0

N

N

0

点赞人:

3

create_time

timestamp

19

0

N

N

CURRENT_TIMESTAMP

创建时间:

4

update_time

timestamp

19

0

N

N

CURRENT_TIMESTAMP

更新时间:

5

source_table

varchar

255

0

Y

N

来源表:

6

source_field

varchar

255

0

Y

N

来源字段:

7

source_id

int

10

0

N

N

0

来源ID:

表maintenance_tasks (维修任务)

编号

名称

数据类型

长度

小数位

允许空值

主键

默认值

说明

1

maintenance_tasks_id

int

10

0

N

Y

维修任务ID

2

registered_user

int

10

0

Y

N

0

注册用户

3

user_name

varchar

64

0

Y

N

用户姓名

4

user_role

varchar

64

0

Y

N

用户角色

5

equipment_name

varchar

64

0

Y

N

设备名称

6

equipment_type

varchar

64

0

Y

N

设备类型

7

repair_location

varchar

64

0

Y

N

报修位置

8

repair_time

datetime

19

0

Y

N

报修时间

9

repair_personnel

int

10

0

Y

N

0

维修人员

10

personnel_name

varchar

64

0

Y

N

人员姓名

11

repair_type

varchar

64

0

Y

N

维修类型

12

task_content

text

65535

0

Y

N

任务内容

13

task_feedback_limit_times

int

10

0

N

N

0

反馈限制次数

14

create_time

datetime

19

0

N

N

CURRENT_TIMESTAMP

创建时间

15

update_time

timestamp

19

0

N

N

CURRENT_TIMESTAMP

更新时间

16

source_table

varchar

255

0

Y

N

来源表

17

source_id

int

10

0

Y

N

来源ID

18

source_user_id

int

10

0

Y

N

来源用户

表notice (公告)

编号

名称

数据类型

长度

小数位

允许空值

主键

默认值

说明

1

notice_id

mediumint

8

0

N

Y

公告id:

2

title

varchar

125

0

N

N

标题:

3

content

longtext

2147483647

0

Y

N

正文:

4

create_time

timestamp

19

0

N

N

CURRENT_TIMESTAMP

创建时间:

5

update_time

timestamp

19

0

N

N

CURRENT_TIMESTAMP

更新时间:

表personnel_notice (人员通知)

编号

名称

数据类型

长度

小数位

允许空值

主键

默认值

说明

1

personnel_notice_id

int

10

0

N

Y

人员通知ID

2

repair_personnel

int

10

0

Y

N

0

维修人员

3

personnel_name

varchar

64

0

Y

N

人员姓名

4

personnel_phone_number

varchar

64

0

Y

N

人员电话

5

notification_title

varchar

64

0

Y

N

通知标题

6

notification_time

datetime

19

0

Y

N

通知时间

7

notification_content

text

65535

0

Y

N

通知内容

8

create_time

datetime

19

0

N

N

CURRENT_TIMESTAMP

创建时间

9

update_time

timestamp

19

0

N

N

CURRENT_TIMESTAMP

更新时间

表praise (点赞)

编号

名称

数据类型

长度

小数位

允许空值

主键

默认值

说明

1

praise_id

int

10

0

N

Y

点赞ID:

2

user_id

int

10

0

N

N

0

点赞人:

3

create_time

timestamp

19

0

N

N

CURRENT_TIMESTAMP

创建时间:

4

update_time

timestamp

19

0

N

N

CURRENT_TIMESTAMP

更新时间:

5

source_table

varchar

255

0

Y

N

来源表:

6

source_field

varchar

255

0

Y

N

来源字段:

7

source_id

int

10

0

N

N

0

来源ID:

8

status

bit

1

0

N

N

1

点赞状态:1为点赞,0已取消

表registered_user (注册用户)

编号

名称

数据类型

长度

小数位

允许空值

主键

默认值

说明

1

registered_user_id

int

10

0

N

Y

注册用户ID

2

user_name

varchar

64

0

Y

N

用户姓名

3

user_role

varchar

64

0

Y

N

用户角色

4

contact_information

varchar

16

0

Y

N

联系方式

5

examine_state

varchar

16

0

N

N

已通过

审核状态

6

user_id

int

10

0

N

N

0

用户ID

7

create_time

datetime

19

0

N

N

CURRENT_TIMESTAMP

创建时间

8

update_time

timestamp

19

0

N

N

CURRENT_TIMESTAMP

更新时间

表repair_information (报修信息)

编号

名称

数据类型

长度

小数位

允许空值

主键

默认值

说明

1

repair_information_id

int

10

0

N

Y

报修信息ID

2

registered_user

int

10

0

Y

N

0

注册用户

3

user_name

varchar

64

0

Y

N

用户姓名

4

user_role

varchar

64

0

Y

N

用户角色

5

contact_information

varchar

64

0

Y

N

联系方式

6

equipment_name

varchar

64

0

Y

N

设备名称

7

equipment_type

varchar

64

0

Y

N

设备类型

8

repair_location

varchar

64

0

Y

N

报修位置

9

repair_time

datetime

19

0

Y

N

报修时间

10

number_of_repair_requests

varchar

64

0

Y

N

报修次数

11

fault_description

text

65535

0

Y

N

故障描述

12

maintenance_tasks_limit_times

int

10

0

N

N

0

分配限制次数

13

create_time

datetime

19

0

N

N

CURRENT_TIMESTAMP

创建时间

14

update_time

timestamp

19

0

N

N

CURRENT_TIMESTAMP

更新时间

表repair_personnel (维修人员)

编号

名称

数据类型

长度

小数位

允许空值

主键

默认值

说明

1

repair_personnel_id

int

10

0

N

Y

维修人员ID

2

personnel_name

varchar

64

0

Y

N

人员姓名

3

personnel_phone_number

varchar

16

0

Y

N

人员电话

4

examine_state

varchar

16

0

N

N

已通过

审核状态

5

user_id

int

10

0

N

N

0

用户ID

6

create_time

datetime

19

0

N

N

CURRENT_TIMESTAMP

创建时间

7

update_time

timestamp

19

0

N

N

CURRENT_TIMESTAMP

更新时间

表schedule (日程管理)

编号

名称

数据类型

长度

小数位

允许空值

主键

默认值

说明

1

schedule_id

smallint

5

0

N

Y

日程ID:[0,32767]

2

content

varchar

255

0

Y

N

日程内容

3

scheduled_time

datetime

19

0

Y

N

计划时间

4

user_id

int

10

0

N

N

用户id

5

create_time

datetime

19

0

Y

N

创建时间

6

update_time

datetime

19

0

Y

N

更新时间

表scheduling_location (排班地点)

编号

名称

数据类型

长度

小数位

允许空值

主键

默认值

说明

1

scheduling_location_id

int

10

0

N

Y

排班地点ID

2

location_name

varchar

64

0

Y

N

地点名称

3

create_time

datetime

19

0

N

N

CURRENT_TIMESTAMP

创建时间

4

update_time

timestamp

19

0

N

N

CURRENT_TIMESTAMP

更新时间

表scheduling_plan (排班计划)

编号

名称

数据类型

长度

小数位

允许空值

主键

默认值

说明

1

scheduling_plan_id

int

10

0

N

Y

排班计划ID

2

scheduling_title

varchar

64

0

Y

N

排班标题

3

scheduling_cycle

varchar

64

0

Y

N

排班周期

4

scheduling_location

varchar

64

0

Y

N

排班地点

5

scheduling_personnel

varchar

64

0

Y

N

排班人员

6

scheduling_remarks

text

65535

0

Y

N

排班备注

7

hits

int

10

0

N

N

0

点击数

8

praise_len

int

10

0

N

N

0

点赞数

9

collect_len

int

10

0

N

N

0

收藏数

10

comment_len

int

10

0

N

N

0

评论数

11

scheduling_number

int

10

0

N

N

1

单日最多排次数

12

scheduling_period

enum

1

0

N

N

1

周期

13

scheduling_date_options

text

65535

0

Y

N

时间设置

14

timetable

text

65535

0

Y

N

排期表

15

create_time

datetime

19

0

N

N

CURRENT_TIMESTAMP

创建时间

16

update_time

timestamp

19

0

N

N

CURRENT_TIMESTAMP

更新时间

表score (评分)

编号

名称

数据类型

长度

小数位

允许空值

主键

默认值

说明

1

score_id

int

10

0

N

Y

评分ID:

2

user_id

int

10

0

N

N

0

评分人:

3

nickname

varchar

64

0

Y

N

昵称:

4

score_num

double

5

2

N

N

0.00

评分:

5

create_time

timestamp

19

0

N

N

CURRENT_TIMESTAMP

创建时间:

6

update_time

timestamp

19

0

N

N

CURRENT_TIMESTAMP

更新时间:

7

source_table

varchar

255

0

Y

N

来源表:

8

source_field

varchar

255

0

Y

N

来源字段:

9

source_id

int

10

0

N

N

0

来源ID:

表slides (轮播图)

编号

名称

数据类型

长度

小数位

允许空值

主键

默认值

说明

1

slides_id

int

10

0

N

Y

轮播图ID:

2

title

varchar

64

0

Y

N

标题:

3

content

varchar

255

0

Y

N

内容:

4

url

varchar

255

0

Y

N

链接:

5

img

varchar

255

0

Y

N

轮播图:

6

hits

int

10

0

N

N

0

点击量:

7

create_time

timestamp

19

0

N

N

CURRENT_TIMESTAMP

创建时间:

8

update_time

timestamp

19

0

N

N

CURRENT_TIMESTAMP

更新时间:

表task_feedback (任务反馈)

编号

名称

数据类型

长度

小数位

允许空值

主键

默认值

说明

1

task_feedback_id

int

10

0

N

Y

任务反馈ID

2

registered_user

int

10

0

Y

N

0

注册用户

3

user_name

varchar

64

0

Y

N

用户姓名

4

user_role

varchar

64

0

Y

N

用户角色

5

equipment_name

varchar

64

0

Y

N

设备名称

6

equipment_type

varchar

64

0

Y

N

设备类型

7

repair_location

varchar

64

0

Y

N

报修位置

8

repair_personnel

int

10

0

Y

N

0

维修人员

9

personnel_name

varchar

64

0

Y

N

人员姓名

10

repair_type

varchar

64

0

Y

N

维修类型

11

repair_frequency

varchar

64

0

Y

N

维修次数

12

task_status

varchar

64

0

Y

N

任务状态

13

task_situation

longtext

2147483647

0

Y

N

任务情况

14

create_time

datetime

19

0

N

N

CURRENT_TIMESTAMP

创建时间

15

update_time

timestamp

19

0

N

N

CURRENT_TIMESTAMP

更新时间

16

source_table

varchar

255

0

Y

N

来源表

17

source_id

int

10

0

Y

N

来源ID

18

source_user_id

int

10

0

Y

N

来源用户

表upload (文件上传)

编号

名称

数据类型

长度

小数位

允许空值

主键

默认值

说明

1

upload_id

int

10

0

N

Y

上传ID

2

name

varchar

64

0

Y

N

文件名

3

path

varchar

255

0

Y

N

访问路径

4

file

varchar

255

0

Y

N

文件路径

5

display

varchar

255

0

Y

N

显示顺序

6

father_id

int

10

0

Y

N

0

父级ID

7

dir

varchar

255

0

Y

N

文件夹

8

type

varchar

32

0

Y

N

文件类型

表user (用户账户:用于保存用户登录信息)

编号

名称

数据类型

长度

小数位

允许空值

主键

默认值

说明

1

user_id

int

10

0

N

Y

用户ID:[0,8388607]用户获取其他与用户相关的数据

2

state

smallint

5

0

N

N

1

账户状态:[0,10](1可用|2异常|3已冻结|4已注销)

3

user_group

varchar

32

0

Y

N

所在用户组:[0,32767]决定用户身份和权限

4

login_time

timestamp

19

0

N

N

CURRENT_TIMESTAMP

上次登录时间:

5

phone

varchar

11

0

Y

N

手机号码:[0,11]用户的手机号码,用于找回密码时或登录时

6

phone_state

smallint

5

0

N

N

0

手机认证:[0,1](0未认证|1审核中|2已认证)

7

username

varchar

16

0

N

N

用户名:[0,16]用户登录时所用的账户名称

8

nickname

varchar

16

0

Y

N

昵称:[0,16]

9

password

varchar

64

0

N

N

密码:[0,32]用户登录所需的密码,由6-16位数字或英文组成

10

email

varchar

64

0

Y

N

邮箱:[0,64]用户的邮箱,用于找回密码时或登录时

11

email_state

smallint

5

0

N

N

0

邮箱认证:[0,1](0未认证|1审核中|2已认证)

12

avatar

varchar

255

0

Y

N

头像地址:[0,255]

13

open_id

varchar

255

0

Y

N

针对获取用户信息字段

14

create_time

timestamp

19

0

N

N

CURRENT_TIMESTAMP

创建时间:

表user_group (用户组:用于用户前端身份和鉴权)

编号

名称

数据类型

长度

小数位

允许空值

主键

默认值

说明

1

group_id

mediumint

8

0

N

Y

用户组ID:[0,8388607]

2

display

smallint

5

0

N

N

100

显示顺序:[0,1000]

3

name

varchar

16

0

N

N

名称:[0,16]

4

description

varchar

255

0

Y

N

描述:[0,255]描述该用户组的特点或权限范围

5

source_table

varchar

255

0

Y

N

来源表:

6

source_field

varchar

255

0

Y

N

来源字段:

7

source_id

int

10

0

N

N

0

来源ID:

8

register

smallint

5

0

Y

N

0

注册位置:

9

create_time

timestamp

19

0

N

N

CURRENT_TIMESTAMP

创建时间:

10

update_time

timestamp

19

0

N

N

CURRENT_TIMESTAMP

更新时间:

表user_notification (用户通知)

编号

名称

数据类型

长度

小数位

允许空值

主键

默认值

说明

1

user_notification_id

int

10

0

N

Y

用户通知ID

2

registered_user

int

10

0

Y

N

0

注册用户

3

user_name

varchar

64

0

Y

N

用户姓名

4

user_role

varchar

64

0

Y

N

用户角色

5

contact_information

varchar

64

0

Y

N

联系方式

6

notification_title

varchar

64

0

Y

N

通知标题

7

notification_time

datetime

19

0

Y

N

通知时间

8

notification_content

text

65535

0

Y

N

通知内容

9

create_time

datetime

19

0

N

N

CURRENT_TIMESTAMP

创建时间

10

update_time

timestamp

19

0

N

N

CURRENT_TIMESTAMP

更新时间

4 高校报修管理系统设计与实现

高校报修管理系统的详细设计与实现主要是根据前面的高校报修管理系统的需求分析和高校报修管理系统的总体设计来设计页面并实现业务逻辑。主要从高校报修管理系统界面实现、业务逻辑实现这两部分进行介绍。

4.1 注册界面

不是高校报修管理系统中正式用户的是可以在线进行注册的,如果你没有本高校报修管理系统的账号的话,添加“注册”,当填写上自己的账号+密码+确认密码+昵称+邮箱+身份+联系电话等信息后再点击“注册”按钮后将会先验证输入的有没有空数据,再次验证密码和确认密码是否是一样的,最后验证输入的账户名和数据库表中已经注册的账户名是否重复,只有都验证没问题后即可用户注册成功。注册界面实现了用户的注册,其注册界面展示如下图所示。

图4.1 注册界面图

注册逻辑代码如下:

/**

     * 注册

     * @param user

     * @return

     */

    @PostMapping("register")

    public Map<String, Object> signUp(@RequestBody User user) {

        // 查询用户

        Map<String, String> query = new HashMap<>();

        query.put("username",user.getUsername());

        List list = service.select(query, new HashMap<>()).getResultList();

        if (list.size()>0){

            return error(30000, "用户已存在");

        }

        user.setUserId(null);

        user.setPassword(service.encryption(user.getPassword()));

        service.save(user);

        return success(1);

}

/**

     * 用户ID:[0,8388607]用户获取其他与用户相关的数据

     */

    @Id

    @GeneratedValue(strategy = GenerationType.IDENTITY)

    @Column(name = "user_id")

    private Integer userId;

    /**

     * 账户状态:[0,10](1可用|2异常|3已冻结|4已注销)

     */

    @Basic

    @Column(name = "state")

    private Integer state;

    /**

     * 所在用户组:[0,32767]决定用户身份和权限

     */

    @Basic

    @Column(name = "user_group")

    private String userGroup;

    /**

     * 上次登录时间:

     */

    @Basic

    @Column(name = "login_time")

    private Timestamp loginTime;

    /**

     * 手机号码:[0,11]用户的手机号码,用于找回密码时或登录时

     */

    @Basic

    @Column(name = "phone")

    private String phone;

    /**

     * 手机认证:[0,1](0未认证|1审核中|2已认证)

     */

    @Basic

    @Column(name = "phone_state")

    private Integer phoneState;

    /**

     * 用户名:[0,16]用户登录时所用的账户名称

     */

    @Basic

    @Column(name = "username")

    private String username;

    /**

     * 昵称:[0,16]

     */

    @Basic

    @Column(name = "nickname")

    private String nickname;

    /**

     * 密码:[0,32]用户登录所需的密码,由6-16位数字或英文组成

     */

    @Basic

    @Column(name = "password")

    private String password;

    /**

     * 邮箱:[0,64]用户的邮箱,用于找回密码时或登录时

     */

    @Basic

    @Column(name = "email")

    private String email;

    /**

     * 邮箱认证:[0,1](0未认证|1审核中|2已认证)

     */

    @Basic

    @Column(name = "email_state")

    private Integer emailState;

    /**

     * 头像地址:[0,255]

     */

    @Basic

    @Column(name = "avatar")

    private String avatar;

    /**

     * 创建时间:

     */

    @Basic

    @Column(name = "create_time")

    @JsonFormat(pattern = "yyyy-MM-dd HH:mm:ss")

    private Timestamp createTime;

    @Basic

    @Transient

    private String code;

}

4.2 登录界面

高校报修管理系统中的前台上注册后的用户是可以通过自己的用户名+密码+验证码进行登录的,当用户输入完整的自己的用户名+密码+验证码信息并点击“登录”按钮后,将会首先验证输入的有没有空数据,再次验证输入的账户名+密码和数据库中当前保存的用户信息是否一致,只有在一致后将会登录成功并自动跳转到高校报修管理系统的首页中;否则将会提示相应错误信息,用户登录界面如下图4.2所示。

图4.2 登录界面图

登录的逻辑代码如下所示。

/**

     * 登录

     * @param data

     * @param httpServletRequest

     * @return

     */

    @PostMapping("login")

    public Map<String, Object> login(@RequestBody Map<String, String> data, HttpServletRequest httpServletRequest) {

        log.info("[执行登录接口]");

        String username = data.get("username");

        String email = data.get("email");

        String phone = data.get("phone");

        String password = data.get("password");

        List resultList = null;

        Map<String, String> map = new HashMap<>();

        if(username != null && "".equals(username) == false){

            map.put("username", username);

            resultList = service.select(map, new HashMap<>()).getResultList();

        }

        else if(email != null && "".equals(email) == false){

            map.put("email", email);

            resultList = service.select(map, new HashMap<>()).getResultList();

        }

        else if(phone != null && "".equals(phone) == false){

            map.put("phone", phone);

            resultList = service.select(map, new HashMap<>()).getResultList();

        }else{

            return error(30000, "账号或密码不能为空");

        }

        if (resultList == null || password == null) {

            return error(30000, "账号或密码不能为空");

        }

        //判断是否有这个用户

        if (resultList.size()<=0){

            return error(30000,"用户不存在");

        }

        User byUsername = (User) resultList.get(0);

        Map<String, String> groupMap = new HashMap<>();

        groupMap.put("name",byUsername.getUserGroup());

        List groupList = userGroupService.select(groupMap, new HashMap<>()).getResultList();

        if (groupList.size()<1){

            return error(30000,"用户组不存在");

        }

        UserGroup userGroup = (UserGroup) groupList.get(0);

        //查询用户审核状态

        if (!StringUtils.isEmpty(userGroup.getSourceTable())){

            String sql = "select examine_state from "+ userGroup.getSourceTable() +" WHERE user_id = " + byUsername.getUserId();

            String res = String.valueOf(service.runCountSql(sql).getSingleResult());

            if (res==null){

                return error(30000,"用户不存在");

            }

            if (!res.equals("已通过")){

                return error(30000,"该用户审核未通过");

            }

        }

        //查询用户状态

        if (byUsername.getState()!=1){

            return error(30000,"用户非可用状态,不能登录");

        }

        String md5password = service.encryption(password);

        if (byUsername.getPassword().equals(md5password)) {

            // 存储Token到数据库

            AccessToken accessToken = new AccessToken();

            accessToken.setToken(UUID.randomUUID().toString().replaceAll("-", ""));

            accessToken.setUser_id(byUsername.getUserId());

            tokenService.save(accessToken);

            // 返回用户信息

            JSONObject user = JSONObject.parseObject(JSONObject.toJSONString(byUsername));

            user.put("token", accessToken.getToken());

            JSONObject ret = new JSONObject();

            ret.put("obj",user);

            return success(ret);

        } else {

            return error(30000, "账号或密码不正确");

        }

}

4.3 首页界面

首页:当用户进入系统的时候,首先映入眼帘的是系统的首页、导航栏、网站公告、校园资讯等内容。其主界面展示如下图所示。

图4.3 首页界面图

4.4学生用户功能界面

4.4.1校园资讯

校园资讯:学生用户点击可通过局部搜索进行浏览新闻资讯,同时可对咨讯进行点赞、收藏和评论。界面图如下。

图4.4 校园资讯界面图

4.4.2报修信息

报修信息:学生用户点击可填写报修信息,包括注册用户、用户姓名、用户角色、联系方式、设备名称、设备类型、报修位置、报修时间、报修次数和故障描述。界面图如下。

图4.5 报修信息界面图

4.4.3个人中心

个人中心:个人中心包含多个功能模块,如个人首页、报修信息、任务反馈、用户通知和收藏。可点击相关功能进行查看和管理。界面图如下。

图4.6 个人中心界面图

4.5管理员功能界面

4.5.1报修信息管理

报修信息管理:管理员点击可查看报修信息列表和报修信息添加;点击“分配”按钮可填写分配信息,包括维修人员、人员姓名、维修类型和任务内容。界面图如下。

图4.7报修任务管理界面图

4.5.2用户通知管理

用户通知管理:管理员点击可查看用户通知列表和用户通知添加;点击“用户通知添加”可填写相关信息,包括注册用户、用户姓名、用户角色、联系方式、通知标题、通知时间和通知内容。界面图如下。

图4.8用户通知添加界面图

4.5.3人员通知管理

人员通知管理:管理员点击可查看人员通知列表和人员通知添加;点击“人员通知添加”可填写相关信息,包括维修人员、人员姓名、人员电话、通知标题、通知时间和通知内容。界面图如下。


图4.9 人员通知添加界面图

4.5.4排班计划管理

排班计划管理:管理员点击可查看排班计划列表和排班计划添加;点击“排班计划添加”可填写相关信息,包括排班标题、排班周期、排班地点、排班人员、排班备注、单日最多排、周期,时间设置。界面图如下。


图4.10 排班计划添加界面图

4.5.5系统管理

系统管理:管理员点击可查看轮播图管理;如需添加新的轮播图,点击右侧“添加”按钮,上传图片,输入标题和链接,点击“确认”按钮进行添加;同时可对轮播图进行增删改查。界面图如下。

图4.11 系统管理界面图

4.5.6资源管理

资源管理:管理员点击可查看校园咨讯和咨讯分类;如需添加新的资讯,点击“添加”按钮,上传封面图,输入标题,选择分类,输入标签、描述和正文,点击“确认”按钮进行添加。同时可对咨讯和分类进行增删改查。界面图如下。


图4.12 资源管理界面图

4.6维修人员功能界面

4.6.1排班计划

排班计划:维修人员点击可通过搜索关键字进行查看排班计划列表,点击进入需要了解的排班信息可查看详情信息,可对排班计划进点赞、收藏和评论。界面图如下。


图4.13 排班计划界面图

4.6.2个人中心

个人中心:个人中心包含多个功能模块,如个人首页、维修任务、任务反馈、人员通知和收藏。点击进入“维修任务”可查看任务详情,可点击“反馈”按钮填写反馈信息,包括维修次数、任务状态和任务情况。同时可点击相关功能进行查看和管理。界面图如下。

图4.14 个人中心界面图


图4.15 任务反馈添加界面图

5高校报修管理系统测试

高校报修管理系统测试是为了检验软件是否达到设计要求,是否存在错误,通过测试的方法来检查高校报修管理系统,以便发现高校报修管理系统中的错误。测试工作是保证高校报修管理系统质量的关键。

5.1 调试部分问题

问题1:数据库无法添加中文。

解决过程:重新创建数据库,将库的编码格式改为utf8。

效果:能在新库的表中添加中文。

问题2:控制台报错前台与后台参数不一致

解决过程:检查代码,找到报错参数完成修改,继续报错,服务器移除项目重新运行。

效果:重启项目不再报错。

问题3:报错No bean named 'sysLogServiceImpl' available找不到名为sysLogServiceImpl的bean的对象。

解决过程:询问导师报错原因,发现错误原因是未添加注解@Service,需要在在impl实现类的外面添加@Service注解。

效果:重新debug项目无报错。

问题4:启动项目时报错:Mapped Statements collection does not contain value for

解决过程:网上搜索解决办法,出错可能的原因有多个,经过努力排查,错误原因是mapper映射地址有误。在mybatis-config里重新配置地址。

效果:项目启动正常

5.2 系统测试用例

系统测试包括:用户登录功能测试、网站公告查看、报修信息添加、排班计划搜索、密码修改功能测试,如表5-1、5-2、5-3、5-4、5-5所示:

用户登录功能测试:

表5-1 用户登录功能测试表

用例名称

用户登录系统

目的

测试用户通过正确的用户名和密码可否登录功能

前提

未登录的情况下

测试流程

1) 进入登录页面

2) 输入正确的用户名和密码

预期结果

用户名和密码正确的时候,跳转到登录成功界面,反之则显示错误信息,提示重新输入

实际结果

实际结果与预期结果一致

网站公告查看功能测试:

表5-2 网站公告查看功能测试表

用例名称

网站公告查看

目的

测试网站公告查看功能

前提

用户登录

测试流程

点击网站公告

预期结果

可以查看到所有网站公告

实际结果

实际结果与预期结果一致

注册用户添加报修信息界面测试:

表5-3 注册用户添加报修信息界面测试表

用例名称

报修信息发布测试用例

目的

测试报修信息发布功能

前提

用户正常登录情况下

测试流程

1)用户点击报修信息,然后添加后并填写信息。

2)点击进行提交。

预期结果

提交以后,页面首页会显示新的报修信息 

实际结果

实际结果与预期结果一致

排班计划搜索功能测试:

表5-4排班计划搜索功能测试表

用例名称

排班计划搜索测试

目的

测试排班计划搜索功能

前提

测试流程

1)在搜索框填入搜索关键字。

2)点击搜索按钮。

预期结果

页面显示包含有搜索关键字的排班计划

实际结果

实际结果与预期结果一致

密码修改功能测试:

表5-5 密码修改功能测试表

用例名称

密码修改测试用例

目的

测试管理员密码修改功能

前提

管理员用户正常登录情况下

测试流程

1)管理员密码修改并完成填写。

2)点击进行提交。

预期结果

使用新的密码可以登录

实际结果

实际结果与预期结果一致

5.3 系统测试结果

通过编写高校报修管理系统的测试用例,已经检测完毕用户登录功能测试、菜品信息查看、报修信息添加、排班计划搜索、密码修改功能测试,通过这5大模块为高校报修管理系统的后期推广运营提供了强力的技术支撑。

结论

高校报修管理系统的开发与实施为校园后勤服务的信息化建设提供了重要支持。通过引入现代化信息技术,系统实现了从报修信息提交到维修任务分配及反馈的全流程闭环管理,显著提升了维修效率和服务质量。学生用户能够便捷地提交报修需求并实时跟踪维修进度,维修人员则借助系统中的排班计划和任务详情高效完成工作。此外,系统还融入了公告通知、资讯浏览等功能模块,增强了用户体验与互动性,有效解决了传统报修模式中流程复杂、信息不对称的问题。

在后台管理方面,系统为管理员提供了强大的功能支持,包括用户信息管理、报修数据统计、维修任务分配以及任务反馈跟踪等。管理员可以通过权限管理和资源管理模块灵活调整用户权限及系统内容,确保系统运行的规范性和透明度,同时保障数据安全。通过贪心算法的应用,系统进一步优化了任务分配和资源调度,提高了整体工作效率。这一设计不仅满足了高校后勤管理的实际需求,还为校园智能化建设奠定了坚实基础。

综上所述,高校报修管理系统在提升校园服务水平、推动信息化建设方面发挥了重要作用。未来,随着人工智能、大数据等新兴技术的深度融合,系统有望实现更多智能化功能,如故障预测、智能提醒等,从而为高校后勤管理提供更加全面的支持。同时,该系统的成功实践也为其他领域的信息化建设提供了有益借鉴,具有重要的推广价值和应用前景。

参考文献

  1. 任东帅,王德静.报修系统在高校后勤管理中的应用研究——以南开大学物业报修系统为例[J].高校后勤研究,2022,(10):23-25.
  2. 王贺哲.基于BOPPPS教学模型的算法设计与分析教学设计——以“贪心算法”为例[J].电脑知识与技术,2023,19(20):167-169.DOI:10.14004/j.cnki.ckt.2023.0986.
  3. 施贤飞.移动端上的学校报修系统研究和实现[D].华东师范大学,2022.DOI:10.27149/d.cnki.ghdsu.2022.001521.
  4. 郑若鹢.应用Spring Boot的后勤报修系统的设计与实现[J].福建电脑,2021,37(10):66-69.DOI:10.16707/j.cnki.fjpc.2021.10.017.
  5. 张网娟,汪晋舟,蒋马利,等.基于“互联网+”的设备报修系统设计与实现[J].电子设计工程,2023,31(07):156-159+164.DOI:10.14022/j.issn1674-6236.2023.07.032.
  6. 刘锦.智慧校园故障报修信息管理系统开发研究[J].互联网周刊,2024,(18):51-53.
  7. 蒋银虎,鲍顺萍.基于ASP.NET的高校报修系统的设计与实现[J].电脑知识与技术,2023,19(30):37-39+43.DOI:10.14004/j.cnki.ckt.2023.1619.
  8. 傅祥坤,杨永超.基于微信小程序的高校宿舍报修系统设计[J].电脑知识与技术,2022,18(22):42-44.DOI:10.14004/j.cnki.ckt.2022.1512.
  9. 陈淼,羊开云.基于微信小程序的校园报修管理系统设计[J].网络安全技术与应用,2024,(01):57-60.
  10. 鲁肖肖.高校后勤报修系统的探究与设计[J].信息与电脑(理论版),2020,32(13):71-73.
  11. 韩峥,钱锦辉,周星国,等.高校智能物业报修系统的设计与实现[J].计算机产品与流通,2020,(07):230.
  12. 贾琴.Java编程语言的应用策略分析[J].集成电路应用,2024,41(10):84-85.DOI:10.19339/j.issn.1674-2583.2024.10.034.
  13. 柯灵.Java编程语言在计算机软件开发中的应用与问题处理探析[J].电脑知识与技术,2024,20(27):45-47.DOI:10.14004/j.cnki.ckt.2024.1389.
  14. 袁海峰,胡锐.基于AI的高校报修系统设计研究[J].苏州科技大学学报(自然科学版),2024,41(02):71-76.
  15. 唐瑞明,谭倩芳.高校宿舍信息化管理系统设计[J].电子技术与软件工程,2023,(04):258-262.DOI:10.20109/j.cnki.etse.2023.04.060.
  16. 李泳.Spring Boot开发与测试实战[M].人民邮电出版社:202211.435.
  17. 林海.基于.NET技术的高校后勤报修系统设计与实现[J].电脑与电信,2020,(03):47-51.DOI:10.15966/j.cnki.dnydx.2020.03.014.
  18. 山锋,丑洋.基于互联网新技术的高校后勤报修系统应用研究[J].数字技术与应用,2020,38(01):56-57.DOI:10.19695/j.cnki.cn12-1369.2020.01.33.



致  谢

时间过的很快,不知不觉,在大学的学习生活即将结束。毕业之际,我真诚地向帮助过我的老师、家人、同学、朋友们表达感谢。首先要感谢的是我的母校。感谢母校给了我美好的生活和优越的学习环境,使我能学到了很多知识,也不断的变得优秀;感谢家人在这四年期间一直给与我的爱和无条件的支持,让我没有后顾之忧地完成学业;感谢软件学院的任课老师们给我鼓励和认可,让我有信心去做好每一件事情;感谢同学们的帮助,让我的大学生活更有意义。在此次毕业设计的实现过程中, 我得到了老师们的耐心指导让我顺利完成了该设计。从最初的选题和开题开始,老师就给予我很多帮助,他们认真负责的态度、丰富的景点经验让我学到了很多。

同时也要感谢我敬爱的班主任和实训学习资料的老师,他们在各个方面都教给了我丰富的经验,在面对各种困难时如何处理。老师们不仅在学习中给我以精心的指导,同时还在其它方面给予我观关怀,指导老师不辞辛苦的为大家录制视频和一遍遍讲解让我心怀感激之情。在此,我真诚的感恩、感谢我的指导教师们。

还要感谢实习期间不厌其烦教导我鼓励我的技术师傅,他指导了我各个方面的技巧,尤其是编程方面,迄今我的很多技巧和编写规范都有赖于他的指导、纠正。

最后还要特别感谢身边的各位同学们,一直支持鼓励我,无论何时何种境况。我很荣幸获得同学们的帮助,也很开心能够和大家共度大学四年的时光。

最后的最后,再次发自肺腑的感谢所有帮助过我的人。

点赞+收藏+关注  →私信领取本源代码、数据库

关注博主下篇更精彩
一键三连!!!
一键三连!!!
一键三连!!!
感谢一键三连!!!

评论
成就一亿技术人!
拼手气红包6.0元
还能输入1000个字符
 
红包 添加红包
表情包 插入表情
 条评论被折叠 查看
添加红包

请填写红包祝福语或标题

红包个数最小为10个

红包金额最低5元

当前余额3.43前往充值 >
需支付:10.00
成就一亿技术人!
领取后你会自动成为博主和红包主的粉丝 规则
hope_wisdom
发出的红包
实付
使用余额支付
点击重新获取
扫码支付
钱包余额 0

抵扣说明:

1.余额是钱包充值的虚拟货币,按照1:1的比例进行支付金额的抵扣。
2.余额无法直接购买下载,可以购买VIP、付费专栏及课程。

余额充值