摘 要
随着信息技术的不断发展,传统的幼儿园管理模式已逐渐不能满足现代化教育的需求。本研究旨在基于PHP技术开发一款高效、安全的幼儿园管理系统,通过数字化手段提高幼儿园的管理效率与服务质量。系统根据不同用户角色(管理员、教师、家长)设计了个性化的功能模块,管理员能够进行全面的数据管理与分析,教师可高效管理学生信息与教学安排,家长则能够便捷地查看孩子的成长记录与互动信息,从而实现家园合作的良性互动。
本研究的核心目标是构建一个集成化的系统架构,优化用户体验,提高系统的安全性与易用性。通过对用户权限的合理分配与功能模块的精心设计,本系统能够为幼儿园提供一个全面、智能的管理工具,减轻教师和管理人员的工作负担,提升教育质量。此外,系统还注重数据安全与隐私保护,采用先进的技术手段确保数据的保密性与可靠性。研究成果为幼儿园的管理模式转型提供了有力的技术支持,并对其他教育领域的数字化改革具有一定的借鉴意义。
关键词:幼儿园管理系统;PHP;MySQL
Abstract
With the continuous development of information technology, the traditional management mode of kindergartens has gradually failed to meet the needs of modern education. This research aims to develop an efficient and secure kindergarten management system based on PHP technology, and improve the management efficiency and service quality of kindergartens through digital means. The system has designed personalized functional modules based on different user roles (administrators, teachers, parents). Administrators can conduct comprehensive data management and analysis. Teachers can efficiently manage student information and teaching arrangements. Parents can conveniently view their children's growth records and interaction information, thereby achieving a positive interaction between home and kindergarten.
The core objective of this research is to construct an integrated system architecture, optimize the user experience, and enhance the security and ease of use of the system. Through the reasonable allocation of user permissions and the meticulous design of functional modules, this system can provide kindergartens with a comprehensive and intelligent management tool, reduce the workload of teachers and administrators, and improve the quality of education. In addition, the system also attaches great importance to data security and privacy protection, and adopts advanced technical means to ensure the confidentiality and reliability of data. The research results provide strong technical support for the transformation of the management model of kindergartens and have certain reference significance for the digital reform in other educational fields.
Keywords:Kindergarten management system PHP; MySQL
目录
- 绪论
- 研究背景和意义
1.1.1研究背景
近年来,随着社会对教育质量要求的不断提高,幼儿园管理面临着越来越多的挑战。传统的幼儿园管理模式存在信息流动不畅、管理效率低以及资源配置不合理等问题,难以满足新时代教育发展的需求[1]。幼儿园的管理不仅需要关注幼儿教育质量,还需要提升教师、家长与管理者之间的沟通与合作,这对管理系统提出了更高的要求。为了适应这些变化,许多幼儿园开始探索信息化管理的路径,利用信息技术提升管理水平。尤其是通过引入大数据和云计算等技术,幼儿园管理的精准化和智能化成为了发展的趋势[2]。
在此背景下,基于PHP技术开发的幼儿园管理系统逐渐成为一种有效的解决方案。PHP是一种开放源代码的脚本语言,其灵活性和高效性使其在动态网页设计中占据了重要地位[3]。这种技术不仅可以满足幼儿园管理系统的基本需求,还能够通过模块化设计,实现信息的快速处理和高效存储[4]。此外,随着家园共育理念的提出,家长与幼儿园之间的互动日益重要,如何通过信息技术促进家园合作,也是当前幼儿园管理系统设计中的一个关键点[5]。
1.1.2研究意义
本研究的主要意义在于推动幼儿园管理的数字化转型,提升管理效率与服务质量。传统的幼儿园管理模式主要依赖人工处理,存在操作繁琐、数据不易统计、信息传递滞后等问题。通过构建一个集成化的管理系统,可以实现数据的实时更新与共享,简化日常管理任务,使幼儿园的管理工作更加高效与精确。此外,系统能够有效促进家长、教师和管理者之间的信息互动与沟通,增强家园合作,从而为幼儿的成长与发展提供更为有力的支持。
另一方面,本研究具有较高的社会实践价值。在当前教育现代化进程中,越来越多的教育机构寻求通过信息技术提升办学水平。幼儿园作为基础教育的重要组成部分,其管理模式的创新和优化直接关系到教育质量的提高。通过开发一个基于PHP技术的幼儿园管理系统,可以为幼儿园提供一种科学、系统的管理方法,同时为其他教育领域的管理信息化提供可借鉴的经验。这不仅有助于提升教育管理的智能化水平,还推动了教育信息化的普及与应用,具有重要的理论与实践价值。
1.2研究现状
目前,国内外关于幼儿园管理信息化的研究已有一定的进展。许多学者探索了信息技术在提升幼儿园管理效能方面的应用,如洪丽潇通过智慧管理策略的研究,提出信息化手段能够帮助幼儿园提升管理效能,尤其是在教学管理和家园互动等方面[6]。吴佳晨也强调了精细化管理理念的实施,认为信息化管理系统能够实现教育资源的优化配置,提高园区的管理效率和服务质量[7]。此外,杨梅对新时代家园互动策略进行了研究,指出信息化平台能够极大促进家长和教师之间的沟通,提升教育质量[8]。
然而,现有的研究也存在一定的不足之处,许多幼儿园管理系统仍存在功能单一、用户体验差等问题[9]。例如,陈洪波提出基于PHP开发的网站管理系统在一些幼儿园中已经有所应用,但在实际操作中仍面临界面不友好、操作复杂等问题[10]。与此同时,许多研究集中于单一模块的开发,缺乏整体集成的系统设计[11]。这表明,现阶段的幼儿园管理系统仍有许多待改进的地方,需要更多关注系统的全面性、稳定性与易用性[12]。
总的来说,虽然国内外已有一定的研究成果,但现有的幼儿园管理系统仍处于不断优化和完善的阶段。未来的研究可以在现有系统的基础上,通过更好的技术整合与创新设计,提升管理系统的综合效能,尤其是在家园共育和精细化管理方面的应用[13]。
1.3研究内容
本研究主要聚焦于基于PHP技术开发一款高效、安全的幼儿园管理系统,研究内容主要包括系统架构设计、功能模块实现及用户界面优化等方面。首先,系统将根据用户角色(管理员、教师、家长等)设计不同的权限管理机制,确保各类用户能够根据其需求访问和操作相关功能。管理员将拥有系统的最高权限,能够进行用户管理、数据统计分析以及系统维护;教师可以管理学生信息、发布课程安排、记录学生表现;家长则能查看孩子的学习进展、活动安排及与教师的沟通记录。其次,本研究将重点开发一个灵活的用户认证机制,确保不同角色的用户能够在系统中实现安全、便捷的登录和身份验证。
此外,系统还将涉及多个关键功能模块的设计与实现。管理员模块将包括学生、教师、课程的全面管理功能;教师模块将侧重于排课、考勤记录、教学资源管理等方面;家长模块则主要聚焦于实时查看孩子的动态、课外活动安排和与教师的互动交流。为了提高用户体验,本研究还将在界面设计上进行优化,使系统更加直观、易用。同时,系统将采用数据加密与备份机制,确保用户数据的安全性与可靠性。通过这些设计,本研究旨在构建一个满足现代幼儿园管理需求的综合性解决方案,推动教育信息化的发展。
系统需求分析是系统开发的一个关键环节,它在系统的设计和实现上起到了一个承上启下的位置。系统需求分析是对所需要做的系统进行一个需求的挖掘,如果分析的准确可以精准的解决现实中碰到的问题。如果分析不到位会影响后期系统的实现。一个系统的优秀程度需求分析也是占据了非常大的比例,如果需求分析不到位,后面的系统设计要实现就是一个偏离导航的设计。
2.1 可行性分析
系统可行行分析是对系统对系统可行性进行一个探讨。在探讨系统的可行性上我们主要从技术上的可行性和经济上的可行性以及操作层面的可行性上进行分析,如果三个层面度通过,我们则认为系统是比较可行的。
2.1.1 技术可行性分析
幼儿园管理系统采用的是PHP编程语言并于MVVM模式,数据库部分采用的是当前流行的MySQL数据库,幼儿园管理系统中的所有数据资源都存储在MySQL数据库中,本系统多处采用了AJAX的异步操作,AJAX技术可以对用户指定部分的数据进行局部刷新,不仅减少了服务器对页面的解析而且极大增加了用户的体验度。本系统的环境配置也较为简单,有自带的Apache服务器和JDK环境,因此不需要我们在重新配置。
2.1.2 经济可行性分析
幼儿园管理系统是在PHP和MySQL的环境中运行的,而系统的成本也只是主要分布在软件的开发和维护上。但如果系统上线投入使用之后,不仅可以方便人们,还节省了用户的时间和精力,而且还极大限度的方便了运营者,减少了运营者的工作强度。幼儿园管理系统其实也不太复杂,在开发的时候经济支出也不大,在开发系统时时间用的也不多,从时间的优势和对经济利益方面产生的好处远超过维护和管理的成本,所以开发此系统是可行合适的。
2.1.3 操作可行性分析
幼儿园管理系统的注册与登陆页面设计简洁容易应用,可以通过最常见的页面窗口来登陆页面,并利用过计算机实现登陆功能,因此使用者只要平时利用过计算机都可以实现登陆应用。此操作系统的研发工作环境运用了php技术,并运用了B/S结构,这些研发工作环境都使得此系统功能更为完整,使整个设计更为个性化,使用者功能也更为简洁方便。本管理系统具备了易于运行、容易管理、交互性较好的优点,在实际操作上也是非常简单的。因此,本管理系统也可进行商业设计。综上所述,该设备的研发符合技术要求,因此其研发具有可操作性。
2.2 功能需求分析
本系统按照功能分为管理员、幼儿家长、教师用户三种角色,角色功能如下:
- 幼儿家长:
(1)注册登录:在幼儿园管理系统中,用户可通过简洁的界面完成注册与登录操作。注册时,用户填写基本信息并提交即可创建账户;登录时,输入用户名和密码后即可快速进入平台。
(2)首页:首页展示轮播图、系统公告、新闻资讯、幼儿信息、校内活动、膳食菜单、教师排课等功能导航栏。
(3)系统公告:系统公告功能提供最新平台信息和重要通知,确保用户及时了解动态。简洁明了的公告列表方便用户快速查阅相关内容。
(4)新闻资讯:点击“新闻资讯”这个菜单,可以查看到系统中所有发布的新闻资讯,如果想要了解某一新闻资讯的详细信息,可通过筛选或排序方式找出相应信息,然后点击后面的“详情”会进入详情查看界面,可以对新闻资讯进行详情查看、点赞、评论等操作。
(5)幼儿信息:家长可点击填写幼儿相关信息,包括幼儿家长、幼儿姓名、家长姓名、出生年月、幼儿年龄、幼儿性别和教师用户。
(6)校内活动:家长点击可通过搜索活动名称、活动班级进行查看校内活动列表,点击进入想要了解的活动可查看详情信息,可进行点赞、收藏和评论。
(7)教师排课:家长点击可通过搜索课表名称进行查看教师排课列表,点击进入想要了解的课表可查看详情信息,可进行点赞、收藏和评论。
(8)膳食菜单:家长点击可通过搜索菜品名称、膳食餐别进行查看膳食菜单列表,点击进入想要了解的菜单可查看详情信息,可进行点赞、收藏和评论。
(9)我的账户:用户可以在个人账户中查看并管理自己的个人信息。包括个人资料、修改密码等。
(10)个人中心:个人中心包含多个功能模块,如个人中心、幼儿信息、幼儿情况、收藏和评论管理等内容,方便用户管理和查看自己的相关记录。
2. 管理员:
(1)登录:管理员可通过登录页面输入账号、密码和验证码,快速访问后台管理系统。
(2)公共管理:公共管理:管理员点击“公共管理”这个按钮,会出现轮播图和系统公告两个子菜单,可以查询、删除、重置、新增所有轮播图和展会公告信息。
(3)用户管理:管理员可以查看系统用户(管理员、幼儿家长、教师用户)列表中某个用户的详情,可以对用户信息进行查询、审核、添加和删除操作。
(4)资讯管理:管理员点击“资讯管理”这个按钮,会出现新闻资讯和资讯分类两个子菜单,可以查询、删除、重置、新增所有资讯和分类信息。
(5)幼儿信息:管理员可以通过“幼儿信息”功能查看和管理所有幼儿的基本信息,并进行查询、重置、删除和新增操作。此外,还可以通过“幼儿情况”和“详情”按钮进一步了解每个幼儿的具体情况。
(6)幼儿情况:管理员点击可查看幼儿情况信息。
(7)校内活动:管理员可以通过“校内活动”功能查看和管理所有校内活动的信息。该功能允许管理员查询、重置、删除和新增活动,并查看每个活动的详细信息和评论。
(8)上课教室:管理员可以通过“上课教室”功能查看和管理所有教室的排课信息。该功能允许管理员查询、重置、删除和新增教室的排课情况,并查看每个教室的详细信息,包括新增时间和更新时间。
(9)教师排课:管理员可以通过“教师排课”功能查看和管理所有教师的课程安排。该功能允许管理员查询、重置、删除和新增课表,并查看每个课表的详细信息,包括上课教室、上课教师、新增时间和更新时间。
(10)膳食菜单:管理员可以通过“膳食菜单”功能查看和管理所有幼儿的膳食安排。管理员可查询、重置、删除和新增菜品,并查看每个菜品的详细信息,此外,还可以通过“查看详情”和“查看评论”按钮进一步了解每个菜品的具体情况和用户反馈。
(11)退出:管理员点击可退出系统。
3.教师用户:
(1)注册登录:在幼儿园管理系统中,用户可通过简洁的界面完成注册与登录操作。注册时,用户填写基本信息并提交即可创建账户;登录时,输入用户名和密码后即可快速进入平台。
(2)首页:首页展示轮播图、系统公告、新闻资讯、幼儿信息、校内活动、膳食菜单、教师排课等功能导航栏。
(3)系统公告:系统公告功能提供最新平台信息和重要通知,确保用户及时了解动态。简洁明了的公告列表方便用户快速查阅相关内容。
(4)新闻资讯:点击“新闻资讯”这个菜单,可以查看到系统中所有发布的新闻资讯,如果想要了解某一新闻资讯的详细信息,可通过筛选或排序方式找出相应信息,然后点击后面的“详情”会进入详情查看界面,可以对新闻资讯进行详情查看、点赞、评论等操作。
(5)校内活动:教师点击可通过搜索活动名称、活动班级进行查看校内活动列表,点击进入想要了解的活动可查看详情信息,可进行点赞、收藏和评论。
(6)教师排课:教师点击可通过搜索课表名称进行查看教师排课列表,点击进入想要了解的课表可查看详情信息,可进行点赞、收藏和评论。
(7)膳食菜单:教师点击可通过搜索菜品名称、膳食餐别进行查看膳食菜单列表,点击进入想要了解的菜单可查看详情信息,可进行点赞、收藏和评论。
(8)我的账户:用户可以在个人账户中查看并管理自己的个人信息。包括个人资料、修改密码等。
(9)个人中心:个人中心包含多个功能模块,如个人中心、幼儿信息、幼儿情况、收藏和评论管理。教师可在个人中心处查看幼儿信息、添加幼儿情况、查看收藏和评论信息。
2.3 非功能性需求分析
幼儿园管理系统的非功能性需求比如幼儿园管理系统的安全性怎么样,可靠性怎么样,性能怎么样,可拓展性怎么样等。具体可以表示在如下2-1表格中:
表2.1 幼儿园管理系统非功能需求表
| 安全性 | 主要指幼儿园管理系统数据库的安装,数据库的使用和密码的设定必须合乎规范。 |
| 可靠性 | 可靠性是指幼儿园管理系统能够安装用户的指示进行操作,经过测试,可靠性90%以上。 |
| 性能 | 性能是影响幼儿园管理系统占据市场的必要条件,所以性能最好要佳才好。 |
| 可扩展性 | 比如数据库预留多个属性,比如接口的使用等确保了系统的非功能性需求。 |
| 易用性 | 用户只要跟着幼儿园管理系统的页面展示内容进行操作,就可以了。 |
| 可维护性 | 幼儿园管理系统开发的可维护性是非常重要的,经过测试,可维护性没有问题 |
2.4系统角色用例分析
2.4.1幼儿家长用例
幼儿家长用例图如图2-1所示。

图2-1幼儿家长用例图
2.4.2系统管理员用例
后台主要是管理员的角色功能,用户不能进入后台,后台管理员用例图如图2-2所示。

图2-2 管理员用例图
2.4.3教师用户用例
教师用户用例图如图2-2所示。

图2-3 教师用户用例图
3.1系统功能结构设计
系统在结构上的设计至关重要,要考虑周全,设计全面,一个完善的结构体系,能够满足用户在使用时的各种需求,这样会让提高程序的使用率,保证程序被长久的利用。在设计幼儿园管理系统的结构时,也列入重点,采用模块化的方法来进行设计,即首先将大模块确定下来,再慢慢的将大模块进行补充完善,向下分支出小模块,一起共同组成的系统的结构体系,下图是该幼儿园管理系统的结构设计图,直观明了的可以看出本项目程序的功能。
幼儿园管理系统功能结构图如图3-1所示。

图3-1 幼儿园管理系统功能结构图
3.2系统数据库设计
数据库设计一般包括需求分析、概念模型设计、数据库表建立三大过程,其中需求分析前面章节已经阐述,概念模型设计有概念模型和逻辑结构设计两部分。
3.2.1数据库概念结构设计
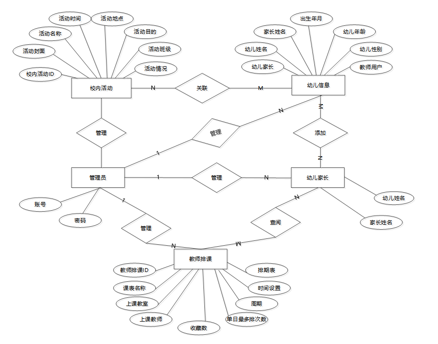
在数据库概念模型设计的时候,一般都采用E-R实体图进行展示,在实体图中可以展示出数据库表中的所有字段名称。下面是整个幼儿园管理系统中主要的数据库表总E-R实体关系图。

图3-2 系统总E-R关系图
3.2.2数据库逻辑结构设计
在数据库表中我们会看到系统的表名、主键、外键等信息,我们通过数据库表的主键、外键把每个表关联起来,然后在界面中展示,本幼儿园管理系统的主要的数据库表如下:
表 4-1-access_token(登陆访问时长)
| 编号 | 字段名 | 类型 | 长度 | 是否非空 | 是否主键 | 注释 |
| 1 | token_id | int | 是 | 是 | 临时访问牌ID | |
| 2 | token | varchar | 64 | 否 | 否 | 临时访问牌 |
| 3 | info | text | 65535 | 否 | 否 | 信息 |
| 4 | maxage | int | 是 | 否 | 最大寿命:默认2小时 | |
| 5 | create_time | timestamp | 是 | 否 | 创建时间 | |
| 6 | update_time | timestamp | 是 | 否 | 更新时间 | |
| 7 | user_id | int | 是 | 否 | 用户编号 |
表 4-2-article(文章)
| 编号 | 字段名 | 类型 | 长度 | 是否非空 | 是否主键 | 注释 |
| 1 | article_id | mediumint | 是 | 是 | 文章id | |
| 2 | title | varchar | 125 | 是 | 是 | 标题 |
| 3 | type | varchar | 64 | 是 | 否 | 文章分类 |
| 4 | hits | int | 是 | 否 | 点击数 | |
| 5 | praise_len | int | 是 | 否 | 点赞数 | |
| 6 | create_time | timestamp | 是 | 否 | 创建时间 | |
| 7 | update_time | timestamp | 是 | 否 | 更新时间 | |
| 8 | source | varchar | 255 | 否 | 否 | 来源 |
| 9 | url | varchar | 255 | 否 | 否 | 来源地址 |
| 10 | tag | varchar | 255 | 否 | 否 | 标签 |
| 11 | content | longtext | 4294967295 | 否 | 否 | 正文 |
| 12 | img | varchar | 255 | 否 | 否 | 封面图 |
| 13 | description | text | 65535 | 否 | 否 | 文章描述 |
表 4-3-article_type(文章分类)
| 编号 | 字段名 | 类型 | 长度 | 是否非空 | 是否主键 | 注释 |
| 1 | type_id | smallint | 是 | 是 | 分类ID | |
| 2 | display | smallint | 是 | 否 | 显示顺序 | |
| 3 | name | varchar | 16 | 是 | 否 | 分类名称 |
| 4 | father_id | smallint | 是 | 否 | 上级分类ID | |
| 5 | description | varchar | 255 | 否 | 否 | 描述 |
| 6 | icon | text | 65535 | 否 | 否 | 分类图标 |
| 7 | url | varchar | 255 | 否 | 否 | 外链地址 |
| 8 | create_time | timestamp | 是 | 否 | 创建时间 | |
| 9 | update_time | timestamp | 是 | 否 | 更新时间 |
表 4-4-auth(用户权限管理)
| 编号 | 字段名 | 类型 | 长度 | 是否非空 | 是否主键 | 注释 |
| 1 | auth_id | int | 是 | 是 | 授权ID | |
| 2 | user_group | varchar | 64 | 否 | 否 | 用户组 |
| 3 | mod_name | varchar | 64 | 否 | 否 | 模块名 |
| 4 | table_name | varchar | 64 | 否 | 否 | 表名 |
| 5 | page_title | varchar | 255 | 否 | 否 | 页面标题 |
| 6 | path | varchar | 255 | 否 | 否 | 路由路径 |
| 7 | parent | varchar | 64 | 否 | 否 | 父级菜单 |
| 8 | parent_sort | int | 是 | 否 | 父级菜单排序 | |
| 9 | position | varchar | 32 | 否 | 否 | 位置 |
| 10 | mode | varchar | 32 | 是 | 否 | 跳转方式 |
| 11 | add | tinyint | 是 | 否 | 是否可增加 | |
| 12 | del | tinyint | 是 | 否 | 是否可删除 | |
| 13 | set | tinyint | 是 | 否 | 是否可修改 | |
| 14 | get | tinyint | 是 | 否 | 是否可查看 | |
| 15 | field_add | text | 65535 | 否 | 否 | 添加字段 |
| 16 | field_set | text | 65535 | 否 | 否 | 修改字段 |
| 17 | field_get | text | 65535 | 否 | 否 | 查询字段 |
| 18 | table_nav_name | varchar | 500 | 否 | 否 | 跨表导航名称 |
| 19 | table_nav | varchar | 500 | 否 | 否 | 跨表导航 |
| 20 | option | text | 65535 | 否 | 否 | 配置 |
| 21 | create_time | timestamp | 是 | 否 | 创建时间 | |
| 22 | update_time | timestamp | 是 | 否 | 更新时间 |
表 4-5-class_classroom(上课教室)
| 编号 | 字段名 | 类型 | 长度 | 是否非空 | 是否主键 | 注释 |
| 1 | class_classroom_id | int | 是 | 是 | 上课教室ID | |
| 2 | course_arrangement_classroom | varchar | 64 | 否 | 否 | 排课教室 |
| 3 | create_time | datetime | 是 | 否 | 创建时间 | |
| 4 | update_time | timestamp | 是 | 否 | 更新时间 |
表 4-6-code_token(验证码)
| 编号 | 字段名 | 类型 | 长度 | 是否非空 | 是否主键 | 注释 |
| 1 | code_token_id | int | 是 | 是 | 验证码ID | |
| 2 | token | varchar | 255 | 否 | 否 | 令牌 |
| 3 | code | varchar | 255 | 否 | 否 | 验证码 |
| 4 | expire_time | timestamp | 是 | 否 | 失效时间 | |
| 5 | create_time | timestamp | 是 | 否 | 创建时间 | |
| 6 | update_time | timestamp | 是 | 否 | 更新时间 |
表 4-7-collect(收藏)
| 编号 | 字段名 | 类型 | 长度 | 是否非空 | 是否主键 | 注释 |
| 1 | collect_id | int | 是 | 是 | 收藏ID | |
| 2 | user_id | int | 是 | 是 | 收藏人ID | |
| 3 | source_table | varchar | 255 | 否 | 否 | 来源表 |
| 4 | source_field | varchar | 255 | 否 | 否 | 来源字段 |
| 5 | source_id | int | 是 | 否 | 来源ID | |
| 6 | title | varchar | 255 | 否 | 否 | 标题 |
| 7 | img | varchar | 255 | 否 | 否 | 封面 |
| 8 | create_time | timestamp | 是 | 否 | 创建时间 | |
| 9 | update_time | timestamp | 是 | 否 | 更新时间 |
表 4-8-comment(评论)
| 编号 | 字段名 | 类型 | 长度 | 是否非空 | 是否主键 | 注释 |
| 1 | comment_id | int | 是 | 是 | 评论ID | |
| 2 | user_id | int | 是 | 是 | 评论人ID | |
| 3 | reply_to_id | int | 是 | 否 | 回复评论ID | |
| 4 | content | longtext | 4294967295 | 否 | 否 | 内容 |
| 5 | nickname | varchar | 255 | 否 | 否 | 昵称 |
| 6 | avatar | varchar | 255 | 否 | 否 | 头像地址 |
| 7 | create_time | timestamp | 是 | 否 | 创建时间 | |
| 8 | update_time | timestamp | 是 | 否 | 更新时间 | |
| 9 | source_table | varchar | 255 | 否 | 否 | 来源表 |
| 10 | source_field | varchar | 255 | 否 | 否 | 来源字段 |
| 11 | source_id | int | 是 | 否 | 来源ID |
表 4-9-hits(用户点击)
| 编号 | 字段名 | 类型 | 长度 | 是否非空 | 是否主键 | 注释 |
| 1 | hits_id | int | 是 | 是 | 点赞ID | |
| 2 | user_id | int | 是 | 否 | 点赞人 | |
| 3 | create_time | timestamp | 是 | 否 | 创建时间 | |
| 4 | update_time | timestamp | 是 | 否 | 更新时间 | |
| 5 | source_table | varchar | 255 | 否 | 否 | 来源表 |
| 6 | source_field | varchar | 255 | 否 | 否 | 来源字段 |
| 7 | source_id | int | 是 | 否 | 来源ID |
表 4-10-infant_information(幼儿信息)
| 编号 | 字段名 | 类型 | 长度 | 是否非空 | 是否主键 | 注释 |
| 1 | infant_information_id | int | 是 | 是 | 幼儿信息ID | |
| 2 | parents_of_young_children | int | 是 | 否 | 幼儿家长 | |
| 3 | childs_name | varchar | 64 | 是 | 否 | 幼儿姓名 |
| 4 | parents_name | varchar | 64 | 是 | 否 | 家长姓名 |
| 5 | date_of_birth | date | 是 | 否 | 出生年月 | |
| 6 | childrens_age | double | 是 | 否 | 幼儿年龄 | |
| 7 | child_gender | varchar | 64 | 是 | 否 | 幼儿性别 |
| 8 | teacher_user | int | 否 | 否 | 教师用户 | |
| 9 | situation_of_young_children_limit_times | int | 是 | 否 | 幼儿情况限制次数 | |
| 10 | create_time | datetime | 是 | 否 | 创建时间 | |
| 11 | update_time | timestamp | 是 | 否 | 更新时间 |
表 4-11-meal_menu(膳食菜单)
| 编号 | 字段名 | 类型 | 长度 | 是否非空 | 是否主键 | 注释 |
| 1 | meal_menu_id | int | 是 | 是 | 膳食菜单ID | |
| 2 | meal_pictures | varchar | 255 | 否 | 否 | 膳食图片 |
| 3 | name_of_dish | varchar | 64 | 是 | 否 | 菜品名称 |
| 4 | meal_dinner | varchar | 64 | 是 | 否 | 膳食餐别 |
| 5 | taste_features | varchar | 64 | 是 | 否 | 口味特点 |
| 6 | cooking_way | varchar | 64 | 是 | 否 | 烹饪方式 |
| 7 | nutritional_composition | varchar | 64 | 是 | 否 | 营养成分 |
| 8 | details_of_ingredients | varchar | 64 | 是 | 否 | 食材明细 |
| 9 | meal_date | date | 是 | 否 | 膳食日期 | |
| 10 | dietary_formula | varchar | 64 | 是 | 否 | 膳食配方 |
| 11 | machining_process | text | 65535 | 是 | 否 | 加工过程 |
| 12 | meal_notes | longtext | 4294967295 | 是 | 否 | 膳食备注 |
| 13 | hits | int | 是 | 否 | 点击数 | |
| 14 | praise_len | int | 是 | 否 | 点赞数 | |
| 15 | collect_len | int | 是 | 否 | 收藏数 | |
| 16 | comment_len | int | 是 | 否 | 评论数 | |
| 17 | create_time | datetime | 是 | 否 | 创建时间 | |
| 18 | update_time | timestamp | 是 | 否 | 更新时间 |
表 4-12-notice(公告)
| 编号 | 字段名 | 类型 | 长度 | 是否非空 | 是否主键 | 注释 |
| 1 | notice_id | mediumint | 是 | 是 | 公告ID | |
| 2 | title | varchar | 125 | 是 | 否 | 标题 |
| 3 | content | longtext | 4294967295 | 否 | 否 | 正文 |
| 4 | create_time | timestamp | 是 | 否 | 创建时间 | |
| 5 | update_time | timestamp | 是 | 否 | 更新时间 |
表 4-13-on_campus_activities(校内活动)
| 编号 | 字段名 | 类型 | 长度 | 是否非空 | 是否主键 | 注释 |
| 1 | on_campus_activities_id | int | 是 | 是 | 校内活动ID | |
| 2 | activity_cover | varchar | 255 | 否 | 否 | 活动封面 |
| 3 | activity_name | varchar | 64 | 否 | 否 | 活动名称 |
| 4 | activity_time | datetime | 否 | 否 | 活动时间 | |
| 5 | activity_location | varchar | 64 | 否 | 否 | 活动地点 |
| 6 | activity_purpose | varchar | 64 | 否 | 否 | 活动目的 |
| 7 | activity_class | varchar | 64 | 否 | 否 | 活动班级 |
| 8 | activities | longtext | 4294967295 | 否 | 否 | 活动情况 |
| 9 | hits | int | 是 | 否 | 点击数 | |
| 10 | praise_len | int | 是 | 否 | 点赞数 | |
| 11 | collect_len | int | 是 | 否 | 收藏数 | |
| 12 | comment_len | int | 是 | 否 | 评论数 | |
| 13 | create_time | datetime | 是 | 否 | 创建时间 | |
| 14 | update_time | timestamp | 是 | 否 | 更新时间 |
表 4-14-parents_of_young_children(幼儿家长)
| 编号 | 字段名 | 类型 | 长度 | 是否非空 | 是否主键 | 注释 |
| 1 | parents_of_young_children_id | int | 是 | 是 | 幼儿家长ID | |
| 2 | childs_name | varchar | 64 | 是 | 否 | 幼儿姓名 |
| 3 | parents_name | varchar | 64 | 是 | 否 | 家长姓名 |
| 4 | examine_state | varchar | 16 | 是 | 否 | 审核状态 |
| 5 | user_id | int | 是 | 否 | 用户ID | |
| 6 | create_time | datetime | 是 | 否 | 创建时间 | |
| 7 | update_time | timestamp | 是 | 否 | 更新时间 |
表 4-15-praise(点赞)
| 编号 | 字段名 | 类型 | 长度 | 是否非空 | 是否主键 | 注释 |
| 1 | praise_id | int | 是 | 是 | 点赞ID | |
| 2 | user_id | int | 是 | 是 | 点赞人 | |
| 3 | create_time | timestamp | 是 | 否 | 创建时间 | |
| 4 | update_time | timestamp | 是 | 否 | 更新时间 | |
| 5 | source_table | varchar | 255 | 否 | 否 | 来源表 |
| 6 | source_field | varchar | 255 | 否 | 否 | 来源字段 |
| 7 | source_id | int | 是 | 否 | 来源ID | |
| 8 | status | tinyint | 是 | 否 | 点赞状态:1为点赞,0已取消 |
表 4-16-situation_of_young_children(幼儿情况)
| 编号 | 字段名 | 类型 | 长度 | 是否非空 | 是否主键 | 注释 |
| 1 | situation_of_young_children_id | int | 是 | 是 | 幼儿情况ID | |
| 2 | parents_of_young_children | int | 是 | 否 | 幼儿家长 | |
| 3 | childs_name | varchar | 64 | 是 | 否 | 幼儿姓名 |
| 4 | parents_name | varchar | 64 | 是 | 否 | 家长姓名 |
| 5 | date_of_birth | date | 是 | 否 | 出生年月 | |
| 6 | childrens_age | varchar | 64 | 是 | 否 | 幼儿年龄 |
| 7 | child_gender | varchar | 64 | 是 | 否 | 幼儿性别 |
| 8 | toddler_height | varchar | 64 | 是 | 否 | 幼儿身高 |
| 9 | toddler_weight | varchar | 64 | 是 | 否 | 幼儿体重 |
| 10 | record_date | date | 是 | 否 | 记录日期 | |
| 11 | teacher_user | int | 否 | 否 | 教师用户 | |
| 12 | health_condition | text | 65535 | 是 | 否 | 健康情况 |
| 13 | diet | text | 65535 | 是 | 否 | 饮食情况 |
| 14 | learning_situation | text | 65535 | 是 | 否 | 学习情况 |
| 15 | create_time | datetime | 是 | 否 | 创建时间 | |
| 16 | update_time | timestamp | 是 | 否 | 更新时间 | |
| 17 | source_table | varchar | 255 | 否 | 否 | 来源表 |
| 18 | source_id | int | 否 | 否 | 来源ID | |
| 19 | source_user_id | int | 否 | 否 | 来源用户 |
表 4-17-slides(轮播图)
| 编号 | 字段名 | 类型 | 长度 | 是否非空 | 是否主键 | 注释 |
| 1 | slides_id | int | 是 | 是 | 轮播图ID | |
| 2 | title | varchar | 64 | 否 | 否 | 标题 |
| 3 | content | varchar | 255 | 否 | 否 | 内容 |
| 4 | url | varchar | 255 | 否 | 否 | 链接 |
| 5 | img | varchar | 255 | 否 | 否 | 轮播图 |
| 6 | hits | int | 是 | 否 | 点击量 | |
| 7 | create_time | timestamp | 是 | 否 | 创建时间 | |
| 8 | update_time | timestamp | 是 | 否 | 更新时间 |
表 4-18-teacher_class_arrangement(教师排课)
| 编号 | 字段名 | 类型 | 长度 | 是否非空 | 是否主键 | 注释 |
| 1 | teacher_class_arrangement_id | int | 是 | 是 | 教师排课ID | |
| 2 | class_name | varchar | 64 | 否 | 否 | 课表名称 |
| 3 | class_classroom | varchar | 64 | 否 | 否 | 上课教室 |
| 4 | class_teacher | varchar | 64 | 否 | 否 | 上课教师 |
| 5 | collect_len | int | 是 | 否 | 收藏数 | |
| 6 | scheduling_number | int | 是 | 否 | 单日最多排次数 | |
| 7 | scheduling_period | enum | 1 | 是 | 否 | 周期 |
| 8 | scheduling_date_options | text | 65535 | 否 | 否 | 时间设置 |
| 9 | timetable | text | 65535 | 否 | 否 | 排期表 |
| 10 | create_time | datetime | 是 | 否 | 创建时间 | |
| 11 | update_time | timestamp | 是 | 否 | 更新时间 |
表 4-19-teacher_user(教师用户)
| 编号 | 字段名 | 类型 | 长度 | 是否非空 | 是否主键 | 注释 |
| 1 | teacher_user_id | int | 是 | 是 | 教师用户ID | |
| 2 | teachers_name | varchar | 64 | 否 | 否 | 教师姓名 |
| 3 | teacher_class | varchar | 64 | 否 | 否 | 教师班级 |
| 4 | examine_state | varchar | 16 | 是 | 否 | 审核状态 |
| 5 | user_id | int | 是 | 否 | 用户ID | |
| 6 | create_time | datetime | 是 | 否 | 创建时间 | |
| 7 | update_time | timestamp | 是 | 否 | 更新时间 |
表 4-20-upload(文件上传)
| 编号 | 字段名 | 类型 | 长度 | 是否非空 | 是否主键 | 注释 |
| 1 | upload_id | int | 是 | 是 | 上传ID | |
| 2 | name | varchar | 64 | 否 | 否 | 文件名 |
| 3 | path | varchar | 255 | 否 | 否 | 访问路径 |
| 4 | file | varchar | 255 | 否 | 否 | 文件路径 |
| 5 | display | varchar | 255 | 否 | 否 | 显示顺序 |
| 6 | father_id | int | 否 | 否 | 父级ID | |
| 7 | dir | varchar | 255 | 否 | 否 | 文件夹 |
| 8 | type | varchar | 32 | 否 | 否 | 文件类型 |
表 4-21-user(用户账户)
| 编号 | 字段名 | 类型 | 长度 | 是否非空 | 是否主键 | 注释 |
| 1 | user_id | int | 是 | 是 | 用户ID | |
| 2 | state | smallint | 是 | 否 | 账户状态:(1可用|2异常|3已冻结|4已注销) | |
| 3 | user_group | varchar | 32 | 否 | 否 | 所在用户组 |
| 4 | login_time | timestamp | 是 | 否 | 上次登录时间 | |
| 5 | phone | varchar | 11 | 否 | 否 | 手机号码 |
| 6 | phone_state | smallint | 是 | 否 | 手机认证:(0未认证|1审核中|2已认证) | |
| 7 | username | varchar | 16 | 是 | 否 | 用户名 |
| 8 | nickname | varchar | 16 | 否 | 否 | 昵称 |
| 9 | password | varchar | 64 | 是 | 否 | 密码 |
| 10 | | varchar | 64 | 否 | 否 | 邮箱 |
| 11 | email_state | smallint | 是 | 否 | 邮箱认证:(0未认证|1审核中|2已认证) | |
| 12 | avatar | varchar | 255 | 否 | 否 | 头像地址 |
| 13 | open_id | varchar | 255 | 否 | 否 | 针对获取用户信息字段 |
| 14 | create_time | timestamp | 是 | 否 | 创建时间 |
表 4-22-user_group(用户组)
| 编号 | 字段名 | 类型 | 长度 | 是否非空 | 是否主键 | 注释 |
| 1 | group_id | mediumint | 是 | 是 | 用户组ID | |
| 2 | display | smallint | 是 | 否 | 显示顺序 | |
| 3 | name | varchar | 16 | 是 | 否 | 名称 |
| 4 | description | varchar | 255 | 否 | 否 | 描述 |
| 5 | source_table | varchar | 255 | 否 | 否 | 来源表 |
| 6 | source_field | varchar | 255 | 否 | 否 | 来源字段 |
| 7 | source_id | int | 是 | 否 | 来源ID | |
| 8 | register | smallint | 否 | 否 | 注册位置 | |
| 9 | create_time | timestamp | 是 | 否 | 创建时间 | |
| 10 | update_time | timestamp | 是 | 否 | 更新时间 |
4.1幼儿家长功能模块
4.1.1首页界面
首页:首页展示轮播图、系统公告、新闻资讯、幼儿信息、校内活动、膳食菜单、教师排课等功能导航栏。界面展示如下图4-1所示。

图4-1 首页界面图
4.1.2注册界面
游客可以查看系统信息,也有注册成为用户的权限。其用注册流程图如图4-2所示,注册界面展示如下图4-3所示。

图4-2注册流程图

图4-3 用户注册界面图
注册关键代码如下:
public function register()
{
if (Request::isPost()) {
$request = Request::param();
$request['create_time'] = isset($request['create_time']) ? $request['create_time'] : date('Y-m-d H:i:s');
$request['update_time'] = isset($request['update_time']) ? $request['update_time'] : date('Y-m-d H:i:s');
$result = $this->validate($request, $this->validate);
if (true !== $result) {
$data['error'] = 30000;
$data['message'] = $result;
} else {
$request['password'] = md5($request['password']);
$result = $this->model->register($request, $this->table);
$data = $result;
}
} else {
$data['error'] = 30000;
$data['message'] = "field的值不能为空!";
}
return json_encode($data);
}
public function register($request=[],$table_name = ''){
$username = $request['username'];
$bol = $this->where(['username'=>$username])->find();
if (!$bol){
$result = self::allowField(true)->save($request);
if ($result) {
return ['result' => 1];
} else {
return ['error' => ['code' => 3000, 'message' => '注册失败']];
}
}else{
return ['error' => ['code' => 3000, 'message' => '注册失败,账号已存在']];
}
}
4.1.3登录界面
当用户注册成功以后就成为了正式用户,正式用户可以通过前台的登录页面登录到系统当中,用户登录流程如图5-4所示,登录界面如下图5-5所示。

图4-4 登录流程图

图4-5用户登录界面图
登录的逻辑代码如下所示。
public function login()
{
if (Request::isPost()) {
$request = Request::param();
$result = $this->validate($request, $this->validate);
if (true !== $result) {
$data['error'] = 30000;
$data['message'] = $result;
} else {
$request['password'] = md5($request['password']);
$result = $this->model->login($request, $this->table);
$data = $result;
}
} else {
$data['error'] = 30000;
$data['message'] = "field的值不能为空!";
}
return json_encode($data);
}
public function login($request=[],$table_name = ''){
$username = $request['username'];
$password = $request['password'];
$bol = $this->where(['username'=>$username])->find();
if ($bol){
$password = md5($password);
if ($request['password']==$bol['password']) {
//添加token信息
$access_token['create_time'] = date('Y-m-d H:i:s');
$access_token['update_time'] = date('Y-m-d H:i:s');
$access_token['info'] = json_encode($bol);
// $access_token['info'] = $bol;
$access_token['token'] = md5(date('Y-m-d H:i:s'));
$bol_token = Db::name('AccessToken')->insert($access_token);
if ($bol_token){
$data['obj'] = $bol;
$data['obj']['token'] = $access_token['token'];
return ['result' => $data];
}else{
return ['error' => ['code' => 5000, 'message' => '登录失败,token生成失败']];
}
} else {
return ['error' => ['code' => 5000, 'message' => '登录失败,密码不正确']];
}
}else{
return ['error' => ['code' => 5000, 'message' => '登录失败,账号不存在']];
}
}
4.1.4 新闻资讯
新闻资讯:点击“新闻资讯”这个菜单,可以查看到系统中所有发布的新闻资讯,如果想要了解某一新闻资讯的详细信息,可通过筛选或排序方式找出相应信息,然后点击后面的“详情”会进入详情查看界面,可以对新闻资讯进行详情查看、点赞、评论等操作。其界面如下图所示。

图4-6 新闻资讯界面图
4.1.5 幼儿信息
幼儿信息:家长可点击填写幼儿相关信息,包括幼儿家长、幼儿姓名、家长姓名、出生年月、幼儿年龄、幼儿性别和教师用户。界面图如下。

图4-7 幼儿信息界面图
4.1.6校内活动
校内活动:家长点击可通过搜索活动名称、活动班级进行查看校内活动列表,点击进入想要了解的活动可查看详情信息,可进行点赞、收藏和评论。界面图如下。

图4-9 校内活动界面图
4.1.7教师排课
教师排课:家长点击可通过搜索课表名称进行查看教师排课列表,点击进入想要了解的课表可查看详情信息,可进行点赞、收藏和评论。界面图如下。

图4-10 教师排课界面图
4.1.8膳食菜单
膳食菜单:家长点击可通过搜索菜品名称、膳食餐别进行查看膳食菜单列表,点击进入想要了解的菜单可查看详情信息,可进行点赞、收藏和评论。界面图如下。

图4-11 膳食菜单界面图
4.1.9个人中心
个人中心:个人中心包含多个功能模块,如个人中心、幼儿信息、幼儿情况、收藏和评论管理等内容,方便用户管理和查看自己的相关记录。界面图如下

图4-12个人中心界面图
4.2管理员功能模
4.2.1公共管理
公共管理:公共管理:管理员点击“公共管理”这个按钮,会出现轮播图和系统公告两个子菜单,可以查询、删除、重置、新增所有轮播图和展会校内活动。界面如下图所示。

图4-13 公共管理界面图
4.2.2用户管理
用户管理:管理员可以查看系统用户(管理员、幼儿家长、教师用户)列表中某个用户的详情,可以对用户信息进行查询、审核、添加和删除操作。界面如下图所示。

图4-14 用户管理界面图
4.2.3资讯管理
资讯管理:管理员点击“资讯管理”这个按钮,会出现新闻资讯和资讯分类两个子菜单,可以查询、删除、重置、新增所有资讯和分类信息。界面如下图所示。

图4-15 资源管理界面图
4.2.4校内活动
校内活动:管理员可以通过“校内活动”功能查看和管理所有校内活动的信息。该功能允许管理员查询、重置、删除和新增活动,并查看每个活动的详细信息和评论。界面如下图所示。

图4-16 校内活动界面图

图4-17 校内活动添加界面图
4.2.5教师排课
教师排课:管理员可以通过“教师排课”功能查看和管理所有教师的课程安排。该功能允许管理员查询、重置、删除和新增课表,并查看每个课表的详细信息,包括上课教室、上课教师、新增时间和更新时间。界面如下图所示。

图4-18教师排课界面图

图4-19教师排课添加界面图
4.2.6膳食菜单
膳食菜单:管理员可以通过“膳食菜单”功能查看和管理所有幼儿的膳食安排。管理员可查询、重置、删除和新增菜品,并查看每个菜品的详细信息,此外,还可以通过“查看详情”和“查看评论”按钮进一步了解每个菜品的具体情况和用户反馈。界面如下图所示。

图4-20膳食菜单界面图

图4-21膳食菜单添加界面图
4.3教师用户功能模块
4.3.1个人中心
个人中心:个人中心包含多个功能模块,如个人中心、幼儿信息、幼儿情况、收藏和评论管理。教师可在个人中心处查看幼儿信息、添加幼儿情况、查看收藏和评论信息。界面如下图所示。

图4-22个人中心界面图

图4-23幼儿情况添加界面图
4.4相关技术介绍
在系统实现模块的基础上,接下来将详细介绍幼儿园管理系统所采用的相关技术,包括PHP技术栈、B/S架构框架以及MySQL数据库的应用。通过这些技术的结合,系统能够实现高效、稳定的管理功能。
4.4.1 PHP相关技术介绍
ThinkPHP是为了简化企业级应用开发和敏捷WEB应用开发而诞生的。最早诞生于2006年初,2007年元旦正式更名为ThinkPHP,并且遵循Apache2开源协议发布。ThinkPHP从诞生以来一直秉承简洁实用的设计原则,在保持出色的性能和至简的代码的同时,也注重易用性。并且拥有众多原创功能和特性,在社区团队的积极参与下,在易用性、扩展性和性能方面不断优化和改进。
ThinkPHP是一个快速、兼容而且简单的轻量级国产PHP开发框架,诞生于2006年初,原名FCS,2007年元旦正式更名为ThinkPHP,遵循Apache2开源协议发布,从Struts结构移植过来并做了改进和完善,同时也借鉴了国外很多优秀的框架和模式,使用面向对象的开发结构和MVC模式,融合了Struts的思想和TagLib(标签库)、RoR的ORM映射和ActiveRecord模式。
PHP采用函数或者过程来解析对于数据的操作,但又把数据和函数之间相互分开,这样并不利于维护,并会增加程序的工作量。而面向对象的编程将程序的函数和函数对于数据的操作封装在一个类中,作为一个整体来处理。所以PHP语言是主要通过面向对象来实现编程,并且摒除了C++语言中的指针、多继承等比较难理解部分,创造出了自身独有的单继承、多接口、高内聚、低耦合等特性。
PHP技术对动态Web页面的开发作用简直是举足轻重。可以很快的响应到客户端的发送请求。是甲骨文公司旗下的IT及互联网技术服务公司Sun Microsystems公司主导并创立的动态网页技术的标准。而且能依据请求内容动态地生成XML、HTML,为用户的网络请求提供技术服务,而且可以与服务器上的其它PHP程序共同处理先对复杂的业务需求。
PHP主要优势如下:(1)一旦程序有一次成功的编写,就能在多处运行起来。(2)支持面特别广,许多平台已经引入该技术。
4.4.2B/S框架
B/S(Browser/Server)架构是一种基于浏览器和服务器的系统架构模式,用户通过浏览器与服务器进行交互。B/S架构简化了客户端的部署和管理,用户无需在本地安装复杂的软件,只需使用标准浏览器即可访问应用程序。服务器端负责处理业务逻辑和数据存储,客户端则主要负责展示用户界面和数据交互。B/S架构的设计使得系统更新和维护集中在服务器端,降低了维护成本。
B/S架构通常采用Web技术进行实现,包括HTML、CSS和JavaScript等。用户在浏览器中发起请求,服务器响应并返回数据。数据传输通常通过HTTP或HTTPS协议进行,B/S架构的灵活性使其适用于在线购物、信息管理系统和社交网络等各类应用场景由于其易于扩展性,B/S架构可以方便地支持大规模用户访问,适应不断变化的业务需求。
4.4.3MySQL数据库
MySQL是一种开源关系型数据库管理系统,广泛应用于Web应用和企业级数据存储。MySQL支持结构化查询语言,允许开发者通过标准语句进行数据的创建、读取、更新和删除操作。数据库通过表格形式组织数据,支持数据完整性和约束条件的定义。MySQL的存储引擎机制使得用户可以根据具体需求选择不同的存储引擎,以优化性能和功能。
MySQL具有高性能和可扩展性,支持大规模数据存储和高并发访问。系统提供了丰富的用户权限管理和数据加密安全特性。MySQL能够与多种编程语言和框架兼容,广泛应用于内容管理系统、电子商务平台和数据分析等各种场景。
5.1测试的目的
一个系统测试的目的就是检验系统在真正的工作环境、条件下是不是能够正常运行,各种功能能不能符合设计的要求,通过测试发现系统当中存在的一些潜在的错误,然后对系统进行改进,使得系统最终以完美的形式展现给用户,提高用户使用过程中的体验度,真正达到项目的实际使用目的。
5.2 系统测试用例
系统测试包括:管理员登录功能测试、校内活动查看功能测试、膳食菜单查询功能测试、密码修改功能测试,如表5-1、5-2、5-3、5-4所示:
表5-1 管理员登录功能测试表
| 测试名称 | 测试功能 | 操作过程 | 预期结果 | 测试结果 |
| 登录模块测试 | 登录成功的情况 | 管理员可以通过浏览器进入到幼儿园管理系统后台登录界面,输入用户名:admin和密码admin后,点击“登录”按钮。 | 成功登录到管理员管理的界面 | 正确 |
| 登录模块测试 | 登录失败的情况 | 管理员可以通过浏览器进入到幼儿园管理系统后台登录界面,输入用户名:admin和密码111后,点击“登录”按钮。 | 系统提示“用户名和密码不匹配” | 正确 |
校内活动查看功能测试:
表5-2 校内活动查看功能测试表
| 测试名称 | 测试功能 | 操作过程 | 预期结果 | 测试结果 |
| 查询校内活动功能测试 | 查询成功的情况 | 用户在导航栏中点击“校内活动”,输入关键词查询校内活动,输入的校内活动在系统中存在,显示查询校内活动 | 查询成功 | 正确 |
查询膳食菜单模块测试:
表5.3 查询膳食菜单功能测试表
| 测试名称 | 测试功能 | 操作过程 | 预期结果 | 测试结果 |
| 查询膳食菜单功能测试 | 查询成功的情况 | 在膳食菜单界面输入膳食菜单关键词进行查询 | 查询成功 | 正确 |
密码修改功能测试:
表5-4 密码修改功能测试表
| 用例名称 | 密码修改测试用例 |
| 目的 | 测试管理员密码修改功能 |
| 前提 | 管理员用户正常登录情况下 |
| 测试流程 | 1)管理员密码修改并完成填写。 2)点击进行提交。 |
| 预期结果 | 使用新的密码可以登录 |
| 实际结果 | 实际结果与预期结果一致 |
5.3 系统测试结果
本次开发的系统是一个幼儿园管理系统,在测试可以看出系统的基本可以实现,而且在测试的过程中也对界面的展示进行了查看,发现界面并没有出现扭曲、混乱等情况,能够满足用户的需求,系统运行良好,是可以进行投入使用的。
通过对幼儿园管理系统的设计与实现的研究,可以得出,信息化管理系统在提升幼儿园日常运作效率、优化资源配置以及增强家园互动方面具有重要的作用。系统的引入能够有效简化管理流程,提高数据处理的准确性和及时性,从而为园区管理者提供了更强的决策支持。这种管理模式不仅提高了教师和家长的参与感,也促进了教育资源的合理调配,增强了幼儿园的整体运作效能。
尽管当前的幼儿园管理系统在功能实现和操作便捷性上已取得一定成果,但依然存在需要改进的地方。比如,系统的可扩展性、界面的友好度以及多功能集成度等方面,还有待进一步提升。未来的系统应更加注重用户体验,提升系统的稳定性和适应性,尤其是要针对不同幼儿园的实际需求,提供定制化的解决方案。通过不断优化,管理系统能够更好地服务于幼儿园的管理需求,并推动幼儿教育的进一步发展。
参考文献
- 李乔.基于情感管理的幼儿园管理工作思考[J].读写算,2025,(06):25-27.
- 延志峰.巧借信息技术提升幼儿园管理效能的实践研究[J].华夏教师,2024,(08):18-20.DOI:10.16704/j.cnki.hxjs.2024.08.032.
- 赵朝进.基于PHP技术的动态网页设计和实现[J].电脑知识与技术,2023,19(33):21-23.DOI:10.14004/j.cnki.ckt.2023.1767.
- 王希,戴靓婕.MySQL数据库技术在Web动态网页设计中的运用研究[J].软件,2024,45(07):77-79.
- 胥馥琴.家园共育的教育平台与幼儿园管理系统的集成[J].新智慧,2023,(03):29-31.
- 洪丽潇.智慧管理策略在幼儿园教育管理中的运用[C]//中国文化信息协会.2025年第一届文化信息与教育发展论坛论文集(上).福建省福州市闽侯县祥谦凤港城幼儿园;,2025:134-138.DOI:10.26914/c.cnkihy.2025.000074.
- 吴佳晨.精细化理念下幼儿园管理的探索和实践[J].好家长,2025,(11):7-8.
- 杨梅.新时代背景下家园互动策略初探[J].山西教育(幼教),2024,(11):79-80.
- 陶蕾.信息技术在幼儿园管理中应用的现状研究[D].华中师范大学,2021.DOI:10.27159/d.cnki.ghzsu.2021.000772.
- 陈洪波.基于PHP开发技术的网站管理系统的设计[J].黑龙江科学,2024,15(20):150-152.
- 朱澳临,卢晶晶,闻畅,等.湖北监利家宝生态幼儿园管理信息系统设计与实现[J].电脑知识与技术,2022,18(04):53-54+61.DOI:10.14004/j.cnki.ckt.2022.0240.
- 赵春辉.PHP应用漏洞检测方法研究[D].北京邮电大学,2023.DOI:10.26969/d.cnki.gbydu.2023.000290.
- 孙园园.基于“互联网+”的幼儿园创新管理模式[C]//华教创新(北京)文化传媒有限公司,中国环球文化出版社.2021现代教育改革与创新研究成果交流研讨会论文集.潍坊市机关幼儿园;,2021:216-217.DOI:10.26914/c.cnkihy.2021.032672.
- 王希,戴靓婕.MySQL数据库技术在Web动态网页设计中的运用研究[J].软件,2024,45(07):77-79.
- 杨学凤,刘莉.实时共享的智能幼儿园管理系统设计与实现[C]//中国自动化学会控制理论专业委员会(Technical Committee on Control Theory, Chinese Association of Automation),中国自动化学会(Chinese Association of Automation),中国系统工程学会(Systems Engineering Society of China).第40届中国控制会议论文集(15).鲁东大学信息与电气工程学院;,2021:803-808.DOI:10.26914/c.cnkihy.2021.029314.
- 曾国闽.家委会参与幼儿园管理的现状调研[D].江西科技师范大学,2020.DOI:10.27751/d.cnki.gjxkj.2020.000339.
- 林湉.甘肃省定西市幼儿园管理个案研究[D].云南大学,2020.DOI:10.27456/d.cnki.gyndu.2020.002467.
致谢
眨眼之间,大学生活就要结束了。在本文的最后,我要感谢我和蔼可亲的导师、团结有爱的同学的帮助和鼓励。此刻,我找不到感谢之词可以用来表达我最深切的感激之情。尤其感谢我的指导老师,在选题的过程中与我进行了深入的交流,在毕业设计期间给我提供了一些指导。四年的学习生活让我受益良多,老师们的丰富的学术知识、认真负责的学习态度让我受益匪浅。在此,我深深地感谢那些曾经给予我帮助和指导的老师!
我们的论文得益于许多学者的贡献,他们的研究成果为我们提供了宝贵的指导,使我们能够更好地完成这篇文章。感谢我的同学和朋友在我的写作以及排版过程中给予热情的帮助,才使得我比较顺利的完成了这篇论文。
感谢大学里遇见的朋友,你们在我这四年里留下无数的温暖和快乐,让我对这个校园多了一份留念。最后,感谢我的父母、辅导员、班长,以及室友们对我大学生活上的关心和理解,让我能保持乐观和追求我所热爱的。尽管我的能力有限,但我仍然尽力去完善这篇论文,并且诚挚地希望各位老师和学友能够给予宝贵的指导与意见!
点赞+收藏+关注 →私信领取本源代码、数据库
关注博主下篇更精彩
一键三连!!!
一键三连!!!
一键三连!!!
感谢一键三连!!!

被折叠的 条评论
为什么被折叠?



