目 录
摘 要
本研究旨在设计与实现一个基于Spring Boot框架和Vue 3前端技术的教务管理系统,采用Java语言进行后端开发,结合MySQL数据库进行数据存储与管理。系统面向五类用户:管理员、教学主任、教务人员、教师用户和学生用户,满足不同角色的多样化需求。管理员负责系统整体配置与用户权限管理;教学主任负责添加教师用户信息与教学质量监督;教务人员处理日常教学事务,如教学任务等;教师用户可进行成绩查询与录入等;学生用户则能查看课程信息、成绩及选课信息。系统采用前后端分离架构,前端使用Vue 3构建友好界面,后端通过Spring Boot实现高效的数据处理与业务逻辑管理。系统功能涵盖课程信息管理、教师信息管理、班级信息管理、班级学生管理等模块,具备良好的扩展性和稳定性。通过本系统的实施,能够有效提升教务管理的效率与准确性,优化教学资源配置,为高校教学管理提供现代化的解决方案。
关键词:教务管理系统;Java语言;Spring Boot框架;MySQL数据库
The aim of this study is to design and implement an educational management system based on the Spring Boot framework and Vue 3 front-end technology, using Java language for backend development and MySQL database for data storage and management. The system caters to five types of users: administrators, teaching directors, academic staff, teacher users, and student users, meeting the diverse needs of different roles. Administrators are responsible for overall system configuration and user permission management; The teaching director is responsible for adding teacher user information and supervising teaching quality; Academic staff handle daily teaching affairs, such as teaching tasks, etc; Teacher users can perform grade queries and input, etc; Student users can view course information, grades, and course selection information. The system adopts a front-end and back-end separation architecture, with Vue 3 used to build a user-friendly interface for the front-end and Spring Boot for efficient data processing and business logic management for the back-end. The system functions include modules such as course information management, teacher information management, class information management, and class student management, with good scalability and stability. Through the implementation of this system, it can effectively improve the efficiency and accuracy of academic management, optimize the allocation of teaching resources, and provide modern solutions for university teaching management.
Keywords: Academic Management System; Java language; Spring Boot framework; MySQL database
1 绪 论
-
- 研究背景与意义
随着高等教育信息化的不断发展,传统教务管理系统在实际应用中暴露出诸多问题,如信息更新不及时、数据共享困难、管理流程繁琐、用户体验差等,这些问题严重影响了高校教学管理的效率和质量。为解决这些问题,本研究提出基于Spring Boot和Vue 3的教务管理系统的设计与实现。该系统采用Java语言进行后端开发,结合MySQL数据库进行数据存储与管理,前端使用Vue 3构建高效、简洁的用户界面,实现高效、稳定且用户友好的教务管理平台。
本研究的意义在于通过现代化技术手段优化教务管理流程,提升管理效率和教学质量。Spring Boot框架简化了后端开发流程,提高了开发效率和系统的稳定性;Vue 3的组件化开发模式则提升了前端开发的灵活性和用户体验。系统面向管理员、教学主任、教务人员、教师用户和学生用户,功能涵盖课程信息管理、教师信息管理、班级信息管理、班级学生管理等模块,能够满足不同角色的多样化需求。系统在数据安全和隐私保护方面也展现了高度的责任感,为高校教学管理的信息化建设提供了有效的技术支持和实践案例。
近年来,国内在教务管理系统的研究与开发方面取得了显著进展,特别是在技术应用和功能优化方面。朱孟茹等人在《高校实验课程管理系统设计与实现》[1]中提出了一套基于B/S架构的实验课程管理系统,该系统实现了实验课程信息的采集、整理、存储和查询,并支持对课程信息的修改,显著提高了实验课程管理的效率。王朝阳在《云计算在高中信息技术课程中的应用探索》[2]中探讨了云计算技术在高中信息技术课程中的应用,强调了通过现代化技术手段提升教学管理效率的重要性。万海鹏等人在《基于学科知识图谱的信息技术在线课程设计研究》[3]中提出了一种基于学科知识图谱的在线课程设计方法,为信息技术课程的优化提供了新的思路。龚纯妹等人在《现代教育技术课程作业管理系统的设计与实现》[4]中设计并实现了一套作业管理系统,该系统支持作业的在线提交、批改和反馈,提升了教学管理的便捷性和效率。
综上所述,国内在教务管理系统的研究中,通过引入先进的技术手段,如B/S架构、云计算和知识图谱等,显著提升了教务管理系统的功能和用户体验。这些研究为基于Spring Boot和Vue 3的教务管理系统的设计与实现提供了重要的参考和借鉴。
近年来,国外在教务管理系统的研究与开发方面取得了显著进展,Cha等人在《The Impact of AI-Based Course-Recommender System on Students’ Course-Selection Decision-Making Process》[5]中探讨了基于人工智能的课程推荐系统(CRS)对学生选课决策过程的影响。研究表明,AI-CRS能够根据学生的兴趣和成绩提供个性化课程建议,显著提高了学生选课的效率和满意度。Alshammari在《Using analytics to predict students’ interactions with learning management systems in online courses》[6]中利用数据分析技术预测学生与在线学习管理系统(LMS)的互动,为优化教学管理和提升学生学习体验提供了重要参考。Wang等人在《Research on the Reform of Management Information System Curriculum Based on the Concept of OBE》[7]中提出了基于成果导向教育(OBE)理念的管理信息系统课程改革方案,强调了通过技术手段提升课程管理的科学性和有效性。Zhao在《Research on the Informationization Construction of Teaching Management in Universities Based on the Era of Big Data》[8]中探讨了大数据时代下高校教学管理信息化建设的现状与挑战,提出了利用大数据技术优化教学管理流程的策略。
综上所述,国外在教务管理系统的研究中,通过引入先进技术,显著提升了系统的智能化水平和用户体验。这些研究为基于Spring Boot和Vue 3的教务管理系统的设计与实现提供了重要的参考和借鉴,特别是在个性化推荐、数据分析和信息化建设方面。
本文研究并实现了一款基于Spring Boot和Vue 3的教务管理系统,旨在通过信息化手段优化校园教学管理流程,提升运营效率和用户体验。平台后端基于Java语言开发,利用Spring Boot框架提高开发效率和系统稳定性;前端采用Vue 3框架,确保用户界面友好和交互性。数据库使用MySQL,保证数据存储的可靠性和检索效率。系统针对管理员、教学主任、教务人员、教师用户和学生用户等不同角色,设计了丰富的功能模块,满足其在教学管理与学习过程中的多样化需求。在研发过程中,深入分析现有教务管理系统的优缺点,结合市场调研与用户需求,采用迭代开发模式,逐步优化和完善系统功能。通过不断的技术创新和功能升级,该系统预计将显著提升教务管理的运营效率与服务质量,为用户提供更加便捷、安全的使用体验。同时,平台特别注重用户体验的优化,力求在功能和服务上达到最佳平衡,满足不同层次用户的需求。
2 相关技术介绍
2.1 Java语言
Java是一种跨平台的编程语言,广泛用于开发各种类型的应用程序,包括Web应用、移动应用和大型软件系统。在服务优化共建平台中,Java通常用于后端开发,提供强大的处理能力和稳定性。同时Java是一种面向对象的编程语言,支持封装、继承和多态等特性,使代码更易于维护和重用。还拥有丰富的标准库和第三方框架,如Spring、Hibernate等,可以大大提高开发效率。
2.2 SpringBoot框架
在本研究中,Spring Boot框架被用于开发教务管理系统的后端系统。Spring Boot是基于Spring框架的一款快速开发工具,提供了简化的配置和自动化的设置,极大地提高了开发效率。它通过"约定优于配置"的理念,减少了人员的配置工作,使得项目能够快速启动和运行。Spring Boot内置了嵌入式服务器(如Tomcat),无需进行复杂的服务器配置即可运行项目。此外,Spring Boot还支持微服务架构,方便系统的模块化开发和部署,提高了系统的可扩展性和维护性。通过Spring Boot能够快速构建出一个高效、稳定且具备良好扩展性的后端系统,满足教务管理系统的复杂需求。
教务管理系统采用B/S体系结构,用户通过浏览器访问前端界面,服务器端负责处理业务逻辑和数据存储,实现跨平台和跨设备的访问。该架构简化了系统部署和更新过程,提高了系统的可访问性和易用性,减少了用户端的资源占用。同时,B/S体系结构具有良好的扩展性和安全性,能够有效管理用户权限和保护数据安全,为教务管理系统的稳定运行和用户体验提供了可靠保障。
教务管理系统的开发中采用了MySQL数据库作为数据存储平台。MySQL是一种流行的开源关系型数据库管理系统,具有稳定性高、性能优异、易用性强等特点,适合用于存储大量结构化数据。通过使用MySQL数据库,教务管理系统系统可以高效地存储和管理用户信息、系统管理、新闻管理及数据等关键信息,确保数据的安全性和可靠性。通过整合MySQL数据库,教务管理系统系统能够实现数据的高效管理和快速检索,为用户提供个性化的课程信息浏览、教学资讯查看及评论管理和收藏等服务,同时为校园教学管理平台的管理层提供精准的数据分析与决策支持。
3 系统分析
系统分析是对系统开发的可行性进行研究,分析功能需求以确保系统满足用户期望。系统用例设计将明确定义系统与外部用户的交互场景,系统流程规划则细化系统内部功能流程,确保系统各模块协调工作。通过系统分析,可以建立清晰的系统框架,明确系统目标和功能,为系统开发和实施奠定基础。
3.1.1 技术可行性
采用Java语言、Spring Boot框架和MySQL数据库构建教务管理系统具有较高的可行性。Java作为流行的编程语言,具有强大的生态系统和丰富的库支持,适合快速开发和易维护。Spring Boot框架提供了快速开发和强大功能,可加快系统搭建速度,而MySQL作为稳定可靠的数据库,能够满足系统的数据存储和管理需求,保证数据安全和稳定性。
在经济可行性方面,采用开源技术栈搭建系统有助于降低开发成本,减少了软件许可费用。同时,教务管理系统的建设和应用能够提高管理效率、优化资源配置,为教务管理系统行业带来长期效益和投资回报。
基于Spring Boot和Vue 3的教务管理系统在社会可行性方面具有显著优势。该系统采用现代化技术框架,易于部署和维护,能够有效提升高校教务管理效率和教学质量。系统支持数据备份与恢复,确保数据安全,满足高校对信息系统的安全性和可靠性要求。通过优化教学资源配置和提升管理效率,该系统有助于高校实现教育信息化目标,推动教育现代化发展。
因此,从技术、经济和社会方面来看,构建教务管理系统具有较高的可行性,能够带来多方面的益处。
教务管理系统系统旨在通过不同角色的功能模块实现对活动管理平台的全面管理。系统主要分为学生用户、教学主任、教务人员、教师用户和管理员五大角色,每个角色都有其独特的功能模块,以确保活动管理平台运营的高效性和透明性。
学生用户端:
首页:展示热门课程信息、最新公告和精选教学资讯,同时提供快速导航至不同板块,帮助学生快速了解网站的核心内容和最新动态。
公告通知:学生可以查看管理员发布的重要公告、更新信息和活动通知,确保及时了解平台动态,不错过任何重要信息。
教学资讯:提供校园内各类新闻、活动报道和文化信息,帮助学生全面了解校园生活和文化氛围。
课程信息:学生可以查看课程详情,包括课程介绍、教师信息、课程安排等,方便学生了解课程内容和安排,并进行点赞、评论和选课等操作。
我的:
展示学生的个人首页、班级学生、打卡签到、请假申请、选课信息、退课信息、考试安排、学生成绩、评教信息、收藏、评论管理等,提供个性化的用户体验。
教学主任:
教师信息管理:教学主任管理教师的基本信息、教学任务分配、教学评价结果等,确保教师信息的准确性和完整性。
班级信息管理:教学主任管理班级的基本信息,方便教学主任对班级进行统一管理。
班级学生管理:查看和管理班级内学生的详细信息,确保班级管理的高效性和准确性。
教学计划管理:制定和管理学期教学计划,包括教学目标、教学内容等,确保教学活动的有序进行。
课程信息管理:教学主任管理课程的基本信息,包括课程名称、课程描述、授课教师、课程安排等,方便教学主任对课程进行统一管理。
调课申请管理:教学主任审批教师提交的调课申请,记录调课原因和调课后的课程安排,确保教学秩序的稳定。
教务人员:
教学任务管理:教务人员管理和分配教师的教学任务,确保教学活动的有序进行,并跟踪教学任务的执行情况。
教师用户:
班级学生管理:查看和管理所负责班级的学生名单、学生基本信息、学生成绩等,方便教师对学生进行统一管理。
打卡签到管理:管理学生的打卡签到记录,查看学生的出勤情况,确保教学秩序的稳定。
请假申请管理:审批学生的请假申请,记录请假原因和请假时间,方便教师对学生请假情况进行管理。
教学任务管理:查看和管理自己的教学任务,包括教学内容、教学目标等,确保教学活动的有序进行。
调课申请管理:教师用户提交调课申请,记录调课原因和调课后的课程安排,确保教学秩序的稳定。
学生成绩管理:教师用户录入学生成绩,查看成绩统计和分析,确保学生成绩的准确性和完整性。
管理员端:
角色管理:管理不同角色的用户信息,包括管理员、教学主任、教务人员、教师用户和学生用户,分配和调整用户权限
选课信息管理:管理员管理学生的选课情况,确保选课工作的顺利进行。
评教信息管理:管理员查看和管理学生对教师的评价信息,分析评价结果,为教师的教学改进提供参考。
系统管理:管理网站的轮播图内容,展示重要信息和公告。
公告通知管理:管理员发布和管理重要公告、更新信息和活动通知,确保信息及时传达给用户。
新闻管理:管理员管理校园内的新闻、活动报道和文化信息,包括教学资讯和资讯分类,帮助用户全面了解校园生活和文化氛围。
非功能性分析旨在评估系统的非功能需求和性能要求。通过对性能、可靠性、安全性、可用性和扩展性等方面进行评估,确保平台能够满足用户和系统运行的要求。具体如下:
表3-1教务管理系统非功能需求表
| 需求类型 | 描述 |
| 性能 | 系统应具有高性能,能够快速响应用户请求,保持稳定的性能水平,支持高并发访问和大规模数据处理。 |
| 可靠性 | 系统应具有高可靠性,确保系统稳定运行,防止系统故障和数据丢失,提供数据备份和恢复机制。 |
| 安全性 | 系统应具有高安全性,保护用户隐私信息和数据安全,采用加密传输技术、访问控制和身份验证机制。 |
| 可用性 | 系统应具有高可用性,保证系统全天候运行,最大限度减少系统故障和维护时间,提供灾备和故障转移功能。 |
| 易用性 | 系统应具有良好的易用性,用户界面设计友好,操作简单直观,提供清晰的指导和帮助文档。 |
| 可维护性 | 系统应具有良好的可维护性,易于维护和升级,提供模块化和结构化代码,方便开发人员进行维护和修改。 |
| 可扩展性 | 系统应具有良好的可扩展性,支持新增功能和模块的集成,具备良好的架构设计和扩展性能。 |
系统用例分析是对系统中各个功能模块的用户需求和行为进行分析,以识别和描述不同的用户用例。通过系统用例分析,可以深入了解用户在平台上的操作流程和交互方式,为系统设计和开发提供指导,并确保平台能够满足用户的需求和期望。

图3-1 学生用户角色用例图
(2)教学主任角色用例图如下图所示。

(3)教务人员角色用例图如下图所示。

图3-3 教务人员角色用例图
(4)教师用户角色用例图如下图所示。

图3-4 教师用户角色用例图
(5)管理员角色用例图如下图所示。

图3-5 管理员角色用例图
本章重点在对系统进行了可行性、功能需求、系统用例以及系统流程分析,旨在明确平台的功能要求。这些分析为系统的开发和测试提供了指导和标准,确保系统设计和实施符合用户需求。通过详细的分析,可以有效规划平台功能的实现方式,提供清晰的指引。同时,这些分析也有助于确保代码实现的质量和系统的稳定性,为系统的顺利上线和运行奠定基础。
4 系统总体设计
系统总体设计包括系统架构、数据库设计、用户界面设计等方面。通过三层架构模式,确保系统的可靠性和可扩展性。设计规范化的数据库结构,以存储和管理用户数据等信息。同时,注重用户界面的友好性和易用性,提供便捷的功能操作和良好的用户体验。总体设计的目标是实现一个稳定、安全、高效的系统,满足用户的需求。
在系统架构设计中,将确定系统的整体结构和组件之间的关系。这包括选择适当的架构风格,划分系统的层次结构,并定义各个模块的职责和交互方式。架构图如下图所示。

图4-1系统架构设计图
表示层(Presentation Layer):负责与用户进行交互,将系统的功能和数据以易于理解和操作的方式展示给用户。通常包括用户界面、页面设计和用户输入验证等。
业务逻辑层(Business Logic Layer):处理系统的核心业务逻辑,包括对用户请求的处理、业务规则的执行以及数据的处理和转换。它独立于表现层和数据层,实现了业务逻辑的封装和复用。
数据层(Data Layer):负责数据的存储、访问和管理,包括数据库和持久化机制。数据层提供了对数据的增删改查操作,并与业务逻辑层进行交互,使系统能够有效地存储和检索数据。
这三个层次相互独立,通过明确的接口和协议进行通信,实现了系统的模块化和可扩展性。表现层负责将用户的请求传递给业务逻辑层,业务逻辑层处理请求并返回结果,最后数据层负责与数据库交互并提供数据支持。这种分层架构有助于实现系统的可维护性、灵活性和可测试性。
通过整体功能模块设计,我将根据需求分析的结果,将系统的功能划分为不同的模块。每个模块负责实现特定的功能,并与其他模块进行协作。我们将详细定义每个模块的输入、输出、处理逻辑和相互依赖关系。具体的功能模块图如图4-2所示。

图4-2 系统功能模块图
数据库设计是系统开发中至关重要的一环,它涉及到数据的组织、存储和管理。在数据库设计中,我将根据系统的需求设计数据库的概念结构和逻辑结构,包括定义实体、属性、关系和约束等。
顶层数据流是指系统与外部实体之间的数据流动,描述了系统的整体数据流。在教务管理系统中,顶层数据流包括管理员录入用户信息、学生用户浏览资讯信息、提交报名信息、教师审核报名信息等。
系统的顶层数据流图如下图所示。

图4-3系统数据流图(顶层)
底层数据流程图是对顶层数据流程图的细化,系统的底层数据流图如下图所示。

图4-4系统数据流图(底层)
4.3.2 数据库概念结构设计
数据库概念结构设计主要涉及数据库的实体和实体之间的关系。通过实体-关系模型或者其他适当的模型,我将定义系统中涉及的各个实体以及它们之间的联系。下面我将罗列主要的实体属性图和系统E-R图。
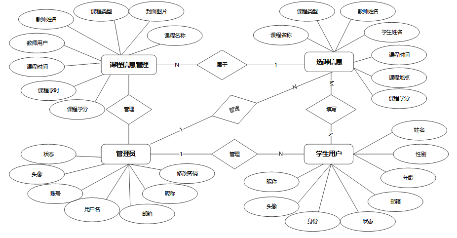
教务管理系统总体E-R图如下图所示。

图4-5 总体E-R图
数据库逻辑结构设计则是在概念结构的基础上,进行具体的数据库表设计。我们将定义每个表的结构、字段和约束,并建立表与表之间的关系。
| 编号 | 名称 | 数据类型 | 长度 | 小数位 | 允许空值 | 主键 | 默认值 | 说明 |
| 1 | academic_staff_id | int | 10 | 0 | N | Y | 教务人员ID | |
| 2 | personnel_name | varchar | 64 | 0 | Y | N | 人员姓名 | |
| 3 | gender_of_personnel | varchar | 64 | 0 | Y | N | 人员性别 | |
| 4 | age_of_personnel | varchar | 64 | 0 | Y | N | 人员年龄 | |
| 5 | examine_state | varchar | 16 | 0 | N | N | 已通过 | 审核状态 |
| 6 | user_id | int | 10 | 0 | N | N | 0 | 用户ID |
| 7 | create_time | datetime | 19 | 0 | N | N | CURRENT_TIMESTAMP | 创建时间 |
| 8 | update_time | timestamp | 19 | 0 | N | N | CURRENT_TIMESTAMP | 更新时间 |
表access_token (登陆访问时长)
| 编号 | 名称 | 数据类型 | 长度 | 小数位 | 允许空值 | 主键 | 默认值 | 说明 |
| 1 | token_id | int | 10 | 0 | N | Y | 临时访问牌ID | |
| 2 | token | varchar | 64 | 0 | Y | N | 临时访问牌 | |
| 3 | info | text | 65535 | 0 | Y | N | ||
| 4 | maxage | int | 10 | 0 | N | N | 2 | 最大寿命:默认2小时 |
| 5 | create_time | timestamp | 19 | 0 | N | N | CURRENT_TIMESTAMP | 创建时间: |
| 6 | update_time | timestamp | 19 | 0 | N | N | CURRENT_TIMESTAMP | 更新时间: |
| 7 | user_id | int | 10 | 0 | N | N | 0 | 用户编号: |
表article (文章:用于内容管理系统的文章)
| 编号 | 名称 | 数据类型 | 长度 | 小数位 | 允许空值 | 主键 | 默认值 | 说明 |
| 1 | article_id | mediumint | 8 | 0 | N | Y | 文章id:[0,8388607] | |
| 2 | title | varchar | 125 | 0 | N | Y | 标题:[0,125]用于文章和html的title标签中 | |
| 3 | type | varchar | 64 | 0 | N | N | 0 | 文章分类:[0,1000]用来搜索指定类型的文章 |
| 4 | hits | int | 10 | 0 | N | N | 0 | 点击数:[0,1000000000]访问这篇文章的人次 |
| 5 | praise_len | int | 10 | 0 | N | N | 0 | 点赞数 |
| 6 | create_time | timestamp | 19 | 0 | N | N | CURRENT_TIMESTAMP | 创建时间: |
| 7 | update_time | timestamp | 19 | 0 | N | N | CURRENT_TIMESTAMP | 更新时间: |
| 8 | source | varchar | 255 | 0 | Y | N | 来源:[0,255]文章的出处 | |
| 9 | url | varchar | 255 | 0 | Y | N | 来源地址:[0,255]用于跳转到发布该文章的网站 | |
| 10 | tag | varchar | 255 | 0 | Y | N | 标签:[0,255]用于标注文章所属相关内容,多个标签用空格隔开 | |
| 11 | content | longtext | 2147483647 | 0 | Y | N | 正文:文章的主体内容 | |
| 12 | img | varchar | 255 | 0 | Y | N | 封面图 | |
| 13 | description | text | 65535 | 0 | Y | N | 文章描述 |
表article_type (文章分类)
| 编号 | 名称 | 数据类型 | 长度 | 小数位 | 允许空值 | 主键 | 默认值 | 说明 |
| 1 | type_id | smallint | 5 | 0 | N | Y | 分类ID:[0,10000] | |
| 2 | display | smallint | 5 | 0 | N | N | 100 | 显示顺序:[0,1000]决定分类显示的先后顺序 |
| 3 | name | varchar | 16 | 0 | N | N | 分类名称:[2,16] | |
| 4 | father_id | smallint | 5 | 0 | N | N | 0 | 上级分类ID:[0,32767] |
| 5 | description | varchar | 255 | 0 | Y | N | 描述:[0,255]描述该分类的作用 | |
| 6 | icon | text | 65535 | 0 | Y | N | 分类图标: | |
| 7 | url | varchar | 255 | 0 | Y | N | 外链地址:[0,255]如果该分类是跳转到其他网站的情况下,就在该URL上设置 | |
| 8 | create_time | timestamp | 19 | 0 | N | N | CURRENT_TIMESTAMP | 创建时间: |
| 9 | update_time | timestamp | 19 | 0 | N | N | CURRENT_TIMESTAMP | 更新时间: |
表auth (用户权限管理)
| 编号 | 名称 | 数据类型 | 长度 | 小数位 | 允许空值 | 主键 | 默认值 | 说明 |
| 1 | auth_id | int | 10 | 0 | N | Y | 授权ID: | |
| 2 | user_group | varchar | 64 | 0 | Y | N | 用户组: | |
| 3 | mod_name | varchar | 64 | 0 | Y | N | 模块名: | |
| 4 | table_name | varchar | 64 | 0 | Y | N | 表名: | |
| 5 | page_title | varchar | 255 | 0 | Y | N | 页面标题: | |
| 6 | path | varchar | 255 | 0 | Y | N | 路由路径: | |
| 7 | parent | varchar | 64 | 0 | Y | N | 父级菜单 | |
| 8 | parent_sort | int | 10 | 0 | N | N | 0 | 父级菜单排序 |
| 9 | position | varchar | 32 | 0 | Y | N | 位置: | |
| 10 | mode | varchar | 32 | 0 | N | N | _blank | 跳转方式: |
| 11 | add | tinyint | 3 | 0 | N | N | 1 | 是否可增加: |
| 12 | del | tinyint | 3 | 0 | N | N | 1 | 是否可删除: |
| 13 | set | tinyint | 3 | 0 | N | N | 1 | 是否可修改: |
| 14 | get | tinyint | 3 | 0 | N | N | 1 | 是否可查看: |
| 15 | field_add | text | 65535 | 0 | Y | N | 添加字段: | |
| 16 | field_set | text | 65535 | 0 | Y | N | 修改字段: | |
| 17 | field_get | text | 65535 | 0 | Y | N | 查询字段: | |
| 18 | table_nav_name | varchar | 500 | 0 | Y | N | 跨表导航名称: | |
| 19 | table_nav | varchar | 500 | 0 | Y | N | 跨表导航: | |
| 20 | option | text | 65535 | 0 | Y | N | 配置: | |
| 21 | create_time | timestamp | 19 | 0 | N | N | CURRENT_TIMESTAMP | 创建时间: |
| 22 | update_time | timestamp | 19 | 0 | N | N | CURRENT_TIMESTAMP | 更新时间: |
| 编号 | 名称 | 数据类型 | 长度 | 小数位 | 允许空值 | 主键 | 默认值 | 说明 |
| 1 | check_in_and_check_in_id | int | 10 | 0 | N | Y | 打卡签到ID | |
| 2 | class_name | varchar | 64 | 0 | Y | N | 班级名称 | |
| 3 | class_teacher | int | 10 | 0 | Y | N | 0 | 班级教师 |
| 4 | teachers_name | varchar | 64 | 0 | Y | N | 教师姓名 | |
| 5 | student_users | int | 10 | 0 | Y | N | 0 | 学生用户 |
| 6 | student_name | varchar | 64 | 0 | Y | N | 学生姓名 | |
| 7 | check_in_time | datetime | 19 | 0 | Y | N | 打卡时间 | |
| 8 | create_time | datetime | 19 | 0 | N | N | CURRENT_TIMESTAMP | 创建时间 |
| 9 | update_time | timestamp | 19 | 0 | N | N | CURRENT_TIMESTAMP | 更新时间 |
| 10 | source_table | varchar | 255 | 0 | Y | N | 来源表 | |
| 11 | source_id | int | 10 | 0 | Y | N | 来源ID | |
| 12 | source_user_id | int | 10 | 0 | Y | N | 来源用户 |
| 编号 | 名称 | 数据类型 | 长度 | 小数位 | 允许空值 | 主键 | 默认值 | 说明 |
| 1 | class_information_id | int | 10 | 0 | N | Y | 班级信息ID | |
| 2 | class_name | varchar | 64 | 0 | Y | N | 班级名称 | |
| 3 | class_teacher | int | 10 | 0 | Y | N | 0 | 班级教师 |
| 4 | teachers_name | varchar | 64 | 0 | Y | N | 教师姓名 | |
| 5 | teacher_gender | varchar | 64 | 0 | Y | N | 教师性别 | |
| 6 | teachers_age | varchar | 64 | 0 | Y | N | 教师年龄 | |
| 7 | teachers_phone_number | varchar | 64 | 0 | Y | N | 教师电话 | |
| 8 | class_students_limit_times | int | 10 | 0 | N | N | 0 | 录入学生限制次数 |
| 9 | create_time | datetime | 19 | 0 | N | N | CURRENT_TIMESTAMP | 创建时间 |
| 10 | update_time | timestamp | 19 | 0 | N | N | CURRENT_TIMESTAMP | 更新时间 |
| 编号 | 名称 | 数据类型 | 长度 | 小数位 | 允许空值 | 主键 | 默认值 | 说明 |
| 1 | class_students_id | int | 10 | 0 | N | Y | 班级学生ID | |
| 2 | class_name | varchar | 64 | 0 | Y | N | 班级名称 | |
| 3 | class_teacher | int | 10 | 0 | Y | N | 0 | 班级教师 |
| 4 | teachers_name | varchar | 64 | 0 | Y | N | 教师姓名 | |
| 5 | student_users | int | 10 | 0 | Y | N | 0 | 学生用户 |
| 6 | student_name | varchar | 64 | 0 | Y | N | 学生姓名 | |
| 7 | check_in_and_check_in_limit_times | int | 10 | 0 | N | N | 0 | 打卡限制次数 |
| 8 | leave_application_limit_times | int | 10 | 0 | N | N | 0 | 请假限制次数 |
| 9 | create_time | datetime | 19 | 0 | N | N | CURRENT_TIMESTAMP | 创建时间 |
| 10 | update_time | timestamp | 19 | 0 | N | N | CURRENT_TIMESTAMP | 更新时间 |
| 11 | source_table | varchar | 255 | 0 | Y | N | 来源表 | |
| 12 | source_id | int | 10 | 0 | Y | N | 来源ID | |
| 13 | source_user_id | int | 10 | 0 | Y | N | 来源用户 |
表code_token
| 编号 | 名称 | 数据类型 | 长度 | 小数位 | 允许空值 | 主键 | 默认值 | 说明 |
| 1 | code_token_id | int | 10 | 0 | N | Y | ||
| 2 | token | varchar | 255 | 0 | Y | N | ||
| 3 | code | varchar | 255 | 0 | Y | N | 验证码 | |
| 4 | expire_time | timestamp | 19 | 0 | N | N | CURRENT_TIMESTAMP | 失效时间 |
| 5 | create_time | timestamp | 19 | 0 | N | N | CURRENT_TIMESTAMP | 创建时间 |
| 6 | update_time | timestamp | 19 | 0 | N | N | CURRENT_TIMESTAMP | 更新时间: |
| 编号 | 名称 | 数据类型 | 长度 | 小数位 | 允许空值 | 主键 | 默认值 | 说明 |
| 1 | collect_id | int | 10 | 0 | N | Y | 收藏ID: | |
| 2 | user_id | int | 10 | 0 | N | N | 0 | 收藏人ID: |
| 3 | source_table | varchar | 255 | 0 | Y | N | 来源表: | |
| 4 | source_field | varchar | 255 | 0 | Y | N | 来源字段: | |
| 5 | source_id | int | 10 | 0 | N | N | 0 | 来源ID: |
| 6 | title | varchar | 255 | 0 | Y | N | 标题: | |
| 7 | img | varchar | 255 | 0 | Y | N | 封面: | |
| 8 | create_time | timestamp | 19 | 0 | N | N | CURRENT_TIMESTAMP | 创建时间: |
| 9 | update_time | timestamp | 19 | 0 | N | N | CURRENT_TIMESTAMP | 更新时间: |
表comment (评论)
| 编号 | 名称 | 数据类型 | 长度 | 小数位 | 允许空值 | 主键 | 默认值 | 说明 |
| 1 | comment_id | int | 10 | 0 | N | Y | 评论ID: | |
| 2 | user_id | int | 10 | 0 | N | N | 0 | 评论人ID: |
| 3 | reply_to_id | int | 10 | 0 | N | N | 0 | 回复评论ID:空为0 |
| 4 | content | longtext | 2147483647 | 0 | Y | N | 内容: | |
| 5 | nickname | varchar | 255 | 0 | Y | N | 昵称: | |
| 6 | avatar | varchar | 255 | 0 | Y | N | 头像地址:[0,255] | |
| 7 | create_time | timestamp | 19 | 0 | N | N | CURRENT_TIMESTAMP | 创建时间: |
| 8 | update_time | timestamp | 19 | 0 | N | N | CURRENT_TIMESTAMP | 更新时间: |
| 9 | source_table | varchar | 255 | 0 | Y | N | 来源表: | |
| 10 | source_field | varchar | 255 | 0 | Y | N | 来源字段: | |
| 11 | source_id | int | 10 | 0 | N | N | 0 | 来源ID: |
表course_adjustment_application (调课申请)
| 编号 | 名称 | 数据类型 | 长度 | 小数位 | 允许空值 | 主键 | 默认值 | 说明 |
| 1 | course_adjustment_application_id | int | 10 | 0 | N | Y | 调课申请ID | |
| 2 | course_name | varchar | 64 | 0 | Y | N | 课程名称 | |
| 3 | course_type | varchar | 64 | 0 | Y | N | 课程类型 | |
| 4 | course_duration | varchar | 64 | 0 | Y | N | 课程时间 | |
| 5 | course_location | varchar | 64 | 0 | Y | N | 课程地点 | |
| 6 | course_hours | varchar | 64 | 0 | Y | N | 课程学时 | |
| 7 | course_credit | double | 9 | 2 | Y | N | 0.00 | 课程学分 |
| 8 | teacher_users | int | 10 | 0 | Y | N | 0 | 教师用户 |
| 9 | teachers_name | varchar | 64 | 0 | Y | N | 教师姓名 | |
| 10 | application_time | datetime | 19 | 0 | Y | N | 申请时间 | |
| 11 | adjustment_of_class_schedule | datetime | 19 | 0 | Y | N | 调课时间 | |
| 12 | reason_for_application | text | 65535 | 0 | Y | N | 申请原因 | |
| 13 | examine_state | varchar | 16 | 0 | N | N | 未审核 | 审核状态 |
| 14 | examine_reply | varchar | 16 | 0 | Y | N | 审核回复 | |
| 15 | create_time | datetime | 19 | 0 | N | N | CURRENT_TIMESTAMP | 创建时间 |
| 16 | update_time | timestamp | 19 | 0 | N | N | CURRENT_TIMESTAMP | 更新时间 |
| 17 | source_table | varchar | 255 | 0 | Y | N | 来源表 | |
| 18 | source_id | int | 10 | 0 | Y | N | 来源ID | |
| 19 | source_user_id | int | 10 | 0 | Y | N | 来源用户 |
| 编号 | 名称 | 数据类型 | 长度 | 小数位 | 允许空值 | 主键 | 默认值 | 说明 |
| 1 | course_information_id | int | 10 | 0 | N | Y | 课程信息ID | |
| 2 | course_name | varchar | 64 | 0 | Y | N | 课程名称 | |
| 3 | course_type | varchar | 64 | 0 | Y | N | 课程类型 | |
| 4 | course_duration | varchar | 64 | 0 | Y | N | 课程时间 | |
| 5 | course_location | varchar | 64 | 0 | Y | N | 课程地点 | |
| 6 | course_hours | varchar | 64 | 0 | Y | N | 课程学时 | |
| 7 | course_credit | double | 9 | 2 | Y | N | 0.00 | 课程学分 |
| 8 | teacher_users | int | 10 | 0 | Y | N | 0 | 教师用户 |
| 9 | teachers_name | varchar | 64 | 0 | Y | N | 教师姓名 | |
| 10 | course_cover | varchar | 255 | 0 | Y | N | 课程封面 | |
| 11 | course_introduction | longtext | 2147483647 | 0 | Y | N | 课程简介 | |
| 12 | collect_len | int | 10 | 0 | N | N | 0 | 收藏数 |
| 13 | course_adjustment_application_limit_times | int | 10 | 0 | N | N | 0 | 调课申请限制次数 |
| 14 | course_selection_information_limit_times | int | 10 | 0 | N | N | 1 | 选课限制次数 |
| 15 | create_time | datetime | 19 | 0 | N | N | CURRENT_TIMESTAMP | 创建时间 |
| 16 | update_time | timestamp | 19 | 0 | N | N | CURRENT_TIMESTAMP | 更新时间 |
| 17 | source_table | varchar | 255 | 0 | Y | N | 来源表 | |
| 18 | source_id | int | 10 | 0 | Y | N | 来源ID | |
| 19 | source_user_id | int | 10 | 0 | Y | N | 来源用户 |
表course_selection_information (选课信息)
| 编号 | 名称 | 数据类型 | 长度 | 小数位 | 允许空值 | 主键 | 默认值 | 说明 |
| 1 | course_selection_information_id | int | 10 | 0 | N | Y | 选课信息ID | |
| 2 | course_name | varchar | 64 | 0 | Y | N | 课程名称 | |
| 3 | course_type | varchar | 64 | 0 | Y | N | 课程类型 | |
| 4 | course_duration | varchar | 64 | 0 | Y | N | 课程时间 | |
| 5 | course_location | varchar | 64 | 0 | Y | N | 课程地点 | |
| 6 | course_hours | varchar | 64 | 0 | Y | N | 课程学时 | |
| 7 | course_credit | double | 9 | 2 | Y | N | 0.00 | 课程学分 |
| 8 | teacher_users | int | 10 | 0 | Y | N | 0 | 教师用户 |
| 9 | teachers_name | varchar | 64 | 0 | Y | N | 教师姓名 | |
| 10 | student_users | int | 10 | 0 | Y | N | 0 | 学生用户 |
| 11 | student_name | varchar | 64 | 0 | Y | N | 学生姓名 | |
| 12 | withdrawal_information_limit_times | int | 10 | 0 | N | N | 1 | 退课限制次数 |
| 13 | exam_arrangement_limit_times | int | 10 | 0 | N | N | 1 | 考试安排限制次数 |
| 14 | create_time | datetime | 19 | 0 | N | N | CURRENT_TIMESTAMP | 创建时间 |
| 15 | update_time | timestamp | 19 | 0 | N | N | CURRENT_TIMESTAMP | 更新时间 |
| 16 | source_table | varchar | 255 | 0 | Y | N | 来源表 | |
| 17 | source_id | int | 10 | 0 | Y | N | 来源ID | |
| 18 | source_user_id | int | 10 | 0 | Y | N | 来源用户 |
| 编号 | 名称 | 数据类型 | 长度 | 小数位 | 允许空值 | 主键 | 默认值 | 说明 |
| 1 | course_type_id | int | 10 | 0 | N | Y | 课程类型ID | |
| 2 | course_type | varchar | 64 | 0 | Y | N | 课程类型 | |
| 3 | create_time | datetime | 19 | 0 | N | N | CURRENT_TIMESTAMP | 创建时间 |
| 4 | update_time | timestamp | 19 | 0 | N | N | CURRENT_TIMESTAMP | 更新时间 |
表evaluation_information (评教信息)
| 编号 | 名称 | 数据类型 | 长度 | 小数位 | 允许空值 | 主键 | 默认值 | 说明 |
| 1 | evaluation_information_id | int | 10 | 0 | N | Y | 评教信息ID | |
| 2 | course_name | varchar | 64 | 0 | Y | N | 课程名称 | |
| 3 | course_type | varchar | 64 | 0 | Y | N | 课程类型 | |
| 4 | course_duration | varchar | 64 | 0 | Y | N | 课程时间 | |
| 5 | course_location | varchar | 64 | 0 | Y | N | 课程地点 | |
| 6 | course_hours | varchar | 64 | 0 | Y | N | 课程学时 | |
| 7 | course_credit | double | 9 | 2 | Y | N | 0.00 | 课程学分 |
| 8 | teacher_users | int | 10 | 0 | Y | N | 0 | 教师用户 |
| 9 | teachers_name | varchar | 64 | 0 | Y | N | 教师姓名 | |
| 10 | student_users | int | 10 | 0 | Y | N | 0 | 学生用户 |
| 11 | student_name | varchar | 64 | 0 | Y | N | 学生姓名 | |
| 12 | teaching_evaluation_content | text | 65535 | 0 | Y | N | 评教内容 | |
| 13 | create_time | datetime | 19 | 0 | N | N | CURRENT_TIMESTAMP | 创建时间 |
| 14 | update_time | timestamp | 19 | 0 | N | N | CURRENT_TIMESTAMP | 更新时间 |
| 15 | source_table | varchar | 255 | 0 | Y | N | 来源表 | |
| 16 | source_id | int | 10 | 0 | Y | N | 来源ID | |
| 17 | source_user_id | int | 10 | 0 | Y | N | 来源用户 |
| 编号 | 名称 | 数据类型 | 长度 | 小数位 | 允许空值 | 主键 | 默认值 | 说明 |
| 1 | exam_arrangement_id | int | 10 | 0 | N | Y | 考试安排ID | |
| 2 | course_name | varchar | 64 | 0 | Y | N | 课程名称 | |
| 3 | course_type | varchar | 64 | 0 | Y | N | 课程类型 | |
| 4 | course_duration | varchar | 64 | 0 | Y | N | 课程时间 | |
| 5 | course_location | varchar | 64 | 0 | Y | N | 课程地点 | |
| 6 | course_hours | varchar | 64 | 0 | Y | N | 课程学时 | |
| 7 | course_credit | double | 9 | 2 | Y | N | 0.00 | 课程学分 |
| 8 | teacher_users | int | 10 | 0 | Y | N | 0 | 教师用户 |
| 9 | teachers_name | varchar | 64 | 0 | Y | N | 教师姓名 | |
| 10 | student_users | int | 10 | 0 | Y | N | 0 | 学生用户 |
| 11 | student_name | varchar | 64 | 0 | Y | N | 学生姓名 | |
| 12 | exam_time | datetime | 19 | 0 | Y | N | 考试时间 | |
| 13 | exam_room | varchar | 64 | 0 | Y | N | 考试考场 | |
| 14 | student_grades_limit_times | int | 10 | 0 | N | N | 1 | 录入成绩限制次数 |
| 15 | create_time | datetime | 19 | 0 | N | N | CURRENT_TIMESTAMP | 创建时间 |
| 16 | update_time | timestamp | 19 | 0 | N | N | CURRENT_TIMESTAMP | 更新时间 |
| 17 | source_table | varchar | 255 | 0 | Y | N | 来源表 | |
| 18 | source_id | int | 10 | 0 | Y | N | 来源ID | |
| 19 | source_user_id | int | 10 | 0 | Y | N | 来源用户 |
| 编号 | 名称 | 数据类型 | 长度 | 小数位 | 允许空值 | 主键 | 默认值 | 说明 |
| 1 | hits_id | int | 10 | 0 | N | Y | 点赞ID: | |
| 2 | user_id | int | 10 | 0 | N | N | 0 | 点赞人: |
| 3 | create_time | timestamp | 19 | 0 | N | N | CURRENT_TIMESTAMP | 创建时间: |
| 4 | update_time | timestamp | 19 | 0 | N | N | CURRENT_TIMESTAMP | 更新时间: |
| 5 | source_table | varchar | 255 | 0 | Y | N | 来源表: | |
| 6 | source_field | varchar | 255 | 0 | Y | N | 来源字段: | |
| 7 | source_id | int | 10 | 0 | N | N | 0 | 来源ID: |
| 编号 | 名称 | 数据类型 | 长度 | 小数位 | 允许空值 | 主键 | 默认值 | 说明 |
| 1 | leave_application_id | int | 10 | 0 | N | Y | 请假申请ID | |
| 2 | class_name | varchar | 64 | 0 | Y | N | 班级名称 | |
| 3 | class_teacher | int | 10 | 0 | Y | N | 0 | 班级教师 |
| 4 | teachers_name | varchar | 64 | 0 | Y | N | 教师姓名 | |
| 5 | student_users | int | 10 | 0 | Y | N | 0 | 学生用户 |
| 6 | student_name | varchar | 64 | 0 | Y | N | 学生姓名 | |
| 7 | leave_time | datetime | 19 | 0 | Y | N | 请假时间 | |
| 8 | leave_duration | varchar | 64 | 0 | Y | N | 请假时长 | |
| 9 | reason_for_leave | text | 65535 | 0 | Y | N | 请假原因 | |
| 10 | examine_state | varchar | 16 | 0 | N | N | 未审核 | 审核状态 |
| 11 | examine_reply | varchar | 16 | 0 | Y | N | 审核回复 | |
| 12 | create_time | datetime | 19 | 0 | N | N | CURRENT_TIMESTAMP | 创建时间 |
| 13 | update_time | timestamp | 19 | 0 | N | N | CURRENT_TIMESTAMP | 更新时间 |
| 14 | source_table | varchar | 255 | 0 | Y | N | 来源表 | |
| 15 | source_id | int | 10 | 0 | Y | N | 来源ID | |
| 16 | source_user_id | int | 10 | 0 | Y | N | 来源用户 |
| 编号 | 名称 | 数据类型 | 长度 | 小数位 | 允许空值 | 主键 | 默认值 | 说明 |
| 1 | notice_id | mediumint | 8 | 0 | N | Y | 公告id: | |
| 2 | title | varchar | 125 | 0 | N | N | 标题: | |
| 3 | content | longtext | 2147483647 | 0 | Y | N | 正文: | |
| 4 | create_time | timestamp | 19 | 0 | N | N | CURRENT_TIMESTAMP | 创建时间: |
| 5 | update_time | timestamp | 19 | 0 | N | N | CURRENT_TIMESTAMP | 更新时间: |
| 编号 | 名称 | 数据类型 | 长度 | 小数位 | 允许空值 | 主键 | 默认值 | 说明 |
| 1 | praise_id | int | 10 | 0 | N | Y | 点赞ID: | |
| 2 | user_id | int | 10 | 0 | N | N | 0 | 点赞人: |
| 3 | create_time | timestamp | 19 | 0 | N | N | CURRENT_TIMESTAMP | 创建时间: |
| 4 | update_time | timestamp | 19 | 0 | N | N | CURRENT_TIMESTAMP | 更新时间: |
| 5 | source_table | varchar | 255 | 0 | Y | N | 来源表: | |
| 6 | source_field | varchar | 255 | 0 | Y | N | 来源字段: | |
| 7 | source_id | int | 10 | 0 | N | N | 0 | 来源ID: |
| 8 | status | bit | 1 | 0 | N | N | 1 | 点赞状态:1为点赞,0已取消 |
| 编号 | 名称 | 数据类型 | 长度 | 小数位 | 允许空值 | 主键 | 默认值 | 说明 |
| 1 | schedule_id | smallint | 5 | 0 | N | Y | 日程ID:[0,32767] | |
| 2 | content | varchar | 255 | 0 | Y | N | 日程内容 | |
| 3 | scheduled_time | datetime | 19 | 0 | Y | N | 计划时间 | |
| 4 | user_id | int | 10 | 0 | N | N | 用户id | |
| 5 | create_time | datetime | 19 | 0 | Y | N | 创建时间 | |
| 6 | update_time | datetime | 19 | 0 | Y | N | 更新时间 |
| 编号 | 名称 | 数据类型 | 长度 | 小数位 | 允许空值 | 主键 | 默认值 | 说明 |
| 1 | score_id | int | 10 | 0 | N | Y | 评分ID: | |
| 2 | user_id | int | 10 | 0 | N | N | 0 | 评分人: |
| 3 | nickname | varchar | 64 | 0 | Y | N | 昵称: | |
| 4 | score_num | double | 5 | 2 | N | N | 0.00 | 评分: |
| 5 | create_time | timestamp | 19 | 0 | N | N | CURRENT_TIMESTAMP | 创建时间: |
| 6 | update_time | timestamp | 19 | 0 | N | N | CURRENT_TIMESTAMP | 更新时间: |
| 7 | source_table | varchar | 255 | 0 | Y | N | 来源表: | |
| 8 | source_field | varchar | 255 | 0 | Y | N | 来源字段: | |
| 9 | source_id | int | 10 | 0 | N | N | 0 | 来源ID: |
| 编号 | 名称 | 数据类型 | 长度 | 小数位 | 允许空值 | 主键 | 默认值 | 说明 |
| 1 | slides_id | int | 10 | 0 | N | Y | 轮播图ID: | |
| 2 | title | varchar | 64 | 0 | Y | N | 标题: | |
| 3 | content | varchar | 255 | 0 | Y | N | 内容: | |
| 4 | url | varchar | 255 | 0 | Y | N | 链接: | |
| 5 | img | varchar | 255 | 0 | Y | N | 轮播图: | |
| 6 | hits | int | 10 | 0 | N | N | 0 | 点击量: |
| 7 | create_time | timestamp | 19 | 0 | N | N | CURRENT_TIMESTAMP | 创建时间: |
| 8 | update_time | timestamp | 19 | 0 | N | N | CURRENT_TIMESTAMP | 更新时间: |
| 编号 | 名称 | 数据类型 | 长度 | 小数位 | 允许空值 | 主键 | 默认值 | 说明 |
| 1 | student_grades_id | int | 10 | 0 | N | Y | 学生成绩ID | |
| 2 | course_name | varchar | 64 | 0 | Y | N | 课程名称 | |
| 3 | course_type | varchar | 64 | 0 | Y | N | 课程类型 | |
| 4 | course_duration | varchar | 64 | 0 | Y | N | 课程时间 | |
| 5 | course_location | varchar | 64 | 0 | Y | N | 课程地点 | |
| 6 | course_hours | varchar | 64 | 0 | Y | N | 课程学时 | |
| 7 | course_credit | double | 9 | 2 | Y | N | 0.00 | 课程学分 |
| 8 | teacher_users | int | 10 | 0 | Y | N | 0 | 教师用户 |
| 9 | teachers_name | varchar | 64 | 0 | Y | N | 教师姓名 | |
| 10 | student_users | int | 10 | 0 | Y | N | 0 | 学生用户 |
| 11 | student_name | varchar | 64 | 0 | Y | N | 学生姓名 | |
| 12 | exam_time | datetime | 19 | 0 | Y | N | 考试时间 | |
| 13 | exam_room | varchar | 64 | 0 | Y | N | 考试考场 | |
| 14 | exam_results | double | 9 | 2 | Y | N | 0.00 | 考试成绩 |
| 15 | evaluation_information_limit_times | int | 10 | 0 | N | N | 1 | 评教限制次数 |
| 16 | create_time | datetime | 19 | 0 | N | N | CURRENT_TIMESTAMP | 创建时间 |
| 17 | update_time | timestamp | 19 | 0 | N | N | CURRENT_TIMESTAMP | 更新时间 |
| 18 | source_table | varchar | 255 | 0 | Y | N | 来源表 | |
| 19 | source_id | int | 10 | 0 | Y | N | 来源ID | |
| 20 | source_user_id | int | 10 | 0 | Y | N | 来源用户 |
| 编号 | 名称 | 数据类型 | 长度 | 小数位 | 允许空值 | 主键 | 默认值 | 说明 |
| 1 | student_users_id | int | 10 | 0 | N | Y | 学生用户ID | |
| 2 | student_name | varchar | 64 | 0 | Y | N | 学生姓名 | |
| 3 | student_gender | varchar | 64 | 0 | Y | N | 学生性别 | |
| 4 | student_age | varchar | 64 | 0 | Y | N | 学生年龄 | |
| 5 | examine_state | varchar | 16 | 0 | N | N | 已通过 | 审核状态 |
| 6 | user_id | int | 10 | 0 | N | N | 0 | 用户ID |
| 7 | create_time | datetime | 19 | 0 | N | N | CURRENT_TIMESTAMP | 创建时间 |
| 8 | update_time | timestamp | 19 | 0 | N | N | CURRENT_TIMESTAMP | 更新时间 |
| 编号 | 名称 | 数据类型 | 长度 | 小数位 | 允许空值 | 主键 | 默认值 | 说明 |
| 1 | teacher_information_id | int | 10 | 0 | N | Y | 教师信息ID | |
| 2 | teacher_users | int | 10 | 0 | Y | N | 0 | 教师用户 |
| 3 | teachers_name | varchar | 64 | 0 | Y | N | 教师姓名 | |
| 4 | teacher_gender | varchar | 64 | 0 | Y | N | 教师性别 | |
| 5 | teachers_age | varchar | 64 | 0 | Y | N | 教师年龄 | |
| 6 | teachers_phone_number | varchar | 64 | 0 | Y | N | 教师电话 | |
| 7 | teachers_photo | varchar | 255 | 0 | Y | N | 教师照片 | |
| 8 | teaching_tasks_limit_times | int | 10 | 0 | N | N | 0 | 任务限制次数 |
| 9 | course_information_limit_times | int | 10 | 0 | N | N | 0 | 课程限制次数 |
| 10 | create_time | datetime | 19 | 0 | N | N | CURRENT_TIMESTAMP | 创建时间 |
| 11 | update_time | timestamp | 19 | 0 | N | N | CURRENT_TIMESTAMP | 更新时间 |
| 编号 | 名称 | 数据类型 | 长度 | 小数位 | 允许空值 | 主键 | 默认值 | 说明 |
| 1 | teacher_users_id | int | 10 | 0 | N | Y | 教师用户ID | |
| 2 | teachers_name | varchar | 64 | 0 | Y | N | 教师姓名 | |
| 3 | teacher_gender | varchar | 64 | 0 | Y | N | 教师性别 | |
| 4 | teachers_age | varchar | 64 | 0 | Y | N | 教师年龄 | |
| 5 | examine_state | varchar | 16 | 0 | N | N | 已通过 | 审核状态 |
| 6 | user_id | int | 10 | 0 | N | N | 0 | 用户ID |
| 7 | create_time | datetime | 19 | 0 | N | N | CURRENT_TIMESTAMP | 创建时间 |
| 8 | update_time | timestamp | 19 | 0 | N | N | CURRENT_TIMESTAMP | 更新时间 |
| 编号 | 名称 | 数据类型 | 长度 | 小数位 | 允许空值 | 主键 | 默认值 | 说明 |
| 1 | teaching_director_id | int | 10 | 0 | N | Y | 教学主任ID | |
| 2 | directors_name | varchar | 64 | 0 | Y | N | 主任姓名 | |
| 3 | directors_gender | varchar | 64 | 0 | Y | N | 主任性别 | |
| 4 | directors_age | varchar | 64 | 0 | Y | N | 主任年龄 | |
| 5 | examine_state | varchar | 16 | 0 | N | N | 已通过 | 审核状态 |
| 6 | user_id | int | 10 | 0 | N | N | 0 | 用户ID |
| 7 | create_time | datetime | 19 | 0 | N | N | CURRENT_TIMESTAMP | 创建时间 |
| 8 | update_time | timestamp | 19 | 0 | N | N | CURRENT_TIMESTAMP | 更新时间 |
| 编号 | 名称 | 数据类型 | 长度 | 小数位 | 允许空值 | 主键 | 默认值 | 说明 |
| 1 | teaching_plan_id | int | 10 | 0 | N | Y | 教学计划ID | |
| 2 | plan_name | varchar | 64 | 0 | Y | N | 计划名称 | |
| 3 | plan_type | varchar | 64 | 0 | Y | N | 计划类型 | |
| 4 | planned_time | date | 10 | 0 | Y | N | 计划时间 | |
| 5 | planned_duration | varchar | 64 | 0 | Y | N | 计划时长 | |
| 6 | plan_document | varchar | 255 | 0 | Y | N | 计划文件 | |
| 7 | plan_objectives | text | 65535 | 0 | Y | N | 计划目标 | |
| 8 | plan_content | text | 65535 | 0 | Y | N | 计划内容 | |
| 9 | create_time | datetime | 19 | 0 | N | N | CURRENT_TIMESTAMP | 创建时间 |
| 10 | update_time | timestamp | 19 | 0 | N | N | CURRENT_TIMESTAMP | 更新时间 |
| 编号 | 名称 | 数据类型 | 长度 | 小数位 | 允许空值 | 主键 | 默认值 | 说明 |
| 1 | teaching_tasks_id | int | 10 | 0 | N | Y | 教学任务ID | |
| 2 | teacher_users | int | 10 | 0 | Y | N | 0 | 教师用户 |
| 3 | teachers_name | varchar | 64 | 0 | Y | N | 教师姓名 | |
| 4 | task_name | varchar | 64 | 0 | Y | N | 任务名称 | |
| 5 | task_type | varchar | 64 | 0 | Y | N | 任务类型 | |
| 6 | task_files | varchar | 255 | 0 | Y | N | 任务文件 | |
| 7 | task_time | date | 10 | 0 | Y | N | 任务时间 | |
| 8 | task_requirements | text | 65535 | 0 | Y | N | 任务要求 | |
| 9 | create_time | datetime | 19 | 0 | N | N | CURRENT_TIMESTAMP | 创建时间 |
| 10 | update_time | timestamp | 19 | 0 | N | N | CURRENT_TIMESTAMP | 更新时间 |
| 11 | source_table | varchar | 255 | 0 | Y | N | 来源表 | |
| 12 | source_id | int | 10 | 0 | Y | N | 来源ID | |
| 13 | source_user_id | int | 10 | 0 | Y | N | 来源用户 |
| 编号 | 名称 | 数据类型 | 长度 | 小数位 | 允许空值 | 主键 | 默认值 | 说明 |
| 1 | upload_id | int | 10 | 0 | N | Y | 上传ID | |
| 2 | name | varchar | 64 | 0 | Y | N | 文件名 | |
| 3 | path | varchar | 255 | 0 | Y | N | 访问路径 | |
| 4 | file | varchar | 255 | 0 | Y | N | 文件路径 | |
| 5 | display | varchar | 255 | 0 | Y | N | 显示顺序 | |
| 6 | father_id | int | 10 | 0 | Y | N | 0 | 父级ID |
| 7 | dir | varchar | 255 | 0 | Y | N | 文件夹 | |
| 8 | type | varchar | 32 | 0 | Y | N | 文件类型 |
| 编号 | 名称 | 数据类型 | 长度 | 小数位 | 允许空值 | 主键 | 默认值 | 说明 |
| 1 | user_id | int | 10 | 0 | N | Y | 用户ID:[0,8388607]用户获取其他与用户相关的数据 | |
| 2 | state | smallint | 5 | 0 | N | N | 1 | 账户状态:[0,10](1可用|2异常|3已冻结|4已注销) |
| 3 | user_group | varchar | 32 | 0 | Y | N | 所在用户组:[0,32767]决定用户身份和权限 | |
| 4 | login_time | timestamp | 19 | 0 | N | N | CURRENT_TIMESTAMP | 上次登录时间: |
| 5 | phone | varchar | 11 | 0 | Y | N | 手机号码:[0,11]用户的手机号码,用于找回密码时或登录时 | |
| 6 | phone_state | smallint | 5 | 0 | N | N | 0 | 手机认证:[0,1](0未认证|1审核中|2已认证) |
| 7 | username | varchar | 16 | 0 | N | N | 用户名:[0,16]用户登录时所用的账户名称 | |
| 8 | nickname | varchar | 16 | 0 | Y | N | 昵称:[0,16] | |
| 9 | password | varchar | 64 | 0 | N | N | 密码:[0,32]用户登录所需的密码,由6-16位数字或英文组成 | |
| 10 | | varchar | 64 | 0 | Y | N | 邮箱:[0,64]用户的邮箱,用于找回密码时或登录时 | |
| 11 | email_state | smallint | 5 | 0 | N | N | 0 | 邮箱认证:[0,1](0未认证|1审核中|2已认证) |
| 12 | avatar | varchar | 255 | 0 | Y | N | 头像地址:[0,255] | |
| 13 | open_id | varchar | 255 | 0 | Y | N | 针对获取用户信息字段 | |
| 14 | create_time | timestamp | 19 | 0 | N | N | CURRENT_TIMESTAMP | 创建时间: |
| 编号 | 名称 | 数据类型 | 长度 | 小数位 | 允许空值 | 主键 | 默认值 | 说明 |
| 1 | group_id | mediumint | 8 | 0 | N | Y | 用户组ID:[0,8388607] | |
| 2 | display | smallint | 5 | 0 | N | N | 100 | 显示顺序:[0,1000] |
| 3 | name | varchar | 16 | 0 | N | N | 名称:[0,16] | |
| 4 | description | varchar | 255 | 0 | Y | N | 描述:[0,255]描述该用户组的特点或权限范围 | |
| 5 | source_table | varchar | 255 | 0 | Y | N | 来源表: | |
| 6 | source_field | varchar | 255 | 0 | Y | N | 来源字段: | |
| 7 | source_id | int | 10 | 0 | N | N | 0 | 来源ID: |
| 8 | register | smallint | 5 | 0 | Y | N | 0 | 注册位置: |
| 9 | create_time | timestamp | 19 | 0 | N | N | CURRENT_TIMESTAMP | 创建时间: |
| 10 | update_time | timestamp | 19 | 0 | N | N | CURRENT_TIMESTAMP | 更新时间: |
表withdrawal_information (退课信息)
| 编号 | 名称 | 数据类型 | 长度 | 小数位 | 允许空值 | 主键 | 默认值 | 说明 |
| 1 | withdrawal_information_id | int | 10 | 0 | N | Y | 退课信息ID | |
| 2 | course_name | varchar | 64 | 0 | Y | N | 课程名称 | |
| 3 | course_type | varchar | 64 | 0 | Y | N | 课程类型 | |
| 4 | course_duration | varchar | 64 | 0 | Y | N | 课程时间 | |
| 5 | course_location | varchar | 64 | 0 | Y | N | 课程地点 | |
| 6 | course_hours | varchar | 64 | 0 | Y | N | 课程学时 | |
| 7 | course_credit | double | 9 | 2 | Y | N | 0.00 | 课程学分 |
| 8 | teacher_users | int | 10 | 0 | Y | N | 0 | 教师用户 |
| 9 | teachers_name | varchar | 64 | 0 | Y | N | 教师姓名 | |
| 10 | student_users | int | 10 | 0 | Y | N | 0 | 学生用户 |
| 11 | student_name | varchar | 64 | 0 | Y | N | 学生姓名 | |
| 12 | withdrawal_time | date | 10 | 0 | Y | N | 退课时间 | |
| 13 | create_time | datetime | 19 | 0 | N | N | CURRENT_TIMESTAMP | 创建时间 |
| 14 | update_time | timestamp | 19 | 0 | N | N | CURRENT_TIMESTAMP | 更新时间 |
| 15 | source_table | varchar | 255 | 0 | Y | N | 来源表 | |
| 16 | source_id | int | 10 | 0 | Y | N | 来源ID | |
| 17 | source_user_id | int | 10 | 0 | Y | N | 来源用户 |
数据库设计是系统开发中的关键步骤,通过识别实体、建立关系、设计表结构、选择主键和索引等方式,确保数据存储和管理的有效性和一致性。同时,考虑安全性和性能优化,采用合适的规范化和反规范化技术,以提高系统的响应速度和用户体验。综合以上因素,数据库设计为系统的稳定运行和高效管理提供了基础支持。
5 系统详细设计与实现
系统关键模块设计与实现是系统开发中的核心任务。通过分析需求,设计和实现关键模块,确保系统功能的完整性和稳定性。在设计过程中,需要考虑模块之间的交互和数据流动,合理选择技术和框架,并进行测试和优化,以确保关键模块的高效运行和用户满意度。
5.1 学生用户功能模块
5.1.1 首页
展示热门课程信息、最新公告和精选教学资讯,同时提供快速导航至不同板块,帮助学生快速了解网站的核心内容和最新动态。主界面展示如下图所示。
图5-1 首页界面图
用户注册功能允许新用户创建账户,系统会收集基本信息如用户姓名、密码、邮箱和身份。注册过程包括填写基本信息、验证邮箱、设置初始密码和分配角色。管理员可以审核和激活新账户,确保用户信息的准确性和系统安全性。其界面展示如下图所示。

图5-2 用户注册界面图
用户注册的关键代码如下:
/**
* 注册
* @param user
* @return
*/
@PostMapping("register")
public Map<String, Object> signUp(@RequestBody User user) {
// 查询用户
Map<String, String> query = new HashMap<>();
Map<String,Object> map = JSON.parseObject(JSON.toJSONString(user));
query.put("username",user.getUsername());
List list = service.selectBaseList(service.select(query, new HashMap<>()));
if (list.size()>0){
return error(30000, "用户已存在");
}
map.put("password",service.encryption(String.valueOf(map.get("password"))));
service.insert(map);
return success(1);
}
用户通过输入用户名和密码进行身份验证,系统提供找回密码和注册新账户的链接,以便用户在忘记密码或需要创建账户时使用。登录后,用户可访问首页,浏览资讯信息、管理个人信息,以及实时更新的公告通知。其界面如下图所示。

图5-3登录界面图
package com.project.demo.config;
@Configuration
@Slf4j
public class WebAppConfig implements WebMvcConfigurer {
@Override
public void addInterceptors(InterceptorRegistry registry) {
//登录拦截的管理器
InterceptorRegistration registration = registry.addInterceptor(loginInterceptor());
//拦截的地址
registration.addPathPatterns("/**");
//根据需要拦截,一般设置所有地址拦截,放行公共连接
}
@Bean
public LoginInterceptor loginInterceptor(){
return new LoginInterceptor();
}
}
5.1.4 课程信息
学生可以查看课程详情,包括课程介绍、教师信息、课程安排等,方便学生了解课程内容和安排,并进行点赞、评论和选课等操作。其界面如下图所示。

图5-4 课程信息界面图
课程信息关键代码如下:
@PostMapping("/add")
@Transactional
public Map<String, Object> add(HttpServletRequest request) throws IOException {
service.insert(service.readBody(request.getReader()));
return success(1);
}
public Map<String, Object> addMap(Map<String,Object> map){
service.insert(map);
return success(1);
}
用户可以查看管理员发布的重要公告、更新信息和活动通知,确保用户及时了解平台动态。其界面如下图所示。

图5-5 公告通知界面图
公告通知关键代码如下:
@Transactional
public Map<String, Object> add(HttpServletRequest request) throws IOException {
Map<String,Object> paramMap = service.readBody(request.getReader());
this.addMap(paramMap);
return success(1);
}
@Transactional
public Map<String, Object> addMap(Map<String,Object> map){
service.insert(map);
return success(1);
}
5.1.6 个人中心
展示学生的个人首页、班级学生、打卡签到、请假申请、选课信息、退课信息、考试安排、学生成绩、评教信息、收藏、评论管理等,提供个性化的用户体验。其界面如下图所示。

个人中心关键代码如下:
@PostMapping("/set")
@Transactional
public Map<String, Object> set(HttpServletRequest request) throws IOException {
service.update(service.readQuery(request), service.readConfig(request), service.readBody(request.getReader()));
return success(1);
}
5.1.7 课程信息管理
教学主任管理课程的基本信息,包括课程名称、课程描述、授课教师、课程安排等,方便教学主任对课程进行统一管理。其界面如下图所示。

教务人员管理和分配教师的教学任务,确保教学活动的有序进行,并跟踪教学任务的执行情况。其界面如下图所示。

图5-8 教学任务管理界面图
教师用户录入学生成绩,查看成绩统计和分析,确保学生成绩的准确性和完整性。其界面如下图所示。

图5-9 学生成绩管理界面图
管理员管理用户信息、权限和行为。允许管理员对所有用户进行集中管理。这包括添加新用户、编辑现有用户资料、分配用户角色和权限、以及禁用或激活账户。通过这一模块,管理员能够确保用户信息的准确性和最新性,从而维护整个系统的完整性和效率。其界面如下图所示。

图5-10角色管理界面图
角色管理的关键代码如下:
@PostMapping("/add")
@Transactional
public Map<String, Object> add(HttpServletRequest request) throws IOException {
service.insert(service.readBody(request.getReader()));
return success(1);
}
public Map<String, Object> addMap(Map<String,Object> map){
service.insert(map);
return success(1);
}
管理员可以对系统的核心功能进行配置和管理,如轮播图的设置,提升平台的安全性和用户体验。其界面如下图所示。

图5-11系统管理界面图
系统管理关键代码如下:
@PostMapping("/upload")
public Map<String, Object> upload(@RequestParam("file") MultipartFile file) {
log.info("进入方法");
if (file.isEmpty()) {
return error(30000, "没有选择文件");
}
try {
//判断有没路径,没有则创建
String filePath = System.getProperty("user.dir") + "/src/main/resources/static/";
File targetDir = new File(filePath);
if (!targetDir.exists() && !targetDir.isDirectory()) {
if (targetDir.mkdirs()) {
log.info("创建目录成功");
} else {
log.error("创建目录失败");
}
}
String fileName = file.getOriginalFilename();
File dest = new File(filePath + fileName);
log.info("文件路径:{}", dest.getPath());
log.info("文件名:{}", dest.getName());
file.transferTo(dest);
JSONObject jsonObject = new JSONObject();
jsonObject.put("url", "/api/upload/" + fileName);
return success(jsonObject);
} catch (IOException e) {
log.info("上传失败:{}", e.getMessage());
}
return error(30000, "上传失败");
}
5.2.3 公告通知管理
管理员发布和管理重要公告、更新信息和活动通知,确保信息及时传达给用户。其界面如下图所示。

图5-12 公告通知管理界面图
公告通知关键代码如下:
@RequestMapping(value = "/del")
@Transactional
public Map<String, Object> del(HttpServletRequest request) {
service.delete(service.readQuery(request), service.readConfig(request));
return success(1);
}
public void delete(Map<String,String> query,Map<String,String> config){
QueryWrapper wrapper = new QueryWrapper<E>();
toWhereWrapper(query, "0".equals(config.get(FindConfig.GROUP_BY)),wrapper);
baseMapper.delete(wrapper);
log.info("[{}] - 删除操作:{}",wrapper.getSqlSelect());
}
管理员发布和管理教学资讯内容,包括分类设置;定义和调整教学资讯的分类标签,便于用户浏览。其界面如下图所示。

图5-13新闻管理界面图
6 系统测试
教务管理系统测试的主要目的是确保系统功能正常、性能稳定、安全可靠。测试旨在验证系统各项功能是否按照需求规格书要求正常工作,检查系统的易用性和用户体验,确保用户能够顺利完成各项操作。此外,系统测试还旨在评估系统的性能指标,包括响应时间、并发能力等,以保证系统在高负载情况下仍能正常运行。另外,安全测试也是重要的一部分,确保系统能够有效防范各类安全威胁和攻击。通过全面的系统测试,可以保障机动车修理厂信息管理系统的稳定性、可靠性和安全性。
系统测试旨在检验系统功能是否正常工作。通过功能测试用例的执行,可以有效评估系统功能的正确性、完整性和稳定性,帮助发现和解决潜在的功能缺陷,确保系统能够按照预期功能正常运行。功能测试用例包括用户注册、用户登录、系统用户申请审核、添加教学资讯、添加轮播图等。
表6-1 注册功能测试用例
| 测试用例编号 | 功能模块 | 测试用例描述 | 预期结果 |
| TC001 | 用户注册 | 测试用户通过注册页面输入正确的用户名、密码、邮箱等信息后点击注册按钮。 | 系统显示注册成功,并自动跳转到登录页面。 |
| TC002 | 用户注册 | 测试用户通过注册页面输入正确的用户名、密码,但不输入邮箱信息后点击注册按钮。 | 系统显示错误提示,要求输入邮箱地址。 |
表6-2 登录功能测试用例
| 测试用例编号 | 功能模块 | 测试用例描述 | 预期结果 |
| TC001 | 用户登录 | 测试用户输入正确的用户名和密码后点击登录按钮。 | 系统显示登录成功,并跳转到用户后台首页。 |
| TC002 | 用户登录 | 测试用户输入正确的用户名,但密码错误后点击登录按钮。 | 系统显示错误提示,要求输入正确的密码。 |
| TC003 | 用户登录 | 测试用户输入正确的密码,但用户名错误后点击登录按钮。 | 系统显示错误提示,要求输入正确的用户名。 |
表6-3 系统用户申请审核功能测试用例
| 测试用例编号 | 功能模块 | 测试用例描述 | 预期结果 |
| TC001 | 用户申请审核 | 测试用户提交审核申请,输入正确的用户信息和申请理由后点击提交按钮。 | 系统显示申请提交成功,申请状态为“待审核”。 |
| TC002 | 用户申请审核 | 测试用户提交审核申请,输入空白的用户信息和申请理由后点击提交按钮。 | 系统显示错误提示,要求输入完整的用户信息和申请理由。 |
| TC003 | 用户申请审核 | 测试用户提交审核申请,输入已存在的用户名后点击提交按钮。 | 系统显示错误提示,告知用户名已存在,请使用其他用户名。 |
表6-4 添加教学资讯功能测试用例
| 测试用例编号 | 功能模块 | 测试用例描述 | 预期结果 |
| TC001 | 添加教学资讯 | 测试管理员以有效账户登录系统,并添加一个新的教学资讯。 | 系统显示教学资讯已成功添加,且在教学资讯列表中可见。 |
| TC002 | 添加教学资讯 | 测试管理员以有效账户登录系统,尝试添加重复的教学资讯。 | 系统提示“分类已存在”,不允许重复添加 |
表6-5 添加轮播图功能测试用例
| 测试用例编号 | 功能模块 | 测试用例描述 | 预期结果 |
| TC001 | 添加轮播图 | 测试管理员以有效账户登录系统,并添加一张有效的轮播图(图片格式正确、大小适中) | 系统显示轮播图已成功添加,且图片在首页轮播区域可见 |
| TC002 | 添加轮播图 | 测试管理员以有效账户登录系统,尝试添加一张格式不支持的图片作为轮播图(例如,使用.txt文件) | 系统提示“文件格式不支持”,阻止添加并要求选择正确的图片格式 |
6.3 测试结果
在本次测试中,对用户注册、用户登录、系统用户申请审核、添加教学资讯和添加轮播图等功能进行了详细测试。测试结果显示,用户注册功能在输入有效信息时能够成功创建账户并发送验证邮件,而在输入已有用户名时则提示用户名已存在。用户登录功能在输入正确凭据时能成功登录,在输入错误凭据时会提示错误信息。学生用户申请审核功能在提交正确信息后能够成功发起审核流程,提交信息不完整时,系统会提示补充必要信息;管理员在审核用户申请时,能够更新申请状态。添加教学资讯功能测试显示,系统能够成功添加新分类并反馈正确提示,同时有效阻止重复分类的创建;添加轮播图功能测试表明,系统能够正确处理并显示有效的图片文件,同时对格式不符的文件提供明确的错误提示。总体而言,所有测试用例均达到预期效果,系统功能表现稳定。
基于Spring Boot和Vue 3的教务管理系统的设计与实现项目已圆满达成目标。在技术选型方面,后端采用Java语言结合Spring Boot框架,确保了业务逻辑的高效稳定处理;前端利用Vue 3框架,打造了流畅且直观的用户交互体验;数据库选用MySQL,保障了数据存储的可靠性与检索效率。系统整体基于B/S架构,不仅简化了部署和维护流程,还提升了系统的可扩展性与兼容性。
在功能实现上,该平台充分满足了管理员、教学主任、教务人员、教师用户和学生用户等不同角色的需求,极大地提升了用户体验和管理效率。通过优化界面设计和操作流程,平台促进了信息交流,加强了校园社区建设,增强了用户的参与感和归属感,产生了积极的社会影响。
综上所述,该教务管理系统在技术实现、用户体验和社会价值等方面均达到了预期目标,具备显著的应用价值,为未来的持续发展奠定了坚实基础。
- 朱孟茹,刘政,左卫乐,等.高校实验课程管理系统设计与实现[J].电子设计工程,2024,32(10):21-24+29.
- 王朝阳.云计算在高中信息技术课程中的应用探索[J].智力,2024,(22):13-16.
- 万海鹏,成玲娜,程玉梅.基于学科知识图谱的信息技术在线课程设计研究[J].中国教育信息化,2023,29(08):121-128.
- 龚纯妹,李学孺.现代教育技术课程作业管理系统的设计与实现[J].福建电脑,2021,37(06):72-74.
- Cha S ,Loeser M ,Seo K .The Impact of AI-Based Course-Recommender System on Students’ Course-Selection Decision-Making Process[J].Applied Sciences,2024,14(9):55-57.
- Alshammari A .Using analytics to predict students’ interactions with learning management systems in online courses[J].Education and Information Technologies,2024,29(15):20587-20612.
- Wang Q ,Wang C ,Bai W , et al.Research on the Reform of Management Information System Curriculum Based on the Concept of OBE[J].Curriculum and Teaching Methodology,2024,7(2):72-75.
- Zhao Y .Research on the Informationization Construction of Teaching Management in Universities Based on the Era of Big Data[J].Curriculum Learning and Exploration,2024,2(2):65-67.
- Ma J .Analysis of effective integration of information platform courses and daily teaching in universities based on adaptive network[J].Applied Mathematics and Nonlinear Sciences,2024,9(1):
- 林杨鑫.课程内容生产与管理系统的设计与实现[D].北京交通大学,2023,(05):19-21.
- 任靖娟,曹莉.计算机基础课程教学管理系统设计[J].信息记录材料,2022,23(08):65-68.
- 王海军,王伟,卜祥鹏.基于教务管理的视频监控系统设计与实现[J].电脑编程技巧与维护,2022,(07):138-140+165.
- 臧淑龙.高中教务管理系统的设计与实现[D].南昌大学,2022,(02):83-85.
- 徐维,岳敏.网络课程向在线课程转变探究[J].中国教育技术装备,2022,(10):34-38.
- 高琼.基于数据分析的某专科院校教务信息管理系统设计和实现[D].中南大学,2022,(25):83-85.
- 赵玉芳.H教育机构教务信息管理系统设计与实现[D].河北经贸大学,2021,(07):27-29.
- 陈玲玲,赵全军,赵志国.基于JavaWeb的研究生教务管理系统的设计与实现[J].现代信息科技,2021,5(20):27-29.
- 娄新燕.基于数据库的课程管理系统的设计与实现[J].电子质量,2021,(06):45-48.
- 王方.信息化教务管理系统设计与实现[J].信息记录材料,2021,22(02):223-225.
- 罗永启.教育信息平台在初中信息技术课程教学的实践应用[J].华夏教师,2024,(26):126-128.
在本篇论文即将付梓之际,我心中充满了感激之情。学习生涯即将画上圆满的句号,而这篇论文则是这段学术旅程的终点,也是我人生新篇章的起点。在此,我要向所有在学术和生活上给予我支持与帮助的人表达我最诚挚的谢意。
我要感谢我的导师,您不仅在学术上给予我悉心的指导,让我在研究领域内不断进步,更在人生道路上教会了我许多宝贵的经验和道理。您严谨的学术态度、敏锐的洞察力和无私的奉献精神将永远是我学习的榜样。我也要感谢学院的全体老师和同学们。你们在学术讨论、课程学习以及日常生活上给予我的帮助和启发,是我学术道路上不可或缺的财富。特别感谢老师在论文写作过程中提出的宝贵意见和建设性的批评,使我的研究工作更加严谨和深入。
我要感谢我的家人,感谢你们一直以来的理解和支持。在我遇到困难和挫折时,是你们给予我鼓励和力量,让我能够坚持到底。尤其是我的父母,你们的养育之恩和默默付出是我永远无法回报的,你们的爱是我最坚强的后盾。我要感谢我的朋友们,感谢你们在这段时光里的陪伴和支持。在学术探讨、生活琐事以及心灵慰藉上,你们的存在让我的研究生活充满了色彩和温暖。我要感谢所有参与问卷调查和访谈的志愿者,没有你们宝贵的数据和见解,我的研究将无法完成。我还要感谢我的室友和实验室的同伴们,感谢你们在学术研究和日常生活中的无私帮助和建议,与你们的讨论和交流极大地丰富了我的学术视野。
在论文的写作过程中,我深知自己还有很多不足之处,感谢所有审阅本文的专家和编辑,你们的建议和指导使我受益匪浅。再次感谢所有给予我帮助和支持的人,是你们让我的研究生生活如此充实和有意义。未来的道路还很漫长,我将带着你们的期望和祝福,继续前行。
点赞+收藏+关注 →私信领取本源代码、数据库
关注博主下篇更精彩
一键三连!!!
一键三连!!!
一键三连!!!
感谢一键三连!!!
SpringBoot与Vue3教务系统设计

被折叠的 条评论
为什么被折叠?



