摘 要
随着社会对教育和学习需求的不断增长,图书馆作为知识的宝库,在人们日常学习中扮演着至关重要的角色。然而,传统图书馆座位的管理方式已经难以满足日益增长的需求,由此带来的混乱和低效势必影响到读者的使用体验。因此,在互联网和移动设备的普及的背景下,设计与实现基于微信小程序的图书馆座位预约管理系统是时代发展的必然选择。
本系统使用node.js开发技术,通过微信小程序配合Mysql数据库,构建的一个管理系统,实现了本系统的全部功能,包括实现首页(通知公告、轮播图、留言板、图书馆、图书资讯、图书馆推荐)、图书资讯、我的(基本信息、收藏、图书馆选座)等功能。本次报告,首先分析了研究的背景、作用、意义,为研究工作的合理性打下了基础。针对图书馆座位预约管理系统的各项需求以及技术问题进行分析,证明了系统的必要性和技术可行性,然后对设计系统需要使用的技术软件以及设计思想做了基本的介绍,最后来实现图书馆座位预约管理系统和部署运行使用它。
关键词:图书馆座位预约管理系统;微信小程序;node.js;Mysql数据库
Abstract
With the increasing demand for education and learning in society, libraries, as treasure troves of knowledge, play a crucial role in people's daily learning. However, the traditional management of library seats is no longer sufficient to meet the growing demand, and the resulting confusion and inefficiency will inevitably affect the user experience of readers. Therefore, in the context of the popularity of the Internet and mobile devices, it is an inevitable choice for the development of the times to design and implement a library seat reservation management system based on WeChat applet.
This system is developed using node.js technology and is built through a WeChat mini program combined with a MySQL database. It realizes all the functions of the system, including the homepage (notification announcement, carousel, message board, library, book information, library recommendation), book information, and my (basic information, collection, library seat selection). This report first analyzes the background, role, and significance of the research, laying the foundation for the rationality of the research work. An analysis was conducted on the various requirements and technical issues of the library seat reservation management system, demonstrating the necessity and feasibility of the system. Then, a basic introduction was made to the technical software and design ideas required for designing the system. Finally, the implementation and deployment of the library seat reservation management system were discussed.
Keywords: Library seat reservation management system; WeChat Mini Program; Node.js; MySQL database
目 录
第一章 概述
1.1 研究背景与意义
随着社会对教育和学习需求的不断增长,图书馆作为知识的宝库,在人们日常学习中扮演着至关重要的角色。然而,传统图书馆座位的管理方式已经难以满足日益增长的需求,由此带来的混乱和低效势必影响到读者的使用体验。因此,在互联网和移动设备的普及的背景下,设计与实现基于微信小程序的图书馆座位预约管理系统是时代发展的必然选择。
当下,许多图书馆仍在采用传统的人工管理方式,存在着信息不透明、效率低下的问题,而基于微信小程序的图书馆座位预约管理系统为图书馆的管理和服务带来了新的可能性。通过引入Node.JS技术,系统的开发和运行更加高效稳定,能够更好地满足用户和管理员的需求,提升图书馆的管理水平和服务质量。这一系统设计与实现的发展趋势,也符合当前数字化、智能化的社会发展要求,具有广阔的应用前景和发展空间。
基于微信小程序的图书馆座位预约管理系统的设计与开发,使用node.js开发技术,采用Mysql数据库,通过微信小程序和计算机进行整体智能化进行构建的一个管理系统,在设计过程中,充分保证了系统代码的良好可读性、实用性、易扩展性、通用性、便于后期维护、操作方便以及页面简洁等特点,实现了首页(通知公告、轮播图、留言板、图书馆、图书资讯、图书馆推荐)、图书资讯、我的(基本信息、收藏、图书馆选座)等功能。
所以,本研究旨在利用Node.JS技术开发一个便捷高效的基于微信小程序的图书馆座位预约管理系统,以提升图书馆的管理效率和读者的使用体验,该系统可以及时向用户传达重要信息,能够直观展示相关活动和内容,为用户提供互动交流的平台,并且可以使用户获取最新的图书资讯信息,提供图书馆推荐功能,能够个性化推荐适合用户的图书,同时实现方便快捷地在线预约选座,提高图书馆座位利用率。这些功能的实现将极大地提升图书馆座位预约管理效率和服务水平,减轻图书馆管理员的工作,同时也方便广大用户及时查询以及浏览图书馆的信息,增强用户的学习体验,推动图书馆朝着现代化、智能化方向发展。
1.2 国内外研究现状
目前,国内外对图书馆座位预约管理系统的研究已经取得了一定的成果。在国外,一些学术机构和图书馆已经开始采用基于移动互联网的座位预约系统,如美国的Harvard Library和英国的University of Manchester Library等。这些系统通过在线预约、实时监控座位利用情况等功能,为用户提供了更便捷的图书馆服务体验。
在国内,一些高校图书馆也在积极探索座位预约管理系统的应用。一些研究机构和高校图书馆通过开发基于微信小程序或APP的座位预约系统,提供了方便的座位预约服务,并通过数据分析优化座位资源的分配,提升了图书馆的管理效率。
总体来看,国内外对图书馆座位预约管理系统的研究主要集中在如何利用移动互联网技术提升用户体验、提高管理效率和优化资源利用等方面。未来在图书馆座位预约系统的研究中,还有待进一步探讨用户隐私保护、智能推荐算法、数据分析等方向,以进一步提升系统的智能化和用户友好性。
1.3 研究内容
通过对管理员和用户的需求分析,我们将该图书馆座位预约管理系统的功能逐步进行了添加,然后进行功能分析和检测,而且针对这两方面进行了深入研究探讨,该图书馆座位预约管理系统主要对开发背景、市场需求、数据库分析、功能模块以及开发技术进行了着重介绍和分析。最后对系统中的功能信息进行测试和分析。本次毕业实现的图书馆座位预约管理系统,不管是可行性分析、系统整体框架设计还是编码,都需要严格遵守软件开发的三个周期八个阶段,在该系统的开发过程中,要保证系统具有良好的时效性、易安装性以及稳定性。在代码编写时一定要按照要求进行,让代码编写看起来更美观,开发出一个便于用户的使用的图书馆座位预约管理系统是本次开发的主要目标。在系统完成之后,利用电脑来将系统进行安置,并且用户可以通过微信小程序随时查看图书馆信息,进进行预约选座。此次在图书馆座位预约管理系统的开发中,对系统要进行可行性分析、系统需求分析等基本分析,并且完成系统的部署和测试,在这些功能都实现之后,通过电脑进行操作系统。系统规划分析中,需要按照以下所示的技术路线。
第二章 关键技术的研究
2.1 node.js主要功能
V8引擎本身使用了一些最新的编译技术。这使得用Javascript这类脚本语言编写出来的代码运行速度获得了极大提升,又节省了开发成本。对性能的苛求是Node的一个关键因素。 Javascript是一个事件驱动语言,Node利用了这个优点,编写出可扩展性高的服务器。Node采用了一个称为“事件循环(event loop)”的架构,使得编写可扩展性高的服务器变得既容易又安全。提高服务器性能的技巧有多种多样。Node选择了一种既能提高性能,又能减低开发复杂度的架构。这是一个非常重要的特性。并发编程通常很复杂且布满地雷。Node绕过了这些,但仍提供很好的性能。在Node启动的很短时间内,社区就已经贡献了大量的扩展库(模块)。其中很多是连接数据库或是其他软件的驱动,但还有很多是凭他们的实力制作出来的非常有用的软件。
最后,不得不提到的是Node社区。虽然Node项目还非常年轻,但很少看到对一个项目如此狂热的社区。不管是新手,还是专家,大家都围绕着项目,使用并贡献自己的能力,致力于打造一个探索、支持、分享、听取建议的乐土。
具备书写JavaScript的IDE,普通的记事本也可以进行开发。在几年的时间里,Node.JS逐渐发展成一个成熟的开发平台,吸引了许多开发者。有许多大型高流量网站都采用Node.JS进行开发,此外,开发人员还可以使用它来开发一些快速移动Web框架。除了Web应用外,NodeJS也被应用在许多方面,本文盘点了NodeJS在其它方面所开发的十大令人神奇的项目,这些项目涉及到应用程序监控、媒体流、远程控制、桌面和移动应用等等。
2.2 微信开发者工具
微信开发者工具是一款专为小程序开发而设计的应用,它不断改进,提供了便捷的操作方式,并且在开发过程中可以通过微信扫描二维码来访问,从而实现快速、准确的小程序开发和调试。
根据用户的需求,将采用不同的屏幕大小来制作小程序。
在完成了视图布置之后,可以通过执行编辑功能,快速更改当前的视图界面。
控制台:方便调试打印输出信息。
将代码上传至腾讯服务器,并在审核过程中填写版本号和备注信息,以确保代码的安全性和准确性。
通过查看资源文件,我们可以快速地调整相关项目的文件目录,从而实现断点调试。
使用远程调试技术,无论是在手机端还是PC端,都能够轻松地进行开发工作。
本地数据存储:显示的是本地存储的数据。
通过使用子父层级结构,我们可以更容易地进行视图调试。
微信的代码体积应该保持在2M 以内,而且在开发过程中,应该严格检查合法域名信息,并且为小程序的后台配置服务器域名。
微信开发者工具已经成为了开发过程中不可或缺的一部分,并且正在不断地改进和完善。
2.3 小程序框架以及目录结构介绍
整个小程序框架系统分为两部分:逻辑层和视图层。小程序开发框架的目标是通过尽可能简单、高效的方式让开发者可以在微信中开发具有原生 小程序 体验的服务。小程序在视图层与逻辑层间提供了数据传输和事件系统,提供了自己的视图层以及逻辑层框架,让开发者能够专注于数据与逻辑。框架的核心是一个响应的数据绑定系统,可以让数据与视图非常简单地保持同步。在逻辑层做数据修改,在视图层就会做相应的更新。框架提供了一套基础的组件,这些组件自带微信风格的样式以及特殊的逻辑,开发者可以通过组合基础组件,创建出强大的微信小程序。
2.5 MySQL数据库
Mysql的语言是非结构化的,用户可以在数据上进行工作。MySQL因为其速度、可靠性和适应性而备受关注。大多数人都认为在不需要事务化处理的情况下,MySQL是管理内容最好的选择。并且因为Mysql的语言和结构比较简单,但是功能和存储信息量很强大,所以得到了普遍的应用。
Mysql的语言是非结构化的,用户可以在数据上进行工作。MySQL因为其速度、可靠性和适应性而备受关注。大多数人都认为在不需要事务化处理的情况下,MySQL是管理内容最好的选择。并且因为Mysql的语言和结构比较简单,但是功能和存储信息量很强大,所以得到了普遍的应用。
Mysql数据库在编程过程中的作用是很广泛的,为用户进行数据查询带来了方便。Mysql数据库的应用因其灵活性强,功能强大,所以在实现某功能时只需要一小段代码,而不像其他程序需要编写大段代码。总体来说,Mysql数据库的语言相对要简洁很多。
数据流程分析主要就是数据存储的储藏室,它是在计算机上进行的,而不是现实中的储藏室。数据的存放是按固定格式,而不是无序的,其定义就是:长期有固定格式,可以共享的存储在计算机存储器上。数据库管理主要是数据存储、修改和增加以及数据表的建立。为了保证系统数据的正常运行,一些有能力的处理者可以进行管理而不需要专业的人来处理。数据表的建立,可以对数据表中的数据进行调整,数据的重新组合及重新构造,保证数据的安全性。介于数据库的功能强大等特点,本系统的开发主要应用了Mysql进行对数据的管理。
第三章 系统分析
通过对系统功能模块分析可以得知,主要是对项目元素组合、分解和更换做出相应的单元,再通过系统模块来规划出一个原则,系统的设计首先是围绕管理员需求进行开发设计的,主要是为了能够更好的管理信息和服务于用户,其次就是围绕商品信息管理进行设计,最终的设计必须要满足管理员和用户的需求,这样才能够实现系统的最大意义和价值,并且在设计的时候一定要避免代码相互重复的情况发生。
3.1 系统可行性分析
系统的开发环境和配置都是可以自行安装的,系统使用node.js开发工具,使用比较成熟的Mysql数据库结合微信小程序进行对系统用户和管理员之间相关的数据交互,根据技术语言对数据库,结合需求进行修改维护,可以使得系统运行更具有稳定性和安全性,从而完成实现系统的开发。
(1)硬件可行性分析
图书馆座位预约管理系统及信息分析的设计对于所使用的微信小程序及计算机没有什么硬性的要求,计算机只要可以正常的使用进行代码的编写及页面设计就可行,主要是对于服务器有些要求,对于平台搭建完成要上传的服务器是有一定的要求的,服务器必须选择安全性比较高的,然后就是在打开系统必须顺畅,不能停顿太长时间;且需性价比高;安全性高。同时,小程序平台是目前全球最主流的移动操作系统之一,具有广泛的用户群体和成熟的开发工具和资源。
(2)软件可行性分析
开发整个系统使用的是云计算,流量的可扩展性和基于流量的智能调整云计算的优点就是流量的可扩展性和基于流量的智能调整,保障系统的安全及数据信息的及时备份。
因此,我们从两个方面进行了可行性研究,可以看出系统的开发没有问题。
通过经济效益和社会价值来决定一个系统的存活问题,所使用的开发软件像node.js开发工具,微信开发者工具、MySQL数据库、Photoshop图片处理软件等,这些都是开源免费的,系统的开发工具能够从网上都可以直接下载,并且这些环境在学校都进行了系统的学习,自己能够独立操作完成,不需要额外花费,同时通过开发图书馆座位预约管理系统来能够帮助管理员减少工作,为方便用户提供便捷高效的操作系统和使用体验,优化资源分配和降低人力和时间成本。
此次开发的图书馆座位预约管理系统,用户只需通过微信小程序就可以登录访问,没有那些复杂的登录过程。同时后台管理端的登录界面也是是我们最常见的一种登录窗口,电脑端即可操作。同时,基于微信小程序的图书馆座位预约管理系统主要是采用微信小程序、node.js开发技术以及mysql数据库进行开发设计的,使得系统的开发更高效和稳定,具有便捷、移动、安全、友好的特点,也体现出来该系统的的现代化和规范化。用户可以轻松的进行学习,其系统主要特点就是易操作和易管理。
3.2 系统性能分析
(1)系统功能完整性:根据系统每一个功能模块,都能够设计出当初的算法和代码,用户信息主要是以文字和表格的模式进行介绍。
(2)系统运行分析:系统中的每一个功能都要有相应的代码和编写数据的关系。系统的物理的数据主要是通过需求分析和可行性分析进行分析和显示的。
(3)界面设计:系统中的软件都是由不同的代码来进行处理和分析的,并且保证了系统界面的易操作性能。
(4)安全分析:不同的角色要有不同的信息,所以我们登录系统时必须要使用自己的账号和密码进行登录,不能随意进行操作,这样才可以保证系统的安全性。
3.3 系统需求分析
3.3.1 功能需求分析
功能需求分析是每个系统开发设计必不可少的一部分,系统质量的好坏可以直接影响系统的存活问题,所以我们必须要将功能任务需求分析做到位,图书馆座位预约管理系统的设计在初期的分析是尤为重要的,通过任务分析可以更顺利的进行系统设计,并且保证了用户的满意度。根据基于微信小程序的图书馆座位预约管理系统的需求分析,主要分为普通用户和管理员这两大板块。具体如下
普通用户模块:
- 注册登录:游客可以通过注册成为系统用户,使用账号密码可进行登录,使用系统功能
- 首页:可查看通知公告、轮播图、留言板、图书馆、图书资讯、图书馆推荐和其他系统功能。例如:
- 点击“通知公告”,可查看包括关于我们、联系方式、网站介绍等管理员发布的所有通知公告,点击可查看详情;
- 点击“留言板”,可查看自己的留言板信息,支持标题搜索,可点击查看详情(标题、用户名、留言内容),并可点击发布内容(留言内容);
- 点击“图书馆”,可查看所有图书馆信息,支持图书馆名称搜索和点赞数、点击数、发布时间搜索,可点击查看详情(图书馆名称、图书馆封面、图书馆位置、图书馆规模、图书馆介绍、点赞、点击数),进行点赞和收藏,并可点击选座,提交图书馆选座信息(预约时间、选座);
- 图书资讯:可查看管理员发布的所有图书资讯信息,支持搜索文章,和推荐文章,点击可查看详情,进行点赞、收藏和评论
- 我的:可对基本信息、收藏、图书馆选座等信息进行管控。具体如下:
- 点击“基本信息”,可对个人信息进行管控,包括修改密码和修改资料(头像、昵称、邮箱、用户姓名、用户性别、联系电话等);
- 点击“收藏”,可查看自己的收藏信息,包括图书馆、图书资讯等信息,可进行搜索和删除操作;
- 点击“图书馆选座”,可查看自己的图书馆选座信息,进行查询操作,支持用户姓名、图书馆名称、审核状态搜索,可点击查看详情(普通用户、用户姓名、图书馆名称、图书馆位置、预约时间、审核状态)。
管理员模块:
1、前台微信小程序:管理员可以登录后台进行管理的同时能够登录图书馆座位预约管理前台的系统小程序端,前台小程序端管理员具有主要包括首页(通知公告、轮播图、留言板、图书馆、图书资讯、图书馆推荐)、图书资讯、我的(基本信息、收藏、普通用户、图书馆、图书馆选座、留言板管理)等功能板块;例如,管理员可点击“图书馆选座”查看所有图书馆选座信息,可进行增改删查操作,支持用户姓名、图书馆名称、审核状态搜索,可点击查看详情,并进行审核操作。
2、后台管理功能模块具体如下:
- 登录:管理员账号密码由系统生成,可使用账号密码可进行登录,使用系统功能,并可对个人信息(可修改头像、昵称、邮箱)和密码进行管理。
- 系统用户:可对普通用户和管理员进行管控,包括进行增删改查操作,点击可查看详情。
- 图书馆管理:可查看所有图书馆信息,进行增改删查操作,支持图书馆名称搜索,可点击查看详情(图书馆名称、图书馆封面、图书馆位置、图书馆规模、图书馆介绍)。
- 图书馆选座管理:可查看所有图书馆选座信息,进行查询和删除操作,支持用户姓名、图书馆名称、审核状态搜索,可点击查看详情,并进行审核
- 系统管理:可对首页的轮播图进行管理,进行增删改查操作,支持标题搜索,可点击查看详情(轮播图、标题)。
- 留言管理:可查看所有留言板信息,进行查询和删除操作,支持标题、昵称搜索,可点击查看详情,和点击回复,填写并提交回复信息,留言回复需在后台才可进行回复。
- 通知公告管理:可对通知公告进行管理,进行增删改查操作,支持标题搜索,可点击查看详情。
- 资源管理:可对图书资讯和资讯分类进行管理,进行增删改查操作,图书资讯支持标题、标签、分类搜索,可点击查看详情(封面图、标题、分类、标签、描述、正文)和查看评论;资讯分类支持类型名称搜索,点击可查看详情。
3.3.2 非功能性需求分析
食堂订餐平台系统小程序的非功能性需求比如食堂订餐平台系统小程序的安全性怎么样,可靠性怎么样,性能怎么样,可拓展性怎么样等。具体可以表示在如下3-1表格中:
表2.1 食堂订餐平台系统小程序非功能需求表
| 安全性 | 主要指食堂订餐平台系统小程序数据库的安装,数据库的使用和密码的设定必须合乎规范。 |
| 可靠性 | 可靠性是指食堂订餐平台系统小程序能够安装用户的指示进行操作,经过测试,可靠性90%以上。 |
| 性能 | 性能是影响食堂订餐平台系统小程序占据市场的必要条件,所以性能最好要佳才好。 |
| 可扩展性 | 比如数据库预留多个属性,比如接口的使用等确保了系统的非功能性需求。 |
| 易用性 | 用户只要跟着食堂订餐平台系统小程序的页面展示内容进行操作,就可以了。 |
| 可维护性 | 食堂订餐平台系统小程序开发的可维护性是非常重要的,经过测试,可维护性没有问题 |
3.4系统用例分析
普通用户角色用例图如图3-1所示。

图3-1 普通用户用例图
管理员角色用例图如图3-2所示。

图3-2 管理员用例图
第四章 系统设计
4.1 系统的功能结构图
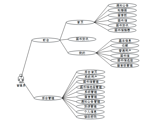
经过系统需求分析,该图书馆座位预约管理系统的设计与实现功能结构图如图4-1所示:

图4-1 系统功能结构图
4.2 数据库概念结构设计
4.2.1 数据库概念结构设计
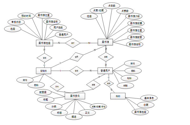
概念设计主要是通过数据库的概念结构和模式进行建立数据库嗯逻辑结构,然后利用数据库的DBMS进行完成,它不需要计算机系统的支持。通过系统的整体来看,主要是对数据库进行管理、整理、更新等操作。数据库的功能是非常强大的,每个系统的开发肯定离不开数据库,通过数据库可以看得出整个系统的质量和效率,根据以上的系统分析,对系统中的主要实体进行规划。以下数据库表总E-R实体关系图:

图4-2 系统总E-R图
4.2.2 数据库逻辑结构设计
数据库的主要功能就是对相关信息就行存储,通过某种计算进行数据储存,其数据库的数据存储是井井有条的。并且其中的数据具有一定的独立性和安全性。通过对系统功能设计的要求和功能模块的规划,该图书馆座位预约管理系统的设计与实现设计到了多个数据表。以下信息是介绍数据库表的设计结构以及功能建立数据库表:
| 编号 | 名称 | 数据类型 | 长度 | 小数位 | 允许空值 | 主键 | 默认值 | 说明 |
| 1 | token_id | int | 10 | 0 | N | Y | 临时访问牌ID | |
| 2 | token | varchar | 64 | 0 | Y | N | 临时访问牌 | |
| 3 | info | text | 65535 | 0 | Y | N | ||
| 4 | maxage | int | 10 | 0 | N | N | 2 | 最大寿命:默认2小时 |
| 5 | create_time | timestamp | 19 | 0 | N | N | CURRENT_TIMESTAMP | 创建时间: |
| 6 | update_time | timestamp | 19 | 0 | N | N | CURRENT_TIMESTAMP | 更新时间: |
| 7 | user_id | int | 10 | 0 | N | N | 0 | 用户编号: |
| 编号 | 名称 | 数据类型 | 长度 | 小数位 | 允许空值 | 主键 | 默认值 | 说明 |
| 1 | article_id | mediumint | 8 | 0 | N | Y | 文章id:[0,8388607] | |
| 2 | title | varchar | 125 | 0 | N | Y | 标题:[0,125]用于文章和html的title标签中 | |
| 3 | type | varchar | 64 | 0 | N | N | 0 | 文章分类:[0,1000]用来搜索指定类型的文章 |
| 4 | hits | int | 10 | 0 | N | N | 0 | 点击数:[0,1000000000]访问这篇文章的人次 |
| 5 | praise_len | int | 10 | 0 | N | N | 0 | 点赞数 |
| 6 | create_time | timestamp | 19 | 0 | N | N | CURRENT_TIMESTAMP | 创建时间: |
| 7 | update_time | timestamp | 19 | 0 | N | N | CURRENT_TIMESTAMP | 更新时间: |
| 8 | source | varchar | 255 | 0 | Y | N | 来源:[0,255]文章的出处 | |
| 9 | url | varchar | 255 | 0 | Y | N | 来源地址:[0,255]用于跳转到发布该文章的网站 | |
| 10 | tag | varchar | 255 | 0 | Y | N | 标签:[0,255]用于标注文章所属相关内容,多个标签用空格隔开 | |
| 11 | content | longtext | 2147483647 | 0 | Y | N | 正文:文章的主体内容 | |
| 12 | img | varchar | 255 | 0 | Y | N | 封面图 | |
| 13 | description | text | 65535 | 0 | Y | N | 文章描述 |
| 编号 | 名称 | 数据类型 | 长度 | 小数位 | 允许空值 | 主键 | 默认值 | 说明 |
| 1 | type_id | smallint | 5 | 0 | N | Y | 分类ID:[0,10000] | |
| 2 | display | smallint | 5 | 0 | N | N | 100 | 显示顺序:[0,1000]决定分类显示的先后顺序 |
| 3 | name | varchar | 16 | 0 | N | N | 分类名称:[2,16] | |
| 4 | father_id | smallint | 5 | 0 | N | N | 0 | 上级分类ID:[0,32767] |
| 5 | description | varchar | 255 | 0 | Y | N | 描述:[0,255]描述该分类的作用 | |
| 6 | icon | text | 65535 | 0 | Y | N | 分类图标: | |
| 7 | url | varchar | 255 | 0 | Y | N | 外链地址:[0,255]如果该分类是跳转到其他网站的情况下,就在该URL上设置 | |
| 8 | create_time | timestamp | 19 | 0 | N | N | CURRENT_TIMESTAMP | 创建时间: |
| 9 | update_time | timestamp | 19 | 0 | N | N | CURRENT_TIMESTAMP | 更新时间: |
| 编号 | 名称 | 数据类型 | 长度 | 小数位 | 允许空值 | 主键 | 默认值 | 说明 |
| 1 | auth_id | int | 10 | 0 | N | Y | 授权ID: | |
| 2 | user_group | varchar | 64 | 0 | Y | N | 用户组: | |
| 3 | mod_name | varchar | 64 | 0 | Y | N | 模块名: | |
| 4 | table_name | varchar | 64 | 0 | Y | N | 表名: | |
| 5 | page_title | varchar | 255 | 0 | Y | N | 页面标题: | |
| 6 | path | varchar | 255 | 0 | Y | N | 路由路径: | |
| 7 | position | varchar | 32 | 0 | Y | N | 位置: | |
| 8 | mode | varchar | 32 | 0 | N | N | _blank | 跳转方式: |
| 9 | add | tinyint | 3 | 0 | N | N | 1 | 是否可增加: |
| 10 | del | tinyint | 3 | 0 | N | N | 1 | 是否可删除: |
| 11 | set | tinyint | 3 | 0 | N | N | 1 | 是否可修改: |
| 12 | get | tinyint | 3 | 0 | N | N | 1 | 是否可查看: |
| 13 | field_add | text | 65535 | 0 | Y | N | 添加字段: | |
| 14 | field_set | text | 65535 | 0 | Y | N | 修改字段: | |
| 15 | field_get | text | 65535 | 0 | Y | N | 查询字段: | |
| 16 | table_nav_name | varchar | 500 | 0 | Y | N | 跨表导航名称: | |
| 17 | table_nav | varchar | 500 | 0 | Y | N | 跨表导航: | |
| 18 | option | text | 65535 | 0 | Y | N | 配置: | |
| 19 | create_time | timestamp | 19 | 0 | N | N | CURRENT_TIMESTAMP | 创建时间: |
| 20 | update_time | timestamp | 19 | 0 | N | N | CURRENT_TIMESTAMP | 更新时间: |
| 编号 | 名称 | 数据类型 | 长度 | 小数位 | 允许空值 | 主键 | 默认值 | 说明 |
| 1 | collect_id | int | 10 | 0 | N | Y | 收藏ID: | |
| 2 | user_id | int | 10 | 0 | N | N | 0 | 收藏人ID: |
| 3 | source_table | varchar | 255 | 0 | Y | N | 来源表: | |
| 4 | source_field | varchar | 255 | 0 | Y | N | 来源字段: | |
| 5 | source_id | int | 10 | 0 | N | N | 0 | 来源ID: |
| 6 | title | varchar | 255 | 0 | Y | N | 标题: | |
| 7 | img | varchar | 255 | 0 | Y | N | 封面: | |
| 8 | create_time | timestamp | 19 | 0 | N | N | CURRENT_TIMESTAMP | 创建时间: |
| 9 | update_time | timestamp | 19 | 0 | N | N | CURRENT_TIMESTAMP | 更新时间: |
| 编号 | 名称 | 数据类型 | 长度 | 小数位 | 允许空值 | 主键 | 默认值 | 说明 |
| 1 | comment_id | int | 10 | 0 | N | Y | 评论ID: | |
| 2 | user_id | int | 10 | 0 | N | N | 0 | 评论人ID: |
| 3 | reply_to_id | int | 10 | 0 | N | N | 0 | 回复评论ID:空为0 |
| 4 | content | longtext | 2147483647 | 0 | Y | N | 内容: | |
| 5 | nickname | varchar | 255 | 0 | Y | N | 昵称: | |
| 6 | avatar | varchar | 255 | 0 | Y | N | 头像地址:[0,255] | |
| 7 | create_time | timestamp | 19 | 0 | N | N | CURRENT_TIMESTAMP | 创建时间: |
| 8 | update_time | timestamp | 19 | 0 | N | N | CURRENT_TIMESTAMP | 更新时间: |
| 9 | source_table | varchar | 255 | 0 | Y | N | 来源表: | |
| 10 | source_field | varchar | 255 | 0 | Y | N | 来源字段: | |
| 11 | source_id | int | 10 | 0 | N | N | 0 | 来源ID: |
| 编号 | 名称 | 数据类型 | 长度 | 小数位 | 允许空值 | 主键 | 默认值 | 说明 |
| 1 | hits_id | int | 10 | 0 | N | Y | 点赞ID: | |
| 2 | user_id | int | 10 | 0 | N | N | 0 | 点赞人: |
| 3 | create_time | timestamp | 19 | 0 | N | N | CURRENT_TIMESTAMP | 创建时间: |
| 4 | update_time | timestamp | 19 | 0 | N | N | CURRENT_TIMESTAMP | 更新时间: |
| 5 | source_table | varchar | 255 | 0 | Y | N | 来源表: | |
| 6 | source_field | varchar | 255 | 0 | Y | N | 来源字段: | |
| 7 | source_id | int | 10 | 0 | N | N | 0 | 来源ID: |
| 编号 | 名称 | 数据类型 | 长度 | 小数位 | 允许空值 | 主键 | 默认值 | 说明 |
| 1 | library_id | int | 10 | 0 | N | Y | 图书馆ID | |
| 2 | library_name | varchar | 64 | 0 | Y | N | 图书馆名称 | |
| 3 | library_cover | varchar | 255 | 0 | Y | N | 图书馆封面 | |
| 4 | library_location | varchar | 64 | 0 | Y | N | 图书馆位置 | |
| 5 | library_floors | varchar | 64 | 0 | Y | N | 图书馆楼层 | |
| 6 | library_scale | varchar | 64 | 0 | Y | N | 图书馆规模 | |
| 7 | introduction_to_the_library | text | 65535 | 0 | Y | N | 图书馆介绍 | |
| 8 | hits | int | 10 | 0 | N | N | 0 | 点击数 |
| 9 | praise_len | int | 10 | 0 | N | N | 0 | 点赞数 |
| 10 | create_time | datetime | 19 | 0 | N | N | CURRENT_TIMESTAMP | 创建时间 |
| 11 | update_time | timestamp | 19 | 0 | N | N | CURRENT_TIMESTAMP | 更新时间 |
表library_seat_selection (图书馆选座)
| 编号 | 名称 | 数据类型 | 长度 | 小数位 | 允许空值 | 主键 | 默认值 | 说明 |
| 1 | library_seat_selection_id | int | 10 | 0 | N | Y | 图书馆选座ID | |
| 2 | regular_users | int | 10 | 0 | Y | N | 0 | 普通用户 |
| 3 | user_name | varchar | 64 | 0 | Y | N | 用户姓名 | |
| 4 | library_name | varchar | 64 | 0 | Y | N | 图书馆名称 | |
| 5 | library_location | varchar | 64 | 0 | Y | N | 图书馆位置 | |
| 6 | library_floors | varchar | 64 | 0 | Y | N | 图书馆楼层 | |
| 7 | appointment_time | datetime | 19 | 0 | Y | N | 预约时间 | |
| 8 | end_time | datetime | 19 | 0 | Y | N | 结束时间 | |
| 9 | examine_state | varchar | 16 | 0 | N | N | 未审核 | 审核状态 |
| 10 | seat | varchar | 64 | 0 | N | N | 座位号 | |
| 11 | create_time | datetime | 19 | 0 | N | N | CURRENT_TIMESTAMP | 创建时间 |
| 12 | update_time | timestamp | 19 | 0 | N | N | CURRENT_TIMESTAMP | 更新时间 |
| 编号 | 名称 | 数据类型 | 长度 | 小数位 | 允许空值 | 主键 | 默认值 | 说明 |
| 1 | message_id | int | 10 | 0 | N | Y | 留言板ID: | |
| 2 | user_id | int | 10 | 0 | N | N | 0 | 用户ID: |
| 3 | title | varchar | 64 | 0 | Y | N | 标题: | |
| 4 | content | longtext | 2147483647 | 0 | N | N | 内容: | |
| 5 | nickname | varchar | 32 | 0 | N | N | 昵称: | |
| 6 | avatar | varchar | 255 | 0 | Y | N | 头像: | |
| 7 | | varchar | 125 | 0 | Y | N | 留言者邮箱 | |
| 8 | phone | varchar | 11 | 0 | Y | N | 留言者手机号码 | |
| 9 | create_time | timestamp | 19 | 0 | N | N | CURRENT_TIMESTAMP | 创建时间: |
| 10 | update_time | timestamp | 19 | 0 | N | N | CURRENT_TIMESTAMP | 更新时间: |
| 11 | reply | longtext | 2147483647 | 0 | Y | N | 回复 | |
| 12 | reply_state | tinyint | 4 | 0 | Y | N | 0 | 回复状态 |
| 编号 | 名称 | 数据类型 | 长度 | 小数位 | 允许空值 | 主键 | 默认值 | 说明 |
| 1 | notice_id | mediumint | 8 | 0 | N | Y | 公告id: | |
| 2 | title | varchar | 125 | 0 | N | N | 标题: | |
| 3 | content | longtext | 2147483647 | 0 | Y | N | 正文: | |
| 4 | create_time | timestamp | 19 | 0 | N | N | CURRENT_TIMESTAMP | 创建时间: |
| 5 | update_time | timestamp | 19 | 0 | N | N | CURRENT_TIMESTAMP | 更新时间: |
| 编号 | 名称 | 数据类型 | 长度 | 小数位 | 允许空值 | 主键 | 默认值 | 说明 |
| 1 | praise_id | int | 10 | 0 | N | Y | 点赞ID: | |
| 2 | user_id | int | 10 | 0 | N | N | 0 | 点赞人: |
| 3 | create_time | timestamp | 19 | 0 | N | N | CURRENT_TIMESTAMP | 创建时间: |
| 4 | update_time | timestamp | 19 | 0 | N | N | CURRENT_TIMESTAMP | 更新时间: |
| 5 | source_table | varchar | 255 | 0 | Y | N | 来源表: | |
| 6 | source_field | varchar | 255 | 0 | Y | N | 来源字段: | |
| 7 | source_id | int | 10 | 0 | N | N | 0 | 来源ID: |
| 8 | status | bit | 1 | 0 | N | N | 1 | 点赞状态:1为点赞,0已取消 |
| 编号 | 名称 | 数据类型 | 长度 | 小数位 | 允许空值 | 主键 | 默认值 | 说明 |
| 1 | regular_users_id | int | 10 | 0 | N | Y | 普通用户ID | |
| 2 | user_name | varchar | 64 | 0 | Y | N | 用户姓名 | |
| 3 | user_gender | varchar | 64 | 0 | Y | N | 用户性别 | |
| 4 | contact_information | varchar | 64 | 0 | Y | N | 联系方式 | |
| 5 | examine_state | varchar | 16 | 0 | N | N | 已通过 | 审核状态 |
| 6 | user_id | int | 10 | 0 | N | N | 0 | 用户ID |
| 7 | create_time | datetime | 19 | 0 | N | N | CURRENT_TIMESTAMP | 创建时间 |
| 8 | update_time | timestamp | 19 | 0 | N | N | CURRENT_TIMESTAMP | 更新时间 |
| 编号 | 名称 | 数据类型 | 长度 | 小数位 | 允许空值 | 主键 | 默认值 | 说明 |
| 1 | slides_id | int | 10 | 0 | N | Y | 轮播图ID: | |
| 2 | title | varchar | 64 | 0 | Y | N | 标题: | |
| 3 | content | varchar | 255 | 0 | Y | N | 内容: | |
| 4 | url | varchar | 255 | 0 | Y | N | 链接: | |
| 5 | img | varchar | 255 | 0 | Y | N | 轮播图: | |
| 6 | hits | int | 10 | 0 | N | N | 0 | 点击量: |
| 7 | create_time | timestamp | 19 | 0 | N | N | CURRENT_TIMESTAMP | 创建时间: |
| 8 | update_time | timestamp | 19 | 0 | N | N | CURRENT_TIMESTAMP | 更新时间: |
| 编号 | 名称 | 数据类型 | 长度 | 小数位 | 允许空值 | 主键 | 默认值 | 说明 |
| 1 | upload_id | int | 10 | 0 | N | Y | 上传ID | |
| 2 | name | varchar | 64 | 0 | Y | N | 文件名 | |
| 3 | path | varchar | 255 | 0 | Y | N | 访问路径 | |
| 4 | file | varchar | 255 | 0 | Y | N | 文件路径 | |
| 5 | display | varchar | 255 | 0 | Y | N | 显示顺序 | |
| 6 | father_id | int | 10 | 0 | Y | N | 0 | 父级ID |
| 7 | dir | varchar | 255 | 0 | Y | N | 文件夹 | |
| 8 | type | varchar | 32 | 0 | Y | N | 文件类型 |
| 编号 | 名称 | 数据类型 | 长度 | 小数位 | 允许空值 | 主键 | 默认值 | 说明 |
| 1 | user_id | mediumint | 8 | 0 | N | Y | 用户ID:[0,8388607]用户获取其他与用户相关的数据 | |
| 2 | state | smallint | 5 | 0 | N | N | 1 | 账户状态:[0,10](1可用|2异常|3已冻结|4已注销) |
| 3 | user_group | varchar | 32 | 0 | Y | N | 所在用户组:[0,32767]决定用户身份和权限 | |
| 4 | login_time | timestamp | 19 | 0 | N | N | CURRENT_TIMESTAMP | 上次登录时间: |
| 5 | phone | varchar | 11 | 0 | Y | N | 手机号码:[0,11]用户的手机号码,用于找回密码时或登录时 | |
| 6 | phone_state | smallint | 5 | 0 | N | N | 0 | 手机认证:[0,1](0未认证|1审核中|2已认证) |
| 7 | username | varchar | 16 | 0 | N | N | 用户名:[0,16]用户登录时所用的账户名称 | |
| 8 | nickname | varchar | 16 | 0 | Y | N | 昵称:[0,16] | |
| 9 | password | varchar | 64 | 0 | N | N | 密码:[0,32]用户登录所需的密码,由6-16位数字或英文组成 | |
| 10 | | varchar | 64 | 0 | Y | N | 邮箱:[0,64]用户的邮箱,用于找回密码时或登录时 | |
| 11 | email_state | smallint | 5 | 0 | N | N | 0 | 邮箱认证:[0,1](0未认证|1审核中|2已认证) |
| 12 | avatar | varchar | 255 | 0 | Y | N | 头像地址:[0,255] | |
| 13 | open_id | varchar | 255 | 0 | Y | N | 针对获取用户信息字段 | |
| 14 | create_time | timestamp | 19 | 0 | N | N | CURRENT_TIMESTAMP | 创建时间: |
| 15 | vip_level | varchar | 255 | 0 | Y | N | 会员等级 | |
| 16 | vip_discount | double | 11 | 2 | Y | N | 0.00 | 会员折扣 |
| 编号 | 名称 | 数据类型 | 长度 | 小数位 | 允许空值 | 主键 | 默认值 | 说明 |
| 1 | group_id | mediumint | 8 | 0 | N | Y | 用户组ID:[0,8388607] | |
| 2 | display | smallint | 5 | 0 | N | N | 100 | 显示顺序:[0,1000] |
| 3 | name | varchar | 16 | 0 | N | N | 名称:[0,16] | |
| 4 | description | varchar | 255 | 0 | Y | N | 描述:[0,255]描述该用户组的特点或权限范围 | |
| 5 | source_table | varchar | 255 | 0 | Y | N | 来源表: | |
| 6 | source_field | varchar | 255 | 0 | Y | N | 来源字段: | |
| 7 | source_id | int | 10 | 0 | N | N | 0 | 来源ID: |
| 8 | register | smallint | 5 | 0 | Y | N | 0 | 注册位置: |
| 9 | create_time | timestamp | 19 | 0 | N | N | CURRENT_TIMESTAMP | 创建时间: |
| 10 | update_time | timestamp | 19 | 0 | N | N | CURRENT_TIMESTAMP | 更新时间: |
第五章 系统功能实现
5.1 用户模块
5.1.1 登录界面
在登录界面输入账号+密码,点击“登录”按钮,系统在用户数据库表中会对管理员、用户的账号进行匹配,账号+密码正确的话,就会登录到系统中各个用户的主管理界面,否则提示对应的信息,返回到登录的界面,其主界面展示如下图所示。

图5.1 登录界面图
登录代码如下:
const md5 = require("md5");
var Controller = require("../core/controller.js");
class Login extends Controller {
constructor(config) {
super(
Object.assign({
tpl: "./login/",
service: "user",
},
config
)
);
}
}
Login.prototype.api = async function(ctx) {
var body = ctx.request.body;
var obj = await $.services["user"].get_obj({
username: body.username
},{like:false});
if (obj) {
var group = await $.services["user_group"].get_obj({
name:obj.user_group
})
if (group){
if (group.name!=="管理员"){
var sql = "select examine_state from "+ group.source_table +" WHERE user_id = " + obj.user_id;
var userExamine = await $.mysql.run(sql);
if (userExamine && userExamine.length > 0 && userExamine[0].examine_state!=="已通过"){
return {
error: {
code: 70000,
message: "该用户审核未通过"
},
};
}
}
if (obj.state!==1){
return {
error: {
code: 70000,
message: "用户非可用状态,不能登录"
},
};
}
var password = md5(body.password);
if (password === obj.password) {
ctx.session.user = obj;
var date = Date.parse(new Date());
var token = md5(obj.user_id + "_" + date);
await $.services["access_token"].add({
token,
info: JSON.stringify(obj),
user_id:obj.user_id
});
obj.token = token;
return {
result: {obj}
};
} else {
return {
error: {
code: 70000,
message: "密码错误"
},
};
}
}else {
return {
error: {
code: 70000,
message: "用户组不存在"
},
};
}
} else {
return {
error: {
code: 70000,
message: "账户不存在"
}
};
}
};
5.1.2 普通用户注册界面
当用户想要查询、管理相关信息,就必须进行登录,如果没有账号的话,在登录界面,点击“注册”按钮就会跳转到注册的界面,根据提示填写好注册信息,添加提交,注册的信息在数据库中就添加完成了,然后再输入填写好的账号和密码进行登录,其主界面展示如下图所示。

图5.2 普通用户注册界面图
注册代码如下:
Register.prototype.index = async function(ctx) {
var group_list = await $.services["user_group"].get_list({}, Object.assign({}, this.config));
return await ctx.render(this.config.tpl + "index.html", {
group_list
});
};
Register.prototype.api = async function(ctx) {
var user = $.services.user;
var body = ctx.request.body;
var username = body.username;
var obj = await user.get_obj({
username
});
if (obj) {
return {
error: {
code: 70000,
message: "账户名已存在",
},
};
} else {
var password = md5(body.password);
var nickname = body.nickname;
var user_group = body.user_group;
var email = body.email;
var email_state= body.hasOwnProperty('email_state') ? body.email_state : 0;
var phone = body.phone;
var phone_state= body.hasOwnProperty('phone_state') ? body.phone_state : 0;
var avatar = body.avatar;
var bl_reg = await user.add({
username,
password,
nickname,
user_group,
email,
email_state,
phone,
phone_state,
avatar
});
if (bl_reg) {
return {
result: "注册成功"
};
} else {
return {
error: {
code: 70000,
message: "注册失败",
},
};
}
}
};
5.1.3 普通用户首页界面
可查看通知公告、轮播图、留言板、图书馆、图书资讯、图书馆推荐和其他系统功能。例如:点击“通知公告”,可查看包括关于我们、联系方式、网站介绍等管理员发布的所有通知公告,点击可查看详情;点击“留言板”,可查看自己的留言板信息,支持标题搜索,可点击查看详情(标题、用户名、留言内容),并可点击发布内容(留言内容);点击“图书馆”,可查看所有图书馆信息,支持图书馆名称搜索和点赞数、点击数、发布时间搜索,可点击查看详情(图书馆名称、图书馆封面、图书馆位置、图书馆规模、图书馆介绍、点赞、点击数),进行点赞和收藏,并可点击选座,提交图书馆选座信息(预约时间、选座)。
普通用户首页主界面如下图所示。

图5.3 普通用户首页界面图
普通用户首页留言板详情界面如下图所示。详情界面如下图所示。

图5.4 普通用户首页留言板详情界面图
普通用户首页图书馆详情界面如下图所示。

图5.5 普通用户首页图书馆详情界面图
5.1.4 普通用户我的界面
可对基本信息、收藏、图书馆选座等信息进行管控。具体如下:
点击“基本信息”,可对个人信息进行管控,包括修改密码和修改资料(头像、昵称、邮箱、用户姓名、用户性别、联系电话等);点击“收藏”,可查看自己的收藏信息,包括图书馆、图书资讯等信息,可进行搜索和删除操作;点击“图书馆选座”,可查看自己的图书馆选座信息,进行查询操作,支持用户姓名、图书馆名称、审核状态搜索,可点击查看详情(普通用户、用户姓名、图书馆名称、图书馆位置、预约时间、审核状态)。
普通用户我的主界面如下图所示。

图5.6 普通用户我的主界面图
普通用户我的图书馆选座界面如下图所示。

图5.7 普通用户我的图书馆选座界面图
5.1.5 管理员我的界面
可对基本信息、收藏、普通用户、图书馆、图书馆选座、留言板管理等信息进行管控。具体如下:
点击“基本信息”,可对个人信息进行管控,包括修改密码和修改资料);点击“收藏”,可查看自己的收藏信息,包括图书馆、图书资讯等信息,可进行搜索和删除操作;点击“普通用户”,可对普通用户进行管控,查看所有普通用户信息,可进行增删改查操作,点击可查看详情;点击“图书馆”,可查看所有图书馆信息,进行增改删查操作,支持图书馆名称搜索,可点击查看详情;点击“图书馆选座”可查看所有图书馆选座信息,进行增改删查操作,支持用户姓名、图书馆名称、审核状态搜索,可点击查看详情,并进行审核;点击“留言板管理”:可查看所有留言板信息,进行增改删查操作,支持标题、昵称搜索,可点击查看详情,需在后台进行留言回复。
我的主界面如下图所示。

图5.8 管理员我的主界面图
5.2 后台管理模块
5.2.1 系统用户界面
可对普通用户和管理员进行管控,包括进行增删改查操作,点击可查看详情。界面如下图所示。

图5.9 系统用户界面图
5.2.2 图书馆管理界面
可查看所有图书馆信息,进行增改删查操作,支持图书馆名称搜索,可点击查看详情(图书馆名称、图书馆封面、图书馆位置、图书馆规模、图书馆介绍)。界面如下图所示。

图5.10 图书馆管理界面图
添加关键代码如下:
Controller.prototype.add = async function(ctx) {
var result = await this.service.add(ctx.request.body, this.config);
if (this.service.error) {
return {
error: this.service.error,
};
}
return {
result,
};
};
删除关键代码如下:
Controller.prototype.del = async function(ctx) {
if (!Object.keys(ctx.query).length) {
return {
code: 30000,
message: "删除条件不能为空!",
};
}
var result = await this.service.del(ctx.request.query, this.config);
if (this.service.error) {
return {
error: this.service.error,
};
}
return {
result,
};
};
5.2.3 图书馆选座管理界面
可查看所有图书馆选座信息,进行查询和删除操作,支持用户姓名、图书馆名称、审核状态搜索,可点击查看详情(普通用户、用户姓名、图书馆名称、图书馆位置、预约时间、审核状态、选座),并进行审核。界面如下图所示。

图5.11 图书馆选座管理详情界面图
5.2.4 系统管理界面
可对首页的轮播图进行管理,进行增删改查操作,支持标题搜索,可点击查看详情(轮播图、标题)。界面如下图所示。

图5.12 系统管理界面图
5.2.5 留言管理界面
可查看所有留言板信息,进行查询和删除操作,支持标题、昵称搜索,可点击查看详情,和点击回复,填写并提交回复信息,留言回复需在后台才可进行回复。界面如下图所示。

图5.13 留言管理界面图
5.2.6 资源管理界面
可对图书资讯和资讯分类进行管理,进行增删改查操作,图书资讯支持标题、标签、分类搜索,可点击查看详情(封面图、标题、分类、标签、描述、正文)和查看评论;资讯分类支持类型名称搜索,点击可查看详情。界面如下图所示。

图5.14 资源管理界面图
第六章 系统测试
6.1测试定义及目的
关于系统实现的测试,英文名称是System TEST,简称ST,ST是使用完整其系统的各种功能多次、多案例、多环境测试,这是ST的简单描述。ST可以证明该功能对系统的要求是否得到满足以及是否有效。
对于系统开发的实现,不管开发过程多么努力,在系统运行的时候多少都会出现一些错误信息,所以为了系统的安全性及提高系统的使用率及给用户带来更好的体验,系统在完成之前,一定要进行一遍系统的测试,再完美的程序也会有漏洞,再细心的技术开发员也会有疏忽的时候,所以对于程序的测试是必须要做的一步。通过系统测试找到系统存在的问题,并根据问题的原因进行在线解决问题,如果找不到解决问题的办法可以进行通过咨询指导老师或者通过同学帮忙,一定将问题找出,否则将会出现更多的错误。所以程序出现错误时不可避免,系统测试虽然耗时费力,但是为了确保后期系统的长期使用,必须要进行系统测试,问题解决完成后还要再一步测试,直到没有任何问题后方可进行使用。
6.2性能测试
任何一款程序开发成功后都必须通过软件测试,它是保障软件稳定运行的前提。测试最主要的一步就是性能测试,性能测试内容如下:
(1)对于测试的速度有一定的要求,速度必须快,而且对于测试出来的错误问题一定以最快的速度进行处理解决,并且进行再次测试,保证整个系统运行的安全性。
(2)在系统测试的时候要将测试所用到的测试计划和测试报告保管好,方便后期系统的运行使用后的整体维护操作。
(3)软件测试整个过程中的聚类现象应优先考虑。
(4)对于整体系统测试,不要用自己的思想去认可整个系统,而是从公正的角度的进行对系统进行认可,是否符系统的整合应用。
6.3测试模块
6.3.1用户登录测试
用户登录功能测试用例如下表所示。
表6-1 用户登录功能测试表
| 用例名称 | 用户登录系统 |
| 目的 | 测试用户通过正确的用户名和密码可否登录功能 |
| 前提 | 未登录的情况下 |
| 测试流程 | 1) 进入登录页面 2) 输入正确的用户名和密码 |
| 预期结果 | 用户名和密码正确的时候,跳转到登录成功界面,反之则显示错误信息,提示重新输入 |
| 实际结果 | 实际结果与预期结果一致 |
6.3.2创建数据测试
在系统中,创建功能也是基础功能之一,因此创建功能的测试很有代表性。在此章节主要列举在创建时各种情况下系统结果的测试。由于系统涉及创建功能操作过多,因此将多处统称创建功能。
创建数据用例如下表所示。
表6-2 创建数据测试用例
| 测试用例编号 | YL_05 | |
| 测试用例名称 | 系统使用者进行创建数据 | |
| 测试用例描述 | 使用者输入要创建的数据 | |
| 系统入口 | 浏览器 | |
| 步骤 | 预期结果 | 实际结果 |
| 输入完整并且格式正确的数据 | 提示“创建成功”,并显示所有数据 | 预期结果 |
| 核心位置数据但非必要位置不输入数据 | 提示“创建成功”,并显示所有数据 | 预期结果 |
| 核心数据位置不输入数据 | 提示“创建失败” | 预期结果 |
6.3.3修改数据测试
在系统中,修改功能是系统主要实现功能,因此修改功能的测试很有代表性。在此章节主要列举在修改时各种情况下系统结果的测试。由于系统涉及修改功能操作过多,因此将多处数据表记录修改和状态修改统称修改功能。
修改数据用例如下表所示。
表6-3 修改数据测试用例
| 测试用例编号 | YL_06 | |
| 测试用例名称 | 系统使用者进行修改数据 | |
| 测试用例描述 | 使用者对可修改的数据项进行修改 | |
| 系统入口 | 浏览器 | |
| 步骤 | 预期结果 | 实际结果 |
| 将现有数据修改成正确的数据 | 提示“修改成功”,并显示所有数据 | 预期结果 |
| 将现有数据修改成错误的数据 | 提示“修改失败” | 预期结果 |
6.3.4查询数据测试
在系统中,查询功能是使用系统使用最多也是最基础的功能,因此查询功能的测试很有代表性。在此章节主要列举在查询时各种情况下系统结果的测试。
查询数据用例如下表所示。
表6-4 查询数据测试用例
| 测试用例编号 | YL_05 | |
| 测试用例名称 | 系统使用者进行查询数据 | |
| 测试用例描述 | 全部查询以及输入关键词查询 | |
| 系统入口 | 浏览器 | |
| 步骤 | 预期结果 | 实际结果 |
| 界面自动查询全部 | 显示对应所有记录 | 预期结果 |
| 输入已存在且能匹配成功的关键字 | 显示所查询到的数据 | 预期结果 |
| 输入不存在的关键字 | 显示数据界面为空 | 预期结果 |
6.4测试结果
测试评估的结果是图书馆座位预约管理系统满足要求中的所有功能,处理大多数错误条件,修复大多数错误并通过测试。图书馆座位预约管理系统的基本功能都是可行的,不管是系统里面的功能还是界面的设计都是可值得推广宣传的。
结 语
在本次毕业设计的过程中,从开始的懵懂无知,感觉设计一个系统非常困难,不知道该从何做起,但是通过查阅相关资料和网站之后,让我对该系统的开发有了新的认知,开发系统最重要的就是需求调查和系统分析,也通过老师指导和学过相关的知识,在加上我的不懈努力,最后将该系统逐步完成。在此次毕业设计中,让我知道了做什么事都必须要坚持,努力去查阅资料,并且善于发现和研究,充分利用身边资源,我相信办法总比困难多,所有问题都会迎刃而解。通过此次图书馆座位预约管理系统的开发设计,将我在大学期间所学的知识都应用到了其中。使理论知识和现实实践进行相结合,开发图书馆座位预约管理系统将理论知识和实践相结合,也将计算机信息与实践问题进行了相结合,通过现代计算机网络的便利来解决生活中的问题,并且还提高了我的计算机编程能力,在这次的开发设计过程中,虽然我遇到了很多的问题和困难,但是通过老师和同学们的帮助下,所有的问题都迎刃而解了,让我顺利的完成了此次的毕业论文设计,通过此次毕业设计的开发与设计,大大的提高了我的动手动脑能力,并且为我以后的工作奠定了坚实的基础。
通过本次设计,让我学到了更多的知识,而且在设计中会有一些问题出现,最后通过查阅资料和在老师和同学的帮助下完成了系统的设计和开发,使得这次系统的开发非常的有意义。同时通过这次系统的设计也让我明白了自己在哪方面有不足,以后加以学习争取可以开发住更多有用的适用的系统软件。
参考文献
[1]罗斌,温丰蔚,曾晓钰,张亮,韦通明.基于Vue.js的培训可视化系统开发与设计[J].现代工业经济和信息化,2021,11(12):54-56.DOI:10.16525/j.cnki.14-1362/n.2021.12.020.
[2]袁文光.一种基于Node.js的校园高并发Web应用架构[J].南通职业大学学报,2021,35(04):77-81.
[3]裴之蕈,高艳霞.基于Vue和Node.js的手语教学Web平台的设计与实现[J].电脑与信息技术,2021,29(06):33-36+86.DOI:10.19414/j.cnki.1005-1228.2021.06.010.
[4]郑玉娟,张亚东.基于Vue.js的微商城前端设计与实现[J].信息技术与信息化,2021(11):101-103.
[5]李运金,吴守仓,张之江.基于B/S模式的研究生管理信息系统设计与实现[J].工业控制计算机,2021,34(11):141-143+156.
[6]张月春,朋静,张捷,杜宝珠.基于Vue.js的线上民主评议系统的设计与实现[J].信息与电脑(理论版),2021,33(21):134-136.
[7]马艳彬. 基于Node.js和Vue框架的竞赛类答题平台管理系统的设计[C]//中国新闻技术工作者联合会2021年学术年会论文集.,2021:77-82.DOI:10.26914/c.cnkihy.2021.047236.
[8]胡开华,张玉静,陈明禄,何文鑫.基于Vue.js的Web应用开发教学案例设计与实现[J].信息与电脑(理论版),2021,33(18):91-94.
[9]Sufyan bin Uzayr. Getting the Most out of Node.js Frameworks:The Essential Tools and Libraries[M].CRC Press:2021-09-12.
[10]杨辉,黄栋,魏丹丹,曾永兴,王青分.WEB技术在教学管理中的应用与实现[J].福建电脑,2021,37(09):139-141.DOI:10.16707/j.cnki.fjpc.2021.09.039.
[11]颜娟.基于Node.js的英语口语考试平台[J].微型电脑应用,2021,37(08):173-175.
[12]许昕,叶晟澄,陈家乐,杨仕昌.基于Vue.js的志愿者监控管理系统的实现[J].电子制作,2021(16):42-44.DOI:10.16589/j.cnki.cn11-3571/tn.2021.16.015.
[13]方生.基于“MVVM”模式的“Web”前端的设计与实现[J].电脑知识与技术,2021,17(20):147-149.DOI:10.14004/j.cnki.ckt.2021.2004.
[14]方生.基于“Vue.js”前端框架技术的研究[J].电脑知识与技术,2021,17(19):59-60+64.DOI:10.14004/j.cnki.ckt.2021.1863.
[15]张雪莹,喻忠霞,申进.基于HTML5的公共社交平台设计与实现[J].无线互联科技,2021,18(11):52-53.
[16]刘紫薇. 基于MVVM设计模式的在线教育系统的设计与实现[D].北京邮电大学,2021.DOI:10.26969/d.cnki.gbydu.2021.002712.
[17]唐榜. 基于Node.js的Web服务端框架研究与实现[D].西南科技大学,2021.DOI:10.27415/d.cnki.gxngc.2021.000946.
[18]崔慧娟.MVVM模式在Android项目中的应用[J].信息与电脑(理论版),2021,33(06):1-3.
[19]Ntantogian Christoforos,Bountakas Panagiotis,Antonaropoulos Dimitris,Patsakis Constantinos,Xenakis Christos. NodeXP: NOde.js server-side JavaScript injection vulnerability DEtection and eXPloitation[J]. Journal of Information Security and Applications,2021,58:
[20]徐泽昊. 基于MVVM模式的XSS攻击检测框架设计与实现[D].北京邮电大学,2021.DOI:10.26969/d.cnki.gbydu.2021.001168.
致 谢
大学生活在这个时候即将划上一个句号,但是对于我的人生道路来说,这仅仅是一个逗号,我将面对的是又一次征程的开始。
回忆过去,许许多多的事情浮现在脑海:刚上大学时欢乐心情和兴奋的场景还历历在目。一切都是那么新鲜,那么富有吸引力。有快乐也有艰辛,有收获也有失落。衷心感谢信息学院所有支持帮助过我的老师,谢谢你们多年来的关心和爱护。同窗的友情同样难忘,你们与我共同走过了人生中不平凡的道路,给我留下了值得珍藏的美好记忆。
最后,我要特别感谢指导图书馆座位预约管理系统论文设计的老师。本论文是在他的悉心指导和热情帮助下完成的,老师认真负责的工作态度,严谨的治学精神和精深的理论水平都使我受益匪浅。老师无论在理论上还是在实践中,都给予我很大的帮助,使我专业技能的应用水平得到很大提高,这对于我以后的工作和学习都有益处。值此论文完成之际,特别向老师表示衷心的感谢和崇高的敬意,谢谢他细心而又耐心地辅导,使得我得以顺利的完成毕业设计开发工作,同时也要感谢其他帮助过我的老师和同学,他们在我成长过程中给予了我很大的帮助,在此一并表示感谢。
由于本人水平有限,加上时间紧促,本文一定有不少缺点和不足,恳请各位老师给予帮助和指正。
免费领取项目源码,请关注❥点赞收藏并私信博主,谢谢~
1362

被折叠的 条评论
为什么被折叠?



