本文介绍了一个基于Spring Boot框架的游戏攻略网站的设计与实现。该网站旨在为游戏玩家提供一个集中、便捷的平台,用于浏览、搜索、发布和分享游戏攻略。通过利用Spring Boot框架的优势,实现了网站的高效开发、快速部署和良好扩展性。
在系统设计方面,我们采用了典型的Spring Boot架构,包括控制器层、服务层、数据访问层和视图层。控制器层负责处理用户请求并调用相应的服务;服务层负责实现业务逻辑;数据访问层负责与数据库进行交互,存储和检索游戏攻略数据;视图层则负责呈现用户界面,与用户进行交互。
在实现过程中,我们充分利用了Spring Boot的自动配置和起步依赖特性,简化了开发过程。通过集成Spring Data JPA和Hibernate作为持久层框架,实现了对游戏攻略数据的快速访问和操作。同时,我们还采用了Spring Security进行用户认证和授权,确保网站的安全性。
该游戏攻略网站的设计与实现不仅为游戏玩家提供了一个全面、便捷的游戏攻略平台,还为游戏开发者提供了一个有效的推广渠道。用户可以通过网站浏览最新的游戏攻略,分享自己的游戏经验,参与攻略讨论,提升游戏体验。
总之,基于Spring Boot的游戏攻略网站的设计与实现为游戏玩家和开发者提供了一个功能强大、操作便捷的在线平台,推动了游戏攻略信息的共享和传播。
关键词:SpringBoot框架;游戏攻略网站;系统设计
Abstract
This article introduces the design and implementation of a game strategy website based on the Spring Boot framework. This website aims to provide gamers with a centralized and convenient platform for browsing, searching, publishing, and sharing game guides. By leveraging the advantages of the Spring Boot framework, efficient website development, rapid deployment, and good scalability have been achieved.
In terms of system design, we adopted a typical Spring Boot architecture, including the controller layer, service layer, data access layer, and view layer. The controller layer is responsible for processing user requests and calling corresponding services; The service layer is responsible for implementing business logic; The data access layer is responsible for interacting with the database, storing and retrieving game strategy data; The view layer is responsible for presenting the user interface and interacting with the user.
In the implementation process, we fully utilized the automatic configuration and startup dependency features of Spring Boot, simplifying the development process. By integrating Spring Data JPA and Hibernate as the persistence layer framework, fast access and operation of game strategy data have been achieved. At the same time, we also use Spring Security for user authentication and authorization to ensure the security of the website.
The design and implementation of this game strategy website not only provides a comprehensive and convenient game strategy platform for gamers, but also provides an effective promotion channel for game developers. Users can browse the latest game guides through the website, share their gaming experience, participate in strategy discussions, and enhance the gaming experience.
In summary, the design and implementation of a game strategy website based on Spring Boot provides a powerful and user-friendly online platform for gamers and developers, promoting the sharing and dissemination of game strategy information.
Keywords: SpringBoot framework; Game guide website; system design
1 绪论
1.1 选题背景与意义
随着互联网的普及和电子竞技的快速发展,游戏产业已成为全球娱乐产业的重要组成部分。游戏攻略作为游戏产业中不可或缺的一环,对于提升玩家游戏体验、促进游戏社区交流具有重要作用。然而,传统的游戏攻略传播方式存在信息分散、更新缓慢、交互性差等问题,无法满足现代玩家的需求。因此,设计和实现一个基于Spring Boot的游戏攻略网站具有重要的现实意义和应用价值。
Spring Boot作为当前流行的Java开发框架,以其简洁、快速、灵活的特点受到了广大开发者的青睐。Spring Boot提供了自动配置、起步依赖、内置服务器等功能,简化了开发过程,提高了开发效率。同时,Spring Boot还具有良好的扩展性和可维护性,能够满足大型网站开发的需求。
设计和实现一个基于Spring Boot的游戏攻略网站,能够为玩家提供一个集中、便捷的平台,用于浏览、搜索、发布和分享游戏攻略。玩家可以通过网站快速获取最新的游戏攻略信息,提高游戏体验;同时,还可以与其他玩家交流心得,分享经验,形成活跃的游戏社区。
游戏攻略网站作为游戏产业的重要组成部分,能够推动游戏产业的发展。通过网站,游戏开发者可以了解玩家的需求和反馈,优化游戏设计;同时,还可以通过网站推广新游戏、发布更新信息,扩大游戏的影响力。
基于Spring Boot的游戏攻略网站的设计与实现不仅是一个实际应用项目,也是一个技术创新与实践的过程。通过该项目,可以深入研究和应用Spring Boot框架的相关技术,积累宝贵的开发经验和技术储备,为未来的项目开发和技术创新打下基础。
综上所述,基于Spring Boot的游戏攻略网站的设计与实现选题具有重要的现实意义和应用价值,不仅能够满足玩家需求、促进游戏产业发展,还能促进技术创新与实践。
在国内,随着游戏产业的蓬勃发展和玩家对游戏体验要求的提升,游戏攻略网站作为辅助玩家提升游戏技能、增强游戏体验的重要工具,逐渐受到了广泛的关注。近年来,越来越多的企业和团队开始着手于基于SpringBoot的游戏攻略网站的开发与实现。这些网站通常结合了大数据分析、人工智能推荐等先进技术,为玩家提供个性化的攻略推荐,提高用户的满意度和粘性。
在SpringBoot的应用方面,国内开发者利用其快速构建、易于部署的特性,结合前端技术和数据库技术,实现了游戏攻略网站的快速开发。同时,随着国内安全意识的提高,对于SpringBoot的安全研究也逐渐增多,为游戏攻略网站的安全性提供了保障。
国外研究现状:
在国外,尤其是欧美等发达国家,游戏产业和游戏攻略网站的发展更为成熟。许多知名的游戏攻略网站已经形成了完善的体系和技术架构,为玩家提供了丰富、高质量的攻略内容。这些网站通常注重用户体验和个性化服务,通过简洁明了的设计和丰富多样的交互功能吸引用户。
在SpringBoot的应用方面,国外开发者利用其灵活性和扩展性,将SpringBoot与前沿技术结合,实现了游戏攻略网站的高效运行和快速迭代。同时,国外的研究者也在不断探索新的技术应用和创新,如利用机器学习算法优化攻略推荐、利用云计算提高网站的响应速度等。
综上所述,国内外在基于SpringBoot的游戏攻略网站的设计与实现方面都有一定的研究和实践。然而,随着技术的不断发展和用户需求的变化,该领域的研究和实践仍需继续深入和完善。通过进一步的技术创新和实践探索,相信能够为玩家提供更优质、更便捷的游戏攻略服务。
论文将分层次经行编排,除去论文摘要致谢文献参考部分,正文部分还会对系统需求做出分析,以及阐述大体的设计和实现的功能,最后罗列部分调测记录,论文主要架构如下:
第一章:引言。第一章主要介绍了课题研究的背景和意义,系统开发的国内外研究现状和本文的研究内容与主要工作。
第二章:系统需求分析。主要从系统的用户、功能等方面进行需求分析。
第三章:系统设计。主要对系统框架、系统功能模块、数据库进行功能设计。
第四章:系统实现。主要介绍了系统框架搭建、系统界面的实现。
第五章:系统测试。主要对系统的部分界面进行测试并对主要功能进行测试
2系统分析
系统分析是开发一个项目的先决条件,通过系统分析可以很好的了解系统的主体用户的基本需求情况,同时这也是项目的开发的原因。进而对系统开发进行可行性分析,通常包括技术可行性、经济可行性等,可行性分析同时也是从项目整体角度进行的分析。然后就是对项目的具体需求进行分析,分析的手段一般都是通过用户的用例图来实现。接下来会进行详细的介绍。
2.1 可行性分析
Spring Boot作为一个成熟、稳定且广泛应用的Java开发框架,其“约定大于配置”的设计理念简化了开发过程,使得开发者能够更快速地构建应用程序。此外,Spring Boot提供了丰富的内置功能,如内嵌服务器、自动配置、健康检查等,这些都为快速开发游戏攻略网站提供了技术保障。同时,Spring Boot的社区支持和文档资源也为开发者提供了良好的学习和解决问题的平台。
基于Spring Boot的游戏攻略网站开发成本相对较低。首先,Spring Boot是开源的,可以免费使用,这大大降低了开发成本。其次,由于Spring Boot简化了开发过程,开发者能够更快地完成开发工作,从而减少了人力和物力资源的投入。因此,从经济角度来看,该项目是可行的。
Spring Boot的设计初衷就是为了简化开发过程,提高开发效率。它提供了简洁、清晰的API和编程模型,使得开发者能够快速地掌握和使用。此外,Spring Boot的自动配置和起步依赖特性也大大简化了项目的配置和部署过程。因此,从操作层面来看,基于Spring Boot的游戏攻略网站的设计与实现是可行的。
2.2.1系统开发流程
基于springboot的游戏攻略网站开发时,首先进行需求分析,进而对系统进行总体的设计规划,设计系统功能模块,数据库的选择等,本系统的开发流程如图2-1所示。

图2-1系统开发流程图
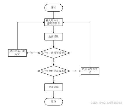
2.2.2 用户登录流程
为了保证系统的安全性,要使用本系统对系统信息进行管理,必须先登陆到系统中。如图2-2所示。

图2-2 登录流程图
2.2.3 系统操作流程
用户打开并进入系统后,会先显示登录界面,输入正确的用户名和密码,系统自动检测信息,若信息无误,则用户会进入系统功能界面,进行操作,否则会提示错误无法登录,操作流程如图2-3所示。

图2-3 系统操作流程图
2.2.4 添加信息流程
管理员可以对公告信息、游戏资讯等进行信息的添加,用户可以对自己权限内的信息进行添加,输入信息后,系统会自行验证输入的信息和数据,若信息正确,会将其添加到数据库内,若信息有误,则会提示重新输入信息,添加信息流程如图2-4所示。

图2-4 添加信息流程图
2.2.5 修改信息流程
管理员可以对公告信息、游戏资讯等进行的修改,用户可以对自己权限内的信息进行修改,首先进入修改信息界面,输入修改信息数据,系统进行数据的判断验证,修改信息合法则修改成功,信息更新至数据库,信息不合法则修改失败,重新输入。修改信息流程图如图2-5所示。

图2-5 修改信息流程图
2.2.6 删除信息流程
管理员可以对公告信息、游戏资讯等进行信息的删除,对要删除的信息进行选中后,点击删除按钮,系统会询问是否确定,若点击确定,则系统会删除掉选中的信息,并在数据库内对信息进行删除,删除信息流程图如图2-6所示。

图2-6 删除信息流程图
2.3 系统功能分析
按照基于springboot的游戏攻略网站的角色,系统划分为了普通用户模块、会员用户模块和管理员模块这三大部分。
登录注册: 提供用户注册和登录功能,确保用户身份安全。
首页: 展示网站的主要功能入口、最新的公告信息和游戏资讯,引导用户浏览攻略和资讯。
公告信息: 提供网站发布的重要通知和公告信息,包括游戏更新、活动通知等。
游戏资讯: 展示游戏相关的最新资讯,如游戏更新、新版本发布等。
用户攻略: 用户可以浏览其他用户分享的游戏攻略和心得体会。
我的账户: 个人中心,包括用户基本信息和操作记录。
个人中心:
个人首页: 用户的主页,展示个人信息和相关操作入口。
用户攻略: 用户可以发布自己的游戏攻略和心得。
用户积分: 显示用户在网站上的积分情况,包括获取途径和使用情况。
会员资料: 用户可以编辑个人资料和查看会员特权信息。
收藏: 用户可以收藏感兴趣的攻略和资讯,方便日后查看。
2.会员用户功能:
登录注册: 提供会员用户注册和登录功能,确保用户身份安全。
首页: 展示网站的主要功能入口、最新的公告信息和游戏资讯,引导会员浏览专属的会员攻略和资讯。
公告信息: 提供网站发布的通知和公告信息,包括会员特权、游戏活动等。
游戏资讯: 展示游戏相关的最新资讯,如游戏更新、新版本发布等。
会员攻略: 会员可以浏览其他会员分享的专属游戏攻略和心得体会。
我的账户: 个人中心,包括会员基本信息和操作记录。
个人中心:
个人首页: 会员的主页,展示个人信息和相关操作入口。
会员攻略: 会员可以发布自己的专属游戏攻略和心得。
收藏: 会员可以收藏感兴趣的攻略和资讯,方便日后查看。
3.管理员功能:
后台首页: 提供管理员登录后的管理主页,展示网站的重要信息和功能入口。
系统用户: 管理网站内的用户信息,包括管理员、普通用户和会员用户的账户信息和权限设置。
游戏分类管理: 管理游戏攻略的分类信息,包括添加、编辑和删除分类。
用户攻略管理: 管理用户发布的游戏攻略,包括审核、编辑和删除攻略。
会员攻略管理: 管理会员发布的专属游戏攻略,包括审核、编辑和删除攻略。
用户积分管理: 管理用户在网站上的积分情况,包括奖惩和兑换等。
会员资料管理: 管理会员的个人资料和特权信息,确保会员权益。
轮播图管理: 管理网站首页的轮播图内容,确保信息更新及时。
公告信息管理: 发布、编辑和删除网站的通知和公告信息。
资源管理:
游戏资讯管理: 管理网站发布的游戏资讯内容,包括添加、编辑和删除资讯。
资讯分类: 管理游戏资讯的分类信息,包括添加、编辑和删除分类。
以上是基于SpringBoot的游戏攻略网站的功能需求分析,涵盖了普通用户、会员用户和管理员三个角色的功能设计与实现要求。
基于springboot的游戏攻略网站的非功能性需求比如系统的安全性怎么样,可靠性怎么样,性能怎么样,可拓展性怎么样等。具体可以表示在如下2-1表格中:
表2-1基于springboot的游戏攻略网站非功能需求表
| 安全性 | 主要指基于springboot的游戏攻略网站数据库的安装,数据库的使用和密码的设定必须合乎规范。 |
| 可靠性 | 可靠性是指基于springboot的游戏攻略网站能够安装用户的指示进行操作,经过测试,可靠性90%以上。 |
| 性能 | 性能是影响基于springboot的游戏攻略网站占据市场的必要条件,所以性能最好要佳才好。 |
| 可扩展性 | 比如数据库预留多个属性,比如接口的使用等确保了系统的非功能性需求。 |
| 易用性 | 用户只要跟着基于springboot的游戏攻略网站的页面展示内容进行操作,就可以了。 |
| 可维护性 | 基于springboot的游戏攻略网站开发的可维护性是非常重要的,经过测试,可维护性没有问题 |
2.4 系统用例分析
通过2.3功能的分析,得出了系统的用例图:
普通用户角色用例如图2-7所示。

图2-7普通用户角色用例图
会员用户角色用例如图2-8所示。

图2-8会员用户角色用例图
管理员是维护整个基于springboot的游戏攻略网站中所有数据信息的。管理员角色用例如图2-9所示。

图2-9基于springboot的游戏攻略网站管理员角色用例图
本章主要通过对基于springboot的游戏攻略网站的可行性分析、流程分析、功能需求分析、系统用例分析,确定整个系统要实现的功能。同时也为系统的代码实现和测试提供了标准。
3 系统总体设计
3.1 系统架构设计
本系统从架构上分为三层:表现层(UI)、业务逻辑层(BLL)以及数据层(DL)。

图3-1系统架构设计图
表现层(UI):又称UI层,主要完成本系统的UI交互功能,一个良好的UI可以打打提高用户的用户体验,增强用户使用本系统时的舒适度。UI的界面设计也要适应不同版本的游戏攻略网站以及不同尺寸的分辨率,以做到良好的兼容性。UI交互功能要求合理,用户进行交互操作时必须要得到与之相符的交互结果,这就要求表现层要与业务逻辑层进行良好的对接。
业务逻辑层(BLL):主要完成本系统的数据处理功能。用户从表现层传输过来的数据经过业务逻辑层进行处理交付给数据层,系统从数据层读取的数据经过业务逻辑层进行处理交付给表现层。
数据层(DL):由于本系统的数据是放在服务端的mysql数据库中,因此本属于服务层的部分可以直接整合在业务逻辑层中,所以数据层中只有数据库,其主要完成本系统的数据存储和管理功能。
3.2 系统功能模块设计
在上一章节中主要对系统的功能性需求和非功能性需求进行分析,并且根据需求分析了本系统中的用例。那么接下来就要开始对本系统的架构、主要功能和数据库开始进行设计。基于springboot的游戏攻略网站根据前面章节的需求分析得出,其总体设计模块图如图3-2所示。

图3-2系统功能模块图
数据库设计一般包括需求分析、概念模型设计、数据库表建立三大过程,其中需求分析前面章节已经阐述,概念模型设计有概念模型和逻辑结构设计两部分。
3.3.1 数据库概念结构设计
下面是整个基于springboot的游戏攻略网站中主要的数据库表总E-R实体关系图。
|
|
图3-3 基于springboot的游戏攻略网站总E-R关系图
通过上一小节中基于springboot的游戏攻略网站中总E-R关系图上得出一共需要创建很多个数据表。在此我主要罗列几个主要的数据库表结构设计。
| 编号 | 名称 | 数据类型 | 长度 | 小数位 | 允许空值 | 主键 | 默认值 | 说明 |
| 1 | token_id | int | 10 | 0 | N | Y | 临时访问牌ID | |
| 2 | token | varchar | 64 | 0 | Y | N | 临时访问牌 | |
| 3 | info | text | 65535 | 0 | Y | N | ||
| 4 | maxage | int | 10 | 0 | N | N | 2 | 最大寿命:默认2小时 |
| 5 | create_time | timestamp | 19 | 0 | N | N | CURRENT_TIMESTAMP | 创建时间: |
| 6 | update_time | timestamp | 19 | 0 | N | N | CURRENT_TIMESTAMP | 更新时间: |
| 7 | user_id | int | 10 | 0 | N | N | 0 | 用户编号: |
| 编号 | 名称 | 数据类型 | 长度 | 小数位 | 允许空值 | 主键 | 默认值 | 说明 |
| 1 | article_id | mediumint | 8 | 0 | N | Y | 文章id:[0,8388607] | |
| 2 | title | varchar | 125 | 0 | N | Y | 标题:[0,125]用于文章和html的title标签中 | |
| 3 | type | varchar | 64 | 0 | N | N | 0 | 文章分类:[0,1000]用来搜索指定类型的文章 |
| 4 | hits | int | 10 | 0 | N | N | 0 | 点击数:[0,1000000000]访问这篇文章的人次 |
| 5 | praise_len | int | 10 | 0 | N | N | 0 | 点赞数 |
| 6 | create_time | timestamp | 19 | 0 | N | N | CURRENT_TIMESTAMP | 创建时间: |
| 7 | update_time | timestamp | 19 | 0 | N | N | CURRENT_TIMESTAMP | 更新时间: |
| 8 | source | varchar | 255 | 0 | Y | N | 来源:[0,255]文章的出处 | |
| 9 | url | varchar | 255 | 0 | Y | N | 来源地址:[0,255]用于跳转到发布该文章的网站 | |
| 10 | tag | varchar | 255 | 0 | Y | N | 标签:[0,255]用于标注文章所属相关内容,多个标签用空格隔开 | |
| 11 | content | longtext | 2147483647 | 0 | Y | N | 正文:文章的主体内容 | |
| 12 | img | varchar | 255 | 0 | Y | N | 封面图 | |
| 13 | description | text | 65535 | 0 | Y | N | 文章描述 |
| 编号 | 名称 | 数据类型 | 长度 | 小数位 | 允许空值 | 主键 | 默认值 | 说明 |
| 1 | type_id | smallint | 5 | 0 | N | Y | 分类ID:[0,10000] | |
| 2 | display | smallint | 5 | 0 | N | N | 100 | 显示顺序:[0,1000]决定分类显示的先后顺序 |
| 3 | name | varchar | 16 | 0 | N | N | 分类名称:[2,16] | |
| 4 | father_id | smallint | 5 | 0 | N | N | 0 | 上级分类ID:[0,32767] |
| 5 | description | varchar | 255 | 0 | Y | N | 描述:[0,255]描述该分类的作用 | |
| 6 | icon | text | 65535 | 0 | Y | N | 分类图标: | |
| 7 | url | varchar | 255 | 0 | Y | N | 外链地址:[0,255]如果该分类是跳转到其他网站的情况下,就在该URL上设置 | |
| 8 | create_time | timestamp | 19 | 0 | N | N | CURRENT_TIMESTAMP | 创建时间: |
| 9 | update_time | timestamp | 19 | 0 | N | N | CURRENT_TIMESTAMP | 更新时间: |
| 编号 | 名称 | 数据类型 | 长度 | 小数位 | 允许空值 | 主键 | 默认值 | 说明 |
| 1 | auth_id | int | 10 | 0 | N | Y | 授权ID: | |
| 2 | user_group | varchar | 64 | 0 | Y | N | 用户组: | |
| 3 | mod_name | varchar | 64 | 0 | Y | N | 模块名: | |
| 4 | table_name | varchar | 64 | 0 | Y | N | 表名: | |
| 5 | page_title | varchar | 255 | 0 | Y | N | 页面标题: | |
| 6 | path | varchar | 255 | 0 | Y | N | 路由路径: | |
| 7 | position | varchar | 32 | 0 | Y | N | 位置: | |
| 8 | mode | varchar | 32 | 0 | N | N | _blank | 跳转方式: |
| 9 | add | tinyint | 3 | 0 | N | N | 1 | 是否可增加: |
| 10 | del | tinyint | 3 | 0 | N | N | 1 | 是否可删除: |
| 11 | set | tinyint | 3 | 0 | N | N | 1 | 是否可修改: |
| 12 | get | tinyint | 3 | 0 | N | N | 1 | 是否可查看: |
| 13 | field_add | text | 65535 | 0 | Y | N | 添加字段: | |
| 14 | field_set | text | 65535 | 0 | Y | N | 修改字段: | |
| 15 | field_get | text | 65535 | 0 | Y | N | 查询字段: | |
| 16 | table_nav_name | varchar | 500 | 0 | Y | N | 跨表导航名称: | |
| 17 | table_nav | varchar | 500 | 0 | Y | N | 跨表导航: | |
| 18 | option | text | 65535 | 0 | Y | N | 配置: | |
| 19 | create_time | timestamp | 19 | 0 | N | N | CURRENT_TIMESTAMP | 创建时间: |
| 20 | update_time | timestamp | 19 | 0 | N | N | CURRENT_TIMESTAMP | 更新时间: |
| 编号 | 名称 | 数据类型 | 长度 | 小数位 | 允许空值 | 主键 | 默认值 | 说明 |
| 1 | collect_id | int | 10 | 0 | N | Y | 收藏ID: | |
| 2 | user_id | int | 10 | 0 | N | N | 0 | 收藏人ID: |
| 3 | source_table | varchar | 255 | 0 | Y | N | 来源表: | |
| 4 | source_field | varchar | 255 | 0 | Y | N | 来源字段: | |
| 5 | source_id | int | 10 | 0 | N | N | 0 | 来源ID: |
| 6 | title | varchar | 255 | 0 | Y | N | 标题: | |
| 7 | img | varchar | 255 | 0 | Y | N | 封面: | |
| 8 | create_time | timestamp | 19 | 0 | N | N | CURRENT_TIMESTAMP | 创建时间: |
| 9 | update_time | timestamp | 19 | 0 | N | N | CURRENT_TIMESTAMP | 更新时间: |
| 编号 | 名称 | 数据类型 | 长度 | 小数位 | 允许空值 | 主键 | 默认值 | 说明 |
| 1 | comment_id | int | 10 | 0 | N | Y | 评论ID: | |
| 2 | user_id | int | 10 | 0 | N | N | 0 | 评论人ID: |
| 3 | reply_to_id | int | 10 | 0 | N | N | 0 | 回复评论ID:空为0 |
| 4 | content | longtext | 2147483647 | 0 | Y | N | 内容: | |
| 5 | nickname | varchar | 255 | 0 | Y | N | 昵称: | |
| 6 | avatar | varchar | 255 | 0 | Y | N | 头像地址:[0,255] | |
| 7 | create_time | timestamp | 19 | 0 | N | N | CURRENT_TIMESTAMP | 创建时间: |
| 8 | update_time | timestamp | 19 | 0 | N | N | CURRENT_TIMESTAMP | 更新时间: |
| 9 | source_table | varchar | 255 | 0 | Y | N | 来源表: | |
| 10 | source_field | varchar | 255 | 0 | Y | N | 来源字段: | |
| 11 | source_id | int | 10 | 0 | N | N | 0 | 来源ID: |
| 编号 | 名称 | 数据类型 | 长度 | 小数位 | 允许空值 | 主键 | 默认值 | 说明 |
| 1 | game_classification_id | int | 10 | 0 | N | Y | 游戏分类ID | |
| 2 | game_type | varchar | 64 | 0 | Y | N | 游戏类型 | |
| 3 | create_time | datetime | 19 | 0 | N | N | CURRENT_TIMESTAMP | 创建时间 |
| 4 | update_time | timestamp | 19 | 0 | N | N | CURRENT_TIMESTAMP | 更新时间 |
| 编号 | 名称 | 数据类型 | 长度 | 小数位 | 允许空值 | 主键 | 默认值 | 说明 |
| 1 | hits_id | int | 10 | 0 | N | Y | 点赞ID: | |
| 2 | user_id | int | 10 | 0 | N | N | 0 | 点赞人: |
| 3 | create_time | timestamp | 19 | 0 | N | N | CURRENT_TIMESTAMP | 创建时间: |
| 4 | update_time | timestamp | 19 | 0 | N | N | CURRENT_TIMESTAMP | 更新时间: |
| 5 | source_table | varchar | 255 | 0 | Y | N | 来源表: | |
| 6 | source_field | varchar | 255 | 0 | Y | N | 来源字段: | |
| 7 | source_id | int | 10 | 0 | N | N | 0 | 来源ID: |
表membership_information (会员资料)
| 编号 | 名称 | 数据类型 | 长度 | 小数位 | 允许空值 | 主键 | 默认值 | 说明 |
| 1 | membership_information_id | int | 10 | 0 | N | Y | 会员资料ID | |
| 2 | regular_users | int | 10 | 0 | Y | N | 0 | 普通用户 |
| 3 | user_name | varchar | 64 | 0 | Y | N | 用户姓名 | |
| 4 | membership_card_number | varchar | 64 | 0 | N | N | 会员卡号 | |
| 5 | start_date | date | 10 | 0 | Y | N | 开始日期 | |
| 6 | end_date | date | 10 | 0 | Y | N | 结束日期 | |
| 7 | membership_level | varchar | 64 | 0 | Y | N | 会员等级 | |
| 8 | upgrade_instructions | text | 65535 | 0 | Y | N | 升级说明 | |
| 9 | create_time | datetime | 19 | 0 | N | N | CURRENT_TIMESTAMP | 创建时间 |
| 10 | update_time | timestamp | 19 | 0 | N | N | CURRENT_TIMESTAMP | 更新时间 |
| 编号 | 名称 | 数据类型 | 长度 | 小数位 | 允许空值 | 主键 | 默认值 | 说明 |
| 1 | member_strategy_id | int | 10 | 0 | N | Y | 会员攻略ID | |
| 2 | upload_members | int | 10 | 0 | Y | N | 0 | 上传会员 |
| 3 | game_name | varchar | 64 | 0 | Y | N | 游戏名称 | |
| 4 | game_type | varchar | 64 | 0 | Y | N | 游戏类型 | |
| 5 | strategy_name | varchar | 64 | 0 | Y | N | 攻略名称 | |
| 6 | release_date | date | 10 | 0 | Y | N | 发布日期 | |
| 7 | game_images | varchar | 255 | 0 | Y | N | 游戏图片 | |
| 8 | introduction_to_the_strategy | text | 65535 | 0 | Y | N | 攻略简介 | |
| 9 | strategy_content | text | 65535 | 0 | Y | N | 攻略内容 | |
| 10 | strategy_details | longtext | 2147483647 | 0 | Y | N | 攻略详情 | |
| 11 | hits | int | 10 | 0 | N | N | 0 | 点击数 |
| 12 | praise_len | int | 10 | 0 | N | N | 0 | 点赞数 |
| 13 | examine_state | varchar | 16 | 0 | N | N | 未审核 | 审核状态 |
| 14 | create_time | datetime | 19 | 0 | N | N | CURRENT_TIMESTAMP | 创建时间 |
| 15 | update_time | timestamp | 19 | 0 | N | N | CURRENT_TIMESTAMP | 更新时间 |
| 编号 | 名称 | 数据类型 | 长度 | 小数位 | 允许空值 | 主键 | 默认值 | 说明 |
| 1 | member_users_id | int | 10 | 0 | N | Y | 会员用户ID | |
| 2 | member_name | varchar | 64 | 0 | Y | N | 会员姓名 | |
| 3 | member_gender | varchar | 64 | 0 | Y | N | 会员性别 | |
| 4 | examine_state | varchar | 16 | 0 | N | N | 已通过 | 审核状态 |
| 5 | user_id | int | 10 | 0 | N | N | 0 | 用户ID |
| 6 | create_time | datetime | 19 | 0 | N | N | CURRENT_TIMESTAMP | 创建时间 |
| 7 | update_time | timestamp | 19 | 0 | N | N | CURRENT_TIMESTAMP | 更新时间 |
| 编号 | 名称 | 数据类型 | 长度 | 小数位 | 允许空值 | 主键 | 默认值 | 说明 |
| 1 | notice_id | mediumint | 8 | 0 | N | Y | 公告id: | |
| 2 | title | varchar | 125 | 0 | N | N | 标题: | |
| 3 | content | longtext | 2147483647 | 0 | Y | N | 正文: | |
| 4 | create_time | timestamp | 19 | 0 | N | N | CURRENT_TIMESTAMP | 创建时间: |
| 5 | update_time | timestamp | 19 | 0 | N | N | CURRENT_TIMESTAMP | 更新时间: |
| 编号 | 名称 | 数据类型 | 长度 | 小数位 | 允许空值 | 主键 | 默认值 | 说明 |
| 1 | praise_id | int | 10 | 0 | N | Y | 点赞ID: | |
| 2 | user_id | int | 10 | 0 | N | N | 0 | 点赞人: |
| 3 | create_time | timestamp | 19 | 0 | N | N | CURRENT_TIMESTAMP | 创建时间: |
| 4 | update_time | timestamp | 19 | 0 | N | N | CURRENT_TIMESTAMP | 更新时间: |
| 5 | source_table | varchar | 255 | 0 | Y | N | 来源表: | |
| 6 | source_field | varchar | 255 | 0 | Y | N | 来源字段: | |
| 7 | source_id | int | 10 | 0 | N | N | 0 | 来源ID: |
| 8 | status | bit | 1 | 0 | N | N | 1 | 点赞状态:1为点赞,0已取消 |
| 编号 | 名称 | 数据类型 | 长度 | 小数位 | 允许空值 | 主键 | 默认值 | 说明 |
| 1 | regular_users_id | int | 10 | 0 | N | Y | 普通用户ID | |
| 2 | user_name | varchar | 64 | 0 | Y | N | 用户姓名 | |
| 3 | user_gender | varchar | 64 | 0 | Y | N | 用户性别 | |
| 4 | examine_state | varchar | 16 | 0 | N | N | 已通过 | 审核状态 |
| 5 | user_id | int | 10 | 0 | N | N | 0 | 用户ID |
| 6 | create_time | datetime | 19 | 0 | N | N | CURRENT_TIMESTAMP | 创建时间 |
| 7 | update_time | timestamp | 19 | 0 | N | N | CURRENT_TIMESTAMP | 更新时间 |
| 编号 | 名称 | 数据类型 | 长度 | 小数位 | 允许空值 | 主键 | 默认值 | 说明 |
| 1 | slides_id | int | 10 | 0 | N | Y | 轮播图ID: | |
| 2 | title | varchar | 64 | 0 | Y | N | 标题: | |
| 3 | content | varchar | 255 | 0 | Y | N | 内容: | |
| 4 | url | varchar | 255 | 0 | Y | N | 链接: | |
| 5 | img | varchar | 255 | 0 | Y | N | 轮播图: | |
| 6 | hits | int | 10 | 0 | N | N | 0 | 点击量: |
| 7 | create_time | timestamp | 19 | 0 | N | N | CURRENT_TIMESTAMP | 创建时间: |
| 8 | update_time | timestamp | 19 | 0 | N | N | CURRENT_TIMESTAMP | 更新时间: |
| 编号 | 名称 | 数据类型 | 长度 | 小数位 | 允许空值 | 主键 | 默认值 | 说明 |
| 1 | upload_id | int | 10 | 0 | N | Y | 上传ID | |
| 2 | name | varchar | 64 | 0 | Y | N | 文件名 | |
| 3 | path | varchar | 255 | 0 | Y | N | 访问路径 | |
| 4 | file | varchar | 255 | 0 | Y | N | 文件路径 | |
| 5 | display | varchar | 255 | 0 | Y | N | 显示顺序 | |
| 6 | father_id | int | 10 | 0 | Y | N | 0 | 父级ID |
| 7 | dir | varchar | 255 | 0 | Y | N | 文件夹 | |
| 8 | type | varchar | 32 | 0 | Y | N | 文件类型 |
| 编号 | 名称 | 数据类型 | 长度 | 小数位 | 允许空值 | 主键 | 默认值 | 说明 |
| 1 | user_id | mediumint | 8 | 0 | N | Y | 用户ID:[0,8388607]用户获取其他与用户相关的数据 | |
| 2 | state | smallint | 5 | 0 | N | N | 1 | 账户状态:[0,10](1可用|2异常|3已冻结|4已注销) |
| 3 | user_group | varchar | 32 | 0 | Y | N | 所在用户组:[0,32767]决定用户身份和权限 | |
| 4 | login_time | timestamp | 19 | 0 | N | N | CURRENT_TIMESTAMP | 上次登录时间: |
| 5 | phone | varchar | 11 | 0 | Y | N | 手机号码:[0,11]用户的手机号码,用于找回密码时或登录时 | |
| 6 | phone_state | smallint | 5 | 0 | N | N | 0 | 手机认证:[0,1](0未认证|1审核中|2已认证) |
| 7 | username | varchar | 16 | 0 | N | N | 用户名:[0,16]用户登录时所用的账户名称 | |
| 8 | nickname | varchar | 16 | 0 | Y | N | 昵称:[0,16] | |
| 9 | password | varchar | 64 | 0 | N | N | 密码:[0,32]用户登录所需的密码,由6-16位数字或英文组成 | |
| 10 | | varchar | 64 | 0 | Y | N | 邮箱:[0,64]用户的邮箱,用于找回密码时或登录时 | |
| 11 | email_state | smallint | 5 | 0 | N | N | 0 | 邮箱认证:[0,1](0未认证|1审核中|2已认证) |
| 12 | avatar | varchar | 255 | 0 | Y | N | 头像地址:[0,255] | |
| 13 | open_id | varchar | 255 | 0 | Y | N | 针对获取用户信息字段 | |
| 14 | create_time | timestamp | 19 | 0 | N | N | CURRENT_TIMESTAMP | 创建时间: |
| 15 | vip_level | varchar | 255 | 0 | Y | N | 会员等级 | |
| 16 | vip_discount | double | 11 | 2 | Y | N | 0.00 | 会员折扣 |
| 编号 | 名称 | 数据类型 | 长度 | 小数位 | 允许空值 | 主键 | 默认值 | 说明 |
| 1 | group_id | mediumint | 8 | 0 | N | Y | 用户组ID:[0,8388607] | |
| 2 | display | smallint | 5 | 0 | N | N | 100 | 显示顺序:[0,1000] |
| 3 | name | varchar | 16 | 0 | N | N | 名称:[0,16] | |
| 4 | description | varchar | 255 | 0 | Y | N | 描述:[0,255]描述该用户组的特点或权限范围 | |
| 5 | source_table | varchar | 255 | 0 | Y | N | 来源表: | |
| 6 | source_field | varchar | 255 | 0 | Y | N | 来源字段: | |
| 7 | source_id | int | 10 | 0 | N | N | 0 | 来源ID: |
| 8 | register | smallint | 5 | 0 | Y | N | 0 | 注册位置: |
| 9 | create_time | timestamp | 19 | 0 | N | N | CURRENT_TIMESTAMP | 创建时间: |
| 10 | update_time | timestamp | 19 | 0 | N | N | CURRENT_TIMESTAMP | 更新时间: |
| 编号 | 名称 | 数据类型 | 长度 | 小数位 | 允许空值 | 主键 | 默认值 | 说明 |
| 1 | user_guide_id | int | 10 | 0 | N | Y | 用户攻略ID | |
| 2 | upload_users | int | 10 | 0 | Y | N | 0 | 上传用户 |
| 3 | game_name | varchar | 64 | 0 | Y | N | 游戏名称 | |
| 4 | game_type | varchar | 64 | 0 | Y | N | 游戏类型 | |
| 5 | strategy_name | varchar | 64 | 0 | Y | N | 攻略名称 | |
| 6 | release_date | date | 10 | 0 | Y | N | 发布日期 | |
| 7 | game_images | varchar | 255 | 0 | Y | N | 游戏图片 | |
| 8 | introduction_to_the_strategy | text | 65535 | 0 | Y | N | 攻略简介 | |
| 9 | strategy_content | text | 65535 | 0 | Y | N | 攻略内容 | |
| 10 | strategy_details | longtext | 2147483647 | 0 | Y | N | 攻略详情 | |
| 11 | hits | int | 10 | 0 | N | N | 0 | 点击数 |
| 12 | praise_len | int | 10 | 0 | N | N | 0 | 点赞数 |
| 13 | examine_state | varchar | 16 | 0 | N | N | 未审核 | 审核状态 |
| 14 | create_time | datetime | 19 | 0 | N | N | CURRENT_TIMESTAMP | 创建时间 |
| 15 | update_time | timestamp | 19 | 0 | N | N | CURRENT_TIMESTAMP | 更新时间 |
| 编号 | 名称 | 数据类型 | 长度 | 小数位 | 允许空值 | 主键 | 默认值 | 说明 |
| 1 | user_points_id | int | 10 | 0 | N | Y | 用户积分ID | |
| 2 | point_users | int | 10 | 0 | Y | N | 0 | 积分用户 |
| 3 | user_name | varchar | 64 | 0 | Y | N | 用户姓名 | |
| 4 | points_account | varchar | 64 | 0 | N | N | 积分账户 | |
| 5 | points_balance | int | 10 | 0 | Y | N | 0 | 积分余额 |
| 6 | obtain_records | text | 65535 | 0 | Y | N | 获得记录 | |
| 7 | points_details | text | 65535 | 0 | Y | N | 积分明细 | |
| 8 | create_time | datetime | 19 | 0 | N | N | CURRENT_TIMESTAMP | 创建时间 |
| 9 | update_time | timestamp | 19 | 0 | N | N | CURRENT_TIMESTAMP | 更新时间 |
整个基于springboot的游戏攻略网站的需求分析主要对系统总体架构以及功能模块的设计,通过建立E-R模型和数据库逻辑系统设计完成了数据库系统设计。
4系统关键模块设计与实现
基于springboot的游戏攻略网站的详细设计与实现主要是根据前面的需求分析和总体设计来设计页面并实现业务逻辑。主要从界面实现、业务逻辑实现这两部分进行介绍。
4.1前台用户功能模块
4.1.1 首页界面
当进入基于springboot的游戏攻略网站的时候,首先映入眼帘的是系统的导航栏,其主界面展示如下图4-1所示。

图4-1 首页界面图
4.1.2 用户登录界面
基于springboot的游戏攻略网站中的注册后的用户是可以通过自己的账户名和密码进行登录的,当用户输入完整的自己的账户名和密码信息并点击“登录”按钮后,将会首先验证输入的有没有空数据,再次验证输入的账户名+密码和数据库中当前保存的用户信息是否一致,只有在一致后将会登录成功并自动跳转到基于springboot的游戏攻略网站的首页中;否则将会提示相应错误信息,用户登录界面如下图4-2所示。

图4-2用户登录界面图
4.1.3游戏资讯界面
当用户点击“游戏资讯”后,可以查看游戏相关的最新资讯,如游戏更新、新版本发布等,用户可进行查看详情、点赞、收藏、评论等操作。界面如下图4-3所示。

图4-3游戏资讯详情界面图
4.1.4 用户攻略界面
当普通用户点击“用户攻略”后,可以浏览其他用户分享的游戏攻略,在详情页面可以进行点赞、收藏、评论等操作,页面如图4-4所示。

图4-4 用户攻略详情界面图
普通用户还可个人中心页面点击“用户攻略”,可以发布自己的游戏攻略和心得。界面如下图所示。

图4-5用户攻略发布界面图
会员用户点击“会员攻略”,可以浏览其他会员分享的专属游戏攻略,并可以进行点赞、评论和收藏。点击个人中心“会员攻略”,可以发布自己的专属游戏攻略和心得。页面如下图所示。

图4-6 会员攻略发布界面图
4.2后台管理员功能模块
4.2.1 系统用户管理界面
基于springboot的游戏攻略网站中的管理人员是可以对注册的普通用户、会员用户进行管理的,也可以对管理员进行管控。界面如下图4-7所示。

图4-7用户管理界面图
4.2.2 系统管理界面
管理员点击“系统管理”这一菜单会显示轮播图这一个子菜单,管理员可以对前台展示的轮播图进行设置,界面如下图4-8所示。

图4-8系统管理界面图
4.2.3 用户积分管理界面
管理员点击“用户积分管理”菜单,可以管理用户在网站上的积分情况,包括奖惩和兑换等。界面如下图所示。

图4-9用户积分管理界面图
4.2.4 资源管理界面
当管理员点击“资源管理”这一菜单的时候,会出现游戏资讯+资讯分类这两个子菜单,可以对这两个模块进行增删改查操作。资源管理界面如下图所示。

图4-10资源管理界面图
管理员点击“公告信息管理”这个菜单,可以对系统中的通知和公告进行管理,包括通知和公告的编辑、删除等操作。公告信息管理界面如下图所示。

图4-11公告信息管理界面图
5系统测试
系统开发到了最后一个阶段那就是系统测试,系统测试对软件的开发其实是非常有必要的。因为没什么系统一经开发出来就可能会尽善尽美,再厉害的系统开发工程师也会在系统开发的时候出现纰漏,系统测试能够较好的改正一些bug,为后期系统的维护性提供很好的支持。通过系统测试,开发人员也可以建立自己对系统的信心,为后期的系统版本的跟新提供支持。
5.2 系统测试用例
系统测试包括:用户登录功能测试、游戏资讯展示功能测试、游戏资讯添加、游戏资讯搜索、密码修改功能测试,如表5-1、5-2、5-3、5-4、5-5所示:
表5-1 用户登录功能测试表
| 用例名称 | 用户登录系统 |
| 目的 | 测试用户通过正确的用户名和密码可否登录功能 |
| 前提 | 未登录的情况下 |
| 测试流程 | 1) 进入登录页面 2) 输入正确的用户名和密码 |
| 预期结果 | 用户名和密码正确的时候,跳转到登录成功界面,反之则显示错误信息,提示重新输入 |
| 实际结果 | 实际结果与预期结果一致 |
游戏资讯查看功能测试:
表5-2游戏资讯查看功能测试表
| 用例名称 | 游戏资讯查看 |
| 目的 | 测试游戏资讯查看功能 |
| 前提 | 用户登录 |
| 测试流程 | 点击游戏资讯列表 |
| 预期结果 | 可以查看到所有游戏资讯 |
| 实际结果 | 实际结果与预期结果一致 |
管理员添加游戏资讯界面测试:
表5-3 管理员添加游戏资讯界面测试表
| 用例名称 | 游戏资讯添加测试用例 |
| 目的 | 测试游戏资讯添加功能 |
| 前提 | 管理员正常登录情况下 |
| 测试流程 | 1)管理员点击资源管理,然后点击游戏资讯,点击添加后并填写信息。 2)点击进行提交。 |
| 预期结果 | 提交以后,页面首页会显示新的游戏资讯 |
| 实际结果 | 实际结果与预期结果一致 |
游戏资讯搜索功能测试:
表5-4游戏资讯搜索功能测试表
| 用例名称 | 游戏资讯搜索测试 |
| 目的 | 测试游戏资讯搜索功能 |
| 前提 | 无 |
| 测试流程 | 1)在搜索框填入搜索关键字。 2)点击搜索按钮。 |
| 预期结果 | 页面显示包含有搜索关键字的游戏资讯 |
| 实际结果 | 实际结果与预期结果一致 |
密码修改功能测试:
表5-5 密码修改功能测试表
| 用例名称 | 密码修改测试用例 |
| 目的 | 测试管理员密码修改功能 |
| 前提 | 管理员用户正常登录情况下 |
| 测试流程 | 1)管理员密码修改并完成填写。 2)点击进行提交。 |
| 预期结果 | 使用新的密码可以登录 |
| 实际结果 | 实际结果与预期结果一致 |
5.3 系统测试结果
通过编写基于springboot的游戏攻略网站的测试用例,已经检测完毕用户登录模块、游戏资讯查看模块、游戏资讯添加模块、游戏资讯搜索模块、密码修改功能测试,通过这5大模块为基于springboot的游戏攻略网站的后期推广运营提供了强力的技术支撑。
结论
至此,基于springboot的游戏攻略网站已经结束,在开发前做了许多的准备,在本系统的设计和开发过程中阅览和学习了许多文献资料,从中我也收获了很多宝贵的方法和设计思路,对系统的开发也起到了很重要的作用,系统的开发技术选用的都是自己比较熟悉的,比如VUE、JAVA语言、MYSQL,这些技术都是在以前的学习中学到了,其中许多的设计思路和方法都是在以前不断地学习中摸索出来的经验,其实对于我们来说工作量还是比较大的,但是正是由于之前的积累与准备,才能顺利的完成这个项目,由此看来,积累经验跟做好准备是十分重要的事情。
当然在该系统的设计与实现的过程中也离不开老师以及同学们的帮助,正是因为他们的指导与帮助,我才能够成功的在预期内完成了这个系统。同时在这个过程当中我也收获了很多东西,此系统也有需要改进的地方,但是由于专业知识的浅薄,并不能做到十分完美,希望以后有机会可以让其真正的投入到使用之中。
[1]吴昊,张丹.基于SpringBoot框架的大学生网上兼职系统设计与实现[J].电脑知识与技术,2023,19(35):68-72.DOI:10.14004/j.cnki.ckt.2023.1860.
[2]马庆.计算机软件开发中JAVA编程语言的应用[J].山西电子技术,2023,(06):84-86+98.
[3]Cuong Q B ,Ranindya P ,Ly D V , et al.APR4Vul: an empirical study of automatic program repair techniques on real-world Java vulnerabilities[J].Empirical Software Engineering,2023,29(1):
[4]Li D ,Wang W ,Zhao Y .Intelligent Visual Representation for Java Code Data in the Field of Software Engineering Based on Remote Sensing Techniques[J].Electronics,2023,12(24):
[5]戴建成,王华,范玉婷.基于SpringBoot+VUE的高校廉政档案管理系统设计与实现[J].产业与科技论坛,2023,22(21):58-60.
[6]谢欣,赵家琪,杨卫明.基于SpringBoot的中国传统节日推广平台设计与实现[J].信息与电脑(理论版),2023,35(19):91-94.
[7]银莉,杜啸楠.基于SpringBoot和Vue的校园积分系统的设计与实现[J].集成电路应用,2023,40(07):414-415.DOI:10.19339/j.issn.1674-2583.2023.07.187.
[8]李文杰.基于SpringBoot与Vue框架的公益性教育咨询平台系统研发[D].山东大学,2023.DOI:10.27272/d.cnki.gshdu.2023.006190.
[9]林静,文银刚.基于SpringBoot+Vue的医学科研数据管理平台的设计与实现[J].价值工程,2023,42(12):126-128.
[10]李晟曈,刘哲,俞定国等.基于Vue和SpringBoot的乡村文旅平台设计与实现[J].现代计算机,2023,29(08):98-103.
[11]王志亮,纪松波.基于SpringBoot的Web前端与数据库的接口设计[J].工业控制计算机,2023,36(03):51-53.
[12]王以伍,舒晖.基于SpringBoot+Vue前后端分离的高校实验室预约管理系统的设计与实现[J].现代计算机,2023,29(01):114-117.
[13]王亚东,李晓霞,陈强强等.基于SpringBoot的需求发布平台设计[J].信息与电脑(理论版),2023,35(01):105-107.
[14]Surya H I P ,Imam B ,Wiwandari H .Land use change and precipitation implication to hydro-meteorological disasters in Central Java: an overview[J].International Journal of Disaster Resilience in the Built Environment,2023,14(1):100-114.
[15]叶长青.一种基于SpringBoot的影视内容推荐系统的设计与实现[J].电脑知识与技术,2023,19(01):85-87.DOI:10.14004/j.cnki.ckt.2023.0015.
[16]毛泓玥,邵兵.游戏中的失败机制设计及其在平台游戏中的应用[J].玩具世界,2023,(05):45-47.
[17]李晓蕾,王守佳,刘钰周等.基于Funcode平台的《华夏宝藏》游戏设计与开发[J].现代计算机,2023,29(10):98-103.
[18]缑娟娟,王婧雯,李怡静等.基于Web的游戏化编程平台设计与开发[J].电脑知识与技术,2023,19(06):33-38.DOI:10.14004/j.cnki.ckt.2023.0313.
[19]刘伟婉.基于Android的游戏化编程移动教学平台[J].信息与电脑(理论版),2023,35(04):119-121.
[20]金安.基于CCA的云游戏平台系统设计[J].软件导刊,2023,22(02):115-120.
转眼间,大学生用户活便已经接近尾声,人面对着离别与结束,总是充满着不舍与茫然,我亦如此,仍记得那年秋天,我迫不及待的提前一天到了学校,面对学校巍峨的大门,我心里充满了期待:这里,就是我新生活的起点吗?那天,阳光明媚,学校的欢迎仪式很热烈,我面对着一个个对着我微笑的同学,仿佛一缕缕阳光透过胸口照进了我心里,同时,在那天我认识可爱的室友,我们携手共同度过了这难忘的两年。如今,我望着这篇论文的致谢,不禁又要问自己:现在,我们就要说再见了吗?
感慨莫名,不知所言。遥想当初刚来学校的时候,心里总是想着工科学校会过于板正,会缺乏一些柔情,当时心里甚至有一点点排斥,但是随着我对学校的慢慢认识与了解,我才认识到了她的美丽,她的柔情,并且慢慢的喜欢上了这个校园,但是时间太快了,快到我还没有好好体会她的美丽便要离开了,但是她带给我的回忆,永远不会离开我,也许真正离开那天我的眼里会满含泪水,我不是因为难过,我只是想将她的样子映在我的泪水里,刻在我的心里。最后,感谢我的老师们,是你们教授了我们知识与做人的道理;感谢我的室友们,是你们陪伴了我如此之久;感谢每位关心与支持我的人。
少年,追风赶月莫停留,平荒尽处是春山。
免费领取项目源码,请关注❥点赞收藏并私信博主,谢谢~

3万+

被折叠的 条评论
为什么被折叠?



