摘 要
当前,酒店行业面临着客户需求多样化、市场竞争激烈和运营成本上升等多重挑战。为应对这些挑战,酒店需要通过提高运营效率、优化客户体验来增强竞争力。为此,本文提出一种酒店管理系统,本系统是采用SSM框架进行开发设计。
SSM (Struts、Spring、MyBatis)是一种广泛使用的Java Web开发框架组合。Struts作为表示层框架,负责处理用户请求和响应;Spring作为业务逻辑层框架,负责整合和管理业务组件;MyBatis作为数据持久层框架,简化了数据库操作。在酒店管理系统中,SSM框架的应用有助于实现高效、稳定、可维护的系统开发。开发酒店管理系统它不仅可以提升酒店管理的工作效率,满足日益增长的客户需求,还可以通过结合现代信息
技术和人工智能技术,推动酒店行业的创新与发展。
关键词:酒店管理系统;Java web;SSM
Abstract
Currently, the hotel industry is facing multiple challenges such as diversified customer demands, fierce market competition, and rising operating costs. To address these challenges, hotels need to enhance their competitiveness by improving operational efficiency and optimizing customer experience. Therefore, this article proposes a hotel management system, which is developed and designed using the SSM framework.
SSM (Struts, Spring, MyBatis) is a widely used combination of Java web development frameworks. Struts, as a presentation layer framework, is responsible for handling user requests and responses; Spring, as a business logic layer framework, is responsible for integrating and managing business components; MyBatis, as a data persistence layer framework, simplifies database operations. The application of SSM framework in hotel management systems helps to achieve efficient, stable, and maintainable system development. Developing a hotel management system can not only improve the efficiency of hotel management and meet the growing needs of customers, but also integrate modern information
Technology and artificial intelligence technology drive innovation and development in the hotel industry.
Keywords: Hotel management system; Java web; SSM
目 录
3.5 表booking_information (预订信息)
3.6 表cancel_information (取消信息)
3.7 表catering_information (餐饮信息)
3.8 表check_in_information (入住信息)
3.9 表check_out_information (退房信息)
3.12 表department_information (部门信息)
3.14 表entertainment_information (娱乐信息)
3.20 表room_classification (房间分类)
随着信息技术的飞速发展,酒店行业正面临着从传统运营模式向数字化转型的关键时刻。在这一背景下,基于SSM(Spring、SpringMVC、MyBatis)框架的酒店管理系统因其高效、灵活的特性而备受关注。
SSM框架由Spring、SpringMVC和MyBatis三个开源框架组成,分别负责业务逻辑处理、视图控制和数据持久化。其中,Spring为应用程序提供了全面的编程和配置模型;SpringMVC实现了模型-视图-控制器的设计模式,简化了Web应用的开发;MyBatis则简化了与数据库的交互过程,提供了灵活且高效的数据操作方式。在酒店管理领域,SSM框架具有以下优势:
1.快速开发:通过SSM框架的模块化设计,可以实现酒店管理系统各模块的快速开发和集成。
2.灵活拓展:SSM框架支持热插拔,方便示统功能的拓展和升级。
3.高效运维:其优秀的性能和稳定性确保了系统的平稳运行,降低了维护成本。
首先,可以提高酒店工作效率。酒店管理系统运用现代信息技术,对酒店的预订、入住、退房管理等环节进行实时监控和高效管理。通过自动化、智能处理方式,降低酒店运营成本,提高工作效率。
其次,可以提升酒店服务质量。酒店管理系统可以根据客户需求和酒店资源,实现房间预订、退订等功能,为客户提供便捷、个性化的服务。同时,通过系统的数据统计分析功能,为酒店提供精准的营销策略,提升客户满意度。
再次,可以增强酒店竞争力。在激烈的市场竞争中,拥有先进酒店管理系统的酒店具有更强的竞争力。酒店管理系统可以帮助酒店优化资源配置、提高服务质量、降低运营成本,从而在市场竞争中立于不败之地。
最后,有助于促进酒店业信息化发展。酒店管理系统是酒店业信息化建设的重要组成部分。通过引入酒店管理系统,酒店可以实现内部管理的规范化和,为酒店业的可持续发展奠定基础。
首先,通过网上搜索或者查阅相关文献资料,了解了本系统开发的背景以及设计系统的意义所在,收集用户需求信息。
其次,在开发工具上,选用SSM框架来设计开发本系统,MySQL作为设计数据库的工具。即利用java语言实现用户界面,并同数据库连接起来实现完整的通信功能。
再次,设计出系统大致的功能模块。主要从方便用户和管理员的角度进行分析,明确该系统应该具有的功能。
最后,完成系统测试,通过用例测试发现存在的问题并找到解决的方案。利用现有的开发平台,结合自己所学的知识,在老师的指导帮助下来完成该设计,确保系统运行的可靠性和稳定性。
SSM是一种基于Java的Web开发框架,它将Spring、Spring MVC和MyBatis三种技术进行整合,能够快速搭建企业级应用。在系统开发过程中,使用SSM框架可以提高开发效率、降低维护成本,并具备良好的可扩展性和可维护性。同时,SSM框架还支持多种数据库,可以方便地实现数据的持久化操作。因此,从技术层面分析是可行的。
SSM框架是开源的,拥有大量的社区支持和丰富的学习资源。使用SSM框架进行开发可以降低开发成本,缩短开发周期。此外,SSM框架具备良好的性能和稳定性,可以降低系统的运行成本和维护成本。因此从经济层面分析是可行的。
随着社会的发展,人们对酒店服务质量和效率的要求越来越高。传统的酒店管理方式已经无法满足现代人对便捷、高效、个性化服务的需求。酒店管理系统通过信息化手段,可以实现对酒店合理配置,提高服务质量和效率,满足消费者的需求。因此,从社会角度分析是可行的。
按照酒店管理系统的角色,主要划分为普通用户、管理员和员工用户三大功能模块,具体内容如下。
- 普通用户功能
- 注册登录:新用户可以通过注册成为系统用户,已注册用户可通过账号密码进行登录。
- 首页:用户可以查看首页展示的轮播图、新闻资讯、房间信息推荐、餐饮信息推荐等信息。
- 通知公告:用户可以查看系统发布的网站公告、关于我们、联系方式、网站介绍信息。
- 新闻资讯:用户可以查看新闻资讯列表中某一资讯的详情并进行点赞、收藏和发表评论操作。
- 留言板:用户点击导航栏的“留言板”进入页面可以在线提交留言信息。
- 房间信息:用户可以查看房间信息列表中某一房间的详情并进行点赞、收藏、评论和预订。
- 餐饮信息:用户可以查看餐饮信息列表中某一菜品的详情并进行点赞、收藏和评论。
- 娱乐信息:用户可以查看娱乐信息列表中某一娱乐的详情并进行点赞、收藏和评论。
- 我的:用户点击我的头像的下拉按钮“我的账户”进入页面可以修改个人信息和登录密码;点击“个人中心可以查看和管理个人中心中的个人首页、预订信息、取消信息和收藏信息;点击“退出”即可退出系统登录。
- 管理员功能
- 登录:管理员可以通过在后台输入正确的账号和密码进行登录。
- 后台首页:管理员可以查看后台首页展示的房间信息统计、预订信息统计图信息。
- 系统用户:管理员可以对系统用户(管理员、普通用户、员工用户)信息进行查询、添加和删除操作,可以查看用户列表中某个用户的详情。
- 部门信息管理:管理员可以查看部门信息列表中的某个部门的详情,可以对部门信息进行查询、添加和删除操作。
- 房间信息管理:管理员可以查看房间信息列表中的某一房间的详情和评论信息,可以对房间信息进行查询、添加和删除操作。
- 房间分类管理:管理员可以查看房间分类列表中的某个分类的详情,可以对房间分类信息进行查询、添加和删除操作。
- 预订信息管理:管理员可以查看房间预订列表中的某个用户的预订的详情,可以对预订信息进行查询和删除操作。
- 取消信息管理:管理员可以查看取消信息列表中的某个用户的取消详情,可以对取消信息进行查询和删除操作。
- 入住信息管理:管理员可以查看入住信息列表中的某个用户的入住详情,可以对入住信息进行查询和删除操作。
- 退房信息管理:管理员可以查看退房信息列表中的某个用户的退房详情,可以对退房信息进行查询和删除操作。
- 餐饮信息管理:管理员可以查看餐饮信息列表中的某一菜品的详情和评论信息,可以对餐饮信息进行查询、添加和删除操作。
- 娱乐信息管理:管理员可以查看娱乐信息列表中的某一娱乐的详情和评论信息,可以对娱乐信息进行查询、添加和删除操作。
- 系统管理:管理员可以查看轮播图列表中的某一轮播图信息详情,可以对轮播图信息进行查询、添加和删除操作。
- 留言管理:管理员可以查看留言列表中的某一用户的留言详情并进行回复,可以对留言信息进行查询、添加和删除操作。
- 通知公告管理:管理员可以查看通知公告列表中的某一通知公告的详情,可以对通知公告进行查询、添加和删除操作。
- 资源管理:管理员可以查看新闻资讯列表中某一资讯详情和评论信息,可以查看新闻分类列表中某个分类的详情,可以对新闻资讯、新闻分类信息进行查询、添加和删除操作。
- 我的:管理员可以修改个人信息和登录密码;可以浏览网站首页;点击“退出”即可退出系统的登录。
- 员工用户功能
- 登录:员工用户账号由管理员进行添加,员工用户可以用管理员提供的账户密码登录系统。
- 后台首页:用户可以查看后台首页展示的相关信息。
- 房间信息管理:用户可以查看房间信息列表中某个房间的详情。
- 预订信息管理:管理员可以查看预订信息列表中某一用户的预订详情并进行审核和回复,点击“入住”可以提交该订单的入住信息。
- 取消信息管理:用户可以查看取消信息列表中某一用户的预订取消详情并进行审核和回复。
- 入住信息管理:用户可以查看入住信息列表中某一用户的入住详情和提交退房信息。
- 退房信息管理:用户可以查看退房信息列表中某个用户的退房详情
- 我的:用户可以修改个人信息和登录密码;可以浏览网站首页;点击“退出”即可退出系统的登录。
2.3系统用例分析
通过2.2功能的分析,得出了本系统的用例图:
普通用户用例图如下图2-1所示。

图2-1 普通用户用例图
管理员用例图如下图2-2所示。

图2-2 管理员用例图
员工用户用例图如下图2-3所示。

图2-3 员工用户用例图
2.4系统流程分析
系统流程是用一些特定的符号和线条来进行演示用户在使用系统时的过程,在进行系统分析的时候,系统流程可以帮助开发人员更好的理解业务,发现错误,完善系统。
2.4.1 用户登录流程
用户通过登录才能访问系统及权限以内的功能,对此将实现各种应用及管理等功能,用户登录流程图如下图2-4所示。

图2-4用户登录流程图
2.4.2数据删除流程
如果系统里面存在一些没用的数据,相关的管理人员还可以对这些数据进行删除,数据删除流程如下图2-5所示。

图2-5 数据删除流程图
本章主要讨论的内容包括酒店管理系统的架构设计、功能模块设计、数据库系统设计。
3.1 系统架构设计
本酒店管理系统从架构上分为三层:表现层(UI)、业务逻辑层(BLL)以及数据层(DL)。

图3-1 系统架构设计图
表现层(UI):又称UI层,主要完成本系统的UI交互功能,一个良好的UI可以打打提高用户的用户体验,增强用户使用本酒店管理系统时的舒适度。UI的界面设计也要适应不同版本的酒店管理系统以及不同尺寸的分辨率,以做到良好的兼容性。UI交互功能要求合理,用户进行交互操作时必须要得到与之相符的交互结果,这就要求表现层要与业务逻辑层进行良好的对接。
业务逻辑层(BLL):主要完成本系统的数据处理功能。用户从表现层传输过来的数据经过业务逻辑层进行处理交付给数据层,系统从数据层读取的数据经过业务逻辑层进行处理交付给表现层。
数据层(DL):由于本系统的数据是放在服务端的MySQL数据库中,因此本属于服务层的部分可以直接整合在业务逻辑层中,所以数据层中只有数据库,其主要完成本系统的数据存储和管理功能。
3.2 系统功能模块设计
3.2.1整体功能模块设计
在上一章节中主要对系统的功能性需求和非功能性需求进行分析,并且根据需求分析了本酒店管理系统中的用例。那么接下来就要开始对系统主要功能进行设计。根据前面章节的需求分析得出,其总体功能模块图如下图3-2所示。

图3-2 系统功能模块图
3.2.2用户模块设计
用户模块是系统中一个重要的功能模块,它涉及用户的注册、登录、个人信息管理等操作。在用户模块设计中,我们将定义用户数据的结构和属性,包括用户名、密码、邮箱等。同时,还需要实现用户注册、登录、修改密码等功能,并对用户输入进行验证和处理。用户模块的结构图如下图所示。如下图:

图3-3用户模块结构图
3.2.3房间信息管理模块设计
房间信息管理模块是本系统中的重要功能之一。该模块的设计旨在提供对房间信息的发布、编辑、删除和查看等管理功能,以便及时、准确地向系统用户发布相关的房间信息。其模块功能结构,具体的结构图如下:

图3-4房间信息管理模块结构图
3.2.4评论管理模块设计
酒店管理系统是一个交流性质的公开平台,用户可以对房间信息、餐饮信息等进行评论,增加用户之间的互动性。但是同时也为了更好的规范评论的内容,管理员可以删除不合适的评论,其模块功能结构图如下图3-4所示:

图3-5评论管理模块结构图
3.3数据库设计
数据库设计一般包括需求分析、概念模型设计、数据库表建立三大过程,其中需求分析前面章节已经阐述,概念模型设计有概念模型和逻辑结构设计两部分。
3.3.1 数据库概念结构设计
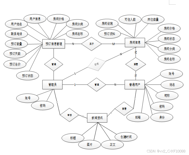
酒店管理系统中主要的数据库表总E-R实体关系图如下图3-6所示。

图3-6 系统总E-R图
数据库是酒店管理系统的数据处理的基础,也是为界面数据的展示与存储的关键。酒店管理系统的数据库表如下。
| 编号 | 名称 | 数据类型 | 长度 | 小数位 | 允许空值 | 主键 | 默认值 | 说明 |
| 1 | token_id | int | 10 | 0 | N | Y | 临时访问牌ID | |
| 2 | token | varchar | 64 | 0 | Y | N | 临时访问牌 | |
| 3 | info | text | 65535 | 0 | Y | N | ||
| 4 | maxage | int | 10 | 0 | N | N | 2 | 最大寿命:默认2小时 |
| 5 | create_time | timestamp | 19 | 0 | N | N | CURRENT_TIMESTAMP | 创建时间: |
| 6 | update_time | timestamp | 19 | 0 | N | N | CURRENT_TIMESTAMP | 更新时间: |
| 7 | user_id | int | 10 | 0 | N | N | 0 | 用户编号: |
| 编号 | 名称 | 数据类型 | 长度 | 小数位 | 允许空值 | 主键 | 默认值 | 说明 |
| 1 | article_id | mediumint | 8 | 0 | N | Y | 文章id:[0,8388607] | |
| 2 | title | varchar | 125 | 0 | N | Y | 标题:[0,125]用于文章和html的title标签中 | |
| 3 | type | varchar | 64 | 0 | N | N | 0 | 文章分类:[0,1000]用来搜索指定类型的文章 |
| 4 | hits | int | 10 | 0 | N | N | 0 | 点击数:[0,1000000000]访问这篇文章的人次 |
| 5 | praise_len | int | 10 | 0 | N | N | 0 | 点赞数 |
| 6 | create_time | timestamp | 19 | 0 | N | N | CURRENT_TIMESTAMP | 创建时间: |
| 7 | update_time | timestamp | 19 | 0 | N | N | CURRENT_TIMESTAMP | 更新时间: |
| 8 | source | varchar | 255 | 0 | Y | N | 来源:[0,255]文章的出处 | |
| 9 | url | varchar | 255 | 0 | Y | N | 来源地址:[0,255]用于跳转到发布该文章的网站 | |
| 10 | tag | varchar | 255 | 0 | Y | N | 标签:[0,255]用于标注文章所属相关内容,多个标签用空格隔开 | |
| 11 | content | longtext | 2147483647 | 0 | Y | N | 正文:文章的主体内容 | |
| 12 | img | varchar | 255 | 0 | Y | N | 封面图 | |
| 13 | description | text | 65535 | 0 | Y | N | 文章描述 |
| 编号 | 名称 | 数据类型 | 长度 | 小数位 | 允许空值 | 主键 | 默认值 | 说明 |
| 1 | type_id | smallint | 5 | 0 | N | Y | 分类ID:[0,10000] | |
| 2 | display | smallint | 5 | 0 | N | N | 100 | 显示顺序:[0,1000]决定分类显示的先后顺序 |
| 3 | name | varchar | 16 | 0 | N | N | 分类名称:[2,16] | |
| 4 | father_id | smallint | 5 | 0 | N | N | 0 | 上级分类ID:[0,32767] |
| 5 | description | varchar | 255 | 0 | Y | N | 描述:[0,255]描述该分类的作用 | |
| 6 | icon | text | 65535 | 0 | Y | N | 分类图标: | |
| 7 | url | varchar | 255 | 0 | Y | N | 外链地址:[0,255]如果该分类是跳转到其他网站的情况下,就在该URL上设置 | |
| 8 | create_time | timestamp | 19 | 0 | N | N | CURRENT_TIMESTAMP | 创建时间: |
| 9 | update_time | timestamp | 19 | 0 | N | N | CURRENT_TIMESTAMP | 更新时间: |
| 编号 | 名称 | 数据类型 | 长度 | 小数位 | 允许空值 | 主键 | 默认值 | 说明 |
| 1 | auth_id | int | 10 | 0 | N | Y | 授权ID: | |
| 2 | user_group | varchar | 64 | 0 | Y | N | 用户组: | |
| 3 | mod_name | varchar | 64 | 0 | Y | N | 模块名: | |
| 4 | table_name | varchar | 64 | 0 | Y | N | 表名: | |
| 5 | page_title | varchar | 255 | 0 | Y | N | 页面标题: | |
| 6 | path | varchar | 255 | 0 | Y | N | 路由路径: | |
| 7 | position | varchar | 32 | 0 | Y | N | 位置: | |
| 8 | mode | varchar | 32 | 0 | N | N | _blank | 跳转方式: |
| 9 | add | tinyint | 3 | 0 | N | N | 1 | 是否可增加: |
| 10 | del | tinyint | 3 | 0 | N | N | 1 | 是否可删除: |
| 11 | set | tinyint | 3 | 0 | N | N | 1 | 是否可修改: |
| 12 | get | tinyint | 3 | 0 | N | N | 1 | 是否可查看: |
| 13 | field_add | text | 65535 | 0 | Y | N | 添加字段: | |
| 14 | field_set | text | 65535 | 0 | Y | N | 修改字段: | |
| 15 | field_get | text | 65535 | 0 | Y | N | 查询字段: | |
| 16 | table_nav_name | varchar | 500 | 0 | Y | N | 跨表导航名称: | |
| 17 | table_nav | varchar | 500 | 0 | Y | N | 跨表导航: | |
| 18 | option | text | 65535 | 0 | Y | N | 配置: | |
| 19 | create_time | timestamp | 19 | 0 | N | N | CURRENT_TIMESTAMP | 创建时间: |
| 20 | update_time | timestamp | 19 | 0 | N | N | CURRENT_TIMESTAMP | 更新时间: |
| 编号 | 名称 | 数据类型 | 长度 | 小数位 | 允许空值 | 主键 | 默认值 | 说明 |
| 1 | booking_information_id | int | 10 | 0 | N | Y | 预订信息ID | |
| 2 | room_name | varchar | 64 | 0 | Y | N | 房间名称 | |
| 3 | room_classification | varchar | 64 | 0 | Y | N | 房间分类 | |
| 4 | room_price | varchar | 64 | 0 | Y | N | 房间价格 | |
| 5 | user_information | int | 10 | 0 | Y | N | 0 | 用户信息 |
| 6 | user_name | varchar | 64 | 0 | Y | N | 用户姓名 | |
| 7 | user_gender | varchar | 64 | 0 | Y | N | 用户性别 | |
| 8 | contact_phone_number | varchar | 64 | 0 | Y | N | 联系电话 | |
| 9 | id_number | varchar | 64 | 0 | Y | N | 身份证号 | |
| 10 | booking_date | date | 10 | 0 | Y | N | 预订日期 | |
| 11 | booking_days | int | 10 | 0 | Y | N | 0 | 预订天数 |
| 12 | total_booking_price | varchar | 64 | 0 | Y | N | 预订总价 | |
| 13 | booking_status | varchar | 64 | 0 | Y | N | 预订状态 | |
| 14 | booking_reply | text | 65535 | 0 | Y | N | 预订回复 | |
| 15 | pay_state | varchar | 16 | 0 | N | N | 未支付 | 支付状态 |
| 16 | pay_type | varchar | 16 | 0 | Y | N | 支付类型: 微信、支付宝、网银 | |
| 17 | create_time | datetime | 19 | 0 | N | N | CURRENT_TIMESTAMP | 创建时间 |
| 18 | update_time | timestamp | 19 | 0 | N | N | CURRENT_TIMESTAMP | 更新时间 |
| 编号 | 名称 | 数据类型 | 长度 | 小数位 | 允许空值 | 主键 | 默认值 | 说明 |
| 1 | cancel_information_id | int | 10 | 0 | N | Y | 取消信息ID | |
| 2 | room_name | varchar | 64 | 0 | Y | N | 房间名称 | |
| 3 | room_classification | varchar | 64 | 0 | Y | N | 房间分类 | |
| 4 | room_price | varchar | 64 | 0 | Y | N | 房间价格 | |
| 5 | user_information | int | 10 | 0 | Y | N | 0 | 用户信息 |
| 6 | user_name | varchar | 64 | 0 | Y | N | 用户姓名 | |
| 7 | user_gender | varchar | 64 | 0 | Y | N | 用户性别 | |
| 8 | contact_phone_number | varchar | 64 | 0 | Y | N | 联系电话 | |
| 9 | id_number | varchar | 64 | 0 | Y | N | 身份证号 | |
| 10 | booking_date | date | 10 | 0 | Y | N | 预订日期 | |
| 11 | booking_days | varchar | 64 | 0 | Y | N | 预订天数 | |
| 12 | reason_for_cancellation | text | 65535 | 0 | Y | N | 取消原因 | |
| 13 | cancel_status | varchar | 64 | 0 | Y | N | 取消状态 | |
| 14 | cancel_reply | text | 65535 | 0 | Y | N | 取消回复 | |
| 15 | create_time | datetime | 19 | 0 | N | N | CURRENT_TIMESTAMP | 创建时间 |
| 16 | update_time | timestamp | 19 | 0 | N | N | CURRENT_TIMESTAMP | 更新时间 |
| 编号 | 名称 | 数据类型 | 长度 | 小数位 | 允许空值 | 主键 | 默认值 | 说明 |
| 1 | catering_information_id | int | 10 | 0 | N | Y | 餐饮信息ID | |
| 2 | dish_name | varchar | 64 | 0 | Y | N | 菜品名称 | |
| 3 | dishes_and_ingredients | varchar | 64 | 0 | Y | N | 菜品食材 | |
| 4 | taste_of_dishes | varchar | 64 | 0 | Y | N | 菜品口味 | |
| 5 | price_of_dishes | int | 10 | 0 | Y | N | 0 | 菜品价格 |
| 6 | dish_pictures | varchar | 255 | 0 | Y | N | 菜品图片 | |
| 7 | introduction_to_dishes | longtext | 2147483647 | 0 | Y | N | 菜品介绍 | |
| 8 | hits | int | 10 | 0 | N | N | 0 | 点击数 |
| 9 | praise_len | int | 10 | 0 | N | N | 0 | 点赞数 |
| 10 | recommend | int | 10 | 0 | N | N | 0 | 智能推荐 |
| 11 | create_time | datetime | 19 | 0 | N | N | CURRENT_TIMESTAMP | 创建时间 |
| 12 | update_time | timestamp | 19 | 0 | N | N | CURRENT_TIMESTAMP | 更新时间 |
| 编号 | 名称 | 数据类型 | 长度 | 小数位 | 允许空值 | 主键 | 默认值 | 说明 |
| 1 | check_in_information_id | int | 10 | 0 | N | Y | 入住信息ID | |
| 2 | room_name | varchar | 64 | 0 | Y | N | 房间名称 | |
| 3 | room_classification | varchar | 64 | 0 | Y | N | 房间分类 | |
| 4 | room_price | varchar | 64 | 0 | Y | N | 房间价格 | |
| 5 | user_information | int | 10 | 0 | Y | N | 0 | 用户信息 |
| 6 | user_name | varchar | 64 | 0 | Y | N | 用户姓名 | |
| 7 | user_gender | varchar | 64 | 0 | Y | N | 用户性别 | |
| 8 | contact_phone_number | varchar | 64 | 0 | Y | N | 联系电话 | |
| 9 | id_number | varchar | 64 | 0 | Y | N | 身份证号 | |
| 10 | check_in_date | date | 10 | 0 | Y | N | 入住日期 | |
| 11 | number_of_occupants | varchar | 64 | 0 | Y | N | 入住人数 | |
| 12 | check_in_remarks | text | 65535 | 0 | Y | N | 入住备注 | |
| 13 | create_time | datetime | 19 | 0 | N | N | CURRENT_TIMESTAMP | 创建时间 |
| 14 | update_time | timestamp | 19 | 0 | N | N | CURRENT_TIMESTAMP | 更新时间 |
| 编号 | 名称 | 数据类型 | 长度 | 小数位 | 允许空值 | 主键 | 默认值 | 说明 |
| 1 | check_out_information_id | int | 10 | 0 | N | Y | 退房信息ID | |
| 2 | room_name | varchar | 64 | 0 | Y | N | 房间名称 | |
| 3 | room_classification | varchar | 64 | 0 | Y | N | 房间分类 | |
| 4 | room_price | varchar | 64 | 0 | Y | N | 房间价格 | |
| 5 | user_information | int | 10 | 0 | Y | N | 0 | 用户信息 |
| 6 | user_name | varchar | 64 | 0 | Y | N | 用户姓名 | |
| 7 | user_gender | varchar | 64 | 0 | Y | N | 用户性别 | |
| 8 | contact_phone_number | varchar | 64 | 0 | Y | N | 联系电话 | |
| 9 | id_number | varchar | 64 | 0 | Y | N | 身份证号 | |
| 10 | check_in_date | date | 10 | 0 | Y | N | 入住日期 | |
| 11 | check_out | date | 10 | 0 | Y | N | 退房日期 | |
| 12 | check_out_remarks | text | 65535 | 0 | Y | N | 退房备注 | |
| 13 | create_time | datetime | 19 | 0 | N | N | CURRENT_TIMESTAMP | 创建时间 |
| 14 | update_time | timestamp | 19 | 0 | N | N | CURRENT_TIMESTAMP | 更新时间 |
| 编号 | 名称 | 数据类型 | 长度 | 小数位 | 允许空值 | 主键 | 默认值 | 说明 |
| 1 | collect_id | int | 10 | 0 | N | Y | 收藏ID: | |
| 2 | user_id | int | 10 | 0 | N | N | 0 | 收藏人ID: |
| 3 | source_table | varchar | 255 | 0 | Y | N | 来源表: | |
| 4 | source_field | varchar | 255 | 0 | Y | N | 来源字段: | |
| 5 | source_id | int | 10 | 0 | N | N | 0 | 来源ID: |
| 6 | title | varchar | 255 | 0 | Y | N | 标题: | |
| 7 | img | varchar | 255 | 0 | Y | N | 封面: | |
| 8 | create_time | timestamp | 19 | 0 | N | N | CURRENT_TIMESTAMP | 创建时间: |
| 9 | update_time | timestamp | 19 | 0 | N | N | CURRENT_TIMESTAMP | 更新时间: |
| 编号 | 名称 | 数据类型 | 长度 | 小数位 | 允许空值 | 主键 | 默认值 | 说明 |
| 1 | comment_id | int | 10 | 0 | N | Y | 评论ID: | |
| 2 | user_id | int | 10 | 0 | N | N | 0 | 评论人ID: |
| 3 | reply_to_id | int | 10 | 0 | N | N | 0 | 回复评论ID:空为0 |
| 4 | content | longtext | 2147483647 | 0 | Y | N | 内容: | |
| 5 | nickname | varchar | 255 | 0 | Y | N | 昵称: | |
| 6 | avatar | varchar | 255 | 0 | Y | N | 头像地址:[0,255] | |
| 7 | create_time | timestamp | 19 | 0 | N | N | CURRENT_TIMESTAMP | 创建时间: |
| 8 | update_time | timestamp | 19 | 0 | N | N | CURRENT_TIMESTAMP | 更新时间: |
| 9 | source_table | varchar | 255 | 0 | Y | N | 来源表: | |
| 10 | source_field | varchar | 255 | 0 | Y | N | 来源字段: | |
| 11 | source_id | int | 10 | 0 | N | N | 0 | 来源ID: |
| 编号 | 名称 | 数据类型 | 长度 | 小数位 | 允许空值 | 主键 | 默认值 | 说明 |
| 1 | department_information_id | int | 10 | 0 | N | Y | 部门信息ID | |
| 2 | department_number | varchar | 64 | 0 | Y | N | 部门编号 | |
| 3 | department_name | varchar | 64 | 0 | Y | N | 部门名称 | |
| 4 | department_headcount | int | 10 | 0 | Y | N | 0 | 部门人数 |
| 5 | creation_date | date | 10 | 0 | Y | N | 创建日期 | |
| 6 | department_location | varchar | 64 | 0 | Y | N | 部门位置 | |
| 7 | department_introduction | text | 65535 | 0 | Y | N | 部门介绍 | |
| 8 | create_time | datetime | 19 | 0 | N | N | CURRENT_TIMESTAMP | 创建时间 |
| 9 | update_time | timestamp | 19 | 0 | N | N | CURRENT_TIMESTAMP | 更新时间 |
| 编号 | 名称 | 数据类型 | 长度 | 小数位 | 允许空值 | 主键 | 默认值 | 说明 |
| 1 | employee_users_id | int | 10 | 0 | N | Y | 员工用户ID | |
| 2 | department_name | varchar | 64 | 0 | Y | N | 部门名称 | |
| 3 | employee_name | varchar | 64 | 0 | Y | N | 员工姓名 | |
| 4 | employee_gender | varchar | 64 | 0 | Y | N | 员工性别 | |
| 5 | employee_phone_number | varchar | 16 | 0 | Y | N | 员工电话 | |
| 6 | employee_id | varchar | 64 | 0 | N | N | 员工工号 | |
| 7 | examine_state | varchar | 16 | 0 | N | N | 已通过 | 审核状态 |
| 8 | user_id | int | 10 | 0 | N | N | 0 | 用户ID |
| 9 | create_time | datetime | 19 | 0 | N | N | CURRENT_TIMESTAMP | 创建时间 |
| 10 | update_time | timestamp | 19 | 0 | N | N | CURRENT_TIMESTAMP | 更新时间 |
| 编号 | 名称 | 数据类型 | 长度 | 小数位 | 允许空值 | 主键 | 默认值 | 说明 |
| 1 | entertainment_information_id | int | 10 | 0 | N | Y | 娱乐信息ID | |
| 2 | entertainment_name | varchar | 64 | 0 | Y | N | 娱乐名称 | |
| 3 | entertainment_location | varchar | 64 | 0 | Y | N | 娱乐位置 | |
| 4 | release_date | date | 10 | 0 | Y | N | 发布日期 | |
| 5 | cover_photo | varchar | 255 | 0 | Y | N | 封面图片 | |
| 6 | content_details | longtext | 2147483647 | 0 | Y | N | 内容详情 | |
| 7 | hits | int | 10 | 0 | N | N | 0 | 点击数 |
| 8 | praise_len | int | 10 | 0 | N | N | 0 | 点赞数 |
| 9 | recommend | int | 10 | 0 | N | N | 0 | 智能推荐 |
| 10 | create_time | datetime | 19 | 0 | N | N | CURRENT_TIMESTAMP | 创建时间 |
| 11 | update_time | timestamp | 19 | 0 | N | N | CURRENT_TIMESTAMP | 更新时间 |
| 编号 | 名称 | 数据类型 | 长度 | 小数位 | 允许空值 | 主键 | 默认值 | 说明 |
| 1 | hits_id | int | 10 | 0 | N | Y | 点赞ID: | |
| 2 | user_id | int | 10 | 0 | N | N | 0 | 点赞人: |
| 3 | create_time | timestamp | 19 | 0 | N | N | CURRENT_TIMESTAMP | 创建时间: |
| 4 | update_time | timestamp | 19 | 0 | N | N | CURRENT_TIMESTAMP | 更新时间: |
| 5 | source_table | varchar | 255 | 0 | Y | N | 来源表: | |
| 6 | source_field | varchar | 255 | 0 | Y | N | 来源字段: | |
| 7 | source_id | int | 10 | 0 | N | N | 0 | 来源ID: |
| 编号 | 名称 | 数据类型 | 长度 | 小数位 | 允许空值 | 主键 | 默认值 | 说明 |
| 1 | message_id | int | 10 | 0 | N | Y | 留言板ID: | |
| 2 | user_id | int | 10 | 0 | N | N | 0 | 用户ID: |
| 3 | title | varchar | 64 | 0 | Y | N | 标题: | |
| 4 | content | longtext | 2147483647 | 0 | N | N | 内容: | |
| 5 | nickname | varchar | 32 | 0 | N | N | 昵称: | |
| 6 | avatar | varchar | 255 | 0 | Y | N | 头像: | |
| 7 | | varchar | 125 | 0 | Y | N | 留言者邮箱 | |
| 8 | phone | varchar | 11 | 0 | Y | N | 留言者手机号码 | |
| 9 | create_time | timestamp | 19 | 0 | N | N | CURRENT_TIMESTAMP | 创建时间: |
| 10 | update_time | timestamp | 19 | 0 | N | N | CURRENT_TIMESTAMP | 更新时间: |
| 11 | reply | longtext | 2147483647 | 0 | Y | N | 回复 | |
| 12 | reply_state | tinyint | 4 | 0 | Y | N | 0 | 回复状态 |
| 编号 | 名称 | 数据类型 | 长度 | 小数位 | 允许空值 | 主键 | 默认值 | 说明 |
| 1 | notice_id | mediumint | 8 | 0 | N | Y | 公告id: | |
| 2 | title | varchar | 125 | 0 | N | N | 标题: | |
| 3 | content | longtext | 2147483647 | 0 | Y | N | 正文: | |
| 4 | create_time | timestamp | 19 | 0 | N | N | CURRENT_TIMESTAMP | 创建时间: |
| 5 | update_time | timestamp | 19 | 0 | N | N | CURRENT_TIMESTAMP | 更新时间: |
| 编号 | 名称 | 数据类型 | 长度 | 小数位 | 允许空值 | 主键 | 默认值 | 说明 |
| 1 | praise_id | int | 10 | 0 | N | Y | 点赞ID: | |
| 2 | user_id | int | 10 | 0 | N | N | 0 | 点赞人: |
| 3 | create_time | timestamp | 19 | 0 | N | N | CURRENT_TIMESTAMP | 创建时间: |
| 4 | update_time | timestamp | 19 | 0 | N | N | CURRENT_TIMESTAMP | 更新时间: |
| 5 | source_table | varchar | 255 | 0 | Y | N | 来源表: | |
| 6 | source_field | varchar | 255 | 0 | Y | N | 来源字段: | |
| 7 | source_id | int | 10 | 0 | N | N | 0 | 来源ID: |
| 8 | status | bit | 1 | 0 | N | N | 1 | 点赞状态:1为点赞,0已取消 |
| 编号 | 名称 | 数据类型 | 长度 | 小数位 | 允许空值 | 主键 | 默认值 | 说明 |
| 1 | regular_users_id | int | 10 | 0 | N | Y | 普通用户ID | |
| 2 | user_name | varchar | 64 | 0 | Y | N | 用户姓名 | |
| 3 | user_gender | varchar | 64 | 0 | Y | N | 用户性别 | |
| 4 | contact_phone_number | varchar | 16 | 0 | Y | N | 联系电话 | |
| 5 | id_number | varchar | 255 | 0 | Y | N | 身份证号 | |
| 6 | examine_state | varchar | 16 | 0 | N | N | 已通过 | 审核状态 |
| 7 | user_id | int | 10 | 0 | N | N | 0 | 用户ID |
| 8 | create_time | datetime | 19 | 0 | N | N | CURRENT_TIMESTAMP | 创建时间 |
| 9 | update_time | timestamp | 19 | 0 | N | N | CURRENT_TIMESTAMP | 更新时间 |
| 编号 | 名称 | 数据类型 | 长度 | 小数位 | 允许空值 | 主键 | 默认值 | 说明 |
| 1 | room_classification_id | int | 10 | 0 | N | Y | 房间分类ID | |
| 2 | room_classification | varchar | 64 | 0 | Y | N | 房间分类 | |
| 3 | create_time | datetime | 19 | 0 | N | N | CURRENT_TIMESTAMP | 创建时间 |
| 4 | update_time | timestamp | 19 | 0 | N | N | CURRENT_TIMESTAMP | 更新时间 |
| 编号 | 名称 | 数据类型 | 长度 | 小数位 | 允许空值 | 主键 | 默认值 | 说明 |
| 1 | room_information_id | int | 10 | 0 | N | Y | 房间信息ID | |
| 2 | room_name | varchar | 64 | 0 | Y | N | 房间名称 | |
| 3 | room_classification | varchar | 64 | 0 | Y | N | 房间分类 | |
| 4 | room_status | varchar | 64 | 0 | Y | N | 房间状态 | |
| 5 | room_price | int | 10 | 0 | Y | N | 0 | 房间价格 |
| 6 | number_of_beds | varchar | 64 | 0 | Y | N | 床位数量 | |
| 7 | accommodation_capacity | varchar | 64 | 0 | Y | N | 可住人数 | |
| 8 | room_facilities | varchar | 64 | 0 | Y | N | 房间设施 | |
| 9 | booking_notice | varchar | 64 | 0 | Y | N | 预订须知 | |
| 10 | room_pictures | varchar | 255 | 0 | Y | N | 房间图片 | |
| 11 | room_introduction | longtext | 2147483647 | 0 | Y | N | 房间介绍 | |
| 12 | hits | int | 10 | 0 | N | N | 0 | 点击数 |
| 13 | praise_len | int | 10 | 0 | N | N | 0 | 点赞数 |
| 14 | recommend | int | 10 | 0 | N | N | 0 | 智能推荐 |
| 15 | create_time | datetime | 19 | 0 | N | N | CURRENT_TIMESTAMP | 创建时间 |
| 16 | update_time | timestamp | 19 | 0 | N | N | CURRENT_TIMESTAMP | 更新时间 |
| 编号 | 名称 | 数据类型 | 长度 | 小数位 | 允许空值 | 主键 | 默认值 | 说明 |
| 1 | slides_id | int | 10 | 0 | N | Y | 轮播图ID: | |
| 2 | title | varchar | 64 | 0 | Y | N | 标题: | |
| 3 | content | varchar | 255 | 0 | Y | N | 内容: | |
| 4 | url | varchar | 255 | 0 | Y | N | 链接: | |
| 5 | img | varchar | 255 | 0 | Y | N | 轮播图: | |
| 6 | hits | int | 10 | 0 | N | N | 0 | 点击量: |
| 7 | create_time | timestamp | 19 | 0 | N | N | CURRENT_TIMESTAMP | 创建时间: |
| 8 | update_time | timestamp | 19 | 0 | N | N | CURRENT_TIMESTAMP | 更新时间: |
| 编号 | 名称 | 数据类型 | 长度 | 小数位 | 允许空值 | 主键 | 默认值 | 说明 |
| 1 | upload_id | int | 10 | 0 | N | Y | 上传ID | |
| 2 | name | varchar | 64 | 0 | Y | N | 文件名 | |
| 3 | path | varchar | 255 | 0 | Y | N | 访问路径 | |
| 4 | file | varchar | 255 | 0 | Y | N | 文件路径 | |
| 5 | display | varchar | 255 | 0 | Y | N | 显示顺序 | |
| 6 | father_id | int | 10 | 0 | Y | N | 0 | 父级ID |
| 7 | dir | varchar | 255 | 0 | Y | N | 文件夹 | |
| 8 | type | varchar | 32 | 0 | Y | N | 文件类型 |
| 编号 | 名称 | 数据类型 | 长度 | 小数位 | 允许空值 | 主键 | 默认值 | 说明 |
| 1 | user_id | mediumint | 8 | 0 | N | Y | 用户ID:[0,8388607]用户获取其他与用户相关的数据 | |
| 2 | state | smallint | 5 | 0 | N | N | 1 | 账户状态:[0,10](1可用|2异常|3已冻结|4已注销) |
| 3 | user_group | varchar | 32 | 0 | Y | N | 所在用户组:[0,32767]决定用户身份和权限 | |
| 4 | login_time | timestamp | 19 | 0 | N | N | CURRENT_TIMESTAMP | 上次登录时间: |
| 5 | phone | varchar | 11 | 0 | Y | N | 手机号码:[0,11]用户的手机号码,用于找回密码时或登录时 | |
| 6 | phone_state | smallint | 5 | 0 | N | N | 0 | 手机认证:[0,1](0未认证|1审核中|2已认证) |
| 7 | username | varchar | 16 | 0 | N | N | 用户名:[0,16]用户登录时所用的账户名称 | |
| 8 | nickname | varchar | 16 | 0 | Y | N | 昵称:[0,16] | |
| 9 | password | varchar | 64 | 0 | N | N | 密码:[0,32]用户登录所需的密码,由6-16位数字或英文组成 | |
| 10 | | varchar | 64 | 0 | Y | N | 邮箱:[0,64]用户的邮箱,用于找回密码时或登录时 | |
| 11 | email_state | smallint | 5 | 0 | N | N | 0 | 邮箱认证:[0,1](0未认证|1审核中|2已认证) |
| 12 | avatar | varchar | 255 | 0 | Y | N | 头像地址:[0,255] | |
| 13 | open_id | varchar | 255 | 0 | Y | N | 针对获取用户信息字段 | |
| 14 | create_time | timestamp | 19 | 0 | N | N | CURRENT_TIMESTAMP | 创建时间: |
| 15 | vip_level | varchar | 255 | 0 | Y | N | 会员等级 | |
| 16 | vip_discount | double | 11 | 2 | Y | N | 0.00 | 会员折扣 |
| 编号 | 名称 | 数据类型 | 长度 | 小数位 | 允许空值 | 主键 | 默认值 | 说明 |
| 1 | group_id | mediumint | 8 | 0 | N | Y | 用户组ID:[0,8388607] | |
| 2 | display | smallint | 5 | 0 | N | N | 100 | 显示顺序:[0,1000] |
| 3 | name | varchar | 16 | 0 | N | N | 名称:[0,16] | |
| 4 | description | varchar | 255 | 0 | Y | N | 描述:[0,255]描述该用户组的特点或权限范围 | |
| 5 | source_table | varchar | 255 | 0 | Y | N | 来源表: | |
| 6 | source_field | varchar | 255 | 0 | Y | N | 来源字段: | |
| 7 | source_id | int | 10 | 0 | N | N | 0 | 来源ID: |
| 8 | register | smallint | 5 | 0 | Y | N | 0 | 注册位置: |
| 9 | create_time | timestamp | 19 | 0 | N | N | CURRENT_TIMESTAMP | 创建时间: |
| 10 | update_time | timestamp | 19 | 0 | N | N | CURRENT_TIMESTAMP | 更新时间: |
用户点击首页右上方的“注册”按钮进入注册页面填写账号、密码、确认密码、昵称、邮箱、身份等信息后再点击“注册”按钮,系统将会对输入的信息进行验证,通过验证后即可完成注册。其界面如下图4-1所示。

图4-1 用户注册界面图
注册关键代码如下所示
@PostMapping("register")
public Map<String, Object> signUp(HttpServletRequest request) throws IOException {
Map<String, String> query = new HashMap<>();
Map<String,Object> map = service.readBody(request.getReader());
query.put("username",String.valueOf(map.get("username")));
List list = service.selectBaseList(service.select(query, new HashMap<>()));
if (list.size()>0){
return error(30000, "用户已存在");
}
map.put("password",service.encryption(String.valueOf(map.get("password"))));
service.insert(map);
return success(1);
}
已注册用户点击首页右上方的“登录”按钮进入登录页面输入用户名和密码并点击“登录”按钮,系统将会对输入的信息进行验证,验证通过后即可登录成功。其界面如下图4-2所示。

图4-2 用户登录界面图
登录代码如下:
@PostMapping("login")
public Map<String, Object> login(@RequestBody Map<String, String> data, HttpServletRequest httpServletRequest) {
log.info("[执行登录接口]");
String username = data.get("username");
String email = data.get("email");
String phone = data.get("phone");
String password = data.get("password");
List resultList = null;
QueryWrapper wrapper = new QueryWrapper<User>();
Map<String, String> map = new HashMap<>();
系统首页以上中下布局,正上方是系统的导航栏,中间是轮播图、下面是新闻资讯、房间信息推荐、餐饮信息推荐等。其界面如下图4-3所示。

图4-3 前台首页界面图
用户可以查看新闻资讯列表中某一资讯的详情并进行点赞、收藏和发表评论操作。支持通过关键字搜索、局部搜索等方式搜索查找资讯信息。其界面如下图4-4所示。

图4-4 新闻资讯界面图
用户可以查看房间信息列表中某一房间的详情并进行点赞、收藏、评论和预订。支持通过关键字搜索、下拉搜索等方式搜索查找房间信息。其界面如下图4-5所示:

图4-5 房间信息界面图
用户可以查看餐饮信息列表中某一菜品的详情并进行点赞、收藏和评论。支持通过关键字搜索、下拉搜索等方式搜索查找餐饮信息。其界面如下图4-6所示:

图4-6 餐饮信息界面图
用户可以查看娱乐信息列表中某一娱乐的详情并进行点赞、收藏和评论。支持通过关键字搜索、下拉搜索等方式搜索查找娱乐信息。其界面如下图4-7所示:

图4-7 娱乐社信息界面图
点击右上角“我的”下拉按钮“个人中心”,进入个人中心页面可以查看个人首页、预订信息、取消信息和收藏信息。点击“预订信息”进入页面可以查看列表中某个订单的详情,可以取消订单或完成该订单的支付;点击“支付”可以通过支付宝、微信等方式完成订单支付;可以查询和重置预订信息;可以查询、重置和添加取消信息;可以查看或删除收藏列表信息。其界面如下图4-8所示。

图4-8 个人中心界面图
管理员可以对系统用户(管理员、普通用户、员工用户)信息进行查询、添加和删除操作,可以查看用户列表中某个用户的详情。其中员工用户账号由管理员进行添加。其界面如下图4-9所示:

图4-9系统用户界面图
添加的代码如下:
@PostMapping("/add")
@Transactional
public Map<String, Object> add(HttpServletRequest request) throws IOException {
service.insert(service.readBody(request.getReader()));
return success(1);
}
@Transactional
public Map<String, Object> addMap(Map<String,Object> map){
service.insert(map);
return success(1);
}
删除的代码如下:
@RequestMapping(value = "/del")
@Transactional
public Map<String, Object> del(HttpServletRequest request) {
service.delete(service.readQuery(request), service.readConfig(request));
return success(1);
}
管理员可以查看房间信息列表中的某一房间的详情和评论信息,可以对房间信息进行查询、添加和删除操作。其界面如下图4-10所示:

图4-10房间信息管理界面图
管理员可以查看轮播图列表中的某一轮播图信息详情,可以对轮播图信息进行查询、添加和删除操作。其界面如下图4-11所示:

图4-11系统管理界面图
图片上传的关键代码如下:
@PostMapping("/upload")
public Map<String, Object> upload(@RequestParam(value = "file",required=false) MultipartFile file,HttpServletRequest request) {
log.info("进入方法");
if (file.isEmpty()) {
return error(30000, "没有选择文件");
}
try {
//判断有没路径,没有则创建
String filePath = request.getSession().getServletContext().getRealPath("\\") +"upload\\";
File targetDir = new File(filePath);
if (!targetDir.exists() && !targetDir.isDirectory()) {
if (targetDir.mkdirs()) {
log.info("创建目录成功");
} else {
log.error("创建目录失败");
}
}
String fileName = file.getOriginalFilename();
int lastIndexOf = fileName.lastIndexOf(".");
String suffix = fileName.substring(lastIndexOf);
fileName = IdWorker.getId()+suffix;
File dest = new File(filePath + fileName);
log.info("文件路径:{}", dest.getPath());
log.info("文件名:{}", dest.getName());
file.transferTo(dest);
JSONObject jsonObject = new JSONObject();
jsonObject.put("url", "/api/upload/" + fileName);
return success(jsonObject);
} catch (IOException e) {
log.info("上传失败:{}", e.getMessage());
}
return error(30000, "上传失败");
}
管理员可以查看新闻资讯列表中某一资讯详情和评论信息,可以查看新闻分类列表中某个分类的详情,可以对新闻资讯、新闻分类信息进行查询、添加和删除操作。其界面如下图4-12所示:

图4-12 资源管理界面图
管理员可以查看预订信息列表中某一用户的预订详情并进行审核和回复,点击“入住”可以提交该订单的入住信息。其界面如下图4-13所示:

图4-13 预订信息管理界面图
用户可以查看取消信息列表中某一用户的预订取消详情并进行审核和回复。其界面如下图4-14所示:

图4-14 取消信息管理界面图
用户可以查看入住信息列表中某一用户的入住详情和提交退房信息。其界面如下图4-15所示:

图4-15 入住信息管理界面图
无论什么样的系统,测试都至关重要,通过测试可以检查出潜藏的缺陷,从而确保系统的性能和稳定性,避免Bug的出现,并确保系统的功能和性价比达到预期的要求。
系统测试包括:用户登录功能、房间信息查看功能、系统轮播图添加功能、密码修改功能测试,如表5-1、5-2、5-3、5-4所示:
用户登录功能测试:
表5-1 用户登录功能测试表
| 用例名称 | 用户登录系统 |
| 目的 | 测试用户通过正确的用户名和密码可否登录功能 |
| 前提 | 未登录的情况下 |
| 测试流程 | 1) 进入登录页面 2) 输入正确的用户名和密码 |
| 预期结果 | 用户名和密码正确的时候,跳转到登录成功界面,反之则显示错误信息,提示重新输入 |
| 实际结果 | 实际结果与预期结果一致 |
房间信息查看功能测试:
表5-2 房间信息查看功能测试表
| 用例名称 | 房间信息查看 |
| 目的 | 测试房间信息查看功能 |
| 前提 | 用户登录 |
| 测试流程 | 点击房间信息 |
| 预期结果 | 可以查看到所有房间信息 |
| 实际结果 | 实际结果与预期结果一致 |
系统轮播图添加界面测试:
表5-3 系统轮播图添加界面测试表
| 用例名称 | 系统轮播图添加测试用例 | |
| 目的 | 系统轮播图添加功能 | |
| 前提 | 管理员用户正常登录情况下 | |
| 测试流程 | 1)管理员点击系统管理,然后点击轮播图进入添加页面填写信息。 2填写完成后点击提交。 | |
| 预期结果 | 提交以后,页面首页会显示新的轮播图信息 | |
| 实际结果 | 实际结果与预期结果一致 | |
| 实际结果 | 实际结果与预期结果一致 | |
密码修改功能测试:
表5-4 密码修改功能测试表
| 用例名称 | 密码修改测试用例 |
| 目的 | 测试管理员密码修改功能 |
| 前提 | 管理员用户正常登录情况下 |
| 测试流程 | 1)用户密码修改并完成填写。 2)点击进行提交。 |
| 预期结果 | 使用新的密码可以登录 |
| 实际结果 | 实际结果与预期结果一致 |
通过编写酒店管理系统的测试用例,已经检测完毕用户登录功能、房间信息查看功能、系统轮播图添加功能、密码修改功能测试,通过这四大模块的测试为酒店管理系统的后期推广运营提供了强力的技术支撑。
第六章 结论
在开发酒店管理系统之前,我们需对用户的实际需求进行深度剖析。这不仅包括对系统的可行性研究,还包括对功能需求和其他需求的分析。在可行性分析阶段,本人从技术性和经济性等多个角度对系统实现的可能性进行了全面评估,结果表明,该系统的实施是可行的。
本文首先概述了酒店管理系统开发的背景及其意义,接着详细阐述了系统的具体业务需求,并根据这些需求对系统的结构以及功能模块进行设计。我们把这个系统划分为多个独特的功能模块,每个模块都具有其独特的功能和作用。
在深入分析系统功能需求的过程中,本人对系统的总体架构和功能模块进行了深入研究,并选择了最适合的系统开发技术来完成各个模块的开发工作。系统开发完成后,对系统进行了部署和测试。测试结果表明,该系统在功能和性能方面都满足了预期的要求,具有较好的稳定性和可靠性。
参考文献
[1]朱玉凤.基于JavaWeb的酒店管理系统的设计与实现[J].网络安全和信息化,2023,(12):91-94.
[2]傅东东.浅谈智慧酒店的设计要点[J].智能建筑与智慧城市,2022,(12):48-51.
[3]郭志英.基于Web的酒店管理系统的设计与实现[J].长江信息通信,2022,35(12):120-123.
[4]刘雨.酒店管理信息系统的发展演变[J].今日财富,2022,(14):40-42.
[5]钱春霞.智慧酒店系统设计研究[J].电子技术与软件工程,2022,(14):175-178.
[6]钱春霞.连锁酒店管理系统的设计研究[J].电子技术与软件工程,2022,(11):216-219.
[7]于盛洋.智慧酒店管理系统设计与实现——基于RFID模块[J].产业科技创新,2022,4(02):37-40.
[8]董华军.酒店管理系统的设计与实现[J].工业控制计算机,2022,35(01):140-141.
[9]王香宇.基于数字电视网络技术的酒店管理系统研究[J].电声技术,2022,46(01):73-75.
[10]商利华.基于C#的酒店客房管理系统的设计与实现[J].信息与电脑(理论版),2021,33(21):216-218.
[11]岳颖颖.基于Web酒店管理系统设计分析[J].电子技术与软件工程,2021,(17):196-197.
[12]刘映群,刘俊钦,梁健煊.智慧酒店管理系统设计与实现[J].现代信息科技,2021,5(09):87-92.
[13]马明文.“互联网+”背景下酒店信息化管理问题分析[J].数字通信世界,2021,(01):236-237.
[14]刘聪.酒店管理系统设计与研究[J].电子技术与软件工程,2021,(01):165-166.
[15]Hongying Z .A Study on the Design of English Speaking Examination System Based on SSM Framework[J].Journal of Sensors,2022,2022
[16]Liang C .School Vehicle Management System Based on JAVA Language[J].Academic Journal of Computing Information Science,2023,6(9):
[17]Sunday O B ,Nduka O S . MySQL Database Server: Deploying Software Application to Enhance Visibility and Accountability [J]. Current Journal of Applied Science and Technology, 2023, 42 (4): 16-23.
[18]马庆.计算机软件开发中JAVA编程语言的应用[J].山西电子技术,2023,(06):84-86+98.
[19]熊群毓.大数据时代MySQL数据库的应用分析[J].信息与电脑(理论版),2023,35(14):209-212.
[20]金馨.基于SSM的宠物店线上运营系统的设计与实现[D].首都经济贸易大学,2021.
致谢
我首先要感谢我的论文指导老师。在论文的完成过程中,是在指导老师的精心指导下完成的。在论文的完成过程之中,导师对我的耐心地指导,提出了建设性意见给了我巨大的帮助,倾注了大量的心血。导师严谨的治学态度、一丝不苟的敬业精神、高水平的教学能力都给我树立了成功的典范,这对于我以后的生活和学习中都起到了巨大的积极的影响。
与此同时,我还要感谢我班的同学们对我的关怀和帮助,他们又是我的同学,又是我的朋友,同时也是我学习的榜样。正是由于大家给予我的大力支持才使我顺利地完成了大学学业,感谢在大学期间给予我帮助的所有老师和同学们。
最后,我还要感谢我的父母,你们的养育之恩我永远不会忘记,将来我也要用我的成绩回报你们。
免费领取项目源码,请关注❥点赞收藏并私信博主,谢谢~

被折叠的 条评论
为什么被折叠?



