基于springcloud技术的在线问诊平台的设计与实现
摘 要
在当今社会,医疗资源分配的不均衡和医疗卫生资源的匮乏成为了制约医疗服务质量提升的关键因素。特别是在广大农村地区和偏远地区,优质的医疗资源更是稀缺。因此,打破地域限制,实现医疗资源的优化配置和高效利用,成为了医疗行业亟待解决的问题。
随着信息技术的快速发展,智慧医疗成为了解决上述问题的有效途径。在线问诊平台作为智慧医疗的重要组成部分,能够为患者提供便捷、高效的医疗服务,实现医疗资源的优化配置。基于SpringCloud技术的在线问诊平台的设计与实现,旨在打破传统医疗服务的时空限制,为患者提供更加便捷、高效的医疗服务体验。
通过该平台,患者无论身处何地,都能够随时随地进行在线问诊,获取专业的医疗建议和治疗方案。同时,平台还能够实现医疗资源的优化配置,将优质的医疗资源输送到广大农村地区和偏远地区,缓解医疗资源分配的不均衡问题。此外,平台还能够为医生提供更加便捷的工作方式,提高医生的工作效率,为患者提供更加优质的医疗服务。
综上所述,基于SpringCloud技术的在线问诊平台的设计与实现,具有重要的现实意义和社会价值。通过该平台的建设,将有力推动智慧医疗的发展,为患者提供更加便捷、高效的医疗服务体验,促进医疗行业的转型升级。
关键词:在线问诊平台,Java编程语言,SpringCloud技术
Design and Implementation of an Online Consultation Platform Based on Springcloud Technology
Abstract
In today's society, the uneven distribution of medical resources and the scarcity of medical and health resources have become key factors restricting the improvement of medical service quality. Especially in rural and remote areas, high-quality medical resources are scarce. Therefore, breaking geographical restrictions, achieving optimal allocation and efficient utilization of medical resources, has become an urgent problem to be solved in the medical industry.
With the rapid development of information technology, smart healthcare has become an effective way to address the aforementioned issues. As an important component of smart healthcare, online consultation platforms can provide patients with convenient and efficient medical services, and optimize the allocation of medical resources. The design and implementation of an online consultation platform based on SpringCloud technology aims to break the temporal and spatial limitations of traditional medical services and provide patients with a more convenient and efficient medical service experience.
Through this platform, patients can conduct online consultations anytime, anywhere, and obtain professional medical advice and treatment plans. At the same time, the platform can also optimize the allocation of medical resources, deliver high-quality medical resources to rural and remote areas, and alleviate the problem of uneven distribution of medical resources. In addition, the platform can provide doctors with more convenient working methods, improve their work efficiency, and provide patients with higher quality medical services.
In summary, the design and implementation of an online consultation platform based on SpringCloud technology has important practical significance and social value. The construction of this platform will effectively promote the development of smart healthcare, provide patients with more convenient and efficient medical service experiences, and promote the transformation and upgrading of the medical industry.
Keywords: Online consultation platform, Java programming language, SpringCloud technology
目 录
随着信息技术的迅猛发展和互联网的普及,人们的生活方式发生了巨大的变化,对于医疗服务的需求也呈现出新的特点。传统的医疗模式,受限于地域、时间等因素,已经难以满足人们日益增长的健康需求。特别是在现代社会,快节奏的生活和工作压力使得人们更加注重健康管理和疾病预防,对医疗服务提出了更高的要求。
在这样的背景下,基于Spring Cloud技术的在线问诊平台应运而生。这一平台的研究与实现,旨在通过互联网技术,打破传统医疗服务的时空限制,提供更加便捷、高效的医疗服务体验。它不仅能够满足患者随时随地进行在线咨询的需求,还能够实现医疗资源的优化配置,将优质的医疗资源输送到更广泛的地区,缓解医疗资源分配的不均衡问题。
此外,基于Spring Cloud技术的在线问诊平台还具有高度的可扩展性和灵活性。Spring Cloud作为一套成熟的微服务架构解决方案,能够提供强大的服务治理、负载均衡、容错处理等功能,确保平台的高可用性和稳定性。这使得平台能够应对大规模的用户并发访问,满足不断增长的业务需求。
综上所述,基于Spring Cloud技术的在线问诊平台的研究与实现具有重要的现实意义和社会价值。它不仅能够提升医疗服务的效率和质量,满足人们的健康需求,还能够推动智慧医疗的发展,促进医疗行业的转型升级。同时,该平台的研究与实现也对于推动互联网技术在医疗领域的应用和创新具有重要意义。
基于Spring Cloud技术的在线问诊平台在开发方面已经取得了一定的进展。随着智慧医疗和远程医疗的快速发展,越来越多的医疗机构和科技公司开始投入资源研发在线问诊平台,以满足患者和医生的需求。
在开发现状方面,基于Spring Cloud的在线问诊平台通常采用微服务架构,将不同功能模块拆分为独立的服务,以提高系统的可扩展性和可维护性。这些服务包括用户管理、医生管理、在线咨询、药品管理、预约挂号等,每个服务都可以独立部署和升级,从而提高了系统的灵活性和可靠性。
在技术实现上,Spring Cloud提供了一整套的解决方案,包括服务注册与发现、负载均衡、熔断器、配置中心等关键组件,使得开发者能够快速地搭建起一个稳定、高效的在线问诊平台。同时,结合其他开源技术如MySQL、Redis、Nginx等,可以实现数据存储、缓存管理、反向代理等功能,进一步提升系统的性能和稳定性。
然而,需要注意的是,在线问诊平台的开发也面临着一些挑战。例如,如何保证医疗信息的隐私和安全,如何确保在线咨询的质量和准确性,如何处理大量的并发请求等。因此,在开发过程中需要充分考虑这些因素,采取相应的技术措施和策略来确保系统的稳定性和可靠性。
总的来说,基于Spring Cloud技术的在线问诊平台在开发方面已经取得了一定的进展,但仍需要不断优化和完善,以满足日益增长的医疗需求和服务质量要求。
MVVM是Model-View-ViewModel的简写。它本质上就是MVC 的改进版。MVVM 就是将其中的View 的状态和行为抽象化,让我们将视图 UI 和业务逻辑分开。当然这些事 ViewModel 已经帮我们做了,它可以取出 Model 的数据同时帮忙处理 View 中由于需要展示内容而涉及的业务逻辑。微软的WPF带来了新的技术体验,如Silverlight、音频、视频、3D、动画……,这导致了软件UI层更加细节化、可定制化。同时,在技术层面,WPF也带来了 诸如Binding、Dependency Property、Routed Events、Command、DataTemplate、ControlTemplate等新特性。MVVM(Model-View-ViewModel)框架的由来便是MVP(Model-View-Presenter)模式与WPF结合的应用方式时发展演变过来的一种新型架构框架。它立足于原有MVP框架并且把WPF的新特性糅合进去,以应对客户日益复杂的需求变化。
-
- MySQL数据库
MySQL是一个开放源代码关系数据库管理系统(RDBMS)。关系数据库将数据存储在各种表中,以提高灵活性。使用最常用的结构化查询语言(SQL)进行数据库管理。 MySQL因其快速,小巧,总拥有成本低和开源而受到了广泛的关注。特征:
(1)支持多种操作系统。
(2)提供了用于多种编程语言的API。
(3)支持多线程并最大化CPU资源。
(4)MySQL具有出色的性能和稳定的服务,很少发生异常停机。
(5)本机JSON支持。
(6)优化SQL查询算法,有效提高查询速度。
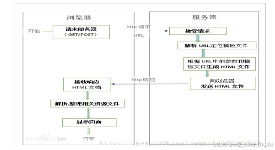
B/S架构采取浏览器请求,服务器响应的工作模式。
用户可以通过浏览器去访问Internet上由Web服务器产生的文本、数据、图片、动画、视频点播和声音等信息;
而每一个Web服务器又可以通过各种方式与数据库服务器连接,大量的数据实际存放在数据库服务器中;
从Web服务器上下载程序到本地来执行,在下载过程中若遇到与数据库有关的指令,由Web服务器交给数据库服务器来解释执行,并返回给Web服务器,Web服务器又返回给用户。在这种结构中,将许许多多的网连接到一块,形成一个巨大的网,即全球网。而各个企业可以在此结构的基础上建立自己的Internet。
在 B/S 模式中,用户是通过浏览器针对许多分布于网络上的服务器进行请求访问的,浏览器的请求通过服务器进行处理,并将处理结果以及相应的信息返回给浏览器,其他的数据加工、请求全部都是由Web Server完成的。通过该框架结构以及植入于操作系统内部的浏览器,该结构已经成为了当今软件应用的主流结构模式。

2.4.1 每个微服务可独立运行在自己的进程里;
2.4.2 一系列独立运行的微服务共同构建起了整个系统;
2.4.3 每个服务为独立的业务开发,一个微服务一般完成某个特定的功能,比如:订单管理、用户管理等;
2.4.4 微服务之间通过一些轻量的通信机制进行通信,例如通过REST API或者RPC的方式进行调用。
微服务的优缺点
a、易于开发和维护
b、启动较快
c、局部修改容易部署
d、技术栈不受限
e、按需伸缩
f、DevOps
基于Spring Cloud技术的在线问诊平台在经济可行性上展现出了巨大的潜力和优势。通过整合和优化医疗资源,实现线上医疗服务,该平台不仅降低了医疗机构的运营成本,还提高了服务效率,进一步促进了医疗资源的优化配置。从降低运营成本的角度来看,在线问诊平台减少了实体诊所的租金、人员工资等固定成本,使得医疗机构能够以更低的成本提供医疗服务。同时,通过自动化和智能化的技术手段,平台提高了医生的工作效率,减少了不必要的行政和运营开销。在线问诊平台通过集中管理和调度医生资源,实现了医疗资源的优化配置。这不仅缓解了部分地区医疗资源紧张的问题,还提高了医生的收入和工作满意度,进一步促进了医疗行业的可持续发展。这种优化资源配置的方式,不仅提高了医疗服务的效率和质量,还降低了患者的就医成本。基于Spring Cloud技术的在线问诊平台具有高度的可扩展性和灵活性,可以轻松地扩展到更广泛的市场。这种可扩展性使得平台能够吸引更多的患者和医生使用,进一步增加了市场份额。同时,通过提供更多的商业合作机会,平台还可以为医疗机构创造更多的经济价值。
综上所述,基于Spring Cloud技术的在线问诊平台在经济可行性上展现出了显著的优势。通过降低运营成本、优化资源配置和提高服务效率,该平台为医疗机构和患者带来了更多的经济效益和便利。同时,随着市场的不断扩展和政策支持的加强,该平台的经济前景将更加广阔。
基于Spring Cloud技术的在线问诊平台在技术可行性上展现出了强大的潜力和优势。Spring Cloud作为一套成熟的微服务架构解决方案,为在线问诊平台提供了稳定、可靠的技术基础。通过采用微服务架构,平台能够将不同功能模块拆分为独立的服务,每个服务都可以独立部署和升级,从而提高了系统的可扩展性和可维护性。这种架构方式使得平台能够应对大规模的用户并发访问,满足不断增长的业务需求。
在技术实现上,Spring Cloud提供了一整套的解决方案,包括服务注册与发现、负载均衡、熔断器、配置中心等关键组件。这些组件为在线问诊平台提供了强大的服务治理能力,确保了系统的高可用性和稳定性。同时,结合其他开源技术如MySQL、Redis、Nginx等,可以实现数据存储、缓存管理、反向代理等功能,进一步提升系统的性能和稳定性。
此外,基于Spring Cloud技术的在线问诊平台还具备高度的灵活性和可扩展性。通过引入容器化技术和容器编排工具如Docker和Kubernetes,平台可以轻松地实现服务的快速部署和扩展,进一步提高了系统的可靠性和稳定性。
综上所述,基于Spring Cloud技术的在线问诊平台在技术可行性上展现出了强大的潜力和优势。通过采用微服务架构和一系列成熟的技术解决方案,平台能够确保系统的稳定性、可靠性和可扩展性,满足日益增长的医疗需求和服务质量要求。同时,随着技术的不断发展和创新,该平台的技术前景将更加广阔。
基于Spring Cloud技术的在线问诊平台在操作可行性上同样展现出了很高的实用性和便利性。该平台的设计充分考虑了用户体验和操作的便捷性,使得医生和患者都能够轻松上手并高效使用。
首先,对于医生而言,平台提供了直观易用的界面和简洁明了的操作流程。医生可以快速地完成注册、登录等操作,并轻松管理自己的个人信息、在线问诊时间等。同时,平台还提供了丰富的医疗资源库和知识库,方便医生进行参考和学习。这些功能的设计使得医生能够高效地进行在线问诊,并提供专业的医疗服务。
对于患者而言,平台的操作同样简单方便。患者可以通过平台快速搜索附近的医生或根据病症选择合适的医生进行咨询。在咨询过程中,患者可以通过文字、语音或视频等方式与医生进行实时交流,获得及时的医疗建议和治疗方案。此外,平台还提供了预约挂号、药品购买等一站式服务,进一步简化了患者的就医流程。
除了医生和患者之外,平台还提供了管理员角色,方便对平台进行管理和维护。管理员可以实时监控系统的运行状态、处理用户反馈和投诉,并进行相应的优化和改进。这种灵活的管理方式使得平台能够持续提升用户体验和服务质量。
综上所述,基于Spring Cloud技术的在线问诊平台在操作可行性上展现出了很高的实用性和便利性。通过直观易用的界面、简洁明了的操作流程以及丰富的功能设计,平台使得医生和患者都能够轻松上手并高效使用。这种操作可行性不仅提高了用户的使用体验,也进一步推动了在线问诊平台的普及和发展。
系统非功能需求有非常多,比如性能需求、可承载最大用户数、稳定性、易用性需求等。本系统分析时考虑到易用性需求,因为系统是给人使用的,所以必须充分从用户的角度出发,考虑用户体验,使系统易理解易上手易操作。
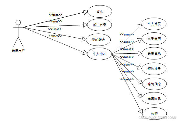
1.医生用户主要使用首页、医生目录、我的账户、个人中心(个人首页、电子病历、医生目录、预约挂号、咨询信息、医生回复、收藏),下图所示为医生用户的用例图。

图3-1 医生用户用例图
2.管理员主要负责后台首页、系统用户、医生目录管理、科室名称管理、预约挂号管理、咨询信息管理、医生回复管理、电子病历管理、系统管理,下图所示描述管理员的用例图。

图3-2 管理员用例图
- 患者用户主要使用首页、医生目录、我的账户、个人中心(个人首页、预约挂号、咨询信息、医生回复、电子病历、收藏),下图所示描述患者用户的用例图。

图3-3 患者用户用例图

图3-4用户登录流程图
-
-
- 添加信息流程
-
添加信息流程图,如图所示:

图3-5添加信息流程图
删除信息流程图,如图所示:

图3-6删除信息流程图
本系统采用MVC结构,结构包括了View、Controller、Service、ServiceImpl、Dao等模块。系统架构图如下图所示。

图4-1系统架构图
根据本系统需求分析,应为系统搭建多个包,分别为Controller、Service、ServiceImpl、Dao、Entity、Util。
现对上述的包进行简要的功能阐述,Controller层负责接收前台传来的请求并对取到的数据进行封装。Service层主要负责处理业务逻辑。Dao层负责数据库方面的交互。Entity包放置实体类,对应数据库里面一张张的表。Util包放置工具类,比如以json数据的格式返回前台的JSONUtil类,自动生成id的GenerateID类等。通过applicationContext.xml,applicationContext-dataSource.xml,web.xml这三个配置文件来搭建本系统。
首先配置applicationContext.xml,主要是自动扫描控制器,视图模式,注解的启动。
applicationContext.xml是springMVC的一些相关。
为了将系统从“做什么”落实到“怎么做”,基于系统设计原则,对系统功能进行更适合编码实现的功能划分。根据上图的系统架构设计,整理出规范的系统功能结构图,为系统的实现编码做好准备。
如下图所示为系统功能结构图。

图4-2系统功能结构图
用户可进行登录使用更多功能,首先进入用户登录界面,输入用户账号和密码,后台对账号和密码信息进行核对验证,验证成功则页面直接显示登录用户昵称代表登录成功,否则返回用户登录界面。用户登录活动图如下图。

图4-3用户登录活动图
用户登录后,进入功能页面,可对自己的信息进行管理,包括个人首页、电子病历、医生目录、预约挂号、咨询信息、医生回复、收藏。用户使用功能活动图如下图所示。

图4-4用户使用功能活动图
用户功能界面可对自己的密码进行修改。进入修改密码界面后核对当前密码,核对成功后填写新密码。如下图所示。

图4-5修改密码活动图
在线问诊平台采用的数据库是MySQL,该部分将根据系统需求和设计,设计合理的数据库。本系统考虑到之后系统的扩展集群,数据库将不使用外键。此外,不用外键时数据管理也较为简单,操作更加方便,性能更高。
E-R图,更加直观的告诉开发人员系统的各个数据的属性,各个数据之间的联系,各个数据的类型。能通过该模型更直观地了解数据库的设计,并根据对其逐渐改善。
本系统图设计,如下图所示。

图4-6系统E-R图
本系统根据第三范式的思想设计数据库,减少最大程度的冗余,总共建立有多个表,
表结构如下所示。
| 编号 | 名称 | 数据类型 | 长度 | 小数位 | 允许空值 | 主键 | 默认值 | 说明 |
| 1 | token_id | int | 10 | 0 | N | Y | 临时访问牌ID | |
| 2 | token | varchar | 64 | 0 | Y | N | 临时访问牌 | |
| 3 | info | text | 65535 | 0 | Y | N | ||
| 4 | maxage | int | 10 | 0 | N | N | 2 | 最大寿命:默认2小时 |
| 5 | create_time | timestamp | 19 | 0 | N | N | CURRENT_TIMESTAMP | 创建时间: |
| 6 | update_time | timestamp | 19 | 0 | N | N | CURRENT_TIMESTAMP | 更新时间: |
| 7 | user_id | int | 10 | 0 | N | N | 0 | 用户编号: |
| 编号 | 名称 | 数据类型 | 长度 | 小数位 | 允许空值 | 主键 | 默认值 | 说明 |
| 1 | auth_id | int | 10 | 0 | N | Y | 授权ID: | |
| 2 | user_group | varchar | 64 | 0 | Y | N | 用户组: | |
| 3 | mod_name | varchar | 64 | 0 | Y | N | 模块名: | |
| 4 | table_name | varchar | 64 | 0 | Y | N | 表名: | |
| 5 | page_title | varchar | 255 | 0 | Y | N | 页面标题: | |
| 6 | path | varchar | 255 | 0 | Y | N | 路由路径: | |
| 7 | position | varchar | 32 | 0 | Y | N | 位置: | |
| 8 | mode | varchar | 32 | 0 | N | N | _blank | 跳转方式: |
| 9 | add | tinyint | 3 | 0 | N | N | 1 | 是否可增加: |
| 10 | del | tinyint | 3 | 0 | N | N | 1 | 是否可删除: |
| 11 | set | tinyint | 3 | 0 | N | N | 1 | 是否可修改: |
| 12 | get | tinyint | 3 | 0 | N | N | 1 | 是否可查看: |
| 13 | field_add | text | 65535 | 0 | Y | N | 添加字段: | |
| 14 | field_set | text | 65535 | 0 | Y | N | 修改字段: | |
| 15 | field_get | text | 65535 | 0 | Y | N | 查询字段: | |
| 16 | table_nav_name | varchar | 500 | 0 | Y | N | 跨表导航名称: | |
| 17 | table_nav | varchar | 500 | 0 | Y | N | 跨表导航: | |
| 18 | option | text | 65535 | 0 | Y | N | 配置: | |
| 19 | create_time | timestamp | 19 | 0 | N | N | CURRENT_TIMESTAMP | 创建时间: |
| 20 | update_time | timestamp | 19 | 0 | N | N | CURRENT_TIMESTAMP | 更新时间: |
| 编号 | 名称 | 数据类型 | 长度 | 小数位 | 允许空值 | 主键 | 默认值 | 说明 |
| 1 | collect_id | int | 10 | 0 | N | Y | 收藏ID: | |
| 2 | user_id | int | 10 | 0 | N | N | 0 | 收藏人ID: |
| 3 | source_table | varchar | 255 | 0 | Y | N | 来源表: | |
| 4 | source_field | varchar | 255 | 0 | Y | N | 来源字段: | |
| 5 | source_id | int | 10 | 0 | N | N | 0 | 来源ID: |
| 6 | title | varchar | 255 | 0 | Y | N | 标题: | |
| 7 | img | varchar | 255 | 0 | Y | N | 封面: | |
| 8 | create_time | timestamp | 19 | 0 | N | N | CURRENT_TIMESTAMP | 创建时间: |
| 9 | update_time | timestamp | 19 | 0 | N | N | CURRENT_TIMESTAMP | 更新时间: |
| 编号 | 名称 | 数据类型 | 长度 | 小数位 | 允许空值 | 主键 | 默认值 | 说明 |
| 1 | comment_id | int | 10 | 0 | N | Y | 评论ID: | |
| 2 | user_id | int | 10 | 0 | N | N | 0 | 评论人ID: |
| 3 | reply_to_id | int | 10 | 0 | N | N | 0 | 回复评论ID:空为0 |
| 4 | content | longtext | 2147483647 | 0 | Y | N | 内容: | |
| 5 | nickname | varchar | 255 | 0 | Y | N | 昵称: | |
| 6 | avatar | varchar | 255 | 0 | Y | N | 头像地址:[0,255] | |
| 7 | create_time | timestamp | 19 | 0 | N | N | CURRENT_TIMESTAMP | 创建时间: |
| 8 | update_time | timestamp | 19 | 0 | N | N | CURRENT_TIMESTAMP | 更新时间: |
| 9 | source_table | varchar | 255 | 0 | Y | N | 来源表: | |
| 10 | source_field | varchar | 255 | 0 | Y | N | 来源字段: | |
| 11 | source_id | int | 10 | 0 | N | N | 0 | 来源ID: |
表consultation_information (咨询信息)
| 编号 | 名称 | 数据类型 | 长度 | 小数位 | 允许空值 | 主键 | 默认值 | 说明 |
| 1 | consultation_information_id | int | 10 | 0 | N | Y | 咨询信息ID | |
| 2 | patient_users | int | 10 | 0 | Y | N | 0 | 患者用户 |
| 3 | patient_name | varchar | 64 | 0 | Y | N | 患者名字 | |
| 4 | patient_phone_number | varchar | 64 | 0 | Y | N | 患者电话 | |
| 5 | patient_age | varchar | 64 | 0 | Y | N | 患者年龄 | |
| 6 | patient_gender | varchar | 64 | 0 | Y | N | 患者性别 | |
| 7 | patient_address | varchar | 64 | 0 | Y | N | 患者地址 | |
| 8 | consultation_title | varchar | 64 | 0 | Y | N | 咨询标题 | |
| 9 | consultation_time | datetime | 19 | 0 | Y | N | 咨询时间 | |
| 10 | consultation_content | text | 65535 | 0 | Y | N | 咨询内容 | |
| 11 | doctor_users | int | 10 | 0 | Y | N | 0 | 医生用户 |
| 12 | doctors_name | varchar | 64 | 0 | Y | N | 医生姓名 | |
| 13 | sitting_consultation_department | varchar | 64 | 0 | Y | N | 坐诊科室 | |
| 14 | create_time | datetime | 19 | 0 | N | N | CURRENT_TIMESTAMP | 创建时间 |
| 15 | update_time | timestamp | 19 | 0 | N | N | CURRENT_TIMESTAMP | 更新时间 |
| 编号 | 名称 | 数据类型 | 长度 | 小数位 | 允许空值 | 主键 | 默认值 | 说明 |
| 1 | department_name_id | int | 10 | 0 | N | Y | 科室名称ID | |
| 2 | department_name | varchar | 64 | 0 | Y | N | 科室名称 | |
| 3 | create_time | datetime | 19 | 0 | N | N | CURRENT_TIMESTAMP | 创建时间 |
| 4 | update_time | timestamp | 19 | 0 | N | N | CURRENT_TIMESTAMP | 更新时间 |
| 编号 | 名称 | 数据类型 | 长度 | 小数位 | 允许空值 | 主键 | 默认值 | 说明 |
| 1 | doctors_reply_id | int | 10 | 0 | N | Y | 医生回复ID | |
| 2 | doctor_users | int | 10 | 0 | Y | N | 0 | 医生用户 |
| 3 | doctors_name | varchar | 64 | 0 | Y | N | 医生姓名 | |
| 4 | sitting_consultation_department | varchar | 64 | 0 | Y | N | 坐诊科室 | |
| 5 | reply_time | datetime | 19 | 0 | Y | N | 回复时间 | |
| 6 | reply_content | text | 65535 | 0 | Y | N | 回复内容 | |
| 7 | patient_users | int | 10 | 0 | Y | N | 0 | 患者用户 |
| 8 | patient_name | varchar | 64 | 0 | Y | N | 患者名字 | |
| 9 | create_time | datetime | 19 | 0 | N | N | CURRENT_TIMESTAMP | 创建时间 |
| 10 | update_time | timestamp | 19 | 0 | N | N | CURRENT_TIMESTAMP | 更新时间 |
| 编号 | 名称 | 数据类型 | 长度 | 小数位 | 允许空值 | 主键 | 默认值 | 说明 |
| 1 | doctor_directory_id | int | 10 | 0 | N | Y | 医生目录ID | |
| 2 | doctor_users | int | 10 | 0 | Y | N | 0 | 医生用户 |
| 3 | doctors_name | varchar | 64 | 0 | Y | N | 医生姓名 | |
| 4 | doctors_gender | varchar | 64 | 0 | Y | N | 医生性别 | |
| 5 | doctors_photo | varchar | 255 | 0 | Y | N | 医生照片 | |
| 6 | sitting_consultation_department | varchar | 64 | 0 | Y | N | 坐诊科室 | |
| 7 | proficient_in_areas_of_expertise | varchar | 64 | 0 | Y | N | 擅长领域 | |
| 8 | professional_background | varchar | 64 | 0 | Y | N | 专业背景 | |
| 9 | work_experience | varchar | 64 | 0 | Y | N | 工作经验 | |
| 10 | doctor_introduction | text | 65535 | 0 | Y | N | 医生简介 | |
| 11 | hits | int | 10 | 0 | N | N | 0 | 点击数 |
| 12 | praise_len | int | 10 | 0 | N | N | 0 | 点赞数 |
| 13 | create_time | datetime | 19 | 0 | N | N | CURRENT_TIMESTAMP | 创建时间 |
| 14 | update_time | timestamp | 19 | 0 | N | N | CURRENT_TIMESTAMP | 更新时间 |
| 编号 | 名称 | 数据类型 | 长度 | 小数位 | 允许空值 | 主键 | 默认值 | 说明 |
| 1 | doctor_users_id | int | 10 | 0 | N | Y | 医生用户ID | |
| 2 | doctors_name | varchar | 64 | 0 | Y | N | 医生姓名 | |
| 3 | doctors_phone_number | varchar | 64 | 0 | Y | N | 医生电话 | |
| 4 | doctors_gender | varchar | 64 | 0 | Y | N | 医生性别 | |
| 5 | examine_state | varchar | 16 | 0 | N | N | 已通过 | 审核状态 |
| 6 | user_id | int | 10 | 0 | N | N | 0 | 用户ID |
| 7 | create_time | datetime | 19 | 0 | N | N | CURRENT_TIMESTAMP | 创建时间 |
| 8 | update_time | timestamp | 19 | 0 | N | N | CURRENT_TIMESTAMP | 更新时间 |
表electronic_medical_records (电子病历)
| 编号 | 名称 | 数据类型 | 长度 | 小数位 | 允许空值 | 主键 | 默认值 | 说明 |
| 1 | electronic_medical_records_id | int | 10 | 0 | N | Y | 电子病历ID | |
| 2 | doctor_users | int | 10 | 0 | Y | N | 0 | 医生用户 |
| 3 | doctors_name | varchar | 64 | 0 | Y | N | 医生姓名 | |
| 4 | record_date | date | 10 | 0 | Y | N | 记录日期 | |
| 5 | patient_users | int | 10 | 0 | Y | N | 0 | 患者用户 |
| 6 | patient_name | varchar | 64 | 0 | Y | N | 患者名字 | |
| 7 | patient_phone_number | varchar | 64 | 0 | Y | N | 患者电话 | |
| 8 | patient_age | varchar | 64 | 0 | Y | N | 患者年龄 | |
| 9 | patient_gender | varchar | 64 | 0 | Y | N | 患者性别 | |
| 10 | patient_address | varchar | 64 | 0 | Y | N | 患者地址 | |
| 11 | diagnose_symptoms | varchar | 64 | 0 | Y | N | 诊断病症 | |
| 12 | treatment_plan | varchar | 64 | 0 | Y | N | 治疗方案 | |
| 13 | create_time | datetime | 19 | 0 | N | N | CURRENT_TIMESTAMP | 创建时间 |
| 14 | update_time | timestamp | 19 | 0 | N | N | CURRENT_TIMESTAMP | 更新时间 |
表have_an_appointment_with_a_doctor (预约挂号)
| 编号 | 名称 | 数据类型 | 长度 | 小数位 | 允许空值 | 主键 | 默认值 | 说明 |
| 1 | have_an_appointment_with_a_doctor_id | int | 10 | 0 | N | Y | 预约挂号ID | |
| 2 | patient_users | int | 10 | 0 | Y | N | 0 | 患者用户 |
| 3 | patient_name | varchar | 64 | 0 | Y | N | 患者名字 | |
| 4 | patient_phone_number | varchar | 64 | 0 | Y | N | 患者电话 | |
| 5 | patient_gender | varchar | 64 | 0 | Y | N | 患者性别 | |
| 6 | patient_address | varchar | 64 | 0 | Y | N | 患者地址 | |
| 7 | patient_age | varchar | 64 | 0 | Y | N | 患者年龄 | |
| 8 | consultation_title | varchar | 64 | 0 | Y | N | 咨询标题 | |
| 9 | appointment_time | datetime | 19 | 0 | Y | N | 预约时间 | |
| 10 | doctor_users | int | 10 | 0 | Y | N | 0 | 医生用户 |
| 11 | doctors_name | varchar | 64 | 0 | Y | N | 医生姓名 | |
| 12 | sitting_consultation_department | varchar | 64 | 0 | Y | N | 坐诊科室 | |
| 13 | examine_state | varchar | 16 | 0 | N | N | 未审核 | 审核状态 |
| 14 | examine_reply | varchar | 16 | 0 | Y | N | 审核回复 | |
| 15 | create_time | datetime | 19 | 0 | N | N | CURRENT_TIMESTAMP | 创建时间 |
| 16 | update_time | timestamp | 19 | 0 | N | N | CURRENT_TIMESTAMP | 更新时间 |
| 编号 | 名称 | 数据类型 | 长度 | 小数位 | 允许空值 | 主键 | 默认值 | 说明 |
| 1 | hits_id | int | 10 | 0 | N | Y | 点赞ID: | |
| 2 | user_id | int | 10 | 0 | N | N | 0 | 点赞人: |
| 3 | create_time | timestamp | 19 | 0 | N | N | CURRENT_TIMESTAMP | 创建时间: |
| 4 | update_time | timestamp | 19 | 0 | N | N | CURRENT_TIMESTAMP | 更新时间: |
| 5 | source_table | varchar | 255 | 0 | Y | N | 来源表: | |
| 6 | source_field | varchar | 255 | 0 | Y | N | 来源字段: | |
| 7 | source_id | int | 10 | 0 | N | N | 0 | 来源ID: |
| 编号 | 名称 | 数据类型 | 长度 | 小数位 | 允许空值 | 主键 | 默认值 | 说明 |
| 1 | patient_users_id | int | 10 | 0 | N | Y | 患者用户ID | |
| 2 | patient_name | varchar | 64 | 0 | Y | N | 患者名字 | |
| 3 | patient_phone_number | varchar | 64 | 0 | Y | N | 患者电话 | |
| 4 | patient_age | varchar | 64 | 0 | Y | N | 患者年龄 | |
| 5 | patient_gender | varchar | 64 | 0 | Y | N | 患者性别 | |
| 6 | patient_address | varchar | 64 | 0 | Y | N | 患者地址 | |
| 7 | examine_state | varchar | 16 | 0 | N | N | 已通过 | 审核状态 |
| 8 | user_id | int | 10 | 0 | N | N | 0 | 用户ID |
| 9 | create_time | datetime | 19 | 0 | N | N | CURRENT_TIMESTAMP | 创建时间 |
| 10 | update_time | timestamp | 19 | 0 | N | N | CURRENT_TIMESTAMP | 更新时间 |
| 编号 | 名称 | 数据类型 | 长度 | 小数位 | 允许空值 | 主键 | 默认值 | 说明 |
| 1 | praise_id | int | 10 | 0 | N | Y | 点赞ID: | |
| 2 | user_id | int | 10 | 0 | N | N | 0 | 点赞人: |
| 3 | create_time | timestamp | 19 | 0 | N | N | CURRENT_TIMESTAMP | 创建时间: |
| 4 | update_time | timestamp | 19 | 0 | N | N | CURRENT_TIMESTAMP | 更新时间: |
| 5 | source_table | varchar | 255 | 0 | Y | N | 来源表: | |
| 6 | source_field | varchar | 255 | 0 | Y | N | 来源字段: | |
| 7 | source_id | int | 10 | 0 | N | N | 0 | 来源ID: |
| 8 | status | bit | 1 | 0 | N | N | 1 | 点赞状态:1为点赞,0已取消 |
| 编号 | 名称 | 数据类型 | 长度 | 小数位 | 允许空值 | 主键 | 默认值 | 说明 |
| 1 | slides_id | int | 10 | 0 | N | Y | 轮播图ID: | |
| 2 | title | varchar | 64 | 0 | Y | N | 标题: | |
| 3 | content | varchar | 255 | 0 | Y | N | 内容: | |
| 4 | url | varchar | 255 | 0 | Y | N | 链接: | |
| 5 | img | varchar | 255 | 0 | Y | N | 轮播图: | |
| 6 | hits | int | 10 | 0 | N | N | 0 | 点击量: |
| 7 | create_time | timestamp | 19 | 0 | N | N | CURRENT_TIMESTAMP | 创建时间: |
| 8 | update_time | timestamp | 19 | 0 | N | N | CURRENT_TIMESTAMP | 更新时间: |
| 编号 | 名称 | 数据类型 | 长度 | 小数位 | 允许空值 | 主键 | 默认值 | 说明 |
| 1 | upload_id | int | 10 | 0 | N | Y | 上传ID | |
| 2 | name | varchar | 64 | 0 | Y | N | 文件名 | |
| 3 | path | varchar | 255 | 0 | Y | N | 访问路径 | |
| 4 | file | varchar | 255 | 0 | Y | N | 文件路径 | |
| 5 | display | varchar | 255 | 0 | Y | N | 显示顺序 | |
| 6 | father_id | int | 10 | 0 | Y | N | 0 | 父级ID |
| 7 | dir | varchar | 255 | 0 | Y | N | 文件夹 | |
| 8 | type | varchar | 32 | 0 | Y | N | 文件类型 |
| 编号 | 名称 | 数据类型 | 长度 | 小数位 | 允许空值 | 主键 | 默认值 | 说明 |
| 1 | user_id | mediumint | 8 | 0 | N | Y | 用户ID:[0,8388607]用户获取其他与用户相关的数据 | |
| 2 | state | smallint | 5 | 0 | N | N | 1 | 账户状态:[0,10](1可用|2异常|3已冻结|4已注销) |
| 3 | user_group | varchar | 32 | 0 | Y | N | 所在用户组:[0,32767]决定用户身份和权限 | |
| 4 | login_time | timestamp | 19 | 0 | N | N | CURRENT_TIMESTAMP | 上次登录时间: |
| 5 | phone | varchar | 11 | 0 | Y | N | 手机号码:[0,11]用户的手机号码,用于找回密码时或登录时 | |
| 6 | phone_state | smallint | 5 | 0 | N | N | 0 | 手机认证:[0,1](0未认证|1审核中|2已认证) |
| 7 | username | varchar | 16 | 0 | N | N | 用户名:[0,16]用户登录时所用的账户名称 | |
| 8 | nickname | varchar | 16 | 0 | Y | N | 昵称:[0,16] | |
| 9 | password | varchar | 64 | 0 | N | N | 密码:[0,32]用户登录所需的密码,由6-16位数字或英文组成 | |
| 10 | | varchar | 64 | 0 | Y | N | 邮箱:[0,64]用户的邮箱,用于找回密码时或登录时 | |
| 11 | email_state | smallint | 5 | 0 | N | N | 0 | 邮箱认证:[0,1](0未认证|1审核中|2已认证) |
| 12 | avatar | varchar | 255 | 0 | Y | N | 头像地址:[0,255] | |
| 13 | open_id | varchar | 255 | 0 | Y | N | 针对获取用户信息字段 | |
| 14 | create_time | timestamp | 19 | 0 | N | N | CURRENT_TIMESTAMP | 创建时间: |
| 15 | vip_level | varchar | 255 | 0 | Y | N | 会员等级 | |
| 16 | vip_discount | double | 11 | 2 | Y | N | 0.00 | 会员折扣 |
| 编号 | 名称 | 数据类型 | 长度 | 小数位 | 允许空值 | 主键 | 默认值 | 说明 |
| 1 | group_id | mediumint | 8 | 0 | N | Y | 用户组ID:[0,8388607] | |
| 2 | display | smallint | 5 | 0 | N | N | 100 | 显示顺序:[0,1000] |
| 3 | name | varchar | 16 | 0 | N | N | 名称:[0,16] | |
| 4 | description | varchar | 255 | 0 | Y | N | 描述:[0,255]描述该用户组的特点或权限范围 | |
| 5 | source_table | varchar | 255 | 0 | Y | N | 来源表: | |
| 6 | source_field | varchar | 255 | 0 | Y | N | 来源字段: | |
| 7 | source_id | int | 10 | 0 | N | N | 0 | 来源ID: |
| 8 | register | smallint | 5 | 0 | Y | N | 0 | 注册位置: |
| 9 | create_time | timestamp | 19 | 0 | N | N | CURRENT_TIMESTAMP | 创建时间: |
| 10 | update_time | timestamp | 19 | 0 | N | N | CURRENT_TIMESTAMP | 更新时间: |
登录模块,用户可以通过登录进入该系统,如果输入正确,则可以进入该系统,用户登录界面如下图所示。

图5-1登录模块界面
代码如下:
@PostMapping("login")
public Map<String, Object> login(@RequestBody Map<String, String> data, HttpServletRequest httpServletRequest) {
log.info("[执行登录接口]");
String username = data.get("username");
String email = data.get("email");
String phone = data.get("phone");
String password = data.get("password");
List resultList = null;
Map<String, String> map = new HashMap<>();
注册用户,如果某个人员进入该系统,则注册该用户的信息,如果注册成功,就可以进入该系统,注册用户界面如下图所示。

图5-2创建用户界面
代码如下:
@PostMapping("register")
public Map<String, Object> signUp(@RequestBody User user) {
// 查询用户
Map<String, String> query = new HashMap<>();
Map<String,Object> map = JSON.parseObject(JSON.toJSONString(user));
query.put("username",user.getUsername());
List list = service.selectBaseList(service.select(query, new HashMap<>()));
医生目录,医生用户可以添加系统中的医生目录,方便用户查找医生的个人信息、专业领域、擅长疾病等。如下图所示。

图5-3医生目录界面图
预约挂号,医生用户可以对患者的预约挂号请求进行审核回复,并进行确认或调整排班。如下图所示。

图5-4预约挂号界面图
咨询信息,患者用户可以向医生提出咨询或问题,等待医生的回复或建议。如下图所示。

图5-5咨询信息界面图
医生回复,患者用户可以查看医生对自己提出的咨询或问题的回复和建议。如下图所示。

图5-6医生回复界面图
电子病历,患者用户可以查看自己的电子病历,包括就诊记录、诊断结果、处方信息等。如下图所示。

图5-7电子病历界面图
代码如下:
@RequestMapping(value = "/del")
@Transactional
public Map<String, Object> del(HttpServletRequest request) {
service.delete(service.readQuery(request), service.readConfig(request));
return success(1);
}
@Transactional
public void delete(Map<String,String> query,Map<String,String> config){
QueryWrapper wrapper = new QueryWrapper<E>();
toWhereWrapper(query, "0".equals(config.get(FindConfig.GROUP_BY)),wrapper);
baseMapper.delete(wrapper);
log.info("[{}] - 删除操作:{}",wrapper.getSqlSelect());
}
登录界面,在管理员登录页面添加用户名、密码、权限、验证码等信息进入系统,图如下

功能界面,管理员登录系统后台可以查询功能:后台首页、系统用户、医生目录管理、科室名称管理、预约挂号管理、咨询信息管理、医生回复管理、电子病历管理、系统管理(轮播图)等功能,如下图所示。

图5-9 管理员功能界面图
系统用户,管理员在用户管理查询页面对已有的用户进行修改删除详细等内容,用户管理界面如下所示。

图5-10用户管理界面图
科室名称管理,管理员可以管理医院的科室信息,包括添加新科室、编辑科室信息、删除科室等操作。界面如下所示。

图5-11科室列表界面图

图5-12科室名称添加界面图
预约挂号管理,管理员可以管理患者的预约挂号信息,包括确认、调整、取消预约等操作。如下图所示。

图5-13预约挂号管理界面图
系统管理,管理员可以管理系统首页的轮播图,包括添加、编辑和删除轮播图图片,以吸引用户关注和宣传重要活动。如下图所示。

图5-13系统管理界面图
代码如下:
@PostMapping("/upload")
public Map<String, Object> upload(@RequestParam("file") MultipartFile file) {
log.info("进入方法");
if (file.isEmpty()) {
return error(30000, "没有选择文件");
}
try {
String filePath = System.getProperty("user.dir") + "/src/main/resources/static/";
File targetDir = new File(filePath);
if (!targetDir.exists() && !targetDir.isDirectory()) {
if (targetDir.mkdirs()) {
log.info("创建目录成功");
} else {
log.error("创建目录失败");
}
}
String fileName = file.getOriginalFilename();
File dest = new File(filePath + fileName);
log.info("文件路径:{}", dest.getPath());
log.info("文件名:{}", dest.getName());
file.transferTo(dest);
JSONObject jsonObject = new JSONObject();
jsonObject.put("url", "/api/upload/" + fileName);
return success(jsonObject);
} catch (IOException e) {
log.info("上传失败:{}", e.getMessage());
}
return error(30000, "上传失败");
}
软件测试是软件开发完成后必须经过的一道程序,它在软件开发过程中地位十分重要,需要由专业的测试工程师来对软件进行各方面的测试,大到功能模块测试,小到代码的单元测试,这对测试工程师来说需要有足够的耐心和专业的测试方案,软件测试归根结底就是对软件的结构和功能的综合测评,需要做到结构稳定和功能正确,二者兼顾。软件测试也叫寻找系统bug的过程,世界上没有完美无缺、不存在bug的软件,只能将软件的bug降到最低最小,来追求极致。
登录测试是系统最开始就要进行,测试用户能否登录,才能完成后续的功能操作。
登录测试用例表如下所示。
表6-1登录测试
| 用例编号 | YL001 | 程序版本 | 1.00 |
| 功能名称 | 使用者登录测试 | 编制人 | 李铁蛋 |
| 功能描述 | 根据用户的登录情况测试 | ||
| 用例目的 | 测试用户登录情况是否正确 | ||
| 测试项 | 测试数据 | 测试结果 | 预期结果 |
| 用户名 | 为空 | 请输入用户名 | 请输入用户名 |
| 密码 | 为空 | 请输入密码 | 请输入密码 |
| 用户密码组合 | 用户名:klouse 密码 klouses | 用户与密码不匹配 | 用户与密码不匹配 |
| 用户密码组合 | 用户名 : klouse 密码 klouse | 进入系统 | 正确的用户名和密码 登录系统 |
管理员在发布信息页面,通过按照预先格式发布信息,如果因为输入时候缺少相关内容,就不能发布成功,且有相应错误提示
信息录入发布测试用例表如下所示。
表6-1信息录入发布测试
| 用例编号 | YL002 | 程序版本 | 1.00 |
| 功能名称 | 信息发布测试 | 编制人 | 李铁蛋 |
| 功能描述 | 对使用者发布或者录入信息进行测试,判断其功能是否达到预期的要求 | ||
| 用例目的 | 对系统使用者录入发布信息进行原型测试。 | ||
| 测试项 | 测试数据 | 测试结果 | 预期结果 |
| 属性1 | 为空 | 请输入属性1对应的数据 | 请输入属性1对应的数据 |
| 属性2 | 为空 | 请输入属性2对应的数据 | 请输入属性2对应的数据 |
| 属性3 | 为空 | 请输入属性3对应的数据 | 请输入属性3对应的数据 |
| 全部输入 | 数据均填入 | 录入发布成功 | 录入发布成功 |
管理员在更新信息页面,通过按照预先格式更新信息,如果因为输入时候缺少相关内容或者更新的数据不符合当前规范的话,就不能更新成功,且有相应错误提示
信息更新测试用例表如下所示。
表6-1信息更新测试
| 用例编号 | YL003 | 程序版本 | 1.00 |
| 功能名称 | 信息更新测试 | 编制人 | 李铁蛋 |
| 功能描述 | 对使用者更新信息进行测试,判断其功能是否达到预期的要求 | ||
| 用例目的 | 对系统使用者更新信息进行原型测试。 | ||
| 测试项 | 测试数据 | 测试结果 | 预期结果 |
| 属性1 | 编号:321 | 编号更新成功 | 编号更新成功 |
| 属性2 | 名称:名称1 | 名称更新成功 | 名称更新成功 |
| 属性3 | 内容:内容1234内容 | 内容更新成功 | 内容更新成功 |
| 全部输入 | 数据均未更改 | 更新成功 | 更新成功 |
管理员在信息页面,通过点击数据删除按钮来删除该条数据,如果该数据和其他数据有关联,则提示是否确定删除。
信息删除测试用例表如下所示。
表6-1信息删除测试
| 用例编号 | YL004 | 程序版本 | 1.00 |
| 功能名称 | 信息删除测试 | 编制人 | 李铁蛋 |
| 功能描述 | 对使用者删除信息进行测试,判断其功能是否达到预期的要求 | ||
| 用例目的 | 对系统使用者删除信息进行原型测试。 | ||
| 测试项 | 测试数据 | 测试结果 | 预期结果 |
| 数据1 | 无任何关联的数据1 | 数据删除成功 | 数据删除成功 |
| 数据2 | 和其他数据有关联的数据2 | 请确认是否删除 | 请确认是否删除 |
通过对在线问诊平台的测试结果进行分析,系统的运行性能还是比较稳定的。但是出现了一些异常,这些是异常可以控制的,但也满足了需求分析的结果。本次的页面设计通过的脚部的公共页面在响应式时出现了一点问题,通过后期的修改、调试后来提升系统的页面美化,让用户拥有更好的体验感。
本文研究内容主要来源于在线问诊中的信息化需求,研究成果对在线问诊有很大的帮助,不但很大程度的提高了使用者的工作效率,而且对今后的发展、使用者的积极性有非常重要的作用。在开发本系统的过程中,根据当前在线问诊的实际发展情况,采用MyEclipse开发环境,使用Java语言进行编码,数据库方面使用的是MySQL。
本文对在线问诊平台开发的可行性进行研究,无论从技术、管理还是运行角度,都论证了系统具有开发的可行性;在需求开发阶段,明确总体目标。围绕系统的功能需求,分析了系统应用具有的功能和性能;在总体设计阶段,明确了系统的体体系结构,采用模块化的方法,设计了系统的多个主要的功能模块,最后对系统的主要功能实现和测试情况作了详细的介绍。通过多种测试,能够证明在线问诊平台是一个能够成功运行并应用的系统,但是本系统仍然存在不足之处,在系统的开发过程中,无论是开发建设还是后期的运行状况都存在许多需要改进的部分,这说明本系统距离成为综合性的在线问诊平台还有一定的距离。
本系统开发过程中对需求分析的不够全面,数据表的设计不够规范。书写的代码安全性低,论文书写的文字内容有点词不达意。毕业设计大致完成后给指导老师检查是否合格,存在很多的细节性功能未完善。经过大量的查阅资料和同学讨论,毕业设计的功能模块已经大致为完成。论文根据系统的功能已经大致有了初稿。指导老师的多方批阅和指导,对论文的注意点已经了解。修改过程中会对我们的论文进行指导。在未来的工作中,我会在毕业后寻找一份适合的工作继续锻炼自己。无论工作的任务是何其困难,我都会以一颗实事求是,坚持不懈的精神去对待。只需拥有一颗坚持不懈和永恒坚定的心,任何的工作都会迎刃而解。在难的事情都会有解决的措施,没有解决的问题只是还没又被发现解决方法而已。因此,要有一个积极上进的心,改变我们的生活状态。首先,要能更快的融入一个新的大集体,拥有一个全新的开始。其次,在工作中要不断询问他人和锻炼处事能力。最后,增加工作经验和专业技能,努力向往更加美好的生活。
参考文献
[1]Sartika D A R ,Wirawan F ,Putri N P , et al.Association between Iron-Folic Acid Supplementation during Pregnancy and Maternal and Infant Anemia in West Java, Indonesia: A Mixed-Method Prospective Cohort Study.[J].The American journal of tropical medicine and hygiene,2024,
[2]Nugroho S ,Uehara T .Navigating Crisis: Insights into the Depletion and Recovery of Central Java’s Freshwater Eel ( Anguillaspp.) Stocks[J].Sustainability,2024,16(4):
[3]Rahmawati B R ,Hardiwinoto S ,Widiyatno, et al.Productivity of Clonal Teak Plantation Under Different Spacing and Thinning Intensity in Java Monsoon Forest[J].IOP Conference Series: Earth and Environmental Science,2024,1299(1):
[4]Dhanistha L W ,Suntoyo,Rosyid M D , et al.Design of wave spectrum in the Java Sea[J].IOP Conference Series: Earth and Environmental Science,2024,1298(1):
[5]Wahyudi ,Tiffany K V ,Mulyadi Y , et al.Morpho-dynamic Induced Rip Currents in Klayar Beach, Pacitan, East Java, Indonesia[J].IOP Conference Series: Earth and Environmental Science,2024,1298(1):
[6]Fitriyah N ,Yuniarti T,Wahyono E, et al.Clean Water Issues, Community Behavior and Communication Models in Sustainable Development Goals 6 in Banten West Java Indonesia[J].International Journal of Sustainable Development and Planning,2024,19(1):
[7]蔡朝玮,杨柳.商业平台在线问诊服务使用意愿的影响因素研究[J].衡水学院学报,2024,26(01):38-43.
[8]王东芳.基于推荐算法的农作物在线问诊系统的研发[D].山东农业大学,2023.DOI:10.27277/d.cnki.gsdnu.2023.001373.
[9]刘璇,冯程程,李嘉.组态效应下企业资源对在线问诊APP产品价值的影响[J].管理学报,2023,20(10):1515-1524.
[10]张耀.在线问诊中症状信息提取方法研究[D].杭州电子科技大学,2023.DOI:10.27075/d.cnki.ghzdc.2023.001696.
[11]陈子璇,王瑾,彭淳等.在线问诊平台医患交互模式研究[J].医学与哲学,2023,44(10):76-80.
[12]王若佳,王继民.用户认知视角下在线问诊平台医生推荐研究[J].图书情报工作,2023,67(10):128-138.DOI:10.13266/j.issn.0252-3116.2023.10.013.
[13]颜志军,宋修伟,贾琳.在线医疗平台中医生跨平台使用偏好影响因素研究[J].管理学报,2023,20(03):432-439.
[14]许婷婷.基于NLP的医疗知识图谱构建及智能问诊平台应用[D].东华理工大学,2022.DOI:10.27145/d.cnki.ghddc.2022.000025.
[15]徐琳.面向用户的在线问诊APP可用性评价研究[D].重庆医科大学,2022.DOI:10.27674/d.cnki.gcyku.2022.001552.
[16]史静潼.在线医疗平台个性化分诊推荐系统研究[D].北京工业大学,2021.DOI:10.26935/d.cnki.gbjgu.2021.000442.
[17]刘坤.基于移动互联网的农村医药问诊服务平台的研究[D].河北科技师范学院,2020.DOI:10.27741/d.cnki.ghbkj.2020.000198.
[18]李跃艳,熊回香,李晓敏.在线问诊平台中基于组合条件的医生推荐研究[J].数据分析与知识发现,2020,4(08):130-141.
[19]周景楠,马利亚.基于微信公众号的在线问诊平台设计与实现[J].电子技术与软件工程,2020,(12):50-52.
[20]韩梦宁.基于Web智能预问诊系统的设计与实现[D].北京邮电大学,2020.DOI:10.26969/d.cnki.gbydu.2020.002593.
致谢
在老师的教导和帮助下,本人完成了本篇论文,老师对论文的内容、格式都有非常严格的要求,在我写毕业论文的过程中,他多次给出了建议,并定期检查,对我们严格要求,帮助我们在文档的编写上写到极致和正确,他这种教学和工作态度,让我对他产生无限的敬佩感和尊敬感。写毕业论文的同时,作为应届生,我也忙着找工作中,遇到了很多选择,感到困惑迷茫的时候,老师给了我很多意见,感谢老师的耐心开导,跟她的聊天我明白了许多。
我还要感谢我的父母,一直以来都非常支持和相信我,在精神和经济上给了我很多力量,如今我将毕业走上工作之路,终于能报答父母的养育教导之恩。还有我大学期间所有老师和全体同学,遇到问题时,这些老师同学总是无私地帮助我,真的非常感谢,我也会加油努力成长为一个有用的人。
免费领取项目源码,请关注❥点赞收藏并私信博主,谢谢~
1518

被折叠的 条评论
为什么被折叠?



