目录
摘要
随着互联网技术的不断发展,在线学习已经成为了一种越来越受欢迎的学习方式。它为学生提供了更加灵活、自主的学习环境,打破了时间和空间的限制。本研究旨在设计并实现一个基于 Java 的在线学习平台系统系统,以满足现代教育的需求。
在线学习平台系统的优势在于可以整合丰富的学习资源,提供多样化的学习方式,并能实时跟踪学生的学习进度。通过该平台,学生可以随时随地访问课程内容,与教师和其他学生进行互动交流,提高学习效果。
系统采用pringBoot框架 、Java语言和 MySQL数据库相关技术,构建一个稳定、可靠的在线学习平台系统。通过本研究,期望提供一个高效、便捷的在线学习平台系统,为学生的学习提供更好的支持,同时也为教育领域的信息化发展做出贡献。
关键词:在线学习平台系统;SpringBoot框架;Mysql数据
With the continuous development of Internet technology, online learning has become an increasingly popular way of learning. It provides students with a more flexible and autonomous learning environment, breaking the limitations of time and space. This study aims to design and implement a Java based online learning platform system to meet the needs of modern education.
The advantage of online learning platforms is that they can integrate rich learning resources, provide diverse learning methods, and track students' learning progress in real-time. Through this platform, students can access course content anytime and anywhere, interact and communicate with teachers and other students, and improve learning outcomes.
The system adopts the SpringBoot framework, Java language, and MySQL database related technologies to build a stable and reliable online learning platform. Through this study, it is expected to provide an efficient and convenient online learning platform, providing better support for students' learning, and also contributing to the development of information technology in the field of education.
Keywords: Online learning platform; SpringBoot framework; MySQL data
- 1 章 引言
随着信息技术的快速发展和互联网的普及,在线学习平台成为了当今教育领域的热门话题。基于此,进行在线学习平台系统设计与实现的研究具有重要的背景和意义。
首先,传统的教育模式面临着时间、空间和资源等方面的限制,无法满足学生个性化学习的需求。而在线学习平台的出现可以突破这些限制,让学生能够随时随地通过网络接入学习资源,并根据自身兴趣和进度进行学习。
其次,在线学习平台的设计与实现可以提供更多元化、丰富的学习资源。通过集成各种学习内容和工具,如教学视频、电子书籍、在线测验等,学生可以获得更多样化的学习体验和知识获取方式,提高学习效果和兴趣。
此外,在线学习平台还促进了教师和学生之间的互动与合作。教师可以通过在线平台发布课程资料、布置作业和与学生进行交流互动,实现个性化辅导和评估。同时,学生也能够通过平台与教师和其他学生进行讨论、分享学习心得,促进互动交流与合作学习。
基于上述背景,进行在线学习平台系统设计与实现的研究具有重要的意义。它可以推动教育模式的转型和创新,提高教学效果和学习质量。同时,在线学习平台也有助于普及教育资源和知识,弥补教育资源的差距,促进教育公平和可持续发展。这个研究对于提升教育水平、推动社会进步和满足学生个性化学习需求具有重要的价值和影响力。
基于Java的在线学习平台系统系统设计与实现是一个重要的研究领域,旨在利用Java技术构建一个功能完善、易用性强的在线学习平台系统。以下是国内外研究现状的概述:
国内研究现状:
平台功能设计:国内许多高校和教育机构开展了在线学习平台系统的研究与实践。这些平台提供了课程管理、学习资源分享、在线测试和作业提交等功能,满足了学生学习的各个环节需求。
个性化学习支持:一些研究关注在线学习平台系统对学生的个性化支持。通过学习数据分析和推荐算法,为学生提供个性化的学习路径、学习资源和评估方式,提高学习效果和用户体验。
移动端应用开发:随着移动互联网的普及,许多研究开始关注基于Java的移动端在线学习平台系统的开发。通过结合Android开发技术,将在线学习平台系统扩展到移动设备,提供更便捷的学习方式和交互体验。
国外研究现状:
开放式教育资源:一些国外研究关注在线学习平台系统对开放式教育资源的支持。通过与全球知名大学和教育机构合作,提供丰富多样的开放课程和学习资源,推动教育的普惠性和全球化。
社交学习与协作:在国外,研究者探索在线学习平台系统如何促进学生之间的社交学习和协作。通过社交功能、在线讨论和团队项目等方式,鼓励学生互相交流、分享经验和共同学习。
数据隐私保护:随着在线学习平台系统收集大量学习数据,研究者开始关注学习数据的隐私保护问题。研究着重于数据安全和隐私保护的技术和策略,确保学生的个人信息和学习数据得到妥善保护。
综上所述,基于Java的在线学习平台系统系统设计与实现是一个受到广泛关注的研究领域。国内外的研究都注重平台功能设计、个性化学习支持以及移动端应用开发。国外研究还关注开放式教育资源、社交学习与协作以及数据隐私保护等方面。未来的研究可以进一步探索学习数据分析、智能化推荐系统和在线考试监控等技术,以提高在线学习平台系统的教学效果和用户体验。
论文将分层次经行编排,除去论文摘要、目录、致谢、文献参考部分,正文部分还会对网站需求做出分析,以及阐述大体的设计和实现的功能,罗列部分测试记录,最后为结论及致谢。
在线学习平台系统存储所使用的是Mysql数据库以及开发中所使用的是IDEA、Tomcat这些开发工具的使用,能够给我们的编写工作带来许多的便利。系统使用SpringBoot框架进行开发,使系统的可扩展性和维护性更佳,减少Java配置代码,简化编程代码,目前SpringBoot框架也是很多企业选择的框架之一。
在开发在线学习平台系统中所使用的开发软件像IDEA开发工具、Tomcat8.0服务器、MySQL5.7数据库、Photoshop图片处理软件等,这些都是开源免费的,这些环境在学校都进行了系统的学习,自己能够独立操作完成,不需要额外花费,而且系统的开发工具从网上都可以直接下载,因此在经济方面是可行的。
此次项目设计的时候我参考了很多类似系统的成功案例,对它们的操作界面以及功能都进行了系统的分析,将众多案例结合在一起,突出以人为本简化操作,所以具有基本计算机知识的人都会操作本项目。因此操作可行性也没有问题。
在线学习平台系统的设计与实现是为了让学生更加便捷的进行学习和管理,也方便管理员管理用户信息、课程信息等,具体如下。
学生用户:
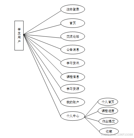
- 注册登录:学生用户注册并登录在线学习平台系统,可对个人信息进行增删改查,比如个人资料、头像、密码修改。
- 交流论坛:学生可以在这里发布问题、分享经验、与其他学生进行交流互动,形成学习社区。
- 公告消息:学生可以在此处查看平台发布的重要通知、课程更新或活动信息等。
- 学习资讯:提供与学习相关的新闻、技巧、方法等资讯,帮助学生拓展知识。
- 课程信息:展示学生已选修的课程详情,包括课程大纲、课程资料等。
- 学习资源:学生可以下载课程相关的资料、文档、视频等学习资源,辅助学习。
- 我的账户:学生可以管理个人账户信息,如修改密码、更新个人资料等。
- 个人中心:
●个人首页:展示学生的学习情况概览,如学习进度、成绩等。
●课程进度:跟踪学生在各门课程中的学习进度,包括已完成的章节、作业等。
●作业提交:学生可以在此提交课程作业,方便管理员进行批改和反馈。
- ●收藏:学生可以收藏感兴趣的课程、学习资源或论坛帖子等。
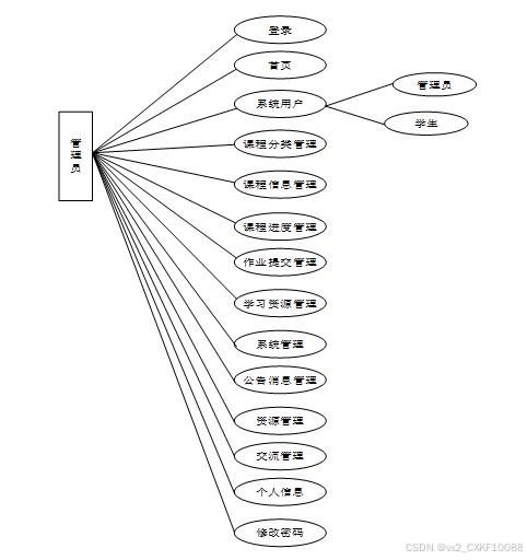
- 登录:管理员在后台可以输入用户名加密码进行登录。管理员的用户名和密码是在数据库中直接设定好的。
- 系统用户:管理平台的用户,包括学生的账号信息,如注册、注销、权限设置等。
- 课程分类管理:对课程进行分类,方便学生查找和浏览课程。
- 课程信息管理:添加、编辑和删除课程的详细信息,包括课程名称、描述、大纲等。
- 课程进度管理:跟踪学生的学习进度,了解学生在课程中的学习情况。
- 作业提交管理:审查和管理学生提交的作业,包括打分、评论等。
- 学习资源管理:上传、更新和整理学习资源,确保学生能够获取到最新的学习资料。
- 系统管理:可查看轮播图管理如需添加新的轮播图,点击右侧“添加”按钮插入轮播图图片输入标题点击“提交”了点进行添加。同时也支持对已有的轮播图进行编辑、删除和查询;
- 公告消息管理:发布和管理平台的公告和消息,及时通知学生重要信息。
- 资源管理:可查看学习资讯、资讯分类和在线考试。如需添加新的资讯分类,点击右侧“添加”按钮。填写类型名称,点击“提交”按点进行添加;如需添加新的学生资讯,点击右侧“添加”按钮,插入封面图,填写标题,选择分类,填写标签、描述和正文点击“提交”按钮进行添加。同时也支持对已有的学习资讯和资讯分类进行编辑、删除和查询;
- 交流管理:监督和管理学生在交流论坛中的活动,确保交流内容合规。
- 个人信息:管理员可以查看和修改自己的个人信息。
- 修改密码:用于管理员更改自己的登录密码,保障账户安全。
2.2.2非功能性需求分析
在线学习平台系统的非功能性需求比如在线学习平台系统的安全性怎么样,可靠性怎么样,性能怎么样,可拓展性怎么样等。具体可以表示在如下2-1表格中:
表2.1 在线学习平台系统非功能需求表
| 安全性 | 主要指在线学习平台系统数据库的安装,数据库的使用和密码的设定必须合乎规范。 |
| 可靠性 | 可靠性是指在线学习平台系统能够安装用户的指示进行操作,经过测试,可靠性90%以上。 |
| 性能 | 性能是影响在线学习平台系统占据市场的必要条件,所以性能最好要佳才好。 |
| 可扩展性 | 比如数据库预留多个属性,比如接口的使用等确保了系统的非功能性需求。 |
| 易用性 | 用户只要跟着在线学习平台系统的页面展示内容进行操作,就可以了。 |
| 可维护性 | 在线学习平台系统开发的可维护性是非常重要的,经过测试,可维护性没有问题 |
在线学习平台系统中学生用户角色用例图如图2.2所示:

图2.2 学生用户角色用例图
在线学习平台系统中管理员角色用例图如图2.3所示:

图2.3 管理员角色用例图
在线学习平台系统开发时,首先进行需求分析,进而对系统进行总体的设计规划,设计系统功能模块,数据库的选择等,本系统的开发流程如图2-4所示

图2-4系统开发流程图
-
-
- 用户登录流程
-
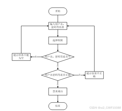
为了保证系统的安全性,要使用本系统对系统信息进行管理,必须先登陆到系统中。如图2-5所示。

图2-5 登录流程图
用户打开并进入系统后,会先显示登录界面,输入正确的用户名和密码,系统自动检测信息,若信息无误,则用户会进入系统功能界面,进行操作,否则会提示错误无法登录,操作流程如图2-6所示。

图2-6系统操作流程图
管理员可以对书籍类型管理进行信息的添加,用户可以对自己权限内的信息进行添加,输入信息后,系统会自行验证输入的信息和数据,若信息正确,会将其添加到数据库内,若信息有误,则会提示重新输入信息,添加信息流程如图2-7所示。

图2-7添加信息流程图
管理员可以对学生信息管理进行的修改,用户可以对自己权限内的信息进行修改,首先进入修改信息界面,输入修改信息数据,系统进行数据的判断验证,修改信息合法则修改成功,信息更新至数据库,信息不合法则修改失败,重新输入。修改信息流程图如图2-8所示。

图2-8 修改信息流程图
管理员可以对留言板管理进行信息的删除,对要删除的信息进行选中后,点击删除按钮,系统会询问是否确定,若点击确定,则系统会删除掉选中的信息,并在数据库内对信息进行删除,删除信息流程图如图2-9所示。

图2-9 删除信息流程图
本章主要通过对在线学习平台系统的可行性分析、流程分析、功能需求分析、系统用例分析,确定整个在线学习平台系统要实现的功能。同时也为在线学习平台系统的代码实现和测试提供了标准。
系功能模块分成了管理员、学生两个模块,每个模块登录进去对应相应的功能,具体的功能模块图如图3.1所示。

图3.1 在线学习平台系统功能模块图
数据库的设计承载者系统的各种数据,在建立数据库的时候,主要是数据库模型的设计以及各个数据库表的设计两部分。
下面根据在线学习平台系统的数据库可以得出在线学习平台系统需要很多E-R图,在此罗列出来一些主要的数据库E-R模型图。

图3.1 学生用户注册E-R关系图

图3.2课程信息添加E-R关系图

图3.3作业提交添加E-R关系图

图3.4学习资源E-R关系图

图3.5公告消息E-R关系图
通过前面E-R关系图可以看到项目需要创建很多个数据表。以下是项目中的主要数据库表的关系模型:
| 编号 | 名称 | 数据类型 | 长度 | 小数位 | 允许空值 | 主键 | 默认值 | 说明 |
| 1 | token_id | int | 10 | 0 | N | Y | 临时访问牌ID | |
| 2 | token | varchar | 64 | 0 | Y | N | 临时访问牌 | |
| 3 | info | text | 65535 | 0 | Y | N | ||
| 4 | maxage | int | 10 | 0 | N | N | 2 | 最大寿命:默认2小时 |
| 5 | create_time | timestamp | 19 | 0 | N | N | CURRENT_TIMESTAMP | 创建时间: |
| 6 | update_time | timestamp | 19 | 0 | N | N | CURRENT_TIMESTAMP | 更新时间: |
| 7 | user_id | int | 10 | 0 | N | N | 0 | 用户编号: |
| 编号 | 名称 | 数据类型 | 长度 | 小数位 | 允许空值 | 主键 | 默认值 | 说明 |
| 1 | article_id | mediumint | 8 | 0 | N | Y | 文章id:[0,8388607] | |
| 2 | title | varchar | 125 | 0 | N | Y | 标题:[0,125]用于文章和html的title标签中 | |
| 3 | type | varchar | 64 | 0 | N | N | 0 | 文章分类:[0,1000]用来搜索指定类型的文章 |
| 4 | hits | int | 10 | 0 | N | N | 0 | 点击数:[0,1000000000]访问这篇文章的人次 |
| 5 | praise_len | int | 10 | 0 | N | N | 0 | 点赞数 |
| 6 | create_time | timestamp | 19 | 0 | N | N | CURRENT_TIMESTAMP | 创建时间: |
| 7 | update_time | timestamp | 19 | 0 | N | N | CURRENT_TIMESTAMP | 更新时间: |
| 8 | source | varchar | 255 | 0 | Y | N | 来源:[0,255]文章的出处 | |
| 9 | url | varchar | 255 | 0 | Y | N | 来源地址:[0,255]用于跳转到发布该文章的网站 | |
| 10 | tag | varchar | 255 | 0 | Y | N | 标签:[0,255]用于标注文章所属相关内容,多个标签用空格隔开 | |
| 11 | content | longtext | 2147483647 | 0 | Y | N | 正文:文章的主体内容 | |
| 12 | img | varchar | 255 | 0 | Y | N | 封面图 | |
| 13 | description | text | 65535 | 0 | Y | N | 文章描述 |
| 编号 | 名称 | 数据类型 | 长度 | 小数位 | 允许空值 | 主键 | 默认值 | 说明 |
| 1 | type_id | smallint | 5 | 0 | N | Y | 分类ID:[0,10000] | |
| 2 | display | smallint | 5 | 0 | N | N | 100 | 显示顺序:[0,1000]决定分类显示的先后顺序 |
| 3 | name | varchar | 16 | 0 | N | N | 分类名称:[2,16] | |
| 4 | father_id | smallint | 5 | 0 | N | N | 0 | 上级分类ID:[0,32767] |
| 5 | description | varchar | 255 | 0 | Y | N | 描述:[0,255]描述该分类的作用 | |
| 6 | icon | text | 65535 | 0 | Y | N | 分类图标: | |
| 7 | url | varchar | 255 | 0 | Y | N | 外链地址:[0,255]如果该分类是跳转到其他网站的情况下,就在该URL上设置 | |
| 8 | create_time | timestamp | 19 | 0 | N | N | CURRENT_TIMESTAMP | 创建时间: |
| 9 | update_time | timestamp | 19 | 0 | N | N | CURRENT_TIMESTAMP | 更新时间: |
| 编号 | 名称 | 数据类型 | 长度 | 小数位 | 允许空值 | 主键 | 默认值 | 说明 |
| 1 | auth_id | int | 10 | 0 | N | Y | 授权ID: | |
| 2 | user_group | varchar | 64 | 0 | Y | N | 用户组: | |
| 3 | mod_name | varchar | 64 | 0 | Y | N | 模块名: | |
| 4 | table_name | varchar | 64 | 0 | Y | N | 表名: | |
| 5 | page_title | varchar | 255 | 0 | Y | N | 页面标题: | |
| 6 | path | varchar | 255 | 0 | Y | N | 路由路径: | |
| 7 | position | varchar | 32 | 0 | Y | N | 位置: | |
| 8 | mode | varchar | 32 | 0 | N | N | _blank | 跳转方式: |
| 9 | add | tinyint | 3 | 0 | N | N | 1 | 是否可增加: |
| 10 | del | tinyint | 3 | 0 | N | N | 1 | 是否可删除: |
| 11 | set | tinyint | 3 | 0 | N | N | 1 | 是否可修改: |
| 12 | get | tinyint | 3 | 0 | N | N | 1 | 是否可查看: |
| 13 | field_add | text | 65535 | 0 | Y | N | 添加字段: | |
| 14 | field_set | text | 65535 | 0 | Y | N | 修改字段: | |
| 15 | field_get | text | 65535 | 0 | Y | N | 查询字段: | |
| 16 | table_nav_name | varchar | 500 | 0 | Y | N | 跨表导航名称: | |
| 17 | table_nav | varchar | 500 | 0 | Y | N | 跨表导航: | |
| 18 | option | text | 65535 | 0 | Y | N | 配置: | |
| 19 | create_time | timestamp | 19 | 0 | N | N | CURRENT_TIMESTAMP | 创建时间: |
| 20 | update_time | timestamp | 19 | 0 | N | N | CURRENT_TIMESTAMP | 更新时间: |
| 编号 | 名称 | 数据类型 | 长度 | 小数位 | 允许空值 | 主键 | 默认值 | 说明 |
| 1 | collect_id | int | 10 | 0 | N | Y | 收藏ID: | |
| 2 | user_id | int | 10 | 0 | N | N | 0 | 收藏人ID: |
| 3 | source_table | varchar | 255 | 0 | Y | N | 来源表: | |
| 4 | source_field | varchar | 255 | 0 | Y | N | 来源字段: | |
| 5 | source_id | int | 10 | 0 | N | N | 0 | 来源ID: |
| 6 | title | varchar | 255 | 0 | Y | N | 标题: | |
| 7 | img | varchar | 255 | 0 | Y | N | 封面: | |
| 8 | create_time | timestamp | 19 | 0 | N | N | CURRENT_TIMESTAMP | 创建时间: |
| 9 | update_time | timestamp | 19 | 0 | N | N | CURRENT_TIMESTAMP | 更新时间: |
| 编号 | 名称 | 数据类型 | 长度 | 小数位 | 允许空值 | 主键 | 默认值 | 说明 |
| 1 | comment_id | int | 10 | 0 | N | Y | 评论ID: | |
| 2 | user_id | int | 10 | 0 | N | N | 0 | 评论人ID: |
| 3 | reply_to_id | int | 10 | 0 | N | N | 0 | 回复评论ID:空为0 |
| 4 | content | longtext | 2147483647 | 0 | Y | N | 内容: | |
| 5 | nickname | varchar | 255 | 0 | Y | N | 昵称: | |
| 6 | avatar | varchar | 255 | 0 | Y | N | 头像地址:[0,255] | |
| 7 | create_time | timestamp | 19 | 0 | N | N | CURRENT_TIMESTAMP | 创建时间: |
| 8 | update_time | timestamp | 19 | 0 | N | N | CURRENT_TIMESTAMP | 更新时间: |
| 9 | source_table | varchar | 255 | 0 | Y | N | 来源表: | |
| 10 | source_field | varchar | 255 | 0 | Y | N | 来源字段: | |
| 11 | source_id | int | 10 | 0 | N | N | 0 | 来源ID: |
| 编号 | 名称 | 数据类型 | 长度 | 小数位 | 允许空值 | 主键 | 默认值 | 说明 |
| 1 | course_classification_id | int | 10 | 0 | N | Y | 课程分类ID | |
| 2 | course_classification | varchar | 64 | 0 | Y | N | 课程分类 | |
| 3 | create_time | datetime | 19 | 0 | N | N | CURRENT_TIMESTAMP | 创建时间 |
| 4 | update_time | timestamp | 19 | 0 | N | N | CURRENT_TIMESTAMP | 更新时间 |
| 编号 | 名称 | 数据类型 | 长度 | 小数位 | 允许空值 | 主键 | 默认值 | 说明 |
| 1 | course_information_id | int | 10 | 0 | N | Y | 课程信息ID | |
| 2 | course_name | varchar | 64 | 0 | Y | N | 课程名称 | |
| 3 | course_classification | varchar | 64 | 0 | Y | N | 课程分类 | |
| 4 | course_duration | varchar | 64 | 0 | Y | N | 课程时间 | |
| 5 | course_video | varchar | 255 | 0 | Y | N | 课程视频 | |
| 6 | course_tasks | varchar | 255 | 0 | Y | N | 课程任务 | |
| 7 | course_courseware | varchar | 255 | 0 | Y | N | 课程课件 | |
| 8 | course_cover | varchar | 255 | 0 | Y | N | 课程封面 | |
| 9 | course_introduction | longtext | 2147483647 | 0 | Y | N | 课程简介 | |
| 10 | create_time | datetime | 19 | 0 | N | N | CURRENT_TIMESTAMP | 创建时间 |
| 11 | update_time | timestamp | 19 | 0 | N | N | CURRENT_TIMESTAMP | 更新时间 |
| 编号 | 名称 | 数据类型 | 长度 | 小数位 | 允许空值 | 主键 | 默认值 | 说明 |
| 1 | course_progress_id | int | 10 | 0 | N | Y | 课程进度ID | |
| 2 | course_name | varchar | 64 | 0 | Y | N | 课程名称 | |
| 3 | course_classification | varchar | 64 | 0 | Y | N | 课程分类 | |
| 4 | course_duration | varchar | 64 | 0 | Y | N | 课程时间 | |
| 5 | student_users | int | 10 | 0 | Y | N | 0 | 学生用户 |
| 6 | student_name | varchar | 64 | 0 | Y | N | 学生姓名 | |
| 7 | record_time | datetime | 19 | 0 | Y | N | 记录时间 | |
| 8 | progress_content | text | 65535 | 0 | Y | N | 进度内容 | |
| 9 | create_time | datetime | 19 | 0 | N | N | CURRENT_TIMESTAMP | 创建时间 |
| 10 | update_time | timestamp | 19 | 0 | N | N | CURRENT_TIMESTAMP | 更新时间 |
| 编号 | 名称 | 数据类型 | 长度 | 小数位 | 允许空值 | 主键 | 默认值 | 说明 |
| 1 | exam_id | mediumint | 8 | 0 | N | Y | 考试id | |
| 2 | name | varchar | 32 | 0 | N | N | 考试名称:[2,32] | |
| 3 | duration | int | 10 | 0 | Y | N | 答题时长 | |
| 4 | score | double | 9 | 2 | Y | N | 总分 | |
| 5 | status | varchar | 10 | 0 | Y | N | 状态:启用、禁用 | |
| 6 | create_time | timestamp | 19 | 0 | N | N | CURRENT_TIMESTAMP | 创建时间: |
| 7 | update_time | timestamp | 19 | 0 | N | N | CURRENT_TIMESTAMP | 更新时间: |
| 编号 | 名称 | 数据类型 | 长度 | 小数位 | 允许空值 | 主键 | 默认值 | 说明 |
| 1 | exam_question_id | mediumint | 8 | 0 | N | Y | ||
| 2 | type | varchar | 20 | 0 | Y | N | 类型 | |
| 3 | title | varchar | 255 | 0 | Y | N | 题目 | |
| 4 | question_item | varchar | 500 | 0 | Y | N | 选项 | |
| 5 | answer | varchar | 500 | 0 | Y | N | 参考答案 | |
| 6 | score | double | 9 | 2 | Y | N | 总分 | |
| 7 | question_order | int | 10 | 0 | Y | N | 排序 | |
| 8 | exam_id | mediumint | 7 | 0 | Y | N | 所属试卷 | |
| 9 | create_time | timestamp | 19 | 0 | N | N | CURRENT_TIMESTAMP | 创建时间: |
| 10 | update_time | timestamp | 19 | 0 | N | N | CURRENT_TIMESTAMP | 更新时间: |
| 编号 | 名称 | 数据类型 | 长度 | 小数位 | 允许空值 | 主键 | 默认值 | 说明 |
| 1 | forum_id | mediumint | 8 | 0 | N | Y | 论坛id | |
| 2 | display | smallint | 5 | 0 | N | N | 100 | 排序 |
| 3 | user_id | mediumint | 8 | 0 | N | N | 0 | 用户ID |
| 4 | nickname | varchar | 16 | 0 | Y | N | 昵称:[0,16] | |
| 5 | praise_len | int | 10 | 0 | Y | N | 0 | 点赞数 |
| 6 | hits | int | 10 | 0 | N | N | 0 | 访问数 |
| 7 | title | varchar | 125 | 0 | N | N | 标题 | |
| 8 | keywords | varchar | 125 | 0 | Y | N | 关键词 | |
| 9 | description | varchar | 255 | 0 | Y | N | 描述 | |
| 10 | url | varchar | 255 | 0 | Y | N | 来源地址 | |
| 11 | tag | varchar | 255 | 0 | Y | N | 标签 | |
| 12 | img | text | 65535 | 0 | Y | N | 封面图 | |
| 13 | content | longtext | 2147483647 | 0 | Y | N | 正文 | |
| 14 | create_time | timestamp | 19 | 0 | N | N | CURRENT_TIMESTAMP | 创建时间: |
| 15 | update_time | timestamp | 19 | 0 | N | N | CURRENT_TIMESTAMP | 更新时间: |
| 16 | avatar | varchar | 255 | 0 | Y | N | 发帖人头像: | |
| 17 | type | varchar | 64 | 0 | N | N | 0 | 论坛分类:[0,1000]用来搜索指定类型的论坛帖 |
| 编号 | 名称 | 数据类型 | 长度 | 小数位 | 允许空值 | 主键 | 默认值 | 说明 |
| 1 | type_id | smallint | 5 | 0 | N | Y | 分类ID:[0,10000] | |
| 2 | name | varchar | 16 | 0 | N | N | 分类名称:[2,16] | |
| 3 | description | varchar | 255 | 0 | Y | N | 描述:[0,255]描述该分类的作用 | |
| 4 | url | varchar | 255 | 0 | Y | N | 外链地址:[0,255]如果该分类是跳转到其他网站的情况下,就在该URL上设置 | |
| 5 | father_id | smallint | 5 | 0 | N | N | 0 | 上级分类ID:[0,32767] |
| 6 | icon | varchar | 255 | 0 | Y | N | 分类图标: | |
| 7 | create_time | timestamp | 19 | 0 | N | N | CURRENT_TIMESTAMP | 创建时间: |
| 8 | update_time | timestamp | 19 | 0 | N | N | CURRENT_TIMESTAMP | 更新时间: |
| 编号 | 名称 | 数据类型 | 长度 | 小数位 | 允许空值 | 主键 | 默认值 | 说明 |
| 1 | hits_id | int | 10 | 0 | N | Y | 点赞ID: | |
| 2 | user_id | int | 10 | 0 | N | N | 0 | 点赞人: |
| 3 | create_time | timestamp | 19 | 0 | N | N | CURRENT_TIMESTAMP | 创建时间: |
| 4 | update_time | timestamp | 19 | 0 | N | N | CURRENT_TIMESTAMP | 更新时间: |
| 5 | source_table | varchar | 255 | 0 | Y | N | 来源表: | |
| 6 | source_field | varchar | 255 | 0 | Y | N | 来源字段: | |
| 7 | source_id | int | 10 | 0 | N | N | 0 | 来源ID: |
| 编号 | 名称 | 数据类型 | 长度 | 小数位 | 允许空值 | 主键 | 默认值 | 说明 |
| 1 | homework_submission_id | int | 10 | 0 | N | Y | 作业提交ID | |
| 2 | course_name | varchar | 64 | 0 | Y | N | 课程名称 | |
| 3 | course_classification | varchar | 64 | 0 | Y | N | 课程分类 | |
| 4 | student_users | int | 10 | 0 | Y | N | 0 | 学生用户 |
| 5 | student_name | varchar | 64 | 0 | Y | N | 学生姓名 | |
| 6 | submission_time | datetime | 19 | 0 | Y | N | 提交时间 | |
| 7 | homework_file | varchar | 255 | 0 | Y | N | 作业文件 | |
| 8 | homework_score | int | 10 | 0 | Y | N | 0 | 作业分数 |
| 9 | create_time | datetime | 19 | 0 | N | N | CURRENT_TIMESTAMP | 创建时间 |
| 10 | update_time | timestamp | 19 | 0 | N | N | CURRENT_TIMESTAMP | 更新时间 |
| 编号 | 名称 | 数据类型 | 长度 | 小数位 | 允许空值 | 主键 | 默认值 | 说明 |
| 1 | learning_resource_id | int | 10 | 0 | N | Y | 学习资源ID | |
| 2 | resource_title | varchar | 64 | 0 | Y | N | 资源标题 | |
| 3 | resource_type | varchar | 64 | 0 | Y | N | 资源类型 | |
| 4 | resource_information | varchar | 255 | 0 | Y | N | 资源资料 | |
| 5 | resource_courseware | varchar | 255 | 0 | Y | N | 资源课件 | |
| 6 | resource_textbooks | varchar | 255 | 0 | Y | N | 资源教材 | |
| 7 | resource_description | varchar | 64 | 0 | Y | N | 资源描述 | |
| 8 | cover_photo | varchar | 255 | 0 | Y | N | 封面图片 | |
| 9 | resource_introduction | longtext | 2147483647 | 0 | Y | N | 资源简介 | |
| 10 | praise_len | int | 10 | 0 | N | N | 0 | 点赞数 |
| 11 | create_time | datetime | 19 | 0 | N | N | CURRENT_TIMESTAMP | 创建时间 |
| 12 | update_time | timestamp | 19 | 0 | N | N | CURRENT_TIMESTAMP | 更新时间 |
| 编号 | 名称 | 数据类型 | 长度 | 小数位 | 允许空值 | 主键 | 默认值 | 说明 |
| 1 | notice_id | mediumint | 8 | 0 | N | Y | 公告id: | |
| 2 | title | varchar | 125 | 0 | N | N | 标题: | |
| 3 | content | longtext | 2147483647 | 0 | Y | N | 正文: | |
| 4 | create_time | timestamp | 19 | 0 | N | N | CURRENT_TIMESTAMP | 创建时间: |
| 5 | update_time | timestamp | 19 | 0 | N | N | CURRENT_TIMESTAMP | 更新时间: |
| 编号 | 名称 | 数据类型 | 长度 | 小数位 | 允许空值 | 主键 | 默认值 | 说明 |
| 1 | praise_id | int | 10 | 0 | N | Y | 点赞ID: | |
| 2 | user_id | int | 10 | 0 | N | N | 0 | 点赞人: |
| 3 | create_time | timestamp | 19 | 0 | N | N | CURRENT_TIMESTAMP | 创建时间: |
| 4 | update_time | timestamp | 19 | 0 | N | N | CURRENT_TIMESTAMP | 更新时间: |
| 5 | source_table | varchar | 255 | 0 | Y | N | 来源表: | |
| 6 | source_field | varchar | 255 | 0 | Y | N | 来源字段: | |
| 7 | source_id | int | 10 | 0 | N | N | 0 | 来源ID: |
| 8 | status | bit | 1 | 0 | N | N | 1 | 点赞状态:1为点赞,0已取消 |
| 编号 | 名称 | 数据类型 | 长度 | 小数位 | 允许空值 | 主键 | 默认值 | 说明 |
| 1 | sensitive_vocabulary_id | int | 10 | 0 | N | Y | 敏感词汇ID | |
| 2 | sensitive_vocabulary | varchar | 64 | 0 | Y | N | 敏感词汇 | |
| 3 | create_time | datetime | 19 | 0 | N | N | CURRENT_TIMESTAMP | 创建时间 |
| 4 | update_time | timestamp | 19 | 0 | N | N | CURRENT_TIMESTAMP | 更新时间 |
| 编号 | 名称 | 数据类型 | 长度 | 小数位 | 允许空值 | 主键 | 默认值 | 说明 |
| 1 | slides_id | int | 10 | 0 | N | Y | 轮播图ID: | |
| 2 | title | varchar | 64 | 0 | Y | N | 标题: | |
| 3 | content | varchar | 255 | 0 | Y | N | 内容: | |
| 4 | url | varchar | 255 | 0 | Y | N | 链接: | |
| 5 | img | varchar | 255 | 0 | Y | N | 轮播图: | |
| 6 | hits | int | 10 | 0 | N | N | 0 | 点击量: |
| 7 | create_time | timestamp | 19 | 0 | N | N | CURRENT_TIMESTAMP | 创建时间: |
| 8 | update_time | timestamp | 19 | 0 | N | N | CURRENT_TIMESTAMP | 更新时间: |
| 编号 | 名称 | 数据类型 | 长度 | 小数位 | 允许空值 | 主键 | 默认值 | 说明 |
| 1 | student_users_id | int | 10 | 0 | N | Y | 学生用户ID | |
| 2 | student_name | varchar | 64 | 0 | Y | N | 学生姓名 | |
| 3 | student_gender | varchar | 64 | 0 | Y | N | 学生性别 | |
| 4 | student_age | varchar | 64 | 0 | Y | N | 学生年龄 | |
| 5 | examine_state | varchar | 16 | 0 | N | N | 已通过 | 审核状态 |
| 6 | user_id | int | 10 | 0 | N | N | 0 | 用户ID |
| 7 | create_time | datetime | 19 | 0 | N | N | CURRENT_TIMESTAMP | 创建时间 |
| 8 | update_time | timestamp | 19 | 0 | N | N | CURRENT_TIMESTAMP | 更新时间 |
| 编号 | 名称 | 数据类型 | 长度 | 小数位 | 允许空值 | 主键 | 默认值 | 说明 |
| 1 | upload_id | int | 10 | 0 | N | Y | 上传ID | |
| 2 | name | varchar | 64 | 0 | Y | N | 文件名 | |
| 3 | path | varchar | 255 | 0 | Y | N | 访问路径 | |
| 4 | file | varchar | 255 | 0 | Y | N | 文件路径 | |
| 5 | display | varchar | 255 | 0 | Y | N | 显示顺序 | |
| 6 | father_id | int | 10 | 0 | Y | N | 0 | 父级ID |
| 7 | dir | varchar | 255 | 0 | Y | N | 文件夹 | |
| 8 | type | varchar | 32 | 0 | Y | N | 文件类型 |
| 编号 | 名称 | 数据类型 | 长度 | 小数位 | 允许空值 | 主键 | 默认值 | 说明 |
| 1 | user_id | mediumint | 8 | 0 | N | Y | 用户ID:[0,8388607]用户获取其他与用户相关的数据 | |
| 2 | state | smallint | 5 | 0 | N | N | 1 | 账户状态:[0,10](1可用|2异常|3已冻结|4已注销) |
| 3 | user_group | varchar | 32 | 0 | Y | N | 所在用户组:[0,32767]决定用户身份和权限 | |
| 4 | login_time | timestamp | 19 | 0 | N | N | CURRENT_TIMESTAMP | 上次登录时间: |
| 5 | phone | varchar | 11 | 0 | Y | N | 手机号码:[0,11]用户的手机号码,用于找回密码时或登录时 | |
| 6 | phone_state | smallint | 5 | 0 | N | N | 0 | 手机认证:[0,1](0未认证|1审核中|2已认证) |
| 7 | username | varchar | 16 | 0 | N | N | 用户名:[0,16]用户登录时所用的账户名称 | |
| 8 | nickname | varchar | 16 | 0 | Y | N | 昵称:[0,16] | |
| 9 | password | varchar | 64 | 0 | N | N | 密码:[0,32]用户登录所需的密码,由6-16位数字或英文组成 | |
| 10 | | varchar | 64 | 0 | Y | N | 邮箱:[0,64]用户的邮箱,用于找回密码时或登录时 | |
| 11 | email_state | smallint | 5 | 0 | N | N | 0 | 邮箱认证:[0,1](0未认证|1审核中|2已认证) |
| 12 | avatar | varchar | 255 | 0 | Y | N | 头像地址:[0,255] | |
| 13 | open_id | varchar | 255 | 0 | Y | N | 针对获取用户信息字段 | |
| 14 | create_time | timestamp | 19 | 0 | N | N | CURRENT_TIMESTAMP | 创建时间: |
| 15 | vip_level | varchar | 255 | 0 | Y | N | 会员等级 | |
| 16 | vip_discount | double | 11 | 2 | Y | N | 0.00 | 会员折扣 |
| 编号 | 名称 | 数据类型 | 长度 | 小数位 | 允许空值 | 主键 | 默认值 | 说明 |
| 1 | user_answer_id | mediumint | 8 | 0 | N | Y | ||
| 2 | user_id | mediumint | 7 | 0 | N | N | 用户ID:[0,8388607]用户获取其他与用户相关的数据 | |
| 3 | exam_id | mediumint | 7 | 0 | N | N | 0 | 考试id |
| 4 | score | double | 9 | 2 | Y | N | 0.00 | 分数 |
| 5 | answers | text | 65535 | 0 | Y | N | 答案 | |
| 6 | score_detail | text | 65535 | 0 | Y | N | 评分详情 | |
| 7 | objective_score | double | 9 | 2 | Y | N | 0.00 | 客观题得分 |
| 8 | subjective_score | double | 9 | 2 | Y | N | 0.00 | 主观题得分 |
| 9 | score_state | tinyint | 4 | 0 | Y | N | 0 | 评分状态 |
| 10 | nickname | varchar | 255 | 0 | Y | N | 提交人 | |
| 11 | create_time | timestamp | 19 | 0 | N | N | CURRENT_TIMESTAMP | 创建时间: |
| 12 | update_time | timestamp | 19 | 0 | N | N | CURRENT_TIMESTAMP | 更新时间: |
表user_group (用户组:用于用户前端身份和鉴权)
| 编号 | 名称 | 数据类型 | 长度 | 小数位 | 允许空值 | 主键 | 默认值 | 说明 |
| 1 | group_id | mediumint | 8 | 0 | N | Y | 用户组ID:[0,8388607] | |
| 2 | display | smallint | 5 | 0 | N | N | 100 | 显示顺序:[0,1000] |
| 3 | name | varchar | 16 | 0 | N | N | 名称:[0,16] | |
| 4 | description | varchar | 255 | 0 | Y | N | 描述:[0,255]描述该用户组的特点或权限范围 | |
| 5 | source_table | varchar | 255 | 0 | Y | N | 来源表: | |
| 6 | source_field | varchar | 255 | 0 | Y | N | 来源字段: | |
| 7 | source_id | int | 10 | 0 | N | N | 0 | 来源ID: |
| 8 | register | smallint | 5 | 0 | Y | N | 0 | 注册位置: |
| 9 | create_time | timestamp | 19 | 0 | N | N | CURRENT_TIMESTAMP | 创建时间: |
| 10 | update_time | timestamp | 19 | 0 | N | N | CURRENT_TIMESTAMP | 更新时间: |
- 4 章 关键模块的设计与实现
注册模块满足用户两部分,当用户想要进行资料相关信息的查询管理的时候,就必须进行登录,如果没有账号的话,在登录界面,点击“注册”按钮就会跳转到注册的界面,根据提示填写好注册信息,添加提交,注册的信息在数据库中就添加完成了,然后再输入填写好的账号和密码进行登录,其注册主界面展示如下图所示。

图4.1 用户注册界面图
注册代码如下:
/**
* 注册
* @param user
* @return
*/
@PostMapping("register")
public Map<String, Object> signUp(@RequestBody User user) {
// 查询用户
Map<String, String> query = new HashMap<>();
Map<String,Object> map = JSON.parseObject(JSON.toJSONString(user));
query.put("username",user.getUsername());
List list = service.selectBaseList(service.select(query, new HashMap<>()));
if (list.size()>0){
return error(30000, "用户已存在");
}
map.put("password",service.encryption(String.valueOf(map.get("password"))));
service.insert(map);
return success(1);
}
-
- 用户登录模块
学生用户注册并登录在线学习平台系统,可对个人信息进行增删改查,比如个人资料、头像、密码修改。其主界面展示如下图所示。

图4.2 用户登录界面图
登录代码如下:
/**
* 登录
* @param data
* @param httpServletRequest
* @return
*/
@PostMapping("login")
public Map<String, Object> login(@RequestBody Map<String, String> data, HttpServletRequest httpServletRequest) {
log.info("[执行登录接口]");
String username = data.get("username");
String email = data.get("email");
String phone = data.get("phone");
String password = data.get("password");
List resultList = null;
Map<String, String> map = new HashMap<>();
if(username != null && "".equals(username) == false){
map.put("username", username);
resultList = service.selectBaseList(service.select(map, new HashMap<>()));
}
else if(email != null && "".equals(email) == false){
map.put("email", email);
resultList = service.selectBaseList(service.select(map, new HashMap<>()));
}
else if(phone != null && "".equals(phone) == false){
map.put("phone", phone);
resultList = service.selectBaseList(service.select(map, new HashMap<>()));
}else{
return error(30000, "账号或密码不能为空");
}
if (resultList == null || password == null) {
return error(30000, "账号或密码不能为空");
}
//判断是否有这个用户
if (resultList.size()<=0){
return error(30000,"用户不存在");
}
User byUsername = (User) resultList.get(0);
Map<String, String> groupMap = new HashMap<>();
groupMap.put("name",byUsername.getUserGroup());
List groupList = userGroupService.selectBaseList(userGroupService.select(groupMap, new HashMap<>()));
if (groupList.size()<1){
return error(30000,"用户组不存在");
}
UserGroup userGroup = (UserGroup) groupList.get(0);
//查询用户审核状态
if (!StringUtils.isEmpty(userGroup.getSourceTable())){
String res = service.selectExamineState(userGroup.getSourceTable(),byUsername.getUserId());
if (res==null){
return error(30000,"用户不存在");
}
if (!res.equals("已通过")){
return error(30000,"该用户审核未通过");
}
}
//查询用户状态
if (byUsername.getState()!=1){
return error(30000,"用户非可用状态,不能登录");
}
String md5password = service.encryption(password);
if (byUsername.getPassword().equals(md5password)) {
// 存储Token到数据库
AccessToken accessToken = new AccessToken();
accessToken.setToken(UUID.randomUUID().toString().replaceAll("-", ""));
accessToken.setUser_id(byUsername.getUserId());
Duration duration = Duration.ofSeconds(7200L);
redisTemplate.opsForValue().set(accessToken.getToken(), accessToken,duration);
// 返回用户信息
JSONObject user = JSONObject.parseObject(JSONObject.toJSONString(byUsername));
user.put("token", accessToken.getToken());
JSONObject ret = new JSONObject();
ret.put("obj",user);
return success(ret);
} else {
return error(30000, "账号或密码不正确");
}
}
-
- 系统用户管理模块
包括管理员、学生用户。如需添加新的学生用户,点击右侧“添加”按钮,选择头像,输入账号密码、昵称、邮箱,选择状态,填写学生姓名、学生性别、学生年龄等信息,点击“提交”按钮进行添加。同时也支持对已有的管理员和学生用户进行编辑、删除和查询;界面如下图所示。

图4.3 系统用户管理界面图
系统用户代码如下:
@RequestMapping("/get_obj")
public Map<String, Object> obj(HttpServletRequest request) {
List resultList = service.selectBaseList(service.select(service.readQuery(request), service.readConfig(request)));
if (resultList.size() > 0) {
JSONObject jsonObject = new JSONObject();
jsonObject.put("obj",resultList.get(0));
return success(jsonObject);
} else {
return success(null);
}
}
-
- 课程分类管理模块
管理员可查看课程分类列表和课程分类添加。如需添加新的课程分类,点击“课程分类添加”,填写课程类型,点击“提交”按钮进行添加。同时也支持对已有的课程分类进行编辑、删除和查询;界面如下图所示。

图4.4 课程分类列表界面图

图4.5 课程分类添加界面图
-
- 课程信息管理模块
管理员可查看课程信息列表、课程信息添加。如需添加新的课程信息,点击课程信息添加按钮。输入课程名称,选择课程类型,插入课程封面,填写课程价格,选择授课老师填写课时。上传课程视频,填写课程介绍,点击“提交”按钮进行添加。同时也支持对已有的课程信息进行编辑、删除和查询;界面如下图所示。

图4.6课程信息列表界面图

图4.7课程信息添加界面图
课程信息管理关键代码如下:
@PostMapping("/set")
@Transactional
public Map<String, Object> set(HttpServletRequest request) throws IOException {
service.update(service.readQuery(request), service.readConfig(request), service.readBody(request.getReader()));
return success(1);
}
-
- 作业提交管理模块
管理员点击“作业提交管理”可查看作业课交列表。界面如下图所示。

图4.8 作业提交管理界面图
管理员可查看在线考试的详细信息,对考试进行评分,还可以进行查询、重置和删除等操作。界面如下图所示。

图4.9 在线考试界面图
-
- 系统管理模块
可查看轮播图管理如需添加新的轮播图,点击右侧“添加”按钮插入轮播图图片输入标题点击“提交”点进行添加。同时也支持对已有的轮播图进行编辑、删除和查询;界面如下图所示。

图4.10系统管理界面图
点击“公告消息管理”这个菜单,可以查看到系统中所有添加的系统公告,支持通过标题对系统公告进行查询,添加、删除等操作。界面如下图所示。

图4.11公告消息界面图
通过前面章节的介绍,我们可以看到本在线学习平台系统已经完成了,但是能不能投入使用还是未知,因为在每个项目正式使用之前必须对开发的项目进行测试,如果不进行测试一旦投入使用可能会出现很多未可知的问题,比如使用人数太多导致系统瘫痪,比如某一功能存在bug信息填写错误等,这些错误将给使用者带来很多的困扰,甚至造成更大的损失,因此测试是项目投入使用的最后一步,为用户提供一个运行顺畅、完美的项目也就是我们进行最后测试的目的。
用户登录功能测试:
表5.1 用户登录功能测试表
| 测试名称 | 测试功能 | 操作过程 | 预期结果 | 测试结果 |
| 用户登录模块测试 | 用户登录成功的情况 | 点击前登录界面输入账号和密码分别输入admin和admin后点击“登录”按钮。 | 登录成功并调整到用户界面 | 正确 |
课程信息添加功能测试:
表5.2 课程信息添加功能测试表
| 测试名称 | 测试功能 | 操作过程 | 预期结果 | 测试结果 |
| 课程信息添加模块测试 | 课程信息添加成功的情况 | 在课程信息的页面中将点击添加,输入课程信息,输入正确的信息后然后点击“提交”按钮。 | 提示添加成功 | 正确 |
| 课程信息添加模块测试 | 课程信息失败的情况 | 在课程信息室页面中不填写的课程名称、课程信息,其他信息正常输入“提交”按钮。 | 提示“添加失败,信息不能为空” | 正确 |
查询课程类型功能模块测试:
表5.3 查询课程类型功能测试表
| 测试名称 | 测试功能 | 课程类型 | 预期结果 | 测试结果 |
| 查询课程类型功能测试 | 查询成功的情况 | 在医院资讯界面输入课程类型标题进行查询 | 查询成功 | 正确 |
通过编写在线学习平台系统的测试用例,已经检测完毕用户的登录模块、课程信息添加模块、查询课程类型等功能测试,在对以上功能得测试过程中,发现了系统中的很多漏送并进行了完善,经过多人在线进行测试,系统完全可以正常运行,当然在后期的维护中系统将不断完善。
- 6 章 结论
在开发本在线学习平台系统之前我胸有成竹,觉得很简单,但在实际的开发中我发现了自身的很多问题,许多编程思想和方法都还没有掌握牢靠,比如Bootsatrp、Jquery、AJAX 、Spring、SpringMVC、mybeatis等许多Java Web开发技术,通过开发这个在线学习平台系统我成长了很多,懂得了做什么事情都要脚踏实地,不能眼高手低,在本次在线学习平台系统的开发中我逐渐掌握逐渐熟悉的技术。
本次在线学习平台系统的开发中我还学会了例如良好的编程思想和完善的规划思想。在着手编程之前需要罗列出程序框架的大概,脑海中构建出程序的主题框架。做好这一步我们才能胸有成竹的经行开发项目。当设计框架了熟于心之后,需要思考本次编程所需的主要知识点和技术点,并充分学习。
在本次项目中我也暴露了诸多问题。对于Java的编程知识有所欠缺,环境配置和算法上出现诸多问题,时常导致项目运行出错,或者目标的实现有问题。或者实现想法时算法未优化,使得代码冗长,程序运行不顺畅。
[1]张晶.基于数据挖掘的在线学习平台个性化推荐系统设计[J].软件,2023,44(12):44-46.
[2]Shane Morand Unleashes His Next Java Jolt: A Functional Coffee Revolution Awaits in 2024[J].M2 Presswire,2023,
[3]H D A ,Syndi N ,Mia M , et al.Central nervous system infection in a pediatric population in West Java.[J].PLoS neglected tropical diseases,2023,17(11):e0011769-e0011769.
[4]张新海,和莉.基于大规模高并发的开放大学学习平台的设计与实现[J].信息技术与信息化,2023,(11):95-99.
[5]Nero D R .How to write reusable Java code[J].InfoWorld.com,2023,
[6]Krill P .JDK 22: The new features in Java 22[J].InfoWorld.com,2023,
[7]黄磊.基于Web的在线学习系统的设计[J].电脑编程技巧与维护,2023,(10):17-19.DOI:10.16184/j.cnki.comprg.2023.10.039.
[8]徐家政.航海保障在线学习系统分析与研究[J].大陆桥视野,2023,(10):119-121.
[9]郭宇骞.干部在线学习平台管理子系统的设计与实现[J].电子元器件与信息技术,2023,7(09):205-208.DOI:10.19772/j.cnki.2096-4455.2023.9.051.
[10]安全生产线上培训课件赋能企业在线学习平台[J].现代职业安全,2023,(08):2.
[11]汤佳.基于Java在线学习平台系统的设计与实现[J].电脑知识与技术,2023,19(18):56-59+63.DOI:10.14004/j.cnki.ckt.2023.0888.
[12]王萍利.基于云计算的在线学习平台设计与实现[J].集成电路应用,2023,40(06):228-229.DOI:10.19339/j.issn.1674-2583.2023.06.103.
[13]王茹雪.在线学习平台个性化推荐系统设计研究[J].电脑知识与技术,2022,18(32):41-43+54.DOI:10.14004/j.cnki.ckt.2022.1970.
[14]丁凯,王康妮,肖慧娟等.基于OBE理念的数字系统综合设计在线学习平台研究[J].信息与电脑(理论版),2022,34(18):238-241.
[15]陶铭,谢仁平.基于SpringBoot的在线教育系统研发及应用实践[J].软件导刊,2022,21(07):170-174.
[16]杜志建,申华,管文荣等.基于知识图谱的个性化学习系统[J].人工智能,2022,(02):96-104.DOI:10.16453/j.cnki.ISSN2096-5036.2022.02.011.
[17]张彧圣.基于SpringCloud的在线学习系统的设计与实现[D].华中科技大学,2022.DOI:10.27157/d.cnki.ghzku.2022.000169.
[18]王雪.基于云平台的高校远程在线交互学习系统设计与实践[J].成都师范学院学报,2021,37(11):32-39.
[19]姚筱娟.云平台下在线学习系统设计与实现[D].兰州理工大学,2021.DOI:10.27206/d.cnki.ggsgu.2021.001483.
[20]卢莉.基于泛在学习理念的学习资源平台设计[J].办公自动化,2021,26(18):12-14.
致谢
至此论文结束,感谢您的阅读。在此我要特别的感谢我的导师,虽然我在实习期间很忙,论文撰写的时候经常是停停改改,但是我的导师依旧十分的负责,时不时的询问我的任务进展情况,跟进我的论文进度,在指导老师的帮助下,我逐步完成了自己的论文和程序,从导师身上也学习到很多知识和经验,这些知识和经验令我受益匪浅。同时我也从导师身上看到了自己的不足,不论是在技术层面上还是在对待工作的态度上,导师如同明镜一般照出了我的缺点我的不足。此外,我还要感谢在我实习期间在论文和程序上帮助过我的同学和社会人士,此前我对于SpringBoot框架方面的一些知识还不了解,是他们在我编写程序过程中给了我很多的启发和感想,也帮助了我对于程序的调试和检测。没有他们我是不能顺利完成本次毕业设计的。至此,我的毕业设计就花上了一个圆满的句号了。
免费领取项目源码,请关注❥点赞收藏并私信博主,谢谢~
2万+

被折叠的 条评论
为什么被折叠?



