目录
本文介绍了一个基于Spring、SpringMVC和MyBatis(简称SSM)框架的教师评价系统的设计与实现。该系统旨在为学校和教育机构提供一个高效、便捷的教师评价工具,以促进教学质量提升和教师个人发展。
在设计中,我们充分利用了SSM框架的优势,实现了系统的模块化、分层化和高内聚低耦合的特点。Spring框架负责整个应用的上下文管理和事务管理,SpringMVC框架负责处理用户请求和页面渲染,而MyBatis则作为持久层框架,负责与数据库进行交互。
功能上,该系统涵盖了课程类型管理、课程信息管理、评价信息管理、通知通知公告管理、学校资讯等多个核心模块。课程信息管理模块则负责维护课程的详细信息,包括课程名称、授课教师、课程时长等,确保课程信息的准确性和完整性。评价信息管理模块是系统的核心部分,它支持多种评价方式的设置,如问卷调查、打分评价等,并能够对评价数据进行统计和分析,为教师提供反馈和改进建议。
在安全性方面,系统采用了多种安全机制,如用户身份验证、权限控制、数据加密等,以确保评价数据的安全性和完整性。同时,系统还具备良好的可扩展性和可维护性,能够适应不断变化的需求和技术发展。
经过测试和优化,该系统在实际应用中表现出良好的稳定性和性能,得到了用户的高度认可。本文的研究与实现为教师评价领域提供了新的解决方案,为学校和教育机构提供了一种有效的教师评价工具。
关键词:SSM框架;前后端分离;教师评价系统;系统设计
Abstract
This article introduces the design and implementation of a teacher evaluation system based on Spring, SpringMVC, and MyBatis (SSM) frameworks. The system aims to provide schools and educational institutions with an efficient and convenient teacher evaluation tool to promote the improvement of teaching quality and the personal development of teachers.
In the design, we fully utilized the advantages of the SSM framework, achieving the characteristics of modularity, layering, and high cohesion and low coupling of the system. The Spring framework is responsible for the context and transaction management of the entire application, the SpringMVC framework is responsible for handling user requests and page rendering, and MyBatis serves as the persistence layer framework, responsible for interacting with the database.
Functionally, the system covers multiple core modules, including course type management, course information management, evaluation information management, notification and announcement management, and school information management. The course information management module is responsible for maintaining detailed information about courses, including course names, instructors, course duration, etc., to ensure the accuracy and completeness of course information. The evaluation information management module is the core part of the system, which supports the setting of multiple evaluation methods, such as questionnaire surveys, scoring evaluations, etc. It can also collect and analyze evaluation data, provide feedback and improvement suggestions for teachers.
In terms of security, the system adopts various security mechanisms, such as user authentication, permission control, data encryption, etc., to ensure the security and integrity of the evaluation data. At the same time, the system also has good scalability and maintainability, which can adapt to constantly changing needs and technological developments.
After testing and optimization, the system has shown good stability and performance in practical applications, and has been highly recognized by users. The research and implementation of this article provide a new solution for the field of teacher evaluation and an effective teacher evaluation tool for schools and educational institutions.
Keywords: SSM framework; Front and rear separation; Teacher evaluation system; system design
1 绪论
1.1 选题背景与意义
在当今信息化、数字化的时代背景下,教育领域也迎来了前所未有的变革。传统的教师评价方式,如依赖纸质文档、人工处理数据等,已无法满足现代教育管理的需求。这些方式不仅效率低下,而且容易出错,难以进行有效的数据分析和统计。因此,开发一套高效、准确、易用的教师评价系统成为了当前教育领域的重要课题。
基于SSM(Spring、SpringMVC、MyBatis)框架的教师评价系统设计与实现选题,正是为了应对这一挑战。SSM框架以其成熟稳定、高效灵活的特点,在教育信息化领域得到了广泛应用。通过整合这些技术,我们可以构建一个功能强大、性能优良的教师评价系统,为学校和教育机构提供全新的评价工具。
该系统的设计与实现不仅具有现实意义,还具有重要的理论价值。从现实意义上讲,该系统可以提高教师评价工作的效率和质量,促进教师的个人成长和学校的教学质量提升。同时,它还可以为学校管理者提供决策支持,推动学校的科学管理和持续发展。从理论价值上看,该选题的研究有助于推动教育信息化的发展,为其他领域的信息化建设提供借鉴和参考。
综上所述,基于SSM的教师评价系统的设计与实现选题具有重要的现实意义和理论价值。它不仅可以解决当前教育领域面临的挑战,还可以推动教育信息化的发展,为未来的教育改革和创新提供有力支持。
近年来,随着国内教育信息化进程的不断推进,越来越多的学者和研究机构开始关注基于信息技术的教师评价系统。在国内,已经有不少研究和实践案例,涉及到了基于SSM或其他框架的教师评价系统设计与实现。这些研究主要集中在系统的功能设计、技术选型、性能优化等方面。其中,一些研究还结合了具体的教育背景和实际需求,对系统的评价指标、评价流程等进行了深入探讨。
然而,国内的研究和实践仍存在一定的不足。一方面,部分系统在技术实现上可能过于复杂,导致实际应用中的操作难度增加;另一方面,一些系统在功能设计上可能过于单一,无法满足不同学校和教育机构的多样化需求。因此,如何设计一个既简单易用又功能全面的教师评价系统,仍是国内研究的重要方向。
国外研究现状:
相对于国内,国外在教育信息化领域的研究和实践起步较早,因此在教师评价系统方面也有更为丰富的经验和成果。在国外,许多教育机构和研究机构已经开发出了成熟的教师评价系统,这些系统不仅功能强大,而且技术先进、操作简便。
国外的研究主要集中在如何利用信息技术提高教师评价的准确性和效率,以及如何通过数据分析为教师提供更个性化的反馈和建议。此外,一些研究还探讨了如何将教师评价与教学质量提升、教师专业发展等目标相结合,以实现更为全面和深入的教育改革。
综上所述,国内外在教师评价系统设计与实现方面都有一定的研究和实践基础。然而,如何结合具体的教育背景和实际需求,设计一个既简单易用又功能全面的教师评价系统,仍是当前教育领域面临的挑战和机遇。
论文将分层次经行编排,除去论文摘要致谢文献参考部分,正文部分还会对系统需求做出分析,以及阐述大体的设计和实现的功能,最后罗列部分调测记录,论文主要架构如下:
第一章:引言。第一章主要介绍了课题研究的背景和意义,系统开发的国内外研究现状和本文的研究内容与主要工作。
第二章:系统需求分析。主要从系统的用户、功能等方面进行需求分析。
第三章:系统设计。主要对系统框架、系统功能模块、数据库进行功能设计。
第四章:系统实现。主要介绍了系统框架搭建、系统界面的实现。
第五章:系统测试。主要对系统的部分界面进行测试并对主要功能进行测试
2系统分析
系统分析是开发一个项目的先决条件,通过系统分析可以很好的了解系统的主体用户的基本需求情况,同时这也是项目的开发的原因。进而对系统开发进行可行性分析,通常包括技术可行性、经济可行性等,可行性分析同时也是从项目整体角度进行的分析。然后就是对项目的具体需求进行分析,分析的手段一般都是通过用户的用例图来实现。接下来会进行详细的介绍。
2.1 可行性分析
(1)技术可行性:
SSM(Spring、SpringMVC、MyBatis)框架组合已经经过了多年的实践验证,是一套成熟、稳定的技术体系。Spring框架提供了强大的依赖注入和事务管理功能,SpringMVC则负责处理Web请求,而MyBatis作为持久层框架,能高效地进行数据库操作。这些技术的结合使用,可以确保系统的稳定性和性能。此外,SSM框架的文档完善、社区活跃,为开发者提供了丰富的资源和支持。
(2)经济可行性:
相对于传统的教师评价方式,基于SSM的教师评价系统可以大大提高工作效率,减少人力和物力资源的浪费。系统的长期运营和维护成本相对较低,因为大部分工作都可以自动化完成。此外,系统的开发成本也相对较低,因为SSM框架是开源的,不需要支付额外的许可费用。
(3)操作可行性:
基于SSM的教师评价系统在设计时会考虑到用户的使用习惯和需求,界面友好、操作简便。通过直观的界面和简单的操作流程,教师可以轻松地进行评价数据的录入和查询,学校管理者也可以方便地获取统计报表和决策支持信息。
(4)社会可行性:
随着教育信息化的发展,越来越多的学校和教育机构开始认识到信息技术在教育管理中的重要性。基于SSM的教师评价系统符合这一发展趋势,可以为学校和教育机构提供高效、准确的评价工具,促进教师的个人成长和学校的教学质量提升。此外,系统的应用也可以推动教育信息化的发展,为其他领域的信息化建设提供借鉴和参考。
综上所述,基于SSM的教师评价系统的设计与实现在技术、经济、操作和社会等方面都具有较高的可行性。
2.2.1系统开发流程
基于SSM的教师评价系统开发时,首先进行需求分析,进而对系统进行总体的设计规划,设计系统功能模块,数据库的选择等,本系统的开发流程如图2-1所示。

图2-1系统开发流程图
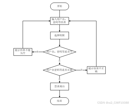
2.2.2 用户登录流程
为了保证系统的安全性,要使用本系统对系统信息进行管理,必须先登陆到系统中。如图2-2所示。

图2-2 登录流程图
2.2.3 系统操作流程
用户打开并进入系统后,会先显示登录界面,输入正确的用户名和密码,系统自动检测信息,若信息无误,则用户会进入系统功能界面,进行操作,否则会提示错误无法登录,操作流程如图2-3所示。

图2-3 系统操作流程图
2.2.4 添加信息流程
管理员可以对通知通知公告、学校资讯、课程信息等进行信息的添加,用户可以对自己权限内的信息进行添加,输入信息后,系统会自行验证输入的信息和数据,若信息正确,会将其添加到数据库内,若信息有误,则会提示重新输入信息,添加信息流程如图2-4所示。

图2-4 添加信息流程图
2.2.5 修改信息流程
管理员可以对通知通知公告、学校资讯、课程信息等进行的修改,用户可以对自己权限内的信息进行修改,首先进入修改信息界面,输入修改信息数据,系统进行数据的判断验证,修改信息合法则修改成功,信息更新至数据库,信息不合法则修改失败,重新输入。修改信息流程图如图2-5所示。

图2-5 修改信息流程图
2.2.6 删除信息流程
管理员可以对通知通知公告、学校资讯、课程信息等进行信息的删除,对要删除的信息进行选中后,点击删除按钮,系统会询问是否确定,若点击确定,则系统会删除掉选中的信息,并在数据库内对信息进行删除,删除信息流程图如图2-6所示。

图2-6 删除信息流程图
2.3 系统功能分析
按照基于SSM的教师评价系统的角色,系统划分为了学生用户模块、教师用户模块和管理员模块这两大部分。
登录注册: 提供教师用户注册和登录功能,确保用户身份安全。
首页: 展示平台的主要功能入口、最新的通知通知公告、学校资讯、课程信息等内容,引导用户浏览平台。
通知通知公告: 提供平台发布的重要通知和通知公告信息,包括教学安排、活动通知等。
学校资讯: 展示与学校相关的新闻和资讯,包括教育政策、校园活动等。
课程信息: 提供教师所教授的课程信息,包括课程名称、教学内容、上课时间等。
我的账户: 教师个人信息管理,包括头像、密码、昵称等。
个人中心:
个人首页: 展示教师个人信息和相关统计数据。
课程信息: 教师可以添加自己所教授的课程信息。
评价信息: 教师可以查看学生对自己的评价信息。
收藏: 教师可以收藏感兴趣的课程或资讯。
2. 学生用户功能:
登录注册: 提供学生用户注册和登录功能,确保用户身份安全。
首页: 展示平台的主要功能入口、最新的通知通知公告、学校资讯、课程信息等内容,引导用户浏览平台。
通知通知公告: 提供平台发布的重要通知和通知公告信息,包括教学安排、活动通知等。
学校资讯: 展示与学校相关的新闻和资讯,包括教育政策、校园活动等。
课程信息: 提供学生所选修的课程信息,包括课程名称、教师信息、上课时间等。
我的账户: 学生个人信息管理,包括头像、密码、昵称等。
个人中心:
个人首页: 展示学生个人信息和相关统计数据。
评价信息: 学生可以对教师进行评价。
收藏: 学生可以收藏感兴趣的课程或资讯。
3. 管理员功能:
后台首页: 提供管理员登录后的管理主页,展示系统的重要信息和功能入口。
系统用户: 管理注册用户的信息,包括查看、编辑和删除用户信息。
课程类型管理: 管理课程的分类信息,确保课程分类清晰。
课程信息管理: 管理课程的信息,包括添加、编辑和删除课程信息。
评价信息管理: 管理学生对教师的评价信息,包括查看、删除评价等。
轮播图管理: 管理系统首页的轮播图信息,提供系统宣传和通知功能。
通知通知公告管理: 管理系统发布的通知和通知公告信息,确保信息及时有效。
学校资讯: 管理学校发布的资讯内容,包括添加、编辑和删除资讯信息。
资讯分类: 管理资讯的分类信息,确保用户能够快速找到所需资讯。
以上是基于SSM的教师评价系统的功能需求分析,涵盖了教师用户、学生用户和管理员三个角色的功能设计与实现要求。
基于SSM的教师评价系统的非功能性需求比如系统的安全性怎么样,可靠性怎么样,性能怎么样,可拓展性怎么样等。具体可以表示在如下2-1表格中:
表2-1基于SSM的教师评价系统非功能需求表
| 安全性 | 主要指基于SSM的教师评价系统数据库的安装,数据库的使用和密码的设定必须合乎规范。 |
| 可靠性 | 可靠性是指基于SSM的教师评价系统能够安装用户的指示进行操作,经过测试,可靠性90%以上。 |
| 性能 | 性能是影响基于SSM的教师评价系统占据市场的必要条件,所以性能最好要佳才好。 |
| 可扩展性 | 比如数据库预留多个属性,比如接口的使用等确保了系统的非功能性需求。 |
| 易用性 | 用户只要跟着基于SSM的教师评价系统的页面展示内容进行操作,就可以了。 |
| 可维护性 | 基于SSM的教师评价系统开发的可维护性是非常重要的,经过测试,可维护性没有问题 |
2.4 系统用例分析
通过2.3功能的分析,得出了系统的用例图:
学生用户角色用例如图2-7所示。

图2-7学生用户角色用例图
管理员是维护整个基于SSM的教师评价系统中所有数据信息的。管理员角色用例如图2-8所示。

教师用户角色用例如图2-9所示。

图2-9学生用户角色用例图
本章主要通过对基于SSM的教师评价系统的可行性分析、流程分析、功能需求分析、系统用例分析,确定整个系统要实现的功能。同时也为系统的代码实现和测试提供了标准。
3 系统总体设计
3.1 系统架构设计
本系统从架构上分为三层:表现层(UI)、业务逻辑层(BLL)以及数据层(DL)。

图3-1系统架构设计图
表现层(UI):又称UI层,主要完成本系统的UI交互功能,一个良好的UI可以打打提高用户的用户体验,增强用户使用本系统时的舒适度。UI的界面设计也要适应不同版本的教师评价系统以及不同尺寸的分辨率,以做到良好的兼容性。UI交互功能要求合理,用户进行交互操作时必须要得到与之相符的交互结果,这就要求表现层要与业务逻辑层进行良好的对接。
业务逻辑层(BLL):主要完成本系统的数据处理功能。用户从表现层传输过来的数据经过业务逻辑层进行处理交付给数据层,系统从数据层读取的数据经过业务逻辑层进行处理交付给表现层。
数据层(DL):由于本系统的数据是放在服务端的mysql数据库中,因此本属于服务层的部分可以直接整合在业务逻辑层中,所以数据层中只有数据库,其主要完成本系统的数据存储和管理功能。
3.2 系统功能模块设计
在上一章节中主要对系统的功能性需求和非功能性需求进行分析,并且根据需求分析了本系统中的用例。那么接下来就要开始对本系统的架构、主要功能和数据库开始进行设计。基于SSM的教师评价系统根据前面章节的需求分析得出,其总体设计模块图如图3-2所示。

图3-2系统功能模块图
数据库设计一般包括需求分析、概念模型设计、数据库表建立三大过程,其中需求分析前面章节已经阐述,概念模型设计有概念模型和逻辑结构设计两部分。
3.3.1 数据库概念结构设计
下面是整个基于SSM的教师评价系统中主要的数据库表总E-R实体关系图。

图3-3 基于SSM的教师评价系统总E-R关系图
通过上一小节中基于SSM的教师评价系统中总E-R关系图上得出一共需要创建很多个数据表。在此我主要罗列几个主要的数据库表结构设计。
| 编号 | 名称 | 数据类型 | 长度 | 小数位 | 允许空值 | 主键 | 默认值 | 说明 |
| 1 | token_id | int | 10 | 0 | N | Y | 临时访问牌ID | |
| 2 | token | varchar | 64 | 0 | Y | N | 临时访问牌 | |
| 3 | info | text | 65535 | 0 | Y | N | ||
| 4 | maxage | int | 10 | 0 | N | N | 2 | 最大寿命:默认2小时 |
| 5 | create_time | timestamp | 19 | 0 | N | N | CURRENT_TIMESTAMP | 创建时间: |
| 6 | update_time | timestamp | 19 | 0 | N | N | CURRENT_TIMESTAMP | 更新时间: |
| 7 | user_id | int | 10 | 0 | N | N | 0 | 用户编号: |
| 编号 | 名称 | 数据类型 | 长度 | 小数位 | 允许空值 | 主键 | 默认值 | 说明 |
| 1 | article_id | mediumint | 8 | 0 | N | Y | 文章id:[0,8388607] | |
| 2 | title | varchar | 125 | 0 | N | Y | 标题:[0,125]用于文章和html的title标签中 | |
| 3 | type | varchar | 64 | 0 | N | N | 0 | 文章分类:[0,1000]用来搜索指定类型的文章 |
| 4 | hits | int | 10 | 0 | N | N | 0 | 点击数:[0,1000000000]访问这篇文章的人次 |
| 5 | praise_len | int | 10 | 0 | N | N | 0 | 点赞数 |
| 6 | create_time | timestamp | 19 | 0 | N | N | CURRENT_TIMESTAMP | 创建时间: |
| 7 | update_time | timestamp | 19 | 0 | N | N | CURRENT_TIMESTAMP | 更新时间: |
| 8 | source | varchar | 255 | 0 | Y | N | 来源:[0,255]文章的出处 | |
| 9 | url | varchar | 255 | 0 | Y | N | 来源地址:[0,255]用于跳转到发布该文章的网站 | |
| 10 | tag | varchar | 255 | 0 | Y | N | 标签:[0,255]用于标注文章所属相关内容,多个标签用空格隔开 | |
| 11 | content | longtext | 2147483647 | 0 | Y | N | 正文:文章的主体内容 | |
| 12 | img | varchar | 255 | 0 | Y | N | 封面图 | |
| 13 | description | text | 65535 | 0 | Y | N | 文章描述 |
| 编号 | 名称 | 数据类型 | 长度 | 小数位 | 允许空值 | 主键 | 默认值 | 说明 |
| 1 | type_id | smallint | 5 | 0 | N | Y | 分类ID:[0,10000] | |
| 2 | display | smallint | 5 | 0 | N | N | 100 | 显示顺序:[0,1000]决定分类显示的先后顺序 |
| 3 | name | varchar | 16 | 0 | N | N | 分类名称:[2,16] | |
| 4 | father_id | smallint | 5 | 0 | N | N | 0 | 上级分类ID:[0,32767] |
| 5 | description | varchar | 255 | 0 | Y | N | 描述:[0,255]描述该分类的作用 | |
| 6 | icon | text | 65535 | 0 | Y | N | 分类图标: | |
| 7 | url | varchar | 255 | 0 | Y | N | 外链地址:[0,255]如果该分类是跳转到其他网站的情况下,就在该URL上设置 | |
| 8 | create_time | timestamp | 19 | 0 | N | N | CURRENT_TIMESTAMP | 创建时间: |
| 9 | update_time | timestamp | 19 | 0 | N | N | CURRENT_TIMESTAMP | 更新时间: |
| 编号 | 名称 | 数据类型 | 长度 | 小数位 | 允许空值 | 主键 | 默认值 | 说明 |
| 1 | auth_id | int | 10 | 0 | N | Y | 授权ID: | |
| 2 | user_group | varchar | 64 | 0 | Y | N | 用户组: | |
| 3 | mod_name | varchar | 64 | 0 | Y | N | 模块名: | |
| 4 | table_name | varchar | 64 | 0 | Y | N | 表名: | |
| 5 | page_title | varchar | 255 | 0 | Y | N | 页面标题: | |
| 6 | path | varchar | 255 | 0 | Y | N | 路由路径: | |
| 7 | position | varchar | 32 | 0 | Y | N | 位置: | |
| 8 | mode | varchar | 32 | 0 | N | N | _blank | 跳转方式: |
| 9 | add | tinyint | 3 | 0 | N | N | 1 | 是否可增加: |
| 10 | del | tinyint | 3 | 0 | N | N | 1 | 是否可删除: |
| 11 | set | tinyint | 3 | 0 | N | N | 1 | 是否可修改: |
| 12 | get | tinyint | 3 | 0 | N | N | 1 | 是否可查看: |
| 13 | field_add | text | 65535 | 0 | Y | N | 添加字段: | |
| 14 | field_set | text | 65535 | 0 | Y | N | 修改字段: | |
| 15 | field_get | text | 65535 | 0 | Y | N | 查询字段: | |
| 16 | table_nav_name | varchar | 500 | 0 | Y | N | 跨表导航名称: | |
| 17 | table_nav | varchar | 500 | 0 | Y | N | 跨表导航: | |
| 18 | option | text | 65535 | 0 | Y | N | 配置: | |
| 19 | create_time | timestamp | 19 | 0 | N | N | CURRENT_TIMESTAMP | 创建时间: |
| 20 | update_time | timestamp | 19 | 0 | N | N | CURRENT_TIMESTAMP | 更新时间: |
| 编号 | 名称 | 数据类型 | 长度 | 小数位 | 允许空值 | 主键 | 默认值 | 说明 |
| 1 | collect_id | int | 10 | 0 | N | Y | 收藏ID: | |
| 2 | user_id | int | 10 | 0 | N | N | 0 | 收藏人ID: |
| 3 | source_table | varchar | 255 | 0 | Y | N | 来源表: | |
| 4 | source_field | varchar | 255 | 0 | Y | N | 来源字段: | |
| 5 | source_id | int | 10 | 0 | N | N | 0 | 来源ID: |
| 6 | title | varchar | 255 | 0 | Y | N | 标题: | |
| 7 | img | varchar | 255 | 0 | Y | N | 封面: | |
| 8 | create_time | timestamp | 19 | 0 | N | N | CURRENT_TIMESTAMP | 创建时间: |
| 9 | update_time | timestamp | 19 | 0 | N | N | CURRENT_TIMESTAMP | 更新时间: |
| 编号 | 名称 | 数据类型 | 长度 | 小数位 | 允许空值 | 主键 | 默认值 | 说明 |
| 1 | comment_id | int | 10 | 0 | N | Y | 评论ID: | |
| 2 | user_id | int | 10 | 0 | N | N | 0 | 评论人ID: |
| 3 | reply_to_id | int | 10 | 0 | N | N | 0 | 回复评论ID:空为0 |
| 4 | content | longtext | 2147483647 | 0 | Y | N | 内容: | |
| 5 | nickname | varchar | 255 | 0 | Y | N | 昵称: | |
| 6 | avatar | varchar | 255 | 0 | Y | N | 头像地址:[0,255] | |
| 7 | create_time | timestamp | 19 | 0 | N | N | CURRENT_TIMESTAMP | 创建时间: |
| 8 | update_time | timestamp | 19 | 0 | N | N | CURRENT_TIMESTAMP | 更新时间: |
| 9 | source_table | varchar | 255 | 0 | Y | N | 来源表: | |
| 10 | source_field | varchar | 255 | 0 | Y | N | 来源字段: | |
| 11 | source_id | int | 10 | 0 | N | N | 0 | 来源ID: |
| 编号 | 名称 | 数据类型 | 长度 | 小数位 | 允许空值 | 主键 | 默认值 | 说明 |
| 1 | course_information_id | int | 10 | 0 | N | Y | 课程信息ID | |
| 2 | teacher_users | int | 10 | 0 | Y | N | 0 | 教师用户 |
| 3 | teachers_name | varchar | 64 | 0 | Y | N | 教师姓名 | |
| 4 | course_name | varchar | 64 | 0 | Y | N | 课程名称 | |
| 5 | course_type | varchar | 64 | 0 | Y | N | 课程类型 | |
| 6 | course_cover | varchar | 255 | 0 | Y | N | 课程封面 | |
| 7 | course_paper | varchar | 255 | 0 | Y | N | 课程试卷 | |
| 8 | course_introduction | text | 65535 | 0 | Y | N | 课程简介 | |
| 9 | hits | int | 10 | 0 | N | N | 0 | 点击数 |
| 10 | praise_len | int | 10 | 0 | N | N | 0 | 点赞数 |
| 11 | create_time | datetime | 19 | 0 | N | N | CURRENT_TIMESTAMP | 创建时间 |
| 12 | update_time | timestamp | 19 | 0 | N | N | CURRENT_TIMESTAMP | 更新时间 |
| 编号 | 名称 | 数据类型 | 长度 | 小数位 | 允许空值 | 主键 | 默认值 | 说明 |
| 1 | course_type_id | int | 10 | 0 | N | Y | 课程类型ID | |
| 2 | course_type | varchar | 64 | 0 | Y | N | 课程类型 | |
| 3 | create_time | datetime | 19 | 0 | N | N | CURRENT_TIMESTAMP | 创建时间 |
| 4 | update_time | timestamp | 19 | 0 | N | N | CURRENT_TIMESTAMP | 更新时间 |
表evaluation_information (评价信息)
| 编号 | 名称 | 数据类型 | 长度 | 小数位 | 允许空值 | 主键 | 默认值 | 说明 |
| 1 | evaluation_information_id | int | 10 | 0 | N | Y | 评价信息ID | |
| 2 | student_users | int | 10 | 0 | Y | N | 0 | 学生用户 |
| 3 | student_name | varchar | 64 | 0 | Y | N | 学生姓名 | |
| 4 | teacher_users | int | 10 | 0 | Y | N | 0 | 教师用户 |
| 5 | teachers_name | varchar | 64 | 0 | Y | N | 教师姓名 | |
| 6 | course_name | varchar | 64 | 0 | Y | N | 课程名称 | |
| 7 | course_type | varchar | 64 | 0 | Y | N | 课程类型 | |
| 8 | evaluation_score | int | 10 | 0 | Y | N | 0 | 评价分数 |
| 9 | exam_scoring | int | 10 | 0 | Y | N | 0 | 试卷评分 |
| 10 | create_time | datetime | 19 | 0 | N | N | CURRENT_TIMESTAMP | 创建时间 |
| 11 | update_time | timestamp | 19 | 0 | N | N | CURRENT_TIMESTAMP | 更新时间 |
| 编号 | 名称 | 数据类型 | 长度 | 小数位 | 允许空值 | 主键 | 默认值 | 说明 |
| 1 | hits_id | int | 10 | 0 | N | Y | 点赞ID: | |
| 2 | user_id | int | 10 | 0 | N | N | 0 | 点赞人: |
| 3 | create_time | timestamp | 19 | 0 | N | N | CURRENT_TIMESTAMP | 创建时间: |
| 4 | update_time | timestamp | 19 | 0 | N | N | CURRENT_TIMESTAMP | 更新时间: |
| 5 | source_table | varchar | 255 | 0 | Y | N | 来源表: | |
| 6 | source_field | varchar | 255 | 0 | Y | N | 来源字段: | |
| 7 | source_id | int | 10 | 0 | N | N | 0 | 来源ID: |
| 编号 | 名称 | 数据类型 | 长度 | 小数位 | 允许空值 | 主键 | 默认值 | 说明 |
| 1 | notice_id | mediumint | 8 | 0 | N | Y | 公告id: | |
| 2 | title | varchar | 125 | 0 | N | N | 标题: | |
| 3 | content | longtext | 2147483647 | 0 | Y | N | 正文: | |
| 4 | create_time | timestamp | 19 | 0 | N | N | CURRENT_TIMESTAMP | 创建时间: |
| 5 | update_time | timestamp | 19 | 0 | N | N | CURRENT_TIMESTAMP | 更新时间: |
| 编号 | 名称 | 数据类型 | 长度 | 小数位 | 允许空值 | 主键 | 默认值 | 说明 |
| 1 | praise_id | int | 10 | 0 | N | Y | 点赞ID: | |
| 2 | user_id | int | 10 | 0 | N | N | 0 | 点赞人: |
| 3 | create_time | timestamp | 19 | 0 | N | N | CURRENT_TIMESTAMP | 创建时间: |
| 4 | update_time | timestamp | 19 | 0 | N | N | CURRENT_TIMESTAMP | 更新时间: |
| 5 | source_table | varchar | 255 | 0 | Y | N | 来源表: | |
| 6 | source_field | varchar | 255 | 0 | Y | N | 来源字段: | |
| 7 | source_id | int | 10 | 0 | N | N | 0 | 来源ID: |
| 8 | status | bit | 1 | 0 | N | N | 1 | 点赞状态:1为点赞,0已取消 |
| 编号 | 名称 | 数据类型 | 长度 | 小数位 | 允许空值 | 主键 | 默认值 | 说明 |
| 1 | slides_id | int | 10 | 0 | N | Y | 轮播图ID: | |
| 2 | title | varchar | 64 | 0 | Y | N | 标题: | |
| 3 | content | varchar | 255 | 0 | Y | N | 内容: | |
| 4 | url | varchar | 255 | 0 | Y | N | 链接: | |
| 5 | img | varchar | 255 | 0 | Y | N | 轮播图: | |
| 6 | hits | int | 10 | 0 | N | N | 0 | 点击量: |
| 7 | create_time | timestamp | 19 | 0 | N | N | CURRENT_TIMESTAMP | 创建时间: |
| 8 | update_time | timestamp | 19 | 0 | N | N | CURRENT_TIMESTAMP | 更新时间: |
| 编号 | 名称 | 数据类型 | 长度 | 小数位 | 允许空值 | 主键 | 默认值 | 说明 |
| 1 | student_users_id | int | 10 | 0 | N | Y | 学生用户ID | |
| 2 | student_name | varchar | 64 | 0 | Y | N | 学生姓名 | |
| 3 | student_gender | varchar | 64 | 0 | Y | N | 学生性别 | |
| 4 | contact_phone_number | varchar | 16 | 0 | Y | N | 联系电话 | |
| 5 | student_id | varchar | 64 | 0 | Y | N | 学生学号 | |
| 6 | examine_state | varchar | 16 | 0 | N | N | 已通过 | 审核状态 |
| 7 | user_id | int | 10 | 0 | N | N | 0 | 用户ID |
| 8 | create_time | datetime | 19 | 0 | N | N | CURRENT_TIMESTAMP | 创建时间 |
| 9 | update_time | timestamp | 19 | 0 | N | N | CURRENT_TIMESTAMP | 更新时间 |
| 编号 | 名称 | 数据类型 | 长度 | 小数位 | 允许空值 | 主键 | 默认值 | 说明 |
| 1 | teacher_evaluation_id | int | 10 | 0 | N | Y | 教师评价ID | |
| 2 | evaluate_teachers | int | 10 | 0 | Y | N | 0 | 评价教师 |
| 3 | teachers_name | varchar | 64 | 0 | Y | N | 教师姓名 | |
| 4 | course_name | varchar | 64 | 0 | Y | N | 课程名称 | |
| 5 | course_type | varchar | 64 | 0 | Y | N | 课程类型 | |
| 6 | course_grading | int | 10 | 0 | Y | N | 0 | 课程评分 |
| 7 | exam_scoring | int | 10 | 0 | Y | N | 0 | 试卷评分 |
| 8 | create_time | datetime | 19 | 0 | N | N | CURRENT_TIMESTAMP | 创建时间 |
| 9 | update_time | timestamp | 19 | 0 | N | N | CURRENT_TIMESTAMP | 更新时间 |
| 编号 | 名称 | 数据类型 | 长度 | 小数位 | 允许空值 | 主键 | 默认值 | 说明 |
| 1 | teacher_users_id | int | 10 | 0 | N | Y | 教师用户ID | |
| 2 | teachers_name | varchar | 64 | 0 | Y | N | 教师姓名 | |
| 3 | teacher_gender | varchar | 64 | 0 | Y | N | 教师性别 | |
| 4 | contact_phone_number | varchar | 64 | 0 | Y | N | 联系电话 | |
| 5 | examine_state | varchar | 16 | 0 | N | N | 已通过 | 审核状态 |
| 6 | user_id | int | 10 | 0 | N | N | 0 | 用户ID |
| 7 | create_time | datetime | 19 | 0 | N | N | CURRENT_TIMESTAMP | 创建时间 |
| 8 | update_time | timestamp | 19 | 0 | N | N | CURRENT_TIMESTAMP | 更新时间 |
| 编号 | 名称 | 数据类型 | 长度 | 小数位 | 允许空值 | 主键 | 默认值 | 说明 |
| 1 | upload_id | int | 10 | 0 | N | Y | 上传ID | |
| 2 | name | varchar | 64 | 0 | Y | N | 文件名 | |
| 3 | path | varchar | 255 | 0 | Y | N | 访问路径 | |
| 4 | file | varchar | 255 | 0 | Y | N | 文件路径 | |
| 5 | display | varchar | 255 | 0 | Y | N | 显示顺序 | |
| 6 | father_id | int | 10 | 0 | Y | N | 0 | 父级ID |
| 7 | dir | varchar | 255 | 0 | Y | N | 文件夹 | |
| 8 | type | varchar | 32 | 0 | Y | N | 文件类型 |
| 编号 | 名称 | 数据类型 | 长度 | 小数位 | 允许空值 | 主键 | 默认值 | 说明 |
| 1 | user_id | mediumint | 8 | 0 | N | Y | 用户ID:[0,8388607]用户获取其他与用户相关的数据 | |
| 2 | state | smallint | 5 | 0 | N | N | 1 | 账户状态:[0,10](1可用|2异常|3已冻结|4已注销) |
| 3 | user_group | varchar | 32 | 0 | Y | N | 所在用户组:[0,32767]决定用户身份和权限 | |
| 4 | login_time | timestamp | 19 | 0 | N | N | CURRENT_TIMESTAMP | 上次登录时间: |
| 5 | phone | varchar | 11 | 0 | Y | N | 手机号码:[0,11]用户的手机号码,用于找回密码时或登录时 | |
| 6 | phone_state | smallint | 5 | 0 | N | N | 0 | 手机认证:[0,1](0未认证|1审核中|2已认证) |
| 7 | username | varchar | 16 | 0 | N | N | 用户名:[0,16]用户登录时所用的账户名称 | |
| 8 | nickname | varchar | 16 | 0 | Y | N | 昵称:[0,16] | |
| 9 | password | varchar | 64 | 0 | N | N | 密码:[0,32]用户登录所需的密码,由6-16位数字或英文组成 | |
| 10 | | varchar | 64 | 0 | Y | N | 邮箱:[0,64]用户的邮箱,用于找回密码时或登录时 | |
| 11 | email_state | smallint | 5 | 0 | N | N | 0 | 邮箱认证:[0,1](0未认证|1审核中|2已认证) |
| 12 | avatar | varchar | 255 | 0 | Y | N | 头像地址:[0,255] | |
| 13 | open_id | varchar | 255 | 0 | Y | N | 针对获取用户信息字段 | |
| 14 | create_time | timestamp | 19 | 0 | N | N | CURRENT_TIMESTAMP | 创建时间: |
| 15 | vip_level | varchar | 255 | 0 | Y | N | 会员等级 | |
| 16 | vip_discount | double | 11 | 2 | Y | N | 0.00 | 会员折扣 |
| 编号 | 名称 | 数据类型 | 长度 | 小数位 | 允许空值 | 主键 | 默认值 | 说明 |
| 1 | group_id | mediumint | 8 | 0 | N | Y | 用户组ID:[0,8388607] | |
| 2 | display | smallint | 5 | 0 | N | N | 100 | 显示顺序:[0,1000] |
| 3 | name | varchar | 16 | 0 | N | N | 名称:[0,16] | |
| 4 | description | varchar | 255 | 0 | Y | N | 描述:[0,255]描述该用户组的特点或权限范围 | |
| 5 | source_table | varchar | 255 | 0 | Y | N | 来源表: | |
| 6 | source_field | varchar | 255 | 0 | Y | N | 来源字段: | |
| 7 | source_id | int | 10 | 0 | N | N | 0 | 来源ID: |
| 8 | register | smallint | 5 | 0 | Y | N | 0 | 注册位置: |
| 9 | create_time | timestamp | 19 | 0 | N | N | CURRENT_TIMESTAMP | 创建时间: |
| 10 | update_time | timestamp | 19 | 0 | N | N | CURRENT_TIMESTAMP | 更新时间: |
整个基于SSM的教师评价系统的需求分析主要对系统总体架构以及功能模块的设计,通过建立E-R模型和数据库逻辑系统设计完成了数据库系统设计。
4系统关键模块设计与实现
基于SSM的教师评价系统的详细设计与实现主要是根据前面的需求分析和总体设计来设计页面并实现业务逻辑。主要从界面实现、业务逻辑实现这两部分进行介绍。
4.1前台学生用户功能模块
4.1.1 首页界面
当进入基于SSM的教师评价系统的时候,首先映入眼帘的是系统的导航栏,其主界面展示如下图4-1所示。

图4-1 首页界面图
4.1.2 用户登录界面
基于SSM的教师评价系统中的注册后的用户是可以通过自己的账户名和密码进行登录的,当用户输入完整的自己的账户名和密码信息并点击“登录”按钮后,将会首先验证输入的有没有空数据,再次验证输入的账户名+密码和数据库中当前保存的用户信息是否一致,只有在一致后将会登录成功并自动跳转到基于SSM的教师评价系统的首页中;否则将会提示相应错误信息,用户登录界面如下图4-2所示。

图4-2用户登录界面图
4.1.3 课程信息界面
当用户点击“课程信息”后,可以查看课程详情信息,包括课程名称、教师姓名、课程试卷等,可以进行评价、点赞、收藏、评论等。界面如下图4-3所示。

图4-3课程信息详情界面图
4.1.4 评价界面
当用户在课程信息详情页面点击“评价”后,可以提交对教师所教授课程的评价等。页面如图4-4所示。

图4-4 评价信息提交界面图
4.1.5 学校资讯界面
当用户点击“学校资讯”后,可以查看系统发布的所有学校资讯信息,在详情页面可以进行点赞、收藏、评论等操作,界面如下图所示。

图4-5学校资讯详情界面图
4.2教师用户功能模块
4.2.1 课程信息界面
当教师用户点击个人中心“课程信息”按钮后会进入课程信息列表,教师用户可以查看、添加、修改、删除课程信息,页面如图所示。

图4-6课程信息添加界面图
4.2.2 评价信息界面
当教师用户点击个人中心“ 评价信息”按钮后,可以查看学生对自己所教授课程的评价等,界面如下图4-7所示。

图4-7 评价信息界面图
4.3管理员功能模块
4.3.1 系统用户管理界面
基于SSM的教师评价系统中的管理人员是可以对注册的学生用户、教师用户进行管理的,也可以对管理员进行管控。界面如下图4-8所示。

图4-8用户管理界面图
4.3.2 系统管理界面
管理员点击“系统管理”这一菜单会显示轮播图这一个子菜单,管理员可以对前台展示的轮播图进行设置,界面如下图4-9所示。

图4-9系统管理界面图
4.3.3 课程信息管理界面
管理员点击“课程信息管理”菜单,管理员可以课程信息信息进行增删改查等操作。界面如下图所示。

图4-10课程信息管理界面图
4.3.4 资源管理界面
当管理员点击“资源管理”这一菜单的时候,会出现学校资讯+资讯分类这两个子菜单,可以对这两个模块进行增删改查操作。资源管理界面如下图所示。

图4-11资源管理界面图
4.3.5 通知公告管理界面
管理员点击“通知公告管理”这个菜单,可以对系统中的通知公告进行管理,包括通知公告的编辑、删除等操作。通知公告管理界面如下图所示。

图4-12通知公告管理界面图
5系统测试
系统开发到了最后一个阶段那就是系统测试,系统测试对软件的开发其实是非常有必要的。因为没什么系统一经开发出来就可能会尽善尽美,再厉害的系统开发工程师也会在系统开发的时候出现纰漏,系统测试能够较好的改正一些bug,为后期系统的维护性提供很好的支持。通过系统测试,开发人员也可以建立自己对系统的信心,为后期的系统版本的跟新提供支持。
5.2 系统测试用例
系统测试包括:用户登录功能测试、课程信息展示功能测试、课程信息添加、课程信息搜索、密码修改功能测试,如表5-1、5-2、5-3、5-4、5-5所示:
表5-1 用户登录功能测试表
| 用例名称 | 用户登录系统 |
| 目的 | 测试用户通过正确的用户名和密码可否登录功能 |
| 前提 | 未登录的情况下 |
| 测试流程 | 1) 进入登录页面 2) 输入正确的用户名和密码 |
| 预期结果 | 用户名和密码正确的时候,跳转到登录成功界面,反之则显示错误信息,提示重新输入 |
| 实际结果 | 实际结果与预期结果一致 |
课程信息查看功能测试:
表5-2课程信息查看功能测试表
| 用例名称 | 课程信息查看 |
| 目的 | 测试课程信息查看功能 |
| 前提 | 用户登录 |
| 测试流程 | 点击课程信息列表 |
| 预期结果 | 可以查看到所有课程信息 |
| 实际结果 | 实际结果与预期结果一致 |
管理员添加课程信息界面测试:
表5-3 管理员添加课程信息界面测试表
| 用例名称 | 课程信息添加测试用例 |
| 目的 | 测试课程信息添加功能 |
| 前提 | 管理员正常登录情况下 |
| 测试流程 | 1)管理员点击课程信息管理,然后点击课程信息添加,点击添加后并填写信息。 2)点击进行提交。 |
| 预期结果 | 提交以后,页面首页会显示新的课程信息 |
| 实际结果 | 实际结果与预期结果一致 |
课程信息搜索功能测试:
表5-4课程信息搜索功能测试表
| 用例名称 | 课程信息搜索测试 |
| 目的 | 测试课程信息搜索功能 |
| 前提 | 无 |
| 测试流程 | 1)在搜索框填入搜索关键字。 2)点击搜索按钮。 |
| 预期结果 | 页面显示包含有搜索关键字的课程信息 |
| 实际结果 | 实际结果与预期结果一致 |
密码修改功能测试:
表5-5 密码修改功能测试表
| 用例名称 | 密码修改测试用例 |
| 目的 | 测试管理员密码修改功能 |
| 前提 | 管理员用户正常登录情况下 |
| 测试流程 | 1)管理员密码修改并完成填写。 2)点击进行提交。 |
| 预期结果 | 使用新的密码可以登录 |
| 实际结果 | 实际结果与预期结果一致 |
5.3 系统测试结果
通过编写基于SSM的教师评价系统的测试用例,已经检测完毕用户登录模块、课程信息查看模块、课程信息添加模块、课程信息搜索模块、密码修改功能测试,通过这5大模块为基于SSM的教师评价系统的后期推广运营提供了强力的技术支撑。
结论
至此,基于SSM的教师评价系统已经结束,在开发前做了许多的准备,在本系统的设计和开发过程中阅览和学习了许多文献资料,从中我也收获了很多宝贵的方法和设计思路,对系统的开发也起到了很重要的作用,系统的开发技术选用的都是自己比较熟悉的,比如SSM、JAVA语言、MYSQL,这些技术都是在以前的学习中学到了,其中许多的设计思路和方法都是在以前不断地学习中摸索出来的经验,其实对于我们来说工作量还是比较大的,但是正是由于之前的积累与准备,才能顺利的完成这个项目,由此看来,积累经验跟做好准备是十分重要的事情。
当然在该系统的设计与实现的过程中也离不开老师以及同学们的帮助,正是因为他们的指导与帮助,我才能够成功的在预期内完成了这个系统。同时在这个过程当中我也收获了很多东西,此系统也有需要改进的地方,但是由于专业知识的浅薄,并不能做到十分完美,希望以后有机会可以让其真正的投入到使用之中。
[1]袁爱平,陈畅,孙士兵等.基于SSM框架的高校学生信息管理系统设计与实现[J].工业控制计算机,2023,36(12):127-129.
[2]单厚信,刘舒心,程文远等.基于SSM架构的图书资料管理系统设计与实现[J].现代信息科技,2023,7(23):46-51.DOI:10.19850/j.cnki.2096-4706.2023.23.010.
[3]潘显民,欧战祥,夏雅.仿生学下基于SSM的大学生学习资源共享系统设计[J].湘南学院学报,2023,44(05):44-48.
[4]赵进步,袁慧.基于SSM框架的“云节”系统设计与实现[J].电脑编程技巧与维护,2023,(10):90-92.DOI:10.16184/j.cnki.comprg.2023.10.021.
[5]王敏.基于SSM的高校学生综合测评管理系统设计与实现[J].电脑知识与技术,2023,19(29):59-62+70.DOI:10.14004/j.cnki.ckt.2023.1530.
[6]常婉纶,谈姝辰,屈小娥等.基于SSM框架的二级学院教科研信息共享系统的设计与实现[J].电脑知识与技术,2022,18(34):39-41.DOI:10.14004/j.cnki.ckt.2022.2208.
[7]马楠,商新娜.数据库系统的智能应用[M].中国铁道出版社:202212.293.
[8]Hongying Z .A Study on the Design of English Speaking Examination System Based on SSM Framework[J].Journal of Sensors,2022,2022
[9]SUN L Q .Design and Implementation of Personnel Management Information System Based on SSM[C]//[出版者不详],2021:
[10]Wang S ,Hou P ,Yun L , et al.Design and Research of Paper Management System Based on SSM Architecture[J].Journal of Physics: Conference Series,2018,1069(1):012045-012045.
[11]李梅,田风林,曹艳虹.中职教师教学评价管理系统的研究与设计[J].网络安全和信息化,2024,(01):104-107.
[12]段晓英,曾光,陈兴劼.高职院校教务管理信息系统设计与应用研究——面向教师评价[J].办公自动化,2023,28(22):25-28.
[13]陈明霞,柏任俊.教师专业发展与评价管理系统的建设与应用[J].中小学信息技术教育,2022,(11):26-28.
[14]王继旺.基于情感分析的多维度教师评价系统的设计与实现[D].中央民族大学,2022.DOI:10.27667/d.cnki.gzymu.2022.000265.
[15]邓任锋.基于大数据的高职教师能力水平评价系统建设方案研究[J].电脑知识与技术,2021,17(01):128-129+132.DOI:10.14004/j.cnki.ckt.2021.0252.
[16]肖海荣.教师同行评价系统设计与实现[J].电脑与信息技术,2020,28(06):29-30.DOI:10.19414/j.cnki.1005-1228.2020.06.010.
[17]张晗.高校教师教学质量评价系统的设计与实现[D].北京邮电大学,2020.DOI:10.26969/d.cnki.gbydu.2020.000878.
[18]张兴田.培训教师授课评价系统设计与开发[J].神华科技,2019,17(01):8-13.
[19]邹苇.基于视频分析的教学评价系统的设计与实现[D].华中科技大学,2018.DOI:10.27157/d.cnki.ghzku.2018.000013.
[20]刘小英,兰全祥.教师教学质量评价系统设计[J].电脑知识与技术,2018,14(21):104-106.DOI:10.14004/j.cnki.ckt.2018.2317.
转眼间,大学生用户活便已经接近尾声,人面对着离别与结束,总是充满着不舍与茫然,我亦如此,仍记得那年秋天,我迫不及待的提前一天到了学校,面对学校巍峨的大门,我心里充满了期待:这里,就是我新生活的起点吗?那天,阳光明媚,学校的欢迎仪式很热烈,我面对着一个个对着我微笑的同学,仿佛一缕缕阳光透过胸口照进了我心里,同时,在那天我认识可爱的室友,我们携手共同度过了这难忘的两年。如今,我望着这篇论文的致谢,不禁又要问自己:现在,我们就要说再见了吗?
感慨莫名,不知所言。遥想当初刚来学校的时候,心里总是想着工科学校会过于板正,会缺乏一些柔情,当时心里甚至有一点点排斥,但是随着我对学校的慢慢认识与了解,我才认识到了她的美丽,她的柔情,并且慢慢的喜欢上了这个校园,但是时间太快了,快到我还没有好好体会她的美丽便要离开了,但是她带给我的回忆,永远不会离开我,也许真正离开那天我的眼里会满含泪水,我不是因为难过,我只是想将她的样子映在我的泪水里,刻在我的心里。最后,感谢我的老师们,是你们教授了我们知识与做人的道理;感谢我的室友们,是你们陪伴了我如此之久;感谢每位关心与支持我的人。
少年,追风赶月莫停留,平荒尽处是春山。
免费领取项目源码,请关注❥点赞收藏并私信博主,谢谢~
2497

被折叠的 条评论
为什么被折叠?



