摘 要
随着医疗行业的快速发展和社区医疗服务的日益普及,社区诊所作为基层医疗服务的重要组成部分,其管理效率和服务质量直接关系到广大社区居民的健康福祉。传统的社区诊所管理模式往往存在着信息分散、流程繁琐、效率低下等问题,已经无法满足现代医疗服务的需求。因此,开发一款基于Spring Boot的社区诊所管理系统,对于提升社区诊所的管理效率和服务质量具有重要意义。
Spring Boot作为一种轻量级、易集成的开源框架,具有快速开发、简化配置、高度可扩展等特点,广泛应用于各类Web应用的开发中。基于Spring Boot的社区诊所管理系统,可以充分利用其优势,实现快速开发、灵活部署和高效管理。通过整合现代Web开发技术和数据库管理技术,该系统能够实现诊所日常工作的信息化、智能化和规范化,提高诊所的工作效率和服务质量。
此外,基于Spring Boot的社区诊所管理系统的设计与实现,也符合当前医疗信息化建设的趋势。随着医疗信息化建设的不断深入,越来越多的医疗机构开始采用信息化手段来优化管理流程、提升服务质量。基于Spring Boot的社区诊所管理系统作为其中的一种解决方案,可以为社区诊所的信息化建设提供有力支持,推动社区医疗服务的发展和创新。
综上所述,基于Spring Boot的社区诊所管理系统的设计与实现具有重要的现实意义和应用价值。通过该系统的应用,可以实现社区诊所管理的信息化、智能化和规范化,提高诊所的工作效率和服务质量,为社区居民提供更加优质、便捷的医疗服务。
关键词:社区诊所管理系统;Web应用;springboot技术
Design and Implementation of a Community Clinic Management System Based on Spring Boot
Abstract
With the rapid development of the medical industry and the increasing popularity of community medical services, community clinics, as an important component of grassroots medical services, their management efficiency and service quality are directly related to the health and well-being of community residents. The traditional management model of community clinics often faces problems such as scattered information, cumbersome processes, and low efficiency, which can no longer meet the needs of modern medical services. Therefore, developing a community clinic management system based on Spring Boot is of great significance for improving the management efficiency and service quality of community clinics.
Spring Boot, as a lightweight and easily integrated open-source framework, has the characteristics of fast development, simplified configuration, and high scalability, and is widely used in the development of various web applications. The community clinic management system based on Spring Boot can fully utilize its advantages to achieve rapid development, flexible deployment, and efficient management. By integrating modern web development technology and database management technology, this system can achieve informatization, intelligence, and standardization of daily work in clinics, improving work efficiency and service quality.
In addition, the design and implementation of a community clinic management system based on Spring Boot is also in line with the current trend of medical information construction. With the continuous deepening of medical informationization construction, more and more medical institutions are adopting informationization methods to optimize management processes and improve service quality. The community clinic management system based on Spring Boot, as one of the solutions, can provide strong support for the information construction of community clinics, promote the development and innovation of community medical services.
In summary, the design and implementation of a community clinic management system based on Spring Boot have important practical significance and application value. Through the application of this system, the informatization, intelligence, and standardization of community clinic management can be achieved, improving the efficiency and service quality of clinics, and providing better and more convenient medical services for community residents.
Keywords:Community clinic management system; Web applications; Springboot technology
目 录
在当今社会,随着医疗技术的不断进步和医疗服务需求的日益增长,社区诊所作为基层医疗服务的重要组成部分,其管理效率和服务质量直接关系到广大社区居民的健康福祉。然而,传统的社区诊所管理模式在信息化、智能化方面存在明显的不足,已无法满足现代医疗服务的需求。因此,基于Spring Boot的社区诊所管理系统的设计与实现成为了一个迫切的课题。
首先,该选题符合医疗信息化建设的趋势。随着信息技术的快速发展,医疗信息化已成为提升医疗服务质量、优化管理流程的重要手段。社区诊所作为医疗服务体系的基础,其信息化建设对于提升整体医疗服务水平具有重要意义。
其次,该选题能够满足社区诊所的实际需求。社区诊所面临着患者信息管理、预约挂号、药品管理、医生排班等多项复杂任务,传统的管理方式往往效率低下、易出错。基于Spring Boot的社区诊所管理系统能够通过信息化手段,简化管理流程、提高工作效率,从而更好地满足社区诊所的实际需求。
此外,该选题还具有广泛的应用前景。随着社区医疗服务的普及和发展,越来越多的社区诊所将需要采用信息化手段来提升管理效率和服务质量。基于Spring Boot的社区诊所管理系统作为一种成熟、可靠的解决方案,具有广泛的应用前景和推广价值。
综上所述,基于Spring Boot的社区诊所管理系统的设计与实现具有重要的选题依据。它符合医疗信息化建设的趋势,能够满足社区诊所的实际需求,并具有广泛的应用前景。通过该系统的应用,可以推动社区医疗服务的发展和创新,为社区居民提供更加优质、便捷的医疗服务。
在当前的医疗环境中,随着医疗技术的不断进步和居民健康意识的提高,社区诊所作为基层医疗服务体系的重要组成部分,其服务质量和效率成为了公众关注的焦点。然而,传统的社区诊所管理模式面临着诸多挑战,如信息分散、流程繁琐、工作效率低下等问题,这些问题不仅影响了诊所的运营效率,也制约了其服务质量的提升。
与此同时,信息技术的快速发展为医疗领域的创新提供了强大的动力。特别是Spring Boot这样的轻量级、易集成的开源框架,为快速开发高效、稳定的医疗管理系统提供了可能。在此背景下,基于Spring Boot的社区诊所管理系统的设计与实现显得尤为重要。
该研究不仅有助于推动社区诊所管理的数字化转型,更可以提升诊所的服务质量和运营效率。通过整合患者信息、预约挂号、药品管理、医生排班等核心功能,该系统能够实现信息的集中管理、流程的自动化和智能化决策支持。这不仅能够简化诊所的日常工作流程,减少人为错误,还能够为医生提供更加全面、准确的患者信息,从而帮助他们做出更加科学、合理的医疗决策。
此外,该研究还具有深远的社会意义。随着人口老龄化趋势的加剧和慢性病的不断增加,社区诊所作为基层医疗服务的重要提供者,其服务质量和效率直接关系到广大社区居民的健康福祉。通过优化诊所管理流程、提升服务质量,该系统可以为社区居民提供更加便捷、高效的医疗服务,进而促进社会的和谐与稳定。
综上所述,基于Spring Boot的社区诊所管理系统的设计与实现具有深厚的研究背景和重要的现实意义。它不仅有助于推动社区诊所管理的数字化转型和服务质量的提升,还能够为社区居民提供更加优质、便捷的医疗服务,促进社会的和谐与发展。
随着医疗信息化的发展,基于Spring Boot的社区诊所管理系统在国内外都受到了广泛的关注和研究。
国内研究现状:
在国内,随着医疗改革的不断深化和信息技术的发展,越来越多的研究机构和企业开始投入到基于Spring Boot的社区诊所管理系统的研发中。这些系统不仅注重基本的信息管理、预约挂号等功能,还结合大数据、人工智能等先进技术,为诊所提供更加智能化的决策支持和患者服务。此外,国内的研究还注重系统的安全性和稳定性,通过多重加密、备份等措施确保患者信息和医疗数据的安全。
国外研究现状:
在国外,基于Spring Boot的社区诊所管理系统已经得到了广泛的应用和深入的研究。这些系统不仅具备强大的信息管理功能,还注重用户体验和界面设计,为用户提供更加友好、便捷的操作体验。此外,国外的系统还注重与其他医疗系统的互联互通,实现医疗信息的共享和协同工作。同时,国外的研究还注重系统的可扩展性和灵活性,以适应不断变化的医疗需求和技术发展。
总结:
综合国内外的研究现状来看,基于Spring Boot的社区诊所管理系统的设计与实现已经成为医疗信息化领域的一个研究热点。通过不断的技术创新和功能完善,这些系统将为社区诊所提供更加高效、便捷和智能的管理解决方案,推动医疗服务水平的提升和医疗行业的创新发展。同时,随着技术的不断进步和应用需求的不断变化,未来的研究将更加注重系统的智能化、安全性和用户体验等方面的提升。
第一章是绪论,本文章的开头部分,对本题目的研究背景和研究意义等一些做文字性的描述。
第二章研究了社区诊所管理系统的所采用的开发技术和开发工具。
第三章是系统分析部分,包括系统总体需求描述、功能性角度分析系统需求、非功能性等各个方面分析系统是否可以实现。
第四章是系统设计部分,本文章的重要部分,提供了系统架构的详细设计和一些主要功能模块的设计说明。
第五章是系统的具体实现,介绍系统的各个模块的具体实现。
第六章在前几章的基础上对系统进行测试和运行。
最后对系统进行了认真的总结,以此对未来有一个新的展望。
本系统前端部分基于MVVM模式进行开发,采用B/S模式,后端部分基于Java的springboot框架进行开发。
前端部分:前端框架采用了比较流行的渐进式JavaScript框架Vue.js。使用Vue-Router和Vuex实现动态路由和全局状态管理,Ajax实现前后端通信,Element UI组件库使页面快速成型,项目前端通过栅格布局实现响应式,可适应PC端、平板端、手机端等不同屏幕大小尺寸的完美布局展示。
后端部分:采用springboot作为开发框架,同时集成MyBatis、Redis等相关技术。
MVVM是Model-View-ViewModel的简写。它本质上就是MVC 的改进版。MVVM 就是将其中的View 的状态和行为抽象化,让我们将视图 UI 和业务逻辑分开。当然这些事 ViewModel 已经帮我们做了,它可以取出 Model 的数据同时帮忙处理 View 中由于需要展示内容而涉及的业务逻辑。微软的WPF带来了新的技术体验,如Silverlight、音频、视频、3D、动画……,这导致了软件UI层更加细节化、可定制化。同时,在技术层面,WPF也带来了 诸如Binding、Dependency Property、Routed Events、Command、DataTemplate、ControlTemplate等新特性。MVVM(Model-View-ViewModel)框架的由来便是MVP(Model-View-Presenter)模式与WPF结合的应用方式时发展演变过来的一种新型架构框架。它立足于原有MVP框架并且把WPF的新特性糅合进去,以应对客户日益复杂的需求变化。
科技的进步,给日常带来许多便利:教室的投影器用到了虚拟成像技术,数码相机用到了光电检测技术,比如超市货物进出库的记录需要一个信息仓库。这个信息仓库就是数据库,而这次的社区诊所管理系统也需要这项技术的支持。
用MySQL这个软件,是因为它能接受多个使用者访问,而且里面存在Archive等。它会先把数据进行分类,然后分别保存在表里,这样的特别操作就会提高数据管理系统自身的速度,让数据库能被灵活运用。MySQL的代码是公开的,而且允许别人二次编译升级。这个特点能够降低使用者的成本,再搭配合适的软件后形成一个良好的网站系统。虽然它有缺点,但是综合各方面来说,它是使用者的主流运用的对象[8]。
B/S(Browser/Server)比前身架构更为省事的架构。它借助Web server完成数据的传递交流。只需要下载浏览器作为客户端,那么工作就达到“瘦身”效果, 不需要考虑不停装软件的问题。
Spring框架是Java平台上的一种开源应用框架,提供具有控制反转特性的容器。尽管Spring框架自身对编程模型没有限制,但其在Java应用中的频繁使用让它备受青睐,以至于后来让它作为EJB(EnterpriseJavaBeans)模型的补充,甚至是替补。Spring框架为开发提供了一系列的解决方案,比如利用控制反转的核心特性,并通过依赖注入实现控制反转来实现管理对象生命周期容器化,利用面向切面编程进行声明式的事务管理,整合多种持久化技术管理数据访问,提供大量优秀的Web框架方便开发等等。Spring框架具有控制反转(IOC)特性,IOC旨在方便项目维护和测试,它提供了一种通过Java的反射机制对Java对象进行统一的配置和管理的方法。Spring框架利用容器管理对象的生命周期,容器可以通过扫描XML文件或类上特定Java注解来配置对象,开发者可以通过依赖查找或依赖注入来获得对象。Spring框架具有面向切面编程(AOP)框架,SpringAOP框架基于代理模式,同时运行时可配置;AOP框架主要针对模块之间的交叉关注点进行模块化。Spring框架的AOP框架仅提供基本的AOP特性,虽无法与AspectJ框架相比,但通过与AspectJ的集成,也可以满足基本需求。Spring框架下的事务管理、远程访问等功能均可以通过使用SpringAOP技术实现。Spring的事务管理框架为Java平台带来了一种抽象机制,使本地和全局事务以及嵌套事务能够与保存点一起工作,并且几乎可以在Java平台的任何环境中工作。Spring集成多种事务模板,系统可以通过事务模板、XML或Java注解进行事务配置,并且事务框架集成了消息传递和缓存等功能。Spring的数据访问框架解决了开发人员在应用程序中使用数据库时遇到的常见困难。它不仅对Java:JDBC、iBATS/MyBATIs、Hibernate、Java数据对象(JDO)、ApacheOJB和ApacheCayne等所有流行的数据访问框架中提供支持,同时还可以与Spring的事务管理一起使用,为数据访问提供了灵活的抽象。
本次设计基于B/S 模式下,运用Java技术采用的是MySQL数据库和Eclipse实现,总体的可行性共分为以下三个方面。
所谓的技术可行性就是在限定时间,前期拟定的功能能否被满足。在开发设计上是否会遇上解决不了的问题。做完的项目能否被很好地应用,如果存在缺点在后期的维护上是否存在很大的难度。在对这个系统评估后,认定已存在的技术能达成目标。用JSP技术来实现动态的页面,嵌入低依赖性的设计模式,灵活的数据库,配合稳定的服务器,整个系统的运行效率大大提升。由此可见,在技术层面达成目标不是非非之想。
在项目上使用的工具大部分都是是当下流行开源免费的,所以在开发前期,开发时用于项目的经费将会大大降低,不会让开发该软件在项目启动期受到经费的影响,所以经济上还是可行的。尽量用最少的花费去满足用户的需求。省下经费用于人工费,以及设备费用。将在无纸化,高效率的道路上越走越远。
本系统实现功能的操作很简单,普通电脑的常见配置就可以运行本软件,并且只要粗通电脑使用的基本常识就可以流畅的使用本软件。电脑具备连接互联网的能力,并且可以正常访问系统,并不需要操作者有什么高超的能力,只需了解业务流程,并且按照专业知识进行正确操作即可,所以社区诊所管理系统具备操作可行性。
-
- 需求分析
在开发基于Spring Boot的社区诊所管理系统之前,深入的需求分析和市场调研是不可或缺的步骤。这些工作旨在明确使用者的具体功能需求,确保系统能够满足社区诊所的实际运作要求,从而精准定位系统的开发方向。同时,我们还需要对系统的性能、业务流程以及数据处理等方面进行全面分析,确保系统界面简洁易懂、功能完善且高效。
通过对现有系统的可行性进行深入分析和讨论,我们可以评估它们是否能够满足社区诊所的需求。这一评估过程涉及对系统性能、安全性、易用性等方面的全面考量,以确保最终开发的系统能够符合预期标准。如果现有系统无法满足需求或存在明显不足,我们将根据分析结果调整开发方向,确保最终的系统能够满足社区诊所的实际需求。
在系统设计阶段,我们将重点关注满足用户和管理者的需求。通过深入了解他们的日常工作流程和管理任务,我们将确定系统所需的功能和服务,以确保系统能够为他们提供便捷、高效的支持。同时,我们还将注重系统的可扩展性和灵活性,以适应未来可能出现的变化。
针对社区诊所管理系统的设计特性,我们必须确保满足以下几项基本要求:
通过使用社区诊所管理系统,诊所能够实现对患者信息、预约挂号、药品管理、医生排班等核心业务的高效管理,从而提高工作效率和服务质量。
系统应提供多样化的学习方法和管理标准化工具,帮助诊所员工不断提升业务能力和服务水平,确保医疗服务的专业性和安全性。
系统应提供实时有效的数据沟通渠道,确保诊所内部各部门之间以及与其他医疗机构之间的信息共享和协同工作,提升整体医疗服务水平。
通过满足这些要求,我们相信基于Spring Boot的社区诊所管理系统将能够为社区诊所带来实质性的改进和提升,为社区居民提供更加优质、便捷的医疗服务。
-
- 性能分析
在当今科技日新月异的背景下,性能分析已成为系统开发中不可或缺的一环。传统的依赖手动操作的性能管理方式已无法满足现代系统的需求。因此,我们采用了先进的自动化技术和智能化系统来实现自动化的系统集成。这不仅可以显著提高系统的运维速度,降低工作人员的劳动强度,还能极大增强系统的可靠性,更好地适应社会发展的需求。
通过利用先进的计算机科学和互联网技术,我们成功研制出一套具有弹性的社区诊所管理系统。该系统不仅具备快速、高效和强大的功能,还能够有效降低运营成本,为用户提供卓越的体验。此外,我们还采用了最新的数据库技术,确保系统能够满足用户的各种需求,实现用户角色和功能模块的完美融合。这种管理方式不仅使管理更加高效、精准,而且与传统的管理信息方式相比,更能节省资源,提升业务处理速度。
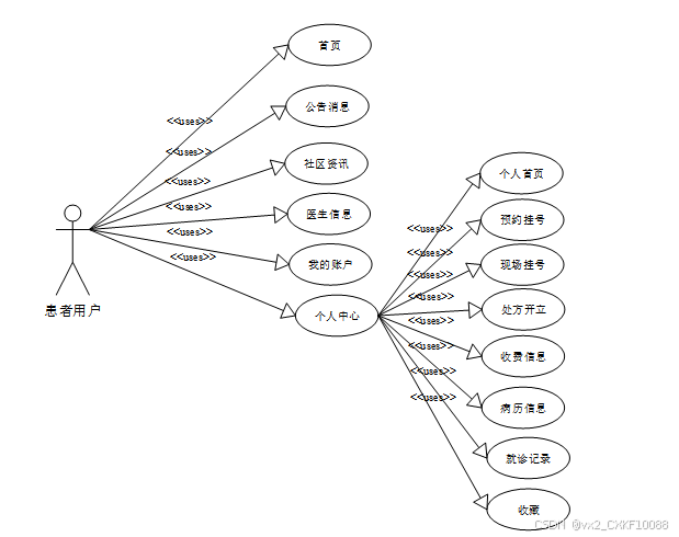
患者用户用例图如下所示。

图3-1患者用户用例图
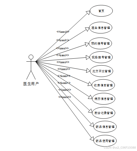
医生用户用例图如下所示。

图3-2医生用户用例图
管理员用例图如下所示。

图3-3 管理员用例图
数据流图的简称为DFD,是通过使用图形的方法对系统所具备的逻辑功能进行阐述,描述系统数据的流向和逻辑变换。由于该方法能将难以阐述的问题进行表述,因此被开发者广泛应用,是当前应用范围较为广泛的结构化系统分析方法。
零层数据流程是流程中最抽象的一层,它包括了登录管理、管理员功能管理和检索维护管理等功能模块,在登录模块使用到的数据存储有管理员账户信息文档、管理员信息文档,管理员功能管理模块需要的存储是管理员添加信息文档、查询信息文档、删除信息文档,检索维护是通过以上这些文档信息通过关键词进行搜索。
系统的1层数据流图如下图所示。

图3-4系统数据流图(1层)
2层为管理员操作后台数据流图,管理员可以分别通过添加、修改和删除来对系统管理员进行管理,如下图所示:

图3-5系统数据流图(2层)
系统业务流程图,如图所示:

图3-6登录流程图

图3-7添加信息流程图

图3-8注册信息流程图
目前B/S体系的系统主要的数据访问方式是:通过浏览器页面用户可以进入系统,系统可以自动对用户向服务器发送的请求进行处理,处理请求是在系统后台中进行的,用户在浏览器页面上进行相应操作,就能够看到服务端传递的处理结果。社区诊所管理系统主要分为视图-模型-控制三层架构设计。在视图层中,主要是操作在服务器端向客户端反馈并显示的数据,在模型层中,主要处理相关的业务逻辑、数据整合等,最后的控制层它介于视图和模型之间,主要是调整两层之间的关系,最终落实数据的传递。
系统架构图如下图所示。

图4-1系统架构图
系统设计的目的是分析系统包括的所有功能结构,为开发人员设计开发和实现系统做好准备工作。经过前期的需求调查、分析和整理之后,确定的总体需求主要包括多个模块,分别是:后台首页、系统用户、医生信息管理、预约挂号管理、现场挂号管理、处方开立管理、收费信息管理、病历信息管理、就诊记录管理、药品信息管理、药品入库管理、药品使用管理、系统管理、公告消息管理、资源管理。系统整体角色分为两个部分,一是患者用户、二是医生用户、三是是管理员。权限分布也是很明显,管理员可以实现对用户的增加以及删除,是最高权限拥有者。
系统功能结构图如下图所示。

图4-2系统功能结构图
根据前面的数据流程图,结合系统的功能模块设计,设计出符合系统的各信息实体。
系统总体ER图如下图所示。

图4-3系统总体ER图
数据库逻辑结构就是将E-R图在数据库中用具体的字段进行描述。用字段和数据类型描述来使对象特征实体化,最后形成具有一定逻辑关系的数据库表结构。社区诊所管理系统所需要的部分数据结构表如下表所示。
| 编号 | 名称 | 数据类型 | 长度 | 小数位 | 允许空值 | 主键 | 默认值 | 说明 |
| 1 | token_id | int | 10 | 0 | N | Y | 临时访问牌ID | |
| 2 | token | varchar | 64 | 0 | Y | N | 临时访问牌 | |
| 3 | info | text | 65535 | 0 | Y | N | ||
| 4 | maxage | int | 10 | 0 | N | N | 2 | 最大寿命:默认2小时 |
| 5 | create_time | timestamp | 19 | 0 | N | N | CURRENT_TIMESTAMP | 创建时间: |
| 6 | update_time | timestamp | 19 | 0 | N | N | CURRENT_TIMESTAMP | 更新时间: |
| 7 | user_id | int | 10 | 0 | N | N | 0 | 用户编号: |
| 编号 | 名称 | 数据类型 | 长度 | 小数位 | 允许空值 | 主键 | 默认值 | 说明 |
| 1 | article_id | mediumint | 8 | 0 | N | Y | 文章id:[0,8388607] | |
| 2 | title | varchar | 125 | 0 | N | Y | 标题:[0,125]用于文章和html的title标签中 | |
| 3 | type | varchar | 64 | 0 | N | N | 0 | 文章分类:[0,1000]用来搜索指定类型的文章 |
| 4 | hits | int | 10 | 0 | N | N | 0 | 点击数:[0,1000000000]访问这篇文章的人次 |
| 5 | praise_len | int | 10 | 0 | N | N | 0 | 点赞数 |
| 6 | create_time | timestamp | 19 | 0 | N | N | CURRENT_TIMESTAMP | 创建时间: |
| 7 | update_time | timestamp | 19 | 0 | N | N | CURRENT_TIMESTAMP | 更新时间: |
| 8 | source | varchar | 255 | 0 | Y | N | 来源:[0,255]文章的出处 | |
| 9 | url | varchar | 255 | 0 | Y | N | 来源地址:[0,255]用于跳转到发布该文章的网站 | |
| 10 | tag | varchar | 255 | 0 | Y | N | 标签:[0,255]用于标注文章所属相关内容,多个标签用空格隔开 | |
| 11 | content | longtext | 2147483647 | 0 | Y | N | 正文:文章的主体内容 | |
| 12 | img | varchar | 255 | 0 | Y | N | 封面图 | |
| 13 | description | text | 65535 | 0 | Y | N | 文章描述 |
| 编号 | 名称 | 数据类型 | 长度 | 小数位 | 允许空值 | 主键 | 默认值 | 说明 |
| 1 | type_id | smallint | 5 | 0 | N | Y | 分类ID:[0,10000] | |
| 2 | display | smallint | 5 | 0 | N | N | 100 | 显示顺序:[0,1000]决定分类显示的先后顺序 |
| 3 | name | varchar | 16 | 0 | N | N | 分类名称:[2,16] | |
| 4 | father_id | smallint | 5 | 0 | N | N | 0 | 上级分类ID:[0,32767] |
| 5 | description | varchar | 255 | 0 | Y | N | 描述:[0,255]描述该分类的作用 | |
| 6 | icon | text | 65535 | 0 | Y | N | 分类图标: | |
| 7 | url | varchar | 255 | 0 | Y | N | 外链地址:[0,255]如果该分类是跳转到其他网站的情况下,就在该URL上设置 | |
| 8 | create_time | timestamp | 19 | 0 | N | N | CURRENT_TIMESTAMP | 创建时间: |
| 9 | update_time | timestamp | 19 | 0 | N | N | CURRENT_TIMESTAMP | 更新时间: |
| 编号 | 名称 | 数据类型 | 长度 | 小数位 | 允许空值 | 主键 | 默认值 | 说明 |
| 1 | auth_id | int | 10 | 0 | N | Y | 授权ID: | |
| 2 | user_group | varchar | 64 | 0 | Y | N | 用户组: | |
| 3 | mod_name | varchar | 64 | 0 | Y | N | 模块名: | |
| 4 | table_name | varchar | 64 | 0 | Y | N | 表名: | |
| 5 | page_title | varchar | 255 | 0 | Y | N | 页面标题: | |
| 6 | path | varchar | 255 | 0 | Y | N | 路由路径: | |
| 7 | position | varchar | 32 | 0 | Y | N | 位置: | |
| 8 | mode | varchar | 32 | 0 | N | N | _blank | 跳转方式: |
| 9 | add | tinyint | 3 | 0 | N | N | 1 | 是否可增加: |
| 10 | del | tinyint | 3 | 0 | N | N | 1 | 是否可删除: |
| 11 | set | tinyint | 3 | 0 | N | N | 1 | 是否可修改: |
| 12 | get | tinyint | 3 | 0 | N | N | 1 | 是否可查看: |
| 13 | field_add | text | 65535 | 0 | Y | N | 添加字段: | |
| 14 | field_set | text | 65535 | 0 | Y | N | 修改字段: | |
| 15 | field_get | text | 65535 | 0 | Y | N | 查询字段: | |
| 16 | table_nav_name | varchar | 500 | 0 | Y | N | 跨表导航名称: | |
| 17 | table_nav | varchar | 500 | 0 | Y | N | 跨表导航: | |
| 18 | option | text | 65535 | 0 | Y | N | 配置: | |
| 19 | create_time | timestamp | 19 | 0 | N | N | CURRENT_TIMESTAMP | 创建时间: |
| 20 | update_time | timestamp | 19 | 0 | N | N | CURRENT_TIMESTAMP | 更新时间: |
| 编号 | 名称 | 数据类型 | 长度 | 小数位 | 允许空值 | 主键 | 默认值 | 说明 |
| 1 | collect_id | int | 10 | 0 | N | Y | 收藏ID: | |
| 2 | user_id | int | 10 | 0 | N | N | 0 | 收藏人ID: |
| 3 | source_table | varchar | 255 | 0 | Y | N | 来源表: | |
| 4 | source_field | varchar | 255 | 0 | Y | N | 来源字段: | |
| 5 | source_id | int | 10 | 0 | N | N | 0 | 来源ID: |
| 6 | title | varchar | 255 | 0 | Y | N | 标题: | |
| 7 | img | varchar | 255 | 0 | Y | N | 封面: | |
| 8 | create_time | timestamp | 19 | 0 | N | N | CURRENT_TIMESTAMP | 创建时间: |
| 9 | update_time | timestamp | 19 | 0 | N | N | CURRENT_TIMESTAMP | 更新时间: |
| 编号 | 名称 | 数据类型 | 长度 | 小数位 | 允许空值 | 主键 | 默认值 | 说明 |
| 1 | comment_id | int | 10 | 0 | N | Y | 评论ID: | |
| 2 | user_id | int | 10 | 0 | N | N | 0 | 评论人ID: |
| 3 | reply_to_id | int | 10 | 0 | N | N | 0 | 回复评论ID:空为0 |
| 4 | content | longtext | 2147483647 | 0 | Y | N | 内容: | |
| 5 | nickname | varchar | 255 | 0 | Y | N | 昵称: | |
| 6 | avatar | varchar | 255 | 0 | Y | N | 头像地址:[0,255] | |
| 7 | create_time | timestamp | 19 | 0 | N | N | CURRENT_TIMESTAMP | 创建时间: |
| 8 | update_time | timestamp | 19 | 0 | N | N | CURRENT_TIMESTAMP | 更新时间: |
| 9 | source_table | varchar | 255 | 0 | Y | N | 来源表: | |
| 10 | source_field | varchar | 255 | 0 | Y | N | 来源字段: | |
| 11 | source_id | int | 10 | 0 | N | N | 0 | 来源ID: |
| 编号 | 名称 | 数据类型 | 长度 | 小数位 | 允许空值 | 主键 | 默认值 | 说明 |
| 1 | doctor_information_id | int | 10 | 0 | N | Y | 医生信息ID | |
| 2 | doctor_user | int | 10 | 0 | Y | N | 0 | 医生用户 |
| 3 | doctors_name | varchar | 64 | 0 | Y | N | 医生姓名 | |
| 4 | doctors_title | varchar | 64 | 0 | Y | N | 医生职称 | |
| 5 | registration_fees | int | 10 | 0 | Y | N | 0 | 挂号费用 |
| 6 | duration_of_medical_practice | varchar | 64 | 0 | Y | N | 从医时长 | |
| 7 | proficient_in_areas_of_expertise | varchar | 64 | 0 | Y | N | 擅长领域 | |
| 8 | scheduling_time | text | 65535 | 0 | Y | N | 排班时间 | |
| 9 | doctor_image | varchar | 255 | 0 | Y | N | 医生图片 | |
| 10 | doctor_introduction | longtext | 2147483647 | 0 | Y | N | 医生简介 | |
| 11 | create_time | datetime | 19 | 0 | N | N | CURRENT_TIMESTAMP | 创建时间 |
| 12 | update_time | timestamp | 19 | 0 | N | N | CURRENT_TIMESTAMP | 更新时间 |
| 编号 | 名称 | 数据类型 | 长度 | 小数位 | 允许空值 | 主键 | 默认值 | 说明 |
| 1 | doctor_users_id | int | 10 | 0 | N | Y | 医生用户ID | |
| 2 | doctors_name | varchar | 64 | 0 | Y | N | 医生姓名 | |
| 3 | doctors_gender | varchar | 64 | 0 | Y | N | 医生性别 | |
| 4 | doctors_age | varchar | 64 | 0 | Y | N | 医生年龄 | |
| 5 | examine_state | varchar | 16 | 0 | N | N | 已通过 | 审核状态 |
| 6 | user_id | int | 10 | 0 | N | N | 0 | 用户ID |
| 7 | create_time | datetime | 19 | 0 | N | N | CURRENT_TIMESTAMP | 创建时间 |
| 8 | update_time | timestamp | 19 | 0 | N | N | CURRENT_TIMESTAMP | 更新时间 |
| 编号 | 名称 | 数据类型 | 长度 | 小数位 | 允许空值 | 主键 | 默认值 | 说明 |
| 1 | drugs_warehousing_id | int | 10 | 0 | N | Y | 药品入库ID | |
| 2 | drug_name | varchar | 64 | 0 | Y | N | 药品名称 | |
| 3 | drug_type | varchar | 64 | 0 | Y | N | 药品类型 | |
| 4 | storage_time | date | 10 | 0 | Y | N | 入库时间 | |
| 5 | inventory_quantity | int | 10 | 0 | Y | N | 0 | 入库数量 |
| 6 | storage_remarks | text | 65535 | 0 | Y | N | 入库备注 | |
| 7 | create_time | datetime | 19 | 0 | N | N | CURRENT_TIMESTAMP | 创建时间 |
| 8 | update_time | timestamp | 19 | 0 | N | N | CURRENT_TIMESTAMP | 更新时间 |
| 编号 | 名称 | 数据类型 | 长度 | 小数位 | 允许空值 | 主键 | 默认值 | 说明 |
| 1 | drug_information_id | int | 10 | 0 | N | Y | 药品信息ID | |
| 2 | drug_name | varchar | 64 | 0 | N | N | 药品名称 | |
| 3 | drug_type | varchar | 64 | 0 | Y | N | 药品类型 | |
| 4 | drug_inventory | int | 10 | 0 | Y | N | 0 | 药品库存 |
| 5 | pharmaceutical_images | varchar | 255 | 0 | Y | N | 药品图片 | |
| 6 | drug_effects | text | 65535 | 0 | Y | N | 药品作用 | |
| 7 | create_time | datetime | 19 | 0 | N | N | CURRENT_TIMESTAMP | 创建时间 |
| 8 | update_time | timestamp | 19 | 0 | N | N | CURRENT_TIMESTAMP | 更新时间 |
| 编号 | 名称 | 数据类型 | 长度 | 小数位 | 允许空值 | 主键 | 默认值 | 说明 |
| 1 | drug_use_id | int | 10 | 0 | N | Y | 药品使用ID | |
| 2 | drug_name | varchar | 64 | 0 | Y | N | 药品名称 | |
| 3 | drug_type | varchar | 64 | 0 | Y | N | 药品类型 | |
| 4 | doctor_user | int | 10 | 0 | Y | N | 0 | 医生用户 |
| 5 | doctors_name | varchar | 64 | 0 | Y | N | 医生姓名 | |
| 6 | usage_time | date | 10 | 0 | Y | N | 使用时间 | |
| 7 | usage_quantity | int | 10 | 0 | Y | N | 0 | 使用数量 |
| 8 | use_notes | text | 65535 | 0 | Y | N | 使用备注 | |
| 9 | create_time | datetime | 19 | 0 | N | N | CURRENT_TIMESTAMP | 创建时间 |
| 10 | update_time | timestamp | 19 | 0 | N | N | CURRENT_TIMESTAMP | 更新时间 |
| 编号 | 名称 | 数据类型 | 长度 | 小数位 | 允许空值 | 主键 | 默认值 | 说明 |
| 1 | fee_information_id | int | 10 | 0 | N | Y | 收费信息ID | |
| 2 | doctor_user | int | 10 | 0 | Y | N | 0 | 医生用户 |
| 3 | doctors_name | varchar | 64 | 0 | Y | N | 医生姓名 | |
| 4 | doctors_title | varchar | 64 | 0 | Y | N | 医生职称 | |
| 5 | registration_fees | int | 10 | 0 | Y | N | 0 | 挂号费用 |
| 6 | patient_users | int | 10 | 0 | Y | N | 0 | 患者用户 |
| 7 | patient_name | varchar | 64 | 0 | Y | N | 患者姓名 | |
| 8 | prescription_information | text | 65535 | 0 | Y | N | 处方信息 | |
| 9 | prescription_fees | int | 10 | 0 | Y | N | 0 | 处方费用 |
| 10 | total_amount | varchar | 64 | 0 | Y | N | 总计金额 | |
| 11 | pay_state | varchar | 16 | 0 | N | N | 未支付 | 支付状态 |
| 12 | pay_type | varchar | 16 | 0 | Y | N | 支付类型: 微信、支付宝、网银 | |
| 13 | create_time | datetime | 19 | 0 | N | N | CURRENT_TIMESTAMP | 创建时间 |
| 14 | update_time | timestamp | 19 | 0 | N | N | CURRENT_TIMESTAMP | 更新时间 |
表have_an_appointment_with_a_doctor (预约挂号)
| 编号 | 名称 | 数据类型 | 长度 | 小数位 | 允许空值 | 主键 | 默认值 | 说明 |
| 1 | have_an_appointment_with_a_doctor_id | int | 10 | 0 | N | Y | 预约挂号ID | |
| 2 | doctor_user | int | 10 | 0 | Y | N | 0 | 医生用户 |
| 3 | doctors_name | varchar | 64 | 0 | Y | N | 医生姓名 | |
| 4 | doctors_title | varchar | 64 | 0 | Y | N | 医生职称 | |
| 5 | registration_fees | int | 10 | 0 | Y | N | 0 | 挂号费用 |
| 6 | patient_users | int | 10 | 0 | Y | N | 0 | 患者用户 |
| 7 | patient_name | varchar | 64 | 0 | Y | N | 患者姓名 | |
| 8 | registration_time | datetime | 19 | 0 | Y | N | 挂号时间 | |
| 9 | create_time | datetime | 19 | 0 | N | N | CURRENT_TIMESTAMP | 创建时间 |
| 10 | update_time | timestamp | 19 | 0 | N | N | CURRENT_TIMESTAMP | 更新时间 |
| 编号 | 名称 | 数据类型 | 长度 | 小数位 | 允许空值 | 主键 | 默认值 | 说明 |
| 1 | hits_id | int | 10 | 0 | N | Y | 点赞ID: | |
| 2 | user_id | int | 10 | 0 | N | N | 0 | 点赞人: |
| 3 | create_time | timestamp | 19 | 0 | N | N | CURRENT_TIMESTAMP | 创建时间: |
| 4 | update_time | timestamp | 19 | 0 | N | N | CURRENT_TIMESTAMP | 更新时间: |
| 5 | source_table | varchar | 255 | 0 | Y | N | 来源表: | |
| 6 | source_field | varchar | 255 | 0 | Y | N | 来源字段: | |
| 7 | source_id | int | 10 | 0 | N | N | 0 | 来源ID: |
表medical_record_information (病历信息)
| 编号 | 名称 | 数据类型 | 长度 | 小数位 | 允许空值 | 主键 | 默认值 | 说明 |
| 1 | medical_record_information_id | int | 10 | 0 | N | Y | 病历信息ID | |
| 2 | doctor_user | int | 10 | 0 | Y | N | 0 | 医生用户 |
| 3 | doctors_name | varchar | 64 | 0 | Y | N | 医生姓名 | |
| 4 | doctors_title | varchar | 64 | 0 | Y | N | 医生职称 | |
| 5 | patient_users | int | 10 | 0 | Y | N | 0 | 患者用户 |
| 6 | patient_name | varchar | 64 | 0 | Y | N | 患者姓名 | |
| 7 | input_time | date | 10 | 0 | Y | N | 录入时间 | |
| 8 | medical_record_content | text | 65535 | 0 | Y | N | 病历内容 | |
| 9 | create_time | datetime | 19 | 0 | N | N | CURRENT_TIMESTAMP | 创建时间 |
| 10 | update_time | timestamp | 19 | 0 | N | N | CURRENT_TIMESTAMP | 更新时间 |
| 编号 | 名称 | 数据类型 | 长度 | 小数位 | 允许空值 | 主键 | 默认值 | 说明 |
| 1 | notice_id | mediumint | 8 | 0 | N | Y | 公告id: | |
| 2 | title | varchar | 125 | 0 | N | N | 标题: | |
| 3 | content | longtext | 2147483647 | 0 | Y | N | 正文: | |
| 4 | create_time | timestamp | 19 | 0 | N | N | CURRENT_TIMESTAMP | 创建时间: |
| 5 | update_time | timestamp | 19 | 0 | N | N | CURRENT_TIMESTAMP | 更新时间: |
| 编号 | 名称 | 数据类型 | 长度 | 小数位 | 允许空值 | 主键 | 默认值 | 说明 |
| 1 | on_site_registration_id | int | 10 | 0 | N | Y | 现场挂号ID | |
| 2 | doctor_user | int | 10 | 0 | Y | N | 0 | 医生用户 |
| 3 | doctors_name | varchar | 64 | 0 | Y | N | 医生姓名 | |
| 4 | doctors_title | varchar | 64 | 0 | Y | N | 医生职称 | |
| 5 | registration_fees | int | 10 | 0 | Y | N | 0 | 挂号费用 |
| 6 | patient_users | int | 10 | 0 | Y | N | 0 | 患者用户 |
| 7 | patient_name | varchar | 64 | 0 | Y | N | 患者姓名 | |
| 8 | registration_time | datetime | 19 | 0 | Y | N | 挂号时间 | |
| 9 | create_time | datetime | 19 | 0 | N | N | CURRENT_TIMESTAMP | 创建时间 |
| 10 | update_time | timestamp | 19 | 0 | N | N | CURRENT_TIMESTAMP | 更新时间 |
| 编号 | 名称 | 数据类型 | 长度 | 小数位 | 允许空值 | 主键 | 默认值 | 说明 |
| 1 | patient_users_id | int | 10 | 0 | N | Y | 患者用户ID | |
| 2 | patient_name | varchar | 64 | 0 | Y | N | 患者姓名 | |
| 3 | patient_gender | varchar | 64 | 0 | Y | N | 患者性别 | |
| 4 | patient_age | varchar | 64 | 0 | Y | N | 患者年龄 | |
| 5 | examine_state | varchar | 16 | 0 | N | N | 已通过 | 审核状态 |
| 6 | user_id | int | 10 | 0 | N | N | 0 | 用户ID |
| 7 | create_time | datetime | 19 | 0 | N | N | CURRENT_TIMESTAMP | 创建时间 |
| 8 | update_time | timestamp | 19 | 0 | N | N | CURRENT_TIMESTAMP | 更新时间 |
| 编号 | 名称 | 数据类型 | 长度 | 小数位 | 允许空值 | 主键 | 默认值 | 说明 |
| 1 | praise_id | int | 10 | 0 | N | Y | 点赞ID: | |
| 2 | user_id | int | 10 | 0 | N | N | 0 | 点赞人: |
| 3 | create_time | timestamp | 19 | 0 | N | N | CURRENT_TIMESTAMP | 创建时间: |
| 4 | update_time | timestamp | 19 | 0 | N | N | CURRENT_TIMESTAMP | 更新时间: |
| 5 | source_table | varchar | 255 | 0 | Y | N | 来源表: | |
| 6 | source_field | varchar | 255 | 0 | Y | N | 来源字段: | |
| 7 | source_id | int | 10 | 0 | N | N | 0 | 来源ID: |
| 8 | status | bit | 1 | 0 | N | N | 1 | 点赞状态:1为点赞,0已取消 |
| 编号 | 名称 | 数据类型 | 长度 | 小数位 | 允许空值 | 主键 | 默认值 | 说明 |
| 1 | prescription_issuance_id | int | 10 | 0 | N | Y | 处方开立ID | |
| 2 | doctor_user | int | 10 | 0 | Y | N | 0 | 医生用户 |
| 3 | doctors_name | varchar | 64 | 0 | Y | N | 医生姓名 | |
| 4 | doctors_title | varchar | 64 | 0 | Y | N | 医生职称 | |
| 5 | registration_fees | int | 10 | 0 | Y | N | 0 | 挂号费用 |
| 6 | patient_users | int | 10 | 0 | Y | N | 0 | 患者用户 |
| 7 | patient_name | varchar | 64 | 0 | Y | N | 患者姓名 | |
| 8 | prescription_information | text | 65535 | 0 | Y | N | 处方信息 | |
| 9 | prescription_fees | int | 10 | 0 | Y | N | 0 | 处方费用 |
| 10 | create_time | datetime | 19 | 0 | N | N | CURRENT_TIMESTAMP | 创建时间 |
| 11 | update_time | timestamp | 19 | 0 | N | N | CURRENT_TIMESTAMP | 更新时间 |
| 编号 | 名称 | 数据类型 | 长度 | 小数位 | 允许空值 | 主键 | 默认值 | 说明 |
| 1 | slides_id | int | 10 | 0 | N | Y | 轮播图ID: | |
| 2 | title | varchar | 64 | 0 | Y | N | 标题: | |
| 3 | content | varchar | 255 | 0 | Y | N | 内容: | |
| 4 | url | varchar | 255 | 0 | Y | N | 链接: | |
| 5 | img | varchar | 255 | 0 | Y | N | 轮播图: | |
| 6 | hits | int | 10 | 0 | N | N | 0 | 点击量: |
| 7 | create_time | timestamp | 19 | 0 | N | N | CURRENT_TIMESTAMP | 创建时间: |
| 8 | update_time | timestamp | 19 | 0 | N | N | CURRENT_TIMESTAMP | 更新时间: |
| 编号 | 名称 | 数据类型 | 长度 | 小数位 | 允许空值 | 主键 | 默认值 | 说明 |
| 1 | upload_id | int | 10 | 0 | N | Y | 上传ID | |
| 2 | name | varchar | 64 | 0 | Y | N | 文件名 | |
| 3 | path | varchar | 255 | 0 | Y | N | 访问路径 | |
| 4 | file | varchar | 255 | 0 | Y | N | 文件路径 | |
| 5 | display | varchar | 255 | 0 | Y | N | 显示顺序 | |
| 6 | father_id | int | 10 | 0 | Y | N | 0 | 父级ID |
| 7 | dir | varchar | 255 | 0 | Y | N | 文件夹 | |
| 8 | type | varchar | 32 | 0 | Y | N | 文件类型 |
| 编号 | 名称 | 数据类型 | 长度 | 小数位 | 允许空值 | 主键 | 默认值 | 说明 |
| 1 | user_id | mediumint | 8 | 0 | N | Y | 用户ID:[0,8388607]用户获取其他与用户相关的数据 | |
| 2 | state | smallint | 5 | 0 | N | N | 1 | 账户状态:[0,10](1可用|2异常|3已冻结|4已注销) |
| 3 | user_group | varchar | 32 | 0 | Y | N | 所在用户组:[0,32767]决定用户身份和权限 | |
| 4 | login_time | timestamp | 19 | 0 | N | N | CURRENT_TIMESTAMP | 上次登录时间: |
| 5 | phone | varchar | 11 | 0 | Y | N | 手机号码:[0,11]用户的手机号码,用于找回密码时或登录时 | |
| 6 | phone_state | smallint | 5 | 0 | N | N | 0 | 手机认证:[0,1](0未认证|1审核中|2已认证) |
| 7 | username | varchar | 16 | 0 | N | N | 用户名:[0,16]用户登录时所用的账户名称 | |
| 8 | nickname | varchar | 16 | 0 | Y | N | 昵称:[0,16] | |
| 9 | password | varchar | 64 | 0 | N | N | 密码:[0,32]用户登录所需的密码,由6-16位数字或英文组成 | |
| 10 | | varchar | 64 | 0 | Y | N | 邮箱:[0,64]用户的邮箱,用于找回密码时或登录时 | |
| 11 | email_state | smallint | 5 | 0 | N | N | 0 | 邮箱认证:[0,1](0未认证|1审核中|2已认证) |
| 12 | avatar | varchar | 255 | 0 | Y | N | 头像地址:[0,255] | |
| 13 | open_id | varchar | 255 | 0 | Y | N | 针对获取用户信息字段 | |
| 14 | create_time | timestamp | 19 | 0 | N | N | CURRENT_TIMESTAMP | 创建时间: |
| 15 | vip_level | varchar | 255 | 0 | Y | N | 会员等级 | |
| 16 | vip_discount | double | 11 | 2 | Y | N | 0.00 | 会员折扣 |
| 编号 | 名称 | 数据类型 | 长度 | 小数位 | 允许空值 | 主键 | 默认值 | 说明 |
| 1 | group_id | mediumint | 8 | 0 | N | Y | 用户组ID:[0,8388607] | |
| 2 | display | smallint | 5 | 0 | N | N | 100 | 显示顺序:[0,1000] |
| 3 | name | varchar | 16 | 0 | N | N | 名称:[0,16] | |
| 4 | description | varchar | 255 | 0 | Y | N | 描述:[0,255]描述该用户组的特点或权限范围 | |
| 5 | source_table | varchar | 255 | 0 | Y | N | 来源表: | |
| 6 | source_field | varchar | 255 | 0 | Y | N | 来源字段: | |
| 7 | source_id | int | 10 | 0 | N | N | 0 | 来源ID: |
| 8 | register | smallint | 5 | 0 | Y | N | 0 | 注册位置: |
| 9 | create_time | timestamp | 19 | 0 | N | N | CURRENT_TIMESTAMP | 创建时间: |
| 10 | update_time | timestamp | 19 | 0 | N | N | CURRENT_TIMESTAMP | 更新时间: |
| 编号 | 名称 | 数据类型 | 长度 | 小数位 | 允许空值 | 主键 | 默认值 | 说明 |
| 1 | visit_records_id | int | 10 | 0 | N | Y | 就诊记录ID | |
| 2 | doctor_user | int | 10 | 0 | Y | N | 0 | 医生用户 |
| 3 | doctors_name | varchar | 64 | 0 | Y | N | 医生姓名 | |
| 4 | doctors_title | varchar | 64 | 0 | Y | N | 医生职称 | |
| 5 | patient_users | int | 10 | 0 | Y | N | 0 | 患者用户 |
| 6 | patient_name | varchar | 64 | 0 | Y | N | 患者姓名 | |
| 7 | input_time | date | 10 | 0 | Y | N | 录入时间 | |
| 8 | visit_content | text | 65535 | 0 | Y | N | 就诊内容 | |
| 9 | visit_results | text | 65535 | 0 | Y | N | 就诊结果 | |
| 10 | create_time | datetime | 19 | 0 | N | N | CURRENT_TIMESTAMP | 创建时间 |
| 11 | update_time | timestamp | 19 | 0 | N | N | CURRENT_TIMESTAMP | 更新时间 |
5.1.1 前台首页界面
进入系统首页,系统以上中下的布局进行展示,首先映入眼帘的是系统的导航栏,下面是轮播图,最下面是公告消息,其主界面展示如下图5-1所示。

图5-1 前台首页界面图
用户注册:当会员用户想要进入系统中对信息进行查看的时候,就必须要登录到系统当中,要是新的用户没有系统的账号的话,点击“注册”按钮,就会进入到新用户注册这个界面上,用户输入对应的账号(必须填写)+密码(必须填写)+确认密码(必须填写,而且要与密码一直)+昵称+邮箱+性别+联系电话+选择用户身份等,然后点击“注册”,系统在用户这一数据库中会查询账号是不是存在,两次密码是不是一样,都填写正确就会注册成功,然后再进行登录,如果是之前已经注册过的用户很长时间没有使用,忘记密码,也可以点击“忘记密码”进行找回。用户注册界面如下图5-2所示。

图5-2 用户注册界面图
注册代码如下:
public String encryption(String plainText) {
String re_md5 = new String();
try {
MessageDigest md = MessageDigest.getInstance("MD5");
md.update(plainText.getBytes());
byte b[] = md.digest();
int i;
StringBuffer buf = new StringBuffer("");
for (int offset = 0; offset < b.length; offset++) {
i = b[offset];
if (i < 0)
i += 256;
if (i < 16)
buf.append("0");
buf.append(Integer.toHexString(i));
}
re_md5 = buf.toString();
} catch (Exception e) {
e.printStackTrace();
}
return re_md5;
}
5.1.3 用户登录界面
系统中的前台上注册后的用户是可以通过自己的账户名和密码进行登录的,当用户输入完整的自己的账户名和密码信息并点击“登录”按钮后,将会首先验证输入的有没有空数据,再次验证输入的账户名+密码和数据库中当前保存的用户信息是否一致,只有在一致后将会登录成功并自动跳转到系统的首页中;否则将会提示相应错误信息。用户登录界面如下图5-3所示。

图5-3普通用户登录界面图
登录代码如下:
/**
* 登录
* @param data
* @param httpServletRequest
* @return
*/
@PostMapping("login")
public Map<String, Object> login(@RequestBody Map<String, String> data, HttpServletRequest httpServletRequest) {
log.info("[执行登录接口]");
String username = data.get("username");
String email = data.get("email");
String phone = data.get("phone");
String password = data.get("password");
List resultList = null;
Map<String, String> map = new HashMap<>();
if(username != null && "".equals(username) == false){
map.put("username", username);
resultList = service.selectBaseList(service.select(map, new HashMap<>()));
}
else if(email != null && "".equals(email) == false){
map.put("email", email);
resultList = service.selectBaseList(service.select(map, new HashMap<>()));
}
else if(phone != null && "".equals(phone) == false){
map.put("phone", phone);
resultList = service.selectBaseList(service.select(map, new HashMap<>()));
}else{
return error(30000, "账号或密码不能为空");
}
if (resultList == null || password == null) {
return error(30000, "账号或密码不能为空");
}
//判断是否有这个用户
if (resultList.size()<=0){
return error(30000,"用户不存在");
}
User byUsername = (User) resultList.get(0);
Map<String, String> groupMap = new HashMap<>();
groupMap.put("name",byUsername.getUserGroup());
List groupList = userGroupService.selectBaseList(userGroupService.select(groupMap, new HashMap<>()));
if (groupList.size()<1){
return error(30000,"用户组不存在");
}
UserGroup userGroup = (UserGroup) groupList.get(0);
//查询用户审核状态
if (!StringUtils.isEmpty(userGroup.getSourceTable())){
String res = service.selectExamineState(userGroup.getSourceTable(),byUsername.getUserId());
if (res==null){
return error(30000,"用户不存在");
}
if (!res.equals("已通过")){
return error(30000,"该用户审核未通过");
}
}
//查询用户状态
if (byUsername.getState()!=1){
return error(30000,"用户非可用状态,不能登录");
}
String md5password = service.encryption(password);
if (byUsername.getPassword().equals(md5password)) {
// 存储Token到数据库
AccessToken accessToken = new AccessToken();
accessToken.setToken(UUID.randomUUID().toString().replaceAll("-", ""));
accessToken.setUser_id(byUsername.getUserId());
Duration duration = Duration.ofSeconds(7200L);
redisTemplate.opsForValue().set(accessToken.getToken(), accessToken,duration);
// 返回用户信息
JSONObject user = JSONObject.parseObject(JSONObject.toJSONString(byUsername));
user.put("token", accessToken.getToken());
JSONObject ret = new JSONObject();
ret.put("obj",user);
return success(ret);
} else {
return error(30000, "账号或密码不正确");
}
}
5.1.4密码修改界面
提供患者用户修改密码的功能,确保账号安全性。患者用户应能够在系统中找到修改密码的选项,并按照流程输入当前密码以及新密码,确保新密码符合安全性要求(如长度、包含字符类型等)。系统应验证用户身份后,成功修改密码并提供相应的提示信息,以确保密码修改操作的顺利进行。密码修改界面如下图5-4所示。

图5-4密码修改界面图
修改密码关键代码如下:
/**
* 修改密码
* @param data
* @param request
* @return
*/
@PostMapping("change_password")
public Map<String, Object> change_password(@RequestBody Map<String, String> data, HttpServletRequest request){
// 根据Token获取UserId
String token = request.getHeader("x-auth-token");
Integer userId = tokenGetUserId(token);
// 根据UserId和旧密码获取用户
Map<String, String> query = new HashMap<>();
String o_password = data.get("o_password");
query.put("user_id" ,String.valueOf(userId));
query.put("password" ,service.encryption(o_password));
int count = service.selectBaseCount(service.count(query, service.readConfig(request)));
if(count > 0){
// 修改密码
Map<String,Object> form = new HashMap<>();
form.put("password",service.encryption(data.get("password")));
service.update(query,service.readConfig(request),form);
return success(1);
}
return error(10000,"密码修改失败!");
}
5.1.5 社区资讯界面
当用户点击“社区资讯”这一菜单按钮,会显示管理员在后台发布的所有的社区资讯信息,支持通过关键词对社区资讯进行搜索,选择需要的资讯信息点击可以进入到资讯信息详细的介绍界面,同时可以进行点赞、收藏和评论等操作,社区资讯界面如下图5-5所示。

图5-5社区资讯界面图
-
- 管理员功能模块的实现
5.2.1 管理员登录界面
管理员进入到系统登录界面,需要填写正确的登录名、密码、选择权限等信息输入准确无误后登录进入到系统操作界面。管理员的账号是在数据表表中直接设置生成的,不需要进行注册;修改密码:管理员可以随时修改自己进入系统的登录密码,以保证系统的安全性。管理员登录界面如下图5-6所示。

图5-6管理员登录界面图
管理员可以查看后台首页、系统用户、医生信息管理、预约挂号管理、现场挂号管理、处方开立管理、收费信息管理、病历信息管理、就诊记录管理、药品信息管理、药品入库管理、药品使用管理、系统管理、公告消息管理、资源管理等,并且可以根据需要进行相应的操作,管理员功能界面如下图5-7所示。

图5-7管理员功能界面图
管理员点击“用户管理”这一菜单会显示管理员、患者用户和医生用户这三个子菜单,管理员可以对这两个角色的信息进行增删改查操作。系统用户管理界面如下图5-8所示。

图5-8系统用户管理界面图
系统用户管理界面逻辑代码如下:
@PostMapping("/set")
@Transactional
public Map<String, Object> set(HttpServletRequest request) throws IOException {
service.update(service.readQuery(request), service.readConfig(request), service.readBody(request.getReader()));
return success(1);
}
public Map<String,String> readConfig(HttpServletRequest request){
Map<String,String> map = new HashMap<>();
map.put(FindConfig.PAGE,request.getParameter(FindConfig.PAGE));
map.put(FindConfig.SIZE,request.getParameter(FindConfig.SIZE));
map.put(FindConfig.LIKE,request.getParameter(FindConfig.LIKE));
map.put(FindConfig.ORDER_BY,request.getParameter(FindConfig.ORDER_BY));
map.put(FindConfig.FIELD,request.getParameter(FindConfig.FIELD));
map.put(FindConfig.GROUP_BY,request.getParameter(FindConfig.GROUP_BY));
map.put(FindConfig.MAX_,request.getParameter(FindConfig.MAX_));
map.put(FindConfig.MIN_,request.getParameter(FindConfig.MIN_));
return map;
}
public Map<String,String> readQuery(HttpServletRequest request){
String queryString = request.getQueryString();
if (queryString != null && !"".equals(queryString)) {
String[] querys = queryString.split("&");
Map<String, String> map = new HashMap<>();
for (String query : querys) {
String[] q = query.split("=");
map.put(q[0], q[1]);
}
map.remove(FindConfig.PAGE);
map.remove(FindConfig.SIZE);
map.remove(FindConfig.LIKE);
map.remove(FindConfig.ORDER_BY);
map.remove(FindConfig.FIELD);
map.remove(FindConfig.GROUP_BY);
map.remove(FindConfig.MAX_);
map.remove(FindConfig.MIN_);
return map;
}else {
return new HashMap<>();
}
}
@Transactional
public void update(Map<String,String> query,Map<String,String> config,Map<String,Object> body){
StringBuffer sql = new StringBuffer("UPDATE ").append("`").append(table).append("`").append(" SET ");
for (Map.Entry<String,Object> entry:body.entrySet()){
Object value = entry.getValue();
if (value instanceof String){
sql.append("`"+humpToLine(entry.getKey())+"`").append("=").append("'").append(value).append("'").append(",");
}else {
sql.append("`"+humpToLine(entry.getKey())+"`").append("=").append(value).append(",");
}
}
sql.deleteCharAt(sql.length()-1);
sql.append(toWhereSql(query,"0".equals(config.get(FindConfig.LIKE))));
log.info("[{}] - 更新操作:{}",table,sql);
Query query1 = runCountSql(sql.toString());
query1.executeUpdate();
}
public String toWhereSql(Map<String,String> query, Boolean like) {
if (query.size() > 0) {
try {
StringBuilder sql = new StringBuilder(" WHERE ");
for (Map.Entry<String, String> entry : query.entrySet()) {
if (entry.getKey().contains(FindConfig.MIN_)) {
String min = humpToLine(entry.getKey()).replace("_min", "");
sql.append("`"+min+"`").append(" >= '").append(URLDecoder.decode(entry.getValue(), "UTF-8")).append("' and ");
continue;
}
if (entry.getKey().contains(FindConfig.MAX_)) {
String max = humpToLine(entry.getKey()).replace("_max", "");
sql.append("`"+max+"`").append(" <= '").append(URLDecoder.decode(entry.getValue(), "UTF-8")).append("' and ");
continue;
}
if (like == true) {
sql.append("`"+humpToLine(entry.getKey())+"`").append(" LIKE '%").append(URLDecoder.decode(entry.getValue(), "UTF-8")).append("%'").append(" and ");
} else {
sql.append("`"+humpToLine(entry.getKey())+"`").append(" = '").append(URLDecoder.decode(entry.getValue(), "UTF-8")).append("'").append(" and ");
}
}
sql.delete(sql.length() - 4, sql.length());
sql.append(" ");
return sql.toString();
} catch (UnsupportedEncodingException e) {
log.info("拼接sql 失败:{}", e.getMessage());
}
}
return "";
}
5.2.4预约挂号管理界面
管理员点击“预约挂号管理”这个菜单,管理预约挂号信息,包括预约时间、就诊科室、医生姓名等,确保预约流程的顺利进行。预约挂号管理界面如下图5-9所示。

图5-9预约挂号界面图
管理员可以对系统前台展示的轮播图进行增删改查,方便用户进行查看。轮播图管理界面如下图5-10所示。

图5-10轮播图管理界面图
轮播图添加代码:
@PostMapping("/add")
@Transactional
public Map<String, Object> add(HttpServletRequest request) throws IOException {
service.insert(service.readBody(request.getReader()));
return success(1);
}
public Map<String, Object> addMap(Map<String,Object> map){
service.insert(map);
return success(1);
}
点击“公告消息”这个菜单,可以查看到系统中所有添加的系统公告,支持通过标题对系统公告进行查询,添加、删除等操作。公告消息界面如下图5-11所示。

图5-11通知公告消息界面图
点击“现场挂号管理”这个菜单,医生可以查看和管理患者的预约挂号信息,包括预约时间、患者基本信息、就诊需求等,为患者提供及时的诊疗服务。现场挂号管理界面如下图5-12所示。

图5-12现场挂号管理界面图
点击“处方开立管理”这个菜单,医生可以开立处方并管理处方信息,包括药品名称、用量、用法等,确保患者得到规范的药品使用指导。处方开立管理界面如下图5-13所示。

图5-13处方开立管理界面图
程序设计不能保证没有错误,这是一个开发过程,在错误或错误的过程中都是难以避免的。虽然这是不可避免的,但我们不能使这些错误始终存在于系统中,错误可能会造成无法估量的后果,如系统崩溃,安全信息泄露,系统无法正常启动等,为了避免这些问题,我们需要测试程序,再测试过程中发现问题,并纠正它们,从而使系统更长时间稳定成熟。本章的作用是发现这些问题,并对其进行修改,虽然耗时费力,但对于长期使用而言是非常重要和必要系统的开发。
软件在设计后必须进行测试,调试过程中使用的方法是软件测试方法。在开发新软件时,系统测试是检查软件是否合格的关键步骤,以及是否符合设计目标的参考。测试主要是查看软件中数据的准确性,正确的操作与否,以及操作的结果,还有哪些方面需要改进。
社区诊所管理系统的实现,对于系统中功能模块的实现及操作都必须通过测试进行来评判系统是否可以准确的实现。在社区诊所管理系统正式上传使用之前必须做的一步就是系统测试,对于测试发现的错误及时修改处理,保证系统准确无误的供给用户使用。
-
- 系统测试方法
在对社区诊所管理系统进行测试的时候在找到问题的情况下必须在第一时间找到解决问题的办法,不要存在侥幸的心理,这样才能让社区诊所管理系统开发的质量可以过关,并且开发的周期会大大缩短,还有就是在测试时,不要出现重复性的错误,遇到一个错误问题,要将整个社区诊所管理系统开发所牵扯的该问题都必须一一解决,提高社区诊所管理系统的安全性、稳定性。
白盒测试与黑盒测试是测试中比较常用的两种方法。
①结构测试俗称白盒测试:这种测试是在对程序的处理过程与结构都有详尽谅解的前提下,顺从程序内部的逻辑而完成的系统测试,以确定系统中所有的通路都能够遵照设计要求正常工作,不出现任何偏差。
②功能测试又成黑盒测试:主要是针对程序功能能够按照设计正常实现的一种检测,在程序接口处进行,检测程序手法数据是否正常,与外部信息的交换是否完整。
用户登录测试:
| 模块名称 | 测试用例 | 预期结果 | 实际结果 | 是否通过 |
| 登录模块 | 用户名:admin 密码:123 | 弹出错误提示,提示密码错误 | 弹出错误提示,提示密码错误 | 通过 |
| 登录模块 | 用户名:123 密码:admin | 弹出错误提示,提示用户名错误 | 弹出错误提示,提示用户名错误 | 通过 |
| 登录模块 | 用户名:admin 密码:admin | 管理员登录成功 | 管理员登录成功 | 通过 |
删除分类测试:
| 模块名称 | 测试用例 | 预期结果 | 实际结果 | 是否通过 |
| 删除分类模块 | 分类名:最新通知 | 删除成功、页面自动跳转 | 删除成功、页面自动跳转 | 通过 |
修改密码测试:
| 模块名称 | 测试用例 | 预期结果 | 实际结果 | 是否通过 |
| 修改密码模块 | 原密码:666 新密码:123 确认密码:123 | 弹出错误提示,提示原密码错误 | 弹出错误提示,提示原密码错误 | 通过 |
| 修改密码模块 | 原密码:admin 新密码:123 确认密码:333 | 弹出错误提示,提示确认密码不一致 | 弹出错误提示,提示确认密码不一致 | 通过 |
| 修改密码模块 | 原密码:admin 新密码:123 确认密码:123 | 密码修改成功 | 密码修改成功 | 通过 |
通过对功能的测试,社区诊所管理系统的基本功能都是可行的,不管是系统里面的功能,还是界面的设计都是可值得推广宣传的。
通过社区诊所管理系统的开发,本人巩固了之前学过的知识,如今将平时所学到的知识融合在设计中,在设计过程中,做了很多的准备,首先,在数据库系统的设计过程中,尤其是在数据库的工作原理、工作特点,对其深刻的讨论,与此同时,对于小型站点来说,最好服务器的选择,其次,利用所学的知识点分析所做的系统,并在此基础上设计。
目前本系统已经上线,正在试运行阶段,用户反馈良好,基本完成用户所需,试运行过程中没有出现阻断性问题,有一些不足和小问题也及时予以修正,系统上线后,为了保证数据的安全性,对系统进行了备份操作,系统备份是每两个月备份一次,数据库备份为每周备份一次,系统部署在租赁的云平台服务器中。
本次系统上线成功后,得到了用户的高度认可,但是在功能上和性能上还需做进一步的研究处理,使其有更高的性能和更好的用户体验。
系统在以后的升级过程中,需要解决一系列用户所提出的问题,例如打印过程中如何避免浏览器的兼容性问题,大量用户访问时,如何保持较高的响应速度,在系统今后的升级过程中将着重解决这些安全性问题。
参考文献
[1]白茹鑫.基于SpringBoot+SSM框架的企业安全培训管理系统设计与实现[J].现代信息科技,2024,8(01):44-49.DOI:10.19850/j.cnki.2096-4706.2024.01.009.
[2]吴伶琳.基于SpringBoot的客户关系管理系统设计与实现[J].无线互联科技,2023,20(24):60-62.
[3]吴昊,张丹.基于SpringBoot框架的大学生网上兼职系统设计与实现[J].电脑知识与技术,2023,19(35):68-72.DOI:10.14004/j.cnki.ckt.2023.1860.
[4]姜一波.基于SpringBoot+Vue的在线考试系统设计与实现[J].无线互联科技,2023,20(23):68-71.
[5]Perdinan ,A F R ,P D S , et al.Tidal Flood Hazard Assessment in Pekalongan City, Central Java[J].IOP Conference Series: Earth and Environmental Science,2023,1266(1):
[6]J Z ,H E ,Taryono .Abundance and Composition of Solid Waste in the Citarum River, West Java Province[J].IOP Conference Series: Earth and Environmental Science,2023,1266(1):
[7]Perdinan ,Cahyaning S J ,Akhmad F , et al.The Contribution of Climate Factors on the Availability of Hydropower Energy in West Java[J].IOP Conference Series: Earth and Environmental Science,2023,1266(1):
[8]Putrinadia V A ,Budihastuti R U ,Melinawati E , et al.#330 : Factors Affect Infertile Woman to Access Infertility Services in Central Java, Indonesia[J].Fertility Reproduction,2023,05(04):
[9]Wahyu A S ,Imam B ,Mlatti N L , et al.The spatial analysis of urbanization dynamic impacts in a 50-year flood frequency in Java, Indonesia[J].Natural Hazards,2023,120(3):2639-2659.
[10]田玉昆.基于Java Web技术的手机销售网站的设计与实现[J].电脑知识与技术,2023,19(32):47-49.DOI:10.14004/j.cnki.ckt.2023.1766.
[11]游晶,邱淑丽,李敬文.基于SpringBoot的校园智慧报修系统的设计与实现[J].电脑知识与技术,2023,19(32):50-52+65.DOI:10.14004/j.cnki.ckt.2023.1718.
[12]黄赛英.基于Springboot的医院档案管理系统设计[J].集成电路应用,2023,40(11):384-385.DOI:10.19339/j.issn.1674-2583.2023.11.176.
[13]徐剑,王少杰.基于SpringBoot的配电房监控系统设计[J].信息与电脑(理论版),2023,35(20):120-123.
[14]林圣峰,姚锦江,林涛等.基于SpringBoot的高校实验室管理系统设计[J].无线互联科技,2023,20(18):80-82.
[15]黎镇伟,汤培康,蒋振亚等.社区诊所的流行性疾病监测预警系统设计与实现[J].电脑编程技巧与维护,2022,(08):41-44.DOI:10.16184/j.cnki.comprg.2022.08.048.
[16]李思远.社区诊所管理云平台的设计与实现[D].曲阜师范大学,2021.DOI:10.27267/d.cnki.gqfsu.2021.000762.
[17]朱文婕,杨星,王子杰等.基于多传感器信息融合的乡村智慧诊所系统设计与实现[J].安徽科技学院学报,2021,35(03):75-81.DOI:10.19608/j.cnki.1673-8772.2017.0961.
[18]林俊臣.社区诊所护工管理系统的设计与实现[D].电子科技大学,2021.DOI:10.27005/d.cnki.gdzku.2021.003240.
[19]吴晓旭.经济背景下牙科诊所信息系统的分析与设计[J].营销界,2020,(35):182-184.
致 谢
本次毕业设计圆满的结束了,通过这次毕业设计我学到了很多的知识,也提高了我软件开发的能力,在系统开发设计的过程中,出现了很多的问题,但是通过老师和同学们的帮助,最后所有的问题都得到了解决,因此我要感谢在此过程中对我帮助的老师和同学们,感谢指导老师帮助我选课题,给我做详细的讲解,给我提供设计所需要的各种设备,也经常询问我进度与成果,再有难点的时候给我解决思路,帮助我顺利完成。没有他的指导,也不会有我今天所展现出的成果。
首先我要感谢我的指导老师,指导老师在教学任务繁忙的情况下,抽出时间帮助我纠正我在设计当中出现的问题,并耐性地为我的论文作校正,是他的定期检查和指导使得我们的毕业设计高质量完成。他在我整个课题开发和设计的过程中,为程序的设计、框架的设计、代码的撰写方面以及论文框架的设计提供了很多宝贵的意见,并且为我推荐了许多有用的资料和文献,他的指导和建议使我受益匪浅,有了指导老师的辅导和指点,我论文才能够顺利完成。老师的认真负责的工作态度和治学严谨之道使我们这些即将踏入社会的毕业生受益匪浅。
然后要感谢我的同学们,感谢大家对我这次毕业设计的帮助,也感谢大家在大学生活中对我的陪伴,使得我的大学生活过的很快乐。
另外,我还要感谢父母,感谢一直以来对我的支持,让我能够顺利的完成我的学业,没有你们也就没有我的今天,感谢你们无私的付出,未来我一定会报答你们的。
最后,感谢在座的所有参加我论文答辩的老师们,感谢大家的聆听,你们辛苦了。
免费领取项目源码,请关注❥点赞收藏并私信博主,谢谢~
486

被折叠的 条评论
为什么被折叠?



