目 录
摘 要
随着社会的快速发展和人口老龄化问题日益突出,社区养老服务成为关注的热点话题。在社区养老服务中,如何利用科技手段提升服务质量,实现社区老年人的智慧养老,是当前亟待解决的问题之一。而基于Springboot的社区养老系统设计与实现,则是在这一背景下应运而生。
本文旨在设计与实现一个基于Springboot的社区养老系统,旨在满足日益增长的老年人养老需求和提升社区养老管理效率和服务水平。通过该系统,社区用户可以方便地系统公告、社区资讯、服务中心、活动信息等社区养老信息,并在实现线上申请服务和参与活动的操作;员工用户可以跟踪服务订单和查看服务评价并进行服务建议、同时可以及时了解活动信息和审核参加活动请求并进行活动测评,跟踪社区用户的服务记录,为养老服务的质量评估和改进提供数据支持。
关键词:springboot;Java;MYSQL;社区养老系统
Abstract
With the rapid development of society and the increasingly prominent issue of population aging, community elderly care services have become a hot topic of concern. One of the urgent problems to be solved in community elderly care services is how to use technological means to improve service quality and achieve smart elderly care for the elderly in the community. The design and implementation of community elderly care systems based on Springboot emerged in this context.
This article aims to design and implement a community elderly care system based on Springboot, aiming to meet the growing elderly care needs and improve the efficiency and service level of community elderly care management. Through this system, community users can easily access community elderly care information such as announcements, community information, service centers, and activity information, and can apply for services and participate in activities online; Employee users can track service orders, view service evaluations, and provide service suggestions. At the same time, they can timely understand activity information, review participation requests, and conduct activity evaluations. They can also track the service records of community users and provide data support for the quality evaluation and improvement of elderly care services.
Keywords:springboot; Java; MYSQL; Community elderly care system
1 绪论
1.1 研究背景
随着社会的快速发展和人口老龄化问题日益突出,社区养老服务成为关注的热点话题。传统的养老服务模式存在信息不对称、服务不便等问题,无法满足老年人多样化的需求。在社区养老服务中,如何利用科技手段提升服务质量,实现社区老年人的智慧养老,是当前亟待解决的问题之一。
目前,一些社区养老机构已经开始尝试利用信息化技术提升养老服务水平,但仍存在一些挑战,例如系统功能不完善、用户体验较差、数据安全性不高等问题。因此,设计并实现基于Springboot的社区养老系统可以有助于解决这些问题,提升系统的稳定性和可靠性,为社区养老服务的发展提供新的思路和解决方案。而基于Springboot的社区养老系统设计与实现,则是在这一背景下应运而生。设计与实现一个基于Springboot的社区养老系统,旨在满足日益增长的老年人养老需求和提升社区养老管理效率和服务水平。
基于Springboot的社区养老系统的设计与实现具有重要意义。该系统可以整合社区养老资源,满足日益增长的老年人养老需求。通过实现信息化管理和服务资源的高效利用,帮助管理员、员工用户和社区用户更便捷地进行数据分析、服务管理、活动管理等操作,方便社区用户获取所需的养老服务,促进社区用户的身心健康和丰富其社交活动。同时,也能够提供更好的管理和监督机制,能够更好地协调和提供社区养老服务。这不仅可以提高社区养老服务的质量和效率,还可以使社区老年人享受到更多智能化的养老服务,提升他们的生活品质。可以简化社区养老服务流程,提升社区养老管理效率和服务水平,提升用户体验,促进行业规范化和可持续发展。
本论文的主要研究内容是使用Java开发技术设计与实现基于Springboot的社区养老系统的。通过深入了解用户需求,进行系统需求分析与设计。实现了包括后台首页、系统用户、服务中心管理、服务类型管理、服务申请管理、服务订单管理、服务评价管理、服务建议管理、活动信息管理、活动类型管理、参加活动管理、活动测评、系统管理、系统公告管理、资源管理等多元的社区养老功能模块。系统采用合理的数据库设计与管理,确保数据安全性和准确性。通过该系统的实现,提供一个易用便捷的社区养老系统服务平台,提升用户的养老体验和服务质量。
本文共有七章,如下所示。
第一章概述了社区养老系统的研究背景与意义;精炼地总结了研究开发现状分析以及研究内容进行研究,最后给出了论文的组成结构。
第二章简要概述了本文所用的开发技术和工具。
第三章简要对系统各业务流程进行需求分析、可行性分析。
第四章对社区养老系统进行设计。
第五章对社区养老系统进行实现,并贴出相关页面截图,语言描述出具体功能实现的操作方法。
第六章对社区养老系统采用测试用例的方式来对一些主要功能模块测试,最后得出测试结果。
第七章总结。
2 相关技术介绍
Java编程语言是一种面向对象的高级编程语言,以其简单、可移植、安全和高性能等特点在软件开发领域广泛应用。通过支持类、对象、继承、多态等面向对象概念,Java提供了结构化的编程方式,使代码更易读、维护和重用。其可移植性得益于Java虚拟机(JVM),使得Java程序可以在不同平台上运行,只需编写一次代码。Java注重安全性,提供了字节码验证、异常处理和访问控制等安全机制,确保程序的稳定和安全。此外,Java还拥有丰富的类库和框架,覆盖了各个领域,如图形界面、数据库操作和企业级应用。总而言之,Java作为一门成熟且强大的编程语言,在软件开发中发挥着重要作用,帮助开发者轻松构建可靠、可移植和安全的应用程序。
MySQL是一种广泛使用的开源关系型数据库管理系统(RDBMS),其稳定性、可靠性和卓越性能使其成为众多应用程序的首选数据库。MySQL支持标准SQL语法,并提供丰富的功能和特性,如事务处理、触发器和存储过程等,以满足开发者对数据管理和操作的需求。MySQL具有良好的可扩展性,支持主从复制、分布式架构和集群部署,适用于各种规模和负载的应用场景。作为一个开源项目,MySQL拥有庞大的用户社区和活跃的开发者社区,为用户提供了丰富的文档、教程和支持资源。总之,MySQL是一款可靠、强大且灵活的关系型数据库管理系统,通过其卓越性能和可扩展性,帮助开发者高效地管理和操作数据,并得到了广大用户的认可和应用。
2.3springboot框架介绍
Spring Boot是一个基于Java的开源框架,旨在简化和加速Java应用程序的开发过程。它采用自动配置和约定优于配置的方式,减少了繁琐的手动配置和集成工作,使开发者能够快速构建独立、可扩展且具备生产级功能的应用程序。Spring Boot集成了许多常用的第三方库和组件,并提供了强大的开发工具和特性,如内嵌的Servlet容器、自动化依赖管理和可扩展的插件机制。它的可插拔配置选项和灵活的扩展机制使开发者能够根据实际需求进行个性化配置和定制,从而更好地满足项目要求。总之,Spring Boot通过简化和优化开发流程,提高了Java应用程序开发的效率和质量,成为广大开发者喜爱的框架之一。
3 系统分析
3.1 可行性分析
3.1.1 技术可行性分析
Spring Boot作为一个成熟的开发框架,具有丰富的功能和广泛的社区支持。它提供了快速开发和部署应用程序的能力,适合构建音乐网站所需的功能和性能要求。Java作为一种流行的编程语言,具有广泛的库和工具生态系统,可以满足项目的需求。MySQL是一种可靠的关系型数据库管理系统,具备良好的性能和稳定性。因此,在技术层面上,该项目是可行的。
经济可行性:经济可行性分析是评估项目在财务上是否可行的过程。这包括估计开发和运营成本,并与预期收益进行比较。需要考虑到服务器托管、软件许可、团队人员和设备等方面的成本,并通过市场调研和商业模型分析来评估项目的盈利潜力。
3.1.3 操作可行性分析
Spring Boot作为开发框架,为社区养老系统的操作提供了良好的可行性。系统应具备用户友好性,通过使用Spring Boot集成的前端技术构建直观、易于使用的用户界面。功能完整性是关键,确保满足用户的各项需求。数据安全性得到重视,通过Spring Boot的安全认证和加密技术保护用户个人信息和敏感数据的安全。运维便捷性也是考虑因素,利用Spring Boot的内嵌Servlet容器和自动化依赖管理,简化部署和维护工作。适应性和扩展性方面,采用模块化开发和标准化API接口设计,使系统能快速响应新需求并与其他系统进行集成。总之,基于Spring Boot开发的社区养老系统在操作可行性上具备优势,能提供用户友好的界面、完善的功能、数据安全性、便捷的运维以及适应性和扩展性,为租车公司提供稳定高效的运营平台。
3.2 系统流程分析
3.2.1 数据流程
开发社区养老系统最主要的一个目的就是实现用户在服务中心进行对服务信息的的查询和申请,图3-1就是系统的数据流图。

图3-1服务中心申请操作展开图
分析完系统的数据流,接下来我们来看系统的业务流程,图2-2就是业务流程图:

图3-2业务流程图
3.3 系统功能分析
3.3.1 功能性分析
根据社区养老系统的角色需求分析,可以划分为社区用户、员工用户和管理员三大模块。具体功能如下:
社区用户模块:
- 注册登录:允许游客注册成为社区用户,使用账号密码进行登录,可使用系统功能。
- 首页:可查看轮播图和系统其他功能等内容。
- 系统公告:可查看包括关于我们、联系方式、网站介绍等管理员发布的所有公告。
- 社区资讯:可查看管理员发布的所有社区资讯信息,支持局部搜索、下拉(筛选、排序)搜索,及热门文章推荐,点击可查看详情,可进行点赞、收藏和评论。
- 服务中心:可查看管理员发布的所有服务中心信息,支持关键字(服务名称、排序)搜索和下拉(服务类型、排序)搜索,点击可查看详情,可点击进行申请服务(服务要求),可进行点赞、收藏和评论。
- 活动信息:可查看管理员发布的所有活动信息,支持关键字(活动标题、活动类型、活动地点)搜索和下拉(活动类型、排序)搜索、点击可查看详情,可点击进行参加活动,填写参加活动(参加原因)信息,等待审核和回复,可进行点赞和评论
- 我的账户:可对个人资料进行管控,包括修改资料和修改密码。
- 个人中心:可对个人首页、服务申请、服务订单、服务评价、服务建议、参加活动、活动测评、收藏等信息进行管控。点击“服务订单”,可查看服务订单消息,进行增改删查操作,支持订单号、服务名称、服务类型、支付状态搜索,可点击查看详情;包括以下功能,点击“服务订单”,可查看服务订单消息,进行查询操作,支持订单号、服务名称、服务类型、支付状态搜索,可点击查看详情,和点击进行客户评价(客户评分、评价内容)、支付(微信、支付宝、网银)操作;点击“服务评价”,可查看服务评价消息,进行增改删查操作,支持订单号、服务名称、服务日期搜索,可点击查看详情;点击“服务建议”,可查看服务建议消息,进行查询操作,支持订单号、服务名称、服务日期搜索,可点击查看详情;点击“参加活动”,可查看提交的参加活动消息,进行查询操作,支持活动标题、活动类型、提交日期、审核状态搜索,可点击查看详情;点击“活动测评”,可查看所有活动测评消息,进行查询操作,支持活动标题、活动类型、测评日期搜索,可点击查看详情;点击“收藏”,可查看所有收藏信息,包括社区资讯和服务中心信息,并进行管理,点击可查看详情新。
员工用户模块:
- 登录:员工用户由管理员添加,使用管理员提供的账号密码可进行登录,并提供个人信息管理和修改密码信息管理的功能。
- 服务订单管理:可查看分配的服务订单消息,进行查询操作,支持订单号、服务名称、服务类型、支付状态搜索,可点击查看详情,和点击进行服务建议(建议内容)操作。
- 服务评价管理:可查看社区用户提交的服务评价消息,进行查询操作,支持订单号、服务名称、服务日期搜索,可点击查看详情。
- 服务建议管理:可查看提交的服务建议消息,进行查询操作,支持订单号、服务名称、服务日期搜索,可点击查看详情。
- 活动信息管理:可查看管理员发布的所有活动信息,进行查询操作,支持关键字活动标题、活动类型、活动地点,点击可查看详情和查看评论。
- 参加活动管理:可查看社区用户提交的参加活动信息,进行查询操作,支持活动标题、活动类型、提交日期、审核状态搜索,点击可查看详情和进行审核,并可进行活动测评(测评日期、测评内容)。
管理员模块:
- 登录:管理员使用用户名和密码进行后台登录,并提供个人信息管理和修改密码信息管理的功能。
- 后台首页:可查看服务评价信息的数据统计分析。
- 系统用户:可对社区用户、员工用户和管理员进行管控,包括进行增删改查操作,可点击查看详情,员工用户由管理员直接添加(头像、账号、密码、昵称、邮箱、状态、员工工号、员工姓名、员工手机、员工住址、工作年限)。
- 服务中心管理:可查看所有服务中心信息,进行增删改查操作,支持服务名称、服务类型搜索、可点击查看详情和查看评论,添加服务中心信息(服务名称、服务类型、封面、服务价格、服务内容)。
- 服务类型管理:可查看所有服务类型信息,进行增删改查操作,支持类型搜索,可点击查看详情。
- 服务申请管理:可查看所有提交的服务申请信息,进行增删改查操作,支持订单号、服务名称、服务日期、审核状态搜索,可点击查看详情,进行审核,可进行分配订单(员工用户),社区用户提交客户评价后,可点击查看客户评价、服务建议、支付信息。
- 服务订单管理:可查看所有服务订单消息,进行增删改查操作,支持订单号、服务名称、服务类型、支付状态搜索,可点击查看详情,和点击进行客户评价(客户评分、评价内容)、支付(微信、支付宝、网银)操作。
- 服务评价管理:可查看社区用户提交的服务评价消息,进行增删改查操作,支持订单号、服务名称、服务日期搜索,可点击查看详情。
- 服务建议管理:可查看提交的服务建议消息,进行增删改查询操作,支持订单号、服务名称、服务日期搜索,可点击查看详情。
- 活动信息管理:可查看所有活动信息,进行增删改查操作,支持活动标题、活动类型、活动地点搜索、可点击查看详情和查看评论,添加活动信息(活动标题、活动类型、活动封面、活动地点、活动时间、负责人、活动内容、计时器标题、计时开始时间、计时结束时间、限制次数),活动信息界面具有限制提交次数和倒计时功能,计时结束会自动关闭界面。
- 活动类型管理:可查看所有活动类型信息,进行增删改查操作,支持活动类型搜索,可点击查看详情。
- 参加活动管理:可查看社区用户提交的参加活动信息,进行增删改查操作,支持活动标题、活动类型、提交日期、审核状态搜索,点击可查看详情和进行审核,
- 活动测评管理:可查看提交的参加活动信息,进行增删改查操作,支持活动标题、活动类型、测评日期搜索,点击可查看详情。
- 系统管理:可对首页的轮播图进行管理,进行增删改查操作,支持标题搜索,可点击查看详情。
- 系统公告管理:可查看所有的通知公告信息,进行增删改查操作,支持标题搜索,可点击查看详情。
- 资源管理:可对社区资讯和资讯分类进行管理,进行增删改查操作,社区资讯支持标题、标签、分类搜索,可点击查看详情(封面图、标题、分类、标签、描述、正文)和查看评论;资讯分类支持类型名称搜索,可点击查看详情。
性能:社区养老系统应具备良好的性能,能够快速响应用户请求和处理大量并发操作。系统需要进行性能测试和优化,确保在高负载和高并发情况下仍能保持稳定和高效的运行。
可靠性:社区养老系统应具备高度可靠性,能够持续稳定地运行,并且能够自动恢复故障或异常状态。系统需要进行容错处理、错误处理和异常处理,以确保数据的完整性和可用性。
安全性:社区养老系统应具备良好的安全性,保护用户个人信息和敏感数据的安全。系统需要采用合适的身份验证和授权机制,以及加密技术来保护数据的传输和存储安全。同时,要注意防范常见的安全攻击,如跨站脚本(XSS)、跨站请求伪造(CSRF)等。
可扩展性:社区养老系统应具备良好的可扩展性,能够根据业务需求进行灵活的扩展和变更。系统架构和设计应考虑到未来的业务扩展,采用模块化和可插拔的方式,方便新增功能和模块的集成。
可维护性:社区养老系统应具备良好的可维护性,使得开发团队能够快速定位问题并进行修复、更新。代码结构清晰、注释明确,并遵循一致的编码规范。此外,系统应提供适当的日志记录和监控机制,以便及时发现和解决潜在的问题。
用户体验:社区养老系统应提供良好的用户体验,保证界面简洁直观、操作流畅。系统的响应时间应尽量缩短,页面加载速度要快,交互过程要流畅,以提升用户满意度和使用体验。
可移植性:社区养老系统应具备良好的可移植性,能够在不同的操作系统和硬件环境中运行。Spring Boot的跨平台特性和自包含的部署方式,有助于系统的移植和部署。
3.4 系统用例分析
通过3.3功能的分析,得出了本社区养老系统的用例图:
社区用户角色用例如图3-3所示。

图3-3 社区养老系统社区用户角色用例图
员工用户角色用例如图3-4所示。

图3-4 社区养老系统员工用户角色用例图
管理员角色用例如图3-5所示。

4 总体设计
本章主要讨论的内容包括社区养老系统的功能模块设计、数据库系统设计。
4.1 系统功能模块设计
4.1.1整体功能模块设计
在上一章节中主要对系统的功能性需求和非功能性需求进行分析,并且根据需求分析了本社区养老系统中的用例。那么接下来就要开始对本社区养老系统的架构、主要功能和数据库开始进行设计。社区养老系统根据前面章节的需求分析得出,其总体设计模块图如图4-1所示。

图4-1 社区养老系统功能模块图
4.1.2用户模块设计
后台管理者能够实现对前台注册的用户增删改查操作,用户模块结构图如下图:

图4-2社区用户模块结构图
4.1.3 资讯管理模块设计
社区养老系统是中需要存储不少社区资讯信息,具体的结构图如下:

图4-3资讯管理结构图
4.1.4服务中心管理模块设计
社区养老系统是中需要存储不少车辆信息,其模块功能结构,具体的结构图如下:

图4-4服务中心管理模块结构图
4.1.5活动信息管理模块设计
社区养老系统最重要的一个功能就是租赁,其模块功能结构,具体的结构图如下:

图4-5活动信息管理结构图
4.2 数据库设计
数据库设计一般包括需求分析、概念模型设计、数据库表建立三大过程,其中需求分析前面章节已经阐述,概念模型设计有概念模型和逻辑结构设计两部分。
4.2.1 数据库概念结构设计
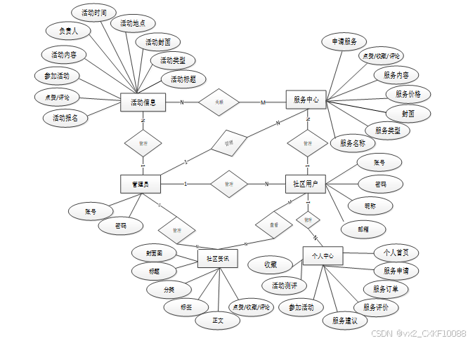
下面是整个社区养老系统中主要的数据库表总E-R实体关系图。

图4-6 社区养老系统总E-R关系图
4.2.2 数据库逻辑结构设计
通过上一小节中社区养老系统中总E-R关系图上得出一共需要创建很多个数据表。在此我主要罗列几个主要的数据库表结构设计。
| 编号 | 名称 | 数据类型 | 长度 | 小数位 | 允许空值 | 主键 | 默认值 | 说明 |
| 1 | token_id | int | 10 | 0 | N | Y | 临时访问牌ID | |
| 2 | token | varchar | 64 | 0 | Y | N | 临时访问牌 | |
| 3 | info | text | 65535 | 0 | Y | N | ||
| 4 | maxage | int | 10 | 0 | N | N | 2 | 最大寿命:默认2小时 |
| 5 | create_time | timestamp | 19 | 0 | N | N | CURRENT_TIMESTAMP | 创建时间: |
| 6 | update_time | timestamp | 19 | 0 | N | N | CURRENT_TIMESTAMP | 更新时间: |
| 7 | user_id | int | 10 | 0 | N | N | 0 | 用户编号: |
| 编号 | 名称 | 数据类型 | 长度 | 小数位 | 允许空值 | 主键 | 默认值 | 说明 |
| 1 | activity_evaluation_id | int | 10 | 0 | N | Y | 活动测评ID | |
| 2 | participation_number | varchar | 64 | 0 | N | N | 参加编号 | |
| 3 | activity_title | varchar | 64 | 0 | Y | N | 活动标题 | |
| 4 | activity_type | varchar | 64 | 0 | Y | N | 活动类型 | |
| 5 | event_cover | varchar | 255 | 0 | Y | N | 活动封面 | |
| 6 | event_location | varchar | 64 | 0 | Y | N | 活动地点 | |
| 7 | activity_time | varchar | 64 | 0 | Y | N | 活动时间 | |
| 8 | responsible_person | int | 10 | 0 | Y | N | 0 | 负责人 |
| 9 | community_users | int | 10 | 0 | Y | N | 0 | 社区用户 |
| 10 | user_name | varchar | 64 | 0 | Y | N | 用户姓名 | |
| 11 | contact_phone_number | varchar | 64 | 0 | Y | N | 联系电话 | |
| 12 | user_age | varchar | 64 | 0 | Y | N | 用户年龄 | |
| 13 | user_address | varchar | 64 | 0 | Y | N | 用户地址 | |
| 14 | health_status | varchar | 64 | 0 | Y | N | 健康状态 | |
| 15 | evaluation_date | date | 10 | 0 | Y | N | 测评日期 | |
| 16 | evaluation_content | text | 65535 | 0 | Y | N | 测评内容 | |
| 17 | create_time | datetime | 19 | 0 | N | N | CURRENT_TIMESTAMP | 创建时间 |
| 18 | update_time | timestamp | 19 | 0 | N | N | CURRENT_TIMESTAMP | 更新时间 |
| 编号 | 名称 | 数据类型 | 长度 | 小数位 | 允许空值 | 主键 | 默认值 | 说明 |
| 1 | activity_type_id | int | 10 | 0 | N | Y | 活动类型ID | |
| 2 | activity_type | varchar | 64 | 0 | Y | N | 活动类型 | |
| 3 | create_time | datetime | 19 | 0 | N | N | CURRENT_TIMESTAMP | 创建时间 |
| 4 | update_time | timestamp | 19 | 0 | N | N | CURRENT_TIMESTAMP | 更新时间 |
| 编号 | 名称 | 数据类型 | 长度 | 小数位 | 允许空值 | 主键 | 默认值 | 说明 |
| 1 | article_id | mediumint | 8 | 0 | N | Y | 文章id:[0,8388607] | |
| 2 | title | varchar | 125 | 0 | N | Y | 标题:[0,125]用于文章和html的title标签中 | |
| 3 | type | varchar | 64 | 0 | N | N | 0 | 文章分类:[0,1000]用来搜索指定类型的文章 |
| 4 | hits | int | 10 | 0 | N | N | 0 | 点击数:[0,1000000000]访问这篇文章的人次 |
| 5 | praise_len | int | 10 | 0 | N | N | 0 | 点赞数 |
| 6 | create_time | timestamp | 19 | 0 | N | N | CURRENT_TIMESTAMP | 创建时间: |
| 7 | update_time | timestamp | 19 | 0 | N | N | CURRENT_TIMESTAMP | 更新时间: |
| 8 | source | varchar | 255 | 0 | Y | N | 来源:[0,255]文章的出处 | |
| 9 | url | varchar | 255 | 0 | Y | N | 来源地址:[0,255]用于跳转到发布该文章的网站 | |
| 10 | tag | varchar | 255 | 0 | Y | N | 标签:[0,255]用于标注文章所属相关内容,多个标签用空格隔开 | |
| 11 | content | longtext | 2147483647 | 0 | Y | N | 正文:文章的主体内容 | |
| 12 | img | varchar | 255 | 0 | Y | N | 封面图 | |
| 13 | description | text | 65535 | 0 | Y | N | 文章描述 |
| 编号 | 名称 | 数据类型 | 长度 | 小数位 | 允许空值 | 主键 | 默认值 | 说明 |
| 1 | type_id | smallint | 5 | 0 | N | Y | 分类ID:[0,10000] | |
| 2 | display | smallint | 5 | 0 | N | N | 100 | 显示顺序:[0,1000]决定分类显示的先后顺序 |
| 3 | name | varchar | 16 | 0 | N | N | 分类名称:[2,16] | |
| 4 | father_id | smallint | 5 | 0 | N | N | 0 | 上级分类ID:[0,32767] |
| 5 | description | varchar | 255 | 0 | Y | N | 描述:[0,255]描述该分类的作用 | |
| 6 | icon | text | 65535 | 0 | Y | N | 分类图标: | |
| 7 | url | varchar | 255 | 0 | Y | N | 外链地址:[0,255]如果该分类是跳转到其他网站的情况下,就在该URL上设置 | |
| 8 | create_time | timestamp | 19 | 0 | N | N | CURRENT_TIMESTAMP | 创建时间: |
| 9 | update_time | timestamp | 19 | 0 | N | N | CURRENT_TIMESTAMP | 更新时间: |
| 编号 | 名称 | 数据类型 | 长度 | 小数位 | 允许空值 | 主键 | 默认值 | 说明 |
| 1 | auth_id | int | 10 | 0 | N | Y | 授权ID: | |
| 2 | user_group | varchar | 64 | 0 | Y | N | 用户组: | |
| 3 | mod_name | varchar | 64 | 0 | Y | N | 模块名: | |
| 4 | table_name | varchar | 64 | 0 | Y | N | 表名: | |
| 5 | page_title | varchar | 255 | 0 | Y | N | 页面标题: | |
| 6 | path | varchar | 255 | 0 | Y | N | 路由路径: | |
| 7 | position | varchar | 32 | 0 | Y | N | 位置: | |
| 8 | mode | varchar | 32 | 0 | N | N | _blank | 跳转方式: |
| 9 | add | tinyint | 3 | 0 | N | N | 1 | 是否可增加: |
| 10 | del | tinyint | 3 | 0 | N | N | 1 | 是否可删除: |
| 11 | set | tinyint | 3 | 0 | N | N | 1 | 是否可修改: |
| 12 | get | tinyint | 3 | 0 | N | N | 1 | 是否可查看: |
| 13 | field_add | text | 65535 | 0 | Y | N | 添加字段: | |
| 14 | field_set | text | 65535 | 0 | Y | N | 修改字段: | |
| 15 | field_get | text | 65535 | 0 | Y | N | 查询字段: | |
| 16 | table_nav_name | varchar | 500 | 0 | Y | N | 跨表导航名称: | |
| 17 | table_nav | varchar | 500 | 0 | Y | N | 跨表导航: | |
| 18 | option | text | 65535 | 0 | Y | N | 配置: | |
| 19 | create_time | timestamp | 19 | 0 | N | N | CURRENT_TIMESTAMP | 创建时间: |
| 20 | update_time | timestamp | 19 | 0 | N | N | CURRENT_TIMESTAMP | 更新时间: |
| 编号 | 名称 | 数据类型 | 长度 | 小数位 | 允许空值 | 主键 | 默认值 | 说明 |
| 1 | collect_id | int | 10 | 0 | N | Y | 收藏ID: | |
| 2 | user_id | int | 10 | 0 | N | N | 0 | 收藏人ID: |
| 3 | source_table | varchar | 255 | 0 | Y | N | 来源表: | |
| 4 | source_field | varchar | 255 | 0 | Y | N | 来源字段: | |
| 5 | source_id | int | 10 | 0 | N | N | 0 | 来源ID: |
| 6 | title | varchar | 255 | 0 | Y | N | 标题: | |
| 7 | img | varchar | 255 | 0 | Y | N | 封面: | |
| 8 | create_time | timestamp | 19 | 0 | N | N | CURRENT_TIMESTAMP | 创建时间: |
| 9 | update_time | timestamp | 19 | 0 | N | N | CURRENT_TIMESTAMP | 更新时间: |
| 编号 | 名称 | 数据类型 | 长度 | 小数位 | 允许空值 | 主键 | 默认值 | 说明 |
| 1 | comment_id | int | 10 | 0 | N | Y | 评论ID: | |
| 2 | user_id | int | 10 | 0 | N | N | 0 | 评论人ID: |
| 3 | reply_to_id | int | 10 | 0 | N | N | 0 | 回复评论ID:空为0 |
| 4 | content | longtext | 2147483647 | 0 | Y | N | 内容: | |
| 5 | nickname | varchar | 255 | 0 | Y | N | 昵称: | |
| 6 | avatar | varchar | 255 | 0 | Y | N | 头像地址:[0,255] | |
| 7 | create_time | timestamp | 19 | 0 | N | N | CURRENT_TIMESTAMP | 创建时间: |
| 8 | update_time | timestamp | 19 | 0 | N | N | CURRENT_TIMESTAMP | 更新时间: |
| 9 | source_table | varchar | 255 | 0 | Y | N | 来源表: | |
| 10 | source_field | varchar | 255 | 0 | Y | N | 来源字段: | |
| 11 | source_id | int | 10 | 0 | N | N | 0 | 来源ID: |
| 编号 | 名称 | 数据类型 | 长度 | 小数位 | 允许空值 | 主键 | 默认值 | 说明 |
| 1 | community_users_id | int | 10 | 0 | N | Y | 社区用户ID | |
| 2 | user_name | varchar | 64 | 0 | Y | N | 用户姓名 | |
| 3 | contact_phone_number | varchar | 64 | 0 | Y | N | 联系电话 | |
| 4 | user_age | varchar | 64 | 0 | Y | N | 用户年龄 | |
| 5 | user_address | varchar | 64 | 0 | Y | N | 用户地址 | |
| 6 | health_status | varchar | 64 | 0 | Y | N | 健康状态 | |
| 7 | personal_hobbies | varchar | 64 | 0 | Y | N | 个人爱好 | |
| 8 | examine_state | varchar | 16 | 0 | N | N | 已通过 | 审核状态 |
| 9 | user_id | int | 10 | 0 | N | N | 0 | 用户ID |
| 10 | create_time | datetime | 19 | 0 | N | N | CURRENT_TIMESTAMP | 创建时间 |
| 11 | update_time | timestamp | 19 | 0 | N | N | CURRENT_TIMESTAMP | 更新时间 |
| 编号 | 名称 | 数据类型 | 长度 | 小数位 | 允许空值 | 主键 | 默认值 | 说明 |
| 1 | employee_users_id | int | 10 | 0 | N | Y | 员工用户ID | |
| 2 | employee_id | varchar | 64 | 0 | Y | N | 员工工号 | |
| 3 | employee_name | varchar | 64 | 0 | Y | N | 员工姓名 | |
| 4 | employee_mobile_phone | varchar | 16 | 0 | Y | N | 员工手机 | |
| 5 | employee_address | varchar | 64 | 0 | Y | N | 员工住址 | |
| 6 | years_of_work_experience | varchar | 64 | 0 | Y | N | 工作年限 | |
| 7 | examine_state | varchar | 16 | 0 | N | N | 已通过 | 审核状态 |
| 8 | user_id | int | 10 | 0 | N | N | 0 | 用户ID |
| 9 | create_time | datetime | 19 | 0 | N | N | CURRENT_TIMESTAMP | 创建时间 |
| 10 | update_time | timestamp | 19 | 0 | N | N | CURRENT_TIMESTAMP | 更新时间 |
| 编号 | 名称 | 数据类型 | 长度 | 小数位 | 允许空值 | 主键 | 默认值 | 说明 |
| 1 | event_information_id | int | 10 | 0 | N | Y | 活动信息ID | |
| 2 | activity_title | varchar | 64 | 0 | N | N | 活动标题 | |
| 3 | activity_type | varchar | 64 | 0 | Y | N | 活动类型 | |
| 4 | event_cover | varchar | 255 | 0 | Y | N | 活动封面 | |
| 5 | event_location | varchar | 64 | 0 | Y | N | 活动地点 | |
| 6 | activity_time | varchar | 64 | 0 | Y | N | 活动时间 | |
| 7 | responsible_person | int | 10 | 0 | Y | N | 0 | 负责人 |
| 8 | activity_content | longtext | 2147483647 | 0 | Y | N | 活动内容 | |
| 9 | hits | int | 10 | 0 | N | N | 0 | 点击数 |
| 10 | praise_len | int | 10 | 0 | N | N | 0 | 点赞数 |
| 11 | timer_title | varchar | 64 | 0 | Y | N | 计时器标题 | |
| 12 | timing_start_time | datetime | 19 | 0 | Y | N | 计时开始时间 | |
| 13 | timing_end_time | datetime | 19 | 0 | Y | N | 计时结束时间 | |
| 14 | limit_times | int | 10 | 0 | N | N | 0 | 限制次数 |
| 15 | limit_type | tinyint | 4 | 0 | N | N | 2 | 限制次数类型1-每天次,2-总计次 |
| 16 | create_time | datetime | 19 | 0 | N | N | CURRENT_TIMESTAMP | 创建时间 |
| 17 | update_time | timestamp | 19 | 0 | N | N | CURRENT_TIMESTAMP | 更新时间 |
| 编号 | 名称 | 数据类型 | 长度 | 小数位 | 允许空值 | 主键 | 默认值 | 说明 |
| 1 | hits_id | int | 10 | 0 | N | Y | 点赞ID: | |
| 2 | user_id | int | 10 | 0 | N | N | 0 | 点赞人: |
| 3 | create_time | timestamp | 19 | 0 | N | N | CURRENT_TIMESTAMP | 创建时间: |
| 4 | update_time | timestamp | 19 | 0 | N | N | CURRENT_TIMESTAMP | 更新时间: |
| 5 | source_table | varchar | 255 | 0 | Y | N | 来源表: | |
| 6 | source_field | varchar | 255 | 0 | Y | N | 来源字段: | |
| 7 | source_id | int | 10 | 0 | N | N | 0 | 来源ID: |
| 编号 | 名称 | 数据类型 | 长度 | 小数位 | 允许空值 | 主键 | 默认值 | 说明 |
| 1 | notice_id | mediumint | 8 | 0 | N | Y | 公告id: | |
| 2 | title | varchar | 125 | 0 | N | N | 标题: | |
| 3 | content | longtext | 2147483647 | 0 | Y | N | 正文: | |
| 4 | create_time | timestamp | 19 | 0 | N | N | CURRENT_TIMESTAMP | 创建时间: |
| 5 | update_time | timestamp | 19 | 0 | N | N | CURRENT_TIMESTAMP | 更新时间: |
表participate_in_activities (参加活动)
| 编号 | 名称 | 数据类型 | 长度 | 小数位 | 允许空值 | 主键 | 默认值 | 说明 |
| 1 | participate_in_activities_id | int | 10 | 0 | N | Y | 参加活动ID | |
| 2 | participation_number | varchar | 64 | 0 | Y | N | 参加编号 | |
| 3 | activity_title | varchar | 64 | 0 | Y | N | 活动标题 | |
| 4 | activity_type | varchar | 64 | 0 | Y | N | 活动类型 | |
| 5 | event_cover | varchar | 255 | 0 | Y | N | 活动封面 | |
| 6 | event_location | varchar | 64 | 0 | Y | N | 活动地点 | |
| 7 | activity_time | varchar | 64 | 0 | Y | N | 活动时间 | |
| 8 | responsible_person | int | 10 | 0 | Y | N | 0 | 负责人 |
| 9 | submission_date | date | 10 | 0 | Y | N | 提交日期 | |
| 10 | community_users | int | 10 | 0 | Y | N | 0 | 社区用户 |
| 11 | user_name | varchar | 64 | 0 | Y | N | 用户姓名 | |
| 12 | contact_phone_number | varchar | 64 | 0 | Y | N | 联系电话 | |
| 13 | user_age | varchar | 64 | 0 | Y | N | 用户年龄 | |
| 14 | user_address | varchar | 64 | 0 | Y | N | 用户地址 | |
| 15 | health_status | varchar | 64 | 0 | Y | N | 健康状态 | |
| 16 | reason_for_participation | text | 65535 | 0 | Y | N | 参加原因 | |
| 17 | examine_state | varchar | 16 | 0 | N | N | 未审核 | 审核状态 |
| 18 | examine_reply | varchar | 16 | 0 | Y | N | 审核回复 | |
| 19 | user_id | int | 10 | 0 | N | N | 0 | 用户ID |
| 20 | create_time | datetime | 19 | 0 | N | N | CURRENT_TIMESTAMP | 创建时间 |
| 21 | update_time | timestamp | 19 | 0 | N | N | CURRENT_TIMESTAMP | 更新时间 |
| 编号 | 名称 | 数据类型 | 长度 | 小数位 | 允许空值 | 主键 | 默认值 | 说明 |
| 1 | praise_id | int | 10 | 0 | N | Y | 点赞ID: | |
| 2 | user_id | int | 10 | 0 | N | N | 0 | 点赞人: |
| 3 | create_time | timestamp | 19 | 0 | N | N | CURRENT_TIMESTAMP | 创建时间: |
| 4 | update_time | timestamp | 19 | 0 | N | N | CURRENT_TIMESTAMP | 更新时间: |
| 5 | source_table | varchar | 255 | 0 | Y | N | 来源表: | |
| 6 | source_field | varchar | 255 | 0 | Y | N | 来源字段: | |
| 7 | source_id | int | 10 | 0 | N | N | 0 | 来源ID: |
| 8 | status | bit | 1 | 0 | N | N | 1 | 点赞状态:1为点赞,0已取消 |
| 编号 | 名称 | 数据类型 | 长度 | 小数位 | 允许空值 | 主键 | 默认值 | 说明 |
| 1 | service_application_id | int | 10 | 0 | N | Y | 服务申请ID | |
| 2 | order_number | varchar | 64 | 0 | Y | N | 订单号 | |
| 3 | service_name | varchar | 64 | 0 | Y | N | 服务名称 | |
| 4 | service_type | varchar | 64 | 0 | Y | N | 服务类型 | |
| 5 | service_price | int | 10 | 0 | Y | N | 0 | 服务价格 |
| 6 | service_date | date | 10 | 0 | Y | N | 服务日期 | |
| 7 | community_users | int | 10 | 0 | Y | N | 0 | 社区用户 |
| 8 | user_name | varchar | 64 | 0 | Y | N | 用户姓名 | |
| 9 | contact_phone_number | varchar | 64 | 0 | Y | N | 联系电话 | |
| 10 | user_age | varchar | 64 | 0 | Y | N | 用户年龄 | |
| 11 | user_address | varchar | 64 | 0 | Y | N | 用户地址 | |
| 12 | service_requirements | text | 65535 | 0 | Y | N | 服务要求 | |
| 13 | examine_state | varchar | 16 | 0 | N | N | 未审核 | 审核状态 |
| 14 | examine_reply | varchar | 16 | 0 | Y | N | 审核回复 | |
| 15 | create_time | datetime | 19 | 0 | N | N | CURRENT_TIMESTAMP | 创建时间 |
| 16 | update_time | timestamp | 19 | 0 | N | N | CURRENT_TIMESTAMP | 更新时间 |
| 编号 | 名称 | 数据类型 | 长度 | 小数位 | 允许空值 | 主键 | 默认值 | 说明 |
| 1 | service_center_id | int | 10 | 0 | N | Y | 服务中心ID | |
| 2 | service_name | varchar | 64 | 0 | Y | N | 服务名称 | |
| 3 | service_type | varchar | 64 | 0 | Y | N | 服务类型 | |
| 4 | cover | varchar | 255 | 0 | Y | N | 封面 | |
| 5 | service_price | int | 10 | 0 | Y | N | 0 | 服务价格 |
| 6 | service_content | longtext | 2147483647 | 0 | Y | N | 服务内容 | |
| 7 | praise_len | int | 10 | 0 | N | N | 0 | 点赞数 |
| 8 | create_time | datetime | 19 | 0 | N | N | CURRENT_TIMESTAMP | 创建时间 |
| 9 | update_time | timestamp | 19 | 0 | N | N | CURRENT_TIMESTAMP | 更新时间 |
| 编号 | 名称 | 数据类型 | 长度 | 小数位 | 允许空值 | 主键 | 默认值 | 说明 |
| 1 | service_evaluation_id | int | 10 | 0 | N | Y | 服务评价ID | |
| 2 | order_number | varchar | 64 | 0 | N | N | 订单号 | |
| 3 | service_name | varchar | 64 | 0 | Y | N | 服务名称 | |
| 4 | service_type | varchar | 64 | 0 | Y | N | 服务类型 | |
| 5 | service_price | int | 10 | 0 | Y | N | 0 | 服务价格 |
| 6 | service_date | date | 10 | 0 | Y | N | 服务日期 | |
| 7 | community_users | int | 10 | 0 | Y | N | 0 | 社区用户 |
| 8 | user_name | varchar | 64 | 0 | Y | N | 用户姓名 | |
| 9 | contact_phone_number | varchar | 64 | 0 | Y | N | 联系电话 | |
| 10 | user_age | varchar | 64 | 0 | Y | N | 用户年龄 | |
| 11 | user_address | varchar | 64 | 0 | Y | N | 用户地址 | |
| 12 | service_requirements | text | 65535 | 0 | Y | N | 服务要求 | |
| 13 | employee_users | int | 10 | 0 | Y | N | 0 | 员工用户 |
| 14 | customer_rating | varchar | 64 | 0 | Y | N | 客户评分 | |
| 15 | evaluation_content | text | 65535 | 0 | Y | N | 评价内容 | |
| 16 | create_time | datetime | 19 | 0 | N | N | CURRENT_TIMESTAMP | 创建时间 |
| 17 | update_time | timestamp | 19 | 0 | N | N | CURRENT_TIMESTAMP | 更新时间 |
| 编号 | 名称 | 数据类型 | 长度 | 小数位 | 允许空值 | 主键 | 默认值 | 说明 |
| 1 | service_orders_id | int | 10 | 0 | N | Y | 服务订单ID | |
| 2 | order_number | varchar | 64 | 0 | N | N | 订单号 | |
| 3 | service_name | varchar | 64 | 0 | Y | N | 服务名称 | |
| 4 | service_type | varchar | 64 | 0 | Y | N | 服务类型 | |
| 5 | service_price | int | 10 | 0 | Y | N | 0 | 服务价格 |
| 6 | service_date | date | 10 | 0 | Y | N | 服务日期 | |
| 7 | community_users | int | 10 | 0 | Y | N | 0 | 社区用户 |
| 8 | user_name | varchar | 64 | 0 | Y | N | 用户姓名 | |
| 9 | contact_phone_number | varchar | 64 | 0 | Y | N | 联系电话 | |
| 10 | user_age | varchar | 64 | 0 | Y | N | 用户年龄 | |
| 11 | user_address | varchar | 64 | 0 | Y | N | 用户地址 | |
| 12 | service_requirements | text | 65535 | 0 | Y | N | 服务要求 | |
| 13 | employee_users | int | 10 | 0 | Y | N | 0 | 员工用户 |
| 14 | pay_state | varchar | 16 | 0 | N | N | 未支付 | 支付状态 |
| 15 | pay_type | varchar | 16 | 0 | Y | N | 支付类型: 微信、支付宝、网银 | |
| 16 | create_time | datetime | 19 | 0 | N | N | CURRENT_TIMESTAMP | 创建时间 |
| 17 | update_time | timestamp | 19 | 0 | N | N | CURRENT_TIMESTAMP | 更新时间 |
| 编号 | 名称 | 数据类型 | 长度 | 小数位 | 允许空值 | 主键 | 默认值 | 说明 |
| 1 | service_suggestions_id | int | 10 | 0 | N | Y | 服务建议ID | |
| 2 | order_number | varchar | 64 | 0 | N | N | 订单号 | |
| 3 | service_name | varchar | 64 | 0 | Y | N | 服务名称 | |
| 4 | service_type | varchar | 64 | 0 | Y | N | 服务类型 | |
| 5 | service_price | int | 10 | 0 | Y | N | 0 | 服务价格 |
| 6 | service_date | date | 10 | 0 | Y | N | 服务日期 | |
| 7 | community_users | int | 10 | 0 | Y | N | 0 | 社区用户 |
| 8 | user_name | varchar | 64 | 0 | Y | N | 用户姓名 | |
| 9 | contact_phone_number | varchar | 64 | 0 | Y | N | 联系电话 | |
| 10 | user_age | varchar | 64 | 0 | Y | N | 用户年龄 | |
| 11 | user_address | varchar | 64 | 0 | Y | N | 用户地址 | |
| 12 | service_requirements | text | 65535 | 0 | Y | N | 服务要求 | |
| 13 | employee_users | int | 10 | 0 | Y | N | 0 | 员工用户 |
| 14 | suggested_content | text | 65535 | 0 | Y | N | 建议内容 | |
| 15 | create_time | datetime | 19 | 0 | N | N | CURRENT_TIMESTAMP | 创建时间 |
| 16 | update_time | timestamp | 19 | 0 | N | N | CURRENT_TIMESTAMP | 更新时间 |
| 编号 | 名称 | 数据类型 | 长度 | 小数位 | 允许空值 | 主键 | 默认值 | 说明 |
| 1 | service_type_id | int | 10 | 0 | N | Y | 服务类型ID | |
| 2 | service_type | varchar | 64 | 0 | Y | N | 服务类型 | |
| 3 | create_time | datetime | 19 | 0 | N | N | CURRENT_TIMESTAMP | 创建时间 |
| 4 | update_time | timestamp | 19 | 0 | N | N | CURRENT_TIMESTAMP | 更新时间 |
| 编号 | 名称 | 数据类型 | 长度 | 小数位 | 允许空值 | 主键 | 默认值 | 说明 |
| 1 | slides_id | int | 10 | 0 | N | Y | 轮播图ID: | |
| 2 | title | varchar | 64 | 0 | Y | N | 标题: | |
| 3 | content | varchar | 255 | 0 | Y | N | 内容: | |
| 4 | url | varchar | 255 | 0 | Y | N | 链接: | |
| 5 | img | varchar | 255 | 0 | Y | N | 轮播图: | |
| 6 | hits | int | 10 | 0 | N | N | 0 | 点击量: |
| 7 | create_time | timestamp | 19 | 0 | N | N | CURRENT_TIMESTAMP | 创建时间: |
| 8 | update_time | timestamp | 19 | 0 | N | N | CURRENT_TIMESTAMP | 更新时间: |
| 编号 | 名称 | 数据类型 | 长度 | 小数位 | 允许空值 | 主键 | 默认值 | 说明 |
| 1 | upload_id | int | 10 | 0 | N | Y | 上传ID | |
| 2 | name | varchar | 64 | 0 | Y | N | 文件名 | |
| 3 | path | varchar | 255 | 0 | Y | N | 访问路径 | |
| 4 | file | varchar | 255 | 0 | Y | N | 文件路径 | |
| 5 | display | varchar | 255 | 0 | Y | N | 显示顺序 | |
| 6 | father_id | int | 10 | 0 | Y | N | 0 | 父级ID |
| 7 | dir | varchar | 255 | 0 | Y | N | 文件夹 | |
| 8 | type | varchar | 32 | 0 | Y | N | 文件类型 |
| 编号 | 名称 | 数据类型 | 长度 | 小数位 | 允许空值 | 主键 | 默认值 | 说明 |
| 1 | user_id | mediumint | 8 | 0 | N | Y | 用户ID:[0,8388607]用户获取其他与用户相关的数据 | |
| 2 | state | smallint | 5 | 0 | N | N | 1 | 账户状态:[0,10](1可用|2异常|3已冻结|4已注销) |
| 3 | user_group | varchar | 32 | 0 | Y | N | 所在用户组:[0,32767]决定用户身份和权限 | |
| 4 | login_time | timestamp | 19 | 0 | N | N | CURRENT_TIMESTAMP | 上次登录时间: |
| 5 | phone | varchar | 11 | 0 | Y | N | 手机号码:[0,11]用户的手机号码,用于找回密码时或登录时 | |
| 6 | phone_state | smallint | 5 | 0 | N | N | 0 | 手机认证:[0,1](0未认证|1审核中|2已认证) |
| 7 | username | varchar | 16 | 0 | N | N | 用户名:[0,16]用户登录时所用的账户名称 | |
| 8 | nickname | varchar | 16 | 0 | Y | N | 昵称:[0,16] | |
| 9 | password | varchar | 64 | 0 | N | N | 密码:[0,32]用户登录所需的密码,由6-16位数字或英文组成 | |
| 10 | | varchar | 64 | 0 | Y | N | 邮箱:[0,64]用户的邮箱,用于找回密码时或登录时 | |
| 11 | email_state | smallint | 5 | 0 | N | N | 0 | 邮箱认证:[0,1](0未认证|1审核中|2已认证) |
| 12 | avatar | varchar | 255 | 0 | Y | N | 头像地址:[0,255] | |
| 13 | open_id | varchar | 255 | 0 | Y | N | 针对获取用户信息字段 | |
| 14 | create_time | timestamp | 19 | 0 | N | N | CURRENT_TIMESTAMP | 创建时间: |
| 15 | vip_level | varchar | 255 | 0 | Y | N | 会员等级 | |
| 16 | vip_discount | double | 11 | 2 | Y | N | 0.00 | 会员折扣 |
| 编号 | 名称 | 数据类型 | 长度 | 小数位 | 允许空值 | 主键 | 默认值 | 说明 |
| 1 | group_id | mediumint | 8 | 0 | N | Y | 用户组ID:[0,8388607] | |
| 2 | display | smallint | 5 | 0 | N | N | 100 | 显示顺序:[0,1000] |
| 3 | name | varchar | 16 | 0 | N | N | 名称:[0,16] | |
| 4 | description | varchar | 255 | 0 | Y | N | 描述:[0,255]描述该用户组的特点或权限范围 | |
| 5 | source_table | varchar | 255 | 0 | Y | N | 来源表: | |
| 6 | source_field | varchar | 255 | 0 | Y | N | 来源字段: | |
| 7 | source_id | int | 10 | 0 | N | N | 0 | 来源ID: |
| 8 | register | smallint | 5 | 0 | Y | N | 0 | 注册位置: |
| 9 | create_time | timestamp | 19 | 0 | N | N | CURRENT_TIMESTAMP | 创建时间: |
| 10 | update_time | timestamp | 19 | 0 | N | N | CURRENT_TIMESTAMP | 更新时间: |
5 系统详细设计与实现
社区养老系统的详细设计与实现主要是根据前面的社区养老系统的需求分析和社区养老系统的总体设计来设计页面并实现业务逻辑。主要从社区养老系统界面实现、业务逻辑实现这两部分进行介绍。
5.1用户功能模块
5.1.1 前台首页界面
社区养老系统的主界面设计如下所示:首先,用户进入系统时会看到一个导航栏,和下面的轮播图,其中包括首页、系统公告、社区资讯、服务中心、活动信息、我的账户、个人中心等菜单选项。其主界面展示如下图5-1所示。

图5-1 前台首页界面图
5.1.2 注册界面
社区养老系统的注册界面设计简洁明了。用户在注册界面上填写用户名+密码+确认密码+电子邮箱+身份+用户姓名+联系电话+用户地址+个人爱好等必要信息,并点击注册按钮提交注册请求。为确保安全性,系统可能会要求用户输入验证码。如果填写信息有误或缺失,系统会提供相应的错误提示。注册界面还包含登录链接,方便已注册用户直接登录系统。此外,用户协议和隐私政策也会显示在界面上,用户需同意相关条款才能完成注册。通过这样的设计,社区养老系统的注册界面旨在提供用户友好的注册体验,保障用户信息的安全性和隐私权,并确保符合相关法规和政策要求。其用注册界面展示如下图5-2所示。

图5-2 注册界面图
注册的关键代码如下:
/**
* 注册
* @param user
* @return
*/
@PostMapping("register")
public Map<String, Object> signUp(@RequestBody User user) {
// 查询用户
Map<String, String> query = new HashMap<>();
Map<String,Object> map = JSON.parseObject(JSON.toJSONString(user));
query.put("username",user.getUsername());
List list = service.selectBaseList(service.select(query, new HashMap<>()));
if (list.size()>0){
return error(30000, "用户已存在");
}
map.put("password",service.encryption(String.valueOf(map.get("password"))));
service.insert(map);
return success(1);
}
5.1.3 登录界面
社区养老系统的登录界面设计简洁明了。用户可以在登录界面上输入自己的用户名、注册时使用的电子邮箱或手机号码,并填写与账号对应的密码。通过点击“登录”按钮,用户可以完成登录操作。如果用户忘记密码,登录界面提供了相应的“忘记密码”链接,方便找回或重置密码。同时,登录界面也可能包含一个注册链接,以便新用户可以直接跳转到注册界面进行账号注册。通过这样的设计,社区养老系统的登录界面旨在提供用户友好、便捷的登录体验,确保用户能够安全、快速地进入系统,用户登录界面如下图5-3所示。

图5-3登录界面图
所有的用户都可以通过网页进入到社区养老系统中对信息进行查看,但是要实现租赁、收藏、评论的话,就不是所有人都能操作的,必须成为社区养老系统的社区用户,注册登录的流程图如下图5-4所示。

图5-4注册登录流程图
登录代码如下:
* 登录
* @param data
* @param httpServletRequest
* @return
*/
@PostMapping("login")
public Map<String, Object> login(@RequestBody Map<String, String> data, HttpServletRequest httpServletRequest) {
log.info("[执行登录接口]");
String username = data.get("username");
String email = data.get("email");
String phone = data.get("phone");
String password = data.get("password");
List resultList = null;
Map<String, String> map = new HashMap<>();
if(username != null && "".equals(username) == false){
map.put("username", username);
resultList = service.selectBaseList(service.select(map, new HashMap<>()));
}
else if(email != null && "".equals(email) == false){
map.put("email", email);
resultList = service.selectBaseList(service.select(map, new HashMap<>()));
}
else if(phone != null && "".equals(phone) == false){
map.put("phone", phone);
resultList = service.selectBaseList(service.select(map, new HashMap<>()));
}else{
return error(30000, "账号或密码不能为空");
}
if (resultList == null || password == null) {
return error(30000, "账号或密码不能为空");
}
//判断是否有这个用户
if (resultList.size()<=0){
return error(30000,"用户不存在");
}
User byUsername = (User) resultList.get(0);
Map<String, String> groupMap = new HashMap<>();
groupMap.put("name",byUsername.getUserGroup());
List groupList = userGroupService.selectBaseList(userGroupService.select(groupMap, new HashMap<>()));
if (groupList.size()<1){
return error(30000,"用户组不存在");
}
UserGroup userGroup = (UserGroup) groupList.get(0);
//查询用户审核状态
if (!StringUtils.isEmpty(userGroup.getSourceTable())){
String res = service.selectExamineState(userGroup.getSourceTable(),byUsername.getUserId());
if (res==null){
return error(30000,"用户不存在");
}
if (!res.equals("已通过")){
return error(30000,"该用户审核未通过");
}
}
//查询用户状态
if (byUsername.getState()!=1){
return error(30000,"用户非可用状态,不能登录");
}
String md5password = service.encryption(password);
if (byUsername.getPassword().equals(md5password)) {
// 存储Token到数据库
AccessToken accessToken = new AccessToken();
accessToken.setToken(UUID.randomUUID().toString().replaceAll("-", ""));
accessToken.setUser_id(byUsername.getUserId());
Duration duration = Duration.ofSeconds(7200L);
redisTemplate.opsForValue().set(accessToken.getToken(), accessToken,duration);
// 返回用户信息
JSONObject user = JSONObject.parseObject(JSONObject.toJSONString(byUsername));
user.put("token", accessToken.getToken());
JSONObject ret = new JSONObject();
ret.put("obj",user);
return success(ret);
} else {
return error(30000, "账号或密码不正确");
}
}
5.1.4 服务中心界面
可查看管理员发布的所有服务中心信息,支持关键字(服务名称、排序)搜索和下拉(服务类型、排序)搜索,点击可查看详情,可点击进行申请服务(服务要求),可进行点赞、收藏和评论。界面如图5-5所示。

图5-5 服务中心界面图
可查看管理员发布的所有活动信息,支持关键字(活动标题、活动类型、活动地点)搜索和下拉(活动类型、排序)搜索、点击可查看详情,可点击进行参加活动,填写参加活动(参加原因)信息,等待审核和回复,可进行点赞和评论。界面如下图5-6所示。

图5-6活动信息界面图
5.1.6 个人中心界面
个人中心:可对个人首页、服务申请、服务订单、服务评价、服务建议、参加活动、活动测评、收藏等信息进行管控。点击“服务订单”,可查看服务订单消息,进行增改删查操作,支持订单号、服务名称、服务类型、支付状态搜索,可点击查看详情;包括以下功能,点击“服务订单”,可查看服务订单消息,进行查询操作,支持订单号、服务名称、服务类型、支付状态搜索,可点击查看详情,和点击进行客户评价(客户评分、评价内容)、支付(微信、支付宝、网银)操作;点击“服务评价”,可查看服务评价消息,进行增改删查操作,支持订单号、服务名称、服务日期搜索,可点击查看详情;点击“服务建议”,可查看服务建议消息,进行查询操作,支持订单号、服务名称、服务日期搜索,可点击查看详情;点击“参加活动”,可查看提交的参加活动消息,进行查询操作,支持活动标题、活动类型、提交日期、审核状态搜索,可点击查看详情;点击“活动测评”,可查看所有活动测评消息,进行查询操作,支持活动标题、活动类型、测评日期搜索,可点击查看详情;点击“收藏”,可查看所有收藏信息,包括社区资讯和服务中心信息,并进行管理,点击可查看详情新。界面如下图5-7所示。

图5-7 个人中心界面图
可对社区用户、员工用户和管理员进行管控,包括进行增删改查操作,可点击查看详情,员工用户由管理员直接添加(头像、账号、密码、昵称、邮箱、状态、员工工号、员工姓名、员工手机、员工住址、工作年限)。界面如下图所示。

图5-8 系统用户界面图
系统用户添加关键代码:
@RequestMapping("/get_list")
public Map<String, Object> getList(HttpServletRequest request) {
Map<String, Object> map = service.selectToPage(service.readQuery(request), service.readConfig(request));
return success(map);
}
可查看所有服务中心信息,进行增删改查操作,支持服务名称、服务类型搜索、可点击查看详情和查看评论,添加服务中心信息(服务名称、服务类型、封面、服务价格、服务内容)。界面如下图所示。

图5-9服务中心管理界面图
添加关键代码:
@RequestMapping("/get_list")
public Map<String, Object> getList(HttpServletRequest request) {
Map<String, Object> map = service.selectToPage(service.readQuery(request), service.readConfig(request));
return success(map);
}
删除关键代码:
@RequestMapping(value = "/del")
@Transactional
public Map<String, Object> del(HttpServletRequest request) {
service.delete(service.readQuery(request), service.readConfig(request));
return success(1);
}
public void delete(Map<String,String> query,Map<String,String> config){
QueryWrapper wrapper = new QueryWrapper<E>();
toWhereWrapper(query, "0".equals(config.get(FindConfig.GROUP_BY)),wrapper);
baseMapper.delete(wrapper);
log.info("[{}] - 删除操作:{}",wrapper.getSqlSelect());
}
修改关键代码:
@PostMapping("/set")
@Transactional
public Map<String, Object> set(HttpServletRequest request) throws IOException {
service.update(service.readQuery(request), service.readConfig(request), service.readBody(request.getReader()));
return success(1);
}
可查看所有提交的服务申请信息,进行增删改查操作,支持订单号、服务名称、服务日期、审核状态搜索,可点击查看详情,进行审核,可进行分配订单(员工用户),社区用户提交分配信息后,可点击查看客户评价、服务建议、支付信息。界面如下图所示。

图5-10服务申请管理界面图
可查看所有活动信息,进行增删改查操作,支持活动标题、活动类型、活动地点搜索、可点击查看详情和查看评论,添加活动信息(活动标题、活动类型、活动封面、活动地点、活动时间、负责人、活动内容、计时器标题、计时开始时间、计时结束时间、限制次数),活动信息界面具有限制提交次数和倒计时功能,计时结束会自动关闭界面。界面如下图所示。

图5-11活动信息管理界面图
可对社区资讯和资讯分类进行管理,进行增删改查操作,社区资讯支持标题、标签、分类搜索,可点击查看详情(封面图、标题、分类、标签、描述、正文)和查看评论;资讯分类支持类型名称搜索,可点击查看详情。界面如下图所示。

图5-12资源管理界面图
资源管理图片上传关键代码:
@PostMapping("/upload")
public Map<String, Object> upload(@RequestParam("file") MultipartFile file) {
log.info("进入方法");
if (file.isEmpty()) {
return error(30000, "没有选择文件");
}
try {
//判断有没路径,没有则创建
String filePath = System.getProperty("user.dir") + "/src/main/resources/static/";
File targetDir = new File(filePath);
if (!targetDir.exists() && !targetDir.isDirectory()) {
if (targetDir.mkdirs()) {
log.info("创建目录成功");
} else {
log.error("创建目录失败");
}
}
String fileName = file.getOriginalFilename();
File dest = new File(filePath + fileName);
log.info("文件路径:{}", dest.getPath());
log.info("文件名:{}", dest.getName());
file.transferTo(dest);
JSONObject jsonObject = new JSONObject();
jsonObject.put("url", "/api/upload/" + fileName);
return success(jsonObject);
} catch (IOException e) {
log.info("上传失败:{}", e.getMessage());
}
return error(30000, "上传失败");
}
可查看分配的服务订单消息,进行查询操作,支持订单号、服务名称、服务类型、支付状态搜索,可点击查看详情,和点击进行服务建议(建议内容)操作。界面如下图所示。

图5-13员工用户服务订单管理界面图
可查看社区用户提交的参加活动信息,进行查询操作,支持活动标题、活动类型、提交日期、审核状态搜索,点击可查看详情和进行审核,并可进行活动测评(测评日期、测评内容)。界面如下图所示。

图5-14员工用户参加活动管理界面图
6系统测试
6.1测试目的
测试目的是为了评估社区养老系统在功能、用户体验、性能、安全性、可靠性、兼容性和可维护性等方面的表现。通过测试,我们可以验证系统是否按照需求规格正确实现各个功能模块,并提供直观友好的用户界面和良好的用户体验。同时,测试还能评估系统在处理大量并发请求、数据负载和复杂业务场景下的性能表现,以及安全机制的有效性和系统在异常情况下的稳定性。此外,测试还关注系统在不同操作系统、浏览器和设备上的兼容性,以及代码结构的清晰度和易维护性。通过进行系统测试,可以及时发现问题和缺陷,并进行修复和优化,确保社区养老系统的质量和稳定性,满足用户的期望和需求。
测试概述旨在评估社区养老系统在功能、性能、安全性和用户体验等方面的质量。测试过程包括制定测试计划、搭建测试环境、设计测试用例、执行测试和分析测试结果等阶段。通过这些步骤,可以验证系统的正确性、完整性和稳定性,并发现潜在问题和改进点。测试概述还包括缺陷修复和再测试阶段,确保问题得到及时解决并验证修复效果。最终,系统经过测试和验收后,可以交付给用户或部署到生产环境中使用。通过全面的测试过程,社区养老系统的质量和性能将得到充分评估,以满足用户的需求和期望。
测试结果是通过对社区养老系统进行各项测试活动和测试用例的执行得出的结论。功能测试结果验证了系统各个功能模块的正确实现和边界条件的处理情况。性能测试结果提供了系统在不同负载和并发情况下的响应时间、吞吐量和资源利用率等性能指标。安全性测试结果评估了系统的安全机制和措施对常见威胁和攻击的防御效果。用户体验测试结果展示了系统用户界面和操作流程的友好度和流畅性。兼容性测试结果评估了系统在不同操作系统、浏览器和设备上的兼容性表现。此外,缺陷报告记录了测试过程中发现的问题和缺陷的描述、严重程度以及建议的解决方案。通过综合分析这些测试结果,可以评估社区养老系统的质量、稳定性和用户满意度,并提供改进和修复的方向。
总结与展望
经过对社区养老系统的设计与开发,我们成功地基于Spring Boot框架构建了一个便捷、高效的汽车租赁平台。该系统为管理员提供了一个简单易用的管理界面,可以方便地管理汽车品牌和车辆信息,实现订单的高效处理和物流配送。同时,社区用户可以通过系统快速浏览、选择和租赁车辆,并进行在线支付和评价反馈。
在系统的开发过程中,我们充分利用了Spring Boot框架的优势,如自动配置、快速开发等特点,加快了项目的迭代和部署速度。同时,借助Spring Boot提供的丰富的生态系统,我们引入了一些常用的第三方库和组件,增强了系统的功能和性能。
然而,社区养老系统仍有进一步的改进空间。首先,我们可以继续优化系统的用户界面和交互体验,使其更加直观友好。其次,可以引入更多的智能化技术,如推荐系统、预测分析等,提升用户的个性化体验和服务质量。此外,还可以探索更多的创新功能,如车辆追踪、故障诊断等,为用户提供更全面的租赁服务。
未来,我们将继续关注用户的需求变化和行业趋势,持续优化社区养老系统。通过不断的迭代和创新,我们希望将该系统打造成为行业的领先平台,为用户提供更便捷、高效的汽车租赁体验。同时,我们也将加强与合作伙伴和供应商的合作,共同推动汽车租赁行业的发展和创新。
总之,基于Spring Boot框架的社区养老系统在设计与实现过程中取得了一定的成果,但仍有进一步的改进和发展空间。未来我们将持续努力,不断提升系统的功能和性能,为用户提供更好的租赁服务体验。
[1]赵彩霞,张栽培,杨璇.基于Java编程导航学习平台开发设计的研究[J].家电维修,2024,(03):62-64.
[2]冯焕珍,韦克金,张栋武等.基于三级医院背景下的社区老人服务模式及影响因素研究[J].中国医药指南,2024,22(06):1-4.DOI:10.15912/j.issn.1671-8194.2024.06.001.
[3]申雪萍,原仓周,邵兵.面向软件实践能力的Java程序设计课程教学改革探索[J].计算机教育,2024,(02):20-25.DOI:10.16512/j.cnki.jsjjy.2024.02.008.
[4]吴晓笛.关于养老社区规划设计的思考——以泰康(南京)养老社区为例[J].建设科技,2024,(02):61-64.DOI:10.16116/j.cnki.jskj.2024.02.016.
[5]粟梁.基于Java的汽车租赁管理系统[J].电脑编程技巧与维护,2024,(01):43-45+52.DOI:10.16184/j.cnki.comprg.2024.01.035.
[6]蔡玉梅,陈功.普惠型居家社区养老服务的模式创新——以北京市养老服务联合体为例[J].北京社会科学,2024,(01):118-128.DOI:10.13262/j.bjsshkxy.bjshkx.240112.
[7]韩小龙,司珍,吕晓峰等.基于面向对象编程的Java语言程序设计方法分析[J].集成电路应用,2024,41(01):228-229.DOI:10.19339/j.issn.1674-2583.2024.01.103.
[8]石雨昕,关家兴,邹博华等.基于SpringBoot微服务架构设计与实现实验室开放课题管理系统[J].实验室检测,2024,2(01):101-106.
[9]马嘉蕾,高传胜.社区嵌入式养老服务模式的发展逻辑与实践隐忧——基于“动因-资源”分析框架的案例研究[J].云南民族大学学报(哲学社会科学版),2024,41(01):110-118.DOI:10.13727/j.cnki.53-1191/c.20240004.011.
[10]吴伶琳.基于SpringBoot的客户关系管理系统设计与实现[J].无线互联科技,2023,20(24):60-62.
[11]唐媛媛,王晓楠,李京培等.基于SpringBoot的病原生物学在线智能化实验考试系统建设探索[J].赤峰学院学报(自然科学版),2023,39(12):75-78.DOI:10.13398/j.cnki.issn1673-260x.2023.12.024.
[12]翟祥栩,陈谦民,陈宗玉.基于SpringBoot的农业大数据一站式分析预测平台的设计与实现[J].现代信息科技,2023,7(24):6-10+15.DOI:10.19850/j.cnki.2096-4706.2023.24.002.
[13]袁琳琳.计算机软件Java编程特点及技术分析[J].数字通信世界,2023,(12):87-89.
[14]曲锦旭.基于SpringBoot的农作物受灾分析系统的设计与实现[J].农业工程技术,2023,43(35):18-19.DOI:10.16815/j.cnki.11-5436/s.2023.35.006.
[15]马庆.计算机软件开发中JAVA编程语言的应用[J].山西电子技术,2023,(06):84-86+98.
[16]吴昊,张丹.基于SpringBoot框架的大学生网上兼职系统设计与实现[J].电脑知识与技术,2023,19(35):68-72.DOI:10.14004/j.cnki.ckt.2023.1860.
[17]游晶,邱淑丽,李敬文.基于SpringBoot的校园智慧报修系统的设计与实现[J].电脑知识与技术,2023,19(32):50-52+65.DOI:10.14004/j.cnki.ckt.2023.1718.
[18]黄赛英.基于Springboot的医院档案管理系统设计[J].集成电路应用,2023,40(11):384-385.DOI:10.19339/j.issn.1674-2583.2023.11.176.
[19]葛英刚,韩云.智慧化背景下社区养老服务网格化管理系统建设研究[J].佳木斯大学社会科学学报,2023,41(05):50-52+56.
[20]贾俊芳,张叶娥,蒋日华.“互联网+”时代社区智能养老模式分析[J].山西大同大学学报(自然科学版),2023,39(01):28-31.
在本文的最后,我要对许多人表示诚挚的感谢,他们为社区养老系统的研发和完成做出了重要的贡献。首先,我要感谢我的导师,您给予了我悉心的指导和支持,在选题和研究过程中提供了宝贵的意见和建议。您的专业知识和严谨态度使我受益匪浅,让我能够顺利地完成毕业设计。其次,我要感谢我的同学和朋友们,你们在我写作和排版过程中给予了热情的帮助和鼓励。与你们一起度过的大学生活是我宝贵的回忆,你们的友谊让我感到无比温暖和快乐。
此外,我也要感谢那些为我们提供参考和指导的学者和专家们。他们的研究成果为我们的论文提供了宝贵的指导,使我们能够更好地理解问题和展开思考。
最后,我要感谢我的家人和爱人,你们一直以来对我无条件的支持和理解让我能够专注于学业。你们的鼓励和陪伴是我坚持不懈的动力。
在这段时间里,我收获了很多宝贵的经验和知识。尽管我的能力有限,但我会继续努力去完善这篇论文,并且真诚地希望各位老师和同学们能够给予宝贵的指导与意见。
最后,再次向所有支持和帮助过我的人表示深深的感谢!我会将所学所得用于实践,为社会做出自己的贡献。
免费领取项目源码,请关注❥点赞收藏并私信博主,谢谢~
507

被折叠的 条评论
为什么被折叠?



