基于Flask的数据结构课程智能题库设计与实现
摘 要
随着信息技术的快速发展和教育教学方式的不断创新,传统的数据结构课程题库已经无法满足现代教学的需求。为了提升学生的学习效果,增强题目的互动性和智能性,我们提出了一种基于Flask框架的数据结构课程智能题库设计与实现方案。
Flask是一个轻量级的Web框架,具有简单易用、扩展性强的特点,非常适合用于开发Web应用。通过Flask,我们可以构建一个交互式的在线题库系统,实现题目的动态生成、智能推荐、自动评分等功能,为数据结构课程的教学提供全新的方式。
此外,智能题库对学生的学习情况进行分析,为教师提供精准的教学建议,为学生推荐个性化的题目和学习路径。这不仅可以提高学生的学习效率,还可以促进教学相长,推动数据结构课程的教学改革。
因此,基于Flask的数据结构课程智能题库设计与实现具有重要的现实意义和应用价值。我们期望通过这一项目,为数据结构课程的教学提供一种全新的、智能化的解决方案,推动教育教学方式的创新与发展。
关键词:课程智能题库;Flask技术;Hbase
Design and Implementation of an Intelligent Question Bank for Data Structure Courses Based on Flask
Abstract
With the rapid development of information technology and continuous innovation in education and teaching methods, traditional data structure course question banks can no longer meet the needs of modern teaching. In order to improve the learning effectiveness of students, enhance the interactivity and intelligence of questions, we propose a design and implementation scheme of a data structure course intelligent question bank based on the Flask framework.
Flask is a lightweight web framework with the characteristics of simplicity, ease of use, and strong scalability, making it very suitable for developing web applications. Through Flask, we can build an interactive online question bank system that enables dynamic generation, intelligent recommendation, automatic grading, and other functions of questions, providing a new way for teaching data structure courses.
In addition, the intelligent question bank analyzes the learning situation of students, provides accurate teaching suggestions for teachers, and recommends personalized questions and learning paths for students. This can not only improve students' learning efficiency, but also promote mutual learning and promote teaching reform of data structure courses.
Therefore, the design and implementation of an intelligent question bank for Flask based data structure courses have important practical significance and application value. We hope to provide a new and intelligent solution for the teaching of data structure courses through this project, and promote the innovation and development of educational teaching methods.
Key words: Course intelligent question bank; Flask technology; Hbase
目 录
在信息技术飞速发展的今天,数据结构课程作为计算机科学教育中的核心组成部分,其教学质量和学习效果的提升显得尤为重要。传统的数据结构课程题库通常采用静态的方式,缺乏动态生成和智能推荐的功能,难以适应不同学生的学习需求和水平。因此,研究和实现基于Flask的数据结构课程智能题库具有深远的意义。
首先,Flask作为一种轻量级、灵活且易于扩展的Web框架,为开发智能题库提供了理想的技术平台。通过Flask,我们可以构建一个交互式的在线题库系统,实现题目的动态生成、智能推荐、自动评分等功能,从而提升学生的学习体验和效果。
其次,智能题库对学生的学习情况进行深度分析。通过对学生的答题记录、学习时间、成绩变化等数据进行分析,我们可以发现学生的学习特点和问题所在,为教师提供精准的教学建议,为学生推荐个性化的题目和学习路径。这不仅可以提高学生的学习效率,还可以促进教学相长,推动数据结构课程的教学改革。
最后,基于Flask的数据结构课程智能题库的设计和实现还具有广泛的应用前景。除了可以用于数据结构课程的教学外,还可以扩展到其他计算机科学领域的课程教学中,为高等教育和职业培训提供智能化、个性化的教学支持。
综上所述,基于Flask的数据结构课程智能题库设计与实现具有重要的研究背景和意义。它不仅可以提升数据结构课程的教学质量和学习效果,还可以推动教育教学方式的创新与发展,为高等教育和职业培训提供智能化、个性化的教学支持。
在国内,随着教育信息化的快速发展,越来越多的研究者和教育机构开始探索基于Web框架的智能题库系统。Flask作为一种轻量级、易扩展的Web框架,在国内得到了广泛的应用。许多高校和研究机构已经开展了基于Flask的数据结构课程智能题库的设计与实现工作。这些系统通常结合了数据挖掘、机器学习等技术,实现了题目的智能推荐、自动评分、学生学习情况分析等功能。同时,国内的研究者还在不断探索如何将这些智能题库系统与其他教育技术相结合,如虚拟现实、增强现实等,以提供更加丰富的学习体验。
在国际上,基于Flask的数据结构课程智能题库设计与实现也受到了广泛的关注。许多国外的研究机构和高校也在积极探索基于Web框架的智能题库系统。这些系统不仅具有高度的交互性和智能性,还能够与各种学习管理系统和在线学习平台进行无缝集成。此外,国外的研究者还在深入研究如何将智能题库系统与其他先进的教育技术相结合,如自适应学习、个性化推荐等,以提供更加高效和个性化的学习路径。
总的来说,基于Flask的数据结构课程智能题库设计与实现在国内外都呈现出蓬勃发展的态势。随着技术的不断进步和应用的不断深入,这些系统将更加智能、高效、便捷,为数据结构课程的教学和学习提供更加强大的支持。
第一章是绪论,本文章的开头部分,对本题目的研究背景和研究意义等一些做文字性的描述。
第二章研究了数据结构课程智能题库设计与实现的所采用的开发技术和开发工具。
第三章是系统分析部分,包括系统总体需求描述、功能性角度分析系统需求、非功能性等各个方面分析系统是否可以实现。
第四章是系统设计部分,本文章的重要部分,提供了系统架构的详细设计和一些主要功能模块的设计说明。
第五章是系统的具体实现,介绍系统的各个模块的具体实现。
第六章在前几章的基础上对系统进行测试和运行。
最后对系统进行了认真的总结,以此对未来有一个新的展望。
本系统前端部分基于MVVM模式进行开发,采用B/S模式,后端部分基于python的Flask框架进行开发。
前端部分:前端框架采用了比较流行的渐进式JavaScript框架Vue.js。使用Vue-Router和Vuex实现动态路由和全局状态管理,Ajax实现前后端通信,Element UI组件库使页面快速成型,项目前端通过栅格布局实现响应式,可适应PC端、平板端、手机端等不同屏幕大小尺寸的完美布局展示。
后端部分:采用Flask作为开发框架,同时集成Redis等相关技术。
Python 是一个高层次的脚本语言结合了解释性、编译性、互动性和面向对象的。Python 的设计,相比其他语言经常使用英文关键字和其他语言的一些标点符号,它具有比其他语言更有特色语法结构,具有很强的可读性。
解释型语言:类似于Python和Perl语言,这意味着开发过程中没有了编译这个环节。
交互式语言:可以在一个 Python 提示符 >>> 后直接执行代码。
面向对象语言:Python支持面向对象的风格或代码封装在对象的编程技术。
Flask是一个轻量级的可定制框架,使用Python语言编写,较其他同类型框架更为灵活、轻便、安全且容易上手。它可以很好地结合MVC模式进行开发,开发人员分工合作,小型团队在短时间内就可以完成功能丰富的中小型网站或Web服务的实现。另外,Flask还有很强的定制性,用户可以根据自己的需求来添加相应的功能,在保持核心功能简单的同时实现功能的丰富与扩展,其强大的插件库可以让用户实现个性化的网站定制,开发出功能强大的网站。
Flask是目前十分流行的web框架,采用Python编程语言来实现相关功能。它被称为微框架(microframework),“微”并不是意味着把整个Web应用放入到一个Python文件,微框架中的“微”是指Flask旨在保持代码简洁且易于扩展,Flask框架的主要特征是核心构成比较简单,但具有很强的扩展性和兼容性,程序员可以使用Python语言快速实现一个网站或Web服务。一般情况下,它不会指定数据库和模板引擎等对象,用户可以根据需要自己选择各种数据库。Flask自身不会提供表单验证功能,在项目实施过程中可以自由配置,从而为应用程序开发提供数据库抽象层基础组件,支持进行表单数据合法性验证、文件上传处理、用户身份认证和数据库集成等功能。Flask主要包括Werkzeug和Jinja2两个核心函数库,它们分别负责业务处理和安全方面的功能,这些基础函数为web项目开发过程提供了丰富的基础组件。Werkzeug库十分强大,功能比较完善,支持URL路由请求集成,一次可以响应多个用户的访问请求;支持Cookie和会话管理,通过身份缓存数据建立长久连接关系,并提高用户访问速度;支持交互式Javascript调试,提高用户体验;可以处理HTTP基本事务,快速响应客户端推送过来的访问请求。Jinja2库支持自动HTML转移功能,能够很好控制外部黑客的脚本攻击。系统运行速度很快,页面加载过程会将源码进行编译形成Python字节码,从而实现模板的高效运行;模板继承机制可以对模板内容进行修改和维护,为不同需求的用户提供相应的模板。目前Python的web框架有很多。除了Flask,还有django、Web2py等等。其中Django是目前Python的框架中使用度最高的。但是Django如同java的EJB(EnterpriseJavaBeansJavaEE服务器端组件模型)多被用于大型网站的开发,但对于大多数的小型网站的开发,使用SSH(Struts+Spring+Hibernat的一个JavaEE集成框架)就可以满足,和其他的轻量级框架相比较,Flask框架有很好的扩展性,这是其他Web框架不可替代的。
Mysql 经过多次的更新,功能层面已经非常的丰富和完善了,从Mysql4版本到5版本进行了比较大的更新,在商业的实际使用中取得了很好的实际应用效果。最新版本的Mysql支持对信息的压缩,同时还能进行加密能更好的满足对信息安全性的需求。同时经过系统的多次更新,数据库自身的镜像功能也得到了很大的增强,运行的流畅度和易用性方面有了不小的进步,驱动的使用和创建也更加的高效快捷。最大的变动还是进行了空间信息的显示优化,能更加方便的在应用地图上进行坐标的标注和运算。强大的备份功能也保证了用户使用的过程会更加安心,同时支持的Office特性还支持用户的自行安装和使用。在信息的显示形式上也进行了不小的更新,增加了两个非常使用的显示区,一个是信息区,对表格和文字进行了分类处理,界面的显示更加清爽和具体。第二是仪表的信息控件,能在仪表信息区进行信息的显示,同时还能进行多个信息的比对,为用户的实际使用带来了很大的便捷。
针对本文中设计的数据结构课程智能题库设计与实现在实际的实现过程中,最终选择Mysql数据库的主要原因在于在企业的应用系统应用及开发的过程中会存在大量的数据库比较频繁的操作,而且数据的安全性要求也是非常的高。综合这些因素,最终选择安全性系数比较高的Mysql来对数据结构课程智能题库设计与实现后台数据进行存储操作。
数据库管理系统的总体结构图如下图所示。

图2-1 数据库组成结构
B/S架构采取浏览器请求,服务器响应的工作模式。
用户可以通过浏览器去访问Internet上由Web服务器产生的文本、数据、图片、动画、视频点播和声音等信息;
而每一个Web服务器又可以通过各种方式与数据库服务器连接,大量的数据实际存放在数据库服务器中;
从Web服务器上下载程序到本地来执行,在下载过程中若遇到与数据库有关的指令,由Web服务器交给数据库服务器来解释执行,并返回给Web服务器,Web服务器又返回给用户。在这种结构中,将许许多多的网连接到一块,形成一个巨大的网,即全球网。而各个企业可以在此结构的基础上建立自己的Internet。
在 B/S 模式中,用户是通过浏览器针对许多分布于网络上的服务器进行请求访问的,浏览器的请求通过服务器进行处理,并将处理结果以及相应的信息返回给浏览器,其他的数据加工、请求全部都是由Web Server完成的。通过该框架结构以及植入于操作系统内部的浏览器,该结构已经成为了当今软件应用的主流结构模式。

开发任何一个系统,都要对其可行性进行分析,对其时间和资源上的限制进行考虑,这样可以减少系统开发的风险。同时,分析之后不仅能够合理的运用人力,还能在各方面资源的消耗上得到节省。下面就对技术、经济和社会三个方面来介绍。
技术可行性主要考虑当前项目所用的技术是否能够符合,在设备上是否能够满足,及各种辅助工具是否提供帮助。本系统用的是python开发语言,调试相对简单,当前的计算机硬件配置也完全能满足开发的需求,因此在技术上是绝对可行的。软件方面:由于软件的开发平台成熟可行,它们速度快、容量大、可靠性能高、价格低,完全能满足系统的需求。采用python编程语言,已无技术上的问题。
系统所采用的ZendStudio开发平台和Mysql后端数据库均为免费开发工具。故开发成本主要集中在后期的推广及系统维护上。相对于成本较高的C/S模式,也是选用了成本较低的B/S模式,所以经济上几乎没任何问题。
本系统是自行开发的系统,以方便高效管理课程智能题库为出发点,是具有实际意义的系统,开发的环境软件和用到的数据库也都是开源代码,不存在侵权等问题,所以在社会方面也是可行的。
数据结构课程智能题库设计与实现,主要分为学生用户、教师用户和管理员这三个用户。主要实现以下功能需求:
- 学生用户功能介绍
注册登录:学生可以注册新账号并登录系统,以便享受系统提供的各项服务。
首页:学生登录后可以浏览系统首页,获取最新的学习资讯、题目推荐等信息。
交流社区:学生可以在交流社区与其他同学讨论学习问题、分享经验和资源。
智能题库:提供丰富的数据结构题目,并根据学生的学习情况智能推荐合适的练习题目。
网站公告:学生用户查看与课程学习相关的公告信息,包括考试安排、课程更新等。
学习资讯:提供与数据结构课程学习相关的最新资讯,包括学科动态、学术研究等内容。
学习资源:提供丰富的学习资源,包括课件、教学视频、参考书目等,方便学生复习和深入学习。
我的账户:学生可以查看个人账户信息,包括学习进度、收藏内容等。
个人中心:
个人首页:展示学生个人信息和相关操作入口。
学习进度:显示学生的学习进度和完成情况,包括已完成题目数量、答题准确率等。
收藏:学生可以收藏感兴趣的题目或学习资源,方便后续查看和复习。
- 教师用户功能介绍
注册登录:教师可以注册新账号并登录系统,以管理课程相关事务。
后台首页:教师登录后可以查看系统总体情况、数据统计、重要提醒等,以便及时了解课程管理情况。
学习类型管理:教师可以管理课程中的学习类型,包括课程章节划分、学习目标设定等。
学习资源管理:教师可以管理课程的学习资源,包括课件、教学视频、参考书目等。
学习进度管理:教师可以查看学生的学习进度和完成情况,统计学生答题情况等。
考试管理:教师可以管理课程的考试安排,包括试卷设置、考试时间安排等。
交流管理:教师可以管理课程的交流社区,监督学生讨论、回答问题等。
- 管理员功能介绍
登录:管理员可以通过专门的账号登录系统,以管理课程相关事务。
后台首页:管理员登录后可以查看系统总体情况、数据统计、重要提醒等,以便及时了解课程管理情况。
系统用户管理:管理员可以管理系统内所有用户的信息,包括注册信息、权限设置等。
学习类型管理:管理员可以管理课程中的学习类型,包括课程章节划分、学习目标设定等。
学习资源管理:管理员可以管理课程的学习资源,包括课件、教学视频、参考书目等。
学习进度管理:管理员可以查看学生的学习进度和完成情况,统计学生答题情况等。
系统管理:
轮播图管理:管理员可以管理系统首页的轮播图信息,包括添加、删除、编辑轮播图。
网站公告管理:管理员可以发布与课程学习相关的公告信息,包括考试安排、课程更新等。
资源管理:
学习资讯管理:管理员可以管理课程学习资讯的发布和管理。
新闻分类列表管理:管理员可以管理新闻的分类信息,包括添加、删除、编辑分类等操作。
考试管理:管理员可以管理课程的考试安排,包括试卷设置、考试时间安排等。
交流管理:管理员可以管理课程的交流社区,监督学生讨论、回答问题等。
首先主要考虑的是系统功能软件,在具体设计的环节上,是不是能够较好的满足各类用户的基本功能需求,如果不能较好的满足用户需求,那么这个系统的存在是没有价值的。软件系统的非功能性求分析,从7个方面展开,一个是性能分析,针对系统;一个是安全分析,针对系统,一个是完整度分析,针对系统,一个是可维护分析,针对系统,一个是可扩展性分析,针对系统,一个是适应业务的性能分析。面对数据结构课程智能题库设计与实现存在的性能、安全、扩展、完整度等7个方面性能综合比对分析后发现,需要相应的非功能性需求分析。
-
- 系统用例分析
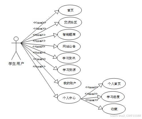
根据3.2功能需求,得出以下用例图
学生用户用例图如下所示。

图3-1 学生用户用例图
教师用户用例图如下所示。

图3-2 教师用户用例图
管理员用例图如下所示。

图3-3 管理员用例图
安全性对每一个系统来说都是非常重要的。安全性很好的系统可以保护企业的信息和用户的信息不被窃取。提高系统的安全性不仅是对用户的负责,更是对企业的负责。尤其针对于数据结构课程智能题库设计与实现来说,必须要有很好的安全性来保障整个系统。
系统具有对使用者有权限控制,针对角色的不通限制使用者的权限,以此来确保系统的安全性。
数据库中的数据是从外界输入的,当数据的输入时,由于种种原因,输入的数据会无效,或者是脏数据。因此,怎样保证输入的数据符合规定,成为了数据库系统,尤其是多用户的关系数据库系统首要关注的问题。
因此,在写入数据库时,要保证数据完整性、正确性和一致性。
对系统的数据流进行分析,系统的使用者分为二类,一般用户,管理员。系统主要对界面信息传送,登录信息的验证,注册信息的接收,用户各种操作的响应做处理。
系统顶层数据流图如下图所示。

图3-4 顶层数据流图
要判断用户是是什么身份,是根据登录的数据来判断后,跳转到对应的功能界面。在系统的内部用户就可以对数据进行操作,数据库中心就可以接收到系统传输的有效数据流来对数据sql语句进行对应操作。
系统底层数据流图如下图所示。

图3-5 底层数据流图
系统可以分为前台和后台两部分,每一种操作后系统都返回操作结果。前台和后台的数据连接主要通过数据库,既分别对数据库做不同的操作。
本数据结构课程智能题库设计与实现的架构设计主要分为可以3层,主要有Web层,业务层,Model层。其中web层还包括View层和Controller层,Model层包括元数据扩展层和数据访问层。
系统架构如下图所示。

图4-1 系统架构
数据结构课程智能题库设计与实现总体分为前台用户模块和后台管理员模块。
两个模块表现上是分别独立存在,但是访问的数据库是一样的。每一个模块的功能都是根据先前完成的需求分析,并查阅相关资料后整理制作的。
综上所述,系统功能结构图如下图所示。

图4-2 系统功能结构图
根据前面的数据流程图,结合系统的功能模块设计,设计出符合系统的各信息实体。
系统ER图如下图所示。

图4-3 系统ER图
数据结构课程智能题库设计与实现所拥有的数据表有以下:用户信息表,活动报名表,轮播图表等。
由于数据表较多,只展示系统主要数据表,如下表所示。
| 编号 | 名称 | 数据类型 | 长度 | 小数位 | 允许空值 | 主键 | 默认值 | 说明 |
| 1 | token_id | int | 10 | 0 | N | Y | 临时访问牌ID | |
| 2 | token | varchar | 64 | 0 | Y | N | 临时访问牌 | |
| 3 | info | text | 65535 | 0 | Y | N | ||
| 4 | maxage | int | 10 | 0 | N | N | 2 | 最大寿命:默认2小时 |
| 5 | create_time | timestamp | 19 | 0 | N | N | CURRENT_TIMESTAMP | 创建时间: |
| 6 | update_time | timestamp | 19 | 0 | N | N | CURRENT_TIMESTAMP | 更新时间: |
| 7 | user_id | int | 10 | 0 | N | N | 0 | 用户编号: |
| 编号 | 名称 | 数据类型 | 长度 | 小数位 | 允许空值 | 主键 | 默认值 | 说明 |
| 1 | article_id | mediumint | 8 | 0 | N | Y | 文章id:[0,8388607] | |
| 2 | title | varchar | 125 | 0 | N | Y | 标题:[0,125]用于文章和html的title标签中 | |
| 3 | type | varchar | 64 | 0 | N | N | 0 | 文章分类:[0,1000]用来搜索指定类型的文章 |
| 4 | hits | int | 10 | 0 | N | N | 0 | 点击数:[0,1000000000]访问这篇文章的人次 |
| 5 | praise_len | int | 10 | 0 | N | N | 0 | 点赞数 |
| 6 | create_time | timestamp | 19 | 0 | N | N | CURRENT_TIMESTAMP | 创建时间: |
| 7 | update_time | timestamp | 19 | 0 | N | N | CURRENT_TIMESTAMP | 更新时间: |
| 8 | source | varchar | 255 | 0 | Y | N | 来源:[0,255]文章的出处 | |
| 9 | url | varchar | 255 | 0 | Y | N | 来源地址:[0,255]用于跳转到发布该文章的网站 | |
| 10 | tag | varchar | 255 | 0 | Y | N | 标签:[0,255]用于标注文章所属相关内容,多个标签用空格隔开 | |
| 11 | content | longtext | 2147483647 | 0 | Y | N | 正文:文章的主体内容 | |
| 12 | img | varchar | 255 | 0 | Y | N | 封面图 | |
| 13 | description | text | 65535 | 0 | Y | N | 文章描述 |
| 编号 | 名称 | 数据类型 | 长度 | 小数位 | 允许空值 | 主键 | 默认值 | 说明 |
| 1 | type_id | smallint | 5 | 0 | N | Y | 分类ID:[0,10000] | |
| 2 | display | smallint | 5 | 0 | N | N | 100 | 显示顺序:[0,1000]决定分类显示的先后顺序 |
| 3 | name | varchar | 16 | 0 | N | N | 分类名称:[2,16] | |
| 4 | father_id | smallint | 5 | 0 | N | N | 0 | 上级分类ID:[0,32767] |
| 5 | description | varchar | 255 | 0 | Y | N | 描述:[0,255]描述该分类的作用 | |
| 6 | icon | text | 65535 | 0 | Y | N | 分类图标: | |
| 7 | url | varchar | 255 | 0 | Y | N | 外链地址:[0,255]如果该分类是跳转到其他网站的情况下,就在该URL上设置 | |
| 8 | create_time | timestamp | 19 | 0 | N | N | CURRENT_TIMESTAMP | 创建时间: |
| 9 | update_time | timestamp | 19 | 0 | N | N | CURRENT_TIMESTAMP | 更新时间: |
| 编号 | 名称 | 数据类型 | 长度 | 小数位 | 允许空值 | 主键 | 默认值 | 说明 |
| 1 | auth_id | int | 10 | 0 | N | Y | 授权ID: | |
| 2 | user_group | varchar | 64 | 0 | Y | N | 用户组: | |
| 3 | mod_name | varchar | 64 | 0 | Y | N | 模块名: | |
| 4 | table_name | varchar | 64 | 0 | Y | N | 表名: | |
| 5 | page_title | varchar | 255 | 0 | Y | N | 页面标题: | |
| 6 | path | varchar | 255 | 0 | Y | N | 路由路径: | |
| 7 | position | varchar | 32 | 0 | Y | N | 位置: | |
| 8 | mode | varchar | 32 | 0 | N | N | _blank | 跳转方式: |
| 9 | add | tinyint | 3 | 0 | N | N | 1 | 是否可增加: |
| 10 | del | tinyint | 3 | 0 | N | N | 1 | 是否可删除: |
| 11 | set | tinyint | 3 | 0 | N | N | 1 | 是否可修改: |
| 12 | get | tinyint | 3 | 0 | N | N | 1 | 是否可查看: |
| 13 | field_add | text | 65535 | 0 | Y | N | 添加字段: | |
| 14 | field_set | text | 65535 | 0 | Y | N | 修改字段: | |
| 15 | field_get | text | 65535 | 0 | Y | N | 查询字段: | |
| 16 | table_nav_name | varchar | 500 | 0 | Y | N | 跨表导航名称: | |
| 17 | table_nav | varchar | 500 | 0 | Y | N | 跨表导航: | |
| 18 | option | text | 65535 | 0 | Y | N | 配置: | |
| 19 | create_time | timestamp | 19 | 0 | N | N | CURRENT_TIMESTAMP | 创建时间: |
| 20 | update_time | timestamp | 19 | 0 | N | N | CURRENT_TIMESTAMP | 更新时间: |
| 编号 | 名称 | 数据类型 | 长度 | 小数位 | 允许空值 | 主键 | 默认值 | 说明 |
| 1 | collect_id | int | 10 | 0 | N | Y | 收藏ID: | |
| 2 | user_id | int | 10 | 0 | N | N | 0 | 收藏人ID: |
| 3 | source_table | varchar | 255 | 0 | Y | N | 来源表: | |
| 4 | source_field | varchar | 255 | 0 | Y | N | 来源字段: | |
| 5 | source_id | int | 10 | 0 | N | N | 0 | 来源ID: |
| 6 | title | varchar | 255 | 0 | Y | N | 标题: | |
| 7 | img | varchar | 255 | 0 | Y | N | 封面: | |
| 8 | create_time | timestamp | 19 | 0 | N | N | CURRENT_TIMESTAMP | 创建时间: |
| 9 | update_time | timestamp | 19 | 0 | N | N | CURRENT_TIMESTAMP | 更新时间: |
| 编号 | 名称 | 数据类型 | 长度 | 小数位 | 允许空值 | 主键 | 默认值 | 说明 |
| 1 | comment_id | int | 10 | 0 | N | Y | 评论ID: | |
| 2 | user_id | int | 10 | 0 | N | N | 0 | 评论人ID: |
| 3 | reply_to_id | int | 10 | 0 | N | N | 0 | 回复评论ID:空为0 |
| 4 | content | longtext | 2147483647 | 0 | Y | N | 内容: | |
| 5 | nickname | varchar | 255 | 0 | Y | N | 昵称: | |
| 6 | avatar | varchar | 255 | 0 | Y | N | 头像地址:[0,255] | |
| 7 | create_time | timestamp | 19 | 0 | N | N | CURRENT_TIMESTAMP | 创建时间: |
| 8 | update_time | timestamp | 19 | 0 | N | N | CURRENT_TIMESTAMP | 更新时间: |
| 9 | source_table | varchar | 255 | 0 | Y | N | 来源表: | |
| 10 | source_field | varchar | 255 | 0 | Y | N | 来源字段: | |
| 11 | source_id | int | 10 | 0 | N | N | 0 | 来源ID: |
| 编号 | 名称 | 数据类型 | 长度 | 小数位 | 允许空值 | 主键 | 默认值 | 说明 |
| 1 | exam_question_id | mediumint | 8 | 0 | N | Y | ||
| 2 | subject_name | varchar | 255 | 0 | Y | N | 科目名称 | |
| 3 | type | varchar | 20 | 0 | Y | N | 类型 | |
| 4 | title | varchar | 255 | 0 | Y | N | 题目 | |
| 5 | question_item | varchar | 500 | 0 | Y | N | 选项 | |
| 6 | answer | varchar | 500 | 0 | Y | N | 参考答案 | |
| 7 | score | double | 9 | 2 | Y | N | 总分 | |
| 8 | create_time | timestamp | 19 | 0 | N | N | CURRENT_TIMESTAMP | 创建时间: |
| 9 | update_time | timestamp | 19 | 0 | N | N | CURRENT_TIMESTAMP | 更新时间: |
| 编号 | 名称 | 数据类型 | 长度 | 小数位 | 允许空值 | 主键 | 默认值 | 说明 |
| 1 | forum_id | mediumint | 8 | 0 | N | Y | 论坛id | |
| 2 | display | smallint | 5 | 0 | N | N | 100 | 排序 |
| 3 | user_id | mediumint | 8 | 0 | N | N | 0 | 用户ID |
| 4 | nickname | varchar | 16 | 0 | Y | N | 昵称:[0,16] | |
| 5 | praise_len | int | 10 | 0 | Y | N | 0 | 点赞数 |
| 6 | hits | int | 10 | 0 | N | N | 0 | 访问数 |
| 7 | title | varchar | 125 | 0 | N | N | 标题 | |
| 8 | keywords | varchar | 125 | 0 | Y | N | 关键词 | |
| 9 | description | varchar | 255 | 0 | Y | N | 描述 | |
| 10 | url | varchar | 255 | 0 | Y | N | 来源地址 | |
| 11 | tag | varchar | 255 | 0 | Y | N | 标签 | |
| 12 | img | text | 65535 | 0 | Y | N | 封面图 | |
| 13 | content | longtext | 2147483647 | 0 | Y | N | 正文 | |
| 14 | create_time | timestamp | 19 | 0 | N | N | CURRENT_TIMESTAMP | 创建时间: |
| 15 | update_time | timestamp | 19 | 0 | N | N | CURRENT_TIMESTAMP | 更新时间: |
| 16 | avatar | varchar | 255 | 0 | Y | N | 发帖人头像: | |
| 17 | type | varchar | 64 | 0 | N | N | 0 | 论坛分类:[0,1000]用来搜索指定类型的论坛帖 |
| 编号 | 名称 | 数据类型 | 长度 | 小数位 | 允许空值 | 主键 | 默认值 | 说明 |
| 1 | type_id | smallint | 5 | 0 | N | Y | 分类ID:[0,10000] | |
| 2 | name | varchar | 16 | 0 | N | N | 分类名称:[2,16] | |
| 3 | description | varchar | 255 | 0 | Y | N | 描述:[0,255]描述该分类的作用 | |
| 4 | url | varchar | 255 | 0 | Y | N | 外链地址:[0,255]如果该分类是跳转到其他网站的情况下,就在该URL上设置 | |
| 5 | father_id | smallint | 5 | 0 | N | N | 0 | 上级分类ID:[0,32767] |
| 6 | icon | varchar | 255 | 0 | Y | N | 分类图标: | |
| 7 | create_time | timestamp | 19 | 0 | N | N | CURRENT_TIMESTAMP | 创建时间: |
| 8 | update_time | timestamp | 19 | 0 | N | N | CURRENT_TIMESTAMP | 更新时间: |
| 编号 | 名称 | 数据类型 | 长度 | 小数位 | 允许空值 | 主键 | 默认值 | 说明 |
| 1 | hits_id | int | 10 | 0 | N | Y | 点赞ID: | |
| 2 | user_id | int | 10 | 0 | N | N | 0 | 点赞人: |
| 3 | create_time | timestamp | 19 | 0 | N | N | CURRENT_TIMESTAMP | 创建时间: |
| 4 | update_time | timestamp | 19 | 0 | N | N | CURRENT_TIMESTAMP | 更新时间: |
| 5 | source_table | varchar | 255 | 0 | Y | N | 来源表: | |
| 6 | source_field | varchar | 255 | 0 | Y | N | 来源字段: | |
| 7 | source_id | int | 10 | 0 | N | N | 0 | 来源ID: |
| 编号 | 名称 | 数据类型 | 长度 | 小数位 | 允许空值 | 主键 | 默认值 | 说明 |
| 1 | learning_resource_id | int | 10 | 0 | N | Y | 学习资源ID | |
| 2 | teacher_account | int | 10 | 0 | Y | N | 0 | 教师账号 |
| 3 | resource_topic | varchar | 64 | 0 | Y | N | 资源课题 | |
| 4 | learning_classification | varchar | 64 | 0 | Y | N | 学习分类 | |
| 5 | resource_images | varchar | 255 | 0 | Y | N | 资源图片 | |
| 6 | information_website | varchar | 255 | 0 | Y | N | 资料网站 | |
| 7 | learning_content | varchar | 255 | 0 | Y | N | 学习内容 | |
| 8 | release_time | datetime | 19 | 0 | Y | N | 发布时间 | |
| 9 | hits | int | 10 | 0 | N | N | 0 | 点击数 |
| 10 | praise_len | int | 10 | 0 | N | N | 0 | 点赞数 |
| 11 | create_time | datetime | 19 | 0 | N | N | CURRENT_TIMESTAMP | 创建时间 |
| 12 | update_time | timestamp | 19 | 0 | N | N | CURRENT_TIMESTAMP | 更新时间 |
| 编号 | 名称 | 数据类型 | 长度 | 小数位 | 允许空值 | 主键 | 默认值 | 说明 |
| 1 | learning_type_id | int | 10 | 0 | N | Y | 学习类型ID | |
| 2 | learning_classification | varchar | 64 | 0 | Y | N | 学习分类 | |
| 3 | create_time | datetime | 19 | 0 | N | N | CURRENT_TIMESTAMP | 创建时间 |
| 4 | update_time | timestamp | 19 | 0 | N | N | CURRENT_TIMESTAMP | 更新时间 |
| 编号 | 名称 | 数据类型 | 长度 | 小数位 | 允许空值 | 主键 | 默认值 | 说明 |
| 1 | notice_id | mediumint | 8 | 0 | N | Y | 公告id: | |
| 2 | title | varchar | 125 | 0 | N | N | 标题: | |
| 3 | content | longtext | 2147483647 | 0 | Y | N | 正文: | |
| 4 | create_time | timestamp | 19 | 0 | N | N | CURRENT_TIMESTAMP | 创建时间: |
| 5 | update_time | timestamp | 19 | 0 | N | N | CURRENT_TIMESTAMP | 更新时间: |
| 编号 | 名称 | 数据类型 | 长度 | 小数位 | 允许空值 | 主键 | 默认值 | 说明 |
| 1 | praise_id | int | 10 | 0 | N | Y | 点赞ID: | |
| 2 | user_id | int | 10 | 0 | N | N | 0 | 点赞人: |
| 3 | create_time | timestamp | 19 | 0 | N | N | CURRENT_TIMESTAMP | 创建时间: |
| 4 | update_time | timestamp | 19 | 0 | N | N | CURRENT_TIMESTAMP | 更新时间: |
| 5 | source_table | varchar | 255 | 0 | Y | N | 来源表: | |
| 6 | source_field | varchar | 255 | 0 | Y | N | 来源字段: | |
| 7 | source_id | int | 10 | 0 | N | N | 0 | 来源ID: |
| 8 | status | bit | 1 | 0 | N | N | 1 | 点赞状态:1为点赞,0已取消 |
| 编号 | 名称 | 数据类型 | 长度 | 小数位 | 允许空值 | 主键 | 默认值 | 说明 |
| 1 | rate_of_learning_id | int | 10 | 0 | N | Y | 学习进度ID | |
| 2 | teacher_account | int | 10 | 0 | Y | N | 0 | 教师账号 |
| 3 | resource_topic | varchar | 64 | 0 | Y | N | 资源课题 | |
| 4 | learning_classification | varchar | 64 | 0 | Y | N | 学习分类 | |
| 5 | learning_content | varchar | 64 | 0 | Y | N | 学习内容 | |
| 6 | user_account | int | 10 | 0 | Y | N | 0 | 用户账号 |
| 7 | progress_status | varchar | 64 | 0 | Y | N | 进度情况 | |
| 8 | learning_focus | text | 65535 | 0 | Y | N | 学习重点 | |
| 9 | registration_time | datetime | 19 | 0 | Y | N | 登记时间 | |
| 10 | examine_state | varchar | 16 | 0 | N | N | 未审核 | 审核状态 |
| 11 | examine_reply | varchar | 16 | 0 | Y | N | 审核回复 | |
| 12 | create_time | datetime | 19 | 0 | N | N | CURRENT_TIMESTAMP | 创建时间 |
| 13 | update_time | timestamp | 19 | 0 | N | N | CURRENT_TIMESTAMP | 更新时间 |
| 编号 | 名称 | 数据类型 | 长度 | 小数位 | 允许空值 | 主键 | 默认值 | 说明 |
| 1 | slides_id | int | 10 | 0 | N | Y | 轮播图ID: | |
| 2 | title | varchar | 64 | 0 | Y | N | 标题: | |
| 3 | content | varchar | 255 | 0 | Y | N | 内容: | |
| 4 | url | varchar | 255 | 0 | Y | N | 链接: | |
| 5 | img | varchar | 255 | 0 | Y | N | 轮播图: | |
| 6 | hits | int | 10 | 0 | N | N | 0 | 点击量: |
| 7 | create_time | timestamp | 19 | 0 | N | N | CURRENT_TIMESTAMP | 创建时间: |
| 8 | update_time | timestamp | 19 | 0 | N | N | CURRENT_TIMESTAMP | 更新时间: |
| 编号 | 名称 | 数据类型 | 长度 | 小数位 | 允许空值 | 主键 | 默认值 | 说明 |
| 1 | student_users_id | int | 10 | 0 | N | Y | 学生用户ID | |
| 2 | user_name | varchar | 64 | 0 | Y | N | 用户姓名 | |
| 3 | user_gender | varchar | 64 | 0 | Y | N | 用户性别 | |
| 4 | examine_state | varchar | 16 | 0 | N | N | 已通过 | 审核状态 |
| 5 | user_id | int | 10 | 0 | N | N | 0 | 用户ID |
| 6 | create_time | datetime | 19 | 0 | N | N | CURRENT_TIMESTAMP | 创建时间 |
| 7 | update_time | timestamp | 19 | 0 | N | N | CURRENT_TIMESTAMP | 更新时间 |
| 编号 | 名称 | 数据类型 | 长度 | 小数位 | 允许空值 | 主键 | 默认值 | 说明 |
| 1 | subject_id | int | 10 | 0 | N | Y | ||
| 2 | name | varchar | 255 | 0 | Y | N | ||
| 3 | update_time | timestamp | 19 | 0 | N | N | CURRENT_TIMESTAMP | |
| 4 | create_time | timestamp | 19 | 0 | N | N | CURRENT_TIMESTAMP |
| 编号 | 名称 | 数据类型 | 长度 | 小数位 | 允许空值 | 主键 | 默认值 | 说明 |
| 1 | exam_id | mediumint | 8 | 0 | N | Y | 考试id | |
| 2 | subject_name | varchar | 255 | 0 | Y | N | ||
| 3 | name | varchar | 32 | 0 | N | N | 考试名称:[2,32] | |
| 4 | duration | int | 10 | 0 | Y | N | 答题时长 | |
| 5 | score | double | 9 | 2 | Y | N | 总分 | |
| 6 | status | varchar | 10 | 0 | Y | N | 状态:启用、禁用 | |
| 7 | create_time | timestamp | 19 | 0 | N | N | CURRENT_TIMESTAMP | 创建时间: |
| 8 | update_time | timestamp | 19 | 0 | N | N | CURRENT_TIMESTAMP | 更新时间: |
| 9 | user_id | int | 10 | 0 | Y | N | 出题人 |
| 编号 | 名称 | 数据类型 | 长度 | 小数位 | 允许空值 | 主键 | 默认值 | 说明 |
| 1 | exam_question_id | mediumint | 8 | 0 | N | Y | ||
| 2 | subject_name | varchar | 255 | 0 | Y | N | 科目名称 | |
| 3 | type | varchar | 20 | 0 | Y | N | 类型 | |
| 4 | title | varchar | 255 | 0 | Y | N | 题目 | |
| 5 | question_item | varchar | 500 | 0 | Y | N | 选项 | |
| 6 | answer | varchar | 500 | 0 | Y | N | 参考答案 | |
| 7 | score | double | 9 | 2 | Y | N | 总分 | |
| 8 | question_order | int | 10 | 0 | Y | N | 排序 | |
| 9 | exam_id | mediumint | 7 | 0 | Y | N | 所属试卷 | |
| 10 | create_time | timestamp | 19 | 0 | N | N | CURRENT_TIMESTAMP | 创建时间: |
| 11 | update_time | timestamp | 19 | 0 | N | N | CURRENT_TIMESTAMP | 更新时间: |
| 编号 | 名称 | 数据类型 | 长度 | 小数位 | 允许空值 | 主键 | 默认值 | 说明 |
| 1 | user_answer_id | mediumint | 8 | 0 | N | Y | ||
| 2 | user_id | mediumint | 7 | 0 | N | N | 用户ID:[0,8388607]用户获取其他与用户相关的数据 | |
| 3 | exam_id | mediumint | 7 | 0 | N | N | 0 | 考试id |
| 4 | score | double | 9 | 2 | Y | N | 0.00 | 分数 |
| 5 | answers | text | 65535 | 0 | Y | N | 答案 | |
| 6 | score_detail | text | 65535 | 0 | Y | N | 评分详情 | |
| 7 | objective_score | double | 9 | 2 | Y | N | 0.00 | 客观题得分 |
| 8 | subjective_score | double | 9 | 2 | Y | N | 0.00 | 主观题得分 |
| 9 | score_state | tinyint | 4 | 0 | Y | N | 0 | 评分状态 |
| 10 | nickname | varchar | 255 | 0 | Y | N | 提交人 | |
| 11 | create_time | timestamp | 19 | 0 | N | N | CURRENT_TIMESTAMP | 创建时间: |
| 12 | update_time | timestamp | 19 | 0 | N | N | CURRENT_TIMESTAMP | 更新时间: |
| 编号 | 名称 | 数据类型 | 长度 | 小数位 | 允许空值 | 主键 | 默认值 | 说明 |
| 1 | teacher_users_id | int | 10 | 0 | N | Y | 教师用户ID | |
| 2 | user_name | varchar | 64 | 0 | Y | N | 用户姓名 | |
| 3 | user_gender | varchar | 64 | 0 | Y | N | 用户性别 | |
| 4 | examine_state | varchar | 16 | 0 | N | N | 未审核 | 审核状态 |
| 5 | user_id | int | 10 | 0 | N | N | 0 | 用户ID |
| 6 | create_time | datetime | 19 | 0 | N | N | CURRENT_TIMESTAMP | 创建时间 |
| 7 | update_time | timestamp | 19 | 0 | N | N | CURRENT_TIMESTAMP | 更新时间 |
| 编号 | 名称 | 数据类型 | 长度 | 小数位 | 允许空值 | 主键 | 默认值 | 说明 |
| 1 | upload_id | int | 10 | 0 | N | Y | 上传ID | |
| 2 | name | varchar | 64 | 0 | Y | N | 文件名 | |
| 3 | path | varchar | 255 | 0 | Y | N | 访问路径 | |
| 4 | file | varchar | 255 | 0 | Y | N | 文件路径 | |
| 5 | display | varchar | 255 | 0 | Y | N | 显示顺序 | |
| 6 | father_id | int | 10 | 0 | Y | N | 0 | 父级ID |
| 7 | dir | varchar | 255 | 0 | Y | N | 文件夹 | |
| 8 | type | varchar | 32 | 0 | Y | N | 文件类型 |
| 编号 | 名称 | 数据类型 | 长度 | 小数位 | 允许空值 | 主键 | 默认值 | 说明 |
| 1 | user_id | mediumint | 8 | 0 | N | Y | 用户ID:[0,8388607]用户获取其他与用户相关的数据 | |
| 2 | state | smallint | 5 | 0 | N | N | 1 | 账户状态:[0,10](1可用|2异常|3已冻结|4已注销) |
| 3 | user_group | varchar | 32 | 0 | Y | N | 所在用户组:[0,32767]决定用户身份和权限 | |
| 4 | login_time | timestamp | 19 | 0 | N | N | CURRENT_TIMESTAMP | 上次登录时间: |
| 5 | phone | varchar | 11 | 0 | Y | N | 手机号码:[0,11]用户的手机号码,用于找回密码时或登录时 | |
| 6 | phone_state | smallint | 5 | 0 | N | N | 0 | 手机认证:[0,1](0未认证|1审核中|2已认证) |
| 7 | username | varchar | 16 | 0 | N | N | 用户名:[0,16]用户登录时所用的账户名称 | |
| 8 | nickname | varchar | 16 | 0 | Y | N | 昵称:[0,16] | |
| 9 | password | varchar | 64 | 0 | N | N | 密码:[0,32]用户登录所需的密码,由6-16位数字或英文组成 | |
| 10 | | varchar | 64 | 0 | Y | N | 邮箱:[0,64]用户的邮箱,用于找回密码时或登录时 | |
| 11 | email_state | smallint | 5 | 0 | N | N | 0 | 邮箱认证:[0,1](0未认证|1审核中|2已认证) |
| 12 | avatar | varchar | 255 | 0 | Y | N | 头像地址:[0,255] | |
| 13 | open_id | varchar | 255 | 0 | Y | N | 针对获取用户信息字段 | |
| 14 | create_time | timestamp | 19 | 0 | N | N | CURRENT_TIMESTAMP | 创建时间: |
| 15 | vip_level | varchar | 255 | 0 | Y | N | 会员等级 | |
| 16 | vip_discount | double | 11 | 2 | Y | N | 0.00 | 会员折扣 |
| 编号 | 名称 | 数据类型 | 长度 | 小数位 | 允许空值 | 主键 | 默认值 | 说明 |
| 1 | user_answer_id | mediumint | 8 | 0 | N | Y | ||
| 2 | subject_name | varchar | 255 | 0 | Y | N | 科目名称 | |
| 3 | question_item | varchar | 255 | 0 | Y | N | 选项 | |
| 4 | title | varchar | 255 | 0 | Y | N | 题目 | |
| 5 | type | varchar | 255 | 0 | Y | N | 题目类型 | |
| 6 | exam_id | mediumint | 7 | 0 | N | N | 0 | 考试id |
| 7 | score | double | 9 | 2 | Y | N | 0.00 | 分数 |
| 8 | answers | text | 65535 | 0 | Y | N | 用户提交的答案 | |
| 9 | answer | text | 65535 | 0 | Y | N | 参考答案 | |
| 10 | score_detail | text | 65535 | 0 | Y | N | 评分详情 | |
| 11 | objective_score | double | 9 | 2 | Y | N | 0.00 | 客观题得分 |
| 12 | subjective_score | double | 9 | 2 | Y | N | 0.00 | 主观题得分 |
| 13 | score_state | tinyint | 4 | 0 | Y | N | 0 | 评分状态 |
| 14 | nickname | varchar | 255 | 0 | Y | N | 提交人 | |
| 15 | user_id | int | 10 | 0 | N | N | 提交人ID | |
| 16 | create_time | timestamp | 19 | 0 | N | N | CURRENT_TIMESTAMP | 创建时间: |
| 17 | update_time | timestamp | 19 | 0 | N | N | CURRENT_TIMESTAMP | 更新时间: |
| 编号 | 名称 | 数据类型 | 长度 | 小数位 | 允许空值 | 主键 | 默认值 | 说明 |
| 1 | group_id | mediumint | 8 | 0 | N | Y | 用户组ID:[0,8388607] | |
| 2 | display | smallint | 5 | 0 | N | N | 100 | 显示顺序:[0,1000] |
| 3 | name | varchar | 16 | 0 | N | N | 名称:[0,16] | |
| 4 | description | varchar | 255 | 0 | Y | N | 描述:[0,255]描述该用户组的特点或权限范围 | |
| 5 | source_table | varchar | 255 | 0 | Y | N | 来源表: | |
| 6 | source_field | varchar | 255 | 0 | Y | N | 来源字段: | |
| 7 | source_id | int | 10 | 0 | N | N | 0 | 来源ID: |
| 8 | register | smallint | 5 | 0 | Y | N | 0 | 注册位置: |
| 9 | create_time | timestamp | 19 | 0 | N | N | CURRENT_TIMESTAMP | 创建时间: |
| 10 | update_time | timestamp | 19 | 0 | N | N | CURRENT_TIMESTAMP | 更新时间: |
数据结构课程智能题库设计与实现的详细设计与实现主要是根据前面的数据结构课程智能题库设计与实现的需求分析和数据结构课程智能题库设计与实现的总体设计来设计页面并实现业务逻辑。主要从数据结构课程智能题库设计与实现界面实现、业务逻辑实现这两部分进行介绍。
5.1学生用户功能模块
5.1.1 前台首页界面
当进入数据结构课程智能题库设计与实现的时候,系统以上中下的布局进行展示,首先映入眼帘的是系统的导航栏,下面是轮播图,再往下是学习资讯,其主界面展示如下图所示。

图5-1 前台首页界面图
5.1.2 用户注册界面
数据结构课程智能题库设计与实现的游客和用户时可以进行注册登录,当用户右上角“注册”按钮的时候,当填写上自己的账号+密码+确认密码+昵称+邮箱等后再点击“注册”按钮后将会先验证输入的有没有空数据,再次验证密码和确认密码是否是一样的,最后验证输入的账户名和数据库表中已经注册的账户名是否重复,只有都验证没问题后即可用户注册成功。注册用户注册界面展示如下图所示。

图5-2注册界面图
注册代码如下:
# 用户类
class User(controllerClass):
def __init__(self, config={}):
"""
构造函数
@param {Object} config 配置参数
"""
config_init = {
# 选择的模板那路径模板
"tpl": "./user/",
# 选择的服务
"services": "user",
# 注册API
"get_api": ["state", "quit"],
"post_api": ["login", "register", "change_password", "forget_password"],
# 唯一判断
"unique": ["username"]
}
config_temp = config
config_temp.update(config_init)
super(User, self).__init__(config_temp)
def Register(self, ctx):
"""
注册API
@param {Object} config 配置参数
"""
print("===================注册=====================")
userService = service_select("user")
body = ctx.body
# 判断必须信息
if "username" not in body and body["username"] == '':
return {"error": {
"code": 70000,
"message": "用户名不能为空",
}}
if "user_group" not in body and body["user_group"] == '':
return {
"error": {
"code": 70000,
"message": "用户组不能为空",
}
}
if "password" not in body and body["password"] == '':
return {
"error": {
"code": 70000,
"message": "密码不能为空",
}
}
# 取出表单
post_param = body
post_param['nickname'] = body["nickname"] or ""
post_param['password'] = md5hash(body["password"])
# 校验是否存在用户
obj = userService.Get_obj({"username": post_param['username']}, {"like": False})
if obj:
return {
"error": {
"code": 70000,
"message": "用户名已存在",
}
}
ret = {
"error": {
"code": 70000,
"message": "注册失败",
}
}
# 添加
bl = userService.Add(post_param)
if bl:
ret = {
"result": {
"bl": True,
"message": "注册成功"
}
}
return ret
5.1.3 用户登录界面
数据结构课程智能题库设计与实现中的前台上注册后的用户是可以通过自己的账户名和密码进行登录的,当用户输入完整的自己的账户名和密码信息并点击“登录”按钮后,将会首先验证输入的有没有空数据,再次验证输入的账户名+密码和数据库中当前保存的用户信息是否一致,只有在一致后将会登录成功并自动跳转到数据结构课程智能题库设计与实现的首页中;否则将会提示相应错误信息,用户登录界面如下图所示。

图5-3用户登录界面图
登录代码如下:
def Login(self, ctx):
"""
登录API
@param {Object} ctx http请求上下文
"""
print("===================登录=====================")
ret = {
"error": {
"code": 70000,
"message": "账户不存在",
}
}
body = ctx.body
# 获取用户
password = md5hash(body["password"]) or ""
obj = service_select("user").Get_obj(
{"username": body["username"]}, {"like": False}
)
if obj:
# 检查用户所属用户组
user_group = service_select("user_group").Get_obj({'name': obj['user_group']}, {"like": False})
if user_group and user_group['source_table'] != '':
user_obj = service_select(user_group['source_table']).Get_obj({"user_id": obj['user_id']},
{"like": False})
if user_obj['examine_state'] == '未通过':
ret = {
"error": {
"code": 70000,
"message": "账户未通过审核",
}
}
return ret
if user_obj['examine_state'] == '未审核':
ret = {
"error": {
"code": 70000,
"message": "账户未审核",
}
}
return ret
# 校验用户状态
if obj["state"] == 1:
# 校验密码
if obj["password"] == password:
# 生成Token
timeout = datetime.now(tz=timezone.utc)
timestamp = int(time.mktime(timeout.timetuple())) * 1000
token = md5hash(str(obj["user_id"]) + "_" + str(timestamp))
# 存储Token
# session[token] = obj["user_id"]
session.setdefault(token, obj["user_id"])
session.permanent = True
service_select("access_token").Add(
{"token": token, "user_id": obj["user_id"]}
)
# 回传用户
obj["token"] = token
ret = {
"result": {"obj": obj}
}
else:
ret = {
"error": {
"code": 70000,
"message": "密码错误",
}
}
else:
ret = {
"error": {
"code": 70000,
"message": "用户账户不可用,请联系管理员",
}
}
return ret
用户使用该系统注册完成后,用户对登录密码有修改需求时,系统也可以提供用户修改密码权限。系统中所有的操作者能够变更自己的密码信息,执行该功能首先必须要登入系统,然后选择密码变更选项以后在给定的文本框中填写初始密码和新密码来完成修改密码的操作。在填写的时候,假如两次密码填写存在差异,那么此次密码变更操作失败,下面的图片展示的就是该板块对应的界面。

图5-4密码修改界面图
找回密码代码如下:
def Forget_password(self, ctx):
"""
找回密码API
@param {Object} config 配置参数
"""
print("===================修改密码=====================")
ret = {
"error": {
"code": 70000,
"message": "用户信息不能没有"
}
}
body = ctx.body
if not body["code"]:
return {
"error": {
"code": 70000,
"message": "验证码不存在或者错误"
}
}
# 获取用户
obj = service_select("user").Get_obj(
{"username": body["username"]}, {"like": False}
)
if not obj:
return {
"error": {
"code": 70000,
"message": "用户名不存在或者错误"
}
}
password = md5hash(body["password"])
if not password:
return {
"error": {
"code": 70000,
"message": "密码不存在或者错误"
}
}
修改代码如下:
def Change_password(self, ctx):
"""
修改密码API
@param {Object} config 配置参数
"""
print("===================修改密码=====================")
ret = {
"error": {
"code": 70000,
"message": "账号未登录",
}
}
request = ctx.request
headers = request.headers
# 判断Token
if ("x-auth-token" in headers) and headers["x-auth-token"]:
token = headers["x-auth-token"]
user_id = tokenGetUserId(token, request)
userService = service_select("user")
# 获取密码和新密码
body = ctx.body
password = md5hash(body["o_password"])
# 判断用户密码是否正确
obj = userService.Get_obj({"user_id": user_id, "password": password}, {"like": False})
if obj:
# 修改密码并返回结果
password = md5hash(body["password"])
bl = userService.Set({"user_id": user_id}, {"password": password})
if bl:
ret = {"result": {"bl": True, "message": "修改成功"}}
else:
ret = {
"error": {
"code": 70000,
"message": "修改失败",
}
}
else:
ret = {
"error": {
"code": 70000,
"message": "密码错误",
}
}
else:
ret = {
"error": {
"code": 70000,
"message": "账户未登录",
}
}
return ret
5.1.5 学习资源界面
当用户点击“学习资源”这一菜单按钮,会显示管理员在后台发布的所有的学习资源信息,支持通过关键词对学习资源进行搜索,选择需要的学习资源信息点击可以进入到学习资源信息详细的介绍界面,同时可以进行点赞、收藏和查看学习进度等操作,学习资源界面如下图示。

图5-5 学习资源界面图
5.2教师用户功能模块
5.2.1 学习资源管理界面
教师用户点击“学习资源管理”这一菜单会显示学习资源列表、学习资源添加这两个子菜单,支持输入资源课题、学习分类进行查询、重置和删除的操作。如果想要添加新的学习资源,点击“添加”按钮,就可以添加了,同时可以选择某一条学习资源,点击“删除”进行删除。学习资源列表、学习资源添加界面如下图所示。

图5-6 学习资源列表界面图

图5-7 学习资源添加界面图
教师用户点击“学习进度管理”这一菜单会显示学习进度列表这个子菜单,支持输入资源课题、学习分类、进度情况、审核状态进行查询和重置的操作。教师可以查看学生的学习进度和完成情况,统计学生答题情况等。学习进度管理界面如下图所示。

图5-8学习进度管理界面图
5.3.1系统用户管理界面
管理员点击“系统用户”这一菜单会显示管理员、学生用户、教师用户这三个子菜单,管理员可以对这三个角色的信息进行增删改查操作。界面如下图所示。

图5-9系统用户管理界面图
管理员可以对系统前台展示的轮播图进行增删改查,方便用户进行查看。轮播图管理界面如下图所示。

图5-10 系统管理界面图
点击“网站公告管理”这个菜单,可以查看到系统中所有添加的系统公告,支持通过标题对系统公告进行查询,添加、删除等操作。网站公告管理界面如下图所示。

图5-11 网站公告管理界面图
5.3.4资源管理界面
管理员点击“资源管理”菜单能够对其下子学习资讯、新闻分类列表进行增删改查。界面如下图所示。

图5-11 学习资讯界面图

图5-13新闻分类列表界面界面图
管理员可以查看所有的科目列表信息,管理员可以管理科目列表,包括添加新科目、编辑现有科目和删除科目等操作。界面如下图所示。

图5-14科目列表界面图
科目列表增加代码
def Add(self, ctx):
"""
增
@param {Object} ctx http请求上下文
@return {Object} 返回json-rpc格式结果
"""
body = ctx.body
unique = self.config.get("unique")
obj = None
if unique:
qy = {}
for i in range(len(unique)):
key = unique[i]
qy[key] = body.get(key)
obj = self.service.Get_obj(qy)
if not obj:
# 添加数据前
error = self.Add_before(ctx)
if error["code"]:
return {"error": error}
error = self.Events("add_before", ctx, None)
if error["code"]:
return {"error": error}
# 添加数据
result = self.service.Add(body, self.config)
# 添加数据发生错误
if self.service.error:
return {"error": self.service.error}
# 添加数据成功后
res = self.Add_after(ctx, result)
if res:
result = res
res = self.Events("add_after", ctx, result)
if res:
result = res
return {"result": result}
else:
return {"error": {"code": 10000, "message": "已存在"}}
管理员可以管理试题库,包括添加新试题、编辑现有试题、删除试题和分类试题等操作。界面如下图所示。

图5-14试题库界面图
对任何系统而言,测试都是必不可少的环节,测试可以发现系统存在的很多问题,所有的软件上线之前,都应该进行充足的测试之后才能保证上线后不会Bug频发,或者是功能不满足需求等问题的发生。下面分别从单元测试,功能测试和用例测试来对系统进行测试以保证系统的稳定性和可靠性。
下表是系统登录功能测试用例,检测了用户名和密码的不同的输入情况,观察系统的响应情况。得出该功能达到了设计目标。
表6-1 系统登录功能测试用例
| 功能描述 | 用于系统登录 | |
| 测试目的 | 检测登录时的合法性检查 | |
| 测试数据以及操作 | 预期结果 | 实际结果 |
| 输入的用户名和密码带有非法字符 | 提示用户名或者密码错误 | 与预期结果一致 |
| 输入的用户名或者密码为空 | 提示用户名或者密码错误 | 与预期结果一致 |
| 输入的用户名和密码不存在 | 提示用户名或者密码错误 | 与预期结果一致 |
| 输入正确的用户名和密码 | 登录成功 | 与预期结果一致 |
下表是注册功能测试用例,检测了各种数据的输入情况,观察系统的响应情况。得出该功能达到了设计目标。
表6-2 注册功能测试用例
| 功能描述 | 用于用户注册 | |
| 测试目的 | 检测用户注册时的合法性检查 | |
| 测试数据以及操作 | 预期结果 | 实际结果 |
| 输入的手机号不合法 | 提示请输入正确的手机号码 | 与预期结果一致 |
| 输入的字段为空 | 提示必填项不能为空 | 与预期结果一致 |
| 输入的密码少于6位 | 提示密码必须为6-12位 | 与预期结果一致 |
| 输入的密码大于12位 | 提示密码必须为6-12位 | 与预期结果一致 |
下表是学习进度功能的测试用例,检测了学习进度的增加,删除,修改,查询操作是否成功运行。观察系统的响应情况,得出该功能也达到了设计目标,系统运行正确。
前置条件;用户登录系统。
表6-3 学习进度的测试用例
| 功能描述 | 用于学习进度 | |
| 测试目的 | 检测学习进度时的各种操作的运行情况 | |
| 测试数据以及操作 | 预期结果 | 实际结果 |
| 点击添加学习进度,必填项合法输入,点击保存 | 提示添加成功 | 与预期结果一致 |
| 点击添加学习进度,必填项输入不合法,点击保存 | 提示必填项不能为空 | 与预期结果一致 |
| 点击修改学习进度,必填项修改为空,点击保存 | 提示必填项不能为空 | 与预期结果一致 |
| 点击修改学习进度,必填项输入不合法,点击保存 | 提示必填项不能为空 | 与预期结果一致 |
| 点击删除学习进度,选择学习进度删除 | 提示删除成功 | 与预期结果一致 |
| 点击搜索学习进度,输入存在的简历名 | 查找出学习进度 | 与预期结果一致 |
| 点击搜索学习进度,输入不存在的简历名 | 不显示学习进度 | 与预期结果一致 |
使用阿里云PTS(Performance Testing Service)性能测试服务对线上系统进行压力测试。线上服务器环境为:1核心CPU,1G内存,1Mbps公网带宽,Centos7.0操作系统。
压测过程中使用了2台并发机器,每台机器20个用户并发,对系统主页,登录,数据查询和数据维护等模块进行并发访问,测试结果是有40个用户并发时,数据管理相关页面的响应时间甚至达到了7s,通过查看服务器出网流量发现已经达到1381kb/s,可以看出服务器的带宽已经达到峰值,如果系统使用5Mbps的带宽,系统的响应时间和TPS将会大大增加。在整个测试的过程中,CPU的使用率占用仅8%,也提现出带宽瓶颈对系统的影响非常严重。
随着计算机互联网技术的迅猛发展,各行各业都已经实现采用计算机相关技术对日益放大的数据进行管理。该课题是数据结构课程智能题库设计与实现为核心展开的,主要是为了实现学习进度信息管理。
数据结构课程智能题库设计与实现的开发是以Python编程语言作为基础,在PythonStrom平台上完成编码工作,系统整体为B/S架构,数据库系统使用Mysql。文中详细分析了数据结构课程智能题库设计与实现的研究背景、研究目的和意义、开发工具和相关技术以及系统需求、系统详细设计和系统测试等等一系列内容。系统实现了数据结构课程智能题库设计与实现所需的一些基本功能,并通过测试对这些实现的功能进行了完善,进而提高了系统整体的实用性。整个系统的开发过程中大量使用了Python相关的知识以及前端开发使用的html和javascript等,同时涉及到了很多开源框架和组件,例如后台系统中运用的MVVM架构、Freemarker模板引擎等,前端运用的UI框架等。
系统投入运行时,各功能均运行正常。系统的每个界面的操作符合常规逻辑,对使用者来说操作简单,界面友好。整个系统的各个功能设计合理,体现了人性化。
但是由于自己在系统开发过程中对一些用到的相关知识和技术掌握不够牢固,再加上自身开发经验欠缺,因此系统在有些方面的功能还不够完善,考虑的不够全面,因此整个系统还有待日后逐步完善。
参考文献
[1]陈欣苹,赵子潇,程文莉.基于大数据的题库微信小程序的设计与开发[J].电脑知识与技术,2024,20(03):65-68.DOI:10.14004/j.cnki.ckt.2024.0060.
[2]Piccoli C ,Mérida M A ,Crottini A .PARSID: a Python script for automatic analysis of local BLAST results for a rapid molecular taxonomic identification.[J].BMC research notes,2024,17(1):35-35.
[3]Chen C H ,Wang J ,Shyr Y , et al.FindAdapt: A python package for fast and accurate adapter detection in small RNA sequencing.[J].PLoS computational biology,2024,20(1):e1011786-e1011786.
[4]Qiu J ,Nie W ,Ding H , et al.PB-LKS: a python package for predicting phage-bacteria interaction through local K-mer strategy.[J].Briefings in bioinformatics,2024,25(2):
[5]Vught V L ,HaasjesC ,BeenakkerJ .ZOSPy, a python package for ray tracing simulations[J].Acta Ophthalmologica,2024,102(S279):
[6]姜华林.Python语言动态试题库设计[J].电脑编程技巧与维护,2024,(01):100-103.DOI:10.16184/j.cnki.comprg.2024.01.017.
[7]王全新,刘音.Android应用中的Java题库系统的设计与优化[J].信息记录材料,2024,25(01):142-144.DOI:10.16009/j.cnki.cn13-1295/tq.2024.01.014.
[8]赵雪梅,张宏,王如刚等.互联网+教学模式下C程序设计题库平台建设[J].电脑知识与技术,2023,19(12):177-180.DOI:10.14004/j.cnki.ckt.2023.0574.
[9]司国东,彭利民,张义青.认知负荷视角下的数据结构实验题库设计[J].计算机教育,2023,(04):173-176.DOI:10.16512/j.cnki.jsjjy.2023.04.044.
[10]韦林涛.面向智慧课堂的智能题库系统设计与实现[D].西安电子科技大学,2022.DOI:10.27389/d.cnki.gxadu.2022.003516.
[11]李燕燕.基于MVC框架的题库管理系统的设计与实现[J].中国现代教育装备,2022,(19):16-18.DOI:10.13492/j.cnki.cmee.2022.19.026.
[12]魏猛猛.基于Java EE架构的题库管理系统设计与实现[J].电脑编程技巧与维护,2022,(10):11-12+27.DOI:10.16184/j.cnki.comprg.2022.10.027.
[13]张琨林.新能源汽车技术专业技能抽考题库的设计研究[J].汽车维护与修理,2022,(16):22-24.DOI:10.16613/j.cnki.1006-6489.2022.16.025.
[14]朱春华,杨静,赵攀等.信息论与编码在线题库管理系统设计[J].电子质量,2022,(05):85-88.
[15]马鹏飞,李建军,柴橚.高中学业水平考试题库系统的设计及运行模式的实现[J].中国考试,2022,(05):64-72.DOI:10.19360/j.cnki.11-3303/g4.2022.05.008.
[16]沈文辉,郭耀伟.气象知识题库系统设计与实现[J].福建电脑,2022,38(02):78-80.DOI:10.16707/j.cnki.fjpc.2022.02.017.
[17]金正伟.自演化题库搜索系统的设计与实现[D].华中科技大学,2022.DOI:10.27157/d.cnki.ghzku.2022.000218.
[18]詹婉巧.智慧题库系统的设计与构建[D].华东师范大学,2022.DOI:10.27149/d.cnki.ghdsu.2022.000340.
[19]谢印宝.基于多智能代理的试题库设计与实现[J].软件工程,2021,24(05):17-21.DOI:10.19644/j.cnki.issn2096-1472.2021.05.005.
[20]易翠英,周莹,杜中彦.“铁道概论”课程题库App设计[J].计算机产品与流通,2020,(03):163+174.
致谢
本次设计历时3个月。在这个毕业设计中,离不开指导教师的指导,使事情基本顺利。指导老师无论是在毕业设计历经中,还是在论文做完中都给了了我特别大的助益。另一个方面,教师认真负责的工作姿态,谨慎的教学精神厚重的理论水准都使我获益匪浅。他勤恳谨慎的教学育人学习姿态也给我留下了特别特别深的感觉。我从老师那里学到了很多东西。在理论和实践中,我的技能得到了特别大的提高。在此,特向教师表示由衷的感激。
经过对该毕业设计的全部研究和开发,我的系统研发经历了从需求分析到实现详细功能,再到最终测试和维护的特殊进展。让我对系统研发有了更深层次的认识。如今我的动手本领单独处理疑惑的本领也获取到了特别大的演练学习增多,这是这次毕业设计最好的收获。
最后,在整个系统开发过程中,我周围的同学和朋友给了我很多意见,所以我很快就确认了系统的商业思想。在次,我由衷的向他们表示感激。
免费领取项目源码,请关注❥点赞收藏并私信博主,谢谢~
1万+

被折叠的 条评论
为什么被折叠?



