基于Springboot的仙都旅游管理系统的设计与实现
摘 要
本文介绍了一种基于Spring Boot框架的仙都旅游管理系统的设计与实现。该系统旨在提高仙都旅游景区的管理效率和服务质量,为游客提供更加便捷、个性化的旅游体验。系统采用了前后端分离的开发模式,前端使用HTML、CSS和JavaScript等技术构建用户交互界面,后端则基于Spring Boot框架开发RESTful API以实现业务逻辑处理。
在系统设计方面,本文首先分析了仙都旅游景区的业务需求,包括景点类型管理、景点信息管理、路线信息管理、门票信息管理、购票记录管理、退订记录管理、系统管理、网站公告管理、资源管理、交流管理等功能。然后,根据需求分析结果,设计了系统的整体架构和数据库结构。系统采用了分层架构,包括数据访问层、业务逻辑层和控制层,实现了代码的解耦和可维护性。数据库设计方面,采用了关系型数据库MySQL来存储和管理数据。
在实现方面,本文详细描述了系统的各个功能模块的实现过程,包括景点信息的增删改查、游客信息的注册和登录等。同时,为了保证系统的安全性和稳定性,采用了多种技术手段,如数据校验、权限控制、日志记录等。
最后,本文对系统进行了测试和评估。测试结果表明,系统功能完善、性能稳定,能够满足仙都旅游景区的业务需求。评估结果显示,系统的使用提高了景区的管理效率和服务质量,为游客提供了更加便捷、个性化的旅游体验。
综上所述,本文设计的基于Spring Boot的仙都旅游管理系统在实际应用中取得了良好的效果,具有一定的实用价值和推广前景。
关键词:仙都旅游管理系统;Java语言;springboot技术;MySQL
Design and Implementation of Xiandu Tourism Management System Based on Springboot
Abstract
This article introduces the design and implementation of a Xiandu Tourism Management System based on the Spring Boot framework. The system aims to improve the management efficiency and service quality of Xiandu Tourist Attraction, providing tourists with a more convenient and personalized travel experience. The system adopts a front-end and back-end separation development mode, with the front-end using HTML, CSS, and JavaScript technologies to build user interaction interfaces, and the back-end developing RESTful APIs based on the Spring Boot framework to achieve business logic processing.
In terms of system design, this article first analyzes the business requirements of Xiandu Tourism Scenic Area, including scenic spot type management, scenic spot information management, route information management, ticket information management, ticket purchase record management, unsubscribe record management, system management, website announcement management, resource management, communication management, and other functions. Then, based on the requirements analysis results, the overall architecture and database structure of the system were designed. The system adopts a layered architecture, including data access layer, business logic layer, and control layer, achieving code decoupling and maintainability. In terms of database design, the relational database MySQL was used to store and manage data.
In terms of implementation, this article provides a detailed description of the implementation process of various functional modules of the system, including the addition, deletion, modification, and retrieval of scenic spot information, as well as the registration and login of tourist information. At the same time, in order to ensure the security and stability of the system, various technical means have been adopted, such as data verification, permission control, logging, etc.
Finally, this article tested and evaluated the system. The test results show that the system has complete functions and stable performance, and can meet the business needs of Xiandu Tourism Scenic Area. The evaluation results show that the use of the system has improved the management efficiency and service quality of the scenic area, providing tourists with a more convenient and personalized travel experience.
In summary, the Xiandu Tourism Management System based on Spring Boot designed in this article has achieved good results in practical applications, and has certain practical value and promotion prospects.
Keywords: Xiandu Tourism Management System; Java language; Springboot technology; MySQL
目 录
随着旅游业的快速发展和数字化转型的推进,旅游管理系统在提升景区运营效率、优化游客体验以及推动旅游业可持续发展方面扮演着越来越重要的角色。仙都旅游景区作为一处具有丰富自然和文化资源的旅游胜地,面临着日益增长的游客流量和管理需求。因此,开发一套高效、稳定且具备先进技术的旅游管理系统显得尤为重要。
基于Spring Boot的仙都旅游管理系统的设计与实现,旨在解决传统旅游管理系统存在的问题,如信息孤岛、操作繁琐、数据安全性不足等。该系统以Spring Boot框架为基础,利用其轻量级、易扩展和高度可定制化的特点,构建了一个功能全面、性能稳定的旅游管理系统。
该系统的研究背景在于当前旅游业对数字化转型的迫切需求,以及传统旅游管理系统在应对日益增长的业务需求时面临的挑战。而研究意义则体现在以下几个方面:
该系统有助于提升仙都旅游景区的运营效率。通过自动化、智能化的管理方式,减少人工操作,降低出错率,提高管理效率。同时,系统能够实时收集和分析游客数据,为景区决策提供有力支持。
该系统有助于优化游客体验。通过提供个性化的旅游推荐、便捷的在线服务以及实时更新的景区信息,使游客能够享受到更加舒适、便捷的旅游体验。
该系统对于推动旅游业的可持续发展具有重要意义。通过整合旅游资源、提高管理效率、优化游客体验等方式,有助于提升旅游业的整体竞争力和可持续发展能力。同时,该系统还可以为其他旅游景区提供借鉴和参考,推动整个行业的数字化转型和创新发展。
在国内,随着旅游业的快速发展,基于Spring Boot的旅游管理系统得到了广泛应用。这些系统通常结合了国内旅游行业的实际需求,提供了丰富的功能,如景点管理、游客信息管理、门票销售统计等。在用户界面设计方面,国内系统注重用户友好性和易用性,以确保操作人员能够快速上手。同时,国内研究还关注系统的稳定性和安全性,采取了多种技术手段来保障数据的完整性和安全性。
国外研究现状
在国外,基于Spring Boot的旅游管理系统的研究与应用也取得了显著进展。这些系统通常注重系统的可扩展性和灵活性,以适应不同国家和地区的旅游业务需求。在用户界面设计方面,国外系统往往追求简洁、直观和高效,以提升用户体验。此外,国外研究还关注系统的数据整合和共享能力,以实现与其他旅游相关系统的无缝对接和数据交换。
国内外研究对比
国内外在基于Spring Boot的旅游管理系统研究与应用方面均取得了一定的成果,但也存在一些差异。国内系统更注重用户友好性和易用性,以满足国内旅游行业的实际需求;而国外系统则更注重系统的可扩展性和灵活性,以适应不同地区和国家的业务需求。此外,在数据整合和共享方面,国外研究相对更为先进,实现了与其他旅游相关系统的无缝对接和数据交换。
综上所述,基于Spring Boot的仙都旅游管理系统设计与实现在国内外均具有一定的研究价值和应用前景。通过借鉴国内外的研究成果和经验,可以进一步优化和完善系统设计和实现方案,为旅游景区的数字化管理提供更加高效、稳定且先进的技术支持。
第一章是绪论,本文章的开头部分,对本题目的研究背景和意义及国内外研究现状等一些做文字性的描述。
第二章研究了仙都旅游管理系统的所采用的开发技术和开发工具。
第三章是系统分析部分,包括系统总体需求描述、功能性角度分析系统需求、非功能性等各个方面分析系统是否可以实现。
第四章是系统设计部分,本文章的重要部分,提供了系统架构的详细设计和一些主要功能模块的设计说明。
第五章是系统的具体实现,介绍系统的各个模块的具体实现。
第六章在前几章的基础上对系统进行测试和运行。
最后对系统进行了认真的总结,以此对未来有一个新的展望。
本系统前端部分基于MVVM模式进行开发,采用B/S模式,后端部分基于Java的springboot框架进行开发。
前端部分:前端框架采用了比较流行的渐进式JavaScript框架Vue.js。使用Vue-Router和Vuex实现动态路由和全局状态管理,Ajax实现前后端通信,Element UI组件库使页面快速成型,项目前端通过栅格布局实现响应式,可适应PC端、平板端、手机端等不同屏幕大小尺寸的完美布局展示。
后端部分:采用springboot作为开发框架,同时集成MyBatis、Redis等相关技术。
MVVM是Model-View-ViewModel的简写。它本质上就是MVC 的改进版。MVVM 就是将其中的View 的状态和行为抽象化,让我们将视图 UI 和业务逻辑分开。当然这些事 ViewModel 已经帮我们做了,它可以取出 Model 的数据同时帮忙处理 View 中由于需要展示内容而涉及的业务逻辑。微软的WPF带来了新的技术体验,如Silverlight、音频、视频、3D、动画……,这导致了软件UI层更加细节化、可定制化。同时,在技术层面,WPF也带来了 诸如Binding、Dependency Property、Routed Events、Command、DataTemplate、ControlTemplate等新特性。MVVM(Model-View-ViewModel)框架的由来便是MVP(Model-View-Presenter)模式与WPF结合的应用方式时发展演变过来的一种新型架构框架。它立足于原有MVP框架并且把WPF的新特性糅合进去,以应对客户日益复杂的需求变化。
科技的进步,给日常带来许多便利:教室的投影器用到了虚拟成像技术,数码相机用到了光电检测技术,比如超市货物进出库的记录需要一个信息仓库。这个信息仓库就是数据库,而这次的仙都旅游管理系统也需要这项技术的支持。
用MySQL这个软件,是因为它能接受多个使用者访问,而且里面存在Archive等。它会先把数据进行分类,然后分别保存在表里,这样的特别操作就会提高数据管理系统自身的速度,让数据库能被灵活运用。MySQL的代码是公开的,而且允许别人二次编译升级。这个特点能够降低使用者的成本,再搭配合适的软件后形成一个良好的网站系统。虽然它有缺点,但是综合各方面来说,它是使用者的主流运用的对象[8]。
B/S(Browser/Server)比前身架构更为省事的架构。它借助Web server完成数据的传递交流。只需要下载浏览器作为客户端,那么工作就达到“瘦身”效果, 不需要考虑不停装软件的问题。
Spring框架是Java平台上的一种开源应用框架,提供具有控制反转特性的容器。尽管Spring框架自身对编程模型没有限制,但其在Java应用中的频繁使用让它备受青睐,以至于后来让它作为EJB(EnterpriseJavaBeans)模型的补充,甚至是替补。Spring框架为开发提供了一系列的解决方案,比如利用控制反转的核心特性,并通过依赖注入实现控制反转来实现管理对象生命周期容器化,利用面向切面编程进行声明式的事务管理,整合多种持久化技术管理数据访问,提供大量优秀的Web框架方便开发等等。Spring框架具有控制反转(IOC)特性,IOC旨在方便项目维护和测试,它提供了一种通过Java的反射机制对Java对象进行统一的配置和管理的方法。Spring框架利用容器管理对象的生命周期,容器可以通过扫描XML文件或类上特定Java注解来配置对象,开发者可以通过依赖查找或依赖注入来获得对象。Spring框架具有面向切面编程(AOP)框架,SpringAOP框架基于代理模式,同时运行时可配置;AOP框架主要针对模块之间的交叉关注点进行模块化。Spring框架的AOP框架仅提供基本的AOP特性,虽无法与AspectJ框架相比,但通过与AspectJ的集成,也可以满足基本需求。Spring框架下的事务管理、远程访问等功能均可以通过使用SpringAOP技术实现。Spring的事务管理框架为Java平台带来了一种抽象机制,使本地和全局事务以及嵌套事务能够与保存点一起工作,并且几乎可以在Java平台的任何环境中工作。Spring集成多种事务模板,系统可以通过事务模板、XML或Java注解进行事务配置,并且事务框架集成了消息传递和缓存等功能。Spring的数据访问框架解决了开发人员在应用程序中使用数据库时遇到的常见困难。它不仅对Java:JDBC、iBATS/MyBATIs、Hibernate、Java数据对象(JDO)、ApacheOJB和ApacheCayne等所有流行的数据访问框架中提供支持,同时还可以与Spring的事务管理一起使用,为数据访问提供了灵活的抽象。
本次设计基于B/S 模式下,运用Java技术采用的是MySQL数据库和Eclipse实现,总体的可行性共分为以下三个方面。
基于Spring Boot的仙都旅游管理系统的技术可行性非常高。Spring Boot作为一个轻量级、易于上手且功能强大的Java框架,已经得到了广泛的认可和应用。它提供了丰富的功能和灵活的扩展性,使得开发高效、稳定的旅游管理系统成为可能。此外,Spring Boot还提供了强大的集成能力,可以轻松地与其他技术和工具进行集成,如数据库、缓存、消息队列等。同时,仙都旅游管理系统在设计和实现过程中,还可以充分利用现有的技术资源和人才储备,进一步保障了技术的可行性。因此,基于Spring Boot的仙都旅游管理系统在技术上是完全可行的,能够满足系统的开发需求并提供稳定、高效的服务。
基于Spring Boot的仙都旅游管理系统从经济可行性角度来看同样具有显著优势。首先,Spring Boot框架作为开源技术,可以免费使用,并且拥有庞大的社区支持,这大大降低了系统的开发成本。同时,Spring Boot框架的轻量级和高效性使得系统在硬件资源消耗上相对较低,无需购买昂贵的服务器设备,进一步节约了成本。此外,系统的设计和实现可以充分利用现有的技术资源和人才储备,避免了人力资源的浪费。该系统能够提升仙都旅游景区的运营效率,优化游客体验,从而增加游客满意度和景区收入,实现经济效益的提升。因此,从经济可行性来看,基于Spring Boot的仙都旅游管理系统是一个低成本、高效益的解决方案,具有良好的经济效益。
基于Spring Boot的仙都旅游管理系统在操作可行性上也表现出色。系统采用直观、简洁的用户界面设计,使得操作人员无需复杂的培训即可快速上手。同时,系统提供了丰富的功能和灵活的操作方式,能够满足不同用户角色的需求。此外,系统还提供了详细的操作指南和帮助文档,帮助用户更好地理解和使用系统。综上所述,基于Spring Boot的仙都旅游管理系统在操作上具有高度的可行性,能够满足用户的实际需求并提供便捷、高效的操作体验。
仙都旅游管理系统分为两大部分:管理员模块、注册用户模块。
- 管理员功能介绍:
登录:提供安全可靠的管理员登录功能,确保只有授权的管理员可以进入管理后台。
后台首页:管理员登录后的主控制台,展示系统的整体运行状态和重要数据指标,并提供快速导航到其他功能模块,方便管理员快速操作。
系统用户管理:允许管理员对系统用户进行管理,包括添加、删除、编辑用户信息等操作,同时可以设置用户的权限。
景点类型管理:管理景点的类型分类,包括添加、编辑、删除景点类型等操作,方便系统对景点进行分类管理。
景点信息管理:管理系统中的景点信息,包括景点名称、地理位置、介绍等,可以对景点信息进行添加、编辑、删除等操作。
路线信息管理:管理旅游路线的信息,包括路线名称、行程安排等,方便用户查看和选择合适的旅游路线。
门票信息管理:管理景点门票的信息,包括票价、购买方式、使用规定等,方便用户购买门票并参观景点。
购票记录管理:管理用户的购票记录,包括购票时间、票价、数量等信息,方便管理员查看和统计用户购票情况。
退订记录管理:管理用户的退订记录,包括退订时间、退款金额、退订原因等,方便管理员处理退订请求。
轮播图管理:管理系统首页的轮播图信息,包括添加、编辑、删除轮播图等操作,美化系统首页。
网站公告管理:发布和管理系统的公告消息,包括活动通知、系统更新等内容,让用户及时获取重要信息。
景点资讯管理:管理景点相关的资讯内容,包括发布、编辑、删除景点资讯等。
资讯分类管理:管理资讯的分类,方便用户浏览和查找相关资讯。
交流管理:管理用户之间的交流信息,包括留言、评论等,促进用户之间的互动和交流。
- 注册用户功能介绍:
注册登录:提供用户注册和登录功能,确保用户可以创建个人账户并进行登录操作。
旅游论坛:提供用户间的交流平台,让用户可以分享旅游经验、提问问题等,促进
用户之间的交流和互动。
网站公告:系统发布的重要公告和活动信息,让用户及时了解系统的最新动态。
景点资讯:提供各个景点的详细资讯和介绍,包括景点特色、开放时间、门票价格
等,帮助用户了解各个景点的情况。
景点信息:展示景点的详细信息和评价,包括用户评分、评论等,帮助用户选择合
适的景点进行旅游。
路线信息:提供旅游路线的详细信息,包括路线介绍、行程安排等,方便用
户选择合适的旅游线路。
门票信息:展示景点门票的信息,包括票价、购买方式、使用规定等,方便用户购
买门票并参观景点。
我的账户:用户的个人账户中心,查看和修改个人信息等。
购票记录:记录用户的购票历史,包括购票时间、票价等。
退订记录:记录用户的退订历史,包括退票时间、退款金额等。
收藏:用户可以收藏喜欢的景点或活动,方便后续查看和参考。
仙都旅游管理系统的安全性、可靠性、性能和可扩展性是其重要的考量因素,它们不仅满足了用户对于功能性的要求,还为用户提供了更多的便利。根据表格3-1,我们可以清楚地看到这一点:
表3-1 仙都旅游管理系统非功能需求表
| 安全性 | 主要指仙都旅游管理系统数据库的安装,数据库的使用和密码的设定必须合乎规范。 |
| 可靠性 | 可靠性是指仙都旅游管理系统能够安装用户的指示进行操作,经过测试,可靠性90%以上。 |
| 性能 | 性能是影响仙都旅游管理系统占据市场的必要条件,所以性能最好要佳才好。 |
| 可扩展性 | 比如数据库预留多个属性,比如接口的使用等确保了系统的非功能性需求。 |
| 易用性 | 用户只要跟着仙都旅游管理系统的页面展示内容进行操作,就可以了。 |
| 可维护性 | 仙都旅游管理系统开发的可维护性是非常重要的,经过测试,可维护性没有问题 |
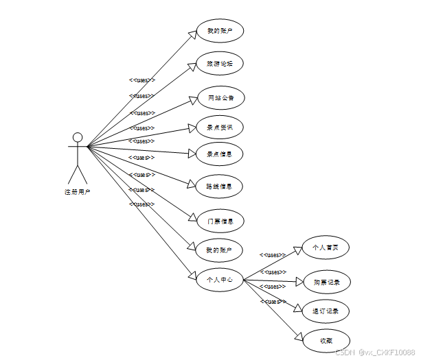
注册用户用例图如下所示。

图3-1注册用户用例图
管理员用例图如下所示。

图3-2 管理员用例图
系统业务流程图,如图所示:

图3-3登录流程图

图3-4添加信息流程图

图3-5注册信息流程图
目前B/S体系的系统主要的数据访问方式是:通过浏览器页面用户可以进入系统,系统可以自动对用户向服务器发送的请求进行处理,处理请求是在系统后台中进行的,用户在浏览器页面上进行相应操作,就能够看到服务端传递的处理结果。仙都旅游管理系统主要分为视图-模型-控制三层架构设计。在视图层中,主要是操作在服务器端向客户端反馈并显示的数据,在模型层中,主要处理相关的业务逻辑、数据整合等,最后的控制层它介于视图和模型之间,主要是调整两层之间的关系,最终落实数据的传递。
系统架构图如下图所示。

图4-1系统架构图
系统设计的目的是分析系统包括的所有功能结构,为开发人员设计开发和实现系统做好准备工作。经过前期的需求调查、分析和整理之后,确定的总体需求主要包括多个模块,分别是:后台首页、系统用户、景点类型管理、景点信息管理、路线信息管理、门票信息管理、购票记录管理、退订记录管理、系统管理、网站公告管理、资源管理、交流管理。系统整体角色分为两个部分,一是注册用户、二是管理员。权限分布也是很明显,管理员可以实现对用户的增加以及删除,是最高权限拥有者。
系统功能结构图如下图所示。

图4-2系统功能结构图
根据前面的数据流程图,结合系统的功能模块设计,设计出符合系统的各信息实体。
系统总体ER图如下图所示。

图4-4系统总体ER图
数据库逻辑结构就是将E-R图在数据库中用具体的字段进行描述。用字段和数据类型描述来使对象特征实体化,最后形成具有一定逻辑关系的数据库表结构。仙都旅游管理系统所需要的部分数据结构表如下表所示。
| 编号 | 名称 | 数据类型 | 长度 | 小数位 | 允许空值 | 主键 | 默认值 | 说明 |
| 1 | token_id | int | 10 | 0 | N | Y | 临时访问牌ID | |
| 2 | token | varchar | 64 | 0 | Y | N | 临时访问牌 | |
| 3 | info | text | 65535 | 0 | Y | N | ||
| 4 | maxage | int | 10 | 0 | N | N | 2 | 最大寿命:默认2小时 |
| 5 | create_time | timestamp | 19 | 0 | N | N | CURRENT_TIMESTAMP | 创建时间: |
| 6 | update_time | timestamp | 19 | 0 | N | N | CURRENT_TIMESTAMP | 更新时间: |
| 7 | user_id | int | 10 | 0 | N | N | 0 | 用户编号: |
| 编号 | 名称 | 数据类型 | 长度 | 小数位 | 允许空值 | 主键 | 默认值 | 说明 |
| 1 | article_id | mediumint | 8 | 0 | N | Y | 文章id:[0,8388607] | |
| 2 | title | varchar | 125 | 0 | N | Y | 标题:[0,125]用于文章和html的title标签中 | |
| 3 | type | varchar | 64 | 0 | N | N | 0 | 文章分类:[0,1000]用来搜索指定类型的文章 |
| 4 | hits | int | 10 | 0 | N | N | 0 | 点击数:[0,1000000000]访问这篇文章的人次 |
| 5 | praise_len | int | 10 | 0 | N | N | 0 | 点赞数 |
| 6 | create_time | timestamp | 19 | 0 | N | N | CURRENT_TIMESTAMP | 创建时间: |
| 7 | update_time | timestamp | 19 | 0 | N | N | CURRENT_TIMESTAMP | 更新时间: |
| 8 | source | varchar | 255 | 0 | Y | N | 来源:[0,255]文章的出处 | |
| 9 | url | varchar | 255 | 0 | Y | N | 来源地址:[0,255]用于跳转到发布该文章的网站 | |
| 10 | tag | varchar | 255 | 0 | Y | N | 标签:[0,255]用于标注文章所属相关内容,多个标签用空格隔开 | |
| 11 | content | longtext | 2147483647 | 0 | Y | N | 正文:文章的主体内容 | |
| 12 | img | varchar | 255 | 0 | Y | N | 封面图 | |
| 13 | description | text | 65535 | 0 | Y | N | 文章描述 |
| 编号 | 名称 | 数据类型 | 长度 | 小数位 | 允许空值 | 主键 | 默认值 | 说明 |
| 1 | type_id | smallint | 5 | 0 | N | Y | 分类ID:[0,10000] | |
| 2 | display | smallint | 5 | 0 | N | N | 100 | 显示顺序:[0,1000]决定分类显示的先后顺序 |
| 3 | name | varchar | 16 | 0 | N | N | 分类名称:[2,16] | |
| 4 | father_id | smallint | 5 | 0 | N | N | 0 | 上级分类ID:[0,32767] |
| 5 | description | varchar | 255 | 0 | Y | N | 描述:[0,255]描述该分类的作用 | |
| 6 | icon | text | 65535 | 0 | Y | N | 分类图标: | |
| 7 | url | varchar | 255 | 0 | Y | N | 外链地址:[0,255]如果该分类是跳转到其他网站的情况下,就在该URL上设置 | |
| 8 | create_time | timestamp | 19 | 0 | N | N | CURRENT_TIMESTAMP | 创建时间: |
| 9 | update_time | timestamp | 19 | 0 | N | N | CURRENT_TIMESTAMP | 更新时间: |
表attraction_information (景点信息)
| 编号 | 名称 | 数据类型 | 长度 | 小数位 | 允许空值 | 主键 | 默认值 | 说明 |
| 1 | attraction_information_id | int | 10 | 0 | N | Y | 景点信息ID | |
| 2 | attraction_name | varchar | 64 | 0 | Y | N | 景点名称 | |
| 3 | scenic_spot_pictures | varchar | 255 | 0 | Y | N | 景点图片 | |
| 4 | attraction_code | varchar | 64 | 0 | Y | N | 景点编码 | |
| 5 | types_of_attractions | varchar | 64 | 0 | Y | N | 景点类型 | |
| 6 | location_of_tourist_attractions | varchar | 64 | 0 | Y | N | 景点位置 | |
| 7 | ticket_fees | varchar | 64 | 0 | Y | N | 门票费用 | |
| 8 | opening_hours | varchar | 64 | 0 | Y | N | 开放时间 | |
| 9 | tourist_attraction_star_rating | varchar | 64 | 0 | Y | N | 景点星级 | |
| 10 | scenic_spot_details | longtext | 2147483647 | 0 | Y | N | 景点详情 | |
| 11 | hits | int | 10 | 0 | N | N | 0 | 点击数 |
| 12 | praise_len | int | 10 | 0 | N | N | 0 | 点赞数 |
| 13 | recommend | int | 10 | 0 | N | N | 0 | 智能推荐 |
| 14 | location_address | varchar | 64 | 0 | Y | N | 当前位置 | |
| 15 | location_lng | varchar | 64 | 0 | Y | N | 当前位置经度 | |
| 16 | location_lat | varchar | 64 | 0 | Y | N | 当前位置纬度 | |
| 17 | create_time | datetime | 19 | 0 | N | N | CURRENT_TIMESTAMP | 创建时间 |
| 18 | update_time | timestamp | 19 | 0 | N | N | CURRENT_TIMESTAMP | 更新时间 |
| 编号 | 名称 | 数据类型 | 长度 | 小数位 | 允许空值 | 主键 | 默认值 | 说明 |
| 1 | auth_id | int | 10 | 0 | N | Y | 授权ID: | |
| 2 | user_group | varchar | 64 | 0 | Y | N | 用户组: | |
| 3 | mod_name | varchar | 64 | 0 | Y | N | 模块名: | |
| 4 | table_name | varchar | 64 | 0 | Y | N | 表名: | |
| 5 | page_title | varchar | 255 | 0 | Y | N | 页面标题: | |
| 6 | path | varchar | 255 | 0 | Y | N | 路由路径: | |
| 7 | position | varchar | 32 | 0 | Y | N | 位置: | |
| 8 | mode | varchar | 32 | 0 | N | N | _blank | 跳转方式: |
| 9 | add | tinyint | 3 | 0 | N | N | 1 | 是否可增加: |
| 10 | del | tinyint | 3 | 0 | N | N | 1 | 是否可删除: |
| 11 | set | tinyint | 3 | 0 | N | N | 1 | 是否可修改: |
| 12 | get | tinyint | 3 | 0 | N | N | 1 | 是否可查看: |
| 13 | field_add | text | 65535 | 0 | Y | N | 添加字段: | |
| 14 | field_set | text | 65535 | 0 | Y | N | 修改字段: | |
| 15 | field_get | text | 65535 | 0 | Y | N | 查询字段: | |
| 16 | table_nav_name | varchar | 500 | 0 | Y | N | 跨表导航名称: | |
| 17 | table_nav | varchar | 500 | 0 | Y | N | 跨表导航: | |
| 18 | option | text | 65535 | 0 | Y | N | 配置: | |
| 19 | create_time | timestamp | 19 | 0 | N | N | CURRENT_TIMESTAMP | 创建时间: |
| 20 | update_time | timestamp | 19 | 0 | N | N | CURRENT_TIMESTAMP | 更新时间: |
| 编号 | 名称 | 数据类型 | 长度 | 小数位 | 允许空值 | 主键 | 默认值 | 说明 |
| 1 | collect_id | int | 10 | 0 | N | Y | 收藏ID: | |
| 2 | user_id | int | 10 | 0 | N | N | 0 | 收藏人ID: |
| 3 | source_table | varchar | 255 | 0 | Y | N | 来源表: | |
| 4 | source_field | varchar | 255 | 0 | Y | N | 来源字段: | |
| 5 | source_id | int | 10 | 0 | N | N | 0 | 来源ID: |
| 6 | title | varchar | 255 | 0 | Y | N | 标题: | |
| 7 | img | varchar | 255 | 0 | Y | N | 封面: | |
| 8 | create_time | timestamp | 19 | 0 | N | N | CURRENT_TIMESTAMP | 创建时间: |
| 9 | update_time | timestamp | 19 | 0 | N | N | CURRENT_TIMESTAMP | 更新时间: |
| 编号 | 名称 | 数据类型 | 长度 | 小数位 | 允许空值 | 主键 | 默认值 | 说明 |
| 1 | comment_id | int | 10 | 0 | N | Y | 评论ID: | |
| 2 | user_id | int | 10 | 0 | N | N | 0 | 评论人ID: |
| 3 | reply_to_id | int | 10 | 0 | N | N | 0 | 回复评论ID:空为0 |
| 4 | content | longtext | 2147483647 | 0 | Y | N | 内容: | |
| 5 | nickname | varchar | 255 | 0 | Y | N | 昵称: | |
| 6 | avatar | varchar | 255 | 0 | Y | N | 头像地址:[0,255] | |
| 7 | create_time | timestamp | 19 | 0 | N | N | CURRENT_TIMESTAMP | 创建时间: |
| 8 | update_time | timestamp | 19 | 0 | N | N | CURRENT_TIMESTAMP | 更新时间: |
| 9 | source_table | varchar | 255 | 0 | Y | N | 来源表: | |
| 10 | source_field | varchar | 255 | 0 | Y | N | 来源字段: | |
| 11 | source_id | int | 10 | 0 | N | N | 0 | 来源ID: |
| 编号 | 名称 | 数据类型 | 长度 | 小数位 | 允许空值 | 主键 | 默认值 | 说明 |
| 1 | forum_id | mediumint | 8 | 0 | N | Y | 论坛id | |
| 2 | display | smallint | 5 | 0 | N | N | 100 | 排序 |
| 3 | user_id | mediumint | 8 | 0 | N | N | 0 | 用户ID |
| 4 | nickname | varchar | 16 | 0 | Y | N | 昵称:[0,16] | |
| 5 | praise_len | int | 10 | 0 | Y | N | 0 | 点赞数 |
| 6 | hits | int | 10 | 0 | N | N | 0 | 访问数 |
| 7 | title | varchar | 125 | 0 | N | N | 标题 | |
| 8 | keywords | varchar | 125 | 0 | Y | N | 关键词 | |
| 9 | description | varchar | 255 | 0 | Y | N | 描述 | |
| 10 | url | varchar | 255 | 0 | Y | N | 来源地址 | |
| 11 | tag | varchar | 255 | 0 | Y | N | 标签 | |
| 12 | img | text | 65535 | 0 | Y | N | 封面图 | |
| 13 | content | longtext | 2147483647 | 0 | Y | N | 正文 | |
| 14 | create_time | timestamp | 19 | 0 | N | N | CURRENT_TIMESTAMP | 创建时间: |
| 15 | update_time | timestamp | 19 | 0 | N | N | CURRENT_TIMESTAMP | 更新时间: |
| 16 | avatar | varchar | 255 | 0 | Y | N | 发帖人头像: | |
| 17 | type | varchar | 64 | 0 | N | N | 0 | 论坛分类:[0,1000]用来搜索指定类型的论坛帖 |
| 编号 | 名称 | 数据类型 | 长度 | 小数位 | 允许空值 | 主键 | 默认值 | 说明 |
| 1 | type_id | smallint | 5 | 0 | N | Y | 分类ID:[0,10000] | |
| 2 | name | varchar | 16 | 0 | N | N | 分类名称:[2,16] | |
| 3 | description | varchar | 255 | 0 | Y | N | 描述:[0,255]描述该分类的作用 | |
| 4 | url | varchar | 255 | 0 | Y | N | 外链地址:[0,255]如果该分类是跳转到其他网站的情况下,就在该URL上设置 | |
| 5 | father_id | smallint | 5 | 0 | N | N | 0 | 上级分类ID:[0,32767] |
| 6 | icon | varchar | 255 | 0 | Y | N | 分类图标: | |
| 7 | create_time | timestamp | 19 | 0 | N | N | CURRENT_TIMESTAMP | 创建时间: |
| 8 | update_time | timestamp | 19 | 0 | N | N | CURRENT_TIMESTAMP | 更新时间: |
| 编号 | 名称 | 数据类型 | 长度 | 小数位 | 允许空值 | 主键 | 默认值 | 说明 |
| 1 | hits_id | int | 10 | 0 | N | Y | 点赞ID: | |
| 2 | user_id | int | 10 | 0 | N | N | 0 | 点赞人: |
| 3 | create_time | timestamp | 19 | 0 | N | N | CURRENT_TIMESTAMP | 创建时间: |
| 4 | update_time | timestamp | 19 | 0 | N | N | CURRENT_TIMESTAMP | 更新时间: |
| 5 | source_table | varchar | 255 | 0 | Y | N | 来源表: | |
| 6 | source_field | varchar | 255 | 0 | Y | N | 来源字段: | |
| 7 | source_id | int | 10 | 0 | N | N | 0 | 来源ID: |
| 编号 | 名称 | 数据类型 | 长度 | 小数位 | 允许空值 | 主键 | 默认值 | 说明 |
| 1 | notice_id | mediumint | 8 | 0 | N | Y | 公告id: | |
| 2 | title | varchar | 125 | 0 | N | N | 标题: | |
| 3 | content | longtext | 2147483647 | 0 | Y | N | 正文: | |
| 4 | create_time | timestamp | 19 | 0 | N | N | CURRENT_TIMESTAMP | 创建时间: |
| 5 | update_time | timestamp | 19 | 0 | N | N | CURRENT_TIMESTAMP | 更新时间: |
| 编号 | 名称 | 数据类型 | 长度 | 小数位 | 允许空值 | 主键 | 默认值 | 说明 |
| 1 | praise_id | int | 10 | 0 | N | Y | 点赞ID: | |
| 2 | user_id | int | 10 | 0 | N | N | 0 | 点赞人: |
| 3 | create_time | timestamp | 19 | 0 | N | N | CURRENT_TIMESTAMP | 创建时间: |
| 4 | update_time | timestamp | 19 | 0 | N | N | CURRENT_TIMESTAMP | 更新时间: |
| 5 | source_table | varchar | 255 | 0 | Y | N | 来源表: | |
| 6 | source_field | varchar | 255 | 0 | Y | N | 来源字段: | |
| 7 | source_id | int | 10 | 0 | N | N | 0 | 来源ID: |
| 8 | status | bit | 1 | 0 | N | N | 1 | 点赞状态:1为点赞,0已取消 |
| 编号 | 名称 | 数据类型 | 长度 | 小数位 | 允许空值 | 主键 | 默认值 | 说明 |
| 1 | registered_users_id | int | 10 | 0 | N | Y | 注册用户ID | |
| 2 | user_name | varchar | 64 | 0 | Y | N | 用户姓名 | |
| 3 | user_gender | varchar | 64 | 0 | Y | N | 用户性别 | |
| 4 | mobile_phone_number | varchar | 16 | 0 | Y | N | 手机号码 | |
| 5 | examine_state | varchar | 16 | 0 | N | N | 已通过 | 审核状态 |
| 6 | user_id | int | 10 | 0 | N | N | 0 | 用户ID |
| 7 | create_time | datetime | 19 | 0 | N | N | CURRENT_TIMESTAMP | 创建时间 |
| 8 | update_time | timestamp | 19 | 0 | N | N | CURRENT_TIMESTAMP | 更新时间 |
| 编号 | 名称 | 数据类型 | 长度 | 小数位 | 允许空值 | 主键 | 默认值 | 说明 |
| 1 | route_information_id | int | 10 | 0 | N | Y | 路线信息ID | |
| 2 | route_name | varchar | 64 | 0 | Y | N | 路线名称 | |
| 3 | route_image | varchar | 255 | 0 | Y | N | 路线图片 | |
| 4 | passing_through_scenic_spots | text | 65535 | 0 | Y | N | 经过景点 | |
| 5 | route_details | longtext | 2147483647 | 0 | Y | N | 路线详情 | |
| 6 | hits | int | 10 | 0 | N | N | 0 | 点击数 |
| 7 | praise_len | int | 10 | 0 | N | N | 0 | 点赞数 |
| 8 | create_time | datetime | 19 | 0 | N | N | CURRENT_TIMESTAMP | 创建时间 |
| 9 | update_time | timestamp | 19 | 0 | N | N | CURRENT_TIMESTAMP | 更新时间 |
| 编号 | 名称 | 数据类型 | 长度 | 小数位 | 允许空值 | 主键 | 默认值 | 说明 |
| 1 | slides_id | int | 10 | 0 | N | Y | 轮播图ID: | |
| 2 | title | varchar | 64 | 0 | Y | N | 标题: | |
| 3 | content | varchar | 255 | 0 | Y | N | 内容: | |
| 4 | url | varchar | 255 | 0 | Y | N | 链接: | |
| 5 | img | varchar | 255 | 0 | Y | N | 轮播图: | |
| 6 | hits | int | 10 | 0 | N | N | 0 | 点击量: |
| 7 | create_time | timestamp | 19 | 0 | N | N | CURRENT_TIMESTAMP | 创建时间: |
| 8 | update_time | timestamp | 19 | 0 | N | N | CURRENT_TIMESTAMP | 更新时间: |
| 编号 | 名称 | 数据类型 | 长度 | 小数位 | 允许空值 | 主键 | 默认值 | 说明 |
| 1 | ticket_information_id | int | 10 | 0 | N | Y | 门票信息ID | |
| 2 | ticket_name | varchar | 64 | 0 | Y | N | 门票名称 | |
| 3 | ticket_number | varchar | 64 | 0 | Y | N | 门票编号 | |
| 4 | ticket_poster | varchar | 255 | 0 | Y | N | 门票海报 | |
| 5 | admission_price | int | 10 | 0 | Y | N | 0 | 门票价格 |
| 6 | ticket_date | date | 10 | 0 | Y | N | 门票日期 | |
| 7 | ticket_introduction | varchar | 64 | 0 | Y | N | 门票简介 | |
| 8 | hits | int | 10 | 0 | N | N | 0 | 点击数 |
| 9 | praise_len | int | 10 | 0 | N | N | 0 | 点赞数 |
| 10 | create_time | datetime | 19 | 0 | N | N | CURRENT_TIMESTAMP | 创建时间 |
| 11 | update_time | timestamp | 19 | 0 | N | N | CURRENT_TIMESTAMP | 更新时间 |
表ticket_purchase_records (购票记录)
| 编号 | 名称 | 数据类型 | 长度 | 小数位 | 允许空值 | 主键 | 默认值 | 说明 |
| 1 | ticket_purchase_records_id | int | 10 | 0 | N | Y | 购票记录ID | |
| 2 | registered_users | int | 10 | 0 | Y | N | 0 | 注册用户 |
| 3 | user_name | varchar | 64 | 0 | Y | N | 用户姓名 | |
| 4 | ticket_name | varchar | 64 | 0 | Y | N | 门票名称 | |
| 5 | ticket_number | varchar | 64 | 0 | Y | N | 门票编号 | |
| 6 | admission_price | varchar | 64 | 0 | Y | N | 门票价格 | |
| 7 | ticket_date | varchar | 64 | 0 | Y | N | 门票日期 | |
| 8 | purchase_notes | varchar | 64 | 0 | Y | N | 购买备注 | |
| 9 | pay_state | varchar | 16 | 0 | N | N | 未支付 | 支付状态 |
| 10 | pay_type | varchar | 16 | 0 | Y | N | 支付类型: 微信、支付宝、网银 | |
| 11 | create_time | datetime | 19 | 0 | N | N | CURRENT_TIMESTAMP | 创建时间 |
| 12 | update_time | timestamp | 19 | 0 | N | N | CURRENT_TIMESTAMP | 更新时间 |
| 编号 | 名称 | 数据类型 | 长度 | 小数位 | 允许空值 | 主键 | 默认值 | 说明 |
| 1 | types_of_attractions_id | int | 10 | 0 | N | Y | 景点类型ID | |
| 2 | type_name | varchar | 64 | 0 | Y | N | 类型名称 | |
| 3 | create_time | datetime | 19 | 0 | N | N | CURRENT_TIMESTAMP | 创建时间 |
| 4 | update_time | timestamp | 19 | 0 | N | N | CURRENT_TIMESTAMP | 更新时间 |
| 编号 | 名称 | 数据类型 | 长度 | 小数位 | 允许空值 | 主键 | 默认值 | 说明 |
| 1 | unsubscribe_record_id | int | 10 | 0 | N | Y | 退订记录ID | |
| 2 | registered_users | int | 10 | 0 | Y | N | 0 | 注册用户 |
| 3 | user_name | varchar | 64 | 0 | Y | N | 用户姓名 | |
| 4 | ticket_name | varchar | 64 | 0 | Y | N | 门票名称 | |
| 5 | ticket_number | varchar | 64 | 0 | Y | N | 门票编号 | |
| 6 | admission_price | varchar | 64 | 0 | Y | N | 门票价格 | |
| 7 | ticket_date | varchar | 64 | 0 | Y | N | 门票日期 | |
| 8 | unsubscribe_date | date | 10 | 0 | Y | N | 退订日期 | |
| 9 | reason_for_unsubscribing | text | 65535 | 0 | Y | N | 退订原因 | |
| 10 | examine_state | varchar | 16 | 0 | N | N | 未审核 | 审核状态 |
| 11 | examine_reply | varchar | 16 | 0 | Y | N | 审核回复 | |
| 12 | create_time | datetime | 19 | 0 | N | N | CURRENT_TIMESTAMP | 创建时间 |
| 13 | update_time | timestamp | 19 | 0 | N | N | CURRENT_TIMESTAMP | 更新时间 |
| 编号 | 名称 | 数据类型 | 长度 | 小数位 | 允许空值 | 主键 | 默认值 | 说明 |
| 1 | upload_id | int | 10 | 0 | N | Y | 上传ID | |
| 2 | name | varchar | 64 | 0 | Y | N | 文件名 | |
| 3 | path | varchar | 255 | 0 | Y | N | 访问路径 | |
| 4 | file | varchar | 255 | 0 | Y | N | 文件路径 | |
| 5 | display | varchar | 255 | 0 | Y | N | 显示顺序 | |
| 6 | father_id | int | 10 | 0 | Y | N | 0 | 父级ID |
| 7 | dir | varchar | 255 | 0 | Y | N | 文件夹 | |
| 8 | type | varchar | 32 | 0 | Y | N | 文件类型 |
| 编号 | 名称 | 数据类型 | 长度 | 小数位 | 允许空值 | 主键 | 默认值 | 说明 |
| 1 | user_id | mediumint | 8 | 0 | N | Y | 用户ID:[0,8388607]用户获取其他与用户相关的数据 | |
| 2 | state | smallint | 5 | 0 | N | N | 1 | 账户状态:[0,10](1可用|2异常|3已冻结|4已注销) |
| 3 | user_group | varchar | 32 | 0 | Y | N | 所在用户组:[0,32767]决定用户身份和权限 | |
| 4 | login_time | timestamp | 19 | 0 | N | N | CURRENT_TIMESTAMP | 上次登录时间: |
| 5 | phone | varchar | 11 | 0 | Y | N | 手机号码:[0,11]用户的手机号码,用于找回密码时或登录时 | |
| 6 | phone_state | smallint | 5 | 0 | N | N | 0 | 手机认证:[0,1](0未认证|1审核中|2已认证) |
| 7 | username | varchar | 16 | 0 | N | N | 用户名:[0,16]用户登录时所用的账户名称 | |
| 8 | nickname | varchar | 16 | 0 | Y | N | 昵称:[0,16] | |
| 9 | password | varchar | 64 | 0 | N | N | 密码:[0,32]用户登录所需的密码,由6-16位数字或英文组成 | |
| 10 | | varchar | 64 | 0 | Y | N | 邮箱:[0,64]用户的邮箱,用于找回密码时或登录时 | |
| 11 | email_state | smallint | 5 | 0 | N | N | 0 | 邮箱认证:[0,1](0未认证|1审核中|2已认证) |
| 12 | avatar | varchar | 255 | 0 | Y | N | 头像地址:[0,255] | |
| 13 | open_id | varchar | 255 | 0 | Y | N | 针对获取用户信息字段 | |
| 14 | create_time | timestamp | 19 | 0 | N | N | CURRENT_TIMESTAMP | 创建时间: |
| 15 | vip_level | varchar | 255 | 0 | Y | N | 会员等级 | |
| 16 | vip_discount | double | 11 | 2 | Y | N | 0.00 | 会员折扣 |
| 编号 | 名称 | 数据类型 | 长度 | 小数位 | 允许空值 | 主键 | 默认值 | 说明 |
| 1 | group_id | mediumint | 8 | 0 | N | Y | 用户组ID:[0,8388607] | |
| 2 | display | smallint | 5 | 0 | N | N | 100 | 显示顺序:[0,1000] |
| 3 | name | varchar | 16 | 0 | N | N | 名称:[0,16] | |
| 4 | description | varchar | 255 | 0 | Y | N | 描述:[0,255]描述该用户组的特点或权限范围 | |
| 5 | source_table | varchar | 255 | 0 | Y | N | 来源表: | |
| 6 | source_field | varchar | 255 | 0 | Y | N | 来源字段: | |
| 7 | source_id | int | 10 | 0 | N | N | 0 | 来源ID: |
| 8 | register | smallint | 5 | 0 | Y | N | 0 | 注册位置: |
| 9 | create_time | timestamp | 19 | 0 | N | N | CURRENT_TIMESTAMP | 创建时间: |
| 10 | update_time | timestamp | 19 | 0 | N | N | CURRENT_TIMESTAMP | 更新时间: |
5.1.1 前台首页界面
进入系统首页,系统以上中下的布局进行展示,首先映入眼帘的是系统的导航栏,下面是网站公告,其主界面展示如下图所示。

图5-1 前台首页界面图
用户注册:当会员用户想要进入本仙都旅游管理系统中查看景点信息的时候,就必须要登录到系统当中,要是新的用户没有仙都旅游管理系统的账号的话,点击“注册”按钮,就会进入到新用户注册这个界面上,用户输入对应的账号(必须填写)+密码(必须填写)+确认密码(必须填写,而且要与密码一直)+昵称+邮箱+性别+年龄+联系电话+选择用户身份等等,然后点击“注册”,系统在用户这一数据库中会查询账号是不是存在,两次密码是不是一样,都填写正确就会注册成功,然后再进行登录,如果是之前已经注册过的用户很长时间没有使用,忘记密码,也可以点击“忘记密码”进行找回。用户注册界面如下图所示。

图5-2 用户注册界面图
注册代码如下:
public String encryption(String plainText) {
String re_md5 = new String();
try {
MessageDigest md = MessageDigest.getInstance("MD5");
md.update(plainText.getBytes());
byte b[] = md.digest();
int i;
StringBuffer buf = new StringBuffer("");
for (int offset = 0; offset < b.length; offset++) {
i = b[offset];
if (i < 0)
i += 256;
if (i < 16)
buf.append("0");
buf.append(Integer.toHexString(i));
}
re_md5 = buf.toString();
} catch (Exception e) {
e.printStackTrace();
}
return re_md5;
}
5.1.3 用户登录界面
系统中的前台上注册后的用户是可以通过自己的账户名和密码进行登录的,当用户输入完整的自己的账户名和密码信息并点击“登录”按钮后,将会首先验证输入的有没有空数据,再次验证输入的账户名+密码和数据库中当前保存的用户信息是否一致,只有在一致后将会登录成功并自动跳转到仙都旅游管理系统的首页中;否则将会提示相应错误信息。用户登录界面如下图所示。

图5-3注册用户登录界面图
登录代码如下:
/**
* 登录
* @param data
* @param httpServletRequest
* @return
*/
@PostMapping("login")
public Map<String, Object> login(@RequestBody Map<String, String> data, HttpServletRequest httpServletRequest) {
log.info("[执行登录接口]");
String username = data.get("username");
String email = data.get("email");
String phone = data.get("phone");
String password = data.get("password");
List resultList = null;
Map<String, String> map = new HashMap<>();
if(username != null && "".equals(username) == false){
map.put("username", username);
resultList = service.selectBaseList(service.select(map, new HashMap<>()));
}
else if(email != null && "".equals(email) == false){
map.put("email", email);
resultList = service.selectBaseList(service.select(map, new HashMap<>()));
}
else if(phone != null && "".equals(phone) == false){
map.put("phone", phone);
resultList = service.selectBaseList(service.select(map, new HashMap<>()));
}else{
return error(30000, "账号或密码不能为空");
}
if (resultList == null || password == null) {
return error(30000, "账号或密码不能为空");
}
//判断是否有这个用户
if (resultList.size()<=0){
return error(30000,"用户不存在");
}
User byUsername = (User) resultList.get(0);
Map<String, String> groupMap = new HashMap<>();
groupMap.put("name",byUsername.getUserGroup());
List groupList = userGroupService.selectBaseList(userGroupService.select(groupMap, new HashMap<>()));
if (groupList.size()<1){
return error(30000,"用户组不存在");
}
UserGroup userGroup = (UserGroup) groupList.get(0);
//查询用户审核状态
if (!StringUtils.isEmpty(userGroup.getSourceTable())){
String res = service.selectExamineState(userGroup.getSourceTable(),byUsername.getUserId());
if (res==null){
return error(30000,"用户不存在");
}
if (!res.equals("已通过")){
return error(30000,"该用户审核未通过");
}
}
//查询用户状态
if (byUsername.getState()!=1){
return error(30000,"用户非可用状态,不能登录");
}
String md5password = service.encryption(password);
if (byUsername.getPassword().equals(md5password)) {
// 存储Token到数据库
AccessToken accessToken = new AccessToken();
accessToken.setToken(UUID.randomUUID().toString().replaceAll("-", ""));
accessToken.setUser_id(byUsername.getUserId());
Duration duration = Duration.ofSeconds(7200L);
redisTemplate.opsForValue().set(accessToken.getToken(), accessToken,duration);
// 返回用户信息
JSONObject user = JSONObject.parseObject(JSONObject.toJSONString(byUsername));
user.put("token", accessToken.getToken());
JSONObject ret = new JSONObject();
ret.put("obj",user);
return success(ret);
} else {
return error(30000, "账号或密码不正确");
}
}
5.1.4密码修改界面
用户使用该系统注册完成后,用户对登录密码有修改需求时,系统也可以提供用户修改密码权限。系统中所有的操作者能够变更自己的密码信息,执行该功能首先必须要登入系统,然后选择密码变更选项以后在给定的文本框中填写初始密码和新密码来完成修改密码的操作。在填写的时候,假如两次密码填写存在差异,那么此次密码变更操作失败。密码修改界面如下图所示。

图5-4密码修改界面图
修改密码关键代码如下:
/**
* 修改密码
* @param data
* @param request
* @return
*/
@PostMapping("change_password")
public Map<String, Object> change_password(@RequestBody Map<String, String> data, HttpServletRequest request){
// 根据Token获取UserId
String token = request.getHeader("x-auth-token");
Integer userId = tokenGetUserId(token);
// 根据UserId和旧密码获取用户
Map<String, String> query = new HashMap<>();
String o_password = data.get("o_password");
query.put("user_id" ,String.valueOf(userId));
query.put("password" ,service.encryption(o_password));
int count = service.selectBaseCount(service.count(query, service.readConfig(request)));
if(count > 0){
// 修改密码
Map<String,Object> form = new HashMap<>();
form.put("password",service.encryption(data.get("password")));
service.update(query,service.readConfig(request),form);
return success(1);
}
return error(10000,"密码修改失败!");
}
提供用户间的交流平台,让用户可以分享旅游经验、提问问题等,促进用户之间的交流和互动。旅游论坛界面图如下图所示。

图5-5旅游论坛界面图
用户点击“网站公告”菜单显示管理员在后台发布的所有的网站公告信息,可以查看公告详情。网站公告界面图如下图所示。

图5-6网站公告界面图
用户可以查看旅游路线的详细信息,包括路线介绍、行程安排等,方便选择合适的旅游线路。在详情页可以点赞、收藏和评论。路线信息界面图如下图所示。

图5-7路线信息界面图
-
- 管理员功能模块的实现
5.2.1 管理员登录界面
管理员进入到系统登录界面,需要填写正确的登录名、密码、选择权限等信息输入准确无误后登录进入到系统操作界面。管理员的账号是在数据表表中直接设置生成的,不需要进行注册;修改密码:管理员可以随时修改自己进入系统的登录密码,以保证系统的安全性。管理员登录界面如下图所示。

图5-8管理员登录界面图
管理员可以查看后台首页、系统用户、景点类型管理、景点信息管理、路线信息管理、门票信息管理、购票记录管理、退订记录管理、系统管理、网站公告管理、资源管理、交流管理等,并且可以根据需要进行相应的操作,管理员功能界面如下图所示。

图5-9管理员功能界面图
管理员可以对系统中所有的用户角色进行管控,包含了管理员、注册用户这两种角色,如果需要添加新的用户,点击页面中的“添加”按钮根据提示输入上用户信息,点击“提交”以后在对应的用户界面就可以查看到了,可以点击用户后面的“删除”按钮直接删除某一用户。系统用户界面如下图所示。

图5-10系统用户管理界面图
5.2.4 景点类型管理界面
点击“景点类型管理”这个菜单,管理员可以管理景点的类型分类,包括添加、编辑、删除景点类型等操作,方便系统对景点进行分类管理。景点类型管理界面如下图所示。

图5-11景点类型管理界面图
点击“景点信息管理”这个菜单,管理员可以管理系统中的景点信息,包括景点名称、地理位置、介绍等,可以对景点信息进行添加、编辑、删除等操作。景点信息管理界面如下图所示。

图5-12景点信息管理界面图
管理员可以对系统前台展示的轮播图以及公告栏进行增删改查,方便用户进行查看。系统管理界面如下图所示。

图5-13系统管理界面图
@PostMapping("/add")
@Transactional
public Map<String, Object> add(HttpServletRequest request) throws IOException {
service.insert(service.readBody(request.getReader()));
return success(1);
}
public Map<String, Object> addMap(Map<String,Object> map){
service.insert(map);
return success(1);
}
测试存在于软件开发进程中的最后一个阶段,它可以保证一个软件的开发质量是否符合设计者的初衷,也为程序的正式上线做了最后一道质量检测的工序。软件测试主要是控制各种条件、包括软件输出方式,使用模式和运行环境等,来评估一个系统或应用是否符合设计标准。在软件测试过程中,我们一般刻意的去制造错误和极端条件,不能仅依照正常模式允许,而是多去尝试那些意外的情况。
系统测试包括:用户登录功能测试、景点信息查看测试、发布通知公告、门票信息搜索、密码修改功能测试,如表6-1、6-2、6-3、6-4、6-5所示:
表6-1 用户登录功能测试表
| 用例名称 | 用户登录系统 |
| 目的 | 测试用户通过正确的用户名和密码可否登录功能 |
| 前提 | 未登录的情况下 |
| 测试流程 | 1) 进入登录页面 2) 输入正确的用户名和密码 |
| 预期结果 | 用户名和密码正确的时候,跳转到登录成功界面,反之则显示错误信息,提示重新输入 |
| 实际结果 | 实际结果与预期结果一致 |
景点信息查看功能测试:
表6-2 景点信息查看功能测试表
| 用例名称 | 景点信息查看 |
| 目的 | 测试景点信息查看功能 |
| 前提 | 用户登录 |
| 测试流程 | 点击景点信息列表 |
| 预期结果 | 可以查看到所有景点信息 |
| 实际结果 | 实际结果与预期结果一致 |
管理员发布通知公告界面测试:
表6-3 管理员发布通知公告界面测试表
| 用例名称 | 通知公告发布测试用例 |
| 目的 | 测试通知公告发布功能 |
| 前提 | 用户正常登录情况下 |
| 测试流程 | 1)点击公告管理,然后点击发布添加后并填写信息。 2)点击进行提交。 |
| 预期结果 | 提交以后,页面首页会显示新的通知公告 |
| 实际结果 | 实际结果与预期结果一致 |
门票信息搜索功能测试:
表6-4门票信息搜索功能测试表
| 用例名称 | 门票信息搜索测试 |
| 目的 | 测试门票信息搜索功能 |
| 前提 | 无 |
| 测试流程 | 1)在搜索框填入搜索关键字。 2)点击搜索按钮。 |
| 预期结果 | 页面显示包含有搜索关键字的门票信息 |
| 实际结果 | 实际结果与预期结果一致 |
密码修改功能测试:
表6-5 密码修改功能测试表
| 用例名称 | 密码修改测试用例 |
| 目的 | 测试管理员密码修改功能 |
| 前提 | 管理员用户正常登录情况下 |
| 测试流程 | 1)管理员密码修改并完成填写。 2)点击进行提交。 |
| 预期结果 | 使用新的密码可以登录 |
| 实际结果 | 实际结果与预期结果一致 |
经过对仙都旅游管理系统的测试,我们已经完成了5大模块的检测,包括用户登录功能测试、景点信息查看测试、发布通知公告、门票信息搜索、密码修改功能测试,这些功能为后续的推广运营提供了强有力的技术支持。
通过仙都旅游管理系统的开发,本人巩固了之前学过的知识,如今将平时所学到的知识融合在设计中,在设计过程中,做了很多的准备,首先,在数据库系统的设计过程中,尤其是在数据库的工作原理、工作特点,对其深刻的讨论,与此同时,对于小型站点来说,最好服务器的选择,其次,利用所学的知识点分析所做的系统,并在此基础上设计。
目前本系统已经上线,正在试运行阶段,用户反馈良好,基本完成用户所需,试运行过程中没有出现阻断性问题,有一些不足和小问题也及时予以修正,系统上线后,为了保证数据的安全性,对系统进行了备份操作,系统备份是每两个月备份一次,数据库备份为每周备份一次,系统部署在租赁的云平台服务器中。
本次系统上线成功后,得到了用户的高度认可,但是在功能上和性能上还需做进一步的研究处理,使其有更高的性能和更好的用户体验。
系统在以后的升级过程中,需要解决一系列用户所提出的问题,例如打印过程中如何避免浏览器的兼容性问题,大量用户访问时,如何保持较高的响应速度,在系统今后的升级过程中将着重解决这些安全性问题。
参考文献
[1]赵彩霞,张栽培,杨璇.基于Java编程导航学习平台开发设计的研究[J].家电维修,2024,(03):62-64.
[2]Liu H .Comparative Application of Teaching Methods in C Language and JAVA Programming Courses[J].International Journal of New Developments in Education,2024,6(1):
[3]Kusnadi G ,Fletcher E ,Espressivo A , et al.Essential healthcare services during the COVID-19 pandemic: a cross-sectional study of community needs and perspectives in West Java, Indonesia.[J].BMJ open,2024,14(1):e077585-e077585.
[4]Hakim S M ,Gunadi,Rahayu A , et al.Sequence analysis of the Spike, RNA-dependent RNA polymerase, and protease genes reveals a distinct evolutionary pattern of SARS-CoV-2 variants circulating in Yogyakarta and Central Java provinces, Indonesia.[J].Virus genes,2024,
[5]Rudi K ,Aji W ,Ary W , et al.Out of the woods: social capital and smallholder dairy farmers' access to state-owned agroforestry lands in West Java, Indonesia[J].Agroforestry Systems,2024,98(3):637-652.
[6]Juwana I ,Sodri A ,Muttil N , et al.Potential Pollution Loads of the Cikembar Sub-Watershed to the Cicatih River, West Java, Indonesia[J].Water,2024,16(2):
[7]陈伍香,卢新宇,蒋清红,等.5G时代下基于微服务架构的桂林智慧旅游管理系统设计与实现[J].信息与电脑(理论版),2023,35(20):151-153.
[8]刘汀.基于SpringBoot的微服务体系在企业信息管理系统中的应用[J].信息技术与信息化,2023,(05):23-26.
[9]杜瑞庆,李一诺,黎作鹏.基于Vue和SpringBoot的C语言程序在线测评系统的设计与实现[J].唐山师范学院学报,2023,45(03):58-63.
[10]李佳,吴菲,章毅恒.基于SpringBoot+Vue的BOM表智能生成系统设计与实现[J].现代信息科技,2023,7(09):184-188.DOI:10.19850/j.cnki.2096-4706.2023.09.045.
[11]王霏儿.基于SpringBoot的在线考试系统设计与实现[D].江西师范大学,2023.DOI:10.27178/d.cnki.gjxsu.2023.000429.
[12]杨友法,郭城,汪浩源,等.基于SpringBoot+Vue技术的学科竞赛管理系统的设计与实现[J].电脑知识与技术,2023,19(10):54-58.DOI:10.14004/j.cnki.ckt.2023.0502.
[13]王以伍,舒晖.基于SpringBoot+Vue前后端分离的高校实验室预约管理系统的设计与实现[J].现代计算机,2023,29(01):114-117.
[14]叶长青.一种基于SpringBoot的影视内容推荐系统的设计与实现[J].电脑知识与技术,2023,19(01):85-87.DOI:10.14004/j.cnki.ckt.2023.0015.
[15]于建韬.智慧旅游管理系统的分析与应用[J].佳木斯职业学院学报,2022,38(03):155-157.
[16]邓永涛,胡文文,潘涛,等.基于JavaEE和微信公众号的微信矩阵旅游管理系统[J].电子测试,2021,(08):77-78+47.DOI:10.16520/j.cnki.1000-8519.2021.08.032.
[17]郑清兰.“互联网+”旅游管理系统的设计与实现[J].攀枝花学院学报,2021,38(02):55-61.DOI:10.13773/j.cnki.51-1637/z.2021.02.010.
[18]姜萍.浅谈智慧旅游在旅游企业管理中的应用[J].中外企业家,2019,(11):161-162.
[19]程庆,邹华,赵颖珺.贵州松桃旅游管理与宣传系统设计与实现[J].无线互联科技,2019,16(06):84-85.
[20]廖鋆,罗小龙.基于MVC模式的旅游管理信息系统的设计与实现[J].现代商贸工业,2019,40(07):197-198.DOI:10.19311/j.cnki.1672-3198.2019.07.103.
致 谢
伴随着设计的完成,大学生涯也随之即将结束。大学期间是我最珍惜的时光,大学时光中学会了很多,也成长了很多,这段时光中每一段回忆都刻在脑海中。感谢一起学习,一起成长同学们,和成长过程悉心教导的老师们,非常感激有你们的陪伴。
首先感谢我的指导老师,设计的完成离不开老师的一系列指导。在毕业设计的完成过程中,老师给出了很多中肯的建议,正是由于老师一丝不苟的工作态度,我的设计才能顺利的完成。
最后,感谢在大学生涯中每一位教导我的老师,是你们教给了我丰富的知识,更教会了我遇到问题时,如何去应对并解决。谢谢你们的帮助与支持。
免费领取项目源码,请关注❥点赞收藏并私信博主,谢谢~
589

被折叠的 条评论
为什么被折叠?



