摘 要
幼教管理系统是针对幼儿园或幼教机构开发的一种信息管理系统。随着社会发展和人们对幼儿教育的重视度不断提高,传统的手工管理已经无法满足需求,因此开发一个基于Java的幼教管理系统可以帮助幼儿园或幼教机构高效地管理课程信息、亲子活动等内容,提高工作效率和服务质量。
幼教管理系统的设计与开发基于Java开发语言,通过springboot技术框架,利用MySQL数据库储存和处理数据,实现并运行了包括系统用户、课程信息管理、预约记录管理、亲子活动管理、活动记录管理、系统管理、网站公告管理、资源管理、交流管理等功能,该系统的实现旨在提供更便捷、高效、多样的的幼教管理工具,满足用户需求,有利于提高用户体验,增强家长、教师和管理员之间的合作与交流,形成良好的教育氛围,促进幼儿全面发展。
关键词:Java;幼教管理系统;springboot框架;MySQL数据库
Abstract
The early childhood education management system is an information management system developed for kindergartens or early childhood education institutions. With the development of society and the increasing emphasis on early childhood education, traditional manual management can no longer meet the needs. Therefore, developing a Java based early childhood education management system can help kindergartens or early childhood education institutions efficiently manage course information, parent-child activities, and other content, improve work efficiency and service quality.
The design and development of the early childhood education management system is based on Java development language, using Spring Boot technology framework and MySQL database to store and process data. It realizes and runs functions including system users, course information management, appointment record management, parent-child activities, activity record management, system management, website announcement management, resource management, communication management, etc. The implementation of the system aims to provide more convenient, efficient, and diverse early childhood education management tools to meet user needs, improve user experience, enhance cooperation and communication between parents, teachers, and administrators, form a good educational atmosphere, and promote the comprehensive development of young children.
Keywords: Java; Early childhood education management system; Springboot framework; MySQL database
目 录
第1章绪 论
1.1研究背景与意义
随着社会发展和人们对幼儿教育的重视度不断提高,幼教行业的竞争日趋激烈,传统的手工管理已经无法满足需求,幼儿园或幼教机构需要通过提供高质量的教育服务来吸引更多家长选择自己的机构。
基于Java的幼教管理系统的开发是针对幼儿园或幼教机构开发的一种信息管理系统。该系统基于Java开发语言,通过springboot技术框架,利用MySQL数据库储存和处理数据,实现并运行了包括系统用户、课程信息管理、预约记录管理、亲子活动、活动记录管理、系统管理、网站公告管理、资源管理、交流管理等功能,该系统的实现旨在提供更便捷、高效、多样的的幼教管理工具,提供一种信息化管理的方法,使得幼儿园或幼教机构能够更好地整合教育资源,优化师资配备,更好地课程安排,提升教育质量,能够帮助幼儿园或幼教机构高效地管理家园互动、幼教新闻、课程信息、亲子活动、活动记录、预约记录等内容,提高工作效率和服务质量;通过系统,用户可以在线预约课程和预约参加活动,满足用户多样的需求,有利于提高用户体验;此外还能够提供方便快捷的沟通和交流平台,增强家长、教师和管理员之间的合作与交流,形成良好的教育氛围,促进幼儿全面发展。
1.2国内外研究现状
目前,国内外基于Spring Boot开发的幼教管理系统逐渐增多。国内外在幼教管理系统方面的研究现状表明,越来越多的幼儿园和幼教机构开始采用信息化管理系统进行教育和管理。在国外,一些发达国家的幼教机构已经比较普遍地采用了各类数字化管理系统,包括课程安排、学生档案管理、家长沟通等功能。这些系统在提高工作效率、优化教学资源配置和提升家园合作方面都发挥了积极作用。国内的幼教管理系统研究也在不断发展。一些高校、科研机构和企业开始关注幼教管理系统的设计与开发,提出了整合资源、提高教学质量、加强幼儿教育管理等方面的需求,并基于不同技术平台进行系统的实现和优化。
值得注意的是,随着大数据等新技术的不断进步,幼教管理系统的研究也呈现出越来越智能化、信息化、数据化个性化的趋势。未来,幼教管理系统有望结合数据分析、智能推荐等技术,为幼儿的学习和成长提供更加精细化和个性化的教育支持。总而言之,国内外在幼教管理系统领域的研究现状表明,信息化管理已经成为提高幼教服务质量、提升教育水平的重要手段,未来的研究将进一步推动幼教管理系统的发展与创新。
1.3本文的组织结构
第一章是绪论,本文章的开头部分,对本题目的研究背景和研究意义等一些做文字性的描述。
第二章研究了 基于Java的幼教管理系统的所采用的开发技术和开发工具。
第三章是系统分析部分,包括系统总体需求描述、功能性角度分析系统需求、非功能性等各个方面分析系统是否可以实现。
第四章是系统设计部分,本文章的重要部分,提供了系统架构的详细设计和一些主要功能模块的设计说明。
第五章是系统的具体实现,介绍系统的各个模块的具体实现。
第六章在前几章的基础上对系统进行测试和运行。
最后对系统进行了认真的总结,以此对未来有一个新的展望。
第2章相关技术介绍
2.1Java语言
Java是一种流行的编程语言,能够面向对象的高级编程语言,具有简单、可移植、安全和高性能等特点,在软件开发领域广泛应用。其可移植性得益于Java虚拟机(JVM),使得Java程序可以在不同平台上运行,只需编写一次代码。Java注重安全性,提供了字节码验证、异常处理和访问控制等安全机制,确保程序的稳定和安全,能够帮助开发者轻松构建可靠、可移植和安全的应用程序。Java是美国sun公司所推出的一款程序设计语言,其能够在多个平台内应用,具有良好兼容性,进而其凭借自身优势在数据中心、个人PC与科技超级计算机等平台内广泛应用,具有目前最为庞大的开发者专业社群。
2.2Springboot框架
Spring框架是Java平台上的一种开源应用框架,提供具有控制反转特性的容器。尽管Spring框架自身对编程模型没有限制,但其在Java应用中的频繁使用让它备受青睐,以至于后来让它作为EJB(EnterpriseJavaBeans)模型的补充,甚至是替补。Spring框架为开发提供了一系列的解决方案,比如利用控制反转的核心特性,并通过依赖注入实现控制反转来实现管理对象生命周期容器化,利用面向切面编程进行声明式的事务管理,整合多种持久化技术管理数据访问,提供大量优秀的Web框架方便开发等等。Spring框架具有控制反转(IOC)特性,IOC旨在方便项目维护和测试,它提供了一种通过Java的反射机制对Java对象进行统一的配置和管理的方法。Spring框架利用容器管理对象的生命周期,容器可以通过扫描XML文件或类上特定Java注解来配置对象,开发者可以通过依赖查找或依赖注入来获得对象。Spring框架具有面向切面编程(AOP)框架,SpringAOP框架基于代理模式,同时运行时可配置;AOP框架主要针对模块之间的交叉关注点进行模块化。Spring框架的AOP框架仅提供基本的AOP特性,虽无法与AspectJ框架相比,但通过与AspectJ的集成,也可以满足基本需求。
2.3MySQL数据库
MySQL经过多次的更新,功能层面已经非常的丰富和完善了,从MySQL4版本到5版本进行了比较大的更新,在商业的实际使用中取得了很好的实际应用效果。最新版本的MySQL支持对信息的压缩,同时还能进行加密能更好的满足对信息安全性的需求。同时经过系统的多次更新,数据库自身的镜像功能也得到了很大的增强,运行的流畅度和易用性方面有了不小的进步,驱动的使用和创建也更加的高效快捷。最大的变动还是进行了空间信息的显示优化,能更加方便的在应用地图上进行坐标的标注和运算。强大的备份功能也保证了用户使用的过程会更加安心,同时支持的Office特性还支持用户的自行安装和使用。在信息的显示形式上也进行了不小的更新,增加了两个非常使用的显示区,一个是信息区,对表格和文字进行了分类处理,界面的显示更加清爽和具体。第二是仪表的信息控件,能在仪表信息区进行信息的显示,同时还能进行多个信息的比对,为用户的实际使用带来了很大的便捷[8][9]。
针对本文中设计的捐赠信息管理系统在实际的实现过程中,最终选择MySQL数据库的主要原因在于在用户的应用系统应用及开发的过程中会存在大量的数据库比较频繁的操作,而且数据的安全性要求也是非常的高。综合这些因素,最终选择安全性系数比较高的MySQL来对捐赠信息管理系统后台数据进行存储操作[10][11]。
数据库管理系统的总体结构图如下图所示。

图2-1 数据库组成结构
第3章系统分析
3.1可行性分析
本研究系统基于Java开发技术下,运用Springboot技术,同时结合MySQL数据库进行设计与开发,总体的可行性共分为以下三个方面。
3.1.1技术可行性分析
所谓的技术可行性就是在限定时间,前期拟定的功能能否被满足。在开发设计上是否会遇上解决不了的问题。做完的项目能否被很好地应用,如果存在缺点在后期的维护上是否存在很大的难度。在对这个系统评估后,认定已存在的技术能达成目标。用Java技术来实现动态的页面,嵌入低依赖性的设计模式,灵活的数据库,配合稳定的服务器,整个系统的运行效率大大提升。因此,其研发具备技术可行性。
3.1.2经济可行性分析
项目在开发阶段使用的开发工具工具大部分都是当下流行开源免费的,并且只需要一台开发PC,同时这些开源软件在学校都进行过学习,可以独立操作完成,所以项目所需经费将会大大降低;而在生产阶段需要web服务器和数据库服务器,,一台个人PC从经济上来看也没有什么问题,在后期的系统部署生产上来说,服务器的投入也不会过高,尽量用最少的花费去满足用户的需求。因此,其研发具备经济可行性。
3.1.3操作可行性分析
本系统实现功能的操作很简单,普通电脑的常见配置就可以运行本软件,并且只要粗通电脑使用的基本常识就可以流畅的使用本软件。电脑具备连接互联网的能力,并且可以正常访问系统,并不需要操作者有什么高超的能力,只需了解业务流程,并且按照专业知识进行正确操作即可。因此,其研发具备操作可行性。
3.1.4运行可行性分析
正因为本系统是在服务器的基础上开发的,系统开发成功以后,用户无需导航指导便可自己上手进行操作。系统一经开发测试后,在计算机移动客户端能上网的情况下,只需在浏览器里完成所有可用操作,也无需配置复杂的使用和运行环境,只需一个网址便可进入系统。因此,其研发具备运行可行性。
3.2功能需求分析
在系统开发设计前,应该对功能做初步设想,清楚这个管理系统有什么板块,每个板块有什么功能,整体的设计是否满足使用者的需求,接着对所开发的系统功能进行的详细分析总结,从而设计出完整的系统并将其实现。用户和开发人员的交流分析,使其达到最佳理解程度,使系统功能达到最佳。
基于Java的幼教管理系统在对需求做解析后,整个系统主要分为三个部分:管理员、教师用户和注册用户,每个模块下的分支功能不一样。对功能做出如下说明:
1、注册用户模块:
- 注册登录:家长可以通过注册成为系统注册用户,使用账号密码可进行登录,使用系统功能。
- 首页:注册用户登录进入系统前台首页界面,可查看轮播图、网站公告、幼教新闻等信息,并可使用系统其他功能,并可点击首页右侧边的客服图像按钮进行沟通。
- 家园互动:注册用户点击“家园互动”这一按钮,可查看所有家园互动消息,支持局部搜索,点击可进行查看包括标题、详情介绍、标签等详情信息,进行点赞、收藏和评论,并可点击“发布内容”填写并提交包括封面图、标题、分类、标题、正文等家园互动信息。
- 网站公告:注册用户点击“网站公告”这一按钮,可查看包括关于我们、联系方式、网站介绍等管理员发布的所有网站公告,点击可进行查看详情。
- 幼教新闻:注册用户点击“幼教新闻”这一按钮,可查所有幼教新闻信息,支持局部搜索,热门文章推荐,点击可进行查看详情,进行点赞、收藏和评论。
- 课程信息:注册用户点击“课程信息”这一按钮,可查看所有课程信息,支持教师姓名、课程主题、发布时间搜索,点击可查看包括发布账号、教师姓名、课程主题、视频文件、发布时间、详情说明等详情信息,进行点赞、收藏和评论,并可点击预约操作,填写并提交预约信息。
- 亲子活动:注册用户点击“亲子活动”这一按钮,可查看所有亲子活动信息,支持活动主题、活动编号、活动时间搜索,点击可查看包括活动主题、活动编号、活动地点、活动时间、内容详情等详情信息,进行点赞、收藏和评论,并可点击预约参加操作,填写并提交预约参加信息。
- 我的账户:注册用户点击“我的账户”这一按钮,对个人资料进行管理,包括修改密码和修改资料。
- 个人中心:注册用户点击“我的账户”这一按钮,可对个人首页、预约记录、活动记录、收藏等信息进行管控。具体操作如下:
点击“预约记录”,可管理自己的预约记录,包括进行查询和删除操作,支持用户姓名、联系方式、预约时间、审核状态搜索,可点击查看包括预约账号、用户姓名、联系方式、预约内容、审核状态、审核回复等详情信息;
点击“活动记录”,可管理自己的活动记录信息,包括进行增改删查操作,支持活动主题、活动编号、报名时间搜索,可点击查看包括用户姓名、联系方式、活动主题、活动编号、活动地点、报名人数、报名时间等详情信息;
点击“收藏”,可管理包括幼教新闻、活动记录等所有收藏信息,进行查看和删除操作,点击某一篇可进行查看详情信息。
2、教师用户模块:
- 注册登录:教师可以通过注册成为系统教师用户,使用账号密码可进行登录,使用系统功能。
- 首页:教师用户登录进入系统前台首页界面,可查看轮播图、网站公告、幼教新闻等信息,并可使用系统其他功能,并可点击首页右侧边的客服图像按钮进行沟通。
- 家园互动:教师用户点击“家园互动”这一按钮,可查看所有家园互动消息,支持局部搜索,点击可进行查看包括标题、详情介绍、标签等详情信息,进行点赞、收藏和评论,并可点击“发布内容”填写并提交包括封面图、标题、分类、标题、正文等家园互动信息。
- 网站公告:教师用户点击“网站公告”这一按钮,可查看包括关于我们、联系方式、网站介绍等管理员发布的所有网站公告,点击可进行查看详情。
- 幼教新闻:教师用户点击“幼教新闻”这一按钮,可查所有幼教新闻信息,支持局部搜索,热门文章推荐,点击可进行查看详情,进行点赞、收藏和评论。
- 课程信息:教师用户点击“课程信息”这一按钮,可查看所有课程信息,支持教师姓名、课程主题、发布时间搜索,点击可查看包括发布账号、教师姓名、课程主题、视频文件、发布时间、详情说明等详情信息,进行点赞、收藏和评论。
- 亲子活动:教师用户点击“亲子活动”这一按钮,可查看所有亲子活动信息,支持活动主题、活动编号、活动时间搜索,点击可查看包括活动主题、活动编号、活动地点、活动时间、内容详情等详情信息,进行点赞、收藏和评论。
- 我的账户:教师用户点击“我的账户”这一按钮,可对个人资料进行管理,包括修改密码和修改资料。
- 个人中心:教师用户点击“个人中心”这一按钮,可对个人首页、课程信息、预约记录、收藏等信息进行管控。具体操作如下:
点击“课程信息”,可管理自己发布的课程信息,包括进行增改删查操作,支持教师姓名、课程主题搜索,可点击查看包括发布账号、教师姓名、课程主题、视频文件、发布时间、详情说明等详情信息;
点击“预约记录”,可管理自己的预约记录,包括进行查询和删除操作,支持用户姓名、联系方式、预约时间、审核状态搜索,可点击查看包括预约账号、用户姓名、联系方式、预约内容、审核状态、审核回复等详情信息,并进行审核;
点击“收藏”,可管理包括幼教新闻、课程信息等所有收藏信息,进行查看和删除操作,点击某一篇可进行查看详情信息。
3、管理员模块:
管理员可以在登录后台管理的同时,登录前台界面,登录进入系统后可以使用前台所有功能,并在前台首页界面,点击首页右侧边的客服图像按钮进行回复用户信息。下面是后台管理的功能。
后台管理
- 登录:管理员账号密码由系统生成,可使用账号密码可进行登录,使用系统功能,并对个人信息和密码进行管理。
- 系统用户:管理员可对注册用户、教师用户和管理员进行管控,包括进行增删改查操作,可点击查看详情操作。
- 课程信息管理:可管理所有课程信息,包括进行增改删查操作,支持教师姓名、课程主题、发布时间搜索,可点击查看包括发布账号、教师姓名、课程主题、视频文件、发布时间、详情说明等详情信息。
- 预约记录管理:可管理所有预约记录,包括进行查询和删除操作,支持用户姓名、联系方式、预约时间、审核状态搜索,可点击查看包括预约账号、用户姓名、联系方式、预约内容、审核状态、审核回复等详情信息,并进行审核。
- 亲子活动管理:可管理所有亲子活动信息,包括进行增改删查操作,支持活动主题、活动编号、活动时间搜索,点击可查看包括活动主题、活动编号、活动地点、活动时间、内容详情等详情信息,和查看评论。
- 活动记录管理:可管理所有活动记录信息,包括进行查询和删除操作,支持活动主题、活动编号、报名时间搜索,可点击查看包括用户姓名、联系方式、活动主题、活动编号、活动地点、报名人数、报名时间等详情信息。
- 系统管理:管理员可对首页的轮播图进行管理,包括进行增删改查操作,支持标题搜索,可点击详情进行查看
- 网站公告管理:管理员可对网站公告进行管理,包括进行增删改查操作,支持标题搜索,可点击详情进行查看。
- 资源管理:管理员可对幼教新闻和新闻分类进行管理,包括进行增删改查操作,幼教新闻,支持标题、标签、分类搜索,可点击详情和查看评论操作;新闻分类,支持类型名称搜索,可点击查看详情操作。
- 交流管理:管理员可对家园互动和互动分类进行管理,包括进行增删改查操作,点击家园互动,支持标题、标签、分类搜索,可点击详情和查看评论操作;点击互动分类,支持类型名称搜索,可点击查看详情进行查看。
3.3非功能需求分析
系统非功能需求有非常多,比如性能需求、可承载最大用户数、稳定性、易用性需求等。本系统分析时考虑到易用性需求,因为系统是给人使用的,所以必须充分从用户的角度出发,考虑用户体验,使系统易理解易上手易操作。
3.4数据流程分析
3.4.1 数据新增流程
用户成功登入系统后就能够实现增加数据的操作,增加数据的编号由系统生成,用户不能随意填写,除了编号以外,其他增加信息用户自己填写,填写后的信息经过系统验证,验证通过后即可完成数据新增,数据新增的流程图如下图3-1所示。

图3-1 数据新增流程图
3.4.2 数据删除流程
如果系统里面存在一些没有用的数据,相关的管理人员还可以对这些数据进行删除,数据删除时流程图如下图3-2所示。

图3-2 数据删除流程图
3.5 系统用例分析
根据上文对基于Java的幼教管理系统的功能需求分析,得出该系统的角色用例,具体如下:
注册用户用例图如下所示。

图3-3 注册用户用例图
教师用户用例图如下所示。

图3-4 管理员用例图
管理员用例图如下所示。

图3-5 管理员用例图
第4章系统设计
4.1系统架构设计
系统主要的数据访问方式是:通过浏览器页面用户可以进入系统,系统可以自动对用户向服务器发送的请求进行处理,处理请求是在系统后台中进行的,用户在浏览器页面上进行相应操作,就能够看到服务端传递的处理结果。 基于Java的幼教管理系统主要分为视图-模型-控制三层架构设计。在视图层中,主要是操作在服务器端向客户端反馈并显示的数据,在模型层中,主要处理相关的业务逻辑、数据整合等,最后的控制层它介于视图和模型之间,主要是调整两层之间的关系,最终落实数据的传递。
系统架构图如下图所示。

图4-1系统架构图
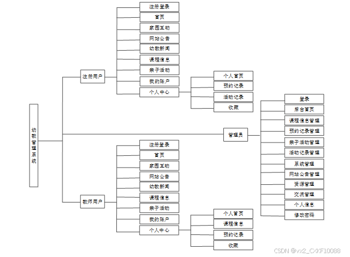
4.2系统功能结构
系统设计的目的是分析系统包括的所有功能结构,为开发人员设计开发和实现系统做好准备工作。经过前期的需求调查、分析和整理之后,确定的总体需求主要包括多个模块,系统整体角色分注册用户和管理员,其中管理员是最高权限拥有者。系统功能结构图如下图所示。

图4-2系统功能结构图
4.3数据库设计
数据库的设计承载者系统的各种数据,在建立数据库的时候,主要是数据库模型的设计以及各个数据库表的设计两部分。
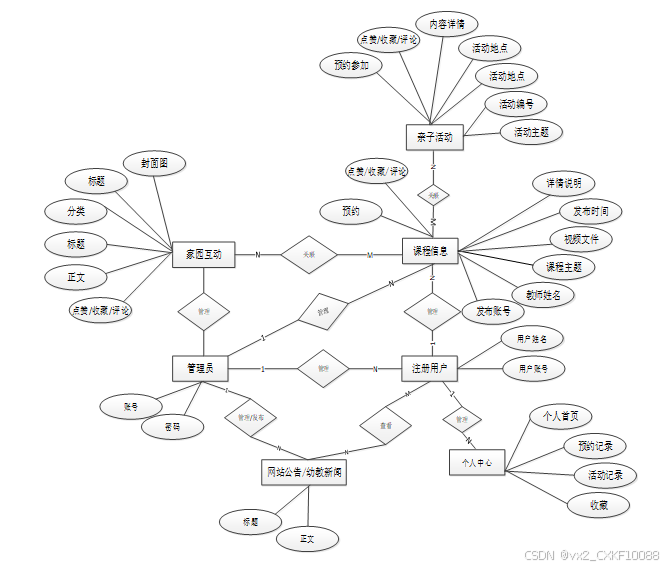
4.3.1概念模型
对于一个要开发的系统来说,E-R图可以让别人能更快更轻松的了解此系统的事务及它们之间的关系。根据系统分析阶段所得出的结论确定了在 基于Java的幼教管理系统中存在着多个实体。下面是整个基于Java的幼教管理系统主要的数据库表总E-R实体关系图。
系统总体E-R图如下图所示。

图4-4系统总体E-R图
4.3.2数据表
数据库逻辑结构就是将E-R图在数据库中用具体的字段进行描述。用字段和数据类型描述来使对象特征实体化,最后形成具有一定逻辑关系的数据库表结构。 基于Java的幼教管理系统所需要的部分数据结构表如下表所示。
表access_token (登陆访问时长)
| 编号 | 名称 | 数据类型 | 长度 | 小数位 | 允许空值 | 主键 | 默认值 | 说明 |
| 1 | token_id | int | 10 | 0 | N | Y | 临时访问牌ID | |
| 2 | token | varchar | 64 | 0 | Y | N | 临时访问牌 | |
| 3 | info | text | 65535 | 0 | Y | N | ||
| 4 | maxage | int | 10 | 0 | N | N | 2 | 最大寿命:默认2小时 |
| 5 | create_time | timestamp | 19 | 0 | N | N | CURRENT_TIMESTAMP | 创建时间: |
| 6 | update_time | timestamp | 19 | 0 | N | N | CURRENT_TIMESTAMP | 更新时间: |
| 7 | user_id | int | 10 | 0 | N | N | 0 | 用户编号: |
| 编号 | 名称 | 数据类型 | 长度 | 小数位 | 允许空值 | 主键 | 默认值 | 说明 |
| 1 | appointment_record_id | int | 10 | 0 | N | Y | 预约记录ID | |
| 2 | appointment_account | int | 10 | 0 | Y | N | 0 | 预约账号 |
| 3 | user_name | varchar | 64 | 0 | Y | N | 用户姓名 | |
| 4 | contact_information | varchar | 64 | 0 | Y | N | 联系方式 | |
| 5 | appointment_content | text | 65535 | 0 | Y | N | 预约内容 | |
| 6 | appointment_time | datetime | 19 | 0 | Y | N | 预约时间 | |
| 7 | examine_state | varchar | 16 | 0 | N | N | 未审核 | 审核状态 |
| 8 | examine_reply | varchar | 16 | 0 | Y | N | 审核回复 | |
| 9 | create_time | datetime | 19 | 0 | N | N | CURRENT_TIMESTAMP | 创建时间 |
| 10 | update_time | timestamp | 19 | 0 | N | N | CURRENT_TIMESTAMP | 更新时间 |
| 编号 | 名称 | 数据类型 | 长度 | 小数位 | 允许空值 | 主键 | 默认值 | 说明 |
| 1 | article_id | mediumint | 8 | 0 | N | Y | 文章id:[0,8388607] | |
| 2 | title | varchar | 125 | 0 | N | Y | 标题:[0,125]用于文章和html的title标签中 | |
| 3 | type | varchar | 64 | 0 | N | N | 0 | 文章分类:[0,1000]用来搜索指定类型的文章 |
| 4 | hits | int | 10 | 0 | N | N | 0 | 点击数:[0,1000000000]访问这篇文章的人次 |
| 5 | praise_len | int | 10 | 0 | N | N | 0 | 点赞数 |
| 6 | create_time | timestamp | 19 | 0 | N | N | CURRENT_TIMESTAMP | 创建时间: |
| 7 | update_time | timestamp | 19 | 0 | N | N | CURRENT_TIMESTAMP | 更新时间: |
| 8 | source | varchar | 255 | 0 | Y | N | 来源:[0,255]文章的出处 | |
| 9 | url | varchar | 255 | 0 | Y | N | 来源地址:[0,255]用于跳转到发布该文章的网站 | |
| 10 | tag | varchar | 255 | 0 | Y | N | 标签:[0,255]用于标注文章所属相关内容,多个标签用空格隔开 | |
| 11 | content | longtext | 2147483647 | 0 | Y | N | 正文:文章的主体内容 | |
| 12 | img | varchar | 255 | 0 | Y | N | 封面图 | |
| 13 | description | text | 65535 | 0 | Y | N | 文章描述 |
| 编号 | 名称 | 数据类型 | 长度 | 小数位 | 允许空值 | 主键 | 默认值 | 说明 |
| 1 | type_id | smallint | 5 | 0 | N | Y | 分类ID:[0,10000] | |
| 2 | display | smallint | 5 | 0 | N | N | 100 | 显示顺序:[0,1000]决定分类显示的先后顺序 |
| 3 | name | varchar | 16 | 0 | N | N | 分类名称:[2,16] | |
| 4 | father_id | smallint | 5 | 0 | N | N | 0 | 上级分类ID:[0,32767] |
| 5 | description | varchar | 255 | 0 | Y | N | 描述:[0,255]描述该分类的作用 | |
| 6 | icon | text | 65535 | 0 | Y | N | 分类图标: | |
| 7 | url | varchar | 255 | 0 | Y | N | 外链地址:[0,255]如果该分类是跳转到其他网站的情况下,就在该URL上设置 | |
| 8 | create_time | timestamp | 19 | 0 | N | N | CURRENT_TIMESTAMP | 创建时间: |
| 9 | update_time | timestamp | 19 | 0 | N | N | CURRENT_TIMESTAMP | 更新时间: |
| 编号 | 名称 | 数据类型 | 长度 | 小数位 | 允许空值 | 主键 | 默认值 | 说明 |
| 1 | auth_id | int | 10 | 0 | N | Y | 授权ID: | |
| 2 | user_group | varchar | 64 | 0 | Y | N | 用户组: | |
| 3 | mod_name | varchar | 64 | 0 | Y | N | 模块名: | |
| 4 | table_name | varchar | 64 | 0 | Y | N | 表名: | |
| 5 | page_title | varchar | 255 | 0 | Y | N | 页面标题: | |
| 6 | path | varchar | 255 | 0 | Y | N | 路由路径: | |
| 7 | position | varchar | 32 | 0 | Y | N | 位置: | |
| 8 | mode | varchar | 32 | 0 | N | N | _blank | 跳转方式: |
| 9 | add | tinyint | 3 | 0 | N | N | 1 | 是否可增加: |
| 10 | del | tinyint | 3 | 0 | N | N | 1 | 是否可删除: |
| 11 | set | tinyint | 3 | 0 | N | N | 1 | 是否可修改: |
| 12 | get | tinyint | 3 | 0 | N | N | 1 | 是否可查看: |
| 13 | field_add | text | 65535 | 0 | Y | N | 添加字段: | |
| 14 | field_set | text | 65535 | 0 | Y | N | 修改字段: | |
| 15 | field_get | text | 65535 | 0 | Y | N | 查询字段: | |
| 16 | table_nav_name | varchar | 500 | 0 | Y | N | 跨表导航名称: | |
| 17 | table_nav | varchar | 500 | 0 | Y | N | 跨表导航: | |
| 18 | option | text | 65535 | 0 | Y | N | 配置: | |
| 19 | create_time | timestamp | 19 | 0 | N | N | CURRENT_TIMESTAMP | 创建时间: |
| 20 | update_time | timestamp | 19 | 0 | N | N | CURRENT_TIMESTAMP | 更新时间: |
| 编号 | 名称 | 数据类型 | 长度 | 小数位 | 允许空值 | 主键 | 默认值 | 说明 |
| 1 | collect_id | int | 10 | 0 | N | Y | 收藏ID: | |
| 2 | user_id | int | 10 | 0 | N | N | 0 | 收藏人ID: |
| 3 | source_table | varchar | 255 | 0 | Y | N | 来源表: | |
| 4 | source_field | varchar | 255 | 0 | Y | N | 来源字段: | |
| 5 | source_id | int | 10 | 0 | N | N | 0 | 来源ID: |
| 6 | title | varchar | 255 | 0 | Y | N | 标题: | |
| 7 | img | varchar | 255 | 0 | Y | N | 封面: | |
| 8 | create_time | timestamp | 19 | 0 | N | N | CURRENT_TIMESTAMP | 创建时间: |
| 9 | update_time | timestamp | 19 | 0 | N | N | CURRENT_TIMESTAMP | 更新时间: |
| 编号 | 名称 | 数据类型 | 长度 | 小数位 | 允许空值 | 主键 | 默认值 | 说明 |
| 1 | comment_id | int | 10 | 0 | N | Y | 评论ID: | |
| 2 | user_id | int | 10 | 0 | N | N | 0 | 评论人ID: |
| 3 | reply_to_id | int | 10 | 0 | N | N | 0 | 回复评论ID:空为0 |
| 4 | content | longtext | 2147483647 | 0 | Y | N | 内容: | |
| 5 | nickname | varchar | 255 | 0 | Y | N | 昵称: | |
| 6 | avatar | varchar | 255 | 0 | Y | N | 头像地址:[0,255] | |
| 7 | create_time | timestamp | 19 | 0 | N | N | CURRENT_TIMESTAMP | 创建时间: |
| 8 | update_time | timestamp | 19 | 0 | N | N | CURRENT_TIMESTAMP | 更新时间: |
| 9 | source_table | varchar | 255 | 0 | Y | N | 来源表: | |
| 10 | source_field | varchar | 255 | 0 | Y | N | 来源字段: | |
| 11 | source_id | int | 10 | 0 | N | N | 0 | 来源ID: |
| 编号 | 名称 | 数据类型 | 长度 | 小数位 | 允许空值 | 主键 | 默认值 | 说明 |
| 1 | course_information_id | int | 10 | 0 | N | Y | 课程信息ID | |
| 2 | publish_account | int | 10 | 0 | Y | N | 0 | 发布账号 |
| 3 | teachers_name | varchar | 64 | 0 | Y | N | 教师姓名 | |
| 4 | teacher_photos | varchar | 255 | 0 | Y | N | 教师照片 | |
| 5 | course_theme | varchar | 64 | 0 | Y | N | 课程主题 | |
| 6 | video_file | varchar | 255 | 0 | Y | N | 视频文件 | |
| 7 | release_time | datetime | 19 | 0 | Y | N | 发布时间 | |
| 8 | details | text | 65535 | 0 | Y | N | 详情说明 | |
| 9 | praise_len | int | 10 | 0 | N | N | 0 | 点赞数 |
| 10 | recommend | int | 10 | 0 | N | N | 0 | 智能推荐 |
| 11 | create_time | datetime | 19 | 0 | N | N | CURRENT_TIMESTAMP | 创建时间 |
| 12 | update_time | timestamp | 19 | 0 | N | N | CURRENT_TIMESTAMP | 更新时间 |
| 编号 | 名称 | 数据类型 | 长度 | 小数位 | 允许空值 | 主键 | 默认值 | 说明 |
| 1 | event_information_id | int | 10 | 0 | N | Y | 活动记录ID | |
| 2 | appointment_account | int | 10 | 0 | Y | N | 0 | 预约账号 |
| 3 | user_name | varchar | 64 | 0 | Y | N | 用户姓名 | |
| 4 | contact_information | varchar | 64 | 0 | Y | N | 联系方式 | |
| 5 | event_theme | varchar | 64 | 0 | Y | N | 活动主题 | |
| 6 | activity_number | varchar | 64 | 0 | Y | N | 活动编号 | |
| 7 | event_location | varchar | 64 | 0 | Y | N | 活动地点 | |
| 8 | number_of_applicants | int | 10 | 0 | Y | N | 0 | 报名人数 |
| 9 | registration_time | datetime | 19 | 0 | Y | N | 报名时间 | |
| 10 | create_time | datetime | 19 | 0 | N | N | CURRENT_TIMESTAMP | 创建时间 |
| 11 | update_time | timestamp | 19 | 0 | N | N | CURRENT_TIMESTAMP | 更新时间 |
| 编号 | 名称 | 数据类型 | 长度 | 小数位 | 允许空值 | 主键 | 默认值 | 说明 |
| 1 | forum_id | mediumint | 8 | 0 | N | Y | 论坛id | |
| 2 | display | smallint | 5 | 0 | N | N | 100 | 排序 |
| 3 | user_id | mediumint | 8 | 0 | N | N | 0 | 用户ID |
| 4 | nickname | varchar | 16 | 0 | Y | N | 昵称:[0,16] | |
| 5 | praise_len | int | 10 | 0 | Y | N | 0 | 点赞数 |
| 6 | hits | int | 10 | 0 | N | N | 0 | 访问数 |
| 7 | title | varchar | 125 | 0 | N | N | 标题 | |
| 8 | keywords | varchar | 125 | 0 | Y | N | 关键词 | |
| 9 | description | varchar | 255 | 0 | Y | N | 描述 | |
| 10 | url | varchar | 255 | 0 | Y | N | 来源地址 | |
| 11 | tag | varchar | 255 | 0 | Y | N | 标签 | |
| 12 | img | text | 65535 | 0 | Y | N | 封面图 | |
| 13 | content | longtext | 2147483647 | 0 | Y | N | 正文 | |
| 14 | create_time | timestamp | 19 | 0 | N | N | CURRENT_TIMESTAMP | 创建时间: |
| 15 | update_time | timestamp | 19 | 0 | N | N | CURRENT_TIMESTAMP | 更新时间: |
| 16 | avatar | varchar | 255 | 0 | Y | N | 发帖人头像: | |
| 17 | type | varchar | 64 | 0 | N | N | 0 | 论坛分类:[0,1000]用来搜索指定类型的论坛帖 |
| 编号 | 名称 | 数据类型 | 长度 | 小数位 | 允许空值 | 主键 | 默认值 | 说明 |
| 1 | type_id | smallint | 5 | 0 | N | Y | 分类ID:[0,10000] | |
| 2 | name | varchar | 16 | 0 | N | N | 分类名称:[2,16] | |
| 3 | description | varchar | 255 | 0 | Y | N | 描述:[0,255]描述该分类的作用 | |
| 4 | url | varchar | 255 | 0 | Y | N | 外链地址:[0,255]如果该分类是跳转到其他网站的情况下,就在该URL上设置 | |
| 5 | father_id | smallint | 5 | 0 | N | N | 0 | 上级分类ID:[0,32767] |
| 6 | icon | varchar | 255 | 0 | Y | N | 分类图标: | |
| 7 | create_time | timestamp | 19 | 0 | N | N | CURRENT_TIMESTAMP | 创建时间: |
| 8 | update_time | timestamp | 19 | 0 | N | N | CURRENT_TIMESTAMP | 更新时间: |
| 编号 | 名称 | 数据类型 | 长度 | 小数位 | 允许空值 | 主键 | 默认值 | 说明 |
| 1 | hits_id | int | 10 | 0 | N | Y | 点赞ID: | |
| 2 | user_id | int | 10 | 0 | N | N | 0 | 点赞人: |
| 3 | create_time | timestamp | 19 | 0 | N | N | CURRENT_TIMESTAMP | 创建时间: |
| 4 | update_time | timestamp | 19 | 0 | N | N | CURRENT_TIMESTAMP | 更新时间: |
| 5 | source_table | varchar | 255 | 0 | Y | N | 来源表: | |
| 6 | source_field | varchar | 255 | 0 | Y | N | 来源字段: | |
| 7 | source_id | int | 10 | 0 | N | N | 0 | 来源ID: |
| 编号 | 名称 | 数据类型 | 长度 | 小数位 | 允许空值 | 主键 | 默认值 | 说明 |
| 1 | notice_id | mediumint | 8 | 0 | N | Y | 公告id: | |
| 2 | title | varchar | 125 | 0 | N | N | 标题: | |
| 3 | content | longtext | 2147483647 | 0 | Y | N | 正文: | |
| 4 | create_time | timestamp | 19 | 0 | N | N | CURRENT_TIMESTAMP | 创建时间: |
| 5 | update_time | timestamp | 19 | 0 | N | N | CURRENT_TIMESTAMP | 更新时间: |
表parent_child_activities (亲子活动)
| 编号 | 名称 | 数据类型 | 长度 | 小数位 | 允许空值 | 主键 | 默认值 | 说明 |
| 1 | parent_child_activities_id | int | 10 | 0 | N | Y | 亲子活动ID | |
| 2 | event_theme | varchar | 64 | 0 | Y | N | 活动主题 | |
| 3 | activity_number | varchar | 64 | 0 | Y | N | 活动编号 | |
| 4 | activity_images | varchar | 255 | 0 | Y | N | 活动图片 | |
| 5 | event_location | varchar | 64 | 0 | Y | N | 活动地点 | |
| 6 | activity_time | datetime | 19 | 0 | Y | N | 活动时间 | |
| 7 | content_details | text | 65535 | 0 | Y | N | 内容详情 | |
| 8 | praise_len | int | 10 | 0 | N | N | 0 | 点赞数 |
| 9 | create_time | datetime | 19 | 0 | N | N | CURRENT_TIMESTAMP | 创建时间 |
| 10 | update_time | timestamp | 19 | 0 | N | N | CURRENT_TIMESTAMP | 更新时间 |
| 编号 | 名称 | 数据类型 | 长度 | 小数位 | 允许空值 | 主键 | 默认值 | 说明 |
| 1 | praise_id | int | 10 | 0 | N | Y | 点赞ID: | |
| 2 | user_id | int | 10 | 0 | N | N | 0 | 点赞人: |
| 3 | create_time | timestamp | 19 | 0 | N | N | CURRENT_TIMESTAMP | 创建时间: |
| 4 | update_time | timestamp | 19 | 0 | N | N | CURRENT_TIMESTAMP | 更新时间: |
| 5 | source_table | varchar | 255 | 0 | Y | N | 来源表: | |
| 6 | source_field | varchar | 255 | 0 | Y | N | 来源字段: | |
| 7 | source_id | int | 10 | 0 | N | N | 0 | 来源ID: |
| 8 | status | bit | 1 | 0 | N | N | 1 | 点赞状态:1为点赞,0已取消 |
| 编号 | 名称 | 数据类型 | 长度 | 小数位 | 允许空值 | 主键 | 默认值 | 说明 |
| 1 | registered_users_id | int | 10 | 0 | N | Y | 注册用户ID | |
| 2 | user_name | varchar | 64 | 0 | Y | N | 用户姓名 | |
| 3 | user_gender | varchar | 64 | 0 | Y | N | 用户性别 | |
| 4 | contact_information | varchar | 16 | 0 | Y | N | 联系方式 | |
| 5 | examine_state | varchar | 16 | 0 | N | N | 已通过 | 审核状态 |
| 6 | user_id | int | 10 | 0 | N | N | 0 | 用户ID |
| 7 | create_time | datetime | 19 | 0 | N | N | CURRENT_TIMESTAMP | 创建时间 |
| 8 | update_time | timestamp | 19 | 0 | N | N | CURRENT_TIMESTAMP | 更新时间 |
| 编号 | 名称 | 数据类型 | 长度 | 小数位 | 允许空值 | 主键 | 默认值 | 说明 |
| 1 | slides_id | int | 10 | 0 | N | Y | 轮播图ID: | |
| 2 | title | varchar | 64 | 0 | Y | N | 标题: | |
| 3 | content | varchar | 255 | 0 | Y | N | 内容: | |
| 4 | url | varchar | 255 | 0 | Y | N | 链接: | |
| 5 | img | varchar | 255 | 0 | Y | N | 轮播图: | |
| 6 | hits | int | 10 | 0 | N | N | 0 | 点击量: |
| 7 | create_time | timestamp | 19 | 0 | N | N | CURRENT_TIMESTAMP | 创建时间: |
| 8 | update_time | timestamp | 19 | 0 | N | N | CURRENT_TIMESTAMP | 更新时间: |
| 编号 | 名称 | 数据类型 | 长度 | 小数位 | 允许空值 | 主键 | 默认值 | 说明 |
| 1 | teacher_users_id | int | 10 | 0 | N | Y | 教师用户ID | |
| 2 | teachers_name | varchar | 64 | 0 | Y | N | 教师姓名 | |
| 3 | teacher_gender | varchar | 64 | 0 | Y | N | 教师性别 | |
| 4 | teacher_photos | varchar | 255 | 0 | Y | N | 教师照片 | |
| 5 | teaching_materials_pictures | varchar | 255 | 0 | Y | N | 教资图片 | |
| 6 | contact_information | varchar | 16 | 0 | Y | N | 联系方式 | |
| 7 | examine_state | varchar | 16 | 0 | N | N | 已通过 | 审核状态 |
| 8 | user_id | int | 10 | 0 | N | N | 0 | 用户ID |
| 9 | create_time | datetime | 19 | 0 | N | N | CURRENT_TIMESTAMP | 创建时间 |
| 10 | update_time | timestamp | 19 | 0 | N | N | CURRENT_TIMESTAMP | 更新时间 |
| 编号 | 名称 | 数据类型 | 长度 | 小数位 | 允许空值 | 主键 | 默认值 | 说明 |
| 1 | upload_id | int | 10 | 0 | N | Y | 上传ID | |
| 2 | name | varchar | 64 | 0 | Y | N | 文件名 | |
| 3 | path | varchar | 255 | 0 | Y | N | 访问路径 | |
| 4 | file | varchar | 255 | 0 | Y | N | 文件路径 | |
| 5 | display | varchar | 255 | 0 | Y | N | 显示顺序 | |
| 6 | father_id | int | 10 | 0 | Y | N | 0 | 父级ID |
| 7 | dir | varchar | 255 | 0 | Y | N | 文件夹 | |
| 8 | type | varchar | 32 | 0 | Y | N | 文件类型 |
| 编号 | 名称 | 数据类型 | 长度 | 小数位 | 允许空值 | 主键 | 默认值 | 说明 |
| 1 | user_id | mediumint | 8 | 0 | N | Y | 用户ID:[0,8388607]用户获取其他与用户相关的数据 | |
| 2 | state | smallint | 5 | 0 | N | N | 1 | 账户状态:[0,10](1可用|2异常|3已冻结|4已注销) |
| 3 | user_group | varchar | 32 | 0 | Y | N | 所在用户组:[0,32767]决定用户身份和权限 | |
| 4 | login_time | timestamp | 19 | 0 | N | N | CURRENT_TIMESTAMP | 上次登录时间: |
| 5 | phone | varchar | 11 | 0 | Y | N | 手机号码:[0,11]用户的手机号码,用于找回密码时或登录时 | |
| 6 | phone_state | smallint | 5 | 0 | N | N | 0 | 手机认证:[0,1](0未认证|1审核中|2已认证) |
| 7 | username | varchar | 16 | 0 | N | N | 用户名:[0,16]用户登录时所用的账户名称 | |
| 8 | nickname | varchar | 16 | 0 | Y | N | 昵称:[0,16] | |
| 9 | password | varchar | 64 | 0 | N | N | 密码:[0,32]用户登录所需的密码,由6-16位数字或英文组成 | |
| 10 | | varchar | 64 | 0 | Y | N | 邮箱:[0,64]用户的邮箱,用于找回密码时或登录时 | |
| 11 | email_state | smallint | 5 | 0 | N | N | 0 | 邮箱认证:[0,1](0未认证|1审核中|2已认证) |
| 12 | avatar | varchar | 255 | 0 | Y | N | 头像地址:[0,255] | |
| 13 | open_id | varchar | 255 | 0 | Y | N | 针对获取用户信息字段 | |
| 14 | create_time | timestamp | 19 | 0 | N | N | CURRENT_TIMESTAMP | 创建时间: |
| 15 | vip_level | varchar | 255 | 0 | Y | N | 会员等级 | |
| 16 | vip_discount | double | 11 | 2 | Y | N | 0.00 | 会员折扣 |
| 编号 | 名称 | 数据类型 | 长度 | 小数位 | 允许空值 | 主键 | 默认值 | 说明 |
| 1 | group_id | mediumint | 8 | 0 | N | Y | 用户组ID:[0,8388607] | |
| 2 | display | smallint | 5 | 0 | N | N | 100 | 显示顺序:[0,1000] |
| 3 | name | varchar | 16 | 0 | N | N | 名称:[0,16] | |
| 4 | description | varchar | 255 | 0 | Y | N | 描述:[0,255]描述该用户组的特点或权限范围 | |
| 5 | source_table | varchar | 255 | 0 | Y | N | 来源表: | |
| 6 | source_field | varchar | 255 | 0 | Y | N | 来源字段: | |
| 7 | source_id | int | 10 | 0 | N | N | 0 | 来源ID: |
| 8 | register | smallint | 5 | 0 | Y | N | 0 | 注册位置: |
| 9 | create_time | timestamp | 19 | 0 | N | N | CURRENT_TIMESTAMP | 创建时间: |
| 10 | update_time | timestamp | 19 | 0 | N | N | CURRENT_TIMESTAMP | 更新时间: |
第5章系统实现
5.1注册模块的实现
注册用户和教师用户需要进行注册才能拥有系统账号用户在填写数据的时候必须与注册页面上的验证相匹配否则会注册失败,注册页面的表单验证是通过JavaScript进行验证的,用户名的长度必须在6到18之间,邮箱必须带有@符号,密码和密码确认必须相同,你输入的密码,系统会根据你输入密码的强度给出指定的值,电话号码和身份证号码必须要求输入格式与生活相符合,当你前台验证通过的时候你点击注册,表单会将你输入的值通过name值传递给后台并保存到数据库中。
用户注册流程图如下图所示。

图5-1用户注册流程图
用户注册界面如下图所示。

图5-2用户注册界面
5.2登录模块的实现
系统的登录窗口是用户的入口,用户只有在登录成功后才可以进入访问。通过在登录提交表单,后台处理判断是否为合法用户,进行页面跳转,进入系统中去。
登录合法性判断过程:用户输入账号和密码后,系统首先确定输入输入数据合法性,然后在login.Java页面发送登录请求,调用src下的mainctrl类的dopost方法来验证。
用户登录模块的IPO如下所示:
输入:用户名和密码。
处理:
1)检测用户输入的账号、密码是否正确及在数据库已对应存在。
2)从数据库中提取记录,并储存在本地的session中(timeout默认=30min)。
3)根据用户名,将其显示在系统首页上。
输出:是否成功的信息。
登录流程图如下所示。

图5-3登录流程图
用户登录界面如下所示。

图5-4用户登录界面
5.3用户模块的实现
5.3.1前台首页模块
注册用户和教师用户登录登录进入系统前台首页界面,可查看轮播图、网站公告、幼教新闻等信息,可使用系统其他功能,并可点击首页右侧边的客服图像按钮和管理员进行交流沟通。管理员可以在登录后台管理的同时,登录前台界面,登录进入系统后可以使用前台所有功能,并在前台首页界面,点击首页右侧边的客服图像按钮进行回复用户信息。这里以注册用户的首页界面为例。
注册用户首页沟通交流界面如下图所示。

图5-5注册用户首页沟通交流界面
5.3.2课程信息模块
注册用户和教师用户点击“课程信息”这一按钮,可查看所有课程信息,支持教师姓名、课程主题、发布时间搜索,教师用户发布的课程信息会显着在该界面;点击可查看包括发布账号、教师姓名、课程主题、视频文件、发布时间、详情说明等详情信息,进行点赞、收藏和评论;并且注册用户可以点击预约操作,填写并提交预约信息。这里以注册用户的课程信息界面为例。
注册用户课程信息界面如下图所示。

图5-6注册用户课程信息详情界面
5.3.3亲子活动模块
注册用户和教师用户点击“亲子活动”这一按钮,可查看所有亲子活动信息,支持活动主题、活动编号、活动时间搜索,点击可查看包括活动主题、活动编号、活动地点、活动时间、内容详情等详情信息,进行点赞、收藏和评论,并且注册用户可以点击预约参加操作,填写并提交预约参加信息。这里以注册用户的亲子活动界面为例。
注册用户亲子活动详情界面如下图所示。

图5-7注册用户亲子活动详情界面
5.3.4注册用户个人中心模块
注册用户点击“我的账户”这一按钮,可对个人首页、预约记录、活动记录、收藏等信息进行管控。点击“预约记录”,可管理自己的预约记录,包括进行查询和删除操作,支持用户姓名、联系方式、预约时间、审核状态搜索,可点击查看包括预约账号、用户姓名、联系方式、预约内容、审核状态、审核回复等详情信息;点击“活动记录”,可管理自己的活动记录信息,包括进行增改删查操作,支持活动主题、活动编号、报名时间搜索,可点击查看包括用户姓名、联系方式、活动主题、活动编号、活动地点、报名人数、报名时间等详情信息;点击“收藏”,可管理包括幼教新闻、活动记录等所有收藏信息,进行查看和删除操作,点击某一篇可进行查看详情信息。界面如下图所示。

图5-8注册用户个人中心活动记录详情界面
5.3.5教师用户个人中心模块
教师用户点击“个人中心”这一按钮,可对个人首页、课程信息、预约记录、收藏等信息进行管控。点击“课程信息”,可管理自己发布的课程信息,包括进行增改删查操作,支持教师姓名、课程主题搜索,可点击查看包括发布账号、教师姓名、课程主题、视频文件、发布时间、详情说明等详情信息;点击“预约记录”,可管理自己的预约记录,包括进行查询和删除操作,支持用户姓名、联系方式、预约时间、审核状态搜索,可点击查看包括预约账号、用户姓名、联系方式、预约内容、审核状态、审核回复等详情信息,并进行审核;点击“收藏”,可管理包括幼教新闻、课程信息等所有收藏信息,进行查看和删除操作,点击某一篇可进行查看详情信息。界面如下图所示。

图5-9教师用户个人中心课程信息详情界面
5.4后台管理模块的实现
5.4.1系统用户模块
管理员可对注册用户、教师用户和管理员进行管控,包括进行增删改查操作,可点击查看详情操作。界面如下图所示。

图5-10系统用户界面
5.4.2课程信息管理模块
可管理所有课程信息,包括进行增改删查操作,支持教师姓名、课程主题、发布时间搜索,可点击查看包括发布账号、教师姓名、课程主题、视频文件、发布时间、详情说明等详情信息。界面如下图所示。

图5-11课程信息管理界面
5.4.3预约记录管理模块
可管理所有预约记录,包括进行查询和删除操作,支持用户姓名、联系方式、预约时间、审核状态搜索,可点击查看包括预约账号、用户姓名、联系方式、预约内容、审核状态、审核回复等详情信息,并进行审核。界面如下图所示。

图5-12预约记录管理界面
5.4.4亲子活动管理模块
管理员可对首页的轮播图进行管理,进行增删改查操作,支持标题搜索,可点击详情进行查看。界面如下图所示。

图5-13亲子活动管理界面
5.4.5系统管理模块
管理员可对首页的轮播图进行管理,包括进行增删改查操作,支持标题搜索,可点击详情进行查看。界面如下图所示。

图5-14系统管理界面
5.4.6资源管理模块
管理员可对幼教新闻和新闻分类进行管理,包括进行增删改查操作,幼教新闻,支持标题、标签、分类搜索,可点击详情和查看评论操作;新闻分类,支持类型名称搜索,可点击查看详情操作。界面如下图所示。

图5-15资源管理界面
5.4.7交流管理模块
管理员可对家园互动和互动分类进行管理,包括进行增删改查操作,点击家园互动,支持标题、标签、分类搜索,可点击详情和查看评论操作;点击互动分类,支持类型名称搜索,可点击查看详情进行查看。界面如下图所示。

图5-16交流管理界面
6.1测试目的
在对该系统进行完详细设计和编码之后,就要对 基于Java的幼教管理系统的程序进行测试,检测程序是否运行无误,反复进行测试和修改,使之最后成为完整的软件,满足用户的需求,实现预期的功能。
6.2测试过程
在软件的测试过程中,通常测试人员需要针对不同的功能模块设计多种测试用例。通过测试用例能够及时发现代码业务逻辑上是否与真实的业务逻辑相对应,及时发现代码上或逻辑上的缺陷,以此来来完善系统,提高软件产品的质量,使软件具有良好的用户体验。
6.2.1用户登录测试
用户登录功能测试用例如下表所示。
表6-1 用户登录功能测试表
| 用例名称 | 用户登录系统 |
| 目的 | 测试用户通过正确的用户名和密码可否登录功能 |
| 前提 | 未登录的情况下 |
| 测试流程 | 1) 进入登录页面 2) 输入正确的用户名和密码 |
| 预期结果 | 用户名和密码正确的时候,跳转到登录成功界面,反之则显示错误信息,提示重新输入 |
| 实际结果 | 实际结果与预期结果一致 |
6.2.2创建数据测试
在系统中,创建功能也是基础功能之一,因此创建功能的测试很有代表性。在此章节主要列举在创建时各种情况下系统结果的测试。由于系统涉及创建功能操作过多,因此将多处统称创建功能。
创建数据用例如下表所示。
表6-2 创建数据测试用例
| 测试用例编号 | YL_05 | |
| 测试用例名称 | 系统使用者进行创建数据 | |
| 测试用例描述 | 使用者输入要创建的数据 | |
| 系统入口 | 浏览器 | |
| 步骤 | 预期结果 | 实际结果 |
| 输入完整并且格式正确的数据 | 提示“创建成功”,并显示所有数据 | 预期结果 |
| 核心位置数据但非必要位置不输入数据 | 提示“创建成功”,并显示所有数据 | 预期结果 |
| 核心数据位置不输入数据 | 提示“创建失败” | 预期结果 |
6.2.3修改数据测试
在系统中,修改功能是系统主要实现功能,因此修改功能的测试很有代表性。在此章节主要列举在修改时各种情况下系统结果的测试。由于系统涉及修改功能操作过多,因此将多处数据表记录修改和状态修改统称修改功能。
修改数据用例如下表所示。
表6-3 修改数据测试用例
| 测试用例编号 | YL_06 | |
| 测试用例名称 | 系统使用者进行修改数据 | |
| 测试用例描述 | 使用者对可修改的数据项进行修改 | |
| 系统入口 | 浏览器 | |
| 步骤 | 预期结果 | 实际结果 |
| 将现有数据修改成正确的数据 | 提示“修改成功”,并显示所有数据 | 预期结果 |
| 将现有数据修改成错误的数据 | 提示“修改失败” | 预期结果 |
6.2.4查询数据测试
在系统中,查询功能是使用系统使用最多也是最基础的功能,因此查询功能的测试很有代表性。在此章节主要列举在查询时各种情况下系统结果的测试。
查询数据用例如下表所示。
表6-4 查询数据测试用例
| 测试用例编号 | YL_05 | |
| 测试用例名称 | 系统使用者进行查询数据 | |
| 测试用例描述 | 全部查询以及输入关键词查询 | |
| 系统入口 | 浏览器 | |
| 步骤 | 预期结果 | 实际结果 |
| 界面自动查询全部 | 显示对应所有记录 | 预期结果 |
| 输入已存在且能匹配成功的关键字 | 显示所查询到的数据 | 预期结果 |
| 输入不存在的关键字 | 显示数据界面为空 | 预期结果 |
6.3测试结果
在本次测试的过程主要针对所有功能下的添加操作,修改操作和删除操作,并以真实数据一一进行相关功能项目的输入,最终能够保证每个项目涉及的功能都是能够正常运行,因此能够保证本次设计的,已实现的功能能够正常运行并且相关数据库的信息也同样保证正确。经过对此系统的测试,得出该系统足以满足用户日常需求,在功能项目和操作等方面也能满足操作员对于其他用户的管理。但是,还有很多功能有待添加,这个系统仅能满足大部分的需求,还需要对此系统的功能更进一步的完善,这样使用起来才能更加的完美。
第7章总结与展望
通过 基于Java的幼教管理系统的开发,本人巩固了之前学过的知识,包括Java开发语言、springboot技术框架等,如今将平时所学到的知识融合在设计中,在设计过程中,做了很多的准备,首先,在数据库系统的设计过程中,尤其是在数据库的工作原理、工作特点,对其深刻的讨论,与此同时,对于小型站点来说,最好服务器的选择,其次,利用所学的知识点分析所做的系统,并在此基础上设计。
目前本系统,正在试运行阶段,用户反馈良好,基本完成用户所需,试运行过程中没有出现阻断性问题,有一些不足和小问题也及时予以修正,系统上线后,为了保证数据的安全性,对系统进行了备份操作,系统备份是每两个月备份一次,数据库备份为每周备份一次,系统部署在租赁的云平台服务器中。
本次系统上线成功后,得到了用户的高度认可,但是在功能上和性能上还需做进一步的研究处理,使其有更高的性能和更好的用户体验。
系统在以后的升级过程中,需要解决一系列用户所提出的问题,例如打印过程中如何避免浏览器的兼容性问题,大量用户访问时,如何保持较高的响应速度,在系统今后的升级过程中将着重解决这些安全性问题。
参考文献
[1]吴伶琳.基于SpringBoot的客户关系管理系统设计与实现[J].无线互联科技,2023,20(24):60-62.
[2]翟祥栩,陈谦民,陈宗玉.基于SpringBoot的农业大数据一站式分析预测平台的设计与实现[J].现代信息科技,2023,7(24):6-10+15.DOI:10.19850/j.cnki.2096-4706.2023.24.002.
[3]袁琳琳.计算机软件Java编程特点及技术分析[J].数字通信世界,2023,(12):87-89.
[4]马庆.计算机软件开发中JAVA编程语言的应用[J].山西电子技术,2023,(06):84-86+98.
[5]吴昊,张丹.基于SpringBoot框架的大学生网上兼职系统设计与实现[J].电脑知识与技术,2023,19(35):68-72.DOI:10.14004/j.cnki.ckt.2023.1860.
[6]艾钰承,朱海风,刘舟.基于SpringBoot的“喵站”宠物服务平台的设计与实现[J].科技资讯,2023,21(22):22-25.DOI:10.16661/j.cnki.1672-3791.2305-5042-0756.
[7]游晶,邱淑丽,李敬文.基于SpringBoot的校园智慧报修系统的设计与实现[J].电脑知识与技术,2023,19(32):50-52+65.DOI:10.14004/j.cnki.ckt.2023.1718.
[8]黄赛英.基于Springboot的医院档案管理系统设计[J].集成电路应用,2023,40(11):384-385.DOI:10.19339/j.issn.1674-2583.2023.11.176.
[9]冯小雨.借力信息技术助推幼儿课程游戏化[J].读写算,2023,(28):80-82.
[10]杨志俊,侯江华.基于SpringBoot的智慧养老系统设计[J].无线互联科技,2023,20(17):87-89.
[11]李琴,崔名扬,钱奕文等.基于SpringBoot的研究生学术档案管理系统开发[J].电脑知识与技术,2023,19(18):46-48+51.DOI:10.14004/j.cnki.ckt.2023.0900.
[12]陈欣,阮锦新,邬依林等.基于SpringBoot的物联网智能家居方案设计[J].现代计算机,2023,29(11):76-83.
[13]刘睿媛.幼教专业课程思政建设现状分析[J].职业技术,2023,22(04):21-28.DOI:10.19552/j.cnki.issn1672-0601.2023.04.004.
[14]杨心怡.幼教管理的实施方法和具体措施探究[C]//中国智慧工程研究会智能学习与创新研究工作委员会.2023学前教育发展论坛论文集.江苏省苏州市昆山开发区石予幼儿园;,2023:3.DOI:10.26914/c.cnkihy.2023.033375.
[15]袁莹莹.新时代背景下幼教班级管理的策略探究[J].当代家庭教育,2023,(01):105-107.
[16]朱胜芳.幼教数字资源管理平台构建分析[J].新智慧,2021,(30):28-30.
[17]张丹.幼教中心体制下园本培训一体化管理的变式探究[J].好家长,2021,(53):52-53.
[18]李浩然.基于云计算技术的园所儿童大数据管理平台设计与实现[D].浙江工商大学,2020.DOI:10.27462/d.cnki.ghzhc.2020.001264.
[19]杨晓梅.幼儿园教育教学管理现状与创新策略研究[J].新课程,2020,(30):215.
[20]张莉.幼儿园管理的“改”与“变”[J].好家长,2019,(70):34-35.
致 谢
本次设计历时多月月。在这个毕业设计中,它离不开指导教师的指导,使事情基本顺利。指导老师无论是在毕业设计历经中,还是在论文做完中都给了我特别大的助益。另一方面,教师认真负责的工作姿态,谨慎的教学精神厚重的理论水准都使我获益匪浅。他勤恳谨慎的教学育人学习姿态也给我留下了特别特别深的感觉。我从老师那里学到了很多东西。在理论和实践中,我的技能得到了特别大的提高。在此,特向指导老师表示由衷的感激,同时也感谢在大学生涯中每一位教导我的老师,是你们教给了我丰富的知识,更教会了我遇到问题时,如何去应对并解决。谢谢你们的帮助与支持。
经过对该毕业设计的全部研究和开发,我的系统研发经历了从需求分析到实现详细功能,再到最终测试和维护的特殊进展。让我对系统研发有了更深层次的认识。如今我的动手本领单独处理疑惑的本领也获取到了特别大的演练学习增多,这是这次毕业设计最好的收获。
最后,在整个系统开发过程中,我周围的同学和朋友给了我很多意见,所以我很快就确认了系统的商业思想。在此,我由衷的向他们表示感激。此外,感谢一起学习,一起成长同学们,和成长过程悉心教导的老师们,非常感激有你们的陪伴。
免费领取项目源码,请关注❥点赞收藏并私信博主,谢谢~

被折叠的 条评论
为什么被折叠?



