摘 要
本文详细阐述了一个基于Spring Boot框架的小微企业融资征信平台系统的设计与实现过程。该系统旨在为小微企业、金融机构以及征信机构提供一个高效、安全的融资征信交流平台。系统支持企业用户的登录注册、首页浏览、交流论坛参与、通知公告查看、新闻资讯阅读以及个人账户管理等功能。管理员则拥有全面的后台管理权限,包括信用信息管理、系统管理、通知公告管理、资源管理以及交流管理等功能。机构用户则可以通过后台首页进行信用信息的管理。
在系统设计中,我们采用了模块化、层次化的架构,确保系统的可扩展性和可维护性。前端界面友好,交互流畅,后端则通过Spring Boot框架提供强大的数据处理和业务逻辑支持。同时,我们注重数据的安全性和隐私保护,采用多种技术手段保障用户信息的安全。
通过本系统的设计与实现,我们为小微企业融资征信领域提供了一种有效的解决方案,促进了小微企业融资的便利化和征信信息的透明化。同时,该系统也具有一定的学术价值和实际意义,对于推动金融科技和征信行业的发展具有一定的促进作用。
关键词:Spring Boot;小微企业融资征信平台系统;前后端分离;设计与实现
This article elaborates on the design and implementation process of a small and micro enterprise financing credit reporting platform system based on the Spring Boot framework. The system aims to provide an efficient and secure financing and credit communication platform for small and micro enterprises, financial institutions, and credit reporting institutions. The system supports enterprise users to log in, register, browse the homepage, participate in communication forums, view notifications and announcements, read news and information, and manage personal accounts. Administrators have comprehensive backend management permissions, including credit information management, system management, notification and announcement management, resource management, and communication management functions. Institutional users can manage credit information through the backend homepage.
In the system design, we adopted a modular and hierarchical architecture to ensure the scalability and maintainability of the system. The front-end interface is user-friendly and the interaction is smooth, while the back-end provides powerful data processing and business logic support through the Spring Boot framework. At the same time, we pay attention to the security and privacy protection of data, and use various technological means to ensure the security of user information.
Through the design and implementation of this system, we have provided an effective solution for the financing and credit reporting field of small and micro enterprises, promoting the convenience of financing for small and micro enterprises and the transparency of credit information. At the same time, the system also has certain academic value and practical significance, which has a certain promoting effect on the development of financial technology and credit reporting industry.
Keywords: Spring Boot; Small and micro enterprise financing credit reporting platform system; Front and rear separation; Design and Implementation
1绪论
1.1 研究背景
小微企业融资征信平台是指为解决小微企业在融资过程中征信不足的问题而设计的一种信息平台系统,旨在提供小微企业信用信息的收集、整合和展示,以便金融机构和其他合作方能够更全面、及时地了解小微企业的信用状况,从而降低融资风险、提高融资效率。
在当前金融环境下,小微企业由于规模小、信用记录不足等原因,往往面临着融资难、融资贵的问题。而传统的融资征信体系往往更关注大型企业和个人的信用记录,对于小微企业的信用信息覆盖不足,这导致了小微企业融资困难的局面。因此,设计并实现一套基于Spring Boot的小微企业融资征信平台系统,可以为小微企业融资提供更多的信用信息,促进金融机构更准确地评估小微企业的信用状况,为其提供更多、更低成本的融资渠道。
此外,随着互联网金融的发展,金融科技(FinTech)对传统金融行业的冲击和改造日益显现,小微企业融资征信平台系统的设计与实现也是金融科技在融资领域的一次创新尝试。通过利用互联网技术,构建更为完善、高效的融资征信平台系统,将为小微企业融资带来更多便利和机遇。
因此,基于Spring Boot的小微企业融资征信平台系统的设计与实现具有重要的理论和实际意义,将有助于推动小微企业融资的便利化和普惠化,促进金融资源的更加均衡和有效配置。
1.2 国内外研究现状
近年来,随着金融科技的快速发展和国家对小微企业融资支持政策的不断加强,国内对小微企业融资征信平台系统的研究与实践逐渐增多。一些学者和金融机构开始关注如何利用信息技术手段改善小微企业的融资环境,并积极探索相关的系统设计与实现方法。
在理论研究方面,国内学者对小微企业融资征信平台系统的构建进行了深入研究,提出了基于大数据、云计算、人工智能等技术的解决方案。同时,国内金融机构也在实践中不断探索和创新,推出了一系列针对小微企业的融资征信服务产品。
在实践应用方面,国内已经有一些基于Spring Boot等框架的小微企业融资征信平台系统得到成功应用。这些系统通过整合小微企业、金融机构和征信机构等多方资源,实现了信用信息的共享与交流,有效缓解了小微企业融资难的问题。同时,这些系统也通过引入先进的信息技术手段,提高了融资征信的效率和准确性,为金融机构提供了更加可靠的风险评估依据。
国外研究现状:
在国外,尤其是欧美等发达国家,金融科技的发展和应用已经相对成熟。在小微企业融资征信平台系统的研究与实践方面,国外学者和金融机构也进行了大量的探索和创新。
在理论研究方面,国外学者对小微企业融资征信平台系统的构建和运行机制进行了深入研究,提出了基于大数据、征信评分、区块链等技术的解决方案。同时,国外金融机构也在实践中不断创新和完善,为小微企业提供了更加便捷、高效的融资征信服务。
在实践应用方面,国外已经有一些成熟的小微企业融资征信平台系统得到广泛应用。这些系统通过整合各类信用信息数据资源,为金融机构提供了全面、准确的信用评估服务,有效降低了融资风险。同时,这些系统也通过引入先进的技术手段,如区块链等,提高了数据的安全性和可信度,为小微企业的融资提供了更加可靠的保障。
综上所述,国内外在基于Spring Boot等框架的小微企业融资征信平台系统的设计与实现方面都已经取得了一定的研究成果和实践经验。然而,仍存在一些问题和挑战需要解决,如如何提高系统的安全性、如何确保数据的准确性和完整性、如何进一步优化用户体验等。因此,本文的研究旨在通过深入分析和探索这些问题,为小微企业融资征信平台系统的进一步发展提供有益的参考和借鉴。
1.3 论文组成结构
论文将分层次经行编排,除去论文摘要致谢文献参考部分,正文部分还会对系统需求做出分析,以及阐述大体的设计和实现的功能,最后罗列部分调测记录,论文主要架构如下:
第一章:引言。第一章主要介绍了课题研究的背景和意义,系统开发的国内外研究现状和本文的组成结构。
第二章:开发工具及相关技术介绍。主要介绍系统开发所采用的工具和技术。
第三章:系统需求分析。主要从系统的用户、功能等方面进行需求分析。
第四章:系统设计。主要对系统框架、系统功能模块、数据库进行功能设计。
第五章:系统实现。主要介绍了系统框架搭建、系统界面的实现。
第六章:系统测试。主要对系统的部分界面进行测试并对主要功能进行测试
第七章:总结与展望。
2.1 MySQL描述
MySQL数据库已经成为网络上的一种强大的工具,它能够支持多个用户,并且能够根据客户端和服务端的需求进行调整,从而满足不同的需求。在这里,服务端和客户端只是一种软件上的概念,而我们所使用的计算机硬件则没有必要完全相互匹配[3]。
MySQL作为一个受到广泛认可的开放式DBMS,其卓越的性能和易于操作的特性,以及其在多种操作环境中的灵活性,让其成为了众多AP中的首选。此外,MySQL还具有良好的跨平台性,让软件开发人员对其有着极高的评价。与传统的关联式数据库系统形式大相径庭,MySQL拥有一套完善的数据库管理策略,以确保用户的安全、稳健、安全。MySQL具备良好的容错、安全、快速、稳健的特点,使得mysql成为一款极其实用的数据库管理工具[4]。
MySQL拥有一种独特的权限分配机制,可以根据用户的身份和业务逻辑,为用户提供更多的选择,从而大大提高了MySQL的安全性和完整性,远超过其他关系型数据库。
MySQL具有强大的功能,能够处理各种数据类型,包括动态、静态、多种语言,从而使用户能够轻松访问多种数据。
MySQL具有多种功能[5],它能够支持多种平台的开发,并且支持多种编程语言[6],使得用户能够轻松访问和使用MySQL数据库。
2.2 Tomcat描述
Tomcat是一种免费的服务器,它能够有效地处理大量的网络访问,特别是在访问量较少的情况下。当将Tomcat安装在电脑上时,它能够自动分析前端HTML页面的请求,从而提高网络的性能。事实上,Tomcat是对Apache的一种延伸[7],但它与Apache之间的关系更加紧密,因为它们在不同的进程中运行,而且它们之间也有着自己的独立性。
Tomcat最初由戴维森公司开发,但随着时间的推移,它逐渐成长为一个开源的服务器。后来,它被sun公司转移到了Apache软件基金会。最近,tomcat服务器经过了大量的重新设计和改进,使它更加易于使用。Tomcat负载均衡算法是一种免费的开源软件,它能够有效地减少硬件投入,使得它在一般的小企业系统服务器上的应用更加灵活,并且能够满足当前和未来的扩展需求。此外,它还可以作为其他类似应用的参考[9],以提高效率[8]。
2.3 Java语言
Java语言在计算机的程序应用过程当中,属于非常重要的一个应用软件,因为它的性能比较高,而且能够应用在多重领域当中,因此该程序在计算机的软件程序应用当中的范围相对来说是比较广泛的。而从专业的技术角度来说,Java程序的应用的实用性也是非常强的,这是因为它与传统的C语言或C++相比没有太大的基本结构的变化,也就是说它的语法结构是相对单一,而且具有稳定的特性,还有更重要的一点是Java程序语言的基本参考对象就是C语言,所以他的程序编写并不是很复杂,而且还能够起到优化工作效率提升系统设计本身的基础功能的作用,因此他也就受到了非常广泛的程序员们的青睐。在此次进行系统设计开发研究的过程当中,还发现Java程序语言之所以能够得到市场上更多用户的好评和青睐,其根本原因在于他能够具备各种语言的自身独特优点的展现,也就是说它的兼容性是常强的。因此,我们因此我们可以说在任何一个程序的开发过程当中,Java语言程序的应用是必不可少的,它他在程序员进行改动的时候,哪怕是一个程序字母的改动,都可以形成一种特定的程序,这是 Java程序,非常独特的另一个优点。不仅如此,Java源程序的可移植性也是非常大,而且它的安全系数很高,能够通过不同方式进行移植到其他程序当中,而且可以兼容不同程序的系统,在运行的过程当中,其安全系数也是非常强的,能够确保用户在使用网络的过程当中去确保网络的安全,而正是基于这样的可移植性,为程序员节约了很多的系统语言程序的开发设计的时间,这是非常难得的一种自有优势。
2.4 springboot框架介绍
Spring框架是一个由springboot公司发布的开放式框架,旨在通过其可扩展的特性来支持多种不同的编码方式。尽管Spring框架不会影响任何特定的编码方式,但其出色的性价比和可扩展性,已经成为EJB(EnterprisespringbootBeans)框架的重要组成部分,并且一直得到越来越多的人的青睐。Spring框架不仅可以有效地支撑开发,而且还可以充分利用其独有的控制反转功能,以及支撑多种持久性技术,从而将托管对象的生命周期变得更加容易,并且可以支撑声明性的事务处理,还可以支撑多种Web框架,从而有效地推动开发。Spring框架拥有强大的IOC功能,可以轻松地实现springboot对象的调度与操作,从而更好地支持项目的运行。此外,Spring还支持将springboot对象的生命周期进行可视化,以实现更加灵活的调度与操作。Spring框架提供了一种新的、高效的容器设计工具,它能够根据XML文件和AOP注解的指引,从多个源中提取和组织相应的参数,从而实现多种功能。此外,它还提供了一种面向服务的框架,它能够根据用户的需求,自动调整参数,从而提高系统的效率和性能。Spring框架的AOP框架具有强大的功能,可以满足各种复杂的需求。尽管AspectJ框架的性能不及其他框架,但是Spring AOP的出色表现使其在各种应用场景中都具有出色的表现,例如:在事务处理、远程控制、网络安全、数据共享、文件共享、网络安全协议、网络安全协议。springboot的事务处理框架提供了一种灵活的方式,可以将不同的内容、不同的时间段、不同的类型的数据进行处理,并且可以将这些处理结果存储到一起。此外,Spring还提供了一系列的事务模型。Spring的事务框架提供了一种灵活的方式,它允许用户根据需要调整事务的类型,例如XML、springboot等,同时还支持快速的消息传输、缓冲等特性,从而有效地帮助开发者处理日益增长的数据需求。这款应用程序拥有强大的功能,能够兼容各种常见的数据处理框架,包括springboot、iBATS/MyBATIs、Hibernate、springboot)数据对象(JDO)、Apache OJB、Apache Cayne等,并能够将其与Spring的事务处理功能相结合,从而实现更加高效的数据处理。SpringMVC最初的目的是要替代StrutsWeb框架,因此,开发者决定将其与传统的web页面框架进行改造,使其能更好地支持用户的访问。这样,SpringMVC就能更好地支持用户的需求,从而提高web页面的性能。
2.5 Vue.js 主要功能
Vue.js是一种具有渐进式功能的用户界面框架,它以自底向上的方式实现了从基础到高级的增强。它的核心库专注于视图层,可以轻松地被学习,并且可以与其他库或现有项目实现无缝的集成。Vue可以为用户提供强大的功能,它可以支持使用单文件组件和库来开发复杂的单页应用程序,从而极大地提升了效率。
Vue.js 的第一个目标是利用最少的 API ,以最快的速度实现数据的绑定,第二个则是提供一种多种视图功能,以满足不同的需求。
Vue.js 并非完美的框架,而仅仅局限于视觉层。这意味着,它非常适合初学者,并且可以轻松地与各种软件、数据集以及库进行集成。另外,当Vue.js 结合各种软件、数据集以及数据集的支撑,可以实现更加复杂的系统功能。
3系统分析
3.1 可行性分析
3.1.1 技术可行性
Spring Boot作为一种成熟、稳定且广泛应用的开发框架,具有强大的功能和灵活的扩展性,非常适合用于构建复杂的Web应用程序。其内置的自动配置和简化的开发流程使得开发者能够更快速、更高效地开发应用。因此,基于Spring Boot设计和实现小微企业融资征信平台系统在技术上是完全可行的。
3.1.2 经济可行性
小微企业融资征信平台系统的建设可以显著降低金融机构的信贷风险,提高信贷效率,从而增加金融机构的收益。同时,系统可以为小微企业提供更加便捷、高效的融资服务,降低其融资成本,促进小微企业的健康发展。因此,从经济角度来看,该系统的建设是可行的。
此外,随着金融科技的发展和国家对小微企业融资支持政策的不断加强,未来该领域有着广阔的市场前景和巨大的发展潜力。
3.1.3 操作可行性
系统设计时考虑了用户的使用习惯和需求,界面友好、操作简单。无论是企业用户、机构用户还是管理员,都可以轻松上手并熟练使用该系统。此外,系统还提供了详细的用户手册和在线帮助,确保用户在使用过程中遇到问题能够得到及时解决。因此,从操作角度来看,该系统的实现是可行的。
3.1.4社会可行性
小微企业融资征信平台系统的建设不仅有助于解决小微企业融资难的问题,还可以推动金融科技和征信行业的发展,促进金融市场的创新和发展。同时,系统的推广和应用也可以提高整个社会的信用意识,促进诚信社会的建设。因此,从社会角度来看,该系统的建设是可行的。
综上所述,基于Spring Boot的小微企业融资征信平台系统的设计与实现在技术、经济、操作和社会等方面都具备较好的条件,是可行的。该系统的建设不仅可以为小微企业和金融机构提供便捷、高效的融资征信服务,还可以推动金融科技和征信行业的发展,促进社会的诚信建设。
3.2 功能需求分析
为了满足用户的需求,小微企业融资征信平台系统将系统划分为两个部分:管理员、企业用户和机构用户,每个部分都有独特的功能,以便更加便捷地管理信息。此外,系统还具有简单易操作的特点,可以更加精确、全面地实现用户的需求。以下是关于用户功能的详细描述:
1. 企业用户功能:
登录注册: 提供企业用户注册新账号或登录已有账号的功能,确保用户可以访问系统的个性化内容。
首页: 展示最新的通知公告和新闻资讯,引导用户进入相关功能模块。
交流论坛: 提供企业用户之间的交流和分享平台,可发布问题、分享经验等。
通知公告: 显示系统发布的重要通知和公告信息,如政策变化、系统更新等。
新闻资讯: 提供与小微企业融资相关的新闻和资讯,包括行业动态、融资政策等。
我的账户: 企业用户可以管理个人账户信息,包括修改密码等。
个人中心:
个人首页: 显示企业用户的个人信息和相关操作入口。
信用信息: 用户可以上传自己企业的信用信息和查看自己信用记录。
收藏: 企业用户可以收藏感兴趣的内容,如新闻资讯、论坛帖子等。
2.管理员功能:
后台首页: 管理员登录后的管理主页,显示系统的重要信息和功能入口。
信用信息管理: 管理企业的信用信息,包括评估结果、信用记录等。
轮播图管理: 管理系统首页轮播图信息,包括添加、编辑和删除等操作。
通知公告管理: 管理系统发布的通知和公告信息,包括添加、编辑和删除等操作。
新闻资讯: 管理系统中的新闻资讯信息。
资讯分类: 管理新闻资讯的分类信息,方便企业浏览和查找。
交流论坛: 管理论坛帖子和评论,包括审核、删除等操作。
论坛分类: 管理论坛帖子的分类信息,方便企业浏览和参与。
3.机构用户功能:
后台首页: 机构用户登录后的管理主页,显示相关操作入口和数据统计。
信用信息管理: 机构用户可以查看和管理企业的信用信息,包括评估过程和结果。
以上功能需求分析将有助于设计和实现基于Spring Boot的小微企业融资征信平台系统,为企业提供更全面、及时的信用支持,促进小微企业融资的便利化和普惠化。
企业用户用例图如下所示:

图3-1 企业用户用例图
管理员用例图如下所示。

图3-2 管理员用例图
机构用户用例图如下所示:

图3-3 机构用户用例图
3.3系统流程分析
3.3.1系统开发流程
基于springboot的小微企业融资征信平台系统开发时,首先进行需求分析,进而对系统进行总体的设计规划,设计系统功能模块,数据库的选择等,本系统的开发流程如图3-4所示。

图3-4系统开发流程图
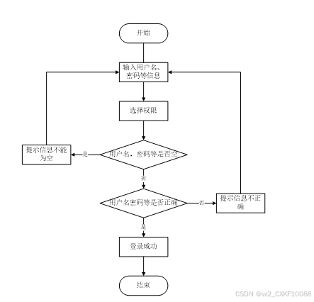
3.3.2用户登录流程
为了保证系统的安全性,要使用本系统对系统信息进行管理,必须先登陆到系统中。如图3-5所示。

图3-5 登录流程图
3.3.3 系统操作流程
用户打开并进入系统后,会先显示登录界面,输入正确的用户名和密码,系统自动检测信息,若信息无误,则用户会进入系统功能界面,进行操作,否则会提示错误无法登录,操作流程如图3-6所示。

图3-6系统操作流程图
3.3.4 添加信息流程
管理员可以对通知公告、新闻资讯等进行信息的添加,用户可以对自己权限内的信息进行添加,输入信息后,系统会自行验证输入的信息和数据,若信息正确,会将其添加到数据库内,若信息有误,则会提示重新输入信息,添加信息流程如图3-7所示。

图3-7添加信息流程图
3.3.5 修改信息流程
管理员可以对通知公告、新闻资讯等进行的修改,用户可以对自己权限内的信息进行修改,首先进入修改信息界面,输入修改信息数据,系统进行数据的判断验证,修改信息合法则修改成功,信息更新至数据库,信息不合法则修改失败,重新输入。修改信息流程图如图3-8所示。

图3-8 修改信息流程图
3.3.6 删除信息流程
管理员可以对通知公告、新闻资讯等进行信息的删除,对要删除的信息进行选中后,点击删除按钮,系统会询问是否确定,若点击确定,则系统会删除掉选中的信息,并在数据库内对信息进行删除,删除信息流程图如图3-9所示。

图3-9 删除信息流程图
4系统设计
4.1 系统架构设计
当前,B/S架构的数据访问模式已经大大改善:用户只需要打开系统,就能够获取系统的信息,而且,系统会根据用户的需要,自动响应并解决所有的问题。此外,用户还能够查阅服务器的处理结果,从而更好地了解数据的流转情况。小微企业融资征信平台系统采用三层结构,即视觉-模拟-决策层。其中,视觉层负责接收来自用户的信息并将其呈现给用户;而模拟层则负责完成与用户有关的任务,包括组织信息、进行流程优化、提升用户体验。决策层则负责协商决策,并确保两层结果的一致性。。
系统架构图如下图所示。

图4-1 系统架构图
4.2 系统功能结构
一旦您访问了这款应用,您需要完成一项重大的任务:通过认证,获得相应的权限。一旦您完成了认证,您将可以访问到一些关于您的服务,包括:登录注册、首页、交流论坛、通知公告、新闻资讯、信用信息、我的账户、个人中心(个人首页、信用信息、收藏)等。这个界面非常清晰明了,通过指引您就能轻松地完成各种任务。
系统的功能结构图如下所示。

图4-2 系统功能结构图
4.3 数据库设计
一个优秀的系统必须具备完善的后台数据库,就像建筑物一样,它不是一蹴而就的,而是需要经过精心设计,以确保其稳固可靠。只有将数据库设计得完善,并且考虑到各个方面,才能保证系统的可靠性,避免出现任何问题。
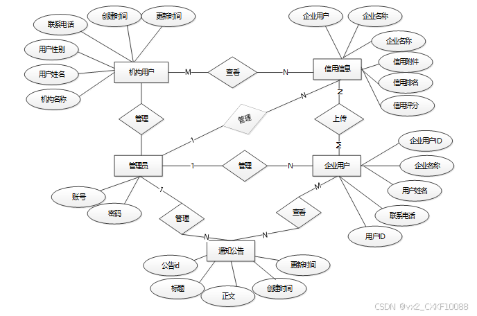
4.3.1 概念模型设计
该系统拥有强大并丰富的数据库,包括用户、交流论坛、通知公告、新闻资讯、信用信息等。
系统的主要实体间关系E-R图如下图所示。

图4-3 系统E-R图
4.4.2 逻辑结构设计
在这一步中,我们将概念转换为实际的数据。由于数据库中包含了大量的信息,我们只展示了一些表格。
| 编号 | 名称 | 数据类型 | 长度 | 小数位 | 允许空值 | 主键 | 默认值 | 说明 |
| 1 | token_id | int | 10 | 0 | N | Y | 临时访问牌ID | |
| 2 | token | varchar | 64 | 0 | Y | N | 临时访问牌 | |
| 3 | info | text | 65535 | 0 | Y | N | ||
| 4 | maxage | int | 10 | 0 | N | N | 2 | 最大寿命:默认2小时 |
| 5 | create_time | timestamp | 19 | 0 | N | N | CURRENT_TIMESTAMP | 创建时间: |
| 6 | update_time | timestamp | 19 | 0 | N | N | CURRENT_TIMESTAMP | 更新时间: |
| 7 | user_id | int | 10 | 0 | N | N | 0 | 用户编号: |
| 编号 | 名称 | 数据类型 | 长度 | 小数位 | 允许空值 | 主键 | 默认值 | 说明 |
| 1 | article_id | mediumint | 8 | 0 | N | Y | 文章id:[0,8388607] | |
| 2 | title | varchar | 125 | 0 | N | Y | 标题:[0,125]用于文章和html的title标签中 | |
| 3 | type | varchar | 64 | 0 | N | N | 0 | 文章分类:[0,1000]用来搜索指定类型的文章 |
| 4 | hits | int | 10 | 0 | N | N | 0 | 点击数:[0,1000000000]访问这篇文章的人次 |
| 5 | praise_len | int | 10 | 0 | N | N | 0 | 点赞数 |
| 6 | create_time | timestamp | 19 | 0 | N | N | CURRENT_TIMESTAMP | 创建时间: |
| 7 | update_time | timestamp | 19 | 0 | N | N | CURRENT_TIMESTAMP | 更新时间: |
| 8 | source | varchar | 255 | 0 | Y | N | 来源:[0,255]文章的出处 | |
| 9 | url | varchar | 255 | 0 | Y | N | 来源地址:[0,255]用于跳转到发布该文章的网站 | |
| 10 | tag | varchar | 255 | 0 | Y | N | 标签:[0,255]用于标注文章所属相关内容,多个标签用空格隔开 | |
| 11 | content | longtext | 2147483647 | 0 | Y | N | 正文:文章的主体内容 | |
| 12 | img | varchar | 255 | 0 | Y | N | 封面图 | |
| 13 | description | text | 65535 | 0 | Y | N | 文章描述 |
| 编号 | 名称 | 数据类型 | 长度 | 小数位 | 允许空值 | 主键 | 默认值 | 说明 |
| 1 | type_id | smallint | 5 | 0 | N | Y | 分类ID:[0,10000] | |
| 2 | display | smallint | 5 | 0 | N | N | 100 | 显示顺序:[0,1000]决定分类显示的先后顺序 |
| 3 | name | varchar | 16 | 0 | N | N | 分类名称:[2,16] | |
| 4 | father_id | smallint | 5 | 0 | N | N | 0 | 上级分类ID:[0,32767] |
| 5 | description | varchar | 255 | 0 | Y | N | 描述:[0,255]描述该分类的作用 | |
| 6 | icon | text | 65535 | 0 | Y | N | 分类图标: | |
| 7 | url | varchar | 255 | 0 | Y | N | 外链地址:[0,255]如果该分类是跳转到其他网站的情况下,就在该URL上设置 | |
| 8 | create_time | timestamp | 19 | 0 | N | N | CURRENT_TIMESTAMP | 创建时间: |
| 9 | update_time | timestamp | 19 | 0 | N | N | CURRENT_TIMESTAMP | 更新时间: |
| 编号 | 名称 | 数据类型 | 长度 | 小数位 | 允许空值 | 主键 | 默认值 | 说明 |
| 1 | auth_id | int | 10 | 0 | N | Y | 授权ID: | |
| 2 | user_group | varchar | 64 | 0 | Y | N | 用户组: | |
| 3 | mod_name | varchar | 64 | 0 | Y | N | 模块名: | |
| 4 | table_name | varchar | 64 | 0 | Y | N | 表名: | |
| 5 | page_title | varchar | 255 | 0 | Y | N | 页面标题: | |
| 6 | path | varchar | 255 | 0 | Y | N | 路由路径: | |
| 7 | position | varchar | 32 | 0 | Y | N | 位置: | |
| 8 | mode | varchar | 32 | 0 | N | N | _blank | 跳转方式: |
| 9 | add | tinyint | 3 | 0 | N | N | 1 | 是否可增加: |
| 10 | del | tinyint | 3 | 0 | N | N | 1 | 是否可删除: |
| 11 | set | tinyint | 3 | 0 | N | N | 1 | 是否可修改: |
| 12 | get | tinyint | 3 | 0 | N | N | 1 | 是否可查看: |
| 13 | field_add | text | 65535 | 0 | Y | N | 添加字段: | |
| 14 | field_set | text | 65535 | 0 | Y | N | 修改字段: | |
| 15 | field_get | text | 65535 | 0 | Y | N | 查询字段: | |
| 16 | table_nav_name | varchar | 500 | 0 | Y | N | 跨表导航名称: | |
| 17 | table_nav | varchar | 500 | 0 | Y | N | 跨表导航: | |
| 18 | option | text | 65535 | 0 | Y | N | 配置: | |
| 19 | create_time | timestamp | 19 | 0 | N | N | CURRENT_TIMESTAMP | 创建时间: |
| 20 | update_time | timestamp | 19 | 0 | N | N | CURRENT_TIMESTAMP | 更新时间: |
| 编号 | 名称 | 数据类型 | 长度 | 小数位 | 允许空值 | 主键 | 默认值 | 说明 |
| 1 | collect_id | int | 10 | 0 | N | Y | 收藏ID: | |
| 2 | user_id | int | 10 | 0 | N | N | 0 | 收藏人ID: |
| 3 | source_table | varchar | 255 | 0 | Y | N | 来源表: | |
| 4 | source_field | varchar | 255 | 0 | Y | N | 来源字段: | |
| 5 | source_id | int | 10 | 0 | N | N | 0 | 来源ID: |
| 6 | title | varchar | 255 | 0 | Y | N | 标题: | |
| 7 | img | varchar | 255 | 0 | Y | N | 封面: | |
| 8 | create_time | timestamp | 19 | 0 | N | N | CURRENT_TIMESTAMP | 创建时间: |
| 9 | update_time | timestamp | 19 | 0 | N | N | CURRENT_TIMESTAMP | 更新时间: |
| 编号 | 名称 | 数据类型 | 长度 | 小数位 | 允许空值 | 主键 | 默认值 | 说明 |
| 1 | comment_id | int | 10 | 0 | N | Y | 评论ID: | |
| 2 | user_id | int | 10 | 0 | N | N | 0 | 评论人ID: |
| 3 | reply_to_id | int | 10 | 0 | N | N | 0 | 回复评论ID:空为0 |
| 4 | content | longtext | 2147483647 | 0 | Y | N | 内容: | |
| 5 | nickname | varchar | 255 | 0 | Y | N | 昵称: | |
| 6 | avatar | varchar | 255 | 0 | Y | N | 头像地址:[0,255] | |
| 7 | create_time | timestamp | 19 | 0 | N | N | CURRENT_TIMESTAMP | 创建时间: |
| 8 | update_time | timestamp | 19 | 0 | N | N | CURRENT_TIMESTAMP | 更新时间: |
| 9 | source_table | varchar | 255 | 0 | Y | N | 来源表: | |
| 10 | source_field | varchar | 255 | 0 | Y | N | 来源字段: | |
| 11 | source_id | int | 10 | 0 | N | N | 0 | 来源ID: |
| 编号 | 名称 | 数据类型 | 长度 | 小数位 | 允许空值 | 主键 | 默认值 | 说明 |
| 1 | credit_information_id | int | 10 | 0 | N | Y | 信用信息ID | |
| 2 | enterprise_users | int | 10 | 0 | Y | N | 0 | 企业用户 |
| 3 | enterprise_name | varchar | 64 | 0 | Y | N | 企业名称 | |
| 4 | contact_phone_number | varchar | 64 | 0 | Y | N | 联系电话 | |
| 5 | credit_attachment | varchar | 255 | 0 | Y | N | 信用附件 | |
| 6 | upload_notes | text | 65535 | 0 | Y | N | 上传备注 | |
| 7 | credit_score | int | 10 | 0 | Y | N | 0 | 信用评分 |
| 8 | credit_ranking | varchar | 64 | 0 | Y | N | 信用排名 | |
| 9 | create_time | datetime | 19 | 0 | N | N | CURRENT_TIMESTAMP | 创建时间 |
| 10 | update_time | timestamp | 19 | 0 | N | N | CURRENT_TIMESTAMP | 更新时间 |
| 编号 | 名称 | 数据类型 | 长度 | 小数位 | 允许空值 | 主键 | 默认值 | 说明 |
| 1 | enterprise_users_id | int | 10 | 0 | N | Y | 企业用户ID | |
| 2 | enterprise_name | varchar | 64 | 0 | Y | N | 企业名称 | |
| 3 | user_name | varchar | 64 | 0 | Y | N | 用户姓名 | |
| 4 | user_gender | varchar | 64 | 0 | Y | N | 用户性别 | |
| 5 | contact_phone_number | varchar | 16 | 0 | Y | N | 联系电话 | |
| 6 | examine_state | varchar | 16 | 0 | N | N | 已通过 | 审核状态 |
| 7 | user_id | int | 10 | 0 | N | N | 0 | 用户ID |
| 8 | create_time | datetime | 19 | 0 | N | N | CURRENT_TIMESTAMP | 创建时间 |
| 9 | update_time | timestamp | 19 | 0 | N | N | CURRENT_TIMESTAMP | 更新时间 |
| 编号 | 名称 | 数据类型 | 长度 | 小数位 | 允许空值 | 主键 | 默认值 | 说明 |
| 1 | forum_id | mediumint | 8 | 0 | N | Y | 论坛id | |
| 2 | display | smallint | 5 | 0 | N | N | 100 | 排序 |
| 3 | user_id | mediumint | 8 | 0 | N | N | 0 | 用户ID |
| 4 | nickname | varchar | 16 | 0 | Y | N | 昵称:[0,16] | |
| 5 | praise_len | int | 10 | 0 | Y | N | 0 | 点赞数 |
| 6 | hits | int | 10 | 0 | N | N | 0 | 访问数 |
| 7 | title | varchar | 125 | 0 | N | N | 标题 | |
| 8 | keywords | varchar | 125 | 0 | Y | N | 关键词 | |
| 9 | description | varchar | 255 | 0 | Y | N | 描述 | |
| 10 | url | varchar | 255 | 0 | Y | N | 来源地址 | |
| 11 | tag | varchar | 255 | 0 | Y | N | 标签 | |
| 12 | img | text | 65535 | 0 | Y | N | 封面图 | |
| 13 | content | longtext | 2147483647 | 0 | Y | N | 正文 | |
| 14 | create_time | timestamp | 19 | 0 | N | N | CURRENT_TIMESTAMP | 创建时间: |
| 15 | update_time | timestamp | 19 | 0 | N | N | CURRENT_TIMESTAMP | 更新时间: |
| 16 | avatar | varchar | 255 | 0 | Y | N | 发帖人头像: | |
| 17 | type | varchar | 64 | 0 | N | N | 0 | 论坛分类:[0,1000]用来搜索指定类型的论坛帖 |
| 编号 | 名称 | 数据类型 | 长度 | 小数位 | 允许空值 | 主键 | 默认值 | 说明 |
| 1 | type_id | smallint | 5 | 0 | N | Y | 分类ID:[0,10000] | |
| 2 | name | varchar | 16 | 0 | N | N | 分类名称:[2,16] | |
| 3 | description | varchar | 255 | 0 | Y | N | 描述:[0,255]描述该分类的作用 | |
| 4 | url | varchar | 255 | 0 | Y | N | 外链地址:[0,255]如果该分类是跳转到其他网站的情况下,就在该URL上设置 | |
| 5 | father_id | smallint | 5 | 0 | N | N | 0 | 上级分类ID:[0,32767] |
| 6 | icon | varchar | 255 | 0 | Y | N | 分类图标: | |
| 7 | create_time | timestamp | 19 | 0 | N | N | CURRENT_TIMESTAMP | 创建时间: |
| 8 | update_time | timestamp | 19 | 0 | N | N | CURRENT_TIMESTAMP | 更新时间: |
| 编号 | 名称 | 数据类型 | 长度 | 小数位 | 允许空值 | 主键 | 默认值 | 说明 |
| 1 | hits_id | int | 10 | 0 | N | Y | 点赞ID: | |
| 2 | user_id | int | 10 | 0 | N | N | 0 | 点赞人: |
| 3 | create_time | timestamp | 19 | 0 | N | N | CURRENT_TIMESTAMP | 创建时间: |
| 4 | update_time | timestamp | 19 | 0 | N | N | CURRENT_TIMESTAMP | 更新时间: |
| 5 | source_table | varchar | 255 | 0 | Y | N | 来源表: | |
| 6 | source_field | varchar | 255 | 0 | Y | N | 来源字段: | |
| 7 | source_id | int | 10 | 0 | N | N | 0 | 来源ID: |
| 编号 | 名称 | 数据类型 | 长度 | 小数位 | 允许空值 | 主键 | 默认值 | 说明 |
| 1 | institutional_users_id | int | 10 | 0 | N | Y | 机构用户ID | |
| 2 | institution_name | varchar | 64 | 0 | Y | N | 机构名称 | |
| 3 | user_name | varchar | 64 | 0 | Y | N | 用户姓名 | |
| 4 | user_gender | varchar | 64 | 0 | Y | N | 用户性别 | |
| 5 | contact_phone_number | varchar | 16 | 0 | Y | N | 联系电话 | |
| 6 | examine_state | varchar | 16 | 0 | N | N | 已通过 | 审核状态 |
| 7 | user_id | int | 10 | 0 | N | N | 0 | 用户ID |
| 8 | create_time | datetime | 19 | 0 | N | N | CURRENT_TIMESTAMP | 创建时间 |
| 9 | update_time | timestamp | 19 | 0 | N | N | CURRENT_TIMESTAMP | 更新时间 |
| 编号 | 名称 | 数据类型 | 长度 | 小数位 | 允许空值 | 主键 | 默认值 | 说明 |
| 1 | notice_id | mediumint | 8 | 0 | N | Y | 公告id: | |
| 2 | title | varchar | 125 | 0 | N | N | 标题: | |
| 3 | content | longtext | 2147483647 | 0 | Y | N | 正文: | |
| 4 | create_time | timestamp | 19 | 0 | N | N | CURRENT_TIMESTAMP | 创建时间: |
| 5 | update_time | timestamp | 19 | 0 | N | N | CURRENT_TIMESTAMP | 更新时间: |
| 编号 | 名称 | 数据类型 | 长度 | 小数位 | 允许空值 | 主键 | 默认值 | 说明 |
| 1 | praise_id | int | 10 | 0 | N | Y | 点赞ID: | |
| 2 | user_id | int | 10 | 0 | N | N | 0 | 点赞人: |
| 3 | create_time | timestamp | 19 | 0 | N | N | CURRENT_TIMESTAMP | 创建时间: |
| 4 | update_time | timestamp | 19 | 0 | N | N | CURRENT_TIMESTAMP | 更新时间: |
| 5 | source_table | varchar | 255 | 0 | Y | N | 来源表: | |
| 6 | source_field | varchar | 255 | 0 | Y | N | 来源字段: | |
| 7 | source_id | int | 10 | 0 | N | N | 0 | 来源ID: |
| 8 | status | bit | 1 | 0 | N | N | 1 | 点赞状态:1为点赞,0已取消 |
| 编号 | 名称 | 数据类型 | 长度 | 小数位 | 允许空值 | 主键 | 默认值 | 说明 |
| 1 | slides_id | int | 10 | 0 | N | Y | 轮播图ID: | |
| 2 | title | varchar | 64 | 0 | Y | N | 标题: | |
| 3 | content | varchar | 255 | 0 | Y | N | 内容: | |
| 4 | url | varchar | 255 | 0 | Y | N | 链接: | |
| 5 | img | varchar | 255 | 0 | Y | N | 轮播图: | |
| 6 | hits | int | 10 | 0 | N | N | 0 | 点击量: |
| 7 | create_time | timestamp | 19 | 0 | N | N | CURRENT_TIMESTAMP | 创建时间: |
| 8 | update_time | timestamp | 19 | 0 | N | N | CURRENT_TIMESTAMP | 更新时间: |
| 编号 | 名称 | 数据类型 | 长度 | 小数位 | 允许空值 | 主键 | 默认值 | 说明 |
| 1 | upload_id | int | 10 | 0 | N | Y | 上传ID | |
| 2 | name | varchar | 64 | 0 | Y | N | 文件名 | |
| 3 | path | varchar | 255 | 0 | Y | N | 访问路径 | |
| 4 | file | varchar | 255 | 0 | Y | N | 文件路径 | |
| 5 | display | varchar | 255 | 0 | Y | N | 显示顺序 | |
| 6 | father_id | int | 10 | 0 | Y | N | 0 | 父级ID |
| 7 | dir | varchar | 255 | 0 | Y | N | 文件夹 | |
| 8 | type | varchar | 32 | 0 | Y | N | 文件类型 |
| 编号 | 名称 | 数据类型 | 长度 | 小数位 | 允许空值 | 主键 | 默认值 | 说明 |
| 1 | user_id | mediumint | 8 | 0 | N | Y | 用户ID:[0,8388607]用户获取其他与用户相关的数据 | |
| 2 | state | smallint | 5 | 0 | N | N | 1 | 账户状态:[0,10](1可用|2异常|3已冻结|4已注销) |
| 3 | user_group | varchar | 32 | 0 | Y | N | 所在用户组:[0,32767]决定用户身份和权限 | |
| 4 | login_time | timestamp | 19 | 0 | N | N | CURRENT_TIMESTAMP | 上次登录时间: |
| 5 | phone | varchar | 11 | 0 | Y | N | 手机号码:[0,11]用户的手机号码,用于找回密码时或登录时 | |
| 6 | phone_state | smallint | 5 | 0 | N | N | 0 | 手机认证:[0,1](0未认证|1审核中|2已认证) |
| 7 | username | varchar | 16 | 0 | N | N | 用户名:[0,16]用户登录时所用的账户名称 | |
| 8 | nickname | varchar | 16 | 0 | Y | N | 昵称:[0,16] | |
| 9 | password | varchar | 64 | 0 | N | N | 密码:[0,32]用户登录所需的密码,由6-16位数字或英文组成 | |
| 10 | | varchar | 64 | 0 | Y | N | 邮箱:[0,64]用户的邮箱,用于找回密码时或登录时 | |
| 11 | email_state | smallint | 5 | 0 | N | N | 0 | 邮箱认证:[0,1](0未认证|1审核中|2已认证) |
| 12 | avatar | varchar | 255 | 0 | Y | N | 头像地址:[0,255] | |
| 13 | open_id | varchar | 255 | 0 | Y | N | 针对获取用户信息字段 | |
| 14 | create_time | timestamp | 19 | 0 | N | N | CURRENT_TIMESTAMP | 创建时间: |
| 15 | vip_level | varchar | 255 | 0 | Y | N | 会员等级 | |
| 16 | vip_discount | double | 11 | 2 | Y | N | 0.00 | 会员折扣 |
| 编号 | 名称 | 数据类型 | 长度 | 小数位 | 允许空值 | 主键 | 默认值 | 说明 |
| 1 | group_id | mediumint | 8 | 0 | N | Y | 用户组ID:[0,8388607] | |
| 2 | display | smallint | 5 | 0 | N | N | 100 | 显示顺序:[0,1000] |
| 3 | name | varchar | 16 | 0 | N | N | 名称:[0,16] | |
| 4 | description | varchar | 255 | 0 | Y | N | 描述:[0,255]描述该用户组的特点或权限范围 | |
| 5 | source_table | varchar | 255 | 0 | Y | N | 来源表: | |
| 6 | source_field | varchar | 255 | 0 | Y | N | 来源字段: | |
| 7 | source_id | int | 10 | 0 | N | N | 0 | 来源ID: |
| 8 | register | smallint | 5 | 0 | Y | N | 0 | 注册位置: |
| 9 | create_time | timestamp | 19 | 0 | N | N | CURRENT_TIMESTAMP | 创建时间: |
| 10 | update_time | timestamp | 19 | 0 | N | N | CURRENT_TIMESTAMP | 更新时间: |
5系统实现
5.1 登录模块的实现
在登录界面中输入用户名+密码,然后选择相应的角色,点击“登录”按钮,系统会在用户数据库表中匹配食堂
用户的帐户,如果用户名+密码正确,则会登录到系统中每个用户的主管理界面,否则会提示相应的信息,如果是忘记了密码,请返回登录界面。
用户登录流程图如下所示。

图5-1 用户登录流程
想要进入系统用户输入准确的姓名和密码,系统才会自动启动,并且会对用户的身份进行检查,若发现身份信息不符合要求,则会自动返回主界面,以便用户可以安全的登录使用。
系统登录界面如下图所示。

图5-2 系统登录界面
5.2 企业用户子系统模块的实现
5.2.1 用户首页模块
通过输入http://localhost:8080/index.jsp 地址,用户可以轻松访问小微企业融资征信平台系统的首页,该首页由top、left、down和center四个部分组成,用户可以通过@ include来进一步了解该系统的内容。
首页载入流程图如下所示。

图5-3 首页载入流程
首页载入流程:系统首先连接数据库,调整显示界面参数,从中提取出数据表,使用html格式创建显示模板,根据添加时间顺序排列数据,并以模板指定的位置显示出来,然后重新调整显示界面,最后断开数据库的连接。
首页如下图所示。

图5-4 首页界面
5.2.2 新闻资讯模块
企业用户点击“新闻资讯”,可以查看与小微企业融资相关的新闻和资讯,包括行业动态、融资政策等,用户可点击查看详情、进行点赞、收藏、评论等。界面如下图所示。

图5-5 新闻资讯详情界面
5.2.3信用信息模块
用户点击“信用信息”,可以上传自己公司的信用信息。界面如下图所示。

图5-6 信用信息上传界面
5.2.4 交流论坛模块
点击“交流论坛”,企业用户可以在论坛内发布帖子分享经验,也可查看和评论用户的帖子。界面如下图所示。

图5-7 发帖界面
5.3 机构用户子系统模块的实现
5.3.1 信用信息模块
机构用户点击“信用信息”,可以查看和管理企业的信用信息,包括信用评分和信用排名。界面如下图所示。

图5-8信用信息列表界面
5.4 管理员子系统模块的实现
基于springboot小微企业融资征信平台系统中的管理人员可以管理系统用户的账号信息,包括企业用户、机构用户和管理员的账号管理。。界面如下图5-9所示。

图5-9系统用户界面图
5.4.2系统管理界面
管理员点击“系统管理”这一菜单会显示轮播图这一个子菜单,管理员可以对前台展示的轮播图进行设置,界面如下图5-10所示。

图5-10系统管理界面图
5.4.3资源管理界面
管理员点击“资源管理”菜单,管理员可以管理系统中的新闻资讯信息和新闻资讯的分类信息,方便企业浏览和查找。界面如下图所示。

图5-11资源管理界面图
5.4.4通知公告管理界面
管理员点击“通知公告管理”这个菜单,可以对系统中的通知和公告进行管理,包括通知和公告的编辑、删除等操作。通知公告管理界面如下图所示。

图5-12通知公告管理界面图
6系统测试
6.1 测试目的
在这个产品被投入使用前,首先需要进行试用,这是重要的环节。考虑到某个部分的开发没有缺陷情况下,把各种模块拼接,也有一定概率就存在矛盾。这就好比每个人都很独特,但聚在一起就显得杂乱无章,需要保证有默契的配合。对于测试,要看它的各项内容是否契合的原则。若与最初定下的标准有一定程度上的出入,那么就需要做出一些调整,让最终的大方向朝着目标前进。
测试是为了发现在开发的程序中所存在的问题,测试这一工作是非常艰巨的,而又是非常困难的,这一部分在程序的设计中占有很大比例,可以说一个程序的开发工作量要是占据了百分至六十,那么剩下的百分之四十必然是测试这一部分,甚至更高。
6.2测试用例
信用信息上传测试用例如下表所示。
表6-1 信用信息上传测试用例
| 测试用例编号 | YL_03 | |
| 测试用例名称 | 系统使用者进行信用信息上传 | |
| 测试用例描述 | 使用者输入信用信息 | |
| 系统入口 | 浏览器 | |
| 步骤 | 预期结果 | 实际结果 |
| 输入完整的信用信息 | 提示“提交成功”,并进入系统 | 预期结果 |
| 不输入的企业名称 | 提示“请输入完整” | 预期结果 |
在系统中,创建功能也是基础功能之一,因此创建功能的测试很有代表性。在此章节主要列举在创建时各种情况下系统结果的测试。由于系统涉及创建功能操作过多,因此将多处统称创建功能。
创建数据用例如下表所示。
表6-2 创建数据测试用例
| 测试用例编号 | YL_05 | |
| 测试用例名称 | 系统使用者进行创建数据 | |
| 测试用例描述 | 使用者输入要创建的数据 | |
| 系统入口 | 浏览器 | |
| 步骤 | 预期结果 | 实际结果 |
| 输入完整并且格式正确的数据 | 提示“创建成功”,并显示所有数据 | 预期结果 |
| 核心位置数据但非必要位置不输入数据 | 提示“创建成功”,并显示所有数据 | 预期结果 |
| 核心数据位置不输入数据 | 提示“创建失败” | 预期结果 |
在系统中,修改功能是系统主要实现功能,因此修改功能的测试很有代表性。在此章节主要列举在修改时各种情况下系统结果的测试。由于系统涉及修改功能操作过多,因此将多处数据表记录修改和状态修改统称修改功能。
修改数据用例如下表所示。
表6-3 修改数据测试用例
| 测试用例编号 | YL_06 | |
| 测试用例名称 | 系统使用者进行修改数据 | |
| 测试用例描述 | 使用者对可修改的数据项进行修改 | |
| 系统入口 | 浏览器 | |
| 步骤 | 预期结果 | 实际结果 |
| 将现有数据修改成正确的数据 | 提示“修改成功”,并显示所有数据 | 预期结果 |
| 将现有数据修改成错误的数据 | 提示“修改失败” | 预期结果 |
在系统中,查询功能是使用系统使用最多也是最基础的功能,因此查询功能的测试很有代表性。在此章节主要列举在查询时各种情况下系统结果的测试。
查询数据用例如下表所示。
表6-4查询数据测试用例
| 测试用例编号 | YL_05 | |
| 测试用例名称 | 系统使用者进行查询数据 | |
| 测试用例描述 | 全部查询以及输入关键词查询 | |
| 系统入口 | 浏览器 | |
| 步骤 | 预期结果 | 实际结果 |
| 界面自动查询全部 | 显示对应所有记录 | 预期结果 |
| 输入已存在且能匹配成功的关键字 | 显示所查询到的数据 | 预期结果 |
| 输入不存在的关键字 | 显示数据界面为空 | 预期结果 |
6.3测试结果
在本次测试的过程主要针对所有功能下的添加操作,修改操作和删除操作,并以真实数据一一进行相关功能项目的输入,最终能够保证每个项目涉及的功能都是能够正常运行,因此能够保证本次设计的,已实现的功能能够正常运行并且相关数据库的信息也同样保证正确。
7总结与展望
在本次系统设计的过程中,我们将深入探讨小微企业融资征信平台系统,从研究背景、目标到实施方案,并详细阐述每一章的内容,以及该系统的硬件和软件环境。其中包含了:需求分析+功能需求+用例图,以此表示系统的功能的流程、模块的处理过程。绘制总体各个结构+流程图,并根据功能细致设计的需要,再来设计数据库的表结构,并绘制E-R图,实现程序接口,然后完成调试。最后,本文进行了总结,并提出了下一步的发展方向。
这个系统使用MySQL数据,springboot语言,采用springboot框架。系统基本实现:系统用户管理、信用信息管理、系统管理(轮播图管理)、通知公告管理、资源管理(新闻资讯、资讯分类)、交流管理(交流论坛、论坛分类)等功能模块。系统功能流畅、模块清晰,易于更改后期版本的程序细节,实现了效率高与界面友好还有操作方便。
在这次设计中,我通过不断地探索和学习,掌握了springboot技术和springboot框架,并创建了一个小微企业融资征信平台系统,这让我对编写系统的必要性和运行环境有了更深入的了解。为了更好地完成这个项目,我花费了大量的时间,不仅丰富了自己的知识面,并且学习并积累了许多宝贵经验。系统刚开始时,我对springboot框架这个技术只是稍微有些了解,但是通过这次基于springboot框架的小微企业融资征信平台系统设计,让我更加深入地去探讨了,springboot框架运转的原理,从中学到了如何去配置服务器环境和连接数据库。
在基于springboot框架的小微企业融资征信平台系统设计的过程中,我还学会了使用dreamweaver来建设一个简单的页面,这样可以极大程度提高我的实际操作能力,也因此激发了我对这个领域的浓烈兴趣。系统的这一次发展提升了我自己的能力,也学到了框架如何实现基本功能。同时在编程代码各方面也做了的很多尝试,从关注代码错误到做一些小的修改,都有了很大的提高。同时,在撰写论文时,还查阅了大量的参考资料,对论文的结构和文献资料进行了总结和分析。已作出努力,尽量减少错误和走弯路,从一开始的系统功能概念化到逐一实施,并进行了广泛的研究报告。也许后续操作过程中还有很多实现不完美的功能,但我依然会继续学习,努力在以后的软件开发、编号代码中吸取教训,总结不完美之处,努力的在软件开发越来越强。以上是我在本次设计中的总结,希望在未来取得更好的成绩。
参考文献
[1]徐少军,李宗哲,梅杰,等.基于Springboot+Vue框架的质量检验监督管理系统研发[J].纺织标准与质量,2024,(01):11-14+21.
[2]Liu H .Comparative Application of Teaching Methods in C Language and JAVA Programming Courses[J].International Journal of New Developments in Education,2024,6(1):
[3]韩小龙,司珍,吕晓峰,等.基于面向对象编程的Java语言程序设计方法分析[J].集成电路应用,2024,41(01):228-229.DOI:10.19339/j.issn.1674-2583.2024.01.103.
[4]赵旭东.计算机软件开发与设计中Java语言的应用研究[J].信息与电脑(理论版),2023,35(24):31-33.
[5]吴伶琳.基于SpringBoot的客户关系管理系统设计与实现[J].无线互联科技,2023,20(24):60-62.
[6]马庆.计算机软件开发中JAVA编程语言的应用[J].山西电子技术,2023,(06):84-86+98.
[7]黄赛英.基于Springboot的医院档案管理系统设计[J].集成电路应用,2023,40(11):384-385.DOI:10.19339/j.issn.1674-2583.2023.11.176.
[8]戴建成,王华,范玉婷.基于SpringBoot+VUE的高校廉政档案管理系统设计与实现[J].产业与科技论坛,2023,22(21):58-60.
[9]林圣峰,姚锦江,林涛,等.基于SpringBoot的高校实验室管理系统设计[J].无线互联科技,2023,20(18):80-82.
[10]Liang C .School Vehicle Management System Based on JAVA Language[J].Academic Journal of Computing Information Science,2023,6(9):
[11]李琴,崔名扬,钱奕文,等.基于SpringBoot的研究生学术档案管理系统开发[J].电脑知识与技术,2023,19(18):46-48+51.DOI:10.14004/j.cnki.ckt.2023.0900.
[12]刘汀.基于SpringBoot的微服务体系在企业信息管理系统中的应用[J].信息技术与信息化,2023,(05):23-26.
[13]张文.基于SpringBoot的国有企业固定资产信息管理系统的设计与实现[D].华东师范大学,2023.DOI:10.27149/d.cnki.ghdsu.2023.001210.
[14]杨友法,郭城,汪浩源,等.基于SpringBoot+Vue技术的学科竞赛管理系统的设计与实现[J].电脑知识与技术,2023,19(10):54-58.DOI:10.14004/j.cnki.ckt.2023.0502.
[15]刘冰,贾子彦,孙华林.基于Vue.js的高校档案管理系统[J].软件,2022,43(09):70-73.
[16]向兵,董晓红.基于SpringBoot的高校教材管理系统的设计与实现[J].电脑知识与技术,2022,18(14):12-15.DOI:10.14004/j.cnki.ckt.2022.0827.
[17]Höppner ,Stefan,Kehrer , et al.Contrasting dedicated model transformation languages versus general purpose languages: a historical perspective on ATL versus Java based on complexity and size[J].Software and Systems Modeling,2021,21(2):1-33.
[18]周雷,殷凯丽,应皓恬,等.数字普惠金融服务小微企业融资研究——以全国首个小微企业数字征信实验区为例[J].西南金融,2024,(01):54-68.
[19]李冀皖.征信平台建设与小微企业融资难问题研究[J].纳税,2019,13(34):212.
[20]杨朝祖.搭建地方征信平台缓解小微企业融资问题思考与建议[J].黑龙江金融,2019,(08):77-80.
致谢
眨眼之间,大学生活就要结束了。在本文的最后,我要感谢我和蔼可亲的导师、团结有爱的同学的帮助和鼓励。此刻,我找不到感谢之词可以用来表达我最深切的感激之情。尤其感谢我的指导老师,在选题的过程中与我进行了深入的交流,在毕业设计期间给我提供了一些指导。四年的学习生活让我受益良多,老师们的丰富的学术知识、认真负责的学习态度让我受益匪浅。在此,我深深地感谢那些曾经给予我帮助和指导的老师!
我们的论文得益于许多学者的贡献,他们的研究成果为我们提供了宝贵的指导,使我们能够更好地完成这篇文章。感谢我的同学和朋友在我的写作以及排版过程中给予热情的帮助,才使得我比较顺利的完成了这篇论文。
感谢大学里遇见的朋友,你们在我这四年里留下无数的温暖和快乐,让我对这个校园多了一份留念。最后,感谢我的父母、辅导员张老师、班长白海鹏,以及室友们对我大学生活上的关心和理解,让我能保持乐观和追求我所热爱的。尽管我的能力有限,但我仍然尽力去完善这篇论文,并且诚挚地希望各位老师和学友能够给予宝贵的指导与意见!
免费领取项目源码,请关注❥点赞收藏并私信博主,谢谢~
1909

被折叠的 条评论
为什么被折叠?



