随着电子商务的发展和二手物品交易市场的增长,建立一套高效、安全的二手物品交易平台变得尤为重要。本文旨在研究和开发基于Java语言、SpringBoot框架和MySQL数据库的二手物品交易平台,以满足用户对便捷、安全交易的需求。结合Java语言的稳定性、SpringBoot框架的快速开发特性和MySQL数据库的数据管理优势,该平台旨在提供用户友好的交易体验和管理员高效的管理功能。通过本文研究和设计,将实现一个功能丰富、性能优越的二手物品交易平台,为用户和管理员提供更便捷、安全的交易环境。
通过整合这些技术,二手物品交易平台将为用户提供便捷、安全的交易环境,包括用户登录、商品浏览、发布、购买和管理、交易反馈、私信沟通等功能;同时管理员可实现后台数据统计、用户管理、商品信息管理、投诉处理等功能。这一平台的开发旨在提升用户交易体验和管理效率,促进二手物品交易的便捷性和安全性。通过技术的整合和应用,该平台将实现高性能、稳定性和安全性,为用户和管理员提供更高效、更便捷的二手物品交易体验。
关键词:二手物品交易平台;Java语言 SpringBoot框架;Mysql数据库
Abstract
With the development of e-commerce and the growth of the second-hand goods trading market, it has become particularly important to establish an efficient and secure second-hand goods trading platform. This article aims to research and develop a second-hand item trading platform based on Java language, SpringBoot framework, and MySQL database to meet the needs of users for convenient and secure transactions. Combining the stability of the Java language, the fast development features of the SpringBoot framework, and the data management advantages of MySQL database, this platform aims to provide a user-friendly trading experience and efficient management functions for administrators. Through the research and design in this article, a functional and high-performance second-hand goods trading platform will be implemented, providing users and administrators with a more convenient and secure trading environment.
By integrating these technologies, the second-hand goods trading platform will provide users with a convenient and secure trading environment, including functions such as user login, product browsing, publishing, purchasing and management, transaction feedback, private message communication, etc; At the same time, administrators can achieve functions such as backend data statistics, user management, product information management, and complaint handling. The development of this platform aims to improve user transaction experience and management efficiency, and promote the convenience and security of second-hand item transactions. Through the integration and application of technology, this platform will achieve high performance, stability, and security, providing users and administrators with a more efficient and convenient second-hand item trading experience.
Keywords: second-hand goods trading platform; Java language SpringBoot framework; MySQL database
1 绪论
1.1 研究背景及意义
随着互联网技术的普及和人们对可持续消费的重视,二手物品交易市场逐渐兴起。用户通过二手物品交易平台可以实现闲置物品的变现和资源共享,促进循环经济的发展。在这一背景下,二手物品交易平台应运而生。这样的平台旨在提供一个便捷、安全的线上交易环境,连接买家和卖家,实现物品的再利用和资源的优化利用。通过研究和开发这样的平台,可以满足用户对二手物品的购买和售卖需求,提升用户体验和交易效率,促进社会资源的可持续利用和经济的发展。因此,二手物品交易平台的兴起不仅符合当前社会对可持续发展和绿色消费的追求,也为用户提供了一个便捷、经济的购物方式,推动了二手物品交易市场的繁荣和发展。在这一背景下,研究二手物品交易平台具有重要的现实意义和发展前景,将为二手物品交易市场带来更多便利和机遇。
二手物品交易平台的研究和开发具有重要的实际意义和社会意义。首先,二手物品交易平台为用户提供了一个便捷、安全的线上交易平台,促进了闲置物品的再利用和资源的优化利用,符合当前社会对可持续发展和绿色消费的需求。其次,该平台为用户提供了更多的交易选择和便利,满足了用户对二手物品的购买和售卖需求,提高了用户的消费体验和交易效率。此外,二手物品交易平台的发展也促进了二手物品交易市场的繁荣和发展,为闲置物品提供了更多的流通渠道,促进了资源的再生利用和循环经济的发展。通过研究和开发这样的平台,不仅可以为用户提供便捷的购物体验和资源共享平台,还可以为二手物品市场带来更多的交易机会和商业机遇,促进了经济的活跃和社会的可持续发展。综上所述,二手物品交易平台的研究具有重要的意义和价值,将为用户和社会带来更多便利和机遇,推动了二手物品交易市场的繁荣和发展,促进了经济的可持续发展和资源的有效利用。
在国内外,二手物品交易平台的研究和发展备受关注。国外,诸如eBay、Craigslist和Facebook Marketplace等二手物品交易平台已经成为用户购买和售卖二手物品的主要平台。这些平台通过强大的搜索和筛选功能、用户评价和反馈系统以及安全支付保障机制,提供了便捷、安全的二手交易环境,深受用户欢迎。同时,国外学者也在二手物品交易平台的用户体验、交易模式和平台管理等方面进行了深入研究,不断改进和完善平台功能,提升用户满意度和交易效率。
在国内,随着二手物品市场的兴起和电子商务行业的快速发展,二手物品交易平台也逐渐受到关注。平台如闲鱼、转转等逐渐崭露头角,为用户提供了二手物品交易的便捷渠道。国内学者也对二手物品交易平台的发展趋势、用户行为和市场竞争进行了研究和分析,探讨了平台的商业模式、营销策略和用户体验优化等问题,为平台的发展提供了理论支持和实践参考。
综合国内外研究现状,二手物品交易平台的发展呈现出以下几个特点:首先,用户体验和安全性是平台发展的关键因素,优化平台界面、加强用户交易保障和建立信任体系至关重要。其次,个性化推荐和智能化服务是提升用户满意度和交易效率的关键,通过大数据分析和人工智能技术,为用户提供个性化的交易体验和推荐服务。再者,平台的社交化和互动性也是平台发展的重要方向,通过用户社区建设、用户评论和分享等功能,增强用户互动和参与度,促进平台的活跃度和用户黏性。最后,平台的管理和监管是平台可持续发展的基石,建立健全的用户管理、交易监控和投诉处理机制,维护平台秩序和用户权益,保障平台的健康发展。
综上所述,国内外对二手物品交易平台的研究已经取得了一定的进展,但仍面临着诸多挑战和机遇。未来,我们可以借鉴国内外研究成果,不断创新和完善二手物品交易平台的功能和服务,提升用户体验和平台价值,推动二手物品交易市场的健康发展和繁荣。
论文主要架构、章节安排如下所示:
第一章:绪论,介绍研究背景和目的及意义,对国内外研究现状展开分析。
第二章:系统分析,通过用户需求分析和功能需求分析,明确用户对系统的需求和系统应具备的功能。
第三章:系统设计,设计系统架构,包括选择合适的架构模式和数据库设计,以及各个模块的详细设计。
第四章:系统实现,选择合适的技术工具和框架,逐一实现各个模块,建立数据库连接并实现前端界面开发。
第五章:系统测试,进行整体系统测试及个别测试用例举例,确保系统功能的正确性、协调性和稳定性。
2系统分析
系统分析是对系统开发的可行性进行研究,分析功能需求以确保系统满足用户期望。系统用例设计将明确定义系统与外部用户的交互场景,系统流程规划则细化系统内部功能流程,确保系统各模块协调工作。通过系统分析,可以建立清晰的系统框架,明确系统目标和功能,为系统开发和实施奠定基础。
2.1 可行性分析
可行性分析是对系统开发的技术实施、经济投入和操作流程进行评估的过程。技术可行性评估系统开发所需技术是否可行和可实施;经济可行性评估系统开发和运营的成本与效益是否符合预期;操作可行性评估系统实施后操作流程是否顺畅。通过综合评估这三个方面,可以确定系统开发的可行性,为系统的顺利实施和成功运营提供重要依据。
2.1.1 技术可行性分析
技术可行性方面,二手物品交易平台具有较高的技术可行性。Java语言作为一种跨平台的编程语言,具有良好的稳定性和可靠性,适合开发大型应用程序。SpringBoot框架提供了快速开发和简化配置的特性,能够加快开发进度并提高开发效率。MySQL数据库作为一种稳定可靠的关系型数据库管理系统,能够有效处理平台的交易数据,确保数据的安全性和完整性。因此,技术方面的支持为二手物品交易平台的顺利开发和运行提供了有力保障。
在经济可行性方面,二手物品交易平台具有较高的经济可行性。二手物品交易市场庞大且具有潜在增长空间,通过建立一个高效便捷的二手物品交易平台,可以促进二手商品的再利用,降低资源浪费,实现资源的循环利用,为用户提供廉价商品的购买途径。同时,二手物品交易平台也为卖家提供了一个额外的销售渠道,促进了二手商品市场的发展和经济的繁荣。
在用户操作可行性方面,二手物品交易平台的设计应注重用户友好性和操作便捷性。通过简洁直观的界面设计、清晰明了的操作流程和指引,使用户能够轻松快速地完成注册、浏览商品、发布商品、进行交易等操作。提供多样化的交易功能和个性化的服务,满足用户的不同需求和偏好,提升用户体验和平台的用户粘性。同时,建立健全的用户支持和客服体系,及时解决用户问题和反馈,增强用户信任感和满意度,提高用户对平台的忠诚度和使用频率。
综上所述,二手物品交易平台在技术、经济和用户操作可行性方面都具备较高的潜力和发展前景,为二手物品交易市场的发展提供了有力支持和推动。通过充分利用技术优势、经济潜力和用户体验,该平台有望成为一个高效、稳定和受用户欢迎的二手物品交易平台。
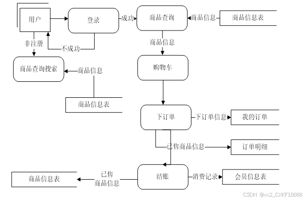
二手物品交易平台需要实现的主要目的是供用户进行二手商品的在线选购,数据流图如图2-1所示。

图2-1商品购买流程图
数据流分析完成后,下一步是探讨二手物品交易平台的业务流程,如图2-2所示。

图2-2业务流程图
二手物品交易平台为普通用户提供了首页浏览、公告消息查看、商品资讯浏览、二手商城购物、商城管理、投诉反馈、个人首页、用户私信、订单配送和收藏等功能,同时管理员可管理后台首页数据、系统用户、用户私信、投诉反馈、轮播图、公告消息、商品资讯和商城管理,以提高交易效率和用户满意度。
普通用户模块:
- 首页:提供热门商品展示、最新公告和推荐信息,增强用户体验和导航功能。
- 公告消息:让用户及时了解平台重要通知,保持信息同步和沟通畅通。
- 商品资讯:允许用户查看商品详情、价格和发布者信息,增加商品透明度和选择性。
- 二手商城:提供浏览、搜索和购买二手物品的功能,方便用户进行交易和购物。
- 商城管理:允许用户管理个人发布的商品信息、编辑和下架商品,提升个性化交易体验。
- 投诉反馈:为用户提供投诉渠道和反馈意见的功能,维护交易公平和用户满意度。
- 个人首页:展示个人信息、发布商品、管理订单等,提供个性化用户体验和交易管理功能。
- 用户私信:支持用户之间的私密交流和沟通,增强用户互动和交流体验。
- 订单配送:允许用户查看订单状态、确认收货和评价商品,提高交易透明度和安全性。
- 收藏:让用户收藏感兴趣的商品和资讯,方便后续查看和交易参考。
管理员模块:
- 后台首页:展示关键数据如商品销售统计、用户数量等,为管理员提供数据分析和监控功能。
- 系统用户:管理管理员和普通用户的账户信息,维护系统用户数据和权限管理。
- 用户私信管理:监督用户私信内容和处理投诉,维护交易秩序和用户沟通。
- 投诉反馈管理:管理用户投诉和反馈,解决问题和纠纷,提升用户满意度和平台口碑。
- 轮播图管理:管理网站首页轮播图内容和展示,提升网站形象和用户体验。
- 公告消息管理:发布、编辑和删除平台通知和公告,保持用户信息同步和沟通渠道畅通。
- 商品资讯管理:管理商品信息的发布和更新,维护商品信息的准确性和完整性。
- 商城管理:管理二手商城的商品列表、分类、订单处理和配送情况,提供交易管理和订单跟踪功能。
非功能性分析旨在评估系统的非功能需求和性能要求。通过对性能、可靠性、安全性、可用性和扩展性等方面进行评估,确保平台能够满足用户和系统运行的要求。具体如下:
表3-1二手物品交易平台非功能需求表
| 非功能性要求 | 说明 |
| 性能 | 评估响应时间、并发用户数、吞吐量等指标,以确保平台稳定高效地运行。 |
| 可靠性 | 评估系统的稳定性、容错能力和数据完整性,保障系统在故障情况下正常运行。 |
| 安全性 | 评估用户身份认证、数据加密和访问控制等,保护用户信息和交易的安全。 |
| 可用性 | 评估系统的稳定性、故障处理能力和用户界面友好性,提供良好的用户体验。 |
| 扩展性 | 评估系统的可扩展性和灵活性,以便根据需求进行功能扩展和升级。 |
系统用例分析是对系统中各个功能模块的用户需求和行为进行分析,以识别和描述不同的用户用例。通过系统用例分析,可以深入了解用户在平台上的操作流程和交互方式,为系统设计和开发提供指导,并确保平台能够满足用户的需求和期望。用户角色的用例图如图2-3所示。

图2-3用户角色用例图
管理员用例图如图2-4所示。

本章重点在对系统进行了可行性、功能需求、系统用例以及系统流程分析,旨在明确平台的功能要求。这些分析为系统的开发和测试提供了指导和标准,确保系统设计和实施符合用户需求。通过详细的分析,可以有效规划平台功能的实现方式,提供清晰的指引。同时,这些分析也有助于确保代码实现的质量和系统的稳定性,为系统的顺利上线和运行奠定基础。
系统总体设计包括系统架构、数据库设计、用户界面设计等方面。通过三层架构模式,确保系统的可靠性和可扩展性。设计规范化的数据库结构,以存储和管理用户数据等信息。同时,注重用户界面的友好性和易用性,提供便捷的功能操作和良好的用户体验。总体设计的目标是实现一个稳定、安全、高效的系统,满足用户的需求。
在系统架构设计中,我们将确定系统的整体结构和组件之间的关系。这包括选择适当的架构风格,划分系统的层次结构,并定义各个模块的职责和交互方式。架构图如下图所示。

图3-1二手物品交易平台系统架构设计图
表现层(Presentation Layer):负责与用户进行交互,将系统的功能和数据以易于理解和操作的方式展示给用户。通常包括用户界面、页面设计和用户输入验证等。
业务逻辑层(Business Logic Layer):处理系统的核心业务逻辑,包括对用户请求的处理、业务规则的执行以及数据的处理和转换。它独立于表现层和数据层,实现了业务逻辑的封装和复用。
数据层(Data Layer):负责数据的存储、访问和管理,包括数据库和持久化机制。数据层提供了对数据的增删改查操作,并与业务逻辑层进行交互,使系统能够有效地存储和检索数据。
这三个层次相互独立,通过明确的接口和协议进行通信,实现了系统的模块化和可扩展性。表现层负责将用户的请求传递给业务逻辑层,业务逻辑层处理请求并返回结果,最后数据层负责与数据库交互并提供数据支持。这种分层架构有助于实现系统的可维护性、灵活性和可测试性。
通过整体功能模块设计,我们将根据需求分析的结果,将系统的功能划分为不同的模块。每个模块负责实现特定的功能,并与其他模块进行协作。我们将详细定义每个模块的输入、输出、处理逻辑和相互依赖关系。具体的功能模块图如下图所示。

图3-2 二手物品交易平台功能模块图
数据库设计是系统开发中至关重要的一环,它涉及到数据的组织、存储和管理。在数据库设计中,我们将根据系统的需求设计数据库的概念结构和逻辑结构,包括定义实体、属性、关系和约束等。
3.3.1 数据库概念结构设计
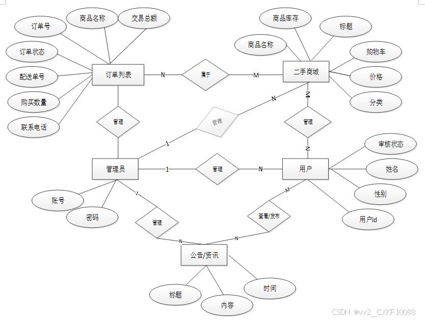
数据库概念结构设计主要涉及数据库的实体和实体之间的关系。通过实体-关系模型或者其他适当的模型,我们将定义系统中涉及的各个实体以及它们之间的联系。下面是整个系统的总E-R关系图。

图3-6 二手物品交易平台总E-R关系图
数据库逻辑结构设计则是在概念结构的基础上,进行具体的数据库表设计。我们将定义每个表的结构、字段和约束,并建立表与表之间的关系。具体如下:
表goods (商品信息)
| 编号 | 名称 | 数据类型 | 长度 | 小数位 | 允许空值 | 主键 | 默认值 | 说明 |
| 1 | goods_id | mediumint | 8 | 0 | N | Y | 产品id:[0,8388607] | |
| 2 | title | varchar | 125 | 0 | Y | N | 标题:[0,125]用于产品和html的<title>标签中 | |
| 3 | img | text | 65535 | 0 | Y | N | 封面图:用于显示于产品列表页 | |
| 4 | description | varchar | 255 | 0 | Y | N | 描述:[0,255]用于产品规格描述 | |
| 5 | price_ago | double | 8 | 2 | N | N | 0.00 | 原价:[1] |
| 6 | price | double | 8 | 2 | N | N | 0.00 | 卖价:[1] |
| 7 | sales | int | 10 | 0 | N | N | 0 | 销量:[0,1000000000] |
| 8 | inventory | int | 10 | 0 | N | N | 0 | 商品库存 |
| 9 | type | varchar | 64 | 0 | N | N | 商品分类: | |
| 10 | hits | int | 10 | 0 | N | N | 0 | 点击量:[0,1000000000]访问这篇产品的人次 |
| 11 | content | longtext | 2147483647 | 0 | Y | N | 正文:产品的主体内容 | |
| 12 | img_1 | text | 65535 | 0 | Y | N | 主图1: | |
| 13 | img_2 | text | 65535 | 0 | Y | N | 主图2: | |
| 14 | img_3 | text | 65535 | 0 | Y | N | 主图3: | |
| 15 | img_4 | text | 65535 | 0 | Y | N | 主图4: | |
| 16 | img_5 | text | 65535 | 0 | Y | N | 主图5: | |
| 17 | create_time | timestamp | 19 | 0 | N | N | CURRENT_TIMESTAMP | 创建时间: |
| 18 | update_time | timestamp | 19 | 0 | N | N | CURRENT_TIMESTAMP | 更新时间: |
| 19 | customize_field | text | 65535 | 0 | Y | N | 自定义字段 | |
| 20 | source_table | varchar | 255 | 0 | Y | N | 来源表: | |
| 21 | source_field | varchar | 255 | 0 | Y | N | 来源字段: | |
| 22 | source_id | int | 10 | 0 | N | N | 0 | 来源ID: |
| 23 | user_id | int | 10 | 0 | Y | N | 0 | 添加人 |
表second_hand_shopping_mall (二手商城)
| 编号 | 名称 | 数据类型 | 长度 | 小数位 | 允许空值 | 主键 | 默认值 | 说明 |
| 1 | second_hand_shopping_mall_id | int | 10 | 0 | N | Y | 二手商城ID | |
| 2 | seller_customers | int | 10 | 0 | Y | N | 0 | 卖家用户 |
| 3 | praise_len | int | 10 | 0 | N | N | 0 | 点赞数 |
| 4 | cart_title | varchar | 125 | 0 | Y | N | 标题:[0,125]用于产品html的标签中 | |
| 5 | cart_img | text | 65535 | 0 | Y | N | 封面图:用于显示于产品列表页 | |
| 6 | cart_description | varchar | 255 | 0 | Y | N | 描述:[0,255]用于产品规格描述 | |
| 7 | cart_price_ago | double | 8 | 2 | N | N | 0.00 | 原价:[1] |
| 8 | cart_price | double | 8 | 2 | N | N | 0.00 | 卖价:[1] |
| 9 | cart_inventory | int | 10 | 0 | N | N | 0 | 商品库存 |
| 10 | cart_type | varchar | 64 | 0 | N | N | 未分类 | 商品分类: |
| 11 | cart_content | longtext | 2147483647 | 0 | Y | N | 正文:产品的主体内容 | |
| 12 | cart_img_1 | text | 65535 | 0 | Y | N | 主图1: | |
| 13 | cart_img_2 | text | 65535 | 0 | Y | N | 主图2: | |
| 14 | cart_img_3 | text | 65535 | 0 | Y | N | 主图3: | |
| 15 | cart_img_4 | text | 65535 | 0 | Y | N | 主图4: | |
| 16 | cart_img_5 | text | 65535 | 0 | Y | N | 主图5: | |
| 17 | create_time | datetime | 19 | 0 | N | N | CURRENT_TIMESTAMP | 创建时间 |
| 18 | update_time | timestamp | 19 | 0 | N | N | CURRENT_TIMESTAMP | 更新时间 |
表complaint_feedback (投诉反馈)
| 编号 | 名称 | 数据类型 | 长度 | 小数位 | 允许空值 | 主键 | 默认值 | 说明 |
| 1 | complaint_feedback_id | int | 10 | 0 | N | Y | 投诉反馈ID | |
| 2 | complaint_users | int | 10 | 0 | Y | N | 0 | 投诉用户 |
| 3 | user_name | varchar | 64 | 0 | Y | N | 用户姓名 | |
| 4 | complaint_time | datetime | 19 | 0 | Y | N | 投诉时间 | |
| 5 | complaint_content | text | 65535 | 0 | Y | N | 投诉内容 | |
| 6 | feedback_reply | text | 65535 | 0 | Y | N | 投诉回复 | |
| 7 | create_time | datetime | 19 | 0 | N | N | CURRENT_TIMESTAMP | 创建时间 |
| 8 | update_time | timestamp | 19 | 0 | N | N | CURRENT_TIMESTAMP | 更新时间 |
表logistics_delivery (物流配送)
| 编号 | 名称 | 数据类型 | 长度 | 小数位 | 允许空值 | 主键 | 默认值 | 说明 |
| 1 | logistics_delivery_id | int | 10 | 0 | N | Y | 物流配送ID | |
| 2 | order_number | varchar | 64 | 0 | Y | N | 订单号 | |
| 3 | product_name | varchar | 64 | 0 | Y | N | 商品名称 | |
| 4 | purchase_quantity | varchar | 64 | 0 | Y | N | 购买数量 | |
| 5 | total_transaction_amount | double | 11 | 2 | Y | N | 0.00 | 交易总额 |
| 6 | the_date_of_issuance | date | 10 | 0 | Y | N | 发货日期 | |
| 7 | delivery_number | varchar | 30 | 0 | Y | N | 配送订单 | |
| 8 | ordinary_users | int | 10 | 0 | Y | N | 0 | 普通用户 |
| 9 | shipping_address | varchar | 64 | 0 | Y | N | 收货地址 | |
| 10 | delivery_status | varchar | 64 | 0 | Y | N | 配送状态 | |
| 11 | signing_status | varchar | 64 | 0 | Y | N | 签收状态 | |
| 12 | recommend | int | 10 | 0 | N | N | 0 | 智能推荐 |
| 13 | contact_name | varchar | 255 | 0 | Y | N | 联系人名字 | |
| 14 | merchant_id | int | 10 | 0 | Y | N | 商家id | |
| 15 | create_time | datetime | 19 | 0 | N | N | CURRENT_TIMESTAMP | 创建时间 |
| 16 | update_time | timestamp | 19 | 0 | N | N | CURRENT_TIMESTAMP | 更新时间 |
数据库设计是系统开发中的关键步骤,通过识别实体、建立关系、设计表结构、选择主键和索引等方式,确保数据存储和管理的有效性和一致性。同时,考虑安全性和性能优化,采用合适的规范化和反规范化技术,以提高系统的响应速度和用户体验。综合以上因素,数据库设计为系统的稳定运行和高效管理提供了基础支持。
4 系统详细设计与实现
系统关键模块设计与实现是系统开发中的核心任务。通过分析需求,设计和实现关键模块,确保系统功能的完整性和稳定性。在设计过程中,需要考虑模块之间的交互和数据流动,合理选择技术和框架,并进行测试和优化,以确保关键模块的高效运行和用户满意度。
4.1.1 前台首页界面
用户前台首页是二手物品交易平台的核心页面,展示最新上架的二手商品相关资讯,为用户提供浏览和搜索功能,方便用户快速了解网站动态和商品信息。通过精美的设计和个性化推荐,吸引用户浏览和参与,提升用户体验和留存率,促进交易活动和社区互动。界面如下图所示。

图4-1 前台首页界面图
用户注册是二手物品交易平台的入口,用户填写个人信息并提交注册申请,需管理员审核后方可使用网站功能。注册流程包括填写用户名、密码、联系方式等信息,用户需同意网站条款和隐私政策。管理员审核确保用户信息准确性和安全性,提高网站信任度和数据保护。审核通过后,用户可享受购物、交流等功能,促进网站活跃度和交易安全性。界面如下图所示。

图4-2用户注册界面图
注册代码如下:

用户输入注册时设置的用户名和密码进行身份验证。登录成功后,用户可以访问个人信息、购物车、订单等功能。登录过程保障用户账户安全和数据隐私,提供个性化服务和交易记录查询。登录功能简便快捷,帮助用户快速进入个人账户,享受网站提供的服务和便利体验,促进用户参与和交易活动。界面如下图所示。

图4-3用户登录界面图
登录代码如下:

4.1.4 二手商城界面
用户可以浏览各类二手商品信息,筛选搜索、对比价格,下单购买或发布商品。商城包括分类浏览、商品详情、交易评价等功能,促进交易活动和循环利用,为用户提供便捷的购物体验和资源共享平台。商城页面设计直观简洁,便于用户浏览和选择,提升用户满意度和交易效率。界面如下图所示。

图4-4二手商城界面图

4.1.5 收货地址界面
用户可以在商城管理页面设置、编辑和保存收货地址。用户填写详细的收货信息,包括姓名、联系电话、所在地区和详细地址等,确保订单能准确送达。用户可以添加多个收货地址,方便选择不同地址配送商品。良好的收货地址管理功能提升用户购物体验,确保订单配送准确、顺利完成。界面如下图所示。

图4-5收货地址添加界面图

用户可以查看自己的订单信息和交易记录。订单列表显示用户已下单的商品信息、订单状态、付款金额等详细信息,方便用户了解订单进展和跟踪配送状态。用户可以查看历史订单、订单详情和订单评价,管理交易记录和确认收货。界面如下图所示。

图4-6订单列表界面图
4.1.7 投诉反馈界面
用户在二手物品交易平台上可通过投诉反馈功能提供对交易或其他用户的投诉或反馈。用户可以填写投诉内容、上传相关证据,并选择投诉类型进行提交。平台管理员将及时处理投诉,调查核实情况,并采取相应措施,如警告、封禁等,维护平台秩序和用户权益。该功能有助于用户解决交易纠纷、维护交易公平和安全,提升用户信任感和交易体验。界面如下图所示。

图4-7 投诉反馈界面图
4.2管理员功能模块
4.2.1 用户管理界面
管理员可以对注册用户进行审核、权限设置和管理。通过用户管理,管理员可以监控用户行为、处理用户反馈和投诉,确保网站秩序和安全。管理员还可以对用户权限进行调整和管理,包括禁止用户、限制访问等操作,维护网站的稳定和良好运营。界面如下图所示。

图4-8系统用户界面图
用户管理代码如下:

管理员可以发布重要通知和公告,包括网站更新、活动通知等信息,确保用户及时了解重要动态。用户可以在通知公告栏查看最新消息,提高用户参与度和关注度。管理员可定期更新通知内容,管理通知发布时间和内容,保证信息准确和及时传达。界面如下图所示。

图4-9公告消息管理界面图
4.2.3 投诉反馈管理界面
管理员查看和处理用户提交的投诉或反馈。管理员可以浏览投诉内容、处理状态和相关证据,并对投诉进行调查核实。管理员可以采取相应措施,如警告、封禁或处理投诉内容。通过投诉反馈管理功能,管理员能够及时处理用户投诉,维护平台秩序和用户权益,确保平台的健康发展和用户满意度。界面如下图所示。

图4-10投诉反馈界面图
意见反馈管理代码如下:

商城管理功能包括二手商城、分类列表、订单列表和订单配送管理。管理员可以管理二手商城的商品信息,包括发布、编辑和下架商品,维护分类列表的商品分类和展示顺序,管理订单列表的订单状态和详情,以及跟踪订单配送情况。通过商城管理功能,管理员能够有效监控和管理平台的商品信息和交易流程,提高订单处理效率,保障订单配送准确性,增强用户体验和交易安全性。界面如下图所示。

图4-11商城管理界面图
5系统测试
测试是为了验证系统在功能、性能、安全性和用户体验等方面的表现。通过测试,可以发现并修复潜在的问题和缺陷,确保系统的正常运行和稳定性。功能验证确保各项功能按设计要求运行;性能评估评估系统的响应时间和并发处理能力;安全检测确保系统的身份认证和数据传输安全;用户体验评估提升界面友好性和操作流程;兼容性测试确保系统在不同设备和浏览器上的兼容性。通过全面的测试,系统将更可靠地支持用户需求,并提供优质的用户体验。
对以下功能进行测试,包括包括用户注册、用户登录、商品搜索、商品购买、商品添加,如下表5-1、5-2、5-3、5-4、5-5所示。
| 用例编号 | 用例名称 | 测试步骤 | 测试结果 |
| 5-1 | 用户注册 | 1. 输入有效注册信息,包括用户名、密码和联系方式。 | 注册成功,系统保存用户信息。 |
| 2. 点击注册按钮进行提交。 | 跳转至登录页面。 | ||
| 3. 检查是否成功注册并跳转至登录页面。 | 用户成功注册,可以登录使用。 |
表5-2用户登录测试用例表
| 用例编号 | 用例名称 | 测试步骤 | 测试结果 |
| 5-2 | 用户登录 | 1. 输入正确用户名和密码。 | 登录成功,系统验证通过。 |
| 2. 点击登录按钮进行验证。 | 跳转至用户首页。 | ||
| 3. 检查是否成功登录并跳转至用户首页。 | 用户成功登录,进入用户首页。 |
表5-3商品搜索测试用例表
| 用例编号 | 用例名称 | 测试步骤 | 测试结果 |
| 5-3 | 商品搜索 | 1. 在搜索框输入关键词,如商品名称。 | 显示相关商品列表。 |
| 2. 点击搜索按钮进行搜索。 | 匹配关键词的商品显示在搜索结果中。 | ||
| 3. 检查是否显示相关商品列表。 | 用户看到与搜索关键词匹配的商品。 |
表5-4商品购买测试用例表
| 用例编号 | 用例名称 | 测试步骤 | 测试结果 |
| 5-4 | 商品购买 | 1. 选择要购买的商品。 | 选定商品加入购物车。 |
| 2. 点击购买按钮进行下单。 | 跳转至确认订单页面。 | ||
| 3. 检查是否跳转至支付页面。 | 用户可进行支付操作。 |
表5-5商品添加测试用例表
| 用例编号 | 用例名称 | 测试步骤 | 测试结果 |
| 5-5 | 商品添加 | 1. 点击添加商品按钮。 | 进入商品添加页面。 |
| 2. 填写商品信息,包括名称、描述、价格等。 | 信息填写完整准确。 | ||
| 3. 确认提交并检查商品是否成功添加至平台。 | 商品成功添加至平台,可在商品列表中查看。 |
经过对用户注册、用户登录、商品搜索、商品购买和商品添加等功能的测试,系统表现稳定,用户注册流程顺畅,登录验证准确,商品搜索功能有效,购买流程顺利,商品添加成功。各项功能符合预期,用户可以顺利注册登录,搜索到所需商品并完成购买,同时卖家能成功添加商品至平台。系统运行良好,用户体验良好,功能完善。后续将继续关注用户反馈,优化交易流程,提升系统稳定性和用户满意度。
基于Java语言、SpringBoot框架和MySQL数据库的二手物品交易平台经过开发和运行,展现出了稳定的功能性和良好的用户体验。Java语言的高性能和跨平台特性,结合SpringBoot框架的灵活性和MySQL数据库的高效管理,为网站的顺利运行提供了坚实基础。网站通过用户注册、登录、商品搜索、购买和添加等功能,实现了用户间便捷的二手交易。
然而,在功能设计和安全性方面仍存在提升空间。需更加注重用户需求和体验设计,以提高用户满意度。同时,加强系统安全防护和数据保护,确保用户信息安全。未来发展方向包括优化功能、加强安全控制和提升用户体验。通过增加交互功能、优化搜索推荐、改进界面设计等方式提升用户满意度和留存率。加强数据加密和安全控制,建立健全的数据保护机制,保障用户隐私和交易安全。
总的来说,二手物品交易平台在技术实现和功能开发方面取得了一定进展,但仍需持续优化。通过不断改进和优化,二手物品交易平台有望实现更好的发展和用户满意度,为用户提供更便捷、安全的二手交易平台。
[1]徐少军,李宗哲,梅杰,王志坚.基于Springboot+Vue框架的质量检验监督管理系统研发[J].纺织标准与质量,2024,(01):11-14+21.
[2]雷欣,马宏琳,郑霖,段刚.基于SpringBoot的域名信息系统设计与实现[J].电脑知识与技术,2024,20(05):44-47.
[3]白茹鑫.基于SpringBoot+SSM框架的企业安全培训管理系统设计与实现[J].现代信息科技,2024,8(01):44-49.
[4]石雨昕,关家兴,邹博华,王夏阳,秦乐.基于SpringBoot微服务架构设计与实现实验室开放课题管理系统[J].实验室检测,2024,2(01):101-106.
[5]吴伶琳.基于SpringBoot的客户关系管理系统设计与实现[J].无线互联科技,2023,20(24):60-62.
[6]殷梅雨,肖月,周慧珍.基于“互联网+”的校园二手交易平台发展对策研究[J].现代商贸工业,2023,44(23):23-25.
[7]王川,高凤英,蔡则天,尚佳,越佳欣,贺旭德.高校二手书籍交易平台研究与设计——以内蒙古大学为例[J].科技创业月刊,2023,36(05):176-179.
[8]李顺,康雄杰.当前经济背景下校园二手交易平台的构建——以邵阳学院为例[J].财富时代,2023,(05):88-90.
[9]曹振兴,刘亚娇,邹敏,涂蓉蓉,刘键铮.绿色校园背景下的校园二手交易平台[J].数字通信世界,2023,(01):75-77.
[10]高耀,许诺,李博,王国帧.基于Web的新型校园二手交易平台实践研究——以“校易集市”为例[J].中国商论,2023,(01):130-132.
[11]Yu Yang.Design and Implementation of Student Information Management System Based on Springboot[J].Advances in Computer, Signals and Systems,2022,6(6):
[12]Wu Hejing.Commerce Middle Office Management System Based on Springboot[J].International Journal of Advanced Network, Monitoring and Controls,2022,7(2):32-45.
[13]Fuyuan Cheng.Talent Recruitment Management System for Small and Micro Enterprises Based on Springboot Framework[J].Advances in Educational Technology and Psychology,2021,5(2):
[14]Guanhong Chen,Jiangming Xu.Design and implementation of efficient Learning platform based on SpringBoot Framework[J].Journal of Electronics and Information Science,2020,6(1):
[15]Jian Chen,Chen Jian,Pan Hailan.Design of Man Hour Management Information System on SpringBoot Framework[J].Journal of Physics: Conference Series,2020,1646(1):012136-.
.
在此我要由衷感谢所有支持和帮助我的人。首先,由衷地感谢我的指导教师,大家都给予了我宝贵的指导和建议,顺利完成了研究工作离不开他们的帮助。他们的专业知识和经验对我产生了深远的影响。此外,感谢我的家人和朋友,在整个研究过程中给予了我无尽的鼓励和支持。他们相信我能够克服困难、坚持不懈地追求目标,这让我时刻保持积极向上的心态。最重要的是,我要感谢自己。在研究的过程中,少不了各种挑战和困难,但我从未放弃,始终保持着坚定的信念和努力的精神。正是这种勇气和毅力使我能够完成这项研究工作,并取得了令人满意的成果。
通过这次研究,我学到了很多知识和技能,也收获了自信和成长。我相信,只要我坚持努力和持续学习,就能够实现更大的成就和突破。因此,我将继续努力,为自己的梦想奋斗,成为一个有影响力和有价值的人。最后,我再次向所有支持和帮助过我的人表示深深的感谢。你们的支持是我前进的动力,我会铭记于心,并用更好的成绩回报你们的期望和信任。谢谢!
免费领取项目源码,请关注❥点赞收藏并私信博主,谢谢~
2429

被折叠的 条评论
为什么被折叠?



