摘 要
随着移动互联网的飞速发展,智能手机和移动互联网已经成为人们日常生活中不可或缺的一部分。在这样的背景下,微信小程序应运而生,凭借其无需下载安装、即用即走的特点,迅速成为连接用户与服务的桥梁。动漫作为一种深受年轻人喜爱的文化形式,拥有庞大的粉丝群体和广阔的市场前景。因此,结合微信小程序的便捷性和动漫文化的魅力,开发一款基于微信小程序的动漫论坛显得尤为必要。
基于微信小程序的动漫论坛旨在为动漫爱好者提供一个交流、分享、学习的平台。在这个平台上,用户可以浏览最新的动漫资讯,参与热门话题的讨论,分享自己的动漫作品和心得,还可以结识志同道合的朋友,共同探索动漫世界的无限魅力。同时,通过微信小程序的社交属性,用户可以轻松地将论坛内容分享给朋友,进一步扩大动漫文化的影响力。
本论坛将注重用户体验和内容质量,通过优化界面设计、提升交互体验、严格审核内容等措施,确保用户能够在一个友好、安全、高质量的环境中享受动漫文化的乐趣。我们相信,基于微信小程序的动漫论坛将成为动漫爱好者们的新宠,为动漫文化的传播和发展注入新的活力。
关键词:动漫论坛;Node.js ;微信小程序
Anime Forum Based on WeChat Mini Program
Abstract
With the rapid development of mobile Internet, smart phones and mobile Internet have become an indispensable part of people's daily life. In this context, WeChat mini programs have emerged, quickly becoming a bridge connecting users and services with their feature of no need to download and install, and being ready to use and go. Anime, as a popular cultural form among young people, has a huge fan base and broad market prospects. Therefore, combining the convenience of WeChat mini programs and the charm of anime culture, it is particularly necessary to develop an anime forum based on WeChat mini programs.
The anime forum based on WeChat mini program aims to provide a platform for anime enthusiasts to communicate, share, and learn. On this platform, users can browse the latest anime news, participate in discussions on popular topics, share their anime works and insights, and also meet like-minded friends to explore the infinite charm of the anime world together. Meanwhile, through the social attributes of WeChat mini programs, users can easily share forum content with friends, further expanding the influence of anime culture.
This forum will focus on user experience and content quality, ensuring that users can enjoy the fun of anime culture in a friendly, safe, and high-quality environment through measures such as optimizing interface design, improving interaction experience, and strict content review. We believe that anime forums based on WeChat mini programs will become a new favorite for anime enthusiasts, injecting new vitality into the dissemination and development of anime culture.
Key words:Anime Forum; Node.js; WeChat Mini Program
第一章 绪 论
1.1选题背景和意义
在移动互联网浪潮的推动下,微信小程序以其轻便、快捷、易于传播的特点,迅速成为了连接亿万用户与各类服务的纽带。它不仅简化了用户获取服务的流程,还为企业和开发者提供了全新的商业模式和创新空间。与此同时,动漫文化作为一种深受年轻人喜爱的流行文化,在全球范围内拥有庞大的粉丝群体。动漫迷们对于交流心得、分享资源、探讨剧情有着强烈的需求,而传统的动漫论坛受限于平台、访问方式等因素,已经无法满足用户日益增长的便捷性需求。
基于这样的背景,将微信小程序与动漫论坛相结合,开发一款基于微信小程序的动漫论坛,不仅是对移动互联网发展趋势的积极响应,也是满足动漫爱好者们迫切需求的创新举措。它打破了传统论坛的局限性,让用户在微信生态内就能轻松参与到动漫文化的交流与分享中,极大地提升了用户的便捷性和体验。
此外,基于微信小程序的动漫论坛还具有深远的意义。首先,它为动漫文化的传播和普及搭建了一个全新的平台,有助于扩大动漫文化的影响力,吸引更多的人群了解和喜爱动漫。其次,它为动漫创作者和爱好者提供了一个展示自我、交流创作的空间,有助于激发创作热情,推动动漫产业的创新发展。最后,它也为企业和开发者提供了一个新的商业机会,通过为用户提供高质量的动漫文化内容和服务,实现商业价值与社会价值的双赢。
综上所述,基于微信小程序的动漫论坛选题背景深厚,意义重大,它不仅顺应了移动互联网的发展趋势,满足了动漫爱好者的需求,还为动漫文化的传播和动漫产业的发展注入了新的活力。
1.2国内外研究现状
在国内,随着移动互联网的普及和微信小程序的发展,越来越多的企业和开发者开始关注并投入到基于微信小程序的动漫论坛开发中。这些论坛不仅提供了动漫资讯、讨论区、作品分享等基本功能,还通过引入社交元素、积分体系、个性化推荐等创新功能,吸引了大量动漫爱好者的参与。同时,国内的研究者和开发者也在不断探索和尝试,通过引入先进的技术和理念,提升论坛的用户体验和功能丰富度。例如,利用大数据分析用户行为,为用户提供更加精准的推荐;通过引入人工智能技术,实现自动审核、智能回复等功能,提升论坛的运营效率。
而在国外,基于社交媒体的动漫论坛也呈现出蓬勃发展的态势。一些知名的社交媒体平台,如Facebook、Twitter等,都成为了动漫爱好者们交流、分享的重要阵地。同时,一些专业的动漫论坛和社区也通过引入先进的技术和创新的功能,吸引了大量用户的参与。这些论坛不仅提供了丰富的动漫内容,还通过组织线上活动、举办线下聚会等方式,加强了用户之间的互动和交流。
综合来看,基于微信小程序的动漫论坛在国内外都呈现出蓬勃发展的态势。随着移动互联网的深入发展和用户需求的不断变化,未来的动漫论坛将更加注重用户体验、功能创新和内容质量,为用户提供更加便捷、高效、有趣的动漫文化交流平台。同时,随着技术的不断进步和创新,未来的动漫论坛也将引入更多先进的技术和理念,实现更加智能化、个性化的服务。
1.3论文结构与章节安排
本文共分为六章,章节内容安排如下:
第一章为引言,此章节对所设计和实现的系统的背景和意义和开发现状进行详细的论述以及说明,同时进行了论文整体框架的结构的简要介绍。
第二章为系统需求分析,章节所做的主要的工作是对系统进行了技术、经济和操作方面可行性的分析;对系统实行了总体功能的需求、用例分析。
第三章为系统的设计,主要是对系统的功能结构进行设计,并对系统数据库的概念结构以及物理结构的设计进行了分析。
第四章就是对系统的实现,根据系统功能的划分,分别的对系统所需要实现的前端客户功能和后端管理员功能进行了分析和说明。
第五章:系统测试。主要对系统的部分界面进行测试并对主要功能进行测试
第六章:总结
第二章 系统分析
2.1可行性分析
2.1.1技术可行性
通过采用Node.js技术,开发出一款功能强大、操作简便的动漫论坛,同时还建立了一个完善、安全、可靠的后台数据库,以确保其运行的稳定性和可靠性。
通过采用Node.js技术和Mysql数据库,可以轻松实现动漫论坛的设计,并且将用户角色有机地融入其中,这种创新的方式值得一试。此外,数据的完整性和多样性也为数据的有效分配和管理提供了坚实的基础。数据库安全平台是一个至关重要的组成部分,它不仅可以提升数据安全性,还可以通过提供更加灵活、智能、有效的基础控制方法,来实现对安全计算环境的支撑,从而确保数据的安全性。由于动漫论坛拥有强大的功能、免费的特性以及出色的用户体验,因此它在技术上是一个可行的选择。
2.1.2经济可行性
动漫论坛的开发是由开发者自己开发,不需要购买其他软件或者端口之类的,而且在动漫论坛的开发之前所做的市场调研及其他的微信小程序的动漫论坛,都是没有任何费用的,通过开发者自己的努力,所有的工作的都是自己亲力亲为,在碰到自己比较难以解决的问题,大多是通过同学和指导老师的帮助进行相关信息的解决,所以对于动漫论坛的开发在经济上是完全可行的,没有任何费用支出的。
使用node.js技术是比较成熟的技术,所以动漫论坛的开发在经济上是没有问题的。
2.1.3操作可行性
动漫论坛设计完成后,其可操作性得到了显著提升,管理员可以轻松访问系统,快速管理各种数据信息,而用户也可以轻松访问系统界面,通过界面导航菜单,快速查看各个功能模块,满足用户的信息需求。此外,系统的操作也不再需要专业人员,只需要注册用户就可以轻松完成各个功能模块的操作管理。因此,我们的系统具有很高的可操作性。通过使用界面窗口,我们能够轻松地让用户进行登录。因此,只需要掌握基础的电脑操作技能,就能够满足您的需求。
2.2系统功能分析
2.2.1 功能性分析
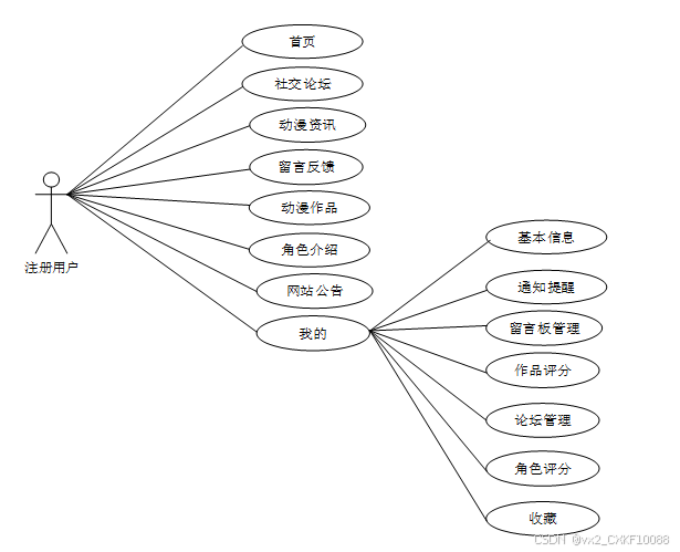
按照动漫论坛的角色,划分了注册用户管理模块、管理员模块这两大部分。
(一)注册用户管理模块:
注册登录:注册用户需要能够通过微信账号或者手机号完成注册,并且通过用户名和密码或者微信账号进行登录,以便享受系统提供的服务。
首页:一旦登录成功,注册用户应该能够进入系统的首页,获取最新的动漫资讯、网站公告、热门话题等重要信息,方便了解论坛的最新动态。
社交论坛:注册用户可以在论坛上进行发帖、回帖、点赞、评论等操作,与其他用户交流讨论关于动漫的话题、观点和作品。
动漫资讯:注册用户可以浏览系统发布的动漫资讯,包括新番介绍、声优访谈、漫展信息等,帮助用户了解动漫行业的最新动向和热门话题。
留言反馈:注册用户可以在系统中对动漫论坛提出反馈意见、建议或者疑问,以便系统管理员进行及时处理和回复。
动漫作品:注册用户可以浏览系统中发布的动漫作品,包括动画、漫画等,了解作品信息、讨论作品内容等。
角色介绍:注册用户可以查看系统中发布的动漫角色介绍,包括角色资料、故事背景、评价等。
网站公告:注册用户可以查看系统发布的网站公告,了解论坛的特别活动、票价变动、新上映动漫等重要信息。
基本信息:注册用户可以查看和编辑自己的基本信息,包括用户名、联系方式等。
留言板管理:注册用户可以管理自己的留言板,包括查看留言、回复留言等操作。
作品评分:注册用户可以对喜欢的动漫作品进行评分。
论坛管理:注册用户可以管理自己发布的帖子,包括编辑帖子内容、删除帖子等操作。
角色评分:注册用户可以对喜欢的动漫角色进行评分。
收藏:注册用户可以收藏感兴趣的帖子、动漫作品、角色介绍等。
(二 )管理员管理模块:
登录:管理员需要通过安全的登录界面输入用户名和密码,以确保系统的安全性和身份验证。
后台首页:一旦登录成功,管理员应该能够进入系统的后台首页,获取系统的整体运行情况和重要数据的概览。
系统用户:管理员可以管理系统的用户,包括普通用户和其他管理员,进行用户信息的查看、编辑和删除。
动漫类型管理:管理员可以管理动漫的类型信息,包括添加新类型、编辑类型信息、删除类型等操作。
动漫作品管理:管理员可以管理系统发布的动漫作品信息,包括添加新作品、编辑作品信息、删除作品等操作。
角色标签管理:管理员可以管理动漫角色的标签信息,包括添加新标签、编辑标签信息、删除标签等操作。
角色介绍管理:管理员可以管理动漫角色的介绍信息,包括添加新介绍、编辑介绍内容、删除介绍等操作。
通知提醒管理:管理员可以发布系统的通知提醒,通知用户关于系统更新、活动通知等重要信息。
作品评分管理:管理员可以管理用户对作品的评分,进行统计分析和管理。
角色评分管理:管理员可以管理用户对角色的评分,进行统计分析和管理。
轮播图管理:管理员可以管理系统首页的轮播图,包括添加、编辑和删除轮播图图片,以吸引用户关注和宣传重要活动。
网站公告管理:管理员可以发布系统的网站公告,通知用户关于论坛的最新动态、规则变动、重要通知等信息。
动漫资讯管理:管理员可以管理系统发布的动漫资讯,包括添加新资讯、编辑资讯内容、删除资讯等操作。
资讯分类管理:管理员可以管理动漫资讯的分类,包括添加新分类、编辑分类信息、删除分类等操作。
社交论坛管理:管理员可以管理论坛的发帖、回帖、评论等内容,进行内容审核、删除违规内容等操作。
论坛分类管理:管理员可以管理论坛的分类,包括添加新分类、编辑分类信息、删除分类等操作。。
2.2.2 非功能性分析
动漫论坛的非功能性需求比如动漫论坛的安全性怎么样,可靠性怎么样,性能怎么样,可拓展性怎么样等。具体可以表示在如下2-1表格中:
表2-1动漫论坛非功能需求表
| 安全性 | 主要指动漫论坛数据库的安装,数据库的使用和密码的设定必须合乎规范。 |
| 可靠性 | 可靠性是指动漫论坛能够安装用户的指示进行操作,经过测试,可靠性90%以上。 |
| 性能 | 性能是影响动漫论坛占据市场的必要条件,所以性能最好要佳才好。 |
| 可扩展性 | 比如数据库预留多个属性,比如接口的使用等确保了系统的非功能性需求。 |
| 易用性 | 用户只要跟着动漫论坛的页面展示内容进行操作,就可以了。 |
| 可维护性 | 动漫论坛开发的可维护性是非常重要的,经过测试,可维护性没有问题 |
2.3系统用例分析
通过2.2功能的分析,得出了动漫论坛的用例图:
注册用户角色用例如图2-1所示。

图2-1动漫论坛注册用户角色用例图
后端管理上的管理员是维护整个动漫论坛中所有数据信息的。管理员角色用例如图2-2所示。

2.4系统操作流程
2.4.1用户登录流程
对于系统的安全性的第一关,就是用户想要进入系统,必须通过登录窗口,输入自己的登录信息才可以进行登录,用户输入的信息准确无误后才可以进入到操作系统界面,进行功能模块的相对应操作,如果用户输入的信息不正确,则窗口出现提示框,用户登录失败,返回到第一步进行重新输入,如图2-3所示。

图2-3登录操作流程图
2.4.2信息添加流程
对于动漫论坛,需要随时添加所需要的数据信息,对于用户添加信息,需要根据添加界面,根据选框的内容进行填写所要添加的数据信息,信息输入完成后判断数据信息是否符合要求,符合要求则添加完成,用户所添加的信息不符合要求,则需要返回到第一步,重新输入数据信息,再进行判断操作,如图2-4所示。

图2-4信息添加流程图
2.4.3信息删除流程
不管是哪个用户角色进入到不通的系统操作界面,都可以进行不同的信息内容的操作功能,对用系统数据信息的删除,用户一旦将信息删除,那么该删除的数据信息将无法恢复,所以用户在对数据删除事,一定判断删除的内容是否是确定要删除的,确定无误后选择确定删除操作,如图2-5所示。

图2-5信息删除流程图
第三章 系统总体设计
3.1系统架构设计
本动漫论坛从架构上分为三层:表现层(UI)、业务逻辑层(BLL)以及数据层(DL)。

图3-1 动漫论坛架构设计图
表现层(UI):又称UI层,主要完成本动漫论坛的UI交互功能,一个良好的UI可以打打提高用户的用户体验,增强用户使用本动漫论坛时的舒适度。UI的界面设计也要适应不同版本的动漫论坛以及不同尺寸的分辨率,以做到良好的兼容性。UI交互功能要求合理,用户进行交互操作时必须要得到与之相符的交互结果,这就要求表现层要与业务逻辑层进行良好的对接。
业务逻辑层(BLL):主要完成本动漫论坛的数据处理功能。用户从表现层传输过来的数据经过业务逻辑层进行处理交付给数据层,系统从数据层读取的数据经过业务逻辑层进行处理交付给表现层。
数据层(DL):由于本动漫论坛的数据是放在服务端的mysql数据库中,因此本属于服务层的部分可以直接整合在业务逻辑层中,所以数据层中只有数据库,其主要完成本动漫论坛的数据存储和管理功能。
3.2开发流程设计
动漫论坛的开发对管理模块和系统使用的数据库进行分析,编写代开发,规划和操作是构建信息管理应用程序的必要三步曲,它决定了系统是否能够真正实现预设功能以及是否可以在成功设计后实施。在开发过程中,每个阶段必须严格按照线性顺序进行开发,并且在相应阶段生成的每个工作都可以通过技术进行验证和检查。确保一个阶段完成后是正确的,不会造成下一阶段拖拽现象,使系统完成设计功能后得到保证。
从动漫论坛的成功开发经验来看,上述方法效果最为明显,最大程度地降低了系统开发的复杂性。如图3-2所示。

图3-2开发系统流程图
3.3数据库设计
数据库是信息系统的基础和核心。数据库设计的好坏直接影响到信息系统开发的成败。创建数据库表首先确定实体的属性和实体之间的关系。根据关系创建一个数据表。
3.3.1实体ER图
数据库是整个软件编程中最重要的一个步骤,对于数据库问题主要是判定数据库的数量和结构公式的创建。展示系统使用的是Mysql进行对数据库进行管理,进行保证数据的安全性、稳定性等。
概念模型的设计是为了抽象真实世界的信息,并对信息世界进行建模。它是数据库设计的强大工具。数据库概念模型设计可以通过E-R图描述现实世界的概念模型。系统的E-R图显示了系统中实体之间的链接。而且Mysql数据库是自我保护能力比较强的数据库,下图主要是数据库实体的E-R图如图3-3所示:

图3-3实体的E-R图
这些功能可以充分满足动漫论坛的需求。此系统功能较为全面,系统功能结构图如3-4所示。

图3-4系统功能结构图
3.3.2数据表
我们可以根据数据结构的详细分析要求,我们根据输入和输出数据量的要求进行分析,确定什么表表,结构之间的关系,我们可以验证,调整和完善,查询和浏览过程,可以实现数据库,以使用户对数据和功能有更多要求。
基于系统使用的数据库管理系统的特点,对数据库的概念模型进行了转换和构建。但是,这个系统只需要充分考虑动漫论坛的功能,而且组织比较清晰。数据表如下。
| 编号 | 名称 | 数据类型 | 长度 | 小数位 | 允许空值 | 主键 | 默认值 | 说明 |
| 1 | token_id | int | 10 | 0 | N | Y | 临时访问牌ID | |
| 2 | token | varchar | 64 | 0 | Y | N | 临时访问牌 | |
| 3 | info | text | 65535 | 0 | Y | N | ||
| 4 | maxage | int | 10 | 0 | N | N | 2 | 最大寿命:默认2小时 |
| 5 | create_time | timestamp | 19 | 0 | N | N | CURRENT_TIMESTAMP | 创建时间: |
| 6 | update_time | timestamp | 19 | 0 | N | N | CURRENT_TIMESTAMP | 更新时间: |
| 7 | user_id | int | 10 | 0 | N | N | 0 | 用户编号: |
| 编号 | 名称 | 数据类型 | 长度 | 小数位 | 允许空值 | 主键 | 默认值 | 说明 |
| 1 | anime_genre_id | int | 10 | 0 | N | Y | 动漫类型ID | |
| 2 | type_name | varchar | 64 | 0 | Y | N | 类型名称 | |
| 3 | create_time | datetime | 19 | 0 | N | N | CURRENT_TIMESTAMP | 创建时间 |
| 4 | update_time | timestamp | 19 | 0 | N | N | CURRENT_TIMESTAMP | 更新时间 |
| 编号 | 名称 | 数据类型 | 长度 | 小数位 | 允许空值 | 主键 | 默认值 | 说明 |
| 1 | anime_works_id | int | 10 | 0 | N | Y | 动漫作品ID | |
| 2 | anime_title | varchar | 64 | 0 | Y | N | 动漫标题 | |
| 3 | anime_cover | varchar | 255 | 0 | Y | N | 动漫封面 | |
| 4 | comprehensive_rating | varchar | 64 | 0 | Y | N | 综合评分 | |
| 5 | anime_genre | varchar | 64 | 0 | Y | N | 动漫类型 | |
| 6 | role_list | text | 65535 | 0 | Y | N | 角色列表 | |
| 7 | plot_introduction | text | 65535 | 0 | Y | N | 剧情介绍 | |
| 8 | production_team | longtext | 2147483647 | 0 | Y | N | 制作团队 | |
| 9 | hits | int | 10 | 0 | N | N | 0 | 点击数 |
| 10 | praise_len | int | 10 | 0 | N | N | 0 | 点赞数 |
| 11 | recommend | int | 10 | 0 | N | N | 0 | 智能推荐 |
| 12 | create_time | datetime | 19 | 0 | N | N | CURRENT_TIMESTAMP | 创建时间 |
| 13 | update_time | timestamp | 19 | 0 | N | N | CURRENT_TIMESTAMP | 更新时间 |
| 编号 | 名称 | 数据类型 | 长度 | 小数位 | 允许空值 | 主键 | 默认值 | 说明 |
| 1 | article_id | mediumint | 8 | 0 | N | Y | 文章id:[0,8388607] | |
| 2 | title | varchar | 125 | 0 | N | Y | 标题:[0,125]用于文章和html的title标签中 | |
| 3 | type | varchar | 64 | 0 | N | N | 0 | 文章分类:[0,1000]用来搜索指定类型的文章 |
| 4 | hits | int | 10 | 0 | N | N | 0 | 点击数:[0,1000000000]访问这篇文章的人次 |
| 5 | praise_len | int | 10 | 0 | N | N | 0 | 点赞数 |
| 6 | create_time | timestamp | 19 | 0 | N | N | CURRENT_TIMESTAMP | 创建时间: |
| 7 | update_time | timestamp | 19 | 0 | N | N | CURRENT_TIMESTAMP | 更新时间: |
| 8 | source | varchar | 255 | 0 | Y | N | 来源:[0,255]文章的出处 | |
| 9 | url | varchar | 255 | 0 | Y | N | 来源地址:[0,255]用于跳转到发布该文章的网站 | |
| 10 | tag | varchar | 255 | 0 | Y | N | 标签:[0,255]用于标注文章所属相关内容,多个标签用空格隔开 | |
| 11 | content | longtext | 2147483647 | 0 | Y | N | 正文:文章的主体内容 | |
| 12 | img | varchar | 255 | 0 | Y | N | 封面图 | |
| 13 | description | text | 65535 | 0 | Y | N | 文章描述 |
| 编号 | 名称 | 数据类型 | 长度 | 小数位 | 允许空值 | 主键 | 默认值 | 说明 |
| 1 | type_id | smallint | 5 | 0 | N | Y | 分类ID:[0,10000] | |
| 2 | display | smallint | 5 | 0 | N | N | 100 | 显示顺序:[0,1000]决定分类显示的先后顺序 |
| 3 | name | varchar | 16 | 0 | N | N | 分类名称:[2,16] | |
| 4 | father_id | smallint | 5 | 0 | N | N | 0 | 上级分类ID:[0,32767] |
| 5 | description | varchar | 255 | 0 | Y | N | 描述:[0,255]描述该分类的作用 | |
| 6 | icon | text | 65535 | 0 | Y | N | 分类图标: | |
| 7 | url | varchar | 255 | 0 | Y | N | 外链地址:[0,255]如果该分类是跳转到其他网站的情况下,就在该URL上设置 | |
| 8 | create_time | timestamp | 19 | 0 | N | N | CURRENT_TIMESTAMP | 创建时间: |
| 9 | update_time | timestamp | 19 | 0 | N | N | CURRENT_TIMESTAMP | 更新时间: |
| 编号 | 名称 | 数据类型 | 长度 | 小数位 | 允许空值 | 主键 | 默认值 | 说明 |
| 1 | auth_id | int | 10 | 0 | N | Y | 授权ID: | |
| 2 | user_group | varchar | 64 | 0 | Y | N | 用户组: | |
| 3 | mod_name | varchar | 64 | 0 | Y | N | 模块名: | |
| 4 | table_name | varchar | 64 | 0 | Y | N | 表名: | |
| 5 | page_title | varchar | 255 | 0 | Y | N | 页面标题: | |
| 6 | path | varchar | 255 | 0 | Y | N | 路由路径: | |
| 7 | position | varchar | 32 | 0 | Y | N | 位置: | |
| 8 | mode | varchar | 32 | 0 | N | N | _blank | 跳转方式: |
| 9 | add | tinyint | 3 | 0 | N | N | 1 | 是否可增加: |
| 10 | del | tinyint | 3 | 0 | N | N | 1 | 是否可删除: |
| 11 | set | tinyint | 3 | 0 | N | N | 1 | 是否可修改: |
| 12 | get | tinyint | 3 | 0 | N | N | 1 | 是否可查看: |
| 13 | field_add | text | 65535 | 0 | Y | N | 添加字段: | |
| 14 | field_set | text | 65535 | 0 | Y | N | 修改字段: | |
| 15 | field_get | text | 65535 | 0 | Y | N | 查询字段: | |
| 16 | table_nav_name | varchar | 500 | 0 | Y | N | 跨表导航名称: | |
| 17 | table_nav | varchar | 500 | 0 | Y | N | 跨表导航: | |
| 18 | option | text | 65535 | 0 | Y | N | 配置: | |
| 19 | create_time | timestamp | 19 | 0 | N | N | CURRENT_TIMESTAMP | 创建时间: |
| 20 | update_time | timestamp | 19 | 0 | N | N | CURRENT_TIMESTAMP | 更新时间: |
| 编号 | 名称 | 数据类型 | 长度 | 小数位 | 允许空值 | 主键 | 默认值 | 说明 |
| 1 | collect_id | int | 10 | 0 | N | Y | 收藏ID: | |
| 2 | user_id | int | 10 | 0 | N | N | 0 | 收藏人ID: |
| 3 | source_table | varchar | 255 | 0 | Y | N | 来源表: | |
| 4 | source_field | varchar | 255 | 0 | Y | N | 来源字段: | |
| 5 | source_id | int | 10 | 0 | N | N | 0 | 来源ID: |
| 6 | title | varchar | 255 | 0 | Y | N | 标题: | |
| 7 | img | varchar | 255 | 0 | Y | N | 封面: | |
| 8 | create_time | timestamp | 19 | 0 | N | N | CURRENT_TIMESTAMP | 创建时间: |
| 9 | update_time | timestamp | 19 | 0 | N | N | CURRENT_TIMESTAMP | 更新时间: |
| 编号 | 名称 | 数据类型 | 长度 | 小数位 | 允许空值 | 主键 | 默认值 | 说明 |
| 1 | comment_id | int | 10 | 0 | N | Y | 评论ID: | |
| 2 | user_id | int | 10 | 0 | N | N | 0 | 评论人ID: |
| 3 | reply_to_id | int | 10 | 0 | N | N | 0 | 回复评论ID:空为0 |
| 4 | content | longtext | 2147483647 | 0 | Y | N | 内容: | |
| 5 | nickname | varchar | 255 | 0 | Y | N | 昵称: | |
| 6 | avatar | varchar | 255 | 0 | Y | N | 头像地址:[0,255] | |
| 7 | create_time | timestamp | 19 | 0 | N | N | CURRENT_TIMESTAMP | 创建时间: |
| 8 | update_time | timestamp | 19 | 0 | N | N | CURRENT_TIMESTAMP | 更新时间: |
| 9 | source_table | varchar | 255 | 0 | Y | N | 来源表: | |
| 10 | source_field | varchar | 255 | 0 | Y | N | 来源字段: | |
| 11 | source_id | int | 10 | 0 | N | N | 0 | 来源ID: |
| 编号 | 名称 | 数据类型 | 长度 | 小数位 | 允许空值 | 主键 | 默认值 | 说明 |
| 1 | forum_id | mediumint | 8 | 0 | N | Y | 论坛id | |
| 2 | display | smallint | 5 | 0 | N | N | 100 | 排序 |
| 3 | user_id | mediumint | 8 | 0 | N | N | 0 | 用户ID |
| 4 | nickname | varchar | 16 | 0 | Y | N | 昵称:[0,16] | |
| 5 | praise_len | int | 10 | 0 | Y | N | 0 | 点赞数 |
| 6 | hits | int | 10 | 0 | N | N | 0 | 访问数 |
| 7 | title | varchar | 125 | 0 | N | N | 标题 | |
| 8 | keywords | varchar | 125 | 0 | Y | N | 关键词 | |
| 9 | description | varchar | 255 | 0 | Y | N | 描述 | |
| 10 | url | varchar | 255 | 0 | Y | N | 来源地址 | |
| 11 | tag | varchar | 255 | 0 | Y | N | 标签 | |
| 12 | img | text | 65535 | 0 | Y | N | 封面图 | |
| 13 | content | longtext | 2147483647 | 0 | Y | N | 正文 | |
| 14 | create_time | timestamp | 19 | 0 | N | N | CURRENT_TIMESTAMP | 创建时间: |
| 15 | update_time | timestamp | 19 | 0 | N | N | CURRENT_TIMESTAMP | 更新时间: |
| 16 | avatar | varchar | 255 | 0 | Y | N | 发帖人头像: | |
| 17 | type | varchar | 64 | 0 | N | N | 0 | 论坛分类:[0,1000]用来搜索指定类型的论坛帖 |
| 编号 | 名称 | 数据类型 | 长度 | 小数位 | 允许空值 | 主键 | 默认值 | 说明 |
| 1 | type_id | smallint | 5 | 0 | N | Y | 分类ID:[0,10000] | |
| 2 | name | varchar | 16 | 0 | N | N | 分类名称:[2,16] | |
| 3 | description | varchar | 255 | 0 | Y | N | 描述:[0,255]描述该分类的作用 | |
| 4 | url | varchar | 255 | 0 | Y | N | 外链地址:[0,255]如果该分类是跳转到其他网站的情况下,就在该URL上设置 | |
| 5 | father_id | smallint | 5 | 0 | N | N | 0 | 上级分类ID:[0,32767] |
| 6 | icon | varchar | 255 | 0 | Y | N | 分类图标: | |
| 7 | create_time | timestamp | 19 | 0 | N | N | CURRENT_TIMESTAMP | 创建时间: |
| 8 | update_time | timestamp | 19 | 0 | N | N | CURRENT_TIMESTAMP | 更新时间: |
| 编号 | 名称 | 数据类型 | 长度 | 小数位 | 允许空值 | 主键 | 默认值 | 说明 |
| 1 | hits_id | int | 10 | 0 | N | Y | 点赞ID: | |
| 2 | user_id | int | 10 | 0 | N | N | 0 | 点赞人: |
| 3 | create_time | timestamp | 19 | 0 | N | N | CURRENT_TIMESTAMP | 创建时间: |
| 4 | update_time | timestamp | 19 | 0 | N | N | CURRENT_TIMESTAMP | 更新时间: |
| 5 | source_table | varchar | 255 | 0 | Y | N | 来源表: | |
| 6 | source_field | varchar | 255 | 0 | Y | N | 来源字段: | |
| 7 | source_id | int | 10 | 0 | N | N | 0 | 来源ID: |
| 编号 | 名称 | 数据类型 | 长度 | 小数位 | 允许空值 | 主键 | 默认值 | 说明 |
| 1 | message_id | int | 10 | 0 | N | Y | 留言板ID: | |
| 2 | user_id | int | 10 | 0 | N | N | 0 | 用户ID: |
| 3 | title | varchar | 64 | 0 | Y | N | 标题: | |
| 4 | content | longtext | 2147483647 | 0 | N | N | 内容: | |
| 5 | nickname | varchar | 32 | 0 | N | N | 昵称: | |
| 6 | avatar | varchar | 255 | 0 | Y | N | 头像: | |
| 7 | | varchar | 125 | 0 | Y | N | 留言者邮箱 | |
| 8 | phone | varchar | 11 | 0 | Y | N | 留言者手机号码 | |
| 9 | create_time | timestamp | 19 | 0 | N | N | CURRENT_TIMESTAMP | 创建时间: |
| 10 | update_time | timestamp | 19 | 0 | N | N | CURRENT_TIMESTAMP | 更新时间: |
| 11 | reply | longtext | 2147483647 | 0 | Y | N | 回复 | |
| 12 | reply_state | tinyint | 4 | 0 | Y | N | 0 | 回复状态 |
| 编号 | 名称 | 数据类型 | 长度 | 小数位 | 允许空值 | 主键 | 默认值 | 说明 |
| 1 | notice_id | mediumint | 8 | 0 | N | Y | 公告id: | |
| 2 | title | varchar | 125 | 0 | N | N | 标题: | |
| 3 | content | longtext | 2147483647 | 0 | Y | N | 正文: | |
| 4 | create_time | timestamp | 19 | 0 | N | N | CURRENT_TIMESTAMP | 创建时间: |
| 5 | update_time | timestamp | 19 | 0 | N | N | CURRENT_TIMESTAMP | 更新时间: |
| 编号 | 名称 | 数据类型 | 长度 | 小数位 | 允许空值 | 主键 | 默认值 | 说明 |
| 1 | notification_reminder_id | int | 10 | 0 | N | Y | 通知提醒ID | |
| 2 | registered_users | int | 10 | 0 | Y | N | 0 | 注册用户 |
| 3 | reminder_topic | varchar | 64 | 0 | Y | N | 提醒主题 | |
| 4 | reminder_time | datetime | 19 | 0 | Y | N | 提醒时间 | |
| 5 | content_remarks | text | 65535 | 0 | Y | N | 内容备注 | |
| 6 | create_time | datetime | 19 | 0 | N | N | CURRENT_TIMESTAMP | 创建时间 |
| 7 | update_time | timestamp | 19 | 0 | N | N | CURRENT_TIMESTAMP | 更新时间 |
| 编号 | 名称 | 数据类型 | 长度 | 小数位 | 允许空值 | 主键 | 默认值 | 说明 |
| 1 | praise_id | int | 10 | 0 | N | Y | 点赞ID: | |
| 2 | user_id | int | 10 | 0 | N | N | 0 | 点赞人: |
| 3 | create_time | timestamp | 19 | 0 | N | N | CURRENT_TIMESTAMP | 创建时间: |
| 4 | update_time | timestamp | 19 | 0 | N | N | CURRENT_TIMESTAMP | 更新时间: |
| 5 | source_table | varchar | 255 | 0 | Y | N | 来源表: | |
| 6 | source_field | varchar | 255 | 0 | Y | N | 来源字段: | |
| 7 | source_id | int | 10 | 0 | N | N | 0 | 来源ID: |
| 8 | status | bit | 1 | 0 | N | N | 1 | 点赞状态:1为点赞,0已取消 |
| 编号 | 名称 | 数据类型 | 长度 | 小数位 | 允许空值 | 主键 | 默认值 | 说明 |
| 1 | registered_users_id | int | 10 | 0 | N | Y | 注册用户ID | |
| 2 | user_name | varchar | 64 | 0 | Y | N | 用户姓名 | |
| 3 | user_gender | varchar | 64 | 0 | Y | N | 用户性别 | |
| 4 | mobile_phone_number | varchar | 16 | 0 | Y | N | 手机号码 | |
| 5 | examine_state | varchar | 16 | 0 | N | N | 已通过 | 审核状态 |
| 6 | user_id | int | 10 | 0 | N | N | 0 | 用户ID |
| 7 | create_time | datetime | 19 | 0 | N | N | CURRENT_TIMESTAMP | 创建时间 |
| 8 | update_time | timestamp | 19 | 0 | N | N | CURRENT_TIMESTAMP | 更新时间 |
| 编号 | 名称 | 数据类型 | 长度 | 小数位 | 允许空值 | 主键 | 默认值 | 说明 |
| 1 | role_introduction_id | int | 10 | 0 | N | Y | 角色介绍ID | |
| 2 | role_name | varchar | 64 | 0 | Y | N | 角色姓名 | |
| 3 | anime_title | varchar | 64 | 0 | Y | N | 动漫标题 | |
| 4 | character_poster | varchar | 255 | 0 | Y | N | 角色海报 | |
| 5 | comprehensive_rating | varchar | 64 | 0 | Y | N | 综合评分 | |
| 6 | role_tags | varchar | 64 | 0 | Y | N | 角色标签 | |
| 7 | role_introduction | longtext | 2147483647 | 0 | Y | N | 角色介绍 | |
| 8 | praise_len | int | 10 | 0 | N | N | 0 | 点赞数 |
| 9 | create_time | datetime | 19 | 0 | N | N | CURRENT_TIMESTAMP | 创建时间 |
| 10 | update_time | timestamp | 19 | 0 | N | N | CURRENT_TIMESTAMP | 更新时间 |
| 编号 | 名称 | 数据类型 | 长度 | 小数位 | 允许空值 | 主键 | 默认值 | 说明 |
| 1 | role_rating_id | int | 10 | 0 | N | Y | 角色评分ID | |
| 2 | registered_users | int | 10 | 0 | Y | N | 0 | 注册用户 |
| 3 | role_name | varchar | 64 | 0 | Y | N | 角色姓名 | |
| 4 | anime_title | varchar | 64 | 0 | Y | N | 动漫标题 | |
| 5 | role_rating | varchar | 64 | 0 | Y | N | 角色评分 | |
| 6 | scoring_instructions | text | 65535 | 0 | Y | N | 评分说明 | |
| 7 | number_of_raters | varchar | 64 | 0 | N | N | 评分人数 | |
| 8 | create_time | datetime | 19 | 0 | N | N | CURRENT_TIMESTAMP | 创建时间 |
| 9 | update_time | timestamp | 19 | 0 | N | N | CURRENT_TIMESTAMP | 更新时间 |
| 编号 | 名称 | 数据类型 | 长度 | 小数位 | 允许空值 | 主键 | 默认值 | 说明 |
| 1 | role_tags_id | int | 10 | 0 | N | Y | 角色标签ID | |
| 2 | label_type | varchar | 64 | 0 | Y | N | 标签类型 | |
| 3 | create_time | datetime | 19 | 0 | N | N | CURRENT_TIMESTAMP | 创建时间 |
| 4 | update_time | timestamp | 19 | 0 | N | N | CURRENT_TIMESTAMP | 更新时间 |
| 编号 | 名称 | 数据类型 | 长度 | 小数位 | 允许空值 | 主键 | 默认值 | 说明 |
| 1 | slides_id | int | 10 | 0 | N | Y | 轮播图ID: | |
| 2 | title | varchar | 64 | 0 | Y | N | 标题: | |
| 3 | content | varchar | 255 | 0 | Y | N | 内容: | |
| 4 | url | varchar | 255 | 0 | Y | N | 链接: | |
| 5 | img | varchar | 255 | 0 | Y | N | 轮播图: | |
| 6 | hits | int | 10 | 0 | N | N | 0 | 点击量: |
| 7 | create_time | timestamp | 19 | 0 | N | N | CURRENT_TIMESTAMP | 创建时间: |
| 8 | update_time | timestamp | 19 | 0 | N | N | CURRENT_TIMESTAMP | 更新时间: |
| 编号 | 名称 | 数据类型 | 长度 | 小数位 | 允许空值 | 主键 | 默认值 | 说明 |
| 1 | upload_id | int | 10 | 0 | N | Y | 上传ID | |
| 2 | name | varchar | 64 | 0 | Y | N | 文件名 | |
| 3 | path | varchar | 255 | 0 | Y | N | 访问路径 | |
| 4 | file | varchar | 255 | 0 | Y | N | 文件路径 | |
| 5 | display | varchar | 255 | 0 | Y | N | 显示顺序 | |
| 6 | father_id | int | 10 | 0 | Y | N | 0 | 父级ID |
| 7 | dir | varchar | 255 | 0 | Y | N | 文件夹 | |
| 8 | type | varchar | 32 | 0 | Y | N | 文件类型 |
| 编号 | 名称 | 数据类型 | 长度 | 小数位 | 允许空值 | 主键 | 默认值 | 说明 |
| 1 | user_id | mediumint | 8 | 0 | N | Y | 用户ID:[0,8388607]用户获取其他与用户相关的数据 | |
| 2 | state | smallint | 5 | 0 | N | N | 1 | 账户状态:[0,10](1可用|2异常|3已冻结|4已注销) |
| 3 | user_group | varchar | 32 | 0 | Y | N | 所在用户组:[0,32767]决定用户身份和权限 | |
| 4 | login_time | timestamp | 19 | 0 | N | N | CURRENT_TIMESTAMP | 上次登录时间: |
| 5 | phone | varchar | 11 | 0 | Y | N | 手机号码:[0,11]用户的手机号码,用于找回密码时或登录时 | |
| 6 | phone_state | smallint | 5 | 0 | N | N | 0 | 手机认证:[0,1](0未认证|1审核中|2已认证) |
| 7 | username | varchar | 16 | 0 | N | N | 用户名:[0,16]用户登录时所用的账户名称 | |
| 8 | nickname | varchar | 16 | 0 | Y | N | 昵称:[0,16] | |
| 9 | password | varchar | 64 | 0 | N | N | 密码:[0,32]用户登录所需的密码,由6-16位数字或英文组成 | |
| 10 | | varchar | 64 | 0 | Y | N | 邮箱:[0,64]用户的邮箱,用于找回密码时或登录时 | |
| 11 | email_state | smallint | 5 | 0 | N | N | 0 | 邮箱认证:[0,1](0未认证|1审核中|2已认证) |
| 12 | avatar | varchar | 255 | 0 | Y | N | 头像地址:[0,255] | |
| 13 | open_id | varchar | 255 | 0 | Y | N | 针对获取用户信息字段 | |
| 14 | create_time | timestamp | 19 | 0 | N | N | CURRENT_TIMESTAMP | 创建时间: |
| 15 | vip_level | varchar | 255 | 0 | Y | N | 会员等级 | |
| 16 | vip_discount | double | 11 | 2 | Y | N | 0.00 | 会员折扣 |
| 编号 | 名称 | 数据类型 | 长度 | 小数位 | 允许空值 | 主键 | 默认值 | 说明 |
| 1 | group_id | mediumint | 8 | 0 | N | Y | 用户组ID:[0,8388607] | |
| 2 | display | smallint | 5 | 0 | N | N | 100 | 显示顺序:[0,1000] |
| 3 | name | varchar | 16 | 0 | N | N | 名称:[0,16] | |
| 4 | description | varchar | 255 | 0 | Y | N | 描述:[0,255]描述该用户组的特点或权限范围 | |
| 5 | source_table | varchar | 255 | 0 | Y | N | 来源表: | |
| 6 | source_field | varchar | 255 | 0 | Y | N | 来源字段: | |
| 7 | source_id | int | 10 | 0 | N | N | 0 | 来源ID: |
| 8 | register | smallint | 5 | 0 | Y | N | 0 | 注册位置: |
| 9 | create_time | timestamp | 19 | 0 | N | N | CURRENT_TIMESTAMP | 创建时间: |
| 10 | update_time | timestamp | 19 | 0 | N | N | CURRENT_TIMESTAMP | 更新时间: |
| 编号 | 名称 | 数据类型 | 长度 | 小数位 | 允许空值 | 主键 | 默认值 | 说明 |
| 1 | work_rating_id | int | 10 | 0 | N | Y | 作品评分ID | |
| 2 | registered_users | int | 10 | 0 | Y | N | 0 | 注册用户 |
| 3 | anime_title | varchar | 64 | 0 | Y | N | 动漫标题 | |
| 4 | anime_genre | varchar | 64 | 0 | Y | N | 动漫类型 | |
| 5 | work_rating | varchar | 64 | 0 | Y | N | 作品评分 | |
| 6 | scoring_instructions | text | 65535 | 0 | Y | N | 评分说明 | |
| 7 | number_of_raters | varchar | 64 | 0 | N | N | 评分人数 | |
| 8 | create_time | datetime | 19 | 0 | N | N | CURRENT_TIMESTAMP | 创建时间 |
| 9 | update_time | timestamp | 19 | 0 | N | N | CURRENT_TIMESTAMP | 更新时间 |
第四章 系统详细设计与实现
4.1用户端:注册用户功能模块
4.1.1用户登录界面
用户登录,用户通过输入账号和密码,选择角色并点击登录进行系统登录操作,如下图所示。

图4-1用户登录界面图
登录的关键代码如下:
const md5 = require("md5");
var Controller = require("../core/controller.js");
class Login extends Controller {
constructor(config) {
super(
Object.assign({
tpl: "./login/",
service: "user",
},
config
)
);
}
}
Login.prototype.api = async function(ctx) {
var body = ctx.request.body;
var obj = await $.services["user"].get_obj({
username: body.username
},{like:false});
if (obj) {
var group = await $.services["user_group"].get_obj({
name:obj.user_group
})
if (group){
if (group.name!=="管理员"){
var sql = "select examine_state from "+ group.source_table +" WHERE user_id = " + obj.user_id;
var userExamine = await $.mysql.run(sql);
if (userExamine && userExamine.length > 0 && userExamine[0].examine_state!=="已通过"){
return {
error: {
code: 70000,
message: "该用户审核未通过"
},
};
}
}
if (obj.state!==1){
return {
error: {
code: 70000,
message: "用户非可用状态,不能登录"
},
};
}
var password = md5(body.password);
if (password === obj.password) {
ctx.session.user = obj;
var date = Date.parse(new Date());
var token = md5(obj.user_id + "_" + date);
await $.services["access_token"].add({
token,
info: JSON.stringify(obj),
user_id:obj.user_id
});
obj.token = token;
return {
result: {obj}
};
} else {
return {
error: {
code: 70000,
message: "密码错误"
},
};
}
}else {
return {
error: {
code: 70000,
message: "用户组不存在"
},
};
}
} else {
return {
error: {
code: 70000,
message: "账户不存在"
}
};
}
};
4.1.2用户注册界面
注册,通过填写密码、昵称、邮箱、性别、姓名、邮箱、电话等信息,输入完成后选择提交即可注册成功,如下图所示。

图4-2注册界面图
注册的关键代码如下:
Register.prototype.index = async function(ctx) {
var group_list = await $.services["user_group"].get_list({}, Object.assign({}, this.config));
return await ctx.render(this.config.tpl + "index.html", {
group_list
});
};
Register.prototype.api = async function(ctx) {
var user = $.services.user;
var body = ctx.request.body;
var username = body.username;
var obj = await user.get_obj({
username
});
if (obj) {
return {
error: {
code: 70000,
message: "账户名已存在",
},
};
} else {
var password = md5(body.password);
var nickname = body.nickname;
var user_group = body.user_group;
var email = body.email;
var email_state= body.hasOwnProperty('email_state') ? body.email_state : 0;
var phone = body.phone;
var phone_state= body.hasOwnProperty('phone_state') ? body.phone_state : 0;
var avatar = body.avatar;
var bl_reg = await user.add({
username,
password,
nickname,
user_group,
email,
email_state,
phone,
phone_state,
avatar
});
if (bl_reg) {
return {
result: "注册成功"
};
} else {
return {
error: {
code: 70000,
message: "注册失败",
},
};
}
}
};
4.1.3前台首页界面
前台首页,注册用户进入动漫论坛,可以对首页、社交论坛、动漫资讯、留言反馈、动漫作品、角色介绍、网站公告、我的等功能模块进行相对应操作,如下图所示。

图4-3前台首页界面图
4.1.4基本信息界面
基本信息,在基本信息页面用户可以修改头像、昵称、密码等操作,如下图所示。

图4-4基本信息界面图
4.1.5动漫作品界面
动漫作品,普通用户可以浏览系统中发布的动漫作品,包括动画、漫画等,了解作品信息、讨论作品内容等。如下图所示。

图4-5动漫作品界面图
4.1.6留言反馈界面
留言反馈,用户可以管理自己的留言板,包括查看留言、回复留言等操作。如下图所示。

图4-6留言反馈界面图
4.2 管理端:管理员功能模块
4.2.1管理员登录界面
管理员进入到操作界面,通过登录窗口进行在线填写自己的用户名、密码、角色进行登录,登录成功后进入到系统操作界面进行相应信息的获取,如下图所示。

图4-7管理员登录主界面图
4.2.2管理员首页功能界面
管理员登陆系统后,可以对后台首页、系统用户、动漫类型管理、动漫作品管理、角色标签管理、角色介绍管理、通知提醒管理、作品评分管理、角色评分管理、系统管理、留言管理、网站公告管理、资源管理、交流管理等功能模块进行相对应操作,在首页界面还可以查看作品评分统计和角色评分统计。如下图所示。

图4-8管理员首页功能界面图
4.2.3系统用户界面
系统用户,在系统用户页面,管理员可以对系统中所有的用户角色进行管控,包含了管理员、注册用户这两种角色,如果需要添加新的用户,点击页面中的“添加”按钮根据提示输入上用户信息,点击“提交”以后在对应的用户界面就可以查看到了,可以点击用户后面的“删除”按钮直接删除某一用户。如下图所示。

图4-9系统用户界面图
系统用户添加的关键代码如下:
Controller.prototype.add = async function(ctx) {
var result = await this.service.add(ctx.request.body, this.config);
if (this.service.error) {
return {
error: this.service.error,
};
}
return {
result,
};
};
删:
Controller.prototype.del = async function(ctx) {
if (!Object.keys(ctx.query).length) {
return {
code: 30000,
message: "删除条件不能为空!",
};
}
var result = await this.service.del(ctx.request.query, this.config);
if (this.service.error) {
return {
error: this.service.error,
};
}
return {
result,
};
};
改:
Service.prototype.set = async function(query, body, config) {
var sql = $.mysql.toSetSql(query, body, Object.assign({}, this.config, config || {}));
var ret = await this.run(sql);
return ret;
};
4.2.4动漫类型管理界面
动漫类型管理,管理员可以管理动漫的类型信息,包括添加新类型、编辑类型信息、删除类型等操作。如下图所示。

图4-10动漫类型列表界面图

图4-11动漫类型添加界面图
4.2.5角色介绍管理界面
角角介绍管理,管理员可以管理动漫角色的介绍信息,包括添加新介绍、编辑介绍内容、删除介绍等操作。如下图所示。

图4-12角色介绍列表界面图

图4-13角色介绍添加界面图
4.2.6系统管理界面
系统管理,在系统管理页面管理员可以对系统前台展示的轮播图进行增删改查,方便用户进行查看。如下图所示。

图4-14系统管理界面图
轮播图上传的关键代码如下:
Controller.prototype.upload = async function(ctx) {
var req = ctx.request;
var query = req.query;
var url = "";
if (req.files && req.files.file) {
var f = req.files.file;
const render = fs.createReadStream(f.path);
var name = f.name;
var dir = f.dir || "";
var file = _dir + dir + name;
try {
if (fs.existsSync(file)) {
var arr = name.split(".");
name = arr[0];
var extension = arr[arr.length - 1];
var num = 10000;
for (var i = 0; i < num; i++) {
var na = name + "_" + (i + 1) + "." + extension;
file = path.join(_dir, na);
if (!fs.existsSync(file)) {
name = na;
break;
}
}
}
const upStream = fs.createWriteStream(file);
render.pipe(upStream);
url = _path + name;
} catch (e) {
console.log("上传失败:", e);
}
return {
result: {
url
}
};
} else {
return {
code: 10000,
message: "上传的文件(file)不能为空!",
};
}
};
4.2.7网站公告管理界面
网站公告管理,在系统管理页面管理员可以对系统前台展示的公告进行增删改查,方便用户进行查看。如下图所示。

图4-15网站公告管理界面图
第五章 系统的测试
系统开发到了最后一个阶段那就是系统测试,系统测试对软件的开发其实是非常有必要的。因为没什么系统一经开发出来就可能会尽善尽美,再厉害的系统开发工程师也会在系统开发的时候出现纰漏,系统测试能够较好的改正一些错误,为后期系统的维护性提供很好的支持。通过系统测试,开发人员也可以建立自己对系统的信心,为后期的系统版本的跟新提供支持。
5.2 系统测试用例
系统测试包括:用户登录功能测试、动漫作品查看功能测试、添加动漫类型、密码修改功能测试,如表5-1、5-2、5-3、5-4所示:
表5-1 用户登录功能测试表
| 用例名称 | 用户登录系统 |
| 目的 | 测试用户通过正确的用户名和密码可否登录功能 |
| 前提 | 未登录的情况下 |
| 测试流程 | 1) 进入登录页面 2) 输入正确的用户名和密码 |
| 预期结果 | 用户名和密码正确的时候,跳转到登录成功界面,反之则显示错误信息,提示重新输入 |
| 实际结果 | 实际结果与预期结果一致 |
动漫作品查看功能测试:
表5-2 动漫作品查看功能测试表
| 用例名称 | 动漫作品查看 |
| 目的 | 测试动漫作品查看功能 |
| 前提 | 用户登录 |
| 测试流程 | 点击动漫作品列表 |
| 预期结果 | 可以查看到所有动漫作品 |
| 实际结果 | 实际结果与预期结果一致 |
管理员添加动漫类型测试:
表5-3 管理员添加动漫类型测试表
| 用例名称 | 动漫类型发布测试用例 |
| 目的 | 测试动漫类型发布功能 |
| 前提 | 用户正常登录情况下 |
| 测试流程 | 1)点击动漫类型管理,然后点击添加后并填写信息。 2)点击进行提交。 |
| 预期结果 | 提交以后,页面首页会显示新的动漫类型 |
| 实际结果 | 实际结果与预期结果一致 |
密码修改功能测试:
表5-4密码修改功能测试表
| 用例名称 | 密码修改测试用例 |
| 目的 | 测试管理员密码修改功能 |
| 前提 | 管理员用户正常登录情况下 |
| 测试流程 | 1)管理员密码修改并完成填写。 2)点击进行提交。 |
| 预期结果 | 使用新的密码可以登录 |
| 实际结果 | 实际结果与预期结果一致 |
5.3 系统测试结果
通过编写动漫论坛的测试用例,已经检测完毕用户登录功能测试、动漫作品查看功能测试、添加动漫类型、密码修改功能测试,通过这些测试为动漫论坛的后期推广运营提供了强力的技术支撑。
结 论
经过了几个月的努力,本动漫论坛终于完成了,虽然在校期间也开发过一些小型的小程序,但是都是在老师的讲解以及辅助下完成的,没有经历过开发之前的需求分析、系统分析,都是直接从系统设计开始的,因此开发动漫论坛对我意义重大。
在开发系统最初,首先对各个动漫论坛方面的需求进行调研,了解对于用户来说,开发的系统需要实现哪些功能才能满足动漫论坛需求,对需求进行分析;其次选择自己比较熟悉的Nodejs语言,MYSQL数据库来设计开发,通过知网库、学校图书馆等地方查阅、学习这些技术,掌握编程的思想和方法,然后就是对系统进行分析,从系统开发的可行性、系统实现的功能、系统应该具备的性能以及系统的操作流程方面,对系统进行全方位的分析,确定系统的最终功能,从而对系统的功能和数据库进行设计,最后就是系统的实现以及对实现的功能的测试,确保系统能够稳定的运行。
在开发的过程中暴露出了自己的很多问题,比如前期的准备还是不够充分,不能完全掌握其操作流程;在开发过程中对Nodejs的编程掌握的还不够熟练以及对系统的环境配置上还存在很多问题,经常会导致项目在运行的时候出现错误。学无止境,通过一边查阅资料一边向导师请教,慢慢的解决了这些问题,在以后的学习、工作者我会更加严谨,通过本项目的开发,我将会受益终生!
参考文献
[1]郭雨新.动漫IP与国产动漫品牌协同运营发展研究[J].参花,2024,(06):74-76.
[2]潘晓萍.数字媒体时代下动漫设计的创新与发展研究[J].鞋类工艺与设计,2024,4(03):54-56.
[3]闫倩倩.跨媒介视域下国产动漫IP的传播研究[J].新媒体研究,2024,10(02):64-66.DOI:10.16604/j.cnki.issn2096-0360.2024.02.007.
[4]李淑玲,朱彤.基于Node.js技术的在线测试系统设计方案[J].科技资讯,2023,21(19):35-38.DOI:10.16661/j.cnki.1672-3791.2303-5042-5997.
[5]胡娟,蒲源.基于Node.js的低代码人脸识别系统的设计与实现[J].电脑知识与技术,2023,19(28):14-17.DOI:10.14004/j.cnki.ckt.2023.1504.
[6]范兴娟,郭芳彤,刘保庆.基于node.js云平台的快递无人车在生鲜配送系统的应用[J].电子制作,2023,31(18):70-74.DOI:10.16589/j.cnki.cn11-3571/tn.2023.18.009.
[7]Tyson M .Intro to Hapi: The Node.js framework[J].InfoWorld.com,2023,
[8]Krill P .Node.js upgrade adds environment variable config[J].InfoWorld.com,2023,
[9]邓杰海,刘薇,汤小燕.基于Node.js的开源架构Electron赋能前端开发[J].现代计算机,2023,29(16):87-92.
[10]张猛,何姗姗.基于Vue+Node.js的智能小区数据管理系统设计与实现[J].电脑知识与技术,2023,19(14):46-49+53.DOI:10.14004/j.cnki.ckt.2023.0730.
[11]赵率宏.基于Node.js的ORM框架研究与实现[D].西南科技大学,2023.DOI:10.27415/d.cnki.gxngc.2023.000804.
[12]孙国程,陈大睿,张昭艳等.基于Node.js和MongoDB的公益帮扶小程序设计与实现[J].软件,2023,44(04):78-80.
[13]Uzayr B S .Conquering JavaScript:Node.js[M].CRC Press:2023-02-28.
[14]Krill P .Deno 1.30 backs built-in Node.js modules[J].InfoWorld.com,2023,
[15]Reid B ,D'Amorim M ,Wagner M , et al.NCQ: Code Reuse Support for Node.js Developers[J].IEEE Transactions on Software Engineering,2023,49(5):3205-3225.
[16]布宇凡.基于Node.js的船舶信息管理系统的设计与实现[D].北京邮电大学,2022.DOI:10.26969/d.cnki.gbydu.2022.000688.
[17]闵亮,薛格格,张玉欣等.基于Node.JS博客系统的设计与实现[J].电子设计工程,2022,30(07):37-41.DOI:10.14022/j.issn1674-6236.2022.07.008.
[18]王华威.基于Node.js的网上书店设计与实现[J].中国新技术新产品,2020,(22):43-46.DOI:10.13612/j.cnki.cntp.2020.22.015.
[19]雷少玲.基于Node.js为后端的微信小程序授权登录的探究与实现[J].电子制作,2020,(22):42-44.DOI:10.16589/j.cnki.cn11-3571/tn.2020.22.015.
[20]蒋登丽.基于Node.js的农产品订购系统的设计与实现[J].现代信息科技,2020,4(17):23-26.DOI:10.19850/j.cnki.2096-4706.2020.17.007.
致 谢
动漫论坛的完成,如何实现的更好,其中付出的努力是很大的,这段时光将会终身难忘。
动漫论坛的设计可以顺利完成,首先,我要感谢我的指导老师,他在我遇到设计问题时及时帮助了我,并在我对设计感到困惑时给了我充分的指导。在他的帮助下,我可以完成高质量的毕业设计。在动漫论坛的设计和开发中,指导老师提出了许多实用的意见和建议,并为我提供了大量相关的研究资料,使我对设计有了更深入的了解。只有在老师的指导下,才能在毕业设计中取得成功。在此,我要向指导老师表示深深的谢意。
在此,我还要感谢我的同学们,他们为我的设计提供了许多参考意见,并与我讨论了设计中的问题,从而使我的设计一步一步走向成熟。
免费领取项目源码,请关注❥点赞收藏并私信博主,谢谢~
1465

被折叠的 条评论
为什么被折叠?



