目 录
本论文主要论述了如何基于SpringBoot技术开发一个高校校内外卖系统,本系统将严格按照软件开发流程进行各个阶段的工作,采用B/S架构,面向对象编程思想进行项目开发。在引言中,作者将论述高校校内外卖系统的当前背景以及系统开发的目的,后续章节将严格按照软件开发流程,对系统进行各个阶段分析设计。
高校校内外卖系统的主要使用者分为管理员、骑手用户和普通用户,实现功能包括后台管理员:系统用户、商品类型管理、购物商城管理、购买信息管理、骑手接单管理、配送信息管理、外卖资讯管理、系统管理、外卖公告管理、资源管理等模块;前台用户:首页、外卖公告、外卖资讯、购物商城、我的账户、个人中心等功能。由于本网站的功能模块设计比较全面,所以使得整个高校校内外卖系统信息管理的过程得以实现。
本高校校内外卖系统是以SpringBoot这一框架为基础,采用Java的开发语言,使用了MySQL这一数据库进行开发的,可以实现高校校内外卖系统管理的信息化,可以方便管理员进行更加方便快捷的管理。
关键词:Java;SpringBoot框架;高校校内外卖系统;MySQL数据库
Abstract
This paper mainly discusses how to develop a campus food delivery system for universities based on SpringBoot technology. The system will strictly follow the software development process for each stage of work, using B/S architecture and object-oriented programming ideas for project development. In the introduction, the author will discuss the current background of the campus food delivery system in universities and the purpose of system development. Subsequent chapters will strictly follow the software development process to analyze and design the system at each stage.
The main users of the campus food delivery system in universities are divided into administrators, rider users, and ordinary users. The implementation functions include backend administrators: system users, product type management, shopping mall management, purchase information management, rider order management, delivery information management, user signing management, system management, food delivery announcement management, resource management, and other modules; Front end users: Home page, food delivery announcements, food delivery information, shopping mall, my account, personal center, and other functions. Due to the comprehensive design of the functional modules on this website, the information management process of the entire university's campus food delivery system can be realized.
The campus food delivery system of our university is based on the SpringBoot framework, developed using Java programming language and MySQL database. It can realize the informatization of campus food delivery system management and facilitate administrators to manage more conveniently and quickly.
Keywords: Java; SpringBoot framework; On campus food delivery system in universities; MySQL database
1 绪论
1.1 选题背景与意义
随着现代人生活节奏加快、工作压力增加以及生活方式的变迁,外卖市场逐渐兴起并迅速发展。外卖解决了人们对于便利、快捷饮食需求的问题,成为许多人日常生活中的重要组成部分。然而,随着大学生群体在高校校园中的增加,他们对于外卖的需求也日益增加,但传统的外卖平台对于高校校内外卖系统的需求没有得到很好地满足,存在一定的不便利性和欠缺完善的问题。
高校校内外卖系统能够满足大学生多样化的饮食需求。随着高校中外籍学生和外地学生的增多,他们对于特色饮食的需求也相应增加。校内外卖系统可以提供多样化的餐饮选择,包括各种国际和地方特色菜肴,满足师生们不同口味的需求。
其次,校内外卖系统可以提供更加方便、快捷的送餐服务。传统的外卖平台存在配送时间长、送餐地点不准确等问题,而校内外卖系统可以通过与高校食堂合作,实现即时配送和精准送达,节省用户等待和餐饮商家配送时间。
同时,高校校内外卖系统能够提高餐饮管理效率和服务品质。通过数字化管理与结算系统,可以减少餐厅管理的人力成本和出错率,提高餐厅服务效率和品质;同时也可以通过用户评价系统,让餐厅了解顾客对菜品和服务的反馈,有助于改进和优化菜品质量和服务。
最后,校内外卖系统对于高校食堂的经营可持续发展具有重要意义。面对市场竞争和日益增长的外卖需求,高校食堂需要通过建立校内外卖系统,提高竞争力和吸引力,增加收入,使食堂能够更好地为师生提供饮食服务。
随着移动互联网的普及和快速发展,外卖市场也日益繁荣。外卖行业以其便捷、快速的特点,受到了消费者的青睐,成为了日常生活中不可或缺的一部分。在高校校园中,学生群体是外卖消费的一个重要群体,而传统的外卖方式已不能满足学生对外卖的需求,渐渐形成了在校内开展外卖服务的新兴市场。校内外卖系统的推出,为高校学生提供了更加便捷、快速的外卖服务,同时也促进了校园商家的发展,推动了高校校园的数字化建设。
目前,一些高校已经开始尝试引入校内外卖系统,提供校园内的外卖服务。这些系统通常包括学生端APP、商家端APP和后台管理系统,学生可以通过手机APP浏览菜单、下单支付,商家接单、配送等环节也可以通过APP完成,后台管理系统可以实现订单管理、数据统计等功能。一些校内外卖系统还与校园卡系统、学生信息系统等进行了整合,提高了系统的便捷性和安全性。
然而,目前校内外卖系统还存在一些问题和挑战。首先,一些高校的校内外卖系统功能还不够完善,用户体验有待提升。其次,对于一些小型商家来说,接入和使用校内外卖系统的成本可能较高,需要更多的支持和资源。另外,一些高校在推行校内外卖服务时也可能面临食品安全、配送问题等挑战,需要制定相应的规范和措施,确保服务质量和用户安全。
总的来说,校内外卖系统作为高校校园数字化建设的一部分,有望为高校学生提供更便捷、快速的外卖服务,促进高校校园商业的发展。然而,需要在系统功能完善、成本降低、食品安全等方面不断探索和完善,推动校内外卖系统的发展和应用。
本文共分为六章,章节内容安排如下:
第一章:引言。此章节对所设计和实现的系统的背景和状况以及意义进行详细的论述以及说明,同时进行了论文整体框架的结构的简要介绍。
第二章:系统需求分析。章节所做的主要的工作是对系统进行了技术、经济和操作方面可行性的分析;对系统实行了总体功能的需求、用例分析。
第三章:系统的设计。主要是对系统的功能结构进行设计,并对系统数据库的概念结构以及物理结构的设计进行了分析。
第四章:系统的实现。根据系统功能的划分,分别的对系统所需要实现的前台客户功能和后台管理员功能进行了分析和说明。
第五章:系统测试。主要对系统的部分界面进行测试并对主要功能进行测试
2 高校校内外卖系统系统分析
系统需求分析是系统开发的一个关键环节,它在系统的设计和实现上起到了一个承上启下的位置。系统需求分析是对所需要做的系统进行一个需求的挖掘,如果分析的准确可以精准的解决现实中碰到的问题。如果分析不到位会影响后期系统的实现。一个系统的优秀程度需求分析也是占据了非常大的比例,如果需求分析不到位,后面的系统设计要实现就是一个偏离导航的设计。
系统可行行分析是对系统对系统可行性进行一个探讨。在探讨系统的可行性上我们主要从技术上的可行性和经济上的可行性以及法律层面的可行性上进行分析,如果三个层面度通过,我们则认为系统是比较可行的。
2.1.1 技术可行性分析
基于Web的高校校内外卖系统存储所使用的是MySQL数据库以及开发中所使用的是IDEA、Tomcat这些开发工具的使用,能够给我们的编写工作带来许多的便利。用JSP技术来实现动态的页面,嵌入低依赖性的设计模式,灵活的数据库,配合稳定的服务器,整个系统的运行效率大大提升。由此可见,在技术层面达成目标不是问题。目前SpringBoot框架也是很多用户选择的框架之一。
SpringBoot框架是开源的,拥有大量的社区支持和丰富的学习资源。使用SpringBoot框架进行开发可以降低开发成本,缩短开发周期。此外,SpringBoot框架具备良好的性能和稳定性,可以降低系统的运行成本和维护成本。因此,从经济角度分析是可行的。
本系统实现功能的操作很简单,普通电脑的常见配置就可以运行本软件,并且只要粗通电脑使用的基本常识就可以流畅的使用本软件。电脑具备连接互联网的能力,并且可以正常访问系统,并不需要操作者有什么高超的能力,只需了解业务流程,并且按照专业知识进行正确操作即可,所以高校校内外卖系统具备操作可行性。
高校校内外卖系统按功能划分为前台用户和后台管理员两大部分,其中前台用户包含普通用户和骑手用户。
前台用户管理模块:
(1)用户注册登录:游客可以随时进入到系统中,对系统中的信息浏览,但是想要实现系统相关模块的操作,就必须有这个系统的账号,如果没有账号的话,可以注册用户进行相关的操作,同时用户还可以通过“我的”这个按钮对个人信息以及操作的信息进行管控。
(2)查看高校校内外卖系统的首页信息:高校校内外卖系统的首页信息包含了首页、外卖公告、外卖资讯、购物商城等。
(3)外卖公告:当用户点击“外卖公告”这一菜单按钮,会显示管理员在后台发布的所有的外卖公告,可以查看详情。
(4)外卖资讯:点击“外卖资讯”这个菜单,可以查看到系统中所有添加的外卖资讯,如果想要了解某一新闻信息的详细信息,点击后面的“详情”会进入详情查看界面,可以对外卖资讯信息进行详情查看、点赞、收藏、评论等操作。
(5)购物商城:用户可以查看购物商城,在查询到自己想要了解的购物商城的时候,可以进入查看详细的介绍包括商品类型、商品名称、商品数量、商品价格、配送费、商家地址、商品简介等,在购物商城详情这个界面,同时支持用户对喜欢的外卖商品信息进行购买、点赞和收藏操作。
(6)我的账户:在前台点击“我的”下面的“我的账户”可以对个人资料+密码修改进行管控。
(7)个人中心:前台用户点击右上角的“用户名”,然后点击“个人中心”可查看个人相关管理信息。普通用户可以对个人首页、购买信息、骑手接单、配送信息、外卖资讯和自己收藏的信息进行管理。骑手用户可以对个人首页、购买信息、骑手接单、配送信息、外卖资讯和收藏的信息进行管理。
管理员管理模块:
(1)登录:管理员在后台可以输入用户名+密码进行登录,管理员的用户名和密码是在数据库中直接设定好的。
(2)系统用户:管理员可以对高校校内外卖系统中的管理员、骑手用户和普通用户进行增删改查。
(3)商品类型管理:点击“商品类型管理”系统会把高校校内外卖系统当中所有的商品类型信息都显示出来,管理员可进行添加商品类型和类型描述管理,并可进行查询、重置或删除等相应操作。
(4)购物商城管理:管理员点击“购物商城管理”菜单可以对购物商城列表进行查看,并进行增删改查。如果想要添加新的购物商城商品信息,点击“添加”按钮,输入详情信息,点击“提交”按钮就可以添加了。
(5)购买信息管理:管理员点击“购买信息管理”菜单可以对购买信息列表进行查看,并进行接单和支付信息设置。
(6)骑手接单管理:管理员点击“骑手接单管理”会显示出所有的骑手接单信息,点击可以添加配送信息。
(7)配送信息管理:管理员点击“配送信息管理”会显示出所有购买订单的配送信息,并进行管理。
(8)外卖资讯管理:管理员点击“外卖资讯管理”会显示出所有购买订单的签收信息,并进行管理。
(9)系统管理:管理员点击“系统管理”菜单可以对首页展示的轮播图进行管理。
(10)外卖公告管理:管理员点击“外卖公告管理”菜单可以查看到系统中的所有外卖公告信息,对已经存在的外卖公告,管理员可以修改,也可以添加新的外卖公告或者删除外卖公告。
(11)资源管理:进入后台首页工具栏点击“资源管理”这个按钮可以查看所有外卖资讯、资讯分类等信息,可以进行详情查看、删除、查看评论等操作。
高校校内外卖系统的非功能性需求,比如高校校内外卖系统的安全性怎么样,可靠性怎么样,性能怎么样,可拓展性怎么样等。具体可以表示在如下2-1表格中:
表2-1高校校内外卖系统非功能需求表
| 安全性 | 主要指高校校内外卖系统数据库的安装,数据库的使用和密码的设定必须合乎规范。 |
| 可靠性 | 可靠性是指高校校内外卖系统能够按照用户提交的指示进行操作,经过测试,可靠性90%以上。 |
| 性能 | 性能是影响高校校内外卖系统占据市场的必要条件,所以性能最好要佳才好。 |
| 可扩展性 | 比如数据库预留多个属性,比如接口的使用等确保了系统的非功能性需求。 |
| 易用性 | 用户只要跟着高校校内外卖系统的页面展示内容进行操作,就可以了。 |
| 可维护性 | 高校校内外卖系统开发的可维护性是非常重要的,经过测试,可维护性没有问题 |
2.3 系统用例分析
高校校内外卖系统的完整UML用例图分别是图2-1、2-2和图2-3。
图2-1就是普通用户角色的用例展示。

图2-1 高校校内外卖系统普通用户角色用例图
图2-2就是骑手用户角色的用例展示。

图2-2 高校校内外卖系统骑手用户角色用例图
图2-3就是管理员角色的用例展示。

图2-3 高校校内外卖系统管理员角色用例图
2.4.1 数据流程
开发高校购买信息管理系统最主要的一个目的就是实现用户对购物商城商品信息的购买,图2-4就是系统的数据流图。

图2-4购物商城商品购买操作展开图
2.4.2 业务流程
分析完高校购买信息管理系统的数据流,那么接下来我们来看系统的业务流程,图2-5就是业务流程图:

图2-5业务流程图
本章主要通过对高校校内外卖系统的可行性分析、功能需求分析、系统用例分析、系统业务流程分析,确定整个高校校内外卖系统要实现的功能。同时也为高校校内外卖系统的代码实现和测试提供了标准。
本章主要讨论的内容包括高校校内外卖系统的功能模块设计、数据库系统设计。
3.1 系统功能模块设计
在上一章节中主要对系统的功能性需求和非功能性需求进行分析,并且根据需求分析了本高校校内外卖系统中的用例。那么接下来就要开始对本高校校内外卖系统的架构、主要功能和数据库开始进行设计。高校校内外卖系统根据前面章节的需求分析得出,其总体设计模块图如图3-1所示。

图3-1 高校校内外卖系统功能模块图
3.1.2用户模块设计
本系统的用户包括管理员和用户,两种用户模块的功能基本是相同的,用户比管理员多了一个注册功能,所以以用户模块的结构图为例进行分析,用户模块结构图为例进行分析,如下图:

图3-2用户模块结构图
3.1.3 评论管理模块设计
高校校内外卖系统是一个交流性质的公开平台,用户在平台上提交评论,增加用户之间的互动性。但是同时也为了更好的规范评论的内容,给予管理员删除不合适的评论的功能,所以需要专门设计一个评论管理模块,具体的结构图如下:

图3-3评论管理模块结构图
3.1.4购物商城管理模块设计
高校校内外卖系统是中需要存储不少购物商城信息,其模块功能结构,具体的结构图如下:

图3-4购物商城模块结构图
高校校内外卖系统是中需要存储不少购买信息,其模块功能结构,具体的结构图如下:

图3-5购买信息模块结构图
数据库设计一般包括需求分析、概念模型设计、数据库表建立三大过程,其中需求分析前面章节已经阐述,概念模型设计有概念模型和逻辑结构设计两部分。
3.2.1 数据库概念结构设计
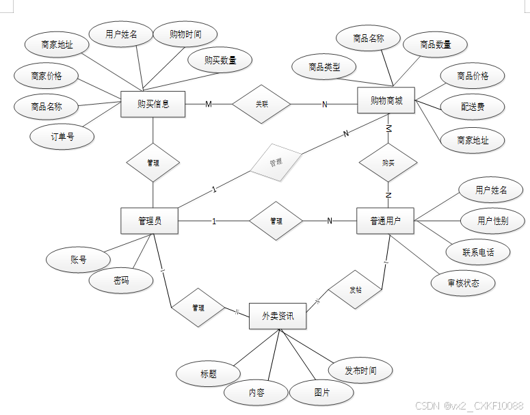
下面是整个高校校内外卖系统中主要的数据库表总E-R实体关系图。

图3-6 高校校内外卖系统总E-R关系图
3.2.2 数据库逻辑结构设计
通过上一小节中高校校内外卖系统中总E-R关系图上得出一共需要创建很多个数据表。在此我主要罗列几个主要的数据库表结构设计。
| 编号 | 名称 | 数据类型 | 长度 | 小数位 | 允许空值 | 主键 | 默认值 | 说明 |
| 1 | token_id | int | 10 | 0 | N | Y | 临时访问牌ID | |
| 2 | token | varchar | 64 | 0 | Y | N | 临时访问牌 | |
| 3 | info | text | 65535 | 0 | Y | N | ||
| 4 | maxage | int | 10 | 0 | N | N | 2 | 最大寿命:默认2小时 |
| 5 | create_time | timestamp | 19 | 0 | N | N | CURRENT_TIMESTAMP | 创建时间: |
| 6 | update_time | timestamp | 19 | 0 | N | N | CURRENT_TIMESTAMP | 更新时间: |
| 7 | user_id | int | 10 | 0 | N | N | 0 | 用户编号: |
| 编号 | 名称 | 数据类型 | 长度 | 小数位 | 允许空值 | 主键 | 默认值 | 说明 |
| 1 | article_id | mediumint | 8 | 0 | N | Y | 文章id:[0,8388607] | |
| 2 | title | varchar | 125 | 0 | N | Y | 标题:[0,125]用于文章和html的title标签中 | |
| 3 | type | varchar | 64 | 0 | N | N | 0 | 文章分类:[0,1000]用来搜索指定类型的文章 |
| 4 | hits | int | 10 | 0 | N | N | 0 | 点击数:[0,1000000000]访问这篇文章的人次 |
| 5 | praise_len | int | 10 | 0 | N | N | 0 | 点赞数 |
| 6 | create_time | timestamp | 19 | 0 | N | N | CURRENT_TIMESTAMP | 创建时间: |
| 7 | update_time | timestamp | 19 | 0 | N | N | CURRENT_TIMESTAMP | 更新时间: |
| 8 | source | varchar | 255 | 0 | Y | N | 来源:[0,255]文章的出处 | |
| 9 | url | varchar | 255 | 0 | Y | N | 来源地址:[0,255]用于跳转到发布该文章的网站 | |
| 10 | tag | varchar | 255 | 0 | Y | N | 标签:[0,255]用于标注文章所属相关内容,多个标签用空格隔开 | |
| 11 | content | longtext | 2147483647 | 0 | Y | N | 正文:文章的主体内容 | |
| 12 | img | varchar | 255 | 0 | Y | N | 封面图 | |
| 13 | description | text | 65535 | 0 | Y | N | 文章描述 |
| 编号 | 名称 | 数据类型 | 长度 | 小数位 | 允许空值 | 主键 | 默认值 | 说明 |
| 1 | type_id | smallint | 5 | 0 | N | Y | 分类ID:[0,10000] | |
| 2 | display | smallint | 5 | 0 | N | N | 100 | 显示顺序:[0,1000]决定分类显示的先后顺序 |
| 3 | name | varchar | 16 | 0 | N | N | 分类名称:[2,16] | |
| 4 | father_id | smallint | 5 | 0 | N | N | 0 | 上级分类ID:[0,32767] |
| 5 | description | varchar | 255 | 0 | Y | N | 描述:[0,255]描述该分类的作用 | |
| 6 | icon | text | 65535 | 0 | Y | N | 分类图标: | |
| 7 | url | varchar | 255 | 0 | Y | N | 外链地址:[0,255]如果该分类是跳转到其他网站的情况下,就在该URL上设置 | |
| 8 | create_time | timestamp | 19 | 0 | N | N | CURRENT_TIMESTAMP | 创建时间: |
| 9 | update_time | timestamp | 19 | 0 | N | N | CURRENT_TIMESTAMP | 更新时间: |
| 编号 | 名称 | 数据类型 | 长度 | 小数位 | 允许空值 | 主键 | 默认值 | 说明 |
| 1 | auth_id | int | 10 | 0 | N | Y | 授权ID: | |
| 2 | user_group | varchar | 64 | 0 | Y | N | 用户组: | |
| 3 | mod_name | varchar | 64 | 0 | Y | N | 模块名: | |
| 4 | table_name | varchar | 64 | 0 | Y | N | 表名: | |
| 5 | page_title | varchar | 255 | 0 | Y | N | 页面标题: | |
| 6 | path | varchar | 255 | 0 | Y | N | 路由路径: | |
| 7 | position | varchar | 32 | 0 | Y | N | 位置: | |
| 8 | mode | varchar | 32 | 0 | N | N | _blank | 跳转方式: |
| 9 | add | tinyint | 3 | 0 | N | N | 1 | 是否可增加: |
| 10 | del | tinyint | 3 | 0 | N | N | 1 | 是否可删除: |
| 11 | set | tinyint | 3 | 0 | N | N | 1 | 是否可修改: |
| 12 | get | tinyint | 3 | 0 | N | N | 1 | 是否可查看: |
| 13 | field_add | text | 65535 | 0 | Y | N | 添加字段: | |
| 14 | field_set | text | 65535 | 0 | Y | N | 修改字段: | |
| 15 | field_get | text | 65535 | 0 | Y | N | 查询字段: | |
| 16 | table_nav_name | varchar | 500 | 0 | Y | N | 跨表导航名称: | |
| 17 | table_nav | varchar | 500 | 0 | Y | N | 跨表导航: | |
| 18 | option | text | 65535 | 0 | Y | N | 配置: | |
| 19 | create_time | timestamp | 19 | 0 | N | N | CURRENT_TIMESTAMP | 创建时间: |
| 20 | update_time | timestamp | 19 | 0 | N | N | CURRENT_TIMESTAMP | 更新时间: |
| 编号 | 名称 | 数据类型 | 长度 | 小数位 | 允许空值 | 主键 | 默认值 | 说明 |
| 1 | canteen_takeout_id | int | 10 | 0 | N | Y | 食堂外卖ID | |
| 2 | product_type | varchar | 64 | 0 | Y | N | 商品类型 | |
| 3 | product_name | varchar | 64 | 0 | Y | N | 商品名称 | |
| 4 | product_images | varchar | 255 | 0 | Y | N | 商品图片 | |
| 5 | product_quantity | int | 10 | 0 | Y | N | 0 | 商品数量 |
| 6 | commodity_price | int | 10 | 0 | Y | N | 0 | 商品价格 |
| 7 | delivery_fee | int | 10 | 0 | Y | N | 0 | 配送费 |
| 8 | canteen_address | varchar | 64 | 0 | Y | N | 食堂地址 | |
| 9 | product_introduction | text | 65535 | 0 | Y | N | 商品简介 | |
| 10 | hits | int | 10 | 0 | N | N | 0 | 点击数 |
| 11 | praise_len | int | 10 | 0 | N | N | 0 | 点赞数 |
| 12 | recommend | int | 10 | 0 | N | N | 0 | 智能推荐 |
| 13 | create_time | datetime | 19 | 0 | N | N | CURRENT_TIMESTAMP | 创建时间 |
| 14 | update_time | timestamp | 19 | 0 | N | N | CURRENT_TIMESTAMP | 更新时间 |
| 编号 | 名称 | 数据类型 | 长度 | 小数位 | 允许空值 | 主键 | 默认值 | 说明 |
| 1 | collect_id | int | 10 | 0 | N | Y | 收藏ID: | |
| 2 | user_id | int | 10 | 0 | N | N | 0 | 收藏人ID: |
| 3 | source_table | varchar | 255 | 0 | Y | N | 来源表: | |
| 4 | source_field | varchar | 255 | 0 | Y | N | 来源字段: | |
| 5 | source_id | int | 10 | 0 | N | N | 0 | 来源ID: |
| 6 | title | varchar | 255 | 0 | Y | N | 标题: | |
| 7 | img | varchar | 255 | 0 | Y | N | 封面: | |
| 8 | create_time | timestamp | 19 | 0 | N | N | CURRENT_TIMESTAMP | 创建时间: |
| 9 | update_time | timestamp | 19 | 0 | N | N | CURRENT_TIMESTAMP | 更新时间: |
| 编号 | 名称 | 数据类型 | 长度 | 小数位 | 允许空值 | 主键 | 默认值 | 说明 |
| 1 | comment_id | int | 10 | 0 | N | Y | 评论ID: | |
| 2 | user_id | int | 10 | 0 | N | N | 0 | 评论人ID: |
| 3 | reply_to_id | int | 10 | 0 | N | N | 0 | 回复评论ID:空为0 |
| 4 | content | longtext | 2147483647 | 0 | Y | N | 内容: | |
| 5 | nickname | varchar | 255 | 0 | Y | N | 昵称: | |
| 6 | avatar | varchar | 255 | 0 | Y | N | 头像地址:[0,255] | |
| 7 | create_time | timestamp | 19 | 0 | N | N | CURRENT_TIMESTAMP | 创建时间: |
| 8 | update_time | timestamp | 19 | 0 | N | N | CURRENT_TIMESTAMP | 更新时间: |
| 9 | source_table | varchar | 255 | 0 | Y | N | 来源表: | |
| 10 | source_field | varchar | 255 | 0 | Y | N | 来源字段: | |
| 11 | source_id | int | 10 | 0 | N | N | 0 | 来源ID: |
| 编号 | 名称 | 数据类型 | 长度 | 小数位 | 允许空值 | 主键 | 默认值 | 说明 |
| 1 | delivery_information_id | int | 10 | 0 | N | Y | 配送信息ID | |
| 2 | rider_users | int | 10 | 0 | Y | N | 0 | 骑手用户 |
| 3 | riders_name | varchar | 64 | 0 | Y | N | 骑手姓名 | |
| 4 | riders_phone_number | varchar | 64 | 0 | Y | N | 骑手电话 | |
| 5 | product_type | varchar | 64 | 0 | Y | N | 商品类型 | |
| 6 | product_name | varchar | 64 | 0 | Y | N | 商品名称 | |
| 7 | canteen_address | varchar | 64 | 0 | Y | N | 食堂地址 | |
| 8 | regular_users | int | 10 | 0 | Y | N | 0 | 普通用户 |
| 9 | receiving_address | varchar | 64 | 0 | Y | N | 收货地址 | |
| 10 | delivery_status | varchar | 64 | 0 | Y | N | 配送状态 | |
| 11 | create_time | datetime | 19 | 0 | N | N | CURRENT_TIMESTAMP | 创建时间 |
| 12 | update_time | timestamp | 19 | 0 | N | N | CURRENT_TIMESTAMP | 更新时间 |
| 编号 | 名称 | 数据类型 | 长度 | 小数位 | 允许空值 | 主键 | 默认值 | 说明 |
| 1 | hits_id | int | 10 | 0 | N | Y | 点赞ID: | |
| 2 | user_id | int | 10 | 0 | N | N | 0 | 点赞人: |
| 3 | create_time | timestamp | 19 | 0 | N | N | CURRENT_TIMESTAMP | 创建时间: |
| 4 | update_time | timestamp | 19 | 0 | N | N | CURRENT_TIMESTAMP | 更新时间: |
| 5 | source_table | varchar | 255 | 0 | Y | N | 来源表: | |
| 6 | source_field | varchar | 255 | 0 | Y | N | 来源字段: | |
| 7 | source_id | int | 10 | 0 | N | N | 0 | 来源ID: |
| 编号 | 名称 | 数据类型 | 长度 | 小数位 | 允许空值 | 主键 | 默认值 | 说明 |
| 1 | notice_id | mediumint | 8 | 0 | N | Y | 公告id: | |
| 2 | title | varchar | 125 | 0 | N | N | 标题: | |
| 3 | content | longtext | 2147483647 | 0 | Y | N | 正文: | |
| 4 | create_time | timestamp | 19 | 0 | N | N | CURRENT_TIMESTAMP | 创建时间: |
| 5 | update_time | timestamp | 19 | 0 | N | N | CURRENT_TIMESTAMP | 更新时间: |
| 编号 | 名称 | 数据类型 | 长度 | 小数位 | 允许空值 | 主键 | 默认值 | 说明 |
| 1 | praise_id | int | 10 | 0 | N | Y | 点赞ID: | |
| 2 | user_id | int | 10 | 0 | N | N | 0 | 点赞人: |
| 3 | create_time | timestamp | 19 | 0 | N | N | CURRENT_TIMESTAMP | 创建时间: |
| 4 | update_time | timestamp | 19 | 0 | N | N | CURRENT_TIMESTAMP | 更新时间: |
| 5 | source_table | varchar | 255 | 0 | Y | N | 来源表: | |
| 6 | source_field | varchar | 255 | 0 | Y | N | 来源字段: | |
| 7 | source_id | int | 10 | 0 | N | N | 0 | 来源ID: |
| 8 | status | bit | 1 | 0 | N | N | 1 | 点赞状态:1为点赞,0已取消 |
| 编号 | 名称 | 数据类型 | 长度 | 小数位 | 允许空值 | 主键 | 默认值 | 说明 |
| 1 | product_type_id | int | 10 | 0 | N | Y | 商品类型ID | |
| 2 | product_type | varchar | 64 | 0 | Y | N | 商品类型 | |
| 3 | create_time | datetime | 19 | 0 | N | N | CURRENT_TIMESTAMP | 创建时间 |
| 4 | update_time | timestamp | 19 | 0 | N | N | CURRENT_TIMESTAMP | 更新时间 |
| 编号 | 名称 | 数据类型 | 长度 | 小数位 | 允许空值 | 主键 | 默认值 | 说明 |
| 1 | purchase_information_id | int | 10 | 0 | N | Y | 购买信息ID | |
| 2 | order_number | varchar | 64 | 0 | Y | N | 订单号 | |
| 3 | product_type | varchar | 64 | 0 | Y | N | 商品类型 | |
| 4 | product_name | varchar | 64 | 0 | Y | N | 商品名称 | |
| 5 | product_quantity | int | 10 | 0 | Y | N | 0 | 商品数量 |
| 6 | commodity_price | int | 10 | 0 | Y | N | 0 | 商品价格 |
| 7 | delivery_fee | int | 10 | 0 | Y | N | 0 | 配送费 |
| 8 | canteen_address | varchar | 64 | 0 | Y | N | 食堂地址 | |
| 9 | regular_users | int | 10 | 0 | Y | N | 0 | 普通用户 |
| 10 | user_name | varchar | 64 | 0 | Y | N | 用户姓名 | |
| 11 | receiving_address | varchar | 64 | 0 | Y | N | 收货地址 | |
| 12 | purchase_time | date | 10 | 0 | Y | N | 购买时间 | |
| 13 | purchase_quantity | int | 10 | 0 | Y | N | 0 | 购买数量 |
| 14 | total_purchase_price | varchar | 64 | 0 | Y | N | 购买总价 | |
| 15 | pay_state | varchar | 16 | 0 | N | N | 未支付 | 支付状态 |
| 16 | pay_type | varchar | 16 | 0 | Y | N | 支付类型: 微信、支付宝、网银 | |
| 17 | create_time | datetime | 19 | 0 | N | N | CURRENT_TIMESTAMP | 创建时间 |
| 18 | update_time | timestamp | 19 | 0 | N | N | CURRENT_TIMESTAMP | 更新时间 |
| 编号 | 名称 | 数据类型 | 长度 | 小数位 | 允许空值 | 主键 | 默认值 | 说明 |
| 1 | regular_users_id | int | 10 | 0 | N | Y | 普通用户ID | |
| 2 | user_name | varchar | 64 | 0 | Y | N | 用户姓名 | |
| 3 | user_gender | varchar | 64 | 0 | Y | N | 用户性别 | |
| 4 | contact_number | varchar | 16 | 0 | Y | N | 联系电话 | |
| 5 | receiving_address | varchar | 64 | 0 | Y | N | 收货地址 | |
| 6 | examine_state | varchar | 16 | 0 | N | N | 已通过 | 审核状态 |
| 7 | user_id | int | 10 | 0 | N | N | 0 | 用户ID |
| 8 | create_time | datetime | 19 | 0 | N | N | CURRENT_TIMESTAMP | 创建时间 |
| 9 | update_time | timestamp | 19 | 0 | N | N | CURRENT_TIMESTAMP | 更新时间 |
| 编号 | 名称 | 数据类型 | 长度 | 小数位 | 允许空值 | 主键 | 默认值 | 说明 |
| 1 | rider_takes_orders_id | int | 10 | 0 | N | Y | 骑手接单ID | |
| 2 | rider_users | int | 10 | 0 | Y | N | 0 | 骑手用户 |
| 3 | order_number | varchar | 64 | 0 | Y | N | 订单号 | |
| 4 | product_type | varchar | 64 | 0 | Y | N | 商品类型 | |
| 5 | product_name | varchar | 64 | 0 | Y | N | 商品名称 | |
| 6 | product_quantity | int | 10 | 0 | Y | N | 0 | 商品数量 |
| 7 | commodity_price | int | 10 | 0 | Y | N | 0 | 商品价格 |
| 8 | canteen_address | varchar | 64 | 0 | Y | N | 食堂地址 | |
| 9 | regular_users | int | 10 | 0 | Y | N | 0 | 普通用户 |
| 10 | user_name | varchar | 64 | 0 | Y | N | 用户姓名 | |
| 11 | receiving_address | varchar | 64 | 0 | Y | N | 收货地址 | |
| 12 | purchase_time | date | 10 | 0 | Y | N | 购买时间 | |
| 13 | purchase_quantity | int | 10 | 0 | Y | N | 0 | 购买数量 |
| 14 | total_purchase_price | varchar | 64 | 0 | Y | N | 购买总价 | |
| 15 | delivery_fee | int | 10 | 0 | Y | N | 0 | 配送费 |
| 16 | create_time | datetime | 19 | 0 | N | N | CURRENT_TIMESTAMP | 创建时间 |
| 17 | update_time | timestamp | 19 | 0 | N | N | CURRENT_TIMESTAMP | 更新时间 |
| 编号 | 名称 | 数据类型 | 长度 | 小数位 | 允许空值 | 主键 | 默认值 | 说明 |
| 1 | rider_users_id | int | 10 | 0 | N | Y | 骑手用户ID | |
| 2 | riders_name | varchar | 64 | 0 | Y | N | 骑手姓名 | |
| 3 | rider_gender | varchar | 64 | 0 | Y | N | 骑手性别 | |
| 4 | riders_phone_number | varchar | 64 | 0 | Y | N | 骑手电话 | |
| 5 | examine_state | varchar | 16 | 0 | N | N | 已通过 | 审核状态 |
| 6 | user_id | int | 10 | 0 | N | N | 0 | 用户ID |
| 7 | create_time | datetime | 19 | 0 | N | N | CURRENT_TIMESTAMP | 创建时间 |
| 8 | update_time | timestamp | 19 | 0 | N | N | CURRENT_TIMESTAMP | 更新时间 |
表slides (轮播图)
| 编号 | 名称 | 数据类型 | 长度 | 小数位 | 允许空值 | 主键 | 默认值 | 说明 |
| 1 | slides_id | int | 10 | 0 | N | Y | 轮播图ID: | |
| 2 | title | varchar | 64 | 0 | Y | N | 标题: | |
| 3 | content | varchar | 255 | 0 | Y | N | 内容: | |
| 4 | url | varchar | 255 | 0 | Y | N | 链接: | |
| 5 | img | varchar | 255 | 0 | Y | N | 轮播图: | |
| 6 | hits | int | 10 | 0 | N | N | 0 | 点击量: |
| 7 | create_time | timestamp | 19 | 0 | N | N | CURRENT_TIMESTAMP | 创建时间: |
| 8 | update_time | timestamp | 19 | 0 | N | N | CURRENT_TIMESTAMP | 更新时间: |
表upload (文件上传)
| 编号 | 名称 | 数据类型 | 长度 | 小数位 | 允许空值 | 主键 | 默认值 | 说明 |
| 1 | upload_id | int | 10 | 0 | N | Y | 上传ID | |
| 2 | name | varchar | 64 | 0 | Y | N | 文件名 | |
| 3 | path | varchar | 255 | 0 | Y | N | 访问路径 | |
| 4 | file | varchar | 255 | 0 | Y | N | 文件路径 | |
| 5 | display | varchar | 255 | 0 | Y | N | 显示顺序 | |
| 6 | father_id | int | 10 | 0 | Y | N | 0 | 父级ID |
| 7 | dir | varchar | 255 | 0 | Y | N | 文件夹 | |
| 8 | type | varchar | 32 | 0 | Y | N | 文件类型 |
表user (用户账户:用于保存用户登录信息)
| 编号 | 名称 | 数据类型 | 长度 | 小数位 | 允许空值 | 主键 | 默认值 | 说明 |
| 1 | user_id | mediumint | 8 | 0 | N | Y | 用户ID:[0,8388607]用户获取其他与用户相关的数据 | |
| 2 | state | smallint | 5 | 0 | N | N | 1 | 账户状态:[0,10](1可用|2异常|3已冻结|4已注销) |
| 3 | user_group | varchar | 32 | 0 | Y | N | 所在用户组:[0,32767]决定用户身份和权限 | |
| 4 | login_time | timestamp | 19 | 0 | N | N | CURRENT_TIMESTAMP | 上次登录时间: |
| 5 | phone | varchar | 11 | 0 | Y | N | 手机号码:[0,11]用户的手机号码,用于找回密码时或登录时 | |
| 6 | phone_state | smallint | 5 | 0 | N | N | 0 | 手机认证:[0,1](0未认证|1审核中|2已认证) |
| 7 | username | varchar | 16 | 0 | N | N | 用户名:[0,16]用户登录时所用的账户名称 | |
| 8 | nickname | varchar | 16 | 0 | Y | N | 昵称:[0,16] | |
| 9 | password | varchar | 64 | 0 | N | N | 密码:[0,32]用户登录所需的密码,由6-16位数字或英文组成 | |
| 10 | | varchar | 64 | 0 | Y | N | 邮箱:[0,64]用户的邮箱,用于找回密码时或登录时 | |
| 11 | email_state | smallint | 5 | 0 | N | N | 0 | 邮箱认证:[0,1](0未认证|1审核中|2已认证) |
| 12 | avatar | varchar | 255 | 0 | Y | N | 头像地址:[0,255] | |
| 13 | open_id | varchar | 255 | 0 | Y | N | 针对获取用户信息字段 | |
| 14 | create_time | timestamp | 19 | 0 | N | N | CURRENT_TIMESTAMP | 创建时间: |
| 15 | vip_level | varchar | 255 | 0 | Y | N | 会员等级 | |
| 16 | vip_discount | double | 11 | 2 | Y | N | 0.00 | 会员折扣 |
表user_group (用户组:用于用户前端身份和鉴权)
| 编号 | 名称 | 数据类型 | 长度 | 小数位 | 允许空值 | 主键 | 默认值 | 说明 |
| 1 | group_id | mediumint | 8 | 0 | N | Y | 用户组ID:[0,8388607] | |
| 2 | display | smallint | 5 | 0 | N | N | 100 | 显示顺序:[0,1000] |
| 3 | name | varchar | 16 | 0 | N | N | 名称:[0,16] | |
| 4 | description | varchar | 255 | 0 | Y | N | 描述:[0,255]描述该用户组的特点或权限范围 | |
| 5 | source_table | varchar | 255 | 0 | Y | N | 来源表: | |
| 6 | source_field | varchar | 255 | 0 | Y | N | 来源字段: | |
| 7 | source_id | int | 10 | 0 | N | N | 0 | 来源ID: |
| 8 | register | smallint | 5 | 0 | Y | N | 0 | 注册位置: |
| 9 | create_time | timestamp | 19 | 0 | N | N | CURRENT_TIMESTAMP | 创建时间: |
| 10 | update_time | timestamp | 19 | 0 | N | N | CURRENT_TIMESTAMP | 更新时间: |
| 编号 | 名称 | 数据类型 | 长度 | 小数位 | 允许空值 | 主键 | 默认值 | 说明 |
| 1 | user_signed_for_id | int | 10 | 0 | N | Y | 外卖资讯ID | |
| 2 | regular_users | int | 10 | 0 | Y | N | 0 | 普通用户 |
| 3 | user_name | varchar | 64 | 0 | Y | N | 用户姓名 | |
| 4 | product_type | varchar | 64 | 0 | Y | N | 商品类型 | |
| 5 | canteen_address | varchar | 64 | 0 | Y | N | 食堂地址 | |
| 6 | receiving_address | varchar | 64 | 0 | Y | N | 收货地址 | |
| 7 | product_status | varchar | 64 | 0 | Y | N | 商品状态 | |
| 8 | create_time | datetime | 19 | 0 | N | N | CURRENT_TIMESTAMP | 创建时间 |
| 9 | update_time | timestamp | 19 | 0 | N | N | CURRENT_TIMESTAMP | 更新时间 |
整个高校校内外卖系统的需求分析主要对系统总体架构以及功能模块的设计,通过建立E-R模型和数据库逻辑系统设计完成了数据库系统设计。
4 高校校内外卖系统详细设计与实现
高校校内外卖系统的详细设计与实现主要是根据前面的高校校内外卖系统的需求分析和高校校内外卖系统的总体设计来设计页面并实现业务逻辑。主要从高校校内外卖系统界面实现、业务逻辑实现这两部分进行介绍。
4.1用户功能模块
4.1.1 前台首页界面
当进入高校校内外卖系统的时候,系统以上中下的布局进行展示,首先映入眼帘的是系统的导航栏,下面是轮播图,其主界面展示如下图4-1所示。

图4-1 前台首页界面图
4.1.2 用户注册界面
高校校内外卖系统的游客和普通用户时可以进行注册登录,当用户右上角“注册”按钮的时候,当填写上自己的账号+密码+确认密码+昵称+邮箱+手机号等后再点击“注册”按钮后将会先验证输入的有没有空数据,再次验证密码和确认密码是否是一样的,最后验证输入的账户名和数据库表中已经注册的账户名是否重复,只有都验证没问题后即可用户注册成功。其用用户注册界面展示如下图4-2所示。

图4-2注册界面图
注册关键代码如下所示。
/**
* 注册
* @param user
* @return
*/
@PostMapping("register")
public Map<String, Object> signUp(@RequestBody User user) {
// 查询用户
Map<String, String> query = new HashMap<>();
Map<String,Object> map = JSON.parseObject(JSON.toJSONString(user));
query.put("username",user.getUsername());
List list = service.selectBaseList(service.select(query, new HashMap<>()));
if (list.size()>0){
return error(30000, "用户已存在");
}
map.put("password",service.encryption(String.valueOf(map.get("password"))));
service.insert(map);
return success(1);
}
4.1.3 用户登录界面
高校校内外卖系统中的前台上注册后的用户是可以通过自己的账户名和密码进行登录的,当普通用户输入完整的自己的账户名和密码信息并点击“登录”按钮后,将会首先验证输入的有没有空数据,再次验证输入的账户名+密码和数据库中当前保存的用户信息是否一致,只有在一致后将会登录成功并自动跳转到高校校内外卖系统的首页中;否则将会提示相应错误信息,用户登录界面如下图4-3所示。

图4-3用户登录界面图
登录的逻辑代码如下所示。
* 登录
* @param data
* @param httpServletRequest
* @return
*/
@PostM小程序ing("login")
public Map<String, Object> login(@RequestBody Map<String, String> data, HttpServletRequest httpServletRequest) {
log.info("[执行登录接口]");
String username = data.get("username");
String email = data.get("email");
String phone = data.get("phone");
String password = data.get("password");
List resultList = null;
Map<String, String> map = new HashMap<>();
if(username != null && "".equals(username) == false){
map.put("username", username);
resultList = service.select(map, new HashMap<>()).getResultList();
}
else if(email != null && "".equals(email) == false){
map.put("email", email);
resultList = service.select(map, new HashMap<>()).getResultList();
}
else if(phone != null && "".equals(phone) == false){
map.put("phone", phone);
resultList = service.select(map, new HashMap<>()).getResultList();
}else{
return error(30000, "账号或密码不能为空");
}
if (resultList == null || password == null) {
return error(30000, "账号或密码不能为空");
}
//判断是否有这个用户
if (resultList.size()<=0){
return error(30000,"用户不存在");
}
User byUsername = (User) resultList.get(0);
Map<String, String> groupMap = new HashMap<>();
groupMap.put("name",byUsername.getUserGroup());
List groupList = userGroupService.select(groupMap, new HashMap<>()).getResultList();
if (groupList.size()<1){
return error(30000,"用户组不存在");
}
UserGroup userGroup = (UserGroup) groupList.get(0);
//查询用户审核状态
if (!StringUtils.isEmpty(userGroup.getSourceTable())){
String sql = "select examine_state from "+ userGroup.getSourceTable() +" WHERE user_id = " + byUsername.getUserId();
String res = String.valueOf(service.runCountSql(sql).getSingleResult());
if (res==null){
return error(30000,"用户不存在");
}
if (!res.equals("已通过")){
return error(30000,"该用户审核未通过");
}
}
//查询用户状态
if (byUsername.getState()!=1){
return error(30000,"用户非可用状态,不能登录");
}
String md5password = service.encryption(password);
if (byUsername.getPassword().equals(md5password)) {
// 存储Token到数据库
AccessToken accessToken = new AccessToken();
accessToken.setToken(UUID.randomUUID().toString().replaceAll("-", ""));
accessToken.setUser_id(byUsername.getUserId());
tokenService.save(accessToken);
// 返回用户信息
JSONObject user = JSONObject.parseObject(JSONObject.toJSONString(byUsername));
user.put("token", accessToken.getToken());
JSONObject ret = new JSONObject();
ret.put("obj",user);
return success(ret);
} else {
return error(30000, "账号或密码不正确");
}
}
4.1.4外卖公告界面
当访客点击高校校内外卖系统中导航栏上的“外卖公告”后将会进入到该“外卖公告”列表的界面,然后选择想要看的外卖公告,点击进入到详细界面。外卖公告列表展示界面如下图所示。

图4-4外卖公告列表展示界面图
4.1.5 外卖资讯模块
当用户点击系统导航栏上的“外卖资讯”后将会进入到该“外卖资讯”列表的界面,然后选择想要看的新闻信息,点击进入到详细界面,在详细界面可以收藏+赞+评论等操作。外卖资讯详情界面如下图4-5所示。

图4-5 外卖资讯详情界面
用户可以查看购物商城,在查询到自己想要了解的购物商城商品的时候,可以进入查看详细的介绍,支持用户对喜欢的购物商城商品进行购买、点赞、收藏。购物商城详情界面如下图4-6所示。

图4-6购物商城详情界面图
购买界面如下图4-7所示。

图4-7购买界面图
4.1.7个人中心界面
前台用户点击右上角的“用户名”,然后点击“个人中心”可查看个人相关管理信息。普通用户可以对个人首页、购买信息、骑手接单、配送信息、外卖资讯和自己收藏的信息进行管理。普通用户个人中心界面如图4-8所示。

图4-8普通用户个人中心管理界面图
骑手用户可以对个人首页、购买信息、骑手接单、配送信息、外卖资讯和收藏的信息进行管理。骑手用户个人中心界面如图4-9所示

图4-9骑手用户个人中心管理界面图
4.2管理员功能模块
4.2.1系统用户界面
高校校内外卖系统中的管理人员在“系统用户”这一菜单是中可以对注册的普通用户、骑手用户以及管理员进行管控。界面如下图4-10所示。

图4-10系统用户管理界面图
管理员在“商品类型”一栏可查看外卖商品信息分类和类型描述等信息,管理员可进行查询、新增、重置或删除等相应操作。商品类型管理界面如下图4-11所示。

图4-11商品类型管理界面图
4.3.3系统管理界面
管理人员在“系统管理”这一菜单下是可以对高校校内外卖系统内的轮播图进行添加修改的,其管理界面如下图4-12所示。

图4-12系统轮播图管理界面图
5系统测试
5.1 系统测试用例
系统测试包括:用户登录功能测试、购物商城查看功能测试、外卖资讯添加、购买信息搜索、密码修改功能测试,如表5-1、5-2、5-3、5-4、5-5所示:
表5-1 用户登录功能测试表
| 用例名称 | 用户登录系统 |
| 目的 | 测试用户通过正确的用户名和密码可否登录功能 |
| 前提 | 未登录的情况下 |
| 测试流程 | 1) 进入登录页面 2) 输入正确的用户名和密码 |
| 预期结果 | 用户名和密码正确的时候,跳转到登录成功界面,反之则显示错误信息,提示重新输入 |
| 实际结果 | 实际结果与预期结果一致 |
购物商城查看功能测试:
表5-2 购物商城查看功能测试表
| 用例名称 | 购物商城查看 |
| 目的 | 测试购物商城查看功能 |
| 前提 | 用户登录 |
| 测试流程 | 点击购物商城列表 |
| 预期结果 | 可以查看到所有购物商城 |
| 实际结果 | 实际结果与预期结果一致 |
管理员添加外卖资讯界面测试:
表5-3 管理员添加外卖资讯界面测试表
| 用例名称 | 添加外卖资讯测试用例 |
| 目的 | 测试外卖资讯添加功能 |
| 前提 | 管理员用户正常登录情况下 |
| 测试流程 | 1)管理员点击外卖资讯,然后点击添加后并填写信息。 2)点击进行提交。 |
| 预期结果 | 提交以后,页面首页会显示新的外卖资讯 |
| 实际结果 | 实际结果与预期结果一致 |
购买信息搜索功能测试:
表5-4购买信息搜索功能测试表
| 用例名称 | 购买信息搜索测试 |
| 目的 | 测试购买信息搜索功能 |
| 前提 | 无 |
| 测试流程 | 1)在搜索框填入搜索关键字。 2)点击搜索按钮。 |
| 预期结果 | 页面显示包含有搜索关键字的购买信息 |
| 实际结果 | 实际结果与预期结果一致 |
密码修改搜索功能测试:
表5-5 密码修改功能测试表
| 用例名称 | 密码修改测试用例 |
| 目的 | 测试管理员密码修改功能 |
| 前提 | 管理员用户正常登录情况下 |
| 测试流程 | 1)管理员密码修改并完成填写。 2)点击进行提交。 |
| 预期结果 | 使用新的密码可以登录 |
| 实际结果 | 实际结果与预期结果一致 |
通过编写高校校内外卖系统的测试用例,已经检测完毕用户登录功能测试、购物商城查看功能测试、外卖资讯添加、购买信息搜索、密码修改功能测试,通过这5大模块为高校校内外卖系统的后期推广运营提供了强力的技术支撑。
此时项目已经完成,即使实施的时间不是很长,但是这个过程中需要准备很长的一段时间去对系统设计开发所实际到的技术进行学习。在学习的过程中,我逐渐认识得到了我自身存在的一些不足。对于一些控制是必要的应用技能,能够理解,整个过程中仅仅是一个掌握了常用的性能和控制方法,我觉得挺容易的。从该系统中,系统的分析和设计的调查数据,并且已经经历了几个月,并努力几个月,该系统已经完成。很显然,该系统仍有很多不成熟,在系统设计过程中有许多技术缺陷存在。在设计的过程中也涉及到了很多自己无法解决的问题,主要通过找专业的网站和论坛来解决这些问题,对于圆满完成我的毕业设计,他们也贡献了很大一部分力量。系统的开发环境和配置都是可以自行安装的,系统使用SpringBoot开发技术,以及比较成熟的MySQL数据库进行对系统前台及后台的数据交互,根据技术语言对数据库,结合需求进行修改维护,可以使得系统运行更具有稳定性和安全性,从而完成实现系统的开发。
[1]Lin C ,Zhang S ,Gong B , et al.Near-crash risk identification and evaluation for takeout delivery motorcycles using roadside LiDAR[J].Accident Analysis and Prevention,2024,199107520-.
[2]王楚慧.基于积极心理学的产品体验设计研究[D].江南大学,2023.DOI:10.27169/d.cnki.gwqgu.2023.001864.
[3]郝越.基于服务接触理论的外卖配送服务全流程的满意度研究[D].山西大学,2023.DOI:10.27284/d.cnki.gsxiu.2023.000730.
[4]张雨柔,丁永慧,江婷.校园“跑腿”业务经营策略研究[J].市场周刊,2023,36(05):33-36.
[5]王志亮,纪松波.基于SpringBoot的Web前端与数据库的接口设计[J].工业控制计算机,2023,36(03):51-53.
[6]杨波,林洁霞,曾智林.基于KANO模型的高校餐饮配送系统研究[J].设计,2022,35(23):42-45.DOI:10.20055/j.cnki.1003-0069.000364.
[7]李佩轩.O2O模式下校园外卖的发展现状和优化方案[J].质量与市场,2022,(11):196-198.
[8]李章恒.校园外卖系统设计与实现[D].山东大学,2022.DOI:10.27272/d.cnki.gshdu.2022.004873.
[9]郭晓琪.高校校园外卖规范化管理探讨[J].中国物流与采购,2022,(08):55-56.DOI:10.16079/j.cnki.issn1671-6663.2022.08.029.
[10]王千龙.校园外卖驿站新向标——蜂窝建构[J].时尚设计与工程,2021,(05):31-36.
[11]徐伟峰,黄诗雯,陈旭辉.基于O2O模式的校园外卖订餐APP的设计研究[J].电子元器件与信息技术,2021,5(09):171-172+175.DOI:10.19772/j.cnki.2096-4455.2021.9.079.
[12]喻佳,吴丹新.基于SpringBoot的Web快速开发框架[J].电脑编程技巧与维护,2021,(09):31-33.DOI:10.16184/j.cnki.comprg.2021.09.013.
[13]陈江辉,於立杰,李强.智慧校园食堂订餐系统信息化平台的设计[J].网络安全技术与应用,2021,(03):43-44.
[14]崔文超,何文会,白一兰.校园外卖配送的问题与解决策略[J].中国商论,2021,(05):21-23.DOI:10.19699/j.cnki.issn2096-0298.2021.05.021.
[15]Ji J ,Xu M ,Jin S , et al.Based on Campus Takeout Distribution Problems and Takeout Cabinet Application Analysis[J].Journal of Smart Cities,2021,6(1):
[16]魏瑾言,刘贺,李爱英,等.校园跑腿APP系统分析与设计[J].中小企业管理与科技(上旬刊),2021,(02):188-189.
[17]Zihan W ,Weng Y ,Wanli Z , et al.Research on Interactive Space Design of Campus Takeout in Post-epidemic Era[C]//[出版者不详],2021:
[18]杨栋博,严张凌.基于Spring Cloud微服务架构的校园外卖应用开发[J].信息与电脑(理论版),2020,32(13):56-58.
[19]Tock Introduces New Unified Reservation, Takeout, Delivery, and Event System[J].Food and Beverage Close - Up,2020,
[20]丁艳.校园食堂外卖的系统设计与实现[J].数字技术与应用,2020,38(05):166+168.DOI:10.19695/j.cnki.cn12-1369.2020.05.93.
到此,高校校内外卖系统就算完成了,虽然过程十分艰难,但是等到都完成的时候,我感觉无比的自豪,虽然设计的系统还存在许多的纰漏,但是我已经拼劲全力,给自己的大学四年画上了一个圆满的句号。
在这里我首先要感谢的就是大学四年来所有教导我的老师,是他们教会了我许多的专业知识以及做人的道理,从一进校门对对开发系统一窍不通到现在能自主开发一个管理系统,里面包含了前台框架、后台框架、业务流程、数据结构、操作系统等各种知识,只有把他们统一运用好,才能够完成整个系统,这都是老师的功劳;其次我要感谢我的指导老师,在开发这个系统的时候,我遇到了无数的问题,经常通过线上、线下的方式去请教导师,每次去请教导师,他从来没有不耐烦,都是细心的引导,告诉我怎么样实现这个功能,怎么样才能使得系统更加完善,然后通过自己查询相关资料解决问题,提高了自己自主解决问题的能力,授人以鱼不如授人以渔,指导老师的这种工作态度受益终生,我也会向老师不断靠拢,向他学习,在此我只想说一句:“老师,谢谢您,您辛苦了”!最后我还要感谢我的室友、同学,在一起学习这四年,他们不但学习上给了我很多建议,在生活上更加给了我帮助,正是有他们的帮助,我的大学生涯才如此完美。
最后,希望自己在未来的道路上能够越走越远,不辜负在大学的学习以及老师们的细致的教导,追风赶月莫停留,平荒尽处是春山。
免费领取项目源码,请关注❥点赞收藏并私信博主,谢谢~
884

被折叠的 条评论
为什么被折叠?



