摘 要
本文基于Spring Boot框架,设计并实现了一个医疗物品采购系统。该系统旨在解决医疗物品采购中的管理和信息化问题,提供便捷的服务和支持。通过系统的设计与实现,实现了医疗物品的供应商家管理、物品类型管理、物品仓库管理、采购计划管理、采购入库管理、出库申请管理、出库记录管理和权限管理等功能模块,并采用了数据存储、用户认证、权限控制等技术手段,保障了系统的安全性和可靠性。同时,系统还具备良好的扩展性和灵活性,可以根据不同地区的需求进行定制化开发。通过本文的研究,对医疗物品采购管理信息化建设提供了有益的参考和借鉴。
关键词:医疗物品采购系统;java;springboot
Abstract
This paper designed and implements a medical goods procurement system based on the Spring Boot framework. The system aims to solve the management and information problems in the procurement of medical goods, and to provide convenient services and support. Through the design and implementation of the system, implements the medical goods supplier management, item type management, warehouse management, procurement plan management, purchasing management, warehousing management, outbound application management, outbound record management and authority management function module, and adopted the data storage, user authentication, authority control and other technical means, to ensure the security and reliability of the system. At the same time, the system also has good expansibility and flexibility, and can be customized for development according to the needs of different regions. Through the research of this paper, it provides a useful reference for the information construction of medical goods procurement management.
Keywords: Medical goods procurement system; java; springboot
目录
1 绪论
医疗物品采购在医疗机构中扮演着至关重要的角色。作为医疗机构的基本需求之一,医疗物品采购涵盖了大量的医疗设备、药品、耗材等各类物品。优化医疗物品采购流程,提高采购效率,降低采购成本,是医疗机构管理的重要任务之一。
传统的医疗物品采购管理中存在诸多问题,包括但不限于手工操作、流程复杂、信息传递不畅、容易出现数据错误等。这些问题导致了采购过程的低效率和低质量,进而影响了医疗机构的正常运转和服务质量。近年来,随着信息技术的发展,许多医疗机构开始尝试利用互联网技术来优化医疗物品采购管理。基于Springboot的医疗物品采购系统因其开发简单、部署快速、易于维护等优势,逐渐成为医疗机构选择的研发平台之一。因此,本研究旨在基于Springboot框架设计和实现一套医疗物品采购系统,通过自动化、集成化的方式,优化医疗物品采购流程,提高采购效率,降低采购成本,从而为医疗机构的管理和服务提供支持和保障。
通过对医疗物品采购系统的设计和实现,旨在为医疗机构提供一种优化管理方式,并为医疗行业的信息化建设提供参考和借鉴,促进医疗机构的信息化管理水平
随着医疗事业的发展和进步,医疗物品采购系统在医疗机构中扮演着重要的角色。设计并实现一套基于Springboot的医疗物品采购系统将为医疗机构提供更高效和便捷的采购管理方式。以下是本论文的研究意义主要体现:
实现自动化管理:通过该系统,医疗机构可以实现医疗物品采购的自动化管理,提高采购效率,减少人力资源的浪费和错误风险。提升采购效率:基于Springboot技术开发的医疗物品采购系统,可以实现物品的快速定位、比价以及供应商管理,从而提升采购效率,降低采购成本。提高信息透明度:系统将实现医疗物品采购过程中的信息记录和跟踪,提高采购过程的透明度,帮助医疗机构更好地监督和管理供应链。促进资源优化利用:通过系统的设计和实现,可以更有效地分析医疗物品的需求情况,合理规划采购方向,减少库存积压和浪费,实现资源的优化利用。推动医疗机构管理现代化:引入Springboot框架的医疗物品采购系统将有助于推动医疗机构管理的现代化进程,提升医疗机构的管理水平和服务质量。
通过对基于Springboot的医疗物品采购系统的设计与实现进行研究,可以为医疗机构提供一套高效、便捷的采购管理解决方案,有助于推动医疗行业的信息化建设,提高医疗资源的利用效率,为更好地服务患者和提升医疗机构管理水平做出。
医疗物品采购系统的开发及实现,所需要的工作内容:
(1)首先是确定选题,确定好所要做的系统,并对系统的背景及现在面临的一些问题等进行系统的初步确认。
(2)系统确认完成后,结合系统开发的需求进行确认系统开发所使用的技术,医疗物品采购系统的开发使用springboot框架,数据库进行平台的搭建开发,确认好使用的技术进行技术分析,所使用的技术是否可以完成系统的实现。
(3)确定好系统使用的技术,进行在线确认系统所划分的用户触,并且根据用户触划分确定所要设计的功能模块,对医疗物品采购系统的设计主要划分别为管理员和用户,并所使用的功能模块也相应不同,但系统的数据库实现的内容是交互的,用户可以随时根据自己的需求进行校园资讯信息搜索,对于系统工作人员可以根据自己的分管内容进行在线信息的处理及操作,管理员获取到所有用户的详细数据信息,并根据需求进行第一时间处理解决。
(4)系统的功能模块确认完成后进行程序及界面的设计,设计完成后,通过测试来判断程序是否完善,对于系统测试,要不同的用户进行不同的内容编辑及提交,及使用不同的测试方式找出程序中存在的漏洞,并对程序出现的漏洞问题进行在线解决处理,如果测试系统没有任何问题时,可以将系统上传进行正式操作使用。
(1)医疗物品采购系统中的web后台管理中的后端不再使用古老的jsp+javabean+servlet技术,而是使用当前主流的springboot框架,它减少java配置代码,简化编程代码,目前springboot框架也是很多企业选择的框架之一。
(2)医疗物品采购系统中的web后台管理中的前端使用的是bootstrap框架,它配合ajax和jquery可以美化页面设计。
(3)流行vue框架结合jQuery技术,在jQuery基础上扩展一些插件,通过自己定义插件更好的实现前端的设计。
(4)医疗物品采购系统中数据库用的mysql5.7,它执行效率高。
Spring框架是Java平台上的一种开源应用框架,提供具有控制反转特性的容器。尽管Spring框架自身对编程模型没有限制,但其在Java应用中的频繁使用让它备受青睐,以至于后来让它作为EJB(EnterpriseJavaBeans)模型的补充,甚至是替补。Spring框架为开发提供了一系列的解决方案,比如利用控制反转的核心特性,并通过依赖注入实现控制反转来实现管理对象生命周期容器化,利用面向切面编程进行声明式的事务管理,整合多种持久化技术管理数据访问,提供大量优秀的Web框架方便开发等等。Spring框架具有控制反转(IOC)特性,IOC旨在方便项目维护和测试,它提供了一种通过Java的反射机制对Java对象进行统一的配置和管理的方法。Spring框架利用容器管理对象的生命周期,容器可以通过扫描XML文件或类上特定Java注解来配置对象,开发者可以通过依赖查找或依赖注入来获得对象。Spring框架具有面向切面编程(AOP)框架,SpringAOP框架基于代理模式,同时运行时可配置;AOP框架主要针对模块之间的交叉关注点进行模块化。Spring框架的AOP框架仅提供基本的AOP特性,虽无法与AspectJ框架相比,但通过与AspectJ的集成,也可以满足基本需求。Spring框架下的事务管理、远程访问等功能均可以通过使用SpringAOP技术实现。Spring的事务管理框架为Java平台带来了一种抽象机制,使本地和全局事务以及嵌套事务能够与保存点一起工作,并且几乎可以在Java平台的任何环境中工作。Spring集成多种事务模板,系统可以通过事务模板、XML或Java注解进行事务配置,并且事务框架集成了消息传递和缓存等功能。Spring的数据访问框架解决了开发人员在应用程序中使用数据库时遇到的常见困难。它不仅对Java:JDBC、iBATS/MyBATIs、Hibernate、Java数据对象(JDO)、ApacheOJB和ApacheCayne等所有流行的数据访问框架中提供支持,同时还可以与Spring的事务管理一起使用,为数据访问提供了灵活的抽象。Spring框架最初是没有打算构建一个自己的WebMVC框架,其开发人员在开发过程中认为现有的StrutsWeb框架的呈现层和请求处理层之间以及请求处理层和模型之间的分离不够,于是创建了SpringMVC。
2 医疗物品采购系统分析
从开发工具来看,由于医疗物品采购系统是基于JAVA的,因此有很多开发工具都可以进行开发,这些功能强大的开发工具可以给我来设计医疗物品采购系统带来非常大的方便。
从医疗物品采购系统的本身技术来说,对于我来开发一个医疗物品采购系统这个毕设是不费事的。医疗物品采购系统的开发可以简单的分为前台端、后台端开发以及数据库开发。其中的大部分技术难点在我上学时已经使用过了,同时网络上很多技术点可以让我来借鉴。Web后台管理使用JAVA的springboot架构开发,数据库使用mysql,页面上使用javascript脚本,因此为我在开发医疗物品采购系统这个毕设上省去了很多多余代码,这给我的毕设项目编写带来了极大的便利。综上所述,从技术层面来看开发医疗物品采购系统是可行的。
从用户体验来看,市面上很多被广泛使用的系统案例可以让我来参考,因此我可以综合它们的页面交互设计的优点,基于我的毕设项目特点来进行改版,最后达到令用户满意的页面交互体验。综上所述,从技术层面来看开发医疗物品采购系统是可行的。
从医疗物品采购系统的开发成本来看,医疗物品采购系统的设计和开发都是我自己完成的,没有其他成本上的开销。
从医疗物品采购系统的维护成本来看,医疗物品采购系统的开发遵循一套完整的代码编写规范,并且医疗物品采购系统的结构设计非常灵活,遵循高内聚低耦合的原则,因此易于维护和迭代开发。
在医疗物品采购系统上线之后,上线前期我会根据真实需求来调查,对使用我开发的医疗物品采购系统来制定一套符合的使用费。系统运行稳定后我会将推广范围到其他的医院当中,其他医院可以使用我的医疗物品采购系统,只需要缴纳一点点的定金,我会给他们引入广告投资和自营业务。
综合以上的分析,医疗物品采购系统所带来的经济效益将会带来极大的收益。并且随着我的推广,来使用我开发的医疗物品采购系统的市场将越来越大,医疗物品采购系统带来的利润也就越来越多。因此,从经济层面来看开发医疗物品采购系统的是可行的。
医疗物品采购系统从角色上划分为了工作人员以及管理员两种角色。
管理员角色:
(1)登录:管理员的账号是在数据表表中直接设置生成的,不需要进行注册。
(2)系统用户:医疗物品采购系统中的管理员在“系统用户”这一菜单时,可对工作人员以及管理员进行增删改查操作。
(3)供应商家管理:管理员点击可查看供应商家列表和供应商家添加。
(4)物品类型管理:管理员点击可查看物品类型列表和物品类型添加。
(5)物品仓库管理:管理员点击可查看物品仓库列表和物品仓库添加。
(6)采购计划管理:管理员点击可查采购计划列表和采购审核。
(7)采购入库管理:管理员点击可查看科室医生列表和入库审核。
(8)出库申请管理:管理员点击可查看出库申请列表和出库审核。
(9)出库记录管理:管理员点击可查看出库情况。
(10)权限管理:当管理员点击”权限管理“这一菜单时,可查看所有的用户,可对每个用户权限的进行增删改查。
工作人员角色:
(1)登录:需要管理员进行添加才能进行登录操作。
(2)物品仓库管理:用户点击可查看物品仓库列表和申请物品等操作。
(3)采购计划管理:用户点击可查看采购计划列表和入库操作。
(4)采购入库管理:用户点击可查看采购入库列表。
(5)出库申请管理:用户点击可查看出库申请列表。
(6)出库记录管理:用户点击可查看出库记录列表。
医疗物品采购系统的非功能性需求比如医疗物品采购系统的安全性怎么样,可靠性怎么样,性能怎么样,可拓展性怎么样等。具体可以表示在如下2-1表格中:
表2-1医疗物品采购系统非功能需求表
| 安全性 | 主要指医疗物品采购系统数据库的安装,数据库的使用和密码的设定必须合乎规范。 |
| 可靠性 | 可靠性是指医疗物品采购系统能够安装用户的指示进行操作,经过测试,可靠性90%以上。 |
| 性能 | 性能是影响医疗物品采购系统占据市场的必要条件,所以性能最好要佳才好。 |
| 可扩展性 | 比如数据库预留多个属性,比如接口的使用等确保了系统的非功能性需求。 |
| 易用性 | 用户只要跟着医疗物品采购系统的页面展示内容进行操作,就可以了。 |
| 可维护性 | 医疗物品采购系统开发的可维护性是非常重要的,经过测试,可维护性没有问题 |
2.3 系统用例分析
根据上一节功能分析,可以得出系统的用例,普通用户角色用例如图2.1所示。

图2.1 医疗物品采购系统中工作人员角色用例图
管理员角色用例如图2.2所示。

图2.2 医疗物品采购系统管理员角色用例图
3 医疗物品采购系统总体设计
根据第二章中医疗物品采购系统的功能分析可知,医疗物品采购系统中整体功能模块图如图3.1所示,

图3.1 医疗物品采购系统功能模块图
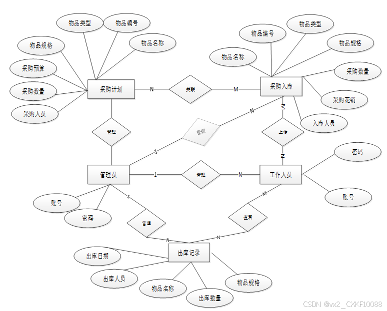
3.3.1 数据库概念结构设计
下面是整个医疗物品采购系统中主要的数据库表总E-R实体关系图。

图3.2 医疗物品采购系统总E-R关系图
| 编号 | 名称 | 数据类型 | 长度 | 小数位 | 允许空值 | 主键 | 默认值 | 说明 |
| 1 | token_id | int | 10 | 0 | N | Y | 临时访问牌ID | |
| 2 | token | varchar | 64 | 0 | Y | N | 临时访问牌 | |
| 3 | info | text | 65535 | 0 | Y | N | ||
| 4 | maxage | int | 10 | 0 | N | N | 2 | 最大寿命:默认2小时 |
| 5 | create_time | timestamp | 19 | 0 | N | N | CURRENT_TIMESTAMP | 创建时间: |
| 6 | update_time | timestamp | 19 | 0 | N | N | CURRENT_TIMESTAMP | 更新时间: |
| 7 | user_id | int | 10 | 0 | N | N | 0 | 用户编号: |
| 编号 | 名称 | 数据类型 | 长度 | 小数位 | 允许空值 | 主键 | 默认值 | 说明 |
| 1 | auth_id | int | 10 | 0 | N | Y | 授权ID: | |
| 2 | user_group | varchar | 64 | 0 | Y | N | 用户组: | |
| 3 | mod_name | varchar | 64 | 0 | Y | N | 模块名: | |
| 4 | table_name | varchar | 64 | 0 | Y | N | 表名: | |
| 5 | page_title | varchar | 255 | 0 | Y | N | 页面标题: | |
| 6 | path | varchar | 255 | 0 | Y | N | 路由路径: | |
| 7 | position | varchar | 32 | 0 | Y | N | 位置: | |
| 8 | mode | varchar | 32 | 0 | N | N | _blank | 跳转方式: |
| 9 | add | tinyint | 3 | 0 | N | N | 1 | 是否可增加: |
| 10 | del | tinyint | 3 | 0 | N | N | 1 | 是否可删除: |
| 11 | set | tinyint | 3 | 0 | N | N | 1 | 是否可修改: |
| 12 | get | tinyint | 3 | 0 | N | N | 1 | 是否可查看: |
| 13 | field_add | text | 65535 | 0 | Y | N | 添加字段: | |
| 14 | field_set | text | 65535 | 0 | Y | N | 修改字段: | |
| 15 | field_get | text | 65535 | 0 | Y | N | 查询字段: | |
| 16 | table_nav_name | varchar | 500 | 0 | Y | N | 跨表导航名称: | |
| 17 | table_nav | varchar | 500 | 0 | Y | N | 跨表导航: | |
| 18 | option | text | 65535 | 0 | Y | N | 配置: | |
| 19 | create_time | timestamp | 19 | 0 | N | N | CURRENT_TIMESTAMP | 创建时间: |
| 20 | update_time | timestamp | 19 | 0 | N | N | CURRENT_TIMESTAMP | 更新时间: |
| 编号 | 名称 | 数据类型 | 长度 | 小数位 | 允许空值 | 主键 | 默认值 | 说明 |
| 1 | hits_id | int | 10 | 0 | N | Y | 点赞ID: | |
| 2 | user_id | int | 10 | 0 | N | N | 0 | 点赞人: |
| 3 | create_time | timestamp | 19 | 0 | N | N | CURRENT_TIMESTAMP | 创建时间: |
| 4 | update_time | timestamp | 19 | 0 | N | N | CURRENT_TIMESTAMP | 更新时间: |
| 5 | source_table | varchar | 255 | 0 | Y | N | 来源表: | |
| 6 | source_field | varchar | 255 | 0 | Y | N | 来源字段: | |
| 7 | source_id | int | 10 | 0 | N | N | 0 | 来源ID: |
| 编号 | 名称 | 数据类型 | 长度 | 小数位 | 允许空值 | 主键 | 默认值 | 说明 |
| 1 | item_type_id | int | 10 | 0 | N | Y | 物品类型ID | |
| 2 | item_type | varchar | 64 | 0 | Y | N | 物品类型 | |
| 3 | create_time | datetime | 19 | 0 | N | N | CURRENT_TIMESTAMP | 创建时间 |
| 4 | update_time | timestamp | 19 | 0 | N | N | CURRENT_TIMESTAMP | 更新时间 |
| 编号 | 名称 | 数据类型 | 长度 | 小数位 | 允许空值 | 主键 | 默认值 | 说明 |
| 1 | item_warehouse_id | int | 10 | 0 | N | Y | 物品仓库ID | |
| 2 | item_name | varchar | 64 | 0 | Y | N | 物品名称 | |
| 3 | serial_number | varchar | 64 | 0 | Y | N | 物品编号 | |
| 4 | item_type | varchar | 64 | 0 | Y | N | 物品类型 | |
| 5 | storage_location | varchar | 64 | 0 | Y | N | 存放位置 | |
| 6 | item_specifications | varchar | 64 | 0 | Y | N | 物品规格 | |
| 7 | inventory_of_items | int | 10 | 0 | Y | N | 0 | 物品库存 |
| 8 | item_details | text | 65535 | 0 | Y | N | 物品详情 | |
| 9 | create_time | datetime | 19 | 0 | N | N | CURRENT_TIMESTAMP | 创建时间 |
| 10 | update_time | timestamp | 19 | 0 | N | N | CURRENT_TIMESTAMP | 更新时间 |
| 编号 | 名称 | 数据类型 | 长度 | 小数位 | 允许空值 | 主键 | 默认值 | 说明 |
| 1 | outbound_application_id | int | 10 | 0 | N | Y | 出库申请ID | |
| 2 | item_name | varchar | 64 | 0 | Y | N | 物品名称 | |
| 3 | serial_number | varchar | 64 | 0 | Y | N | 物品编号 | |
| 4 | item_type | varchar | 64 | 0 | Y | N | 物品类型 | |
| 5 | item_specifications | varchar | 64 | 0 | Y | N | 物品规格 | |
| 6 | outbound_quantity | int | 10 | 0 | Y | N | 0 | 出库数量 |
| 7 | working_personnel | int | 10 | 0 | Y | N | 0 | 工作人员 |
| 8 | application_information | text | 65535 | 0 | Y | N | 申请信息 | |
| 9 | examine_state | varchar | 16 | 0 | N | N | 未审核 | 审核状态 |
| 10 | create_time | datetime | 19 | 0 | N | N | CURRENT_TIMESTAMP | 创建时间 |
| 11 | update_time | timestamp | 19 | 0 | N | N | CURRENT_TIMESTAMP | 更新时间 |
| 编号 | 名称 | 数据类型 | 长度 | 小数位 | 允许空值 | 主键 | 默认值 | 说明 |
| 1 | outbound_records_id | int | 10 | 0 | N | Y | 出库记录ID | |
| 2 | item_name | varchar | 64 | 0 | Y | N | 物品名称 | |
| 3 | serial_number | varchar | 64 | 0 | Y | N | 物品编号 | |
| 4 | item_type | varchar | 64 | 0 | Y | N | 物品类型 | |
| 5 | item_specifications | varchar | 64 | 0 | Y | N | 物品规格 | |
| 6 | outbound_quantity | int | 10 | 0 | Y | N | 0 | 出库数量 |
| 7 | working_personnel | int | 10 | 0 | Y | N | 0 | 工作人员 |
| 8 | outbound_date | date | 10 | 0 | Y | N | 出库日期 | |
| 9 | outbound_remarks | text | 65535 | 0 | Y | N | 出库备注 | |
| 10 | create_time | datetime | 19 | 0 | N | N | CURRENT_TIMESTAMP | 创建时间 |
| 11 | update_time | timestamp | 19 | 0 | N | N | CURRENT_TIMESTAMP | 更新时间 |
| 编号 | 名称 | 数据类型 | 长度 | 小数位 | 允许空值 | 主键 | 默认值 | 说明 |
| 1 | procurement_plan_id | int | 10 | 0 | N | Y | 采购计划ID | |
| 2 | item_name | varchar | 64 | 0 | Y | N | 物品名称 | |
| 3 | serial_number | varchar | 64 | 0 | Y | N | 物品编号 | |
| 4 | item_type | varchar | 64 | 0 | Y | N | 物品类型 | |
| 5 | item_specifications | varchar | 64 | 0 | Y | N | 物品规格 | |
| 6 | procurement_budget | varchar | 64 | 0 | Y | N | 采购预算 | |
| 7 | purchase_quantity | int | 10 | 0 | Y | N | 0 | 采购数量 |
| 8 | procurement_status | varchar | 64 | 0 | Y | N | 采购状态 | |
| 9 | working_personnel | int | 10 | 0 | Y | N | 0 | 工作人员 |
| 10 | create_time | datetime | 19 | 0 | N | N | CURRENT_TIMESTAMP | 创建时间 |
| 11 | update_time | timestamp | 19 | 0 | N | N | CURRENT_TIMESTAMP | 更新时间 |
| 编号 | 名称 | 数据类型 | 长度 | 小数位 | 允许空值 | 主键 | 默认值 | 说明 |
| 1 | purchase_receipt_id | int | 10 | 0 | N | Y | 采购入库ID | |
| 2 | item_name | varchar | 64 | 0 | Y | N | 物品名称 | |
| 3 | serial_number | varchar | 64 | 0 | Y | N | 物品编号 | |
| 4 | item_type | varchar | 64 | 0 | Y | N | 物品类型 | |
| 5 | item_specifications | varchar | 64 | 0 | Y | N | 物品规格 | |
| 6 | procurement_budget | varchar | 64 | 0 | Y | N | 采购预算 | |
| 7 | purchase_quantity | int | 10 | 0 | Y | N | 0 | 采购数量 |
| 8 | purchase_date | date | 10 | 0 | Y | N | 采购日期 | |
| 9 | procurement_expenses | varchar | 64 | 0 | Y | N | 采购花销 | |
| 10 | working_personnel | int | 10 | 0 | Y | N | 0 | 工作人员 |
| 11 | create_time | datetime | 19 | 0 | N | N | CURRENT_TIMESTAMP | 创建时间 |
| 12 | update_time | timestamp | 19 | 0 | N | N | CURRENT_TIMESTAMP | 更新时间 |
| 编号 | 名称 | 数据类型 | 长度 | 小数位 | 允许空值 | 主键 | 默认值 | 说明 |
| 1 | supplier_id | int | 10 | 0 | N | Y | 供应商家ID | |
| 2 | supplier | varchar | 64 | 0 | Y | N | 供应商家 | |
| 3 | merchant_address | varchar | 64 | 0 | Y | N | 商家地址 | |
| 4 | merchant_phone_number | varchar | 64 | 0 | Y | N | 商家电话 | |
| 5 | supply_type | varchar | 64 | 0 | Y | N | 供应类型 | |
| 6 | supply_goods | text | 65535 | 0 | Y | N | 供应货物 | |
| 7 | merchant_qualification | text | 65535 | 0 | Y | N | 商家资质 | |
| 8 | create_time | datetime | 19 | 0 | N | N | CURRENT_TIMESTAMP | 创建时间 |
| 9 | update_time | timestamp | 19 | 0 | N | N | CURRENT_TIMESTAMP | 更新时间 |
| 编号 | 名称 | 数据类型 | 长度 | 小数位 | 允许空值 | 主键 | 默认值 | 说明 |
| 1 | upload_id | int | 10 | 0 | N | Y | 上传ID | |
| 2 | name | varchar | 64 | 0 | Y | N | 文件名 | |
| 3 | path | varchar | 255 | 0 | Y | N | 访问路径 | |
| 4 | file | varchar | 255 | 0 | Y | N | 文件路径 | |
| 5 | display | varchar | 255 | 0 | Y | N | 显示顺序 | |
| 6 | father_id | int | 10 | 0 | Y | N | 0 | 父级ID |
| 7 | dir | varchar | 255 | 0 | Y | N | 文件夹 | |
| 8 | type | varchar | 32 | 0 | Y | N | 文件类型 |
| 编号 | 名称 | 数据类型 | 长度 | 小数位 | 允许空值 | 主键 | 默认值 | 说明 |
| 1 | user_id | mediumint | 8 | 0 | N | Y | 用户ID:[0,8388607]用户获取其他与用户相关的数据 | |
| 2 | state | smallint | 5 | 0 | N | N | 1 | 账户状态:[0,10](1可用|2异常|3已冻结|4已注销) |
| 3 | user_group | varchar | 32 | 0 | Y | N | 所在用户组:[0,32767]决定用户身份和权限 | |
| 4 | login_time | timestamp | 19 | 0 | N | N | CURRENT_TIMESTAMP | 上次登录时间: |
| 5 | phone | varchar | 11 | 0 | Y | N | 手机号码:[0,11]用户的手机号码,用于找回密码时或登录时 | |
| 6 | phone_state | smallint | 5 | 0 | N | N | 0 | 手机认证:[0,1](0未认证|1审核中|2已认证) |
| 7 | username | varchar | 16 | 0 | N | N | 用户名:[0,16]用户登录时所用的账户名称 | |
| 8 | nickname | varchar | 16 | 0 | Y | N | 昵称:[0,16] | |
| 9 | password | varchar | 64 | 0 | N | N | 密码:[0,32]用户登录所需的密码,由6-16位数字或英文组成 | |
| 10 | | varchar | 64 | 0 | Y | N | 邮箱:[0,64]用户的邮箱,用于找回密码时或登录时 | |
| 11 | email_state | smallint | 5 | 0 | N | N | 0 | 邮箱认证:[0,1](0未认证|1审核中|2已认证) |
| 12 | avatar | varchar | 255 | 0 | Y | N | 头像地址:[0,255] | |
| 13 | open_id | varchar | 255 | 0 | Y | N | 针对获取用户信息字段 | |
| 14 | create_time | timestamp | 19 | 0 | N | N | CURRENT_TIMESTAMP | 创建时间: |
| 15 | vip_level | varchar | 255 | 0 | Y | N | 会员等级 | |
| 16 | vip_discount | double | 11 | 2 | Y | N | 0.00 | 会员折扣 |
| 编号 | 名称 | 数据类型 | 长度 | 小数位 | 允许空值 | 主键 | 默认值 | 说明 |
| 1 | group_id | mediumint | 8 | 0 | N | Y | 用户组ID:[0,8388607] | |
| 2 | display | smallint | 5 | 0 | N | N | 100 | 显示顺序:[0,1000] |
| 3 | name | varchar | 16 | 0 | N | N | 名称:[0,16] | |
| 4 | description | varchar | 255 | 0 | Y | N | 描述:[0,255]描述该用户组的特点或权限范围 | |
| 5 | source_table | varchar | 255 | 0 | Y | N | 来源表: | |
| 6 | source_field | varchar | 255 | 0 | Y | N | 来源字段: | |
| 7 | source_id | int | 10 | 0 | N | N | 0 | 来源ID: |
| 8 | register | smallint | 5 | 0 | Y | N | 0 | 注册位置: |
| 9 | create_time | timestamp | 19 | 0 | N | N | CURRENT_TIMESTAMP | 创建时间: |
| 10 | update_time | timestamp | 19 | 0 | N | N | CURRENT_TIMESTAMP | 更新时间: |
| 编号 | 名称 | 数据类型 | 长度 | 小数位 | 允许空值 | 主键 | 默认值 | 说明 |
| 1 | working_personnel_id | int | 10 | 0 | N | Y | 工作人员ID | |
| 2 | employee_name | varchar | 64 | 0 | Y | N | 员工姓名 | |
| 3 | employee_gender | varchar | 64 | 0 | Y | N | 员工性别 | |
| 4 | employee_phone_number | varchar | 64 | 0 | Y | N | 员工电话 | |
| 5 | examine_state | varchar | 16 | 0 | N | N | 已通过 | 审核状态 |
| 6 | user_id | int | 10 | 0 | N | N | 0 | 用户ID |
| 7 | create_time | datetime | 19 | 0 | N | N | CURRENT_TIMESTAMP | 创建时间 |
| 8 | update_time | timestamp | 19 | 0 | N | N | CURRENT_TIMESTAMP | 更新时间 |
4 医疗物品采购系统设计与实现
医疗物品采购系统的详细设计与实现主要是根据前面的医疗物品采购系统的需求分析和医疗物品采购系统的总体设计来设计页面并实现业务逻辑。主要从医疗物品采购系统界面实现、业务逻辑实现这两部分进行介绍。
4.1 系统首页界面
当进入医疗物品采购系统的时候,首先映入眼帘的是系统的后台首页界面,其主界面展示如下图4.1所示。

图4.1 后台首页界面图
管理员的账号是在数据表表中直接设置生成的,不需要进行注册,当管理员输入完整的自己的用户名+密码+验证码信息并点击“登录”按钮后,将会首先验证输入的有没有空数据,再次验证输入的账户名+密码和数据库中当前保存的用户信息是否一致,只有在一致后将会登录成功并自动跳转到医疗物品采购系统的首页中;否则将会提示相应错误信息,用户登录界面如下图4.2所示。

图4.2 登录界面图
登录的逻辑代码如下所示。
/**
* 登录
* @param data
* @param httpServletRequest
* @return
*/
@PostMapping("login")
public Map<String, Object> login(@RequestBody Map<String, String> data, HttpServletRequest httpServletRequest) {
log.info("[执行登录接口]");
String username = data.get("username");
String email = data.get("email");
String phone = data.get("phone");
String password = data.get("password");
List resultList = null;
Map<String, String> map = new HashMap<>();
if(username != null && "".equals(username) == false){
map.put("username", username);
resultList = service.select(map, new HashMap<>()).getResultList();
}
else if(email != null && "".equals(email) == false){
map.put("email", email);
resultList = service.select(map, new HashMap<>()).getResultList();
}
else if(phone != null && "".equals(phone) == false){
map.put("phone", phone);
resultList = service.select(map, new HashMap<>()).getResultList();
}else{
return error(30000, "账号或密码不能为空");
}
if (resultList == null || password == null) {
return error(30000, "账号或密码不能为空");
}
//判断是否有这个用户
if (resultList.size()<=0){
return error(30000,"用户不存在");
}
User byUsername = (User) resultList.get(0);
Map<String, String> groupMap = new HashMap<>();
groupMap.put("name",byUsername.getUserGroup());
List groupList = userGroupService.select(groupMap, new HashMap<>()).getResultList();
if (groupList.size()<1){
return error(30000,"用户组不存在");
}
UserGroup userGroup = (UserGroup) groupList.get(0);
//查询用户审核状态
if (!StringUtils.isEmpty(userGroup.getSourceTable())){
String sql = "select examine_state from "+ userGroup.getSourceTable() +" WHERE user_id = " + byUsername.getUserId();
String res = String.valueOf(service.runCountSql(sql).getSingleResult());
if (res==null){
return error(30000,"用户不存在");
}
if (!res.equals("已通过")){
return error(30000,"该用户审核未通过");
}
}
//查询用户状态
if (byUsername.getState()!=1){
return error(30000,"用户非可用状态,不能登录");
}
String md5password = service.encryption(password);
if (byUsername.getPassword().equals(md5password)) {
// 存储Token到数据库
AccessToken accessToken = new AccessToken();
accessToken.setToken(UUID.randomUUID().toString().replaceAll("-", ""));
accessToken.setUser_id(byUsername.getUserId());
tokenService.save(accessToken);
// 返回用户信息
JSONObject user = JSONObject.parseObject(JSONObject.toJSONString(byUsername));
user.put("token", accessToken.getToken());
JSONObject ret = new JSONObject();
ret.put("obj",user);
return success(ret);
} else {
return error(30000, "账号或密码不正确");
}
}
物品仓库管理:用户点击可查看物品仓库列表和申请物品等操作。界面图如下。

图4.3 物品仓库管理界面图
出库申请管理:用户点击可查看出库申请列表。界面图如下。

图4.4 出库申请管理界面图
采购计划管理:用户点击可查看采购计划列表和入库操作。界面图如下。

图4.5 采购计划管理界面图
出库记录管理:用户点击可查看出库记录列表。界面图如下。

图4.6 出库记录管理界面图
系统用户:医疗物品采购系统中的管理员在“系统用户”这一菜单时,可对工作人员以及管理员人员进行增删改查操作。界面图如下。

图4.7 系统用户界面图
供应商家管理:管理员点击可查看供应商家列表和供应商家添加,界面图如下。

图4.8供应商家管理界面图
物品类型管理:管理员点击可查看物品类型列表和物品类型添加。

图4.9 物品类型管理界面图
物品仓库管理:管理员点击可查看物品仓库列表和物品仓库添加。界面图如下。

图4.10物品仓库管理界面图
采购计划管理:管理员点击可查采购计划列表和采购审核。界面图如下。

图4.11采购计划管理界面图
出库申请管理:管理员点击可查看出库申请列表和出库审核。界面图如下。

图4.12出库申请管理界面图
权限管理:当管理员点击”权限管理“这一菜单时,可查看所有的用户,可对每个用户权限的进行增删改查。界面图如下。

图4.13权限管理界面图
5医疗物品采购系统测试
医疗物品采购系统测试是为了检验软件是否达到设计要求,是否存在错误,通过测试的方法来检查医疗物品采购系统,以便发现医疗物品采购系统中的错误。测试工作是保证医疗物品采购系统质量的关键。
问题1:数据库无法添加中文。
解决过程:重新创建数据库,将库的编码格式改为utf8。
效果:能在新库的表中添加中文。
问题2:控制台报错前台与后台参数不一致
解决过程:检查代码,找到报错参数完成修改,继续报错,服务器移除项目重新运行。
效果:重启项目不再报错。
问题3:报错No bean named 'sysLogServiceImpl' available找不到名为sysLogServiceImpl的bean的对象。
解决过程:询问导师报错原因,发现错误原因是未添加注解@Service,需要在在impl实现类的外面添加@Service注解。
效果:重新debug项目无报错。
问题4:启动项目时报错:Mapped Statements collection does not contain value for
解决过程:网上搜索解决办法,出错可能的原因有多个,经过努力排查,错误原因是mapper映射地址有误。在mybatis-config里重新配置地址。
效果:项目启动正常
系统测试包括:用户登录功能测试、物品仓库管理、采购入库管理、出库申请管理、密码修改功能测试,如表5-1、5-2、5-3、5-4、5-5所示:
用户登录功能测试:
表5-1 用户登录功能测试表
| 用例名称 | 用户登录系统 |
| 目的 | 测试用户通过正确的用户名和密码可否登录功能 |
| 前提 | 未登录的情况下 |
| 测试流程 | 1) 进入登录页面 2) 输入正确的用户名和密码 |
| 预期结果 | 用户名和密码正确的时候,跳转到登录成功界面,反之则显示错误信息,提示重新输入 |
| 实际结果 | 实际结果与预期结果一致 |
物品仓库管理功能测试:
表5-2 物品仓库管理功能测试表
| 用例名称 | 物品仓库管理 |
| 目的 | 测试物品仓库管理功能 |
| 前提 | 用户登录 |
| 测试流程 | 点击物品仓库列表 |
| 预期结果 | 可以查看到所有物品仓库信息 |
| 实际结果 | 实际结果与预期结果一致 |
采购入库管理界面测试:
表5-3 采购入库管理界面测试表
| 用例名称 | 采购入库测试用例 |
| 目的 | 测试采购入库功能 |
| 前提 | 管理员正常登录情况下 |
| 测试流程 | 1)管理员点击采购入库管理,然后点击详情后并填写信息。 2)点击进行提交。 |
| 预期结果 | 提交以后,页面首页会显示新的医院信息 |
| 实际结果 | 实际结果与预期结果一致 |
出库申请管理功能测试:
表5-4 出库申请管理功能测试表
| 用例名称 | 出库申请测试 |
| 目的 | 测试出库申请功能 |
| 前提 | 无 |
| 测试流程 | 1)在搜索框填入搜索关键字。 2)点击搜索按钮。 |
| 预期结果 | 页面显示包含有搜索关键字的科室医生 |
| 实际结果 | 实际结果与预期结果一致 |
密码修改功能测试:
表5-5 密码修改功能测试表
| 用例名称 | 密码修改测试用例 |
| 目的 | 测试管理员密码修改功能 |
| 前提 | 管理员用户正常登录情况下 |
| 测试流程 | 1)管理员密码修改并完成填写。 2)点击进行提交。 |
| 预期结果 | 使用新的密码可以登录 |
| 实际结果 | 实际结果与预期结果一致 |
通过编写医疗物品采购系统的测试用例,已经检测完毕用用户登录功能测试、物品仓库管理、采购入库管理、出库申请管理、密码修改功能测试,通过这5大模块为医疗物品采购系统的后期推广运营提供了强力的技术支撑。
结论
至此,医疗物品采购系统已经结束,在开发前做了许多的准备,在本系统的设计和开发过程中阅览和学习了许多文献资料,从中我也收获了很多宝贵的方法和设计思路,对系统的开发也起到了很重要的作用,系统的开发技术选用的都是自己比较熟悉的,比如springboot、JAVA技术、MYSQL,这些技术都是在以前的学习中学到了,其中许多的设计思路和方法都是在以前不断地学习中摸索出来的经验,其实对于我们来说工作量还是比较大的,但是正是由于之前的积累与准备,才能顺利的完成这个项目,由此看来,积累经验跟做好准备是十分重要的事情。
当然在该系统的设计与实现的过程中也离不开老师以及同学们的帮助,正是因为他们的指导与帮助,我才能够成功的在预期内完成了这个系统。同时在这个过程当中我也收获了很多东西,此系统也有需要改进的地方,但是由于专业知识的浅薄,并不能做到十分完美,希望以后有机会可以让其真正的投入到使用之中。
参考文献
[1]G. S M P D L ,M. G S .Examining Contemporary Australian Local Government Sustainable Procurement Practices: A National Study[J].International Journal of Public Administration,2024,47(5):342-358.
[2]Geropoulos N ,Voultsos P ,Geropoulos M , et al.Hybrid model: a promising type of public procurement in the healthcare sector of the European Union[J].Frontiers in Public Health,2024,12
[3]钟文佳.基于人工智能的供应链优化采购系统研究[J].中国物流与采购,2024,(03):89-90.DOI:10.16079/j.cnki.issn1671-6663.2024.03.017.
[4]吴伶琳.基于SpringBoot的客户关系管理系统设计与实现[J].无线互联科技,2023,20(24):60-62.
[5]曲锦旭.基于SpringBoot的农作物受灾分析系统的设计与实现[J].农业工程技术,2023,43(35):18-19.DOI:10.16815/j.cnki.11-5436/s.2023.35.006.
[6]吴昊,张丹.基于SpringBoot框架的大学生网上兼职系统设计与实现[J].电脑知识与技术,2023,19(35):68-72.DOI:10.14004/j.cnki.ckt.2023.1860.
[7]艾钰承,朱海风,刘舟.基于SpringBoot的“喵站”宠物服务平台的设计与实现[J].科技资讯,2023,21(22):22-25.DOI:10.16661/j.cnki.1672-3791.2305-5042-0756.
[8]游晶,邱淑丽,李敬文.基于SpringBoot的校园智慧报修系统的设计与实现[J].电脑知识与技术,2023,19(32):50-52+65.DOI:10.14004/j.cnki.ckt.2023.1718.
[9]Esteban P O ,S. J C I ,Jorge G V .Corruption in healthcare: global perspectives and the recent escalation of violence in Ecuador's public medicine procurement system#13;[J].Frontiers in Public Health,2023,111259124-1259124.
[10]黄永芳,郭永刚,李峰.基于SpringBoot的藏东南滑坡灾害管理系统设计与实现[J].科学技术创新,2023,(24):100-103.
[11]谢欣,赵家琪,杨卫明.基于SpringBoot的中国传统节日推广平台设计与实现[J].信息与电脑(理论版),2023,35(19):91-94.
[12]Baraka I .Mediating effect of integrated health commodities procurement system on the relationship between responsiveness and health service delivery[J].International Journal of Health Governance,2023,28(3):284-298.
[13]马文新,刘百韬,侯冠麒,等.基于SpringBoot的三维数字化设备运维管理系统的设计与实现[J].中国建设信息化,2023,(18):66-69.
[14]励范洪,郝平.高校采购内控管理系统的研究与实现[J].中国物流与采购,2023,(17):48-49.DOI:10.16079/j.cnki.issn1671-6663.2023.17.037.
[15]吴劲珉.智慧园区采购系统演示分值如何设置?[N].政府采购信息报,2023-08-28(012).DOI:10.38293/n.cnki.nzfcg.2023.000749.
[16]杨晓霞.探究采购业务内部控制与信息化应用[J].中国乡镇企业会计,2023,(08):149-151.
[17]Zheng Z ,Quan W ,Qiang S , et al.Improving access to medicines and beyond: the national volume-based procurement policy in China.[J].BMJ global health,2023,8(7):
[18]Heng L ,Yuxing L .Design and implementation of a standardized review system for gas station safety production based on SpringBoot[C]//[出版者不详],2023:
[19]Yang Y .Design and Implementation of Student Information Management System Based on Springboot[J].Advances in Computer, Signals and Systems,2022,6(6):
[20]Chen G ,Xu J .Design and implementation of efficient Learning platform based on SpringBoot Framework[J].Journal of Electronics and Information Science,2020,6(1):
致 谢
时间过的很快,不知不觉,在大学的学习生活即将结束。毕业之际,我真诚地向帮助过我的老师、家人、同学、朋友们表达感谢。首先要感谢的是我的母校。感谢母校给了我美好的生活和优越的学习环境,使我能学到了很多知识,也不断的变得优秀;感谢家人在这四年期间一直给与我的爱和无条件的支持,让我没有后顾之忧地完成学业;感谢软件学院的任课老师们给我鼓励和认可,让我有信心去做好每一件事情;感谢同学们的帮助,让我的大学生活更有意义。在此次毕业设计的实现过程中, 我得到了老师们的耐心指导让我顺利完成了该设计。从最初的选题和开题开始,老师就给予我很多帮助,他们认真负责的态度、丰富的景点经验让我学到了很多。
同时也要感谢我敬爱的班主任和实训学习资料的老师,他们在各个方面都教给了我丰富的经验,在面对各种困难时如何处理。因为今年的特殊性,老师们不仅在学习中给我以精心的指导,同时还在其它方面给予我观关怀,指导老师不辞辛苦的为大家录制视频和一遍遍讲解让我心怀感激之情。在此,我真诚的感恩、感谢我的指导教师们。
还要感谢实习期间不厌其烦教导我鼓励我的技术师傅,他指导了我各个方面的技巧,尤其是编程方面,迄今我的很多技巧和编写规范都有赖于他的指导、纠正。
最后还要特别感谢身边的各位同学们,一直支持鼓励我,无论何时何种境况。我很荣幸获得同学们的帮助,也很开心能够和大家共度大学四年的时光。
最后的最后,再次发自肺腑的感谢所有帮助过我的人。
免费领取项目源码,请关注❥点赞收藏并私信博主,谢谢~
1638

被折叠的 条评论
为什么被折叠?



