随着互联网与移动互联网迅速普及,网络上的电影娱乐信息数量相当庞大,人们对获取感兴趣的电影娱乐信息的需求越来越大,个性化的基于Vue框架实现云观影应用系统成为一个热门。然而电影信息的表示相当复杂,因此需要开发一个基于Vue框架实现云观影应用系统设计与实现的电影信息库。
该系统采用了B/S结构,将所有业务模块采用以浏览器交互的模式,选择MySQL作为系统的数据库,开发工具选择Springboot来进行系统的设计。基本实现了基于Vue框架实现云观影应用系统应有的主要功能模块,本系统有管理员、用户两大功能模块,管理员:主页、公共管理、用户管理、论坛管理、资讯管理、电影分类、电影信息、电影评分、退出;用户:首页、电影交流、网站公告、电影资讯、电影信息、个人中心等操作,不仅优化了用户体验,还大大提高了管理效率。同时,系统还提供了个性化的电影推荐功能,根据用户的观影历史和喜好,智能推荐符合他们口味的电影,实现了对于管理员与用户双赢,为用户提供更加优质的服务。
关键词:基于Vue框架实现云观影应用系统设计与实现; B/S结构;
With the rapid popularization of the Internet and mobile Internet, the number of movie entertainment information on the Internet is quite large, and people's demand for interested movie entertainment information is increasing, and personalized film recommendation system has become a popular one. However, the representation of film information is quite complex, so it is necessary to develop a film information database based on the design and implementation of cloud film viewing application system based on Vue framework.
The system adopts the B / S structure, adopts all business modules in the mode of browser-based interaction, selects MySQL as the database of the system, and the development tool selects Springboot to conduct the design of the system. The main functional modules of the movie recommendation system are basically realized. The system has two functional modules, administrator and user: home page, public management, user management, forum management, information management, information management, movie classification, movie information, movie score and exit; user: home page, movie communication, website announcement, movie information, movie information, personal center, which not only optimizes the user experience, but also greatly improves the management efficiency. At the same time, the system also provides personalized movie recommendation function, according to the users' viewing history and preferences, intelligent recommendation of movies in line with their tastes, to achieve a win-win situation for administrators and users, to provide users with better services.
Key words: design and implementation of cloud viewing application system based on Vue framework;;B / S structure;
目 录
第1章 前 言
1.1 研究背景
随着云计算技术的快速发展和普及,云服务已逐渐渗透到人们生活的方方面面,其中,云观影作为一种新兴的观影方式,受到了越来越多用户的青睐。云观影应用系统通过云计算平台为用户提供丰富的影片资源、流畅的观影体验以及便捷的社交互动功能,极大地满足了用户的观影需求。
Vue框架作为一种轻量级、高性能的前端框架,凭借其简洁的API、灵活的组件化设计和高效的机制,在前端开发领域得到了广泛应用。基于Vue框架实现云观影应用系统,不仅能够提升系统的开发效率和可维护性,还能够为用户提供更加友好、交互性强的观影界面。
本文旨在研究基于Vue框架的云观影应用系统的设计与实现。首先,我们将对云观影应用系统的需求进行深入分析,明确系统的功能模块和关键技术点。然后,我们将探讨如何利用Vue框架的特性和优势,实现系统的前端界面开发,包括用户登录、影片展示、播放控制、社交互动等功能的实现。同时,我们还将关注系统的性能优化和用户体验提升,通过合理的架构设计和代码优化,确保系统的高效运行和稳定性,我们将采用理论与实践相结合的方法,通过案例分析、技术调研和实验验证等手段,不断完善和优化系统的设计方案和实现细节。我们希望通过本文的研究,能够为云观影应用系统的开发提供有益的参考和借鉴,推动云观影技术的进一步发展和应用。
1.2 研究现状
经过调查,目前现代人的生活节奏加快,生活压力也在逐渐的增加,人们可以使用智能产品的功能给人们带来的便利,随着人们的网上管理不断的增加,越来越多的人们开始加入了网上管理的大潮中,但是我国对于网上电影推荐信息管理效果低下,而且出错率也很高。因此大家都在寻找一款更加专业化的基于Vue框架实现云观影应用系统。
随着基于Vue框架实现云观影应用系统的不断出现,用户需求的不断增多,云观影应用系统也不断的得到壮大,本系统主要根据用户和管理人员的实际需要,方便用户利用互联网实现对基于Vue框架实现云观影应用系统的了解、对比,甚至是交易。同时让管理者可以通过这个系统对用户实际需求以及各品牌电影的所有了解和管理情况进行管理。设计该系统主要目的是为了方便人们的对各种类型的电影的横向对比,帮助人们节省时间,而且减少管理者资金的投入。
1.3 系统开发目标
对于网站的前台设计,要保证主界面的整洁有序,能够抓住人的眼球,不会产生视觉疲劳,更重要的是,带给人容易操作的直观感受,这样才能留住用户去进行使用,增加三分热度的延续期。在系统的后台设计上,要采取非常简洁有效的技术,开发方便的同时,便于以后的维护。我们不但要确保所有的功能都能够满足用户的需求,用户还要能自己主动通过网站去实现想要的操作,而管理者的简单通过网站对用户的需求情况进行了解和管理。为达到这一目的,提出以下目标:
(1)用户可以实时查看最新的电影信息,以及相关资讯;
(2)用户可以对比各大电影的信息,选择自己较为满意的电影;
(3)用户可以通过论坛互相交流观看电影心得;
(4)管理员可以在后台方便管理前台网页的各种信息;
(5)管理员可以方便查询、汇总用户的使用状态。
第2章 技术与原理
2.1 开发技术
本系统前端框架采用了比较流行的渐进式JavaScript框架Vue.js。使用Vue-Router和Vuex实现动态路由和全局状态管理,Ajax实现前后端通信,Element UI组件库使页面快速成型。后端部分:采用springboot作为开发框架,同时集成MyBatis、Redis等相关技术。
2.2 JAVA技术
Java语言是目前使用率最高的一个语言类程序,并且他的代码还是开源的,任何的软件开发者都可以进行使用,目前已经在人类计算机编程语言发展史上产生了深远影响。所以Java语言是很成熟的,将他应用到我们的系统的开发中是不错的选择,而且由于常见所以绝大多数的人们都可以操作。
Java语言具有非常多种的特性,他的代码编写非常的简单,并且有多种编写方式,他有很好的面向对象性,而且他对使用的平台没有任何的要求,所有的平台都可以进行操作,他的安全性能也很高,因此他非常适合该系统的开发。
Java可以对平台没有任何的要求限制,可以在任何的平台上进行运行,不需要借助其他的语言编辑器来对代码进行编辑就可以开始运行了,这一点是非常好的,不仅我们在使用的时候更加的方便而且由于不需要借助其他的程序就能实现,所以可以节约我们的开发成本,而且经过Java编辑过的程序代码,可以直接进行使用,不需要重新编译,因此它是非常便利的,而且程序的运用不需要有专业的技术就可以运行了,为软件开发提供了很大的可行性。
2.3 MySQL数据库
mysql数据库具有很多的优点,他操作起来非常的简单,只需要编写一小段代码就可以实现相应的功能,而且编写出的代码可以在任何的平台下进行使用,对使用平台没有任何的要求,因此任何的软件开发人员都可以利用mysql数据库来进行系统的开发设计,同时他也可以为软件开发节省了很多的开销,mysql数据库由于存储量大、操作简单。功能强大因此将他最为该系统的数据存储是完全可以的。
mysql数据库是一个开放的架构,任何软件开发员都可以进行使用,随着计算机网络的不断发展,MySQL数据库也在功能方面不断的进行提升,也更加适应所有的系统的开发,我们在对数据库进行操作的时候,是非常简单易上手的,我们只需要编写一小段的代码就可以实现相应的功能,而且编辑出的代码可以在任何的平台上使用,不需要在进行二次的编译。由于MySQL数据库具有以上非常多的优点,我们将它最为数据库的首选应用到系统的开发中,由于他的体积非常小,开发的成本也非常的低,所有受到很多软件开发者的喜欢,被更多的运用到系统的开放中,所以本系统也是利用MySQL数据库来对所有的数据进行存储和编辑。
2.4 B/S结构
B/S(浏览器/服务器)结构是目前使用最多的结构模式,它可以使得系统的开发更加的简单,好操作,而且还可以对其进行维护。使用该结构时只需要在计算机中安装数据库,和一些很常用的浏览器就可以了。浏览器就会与数据库进行信息的连接,可以实现很多的功能,B/S结构是可以直接进行使用的,而且B/S结构在使用中极大的减少了工作的维护。基于B/S的软件,所有的数据库之间都是相互独立的,因此是非常安全的。因为基于B/S结构可以清楚的看到系统正在处理的业务,并且能够及时的让管理人员作出决策,这样就可以避免学校的损失。B/S结构的基本特点是集中式的管理模式,用户使用系统生成数据后,这些数据就可以存储到系统的数据库中,方便日后能够用到,这样就可以满足人们的所有的需求。

图2-1 B/S模式三层结构
第3章 需求分析
3.1 需求分析
开发系统的过程中,去调查用户的功能诉求,对需要存在的功能进行需求分析是特别重要的,且对于系统的开发有着实际的意义,设计基于Vue框架实现云观影应用系统通过对用户的需求进行分析,结合实际情况进行开发研究,对用户的所有需求做出一个完整的基本的框架,然后一步一步的完成、实现。需求分析可以为系统的开发提供一个目标,只有按照这个目标进行开发设计,才能进行完整的开发,这样设计出的系统才有使用的意义,才能在竞争激烈的软件市场中生存,才能真正的帮助人们解决问题,提高实际的效率。
3.2 系统可行性分析
本系统采取的是目前应用最广泛的程序进行技术的支持,主要的技术支持是java语言,他作为一个相当成熟的语言程序,在众多的软件开发中起着很大作用。而且用java语言编辑出来程序可以直接运行,不需要借助其他的翻译器进行翻译。所以在技术方面是完全可以行的。
本项目开发的初衷就是为了节约,因为系统开发的所有过程都是我自己开发的我,而且在开发过程使用到的技术也都是市面上常见的容易操作的,所以不需要请专业的人士花资金来进行系统的开发,而且在项目开发的过程中我也学到了更多的知识。开发的这个软件可以在网络中进行免费的下载,对计算机的软硬件没有很高的要求,因此这个项目是非常实惠的,在经济方面是完全可性的。
操作可行性也就是系统的可用性,一个系统的操作是否容易决定着这个系统的使用度,在系统的操作方面的设计我都是采取简洁易懂的方式,操作的整个菜单界面整齐有序,所有的功能都有序的排列,不会出现重叠或者需要转换的现象,用户想要哪方面的操作都可以直接进行操作,所以该系统任何人都可以进行操作,不需要有相关专业的技术这样用户在操作起来就容易很多。
3.3 项目设计目标与原则
1、关于基于Vue框架实现云观影应用系统的基本要求
(1)功能要求:管理员可以对所有的用户进行查看管理,可以对信息进行管理,可以及时的查看管理的情况,还可以对评论进行查看和管理等功能模块。
(2)性能:因为电影推荐中有很多的信息需要存储,因此对于系统的存储量有很大的要求,需要有一个强大的数据库的支持才能确保所有的信息都能安全稳定的进行存储。
(3)安全与保密要求:用户都必须通过管理员审核才能进入系统。
(4)环境要求:支持Windows系列、Vista系统等多种操作系统使用。
2、开发目标
基于Vue框架实现云观影应用系统的主要开发目标如下:
(1)用户可以实时查看最新的电影信息,以及相关资讯;
(2)用户可以对比各大电影的信息,选择自己较为满意的电影;
(3)用户可以通过评论互相交流观看电影心得;
(4)管理员可以在后台方便管理前台网页的各种信息;
3、设计原则
本实现云观影应用系统采用Java技术,Mysql数据库开发,充分保证了系统稳定性、完整性。
(1)系统效率:由于是云观影应用系统,因此就需要系统的效率是非常高的,并且可以支持很多人同时进行系统的使用。
(2)界面简洁清晰:系统界面要简单有序,所有的功能一目了然。
(3)储存性高:因为是实现云观影应用系统,所以就会在数据库要求上比较严格,信息录入的比较多,而且丰富复杂, 这就需要一个强大的数据库来存放更多的数据和保证数据的时时性。
(4)易学性:系统的设计一定要简单,使得人们使用起来非常好的顺手。
(5)稳定性需求:该系统在使用过程中必须保持稳定,不要出现卡顿、模糊等情况。
(6)稳定性:由于是实现云观影应用系统,因此系统运行必须要十分的稳定。
3.4 系统用例分析
云观影应用系统中普通用户角色用例图如图3-1所示:

图3.1 普通用户角色用例图
云观影应用系统中管理员角色用例图如图3-2所示:

图3.2管理员角色用例图
3.5 系统流程分析
用户需要拥有属于自己的账号和密码,且必须正确,这样才能顺利登录到系统中。进入网站后,用户可以自行查询各种电影,在自己满意的电影的详情页面的最后,可以直接选择购买操作。具体流程如下图3-3所示:

图3-3用户操作流程图
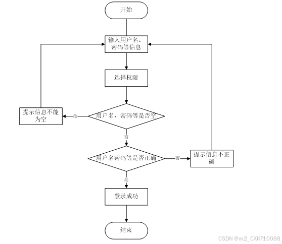
为了保证系统的安全性,要使用本系统对系统信息进行管理,必须先登陆到系统中。其具体登录流程图如图3-4所示:

图3-4系统操作流程图
第4章 架构设计
4.1 系统体系结构
基于Vue框架实现云观影应用系统的结构图4-1所示:

图4-1 系统结构
登录系统结构图,如图4-2所示:

图4-2 登录结构图
系统结构图,如图4-3所示:

图4-3 系统结构图
4.2 数据库实体设计
数据库的功能就是对系统中所有的数据进行存储和管理。所有的数据可以在数据库中产时间的进行存储,方便用户的使用。而且所有的数据库中的数据也应该具有一定的共享性,任何的系统可以对一些数据进行使用,同时还应该保持一定的独立性,每一个数据库中的数据都有很强的安全性,可以被很好的存放到数据库,没有进行身份的验证是不能对这些数据进行查看和使用的。数据库的设计需要明确每一个实体之间的联系,系统的E-R图如下图所示:

图4-4用户管理实体属性图
电影信息管理实体属性图如图4-5所示。

图4-5电影信息管理实体属性图
4.3 数据库表设计
当基于Vue框架实现云观影应用系统在运行的时候,数据库要能确保自己的独立性,想要哪部分的数据就选择相应的设置选项,对应的数据就会以表格的形式展现出来。当对这一个功能进行设置,他就会与数据库进行连接,会在对话框中弹出相应的数据源。
| 编号 | 名称 | 数据类型 | 长度 | 小数位 | 允许空值 | 主键 | 默认值 | 说明 |
| 1 | token_id | int | 10 | 0 | N | Y | 临时访问牌ID | |
| 2 | token | varchar | 64 | 0 | Y | N | 临时访问牌 | |
| 3 | info | text | 65535 | 0 | Y | N | ||
| 4 | maxage | int | 10 | 0 | N | N | 2 | 最大寿命:默认2小时 |
| 5 | create_time | timestamp | 19 | 0 | N | N | CURRENT_TIMESTAMP | 创建时间: |
| 6 | update_time | timestamp | 19 | 0 | N | N | CURRENT_TIMESTAMP | 更新时间: |
| 7 | user_id | int | 10 | 0 | N | N | 0 | 用户编号: |
| 编号 | 名称 | 数据类型 | 长度 | 小数位 | 允许空值 | 主键 | 默认值 | 说明 |
| 1 | article_id | mediumint | 8 | 0 | N | Y | 文章id:[0,8388607] | |
| 2 | title | varchar | 125 | 0 | N | Y | 标题:[0,125]用于文章和html的title标签中 | |
| 3 | type | varchar | 64 | 0 | N | N | 0 | 文章分类:[0,1000]用来搜索指定类型的文章 |
| 4 | hits | int | 10 | 0 | N | N | 0 | 点击数:[0,1000000000]访问这篇文章的人次 |
| 5 | praise_len | int | 10 | 0 | N | N | 0 | 点赞数 |
| 6 | create_time | timestamp | 19 | 0 | N | N | CURRENT_TIMESTAMP | 创建时间: |
| 7 | update_time | timestamp | 19 | 0 | N | N | CURRENT_TIMESTAMP | 更新时间: |
| 8 | source | varchar | 255 | 0 | Y | N | 来源:[0,255]文章的出处 | |
| 9 | url | varchar | 255 | 0 | Y | N | 来源地址:[0,255]用于跳转到发布该文章的网站 | |
| 10 | tag | varchar | 255 | 0 | Y | N | 标签:[0,255]用于标注文章所属相关内容,多个标签用空格隔开 | |
| 11 | content | longtext | 2147483647 | 0 | Y | N | 正文:文章的主体内容 | |
| 12 | img | varchar | 255 | 0 | Y | N | 封面图 | |
| 13 | description | text | 65535 | 0 | Y | N | 文章描述 |
| 编号 | 名称 | 数据类型 | 长度 | 小数位 | 允许空值 | 主键 | 默认值 | 说明 |
| 1 | type_id | smallint | 5 | 0 | N | Y | 分类ID:[0,10000] | |
| 2 | display | smallint | 5 | 0 | N | N | 100 | 显示顺序:[0,1000]决定分类显示的先后顺序 |
| 3 | name | varchar | 16 | 0 | N | N | 分类名称:[2,16] | |
| 4 | father_id | smallint | 5 | 0 | N | N | 0 | 上级分类ID:[0,32767] |
| 5 | description | varchar | 255 | 0 | Y | N | 描述:[0,255]描述该分类的作用 | |
| 6 | icon | text | 65535 | 0 | Y | N | 分类图标: | |
| 7 | url | varchar | 255 | 0 | Y | N | 外链地址:[0,255]如果该分类是跳转到其他网站的情况下,就在该URL上设置 | |
| 8 | create_time | timestamp | 19 | 0 | N | N | CURRENT_TIMESTAMP | 创建时间: |
| 9 | update_time | timestamp | 19 | 0 | N | N | CURRENT_TIMESTAMP | 更新时间: |
| 编号 | 名称 | 数据类型 | 长度 | 小数位 | 允许空值 | 主键 | 默认值 | 说明 |
| 1 | auth_id | int | 10 | 0 | N | Y | 授权ID: | |
| 2 | user_group | varchar | 64 | 0 | Y | N | 用户组: | |
| 3 | mod_name | varchar | 64 | 0 | Y | N | 模块名: | |
| 4 | table_name | varchar | 64 | 0 | Y | N | 表名: | |
| 5 | page_title | varchar | 255 | 0 | Y | N | 页面标题: | |
| 6 | path | varchar | 255 | 0 | Y | N | 路由路径: | |
| 7 | position | varchar | 32 | 0 | Y | N | 位置: | |
| 8 | mode | varchar | 32 | 0 | N | N | _blank | 跳转方式: |
| 9 | add | tinyint | 3 | 0 | N | N | 1 | 是否可增加: |
| 10 | del | tinyint | 3 | 0 | N | N | 1 | 是否可删除: |
| 11 | set | tinyint | 3 | 0 | N | N | 1 | 是否可修改: |
| 12 | get | tinyint | 3 | 0 | N | N | 1 | 是否可查看: |
| 13 | field_add | text | 65535 | 0 | Y | N | 添加字段: | |
| 14 | field_set | text | 65535 | 0 | Y | N | 修改字段: | |
| 15 | field_get | text | 65535 | 0 | Y | N | 查询字段: | |
| 16 | table_nav_name | varchar | 500 | 0 | Y | N | 跨表导航名称: | |
| 17 | table_nav | varchar | 500 | 0 | Y | N | 跨表导航: | |
| 18 | option | text | 65535 | 0 | Y | N | 配置: | |
| 19 | create_time | timestamp | 19 | 0 | N | N | CURRENT_TIMESTAMP | 创建时间: |
| 20 | update_time | timestamp | 19 | 0 | N | N | CURRENT_TIMESTAMP | 更新时间: |
| 编号 | 名称 | 数据类型 | 长度 | 小数位 | 允许空值 | 主键 | 默认值 | 说明 |
| 1 | collect_id | int | 10 | 0 | N | Y | 收藏ID: | |
| 2 | user_id | int | 10 | 0 | N | N | 0 | 收藏人ID: |
| 3 | source_table | varchar | 255 | 0 | Y | N | 来源表: | |
| 4 | source_field | varchar | 255 | 0 | Y | N | 来源字段: | |
| 5 | source_id | int | 10 | 0 | N | N | 0 | 来源ID: |
| 6 | title | varchar | 255 | 0 | Y | N | 标题: | |
| 7 | img | varchar | 255 | 0 | Y | N | 封面: | |
| 8 | create_time | timestamp | 19 | 0 | N | N | CURRENT_TIMESTAMP | 创建时间: |
| 9 | update_time | timestamp | 19 | 0 | N | N | CURRENT_TIMESTAMP | 更新时间: |
| 编号 | 名称 | 数据类型 | 长度 | 小数位 | 允许空值 | 主键 | 默认值 | 说明 |
| 1 | comment_id | int | 10 | 0 | N | Y | 评论ID: | |
| 2 | user_id | int | 10 | 0 | N | N | 0 | 评论人ID: |
| 3 | reply_to_id | int | 10 | 0 | N | N | 0 | 回复评论ID:空为0 |
| 4 | content | longtext | 2147483647 | 0 | Y | N | 内容: | |
| 5 | nickname | varchar | 255 | 0 | Y | N | 昵称: | |
| 6 | avatar | varchar | 255 | 0 | Y | N | 头像地址:[0,255] | |
| 7 | create_time | timestamp | 19 | 0 | N | N | CURRENT_TIMESTAMP | 创建时间: |
| 8 | update_time | timestamp | 19 | 0 | N | N | CURRENT_TIMESTAMP | 更新时间: |
| 9 | source_table | varchar | 255 | 0 | Y | N | 来源表: | |
| 10 | source_field | varchar | 255 | 0 | Y | N | 来源字段: | |
| 11 | source_id | int | 10 | 0 | N | N | 0 | 来源ID: |
| 编号 | 名称 | 数据类型 | 长度 | 小数位 | 允许空值 | 主键 | 默认值 | 说明 |
| 1 | film_classification_id | int | 10 | 0 | N | Y | 电影分类ID | |
| 2 | movie_genre | varchar | 64 | 0 | Y | N | 电影类型 | |
| 3 | create_time | datetime | 19 | 0 | N | N | CURRENT_TIMESTAMP | 创建时间 |
| 4 | update_time | timestamp | 19 | 0 | N | N | CURRENT_TIMESTAMP | 更新时间 |
| 编号 | 名称 | 数据类型 | 长度 | 小数位 | 允许空值 | 主键 | 默认值 | 说明 |
| 1 | forum_id | mediumint | 8 | 0 | N | Y | 论坛id | |
| 2 | display | smallint | 5 | 0 | N | N | 100 | 排序 |
| 3 | user_id | mediumint | 8 | 0 | N | N | 0 | 用户ID |
| 4 | nickname | varchar | 16 | 0 | Y | N | 昵称:[0,16] | |
| 5 | praise_len | int | 10 | 0 | Y | N | 0 | 点赞数 |
| 6 | hits | int | 10 | 0 | N | N | 0 | 访问数 |
| 7 | title | varchar | 125 | 0 | N | N | 标题 | |
| 8 | keywords | varchar | 125 | 0 | Y | N | 关键词 | |
| 9 | description | varchar | 255 | 0 | Y | N | 描述 | |
| 10 | url | varchar | 255 | 0 | Y | N | 来源地址 | |
| 11 | tag | varchar | 255 | 0 | Y | N | 标签 | |
| 12 | img | text | 65535 | 0 | Y | N | 封面图 | |
| 13 | content | longtext | 2147483647 | 0 | Y | N | 正文 | |
| 14 | create_time | timestamp | 19 | 0 | N | N | CURRENT_TIMESTAMP | 创建时间: |
| 15 | update_time | timestamp | 19 | 0 | N | N | CURRENT_TIMESTAMP | 更新时间: |
| 16 | avatar | varchar | 255 | 0 | Y | N | 发帖人头像: | |
| 17 | type | varchar | 64 | 0 | N | N | 0 | 论坛分类:[0,1000]用来搜索指定类型的论坛帖 |
| 编号 | 名称 | 数据类型 | 长度 | 小数位 | 允许空值 | 主键 | 默认值 | 说明 |
| 1 | type_id | smallint | 5 | 0 | N | Y | 分类ID:[0,10000] | |
| 2 | name | varchar | 16 | 0 | N | N | 分类名称:[2,16] | |
| 3 | description | varchar | 255 | 0 | Y | N | 描述:[0,255]描述该分类的作用 | |
| 4 | url | varchar | 255 | 0 | Y | N | 外链地址:[0,255]如果该分类是跳转到其他网站的情况下,就在该URL上设置 | |
| 5 | father_id | smallint | 5 | 0 | N | N | 0 | 上级分类ID:[0,32767] |
| 6 | icon | varchar | 255 | 0 | Y | N | 分类图标: | |
| 7 | create_time | timestamp | 19 | 0 | N | N | CURRENT_TIMESTAMP | 创建时间: |
| 8 | update_time | timestamp | 19 | 0 | N | N | CURRENT_TIMESTAMP | 更新时间: |
| 编号 | 名称 | 数据类型 | 长度 | 小数位 | 允许空值 | 主键 | 默认值 | 说明 |
| 1 | hits_id | int | 10 | 0 | N | Y | 点赞ID: | |
| 2 | user_id | int | 10 | 0 | N | N | 0 | 点赞人: |
| 3 | create_time | timestamp | 19 | 0 | N | N | CURRENT_TIMESTAMP | 创建时间: |
| 4 | update_time | timestamp | 19 | 0 | N | N | CURRENT_TIMESTAMP | 更新时间: |
| 5 | source_table | varchar | 255 | 0 | Y | N | 来源表: | |
| 6 | source_field | varchar | 255 | 0 | Y | N | 来源字段: | |
| 7 | source_id | int | 10 | 0 | N | N | 0 | 来源ID: |
| 编号 | 名称 | 数据类型 | 长度 | 小数位 | 允许空值 | 主键 | 默认值 | 说明 |
| 1 | movie_information_id | int | 10 | 0 | N | Y | 电影信息ID | |
| 2 | movie_title | varchar | 64 | 0 | Y | N | 电影名称 | |
| 3 | movie_genre | varchar | 64 | 0 | Y | N | 电影类型 | |
| 4 | cover | varchar | 255 | 0 | Y | N | 封面 | |
| 5 | director | varchar | 64 | 0 | Y | N | 导演 | |
| 6 | leading_actor | varchar | 64 | 0 | Y | N | 主演 | |
| 7 | release_date | date | 10 | 0 | Y | N | 上映日期 | |
| 8 | trailer | varchar | 255 | 0 | Y | N | 预告片 | |
| 9 | fraction | varchar | 64 | 0 | Y | N | 分数 | |
| 10 | reason_for_recommendation | text | 65535 | 0 | Y | N | 推荐理由 | |
| 11 | film_introduction | longtext | 2147483647 | 0 | Y | N | 电影介绍 | |
| 12 | hits | int | 10 | 0 | N | N | 0 | 点击数 |
| 13 | praise_len | int | 10 | 0 | N | N | 0 | 点赞数 |
| 14 | recommend | int | 10 | 0 | N | N | 0 | 智能推荐 |
| 15 | create_time | datetime | 19 | 0 | N | N | CURRENT_TIMESTAMP | 创建时间 |
| 16 | update_time | timestamp | 19 | 0 | N | N | CURRENT_TIMESTAMP | 更新时间 |
| 编号 | 名称 | 数据类型 | 长度 | 小数位 | 允许空值 | 主键 | 默认值 | 说明 |
| 1 | movie_ratings_id | int | 10 | 0 | N | Y | 电影评分ID | |
| 2 | movie_title | varchar | 64 | 0 | Y | N | 电影名称 | |
| 3 | movie_genre | varchar | 64 | 0 | Y | N | 电影类型 | |
| 4 | director | varchar | 64 | 0 | Y | N | 导演 | |
| 5 | leading_actor | varchar | 64 | 0 | Y | N | 主演 | |
| 6 | cover | varchar | 255 | 0 | Y | N | 封面 | |
| 7 | evaluate_users | int | 10 | 0 | Y | N | 0 | 评价用户 |
| 8 | score | varchar | 64 | 0 | Y | N | 评分 | |
| 9 | evaluate | text | 65535 | 0 | Y | N | 评价 | |
| 10 | create_time | datetime | 19 | 0 | N | N | CURRENT_TIMESTAMP | 创建时间 |
| 11 | update_time | timestamp | 19 | 0 | N | N | CURRENT_TIMESTAMP | 更新时间 |
| 编号 | 名称 | 数据类型 | 长度 | 小数位 | 允许空值 | 主键 | 默认值 | 说明 |
| 1 | notice_id | mediumint | 8 | 0 | N | Y | 公告id: | |
| 2 | title | varchar | 125 | 0 | N | N | 标题: | |
| 3 | content | longtext | 2147483647 | 0 | Y | N | 正文: | |
| 4 | create_time | timestamp | 19 | 0 | N | N | CURRENT_TIMESTAMP | 创建时间: |
| 5 | update_time | timestamp | 19 | 0 | N | N | CURRENT_TIMESTAMP | 更新时间: |
| 编号 | 名称 | 数据类型 | 长度 | 小数位 | 允许空值 | 主键 | 默认值 | 说明 |
| 1 | praise_id | int | 10 | 0 | N | Y | 点赞ID: | |
| 2 | user_id | int | 10 | 0 | N | N | 0 | 点赞人: |
| 3 | create_time | timestamp | 19 | 0 | N | N | CURRENT_TIMESTAMP | 创建时间: |
| 4 | update_time | timestamp | 19 | 0 | N | N | CURRENT_TIMESTAMP | 更新时间: |
| 5 | source_table | varchar | 255 | 0 | Y | N | 来源表: | |
| 6 | source_field | varchar | 255 | 0 | Y | N | 来源字段: | |
| 7 | source_id | int | 10 | 0 | N | N | 0 | 来源ID: |
| 8 | status | bit | 1 | 0 | N | N | 1 | 点赞状态:1为点赞,0已取消 |
| 编号 | 名称 | 数据类型 | 长度 | 小数位 | 允许空值 | 主键 | 默认值 | 说明 |
| 1 | registered_users_id | int | 10 | 0 | N | Y | 注册用户ID | |
| 2 | name | varchar | 64 | 0 | Y | N | 姓名 | |
| 3 | gender | varchar | 64 | 0 | Y | N | 性别 | |
| 4 | examine_state | varchar | 16 | 0 | N | N | 已通过 | 审核状态 |
| 5 | user_id | int | 10 | 0 | N | N | 0 | 用户ID |
| 6 | create_time | datetime | 19 | 0 | N | N | CURRENT_TIMESTAMP | 创建时间 |
| 7 | update_time | timestamp | 19 | 0 | N | N | CURRENT_TIMESTAMP | 更新时间 |
| 编号 | 名称 | 数据类型 | 长度 | 小数位 | 允许空值 | 主键 | 默认值 | 说明 |
| 1 | slides_id | int | 10 | 0 | N | Y | 轮播图ID: | |
| 2 | title | varchar | 64 | 0 | Y | N | 标题: | |
| 3 | content | varchar | 255 | 0 | Y | N | 内容: | |
| 4 | url | varchar | 255 | 0 | Y | N | 链接: | |
| 5 | img | varchar | 255 | 0 | Y | N | 轮播图: | |
| 6 | hits | int | 10 | 0 | N | N | 0 | 点击量: |
| 7 | create_time | timestamp | 19 | 0 | N | N | CURRENT_TIMESTAMP | 创建时间: |
| 8 | update_time | timestamp | 19 | 0 | N | N | CURRENT_TIMESTAMP | 更新时间: |
| 编号 | 名称 | 数据类型 | 长度 | 小数位 | 允许空值 | 主键 | 默认值 | 说明 |
| 1 | upload_id | int | 10 | 0 | N | Y | 上传ID | |
| 2 | name | varchar | 64 | 0 | Y | N | 文件名 | |
| 3 | path | varchar | 255 | 0 | Y | N | 访问路径 | |
| 4 | file | varchar | 255 | 0 | Y | N | 文件路径 | |
| 5 | display | varchar | 255 | 0 | Y | N | 显示顺序 | |
| 6 | father_id | int | 10 | 0 | Y | N | 0 | 父级ID |
| 7 | dir | varchar | 255 | 0 | Y | N | 文件夹 | |
| 8 | type | varchar | 32 | 0 | Y | N | 文件类型 |
| 编号 | 名称 | 数据类型 | 长度 | 小数位 | 允许空值 | 主键 | 默认值 | 说明 |
| 1 | user_id | mediumint | 8 | 0 | N | Y | 用户ID:[0,8388607]用户获取其他与用户相关的数据 | |
| 2 | state | smallint | 5 | 0 | N | N | 1 | 账户状态:[0,10](1可用|2异常|3已冻结|4已注销) |
| 3 | user_group | varchar | 32 | 0 | Y | N | 所在用户组:[0,32767]决定用户身份和权限 | |
| 4 | login_time | timestamp | 19 | 0 | N | N | CURRENT_TIMESTAMP | 上次登录时间: |
| 5 | phone | varchar | 11 | 0 | Y | N | 手机号码:[0,11]用户的手机号码,用于找回密码时或登录时 | |
| 6 | phone_state | smallint | 5 | 0 | N | N | 0 | 手机认证:[0,1](0未认证|1审核中|2已认证) |
| 7 | username | varchar | 16 | 0 | N | N | 用户名:[0,16]用户登录时所用的账户名称 | |
| 8 | nickname | varchar | 16 | 0 | Y | N | 昵称:[0,16] | |
| 9 | password | varchar | 64 | 0 | N | N | 密码:[0,32]用户登录所需的密码,由6-16位数字或英文组成 | |
| 10 | | varchar | 64 | 0 | Y | N | 邮箱:[0,64]用户的邮箱,用于找回密码时或登录时 | |
| 11 | email_state | smallint | 5 | 0 | N | N | 0 | 邮箱认证:[0,1](0未认证|1审核中|2已认证) |
| 12 | avatar | varchar | 255 | 0 | Y | N | 头像地址:[0,255] | |
| 13 | open_id | varchar | 255 | 0 | Y | N | 针对获取用户信息字段 | |
| 14 | create_time | timestamp | 19 | 0 | N | N | CURRENT_TIMESTAMP | 创建时间: |
| 15 | vip_level | varchar | 255 | 0 | Y | N | 会员等级 | |
| 16 | vip_discount | double | 11 | 2 | Y | N | 0.00 | 会员折扣 |
| 编号 | 名称 | 数据类型 | 长度 | 小数位 | 允许空值 | 主键 | 默认值 | 说明 |
| 1 | group_id | mediumint | 8 | 0 | N | Y | 用户组ID:[0,8388607] | |
| 2 | display | smallint | 5 | 0 | N | N | 100 | 显示顺序:[0,1000] |
| 3 | name | varchar | 16 | 0 | N | N | 名称:[0,16] | |
| 4 | description | varchar | 255 | 0 | Y | N | 描述:[0,255]描述该用户组的特点或权限范围 | |
| 5 | source_table | varchar | 255 | 0 | Y | N | 来源表: | |
| 6 | source_field | varchar | 255 | 0 | Y | N | 来源字段: | |
| 7 | source_id | int | 10 | 0 | N | N | 0 | 来源ID: |
| 8 | register | smallint | 5 | 0 | Y | N | 0 | 注册位置: |
| 9 | create_time | timestamp | 19 | 0 | N | N | CURRENT_TIMESTAMP | 创建时间: |
| 10 | update_time | timestamp | 19 | 0 | N | N | CURRENT_TIMESTAMP | 更新时间: |
第5章 系统实现
5.1 系统用户功能模块
基于Vue框架实现云观影应用系统,在系统的首页可以查看首页、电影交流、网站公告、电影资讯、电影信息、个人中心等信息进行相关操作,如图5-1所示。

图5-1系统首页界面图
用户注册,在用户注册页面可以填写账号、密码、姓名、昵称、手机等信息进行注册操作,如图5-2所示。在个人中心页面可以填写账号、密码、手机等信息进行更新操作,如图5-3所示。

图5-2用户注册界面图

图5-3个人中心界面图
电影资讯,在电影资讯页面中可以查看资讯标题、资讯名称、图片、资讯内容、发布时间等信息,如图5-4所示。

图5-4电影资讯界面图
电影信息,在电影信息页面可以查看电影类型、编剧、演员、类型、语言、评分等信息进行添加,如图5-5所示。

图5-5电影信息界面图
电影评分,在电影评分页面中可以对电影名称、电影类型、演员、导演、评分日期、账号、昵称、手机等信息进行修改或删除等操作,如图5-6所示。

图5-6电影评分界面图
电影交流,在电影交流页面中,用户可以在此发布电影信息,并可以对此电影信息进行点赞、评分、评论等。如图5-7所示。

图5-7电影交流界面图
修改密码,在修改密码页面中可以对用户个人密码进行密码修改等信息,如图5-8所示。

图5-8修改密码界面图
5.2 管理员功能模块
管理员登录,管理员通过输入界面上显示的信息然后点击登录就能登录到系统进行系统的使用了,如图5-9所示。

图5-9管理员登录界面图
管理员登录进入系统之后,就可以对首页、主页、公共管理、用户管理、论坛管理、资讯管理、电影分类、电影信息、电影评分、退出等信息进行相应的操作管理,如图5-10所示。

图5-10管理员功能界面图
公共管理,在公共管理页面中可以对前台发布的轮播图和网站公告信息进行更新维护,并可以对其增删改查的操作,如图5-11所示。

图5-11公共管理界面图
电影信息,在电影信息页面中可以对电影名称、电影类型、演员、导演、电影海报、剧情简介、上映日期、评分、影视链接、点击次数等信息进行修改或删除等操作,如图5-12所示。

图5-12电影信息界面图
第6章 系统测试
6.1 测试目的
随着互联网不断的发展,目前各大领域都利用互联网进行了信息的管理,因此产品能否存货,质量问题是很重要的标准,也决定着是否有更多的人使用。所以软件的质量我们必须要把关,必须要把软件做好,做到位,少出不必要的问题,这样才能有更多的用户使用,并且得到更多的推广。所以,我们在开发完系统后,需要进行大量的测试,以确保系统的稳定性和可使用性,并要确定系统的质量能否做到满足不同人的需求。这是系统在开发设计中非常重要的环节,测试的结果直接关系到系统的好坏。
集成测试:在系统测试当中会出现很多的问题,我们要及时的进行标注并且在进行测试的时候要采取自动化的测试,这样即准确又快速,而且不会出现疲劳,手动的测试很容易出现疲劳期,而且测试的结果也有时候会出错,所以在测试的时候才去自动测试时最好的测试方法。
在测试的过程中及时的发现问题,并且进行问题的解决,这样设计出的系统可以正常稳定的运行,不会出现重大的问题。我所进行的软件测试参照以下三个步骤进行测试:
(1)模块测试:对系统中的每一项都进行针对的测试,发现并找到问题。
(2)系统测试:让系统长时间进行各种情况下的运行,反馈运行期间的稳定性问题并解决。
(3)验收测试:其他测试完成后,最后检测阶段,确保软件准备就绪。
6.2 测试方法
在对系统进行测试的时候我们主要应用到两种测试的方法,通过测试我们就能找出可能存在的问题保证系统成功运行。
从软件的内部构造和具体实施是否有关系的观点来看:黑盒测试和白盒测试。
1)黑盒测试:测试系统功能,当用户进行相应的操作时,系统是否能够及时且准确的反馈数据,并执行相应功能。需要对功能以及使用方法进行详细的测试,保证所有的操作信息都能够完整的输出输入。
2)白盒测试:主要是对系统的结构进行测试,了解系统在运行过程中是否可以正常的工作。
基于Vue框架实现云观影应用系统的测试也会从下面几方面进行:
(1)窗体测试:例如用户登录界面,在用户名和密码输入时,需要界面窗口弹出,给予用户反馈,我对窗口的设计进行了测试,确保每一个窗口在用户进行相应操作后,能够及时的弹出。
(2)数据跟踪:进行数据跟踪,我们就能知道系统功能是否在顺利的执行当中。将数据库中的相关的信息进行调动,弹出我们需要的相对应的数据信息。同时,在追踪过程中,我们也更容易的发现系统的问题所在,便于解决问题和维护系统。
(3)综合测试:完成上述测试后,需要对系统进行由内而外的重新检测,来宏观的发现系统中存在的问题,并且及时的进行解决,系统的设计要结合实际的使用情况有针对性的进行开发,可以满足不同人的需求。
6.3 功能测试
本基于Vue框架实现云观影应用系统设计基本达到我理想的开发状态,在各个功能的运行方面,表现较为良好,基本满足用户的使用需求,及时矫正了较多的错误信息。总体说来,软件通过了相应的测试。
表6-1:用户登录测试表
| 模块名称 | 测试用例 | 预期结果 | 实际结果 | 是否通过 |
| 登录模块 | 用户名:admin 密码:123 | 弹出错误提示,提示密码错误 | 弹出错误提示,提示密码错误 | 通过 |
| 登录模块 | 用户名:123 密码:admin | 弹出错误提示,提示用户名错误 | 弹出错误提示,提示用户名错误 | 通过 |
| 登录模块 | 用户名:admin 密码:admin | 管理员登录成功 | 管理员登录成功 | 通过 |
表6-2:修改密码测试表
| 模块名称 | 测试用例 | 预期结果 | 实际结果 | 是否通过 |
| 修改密码模块 | 原密码:666 新密码:123 确认密码:123 | 弹出错误提示,提示原密码错误 | 弹出错误提示,提示原密码错误 | 通过 |
| 修改密码模块 | 原密码:admin 新密码:123 确认密码:333 | 弹出错误提示,提示确认密码不一致 | 弹出错误提示,提示确认密码不一致 | 通过 |
| 修改密码模块 | 原密码:admin 新密码:123 确认密码:123 | 密码修改成功 | 密码修改成功 | 通过 |
6.4 测试结论
测试的过程要按照指定好的计划一步一步的实行,测试时候一定不要着急,并且将测试的结果进行详细的记录,我们在进行测试的时候做好选择自动化的测试,这样更加的准确也更快捷,如果采用人工测试的方法就不会这么的方便,很可能会出现一些问题,而且极其测试不会疲劳也不会出现问题。在测试的时候一定要非常专注,时刻关注着测试的结果,一旦发现异常及时进行修改,;最后,测试完之后的文档应该保存下来,方便以后测试时用到。
通过测试,我们也可以直观的感受到,在我们最开始进行系统设计的时候,先把思路理清楚,才能有机会把代码写好。有好的逻辑性的代码在后期的测试中才能避免出现问题,也可以给我们节省很多的时间和不必要的操作。
第7章 结 论
基于Vue框架实现云观影应用系统为用户提供了公平的、相互包容的、操作方便的使用系统,基本满足了用户的使用需要,以及我最初的开发目标和方向。Java语言、MySQL数据库等技术时是我开发的基础,这些技术都有各自的优点,学好这些技术,至关重要。通过这些优点设计出来的系统能够正常稳定的运行,并且可以满足人们的所有需求,在对系统的需求以及各个模块进行了详细的分析后,有针对性的进行设计,最后通过测试,系统能够正常的运行,该基于Vue框架实现云观影应用系统设计完成。
本次开发过程中使用的是Java技术,该技术具有代码编写简单方便,对平台没有要求对技术方面也没有要求,并且有很好的面像对象性,所以在技术方面是相当成熟的。利用java技术作为系统主要的技术支持可以使得系统能够正常的运行并且实现相应的功能。在这次的系统的设计过程中遇到了很多的困难,幸好有老师同学们的帮助,在他们的帮助下完成了这次系统的设计。
除开系统的设计方面,就商业因素而谈,该网站具有很好的商业前景。基于Vue框架实现云观影应用系统不像线下实体店,品牌价值在购买影响因素中尚未成较大比例,诸多国内外新兴电影正纷纷涌进。这也使得品牌复杂多样,电影种类繁多,而且不能单纯的以电影论好坏。消费者在选购产品时,容易凌乱,不清楚自己的实际需要,从而造成不必要的耗费。此网站的设立就是为了将各类型电影的具体信息进行统计规划,让消费者可以方便的在各电影之间进行横向对比。而且,网站还会提供最新的电影小时情报,做出新的消息报道。且宣传网站的成本要比品牌低的多,在预算层面,我的网站有着相应的优势。
[1]Hudalah D ,Octifanny Y ,Talitha T , et al. From Metropolitanization to Megaregionalization: Intentionality in the Urban Restructuring of Java’s North Coast, Indonesia [J]. Journal of Planning Education and Research, 2024, 44 (1): 292-306.
[2]鄢凯杰,孙略. 人工智能在电影制作领域的应用探究——以分镜头脚本生成工具为例 [J]. 现代电影技术, 2024, (02): 35-42.
[3]黄奕宸. 基于用户画像的电影推荐系统的设计与实现 [J]. 铜仁学院学报, 2023, 25 (06): 75-83+108.
[4]Xiao Z ,Ali Y ,Xin W , et al. Sports Work Strategy of College Counselors Based on MySQL Database Big Data Analysis [J]. International Journal of Information Technology and Web Engineering (IJITWE), 2023, 18 (1): 1-14.
[5]叶桐瑞,王艺筱. 网络影视观影新机制与影视创作新路径 [J]. 传媒, 2023, (19): 45-47.
[6]于冰,陈佳辉,范正辉等. 基于深度学习的电影数字修复系统研究 [J]. 现代电影技术, 2023, (08): 12-20+26.
[7]金鑫. 基于深度学习的电影推荐系统研究[D]. 西安工业大学, 2023. 基于知识图谱的个性化电影推荐系统的研究与实现[D]. 石河子大学, 2023.
[9]刘英东. 基于知识图谱的电影推荐系统研究[D]. 山西大学, 2023.
[10]阿荣. 基于混合推荐的电影推荐系统的设计与实现[D]. 北京邮电大学, 2023.
[11]朱淼. 基于知识图谱的电影知识库智能问答系统设计与实现[D]. 曲阜师范大学, 2023.
[12]李希. 基于深度学习的电影推荐系统的设计与实现[D]. 电子科技大学, 2023.
[13]杨攀攀. 基于Flink的电影推荐系统研究与设计[D]. 陕西科技大学, 2023.
[14]Yang Y . Design and Implementation of Student Information Management System Based on Springboot [J]. Advances in Computer, Signals and Systems, 2022, 6 (6):
[15]郭尔轩. 基于图神经网络分布式电影推荐系统的设计与实现[D]. 东南大学, 2022.
[16]赵北辰. 基于情感分析的电影推荐系统研究[D]. 华北电力大学, 2022.
[17]董凯宏. 基于个性化的实时电影混合推荐系统设计与实现[D]. 黑龙江大学, 2021.
[18]武建勋. 观影仪式的再建构:网络媒介环境下的云观影 [J]. 电影评介, 2020, (22): 56-61.
[19]武尚勇. 丹东大地电影城票务管理系统设计与实现[D]. 东北大学, 2020.
[20]王琳. 基于Android平台的影院票务系统的设计与实现[D]. 哈尔滨工业大学, 2020.
光阴似箭,一晃大学生活即将过去了。一直以严谨的态度和积极的热情投身于学习和工作中,虽然有竞争,也有泪水,但是通过我不断学习和奋斗不断的完善自己,不仅很好的完成了我的学业而且也让我的各方面得到了发展,取得了很大的进步。
大学的生活也即将结束,虽然也有许多的不舍,但是终究是要告别的。回想大学的学习生活,有泪水也有汗水。在此期间我严格要求自己,凭着对知识的强烈追求,刻苦钻研,勤奋好学,态度端正,目标明确,牢固的掌握了一些专业知识和技能,做到了理论联系实际。除了专业知识的学习外,我还不断的扩展我的知识面,从不同的领域以不同的方式来获得新的知识。争取成为一名各方面都很合格的大学生。
这次的毕业设计,是我独自完成周期最长,也是耗力最大的一个项目。值得庆幸的是,在我毕业设计完成的过程当中,有许多帮助我的同学和老师。在几个月的开发过程中,我遇到了大大小小无数个问题。是我的舍友和老师,不断地帮助鼓励。
我的指导老师,在自身工作十分繁忙的情况下,依然能做到及时恢复我们发去的问题邮件,并抽时间对我们进行线下的辅导。指出我们设计上的失误,逻辑错误以及产品力规划问题,可以说没有导师的帮助,我的毕设会陷入死胡同,是导师为我指点了迷津,像迷雾中的路灯,为我指明方向!
免费领取项目源码,请关注❥点赞收藏并私信博主,谢谢~
964

被折叠的 条评论
为什么被折叠?



